ISSUES IN HEALTHCARE
MANAGEMENT
• Healthcare management essentially describes the
leadership and general management and administration
of hospitals, hospital networks, public health systems
and/or health care systems.
• It is also referred to as "Medical and health services
management", "Health systems management“,
"Healthcare systems management" or
"Health Administration".
Healthcare Management
HEALTH CARE SPECTRUM
• The Domain of Healthcare
is distinct because of the
uniqueness of their –
 product,
 people,
 Processes,
 Structure,
 Technology &
 Quality
Do we require Healthcare Managers?
 The variety and range of products
may include laboratory, radiology,
cardiology , surgical services. The
services must be mixed and
matched according to the specific
need
 The process seldom occurs in
standardised manner.
 Consumption of one product often
leads to another.
Products
 Hospital environment brings both
problems and opportunities, as it
deals with knowledge workers in
many fields (doctors, technicians,
nurses, hospital executives,
financing, marketing and material
personnel.)
 Decision made in hospital are
critical to a degree incomparable
with any other business as it deals
routinely with problems that result
in life and death.
People
 The healthcare process
begins with consulting the
doctor about the ailment and
can sometimes end in
invasive surgery and
intensive care in hospitals.
 Can never have a
standardized process
Process
 The organisational structure of a hospital is neither
pyramidal, steep, nor flat like a matrix. But is rather like a
galaxy where small spheres and clusters comprise a
whole system.
 The locus of control within the galaxy is continually
changing.
 Each time, unique teams are assembled from a different
combination of specialists, doctors, technologists and
expert nurses.
Structure
 The greatest medical and
technological advancements in
the history of hospital care
have happened in the past two
decades
 50% cost goes into technology
while setting up a new hospital.
 80% have a very short life
span.
 New diseases and solutions
emerge almost daily.
Technology
 Quality is the crux of the hospital industry.
 Providing Quality care at an affordable price for the
steady stream of customers seeking preventive health
care check ups or diagnostics or curative is a major
challenge.
Quality
Contemporary Issues
 The ultimate Objective of Health management is to
mold numerous departments with unique person
power, unique equipment, unique problems and
unique yet differing view points and a general lack of
finances into a smooth running machine.
 Like any other Organization, Healthcare Industry has
its own share of Management problems which can be
classified under the following heads -
Issues in
Health
Management
strategic
Financial
Human
Resource
Operations
Healthcare
reform
Quality
Maintenance
• Rapidly Changing Environment
• Data Availability
• Competition with other healthcare providers
• Problems and challenges of increasing complexity, and
decisions taken can have a profound effect on the
providers and receivers of care.
• Find a balance between providing outstanding care,
Quality expectations and reducing operating costs.
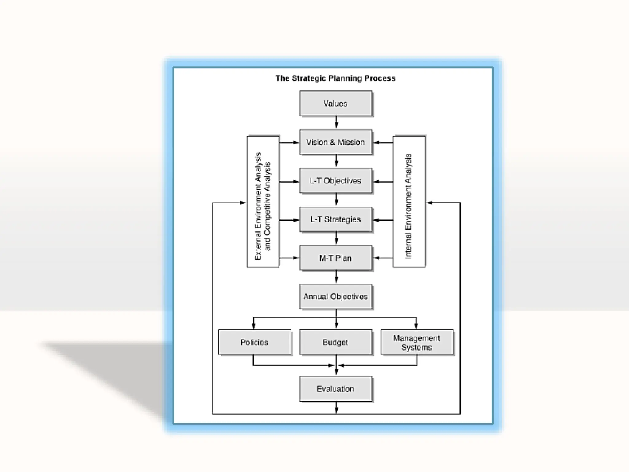
Strategic Management
 Concentration on core services that can be provided
well and with more efficiency
 Plans can be redundant if considered for long term
objectives
 Evaluation at regular intervals is a must
 Set realistic goals
 Provide Direction to the entire Organization
 Support and concurrence of the Board are essential
for almost every major activity
 It is the corner stone for successful hospital management.
Financial Management
 Although hospitals and
outpatient centers hope
to reduce illness and
improve client well-being,
these institutions are also
places of business that
must continue turning a
profit to stay open.
 Preparation of departmental budgets
 Consolidation
 Negotiation, Prioritization
 Decision making on essential and non essentials
 Precise statement of requirements and their utility -
essential to avoid “drifting in a sea of ambiguity”
 Make a detailed presentation to the Board and indicate a
monitoring process
BUDGETING
 Standard equipment surveillance
can pick up minor problems early
and easily
 A continuous process of training
in maintenance and repair
procedures is absolutely essential
 Every hospital should have a
maintenance organization
 Records of equipment and the
repair status
 Annual maintenance contracts
COST CUTTING THROUGH
MAINTENANCE
 Helps in cost reduction
 Assures equal quality
 Effective purchase
planning
 Good communication
among participating
hospitals
 A pre-established central
clearinghouse to facilitate
receipt and dispensing
GROUP BUYING
 Use of computers
 Equipment and drugs lying
un-utilized
 Fixing responsibilities
 Cost recoveries
 Forward planning
 Basis of calculations
 Storage
 Maintenance mechanisms
INVENTORY CONTROL
 Avoid under utilization of staff
 promoting services that are
more cost-effective, yet offer
the opportunity to provide more
and better-paying outpatient
procedures
 Plan the methods of marketing
– entry points, camps,
exhibitions, AV aids, mass
media approaches
 Using satisfied customers as
resources
 Hospital image is the most
important guiding factor
EXPANDING REVENUES
 Ear marking individuals to
search for assistance
program
 Staff inputs
 International, Governmental
and NGO based aid
 Running special programs to
generate revenues
• Access to affordable, high-quality healthcare is far from a
given for millions of people
Healthcare Reform
• Changes in culture of staff and their
expectations
• Shortage of qualified skilled personnel
• It is easy to get attached to facts and
figures and we eventually lose sight of
the human aspects.
• We some times place too much
emphasis on the end result no matter
how it is achieved and we inadvertently
create a human relations nightmare
Human Resource
 In medical facilities, there's usually one leadership
position in each specialty. Most of the time, the person
promoted into management has technical skills, but not
leadership skills.
 Because of shortage of staff, scheduling issues and
monetary considerations, leadership training isn't a
high priority. Therefore, there's a lack of true leadership
and good management, which means staff have to rely
on learned skills rather than good direction.
Leadership
 Finding the right people for the right job
 Effective communication techniques
 Formulation of personnel policies
 Employee involvement and empowerment
 Your motivation and enthusiasm will determine their
performance
 The “closed mind – open mouth” syndrome can have
disastrous effects on the working relationships.
 Communicate directly with your staff and make them feel
that you care for them.
 Consider innovative ideas from them - Staff, out of their
experiences, have some good ideas and adopting them
may enhance efficiency besides improving the self image
of employees and ensures their cooperation
 Gaining staff approval and support is an important
administrative action. Make efforts to sell any changes you
wish to propose.
 Weekly meetings
 CMEs
 Deputations for special
training
 Acquisition of new
qualifications
 Ensuring equal opportunities
to all
 Providing feed back at staff
meetings based on inputs
from various sources
IN SERVICE TRAINING
 Vital element is creation of a good
atmosphere in employer and
employee relations.
 Taking care of minimal needs will
avoid a crisis
 Dealing efficiently with the
intangibles of human feeling and
emotion
 Molding a system that is not
based on pay cheques.
 Loyalty is a bond, which holds an
employee to the hospital, is to be
nurtured and is an art.
HANDLING COLLECTIVE BARGAINING
AND UNION PROBLEMS
 Serve as an extended arm
 Acts as a field practice area
for trainees
 Aid in research
 Facilitates early diagnosis
and prompt referrals
 Enables follow up in the
community
 Linkages and liaison with the
base hospital essential
 Boosts the confidence of
patients
 May result in increase in
clientele at the hospital
COMMUNITY OUTREACH
SERVICES
New facilities are getting smaller,
specialized, and dispersed.
Managing limited Human
resources
Financial Constraints
Patient Satisfaction
Process flow and improvement -
reduce wait times particularly in
the emergency department
Operations
 improve operational efficiency –
scheduling
 employee education of cost / revenue
and process improvement
 resource tracking and management
 capital equipment location and
utilization
 consumable inventory location and
amount
 supply chain management
 de-bottlenecking
What can we do?
 collaborative planning, forecasting and
replenishment
 S&OP
 Reduced product variety for price
leveraging – stents
 Dilemma of maintaining high quality
of service while holding the cost line.
 Demanding Patients
 With an abundance of medical plan
and health care facility choices,
patients do not have to settle for
"second-best" treatment. Health care
managers must ensure they meet
patient expectations if they wish to
stay competitive in their profession.
Quality Management
 Litigations / Legal disputes
between patients,
insurance providers and
healthcare providers take
time and money away from
medical research and
treating patients.
 Patient safety concerns
include medical errors and
new diseases that are not
only dangerous, but can
spread easily. One of the
biggest worries is the
spread of hospital-acquired
infections among patients.
 standardization of processes and supply items, instead
of allowing physicians to pick and choose based on
their preferences.
 The broad shortage of nurses means that many duties
fall to untrained or inexperienced assistants, thereby
driving up the likelihood of error.
 Discrepancies in pay draw
medical students away
from certain fields and into
others, resulting in a
lopsided distribution of
doctors and a lack, or
surplus, of options for
patients.
Maintain Key Ethical Principles like:
Veracity – truth telling, informed
consent, respect for autonomy.
Privacy – a persons right to remain
private, to not disclose information.
Confidentiality – only sharing private
information on a ‘need to know basis’.
Fidelity – loyalty, maintaining the duty
to care for all no matter who they are
or what they may have done.
Non – maleficence – to do no harm.
THANK YOU!

ISSUES IN HEALTH MANAGEMENT AND ITS CURRENT NEEDS

  • 1.
  • 2.
    • Healthcare managementessentially describes the leadership and general management and administration of hospitals, hospital networks, public health systems and/or health care systems. • It is also referred to as "Medical and health services management", "Health systems management“, "Healthcare systems management" or "Health Administration". Healthcare Management
  • 3.
  • 4.
    • The Domainof Healthcare is distinct because of the uniqueness of their –  product,  people,  Processes,  Structure,  Technology &  Quality Do we require Healthcare Managers?
  • 5.
     The varietyand range of products may include laboratory, radiology, cardiology , surgical services. The services must be mixed and matched according to the specific need  The process seldom occurs in standardised manner.  Consumption of one product often leads to another. Products
  • 6.
     Hospital environmentbrings both problems and opportunities, as it deals with knowledge workers in many fields (doctors, technicians, nurses, hospital executives, financing, marketing and material personnel.)  Decision made in hospital are critical to a degree incomparable with any other business as it deals routinely with problems that result in life and death. People
  • 7.
     The healthcareprocess begins with consulting the doctor about the ailment and can sometimes end in invasive surgery and intensive care in hospitals.  Can never have a standardized process Process
  • 8.
     The organisationalstructure of a hospital is neither pyramidal, steep, nor flat like a matrix. But is rather like a galaxy where small spheres and clusters comprise a whole system.  The locus of control within the galaxy is continually changing.  Each time, unique teams are assembled from a different combination of specialists, doctors, technologists and expert nurses. Structure
  • 9.
     The greatestmedical and technological advancements in the history of hospital care have happened in the past two decades  50% cost goes into technology while setting up a new hospital.  80% have a very short life span.  New diseases and solutions emerge almost daily. Technology
  • 10.
     Quality isthe crux of the hospital industry.  Providing Quality care at an affordable price for the steady stream of customers seeking preventive health care check ups or diagnostics or curative is a major challenge. Quality
  • 11.
    Contemporary Issues  Theultimate Objective of Health management is to mold numerous departments with unique person power, unique equipment, unique problems and unique yet differing view points and a general lack of finances into a smooth running machine.  Like any other Organization, Healthcare Industry has its own share of Management problems which can be classified under the following heads -
  • 12.
  • 13.
    • Rapidly ChangingEnvironment • Data Availability • Competition with other healthcare providers • Problems and challenges of increasing complexity, and decisions taken can have a profound effect on the providers and receivers of care. • Find a balance between providing outstanding care, Quality expectations and reducing operating costs. Strategic Management
  • 15.
     Concentration oncore services that can be provided well and with more efficiency  Plans can be redundant if considered for long term objectives  Evaluation at regular intervals is a must  Set realistic goals  Provide Direction to the entire Organization  Support and concurrence of the Board are essential for almost every major activity
  • 16.
     It isthe corner stone for successful hospital management. Financial Management  Although hospitals and outpatient centers hope to reduce illness and improve client well-being, these institutions are also places of business that must continue turning a profit to stay open.
  • 17.
     Preparation ofdepartmental budgets  Consolidation  Negotiation, Prioritization  Decision making on essential and non essentials  Precise statement of requirements and their utility - essential to avoid “drifting in a sea of ambiguity”  Make a detailed presentation to the Board and indicate a monitoring process BUDGETING
  • 18.
     Standard equipmentsurveillance can pick up minor problems early and easily  A continuous process of training in maintenance and repair procedures is absolutely essential  Every hospital should have a maintenance organization  Records of equipment and the repair status  Annual maintenance contracts COST CUTTING THROUGH MAINTENANCE
  • 19.
     Helps incost reduction  Assures equal quality  Effective purchase planning  Good communication among participating hospitals  A pre-established central clearinghouse to facilitate receipt and dispensing GROUP BUYING
  • 20.
     Use ofcomputers  Equipment and drugs lying un-utilized  Fixing responsibilities  Cost recoveries  Forward planning  Basis of calculations  Storage  Maintenance mechanisms INVENTORY CONTROL
  • 21.
     Avoid underutilization of staff  promoting services that are more cost-effective, yet offer the opportunity to provide more and better-paying outpatient procedures  Plan the methods of marketing – entry points, camps, exhibitions, AV aids, mass media approaches  Using satisfied customers as resources  Hospital image is the most important guiding factor EXPANDING REVENUES
  • 22.
     Ear markingindividuals to search for assistance program  Staff inputs  International, Governmental and NGO based aid  Running special programs to generate revenues
  • 23.
    • Access toaffordable, high-quality healthcare is far from a given for millions of people Healthcare Reform
  • 24.
    • Changes inculture of staff and their expectations • Shortage of qualified skilled personnel • It is easy to get attached to facts and figures and we eventually lose sight of the human aspects. • We some times place too much emphasis on the end result no matter how it is achieved and we inadvertently create a human relations nightmare Human Resource
  • 26.
     In medicalfacilities, there's usually one leadership position in each specialty. Most of the time, the person promoted into management has technical skills, but not leadership skills.  Because of shortage of staff, scheduling issues and monetary considerations, leadership training isn't a high priority. Therefore, there's a lack of true leadership and good management, which means staff have to rely on learned skills rather than good direction. Leadership
  • 27.
     Finding theright people for the right job  Effective communication techniques  Formulation of personnel policies  Employee involvement and empowerment  Your motivation and enthusiasm will determine their performance  The “closed mind – open mouth” syndrome can have disastrous effects on the working relationships.  Communicate directly with your staff and make them feel that you care for them.  Consider innovative ideas from them - Staff, out of their experiences, have some good ideas and adopting them may enhance efficiency besides improving the self image of employees and ensures their cooperation  Gaining staff approval and support is an important administrative action. Make efforts to sell any changes you wish to propose.
  • 28.
     Weekly meetings CMEs  Deputations for special training  Acquisition of new qualifications  Ensuring equal opportunities to all  Providing feed back at staff meetings based on inputs from various sources IN SERVICE TRAINING
  • 29.
     Vital elementis creation of a good atmosphere in employer and employee relations.  Taking care of minimal needs will avoid a crisis  Dealing efficiently with the intangibles of human feeling and emotion  Molding a system that is not based on pay cheques.  Loyalty is a bond, which holds an employee to the hospital, is to be nurtured and is an art. HANDLING COLLECTIVE BARGAINING AND UNION PROBLEMS
  • 30.
     Serve asan extended arm  Acts as a field practice area for trainees  Aid in research  Facilitates early diagnosis and prompt referrals  Enables follow up in the community  Linkages and liaison with the base hospital essential  Boosts the confidence of patients  May result in increase in clientele at the hospital COMMUNITY OUTREACH SERVICES
  • 31.
    New facilities aregetting smaller, specialized, and dispersed. Managing limited Human resources Financial Constraints Patient Satisfaction Process flow and improvement - reduce wait times particularly in the emergency department Operations
  • 32.
     improve operationalefficiency – scheduling  employee education of cost / revenue and process improvement  resource tracking and management  capital equipment location and utilization  consumable inventory location and amount  supply chain management  de-bottlenecking What can we do?
  • 34.
     collaborative planning,forecasting and replenishment  S&OP  Reduced product variety for price leveraging – stents
  • 35.
     Dilemma ofmaintaining high quality of service while holding the cost line.  Demanding Patients  With an abundance of medical plan and health care facility choices, patients do not have to settle for "second-best" treatment. Health care managers must ensure they meet patient expectations if they wish to stay competitive in their profession. Quality Management
  • 36.
     Litigations /Legal disputes between patients, insurance providers and healthcare providers take time and money away from medical research and treating patients.  Patient safety concerns include medical errors and new diseases that are not only dangerous, but can spread easily. One of the biggest worries is the spread of hospital-acquired infections among patients.
  • 39.
     standardization ofprocesses and supply items, instead of allowing physicians to pick and choose based on their preferences.  The broad shortage of nurses means that many duties fall to untrained or inexperienced assistants, thereby driving up the likelihood of error.  Discrepancies in pay draw medical students away from certain fields and into others, resulting in a lopsided distribution of doctors and a lack, or surplus, of options for patients.
  • 40.
    Maintain Key EthicalPrinciples like: Veracity – truth telling, informed consent, respect for autonomy. Privacy – a persons right to remain private, to not disclose information. Confidentiality – only sharing private information on a ‘need to know basis’. Fidelity – loyalty, maintaining the duty to care for all no matter who they are or what they may have done. Non – maleficence – to do no harm.
  • 41.