KNOWLEDGE SHARING IN
PROFESSIONAL COMMUNITIES OF
PRACTICE AND ITS ROLE IN TOBACCO
CESSATION IN NHS HOSPITAL BY
DENTIST:
A QUALITATIVE STUDY
A D I S S ERTA TI O N P RES E NTED TO TH E Q UEEN MA RY
UNI V ERS I TY O F L O ND O N I N P A RTI A L F UL F I L MEN T O F
TH E REQ UI REMENTS F O R TH E MA S TER O F S CI ENC E
D ENTA L P UBL I C H EA L TH
S UBMI TTED BY I BRA H I M BH A MJ I
8 A UG US T 2 0 1 6
I NS TI TUTE O F D ENTI S T RY
BA RTS A ND TH E L O ND O N S CH O O L O F MED I CI NE A ND
D ENTI S TRY
Q UEEN MA RY UNI V ERS I TY O F L O ND O N
A CK NO W L ED G EMENTS
First and foremost, I would like to express my gratitude to my supervisor Dr Dominic
Hurst for his valuable comments, feedback and engagement throughout this thesis
and consistently allowing this project to be my own work, yet guiding me in the right
direction whenever needed.
I would also like to thank the entire faculty members of Dental Public Health course,
whose teachings have inspired me to pursue Dental Public Health further.
Thank you to all the study participants who willingly gave up their time to be
interviewed and without their participation and input, this would not have been
accomplished.
Finally, I must express my profound gratitude to my wife, Sadiya, my parents and in-
laws for providing me with their unfailing support and continuous encouragement
throughout my year of study. This would not have been possible without them.
3
Table of Contents
Tables and figures..........................................................................................................5
Abstract..........................................................................................................................6
Chapter 1 - Introduction................................................................................................8
Statement of problem....................................................................................................... 8
Research question.......................................................................................................... 10
Aims and objectives........................................................................................................ 10
Anticipated study contribution........................................................................................ 11
Definitions of key words and terms.................................................................................. 11
Terms of tobacco............................................................................................................ 11
Chapter 2 - Literature review......................................................................................12
Introduction................................................................................................................... 12
The prevalence of tobacco use........................................................................................ 12
Death from tobacco use.................................................................................................. 13
Impact of tobacco use..................................................................................................... 15
General health................................................................................................................ 15
Cardiovascular disease (CVD) .......................................................................................... 16
Oral health..................................................................................................................... 16
Oral cancer..................................................................................................................... 16
Periodontal diseases and tooth loss................................................................................. 17
Impact on the dental treatment ...................................................................................... 17
Economic impact............................................................................................................ 17
Interventions to reduce the use of tobacco use................................................................ 18
Unassisted attempt cessation.......................................................................................... 18
Non-clinical or population approach................................................................................ 19
Assisted attempt............................................................................................................ 20
Clinical approach............................................................................................................ 21
General Practice............................................................................................................. 21
Dental practice............................................................................................................... 22
Primary dental practice and tobacco use cessation........................................................... 23
Pharmacological intervention.......................................................................................... 24
Knowledge and attitude of oral health professional towards tobacco use cessation ........... 24
Patient knowledge and attitude towards tobacco use cessation intervention..................... 25
Barriers andfacilitators................................................................................................... 26
Communities of practice................................................................................................. 27
Knowledge seeking and sharing among COP..................................................................... 29
The use of Internetin community of practice................................................................... 31
Summary ....................................................................................................................... 32
4
Chapter 3 - Methodology Section...............................................................................33
Introduction................................................................................................................... 33
Research paradigm......................................................................................................... 34
Research design.............................................................................................................. 35
Research sites ................................................................................................................ 35
Participants.................................................................................................................... 36
Ethical consideration ...................................................................................................... 37
Data collection ............................................................................................................... 37
Interviews...................................................................................................................... 38
Data analysis.................................................................................................................. 39
Trustworthiness and rigour............................................................................................. 40
Chapter 4 - Results ......................................................................................................42
Introduction................................................................................................................... 42
Study findings................................................................................................................. 42
Themes.......................................................................................................................... 43
Section 1 - Background information................................................................................ 45
Section 2 - Knowledge sharing........................................................................................ 47
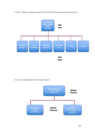
Section 3 - Perceivedelements of effective intervention smoking cessation...................... 55
Section4 - Disseminateperceivedelementsof effective tobaccocessationinterventionwith
colleaguesin hospital...................................................................................................... 61
Chapter 5 - Discussion.................................................................................................63
Limitations..................................................................................................................... 73
Chapter 6 - Conclusion ................................................................................................74
Recommendations.......................................................................................................... 75
References:..................................................................................................................76
Appendix 1 – Standard plagiarism declaration..........................................................88
Appendix 2 – Declaration form...................................................................................89
Appendix 3 – Ethical approval....................................................................................90
Appendix 4 – Information sheet.................................................................................91
Appendix 5 – Consent form........................................................................................94
Appendix 6 – Topic guide............................................................................................95
Appendix 7 – Vignettes for knowledge sharing interviews.......................................98
Appendix 8 – Recruitment pitch...............................................................................101
Appendix 9 – Examples on how transcript was coded ............................................102
5
Tables and figures
Figure 1 - Major, minor and sub themes of knowledge sharing
Figure 2- Theme of perceived elements of effective smoking cessation intervention
Figure 3 - Dissemination of perceived elements
Table 1 - Demographic characteristics/background information of participants
6
Abstract
Background
Tobacco continues to be the prominent preventable cause of death worldwide.
There is vital role to be played by health professionals in controlling tobacco use.
Dental health professionals have a prime responsibility in promoting tobacco free
lifestyles and culture. Yet, they feel unprepared to deliver such advice. Lack of time,
reimbursement, training, patient education materials and knowledge are major
restrictions in delivering successful tobacco cessation campaigns. Knowledge can be
increased through discussion and communities of practices aids to foster the
discussion. Communities of practice (COP) are possibly an eye-catching process for
public health practitioners to share knowledge and enhance evidence-informed
decision-making (EIDM).
Aims and Objectives
To explore how dentists, share knowledge with whom and why. To explore dentists’
views on the most effective way of delivering tobacco cessation practice. To
ascertain how dentists within their social networks or communities spread the
cessation intervention.
Methods
Qualitative research method was chosen and was conducted at Royal London Dental
Hospital. Dentist working in hospital were selected with non-probability purposive
sampling. Maximum variation sampling method was tried best to achieve as dentist
range from junior dentists to specialist and consultant level were selected. The
recruitment was done by my direct approach to individual dentists face-to-face in
their particular clinics, staff rooms and office. Data was gathered through the use of
semi-structured in depth interview methods along with topic guide. Data analysis
was done through thematic analysis.
7
Result
Six interviews were conducted. The finding reveals three major themes, which were
further categorised in sub-themes. All of the dentist had experience of sharing
knowledge and had some influence for knowledge sharing (professional
responsibility and satisfaction, happiness and rewarding, judgemental perception)
with the foremost reason for improving and updating their knowledge. The key
finding was explicit knowledge, is inseparable from tacit knowledge, and how they
use tacit knowledge to interpret the explicit knowledge, specifically clinical
procedural. The knowledge acquisition-seeking behaviour was found such as through
peer discussion, case-based learning, and formal learning. Dentist perception for
effective smoking cessation intervention were disclose such as assessment of
willingness of patients, easy accessibility for patient and dentist for smoking
cessation intervention, communication barrier free between smoking cessation
service and dentist, development of training and teamwork within the dental team.
Dentist report to disseminate the perceived effective smoking cessation intervention
was through hospital meeting and sharing the stories of former smokers.
Conclusion
Knowledge sharing in professional community of practice appears as a promising
model for promoting effective smoking cessation intervention among hospital based
dentists. Future research should explore how community of practice will be
facilitated for knowledge sharing, specifically with dentists in hospitals and how they
will be constructed based on the findings.
8
Chapter 1 - Introduction
This chapter covers the aims and objectives, statement of problem, research
questions and anticipated study contributions.
The consequences of tobacco use on ones general health, as well as oral health, in
smokers and non-smokers are recognised, yet despite this, tobacco continues to be
the primary preventable cause of death globally (World Health Organisation, 2013).
A vital role needs to be performed by health professionals in controlling tobacco use.
The World Health Organisation (WHO) in 2005 anticipated there were 1.3 billion
smokers in the world. They had also projected that if that consumption continues, by
the year 2020 the number of deaths will increase to 10 million, out of which 70% of
all deaths will be from developing countries (4.9 million a year in 2005) in contrast to
other countries (World Health Organisation, 2005).
An essential role needs to be played through government and legislation; yet, they
are not the only faction in society who needs to fundamentally participate. Within
these factions, health professional have an exclusive role to play because of their
professional duty to the health sector (World Health Organisation, 2005). Dental
health professionals have a prime responsibility in promoting tobacco free lifestyles
and culture.
Statement of problem
According to Health and Social Care Information Centre (Health and Social Care
Information Centre, 2015), amongst adults 35 years and over from England in 2013-
2014, there were over 1.6 million admissions in patients with a primary diagnosis of
a disease which could be caused by smoking. This amounts to roughly 4500 average
admissions in one day and on average, compares to 1.4 million of all admissions per
day. Out of this, the number of hospital admissions linked to smoking is 454,700. In
adults’ aged 35 and over it accounts for 4% of all hospital admission in contrast to
447,300 admissions in 2003-2004 (6% of all admission totals). The proportion of men
9
admitted with relations to smoking as a percentage of all admission was larger than
women, and shown to be 6% and 3% respectively (Health and Social Care
Information Centre, 2015).
Increasingly, health professionals are encouraged to cultivate their practice
knowledge, and implement evidence based practice (EBP), including empirically
supported treatments, programs of prevention and assessment methods (Garland et
al., 2003). Evidence based practice denotes to the body of scientific knowledge
about service practice involving assessment, treatment, and referral (Sackett et al.,
1996).
The National Institute for Health and Clinical Excellence (NICE) guidelines, which
recommend dentists and other health professionals to implement smoking cessation
for patients in their practice(National Institute for Health and Care Excellence, 2006).
These guidelines can assist dental health professionals and their team in their
practice to assist in tobacco cessation.
These uptakes of tobacco cessation guidelines have shown a sign of improvement in
studies done in the UK by Johnson NW et al. However, the study reported that most
dentists perceive the promotion of tobacco cessation as a fundamental part of a
dentist’s duty; yet, they feel unprepared to deliver such advice. Lack of time,
reimbursement, training, patient education materials and knowledge are major
restrictions in delivering successful tobacco cessation campaigns (Johnson et al.,
2006).
Knowledge can be increased through discussion and communities of practices aids to
foster the discussion (Barwick et al., 2009). Communities of practice (COP) are
possibly an eye-catching process for public health practitioners to share knowledge
and enhance evidence-informed decision making (EIDM). This is because, in
additional to their external practice setting, public health practitioners value working
with peers and stakeholders. Through acting and interacting with each other, COP’s
are based on principles of social learning and not learnt in isolation. In the
healthcare sector, COP’s are promoted as a possibility of producing and sharing
10
knowledge, as well as improving the organisations performance (Meagher-Stewart
et al., 2012).
Evidence was examined in a systematic review to assess if COP’s steered change in
the practice of healthcare. COP’s in the healthcare sectors vary in form and purpose.
Intervention has been found to be complex and multi-approached when researchers
assessed the effectiveness of COPs in healthcare, and therefore, making it difficult to
attribute the change of COPs (Ranmuthugala et al., 2011a). Thus, the purpose of this
study was to explore knowledge sharing in professional communities of practice and
its current and potential roles in tobacco use cessation in NHS hospitals by dentists.
Research question
How do dentists working in NHS hospital share knowledge in professional
community of practice and its role in promoting smoking cessation intervention?
This study’s aim is to seek answers to the following research questions about
knowledge sharing in professional communities of practice and its potential role in
tobacco cessation in hospital by dentists.
 With whom, why and how do dentists share their knowledge in practice?
 What do dentists perceive as an effective way to deliver tobacco cessation
practice?
 How do dentists describe knowledge dissemination within their social
network and communities of practices?
Aims and objectives
 To explore knowledge sharing of dentists with other colleagues and peers
within their communities of practice.
 To get the opinion of a dentists’ views on the most effective way of delivering
tobacco cessation practice.
 To know how dentists within their social networks or communities spread the
knowledge.
11
Anticipated study contribution
This study may deliver an effective element for smoking cessation in hospitals, which
is perceived by dentists working in hospital to improve intervention for smoking
cessation. Finding how dentists share knowledge will also contribute towards
promoting COP in evidence-based information and decision-making in regards to
smoking cessation practice in hospitals. The study is also intended to improve future
research designs for tobacco cessation intervention.
Definitions of key words and terms
Knowledge sharing
“The exchange of ideas and experiences between two or more individuals”
(Knowledge Management, 2005).
Cessation
“Also called as quitting. The goal of treatment to help people achieve abstinence
from smoking or other tobacco use, also used to describe process of changing
behavior.” (Glossary, 2016)
Communities of practice
“Communities of practice are groups of people who share a concern or a passion for
something they do and learn how to do it better as they interact regularly.”
(Etienne and Beverly Wenger-Trainer, 2015)
“A group of professionals informally bound to one another through exposure to a
common class of problems, common pursuit of solutions, and thereby themselves
embodying a store of knowledge” (Alan Frost, 2010)
Terms of tobacco
The meanings of the terms in this study regarding tobacco can be found in “The
Glossary of the terms used in the Tobacco Atlas” which is referenced with link.
12
Chapter 2 - Literature review
Introduction
The section will review past published research and evidence following firstly aspects
about prevalence of tobacco use, followed by the impact of tobacco use on health
i.e. both oral and general health and also giving some insight into the economic
impact of tobacco use. This section will also review intervention, which attempts to
tobacco use cessation, how effective this was, knowledge and attitudes of dentist
and patients in regards to tobacco use cessation following that will briefly review
knowledge sharing in the professional communities of practice.
The prevalence of tobacco use
Tobacco use amongst adults and adolescents:
In the past, tobacco use was a male phenomenon, however, in Sweden, United
Kingdom, Austria, Denmark, Ireland and Norway, the prevalence gap between male
and female adults is 5%. The report of global tobacco epidemic 2015 from WHO
shows that in 2013, 19% of women (aged 15 and above) in the European region
smoked tobacco and when comparing to women in African, Southeast Asia, Eastern
Mediterranean and Western pacific regions the prevalence is much less at 2-3%. The
prevalence level of tobacco in 2025 is forecasted in males to be 31% and females
16%. Tobacco use among teenagers is rising and in countries such as Latvia,
Lithuania and Czech Republic, tobacco use is similar to adults(WHO, 2015).
In 2013, approximately 1 in 5 adults in Great Britain, equivalent to 19%, aged 16 and
above were smokers and this rate had declined as, in 2003, just over 1 in 4 (26%)
were smokers. 22% of pupils ages 11 – 15 in England had tried smoking at least once
in 2013. Since 2003, this level continued to decline (42% op pupils tried smoking) and
since the data was first collected in 1982, 22% in 2013 was the lowest level
recorded(Health and Social Care Information Centre, 2015).
13
Death from tobacco use
According to the WHO report the WHO European region, compared to the rest of
the world, had the greatest percentage of deaths related to tobacco use. The WHO
report had anticipated for adults aged 30 years or above in the region, tobacco use
would be responsible for 16% of all deaths. This is in contrast to African, Eastern
Mediterranean region and globally where tobacco related deaths are 3%, 7% and
12% respectively(WHO, 2015). The cohort study suggested that betel nut has a small
to moderate impact on mortality from oral cancer in this Bangladeshi population
(Wu et al., 2015).
The findings from England in 2013 reported that, compared to 19% in 2003, the
estimated cause of all deaths caused by smoking in adults aged 35 or over was 17%
(78,200)(Health and Social Care Information Centre, 2015).
These are the following products which were commonly used and recognised in the
2015 Euro barometer which assessed the attitude of European’s tobacco use:
Popular products mostly used in Europe:
86% boxed cigarettes
29% roll your own tobacco
2% cigarillos
1% pipes
Young people’s first product:
83% boxed cigarettes
6% roll your own tobacco
5% water pipes (shisha, hookah)
3% other products (European Commission, 2015)
14
Nargis et al, 2015, studied the prevalence of use of tobacco between 2009 and 2012,
and bidi cigarette smoking in Bangladesh. Bidi’s are thin hand rolled cigarettes in
which the tendu leaf is rolled around tobacco and are made mostly in South Asian
countries. Generally, tobacco use shrunk from 42.2% to 36.3%. This reduction was
more pronounced with respect to smokeless tobacco than smoking. The prevalence
of smoking cigarettes exclusively had raised from 7.2% to 10.6%, bidi smoking
remained unchanged at approximately 2%, whereas smoking both cigarette and bidi
were at a downward trend with 4.6% to 1.8%, smokeless tobacco decreased 20.2%
to 16.9% and smoke and smokeless tobacco decreased from 8.4% to 5.1. The
prevalence of tobacco use was higher amongst males, increasing through age from
younger to older and was higher amongst the poor. Amongst disadvantaged people,
smoking prevalence was highest(Nargis et al., 2015).
Participants from South Asia were asked, in a health survey for England in 2004,
about their use of other tobacco products, including tobacco chewing. The
prevalence of chewing tobacco was low between 2% and 4% for men and 1% for
women among Indian and Pakistani groups. In Bangladeshi groups, the use of
tobacco chewing was more prevalent with 9% of men and 16% of women (centre.,
2006).
The study reports the prevalence of smokeless tobacco among adults in Bangladesh,
India and Nepal. Smokeless tobacco was noticed to be growing in Bangladesh (20.2%
to 23% men), and India (27.1% to 33.4% men and 10.1% to 15.7% women).
Respectively in Nepal, there was no difference among both male and female (39.1%
to 31.1% and 5.6% to 4.7% respectively) (Sinha et al., 2015).
The use of smokeless tobacco (ST) among professional baseball players was reported
in a survey between 1998 and 2003. Amongst baseball players, the use of ST tobacco
was much higher than young males in the general population. The survey also found
the use of ST was more prevalent amongst white non-Hispanic players. From 1998 to
2003, there was a decrease amongst minor league players. Through seven days of
self reporting, it was found the use of ST declined from 31.7% to 24.8% in 2003,
15
however, among major league players no change was observed (Severson et al.,
2005).
Impact of tobacco use
Smoking affects a number of diseases including, lung cancer, oral cancer,
pneumonia, periodontitis, aortic aneurysm, acute myeloid leukaemia, cataract,
cervical cancer, kidney cancer and pancreatic cancer. In addition, the previously
known diseases, caused by smoking, include coronary heart disease, cardiovascular
disease together with the impact on the reproductive system which could lead to
sudden infant death syndrome.
General health
The evidence suggests that tobacco smoking has more prone risk towards the lung
cancer. A systematic review with meta-analysis was done with 13 specific sites of
cancer, which are at risk. The analysis was carried out in 216 studies. The results
seem to be prone more for lung cancer (RR=8.96; 95% CI: 6.73-12.11). The pooled
RRs for lung cancer were greater than the pooled estimate from other sites like
pharyngeal, laryngeal, upper digestive tract, and oral cavity(Gandini et al., 2015).
Similarly, one more evidence which was a (Lee et al., 2012)systematic review with
meta-analysis and stated that lung cancer was strongly associated with smoking. In
this systemic review, 287 studies were analysed, “the meta-analyses demonstrated a
relationship of smoking with lung cancer risk, clearly seen for ever smoking (random-
effects RR 5.50,95% CI 5.07-5.96) current smoking (RR 8.43,95% 7.63-9.31), ex
smoking (RR 4.30,95% CI 3.93-4.71) and pipe/cigar only smoking (RR 2.92,95% CI
2.38-3.57). It was stronger for squamous (current smoking RR 16.91,95%CI 13.14-
21.76) than adenocarcinoma (RR 4.21,95% CI 3.32-5.34), and evident in both sexes
(RRs somewhat higher in males), all continents (RRs highest for North America and
lowest for Asia, particularly China), and both study types (RRs higher for prospective
studies)”.
16
Cardiovascular disease (CVD)
Smoking has a damaging effect on cardiovascular health and is the primary risk
element for causing peripheral vascular disease, coronary vascular disease, stroke
and aortic aneurysm. Essentially, it is important to recognise there is no risk-free
level of tobacco exposure at a minimum level and that all smokers are affected in
dosage dependent fashion(Mainali et al., 2015). Scientific evidence appears to be
approving cigarette smoking’s psychological, biological and genetic impact, which
seem to be more prominent in some population.
Similarly, (Vidyasagaran et al., 2016)systematic review with meta-analysis indicated a
strong association between smokeless tobacco and risk of cardiovascular diseases.
20 studies were involved in the meta-analyses.
A considerably increased risk of IHD deaths (1.15.95% CI: 1.01-1.30) and stroke
deaths (1.39, 95% CI: 1.29-1.49) were found in smokeless tobacco users.
Geographical variations were noted for IHD in Asian studies which signified
significant positive associations (1.40, 95% CI: 1.01-1.95), and in the Interheart study,
smokeless data was primarily reported from Asia (2.23,95% CI: 1.41-3.53).
Oral health
Oral health also had an impact from the use of tobacco. There were several studies
which were reviewed to understand its impact on oral health.
Oral cancer
Different forms of tobacco product varied on the impact of oral health. An increased
risk of oral cancer was discovered to be high in Asia, Europe and North America in 2
different systematic reviews, which were done with 3 different products. The first
(Lee and Hamling, 2009) systematic review compared the past products which were
used in North America to the new Scandinavian snuff, which stated that risk from
contemporary product (Scandinavian snuff) was much less than for smoking. The
(Khan et al., 2014)systematic review with meta-analysis in Asia had a different
finding than Europe which reported the combined odd radio (OR) for paan with
17
tobacco and risk of oral cancer was 7.1 (4.5 – 11.1) and for chewing tobacco and risk
of oral cancer the risk was 4.7 (3.1 – 7.1). There was a strong association between
oral cancer and various forms of smokeless tobacco. It may be due to the possibility
of prevalence of paan chewing occurring more in South Asian regions. A study done
in Jakarta, which compared risk of oral cancer between smoking (kretek) and betel
nut chewing, found both products were positively associated in causing oral cancer
risk(Amtha et al., 2014).
Periodontal diseases and tooth loss
Two studies showed smoking had an effect on periodontal tissue, which resulted in
tooth loss. It also stated that this effect depended upon frequency of usage. On the
other hand, it also indicated that the effects would be reversed if there were a
smoking cessation (Ramón et al., 2015, Sherwin et al., 2013). Ramon et al case
control study found by logistics regression showed that smokers and former smoker
had 2.7 times and 2.3 times higher probabilities of having established periodontal
diseases than non-smokers.
Impact on the dental treatment
A (Chrcanovic et al., 2015) systematic review with meta-analysis was done to assess
the impact of smoking on treatment and showed that smoking was a factor that had
a potential to affect healing negatively and the implant treatment.
Economic impact
Parrot and Godfrey, 2004, found in their study that smoking cessation could be
beneficial to the health cost of the country. It showed data from USA, Australia,
Canada and UK. In respect to health resources, predictions had been made for the
economic cost of smoking. In the United States, they ranged from 0.6% to 0.85% of
GDP. For the treatment of smoking-related diseases, an estimated cost of $50 billion
a year was made by the US Public Health Department. This was in addition to an
annual $47 billion in earning and productivity. The predicted costs in Australia and
Canada, as a proportion of their GDP are 0.4% and 0.5%. The treatment of diseases
related to smoking had been estimated to cost the NHS £1.4 - £1.5 billion a year in
18
the UK, which was about 0.16% of the GDP, including £127million for the treatment
of lung cancer alone. However, if there was a smoking cessation intervention it
could have saved up to 15% of the total health care cost along with increase in the
life expectancy(Parrott and Godfrey, 2004). Similarly, another study presented that
intervention which used the approach of raising the price of tobacco products
through taxation, generated substantial healthcare cost saving as well as providing
additional gains from enhanced productivity in work place(Contreary et al., 2015).
Interventions to reduce the use of tobacco use
Intervention means actions which are taken to improve. There were numerous
studies which indicated a lot of assisted and unassisted attempts which were made
to reduce the use of the tobacco. The purpose was to review the evidence to know
intervention was done to reduce the use of tobacco.
Unassisted attempt cessation
Andrea l Smith 2015 had conducted a systematic review to view the experience of
smokers who quit without any assistance. The aim was to review the qualitative
literature on the smoker’s opinions and experience and who gave up smoking
without any aid. The key themes related to unaided smoking cessation were based
on Thomas and Harden’s thematic synthesis methods which extracted key themes in
unassisted cessation and then further classified theminto relating themes.
Motivation, willpower and commitment were identified as three concepts vital to
giving up smoking without any assistance. It reported motivation was the one clear
reason for quitting. A technique such as willpower was proclaimed as a way to
overcome desires, cravings or personality traits to successfully quit smoking. Another
key aspect to successfully quit smoking was commitment, which was seen as being
serious and resolute to achieving their goal and was often used to distinguish earlier
failure attempts. It appeared that commitment could be provisional or small
duration, and also relaxing and could be built upon as the quit attempt
progressed(Smith et al., 2015a).
19
Similarly, to know further about unassisted attempts, Smith Al conducted a
systematic review to know about the unassisted smoking cessation. They conducted
a literature search from four electronic databases from years 2005-2012 with
specifically searching for unassisted cessation. From these studies, data suggested
that 54% to 69% of ex-smokers had quit unassisted and of the current smokers, 41%
to 58% had attempted to give up without any aid. In Australia, the majority of
smokers had quit or attempted to quit, however, very less research had been
conducted to understand the process(Smith et al., 2015b).
Vangeli et al, 2011, conducted a systematic review to know further about the
predicator of smokers attempting to stop, as well as the quit success in the adult
general population. The finding was that out of 1654 articles, only 17 met the
inclusion criteria and out of these 17, 8 studies were referred. The prediction of quit
attempts was dominated by motivation factors, whereas cigarette dependence
always predicted achievement after an attempt had been made. Predictions of
success from social grades also emerged, but were only examined in two studies out
of eight. In contrast, the other socio-demographic factors did not predict making a
quit-attempt or success(Vangeliet al., 2011).
Non-clinical or population approach
The upstream action, which targeted the whole population with the creation of
policy, seemed to have made differences. There was evidence which suggested that
this upstream action had made an improvement.
Callinan et al, 2010, conducted a study, to assess the extent to which legislation-
based smoking ban or restrictions had reduced exposure on second hand smoking
(SHS) and assisted in reducing tobacco consumption. Imposing a legislative smoking
ban for the reduction of SHS exposure, smoking prevalence and tobacco
consumption was marked as a measure for reducing passive smoking exposure. A
greater fall was experienced in hospitality worker’s exposure to SHS after imposing a
ban when compared to overall population. There is a little evidence on the impact of
the ban on active smoking, despite this, the trend is declining and with the
improvement in health outcome there was evidence of an increase in support for a
20
smoking ban(Callinan et al., 2010).
A study conducted to assess the impact on active smoking from public smoking ban
policy found the introduction of a smoking ban had a short-term effect. It identified
a significant difference in trends of smoking. Consumption across the survey period
by population subgroups found the evidence to be not sufficient enough to
summarise that these were affected by the introduction of the smoking ban(Jones et
al., 2015). Another study conducted to assess trend in smoking cessation by Scottish
smoke-free legislation found an increase in smoking cessation rates in first 3 months
of introduction. In the first year of legislation and the following year, overall quit
rates were consistent with increases in quit rates before the introduction of
legislation(Fowkes et al., 2008). Despite social economics not being linked to
smoking cessation, people from more affluent communities showed added positivity
towards the legislation. On the other hand, mass media seemed to have an effect on
smoking cessation. A study from Australia shows evidence that suggests
comprehensive tobacco control, including mass media campaigns, can be effective
smoking behaviour in adults(Bala et al., 2015).
Assisted attempt
A study found that smoking cessation with some assistance seemed to be effective.
Bauld L conducted a systematic review to assess the effectiveness of NHS smoking
cessation service. They measured the effectiveness through monitoring of carbon
monoxide, which confirmed quit rates of 53% falling to 15% in 1 year. They found to
help smokers quit smoking, therefore intensive NHS treatment smoking service had
seemed to be effective(Bauld et al., 2010).
Evidence suggested group treatments could be more effective than attempting alone
and the impact of “buddy support” varied, based on the type of treatment. Buddy
support meant where individual smokers teamed up to give each other support.
Smokers from a young age, females, pregnant smokers and more deprived smokers
quit smoking temporarily more than any other groups. Another study presented that
telephone counselling service has been effective in smoking cessation.
21
Smokers who contacted helplines had higher quit rates to receive proactive
counselling service follow-up RR risk ratio 1.37 95%CI: 1.26 to 1.50. Quit line services
were effective and assisted the smokers with proactive tobacco counselling services
(Stead et al., 2015, Stead and Lancaster, 2015).
Clinical approach
The cessation service or advice, which could be provided in the health care setting
such as General Physician practices and dental practices, were effective in smoking
cessation services. There were several published studies which showed it is an
effective approach.
General Practice
One study presented the finding that little or plain advice from physicians had little
effect on smoking cessation but in contrast, brief cessation advice can achieve a
higher quitting rate(Stead et al., 2013). Another study with a new approach known
as ASK-ADVICE-CONNECT compared to the tradition 5 A’s approach (Ask, Advise,
Assess, Assist, Arrange) for smoking cessation treatment in health care setting,
showed the following findings; “in the AAC clinics, 7.8% of all identified smokers
involved in treatment vs. 0.6% in the AAR clinics (t4=9.19[p<. 001]; odds ratio, 11.60
[95% CI, 5.53-24.32], a 13-fold increase in the proportion of smokers who enrolled in
treatment. The system changes implemented in the AAC approach could be taken by
other health care systems and have tremendous potential to reduce tobacco related
mortality and morbidity” (Vidrine et al., 2013). One study from India on the
effectiveness of 5 A’s intervention to assess the agreement between patient and
physician was conducted. Agreement was measured by level of percentage (Low,
High, Medium) The results were that slight agreement was noticed between patient
and physician in regards to Ask and arrange component in contrast to Advise, Asses
and assist component, which low level agreement. Except advise, all other
components of 5A’s showed higher agreement for those who were made to quit
smoking (Panda et al., 2015).
22
Dental practice
There were several studies which showed that tobacco cessation in dental practices
were effective. Dentists and their team played an essential delivering tobacco
cessation intervention.
To assess the effectiveness of tobacco cessation intervention delivered by
professionals working in oral health, Carr and Ebbert, 2012, conducted a systematic
review in a dental or community setting. They search the electronic database with
criteria of including RCT and psudo RCT that had assessed tobacco cessation
intervention in dental setting or community setting. 14 clinical trial met criteria,
Pooling fourteen studies recommended those intervention from oral health
professionals can raise tobacco abstinence rates (odds ratio (OR) 1.71, 95% CI 1.44 to
2.03) at 6 months or more, although there was evidence of heterogeneity (I2 = 61%).
Carr Ab reported that the evidence implied intervention behaviour for tobacco
cessation performed by professionals in oral health who were incorporating with an
oral examination component in dental offices or community centres, may rise
abstinence from tobacco rates between cigarette smoke and smokeless tobacco
users (Carr and Ebbert, 2012).
The tobacco cessation advice delivered via dental health care practitioners in
community health centres were effective (Gordon et al., 2010). RCT was to compare
the effectiveness of intervention (brief advice, and assistance, including nicotine
therapy) group with control group, which were usual care of patient in community
health centre dental clinics where diverse racial/ethnics groups in 3 states in USA.
The findings were that higher absences’ rate was reported in intervention groups at
7.5 month follow up compare to usual care groups for prolonged abstinence “(F
(1,12)=14.62:p<0.1)” and “point prevalence (F (1,12)=6.84:p<0.5)” The randomised
trial on low income smokers found it effective and viable. Similarly, other findings
from study in Finland and Sweden state that with smokeless tobacco users the very
brief and structured counselling in dentistry may achieve a positive behavioural
change amongst tobacco users, with the reduction of tobacco consumption
(Amemori et al., 2013, Virtanen et al., 2015).
23
There was no clear evidence on whether a smoking cessation service was cost
effective or not in NHS dental practices. There was evidence that private practices in
UK provided more smoking cessation advice than their NHS counterpart, as well as
dental services indicating a higher number of verified quits than NHS stop smoking
service(Nasser, 2011).
Primary dental practice and tobaccouse cessation
“Public health England 2014. Smoke and free smiling”
This document provides updated guidance for dental teams, commissioner and
educators on how contributions can be made to reducing rates of tobacco use, as
well as emphasising available resources for support(Public Health England, 2014).
Guidance for dental teams (2015)
The NICE has provided guideline to be followed by dental teams and other health
care professional(NICE, 2015).
“List of quality statements:
- Statement 1. People are asked if they smoke by their healthcare
practitioner, and those who smoke are offered advice on how to stop.
- Statement 2. People who smoke are offered a referral to an evidence-
based smoking cessation service.
- Statement 3. People who smoke are offered behavioural support with
pharmacotherapy by an evidence-based smoking cessation service.
- Statement 4. People who seek support to stop smoking and who agree to
take pharmacotherapy are offered a full course.
- Statement 5. People who smoke and who have set a quit date with
evidence-based smoking cessation are assessed for carbon monoxide
levels 4 weeks after quit date.”
A several study which review on the uptakes of guidelines and guidance.
The one study from Finland conducted to assess the tobacco use counselling
guideline and factors related with counselling behaviour. The study found that there
24
was a chance for improvement for tobacco use cessation guidelines. The recognised
Theory Domain Framework (TDF) was linked to tobacco use counselling behaviours
which give an avenue for targeted intervention to enhances the guidelines (Amemori
et al., 2015).
A survey was conducted for oral health practitioners and their smoking cessation
practices in Australia. It found that 90.01% of practitioners frequently screened for
smoking behaviour, 51.1% has assisted patients to quit smoking. 45.7% of referrals
were made to the Quit Line and 44.4% were made to a general medicine
practitioner. 93% of professionals believed it is the role of professionals to advice,
however, 21% did not (Ford et al., 2015).
Pharmacological intervention
There were various pharmacological substitutes available, which appeared to be
effective in reducing tobacco use and replaced it with pharmacological products.
There were several studies which showed evidence that all market products for NRT
(nicotine gum, transdermal patch, the nicotine spray, nicotine inhalers and
sublingual tablets/lozenges) was beneficial in smoking cessation. Bupropion may be
more effective and promising compared to all other products (Silagy et al., 2000,
Schnoll et al., 2015, Wang et al., 2008).
Knowledge and attitude of oral health professional towards tobaccouse cessation
There were many studies conducted to assess the knowledge and attitude of dental
professionals towards tobacco use cessation.
In the UK North Deanery, a question-based survey was conducted to understand the
attitudes and activities of professionals working in primary care, explicitly regarding
the delivery of smoking cessation. It found that dentists and their teams needed
further training and appropriate remuneration to assist their patients to quit
successfully, likewise, revealing that dental teams in primary care were aware of the
importance of offering advice on smoking cessation (Stacey et al., 2006). Similarly,
one study with oral surgeons reported most were engaged about the smoking habits
of their patients. On the other hand, it was essential for dentists to receive specific
25
training by providing treatment programs as part of their professional responsibility.
Oral surgeons recognised direct association between smoking habits and oral cancer
as well as the significant role of dentists in the prevention of this disease (Gonzalez-
Martinez et al., 2012). Likewise, a study conducted with dentists from the Oxford
region reported that a high response rate (78%; 674/869) was obtained. Most of the
respondents asserted that dentists should encourage their patients to stop smoking,
however, few were active in this area (John et al., 1997).
A study from Florida found that dentists tend to spend less time in smoking
cessation service and also many dentists were ready to receive specific training,
which would have assisted them in tobacco use cessation (Succar et al., 2011).
The national survey for Irish student hygienists, dentists, dental nurses and newly
qualified dentists had shown a positive attitude towards tobacco use cessation in
their practices. There other findings revealed that dentists were not incorporating
smoking cessation into their practice (McCartan et al., 2008).
Another finding presented smoking cessation activity, as part of oral health
promotion between private and NHS dentists, was not similar. The NHS dentists
were reluctant due to lack of time, no incentive and lack of training in comparison to
private dental practices. With this result, it suggested that NHS dentists had tended
to raised inequalities (Csikar et al., 2009).
Patient knowledge and attitude towards tobaccouse cessation intervention
In contrary to dentists and health professionals, it was reasonable to review the
patient’s side even. There were several studies, which reported patient’s attitudes
and perception towards tobacco use cessation.
A cross sectional study was conducted to examine the health knowledge and their
intention towards quitting smokeless tobacco chewing (STC). It revealed women’s
knowledge of the adverse effects of STC showed a vast gap in rural Bangladesh.
(Hossain et al., 2015).
Four main motives for water pipe usage were revealed to be socialising, relaxation,
26
pleasure and entertainment from a systematic review conducted by Akl et al. Water
pipe smokers perceived, in contract to cigarettes, water pipe smoking was less
harmful, less addictive and more socially acceptable. Likewise, they were confident
in their ability to quit this (Akl et al., 2013).
Ahmady et al conducted the randomised controlled trial to know the attitudes of
patient towards dentists 5A’ approach between intervention group receiving chair
side counselling and control group receiving no intervention showed significantly
positive attitudes towards the dentists roles in advising smoking cessation compared
with control groups. 88.9% who were planning to quit smoking, 72.27% had agreed
that they discussed the ill effects of tobacco, 82% said dentists should offer
assistance and services aiding them to quit tobacco. The majority of the patients
were not aware of the resources available to them to aid them to quit. Dentists are
at the forefront to providing information to patients who need help in quitting the
use of tobacco (Ahmady et al., 2014). Interventions groups were given tobacco
counselling and control groups were given no counselling, and were compared it pre
and post test with and without intervention. The mean attitudes scored of
counselling groups, which were intervention compared to control groups
significantly higher post tobacco counselling [68.09(SD 13.5) VS 77.4(SD 15.4)]
(p=0.009).(Ahmady et al., 2014)
The findings from an Australian study revealed that most of the patients wanted
their dentists to be keen about their smoking status and discuss smoking with them
(Rikard-Bell et al., 2003).
Barriers and facilitators
Several studies were reviewed to know the barriers and facilitators for delivering
smoking cessation. The most common barrier in providing smoking cessation
intervention, reported in few of these studies, was lack of time. A study conducted
by Dalia et al to assess the management of patients who are smokers through post
questioners with specialist periodontics and dental hygienist. The findings presented
were barriers such as lack of time and poor response from patient which may inhibit
them to deliver smoking cessation advice (Dalia et al., 2007). A question-based
27
survey with dentists, dental hygienists and dental nurses was established to
determine the attitudes and activities of dental professionals in primary care in
Northern Deanery of UK. The survey found that potential barriers which dental
professionals had towards delivering smoking cessation were lack of training, lack of
time and lack of remuneration (Stacey et al., 2006). Alongside this some additional
studies reported some were lacking training/expertise knowledge, lack of patient
interest, concern about remuneration, lack of confidence in delivering cessation
service and supervising staff were not to supportive and damage to the practitioner–
patient relationship, lack of patient education material, smoking cessation not
thought to be relevant concern about the effectiveness lack of staff (Watt et al.,
2004, Edwards et al., 2006, Rosseel et al., 2011).
On the other hand, there were factors, which acted as facilitators in delivering
smoking cessation. There were studies, which found the facilitating factors and
showed the following (John et al., 2003, Johnson et al., 2006, Watt et al., 2004):
 Patient with oral health problem are motivated than other patients.
 Reimbursement of smoking cessation services, advice or nicotine
replacement therapy prescribed can increase interest of the dentists in
delivering smoking cessation activities.
Roseel JP et al stated social support was an essential facilitator to encourage more
smoking cessation advice and counselling. Implementation strategies for the support
of smoking cessation in dental care should be focused on creating a positive advice
culture amongst colleagues (Rosseel et al., 2009).
Communities of practice
Wenger (Lave and Wenger, 1990) is the person who first noted and observed
communities of practice in education and also in business later by Brown and Duguid
(Brown and Duguid, 1991). COP was expressed as “groups of people who share a
concern or a passion for something they do and learn how to do it better as they
interact regularly” (Wenger et al., 2002). The notion of COP had put the theory that
structure around social learning systems and theory that learning was derivative or
28
involved in social world (Wenger, 1998). Three elements of COP, vital to the domain,
community and the practice were (Wenger et al., 2002):
 The domain, commitment and sense of identity was implied by membership,
value of collective competence and within their general area of interest
learning was done from each other.
 The community, the social fabric for learning environment was created by
member involvement in discussion, joint activities and built relationship.
 The practice, members who are practitioners had produced a shared
gathering of resources such as stories, experiences, tool and problems
around the interests of practice.
Generally, the notion of the COP is the sharing of knowledge with the whole
community of the knowledge becoming superior to single participant’s knowledge.
Wenger explained practice by interrelating three facets; mutual engagement, joint
enterprise and shared repertoire. The communications between individuals leading
to share meaning in regards to issue or problems represented mutual engagement.
The processes of involvement of members working together is joint enterprise, with
the resources used between the members’ leads to groups shared repertoire. The
process of individual communication is with COP is supported by this three facets.
The fourteen indicators which is also proposed by Wenger were used to detect
community within the COP(Wenger, 1998).
In the contemporary world, organisation and professional associations were using
COP to promote professional development, help members to engage in learning and
sharing knowledge. Numerous studies had insight that communities of practice used
one method to foster knowledge sharing and provided practitioners valuable
opportunities to form networks. In the healthcare sector for seeking and sharing
knowledge, COP was recognised one of the useful methods.
(Li et al., 2009) conducted a systematic review from Wenger and colleagues’ concept
of COP that gave insight into the practice of COP in business and the health sector
between 1991 and 2005. 1421 articles were assessed out of which 13 primary
studies of health care sectors and 18 from businesses met the Wenger’s concept of
29
criteria of domain, community and practice. The Wenger’s notion of COP as social
learning revealed multidisciplinary use in organisation and health care setting was
supported by the review.
Ranmuthugala 2011, to understand the concept of COP more in detail, did the
systematic review from 6605 electronic healthcare databases. It discovered that
from 33 (n=31) and two systematic reviews from 1990 and 2009, 19 out of 33 papers
were published after 2007 and most of them were from Australia UK, Canada, US.
The objective of the review was to gain understanding how COP functions in
healthcare. Face to face, email or web-based system discussions were found
(Ranmuthugala et al., 2011a). Ranmuthugala described trends where COP was used
as evidence based practice and clinical practice enhancement. The extensive
systematic review concluded that COP could be beneficial to a healthcare
organisation (Ranmuthugala et al., 2011b).
Knowledge seeking and sharing among COP
Modern learning theory supported the learning setting with values of
communities(Wenger et al., 2002). Wenger has stated knowledge as both explicit
and tacit.
Explicit knowledge was expressed in numbers and words in shared data, whereas
tacit knowledge is more difficult to communicate due to knowledge not being
transferred verbally it can only be conveyed via training or personal
experiences(Rodríguez et al., 2004). An endeavour, which aimed to disseminate
individual knowledge to other part of organisation, was known as knowledge
sharing. The course of disseminating tacit and explicit knowledge was denoted as a
knowledge creation(Jackson, 2006). There were several studies, which interrelate
explicit and tacit knowledge.
Fugill M in his study of tacit knowledge in clinical teaching dentistry reported that
the procedural knowledge, which is explicit form, has dependence on tacit
knowledge. But he also reported that dependence creates communication barriers
between clinical teachers and students(Fugill, 2012).
30
Kothari et al reported in a qualitative study of use of tacit and explicit knowledge in
public health in Ontario Canada that tacit knowledge along with explicit knowledge
should be applicable in public healthcare planning programme(Kothari et al., 2012).
A study by J.Gabbay explored in depth on how primary care clinicians make their
individual and health care decisions by using ethnographic standard methods (non-
participant observation, semi structure interview). The study found that clinicians
very rarely used access to explicit information directly, however dependence upon
“Mindlines”, in which they collectively fortified internalised tacit guidelines, by their
brief reading or primarily by their own experiences or colleague’s experiences,
conversation with each other’s and with opinion leaders, patient and pharmaceutical
representatives and with other sources of tacit knowledge. These findings recognise
the potential advantage of exploiting informal and formal interacting for evidence
based decision making to clinician(Gabbay and May, 2004).
Senge et al 1990 cited in Barwick MA et al 2009 that knowledge acquisition inside
the environment of practice interaction assisted to promote continuous learning and
structure learning organisation that would be more willingly adapted to innovative
practices and approaches as they emerged from discovery research(Barwick et al.,
2009).
The significance of knowledge sharing and learning had made the health sector to
focus on COP as equipment to enhance practice and patient care by enabling
knowledge sharing among providers .Due to the feeling of shared sense of
ownership, knowledge sharing seems to be easier in COP(Curran et al., 2009,
Ranmuthugala et al., 2011b).
Dawes and Sampson’s 2003 conducted a systematic review on clinical practicing
physicians to know their behaviour of seeking the information. Dawes and Sampson
extract the paper from electronic database from 1966 to 2001. They selected 19
trials to review. The methods of collection of information were questioners (n=9
47%), interviews (n=8 42%) or some combination and records review and
observations.
31
The systematic review discovered that physicians used a range of key sources to
obtain information. Most frequently used was text source (n=13), and books (n=7),
followed by papers (n=2) and desk references (n=4) and colleagues (n=7). It also
found that healthcare professionals in group practice used professional colleagues
more compared to those in individual practices, along with that, health care
professional in urban counties utilized more than in rural counties. Furthermore, a
list of convenience of access, habit, reliability, quick use and applicability as factors
were stated and these aid in successful information seeking by physicians. Barriers
were stated such as lack of time to access materials, information, amount of
materials and vagueness(Dawes and Sampson, 2003).
The use of Internet in community of practice
The widespread use of Internet, along with the combination of COP, had resulted in
virtual communities of practice (VCOp). The following social networking tools
provided opportunities for exchanging knowledge amongst practitioners regardless
of their locality; Facebook, Twitter, Pinterest, LinkedIn, Yahoo, Google Plus(Hanson
smith, 2013).
(Cheston et al., 2013) conducted a systematic review upon social media use in
medical study. The purpose was to find out how intervention, using social media
tools, affected outcomes of satisfaction, knowledge, attitude and skills for physician
and physicians-in-training and also to find out about difficulties and opportunities
specific to social media came across on educators. They searched electronic
databases from September 2011 using the keywords “social media” and “medical
education” and in 14 studies met their criteria. Reported social media was linked to
enhanced knowledge (e.g. exam scores), attitudes (e.g. empathy), and skills (e.g.
reflective learning). Opportunities that were reported were promoting learners’
engagements (71%), feed back (57%) and alliance and professional development
(36%). Challenges were reported such as technique problems (43%), variable learner
participant (43%) and privacy/security concern (29%).
32
Summary
Taking all things into consideration, tobacco use is still prevalent and also tobacco
has a very big impact on human health as well as economy, however, oral health
professionals can assist on individual and population levels, to reduce tobacco uses.
Plenty of guidance is available to get dentists and other healthcare workers to be
active in promoting tobacco use cessations, however, few seem to do so and the
community of practice seems to be an effective method in other healthcare and
business sectors. In making an evidence based decision and sharing evidence based
information within the professional communities, there is a lack of evidence and
literature in community of practice models in dentistry.
Based on the community of practice model, which is successful in other health and
business sectors, this research aims to explore knowledge sharing among dentists
working in an NHS hospital and how it can facilitate in promoting effective smoking
cessation intervention.
33
Chapter 3 - Methodology Section
Introduction
The methodology and study designs used are outlined in this particular chapter. This
chapter will cover and explain research paradigms, study designs, research site,
sampling method and data- collecting process and also key concepts of ethics,
trustworthiness, followed by data analysis methods used.
The goal of qualitative methodology is to interpret, explore, or acquire an in-depth
understanding of social phenomena (Bower et al., 2007).
Research question requires exploration therefore qualitative approach is used
(Stewart et al., 2008). Asking ‘How or What’ is usually how qualitative research starts
so the researcher can understand in depth of what is happening with regards to the
topic (Agee, 2009).
Qualitative research was an appropriate method to research the aims and objectives
and to address the research problem.
This study explored who Dentists shared their knowledge with by using the
Vignettes technique, which would provide some examples of the scenarios of
knowledge sharing and asked them if they had similar experiences such as these.
Secondly, qualitative research permits the Researcher to explore feelings or thought
processes, as collecting and learning this would be difficult through conventional
research methods (Strauss and Corbin, 1998). The study explored the dentist’s
perceptions and experiences of effective smoking cessation and referral service for
this on-going study. Thirdly, the qualitative research method is best in a natural
setting and to understand the social process in the environment they work in (Al-
Busaidi, 2008). The on-going study was based on the dentist’s experiences of
knowledge-sharing in communities in their professional practice and sharing the
effective smoking cessation with other colleagues, as dentists are hold oral health
34
professional positions in the NHS hospital. Lastly, the fourth reason is that the
Researcher is seen as the research instrument as the Researcher is proactive in their
role (Sofia Fink, 2000, Denzin and Lincoln, 2003). For this on-going study the
Researcher was the key instrument in data collection and interpreting the findings.
Research paradigm
Qualitative, quantitative and mixed methods are the three main designs which are
frequently used to perform research, as these designs have different theoretical
beliefs with regards to what forms knowledge and how it develops (Creswell, 2009).
The Researcher, who is a positivist, adopts the quantitative research approach. A
positive minded researcher supports the application of the method of natural
science as indeed science is the reliable source of knowledge that is varied on the
basis of observation and experiment, the consequence being the research can be
conducted objectively and impartially that is “value free” (Dash, 2005, Bryman,
2016).
In contrast, for interpretivist researchers, knowledge is acquired from inner
understanding through their deliberation of personal experiences. A person makes
sense of these experiences based upon memories and expectation and that meaning
is developed and revised over time by creating multiple interpretations based on
dynamics and subjectivity (Bryman, 2016, Dash, 2005). Therefore, they adopt the
qualitative approach.
Qualitative research is not a single-handed process, it is interrelated with three
activities; Ontology, Epistemology and Methodology in which it is assessed (Denzin
and Lincoln, 2003).
Epistomology is the relationship between the researcher and the research. As it
acknowledges the human situation through meanings, intentions, actions and
experience, this current research study was based on the interpretive epistemology
(Richie and Lewis, 2003). It also required having closeness between the Researcher
and participants. In this study, researcher worked closely with dentists who worked
in an NHS hospital.
35
Ontology is known as the view of the nature of reality. Qualitative methods are with
subject methodology based on multiple realities and it depends upon the social
actors to complete this role. This research dissertation was based on this
constructivism (Richie and Lewis, 2003).
The research paradigm for this dissertation was constructivism and interpretivism as
ontology and epistomology are interrelated to each other (Gialdino., 2009). The
epistemological and ontological framework of qualitative research manifest that
knowledge is self experience rather than received exterior source, which is based on
multiple realities. Therefore explicit use of qualitative research methods is to
discover the meaning that people has given to event they experiences (Gialdino.,
2009, Bryman, 2016).
Research design
For this research a descriptive qualitative research design was applied and an
examination was done by semi-structured in depth interviews. “The in depth
interviews are personal, intimate encounters using open, direct and verbal questions
to elicit details, narratives and stories” (DiCicco‐Bloom et al., 2006). The reason for
conducting an in depth one-to-one interview was to gain detailed, in depth
individual understanding for this study (Legard et al.). It was better to do one-to-
one’s rather than focus groups for the following reasons; it explores very sensitive,
embarrassing, controversial or personal topics (Gill et al., 2008). It also avoids
interpersonal conflicts which would have had a maximum chance if the focus group
interview was done for the dentists, rather than doing one-to-one (Hughes and
DuMont). Doing focus groups for the Dentists was not possible because of the lack of
time and also difficult to get all the Dentists together in one room.
Research sites
The research was conducted in the Royal London Dental Hospital, which is part of St
Bartholomew’s Healthcare NHS trust. They are a leading specialist in dental and oral
health care and by serving a population of 2.5 million in East London and beyond; it
is the biggest NHS trust in the UK. It is also one of Europe’s major and strongest
36
academic health science partnerships that is known as the UCL partnership. The
objective of the UCL partnership if to convert advance research and innovations into
quantifiable health improvement for patients and populations through collaboration
with other sectors, as well as excellence in education(trust, 2016).
Participants
The research participants were all Dentists working in the NHS Royal London Dental
Hospital. Ideally, the qualitative research method used is non-probability purposive
sampling. It is a non-probability and non-randomised form of sampling. The goal of
purposive sampling is to sample the participants in a tactical way so those samples
are appropriate to the research questions being displayed. The maximum variation
method sampling was tried best to be achieved as it selects a wide range of
participants (Bryman, 2016). For instance, in this study a range from junior dentists
to specialist and consultant level dentists were selected. Alternatively, it can also be
assumed that it is a convenience sampling, as a convenience sampling is for those
who meet the entry criteria and are easily accessible to the Researcher (Hulley,
2001, Bryman, 2016).
The inclusion criteria were Dentists working in a hospital with no gender preference
and could range from junior dentists to specialist consultants. There is no certain
number of the sample size as it relies upon the concept of data saturation. This
means we will continue to interview until we reach a saturation level and no new
surprising information will emerge (Sandelowski et al., 2007, Patel, 2015). However,
due to the time limit, it may not be possible to reach saturation. Thus, it was
expected that thematic analysis might be 10 or fewer dentists.
The recruitment was done by direct approach to individual Dentists face-to-face in
their particular clinics; staff rooms and office, with a prepared speech with can be
seen in Appendix 8. At the time of the approach, Researcher provided the copy of
the Information Sheet (Appendix 4), which gave the relevant information of the
study. The other alternative method was via email invitations.
37
Ethical consideration
Universities and professional associations have a code of ethics and research review
board with the purpose to protect human subjects from unnecessary harms
(Marshall and Bossman, 2006). A research proposal was submitted to the Research
Supervisor. The supervisor, before the start of the project, obtained ethical approval.
In conducting any type of research the research must bear in mind about the impact,
which their research will have on participants and on society. There was no harm to
any one for that ethics was approved.
Queen Mary Research and Ethics Committee provided the ethical approval for this
study (Ref: QMREC1458) and can be seen in Appendix 3. The only two issues were
confidentiality and consent in regard to ethics. The participant was given written and
verbal information about which can be seen in Appendix 4 about the purpose of the
study and any query was clarify before written consent was taken. Participants were
also assured about the confidentiality of data collected, which would be maintained
throughout.
Data collection
Data was collected through the use of semi-structured in depth interview methods
along with topic guide (Appendix 6) and a uniform set of open-ended questions to
gain:
1. To gain the information about Dentist’s demographics.
2. To check the dentist’s understanding and concept of knowledge for this
interview.
3. To explore whom dentists share their knowledge with in the hospital.
4. To explore the perception of dentist’s effective smoking cessations and
referrals
5. To ascertain how dentists would share effective tobacco use cessation
approach with other colleagues.
The topic guide navigated to keep the interview as exclusive to the topic as possible
open-ended questions were particularly useful when it is significant to list what the
38
respondent had to say in their own words (Bryman, 2016). This also encouraged
participants to respond freely and openly. Probing and followed questions were also
used to encourage participants to explain a response (Denzin and Lincoln, 2003).
Before the study started, the topic guide was tested through a small pilot exercise,
which was organised by one of the tutors as part of practical learning. The purpose
of piloting is to recognise the issues that the participants might have in
understanding or interpreting questions(Kumar, 2014).
Interviews
The interviews were done at the Royal London Dental Hospital with the prepared
topic guide. After providing the Information sheet and answering any queries, the
participants were asked to sign a written consent form. At the start of the interview,
the purpose of the study was reiterated again and reassurance of confidentiality was
conveyed. Moreover, researcher also used the technique of the Vignettes in the
qualitative interview (Bryman, 2016). Mason 2002 (Bryman, 2016) p.476 has stated
that the use of general questions sometimes makes the interviewees usually ask to
clarify what they mean by the question therefore alternatively vignette may be used
as one way of asking specific questions. The Vignette technique usually presents the
interviewee with one or more scenarios which prompt them answering how they
would respond when confronted with that scenario (Bryman, 2016). For this study
vignette were used for understanding the knowledge-sharing experiences of
dentists. The vignettes were recorded from real life experience of dentists which was
edited slightly, for example:
“A colleague is doing Masters in Restorative and Aesthetic dentistry, and he is doing
a complex case submission in which the patient has severe wear of the teeth due to
Para functional habit, wear of the anterior and endodontic treatment for anterior
teeth and darkening of anterior tooth, secondary decays in some of the filled teeth in
which is doing occlusion rehabilitation. He happens to be in a situation where there is
a molar tooth root canal treated and heavily restored with amalgam and the patient
doesn’t want the tooth to be touched as it was done 10 years ago and its not giving
any problem to patient. Patient feels it is not necessary to disturb that tooth if it is
39
not giving any trouble. His examination and x-ray states that at some point in the
future, the patient will need a crown. However, your dentist colleagues had to go
through all the evidence of literature supporting either to crown or not and he had
found a lot of debates and controversy either to crown or not and he is in very
conflicting situation. He therefore asks your opinion about what will be best to do?”
This scenario was from experience which Researcher noted.
Like the above scenario, the Vignettes were shown to the dentists during the
interview which help us to reveal the kind of knowledge of knowledge-sharing
experience they felt and how they felt about the hypothetical knowledge-sharing
experience would be (Bryman, 2016) which are in Appendix 7, the
vignettes(unpublished) were collected by supervisor on interview with dentists . The
interview lasted approximately 35-45 minutes duration in a silent room. The
interviews were conducted between 1st May and 30th May 2016. They were audio
recorded and transcribed verbatim was done by an outside agency who are outside
the research team. Audio recording prevents against bias and also provides the
record of the discussion (Gill et al., 2008, Hayes et al., 2016). Poland expresses
verbatim transcription as the word for replica of vocal data, where the written word
are a correct replication of the audio recorded words (Poland, 1995). Correct
transcription with verbatim was a vital stage in qualitative data analysis (Halcomb
and Davidson, 2006, Pope et al., 2000).
Data analysis
To accomplish qualitative research, there is no one official way, as data analysis is
the process of making sense (Bradley et al., 2007). It is a creative process, which
usually follows an inductive theory approach(Burnard et al., 2008). Qualitative data
happens in dissimilar patterns and therefore should be analysed according to
multiple analysis structures, which includes thematic analysis and framework
analysis (Thorne, 2000). The data analysis process should follow three things which
are describing, classifying and connecting which is based on content analysis (Hsieh,
2006, Coffey and Atkinson, 1996). Analysis should describe the meaning, process and
40
context of the social actions. Before patterns emerge and final analysis, data must be
accurately categorised into codes.
In this research study, the data analysis was done by thematic analysis, in which, the
data identifies and describes implicit and explicit ideas (Guest et al., 2012). Thematic
analysis focused on coding which is typically inductive or bottom up theory for the
qualitative data (Fugard and Potts, 2015). It gathers text with similar meaning and it
also, such as the concept, captures the phenomenon of interest. For this dissertation
data analysis followed the thematic analysis’ 6 steps given by Braun and Clarke 2006.
These are as follows (Braun and Clarke, 2006):
1. Familiarisation (getting intimate with your data).
2. Begin the detail analysis of coding process.
3. Searching for themes by putting the codes into themes.
4. Reviewing the themes.
5. Defining and naming themes.
6. Producing a final report on the identified themes (Braun and Clarke, 2006).
In coding the transcript and verifying the new themes two researcher were involved.
Two of them discussed with each other what they found in each transcript. I.b
researcher determined the final themes and review with supervisor.
Trustworthiness and rigour
The qualitative research method demands the Researcher to take an active role in
the collection and interpretation of data. So it should be valid and reliable like
quantitative methods. In the qualitative research it assess the validity and reliability
by following the criteria purposed by renowned qualitative researcher (Lincoln and
Guba 1985) which is termed as ‘trustworthiness and rigour’ which are further classify
as credibility, transferability, dependability, conformability (Bryman, 2016,
Golafshani, 2003).
Credibility: It means that how consistent are the findings? It parallels internal
validity. For achieving credibility respondent validation was used, in which sending
41
the copy of transcription to the participant to confirm the accuracy, and also
requested peer reviews.
Transferability: It means can the finding can be applied to another study ‘parallels
external validity’. It was achieved by providing the thick description of data collecting
method in detail and also a rich description of the location and characteristics of the
participants involve in study.
Dependability: It means that if work is repeated again in the same context using
same approach and participants would it be the same result ‘Parallel reliability’. It
was achieved by the rich description of detailed data gathering process.
Conformability: The study finding should be confirmed with the concurrent data.
‘Parallel objectivity’.
42
Chapter 4 - Results
Introduction
This chapter will present the findings. The purpose of this study was to know with
whom, why and how dentists share knowledge in a professional community of
practice and also to get the dentist’s point of view for best effective intervention to
deliver tobacco cessation and to know how dentists, with their social network or
professional communities of practice, will disseminate this effective intervention and
make it work. 15 participants were approached and out of 15, 13 were approached
directly and 2 were via email. Out of those who were approached directly, 6 became
participants of the study.
During the interview participants describe their approach of knowledge sharing
within communities of practice or hospital. They also gave their perception of
effective intervention of tobacco cessation in hospital by dentists and also how they
will disseminate this effective intervention in social network and community of
practice in hospital.
The findings, which are in the chapter, are based on the data analysis of the semi-
structured interview with participants.
Study findings
The first section finds the demographic and back ground information about dentists
working in hospital followed by that the second section emerging themes between
two different ways of knowledge sharing and seeking, which appear to show both
similarity and little difference in knowledge providing and seeking followed by that is
the third section perceived element of effective intervention for smoking cessation
in hospital by dentists and lastly, some common themes about how dentists will
disseminate that effective approach within their professional communities of
practice in hospital.
43
Themes
The emerging themes are three major themes, which are further subdivided into
minor themes:
FI GURE 1 - MAJOR, MINOR AND SUB THEMES OF KNOWLEDGE SHARING
44
FI GURE 2- THEME OF PERCEIVED ELEMENTS OF EFFECTIVE SMOKING CESSATION INTERVENTION
FI GURE 3 - DISSEMINATION OF PERCEIVED ELEMENTS
45
Section 1 - Background information
The participants of the study were comprised of 6 dentists working in a university
teaching hospital in London, the Royal London Hospital. The age range was from 27-
55 years. All the six participants had an experience of working in hospital. Out of six
dentists, four were female and two were male dentists. Out of six, one was a
Consultant, four of them were Specialists and one was in a Junior Dentist position
and was studying part time for MSc Restorative and Aesthetic Dentistry. The six
dentists had experience of working in a team with different consultants and different
specialities. Four dentists reported of working in restorative speciality closely and
sharing a common interest and knowledge together. They all had a wide range of
working experiences in hospital and even in practice in private and NHS practices.
Most of the participant’s journey of their remuneration was through NHS and only
two of them said they were remunerated through private. They all are members or
belong to particular dental professional groups, of which they mentioned were Royal
College Society, British Dental Association and also some online communities.
Most of them agreed and understood the concept of knowledge, except two who
thought that social knowledge was different from the scientific knowledge term.
46
TABLE 1 - DEMOGRAPHIC CHARACTERISTICS/BACKGROUND INFORMATION OF PARTICIPANTS
CHARACTERISTICS Sample (n)
Gender
Female 4
Male 2
Age
25 - 35 3
35 - 45 2
45- 55 1
Level of experience
Less than 5 years 1
More than 5 years 5
Remuneration
NHS -
Private 2
Mixed 4
Working with other teams
Yes 6
No -
Professional membership
British Dental Association
47
Section 2 - Knowledge sharing
Most of the interviewees had their experience of sharing their knowledge with their
peers, students, juniors and seniors as the interview questions were based
hypothetically by showing them some vignettes of some real life experiences of
dentists, which they encountered. Most of them had similar situations and
experience, as the scenarios in the vignettes, within their communities of practice.
“Okay yes I have had things like that. People coming to ask for advice
[Interviewee 3]
“Okay, So I see these groups of patients a lot through being a special care dentist”
[Interviewee 4]
“Ok. I’ve come across a not too dissimilar case to the number five that you’ve asked
me to read and that was similarly a colleague who had….”
[Interviewee 5]
“Ok, yeah I’ve come across situations like this before”
[Interviewee 6]
As you can see, most of the participants responded to having a past experience of
knowledge sharing. It seems to appear they mostly agree with the scenarios
presented and through this they have reported knowledge sharing experiences in
the past within the professional community of their practice within the hospital
setting.
Tacit and explicit knowledge interdepended
The participants, who are clinical academics, mostly shared their knowledge with
students, patients, peers, juniors, and seniors. The participating dentists asserted
that some knowledge couldn’t easily be learnt or adapted from a textbook, which
48
could be termed as explicit knowledge and only learnt through practical
demonstrations.
Dentists felt even though they share explicit knowledge, which is written and verbal,
but they share with demonstration, and practically which is a tacit knowledge form.
Therefore with dentistry being involved in mostly practical work, the interviewees
through demonstrations and ‘tell-show-do’ methodology more often shared the
knowledge sharing use of tacit knowledge and explicit knowledge.
The interviewees mostly shared their knowledge with students, colleagues and
patients, as the participants were from the Royal London Hospital, which is a
university teaching hospital.
Interviewee 1 compares how effective tacit knowledge is compared to explicit
knowledge when referring to a skilled speciality. He uses the example below to
assert his belief that practical skills knowledge which can be shared or learned
effectively through demonstration.
“Yeah. We have ideas and techniques that we share. For example, in Endo because
you need to be very skilled at removing broken instruments so showing somebody
how to do this is part of the sharing of knowledge. Yeah, practical skills must be
shared in that way, you cannot easily learn it from a textbook.”
[Interviewee 1]
A similar finding was found from Interviewee 5, as below. The knowledge sharing
was of both explicit and tacit knowledge to, despite this, there was more emphasis
on tacit knowledge, which is practical sharing of knowledge through the tell-show-do
method.
49
“It’s sort of show, tell, do so we discuss the principals behind we choose certain
stitches for the skin and certain stitches for inside the mouth and then we would do it
for them while they watch closely or perhaps we would do the first half and then they
would do the second half so it’s very hands on.”
[Interviewee 5]
Interviewee 3, in their capacity as a clinical lecturer, relies on tacit knowledge as this
can only be shared through a demonstration on the patient itself.
“Yeah actually. It is part of my role as a clinical lecturer. I do many demonstrations.
In the clinic when I supervise the students I may have to see their patients, explain in
the patients mouth itself to the student what, really in the diagnosis part.”
[Interviewee 3]
On the other hand, Interviewee 6 given as example of explicit knowledge which is
shared by giving them the provision of information which is written and
recommended.
“I think yes, not so much they’ve asked me whether they are taking the medicine
correctly. It’s normally the case that I ask them and they volunteer the information
how they’ve been taking the medication and they would normally tell me whether
they are talking it correctly or not and I would tell them if they had been doing it
correctly or not.”
[Interviewee 6]
50
Sources of knowledge sharing
There are common findings to the sources of sharing knowledge which includes:
Emails
“I don’t know, following their emails, sometimes they ask for surveys or information
so I would try to participate in those.” [Interviewee 3]
Facebook
The source of knowledge is through Facebook social media, which is an online
community for knowledge sharing with specific dental networks.
“Yeah, so there is a Facebook forum that I regularly contribute to”. [Interviewee 1]
“Sharing their Facebook, well not their Facebook, their programs, they have Smile
Programs or things like that. I share them on Facebook so I think I do my job. But
that’s all.” [Interviewee 3]
Expert opinions
There is always an expert in one’s own field. There were findings, which showed that
dentists shares knowledge with expertise. It may be possibly that knowledge from
experts is more reasonable and trustworthy.
“From there I discussed with one of the consultants I was working for, if he was to
receive a referral, how he would like the case managed.” [Interviewee 5]
"You have the clinical expertise, I'll just go by what you say" [interviewee 4]
“If I’m not sure about something there are a lot of colleagues at the same level of
seniority and maybe higher level of expertise in the specific field that I can directly
approach them.” [Interviewee 2]
51
Knowledge seeking-acquisition
The other commonality in the study was knowledge acquisition seeking, where
dentists revealed they acquired or sought knowledge through peer discussion, case-
based learning and formal learning. Most of the dentists felt that acquiring
knowledge from their peers had a great impact on themselves. Whereas, case-based
learning seems to be very useful for them to seek/acquire knowledge as case-based
learning is where a dentist learns a general principle and applies this to a particular
case. Cases are like stories, which use metaphors to help convey tacit
understanding/knowledge with artefacts, which is similar to the above section of
tacit ‘know how’. The other behaviour of dentists for knowledge seeking-acquisition
was through formal learning. A dentist working in a hospital and seeking-acquiring
knowledge regularly reads journals, participates in conferences and watches
presentations.
Peer discussion
“Yeah, I've learnt a lot off her. She helped with my training, so she's someone that I
really respect. [Interviewee 4]
“But not that I have got this information from a colleague and then I have to call
another one to get information on behalf of the first colleague. ”[Interviewee 2]
Case based learning
“They don’t provide notes they just give you a description of what the case is with the
photographs. They’re always consented. People then comment or criticise or
appraise, or be supportive of the results.” [Interviewee 1]
“And just out of interest, looking at the other people’s cases. And of course, to see
how I can improve.”[Intervewee1]
“I quite like it. I mean I believe dentistry as a profession is very open to discussing
cases.” [Interviewee 5]
52
Formal learning
Knowledge seeking-acquiring by reading, learning, speaking and listening as well as
participation in conferences. Dentists seek and acquire knowledge by regularly
reading dental journals, which is not only specific to one area but cover, all areas of
the dentistry. It means dentists are more keen to see the interesting information.
“So Dental Update is a journal that covers all areas of dentistry not particularly
targeted at one area of dentistry and that’s why I find it interesting because it’s not
just one thing. It’s very broad. It’s very easy to read so it’s quite clearly written so …
and it keeps the interest there so you don’t get bored whilst reading it.”
[Interviewee 6]
“Well the societies that I’m members of, they release journals regularly, every…
depending on the association… every month, every quarter I’ll get a journal through
the post and I read that. So that’s probably the biggest input because it comes
through my letterbox and I read that every month.” [Interviewee 5]
“Yeah. Listening and watching presentations. Reading what’s on the presentations.”
[Interviewee 6]
“I only go to the SAAD conference once a year. And the Dental Sedation Teachers'
group conference once a year.” [Interviewee 4]
“However, I also go to the conferences, especially if I’m part of the local meetings,
then they’re much easier to get to, so I can go on my way home from work and quite
often they have from six to nine o’clock they’ll do a lecture on a particular topic or
they’ll do an update on where the NHS is going and the future for the contracts and
things like that.” [Interviewee 5]
53
Reason for knowledge seeking-acquisition
Dentists felt that they seek-acquire knowledge so that they can be updated with
latest information and knowledge’s what they are lacking. It also reflects that
dentists are keen and enthusiastic to learn and develop their skills.
Keep updated with knowledge and improve your knowledge
“New knowledge, new research, new developments. Just to be updated on what’s
happening.” [Interviewee 3]
“It’s just to (a) give advice, (b) to get more information, (c) to see what’s out there at
the moment to keep myself updated, am I falling behind? And just out of interest,
looking at the other people’s cases. And of course, to see how I can improve.”
[Interviewee 1]
“Well, I guess it makes me think about different techniques I can use, or gives me a
broader knowledge of the medical aspects of patient care.” [interviewee 4]
Influences on knowledge sharing
The third minor theme was influences of knowledge sharing. Dentists felt positive
that most of the dentists working in the hospital believe that it is a professional
responsibility, as well as satisfaction, for sharing knowledge. Dentists also reported
that they share knowledge as it gives them confidence as well as feeling appreciative
and rewarding. On the other hand some dentists had a judgemental perception
about sharing knowledge where dentists would assess the level of understanding
and decide to share knowledge after assessing who is asking. Similarly, dentists also
felt that they wouldn’t share knowledge if they were uncertain about something.
They will only share which is definite and evidence based. Dentists also perceived a
influence of political barrier would resist them to share knowledge, as they believe
their opinion will not be given importance and only people with high power are
given consideration
The finding in regards to influences on dentist for knowledge sharing includes:
54
Professional satisfaction and responsibility
The participants who are working in a university teaching hospital feel it is their
responsibility to share their knowledge with patients, colleagues and students.
“I’m a Clinical Academic in a way, I’m a teacher, so it’s a part of my job. It’s one of
the reasons why I’m doing this job, so obviously it’s part of my professional
satisfaction.” [Interviewee 2]
“It’s my job actually. It’s what I have to do.” [Interviewee 3]
Perceived happiness and rewarding
“I find it interesting, I find it rewarding, you know helping people to learn, I do find it
quite rewarding.” [Interviewee 6]
“ I feel quite confident because I have the knowledge.” [Interviewee 4]
“No, I'm quite happy to share my knowledge with anyone.” [Interviewee 3]
Judgemental perception
“you’ve got to look at who’s asking and then decide whether it’s gonna be
appropriate to, what sort of level of information they need to know to manage the
case” [Interviewee 1]
“I think I would not share knowledge if I wasn’t a hundred percent sure on the thing
that I was trying to share. So I would make sure I’d check first before sharing such
knowledge.” [Interviewee 6]
Similarly dentist perceived sometimes it is necessary to gain understanding and
rationale of being asked, even though the information is easily available and they
have not tried to look it up themselves or followed simple instruction. This will lead
them to be reluctant to share knowledge.
55
“Of course the other reason is sometimes what is the rationale for someone asking
for this information? To give an example sometimes people just want to scratch the
surface instead of following an organised educational pathway. For example, they
will ask you how to do this instead of trying to find out whyit should be done. In
some cases, some people want to be spoon-fed with an easy question to them, so
probably some maybe a little bit reluctant to share information.” [Interviewee 2]
Perceived political barriers:
“So when these politics and these guiding forces sometimes fail to maintain an
equilibrium and to be presented as fair and only specific people there are preferred to
do presentations, or specific scientific dogmas if you prefer. Then I may have a
problem….” [Interviewee 2]
Section 3 - Perceived elements of effective intervention smoking cessation
The third section was to know their opinion on effective and efficient smoking
cessation advice. These are the following elements, which dentists perceived would
be ideal to make smoking cessation effective in hospital practice:
Assessment of willingness will incline them to give effective smoking cessation
advice
Dentists’ felt to assess the willingness of patients to quit tobacco is important and
will incline them to provide them with smoking cessation service and advice.
Dentists also believe that if patients are willing to quit then this shows a sign of
motivation. Similarly, dentists also feel that patients initially show a willingness to
quit smoking but later they become unsure to quit or are not so certain.
56
“And we would ask the question about quitting, if they have tried quitting or if they
are interested in quitting and based on that we might give the number or otherwise
we will just say whenever you are ready there is the number or we will be able to
point you in the right direction.” [Interviewee 3]
“If we see that the patient really would like to stop smoking and there are signs of
motivation but finds it very difficult for biological reasons to stop smoking, then
through the patient’s….” [Interviewee 2]
“Whether they have any interest in smoking cessation because a lot of people will say
I thought about quitting but I’ve just not got around to it.” [Interviewee 5]
Easy accessibility:
The research found most of the dentists believe there is no easy accessibility for
patients and even for dentists themselves. There should be joint clinics set up
together with the dentists in the hospital clinics so it is made easily accessible for
dentists, as well as well patients, to get smoking cessation advice there and then. It is
perceived that providing quick help there and then will be beneficial for saving time
and future visits for dentists, as well as patients, and believed this would lead to
more chances of accepting the cessation advice in the future. It will be more
effective if accessibility is taken into consideration and given more importance.
Dentists also perceived, from a language point of view, there should be easy access
both for patients and dentists to make an effective intervention. Dentists specified
language is a barrier for them to give effective assistance. The hospital is located
where there is a diverse community population of people, and where the population
speak different languages, this can be an occasional problem.
57
“An ideal situation, in my opinion, would be maybe a joint clinic to have the cessation
specialist with me or running their clinic alongside mine so it’s easily accessible.”
[Interviewee 6]
“Well because if you had a smoking cessation team that could access a role or can
come to the clinic so you don't have to refer the patient.” [Interviewee 4]
On the other hand, another option would be to provide a referral service in one’s
neighbourhood or nearby rather than another location, which will be difficult for the
patient get to.
“And there are also a lot of pharmacies nearby who give a lot of advice as well, so
we’d normally refer to these but we always put the seed there.” [Interviewee 1]
The interest finding was to provide easy accessibility with the use of technology by
providing tele-care cessation service with help of social media use of Skype or
Babylon application. Which will be a convenient way to give effective services.
“I suppose the other way you could do tobacco cessation is by tele-technology. So
Skype, make use of social media. So you can refer a patient, I don't know, you can
say if you had a service that provided some kind of telemedicine or cessation via
Skype, then that would reduce the amount of time that the patient would spend
getting here. And it would be more flexible for the patient.” [Interviewee 4]
“Also a problem in this are particularly is that language is a barrier so something
that’s easy accessible from the language point of things for our patients who don’t
speak English is also an ideal… “ [Interviewee 6]
58
“If somebody does not speak the same language as me it’s difficult for them to
understand what I’m telling them. If you’re also relying on someone to translate,
you’re not entirely sure exactly whether they’re translating it one hundred percent
and you usually have a gut feeling if you know that they’re not fully telling the whole
information but you can’t be a hundred percent sure.” [Interviewee 6]
Communication barriers free between smoking cessation services and dentists
The finding is that there are lots of hurdles in referral service for person. Its not
running smoothly and effectively as it should be. There is no confirmation for
dentists who will be assured that the referral is under process, which will motivate
them to continue using services and also to maintain clinical records of these. They
would need to develop a system to effectively communicate so the dentist receives
feedback. They should receive a confirmation either through letter or email for an
effective cessation referral service.
“Yes, that would be a good idea would be that if there’s something either on their
clinical record or if there’s an e-mail confirmation. Something on their clinical record
would be much easier because anyone can access it, anyone who’s looking after the
patient…” [Interviewee 6]
“Yeah, obviously the communication is the key. I mean what usually happens is that
we say to tick the box you have to go there, and then that’s it. Rarely we get any
feedback or any outcome, or any summary of the results of this programme. Mostly
the patient comes back and describes what they get out of this.” [Interviewee 2]
59
Free cessation service
Dentists felt to give a smoking cessation service in an NHS hospital, there should not
be a concern of cost to provide an effective smoking cessation service.
“ In the NHS you don’t charge for it.” [Interviewee 1]
“Financially I think the NHS is in place to help with that actually. There is no charge
for that. In the hospital there is no charge.” [Interviewee 3]
Training and information for auxiliary staff and dentist
The fifth element, which dentists reported, is there is a lack of training for dentists
and their staff to deliver an effective smoking cessation service. Dentists felt nurses
and auxiliary staff should be well trained so they can assist dentists in providing an
effective service. Therefore dentists suggest dental nurses and other hospital staff
should be given at least basic foundation training in regards to smoking cessation.
Some dentists had even provided examples where dental nurses can give preventive
advice, which seem to be feasible for oral health promotion. It would be best to
integrate smoking cessation advice along with preventive advice, which was also
reported by dentists who have a role of clinical teacher and also suggest integrating
this in the dental student curriculum in prevention modules.
“I think so. I don’t think you can be offering smoking cessation if you don’t know
what you’re talking about, so I think training to make sure everyone has a good
foundation knowledge before they start would be a very clever idea.” [Interviewee 5]
60
“I suppose you can give them a one or two day course, I don't think it needs more
than that. Set up a smoking cessation team, just to make them aware of things.”
[Interviewee 4]
“At this stage I think that very few dentists really have any training or even education
on what is the problem with smoking, how extensive it is, and how you can manage
this, or even how they can participate at the first stages of a smoking cessation
programme.” [Interviewee2]
Teamwork
Dentists working as a team, with their auxiliary staff and other fellow dentists, would
be more likely to effectively deliver a smoking cessation service. Dental nurses play a
vital role along with dentist working in hospital, who are busy providing advanced
skill works. It also presents a back up if a dentist forget something the nurse can act
as reminder for them.
“My hope would be if you had say a dentist and a nurse working side by side and the
dentist forgot, I would hope that the nurse would give them a quick nudge and say do
you want to ask about tobacco use. So it’s sort of two brains are better than one in
that sense, in the hope that both of them wouldn’t forget” [Interviewee 5].
“Yes, I think most people in the team should, could be involved in this. Other
clinicians and nurses as well. Yes, I’m sure if something like that could happen then
I’m sure everyone would be involved.” [Interviewee 6]
61
Section 4 - Disseminate perceived elements of effective tobacco cessation
intervention with colleagues in hospital
The last section presents how dentists disseminate this effective approach to others.
The study found all participants would likely disseminate knowledge with their
colleagues in hospitals through meetings and presenting them the evidence by
working with them and sharing stories of ex-smokers.
Hospital Meeting
The common finding presented most of the dentists in their hospital setting will
disseminate effective intervention through meetings. Evidence, which can
specifically create more interest in other colleagues and members to adopt that
particular which is effective.
“If nothing has been done, then the first thing you’d want is a meeting, at a hospital
meeting, just bring it up, and say we need to have this policy, we need to help people
give up smoking or chewing tobacco.” [Interviewee 1]
“Now regarding the sharing information, what we quite often do in hospital is we
have a team meeting, so have a staff meeting, everyone brings a slice of cake, its
lovely, and you sit around and you say, we’re going to do this and we’re going to do
this because and this is how you do it.” [Interviewee 5]
“Invite everyone to come a specific day and time and maybe invite other speakers
and prepare more organised session.” [Interviewee 3]
62
Stories of former smokers
“Yeah, I guess having stories from ex-smokers, people who have actually
implemented it elsewhere, that helps. These days with communications through
electronic devices it’s pretty easy to achieve that and organise”. [Interviewee 1]
“So if you had it, if you used it on a group of patients for example. If you can
demonstrate from the patients that A it didn’t take much time from them, B it didn’t
take any time from you and the surgery and C it was effective”. [Interviewee 4]
63
Chapter 5 - Discussion
This chapter discusses the study findings revealed in the previous chapter in relation
to the research objectives and literatures. The objectives framed in this research are:
1. To explore with whom, why and how dentists share knowledge within their
professional community of practice.
2. To explore the perception of dentists effective smoking cessation and
referrals.
3. To ascertain how dentists share effective tobacco use cessation approach
with other colleagues.
The dentist’s answers from the research interviews were gathered and the emerging
data was analysed and presented in the results section. Through thematic analysis,
the study found three major themes and these were sub-categorised into minor
themes.
During the initial phase, the dentists were comfortable with talking about their past
experience of knowledge sharing. The first section is about knowledge
giving/providing, however this is just one component of knowledge sharing.
The participants, who are clinical academics, mostly shared their knowledge with
students, patients, peers, juniors, and seniors. The participating dentists asserted
that some knowledge couldn’t easily be learnt or adapted from a textbook, which
could be termed as explicit knowledge and only learnt through practical
demonstrations.
This thesis study finds that explicit and tacit knowledge are inseparable. The
Stenmark et al paper, The Relationship between Information and Knowledge,
examined the concept of knowledge and information from an IT perspective and
established a working relationship between information and technology(Stenmark,
2001). In which Nonaka and Takeuchi 1995, Polyani 1966 and Tsoukas 1996 cited in
64
Stenmark D 2000, explained their points of view of how tacit and explicit knowledge
are interconnected and inseparable with some agreement and disagreement on
each other’s notion of tacit knowledge. Overall, it concluded that explicit and tacit
knowledge are inseparable similar, to this thesis study finding(Stenmark, 2001).
Similarly, Polanyi cited in Kothari et al study of use of tacit and explicit knowledge in
public health (Kothari et al., 2012). According to Polanyi, tacit knowledge is difficult
to express or communicate and can only be acquired through practice and
experiences(Polanyi, 1966). He also states that tacit knowledge is associated to
individual skills which are rooted in the environment. Jaismudin SM cited in Kothari
et al that in the organisational management position, tacit knowledge is a key
valuable resource which may be crucial to the organisation’s advance and
competitive advantage(Jasimuddin et al., 2012). Nonaka et al cited in Kothari A. et al
gave a knowledge cycle model, which can be used to locate where tacit knowledge is
taking place(Nonaka, 1994). His models divided into four categories: externalisation,
internalisation, combination and socialisation(Nonaka and Toyama, 2002).
The findings seem to emerge on the basis of Polanyi’s concept that tacit knowledge
is united with explicit knowledge. Tacit means ‘know how’ however, dentistry is a
profession in which there is a lot of clinical learning with procedural knowledge. The
procedural knowledge is codified, written in literature, books and articles. We found
that, even though procedural knowledge is explicit knowledge.
This procedural knowledge, which is an explicit knowledge in this thesis finding is
interpreted with aids of tacit knowledge by using the ‘tell-show-do’ method as well
as demonstrate or allow them to observe. This is a form of tacit knowledge sharing.
Overall, basing this study’s findings with several published studies such as Fugil M. et
al and Kothari A. et al, it seems that both tacit and explicit knowledge is
interconnected. Tacit knowledge plays a vital role in delivering explicit knowledge by
clinical experts(Fugill, 2012).
This study’s findings disagree with the Fugil M. et al presented in the review, in
which tacit knowledge is dependent on explicit knowledge and it also presents that
65
dependency on tacit knowledge creates communication barriers between student
and clinical teacher because tacit knowledge is difficult to express verbally. On
occasion, clinical vocabulary can make it difficult for students to express and may
misdirect them.
There is little literature about tacit knowledge and explicit knowledge being
interrelated in knowledge sharing in dentistry with regards to clinical learning.
Future research should also be done to know the view of students, junior dentists
and also clinical academics perception of knowledge sharing (acquisition and
seeking) by means of tacit and explicit knowledge. This particular study was to
explore dentists’ point of view that had dual roles of Consultants/Specialists as well
as clinical academic teachers. In future the study should be conducted with
qualitative research methods, which will adopt interview methods along with some
observational study methods like showing the short video recording of clinical
teacher sharing procedural knowledge, which is form of tacit with students or junior
in their particular clinics. The future study should be conducted which can be a
facilitator to overcome this barrier reported in Fugil M. et al study.
The findings of this study supports the Kothari A. et al finding that tacit knowledge
can be used along with explicit knowledge for programme planning in public health.
She found that tacit can play a vital role in programme planning phases as long as we
are using explicit knowledge during the assessment phase(Kothari et al., 2012). Tacit
knowledge can be incorporated to include development of opportunity, bringing a
team together, working closely with stakeholders and also by experts sharing their
experiences for developing public health prevention programme.
Future research should be conducted to find a suitable approach that combines both
tacit and explicit knowledge and is cost effective. This would suggest incorporating
tacit learning in future development of guidelines or preventive programme where
dentists or other health professionals are given opportunity with Nonnaka model of
socialisation or internalization hence can come together, interact and share
experiences and stories, along with giving chances to observe, demonstration to
them by expertise how they can use explicit guidelines.
66
The other commonality in the study was about knowledge acquisition- seeking,
where dentists reveal that they acquire or seek knowledge through peer discussion,
case-based learning and formal learning. Most of the dentists felt that acquiring
knowledge from their peers had a great impact on themselves. Whereas, case-based
learning seems to be very useful for them to seek/acquire knowledge as case-based
learning is where a dentist learns a general principle and applies this to a particular
case.
The other behaviour of dentists for knowledge seeking-acquisition was through
formal learning. A dentist working in a hospital and seeking-acquiring knowledge
regularly reads journals, participates in conferences and watches presentations. The
study found the foremost reason a dentist felt to acquire-seek knowledge is to
enable them to keep themselves updated with new information and improve their
knowledge, as well as to provide healthcare which is evidence based and similar to
Curro et al’s findings in his study(Curro et al., 2011). This thesis study finding is
similar to the Botello-Harbaum et al with dentist’s knowledge acquisition–seeking
from regularly reading journals and CDE by partial and full participation in state
dental meeting(Botello-Harbaum et al., 2013). Dawes M. et al study, which also had
a similar finding in physicians seeking knowledge by regularly reading journals,
except case based learning(Dawes and Sampson, 2003). The study finding is similar
to Isham A. et al in regards to information-seeking behaviour of dentists of peer
discussion and is very cautious about using technique or evidence resources from
literature review and tend to have discussions with experienced colleagues or
specialists(Isham et al., 2016). There is little literature around case based learning as
a means of disseminating knowledge in the dental setting. Senge et al stated that
knowledge acquisition within the context of a practice assisted to foster continuous
learning(Senge, 1990). There is very little evidence about knowledge seeking-
acquisition in regards to dentists. Taking this into consideration, it suggests that
more future research or studies should be conducted about knowledge seeking-
acquisition by dentists in hospital, which can also provide preferences to dentists for
seeking-acquiring knowledge for updating and improving their knowledge. This can
also be effective in disseminating knowledge sharing strategies.
67
The third minor theme was influences of knowledge sharing. This study finding
agrees with Asemahagn et al study finding with health professionals in hospitals
perceive motivation, trust on others and job satisfaction as positive
influences(Asemahagn, 2014). This is similar to of Kate M. et al study of influences
on the knowledge process in organisational learning with psychosocial filters such as
social confidence, perceived credibility, perceived trustworthiness(Andrews et al.,
2016). The filter is similar to this thesis study finding of a dentist’s judgmental
perception, which covers all other filters. This finding doesn’t mean that it should
block them in knowledge sharing but they should create a platform or model, which
won’t influence them in that manner.
Taking all this into consideration, future research should explore how community of
practice will be facilitated for knowledge sharing, specifically with dentists in
hospitals and how they will be constructed based on the findings.
The important aspect of this study was to know the perception of dentists and their
opinion on what would be an effective cessation intervention or referral. The
following elements, which they perceived as effective smoking cessation
intervention, are assessments of willingness, easy accessibility, and communication
barrier-free between referral services and dentist and free cessation services and
teamwork.
Dentists felt it is important to assess a patient’s willingness to quit tobacco in order
to be inclined to provide them with smoking cessation service and advice. Dentists
also believe that if patients are willing to quit then this shows a sign of motivation.
Similarly, dentists also feel that patients initially show a willingness to quit smoking
but later they become unsure to quit or are not so certain. According to NICE
guidelines dental health professionals or other health professionals need to assess
the willingness of the patients, as it is part of 5’A’s intervention (National Institute
for Health and Care Excellence, 2006).
68
Ask: Is the patient asking for help?
Advise: Briefly advise the patient
Assess: Assessing the patient’s willingness to quit
Assist: Assist by setting a quit date
Arrange: A referral for the patient to receive help.
A similar approach is adopted from guidelines in the UK, France, New Zealand and
other regions of the world(Rahaghi et al., 2016). In scrutinising the analysis, it was
found that dentists had reported that asking or assessing the willingness of patient
would be meaningless as they won’t be ready to quit. This finding is conflicting to
Sood et al study, in which he finds patients exhibit a willingness to quit if the advice
came from a dentist(Sood et al., 2014). Similarly, study findings from Walsh MM et al
report that if dentists are provided with high-intensity training of the 5’A approach,
this will make the dentists assess the willingness of patients more, as well as assist
them further in quitting smoking(Walsh et al., 2012). Thus, this also suggests that
assessment of willingness is important for dentists and other health professional to
follow and this can also be more effective if dentist are provided with sufficient
training.
The second element, which was perceived by dentists, was that providing easy
accessibility to smoking cessation services could be effective. Dentists believe there
is no easy accessibility for dentists and patients to a smoking cessation service.
Dentists perceive that to improve access there should be a joint clinic with dentists
in the hospital so it provides easy accessibility and saves time for referral as well as
providing quick and rapid services to the patient there and then. The joint clinic
service is recommended by BTS (British Thoracic Society). The other option which
dentists perceived to provide accessibility was to provide the referral service nearby
rather than a further location. Dentists recommended a tele-care cessation service,
which will be very effective in smoking cessation, as it will provide easy, quick access
it will done using a Skype application. This will also save time for patients visiting
hospital and will provide a quick and rapid service. This particular finding has some
69
similarities BME stop tobacco project (unpublished) a focus group was done to
explore the tobacco user opinion on the role of dental health professional to help
them quit tobacco. The participant was keen to use videos to communicate tobacco
cessation messages with the help of family or staff. This approach can create
smoking cessation with specialists and can also be effective for smoking cessation
services(BME- stop tobacco project, 2016). Dentists perceive easy accessibility as an
important element. There is a little literature about tele-care dentistry service so it
suggests that future research should be done in regards to effectiveness of tele-care
services.
The participants of the study were from the Royal London Hospital, which is located
in east London and is considered to be a deprived area compared to other parts of
London. The thesis study finding agree to Murray LR et al systematic review
improving access to smoking cessation in disadvantage population. Murray LR et al
carried out systematic review of studies which supports from disadvantages group
for smoking cessation services and providing and improving access for smoking
cessation services(Murray et al., 2009). There is very little evidence that of different
effective strategies to improve access in disadvantage groups, so further research
should be put towards providing effective intervention for smoking cessation
approaches to offer easy access.
Dentists also perceived, from a language point of view, there should be easy access
both for patients and dentists to make an effective intervention. Dentists specified
that language is a barrier for them to give effective assistance. The Royal London
Hospital is located where there is a diverse community population of people, and
where the population speak different languages, making this an occasional problem.
A similar finding was reported in the White M et al qualitative study with
Bangladeshi and Pakistani communities and health professional (GPs, Nurse, health
promotion specialist, pharmacist and community development workers) to explore
the attitudes and smoking cessation and to take the views of community member
and health professionals(White et al., 2006). White M et al study found language
barrier along with some cultural barriers similar to this thesis’ finding of language
barriers. This suggests that future research should be on how to establish
70
intervention which can overcome this barrier whilst giving importance to language
and considering the needs of ethnic minorities.
The third element perceived by dentists is the importance to have communication
between smoking cessation service and hospital dentist, which is barrier-free. There
is no evidence to support this communication barrier free finding, only the BTS
recommendation for hospital smoking cessation for smoking services for health care
professional which recommends to provide a telephone, email service which is
dedicated to all specialist services(British Thoracic Society, 2012). There is a little
evidence in regards to this finding so it suggest a more research should be which
could facilitate barrier of communication between dentist or other health
professional and smoking cessation service after referrals.
The fourth element, which dentists perceived to be effective tobacco cessation, is a
free of cost service. Most of the dentist felt cost should not be a concern as it is an
NHS service and should be a free of cost service. There should be no barriers when it
comes to cost. This perceived element can only be feasible in the UK or other
countries where everything is claimed from central government. Different countries
have different health systems. The money for services are provided with taxpayer
money, however, in a country where there is an out of pocket service like in India is
difficult to put this element of free cessation service. On the other hand, service like
Medicaid insurance in US is also difficult to put into their health care system. On the
other hand, in the French health care system, this is possible as they have a scheme
of giving complementary treatments so this is a perceived element can be applicable
(Wright, 2016). A randomised control trial (RCT) by Hollis JF et al in which free NRT
patches were supplied by mail and intensive telephone counselling had shown a
higher quit rate of tobacco in intervention groups in the study compared to control
groups where no intervention was provided(Hollis et al., 2007). The finding support
the element of free cessation service of this thesis’ study finding. On the basis of this
finding, it suggests in the future, more studies should be done which can facilitate a
free cessation service in the country where it can be provided, and where it is not
possible could find a suitable approach which can provide free cessation services
which can be cost effective for long-term health problems.
71
The fifth element which dentist reported is there is a lack of training for dentists and
their staff to deliver an effective smoking cessation service. The study findings are
similar to other studies which reported lack of training, lack of education as barriers
to dentists and auxiliary staff, and also other studies which reported training and
education in smoking cessation to act as facilitators. Walsh MM et al reported in his
study that dentists who provided high intensity training were more effective in
following the 5A’s approach guideline and providing more smoking cessation
services(Walsh et al., 2012). On the basis of this finding, it suggests to develop more
training and education in regards to smoking cessation services.
The sixth element reported in this study was teamwork could be effective in tobacco
cessation service. Dentists felt working, as a team would be a far more effective
approach in making the intervention successful. Dental nurses play a vital role
alongside dentists to deliver effective smoking cessation. Dentists also assert that
‘two brains work better than one’. The reason behind this is because dentists
working in hospital are busy providing complex care to patients and in case dentists
forget to assess the smoking status or advice about smoking cessation, dental nurses
can act as a reminder to dentists or could also give smoking cessation advice, but
only if they had foundation training (the importance of giving training and education
to dental teams was discussed earlier). The finding has little evidence to support this
but teamwork is recommended by GDC (General Dental council, UK) in principal of
dental teams(GDC, 2013). Teamwork is effective in delivering quality care to
patients. The study finding agreed with Baley JE et al, which states improving
teamwork skills is a significant element and must be considered, especially at
organisational levels such as hospitals(Baley, 2007).
There is a little literature about teamwork effectiveness in dentistry intervention so
this suggests that future research could be done which can promote teamwork
element.
After overviewing all perceived elements for effective smoking cessation
intervention by dentists in NHS hospitals, there were no past studies that had
viewed dentists’ perception specific of working in a hospital. The study findings
72
suggest dentists had many ideas, which they would have liked to implement as
effective smoking cessation. Therefore, more studies focusing towards the
perception of dentists should be conducted in the future. As well as a dentist’s
perception, studies should be performed so it can assess the patient’s point of view
of these elements or future studies should be conducted in the same way to explore
the patient’s perceptions. This study was conducted with participants who are
dentists working in NHS hospitals and therefore future studies should also be
performed in general dental practices to shape future research with regards to an
effective smoking cessation service intervention.
With regards to dissemination of perceived effective smoking cessation intervention
with other colleagues in dentist hospitals, dentists showed willingness of sharing
with their colleagues in hospital. The most common response they reported was
using the platform of hospital staff meetings or former smokers sharing their
experiences with colleagues in hospitals. This finding refers back to the first theme of
knowledge sharing where formal learning was mentioned and reported to attending
meetings. However, in contrast this was formal learning for dissemination and they
suggested hospital meetings as an informal way of knowledge sharing and is also
based on Noanaka concept of socialisation where they will interact with each other
in hospital staff meetings, along with sharing metaphorical stories of experience of
former smokers to tacit knowledge(Nonaka and Toyama, 2002). This way of
knowledge sharing seems to be in their local context of hospital. This even refers
back to Wenger concept of Community of Practice, in which people meet and
discuss, solve a common problem of something they do and learn and how do it
better(Wenger et al., 2002). They develop and innovate common practice in their
field. There is a very little literature in regards to this finding of dissemination
through hospital staff meetings, which is generally an informal way of learning.
In the future, research should be done which could facilitate this manner of informal
way for knowledge sharing strategies in hospitals.
73
Limitations
There were some limitations in this study, which were unavoidable. The
transferability of this study was limited to other similar university teaching hospitals
only. To achieve the transferability thick description of participants were achieved,
but to get this similar finding in NHS dental practice and general hospital which work
with only one dentist will be restricted. Triangulation was not achieved for the study
as only one primary source of data collection was used through interviews. The
observational study should have been done together but due to time limitation it
was not possible. However, in future it can be possible by doing an observational
study of the study participants. An access to participant for recruiting was not that
easy in hospitals, dentists working in hospital were willing to participate but due to
their busy work schedule it was restricting them. In qualitative study there is no
certain number for sample size, but the sample size for the study was less as the
researcher had aimed to get 10 participants but didn’t meet the target due to time
restrictions.
74
Chapter 6 - Conclusion
This qualitative study dissertation explores the knowledge sharing among the
professional communities of practice and perception of dentist’s element which
were effective in smoking cessation intervention and also its potential role in
promoting smoking cessation intervention.
The key findings of the study how dentists share knowledge with the integration of
both explicit and tacit knowledge in clinical learning and foremost reason for
acquiring and seeking knowledge was to keep themselves updated with new
information. Dentists described circulating new effective information via
communities of practice platform, which shared common interests to solve a
common problem with the aim of developing common practice in the hospitals in
the informal approach through hospital meetings. Knowledge sharing in professional
community of practice appeared as a promising model for promoting effective
smoking cessation intervention. Despite the time limitations, triangulation was not
achieved for study but the study findings have the potential to assist the oral health
professional in evidence based information, making and sharing evidence based
practice knowledge using tacit knowledge along with explicit knowledge, so in the
future, limitation can be overcome by additional studies and expertise analysis.
Knowledge sharing in professional communities of practice in dentistry could be
beneficial in dentistry and public health preventive programme planning in future
more research should be explore and evaluate.
75
Recommendations
This research study explored how dentists in NHS hospital shared knowledge in
professional communities of practice and also explored the perception of dentists in
NHS hospitals for effective smoking cessation intervention and how they would
disseminate that effective intervention with their colleagues in their hospital
practice. Based on study findings, the recommendation are as follows:
1. There should be an increase effort to find a suitable approach where they can
combine explicit and tacit knowledge together and can make it cost effective
with concept of incorporating tacit learning in future development of
guidelines or preventive programme like tobacco use cessation with
socialisation or internalisation.
2. More research in the future should explore how community of practice will
be facilitated for knowledge sharing with dentists in hospitals.
3. In the future, more studies should be conducted on the perception of
patients and dentists workings in an NHS dental practice for effective
smoking cessation intervention.
4. For all the elements perceived by dentists working in NHS hospital, future
research should be developed to provide effective strategies to improve
those elements.
5. Future research should be done which promotes community of practice
concept in a hospital setting that can improve knowledge sharing strategies
in hospitals.
76
References:
1. Glossary of term use in the tobacco atlas. [Online].Available:
http://www.who.int/tobacco/en/atlas42.pdf [Accessed].
2. 2015. Smoking:supportingpeopleto stop| List-of-quality-statements|Guidance
and guidelines|NICE.
3. AGEE, J. 2009. Developing QualitativeResearch question:a reflective process.
[Online].Taylorandfrancisgroup.Available:
http://www.tandfonline.com/doi/pdf/10.1080/09518390902736512 [Accessed].
4. AHMADY, A.E., HOMAYOUN, A.,LANDO,H. A.,HAGHPANAH,F.& KHOSHNEVISAN,
M. H. 2014. Patients'attitudestowardsthe role of dentistsintobaccocessation
counsellingafterabrief andsimple intervention. Eastern Mediterranean Health
Journal, 20, 82-89.
5. AKL,E. A., JAWAD,M., LAM, W. Y., CO,C. N.,OBEID, R. & IRANI,J.2013. Motives,
beliefsandattitudestowardswaterpipe tobaccosmoking:asystematicreview.
Harm Reduction Journal, 10, 9.
6. AL-BUSAIDI,Z.Q. 2008. Qualitative ResearchanditsUsesinHealthCare. Sultan
QaboosUniv Med J.
7. ALAN FROST.2010. Communitiesof Practice [Online].Available:
http://www.knowledge-management-tools.net/communities-of-practice.html
[Accessed].
8. AMEMORI, M., FINLAND,U. O. H. D. O. O.P. H. I. O.D. H.,KORHONEN,T.,FINLAND,
U. O. H. D. O. O. P.H. I.O. D. H., FINLAND,U.O. H. D. O. P. H. H. I. H., MICHIE, S.,
UNIVERSITYCOLLEGE LONDON CENTRE FOR OUTCOMES RESEARCH AND
EFFECTIVENESSDEPARTMENTOF CLINICAL,E. A.H. P. L. U., MURTOMAA, H.,
FINLAND,U.O. H. D. O. O. P. H. I.O. D. H., KINNUNEN,T.H. & USA, H. U. D. O.O. H.
P. A.E. H. S. O. D. M. B. M. 2015. Implementationof tobaccouse cessation
counselingamongoral healthprofessionalsinFinland. Journalof PublicHealth
Dentistry, 73, 230-236.
9. AMEMORI, M., VIRTANEN,J.,KORHONEN,T.,KINNUNEN,T.H. & MURTOMAA, H.
2013. Impactof educational interventiononimplementationof tobaccocounselling
amongoral healthprofessionals:acluster-randomizedcommunitytrial. Community
Dent Oral Epidemiol, 41, 120-9.
10. AMTHA, R.,RAZAK,I. A.,BASUKI,B.,ROESLAN,B. O.,GAUTAMA, W., PUWANTO,D.
J.,GHANI, W. M. & ZAIN,R. B. 2014. Tobacco (kretek) smoking,betel quidchewing
and riskof oral cancer ina selectedJakartapopulation. Asian PacJCancerPrev, 15,
8673-8.
77
11. ANDREWS,K. M., TECHNOLOGY, Q.U. O.,DELAHAYE, B. L. & TECHNOLOGY,Q. U. O.
2016. InfluencesOnKnowledge processesInOrganizationalLearning:The
Psychosocial Filter. Journalof ManagementStudies, 37,797-810.
12. ASEMAHAGN,M. A. 2014. Knowledge andexperience sharingpracticesamong
healthprofessionalsinhospitalsunderthe AddisAbabahealthbureau,Ethiopia.
BMC HealthServ Res.
13. BALA,M. M., STRZESZYNSKI,L.,TOPOR‐MADRY,R. & CAHILL, K.2015. Mass media
interventionsforsmokingcessationinadults.
14. BALEY, J. 2007. Social Care Online | Teamworking in healthcare:longitudinal
evaluation of a teambuilding intervention [Online].:.Available: http://www.scie-
socialcareonline.org.uk/teamworking-in-healthcare-longitudinal-evaluation-of-a-
teambuilding-intervention/r/a1CG0000000Gdx0MAC [Accessed].
15. BARWICK,M. A.,PETERS, J. & BOYDELL, K. 2009. Gettingto Uptake:Do Communities
of Practice Supportthe Implementationof Evidence-BasedPractice?JCan Acad
Child AdolescPsychiatry.
16. BAULD, L., BELL, K., MCCULLOUGH, L., RICHARDSON,L.& GREAVES,L. 2010. The
effectivenessof NHSsmokingcessationservices:asystematicreview.
17. BME- STOPTOBACCOPROJECT2016. Tobacco and Dentistryfocusgroup:patient
and publicengagement.
18. BOTELLO-HARBAUM, M. T., DEMKO, C. A.,CURRO, F. A.,RINDAL,D. B.,COLLIE, D.,
GILBERT, G. H.,HILTON, T. J.,CRAIG, R. G.,WU, J.,FUNKHOUSER, E., LEHMAN,M.,
MCBRIDE, R., THOMPSON,V. & LINDBLAD,A.2013. Information-SeekingBehaviors
of Dental PractitionersinThree Practice-BasedResearchNetworks. JDentEduc, 77,
152-60.
19. BOWER, E., DEPARTMENT OF ORALHEALTH SERVICESRESEARCHAND DENTAL
PUBLIC HEALTH, K. S. C.L. D. I.,LONDON UK, SCAMBLER, S. & DEPARTMENT OF
ORAL HEALTH SERVICESRESEARCH ANDDENTAL PUBLIC HEALTH, K. S. C. L. D. I.,
LONDON UK 2007. The contributionsof qualitative researchtowardsdental public
healthpractice. CommunityDentistry and OralEpidemiology, 35,161-169.
20. BRADLEY, E. H., CURRY, L. A. & DEVERS, K.J. 2007. Qualitative DataAnalysisfor
HealthServicesResearch:DevelopingTaxonomy,Themes,andTheory. Health Serv
Res, 42, 1758-72.
21. BRAUN,V. & CLARKE,V. 2006. Using thematicanalysisinpsychology.
22. BRITISH THORACICSOCIETY.2012. Recommendation forhospital smoking cessation
services forcommissionersand health professionals. [Online].Available:
https://www.brit-thoracic.org.uk/document-library/clinical-information/smoking-
cessation/bts-recommendations-for-smoking-cessation-services/ [Accessed].
23. BROWN,J. S. & DUGUID, P.1991. Organizational Learningand Communities-of-
Practice:Toward a UnifiedViewof Working,Learning,andInnovation. Organization
Science, 2, 40-57.
78
24. BRYMAN, A.2016. Social Research Methods., Oxford.,Oxforduniversitypress.
25. BURNARD,P., GILL, P.,STEWART, K.,TREASURE, E. & CHADWICK, B.2008. Analysing
and presentingqualitative data. British DentalJournal, 204, 429-432.
26. CALLINAN,J.E.,CLARKE, A.,DOHERTY, K. & KELLEHER, C.2010. Legislative smoking
bans forreducingsecondhandsmoke exposure,smokingprevalence andtobacco
consumption. CochraneDatabaseSystRev,Cd005992.
27. CARR,A. B. & EBBERT, J. 2012. Interventionsfortobaccocessationinthe dental
setting. CochraneDatabaseSystRev, 6,Cd005084.
28. CENTRE.,H. A.S. C. I.2006. HealthsurveyforEngland-2004: Healthof ethnic
minorities,Headlineresults[NS].
29. CHESTON,C. C., FLICKINGER,T.E. & CHISOLM, M. S. 2013. Social mediause in
medical education:asystematicreview. Acad Med, 88,893-901.
30. CHRCANOVIC,B.R.,ALBREKTSSON,T.& WENNERBERG,A. 2015. Smokinganddental
implants:A systematicreview andmeta-analysis. Journalof Dentistry, 43, 487-498.
31. COFFEY,A. & ATKINSON,P.1996. Narrativesand storie.In making senseof
qualitativedata. [Online].Thousandoaks,CA:Sage publiser.Available:
http://academic.son.wisc.edu/courses/n701/week/Narrativesandstories.pdf
[Accessed].
32. CONTREARY,K. A.,CHATTOPADHYAY,S.K.,HOPKINS,D.P., CHALOUPKA,F.J.,
FORSTER,J. L., GRIMSHAW, V.,HOLMES, C. B., GOETZEL, R. Z., FIELDING,J. E. &
COMMUNITY PREVENTIVESERV,T. 2015. EconomicImpact of Tobacco Price
IncreasesThroughTaxationA CommunityGuide SystematicReview. American
Journalof PreventiveMedicine, 49, 800-808.
33. CRESWELL, J. 2009. Research design:Qualitative,Quantitativeand mixed methods
approaches.,Sage.
34. CSIKAR,J.,WILLIAMS,S. A. & BEAL, J.2009. Do smokingcessationactivitiesaspart of
oral healthpromotionvarybetweendental care providersrelativetothe
NHS/private treatmentmix offered?A studyinWestYorkshire. PrimDentCare, 16,
45-50.
35. CURRAN,J. A.,MURPHY, A.L., ABIDI,S. S.,SINCLAIR,D.& MCGRATH, P. J.2009.
Bridgingthe gap: knowledge seekingandsharingina virtual communityof
emergencypractice. EvalHealth Prof, 32, 312-25.
36. CURRO, F. A.,GRILL, A. C.,THOMPSON,V.P., CRAIG,R. G., VENA,D.,KEENAN,A.V.
& NAFTOLIN,F.2011. Advantagesof the Dental Practice-BasedResearchNetwork
Initiative andItsRole inDental Education. JDentEduc, 75, 1053-60.
37. DALIA,D., PALMER,R. M. & WILSON,R. F. 2007. Managementof smokingpatients
by specialistperiodontistsandhygienistsinthe UnitedKingdom. JClin Periodontol,
34, 416-22.
79
38. DASH,N. 2005. Research MethodsResource- Selection of the Research Paradigm
and Methodology [Online].Available:
http://www.celt.mmu.ac.uk/researchmethods/Modules/Selection_of_methodology
/ [Accessed].
39. DAWES,M. & SAMPSON,U. 2003. Knowledgemanagementinclinical practice:a
systematicreviewof informationseekingbehaviorinphysicians. IntJMed Inform,
71, 9-15.
40. DENZIN,N.& LINCOLN,Y.S. 2003. The landscapeof QualitativeResearch;Theories
and issues, California,sage publication.
41. DICICCO‐BLOOM,B.,DEPARTMENT OF FAMILY MEDICINE,U. O. M. A. D. A.R. W. J.
M. S.,SOMERSET, NEW JERSEY, USA, CRABTREE,B. F. & DEPARTMENT OF FAMILY
MEDICINE, U. O. M. A. D. A.R. W. J. M. S.,SOMERSET, NEW JERSEY, USA 2006. The
qualitative researchinterview. MedicalEducation, 40,314-321.
42. EDWARDS,D., FREEMAN, T. & ROCHE, A.M. 2006. Dentists'anddental hygienists'
role insmokingcessation:anexaminationand comparisonof currentpractice and
barriersto service provision. Health PromotJAustr, 17, 145-51.
43. ETIENNE ANDBEVERLY WENGER-TRAINER.2015. Introduction to communitiesof
practice | Wenger-Trayner[Online].Available:http://wenger-
trayner.com/introduction-to-communities-of-practice/ [Accessed].
44. EUROPEAN COMMISSION.2015. Attitudesof EuropeansTowardstobacco 2015.
[Online].Available:
http://ec.europa.eu/health/tobacco/docs/2015_infograph_en.pdf [Accessed
December2015].
45. FORD,P., QUEENSLAND,T. U. O. Q. S. O.D. B., TRAN,P.,QUEENSLAND,T. U. O. Q. S.
O. D. B.,QUEENSLAND,T. U. O. Q. U. C. F. C. R. H.,KEEN, B.,QUEENSLAND,T. U. O.
Q. U. C. F. C. R. H., GARTNER,C. & QUEENSLAND,T. U. O. Q.U. C. F.C. R. H. 2015.
Surveyof Australianoral healthpractitionersandtheirsmokingcessationpractices.
Australian DentalJournal, 60, 43-51.
46. FOWKES,F. J.,STEWART, M. C., FOWKES,F. G., AMOS,A. & PRICE,J. F. 2008.
Scottishsmoke-free legislationandtrendsinsmokingcessation. Addiction, 103,
1888-95.
47. FUGARD, A.J. B. & POTTS, H. W. W. 2015. Supportingthinkingonsample sizesfor
thematicanalyses:aquantitative tool.
http://dx.doi.org/10.1080/13645579.2015.1005453.
48. FUGILL, M. 2012. Tacit knowledgeindental clinical teaching. EurJDent Educ, 16, 2-
5.
49. GABBAY,J. & MAY, A.L. 2004. Evidence basedguidelinesorcollectivelyconstructed
“mindlines?”Ethnographicstudyof knowledge managementinprimarycare.
50. GANDINI,S.,DIVISION OFEPIDEMIOLOGYANDBIOSTATISTICS,E.I. O. O.,MILAN,
ITALY, DIVISION OFEPIDEMIOLOGYAND BIOSTATISTICS,E.I.O. O.,VIA RIPAMONTI
435, 20141 MILAN,ITALY, BOTTERI, E.,DIVISION OFEPIDEMIOLOGY AND
80
BIOSTATISTICS,E.I. O.O., MILAN,ITALY, IODICE,S.,DIVISION OFEPIDEMIOLOGY
ANDBIOSTATISTICS,E.I. O. O.,MILAN,ITALY, BONIOL,M., INTERNATIONALAGENCY
FOR RESEARCH ON CANCER,L., FRANCE,LOWENFELS,A.B., DEPARTMENT OF
SURGERY, N.Y. M. C.,VALHALLA,NY,DEPARTMENT OF COMMUNITY AND
PREVENTIVEMEDICINE,N.Y. M. C., VALHALLA,NY,MAISONNEUVE,P.,DIVISION OF
EPIDEMIOLOGY AND BIOSTATISTICS,E.I.O. O.,MILAN, ITALY,BOYLE, P. &
INTERNATIONALAGENCYFORRESEARCH ON CANCER,L., FRANCE2015. Tobacco
smokingandcancer: A meta‐analysis. InternationalJournalof Cancer, 122, 155-164.
51. GARLAND,A.F., KRUSE, M. & AARONS,G.A.2003. Cliniciansandoutcome
measurement:what'sthe use? JBehav Health Serv Res, 30, 393-405.
52. GDC. 2013. Standardsfordentalprofessionals [Online].General DentalCouncil.
Available:http://www.gdc-
uk.org/dentalprofessionals/standards/pages/default.aspx [Accessed].
53. GIALDINO.,I.V.D. 2009. Ontologicaland Epistemologicalfoundation of Qualitative
research [Online].Available: http://www.qualitative-
research.net/index.php/fqs/article/view/1299/3163 [Accessed].
54. GILL, P., STEWART,K., TREASURE, E. & CHADWICK,B. 2008. Methodsof data
collectioninqualitativeresearch:interviewsandfocusgroups. British Dental
Journal, 204, 291-295.
55. GLOSSARY,C. 2016. Resources|Cochrane Tobacco Addiction.
56. GOLAFSHANI,N.2003. Understanding Reliability and Validity in QualitativeResearch
[Online].ontario:universityof toronto.Available:
http://www.nova.edu/ssss/QR/QR8-4/golafshani.pdf [Accessed].
57. GONZALEZ-MARTINEZ,R.,DELGADO-MOLINA,E.& GAY-ESCODA,C. 2012. A survey
of oral surgeons'tobacco-use-relatedknowledgeandinterventionbehaviors.
Medicina Oral Patologia OralY Cirugia Bucal, 17, E588-E593.
58. GORDON,J. S.,ANDREWS,J. A.,ALBERT, D. A.,CREWS, K. M., PAYNE,T. J.&
SEVERSON,H.H. 2010. Tobacco CessationviaPublicDental Clinics:Resultsof a
RandomizedTrial. AmJPublic Health.
59. GUEST, G., MACQUEEN, K.M. & NAMEY, E. E. 2012. Applied thematic analysis.,
California,sage publication.
60. HALCOMB, E. & DAVIDSON,P.2006. Is verbatimtranscriptionof interview data
alwaysnecessary? - PubMed - NCBI.
61. HANSON SMITH, E. 2013. OnlineCommunitiesof practice,The encyclopaedia of
applied Lingustics. [Online].Available:
http://onlinelibrary.wiley.com/store/10.1002/9781405198431/asset/homepages/7_
Online_Communities_of_Practice.pdf?v=1&s=cfd3645273384e59ea802c0d8cb2ab8
7e98054c4 [AccessedJuly2016.].
62. HAYES, G. R., CENTER,C. O. C. G., PATEL,S. N.,CENTER, C. O.C. G., TRUONG, K. N.,
CENTER, C. O.C. G., IACHELLO,G., CENTER, C. O. C. G.,KIENTZ,J. A.,CENTER, C. O. C.
G., FARMER, R.,CENTER, C. O. C. G., ABOWD,G. D. & CENTER, C. O. C. G. The
81
Personal AudioLoop:DesigningaUbiquitousAudio-BasedMemoryAid. Mobile HCI,
2016. SpringerBerlinHeidelberg,168-179.
63. HEALTH ANDSOCIALCARE INFORMATION CENTRE.2015. Statistics on smoking,
England. [Online].HealthandSocial Care InformationCentre,1TrevelyanSquare,
Boar Lane,Leeds,LS1 6AE, UnitedKingdom.Available:
http://www.hscic.gov.uk/article/2021/Website-
Search?productid=17945&q=health+survey+for+england&sort=Relevance&size=10&
page=1&area=both [AccessedDecmber2015].
64. HOLLIS, J.,MCAFEE, T., FELLOW, J.,ZBISKWOSKI,S.,STARK,M. & REIDLINGER, K.
2007. The effectivenessand costeffectivenessof telephonecounselling and nicotine
patch in a statetobacco quitline. [Online].Available:
http://m.tobaccocontrol.bmj.com/content/16/Suppl_1/i53.full [Accessed].
65. HOSSAIN,M. S.,KYPRI,K.,RAHMAN,B., AKTER,S. & MILTON, A. H. 2015. Health
knowledge andsmokelesstobaccoquitattemptsandintentionsamongmarried
womeninrural Bangladesh:Cross-sectionalsurvey. Drug AlcoholRev.
66. HSIEH, H. S.,SE. 2006. Three Approachestoqualitative contentanalysis.:Sage
Publications.
67. HUGHES, D. L. & DUMONT, K.2016. Using FocusGroups to Facilitate Culturally
AnchoredResearch.257-289.
68. HULLEY, S. B. 2001. Designing clinical research : an epidemiologicapproach,
Philadelphia,LippincottWilliams&Wilkins.
69. ISHAM, A.,BETTIOL, S.,HOANG,H. & CROCOMBE,L. 2016. A SystematicLiterature
Reviewof the Information-SeekingBehaviorof DentistsinDevelopedCountries.
70. JACKSON,S.E.,CHUANG,C.H.,HARDEN,E.,JIANG,Y.,ANDJOSEPH,J.M.2006. Research
in Personneland Human ResourcesManagement:Research in Personnel and Human
ResourcesManagement.
71. JASIMUDDIN,S. M., KLEIN,J. H.,CONNELL,C., CHAHARBAGHI,K.,ADCROFT,A.&
WILLIS, R.2012. The paradox of usingtacit and explicitknowledge.
http://dx.doi.org/10.1108/00251740510572515.
72. JOHN,J. H., THOMAS,D. & RICHARDS,D. 2003. Smokingcessationinterventionsin
the Oxfordregion:changesindentists'attitudesandreportedpractices1996-2001.
Br Dent J, 195, 270-5; discussion261.
73. JOHN,J. H., YUDKIN,P.,MURPHY, M., ZIEBLAND,S. & FOWLER, G. H. 1997. Smoking
cessationinterventionsfordental patients--attitudesandreportedpracticesof
dentistsinthe Oxfordregion. BrDentJ, 183, 359-64.
74. JOHNSON,N.W.,LOWE, J. C. & WARNAKULASURIYA,K.A.2006. Tobacco cessation
activitiesof UKdentistsinprimarycare:signsof improvement. BrDentJ, 200, 85-9.
75. JONES,A.M., LAPORTE, A.,RICE, N.& ZUCCHELLI, E. 2015. Do publicsmokingbans
have an impacton active smoking?Evidence fromthe UK. Health Econ, 24, 175-92.
82
76. KHAN,Z.,TONNIES,J.& MULLER, S. 2014. Smokelesstobaccoandoral cancer in
SouthAsia:a systematicreview withmeta-analysis. JCancerEpidemiol, 2014,
394696.
77. KNOWLEDGE MANAGEMENT. 2005. KnowledgemanagementGlossary. [Online].
Available:
http://www.asocam.org/biblioteca/files/original/f36c1f8550884273e2cbeb23a7f2b
7e7.pdf [Accessed].
78. KOTHARI,A.,RUDMAN, D., DOBBINS,M.,ROUSE, M., SIBBALD,S. & EDWARDS,N.
2012. The use of tacit andexplicitknowledge inpublichealth:aqualitative study.
ImplementSci, 7, 20.
79. KUMAR, R. 2014. Research Methodology;a step by step guidefor beginners.,
London,Sage publisher.
80. LAVE,J. & WENGER, E. 1990. Situated learning:legitimateperipheralparticipation.,
Cambridge UniversityPress.
81. LEE, P. N.,FOREY, B. A.& COOMBS,K. J. 2012. Systematicreview withmeta-analysis
of the epidemiological evidence inthe 1900s relatingsmokingtolungcancer. BMC
Cancer, 12, 1.
82. LEE, P. N. & HAMLING, J.2009. Systematicreview of the relationbetweensmokeless
tobacco and cancer inEurope and NorthAmerica. BMCMed, 7, 36.
83. LEGARD, R., KEEGAN,J. & WARD,K. In-depth interviews. [Online].Available:
http://www.scope.edu/Portals/0/progs/med/precoursereadings/IEIKeyReading5.pd
f [Accessedjune 2016].
84. LI, L. C., GRIMSHAW,J. M., NIELSEN,C., JUDD, M., COYTE, P. C. & GRAHAM, I.D.
2009. Use of communitiesof practice inbusinessandhealthcare sectors:A
systematicreview. Implementation Science, 4,1.
85. MAINALI,P.,PANT,S.,RODRIGUEZ, A.,DESHMUKH, A.& MEHTA, J. L. 2015. Tobacco
and CardiovascularHealth.
86. MARSHALL, C. & BOSSMAN,G. 2006. Designing QualitativeResearch, Delhi and
London,sage.
87. MCCARTAN,B.,MCCREARY, C. & HEALY, C.2008. Attitudesof Irishdental,dental
hygiene anddental nursingstudentsandnewlyqualifiedpractitionerstotobacco
use cessation:A national survey. EuropeanJournalof DentalEducation, 12, 17-22.
88. MEAGHER-STEWART, D., SOLBERG, S.M., WARNER,G., MACDONALD,J.-A.,
MCPHERSON,C. & SEAMAN,P. 2012. Understandingthe Role of Communitiesof
Practice inEvidence-InformedDecisionMakinginPublicHealth.
89. MURRAY, R. L.,BAULD, L., HACKSHAW,L. E. & MCNEILL, A. 2009. Improvingaccess
to smokingcessationservicesfordisadvantagedgroups:asystematicreview. J
Public Health (Oxf), 31,258-77.
83
90. NARGIS,N.,THOMPSON,M. E., FONG,G. T.,DRIEZEN, P.,HUSSAIN,A.K., RUTHBAH,
U. H., QUAH, A. C. & ABDULLAH, A.S. 2015. Prevalence andPatternsof TobaccoUse
inBangladesh from2009 to 2012: Evidence fromInternational TobaccoControl (ITC)
Study. PLoSOne, 10, e0141135.
91. NASSER,M. 2011. Evidence summary:issmokingcessationaneffective andcost-
effectiveservice tobe introducedinNHSdentistry? BrDentJ, 210, 169-77.
92. NATIONALINSTITUTEFOR HEALTH AND CAREEXCELLENCE, N. 2006. Smoking:brief
interventionsand referrals| Guidanceand guidelines| NICE [Online].NICE.
Available:https://www.nice.org.uk/guidance/ph1[Accessed].
93. NICE2015. Uptake | SupportingPeople toStopSmoking|Guidance andguidelines|
NICE.
94. NONAKA,I.1994. A DynamicTheoryof Organizational Knowledge Creation.
http://dx.doi.org/10.1287/orsc.5.1.14.
95. NONAKA,I.&TOYAMA, R. 2002. A firmas a dialectical being:towardsadynamic
theoryof a firm.
96. PANDA,R.,PERSAI,D.,VENKATESAN,S.&AHLUWALIA,J. S. 2015. Physicianand
patientconcordance of reportof tobaccocessationinterventioninprimarycare in
India. BMCPublic Health, 15, 456.
97. PARROTT,S. & GODFREY, C. 2004. Economicsof smokingcessation.
98. PATEL, S.2015. Saturationinqualitative researchsamples.
99. POLAND,B.1995. Transcription Quality as an aspectof Rigorin QualitativeResearch
[Online].Toronto:Sage Publications.Available:
http://m.qix.sagepub.com/content/1/3/290.short [Accessed].
100. POLANYI,M. 1966. The Tacit Dimension. --.GloucesterMA:PeterSmith4-
polanyani M,1966.
101. POPE,C., ZIEBLAND,S.& MAYS, N. 2000. Analysingqualitative data.
102. PUBLIC HEALTH ENGLAND.2014. Smokefreeand smiling - Publications -
GOV.UK [Online].Available:
https://www.gov.uk/government/publications/smokefree-and-smiling[Accessed].
103. RAHAGHI,F. F.,HERNANDEZ,F. & ACKNOWLEDGEMENTS 2016. Smoking
cessation.
104. RAMÓN,J. M., EPIDEMIOLOGY AND PUBLIC HEALTH, S. O.D., UNIVERSITY
OF BARCELONA,BARCELONA,SPAIN,ECHEVERRÍA,J.J.& AND,D. O. P.2015. Effects
of smokingonperiodontaltissues. Journalof Clinical Periodontology, 29,771-776.
105. RANMUTHUGALA, G., CUNNINGHAM,F.C., PLUMB, J.J., LONG,J.,
GEORGIOU, A.,WESTBROOK,J. I. & BRAITHWAITE,J. 2011a. A realistevaluationof
the role of communitiesof practice inchanginghealthcare practice. ImplementSci,
6, 49.
84
106. RANMUTHUGALA, G., PLUMB, J.J., CUNNINGHAM,F.C., GEORGIOU, A.,
WESTBROOK,J. I. & BRAITHWAITE,J. 2011b. How andwhy are communitiesof
practice establishedinthe healthcare sector?A systematicreviewof the literature.
BMC HealthServices Research, 11, 1.
107. RICHIE,J. & LEWIS, J. 2003. QualitativeResearch Practice: A guidefor social
science studentsand researchers.
108. [Online].DelhiandLondon:Sage publisher.Available:
https://mthoyibi.files.wordpress.com/2011/10/qualitative-research-practice_a-
guide-for-social-science-students-and-researchers_jane-ritchie-and-jane-lewis-
eds_20031.pdf [Accessed].
109. RIKARD-BELL,G., DONNELLY,N.& WARD,J. 2003. Preventive dentistry:what
do Australianpatientsendorseandrecall of smokingcessationadvice bytheir
dentists? BrDent J, 194, 159-64; discussion150.
110. RODRÍGUEZ, O. M., CICESE, MARTÍNEZ, A.I., CICESE,FAVELA,J.,CICESE,
VIZCAÍNO,A.,UNIVERSITYOFCASTILLA-LA MANCHA,E.S.D. I., PIATTINI,M.&
UNIVERSITYOF CASTILLA-LA MANCHA,E.S. D. I. UnderstandingandSupporting
KnowledgeFlowsinaCommunityof Software Developers. CRIWG,2004. Springer
BerlinHeidelberg,52-66.
111. ROSSEEL, J.P., JACOBS,J.E., HILBERINK,S.R., MAASSEN,I.M., ALLARD, R.
H., PLASSCHAERT,A.J.& GROL, R. P.2009. What determinesthe provisionof
smokingcessationadvice andcounsellingbydental care teams? BrDent J, 206, E13;
discussion376-7.
112. ROSSEEL, J.P., JACOBS,J.E., HILBERINK,S.R., MAASSEN,I.M., SEGAAR, D.,
PLASSCHAERT,A.J. & GROL, R. P. 2011. Experiencedbarriersandfacilitatorsfor
integratingsmokingcessationadviceandsupportintodailydental practice.A short
report. Br Dent J, 210, E10.
113. SACKETT,D. L., ROSENBERG,W. M., GRAY, J.A.,HAYNES, R. B. &
RICHARDSON,W.S. 1996. Evidence basedmedicine:whatitisandwhat itisn't. BMJ,
312, 71-2.
114. SANDELOWSKI,M.,DEPARTMENT OF WOMEN'S ANDCHILDREN'S HEALTH,
S. O. N.,UNIVERSITYOF NORTHCAROLINA ATCHAPEL HILL & UNIVERSITYOF NORTH
CAROLINA ATCHAPEL HILL, C. H., CHAPELHILL, NC 27599‐7460 2007. Sample size in
qualitative research. Research in Nursing & Health, 18, 179-183.
115. SCHNOLL,R. A.,GOELZ, P.M., VELUZ-WILKINS,A.,BLAZEKOVIC,S.,POWERS,
L., LEONE, F.T., GARITI,P., WILEYTO, E. P.& HITSMAN,B. 2015. Long-termnicotine
replacementtherapy:arandomizedclinicaltrial. JAMA Intern Med, 175,504-11.
116. SENGE, P.1990. The Leader’sNew Work: Building Learning Organizations
[Online].Available: http://sloanreview.mit.edu/article/the-leaders-new-work-
building-learning-organizations/[AccessedJuly2016].
85
117. SEVERSON,H.H., KLEIN,K., LICHTENSEIN,E.,KAUFMAN,N.& ORLEANS,C.T.
2005. Smokelesstobaccouse amongprofessional baseball players:surveyresults,
1998 to 2003.
118. SHERWIN,G. B., NGUYEN, D., FRIEDMAN,Y. & WOLFF, M. S. 2013. The
relationshipbetweensmokingandperiodontaldisease.Review of literature and
case report. N Y StateDent J, 79, 52-7.
119. SILAGY,C., MANT, D.,FOWLER, G. & LANCASTER,T.2000. Nicotine
replacementtherapyforsmokingcessation. CochraneDatabaseSystRev,Cd000146.
120. SINHA,D. N.,RIZWAN,S.,ARYAL,K. K.,KARKI,K.B., ZAMAN,M. M. &
GUPTA, P.C. 2015. Trendsof SmokelessTobaccouse amongAdults(Aged15-49
Years) inBangladesh,IndiaandNepal. Asian PacJCancerPrev, 16, 6561-8.
121. SMITH, A. L., CARTER,S. M., DUNLOP, S.M., FREEMAN,B. & CHAPMAN,S.
2015a. The viewsandexperiencesof smokerswhoquitsmokingunassisted.A
systematicreviewof the qualitative evidence. PLoSOne, 10, e0127144.
122. SMITH, A. L., CHAPMAN,S.& DUNLOP, S.M. 2015b. What do we know
aboutunassistedsmokingcessationinAustralia?A systematicreview,2005-2012.
Tob Control, 24, 18-27.
123. SOFIA FINK,A.2000. A role of the researcherin the Qualitativeresearch
process:A potentialbarrier to archiving qualitativeData. [Online].Available:
http://www.qualitative-research.net/index.php/fqs/article/view/1021/2201
[Accessed].
124. SOOD,P.,NARANG,R.,SWATHI,V.,MITTAL, L., JHA,K.& GUPTA, A.2014.
Dental patient'sknowledgeandperceptionsaboutthe effectsof smokingandrole of
dentistsinsmokingcessationactivities. EurJDent, 8, 216-23.
125. STACEY, F.,HEASMAN,P. A.,HEASMAN,L., HEPBURN,S., MCCRACKEN,G. I.
& PRESHAW,P. M. 2006. Smokingcessationasa dental intervention--viewsof the
profession. BrDentJ, 201, 109-13; discussion99.
126. STEAD, L. F.,BUITRAGO, D., PRECIADO,N.,SANCHEZ,G.,HARTMANN-
BOYCE, J. & LANCASTER,T.2013. Physicianadvice forsmokingcessation. Cochrane
DatabaseSystRev, 5, Cd000165.
127. STEAD, L. F.,HARTMANN‐BOYCE,J.,PERERA,R. & LANCASTER,T. 2015.
Telephone counsellingforsmokingcessation.
128. STEAD, L. F. & LANCASTER,T.2015. Group behaviourtherapyprogrammes
for smokingcessation.
129. STENMARK,D. 2001. The Relationship between information and knowledge.
[Online].Available:
http://citeseerx.ist.psu.edu/viewdoc/download?doi=10.1.1.21.965&rep=rep1&type
=pdf [Accessed].
130. STEWART, K.,GILL, P., CHADWICK,B.& TREASURE, E. 2008. Qualitative
researchindentistry. British Dental Journal, 204, 235-239.
86
131. STRAUSS,A. & CORBIN,J.1998. Basics of qualitativeresearch:Technique
and ProcedureforDeveloping grounded theory [Online].Available: http://stiba-
malang.com/uploadbank/pustaka/RM/BASICOFQUALITATIVERESEARCH.pdf
[Accessed].
132. SUCCAR,C. T., HARDIGAN,P.C., FLEISHER,J. M. & GODEL, J. H. 2011. Survey
of tobaccocontrol among Floridadentists. JCommunity Health, 36, 211-8.
133. THORNE, S.2000. Data analysisin Qualitative research [Online].Available:
http://m.ebn.bmj.com/content/3/3/68.full [Accessed].
134. TRUST, B. N. 2016. BartsHealth - Forour dentalpatients [Online].Available:
http://bartshealth.nhs.uk/our-services/services-a-z/d/dental/for-patients/
[Accessed].
135. VANGELI,E.,STAPLETON,J.,SMIT, E. S.,BORLAND,R. & WEST, R. 2011.
Predictorsof attemptstostop smokingandtheir successinadultgeneral population
samples:asystematicreview. Addiction, 106,2110-21.
136. VIDRINE,J.I.,SHETE, S.,CAO,Y., GREISINGER,A., HARMONSON,P.,SHARP,
B., MILES, L., ZBIKOWSKI,S.M. & WETTER, D. W. 2013. Ask-Advise-Connect:anew
approach to smokingtreatmentdeliveryinhealthcare settings. JAMA Intern Med,
173, 458-64.
137. VIDYASAGARAN,A.L.,SIDDIQI,K.& KANAAN,M.2016. Use of smokeless
tobacco and riskof cardiovasculardisease:A systematicreviewandmeta-analysis.
Eur J Prev Cardiol.
138. VIRTANEN,S.E.,ZEEBARI, Z.,ROHYO, I. & GALANTI,M. R. 2015. Evaluation
of a brief counselingfortobaccocessationindental clinicsamongSwedishsmokers
and snususers.A clusterrandomizedcontrolledtrial (the FRITTstudy). Prev Med,
70, 26-32.
139. WALSH, M. M., BELEK, M., PRAKASH,P.,GRIMES,B., HECKMAN,B.,
KAUFMAN,N.,MECKSTROTH, R., KAVANAGH,C.,MURRAY, J.,WEINTRAUB, J.A.,
SILVERSTEIN,S.& GANSKY,S. A.2012. The effectof trainingonthe use of tobacco-
use cessationguidelinesindental settings. TheJournalof theAmerican Dental
Association, 143, 602-613.
140. WANG,D., CONNOCK,M.,BARTON,P.,FRY-SMITH,A., AVEYARD,P.&
MOORE, D. 2008. 'Cut downto quit'withnicotine replacementtherapiesinsmoking
cessation:asystematicreview of effectivenessandeconomicanalysis. Health
Technol Assess, 12, iii-iv,ix-xi,1-135.
141. WATT, R. G., MCGLONE, P.,DYKES, J. & SMITH, M. 2004. Barriers limiting
dentists'active involvementinsmokingcessation. OralHealth Prev Dent, 2, 95-102.
142. WENGER, E. 1998. How we learn:communitiesof practice-the socialfabric
of learningorganisation. TheHealthcareForumJournal.
143. WENGER, E., MCDERMOTT, R. & SNYDER, W. 2002. CultivatingCommunities
of Practice:A Guide to ManagingKnowledge.
87
144. WHITE, M., BUSH, J.,KAI,J.,BHOPAL,R. & RANKIN,J.2006. Quittingsmoking
and experience of smokingcessationinterventionsamongUKBangladeshi and
Pakistani adults:the viewsof communitymembersandhealthprofessionals. J
Epidemiol CommunityHealth.
145. WHO. 2015. Dataand statistics [Online].WorldHealthOrganization.
Available:http://www.euro.who.int/en/health-topics/disease-
prevention/tobacco/data-and-statistics[AccessedDecember2015].
146. WORLD HEALTH ORGANISATION.2005. The Rolesof Health Professionalin
tobacco control[Online].Geneva:WHO.Available:
http://www.who.int/tobacco/resources/publications/wntd/2005/bookletfinal_20ap
ril.pdf [AccessedJuly2016].
147. WORLD HEALTH ORGANISATION 2013. WHO | WHO report onthe global
tobacco epidemic,2011. WHO.
148. WRIGHT, D. 2016. Health Systems. [Online].Available:
http://qmplus.qmul.ac.uk/pluginfile.php/702270/mod_resource/content/0/Lecture
HealthSystems2016.pdf [Accessed].
149. WU, F., PARVEZ,F.,ISLAM,T., AHMED, A., RAKIBUZ-ZAMAN,M.,HASAN,R.,
ARGOS,M., LEVY, D., SARWAR,G., AHSAN,H.& CHEN, Y. 2015. Betel quiduse and
mortalityinBangladesh:acohortstudy. Bull World Health Organ.
88
Appendix 1 – Standard plagiarism declaration
89
Appendix 2 – Declaration form
90
Appendix 3 – Ethical approval
91
Appendix 4 – Information sheet
Participant Information Sheet
Knowledge-sharing in professional communities of practice and its role in tobacco
cessationby the dentistworking in NHS Dental hospital.
Invitation
We would like to invite you to participate in our research study about knowledge sharing
and its role within the community of professional practices, as well as its contribution
toward tobacco cessation delivery within oral health professional teams in an NHS hospital-
based practice. In the hospital there are various departments other than dentistry. However,
as the hospital has a huge health professional team working in the building it may be
possible that health professionals are sharing and discussing information within their own
department, outside with other specialities or with patients. Knowledge and Information
shared is not the same; it can differ from scientific, administrative and social types of
information. As well as what we explained about knowledge sharing in general, we are
seeking to understand how knowledge sharing across tobacco cessation service is done and
to heedthe studyonaspect of practice.
Purpose ofthe Research Study
1) To explore how dentists, share knowledge in hospital and with whom they share, and
why.
2) To know what do dentist perceive as an ideal way to deliver effective tobacco cessation
practice and howtheywouldcommunicate withtheirpeers.
WhyI have been invited?
We want your presence because we are keen to know your views as an NHS hospital based
dentist.
Do I haveto participate?
Your participation in our study is completely voluntary; you have the right to accept or
refuse to participate. Prior to making your decision I would encourage you to read a
Participation Information Sheet. If you are convinced to participate in the study we will
kindly ask you to sign a consent form stating that you agree to join the study. All the
92
processes of the study, from beginning to end, will be under our two supervisors (tutors).
You have the right to refuse participation and also withdraw from the study at any time
withoutgivinganyreason.
Whatwill I do if I take part?
After you have read the Participation Information Sheet and signed the informed consent,
we will invite you, or arrange on your suitability of timing, to conduct a one-to-one
interview. The interview will last approximately 45 minutes to 1 hour. This interview will be
audiorecordedandsavedfor latertranscriptionpurposes.
Whatare the possiblelimitationandriskof takingpart?
Your participation in this research study will be of no personal benefit to yourself, but it will
be beneficial to shape a new understanding of why there is a lack of practice in tobacco
cessation in dental practices in NHS hospitals. It will assist us to understand how dentists
share their knowledge, which would be beneficial in improving tobacco cessation services in
the future inNHS hospitalsbydentists.
Will myparticipationinthe study be kept confidential?
Any information collected from you will remain confidential. The data collection, storage
and processing will comply with the principles of the Data Protection Act 1988. The
recording will be stored in a password-protected computer with access available to the
research team only. For transcription purposes, your name and personal information will be
anonymised and the audiotape, as well as the transcript, will be storedin a locked cabinet in
lockedroomwhichisonlyaccessible tothe researchteam.
Whatwill happento the results ofthe research study?
We will seek to publish the resultsin an appropriate academic journal, and we may use it for
some presentation and seminars. The result will assist to the development of future
researcharoundknowledge sharingimportance intobaccocessationintervention.
Whois organisingtheresearch?
The study will be done as an MSc of Dental Public Health project under the supervision of Dr
DominicHurstand Dr Huda Yusuf at QueenMary Universityof London.
93
Raisingconcerns
If you have any concern about any aspect of project, please speak to primary researcher Dr
Ibrahim Bhamji or his Supervisor, Dr Dominic Hurst who will do their best to answer your
query. They should recognise your concern within 10 working days and answer you how
they intend to deal with it. If you still remain unhappy or wish to make a formal complaint,
please contact Research Ethics Administrator of Queen Mary Ethics of Research Committee,
Ms Hazel Covill. The research Ethics Administrator will seek to address the matter in a
reasonablyquickmanner.
ContactDetails
Dr IbrahimBhamji
i.s.bhamji@smd15.qmul.ac.uk
Tel:07885680831
Dr DominicHurst
r.d.hurst@qmul.com
Tel:02078822500)
Ms Hazel Covill
h.covill@qmul.ac.uk
94
Appendix 5 – Consent form
Consent form
Please complete this form after you have read the Information Sheet and/or listened
to an explanation about the research.
Title of Study: Knowledge sharing in professional communities of practice and
its role in tobacco cessation in NHS hospital by Dentist.
Queen Mary Ethics of Research Committee Ref: _____QMREC1458 ___________
. • Thank you for considering taking part in this research. The person
organizing the research must explain the project to you before you agree to take part.
. • If you have any questions arising from the Information Sheet or
explanation already given to you, please ask the researcher before you decide
whether to join in. You will be given a copy of this Consent Form to keep and refer to
at any time.
. • I understand that if I decide at any other time during the research that
I no longer wish to participate in this project, I can notify the researchers involved and
be withdrawn from it immediately.
. • I consent to the processing of my personal information for the
purposes of this research study. I understand that such information will be treated as
strictly confidential and handled in accordance with the provisions of the Data
Protection Act 1998.
Participant’s Statement:
I ___________________________________________ agree that the research
project named above has been explained to me to my satisfaction and I agree to
take part in the study. I have read both the notes written above and the Information
Sheet about the project, and understand what the research study involves.
Signed: Date:
Investigator’s Statement:
I ___________________________________________ confirm that I have carefully
explained the nature, demands and any foreseeable risks (where applicable) of the
proposed research to the volunteer
95
Appendix 6 – Topic guide
Knowledge sharingin professional communitiesofpractice and its role in tobacco
cessationin hospital.
Explanation ofwhat is involvedandconfirmation of consent.
 Confirmconsentverballyandchecktheyare OK with itbeingrecorded.
[TURN ON THE RECORDER]
Topic guide
Dentistdemographics:
1. Whendidyou qualifyasa dentist?
2. How longhave youworkedinthe practice where youare now?
3. Can youtell me a little aboutyourpractice?
a. How are you remunerated –throughthe NHS,privatelyora mixture?
b. Can youtell me aboutany dentistsanddental care professionalswhowork
withyou?
4. Can youtell me a little aboutyourcareere.g.time inhospitals,differentpractices
5. Can youtell me aboutany dental professional groupsorcommunitiesoutside of the
dental practice thatyou belongto?Couldbe “real”or “virtual”.
Checkingunderstandingof conceptof knowledge for thisinterview:
1. We’re goingto talkaboutknowledge inthissection.
2. Are you OKwiththe descriptionsof knowledgethatwe gave inthe information
sheet?
a. Scientificknowledge
b. Experiential
c. Administrative
d. Regulation
e. Social or sharedknowledge
f. Practical – howto do things
g. Knowledgeof the contextinwhichyouwork
h. Knowledgeof the healthsystemswithinwhichyou work
96
Whodentistsshare their knowledge-in-practice with
1. I’dlike toshowyou some examplesthatotherdentistshave recordedaswaysin
whichtheycame across newknowledgeorlearning.Canyouhave a lookat thisone
and tell me whetheryouhave had a similarexperience thatyoucouldtalkabout?
Probingquestions:
 How theydothis?E.g. inonline forums,Facebook,studygroups,telephone
calls,overcoffee inthe practice,bygoingintoeachother’ssurgeries,socially
 How doyou feel whensharing yourlearningwiththesepeople?
 Do youhave any examplesof sharingknowledge by showing?E.g.someone
watchingyouwhenworking?
 Are there some thingsthatinfluence whetherornotyou share your practice
knowledge?
 Are there particularprofessional communitiesthatyouare attractedto? Why?
 Are there particularprofessional communitiesthatyouare turnedawayfrom?
Why?
 Please tell me more aboutthe person/group
 What isit that issignificantaboutthem?
 How doyou interact,if at all,withthem?
 How didyoucome to findyourself beinginthissituation?
 How doyou learnfromthem?(Listening,watching, andreading...)
 How doesinteractingwiththeminfluence yoursenseof whoyouare as a
dentist?
Effective smokingcessationand referral
1. We’re goingto talkaboutknowledge sharinginrelationtotobaccouse cessation –
smokingandchewedtobacco.
2. Can I ask youto imagine thatyou've workedouta reallyefficientandeffectiveway
to deliverbriefsmokingcessationadvice andreferral tospecialist stopsmoking
servicesinyourpractice? Can youdescribe whatitlookslike?
Probingquestions:
 What isinvolved?
 Who isinvolved?
 Where wouldittake place?
 Wouldthere be any technologyinvolved?
 How wouldyouworkwithnon-dentistse.g.specialisttobaccocessation
services?
 How wouldyoumake thisworkfinancially?
 Are there othermembersof yourteamthat mightbe involved?
 What trainingwouldbe needed
97
Sharing effective tobaccouse cessationwith othercolleagues
1. NowI wouldlike youtoimagine thatyouwouldlike tobe able tohelpcolleagues
use thisnewapproach.You wouldlike tohelpthemenactitintheirownpractices.
How wouldyougoabout doingthis?
Probingquestions:
 Who wouldyoushare itwith?
 How wouldyoushare it?
 How wouldyouhelpthemtouse it?E.g. wouldyougo lookat how it couldwork
intheirsetting?
 What barriersdo youthinktheymighthave tothis?
 How mightyoutry to overcome these?
 Who outside of the dental teamcouldhelptospreadyoureffectivepractice?
E.g. local commissioners,oral healthcharities,GPs,healthworkers
Ending
Thank themforparticipating
[TURN OFF THE RECORDER]
98
Appendix 7 – Vignettes for knowledge sharing interviews
Vignettes for knowledge sharing interviews
1.
You have been seeing a patient with atrophic lichen planus for several years. She has painful
periods associated with this but these are stimulated by known food and drink e.g. whisky.
The patient comes in for a check-up and as you check her medical history she explains how
she had been shown by the Oral Medicine consultant at the local dental hospital how to
manage hertopical steroidsforthis.
2.
A colleague pops her head into your surgery and asks you to come and have a look at an
ulceratedlesiononthe buccal mucosa of an adultshe is seeing.
3.
Your dental team has a lunch and learn session at lunchtime. A Sensodyne representative
comes to the practice to discuss Sensodyne repair and protect (with novamin) and Pronamel
toothpaste.She bringssandwichesanddrinksforthe team.
4.
During cancellation you pick up and read the DPL Riskmatters magazine. In it you read about
dealing with avulsion, the importance of record keeping and “shared decision making” to
workin the patients’bestinterests.
5.
A dental friend of yours phoned for a catch up. She told you about a patient in which she
displaced an apex of their UL6 into the maxillary antrum. She sought advice from the local
Oral and Maxillofacial Surgery Dept who advised her to refer the patient in to them. This led
you on to a discussion about the potential management of this case. You were unsure
whether the apex should always be removed, or whether there were situations in which it
may be leftandmonitored.
99
After this telephone conversation you send a text to a friend who is a consultant in oral and
maxillofacial surgery to ask him how he would manage the case. He says that he would
further investigate with a CT scan but then let the patient decide definitively. However he
also says that his preference would be to remove the root (especially if it was big and if it
was associated with a non-vital tooth) and that if infection did develop, it is usually difficult
to settle.
You followed this with a brief Google search to see what would come up but you mostly
come across informationonthe managementof oroantral communications/fistulas.
6.
Yesterday you received correspondence from an orthodontist regarding a teenager you had
referred to him. He wrote to inform you that the patient had completed the initial retention
phase (after fixed appliances) and should now wear her removable retainers every other
night until growth was complete. You realise that you are unsure of what orthodontists
recommendin terms of retainer use during the initial phase of retention, although you think
that itis perhapsfull time use forsix months(apartfromwheneating).
7.
You see a patient for an oral health reassessment. They were high caries risk and would
benefit from Duraphat 2800 toothpaste. You write a prescription. But, out of habit, before
writingthe prescriptionyouconsultthe BNFeventhoughyouknow the dose,name etc.
8.
You see a patient who has recently developed a poor medical history: now taking
bishphosponates intravenously, and has had endocarditis and chest surgery following a
chest hernia. The patient presents with a tooth with failed endo which needs extraction.
You’re unsure howto manage thiswiththe currentmedical history.
9.
You’ve just made a small change to the way you build a core before doing endo on broken
down molars. You’ve experimented by adding plugs in the canal orifices, placing a matrix
band, then syringing dual cure composite into the space around the plugs. It seems to have
workedandallowsyouto instrumentwithease.
10.
100
You have an informal meet during working day during a tea break with a colleague. You
discuss a radiograph diagnosis that you think might possibly be internal resorption and, if its,
management of the tooth. You also discuss the management of a dark upper A, submerging
posttrauma in a 5 year-old
11.
You were about to irrigate a socket earlier in the week when your nurse asked if the patient
was allergic to chlorhexidine. You thought you had checked but to be sure check again. Later
on you happen to be browsing an online dental forum and there is a discussion about the
patients who died of anaphylaxis following irrigation with CHX. Someone comments that
they now use peroxide, others that they would never irrigate with CHX. You visit a website
that one of the dentists whose patient died from anaphylaxis has set up after this to talk
aboutit.
101
Appendix 8 – Recruitment pitch
RecruitmentPitch
My name isIbrahimandI am here todayto invite youtoparticipate inourresearchstudy:
“Knowledge-sharing in professional communities of practice and its role in tobacco cessation
by the dentistworkinginaNHS Dental hospital”.
As part of the MSc in Dental Public Health at Queen Mary University, we are conducting this
study which aims to explore how dentists share their knowledge in hospital-based practices
and with whom they share it with. We would like to know what is perceived by dentists as
an effective way to deliver tobacco cessation in hospital-based practices and how they
woulddisseminate thisacrosstocolleagues.
Just to clarify what we define as knowledge-sharing; this could be any type of knowledge
and information dentists can share with colleagues or dental team or even patients. For e.g.
information which is clinical, administrative, social or scientific or even just general
knowledge.
We will conduct one-to-one interviews which could last approximately 45 minutes to 1 hour.
The interview will be audio recorded for later transcription. Please be assured the audio
recordingandtranscriptwill be storedina secure locationforconfidentialitypurposes.
Upon responses to our invitation, participant information sheets will be provided which
would contain further information about the study. The interview can be conducted at your
practice,Bart’s andthe LondonDental Hospital oronline throughSkype.
Your participation really would add a lot to this study. It will give a new understanding on
why there is a lack of practice in tobacco cessation in dental practices in NHS hospitals. Your
participation will give insight on how dentists share their knowledge, which would be
beneficial inimprovingtobaccocessationservicesinthe future inNHShospitalsbydentists.
Thank youverymuch foryour time andconsiderationof thisresearchopportunity.
102
Appendix 9 – Examples on how transcript was coded
Data Codes
“It’s sort of show, tell, do so we discuss the
principalsbehindwe choose certain stitches
for the skin and certain stitches for inside
the mouthand then we woulddoit for them
while they watch closely or perhaps we
would do the first half and then they would
do the second half so it’s very hands on”.
“For example, in Endo because you need to
be very skilled at removing broken
instruments so showing somebody how to
do this is part of the sharing of knowledge.
Yeah, practical skills must be shared in that
way, you cannot easily learn it from a
textbook.”
Tell,show,domethodof knowledge sharing
Sharing of practical knowledge.
Stressing on tell show do method.
Comparison between two.
“Well the societies that I’m members of,
they release journals regularly, every…
dependingonthe association…everymonth,
every quarter I’ll get a journal through the
post and I read that. So that’s probably the
biggest input because it comes through my
letterbox and I read that every month.
However, I also go to the conferences,
especially if I’m part of the local meetings,
then they’re much easier to get to, so I can
go on my way home from work and quite
often they have from six to nine o’clock
they’ll do a lecture on a particular topic or
they’ll do an update on where the NHS is
going and the future for the contracts and
things like that.”
“Yeah,I teach on the SedationAdvancement
of Anaesthesia so SAAD, I teach on that
three timesayear. So I'm quite involvedand
I go to their conferences and I've got a good
network for people, yeah”.
Knowledgebyreading,source of knowledge
through journals, and provision through
post.
Knowledge by attending conferences,
flexibilityof timinggettingfeasiblewithwork
schedules at local levels
Comparisonof learningpracticallyorsharing
knowledge to textbooks. Perceived
practicallysharedknowledge is more useful
than reading.
Knowledge sharing by teaching and
enthusiastic and keen and socialising
103
“It’s just to (a) give advice, (b) to get more
information, (c) to see what’s out there at
the moment to keep myself updated, am I
falling behind? And just out of interest,
looking at the other people’s cases. And of
course, to see how I can improve’.
“Yeah, I've learnt a lot off her. She helped
with my training, so she's someone that I
really respect.”
Keen to learn from case learning so that he
can improve i.e also a knowledge sharing.
Knowledge sharing and peer learning,
respect the person also due to assisting her
in training by some sorts of knowledge
sharing.
“I feel quite confident because I have the
knowledge. I just think it's the way that you
present the information”
“Yeah. Satisfaction is also, how I call it. It’s
my job actually. It’s what I have to do.”
“you’ve gotto lookat who’s asking and then
decide whetherit’sgonnabe appropriate to,
what sort of level of information they need
to know to manage the case.”
Confident and positive for knowledge
sharing with someone. Also thinks that
different pattern of presenting.
Satisfaction along with responsibility
Assessment of understanding level of
person asking the information. Then
deciding what will appropriate information
should be pass on. It varies so have to be
judgmental toshare appropriate knowledge.
“Ok. A good smoking or tobacco cessation
advice wouldbe easilyaccessibleandeasyto
refer to. There should be nor hurdles in
trying to get the referral through. Another
thing would be that we would get
confirmation of referral, so receipt of
referral.”
“And we would ask the question about
quitting,if theyhave tried quitting or if they
are interested in quitting and based on that
we might give the number or otherwise we
will justsay wheneveryouare ready there is
the numberor we will be able topointyouin
the right direction.”
Barriers free or smoothly
Easy access
No hurdles
Confirmation or response
Askingthe willingness’ to quit using tobacco
or not and fromthere theydirecttohelpline
number
104
“I don’t think you can be offering smoking
cessation if you don’t know what you’re
talking about, so I think training to make
sure everyone has a good foundation
knowledge beforetheystartwouldbe a very
clever idea.”
“Okay, in this area you would find out,
the hospital,there’salotof people whodo a
lotof otherthings,managerial wise,soyou’d
just find out who is actually taking
responsibility for it, and see what they’ve
already put up there. If nothing has been
done, then the first thing you’d want is a
meeting, at a hospital meeting, just bring it
up, and say we need to have this policy, we
need to help people give up smoking or
chewing tobacco.”
“Yeah, I guess having stories from ex-
smokers, people who have actually
implementeditelsewhere,thathelps. These
days with communications through
electronicdevicesit’spretty easy to achieve
that and organise.”
Provision of foundation knowledge in
regards to smoking cessation to nurses will
be good idea
Seek the administrative knowledge and
knowledge about hospital health care
systems
Experience of former smoker can be share
withsmokerwhowantsto quithow they did
it can also be useful to help through
communication with electronic devices it
easy to achieve in hospital staff meetings

Ibrahim Thesis

  • 1.
    KNOWLEDGE SHARING IN PROFESSIONALCOMMUNITIES OF PRACTICE AND ITS ROLE IN TOBACCO CESSATION IN NHS HOSPITAL BY DENTIST: A QUALITATIVE STUDY A D I S S ERTA TI O N P RES E NTED TO TH E Q UEEN MA RY UNI V ERS I TY O F L O ND O N I N P A RTI A L F UL F I L MEN T O F TH E REQ UI REMENTS F O R TH E MA S TER O F S CI ENC E D ENTA L P UBL I C H EA L TH S UBMI TTED BY I BRA H I M BH A MJ I 8 A UG US T 2 0 1 6 I NS TI TUTE O F D ENTI S T RY BA RTS A ND TH E L O ND O N S CH O O L O F MED I CI NE A ND D ENTI S TRY Q UEEN MA RY UNI V ERS I TY O F L O ND O N
  • 2.
    A CK NOW L ED G EMENTS First and foremost, I would like to express my gratitude to my supervisor Dr Dominic Hurst for his valuable comments, feedback and engagement throughout this thesis and consistently allowing this project to be my own work, yet guiding me in the right direction whenever needed. I would also like to thank the entire faculty members of Dental Public Health course, whose teachings have inspired me to pursue Dental Public Health further. Thank you to all the study participants who willingly gave up their time to be interviewed and without their participation and input, this would not have been accomplished. Finally, I must express my profound gratitude to my wife, Sadiya, my parents and in- laws for providing me with their unfailing support and continuous encouragement throughout my year of study. This would not have been possible without them.
  • 3.
    3 Table of Contents Tablesand figures..........................................................................................................5 Abstract..........................................................................................................................6 Chapter 1 - Introduction................................................................................................8 Statement of problem....................................................................................................... 8 Research question.......................................................................................................... 10 Aims and objectives........................................................................................................ 10 Anticipated study contribution........................................................................................ 11 Definitions of key words and terms.................................................................................. 11 Terms of tobacco............................................................................................................ 11 Chapter 2 - Literature review......................................................................................12 Introduction................................................................................................................... 12 The prevalence of tobacco use........................................................................................ 12 Death from tobacco use.................................................................................................. 13 Impact of tobacco use..................................................................................................... 15 General health................................................................................................................ 15 Cardiovascular disease (CVD) .......................................................................................... 16 Oral health..................................................................................................................... 16 Oral cancer..................................................................................................................... 16 Periodontal diseases and tooth loss................................................................................. 17 Impact on the dental treatment ...................................................................................... 17 Economic impact............................................................................................................ 17 Interventions to reduce the use of tobacco use................................................................ 18 Unassisted attempt cessation.......................................................................................... 18 Non-clinical or population approach................................................................................ 19 Assisted attempt............................................................................................................ 20 Clinical approach............................................................................................................ 21 General Practice............................................................................................................. 21 Dental practice............................................................................................................... 22 Primary dental practice and tobacco use cessation........................................................... 23 Pharmacological intervention.......................................................................................... 24 Knowledge and attitude of oral health professional towards tobacco use cessation ........... 24 Patient knowledge and attitude towards tobacco use cessation intervention..................... 25 Barriers andfacilitators................................................................................................... 26 Communities of practice................................................................................................. 27 Knowledge seeking and sharing among COP..................................................................... 29 The use of Internetin community of practice................................................................... 31 Summary ....................................................................................................................... 32
  • 4.
    4 Chapter 3 -Methodology Section...............................................................................33 Introduction................................................................................................................... 33 Research paradigm......................................................................................................... 34 Research design.............................................................................................................. 35 Research sites ................................................................................................................ 35 Participants.................................................................................................................... 36 Ethical consideration ...................................................................................................... 37 Data collection ............................................................................................................... 37 Interviews...................................................................................................................... 38 Data analysis.................................................................................................................. 39 Trustworthiness and rigour............................................................................................. 40 Chapter 4 - Results ......................................................................................................42 Introduction................................................................................................................... 42 Study findings................................................................................................................. 42 Themes.......................................................................................................................... 43 Section 1 - Background information................................................................................ 45 Section 2 - Knowledge sharing........................................................................................ 47 Section 3 - Perceivedelements of effective intervention smoking cessation...................... 55 Section4 - Disseminateperceivedelementsof effective tobaccocessationinterventionwith colleaguesin hospital...................................................................................................... 61 Chapter 5 - Discussion.................................................................................................63 Limitations..................................................................................................................... 73 Chapter 6 - Conclusion ................................................................................................74 Recommendations.......................................................................................................... 75 References:..................................................................................................................76 Appendix 1 – Standard plagiarism declaration..........................................................88 Appendix 2 – Declaration form...................................................................................89 Appendix 3 – Ethical approval....................................................................................90 Appendix 4 – Information sheet.................................................................................91 Appendix 5 – Consent form........................................................................................94 Appendix 6 – Topic guide............................................................................................95 Appendix 7 – Vignettes for knowledge sharing interviews.......................................98 Appendix 8 – Recruitment pitch...............................................................................101 Appendix 9 – Examples on how transcript was coded ............................................102
  • 5.
    5 Tables and figures Figure1 - Major, minor and sub themes of knowledge sharing Figure 2- Theme of perceived elements of effective smoking cessation intervention Figure 3 - Dissemination of perceived elements Table 1 - Demographic characteristics/background information of participants
  • 6.
    6 Abstract Background Tobacco continues tobe the prominent preventable cause of death worldwide. There is vital role to be played by health professionals in controlling tobacco use. Dental health professionals have a prime responsibility in promoting tobacco free lifestyles and culture. Yet, they feel unprepared to deliver such advice. Lack of time, reimbursement, training, patient education materials and knowledge are major restrictions in delivering successful tobacco cessation campaigns. Knowledge can be increased through discussion and communities of practices aids to foster the discussion. Communities of practice (COP) are possibly an eye-catching process for public health practitioners to share knowledge and enhance evidence-informed decision-making (EIDM). Aims and Objectives To explore how dentists, share knowledge with whom and why. To explore dentists’ views on the most effective way of delivering tobacco cessation practice. To ascertain how dentists within their social networks or communities spread the cessation intervention. Methods Qualitative research method was chosen and was conducted at Royal London Dental Hospital. Dentist working in hospital were selected with non-probability purposive sampling. Maximum variation sampling method was tried best to achieve as dentist range from junior dentists to specialist and consultant level were selected. The recruitment was done by my direct approach to individual dentists face-to-face in their particular clinics, staff rooms and office. Data was gathered through the use of semi-structured in depth interview methods along with topic guide. Data analysis was done through thematic analysis.
  • 7.
    7 Result Six interviews wereconducted. The finding reveals three major themes, which were further categorised in sub-themes. All of the dentist had experience of sharing knowledge and had some influence for knowledge sharing (professional responsibility and satisfaction, happiness and rewarding, judgemental perception) with the foremost reason for improving and updating their knowledge. The key finding was explicit knowledge, is inseparable from tacit knowledge, and how they use tacit knowledge to interpret the explicit knowledge, specifically clinical procedural. The knowledge acquisition-seeking behaviour was found such as through peer discussion, case-based learning, and formal learning. Dentist perception for effective smoking cessation intervention were disclose such as assessment of willingness of patients, easy accessibility for patient and dentist for smoking cessation intervention, communication barrier free between smoking cessation service and dentist, development of training and teamwork within the dental team. Dentist report to disseminate the perceived effective smoking cessation intervention was through hospital meeting and sharing the stories of former smokers. Conclusion Knowledge sharing in professional community of practice appears as a promising model for promoting effective smoking cessation intervention among hospital based dentists. Future research should explore how community of practice will be facilitated for knowledge sharing, specifically with dentists in hospitals and how they will be constructed based on the findings.
  • 8.
    8 Chapter 1 -Introduction This chapter covers the aims and objectives, statement of problem, research questions and anticipated study contributions. The consequences of tobacco use on ones general health, as well as oral health, in smokers and non-smokers are recognised, yet despite this, tobacco continues to be the primary preventable cause of death globally (World Health Organisation, 2013). A vital role needs to be performed by health professionals in controlling tobacco use. The World Health Organisation (WHO) in 2005 anticipated there were 1.3 billion smokers in the world. They had also projected that if that consumption continues, by the year 2020 the number of deaths will increase to 10 million, out of which 70% of all deaths will be from developing countries (4.9 million a year in 2005) in contrast to other countries (World Health Organisation, 2005). An essential role needs to be played through government and legislation; yet, they are not the only faction in society who needs to fundamentally participate. Within these factions, health professional have an exclusive role to play because of their professional duty to the health sector (World Health Organisation, 2005). Dental health professionals have a prime responsibility in promoting tobacco free lifestyles and culture. Statement of problem According to Health and Social Care Information Centre (Health and Social Care Information Centre, 2015), amongst adults 35 years and over from England in 2013- 2014, there were over 1.6 million admissions in patients with a primary diagnosis of a disease which could be caused by smoking. This amounts to roughly 4500 average admissions in one day and on average, compares to 1.4 million of all admissions per day. Out of this, the number of hospital admissions linked to smoking is 454,700. In adults’ aged 35 and over it accounts for 4% of all hospital admission in contrast to 447,300 admissions in 2003-2004 (6% of all admission totals). The proportion of men
  • 9.
    9 admitted with relationsto smoking as a percentage of all admission was larger than women, and shown to be 6% and 3% respectively (Health and Social Care Information Centre, 2015). Increasingly, health professionals are encouraged to cultivate their practice knowledge, and implement evidence based practice (EBP), including empirically supported treatments, programs of prevention and assessment methods (Garland et al., 2003). Evidence based practice denotes to the body of scientific knowledge about service practice involving assessment, treatment, and referral (Sackett et al., 1996). The National Institute for Health and Clinical Excellence (NICE) guidelines, which recommend dentists and other health professionals to implement smoking cessation for patients in their practice(National Institute for Health and Care Excellence, 2006). These guidelines can assist dental health professionals and their team in their practice to assist in tobacco cessation. These uptakes of tobacco cessation guidelines have shown a sign of improvement in studies done in the UK by Johnson NW et al. However, the study reported that most dentists perceive the promotion of tobacco cessation as a fundamental part of a dentist’s duty; yet, they feel unprepared to deliver such advice. Lack of time, reimbursement, training, patient education materials and knowledge are major restrictions in delivering successful tobacco cessation campaigns (Johnson et al., 2006). Knowledge can be increased through discussion and communities of practices aids to foster the discussion (Barwick et al., 2009). Communities of practice (COP) are possibly an eye-catching process for public health practitioners to share knowledge and enhance evidence-informed decision making (EIDM). This is because, in additional to their external practice setting, public health practitioners value working with peers and stakeholders. Through acting and interacting with each other, COP’s are based on principles of social learning and not learnt in isolation. In the healthcare sector, COP’s are promoted as a possibility of producing and sharing
  • 10.
    10 knowledge, as wellas improving the organisations performance (Meagher-Stewart et al., 2012). Evidence was examined in a systematic review to assess if COP’s steered change in the practice of healthcare. COP’s in the healthcare sectors vary in form and purpose. Intervention has been found to be complex and multi-approached when researchers assessed the effectiveness of COPs in healthcare, and therefore, making it difficult to attribute the change of COPs (Ranmuthugala et al., 2011a). Thus, the purpose of this study was to explore knowledge sharing in professional communities of practice and its current and potential roles in tobacco use cessation in NHS hospitals by dentists. Research question How do dentists working in NHS hospital share knowledge in professional community of practice and its role in promoting smoking cessation intervention? This study’s aim is to seek answers to the following research questions about knowledge sharing in professional communities of practice and its potential role in tobacco cessation in hospital by dentists.  With whom, why and how do dentists share their knowledge in practice?  What do dentists perceive as an effective way to deliver tobacco cessation practice?  How do dentists describe knowledge dissemination within their social network and communities of practices? Aims and objectives  To explore knowledge sharing of dentists with other colleagues and peers within their communities of practice.  To get the opinion of a dentists’ views on the most effective way of delivering tobacco cessation practice.  To know how dentists within their social networks or communities spread the knowledge.
  • 11.
    11 Anticipated study contribution Thisstudy may deliver an effective element for smoking cessation in hospitals, which is perceived by dentists working in hospital to improve intervention for smoking cessation. Finding how dentists share knowledge will also contribute towards promoting COP in evidence-based information and decision-making in regards to smoking cessation practice in hospitals. The study is also intended to improve future research designs for tobacco cessation intervention. Definitions of key words and terms Knowledge sharing “The exchange of ideas and experiences between two or more individuals” (Knowledge Management, 2005). Cessation “Also called as quitting. The goal of treatment to help people achieve abstinence from smoking or other tobacco use, also used to describe process of changing behavior.” (Glossary, 2016) Communities of practice “Communities of practice are groups of people who share a concern or a passion for something they do and learn how to do it better as they interact regularly.” (Etienne and Beverly Wenger-Trainer, 2015) “A group of professionals informally bound to one another through exposure to a common class of problems, common pursuit of solutions, and thereby themselves embodying a store of knowledge” (Alan Frost, 2010) Terms of tobacco The meanings of the terms in this study regarding tobacco can be found in “The Glossary of the terms used in the Tobacco Atlas” which is referenced with link.
  • 12.
    12 Chapter 2 -Literature review Introduction The section will review past published research and evidence following firstly aspects about prevalence of tobacco use, followed by the impact of tobacco use on health i.e. both oral and general health and also giving some insight into the economic impact of tobacco use. This section will also review intervention, which attempts to tobacco use cessation, how effective this was, knowledge and attitudes of dentist and patients in regards to tobacco use cessation following that will briefly review knowledge sharing in the professional communities of practice. The prevalence of tobacco use Tobacco use amongst adults and adolescents: In the past, tobacco use was a male phenomenon, however, in Sweden, United Kingdom, Austria, Denmark, Ireland and Norway, the prevalence gap between male and female adults is 5%. The report of global tobacco epidemic 2015 from WHO shows that in 2013, 19% of women (aged 15 and above) in the European region smoked tobacco and when comparing to women in African, Southeast Asia, Eastern Mediterranean and Western pacific regions the prevalence is much less at 2-3%. The prevalence level of tobacco in 2025 is forecasted in males to be 31% and females 16%. Tobacco use among teenagers is rising and in countries such as Latvia, Lithuania and Czech Republic, tobacco use is similar to adults(WHO, 2015). In 2013, approximately 1 in 5 adults in Great Britain, equivalent to 19%, aged 16 and above were smokers and this rate had declined as, in 2003, just over 1 in 4 (26%) were smokers. 22% of pupils ages 11 – 15 in England had tried smoking at least once in 2013. Since 2003, this level continued to decline (42% op pupils tried smoking) and since the data was first collected in 1982, 22% in 2013 was the lowest level recorded(Health and Social Care Information Centre, 2015).
  • 13.
    13 Death from tobaccouse According to the WHO report the WHO European region, compared to the rest of the world, had the greatest percentage of deaths related to tobacco use. The WHO report had anticipated for adults aged 30 years or above in the region, tobacco use would be responsible for 16% of all deaths. This is in contrast to African, Eastern Mediterranean region and globally where tobacco related deaths are 3%, 7% and 12% respectively(WHO, 2015). The cohort study suggested that betel nut has a small to moderate impact on mortality from oral cancer in this Bangladeshi population (Wu et al., 2015). The findings from England in 2013 reported that, compared to 19% in 2003, the estimated cause of all deaths caused by smoking in adults aged 35 or over was 17% (78,200)(Health and Social Care Information Centre, 2015). These are the following products which were commonly used and recognised in the 2015 Euro barometer which assessed the attitude of European’s tobacco use: Popular products mostly used in Europe: 86% boxed cigarettes 29% roll your own tobacco 2% cigarillos 1% pipes Young people’s first product: 83% boxed cigarettes 6% roll your own tobacco 5% water pipes (shisha, hookah) 3% other products (European Commission, 2015)
  • 14.
    14 Nargis et al,2015, studied the prevalence of use of tobacco between 2009 and 2012, and bidi cigarette smoking in Bangladesh. Bidi’s are thin hand rolled cigarettes in which the tendu leaf is rolled around tobacco and are made mostly in South Asian countries. Generally, tobacco use shrunk from 42.2% to 36.3%. This reduction was more pronounced with respect to smokeless tobacco than smoking. The prevalence of smoking cigarettes exclusively had raised from 7.2% to 10.6%, bidi smoking remained unchanged at approximately 2%, whereas smoking both cigarette and bidi were at a downward trend with 4.6% to 1.8%, smokeless tobacco decreased 20.2% to 16.9% and smoke and smokeless tobacco decreased from 8.4% to 5.1. The prevalence of tobacco use was higher amongst males, increasing through age from younger to older and was higher amongst the poor. Amongst disadvantaged people, smoking prevalence was highest(Nargis et al., 2015). Participants from South Asia were asked, in a health survey for England in 2004, about their use of other tobacco products, including tobacco chewing. The prevalence of chewing tobacco was low between 2% and 4% for men and 1% for women among Indian and Pakistani groups. In Bangladeshi groups, the use of tobacco chewing was more prevalent with 9% of men and 16% of women (centre., 2006). The study reports the prevalence of smokeless tobacco among adults in Bangladesh, India and Nepal. Smokeless tobacco was noticed to be growing in Bangladesh (20.2% to 23% men), and India (27.1% to 33.4% men and 10.1% to 15.7% women). Respectively in Nepal, there was no difference among both male and female (39.1% to 31.1% and 5.6% to 4.7% respectively) (Sinha et al., 2015). The use of smokeless tobacco (ST) among professional baseball players was reported in a survey between 1998 and 2003. Amongst baseball players, the use of ST tobacco was much higher than young males in the general population. The survey also found the use of ST was more prevalent amongst white non-Hispanic players. From 1998 to 2003, there was a decrease amongst minor league players. Through seven days of self reporting, it was found the use of ST declined from 31.7% to 24.8% in 2003,
  • 15.
    15 however, among majorleague players no change was observed (Severson et al., 2005). Impact of tobacco use Smoking affects a number of diseases including, lung cancer, oral cancer, pneumonia, periodontitis, aortic aneurysm, acute myeloid leukaemia, cataract, cervical cancer, kidney cancer and pancreatic cancer. In addition, the previously known diseases, caused by smoking, include coronary heart disease, cardiovascular disease together with the impact on the reproductive system which could lead to sudden infant death syndrome. General health The evidence suggests that tobacco smoking has more prone risk towards the lung cancer. A systematic review with meta-analysis was done with 13 specific sites of cancer, which are at risk. The analysis was carried out in 216 studies. The results seem to be prone more for lung cancer (RR=8.96; 95% CI: 6.73-12.11). The pooled RRs for lung cancer were greater than the pooled estimate from other sites like pharyngeal, laryngeal, upper digestive tract, and oral cavity(Gandini et al., 2015). Similarly, one more evidence which was a (Lee et al., 2012)systematic review with meta-analysis and stated that lung cancer was strongly associated with smoking. In this systemic review, 287 studies were analysed, “the meta-analyses demonstrated a relationship of smoking with lung cancer risk, clearly seen for ever smoking (random- effects RR 5.50,95% CI 5.07-5.96) current smoking (RR 8.43,95% 7.63-9.31), ex smoking (RR 4.30,95% CI 3.93-4.71) and pipe/cigar only smoking (RR 2.92,95% CI 2.38-3.57). It was stronger for squamous (current smoking RR 16.91,95%CI 13.14- 21.76) than adenocarcinoma (RR 4.21,95% CI 3.32-5.34), and evident in both sexes (RRs somewhat higher in males), all continents (RRs highest for North America and lowest for Asia, particularly China), and both study types (RRs higher for prospective studies)”.
  • 16.
    16 Cardiovascular disease (CVD) Smokinghas a damaging effect on cardiovascular health and is the primary risk element for causing peripheral vascular disease, coronary vascular disease, stroke and aortic aneurysm. Essentially, it is important to recognise there is no risk-free level of tobacco exposure at a minimum level and that all smokers are affected in dosage dependent fashion(Mainali et al., 2015). Scientific evidence appears to be approving cigarette smoking’s psychological, biological and genetic impact, which seem to be more prominent in some population. Similarly, (Vidyasagaran et al., 2016)systematic review with meta-analysis indicated a strong association between smokeless tobacco and risk of cardiovascular diseases. 20 studies were involved in the meta-analyses. A considerably increased risk of IHD deaths (1.15.95% CI: 1.01-1.30) and stroke deaths (1.39, 95% CI: 1.29-1.49) were found in smokeless tobacco users. Geographical variations were noted for IHD in Asian studies which signified significant positive associations (1.40, 95% CI: 1.01-1.95), and in the Interheart study, smokeless data was primarily reported from Asia (2.23,95% CI: 1.41-3.53). Oral health Oral health also had an impact from the use of tobacco. There were several studies which were reviewed to understand its impact on oral health. Oral cancer Different forms of tobacco product varied on the impact of oral health. An increased risk of oral cancer was discovered to be high in Asia, Europe and North America in 2 different systematic reviews, which were done with 3 different products. The first (Lee and Hamling, 2009) systematic review compared the past products which were used in North America to the new Scandinavian snuff, which stated that risk from contemporary product (Scandinavian snuff) was much less than for smoking. The (Khan et al., 2014)systematic review with meta-analysis in Asia had a different finding than Europe which reported the combined odd radio (OR) for paan with
  • 17.
    17 tobacco and riskof oral cancer was 7.1 (4.5 – 11.1) and for chewing tobacco and risk of oral cancer the risk was 4.7 (3.1 – 7.1). There was a strong association between oral cancer and various forms of smokeless tobacco. It may be due to the possibility of prevalence of paan chewing occurring more in South Asian regions. A study done in Jakarta, which compared risk of oral cancer between smoking (kretek) and betel nut chewing, found both products were positively associated in causing oral cancer risk(Amtha et al., 2014). Periodontal diseases and tooth loss Two studies showed smoking had an effect on periodontal tissue, which resulted in tooth loss. It also stated that this effect depended upon frequency of usage. On the other hand, it also indicated that the effects would be reversed if there were a smoking cessation (Ramón et al., 2015, Sherwin et al., 2013). Ramon et al case control study found by logistics regression showed that smokers and former smoker had 2.7 times and 2.3 times higher probabilities of having established periodontal diseases than non-smokers. Impact on the dental treatment A (Chrcanovic et al., 2015) systematic review with meta-analysis was done to assess the impact of smoking on treatment and showed that smoking was a factor that had a potential to affect healing negatively and the implant treatment. Economic impact Parrot and Godfrey, 2004, found in their study that smoking cessation could be beneficial to the health cost of the country. It showed data from USA, Australia, Canada and UK. In respect to health resources, predictions had been made for the economic cost of smoking. In the United States, they ranged from 0.6% to 0.85% of GDP. For the treatment of smoking-related diseases, an estimated cost of $50 billion a year was made by the US Public Health Department. This was in addition to an annual $47 billion in earning and productivity. The predicted costs in Australia and Canada, as a proportion of their GDP are 0.4% and 0.5%. The treatment of diseases related to smoking had been estimated to cost the NHS £1.4 - £1.5 billion a year in
  • 18.
    18 the UK, whichwas about 0.16% of the GDP, including £127million for the treatment of lung cancer alone. However, if there was a smoking cessation intervention it could have saved up to 15% of the total health care cost along with increase in the life expectancy(Parrott and Godfrey, 2004). Similarly, another study presented that intervention which used the approach of raising the price of tobacco products through taxation, generated substantial healthcare cost saving as well as providing additional gains from enhanced productivity in work place(Contreary et al., 2015). Interventions to reduce the use of tobacco use Intervention means actions which are taken to improve. There were numerous studies which indicated a lot of assisted and unassisted attempts which were made to reduce the use of the tobacco. The purpose was to review the evidence to know intervention was done to reduce the use of tobacco. Unassisted attempt cessation Andrea l Smith 2015 had conducted a systematic review to view the experience of smokers who quit without any assistance. The aim was to review the qualitative literature on the smoker’s opinions and experience and who gave up smoking without any aid. The key themes related to unaided smoking cessation were based on Thomas and Harden’s thematic synthesis methods which extracted key themes in unassisted cessation and then further classified theminto relating themes. Motivation, willpower and commitment were identified as three concepts vital to giving up smoking without any assistance. It reported motivation was the one clear reason for quitting. A technique such as willpower was proclaimed as a way to overcome desires, cravings or personality traits to successfully quit smoking. Another key aspect to successfully quit smoking was commitment, which was seen as being serious and resolute to achieving their goal and was often used to distinguish earlier failure attempts. It appeared that commitment could be provisional or small duration, and also relaxing and could be built upon as the quit attempt progressed(Smith et al., 2015a).
  • 19.
    19 Similarly, to knowfurther about unassisted attempts, Smith Al conducted a systematic review to know about the unassisted smoking cessation. They conducted a literature search from four electronic databases from years 2005-2012 with specifically searching for unassisted cessation. From these studies, data suggested that 54% to 69% of ex-smokers had quit unassisted and of the current smokers, 41% to 58% had attempted to give up without any aid. In Australia, the majority of smokers had quit or attempted to quit, however, very less research had been conducted to understand the process(Smith et al., 2015b). Vangeli et al, 2011, conducted a systematic review to know further about the predicator of smokers attempting to stop, as well as the quit success in the adult general population. The finding was that out of 1654 articles, only 17 met the inclusion criteria and out of these 17, 8 studies were referred. The prediction of quit attempts was dominated by motivation factors, whereas cigarette dependence always predicted achievement after an attempt had been made. Predictions of success from social grades also emerged, but were only examined in two studies out of eight. In contrast, the other socio-demographic factors did not predict making a quit-attempt or success(Vangeliet al., 2011). Non-clinical or population approach The upstream action, which targeted the whole population with the creation of policy, seemed to have made differences. There was evidence which suggested that this upstream action had made an improvement. Callinan et al, 2010, conducted a study, to assess the extent to which legislation- based smoking ban or restrictions had reduced exposure on second hand smoking (SHS) and assisted in reducing tobacco consumption. Imposing a legislative smoking ban for the reduction of SHS exposure, smoking prevalence and tobacco consumption was marked as a measure for reducing passive smoking exposure. A greater fall was experienced in hospitality worker’s exposure to SHS after imposing a ban when compared to overall population. There is a little evidence on the impact of the ban on active smoking, despite this, the trend is declining and with the improvement in health outcome there was evidence of an increase in support for a
  • 20.
    20 smoking ban(Callinan etal., 2010). A study conducted to assess the impact on active smoking from public smoking ban policy found the introduction of a smoking ban had a short-term effect. It identified a significant difference in trends of smoking. Consumption across the survey period by population subgroups found the evidence to be not sufficient enough to summarise that these were affected by the introduction of the smoking ban(Jones et al., 2015). Another study conducted to assess trend in smoking cessation by Scottish smoke-free legislation found an increase in smoking cessation rates in first 3 months of introduction. In the first year of legislation and the following year, overall quit rates were consistent with increases in quit rates before the introduction of legislation(Fowkes et al., 2008). Despite social economics not being linked to smoking cessation, people from more affluent communities showed added positivity towards the legislation. On the other hand, mass media seemed to have an effect on smoking cessation. A study from Australia shows evidence that suggests comprehensive tobacco control, including mass media campaigns, can be effective smoking behaviour in adults(Bala et al., 2015). Assisted attempt A study found that smoking cessation with some assistance seemed to be effective. Bauld L conducted a systematic review to assess the effectiveness of NHS smoking cessation service. They measured the effectiveness through monitoring of carbon monoxide, which confirmed quit rates of 53% falling to 15% in 1 year. They found to help smokers quit smoking, therefore intensive NHS treatment smoking service had seemed to be effective(Bauld et al., 2010). Evidence suggested group treatments could be more effective than attempting alone and the impact of “buddy support” varied, based on the type of treatment. Buddy support meant where individual smokers teamed up to give each other support. Smokers from a young age, females, pregnant smokers and more deprived smokers quit smoking temporarily more than any other groups. Another study presented that telephone counselling service has been effective in smoking cessation.
  • 21.
    21 Smokers who contactedhelplines had higher quit rates to receive proactive counselling service follow-up RR risk ratio 1.37 95%CI: 1.26 to 1.50. Quit line services were effective and assisted the smokers with proactive tobacco counselling services (Stead et al., 2015, Stead and Lancaster, 2015). Clinical approach The cessation service or advice, which could be provided in the health care setting such as General Physician practices and dental practices, were effective in smoking cessation services. There were several published studies which showed it is an effective approach. General Practice One study presented the finding that little or plain advice from physicians had little effect on smoking cessation but in contrast, brief cessation advice can achieve a higher quitting rate(Stead et al., 2013). Another study with a new approach known as ASK-ADVICE-CONNECT compared to the tradition 5 A’s approach (Ask, Advise, Assess, Assist, Arrange) for smoking cessation treatment in health care setting, showed the following findings; “in the AAC clinics, 7.8% of all identified smokers involved in treatment vs. 0.6% in the AAR clinics (t4=9.19[p<. 001]; odds ratio, 11.60 [95% CI, 5.53-24.32], a 13-fold increase in the proportion of smokers who enrolled in treatment. The system changes implemented in the AAC approach could be taken by other health care systems and have tremendous potential to reduce tobacco related mortality and morbidity” (Vidrine et al., 2013). One study from India on the effectiveness of 5 A’s intervention to assess the agreement between patient and physician was conducted. Agreement was measured by level of percentage (Low, High, Medium) The results were that slight agreement was noticed between patient and physician in regards to Ask and arrange component in contrast to Advise, Asses and assist component, which low level agreement. Except advise, all other components of 5A’s showed higher agreement for those who were made to quit smoking (Panda et al., 2015).
  • 22.
    22 Dental practice There wereseveral studies which showed that tobacco cessation in dental practices were effective. Dentists and their team played an essential delivering tobacco cessation intervention. To assess the effectiveness of tobacco cessation intervention delivered by professionals working in oral health, Carr and Ebbert, 2012, conducted a systematic review in a dental or community setting. They search the electronic database with criteria of including RCT and psudo RCT that had assessed tobacco cessation intervention in dental setting or community setting. 14 clinical trial met criteria, Pooling fourteen studies recommended those intervention from oral health professionals can raise tobacco abstinence rates (odds ratio (OR) 1.71, 95% CI 1.44 to 2.03) at 6 months or more, although there was evidence of heterogeneity (I2 = 61%). Carr Ab reported that the evidence implied intervention behaviour for tobacco cessation performed by professionals in oral health who were incorporating with an oral examination component in dental offices or community centres, may rise abstinence from tobacco rates between cigarette smoke and smokeless tobacco users (Carr and Ebbert, 2012). The tobacco cessation advice delivered via dental health care practitioners in community health centres were effective (Gordon et al., 2010). RCT was to compare the effectiveness of intervention (brief advice, and assistance, including nicotine therapy) group with control group, which were usual care of patient in community health centre dental clinics where diverse racial/ethnics groups in 3 states in USA. The findings were that higher absences’ rate was reported in intervention groups at 7.5 month follow up compare to usual care groups for prolonged abstinence “(F (1,12)=14.62:p<0.1)” and “point prevalence (F (1,12)=6.84:p<0.5)” The randomised trial on low income smokers found it effective and viable. Similarly, other findings from study in Finland and Sweden state that with smokeless tobacco users the very brief and structured counselling in dentistry may achieve a positive behavioural change amongst tobacco users, with the reduction of tobacco consumption (Amemori et al., 2013, Virtanen et al., 2015).
  • 23.
    23 There was noclear evidence on whether a smoking cessation service was cost effective or not in NHS dental practices. There was evidence that private practices in UK provided more smoking cessation advice than their NHS counterpart, as well as dental services indicating a higher number of verified quits than NHS stop smoking service(Nasser, 2011). Primary dental practice and tobaccouse cessation “Public health England 2014. Smoke and free smiling” This document provides updated guidance for dental teams, commissioner and educators on how contributions can be made to reducing rates of tobacco use, as well as emphasising available resources for support(Public Health England, 2014). Guidance for dental teams (2015) The NICE has provided guideline to be followed by dental teams and other health care professional(NICE, 2015). “List of quality statements: - Statement 1. People are asked if they smoke by their healthcare practitioner, and those who smoke are offered advice on how to stop. - Statement 2. People who smoke are offered a referral to an evidence- based smoking cessation service. - Statement 3. People who smoke are offered behavioural support with pharmacotherapy by an evidence-based smoking cessation service. - Statement 4. People who seek support to stop smoking and who agree to take pharmacotherapy are offered a full course. - Statement 5. People who smoke and who have set a quit date with evidence-based smoking cessation are assessed for carbon monoxide levels 4 weeks after quit date.” A several study which review on the uptakes of guidelines and guidance. The one study from Finland conducted to assess the tobacco use counselling guideline and factors related with counselling behaviour. The study found that there
  • 24.
    24 was a chancefor improvement for tobacco use cessation guidelines. The recognised Theory Domain Framework (TDF) was linked to tobacco use counselling behaviours which give an avenue for targeted intervention to enhances the guidelines (Amemori et al., 2015). A survey was conducted for oral health practitioners and their smoking cessation practices in Australia. It found that 90.01% of practitioners frequently screened for smoking behaviour, 51.1% has assisted patients to quit smoking. 45.7% of referrals were made to the Quit Line and 44.4% were made to a general medicine practitioner. 93% of professionals believed it is the role of professionals to advice, however, 21% did not (Ford et al., 2015). Pharmacological intervention There were various pharmacological substitutes available, which appeared to be effective in reducing tobacco use and replaced it with pharmacological products. There were several studies which showed evidence that all market products for NRT (nicotine gum, transdermal patch, the nicotine spray, nicotine inhalers and sublingual tablets/lozenges) was beneficial in smoking cessation. Bupropion may be more effective and promising compared to all other products (Silagy et al., 2000, Schnoll et al., 2015, Wang et al., 2008). Knowledge and attitude of oral health professional towards tobaccouse cessation There were many studies conducted to assess the knowledge and attitude of dental professionals towards tobacco use cessation. In the UK North Deanery, a question-based survey was conducted to understand the attitudes and activities of professionals working in primary care, explicitly regarding the delivery of smoking cessation. It found that dentists and their teams needed further training and appropriate remuneration to assist their patients to quit successfully, likewise, revealing that dental teams in primary care were aware of the importance of offering advice on smoking cessation (Stacey et al., 2006). Similarly, one study with oral surgeons reported most were engaged about the smoking habits of their patients. On the other hand, it was essential for dentists to receive specific
  • 25.
    25 training by providingtreatment programs as part of their professional responsibility. Oral surgeons recognised direct association between smoking habits and oral cancer as well as the significant role of dentists in the prevention of this disease (Gonzalez- Martinez et al., 2012). Likewise, a study conducted with dentists from the Oxford region reported that a high response rate (78%; 674/869) was obtained. Most of the respondents asserted that dentists should encourage their patients to stop smoking, however, few were active in this area (John et al., 1997). A study from Florida found that dentists tend to spend less time in smoking cessation service and also many dentists were ready to receive specific training, which would have assisted them in tobacco use cessation (Succar et al., 2011). The national survey for Irish student hygienists, dentists, dental nurses and newly qualified dentists had shown a positive attitude towards tobacco use cessation in their practices. There other findings revealed that dentists were not incorporating smoking cessation into their practice (McCartan et al., 2008). Another finding presented smoking cessation activity, as part of oral health promotion between private and NHS dentists, was not similar. The NHS dentists were reluctant due to lack of time, no incentive and lack of training in comparison to private dental practices. With this result, it suggested that NHS dentists had tended to raised inequalities (Csikar et al., 2009). Patient knowledge and attitude towards tobaccouse cessation intervention In contrary to dentists and health professionals, it was reasonable to review the patient’s side even. There were several studies, which reported patient’s attitudes and perception towards tobacco use cessation. A cross sectional study was conducted to examine the health knowledge and their intention towards quitting smokeless tobacco chewing (STC). It revealed women’s knowledge of the adverse effects of STC showed a vast gap in rural Bangladesh. (Hossain et al., 2015). Four main motives for water pipe usage were revealed to be socialising, relaxation,
  • 26.
    26 pleasure and entertainmentfrom a systematic review conducted by Akl et al. Water pipe smokers perceived, in contract to cigarettes, water pipe smoking was less harmful, less addictive and more socially acceptable. Likewise, they were confident in their ability to quit this (Akl et al., 2013). Ahmady et al conducted the randomised controlled trial to know the attitudes of patient towards dentists 5A’ approach between intervention group receiving chair side counselling and control group receiving no intervention showed significantly positive attitudes towards the dentists roles in advising smoking cessation compared with control groups. 88.9% who were planning to quit smoking, 72.27% had agreed that they discussed the ill effects of tobacco, 82% said dentists should offer assistance and services aiding them to quit tobacco. The majority of the patients were not aware of the resources available to them to aid them to quit. Dentists are at the forefront to providing information to patients who need help in quitting the use of tobacco (Ahmady et al., 2014). Interventions groups were given tobacco counselling and control groups were given no counselling, and were compared it pre and post test with and without intervention. The mean attitudes scored of counselling groups, which were intervention compared to control groups significantly higher post tobacco counselling [68.09(SD 13.5) VS 77.4(SD 15.4)] (p=0.009).(Ahmady et al., 2014) The findings from an Australian study revealed that most of the patients wanted their dentists to be keen about their smoking status and discuss smoking with them (Rikard-Bell et al., 2003). Barriers and facilitators Several studies were reviewed to know the barriers and facilitators for delivering smoking cessation. The most common barrier in providing smoking cessation intervention, reported in few of these studies, was lack of time. A study conducted by Dalia et al to assess the management of patients who are smokers through post questioners with specialist periodontics and dental hygienist. The findings presented were barriers such as lack of time and poor response from patient which may inhibit them to deliver smoking cessation advice (Dalia et al., 2007). A question-based
  • 27.
    27 survey with dentists,dental hygienists and dental nurses was established to determine the attitudes and activities of dental professionals in primary care in Northern Deanery of UK. The survey found that potential barriers which dental professionals had towards delivering smoking cessation were lack of training, lack of time and lack of remuneration (Stacey et al., 2006). Alongside this some additional studies reported some were lacking training/expertise knowledge, lack of patient interest, concern about remuneration, lack of confidence in delivering cessation service and supervising staff were not to supportive and damage to the practitioner– patient relationship, lack of patient education material, smoking cessation not thought to be relevant concern about the effectiveness lack of staff (Watt et al., 2004, Edwards et al., 2006, Rosseel et al., 2011). On the other hand, there were factors, which acted as facilitators in delivering smoking cessation. There were studies, which found the facilitating factors and showed the following (John et al., 2003, Johnson et al., 2006, Watt et al., 2004):  Patient with oral health problem are motivated than other patients.  Reimbursement of smoking cessation services, advice or nicotine replacement therapy prescribed can increase interest of the dentists in delivering smoking cessation activities. Roseel JP et al stated social support was an essential facilitator to encourage more smoking cessation advice and counselling. Implementation strategies for the support of smoking cessation in dental care should be focused on creating a positive advice culture amongst colleagues (Rosseel et al., 2009). Communities of practice Wenger (Lave and Wenger, 1990) is the person who first noted and observed communities of practice in education and also in business later by Brown and Duguid (Brown and Duguid, 1991). COP was expressed as “groups of people who share a concern or a passion for something they do and learn how to do it better as they interact regularly” (Wenger et al., 2002). The notion of COP had put the theory that structure around social learning systems and theory that learning was derivative or
  • 28.
    28 involved in socialworld (Wenger, 1998). Three elements of COP, vital to the domain, community and the practice were (Wenger et al., 2002):  The domain, commitment and sense of identity was implied by membership, value of collective competence and within their general area of interest learning was done from each other.  The community, the social fabric for learning environment was created by member involvement in discussion, joint activities and built relationship.  The practice, members who are practitioners had produced a shared gathering of resources such as stories, experiences, tool and problems around the interests of practice. Generally, the notion of the COP is the sharing of knowledge with the whole community of the knowledge becoming superior to single participant’s knowledge. Wenger explained practice by interrelating three facets; mutual engagement, joint enterprise and shared repertoire. The communications between individuals leading to share meaning in regards to issue or problems represented mutual engagement. The processes of involvement of members working together is joint enterprise, with the resources used between the members’ leads to groups shared repertoire. The process of individual communication is with COP is supported by this three facets. The fourteen indicators which is also proposed by Wenger were used to detect community within the COP(Wenger, 1998). In the contemporary world, organisation and professional associations were using COP to promote professional development, help members to engage in learning and sharing knowledge. Numerous studies had insight that communities of practice used one method to foster knowledge sharing and provided practitioners valuable opportunities to form networks. In the healthcare sector for seeking and sharing knowledge, COP was recognised one of the useful methods. (Li et al., 2009) conducted a systematic review from Wenger and colleagues’ concept of COP that gave insight into the practice of COP in business and the health sector between 1991 and 2005. 1421 articles were assessed out of which 13 primary studies of health care sectors and 18 from businesses met the Wenger’s concept of
  • 29.
    29 criteria of domain,community and practice. The Wenger’s notion of COP as social learning revealed multidisciplinary use in organisation and health care setting was supported by the review. Ranmuthugala 2011, to understand the concept of COP more in detail, did the systematic review from 6605 electronic healthcare databases. It discovered that from 33 (n=31) and two systematic reviews from 1990 and 2009, 19 out of 33 papers were published after 2007 and most of them were from Australia UK, Canada, US. The objective of the review was to gain understanding how COP functions in healthcare. Face to face, email or web-based system discussions were found (Ranmuthugala et al., 2011a). Ranmuthugala described trends where COP was used as evidence based practice and clinical practice enhancement. The extensive systematic review concluded that COP could be beneficial to a healthcare organisation (Ranmuthugala et al., 2011b). Knowledge seeking and sharing among COP Modern learning theory supported the learning setting with values of communities(Wenger et al., 2002). Wenger has stated knowledge as both explicit and tacit. Explicit knowledge was expressed in numbers and words in shared data, whereas tacit knowledge is more difficult to communicate due to knowledge not being transferred verbally it can only be conveyed via training or personal experiences(Rodríguez et al., 2004). An endeavour, which aimed to disseminate individual knowledge to other part of organisation, was known as knowledge sharing. The course of disseminating tacit and explicit knowledge was denoted as a knowledge creation(Jackson, 2006). There were several studies, which interrelate explicit and tacit knowledge. Fugill M in his study of tacit knowledge in clinical teaching dentistry reported that the procedural knowledge, which is explicit form, has dependence on tacit knowledge. But he also reported that dependence creates communication barriers between clinical teachers and students(Fugill, 2012).
  • 30.
    30 Kothari et alreported in a qualitative study of use of tacit and explicit knowledge in public health in Ontario Canada that tacit knowledge along with explicit knowledge should be applicable in public healthcare planning programme(Kothari et al., 2012). A study by J.Gabbay explored in depth on how primary care clinicians make their individual and health care decisions by using ethnographic standard methods (non- participant observation, semi structure interview). The study found that clinicians very rarely used access to explicit information directly, however dependence upon “Mindlines”, in which they collectively fortified internalised tacit guidelines, by their brief reading or primarily by their own experiences or colleague’s experiences, conversation with each other’s and with opinion leaders, patient and pharmaceutical representatives and with other sources of tacit knowledge. These findings recognise the potential advantage of exploiting informal and formal interacting for evidence based decision making to clinician(Gabbay and May, 2004). Senge et al 1990 cited in Barwick MA et al 2009 that knowledge acquisition inside the environment of practice interaction assisted to promote continuous learning and structure learning organisation that would be more willingly adapted to innovative practices and approaches as they emerged from discovery research(Barwick et al., 2009). The significance of knowledge sharing and learning had made the health sector to focus on COP as equipment to enhance practice and patient care by enabling knowledge sharing among providers .Due to the feeling of shared sense of ownership, knowledge sharing seems to be easier in COP(Curran et al., 2009, Ranmuthugala et al., 2011b). Dawes and Sampson’s 2003 conducted a systematic review on clinical practicing physicians to know their behaviour of seeking the information. Dawes and Sampson extract the paper from electronic database from 1966 to 2001. They selected 19 trials to review. The methods of collection of information were questioners (n=9 47%), interviews (n=8 42%) or some combination and records review and observations.
  • 31.
    31 The systematic reviewdiscovered that physicians used a range of key sources to obtain information. Most frequently used was text source (n=13), and books (n=7), followed by papers (n=2) and desk references (n=4) and colleagues (n=7). It also found that healthcare professionals in group practice used professional colleagues more compared to those in individual practices, along with that, health care professional in urban counties utilized more than in rural counties. Furthermore, a list of convenience of access, habit, reliability, quick use and applicability as factors were stated and these aid in successful information seeking by physicians. Barriers were stated such as lack of time to access materials, information, amount of materials and vagueness(Dawes and Sampson, 2003). The use of Internet in community of practice The widespread use of Internet, along with the combination of COP, had resulted in virtual communities of practice (VCOp). The following social networking tools provided opportunities for exchanging knowledge amongst practitioners regardless of their locality; Facebook, Twitter, Pinterest, LinkedIn, Yahoo, Google Plus(Hanson smith, 2013). (Cheston et al., 2013) conducted a systematic review upon social media use in medical study. The purpose was to find out how intervention, using social media tools, affected outcomes of satisfaction, knowledge, attitude and skills for physician and physicians-in-training and also to find out about difficulties and opportunities specific to social media came across on educators. They searched electronic databases from September 2011 using the keywords “social media” and “medical education” and in 14 studies met their criteria. Reported social media was linked to enhanced knowledge (e.g. exam scores), attitudes (e.g. empathy), and skills (e.g. reflective learning). Opportunities that were reported were promoting learners’ engagements (71%), feed back (57%) and alliance and professional development (36%). Challenges were reported such as technique problems (43%), variable learner participant (43%) and privacy/security concern (29%).
  • 32.
    32 Summary Taking all thingsinto consideration, tobacco use is still prevalent and also tobacco has a very big impact on human health as well as economy, however, oral health professionals can assist on individual and population levels, to reduce tobacco uses. Plenty of guidance is available to get dentists and other healthcare workers to be active in promoting tobacco use cessations, however, few seem to do so and the community of practice seems to be an effective method in other healthcare and business sectors. In making an evidence based decision and sharing evidence based information within the professional communities, there is a lack of evidence and literature in community of practice models in dentistry. Based on the community of practice model, which is successful in other health and business sectors, this research aims to explore knowledge sharing among dentists working in an NHS hospital and how it can facilitate in promoting effective smoking cessation intervention.
  • 33.
    33 Chapter 3 -Methodology Section Introduction The methodology and study designs used are outlined in this particular chapter. This chapter will cover and explain research paradigms, study designs, research site, sampling method and data- collecting process and also key concepts of ethics, trustworthiness, followed by data analysis methods used. The goal of qualitative methodology is to interpret, explore, or acquire an in-depth understanding of social phenomena (Bower et al., 2007). Research question requires exploration therefore qualitative approach is used (Stewart et al., 2008). Asking ‘How or What’ is usually how qualitative research starts so the researcher can understand in depth of what is happening with regards to the topic (Agee, 2009). Qualitative research was an appropriate method to research the aims and objectives and to address the research problem. This study explored who Dentists shared their knowledge with by using the Vignettes technique, which would provide some examples of the scenarios of knowledge sharing and asked them if they had similar experiences such as these. Secondly, qualitative research permits the Researcher to explore feelings or thought processes, as collecting and learning this would be difficult through conventional research methods (Strauss and Corbin, 1998). The study explored the dentist’s perceptions and experiences of effective smoking cessation and referral service for this on-going study. Thirdly, the qualitative research method is best in a natural setting and to understand the social process in the environment they work in (Al- Busaidi, 2008). The on-going study was based on the dentist’s experiences of knowledge-sharing in communities in their professional practice and sharing the effective smoking cessation with other colleagues, as dentists are hold oral health
  • 34.
    34 professional positions inthe NHS hospital. Lastly, the fourth reason is that the Researcher is seen as the research instrument as the Researcher is proactive in their role (Sofia Fink, 2000, Denzin and Lincoln, 2003). For this on-going study the Researcher was the key instrument in data collection and interpreting the findings. Research paradigm Qualitative, quantitative and mixed methods are the three main designs which are frequently used to perform research, as these designs have different theoretical beliefs with regards to what forms knowledge and how it develops (Creswell, 2009). The Researcher, who is a positivist, adopts the quantitative research approach. A positive minded researcher supports the application of the method of natural science as indeed science is the reliable source of knowledge that is varied on the basis of observation and experiment, the consequence being the research can be conducted objectively and impartially that is “value free” (Dash, 2005, Bryman, 2016). In contrast, for interpretivist researchers, knowledge is acquired from inner understanding through their deliberation of personal experiences. A person makes sense of these experiences based upon memories and expectation and that meaning is developed and revised over time by creating multiple interpretations based on dynamics and subjectivity (Bryman, 2016, Dash, 2005). Therefore, they adopt the qualitative approach. Qualitative research is not a single-handed process, it is interrelated with three activities; Ontology, Epistemology and Methodology in which it is assessed (Denzin and Lincoln, 2003). Epistomology is the relationship between the researcher and the research. As it acknowledges the human situation through meanings, intentions, actions and experience, this current research study was based on the interpretive epistemology (Richie and Lewis, 2003). It also required having closeness between the Researcher and participants. In this study, researcher worked closely with dentists who worked in an NHS hospital.
  • 35.
    35 Ontology is knownas the view of the nature of reality. Qualitative methods are with subject methodology based on multiple realities and it depends upon the social actors to complete this role. This research dissertation was based on this constructivism (Richie and Lewis, 2003). The research paradigm for this dissertation was constructivism and interpretivism as ontology and epistomology are interrelated to each other (Gialdino., 2009). The epistemological and ontological framework of qualitative research manifest that knowledge is self experience rather than received exterior source, which is based on multiple realities. Therefore explicit use of qualitative research methods is to discover the meaning that people has given to event they experiences (Gialdino., 2009, Bryman, 2016). Research design For this research a descriptive qualitative research design was applied and an examination was done by semi-structured in depth interviews. “The in depth interviews are personal, intimate encounters using open, direct and verbal questions to elicit details, narratives and stories” (DiCicco‐Bloom et al., 2006). The reason for conducting an in depth one-to-one interview was to gain detailed, in depth individual understanding for this study (Legard et al.). It was better to do one-to- one’s rather than focus groups for the following reasons; it explores very sensitive, embarrassing, controversial or personal topics (Gill et al., 2008). It also avoids interpersonal conflicts which would have had a maximum chance if the focus group interview was done for the dentists, rather than doing one-to-one (Hughes and DuMont). Doing focus groups for the Dentists was not possible because of the lack of time and also difficult to get all the Dentists together in one room. Research sites The research was conducted in the Royal London Dental Hospital, which is part of St Bartholomew’s Healthcare NHS trust. They are a leading specialist in dental and oral health care and by serving a population of 2.5 million in East London and beyond; it is the biggest NHS trust in the UK. It is also one of Europe’s major and strongest
  • 36.
    36 academic health sciencepartnerships that is known as the UCL partnership. The objective of the UCL partnership if to convert advance research and innovations into quantifiable health improvement for patients and populations through collaboration with other sectors, as well as excellence in education(trust, 2016). Participants The research participants were all Dentists working in the NHS Royal London Dental Hospital. Ideally, the qualitative research method used is non-probability purposive sampling. It is a non-probability and non-randomised form of sampling. The goal of purposive sampling is to sample the participants in a tactical way so those samples are appropriate to the research questions being displayed. The maximum variation method sampling was tried best to be achieved as it selects a wide range of participants (Bryman, 2016). For instance, in this study a range from junior dentists to specialist and consultant level dentists were selected. Alternatively, it can also be assumed that it is a convenience sampling, as a convenience sampling is for those who meet the entry criteria and are easily accessible to the Researcher (Hulley, 2001, Bryman, 2016). The inclusion criteria were Dentists working in a hospital with no gender preference and could range from junior dentists to specialist consultants. There is no certain number of the sample size as it relies upon the concept of data saturation. This means we will continue to interview until we reach a saturation level and no new surprising information will emerge (Sandelowski et al., 2007, Patel, 2015). However, due to the time limit, it may not be possible to reach saturation. Thus, it was expected that thematic analysis might be 10 or fewer dentists. The recruitment was done by direct approach to individual Dentists face-to-face in their particular clinics; staff rooms and office, with a prepared speech with can be seen in Appendix 8. At the time of the approach, Researcher provided the copy of the Information Sheet (Appendix 4), which gave the relevant information of the study. The other alternative method was via email invitations.
  • 37.
    37 Ethical consideration Universities andprofessional associations have a code of ethics and research review board with the purpose to protect human subjects from unnecessary harms (Marshall and Bossman, 2006). A research proposal was submitted to the Research Supervisor. The supervisor, before the start of the project, obtained ethical approval. In conducting any type of research the research must bear in mind about the impact, which their research will have on participants and on society. There was no harm to any one for that ethics was approved. Queen Mary Research and Ethics Committee provided the ethical approval for this study (Ref: QMREC1458) and can be seen in Appendix 3. The only two issues were confidentiality and consent in regard to ethics. The participant was given written and verbal information about which can be seen in Appendix 4 about the purpose of the study and any query was clarify before written consent was taken. Participants were also assured about the confidentiality of data collected, which would be maintained throughout. Data collection Data was collected through the use of semi-structured in depth interview methods along with topic guide (Appendix 6) and a uniform set of open-ended questions to gain: 1. To gain the information about Dentist’s demographics. 2. To check the dentist’s understanding and concept of knowledge for this interview. 3. To explore whom dentists share their knowledge with in the hospital. 4. To explore the perception of dentist’s effective smoking cessations and referrals 5. To ascertain how dentists would share effective tobacco use cessation approach with other colleagues. The topic guide navigated to keep the interview as exclusive to the topic as possible open-ended questions were particularly useful when it is significant to list what the
  • 38.
    38 respondent had tosay in their own words (Bryman, 2016). This also encouraged participants to respond freely and openly. Probing and followed questions were also used to encourage participants to explain a response (Denzin and Lincoln, 2003). Before the study started, the topic guide was tested through a small pilot exercise, which was organised by one of the tutors as part of practical learning. The purpose of piloting is to recognise the issues that the participants might have in understanding or interpreting questions(Kumar, 2014). Interviews The interviews were done at the Royal London Dental Hospital with the prepared topic guide. After providing the Information sheet and answering any queries, the participants were asked to sign a written consent form. At the start of the interview, the purpose of the study was reiterated again and reassurance of confidentiality was conveyed. Moreover, researcher also used the technique of the Vignettes in the qualitative interview (Bryman, 2016). Mason 2002 (Bryman, 2016) p.476 has stated that the use of general questions sometimes makes the interviewees usually ask to clarify what they mean by the question therefore alternatively vignette may be used as one way of asking specific questions. The Vignette technique usually presents the interviewee with one or more scenarios which prompt them answering how they would respond when confronted with that scenario (Bryman, 2016). For this study vignette were used for understanding the knowledge-sharing experiences of dentists. The vignettes were recorded from real life experience of dentists which was edited slightly, for example: “A colleague is doing Masters in Restorative and Aesthetic dentistry, and he is doing a complex case submission in which the patient has severe wear of the teeth due to Para functional habit, wear of the anterior and endodontic treatment for anterior teeth and darkening of anterior tooth, secondary decays in some of the filled teeth in which is doing occlusion rehabilitation. He happens to be in a situation where there is a molar tooth root canal treated and heavily restored with amalgam and the patient doesn’t want the tooth to be touched as it was done 10 years ago and its not giving any problem to patient. Patient feels it is not necessary to disturb that tooth if it is
  • 39.
    39 not giving anytrouble. His examination and x-ray states that at some point in the future, the patient will need a crown. However, your dentist colleagues had to go through all the evidence of literature supporting either to crown or not and he had found a lot of debates and controversy either to crown or not and he is in very conflicting situation. He therefore asks your opinion about what will be best to do?” This scenario was from experience which Researcher noted. Like the above scenario, the Vignettes were shown to the dentists during the interview which help us to reveal the kind of knowledge of knowledge-sharing experience they felt and how they felt about the hypothetical knowledge-sharing experience would be (Bryman, 2016) which are in Appendix 7, the vignettes(unpublished) were collected by supervisor on interview with dentists . The interview lasted approximately 35-45 minutes duration in a silent room. The interviews were conducted between 1st May and 30th May 2016. They were audio recorded and transcribed verbatim was done by an outside agency who are outside the research team. Audio recording prevents against bias and also provides the record of the discussion (Gill et al., 2008, Hayes et al., 2016). Poland expresses verbatim transcription as the word for replica of vocal data, where the written word are a correct replication of the audio recorded words (Poland, 1995). Correct transcription with verbatim was a vital stage in qualitative data analysis (Halcomb and Davidson, 2006, Pope et al., 2000). Data analysis To accomplish qualitative research, there is no one official way, as data analysis is the process of making sense (Bradley et al., 2007). It is a creative process, which usually follows an inductive theory approach(Burnard et al., 2008). Qualitative data happens in dissimilar patterns and therefore should be analysed according to multiple analysis structures, which includes thematic analysis and framework analysis (Thorne, 2000). The data analysis process should follow three things which are describing, classifying and connecting which is based on content analysis (Hsieh, 2006, Coffey and Atkinson, 1996). Analysis should describe the meaning, process and
  • 40.
    40 context of thesocial actions. Before patterns emerge and final analysis, data must be accurately categorised into codes. In this research study, the data analysis was done by thematic analysis, in which, the data identifies and describes implicit and explicit ideas (Guest et al., 2012). Thematic analysis focused on coding which is typically inductive or bottom up theory for the qualitative data (Fugard and Potts, 2015). It gathers text with similar meaning and it also, such as the concept, captures the phenomenon of interest. For this dissertation data analysis followed the thematic analysis’ 6 steps given by Braun and Clarke 2006. These are as follows (Braun and Clarke, 2006): 1. Familiarisation (getting intimate with your data). 2. Begin the detail analysis of coding process. 3. Searching for themes by putting the codes into themes. 4. Reviewing the themes. 5. Defining and naming themes. 6. Producing a final report on the identified themes (Braun and Clarke, 2006). In coding the transcript and verifying the new themes two researcher were involved. Two of them discussed with each other what they found in each transcript. I.b researcher determined the final themes and review with supervisor. Trustworthiness and rigour The qualitative research method demands the Researcher to take an active role in the collection and interpretation of data. So it should be valid and reliable like quantitative methods. In the qualitative research it assess the validity and reliability by following the criteria purposed by renowned qualitative researcher (Lincoln and Guba 1985) which is termed as ‘trustworthiness and rigour’ which are further classify as credibility, transferability, dependability, conformability (Bryman, 2016, Golafshani, 2003). Credibility: It means that how consistent are the findings? It parallels internal validity. For achieving credibility respondent validation was used, in which sending
  • 41.
    41 the copy oftranscription to the participant to confirm the accuracy, and also requested peer reviews. Transferability: It means can the finding can be applied to another study ‘parallels external validity’. It was achieved by providing the thick description of data collecting method in detail and also a rich description of the location and characteristics of the participants involve in study. Dependability: It means that if work is repeated again in the same context using same approach and participants would it be the same result ‘Parallel reliability’. It was achieved by the rich description of detailed data gathering process. Conformability: The study finding should be confirmed with the concurrent data. ‘Parallel objectivity’.
  • 42.
    42 Chapter 4 -Results Introduction This chapter will present the findings. The purpose of this study was to know with whom, why and how dentists share knowledge in a professional community of practice and also to get the dentist’s point of view for best effective intervention to deliver tobacco cessation and to know how dentists, with their social network or professional communities of practice, will disseminate this effective intervention and make it work. 15 participants were approached and out of 15, 13 were approached directly and 2 were via email. Out of those who were approached directly, 6 became participants of the study. During the interview participants describe their approach of knowledge sharing within communities of practice or hospital. They also gave their perception of effective intervention of tobacco cessation in hospital by dentists and also how they will disseminate this effective intervention in social network and community of practice in hospital. The findings, which are in the chapter, are based on the data analysis of the semi- structured interview with participants. Study findings The first section finds the demographic and back ground information about dentists working in hospital followed by that the second section emerging themes between two different ways of knowledge sharing and seeking, which appear to show both similarity and little difference in knowledge providing and seeking followed by that is the third section perceived element of effective intervention for smoking cessation in hospital by dentists and lastly, some common themes about how dentists will disseminate that effective approach within their professional communities of practice in hospital.
  • 43.
    43 Themes The emerging themesare three major themes, which are further subdivided into minor themes: FI GURE 1 - MAJOR, MINOR AND SUB THEMES OF KNOWLEDGE SHARING
  • 44.
    44 FI GURE 2-THEME OF PERCEIVED ELEMENTS OF EFFECTIVE SMOKING CESSATION INTERVENTION FI GURE 3 - DISSEMINATION OF PERCEIVED ELEMENTS
  • 45.
    45 Section 1 -Background information The participants of the study were comprised of 6 dentists working in a university teaching hospital in London, the Royal London Hospital. The age range was from 27- 55 years. All the six participants had an experience of working in hospital. Out of six dentists, four were female and two were male dentists. Out of six, one was a Consultant, four of them were Specialists and one was in a Junior Dentist position and was studying part time for MSc Restorative and Aesthetic Dentistry. The six dentists had experience of working in a team with different consultants and different specialities. Four dentists reported of working in restorative speciality closely and sharing a common interest and knowledge together. They all had a wide range of working experiences in hospital and even in practice in private and NHS practices. Most of the participant’s journey of their remuneration was through NHS and only two of them said they were remunerated through private. They all are members or belong to particular dental professional groups, of which they mentioned were Royal College Society, British Dental Association and also some online communities. Most of them agreed and understood the concept of knowledge, except two who thought that social knowledge was different from the scientific knowledge term.
  • 46.
    46 TABLE 1 -DEMOGRAPHIC CHARACTERISTICS/BACKGROUND INFORMATION OF PARTICIPANTS CHARACTERISTICS Sample (n) Gender Female 4 Male 2 Age 25 - 35 3 35 - 45 2 45- 55 1 Level of experience Less than 5 years 1 More than 5 years 5 Remuneration NHS - Private 2 Mixed 4 Working with other teams Yes 6 No - Professional membership British Dental Association
  • 47.
    47 Section 2 -Knowledge sharing Most of the interviewees had their experience of sharing their knowledge with their peers, students, juniors and seniors as the interview questions were based hypothetically by showing them some vignettes of some real life experiences of dentists, which they encountered. Most of them had similar situations and experience, as the scenarios in the vignettes, within their communities of practice. “Okay yes I have had things like that. People coming to ask for advice [Interviewee 3] “Okay, So I see these groups of patients a lot through being a special care dentist” [Interviewee 4] “Ok. I’ve come across a not too dissimilar case to the number five that you’ve asked me to read and that was similarly a colleague who had….” [Interviewee 5] “Ok, yeah I’ve come across situations like this before” [Interviewee 6] As you can see, most of the participants responded to having a past experience of knowledge sharing. It seems to appear they mostly agree with the scenarios presented and through this they have reported knowledge sharing experiences in the past within the professional community of their practice within the hospital setting. Tacit and explicit knowledge interdepended The participants, who are clinical academics, mostly shared their knowledge with students, patients, peers, juniors, and seniors. The participating dentists asserted that some knowledge couldn’t easily be learnt or adapted from a textbook, which
  • 48.
    48 could be termedas explicit knowledge and only learnt through practical demonstrations. Dentists felt even though they share explicit knowledge, which is written and verbal, but they share with demonstration, and practically which is a tacit knowledge form. Therefore with dentistry being involved in mostly practical work, the interviewees through demonstrations and ‘tell-show-do’ methodology more often shared the knowledge sharing use of tacit knowledge and explicit knowledge. The interviewees mostly shared their knowledge with students, colleagues and patients, as the participants were from the Royal London Hospital, which is a university teaching hospital. Interviewee 1 compares how effective tacit knowledge is compared to explicit knowledge when referring to a skilled speciality. He uses the example below to assert his belief that practical skills knowledge which can be shared or learned effectively through demonstration. “Yeah. We have ideas and techniques that we share. For example, in Endo because you need to be very skilled at removing broken instruments so showing somebody how to do this is part of the sharing of knowledge. Yeah, practical skills must be shared in that way, you cannot easily learn it from a textbook.” [Interviewee 1] A similar finding was found from Interviewee 5, as below. The knowledge sharing was of both explicit and tacit knowledge to, despite this, there was more emphasis on tacit knowledge, which is practical sharing of knowledge through the tell-show-do method.
  • 49.
    49 “It’s sort ofshow, tell, do so we discuss the principals behind we choose certain stitches for the skin and certain stitches for inside the mouth and then we would do it for them while they watch closely or perhaps we would do the first half and then they would do the second half so it’s very hands on.” [Interviewee 5] Interviewee 3, in their capacity as a clinical lecturer, relies on tacit knowledge as this can only be shared through a demonstration on the patient itself. “Yeah actually. It is part of my role as a clinical lecturer. I do many demonstrations. In the clinic when I supervise the students I may have to see their patients, explain in the patients mouth itself to the student what, really in the diagnosis part.” [Interviewee 3] On the other hand, Interviewee 6 given as example of explicit knowledge which is shared by giving them the provision of information which is written and recommended. “I think yes, not so much they’ve asked me whether they are taking the medicine correctly. It’s normally the case that I ask them and they volunteer the information how they’ve been taking the medication and they would normally tell me whether they are talking it correctly or not and I would tell them if they had been doing it correctly or not.” [Interviewee 6]
  • 50.
    50 Sources of knowledgesharing There are common findings to the sources of sharing knowledge which includes: Emails “I don’t know, following their emails, sometimes they ask for surveys or information so I would try to participate in those.” [Interviewee 3] Facebook The source of knowledge is through Facebook social media, which is an online community for knowledge sharing with specific dental networks. “Yeah, so there is a Facebook forum that I regularly contribute to”. [Interviewee 1] “Sharing their Facebook, well not their Facebook, their programs, they have Smile Programs or things like that. I share them on Facebook so I think I do my job. But that’s all.” [Interviewee 3] Expert opinions There is always an expert in one’s own field. There were findings, which showed that dentists shares knowledge with expertise. It may be possibly that knowledge from experts is more reasonable and trustworthy. “From there I discussed with one of the consultants I was working for, if he was to receive a referral, how he would like the case managed.” [Interviewee 5] "You have the clinical expertise, I'll just go by what you say" [interviewee 4] “If I’m not sure about something there are a lot of colleagues at the same level of seniority and maybe higher level of expertise in the specific field that I can directly approach them.” [Interviewee 2]
  • 51.
    51 Knowledge seeking-acquisition The othercommonality in the study was knowledge acquisition seeking, where dentists revealed they acquired or sought knowledge through peer discussion, case- based learning and formal learning. Most of the dentists felt that acquiring knowledge from their peers had a great impact on themselves. Whereas, case-based learning seems to be very useful for them to seek/acquire knowledge as case-based learning is where a dentist learns a general principle and applies this to a particular case. Cases are like stories, which use metaphors to help convey tacit understanding/knowledge with artefacts, which is similar to the above section of tacit ‘know how’. The other behaviour of dentists for knowledge seeking-acquisition was through formal learning. A dentist working in a hospital and seeking-acquiring knowledge regularly reads journals, participates in conferences and watches presentations. Peer discussion “Yeah, I've learnt a lot off her. She helped with my training, so she's someone that I really respect. [Interviewee 4] “But not that I have got this information from a colleague and then I have to call another one to get information on behalf of the first colleague. ”[Interviewee 2] Case based learning “They don’t provide notes they just give you a description of what the case is with the photographs. They’re always consented. People then comment or criticise or appraise, or be supportive of the results.” [Interviewee 1] “And just out of interest, looking at the other people’s cases. And of course, to see how I can improve.”[Intervewee1] “I quite like it. I mean I believe dentistry as a profession is very open to discussing cases.” [Interviewee 5]
  • 52.
    52 Formal learning Knowledge seeking-acquiringby reading, learning, speaking and listening as well as participation in conferences. Dentists seek and acquire knowledge by regularly reading dental journals, which is not only specific to one area but cover, all areas of the dentistry. It means dentists are more keen to see the interesting information. “So Dental Update is a journal that covers all areas of dentistry not particularly targeted at one area of dentistry and that’s why I find it interesting because it’s not just one thing. It’s very broad. It’s very easy to read so it’s quite clearly written so … and it keeps the interest there so you don’t get bored whilst reading it.” [Interviewee 6] “Well the societies that I’m members of, they release journals regularly, every… depending on the association… every month, every quarter I’ll get a journal through the post and I read that. So that’s probably the biggest input because it comes through my letterbox and I read that every month.” [Interviewee 5] “Yeah. Listening and watching presentations. Reading what’s on the presentations.” [Interviewee 6] “I only go to the SAAD conference once a year. And the Dental Sedation Teachers' group conference once a year.” [Interviewee 4] “However, I also go to the conferences, especially if I’m part of the local meetings, then they’re much easier to get to, so I can go on my way home from work and quite often they have from six to nine o’clock they’ll do a lecture on a particular topic or they’ll do an update on where the NHS is going and the future for the contracts and things like that.” [Interviewee 5]
  • 53.
    53 Reason for knowledgeseeking-acquisition Dentists felt that they seek-acquire knowledge so that they can be updated with latest information and knowledge’s what they are lacking. It also reflects that dentists are keen and enthusiastic to learn and develop their skills. Keep updated with knowledge and improve your knowledge “New knowledge, new research, new developments. Just to be updated on what’s happening.” [Interviewee 3] “It’s just to (a) give advice, (b) to get more information, (c) to see what’s out there at the moment to keep myself updated, am I falling behind? And just out of interest, looking at the other people’s cases. And of course, to see how I can improve.” [Interviewee 1] “Well, I guess it makes me think about different techniques I can use, or gives me a broader knowledge of the medical aspects of patient care.” [interviewee 4] Influences on knowledge sharing The third minor theme was influences of knowledge sharing. Dentists felt positive that most of the dentists working in the hospital believe that it is a professional responsibility, as well as satisfaction, for sharing knowledge. Dentists also reported that they share knowledge as it gives them confidence as well as feeling appreciative and rewarding. On the other hand some dentists had a judgemental perception about sharing knowledge where dentists would assess the level of understanding and decide to share knowledge after assessing who is asking. Similarly, dentists also felt that they wouldn’t share knowledge if they were uncertain about something. They will only share which is definite and evidence based. Dentists also perceived a influence of political barrier would resist them to share knowledge, as they believe their opinion will not be given importance and only people with high power are given consideration The finding in regards to influences on dentist for knowledge sharing includes:
  • 54.
    54 Professional satisfaction andresponsibility The participants who are working in a university teaching hospital feel it is their responsibility to share their knowledge with patients, colleagues and students. “I’m a Clinical Academic in a way, I’m a teacher, so it’s a part of my job. It’s one of the reasons why I’m doing this job, so obviously it’s part of my professional satisfaction.” [Interviewee 2] “It’s my job actually. It’s what I have to do.” [Interviewee 3] Perceived happiness and rewarding “I find it interesting, I find it rewarding, you know helping people to learn, I do find it quite rewarding.” [Interviewee 6] “ I feel quite confident because I have the knowledge.” [Interviewee 4] “No, I'm quite happy to share my knowledge with anyone.” [Interviewee 3] Judgemental perception “you’ve got to look at who’s asking and then decide whether it’s gonna be appropriate to, what sort of level of information they need to know to manage the case” [Interviewee 1] “I think I would not share knowledge if I wasn’t a hundred percent sure on the thing that I was trying to share. So I would make sure I’d check first before sharing such knowledge.” [Interviewee 6] Similarly dentist perceived sometimes it is necessary to gain understanding and rationale of being asked, even though the information is easily available and they have not tried to look it up themselves or followed simple instruction. This will lead them to be reluctant to share knowledge.
  • 55.
    55 “Of course theother reason is sometimes what is the rationale for someone asking for this information? To give an example sometimes people just want to scratch the surface instead of following an organised educational pathway. For example, they will ask you how to do this instead of trying to find out whyit should be done. In some cases, some people want to be spoon-fed with an easy question to them, so probably some maybe a little bit reluctant to share information.” [Interviewee 2] Perceived political barriers: “So when these politics and these guiding forces sometimes fail to maintain an equilibrium and to be presented as fair and only specific people there are preferred to do presentations, or specific scientific dogmas if you prefer. Then I may have a problem….” [Interviewee 2] Section 3 - Perceived elements of effective intervention smoking cessation The third section was to know their opinion on effective and efficient smoking cessation advice. These are the following elements, which dentists perceived would be ideal to make smoking cessation effective in hospital practice: Assessment of willingness will incline them to give effective smoking cessation advice Dentists’ felt to assess the willingness of patients to quit tobacco is important and will incline them to provide them with smoking cessation service and advice. Dentists also believe that if patients are willing to quit then this shows a sign of motivation. Similarly, dentists also feel that patients initially show a willingness to quit smoking but later they become unsure to quit or are not so certain.
  • 56.
    56 “And we wouldask the question about quitting, if they have tried quitting or if they are interested in quitting and based on that we might give the number or otherwise we will just say whenever you are ready there is the number or we will be able to point you in the right direction.” [Interviewee 3] “If we see that the patient really would like to stop smoking and there are signs of motivation but finds it very difficult for biological reasons to stop smoking, then through the patient’s….” [Interviewee 2] “Whether they have any interest in smoking cessation because a lot of people will say I thought about quitting but I’ve just not got around to it.” [Interviewee 5] Easy accessibility: The research found most of the dentists believe there is no easy accessibility for patients and even for dentists themselves. There should be joint clinics set up together with the dentists in the hospital clinics so it is made easily accessible for dentists, as well as well patients, to get smoking cessation advice there and then. It is perceived that providing quick help there and then will be beneficial for saving time and future visits for dentists, as well as patients, and believed this would lead to more chances of accepting the cessation advice in the future. It will be more effective if accessibility is taken into consideration and given more importance. Dentists also perceived, from a language point of view, there should be easy access both for patients and dentists to make an effective intervention. Dentists specified language is a barrier for them to give effective assistance. The hospital is located where there is a diverse community population of people, and where the population speak different languages, this can be an occasional problem.
  • 57.
    57 “An ideal situation,in my opinion, would be maybe a joint clinic to have the cessation specialist with me or running their clinic alongside mine so it’s easily accessible.” [Interviewee 6] “Well because if you had a smoking cessation team that could access a role or can come to the clinic so you don't have to refer the patient.” [Interviewee 4] On the other hand, another option would be to provide a referral service in one’s neighbourhood or nearby rather than another location, which will be difficult for the patient get to. “And there are also a lot of pharmacies nearby who give a lot of advice as well, so we’d normally refer to these but we always put the seed there.” [Interviewee 1] The interest finding was to provide easy accessibility with the use of technology by providing tele-care cessation service with help of social media use of Skype or Babylon application. Which will be a convenient way to give effective services. “I suppose the other way you could do tobacco cessation is by tele-technology. So Skype, make use of social media. So you can refer a patient, I don't know, you can say if you had a service that provided some kind of telemedicine or cessation via Skype, then that would reduce the amount of time that the patient would spend getting here. And it would be more flexible for the patient.” [Interviewee 4] “Also a problem in this are particularly is that language is a barrier so something that’s easy accessible from the language point of things for our patients who don’t speak English is also an ideal… “ [Interviewee 6]
  • 58.
    58 “If somebody doesnot speak the same language as me it’s difficult for them to understand what I’m telling them. If you’re also relying on someone to translate, you’re not entirely sure exactly whether they’re translating it one hundred percent and you usually have a gut feeling if you know that they’re not fully telling the whole information but you can’t be a hundred percent sure.” [Interviewee 6] Communication barriers free between smoking cessation services and dentists The finding is that there are lots of hurdles in referral service for person. Its not running smoothly and effectively as it should be. There is no confirmation for dentists who will be assured that the referral is under process, which will motivate them to continue using services and also to maintain clinical records of these. They would need to develop a system to effectively communicate so the dentist receives feedback. They should receive a confirmation either through letter or email for an effective cessation referral service. “Yes, that would be a good idea would be that if there’s something either on their clinical record or if there’s an e-mail confirmation. Something on their clinical record would be much easier because anyone can access it, anyone who’s looking after the patient…” [Interviewee 6] “Yeah, obviously the communication is the key. I mean what usually happens is that we say to tick the box you have to go there, and then that’s it. Rarely we get any feedback or any outcome, or any summary of the results of this programme. Mostly the patient comes back and describes what they get out of this.” [Interviewee 2]
  • 59.
    59 Free cessation service Dentistsfelt to give a smoking cessation service in an NHS hospital, there should not be a concern of cost to provide an effective smoking cessation service. “ In the NHS you don’t charge for it.” [Interviewee 1] “Financially I think the NHS is in place to help with that actually. There is no charge for that. In the hospital there is no charge.” [Interviewee 3] Training and information for auxiliary staff and dentist The fifth element, which dentists reported, is there is a lack of training for dentists and their staff to deliver an effective smoking cessation service. Dentists felt nurses and auxiliary staff should be well trained so they can assist dentists in providing an effective service. Therefore dentists suggest dental nurses and other hospital staff should be given at least basic foundation training in regards to smoking cessation. Some dentists had even provided examples where dental nurses can give preventive advice, which seem to be feasible for oral health promotion. It would be best to integrate smoking cessation advice along with preventive advice, which was also reported by dentists who have a role of clinical teacher and also suggest integrating this in the dental student curriculum in prevention modules. “I think so. I don’t think you can be offering smoking cessation if you don’t know what you’re talking about, so I think training to make sure everyone has a good foundation knowledge before they start would be a very clever idea.” [Interviewee 5]
  • 60.
    60 “I suppose youcan give them a one or two day course, I don't think it needs more than that. Set up a smoking cessation team, just to make them aware of things.” [Interviewee 4] “At this stage I think that very few dentists really have any training or even education on what is the problem with smoking, how extensive it is, and how you can manage this, or even how they can participate at the first stages of a smoking cessation programme.” [Interviewee2] Teamwork Dentists working as a team, with their auxiliary staff and other fellow dentists, would be more likely to effectively deliver a smoking cessation service. Dental nurses play a vital role along with dentist working in hospital, who are busy providing advanced skill works. It also presents a back up if a dentist forget something the nurse can act as reminder for them. “My hope would be if you had say a dentist and a nurse working side by side and the dentist forgot, I would hope that the nurse would give them a quick nudge and say do you want to ask about tobacco use. So it’s sort of two brains are better than one in that sense, in the hope that both of them wouldn’t forget” [Interviewee 5]. “Yes, I think most people in the team should, could be involved in this. Other clinicians and nurses as well. Yes, I’m sure if something like that could happen then I’m sure everyone would be involved.” [Interviewee 6]
  • 61.
    61 Section 4 -Disseminate perceived elements of effective tobacco cessation intervention with colleagues in hospital The last section presents how dentists disseminate this effective approach to others. The study found all participants would likely disseminate knowledge with their colleagues in hospitals through meetings and presenting them the evidence by working with them and sharing stories of ex-smokers. Hospital Meeting The common finding presented most of the dentists in their hospital setting will disseminate effective intervention through meetings. Evidence, which can specifically create more interest in other colleagues and members to adopt that particular which is effective. “If nothing has been done, then the first thing you’d want is a meeting, at a hospital meeting, just bring it up, and say we need to have this policy, we need to help people give up smoking or chewing tobacco.” [Interviewee 1] “Now regarding the sharing information, what we quite often do in hospital is we have a team meeting, so have a staff meeting, everyone brings a slice of cake, its lovely, and you sit around and you say, we’re going to do this and we’re going to do this because and this is how you do it.” [Interviewee 5] “Invite everyone to come a specific day and time and maybe invite other speakers and prepare more organised session.” [Interviewee 3]
  • 62.
    62 Stories of formersmokers “Yeah, I guess having stories from ex-smokers, people who have actually implemented it elsewhere, that helps. These days with communications through electronic devices it’s pretty easy to achieve that and organise”. [Interviewee 1] “So if you had it, if you used it on a group of patients for example. If you can demonstrate from the patients that A it didn’t take much time from them, B it didn’t take any time from you and the surgery and C it was effective”. [Interviewee 4]
  • 63.
    63 Chapter 5 -Discussion This chapter discusses the study findings revealed in the previous chapter in relation to the research objectives and literatures. The objectives framed in this research are: 1. To explore with whom, why and how dentists share knowledge within their professional community of practice. 2. To explore the perception of dentists effective smoking cessation and referrals. 3. To ascertain how dentists share effective tobacco use cessation approach with other colleagues. The dentist’s answers from the research interviews were gathered and the emerging data was analysed and presented in the results section. Through thematic analysis, the study found three major themes and these were sub-categorised into minor themes. During the initial phase, the dentists were comfortable with talking about their past experience of knowledge sharing. The first section is about knowledge giving/providing, however this is just one component of knowledge sharing. The participants, who are clinical academics, mostly shared their knowledge with students, patients, peers, juniors, and seniors. The participating dentists asserted that some knowledge couldn’t easily be learnt or adapted from a textbook, which could be termed as explicit knowledge and only learnt through practical demonstrations. This thesis study finds that explicit and tacit knowledge are inseparable. The Stenmark et al paper, The Relationship between Information and Knowledge, examined the concept of knowledge and information from an IT perspective and established a working relationship between information and technology(Stenmark, 2001). In which Nonaka and Takeuchi 1995, Polyani 1966 and Tsoukas 1996 cited in
  • 64.
    64 Stenmark D 2000,explained their points of view of how tacit and explicit knowledge are interconnected and inseparable with some agreement and disagreement on each other’s notion of tacit knowledge. Overall, it concluded that explicit and tacit knowledge are inseparable similar, to this thesis study finding(Stenmark, 2001). Similarly, Polanyi cited in Kothari et al study of use of tacit and explicit knowledge in public health (Kothari et al., 2012). According to Polanyi, tacit knowledge is difficult to express or communicate and can only be acquired through practice and experiences(Polanyi, 1966). He also states that tacit knowledge is associated to individual skills which are rooted in the environment. Jaismudin SM cited in Kothari et al that in the organisational management position, tacit knowledge is a key valuable resource which may be crucial to the organisation’s advance and competitive advantage(Jasimuddin et al., 2012). Nonaka et al cited in Kothari A. et al gave a knowledge cycle model, which can be used to locate where tacit knowledge is taking place(Nonaka, 1994). His models divided into four categories: externalisation, internalisation, combination and socialisation(Nonaka and Toyama, 2002). The findings seem to emerge on the basis of Polanyi’s concept that tacit knowledge is united with explicit knowledge. Tacit means ‘know how’ however, dentistry is a profession in which there is a lot of clinical learning with procedural knowledge. The procedural knowledge is codified, written in literature, books and articles. We found that, even though procedural knowledge is explicit knowledge. This procedural knowledge, which is an explicit knowledge in this thesis finding is interpreted with aids of tacit knowledge by using the ‘tell-show-do’ method as well as demonstrate or allow them to observe. This is a form of tacit knowledge sharing. Overall, basing this study’s findings with several published studies such as Fugil M. et al and Kothari A. et al, it seems that both tacit and explicit knowledge is interconnected. Tacit knowledge plays a vital role in delivering explicit knowledge by clinical experts(Fugill, 2012). This study’s findings disagree with the Fugil M. et al presented in the review, in which tacit knowledge is dependent on explicit knowledge and it also presents that
  • 65.
    65 dependency on tacitknowledge creates communication barriers between student and clinical teacher because tacit knowledge is difficult to express verbally. On occasion, clinical vocabulary can make it difficult for students to express and may misdirect them. There is little literature about tacit knowledge and explicit knowledge being interrelated in knowledge sharing in dentistry with regards to clinical learning. Future research should also be done to know the view of students, junior dentists and also clinical academics perception of knowledge sharing (acquisition and seeking) by means of tacit and explicit knowledge. This particular study was to explore dentists’ point of view that had dual roles of Consultants/Specialists as well as clinical academic teachers. In future the study should be conducted with qualitative research methods, which will adopt interview methods along with some observational study methods like showing the short video recording of clinical teacher sharing procedural knowledge, which is form of tacit with students or junior in their particular clinics. The future study should be conducted which can be a facilitator to overcome this barrier reported in Fugil M. et al study. The findings of this study supports the Kothari A. et al finding that tacit knowledge can be used along with explicit knowledge for programme planning in public health. She found that tacit can play a vital role in programme planning phases as long as we are using explicit knowledge during the assessment phase(Kothari et al., 2012). Tacit knowledge can be incorporated to include development of opportunity, bringing a team together, working closely with stakeholders and also by experts sharing their experiences for developing public health prevention programme. Future research should be conducted to find a suitable approach that combines both tacit and explicit knowledge and is cost effective. This would suggest incorporating tacit learning in future development of guidelines or preventive programme where dentists or other health professionals are given opportunity with Nonnaka model of socialisation or internalization hence can come together, interact and share experiences and stories, along with giving chances to observe, demonstration to them by expertise how they can use explicit guidelines.
  • 66.
    66 The other commonalityin the study was about knowledge acquisition- seeking, where dentists reveal that they acquire or seek knowledge through peer discussion, case-based learning and formal learning. Most of the dentists felt that acquiring knowledge from their peers had a great impact on themselves. Whereas, case-based learning seems to be very useful for them to seek/acquire knowledge as case-based learning is where a dentist learns a general principle and applies this to a particular case. The other behaviour of dentists for knowledge seeking-acquisition was through formal learning. A dentist working in a hospital and seeking-acquiring knowledge regularly reads journals, participates in conferences and watches presentations. The study found the foremost reason a dentist felt to acquire-seek knowledge is to enable them to keep themselves updated with new information and improve their knowledge, as well as to provide healthcare which is evidence based and similar to Curro et al’s findings in his study(Curro et al., 2011). This thesis study finding is similar to the Botello-Harbaum et al with dentist’s knowledge acquisition–seeking from regularly reading journals and CDE by partial and full participation in state dental meeting(Botello-Harbaum et al., 2013). Dawes M. et al study, which also had a similar finding in physicians seeking knowledge by regularly reading journals, except case based learning(Dawes and Sampson, 2003). The study finding is similar to Isham A. et al in regards to information-seeking behaviour of dentists of peer discussion and is very cautious about using technique or evidence resources from literature review and tend to have discussions with experienced colleagues or specialists(Isham et al., 2016). There is little literature around case based learning as a means of disseminating knowledge in the dental setting. Senge et al stated that knowledge acquisition within the context of a practice assisted to foster continuous learning(Senge, 1990). There is very little evidence about knowledge seeking- acquisition in regards to dentists. Taking this into consideration, it suggests that more future research or studies should be conducted about knowledge seeking- acquisition by dentists in hospital, which can also provide preferences to dentists for seeking-acquiring knowledge for updating and improving their knowledge. This can also be effective in disseminating knowledge sharing strategies.
  • 67.
    67 The third minortheme was influences of knowledge sharing. This study finding agrees with Asemahagn et al study finding with health professionals in hospitals perceive motivation, trust on others and job satisfaction as positive influences(Asemahagn, 2014). This is similar to of Kate M. et al study of influences on the knowledge process in organisational learning with psychosocial filters such as social confidence, perceived credibility, perceived trustworthiness(Andrews et al., 2016). The filter is similar to this thesis study finding of a dentist’s judgmental perception, which covers all other filters. This finding doesn’t mean that it should block them in knowledge sharing but they should create a platform or model, which won’t influence them in that manner. Taking all this into consideration, future research should explore how community of practice will be facilitated for knowledge sharing, specifically with dentists in hospitals and how they will be constructed based on the findings. The important aspect of this study was to know the perception of dentists and their opinion on what would be an effective cessation intervention or referral. The following elements, which they perceived as effective smoking cessation intervention, are assessments of willingness, easy accessibility, and communication barrier-free between referral services and dentist and free cessation services and teamwork. Dentists felt it is important to assess a patient’s willingness to quit tobacco in order to be inclined to provide them with smoking cessation service and advice. Dentists also believe that if patients are willing to quit then this shows a sign of motivation. Similarly, dentists also feel that patients initially show a willingness to quit smoking but later they become unsure to quit or are not so certain. According to NICE guidelines dental health professionals or other health professionals need to assess the willingness of the patients, as it is part of 5’A’s intervention (National Institute for Health and Care Excellence, 2006).
  • 68.
    68 Ask: Is thepatient asking for help? Advise: Briefly advise the patient Assess: Assessing the patient’s willingness to quit Assist: Assist by setting a quit date Arrange: A referral for the patient to receive help. A similar approach is adopted from guidelines in the UK, France, New Zealand and other regions of the world(Rahaghi et al., 2016). In scrutinising the analysis, it was found that dentists had reported that asking or assessing the willingness of patient would be meaningless as they won’t be ready to quit. This finding is conflicting to Sood et al study, in which he finds patients exhibit a willingness to quit if the advice came from a dentist(Sood et al., 2014). Similarly, study findings from Walsh MM et al report that if dentists are provided with high-intensity training of the 5’A approach, this will make the dentists assess the willingness of patients more, as well as assist them further in quitting smoking(Walsh et al., 2012). Thus, this also suggests that assessment of willingness is important for dentists and other health professional to follow and this can also be more effective if dentist are provided with sufficient training. The second element, which was perceived by dentists, was that providing easy accessibility to smoking cessation services could be effective. Dentists believe there is no easy accessibility for dentists and patients to a smoking cessation service. Dentists perceive that to improve access there should be a joint clinic with dentists in the hospital so it provides easy accessibility and saves time for referral as well as providing quick and rapid services to the patient there and then. The joint clinic service is recommended by BTS (British Thoracic Society). The other option which dentists perceived to provide accessibility was to provide the referral service nearby rather than a further location. Dentists recommended a tele-care cessation service, which will be very effective in smoking cessation, as it will provide easy, quick access it will done using a Skype application. This will also save time for patients visiting hospital and will provide a quick and rapid service. This particular finding has some
  • 69.
    69 similarities BME stoptobacco project (unpublished) a focus group was done to explore the tobacco user opinion on the role of dental health professional to help them quit tobacco. The participant was keen to use videos to communicate tobacco cessation messages with the help of family or staff. This approach can create smoking cessation with specialists and can also be effective for smoking cessation services(BME- stop tobacco project, 2016). Dentists perceive easy accessibility as an important element. There is a little literature about tele-care dentistry service so it suggests that future research should be done in regards to effectiveness of tele-care services. The participants of the study were from the Royal London Hospital, which is located in east London and is considered to be a deprived area compared to other parts of London. The thesis study finding agree to Murray LR et al systematic review improving access to smoking cessation in disadvantage population. Murray LR et al carried out systematic review of studies which supports from disadvantages group for smoking cessation services and providing and improving access for smoking cessation services(Murray et al., 2009). There is very little evidence that of different effective strategies to improve access in disadvantage groups, so further research should be put towards providing effective intervention for smoking cessation approaches to offer easy access. Dentists also perceived, from a language point of view, there should be easy access both for patients and dentists to make an effective intervention. Dentists specified that language is a barrier for them to give effective assistance. The Royal London Hospital is located where there is a diverse community population of people, and where the population speak different languages, making this an occasional problem. A similar finding was reported in the White M et al qualitative study with Bangladeshi and Pakistani communities and health professional (GPs, Nurse, health promotion specialist, pharmacist and community development workers) to explore the attitudes and smoking cessation and to take the views of community member and health professionals(White et al., 2006). White M et al study found language barrier along with some cultural barriers similar to this thesis’ finding of language barriers. This suggests that future research should be on how to establish
  • 70.
    70 intervention which canovercome this barrier whilst giving importance to language and considering the needs of ethnic minorities. The third element perceived by dentists is the importance to have communication between smoking cessation service and hospital dentist, which is barrier-free. There is no evidence to support this communication barrier free finding, only the BTS recommendation for hospital smoking cessation for smoking services for health care professional which recommends to provide a telephone, email service which is dedicated to all specialist services(British Thoracic Society, 2012). There is a little evidence in regards to this finding so it suggest a more research should be which could facilitate barrier of communication between dentist or other health professional and smoking cessation service after referrals. The fourth element, which dentists perceived to be effective tobacco cessation, is a free of cost service. Most of the dentist felt cost should not be a concern as it is an NHS service and should be a free of cost service. There should be no barriers when it comes to cost. This perceived element can only be feasible in the UK or other countries where everything is claimed from central government. Different countries have different health systems. The money for services are provided with taxpayer money, however, in a country where there is an out of pocket service like in India is difficult to put this element of free cessation service. On the other hand, service like Medicaid insurance in US is also difficult to put into their health care system. On the other hand, in the French health care system, this is possible as they have a scheme of giving complementary treatments so this is a perceived element can be applicable (Wright, 2016). A randomised control trial (RCT) by Hollis JF et al in which free NRT patches were supplied by mail and intensive telephone counselling had shown a higher quit rate of tobacco in intervention groups in the study compared to control groups where no intervention was provided(Hollis et al., 2007). The finding support the element of free cessation service of this thesis’ study finding. On the basis of this finding, it suggests in the future, more studies should be done which can facilitate a free cessation service in the country where it can be provided, and where it is not possible could find a suitable approach which can provide free cessation services which can be cost effective for long-term health problems.
  • 71.
    71 The fifth elementwhich dentist reported is there is a lack of training for dentists and their staff to deliver an effective smoking cessation service. The study findings are similar to other studies which reported lack of training, lack of education as barriers to dentists and auxiliary staff, and also other studies which reported training and education in smoking cessation to act as facilitators. Walsh MM et al reported in his study that dentists who provided high intensity training were more effective in following the 5A’s approach guideline and providing more smoking cessation services(Walsh et al., 2012). On the basis of this finding, it suggests to develop more training and education in regards to smoking cessation services. The sixth element reported in this study was teamwork could be effective in tobacco cessation service. Dentists felt working, as a team would be a far more effective approach in making the intervention successful. Dental nurses play a vital role alongside dentists to deliver effective smoking cessation. Dentists also assert that ‘two brains work better than one’. The reason behind this is because dentists working in hospital are busy providing complex care to patients and in case dentists forget to assess the smoking status or advice about smoking cessation, dental nurses can act as a reminder to dentists or could also give smoking cessation advice, but only if they had foundation training (the importance of giving training and education to dental teams was discussed earlier). The finding has little evidence to support this but teamwork is recommended by GDC (General Dental council, UK) in principal of dental teams(GDC, 2013). Teamwork is effective in delivering quality care to patients. The study finding agreed with Baley JE et al, which states improving teamwork skills is a significant element and must be considered, especially at organisational levels such as hospitals(Baley, 2007). There is a little literature about teamwork effectiveness in dentistry intervention so this suggests that future research could be done which can promote teamwork element. After overviewing all perceived elements for effective smoking cessation intervention by dentists in NHS hospitals, there were no past studies that had viewed dentists’ perception specific of working in a hospital. The study findings
  • 72.
    72 suggest dentists hadmany ideas, which they would have liked to implement as effective smoking cessation. Therefore, more studies focusing towards the perception of dentists should be conducted in the future. As well as a dentist’s perception, studies should be performed so it can assess the patient’s point of view of these elements or future studies should be conducted in the same way to explore the patient’s perceptions. This study was conducted with participants who are dentists working in NHS hospitals and therefore future studies should also be performed in general dental practices to shape future research with regards to an effective smoking cessation service intervention. With regards to dissemination of perceived effective smoking cessation intervention with other colleagues in dentist hospitals, dentists showed willingness of sharing with their colleagues in hospital. The most common response they reported was using the platform of hospital staff meetings or former smokers sharing their experiences with colleagues in hospitals. This finding refers back to the first theme of knowledge sharing where formal learning was mentioned and reported to attending meetings. However, in contrast this was formal learning for dissemination and they suggested hospital meetings as an informal way of knowledge sharing and is also based on Noanaka concept of socialisation where they will interact with each other in hospital staff meetings, along with sharing metaphorical stories of experience of former smokers to tacit knowledge(Nonaka and Toyama, 2002). This way of knowledge sharing seems to be in their local context of hospital. This even refers back to Wenger concept of Community of Practice, in which people meet and discuss, solve a common problem of something they do and learn and how do it better(Wenger et al., 2002). They develop and innovate common practice in their field. There is a very little literature in regards to this finding of dissemination through hospital staff meetings, which is generally an informal way of learning. In the future, research should be done which could facilitate this manner of informal way for knowledge sharing strategies in hospitals.
  • 73.
    73 Limitations There were somelimitations in this study, which were unavoidable. The transferability of this study was limited to other similar university teaching hospitals only. To achieve the transferability thick description of participants were achieved, but to get this similar finding in NHS dental practice and general hospital which work with only one dentist will be restricted. Triangulation was not achieved for the study as only one primary source of data collection was used through interviews. The observational study should have been done together but due to time limitation it was not possible. However, in future it can be possible by doing an observational study of the study participants. An access to participant for recruiting was not that easy in hospitals, dentists working in hospital were willing to participate but due to their busy work schedule it was restricting them. In qualitative study there is no certain number for sample size, but the sample size for the study was less as the researcher had aimed to get 10 participants but didn’t meet the target due to time restrictions.
  • 74.
    74 Chapter 6 -Conclusion This qualitative study dissertation explores the knowledge sharing among the professional communities of practice and perception of dentist’s element which were effective in smoking cessation intervention and also its potential role in promoting smoking cessation intervention. The key findings of the study how dentists share knowledge with the integration of both explicit and tacit knowledge in clinical learning and foremost reason for acquiring and seeking knowledge was to keep themselves updated with new information. Dentists described circulating new effective information via communities of practice platform, which shared common interests to solve a common problem with the aim of developing common practice in the hospitals in the informal approach through hospital meetings. Knowledge sharing in professional community of practice appeared as a promising model for promoting effective smoking cessation intervention. Despite the time limitations, triangulation was not achieved for study but the study findings have the potential to assist the oral health professional in evidence based information, making and sharing evidence based practice knowledge using tacit knowledge along with explicit knowledge, so in the future, limitation can be overcome by additional studies and expertise analysis. Knowledge sharing in professional communities of practice in dentistry could be beneficial in dentistry and public health preventive programme planning in future more research should be explore and evaluate.
  • 75.
    75 Recommendations This research studyexplored how dentists in NHS hospital shared knowledge in professional communities of practice and also explored the perception of dentists in NHS hospitals for effective smoking cessation intervention and how they would disseminate that effective intervention with their colleagues in their hospital practice. Based on study findings, the recommendation are as follows: 1. There should be an increase effort to find a suitable approach where they can combine explicit and tacit knowledge together and can make it cost effective with concept of incorporating tacit learning in future development of guidelines or preventive programme like tobacco use cessation with socialisation or internalisation. 2. More research in the future should explore how community of practice will be facilitated for knowledge sharing with dentists in hospitals. 3. In the future, more studies should be conducted on the perception of patients and dentists workings in an NHS dental practice for effective smoking cessation intervention. 4. For all the elements perceived by dentists working in NHS hospital, future research should be developed to provide effective strategies to improve those elements. 5. Future research should be done which promotes community of practice concept in a hospital setting that can improve knowledge sharing strategies in hospitals.
  • 76.
    76 References: 1. Glossary ofterm use in the tobacco atlas. [Online].Available: http://www.who.int/tobacco/en/atlas42.pdf [Accessed]. 2. 2015. Smoking:supportingpeopleto stop| List-of-quality-statements|Guidance and guidelines|NICE. 3. AGEE, J. 2009. Developing QualitativeResearch question:a reflective process. [Online].Taylorandfrancisgroup.Available: http://www.tandfonline.com/doi/pdf/10.1080/09518390902736512 [Accessed]. 4. AHMADY, A.E., HOMAYOUN, A.,LANDO,H. A.,HAGHPANAH,F.& KHOSHNEVISAN, M. H. 2014. Patients'attitudestowardsthe role of dentistsintobaccocessation counsellingafterabrief andsimple intervention. Eastern Mediterranean Health Journal, 20, 82-89. 5. AKL,E. A., JAWAD,M., LAM, W. Y., CO,C. N.,OBEID, R. & IRANI,J.2013. Motives, beliefsandattitudestowardswaterpipe tobaccosmoking:asystematicreview. Harm Reduction Journal, 10, 9. 6. AL-BUSAIDI,Z.Q. 2008. Qualitative ResearchanditsUsesinHealthCare. Sultan QaboosUniv Med J. 7. ALAN FROST.2010. Communitiesof Practice [Online].Available: http://www.knowledge-management-tools.net/communities-of-practice.html [Accessed]. 8. AMEMORI, M., FINLAND,U. O. H. D. O. O.P. H. I. O.D. H.,KORHONEN,T.,FINLAND, U. O. H. D. O. O. P.H. I.O. D. H., FINLAND,U.O. H. D. O. P. H. H. I. H., MICHIE, S., UNIVERSITYCOLLEGE LONDON CENTRE FOR OUTCOMES RESEARCH AND EFFECTIVENESSDEPARTMENTOF CLINICAL,E. A.H. P. L. U., MURTOMAA, H., FINLAND,U.O. H. D. O. O. P. H. I.O. D. H., KINNUNEN,T.H. & USA, H. U. D. O.O. H. P. A.E. H. S. O. D. M. B. M. 2015. Implementationof tobaccouse cessation counselingamongoral healthprofessionalsinFinland. Journalof PublicHealth Dentistry, 73, 230-236. 9. AMEMORI, M., VIRTANEN,J.,KORHONEN,T.,KINNUNEN,T.H. & MURTOMAA, H. 2013. Impactof educational interventiononimplementationof tobaccocounselling amongoral healthprofessionals:acluster-randomizedcommunitytrial. Community Dent Oral Epidemiol, 41, 120-9. 10. AMTHA, R.,RAZAK,I. A.,BASUKI,B.,ROESLAN,B. O.,GAUTAMA, W., PUWANTO,D. J.,GHANI, W. M. & ZAIN,R. B. 2014. Tobacco (kretek) smoking,betel quidchewing and riskof oral cancer ina selectedJakartapopulation. Asian PacJCancerPrev, 15, 8673-8.
  • 77.
    77 11. ANDREWS,K. M.,TECHNOLOGY, Q.U. O.,DELAHAYE, B. L. & TECHNOLOGY,Q. U. O. 2016. InfluencesOnKnowledge processesInOrganizationalLearning:The Psychosocial Filter. Journalof ManagementStudies, 37,797-810. 12. ASEMAHAGN,M. A. 2014. Knowledge andexperience sharingpracticesamong healthprofessionalsinhospitalsunderthe AddisAbabahealthbureau,Ethiopia. BMC HealthServ Res. 13. BALA,M. M., STRZESZYNSKI,L.,TOPOR‐MADRY,R. & CAHILL, K.2015. Mass media interventionsforsmokingcessationinadults. 14. BALEY, J. 2007. Social Care Online | Teamworking in healthcare:longitudinal evaluation of a teambuilding intervention [Online].:.Available: http://www.scie- socialcareonline.org.uk/teamworking-in-healthcare-longitudinal-evaluation-of-a- teambuilding-intervention/r/a1CG0000000Gdx0MAC [Accessed]. 15. BARWICK,M. A.,PETERS, J. & BOYDELL, K. 2009. Gettingto Uptake:Do Communities of Practice Supportthe Implementationof Evidence-BasedPractice?JCan Acad Child AdolescPsychiatry. 16. BAULD, L., BELL, K., MCCULLOUGH, L., RICHARDSON,L.& GREAVES,L. 2010. The effectivenessof NHSsmokingcessationservices:asystematicreview. 17. BME- STOPTOBACCOPROJECT2016. Tobacco and Dentistryfocusgroup:patient and publicengagement. 18. BOTELLO-HARBAUM, M. T., DEMKO, C. A.,CURRO, F. A.,RINDAL,D. B.,COLLIE, D., GILBERT, G. H.,HILTON, T. J.,CRAIG, R. G.,WU, J.,FUNKHOUSER, E., LEHMAN,M., MCBRIDE, R., THOMPSON,V. & LINDBLAD,A.2013. Information-SeekingBehaviors of Dental PractitionersinThree Practice-BasedResearchNetworks. JDentEduc, 77, 152-60. 19. BOWER, E., DEPARTMENT OF ORALHEALTH SERVICESRESEARCHAND DENTAL PUBLIC HEALTH, K. S. C.L. D. I.,LONDON UK, SCAMBLER, S. & DEPARTMENT OF ORAL HEALTH SERVICESRESEARCH ANDDENTAL PUBLIC HEALTH, K. S. C. L. D. I., LONDON UK 2007. The contributionsof qualitative researchtowardsdental public healthpractice. CommunityDentistry and OralEpidemiology, 35,161-169. 20. BRADLEY, E. H., CURRY, L. A. & DEVERS, K.J. 2007. Qualitative DataAnalysisfor HealthServicesResearch:DevelopingTaxonomy,Themes,andTheory. Health Serv Res, 42, 1758-72. 21. BRAUN,V. & CLARKE,V. 2006. Using thematicanalysisinpsychology. 22. BRITISH THORACICSOCIETY.2012. Recommendation forhospital smoking cessation services forcommissionersand health professionals. [Online].Available: https://www.brit-thoracic.org.uk/document-library/clinical-information/smoking- cessation/bts-recommendations-for-smoking-cessation-services/ [Accessed]. 23. BROWN,J. S. & DUGUID, P.1991. Organizational Learningand Communities-of- Practice:Toward a UnifiedViewof Working,Learning,andInnovation. Organization Science, 2, 40-57.
  • 78.
    78 24. BRYMAN, A.2016.Social Research Methods., Oxford.,Oxforduniversitypress. 25. BURNARD,P., GILL, P.,STEWART, K.,TREASURE, E. & CHADWICK, B.2008. Analysing and presentingqualitative data. British DentalJournal, 204, 429-432. 26. CALLINAN,J.E.,CLARKE, A.,DOHERTY, K. & KELLEHER, C.2010. Legislative smoking bans forreducingsecondhandsmoke exposure,smokingprevalence andtobacco consumption. CochraneDatabaseSystRev,Cd005992. 27. CARR,A. B. & EBBERT, J. 2012. Interventionsfortobaccocessationinthe dental setting. CochraneDatabaseSystRev, 6,Cd005084. 28. CENTRE.,H. A.S. C. I.2006. HealthsurveyforEngland-2004: Healthof ethnic minorities,Headlineresults[NS]. 29. CHESTON,C. C., FLICKINGER,T.E. & CHISOLM, M. S. 2013. Social mediause in medical education:asystematicreview. Acad Med, 88,893-901. 30. CHRCANOVIC,B.R.,ALBREKTSSON,T.& WENNERBERG,A. 2015. Smokinganddental implants:A systematicreview andmeta-analysis. Journalof Dentistry, 43, 487-498. 31. COFFEY,A. & ATKINSON,P.1996. Narrativesand storie.In making senseof qualitativedata. [Online].Thousandoaks,CA:Sage publiser.Available: http://academic.son.wisc.edu/courses/n701/week/Narrativesandstories.pdf [Accessed]. 32. CONTREARY,K. A.,CHATTOPADHYAY,S.K.,HOPKINS,D.P., CHALOUPKA,F.J., FORSTER,J. L., GRIMSHAW, V.,HOLMES, C. B., GOETZEL, R. Z., FIELDING,J. E. & COMMUNITY PREVENTIVESERV,T. 2015. EconomicImpact of Tobacco Price IncreasesThroughTaxationA CommunityGuide SystematicReview. American Journalof PreventiveMedicine, 49, 800-808. 33. CRESWELL, J. 2009. Research design:Qualitative,Quantitativeand mixed methods approaches.,Sage. 34. CSIKAR,J.,WILLIAMS,S. A. & BEAL, J.2009. Do smokingcessationactivitiesaspart of oral healthpromotionvarybetweendental care providersrelativetothe NHS/private treatmentmix offered?A studyinWestYorkshire. PrimDentCare, 16, 45-50. 35. CURRAN,J. A.,MURPHY, A.L., ABIDI,S. S.,SINCLAIR,D.& MCGRATH, P. J.2009. Bridgingthe gap: knowledge seekingandsharingina virtual communityof emergencypractice. EvalHealth Prof, 32, 312-25. 36. CURRO, F. A.,GRILL, A. C.,THOMPSON,V.P., CRAIG,R. G., VENA,D.,KEENAN,A.V. & NAFTOLIN,F.2011. Advantagesof the Dental Practice-BasedResearchNetwork Initiative andItsRole inDental Education. JDentEduc, 75, 1053-60. 37. DALIA,D., PALMER,R. M. & WILSON,R. F. 2007. Managementof smokingpatients by specialistperiodontistsandhygienistsinthe UnitedKingdom. JClin Periodontol, 34, 416-22.
  • 79.
    79 38. DASH,N. 2005.Research MethodsResource- Selection of the Research Paradigm and Methodology [Online].Available: http://www.celt.mmu.ac.uk/researchmethods/Modules/Selection_of_methodology / [Accessed]. 39. DAWES,M. & SAMPSON,U. 2003. Knowledgemanagementinclinical practice:a systematicreviewof informationseekingbehaviorinphysicians. IntJMed Inform, 71, 9-15. 40. DENZIN,N.& LINCOLN,Y.S. 2003. The landscapeof QualitativeResearch;Theories and issues, California,sage publication. 41. DICICCO‐BLOOM,B.,DEPARTMENT OF FAMILY MEDICINE,U. O. M. A. D. A.R. W. J. M. S.,SOMERSET, NEW JERSEY, USA, CRABTREE,B. F. & DEPARTMENT OF FAMILY MEDICINE, U. O. M. A. D. A.R. W. J. M. S.,SOMERSET, NEW JERSEY, USA 2006. The qualitative researchinterview. MedicalEducation, 40,314-321. 42. EDWARDS,D., FREEMAN, T. & ROCHE, A.M. 2006. Dentists'anddental hygienists' role insmokingcessation:anexaminationand comparisonof currentpractice and barriersto service provision. Health PromotJAustr, 17, 145-51. 43. ETIENNE ANDBEVERLY WENGER-TRAINER.2015. Introduction to communitiesof practice | Wenger-Trayner[Online].Available:http://wenger- trayner.com/introduction-to-communities-of-practice/ [Accessed]. 44. EUROPEAN COMMISSION.2015. Attitudesof EuropeansTowardstobacco 2015. [Online].Available: http://ec.europa.eu/health/tobacco/docs/2015_infograph_en.pdf [Accessed December2015]. 45. FORD,P., QUEENSLAND,T. U. O. Q. S. O.D. B., TRAN,P.,QUEENSLAND,T. U. O. Q. S. O. D. B.,QUEENSLAND,T. U. O. Q. U. C. F. C. R. H.,KEEN, B.,QUEENSLAND,T. U. O. Q. U. C. F. C. R. H., GARTNER,C. & QUEENSLAND,T. U. O. Q.U. C. F.C. R. H. 2015. Surveyof Australianoral healthpractitionersandtheirsmokingcessationpractices. Australian DentalJournal, 60, 43-51. 46. FOWKES,F. J.,STEWART, M. C., FOWKES,F. G., AMOS,A. & PRICE,J. F. 2008. Scottishsmoke-free legislationandtrendsinsmokingcessation. Addiction, 103, 1888-95. 47. FUGARD, A.J. B. & POTTS, H. W. W. 2015. Supportingthinkingonsample sizesfor thematicanalyses:aquantitative tool. http://dx.doi.org/10.1080/13645579.2015.1005453. 48. FUGILL, M. 2012. Tacit knowledgeindental clinical teaching. EurJDent Educ, 16, 2- 5. 49. GABBAY,J. & MAY, A.L. 2004. Evidence basedguidelinesorcollectivelyconstructed “mindlines?”Ethnographicstudyof knowledge managementinprimarycare. 50. GANDINI,S.,DIVISION OFEPIDEMIOLOGYANDBIOSTATISTICS,E.I. O. O.,MILAN, ITALY, DIVISION OFEPIDEMIOLOGYAND BIOSTATISTICS,E.I.O. O.,VIA RIPAMONTI 435, 20141 MILAN,ITALY, BOTTERI, E.,DIVISION OFEPIDEMIOLOGY AND
  • 80.
    80 BIOSTATISTICS,E.I. O.O., MILAN,ITALY,IODICE,S.,DIVISION OFEPIDEMIOLOGY ANDBIOSTATISTICS,E.I. O. O.,MILAN,ITALY, BONIOL,M., INTERNATIONALAGENCY FOR RESEARCH ON CANCER,L., FRANCE,LOWENFELS,A.B., DEPARTMENT OF SURGERY, N.Y. M. C.,VALHALLA,NY,DEPARTMENT OF COMMUNITY AND PREVENTIVEMEDICINE,N.Y. M. C., VALHALLA,NY,MAISONNEUVE,P.,DIVISION OF EPIDEMIOLOGY AND BIOSTATISTICS,E.I.O. O.,MILAN, ITALY,BOYLE, P. & INTERNATIONALAGENCYFORRESEARCH ON CANCER,L., FRANCE2015. Tobacco smokingandcancer: A meta‐analysis. InternationalJournalof Cancer, 122, 155-164. 51. GARLAND,A.F., KRUSE, M. & AARONS,G.A.2003. Cliniciansandoutcome measurement:what'sthe use? JBehav Health Serv Res, 30, 393-405. 52. GDC. 2013. Standardsfordentalprofessionals [Online].General DentalCouncil. Available:http://www.gdc- uk.org/dentalprofessionals/standards/pages/default.aspx [Accessed]. 53. GIALDINO.,I.V.D. 2009. Ontologicaland Epistemologicalfoundation of Qualitative research [Online].Available: http://www.qualitative- research.net/index.php/fqs/article/view/1299/3163 [Accessed]. 54. GILL, P., STEWART,K., TREASURE, E. & CHADWICK,B. 2008. Methodsof data collectioninqualitativeresearch:interviewsandfocusgroups. British Dental Journal, 204, 291-295. 55. GLOSSARY,C. 2016. Resources|Cochrane Tobacco Addiction. 56. GOLAFSHANI,N.2003. Understanding Reliability and Validity in QualitativeResearch [Online].ontario:universityof toronto.Available: http://www.nova.edu/ssss/QR/QR8-4/golafshani.pdf [Accessed]. 57. GONZALEZ-MARTINEZ,R.,DELGADO-MOLINA,E.& GAY-ESCODA,C. 2012. A survey of oral surgeons'tobacco-use-relatedknowledgeandinterventionbehaviors. Medicina Oral Patologia OralY Cirugia Bucal, 17, E588-E593. 58. GORDON,J. S.,ANDREWS,J. A.,ALBERT, D. A.,CREWS, K. M., PAYNE,T. J.& SEVERSON,H.H. 2010. Tobacco CessationviaPublicDental Clinics:Resultsof a RandomizedTrial. AmJPublic Health. 59. GUEST, G., MACQUEEN, K.M. & NAMEY, E. E. 2012. Applied thematic analysis., California,sage publication. 60. HALCOMB, E. & DAVIDSON,P.2006. Is verbatimtranscriptionof interview data alwaysnecessary? - PubMed - NCBI. 61. HANSON SMITH, E. 2013. OnlineCommunitiesof practice,The encyclopaedia of applied Lingustics. [Online].Available: http://onlinelibrary.wiley.com/store/10.1002/9781405198431/asset/homepages/7_ Online_Communities_of_Practice.pdf?v=1&s=cfd3645273384e59ea802c0d8cb2ab8 7e98054c4 [AccessedJuly2016.]. 62. HAYES, G. R., CENTER,C. O. C. G., PATEL,S. N.,CENTER, C. O.C. G., TRUONG, K. N., CENTER, C. O.C. G., IACHELLO,G., CENTER, C. O. C. G.,KIENTZ,J. A.,CENTER, C. O. C. G., FARMER, R.,CENTER, C. O. C. G., ABOWD,G. D. & CENTER, C. O. C. G. The
  • 81.
    81 Personal AudioLoop:DesigningaUbiquitousAudio-BasedMemoryAid. MobileHCI, 2016. SpringerBerlinHeidelberg,168-179. 63. HEALTH ANDSOCIALCARE INFORMATION CENTRE.2015. Statistics on smoking, England. [Online].HealthandSocial Care InformationCentre,1TrevelyanSquare, Boar Lane,Leeds,LS1 6AE, UnitedKingdom.Available: http://www.hscic.gov.uk/article/2021/Website- Search?productid=17945&q=health+survey+for+england&sort=Relevance&size=10& page=1&area=both [AccessedDecmber2015]. 64. HOLLIS, J.,MCAFEE, T., FELLOW, J.,ZBISKWOSKI,S.,STARK,M. & REIDLINGER, K. 2007. The effectivenessand costeffectivenessof telephonecounselling and nicotine patch in a statetobacco quitline. [Online].Available: http://m.tobaccocontrol.bmj.com/content/16/Suppl_1/i53.full [Accessed]. 65. HOSSAIN,M. S.,KYPRI,K.,RAHMAN,B., AKTER,S. & MILTON, A. H. 2015. Health knowledge andsmokelesstobaccoquitattemptsandintentionsamongmarried womeninrural Bangladesh:Cross-sectionalsurvey. Drug AlcoholRev. 66. HSIEH, H. S.,SE. 2006. Three Approachestoqualitative contentanalysis.:Sage Publications. 67. HUGHES, D. L. & DUMONT, K.2016. Using FocusGroups to Facilitate Culturally AnchoredResearch.257-289. 68. HULLEY, S. B. 2001. Designing clinical research : an epidemiologicapproach, Philadelphia,LippincottWilliams&Wilkins. 69. ISHAM, A.,BETTIOL, S.,HOANG,H. & CROCOMBE,L. 2016. A SystematicLiterature Reviewof the Information-SeekingBehaviorof DentistsinDevelopedCountries. 70. JACKSON,S.E.,CHUANG,C.H.,HARDEN,E.,JIANG,Y.,ANDJOSEPH,J.M.2006. Research in Personneland Human ResourcesManagement:Research in Personnel and Human ResourcesManagement. 71. JASIMUDDIN,S. M., KLEIN,J. H.,CONNELL,C., CHAHARBAGHI,K.,ADCROFT,A.& WILLIS, R.2012. The paradox of usingtacit and explicitknowledge. http://dx.doi.org/10.1108/00251740510572515. 72. JOHN,J. H., THOMAS,D. & RICHARDS,D. 2003. Smokingcessationinterventionsin the Oxfordregion:changesindentists'attitudesandreportedpractices1996-2001. Br Dent J, 195, 270-5; discussion261. 73. JOHN,J. H., YUDKIN,P.,MURPHY, M., ZIEBLAND,S. & FOWLER, G. H. 1997. Smoking cessationinterventionsfordental patients--attitudesandreportedpracticesof dentistsinthe Oxfordregion. BrDentJ, 183, 359-64. 74. JOHNSON,N.W.,LOWE, J. C. & WARNAKULASURIYA,K.A.2006. Tobacco cessation activitiesof UKdentistsinprimarycare:signsof improvement. BrDentJ, 200, 85-9. 75. JONES,A.M., LAPORTE, A.,RICE, N.& ZUCCHELLI, E. 2015. Do publicsmokingbans have an impacton active smoking?Evidence fromthe UK. Health Econ, 24, 175-92.
  • 82.
    82 76. KHAN,Z.,TONNIES,J.& MULLER,S. 2014. Smokelesstobaccoandoral cancer in SouthAsia:a systematicreview withmeta-analysis. JCancerEpidemiol, 2014, 394696. 77. KNOWLEDGE MANAGEMENT. 2005. KnowledgemanagementGlossary. [Online]. Available: http://www.asocam.org/biblioteca/files/original/f36c1f8550884273e2cbeb23a7f2b 7e7.pdf [Accessed]. 78. KOTHARI,A.,RUDMAN, D., DOBBINS,M.,ROUSE, M., SIBBALD,S. & EDWARDS,N. 2012. The use of tacit andexplicitknowledge inpublichealth:aqualitative study. ImplementSci, 7, 20. 79. KUMAR, R. 2014. Research Methodology;a step by step guidefor beginners., London,Sage publisher. 80. LAVE,J. & WENGER, E. 1990. Situated learning:legitimateperipheralparticipation., Cambridge UniversityPress. 81. LEE, P. N.,FOREY, B. A.& COOMBS,K. J. 2012. Systematicreview withmeta-analysis of the epidemiological evidence inthe 1900s relatingsmokingtolungcancer. BMC Cancer, 12, 1. 82. LEE, P. N. & HAMLING, J.2009. Systematicreview of the relationbetweensmokeless tobacco and cancer inEurope and NorthAmerica. BMCMed, 7, 36. 83. LEGARD, R., KEEGAN,J. & WARD,K. In-depth interviews. [Online].Available: http://www.scope.edu/Portals/0/progs/med/precoursereadings/IEIKeyReading5.pd f [Accessedjune 2016]. 84. LI, L. C., GRIMSHAW,J. M., NIELSEN,C., JUDD, M., COYTE, P. C. & GRAHAM, I.D. 2009. Use of communitiesof practice inbusinessandhealthcare sectors:A systematicreview. Implementation Science, 4,1. 85. MAINALI,P.,PANT,S.,RODRIGUEZ, A.,DESHMUKH, A.& MEHTA, J. L. 2015. Tobacco and CardiovascularHealth. 86. MARSHALL, C. & BOSSMAN,G. 2006. Designing QualitativeResearch, Delhi and London,sage. 87. MCCARTAN,B.,MCCREARY, C. & HEALY, C.2008. Attitudesof Irishdental,dental hygiene anddental nursingstudentsandnewlyqualifiedpractitionerstotobacco use cessation:A national survey. EuropeanJournalof DentalEducation, 12, 17-22. 88. MEAGHER-STEWART, D., SOLBERG, S.M., WARNER,G., MACDONALD,J.-A., MCPHERSON,C. & SEAMAN,P. 2012. Understandingthe Role of Communitiesof Practice inEvidence-InformedDecisionMakinginPublicHealth. 89. MURRAY, R. L.,BAULD, L., HACKSHAW,L. E. & MCNEILL, A. 2009. Improvingaccess to smokingcessationservicesfordisadvantagedgroups:asystematicreview. J Public Health (Oxf), 31,258-77.
  • 83.
    83 90. NARGIS,N.,THOMPSON,M. E.,FONG,G. T.,DRIEZEN, P.,HUSSAIN,A.K., RUTHBAH, U. H., QUAH, A. C. & ABDULLAH, A.S. 2015. Prevalence andPatternsof TobaccoUse inBangladesh from2009 to 2012: Evidence fromInternational TobaccoControl (ITC) Study. PLoSOne, 10, e0141135. 91. NASSER,M. 2011. Evidence summary:issmokingcessationaneffective andcost- effectiveservice tobe introducedinNHSdentistry? BrDentJ, 210, 169-77. 92. NATIONALINSTITUTEFOR HEALTH AND CAREEXCELLENCE, N. 2006. Smoking:brief interventionsand referrals| Guidanceand guidelines| NICE [Online].NICE. Available:https://www.nice.org.uk/guidance/ph1[Accessed]. 93. NICE2015. Uptake | SupportingPeople toStopSmoking|Guidance andguidelines| NICE. 94. NONAKA,I.1994. A DynamicTheoryof Organizational Knowledge Creation. http://dx.doi.org/10.1287/orsc.5.1.14. 95. NONAKA,I.&TOYAMA, R. 2002. A firmas a dialectical being:towardsadynamic theoryof a firm. 96. PANDA,R.,PERSAI,D.,VENKATESAN,S.&AHLUWALIA,J. S. 2015. Physicianand patientconcordance of reportof tobaccocessationinterventioninprimarycare in India. BMCPublic Health, 15, 456. 97. PARROTT,S. & GODFREY, C. 2004. Economicsof smokingcessation. 98. PATEL, S.2015. Saturationinqualitative researchsamples. 99. POLAND,B.1995. Transcription Quality as an aspectof Rigorin QualitativeResearch [Online].Toronto:Sage Publications.Available: http://m.qix.sagepub.com/content/1/3/290.short [Accessed]. 100. POLANYI,M. 1966. The Tacit Dimension. --.GloucesterMA:PeterSmith4- polanyani M,1966. 101. POPE,C., ZIEBLAND,S.& MAYS, N. 2000. Analysingqualitative data. 102. PUBLIC HEALTH ENGLAND.2014. Smokefreeand smiling - Publications - GOV.UK [Online].Available: https://www.gov.uk/government/publications/smokefree-and-smiling[Accessed]. 103. RAHAGHI,F. F.,HERNANDEZ,F. & ACKNOWLEDGEMENTS 2016. Smoking cessation. 104. RAMÓN,J. M., EPIDEMIOLOGY AND PUBLIC HEALTH, S. O.D., UNIVERSITY OF BARCELONA,BARCELONA,SPAIN,ECHEVERRÍA,J.J.& AND,D. O. P.2015. Effects of smokingonperiodontaltissues. Journalof Clinical Periodontology, 29,771-776. 105. RANMUTHUGALA, G., CUNNINGHAM,F.C., PLUMB, J.J., LONG,J., GEORGIOU, A.,WESTBROOK,J. I. & BRAITHWAITE,J. 2011a. A realistevaluationof the role of communitiesof practice inchanginghealthcare practice. ImplementSci, 6, 49.
  • 84.
    84 106. RANMUTHUGALA, G.,PLUMB, J.J., CUNNINGHAM,F.C., GEORGIOU, A., WESTBROOK,J. I. & BRAITHWAITE,J. 2011b. How andwhy are communitiesof practice establishedinthe healthcare sector?A systematicreviewof the literature. BMC HealthServices Research, 11, 1. 107. RICHIE,J. & LEWIS, J. 2003. QualitativeResearch Practice: A guidefor social science studentsand researchers. 108. [Online].DelhiandLondon:Sage publisher.Available: https://mthoyibi.files.wordpress.com/2011/10/qualitative-research-practice_a- guide-for-social-science-students-and-researchers_jane-ritchie-and-jane-lewis- eds_20031.pdf [Accessed]. 109. RIKARD-BELL,G., DONNELLY,N.& WARD,J. 2003. Preventive dentistry:what do Australianpatientsendorseandrecall of smokingcessationadvice bytheir dentists? BrDent J, 194, 159-64; discussion150. 110. RODRÍGUEZ, O. M., CICESE, MARTÍNEZ, A.I., CICESE,FAVELA,J.,CICESE, VIZCAÍNO,A.,UNIVERSITYOFCASTILLA-LA MANCHA,E.S.D. I., PIATTINI,M.& UNIVERSITYOF CASTILLA-LA MANCHA,E.S. D. I. UnderstandingandSupporting KnowledgeFlowsinaCommunityof Software Developers. CRIWG,2004. Springer BerlinHeidelberg,52-66. 111. ROSSEEL, J.P., JACOBS,J.E., HILBERINK,S.R., MAASSEN,I.M., ALLARD, R. H., PLASSCHAERT,A.J.& GROL, R. P.2009. What determinesthe provisionof smokingcessationadvice andcounsellingbydental care teams? BrDent J, 206, E13; discussion376-7. 112. ROSSEEL, J.P., JACOBS,J.E., HILBERINK,S.R., MAASSEN,I.M., SEGAAR, D., PLASSCHAERT,A.J. & GROL, R. P. 2011. Experiencedbarriersandfacilitatorsfor integratingsmokingcessationadviceandsupportintodailydental practice.A short report. Br Dent J, 210, E10. 113. SACKETT,D. L., ROSENBERG,W. M., GRAY, J.A.,HAYNES, R. B. & RICHARDSON,W.S. 1996. Evidence basedmedicine:whatitisandwhat itisn't. BMJ, 312, 71-2. 114. SANDELOWSKI,M.,DEPARTMENT OF WOMEN'S ANDCHILDREN'S HEALTH, S. O. N.,UNIVERSITYOF NORTHCAROLINA ATCHAPEL HILL & UNIVERSITYOF NORTH CAROLINA ATCHAPEL HILL, C. H., CHAPELHILL, NC 27599‐7460 2007. Sample size in qualitative research. Research in Nursing & Health, 18, 179-183. 115. SCHNOLL,R. A.,GOELZ, P.M., VELUZ-WILKINS,A.,BLAZEKOVIC,S.,POWERS, L., LEONE, F.T., GARITI,P., WILEYTO, E. P.& HITSMAN,B. 2015. Long-termnicotine replacementtherapy:arandomizedclinicaltrial. JAMA Intern Med, 175,504-11. 116. SENGE, P.1990. The Leader’sNew Work: Building Learning Organizations [Online].Available: http://sloanreview.mit.edu/article/the-leaders-new-work- building-learning-organizations/[AccessedJuly2016].
  • 85.
    85 117. SEVERSON,H.H., KLEIN,K.,LICHTENSEIN,E.,KAUFMAN,N.& ORLEANS,C.T. 2005. Smokelesstobaccouse amongprofessional baseball players:surveyresults, 1998 to 2003. 118. SHERWIN,G. B., NGUYEN, D., FRIEDMAN,Y. & WOLFF, M. S. 2013. The relationshipbetweensmokingandperiodontaldisease.Review of literature and case report. N Y StateDent J, 79, 52-7. 119. SILAGY,C., MANT, D.,FOWLER, G. & LANCASTER,T.2000. Nicotine replacementtherapyforsmokingcessation. CochraneDatabaseSystRev,Cd000146. 120. SINHA,D. N.,RIZWAN,S.,ARYAL,K. K.,KARKI,K.B., ZAMAN,M. M. & GUPTA, P.C. 2015. Trendsof SmokelessTobaccouse amongAdults(Aged15-49 Years) inBangladesh,IndiaandNepal. Asian PacJCancerPrev, 16, 6561-8. 121. SMITH, A. L., CARTER,S. M., DUNLOP, S.M., FREEMAN,B. & CHAPMAN,S. 2015a. The viewsandexperiencesof smokerswhoquitsmokingunassisted.A systematicreviewof the qualitative evidence. PLoSOne, 10, e0127144. 122. SMITH, A. L., CHAPMAN,S.& DUNLOP, S.M. 2015b. What do we know aboutunassistedsmokingcessationinAustralia?A systematicreview,2005-2012. Tob Control, 24, 18-27. 123. SOFIA FINK,A.2000. A role of the researcherin the Qualitativeresearch process:A potentialbarrier to archiving qualitativeData. [Online].Available: http://www.qualitative-research.net/index.php/fqs/article/view/1021/2201 [Accessed]. 124. SOOD,P.,NARANG,R.,SWATHI,V.,MITTAL, L., JHA,K.& GUPTA, A.2014. Dental patient'sknowledgeandperceptionsaboutthe effectsof smokingandrole of dentistsinsmokingcessationactivities. EurJDent, 8, 216-23. 125. STACEY, F.,HEASMAN,P. A.,HEASMAN,L., HEPBURN,S., MCCRACKEN,G. I. & PRESHAW,P. M. 2006. Smokingcessationasa dental intervention--viewsof the profession. BrDentJ, 201, 109-13; discussion99. 126. STEAD, L. F.,BUITRAGO, D., PRECIADO,N.,SANCHEZ,G.,HARTMANN- BOYCE, J. & LANCASTER,T.2013. Physicianadvice forsmokingcessation. Cochrane DatabaseSystRev, 5, Cd000165. 127. STEAD, L. F.,HARTMANN‐BOYCE,J.,PERERA,R. & LANCASTER,T. 2015. Telephone counsellingforsmokingcessation. 128. STEAD, L. F. & LANCASTER,T.2015. Group behaviourtherapyprogrammes for smokingcessation. 129. STENMARK,D. 2001. The Relationship between information and knowledge. [Online].Available: http://citeseerx.ist.psu.edu/viewdoc/download?doi=10.1.1.21.965&rep=rep1&type =pdf [Accessed]. 130. STEWART, K.,GILL, P., CHADWICK,B.& TREASURE, E. 2008. Qualitative researchindentistry. British Dental Journal, 204, 235-239.
  • 86.
    86 131. STRAUSS,A. &CORBIN,J.1998. Basics of qualitativeresearch:Technique and ProcedureforDeveloping grounded theory [Online].Available: http://stiba- malang.com/uploadbank/pustaka/RM/BASICOFQUALITATIVERESEARCH.pdf [Accessed]. 132. SUCCAR,C. T., HARDIGAN,P.C., FLEISHER,J. M. & GODEL, J. H. 2011. Survey of tobaccocontrol among Floridadentists. JCommunity Health, 36, 211-8. 133. THORNE, S.2000. Data analysisin Qualitative research [Online].Available: http://m.ebn.bmj.com/content/3/3/68.full [Accessed]. 134. TRUST, B. N. 2016. BartsHealth - Forour dentalpatients [Online].Available: http://bartshealth.nhs.uk/our-services/services-a-z/d/dental/for-patients/ [Accessed]. 135. VANGELI,E.,STAPLETON,J.,SMIT, E. S.,BORLAND,R. & WEST, R. 2011. Predictorsof attemptstostop smokingandtheir successinadultgeneral population samples:asystematicreview. Addiction, 106,2110-21. 136. VIDRINE,J.I.,SHETE, S.,CAO,Y., GREISINGER,A., HARMONSON,P.,SHARP, B., MILES, L., ZBIKOWSKI,S.M. & WETTER, D. W. 2013. Ask-Advise-Connect:anew approach to smokingtreatmentdeliveryinhealthcare settings. JAMA Intern Med, 173, 458-64. 137. VIDYASAGARAN,A.L.,SIDDIQI,K.& KANAAN,M.2016. Use of smokeless tobacco and riskof cardiovasculardisease:A systematicreviewandmeta-analysis. Eur J Prev Cardiol. 138. VIRTANEN,S.E.,ZEEBARI, Z.,ROHYO, I. & GALANTI,M. R. 2015. Evaluation of a brief counselingfortobaccocessationindental clinicsamongSwedishsmokers and snususers.A clusterrandomizedcontrolledtrial (the FRITTstudy). Prev Med, 70, 26-32. 139. WALSH, M. M., BELEK, M., PRAKASH,P.,GRIMES,B., HECKMAN,B., KAUFMAN,N.,MECKSTROTH, R., KAVANAGH,C.,MURRAY, J.,WEINTRAUB, J.A., SILVERSTEIN,S.& GANSKY,S. A.2012. The effectof trainingonthe use of tobacco- use cessationguidelinesindental settings. TheJournalof theAmerican Dental Association, 143, 602-613. 140. WANG,D., CONNOCK,M.,BARTON,P.,FRY-SMITH,A., AVEYARD,P.& MOORE, D. 2008. 'Cut downto quit'withnicotine replacementtherapiesinsmoking cessation:asystematicreview of effectivenessandeconomicanalysis. Health Technol Assess, 12, iii-iv,ix-xi,1-135. 141. WATT, R. G., MCGLONE, P.,DYKES, J. & SMITH, M. 2004. Barriers limiting dentists'active involvementinsmokingcessation. OralHealth Prev Dent, 2, 95-102. 142. WENGER, E. 1998. How we learn:communitiesof practice-the socialfabric of learningorganisation. TheHealthcareForumJournal. 143. WENGER, E., MCDERMOTT, R. & SNYDER, W. 2002. CultivatingCommunities of Practice:A Guide to ManagingKnowledge.
  • 87.
    87 144. WHITE, M.,BUSH, J.,KAI,J.,BHOPAL,R. & RANKIN,J.2006. Quittingsmoking and experience of smokingcessationinterventionsamongUKBangladeshi and Pakistani adults:the viewsof communitymembersandhealthprofessionals. J Epidemiol CommunityHealth. 145. WHO. 2015. Dataand statistics [Online].WorldHealthOrganization. Available:http://www.euro.who.int/en/health-topics/disease- prevention/tobacco/data-and-statistics[AccessedDecember2015]. 146. WORLD HEALTH ORGANISATION.2005. The Rolesof Health Professionalin tobacco control[Online].Geneva:WHO.Available: http://www.who.int/tobacco/resources/publications/wntd/2005/bookletfinal_20ap ril.pdf [AccessedJuly2016]. 147. WORLD HEALTH ORGANISATION 2013. WHO | WHO report onthe global tobacco epidemic,2011. WHO. 148. WRIGHT, D. 2016. Health Systems. [Online].Available: http://qmplus.qmul.ac.uk/pluginfile.php/702270/mod_resource/content/0/Lecture HealthSystems2016.pdf [Accessed]. 149. WU, F., PARVEZ,F.,ISLAM,T., AHMED, A., RAKIBUZ-ZAMAN,M.,HASAN,R., ARGOS,M., LEVY, D., SARWAR,G., AHSAN,H.& CHEN, Y. 2015. Betel quiduse and mortalityinBangladesh:acohortstudy. Bull World Health Organ.
  • 88.
    88 Appendix 1 –Standard plagiarism declaration
  • 89.
    89 Appendix 2 –Declaration form
  • 90.
    90 Appendix 3 –Ethical approval
  • 91.
    91 Appendix 4 –Information sheet Participant Information Sheet Knowledge-sharing in professional communities of practice and its role in tobacco cessationby the dentistworking in NHS Dental hospital. Invitation We would like to invite you to participate in our research study about knowledge sharing and its role within the community of professional practices, as well as its contribution toward tobacco cessation delivery within oral health professional teams in an NHS hospital- based practice. In the hospital there are various departments other than dentistry. However, as the hospital has a huge health professional team working in the building it may be possible that health professionals are sharing and discussing information within their own department, outside with other specialities or with patients. Knowledge and Information shared is not the same; it can differ from scientific, administrative and social types of information. As well as what we explained about knowledge sharing in general, we are seeking to understand how knowledge sharing across tobacco cessation service is done and to heedthe studyonaspect of practice. Purpose ofthe Research Study 1) To explore how dentists, share knowledge in hospital and with whom they share, and why. 2) To know what do dentist perceive as an ideal way to deliver effective tobacco cessation practice and howtheywouldcommunicate withtheirpeers. WhyI have been invited? We want your presence because we are keen to know your views as an NHS hospital based dentist. Do I haveto participate? Your participation in our study is completely voluntary; you have the right to accept or refuse to participate. Prior to making your decision I would encourage you to read a Participation Information Sheet. If you are convinced to participate in the study we will kindly ask you to sign a consent form stating that you agree to join the study. All the
  • 92.
    92 processes of thestudy, from beginning to end, will be under our two supervisors (tutors). You have the right to refuse participation and also withdraw from the study at any time withoutgivinganyreason. Whatwill I do if I take part? After you have read the Participation Information Sheet and signed the informed consent, we will invite you, or arrange on your suitability of timing, to conduct a one-to-one interview. The interview will last approximately 45 minutes to 1 hour. This interview will be audiorecordedandsavedfor latertranscriptionpurposes. Whatare the possiblelimitationandriskof takingpart? Your participation in this research study will be of no personal benefit to yourself, but it will be beneficial to shape a new understanding of why there is a lack of practice in tobacco cessation in dental practices in NHS hospitals. It will assist us to understand how dentists share their knowledge, which would be beneficial in improving tobacco cessation services in the future inNHS hospitalsbydentists. Will myparticipationinthe study be kept confidential? Any information collected from you will remain confidential. The data collection, storage and processing will comply with the principles of the Data Protection Act 1988. The recording will be stored in a password-protected computer with access available to the research team only. For transcription purposes, your name and personal information will be anonymised and the audiotape, as well as the transcript, will be storedin a locked cabinet in lockedroomwhichisonlyaccessible tothe researchteam. Whatwill happento the results ofthe research study? We will seek to publish the resultsin an appropriate academic journal, and we may use it for some presentation and seminars. The result will assist to the development of future researcharoundknowledge sharingimportance intobaccocessationintervention. Whois organisingtheresearch? The study will be done as an MSc of Dental Public Health project under the supervision of Dr DominicHurstand Dr Huda Yusuf at QueenMary Universityof London.
  • 93.
    93 Raisingconcerns If you haveany concern about any aspect of project, please speak to primary researcher Dr Ibrahim Bhamji or his Supervisor, Dr Dominic Hurst who will do their best to answer your query. They should recognise your concern within 10 working days and answer you how they intend to deal with it. If you still remain unhappy or wish to make a formal complaint, please contact Research Ethics Administrator of Queen Mary Ethics of Research Committee, Ms Hazel Covill. The research Ethics Administrator will seek to address the matter in a reasonablyquickmanner. ContactDetails Dr IbrahimBhamji i.s.bhamji@smd15.qmul.ac.uk Tel:07885680831 Dr DominicHurst r.d.hurst@qmul.com Tel:02078822500) Ms Hazel Covill h.covill@qmul.ac.uk
  • 94.
    94 Appendix 5 –Consent form Consent form Please complete this form after you have read the Information Sheet and/or listened to an explanation about the research. Title of Study: Knowledge sharing in professional communities of practice and its role in tobacco cessation in NHS hospital by Dentist. Queen Mary Ethics of Research Committee Ref: _____QMREC1458 ___________ . • Thank you for considering taking part in this research. The person organizing the research must explain the project to you before you agree to take part. . • If you have any questions arising from the Information Sheet or explanation already given to you, please ask the researcher before you decide whether to join in. You will be given a copy of this Consent Form to keep and refer to at any time. . • I understand that if I decide at any other time during the research that I no longer wish to participate in this project, I can notify the researchers involved and be withdrawn from it immediately. . • I consent to the processing of my personal information for the purposes of this research study. I understand that such information will be treated as strictly confidential and handled in accordance with the provisions of the Data Protection Act 1998. Participant’s Statement: I ___________________________________________ agree that the research project named above has been explained to me to my satisfaction and I agree to take part in the study. I have read both the notes written above and the Information Sheet about the project, and understand what the research study involves. Signed: Date: Investigator’s Statement: I ___________________________________________ confirm that I have carefully explained the nature, demands and any foreseeable risks (where applicable) of the proposed research to the volunteer
  • 95.
    95 Appendix 6 –Topic guide Knowledge sharingin professional communitiesofpractice and its role in tobacco cessationin hospital. Explanation ofwhat is involvedandconfirmation of consent.  Confirmconsentverballyandchecktheyare OK with itbeingrecorded. [TURN ON THE RECORDER] Topic guide Dentistdemographics: 1. Whendidyou qualifyasa dentist? 2. How longhave youworkedinthe practice where youare now? 3. Can youtell me a little aboutyourpractice? a. How are you remunerated –throughthe NHS,privatelyora mixture? b. Can youtell me aboutany dentistsanddental care professionalswhowork withyou? 4. Can youtell me a little aboutyourcareere.g.time inhospitals,differentpractices 5. Can youtell me aboutany dental professional groupsorcommunitiesoutside of the dental practice thatyou belongto?Couldbe “real”or “virtual”. Checkingunderstandingof conceptof knowledge for thisinterview: 1. We’re goingto talkaboutknowledge inthissection. 2. Are you OKwiththe descriptionsof knowledgethatwe gave inthe information sheet? a. Scientificknowledge b. Experiential c. Administrative d. Regulation e. Social or sharedknowledge f. Practical – howto do things g. Knowledgeof the contextinwhichyouwork h. Knowledgeof the healthsystemswithinwhichyou work
  • 96.
    96 Whodentistsshare their knowledge-in-practicewith 1. I’dlike toshowyou some examplesthatotherdentistshave recordedaswaysin whichtheycame across newknowledgeorlearning.Canyouhave a lookat thisone and tell me whetheryouhave had a similarexperience thatyoucouldtalkabout? Probingquestions:  How theydothis?E.g. inonline forums,Facebook,studygroups,telephone calls,overcoffee inthe practice,bygoingintoeachother’ssurgeries,socially  How doyou feel whensharing yourlearningwiththesepeople?  Do youhave any examplesof sharingknowledge by showing?E.g.someone watchingyouwhenworking?  Are there some thingsthatinfluence whetherornotyou share your practice knowledge?  Are there particularprofessional communitiesthatyouare attractedto? Why?  Are there particularprofessional communitiesthatyouare turnedawayfrom? Why?  Please tell me more aboutthe person/group  What isit that issignificantaboutthem?  How doyou interact,if at all,withthem?  How didyoucome to findyourself beinginthissituation?  How doyou learnfromthem?(Listening,watching, andreading...)  How doesinteractingwiththeminfluence yoursenseof whoyouare as a dentist? Effective smokingcessationand referral 1. We’re goingto talkaboutknowledge sharinginrelationtotobaccouse cessation – smokingandchewedtobacco. 2. Can I ask youto imagine thatyou've workedouta reallyefficientandeffectiveway to deliverbriefsmokingcessationadvice andreferral tospecialist stopsmoking servicesinyourpractice? Can youdescribe whatitlookslike? Probingquestions:  What isinvolved?  Who isinvolved?  Where wouldittake place?  Wouldthere be any technologyinvolved?  How wouldyouworkwithnon-dentistse.g.specialisttobaccocessation services?  How wouldyoumake thisworkfinancially?  Are there othermembersof yourteamthat mightbe involved?  What trainingwouldbe needed
  • 97.
    97 Sharing effective tobaccousecessationwith othercolleagues 1. NowI wouldlike youtoimagine thatyouwouldlike tobe able tohelpcolleagues use thisnewapproach.You wouldlike tohelpthemenactitintheirownpractices. How wouldyougoabout doingthis? Probingquestions:  Who wouldyoushare itwith?  How wouldyoushare it?  How wouldyouhelpthemtouse it?E.g. wouldyougo lookat how it couldwork intheirsetting?  What barriersdo youthinktheymighthave tothis?  How mightyoutry to overcome these?  Who outside of the dental teamcouldhelptospreadyoureffectivepractice? E.g. local commissioners,oral healthcharities,GPs,healthworkers Ending Thank themforparticipating [TURN OFF THE RECORDER]
  • 98.
    98 Appendix 7 –Vignettes for knowledge sharing interviews Vignettes for knowledge sharing interviews 1. You have been seeing a patient with atrophic lichen planus for several years. She has painful periods associated with this but these are stimulated by known food and drink e.g. whisky. The patient comes in for a check-up and as you check her medical history she explains how she had been shown by the Oral Medicine consultant at the local dental hospital how to manage hertopical steroidsforthis. 2. A colleague pops her head into your surgery and asks you to come and have a look at an ulceratedlesiononthe buccal mucosa of an adultshe is seeing. 3. Your dental team has a lunch and learn session at lunchtime. A Sensodyne representative comes to the practice to discuss Sensodyne repair and protect (with novamin) and Pronamel toothpaste.She bringssandwichesanddrinksforthe team. 4. During cancellation you pick up and read the DPL Riskmatters magazine. In it you read about dealing with avulsion, the importance of record keeping and “shared decision making” to workin the patients’bestinterests. 5. A dental friend of yours phoned for a catch up. She told you about a patient in which she displaced an apex of their UL6 into the maxillary antrum. She sought advice from the local Oral and Maxillofacial Surgery Dept who advised her to refer the patient in to them. This led you on to a discussion about the potential management of this case. You were unsure whether the apex should always be removed, or whether there were situations in which it may be leftandmonitored.
  • 99.
    99 After this telephoneconversation you send a text to a friend who is a consultant in oral and maxillofacial surgery to ask him how he would manage the case. He says that he would further investigate with a CT scan but then let the patient decide definitively. However he also says that his preference would be to remove the root (especially if it was big and if it was associated with a non-vital tooth) and that if infection did develop, it is usually difficult to settle. You followed this with a brief Google search to see what would come up but you mostly come across informationonthe managementof oroantral communications/fistulas. 6. Yesterday you received correspondence from an orthodontist regarding a teenager you had referred to him. He wrote to inform you that the patient had completed the initial retention phase (after fixed appliances) and should now wear her removable retainers every other night until growth was complete. You realise that you are unsure of what orthodontists recommendin terms of retainer use during the initial phase of retention, although you think that itis perhapsfull time use forsix months(apartfromwheneating). 7. You see a patient for an oral health reassessment. They were high caries risk and would benefit from Duraphat 2800 toothpaste. You write a prescription. But, out of habit, before writingthe prescriptionyouconsultthe BNFeventhoughyouknow the dose,name etc. 8. You see a patient who has recently developed a poor medical history: now taking bishphosponates intravenously, and has had endocarditis and chest surgery following a chest hernia. The patient presents with a tooth with failed endo which needs extraction. You’re unsure howto manage thiswiththe currentmedical history. 9. You’ve just made a small change to the way you build a core before doing endo on broken down molars. You’ve experimented by adding plugs in the canal orifices, placing a matrix band, then syringing dual cure composite into the space around the plugs. It seems to have workedandallowsyouto instrumentwithease. 10.
  • 100.
    100 You have aninformal meet during working day during a tea break with a colleague. You discuss a radiograph diagnosis that you think might possibly be internal resorption and, if its, management of the tooth. You also discuss the management of a dark upper A, submerging posttrauma in a 5 year-old 11. You were about to irrigate a socket earlier in the week when your nurse asked if the patient was allergic to chlorhexidine. You thought you had checked but to be sure check again. Later on you happen to be browsing an online dental forum and there is a discussion about the patients who died of anaphylaxis following irrigation with CHX. Someone comments that they now use peroxide, others that they would never irrigate with CHX. You visit a website that one of the dentists whose patient died from anaphylaxis has set up after this to talk aboutit.
  • 101.
    101 Appendix 8 –Recruitment pitch RecruitmentPitch My name isIbrahimandI am here todayto invite youtoparticipate inourresearchstudy: “Knowledge-sharing in professional communities of practice and its role in tobacco cessation by the dentistworkinginaNHS Dental hospital”. As part of the MSc in Dental Public Health at Queen Mary University, we are conducting this study which aims to explore how dentists share their knowledge in hospital-based practices and with whom they share it with. We would like to know what is perceived by dentists as an effective way to deliver tobacco cessation in hospital-based practices and how they woulddisseminate thisacrosstocolleagues. Just to clarify what we define as knowledge-sharing; this could be any type of knowledge and information dentists can share with colleagues or dental team or even patients. For e.g. information which is clinical, administrative, social or scientific or even just general knowledge. We will conduct one-to-one interviews which could last approximately 45 minutes to 1 hour. The interview will be audio recorded for later transcription. Please be assured the audio recordingandtranscriptwill be storedina secure locationforconfidentialitypurposes. Upon responses to our invitation, participant information sheets will be provided which would contain further information about the study. The interview can be conducted at your practice,Bart’s andthe LondonDental Hospital oronline throughSkype. Your participation really would add a lot to this study. It will give a new understanding on why there is a lack of practice in tobacco cessation in dental practices in NHS hospitals. Your participation will give insight on how dentists share their knowledge, which would be beneficial inimprovingtobaccocessationservicesinthe future inNHShospitalsbydentists. Thank youverymuch foryour time andconsiderationof thisresearchopportunity.
  • 102.
    102 Appendix 9 –Examples on how transcript was coded Data Codes “It’s sort of show, tell, do so we discuss the principalsbehindwe choose certain stitches for the skin and certain stitches for inside the mouthand then we woulddoit for them while they watch closely or perhaps we would do the first half and then they would do the second half so it’s very hands on”. “For example, in Endo because you need to be very skilled at removing broken instruments so showing somebody how to do this is part of the sharing of knowledge. Yeah, practical skills must be shared in that way, you cannot easily learn it from a textbook.” Tell,show,domethodof knowledge sharing Sharing of practical knowledge. Stressing on tell show do method. Comparison between two. “Well the societies that I’m members of, they release journals regularly, every… dependingonthe association…everymonth, every quarter I’ll get a journal through the post and I read that. So that’s probably the biggest input because it comes through my letterbox and I read that every month. However, I also go to the conferences, especially if I’m part of the local meetings, then they’re much easier to get to, so I can go on my way home from work and quite often they have from six to nine o’clock they’ll do a lecture on a particular topic or they’ll do an update on where the NHS is going and the future for the contracts and things like that.” “Yeah,I teach on the SedationAdvancement of Anaesthesia so SAAD, I teach on that three timesayear. So I'm quite involvedand I go to their conferences and I've got a good network for people, yeah”. Knowledgebyreading,source of knowledge through journals, and provision through post. Knowledge by attending conferences, flexibilityof timinggettingfeasiblewithwork schedules at local levels Comparisonof learningpracticallyorsharing knowledge to textbooks. Perceived practicallysharedknowledge is more useful than reading. Knowledge sharing by teaching and enthusiastic and keen and socialising
  • 103.
    103 “It’s just to(a) give advice, (b) to get more information, (c) to see what’s out there at the moment to keep myself updated, am I falling behind? And just out of interest, looking at the other people’s cases. And of course, to see how I can improve’. “Yeah, I've learnt a lot off her. She helped with my training, so she's someone that I really respect.” Keen to learn from case learning so that he can improve i.e also a knowledge sharing. Knowledge sharing and peer learning, respect the person also due to assisting her in training by some sorts of knowledge sharing. “I feel quite confident because I have the knowledge. I just think it's the way that you present the information” “Yeah. Satisfaction is also, how I call it. It’s my job actually. It’s what I have to do.” “you’ve gotto lookat who’s asking and then decide whetherit’sgonnabe appropriate to, what sort of level of information they need to know to manage the case.” Confident and positive for knowledge sharing with someone. Also thinks that different pattern of presenting. Satisfaction along with responsibility Assessment of understanding level of person asking the information. Then deciding what will appropriate information should be pass on. It varies so have to be judgmental toshare appropriate knowledge. “Ok. A good smoking or tobacco cessation advice wouldbe easilyaccessibleandeasyto refer to. There should be nor hurdles in trying to get the referral through. Another thing would be that we would get confirmation of referral, so receipt of referral.” “And we would ask the question about quitting,if theyhave tried quitting or if they are interested in quitting and based on that we might give the number or otherwise we will justsay wheneveryouare ready there is the numberor we will be able topointyouin the right direction.” Barriers free or smoothly Easy access No hurdles Confirmation or response Askingthe willingness’ to quit using tobacco or not and fromthere theydirecttohelpline number
  • 104.
    104 “I don’t thinkyou can be offering smoking cessation if you don’t know what you’re talking about, so I think training to make sure everyone has a good foundation knowledge beforetheystartwouldbe a very clever idea.” “Okay, in this area you would find out, the hospital,there’salotof people whodo a lotof otherthings,managerial wise,soyou’d just find out who is actually taking responsibility for it, and see what they’ve already put up there. If nothing has been done, then the first thing you’d want is a meeting, at a hospital meeting, just bring it up, and say we need to have this policy, we need to help people give up smoking or chewing tobacco.” “Yeah, I guess having stories from ex- smokers, people who have actually implementeditelsewhere,thathelps. These days with communications through electronicdevicesit’spretty easy to achieve that and organise.” Provision of foundation knowledge in regards to smoking cessation to nurses will be good idea Seek the administrative knowledge and knowledge about hospital health care systems Experience of former smoker can be share withsmokerwhowantsto quithow they did it can also be useful to help through communication with electronic devices it easy to achieve in hospital staff meetings