REAL-TIME LOG ANALYTICS
WITH CLOUDERA
REAL-TIME LOG ANALYTICS
WITH CLOUDERA
H H U TR NG
S o f t w a r e A r c h i t e c t
NỘI DUNG TRÌNH BÀY
Big Data là gì?
Bài toán Log Analytics
Mô hình hệ thống Log Analytics
Cài đặt Cloudera và cấu hình ban đầu
Cấu hình Flume, Morphlines và Solr
Hue Dashboard
© 2003 Hyperlogy Corporation. All rights reserved 2
BIGDATA LÀ GÌ?
© 2003 Hyperlogy Corporation. All rights reserved 3
BIGDATA LÀ GÌ?
© 2003 Hyperlogy Corporation. All rights reserved 4
BÀI TOÁN LOG ANALYTICS
© 2003 Hyperlogy Corporation. All rights reserved 5
Nginx:
access_log /var/log/nginx/loganalyticscloudera-access.log combined;
Apache:
CustomLog /var/log/httpd/loganalyticscloudera-access.log combined
51.255.71.131 - - [11/Dec/2017:22:27:10 +0700] "GET / HTTP/1.1" 200 16009 "-" "Mozilla/5.0 (compatible; AhrefsBot/5.2;
+http://ahrefs.com/robot/)"
27.73.252.43 - - [11/Dec/2017:22:27:52 +0700] "GET / HTTP/1.1" 200 12756 "https://www.google.com.vn/" "Mozilla/5.0 (Windows
NT 6.1) AppleWebKit/537.36 (KHTML, like Gecko) Chrome/62.0.3202.94 Safari/537.36“,
BÀI TOÁN LOG ANALYTICS
© 2003 Hyperlogy Corporation. All rights reserved 6
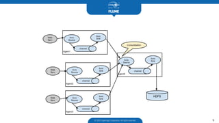
Cloudera
Access
Logs
Flume
Sink
Flume
Morphlines
Sink
Flume
Source
MÔ HÌNH HỆ THỐNG LOG ANALYTICS
© 2003 Hyperlogy Corporation. All rights reserved 7
FLUME
© 2003 Hyperlogy Corporation. All rights reserved 8
FLUME
© 2003 Hyperlogy Corporation. All rights reserved 9
FLUME
© 2003 Hyperlogy Corporation. All rights reserved 10
CARD BANKING
MORPHLINES
© 2003 Hyperlogy Corporation. All rights reserved 11
Combined Log
Flume Agent
Morphline
Solr Sink
readCSV loadSolrsplituserAgent geoIP
Solr
HDFS
GeoIP split
UserAgent
ReadCSV
MORPHLINES
© 2003 Hyperlogy Corporation. All rights reserved 12
SOLR
© 2003 Hyperlogy Corporation. All rights reserved 13
HUE DASHBOARD
© 2003 Hyperlogy Corporation. All rights reserved 14
HUE DASHBOARD
© 2003 Hyperlogy Corporation. All rights reserved 15
Creating Real-Time Search Dashboards using Apache Solr,
Hue, Flume and Cloudera Morphlines
How-to: Do Real-Time Log Analytics with Apache Kafka,
Cloudera Search, and Hue
Flume 1.8.0 User Guide
Morphlines Introduction
Morphlines Reference Guide
Log analytics cloudera
REFERENCE
© 2003 Hyperlogy Corporation. All rights reserved 16

[Hyperlogy - Tài liệu Workshop] Real time log analytics with cloudera