FEDERAL TECHNICAL, VOCATIONAL, EDUCATION AND
TRAINING INSTITUTE
ETHIO-ITALY POLY TECHNICAL COLLAGE SATELLITE CAMPUS
DEPARTMENT OF INFORMATION TECHNOLOGY
HUMAN RESOURCE MANAGEMENT SYSTEM FOR ETHIO-ITALY POLY
TECHNIQUE COLLAGE
Prepared By:
No Name………………………………………………………………………ID
1. Beniyam Abdulmged……………………………………………………R/951/10
2. Yohnnes Adane……………………………………………………..……R/959/10
A Project Submitted to Ethio-Italy Poly Technical Collage in Partial Fulfillment of the
Requirements for the Bachelor of Science in Information Technology
Junary, 2021
ii
FEDERAL TECHNICAL, VOCATIONAL, EDUCATION AND TRAINING INSTITUTE
ETHIO-ITALY POLY TECHNIC COLLAGE SATELITE CAMPUS
DEPARTMENT OF INFORMATION TECHNOLOGY
Ethio-Italy Poly Technical Collage Human Resource Information Management System
PREPARED BY:
No. Name………………………………………………………………………ID
1. BENIYAM ABDULMGED………………………………………………R/0011/07
2. YOHNNES ADANE………………………………………………………R/0120/07
APPROVED BY: Signature
Abay G.(MSc.) …………………………………..
EXAMINING BOARD:
No. Name Signature
1. ………….…… …………. …………………………
2. …………………………. ………………………….
3. …………………………. …………………………..
iii
ACKNOWLEDGMENTS
The success of this Project would have not been possible without the guidance and
assistance of some individuals to whom we give our deepest and profound gratitude.
First of all, we thank our almighty God, whom all the blessings and knowledge come from,
thank you our advisor Mr. Abay G. for assisting and providing us the support and the
knowledge we might needed to write this document. Secondly we would like to express our
group member to integrate different idea to do our document in different side by merging
different ability to each other and for contribution of each of them in many times.
Our parents, for their continuous support and understanding, to my friends, for their moral
support and encouragement, And to all the people who in one way or another have
contributed to make this project possible.
iv
ACRONYMS AND ABBREVIATIONS
HRM Human Resource Management
HTML Hypertext Markup Language
ICT Information Communication Technology
MYSQL My Structured Query Language
OOSD Object Oriented System Development
PHP Hypertext Preprocessor
XAMPP X (cross platform), Apache, MYSQL, PHP and Perl
ABSTRACT
Human Resource Management System is a process of managing the overall activity of the
Employees of a certain company and it is the process of identifying the information that
needed to that organization.
Ethio-Italy Poly Technic Collage Human Resource Information Management System is
software that can be able to solve the problem that occurs in manual system by managing the
overall employee activities in the Collage. The proposed system mainly have the
significances of reducing man power, time and cost and wastage of resource.
In order to achieve the computerized system we used UML (Unified Modeling Language)
and object oriented approach to design our system and used Iterative testing methodology to
test the system. The data gathering methods which are used are interview, document analysis
and observation. We used various hardware and software technologies in order to develop
our system.
This project aims to develop a new system by fulfilling all necessary requirements that are
needed by users. The motivation of this document is to make the management of all Human
Resource activity starting from employee, applicant, manager and the activity of the admin
system process clear to understand and to create well designed system that can make the
management process more efficient and effective.
i
Table of Contents
CHAPTER ONE...................................................................................................................... 1
INTRODUCTION ................................................................................................................... 1
1.1 Background ............................................................................................................... 1
1.2 Statement of the problem .......................................................................................... 2
1.3 Objectives.................................................................................................................. 2
1.3.1 General Objective.................................................................................................. 2
1.3.2 Specific Objectives................................................................................................ 2
1.4 Scope and Limitations............................................................................................... 3
1.5 Significance of the project ........................................................................................ 3
1.6 Beneficiary of the project.......................................................................................... 3
1.7 Methodology............................................................................................................. 4
1.7.1 Data gathering methodology ................................................................................... 4
1.7.2 Development methodology ..................................................................................... 4
1.7.3 Development approaches ........................................................................................ 5
1.7.4 Development Tools ................................................................................................. 6
1.7.8 Testing methodology................................................................................................... 7
1.8 Feasibility study........................................................................................................ 8
1.9 Project plan ............................................................................................................. 10
1.9.1 Project Time Schedule......................................................................................... 10
1.9.2 Project Cost ......................................................................................................... 10
CHAPTER TWO................................................................................................................... 11
REQUIREMENT ELICITATION......................................................................................... 11
2.1 Introduction............................................................................................................. 11
2.2 Overview of the existing system............................................................................. 11
2.3 Existing System Business Rule............................................................................... 11
2.4 Advantage of Existing System................................................................................ 12
2.5 Disadvantage of Existing System ........................................................................... 12
2.6 Proposed Solution ................................................................................................... 13
2.7 Preferred Solution ................................................................................................... 13
2.8 Domain Modeling with CRC Card ......................................................................... 14
ii
2.9 Essential Use Case of Existing System........................................................................ 15
2.10 Essential Use Case Documentation............................................................................ 16
2.11 Essential User Interface Prototype............................................................................. 18
3.1 Introduction............................................................................................................. 20
3.2 Overview of New System ....................................................................................... 20
3.3 System Requirements.............................................................................................. 20
3.3.1 Functional Requirement................................................................................... 20
3.3.2 Non Functional Requirement........................................................................... 21
3.4 System Modeling .................................................................................................... 21
3.4.1 System Use Case Diagram............................................................................... 22
3.4.2 Use case Documentation.................................................................................. 23
3.4.6 Use case documentation of vacancy announcement. ............................................ 26
3.4.3 System Activity Diagram ................................................................................ 32
3.4.4 System Sequence Diagram .............................................................................. 35
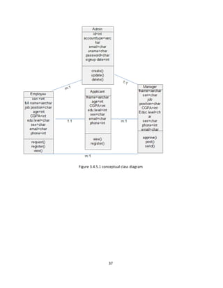
3.4.5 Conceptual Class Diagram .................................................................................... 36
CHAPTER FOUR ................................................................................................................. 39
SYSTEM DESIGN................................................................................................................ 39
4.1 Introduction............................................................................................................. 39
4.2 Proposed Software Architecture ............................................................................. 39
4.3 Subsystem Decomposition...................................................................................... 39
4.4 System Class Diagram ............................................................................................ 40
4.5 Stat Chart Diagram.................................................................................................. 41
4.6 Collaboration Diagram............................................................................................ 42
4.7 Persistent Data management ................................................................................... 43
4.8 Component Diagram............................................................................................... 46
4.9 Deployment Diagram.............................................................................................. 47
CHAPTER FIVE ................................................................................................................... 50
CONCLUSION AND RECOMMENDATIONS .................................................................. 50
5.1 Conclusion .............................................................................................................. 50
5.2 Recommendations................................................................................................... 50
REFERENCES ...................................................................................................................... 51
iii
List of Tables
TABLE 1.1 HARDWARE TOOLS ................................................................................................................ 6
TABLE 1.2 SOFTWARE TOOLS ................................................................................................................. 7
TABLE 1.3 PROJECT COST ................................................................................................................... 10
TABLE 2.8 CRC CARD OF MANAGER ....................................................................................................... 14
TABLE 2.8 CRC CARD OF APPLICANT....................................................................................................... 14
TABLE 2.8 CRC CARD OF EMPLOYEE ....................................................................................................... 15
TABLE 2.10.1 EXISTING ESSENTIAL USE CASE DOCUMANTATION OF REGISTER EMPLOYEE.............................................. 16
TABLE 2.10.2 EXISTING ESSENTIAL USE CASE DOCUMANTATION OF ANNOUNCE VACANCY ............................................. 16
TABLE 2.10.3 EXISTING ESSENTIAL USE CASE DOCUMANTATION OF POST EXAM SCHEDULE ............................................ 17
TABLE 2.10.4 EXISTING ESSENTIAL USE CASE DOCUMANTATION OF PLACE EMPLOYEE .................................................. 17
TABLE 2.10.5 EXISTING ESSENTIAL USE CASE DOCUMANTATION OF MANAGE DATA..................................................... 17
TABLE 2.10.6 EXISTING ESSENTIAL USE CASE DOCUMANTATION OF APPLY............................................................... 17
TABLE 2.10.7 EXISTING ESSENTIAL USE CASE DOCUMANTATION OF TAKE EXAM......................................................... 18
TABLE 2.10.8 EXISTING ESSENTIAL USE CASE DOCUMANTATION OF GENERATE REPORT................................................. 18
TABLE 2.10.9 EXISTTING ESSENTIAL USE CASE DOCUMANTATION OF VIEW PLACEMENT................................................ 18
TABLE 3.4 .1USE CASE DOCUMENTATION OF THE LOGIN PAGE............................................................................ 23
TABLE 3.4.2 USE CASE DOCUMENTATION OF NEW SYSTEM LOGOUT. .................................................................... 23
TABLE 3.4.3 USE CASE DOCUMENTATION OF CREATE ACCOUNT. ......................................................................... 24
TABLE 3.4.4 USE CASE DOCUMENTATION OF UPDATE ACCOUNT ......................................................................... 25
TABLE 3.4.5 USE CASE DOCUMENTATION OF DEACTIVATE ACCOUNT..................................................................... 25
TABLE 3.4.6 USE CASE DOCUMENTATION OF VACANCY ANNOUNCEMENT............................................................... 26
TABLE 3.4.7USE CASE DOCUMENTATION OF VIEW VACANCY POSITION .................................................................. 26
TABLE 3.4.8 USE CASE DOCUMENTATION OF APPLICANT REGISTRATION. ................................................................ 27
TABLE 3.4.9 USE CASE DOCUMENTATION OF APPROVE APPLICANT....................................................................... 27
TABLE 3.4.10 USE CASE DOCUMENTATION OF POST EXAM SCHEDULE. .................................................................. 28
TABLE 3.4.11 USE CASE DOCUMENTATION OF PRE-EMPLOYMENT REGISTRATION....................................................... 29
TABLE 3.4.12 USE CASE DOCUMENTATION OF PLACEMENT............................................................................... 29
TABLE 3.4.13 USE CASE DOCUMENTATION LEAVE REQUEST. ............................................................................. 30
iv
TABLE 3.4.14USE CASE DOCUMENTATION OF APPROVE LEAVE........................................................................... 30
TABLE 3.4.15 USE CASE DOCUMENTATION OF VIEW APPROVED LEAVE. ................................................................. 31
TABLE 3.4.16 USE CASE DOCUMENTATION OF SEND MESSAGE........................................................................... 31
TABLE 3.4.17 USE CASE DOCUMENTATION OF VIEW MESSAGE........................................................................... 32
TABLE 3.4.18 USE CASE DOCUMENTATION OF REPLY MESSAGE. ......................................................................... 32
TABLE 4.7 PERSISTENCE DATA MANAGEMENT OF ADMIN ................................................................................. 43
TABLE 4.7 PERSISTENT DATA MANAGEMENT OF ACCOUNT................................................................................ 44
TABLE 4.7 PERSISTENT DATA MANAGEMENT OF ADMIN................................................................................... 44
TABLE 4.7 PERSISTENT DATA MANAGEMENT OF EMPLOYEE............................................................................... 44
TABLE 4.7 PERSISTENT DATA MANAGEMENT OF VACANCY. ............................................................................... 45
TABLE 4.7 PERSISTENT DATA MANAGEMENT OF MESSAGE. ............................................................................... 45
TABLE 4.7 PERSISTENT DATA MANAGEMENT OF LOGIN.................................................................................... 46
TABLE 4.7 PERSISTENT DATA MANAGEMENT OF APPLICANT. ............................................................................. 46
v
List of Figures
FIGURE 2.9 USE CASE DIAGRAM OF EXISTING SYSTEM ......................................................................................................15
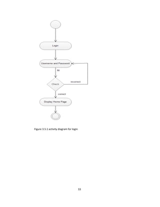
FIGURE 3.5.1 ACTIVITY DIAGRAM FOR LOGIN.................................................................................................................33
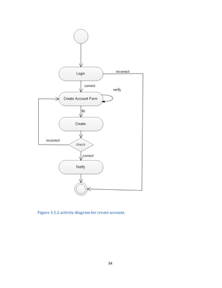
FIGURE 3.5.2 ACTIVITY DIAGRAM FOR CREATE ACCOUNT..................................................................................................34
FIGURE 3.6.2 SEQUENCE DIAGRAM OF CREATE ACCOUNT. ................................................................................................36
FIGURE 3.4.5.1 CONCEPTUAL CLASS DIAGRAM...............................................................................................................37
FIGURE 4.2 PROPOSED SOFTWARE ARCHITECTURE. .........................................................................................................39
FIGURE 4.3 SUBSYSTEM DECOMPOSITION. ....................................................................................................................40
FIGURE 4.6 COLLABORATION DIAGRAM OF LOGIN ...........................................................................................................43
FIGURE 4.6 COLLABORATION DIAGRAM FOR APPLY ON VACANCY. .......................................................................................43
FIGURE 4.8 COMPONENT DIAGRAM OF THE SYSTEM........................................................................................................46
1
CHAPTER ONE
INTRODUCTION
1.1 Background
Ethio-Italy Poly Technic Collage is a young public institution which was established by the federal
republic government of Ethiopia in 2001 E.C. Ethio-Italy Poly Technic Collage is located in the industrial
and commercial city called Ethio-Italy Poly Technic Collage located 515km east of Addis Ababa, the
capital city of Ethiopia. The Collage has opened various faculties in 2001 E.C. but in this year the faculties
has been turned to schools. The Collage has its first graduate batch in year 2003, and keeps graduating
more students in the years after. There are up to eight different faculties currently in the academic system
of the Collage. The Collage’s strategic vision of achieving to be a reputable Polytechnique College and its
mission of producing competent and well prepared graduates displaces the Collage’s focus on the Ethio-
Itally Polytechnique College which currently incorporates about ten departments
The organization has planned to provide highly accurate and fast services to the Collage community. From
those health’s care center, registrar, store, finance, compound service and so on. It is a new Collage
relatively with the old ones, however, it being new doesn’t stopped it from achieving its goal and
competing with the old ones, in such a short time it has shown a significant change both on physical growth
and organizational growth. After some years it is expected to be a high technologically best Collage if it
changes its manual system with highly accurate and fast efficient computerized system.
Mission: To produce competent graduates, demand driven innovative research and technology outputs
and community service through providing quality education, training and consultancy, conducting research
by promoting effective entrepreneurship and democratic attitude to foster socio-cultural, economic and
political transformation of the nation
Vision: Ethio-Italy Poly Technic Collage strives to be premium choice in the nation, competent in Africa
and internationally accredited Polytechnique Collage the near future.
Core values: Equality and equity, academic freedom corporate social responsibility trusted partnership,
participatory team work, client satisfactions, efficiency and effectiveness, credibility, competence,
professional integrity, trusted partnership, self-initiation and commitment to excellence.
Technology is spreading its wing in almost every walks of human life activities. Now a day it is better if
every activity is done using new technology in order to fulfill the need of human being and organization.
To use this new technology the roll of IT knowledge is very important.
The aim of this project is to develop human resource information management system that will generally
enhance the organization’s employee management system and other related information by making a new
and computerized system to improve the current system.
2
Many developing countries are in a good position to exploit the opportunity of technological revolution and
advance human development. However countries like Ethiopia are deprived of the benefits of the IT
knowledge is in its early stage.
Currently the organization is using half automated computer based system that means by word and excels
application. Human resource is a function in organizations design to maximize employee performance in
service of an employee’s strategic objectives. HRMS is primary concerned with the management of people
within organizations, focusing on systems and policies, HRMS departments and units in organization
typically undertake a number of activities, including employee’s benefits design Employee recruitment,
“training and development”, Performance appraisal, and rewarding.
1.2 Statement of the problem
It is common to see many governmental and non-governmental institutions locking computerized system to
manage their data. One among these organizations is our client Ethio-Italy Poly Technic Collage. One way
of addressing customer’s record in human resource management is providing a service which is fast and
effective. However, currently these essential factors are lacking from Human Resource Information
Management System for Ethio-Italy Poly Technic Collage.
Ethio-Italy Poly Technic Collage HRMS manages employee’s records manually, which leads to
duplication of data, data inconsistency, data loss and lack of data security. Moreover the manual system is
time consuming and it is difficult to retrieve data, difficulty of searching and modifying employee
information if they need, time consumption because of manual work for simple jobs, need large space to
store file, there is redundancy of data, human energy loss.
Therefore, the purpose of this project is to solve time delay and inefficiency that are caused by manual
working system of the human resource management by developing software which is user friendly, simple,
fast and cost effective so that effective and efficient work could be attained with computerized service.
1.3 Objectives
1.3.1 General Objective
The general objective of this project is to develop the web-based human resource information management
system for Ethio-Italy Poly Technic Collage.
1.3.2 Specific Objectives
The following specific objectives are identified in order to achieve the specified general objective
 To identify the problem of the organization regarding with human resource information
management system.
 To analyze the current system.
 To identify the useful requirement on time
 To design user friendly and interactive system.
 To generate well structural report.
 Implementing the system based on the design.
3
1.4 Scope and Limitations
This project aims in designing a HRMS for Ethio-Italy Poly Technic Collage that is capable of handling
employee record in the organization. Specifically, this project focuses on:-
 Handling employee information (registration, updating, searching and data).
 Handling vacancy announcement.
 Messaging system.
 Preparation and generation of reports.
 Handling user accounts :( create account, update, activate, deactivate and block account).
Due to the time available to complete this project the team was faced to omit payroll system and the system
does not assign user account to other employee except to Ethio-Italy Poly Technic Collage employee. The
system does not take online exam for the applicant. The GUI and associated documentation is in English.
This may present a problem for non- English speakers. The user (applicant) must have some basic
knowledge about how to use the computer.
1.5 Significance of the project
The significance of the new system or proposed system includes:
 Fast and efficient retrieval of data
 Avoiding improper resource consumption like paper, pen, ledger…
 Reduced workload of the office activities and
 Employee can view notification send by the department and human resource office from anywhere
at any time.
 Employee can view posted information’s from anywhere at any time.
 Employee can be able to fill in leave application form in the appropriate fields online.
 Employee can also view their personal information through the system.
 It will minimize the work load of manager by providing fast service.
1.6 Beneficiary of the project
HRM Manager: The manager will benefit from the system to easily manage the overall employee status
including information related to the each employee. The manager will assign the employee in every job
position simply by register, search, and update and delete the unnecessary information of the employee.
Employee: The employee can possible to know the information that regarding to the head office or
manager and simply announce the information to the head office or manager and possible to communicate
with their manager. The employee can view notification send by the manager and human resource office
from anywhere at any time. The employee can be able to fill in leave application form in the appropriate
fields online and view their personal information through the system.
Developer: as the developer of the system we obtain more knowledge, skill and values as we develop the
system.
Applicant: They can view vacant announcement without need to come up, in anywhere and at any time.
They can gather information about the organization what they want. If they fulfill the criteria, they can
4
temporarily register to the organization using the form on the web. Any applicant (user) that fulfills the
requirement in anywhere can participate within the system without any geographical limitation. And also
they can not to be expected in the place of the organization to see whether they are selected to be employee
of the organization or not, simply searching on the web the system.
1.7 Methodology
The appropriate methods that will be used to develop this project are data gathering, development
methodology, development approach, development tools and testing methodology in proper manner in
order to have sufficient information about the existing system and its weakness.
1.7.1 Data gathering methodology
We use different data gathering methods such as interview, observation and document analysis in order to
determine the information, which is used in the existing system and very important to develop web based
human resource information management system for Ethio-Italy Poly Technic collage.
Interview: We will gather information by interviewing the HRMS officers about the existing system. We
have prepared some questions to the human resource management system manager to get the necessary
information about the existing system.
Observation: We will investigate the current employee management system and general information
management system for each employee, to get how the system handle information, how post vacancy are
keep tracking due to this it helps us to get real information how the organization perform its function and
this helps to strength the data that gathered through interview and document analysis.
Document analysis: This technique provides information on how the existing system works. Therefore,
documents related to the existing system of the organization can be assessed that means to gather
information related to the project we analyze different documents. To have detailed awareness about the
related project we use documents such as books and websites to develop the project. During the analysis of
documents, we will consider those documents that can bring more features to the system.
1.7.2 Development methodology
We will use object oriented approach and UML (Unified Modeling Language) to develop our system.
Object-oriented development is not a new technology’s but it has not had widespread use and is still
maturing. Object-oriented analysis starts us on a path that can lead to benefits not only in the analysis
process but in subsequent development phases. Proponents of the object-oriented approach list the benefits
as an easier way to promote the understanding of a system, reusability of models and programming,
modifiability and reduced costs associated with change, and reduced development risk. These benefits lead
to a superior method of analyzing business processes and requirements. Finally, because the contemporary
view of development is from the object-oriented perspective, object-oriented analysis allows you to take
advantage of the contemporary programming languages, operating systems and associated tools.
Reusability is a desired goal of all development and is based on the reluctance of reinventing something
when it has already been invented. Object-oriented development supports this, especially in the concept of
abstraction. The use of objects makes it easier to change and modify systems.
5
The risks associated with the development process are reduced by providing a methodology that promotes
understanding of a system, making information easy to use and reuse throughout a system, and developing
a system that is easier to modify and change making the maintenance process easier. It helps to reduce the
complexity of the analysis and development process.
Because of object oriented have the following ideas we use it since it was:-
 Easier to adapt to changing requirements, easier to maintain, more robust and promotes greater
design and code use.
 High level of abstraction.
 Top down: abstraction at function level.
 OO: abstraction at object level (since objects encapsulate both data (attribute) and function
(method).
 Seamless transition among different phases of software development.
 Encourage good programming techniques.
 Changing one class cannot affect the other.
 Promotion of reusability.
 Because objects are directly modeled from real world problem domain each object stands by itself
or within a small circle of peers (other objects) inheritance (only difference and enhancement is
needed to be designed and coded).
 It is iterative /incremental and it focuses on objects rather than process.
 Its risk measurement is low.
 It is reusable.
 Suitable for projects which have changing user requirements.
1.7.3 Development approaches
A software development approach helps us to structure, plan and control the process of developing
software. There are several software methodologies that can be used in developing software. Based on cost,
the following process models are identified:
 Waterfall process model.
 Prototyping process model.
 Iterative process model.
 Spiral process model.
From the above let us view some of them:
 Waterfall: is a sequential design process, often used in software development process, in which
progress is seen as flowing steadily downward (like waterfall) through the phases of initiation,
analysis, design, testing, implementation and maintenance.
 Prototyping: refers to the activity of creating prototypes of software application i.e. incomplete
version of software program being developed.
 Iterative: The basic idea is that the software should be developed in increments, where each
increment adds some functional capability to the system until the full system is implemented.
6
By comparing the above model our team selects iterative model, because iterative model have the
following advantages:-
 In iterative model we can only create a high-level design of the application before we actually begin
to build the product and define the design solution for the entire product. Later on we can design
and built a skeleton version of that, and then evolved the design based on what had been built.
 In iterative model we are building and improving the product step by step. Hence we can track the
defects at early stages. This avoids the downward flow of the defects.
 In iterative model we can get the reliable user feedback. When presenting sketches and blueprints of
the product to users for their feedback, we are effectively asking them to imagine how the product
will work.
 In iterative model less time is spent on documenting and more time is given for designing.
 Combines benefit of prototyping and waterfall
 Flexibility and re-incorporate additional requirements.
 This methodology keeps the project development in track to its objectives.
 Develop and deliver software in increments, in which Each increment is complete in itself
 Feedback from one iteration is used in the future iterations
1.7.4 Development Tools
In order to develop one system each of hardware and software tools is needed, therefore in our system we
use both hard ware and software
Hardware tools:
Name of material Purpose
Computer laptop used to access services made available by server
Hard disk It is a largest data storage device used to store and transport data.
Flash disk It is small storage device used to transport file from one computer to another.
Printing Used to print or convert the softcopy to hard copy
Table 1.1 hardware tools
Software tools: Under this software tools we use both back end and front end, therefore the following is mandatory
to develop our system.
Software tool Purpose
1.WAMP Stands for web Apache MySQL program used as a server and to create and run different
database queries.
2.dreamweaver It’s an editor software used as a tool or environment for writing and designing html, php
and other codes
3.microsoftword This is used for writing the documentation
7
2010
4.XAMPP It is a server used for creating MySQL and php my admin to store the data.
5.edraw It is a graphical tool which is used to represent different data graphically
7.notepad Its text editor used to write PHP, HTML and JavaScript Programming commands and
syntaxes.
MYSQL data
base
To store and retrieve data from the server
Window 7 and
10
It is the operating system used to run the application on the server.
Table 1.2 software tools
1.7.8 Testing methodology
Testing is the process of finding differences between the expected behavior specified by system models and
the observed behavior of the system. Unit testing finds differences between the object design model and its
corresponding component. Structural testing finds differences between the system design model and a
subset of integrated subsystems. Functional testing finds differences between the use case model and the
system. Finally, performance testing finds differences between non-functional requirements and actual
system performance. We will use white box testing method for testing our system. White box testing is a
method of testing software that tests internal structures or workings of an application. In white box testing,
the tester is often testing for internal security holes and broken or poorly structured coding paths.
We choose to use this method of testing because it has the following advantages.
 It is the combination of unit testing and integration testing.
 White box testing is a software testing method in which the internal structure/ design/
implementation of the item being tested is known to the tester.
 Required to programming knowledge
 Required to implementation knowledge, basic for test case in detail design.
 A side effect of having the knowledge of the source code is beneficial to thorough testing.
 Optimization of code by revealing hidden errors and being able to remove these possible defects.
 Gives the programmer introspection because developers carefully describe any new
implementation.
 Provides traceability of tests from the source, allowing future changes to the software to be easily
captured in changes to the tests.
 White box tests are easy to automate.
 White box testing gives clear, engineering-based, rules for when to stop testing.
8
1.8 Feasibility study
Feasibility study is an important phase in the software development process. It enables the developer to
have an assessment of the product being developed it refers to the study of the product in terms of
outcomes of the product, operational use and technical Support required for implementing it. Feasibility
study should be performed on the basis of various criteria and parameters.
The various feasibility studies are
 Economic Feasibility
 Operational Feasibility
 Technical Feasibility
Economic Feasibility: Economic feasibility determines whether the required software is capable of
generating financial gains for an organization. It involves the cost incurred on the software development
team, estimated cost of hardware and software, cost of performing feasibility study, and so on. For this, it is
essential to consider expenses made on purchases (such as hardware purchase) and activities required to
carry out software development.
In addition, it is necessary to consider the benefits that can be achieved by developing the software for
Human resource information management system for Ethio-Italy Poly Technic Collage. When the system
is automated it does not be require much more cost beyond the capacity of the organization by automating
the system. This is one advantage of solving problems with Human resource information management
system for Ethio-Italy Poly Technic Collage so it is economically feasible because:-The system provide
fast and efficient automated environment. The system has GUI interface and very less user-training is
required to learn it.
This project is economically feasible because its anticipated benefit is greater than the expected cost. The
costs that the new system expenditure is as follows:-
Hardware Cost: The organization required small amount of hardware and software for the system, so no
much more cost has been incurred in implementing the system.
Manpower Cost: The proposed system is user friendly and does not require much knowledge of
computers. Thus there is no requirement of highly qualified staff in computers requiring big amounts of
salaries. Thus no extra expenditure is required for manpower. Therefore the system is financially feasible.
Maintenance Cost: The campus has their own employees that are working in the maintenance field and
they have their own monthly salary so the system does not have much more expenditure in maintaining the
resources of the system.
The benefits or outcomes we are deriving from the product compared to the total cost we are spending for
developing the product is greater. The benefits are more than the older system provides. In the present
system, the development of the new product greatly enhances the accuracy of the system.
Operational Feasibility: Operational feasibility assesses the extent to which the required software
performs a series of steps to solve business problems and user requirements. This feasibility is dependent
on human resources (software development team) and involves visualizing whether the software will
operate after it is developed and be operative once it is installed. It determines how the system satisfies the
9
organizations need and it also offers secure, accurate and efficient system to the organization. The system
in which we will have developed is also compatible to all operating systems. Operational feasibility also
performs the following tasks:-
 Determines whether the problems anticipated in user requirements are of high priority.
 Determines whether the solution suggested by the software development team is acceptable.
 Analyzes whether users will adapt to new software.
 Determines whether the organization is satisfied by the alternative solutions proposed by the
software development team.
Our project is operationally feasible because:
 The HRMS workers support this project.
 The system will reduce the needed time and manpower to give service.
 Manager of the HRMS satisfied for this project.
 Able to use and do according to the graphical user interface on the dynamic website.
 The user (Applicant), employee, and administrator can operate the system easily.
 The system solves the problems of the existing system.
The product is feasible in operational manner. The products work well at design, implementation and also
functional in the real time environment. The system takes consideration of the study of additional human
resource required and their technical expertise, in the present system, all the operations can be performed
easily compared to existing system and supports
Technical Feasibility: Technical feasibility assesses the current resources (such as hardware and software)
and technology, which are required to accomplish user requirements in the software within the allocated
time and budget. For this, the software development team ascertains whether the current resources and
technology can be upgraded or added in the software to accomplish specified user requirements. Technical
feasibility also performs the following tasks.
Analyzes the technical skills and capabilities of the software development team members, and determines
whether the relevant technology is stable and established.
The technical requirement for human resource management in order to do their operation by the new
computerized system is:-Training on the new system to know how it operates and how to use the
computerized system.
If the system is available in the market it fully supports users in technical manner. It provides additional
training needed to be given to the people to make the system work. In the proposed system, the user
interface is user friendly and does not require much expertise and training. This is achieved through
integration of web server and database server in the same environment.
The proposed system is technically feasible as:
 This project is practically applicable with in the current technology.
 The software used to implement the system is well understood by the group members.
We have technical knowledge about:
 PHP used as an interface with XAMPP or WAMP.
 Notepad/Notepad++ to write and edit the code.
 MYSQL to build the database for storing the data.
10
 Unified Modeling Language (UML) model to do analyzing and designing in good manner.
1.9 Project plan
In order to deliver one system it should be need plan the after try to do the system by the appropriate plan
seriously.Project Schedule
1.9.1 Project Time Schedule
The time that is required to accomplish the project and what activity is performed first and which will
continues are listed below.
1.9.2 Project Cost
The cost that is required to accomplish the project is listed below.
No Item description Quantity Price
1 Mobile card 5 1000 ETB
2 Paper 2 pack 2000 ETB
3 Pen 2 pack 300 ETB
4 CD 5 2000 ETB
5 Photo copy 1000 ETB
6 Internet access 1000ETB
7 Flash disk 5 2000 ETB
8 Tasting 5000 ETB
9 Laptop 4 50,000 ETB
10 Implementation 10000 ETB
11 Total cost - 74300 ETB
Table 1.3 project cost
No Activities Nov(01)-
Nov(30)
Dec(1)-
Dec 25,
19/20)
Dec(25)-
Jan
19,19/20)
Dec 11,
2020–Jan
30, 2021
Jan 30,
2021-Feb
1, 2021
Feb 2,
2021
1 Information
gathering
1 Month
2 System
Analyzing
26
Days
3 System
Design
A Month
4 Coding 2 Month
5 Testing 2 Days
6 Delivery 1 Day
11
CHAPTER TWO
REQUIREMENT ELICITATION
a. Introduction
Describing and modeling the major functions of the existing system to identify problems in the existing
system, to provide alternative solutions for the problem identified, to select the feasible solution among the
alternative solution and finally to decide the functional requirements of the proposed new system. This
chapter presents the description of the existing employee record system of Ethio-Italy Poly Technic
Collage Human Resource Management. It presents the major functions of the existing system, documents,
forms and business rules used and reports generated by the current employee record. In addition, it presents
problems faced in the existing system, good practices to be preserved and the players in the existing
system. Alternative solutions to address the problem in the existing system, with options analysis, are also
part of the things discussed in this chapter.
b. Overview of the existing system
Regarding to the work flow in the existing system is involved starting from the human resource manager. If
the human resource need man power they take permission from the human resource manager then they
announces vacant position on the notice board, media , magazine and the like and the new applicant come
to the office and perform registration then based on some criteria the office take the available applicant to
take the examination or interview after this the office select the person who satisfy the criteria of the branch
office, finally the branch office forward the report to human resource about new employees, the human
resource manager can be seen the letter that verify about the new employee after that new employee can be
take two bill ID from human resource one bill to check their medical status and another bill used to check
they are free from any criminal from police ,after all over activity performed the human resource manager
or somebody in the HRM record the specific information about the employee in manual based system.
After hiring the employee then send the hire employee data to department who require the employee in
letter format. And the departments accept the employee and place them to their tasks. If the employee shall
get training, he/she will train in manual or paper based system. This is the one activity that can be
performing to take new employee. There are some many activities that can be done like leave management,
attendance record, generate report, retirement, annual break, registration etc.…those have their own process
to being satisfied.
The existing system involved in human resource management system that performs every activity can be
done manually this leads to less user satisfaction and less interactive system. Because the existing system
of organization using manual system to perform many of their tasks such as data storage, data retrieval,
attendance system and the recording system is manually due to this fact, it is time consuming and boring
.This is the result of lack of computerized system or web based system.
c. Existing System Business Rule
The business rule of the existing system is the following:-
BR1: Employees evaluation (day of presence and absence) must be approved by department head.
12
BR2: Each Employee must have a unique ID.
BR3: When employees are leaving the Human Resource Management by any means, they have to
handover resources or duties the respond the resource in proper manner.
BR4: Reports must be prepared and generated within a specified schedule.
BR5: Whenever the employee is absent from his/her job his/her compensation must be reduced, if he/she
have no permission from department head.
BR6: When employees are reregistered again by any means, the staff must fill employee description in the
employee registration form and update the employee data.
BR7: Whenever new employee category is received, a new Registration form must be prepared.
BR8: Every department requesting employee must be eligible (legal) known in the Collage.
d. Advantage of Existing System
The major and fundamental functions of the existing HRM system of Ethio-Italy Poly Technic Collage are
the following:
Employee registration:-Registering the new Employee to make the member of the Collage and
specifically in which department he or she works in.
Update employees’ information: - the administrator updates every employee’s information as per new
data.
Search employee information: - It is done when the employee needs to get his /her file or information.
Generate reports:-when necessary information is gathered from different departments.
New employee registration: Registration of a new employee manually is the major function of the
existing system of HRM office. It is done when new employee join the Collage after the required
evaluation criteria and procedures.
Work flow of Employee registration
Having finished and passed the evaluation procedure; the new employee comes to the office and take the
new employee registration form and fills necessary information.
 Employee passes the criteria.
 Personnel officer give the new employee registration form for employee.
 Employee fills necessary information on the form.
 Then the form is checked and submitted to the HRM office document manually.
 Then the personnel officer prepares ID and Letters that signifies the employee already member.
 The work flow ends when employee takes his/her ID.
e. Disadvantage of Existing System
The existing system has many drawbacks. Those drawbacks are:-
 Data management system is time consuming.
 Shortage distribution of information for applicants since the vacancy can be posted in the notice
board, newspaper and media may not available for all applicants.
 Difficult to announce the date that the employee to be retirement. needs to require much space to
store the data.
13
 Difficult to modify employee biography.
 Redundancy of data and lack of accurate data.
 Poor data handling mechanism mean that it is lack of security.
 Needs high cost for recording the data and to perform any process and Time taken to search data
from stored file, lack of efficiency, effectiveness.
f. Proposed Solution
The proposed solutions that will be used to solve the problems of the existing system are:-
 Desktop Application
 Networked System
 Web based System
 Android Application
Networked System:-Networked System use a client-server architecture, where the client and server are
two computers connected to the network. The server is programmed to provide some service to the client.
we don’t use this system because system is not only applicable to DDU and the system does need to be
accessed outside DDU during the applicant view the.
Web-based System:-Web based system is client-server software in which the client runs in web browser.
Users access the application from any computer connected to the internet. It is easy to install and maintain,
because once the version is upgrade it is installed on host server, all users can access it straight away.
Develop desktop application: - It is application use to solve the problem that exists on the current system
by storing all the data of the organization in a well manner and it will also retrieve without much effort.
This application does not need any connection on the internet.
Develop Mobile Application: - Another alternative way of solving the existing system problems is by
creating a software application that can be run on mobile devices such as smart phones and tablet
computers. This application use for storing large amount of data and exchange notification between each
actor of the system in a fast way than websites can.
g. Preferred Solution
Our team investigates the alternative solutions that can solve the problem and after detail discussion, we
select web-based system for the new system because of the following reasons:
The preferred solution of the project is web based because
 It meets our knowledge qualification.
 It meets our specification.
 It is easy to use.
 Web based application enables the users to access the services 24/7.
 The preferred solution also durable and accessible make it cost effective
 The preferred solution can deliver information extremely effective
14
h. Domain Modeling with CRC Card
A Class Responsibility Collaborator (CRC) Model is a collection of standard index cards that have been
divided in to three sections. A class represents a collection of similar objects, a responsibility is something
that a class knows or does, and a collaborator is another class that a class interacts with to full fill its
responsibility. CRC models are a brainstorming tool used in the design of object oriented software and
typically used when first determining which classes are needed and how they will interact.
Class name: MANAGER
Responsibilities:
SSN
Full name
Age
Sex
Register employee
Post announcement
Post exam schedule
Manage data
Place employee
Collaboration:
EMPLOYEE
Table 2.8 CRC card of manager
Class name: APPLICANT
Responsibilities:
Full Name
Age
Sex
Job position
Apply to vacancy
Take exam
View placement
Collaboration:
MANAGER
Table 2.8 CRC card of applicant
15
Class name: EMPLOYEE
Responsivities:
SSN
Full name
Age
Sex
Job position
Generate report
Collaboration:
MANAGER
Table 2.8 CRC card of employee
2.9 Essential Use Case of Existing System
The essential use case of the existing system was the following, since the existing system was manual
system there is no any form of login and logout as computerized system.
Figure 2.9 use case diagram of existing system
16
2.10 Essential Use Case Documentation
Use case name Register employee
Identifier UC-1
Actor HRM manager
Discription The hrm manager can register each of the
employee and can be update and delete
each of the data.
Pre condition The manager should be know the over all
information of each employee befor
registering the employee.
Flow of event The employee can be finish the over all
process of the employty the hrm activity.
Post condition The emplyee registered to the existing
data of the other employee.
Table 2.10.1 existing essential use case documantation of register employee
Use case name Vacancy announce
Identifier Uc-2
Actors HRM manager
Description The manager can announce the vacancy to
each applicant.
Pre condition The applicant must be read and fullfill the
requirement of the vacance.
Flow of event The applicant should be apply and take
the exam from the hrm manager and
identifies pass and fail to the applincy.
Post condition If they pass it was normal employee rather
it fail.
Table 2.10.2 existing essential use case documantation of announce vacancy
Use case name Post exam schedule
Identifier Uc -3
Actors HRM manager
Description The hrm manager after announce vacancy
post exam schedule.
Precondition The hrm should be post vacany
announcement.
Flow of event The applicant apply and take exam should
be identifies pass and fail exam.
Post condition Applicant can be employement.
17
Table 2.10.3 existing essential use case documantation of post exam schedule
Use case name Place employee
Identifier Uc-4
Actors HRM manager
Description The hrm manager can place the employee.
Precondition The applicant should finish the process
and cameup to employeement.
Flow of event The applicant can process the
empoyement process to come to the
employeement.
Post posdition The employee get the place of work.
Table 2.10.4 existing essential use case documantation of place employee
Use case name Manage data
Identifier Uc -5
Actors HRM Manager
Description The hrm manager manage the over all
data of the office of the hrm.
Pre condition The hrm manager should know the over
all of data.
Flow of event The hrm manager register each employee
one by one and identifies each employee
by specific id.
Post condition The data is managed by hrm manager.
Table 2.10.5 existing essential use case documantation of manage data.
Use case name Apply
Identifiers Uc -6
Actors Applicant
Description The applicant can apply to the vacancy
position that is posted from hrm manager.
Pre condition The applicant must understand the vacany
befor appling to the position.
Flow of event The applicant see the announcement and
fulfil the requirement.
Post condition The applicant apply to the postion.
Table 2.10.6 existing essential use case documantation of apply.
Use case name Take exam
Identifiers Uc -7
18
Actors Applicant
Description The applicant take the exam after
applying to the vacancy.
Pre condition The applicant should be apply to the
position fullfill the criteria.
Flow of event The applicant view the position and apply
to that positon and take the exam.
Post condition Applicant take exam.
Table 2.10.7 existing essential use case documantation of take exam.
Use case name Generate report
Identifiers Uc -8
Actors Employee
Description The employee can generate report to hrm
office in every activity.
Pre condition The employee must be fullfil the
employeement criteria.
Flow of event Starting from the applicant time the
employee fullfill every activity of the
employement.
Post condition Report is generated.
Table 2.10.8 existing essential use case documantation of generate report.
Use case name View placement
Identifiers Uc -9
Actors Employee
Description The employee can view the place of the
work office or department.
Pre condition The employee must be pass the exam that
taken from the hrm office.
Flow of event The employee or applicant apply to the
vacancy then it go through process and
come to employeement.
Post condition Each employee view place work.
Table 2.10.9 existting essential use case documantation of view placement.
2.11 Essential User Interface Prototype
The essential user interface prototype is a traditional user interface prototype this implies you convert your
hand -drawing and sticky notes into same thing a little more substantial.
19
User interface prototyping an iterative analysis technique which user are actively involved in the mocking
up of the user interface of a system
In our case the following is the essential user interface prototyping of the existing system.
Employee Registration form:
20
CHAPTER THREE
SYSTEM ANALYSIS
3.1 Introduction
Studying the existing system is possible to understand that how the proposed system can solve the existing
system problems. This helps to determine both functional and non-functional requirements. The boundary
and the actors who are involved in Ethio-Italy Poly Technical Collage human resource management system
by using use case diagram along with the written use case scenarios that can be described.
Reviewing the existing system brings about an important contribution to the entire development process.
On doing this phase we can realize what is going wrong, what to change, what activity or practice to
encourage, and what alternative solution to propose.
3.2 Overview of New System
The system under development is the Ethio-Italy Poly Technic Collage Human Resource Information
Management System which will offer different service to the organization. The system would be able to do
the management of the employee biography, vacancy announcement, messaging system, user account
management based on the information of the existing system that was discussed in the previous chapters.
3.3 System Requirements
3.3.1 Functional Requirement
Functional requirements are mandatory requirements that must be incorporated in any system. The
functional requirements for the new system that will replace the existing system include:-
 Data storage and retrieval: The system should store information about the employee in terms of
their name, sex, date of hired and other records and should be retrieved or search the information
when necessary for the employee. The searching of information should be easy and as data is saved
properly in a well-organized database server, the process of retrieving data will be simple and fast.
 Enquires and report functions: The system should incorporate reports generalization facilities so
that the manager of the system can easily filter out the reports of each task. The functional
requirement of the system will be able to reduce the degree of communication problems between
the user and the organization.
 The system should provide user authentication.
 Searching, updating and deleting records should be possible.
 Posting announcements: - The system posts vacancy position within respect salary and notice for
the applicants to register online.
 Register applicant online: - The system registers applicants’ who wants to be hired in the institution
with appropriate information. Without coming to the office they can be able to register online by
using the system.
 Placing new employee: - The system is able to recorded the new employed applicants and able to
place to their respected position.
21
 Leave management: - The system allows to the employee able to fill in leave application form in
the appropriate fields and the human resource manager allow leaving approval application based on
the reason what the employee can be illustrated.
 Message or notification:-The system is able to communicate the employee by sending the message
to the other employee or to the manager.
In shortly the functional requirement of our system is:-
 Login
 Logout
 Messaging system(send, receive, reply)
 Employee registration
 Vacancy announce
 Manage account (create, activate and deactivate, update).
 Place employee
 Leave request
 Approve leave
 View approved leave
 Post exam schedule
 Applicant registration
 Approve applicant.
3.3.2 Non Functional Requirement
Non-functional requirements are requirement that can support and give more quality for the system.
Efficiency:-The system respond to applicant’s request as fast as possible and should be fully available for
every time.
Easy to use:-The general organizational views are easy to use and innate.
Reliability: - It will computerize the HRM service system as its final goal. Therefore it will computerize
employee service system when it is finally completed.
Security: -Security is the main part of the system to control it. This system provides an access to privileged
or to an authorized user by giving account for each and every special function.
Users interface:-User interface is menu driven and attractive and also the interface is user friendly and
compatible with different web browsers.
Error handling: -This system handles error done by the user giving error message when the user enters
wrong inputs.
3.4 System Modeling
System modeling is a UML diagram that is used for describing user scenarios and capturing user needs. It
is used during the analysis phase to represent the external behaviors (actors, the boundary and use cases
including the association between them).UML is the representation of deferent ideas using methodologies
but UML itself is not methodology. UML is worldwide acceptable representation (notation). It can be used
with the object oriented methodologies to denote the analysis and the design phases. And also can be used
22
to represent anything using diagrammatical representation. Therefore, from UML models that we use in
this project are the following:-
3.4.1 System Use Case Diagram
The use case diagram is used to define the core elements and processes that make up a system. The key
elements are termed as “actors” and processes are called “use case”. The use case diagram shows which
actors interact with each use case. It should capture the functional system components.
ETHIO-ITALY POLY TECHNIC COLLAGE HUMAN RESOURCE MANAGEMENT SYSTEM
23
3.4.2 Use case Documentation
Use case name Login
Identifiers UC -1
Description The user login to the system to navigate the system
Actors Admin, HR manager, Employee
Pre-condition The user must have user name and password.
Basic course of action 1. The user browses the system
2. The user clicks login link
3. The system displays the login page
4. The user enters the username and password
5. The user clicks on login button
6. The system takes the user to the page.
7.The use case end
Alternative course of action A. If the user name and password is not correct
A5. The system displays user name or password wrong
A6. The use case goes to step 4 in the basic course of action
A7. The use case ends
Post condition The user logged to the system.
Table 3.4 .1use case documentation of the login page.
Use case name Logout
Identifiers Uc-2
Description The user logout the system.
Actors Admin, HR manager, Employee, applicant
Pre-condition The user must logout the system after navigate the system.
Basic course of action 1. he user browses the system
2. The user login to the system
3. The system authenticates the user
4. The user do what he/she want
5. The user clicks on logout button
6. The system takes the user out of the page.
7. The use case end
Alternative course of action A. If the identification is not correct
A3. The system displays identification wrong
A4. The use case goes to step 2 in the basic course of action
A5. The use case ends
Post condition The system was logged out.
Table 3.4.2 use case documentation of new system logout.
24
Table 3.4.3 use case documentation of create account.
Use case name update account
Identifiers Uc-4
Description The admin update account
Actors Admin
Pre-condition The account must create.
Basic course of action 1. HR officer browse system
2. The user login to the system having user name and password
3. The system authenticates the user inputs
4. Click update account
5. HR officer fill required information.
6. Click update account
7. Search found from database.
8. Display searched result.
9. Click update account button.
10. Update account form database.
11. Update account notification.
The use case ends
Alternative course of action A. If user enters wrong information
A3. System displays information is wrong message
Use case name Manage account
Identifiers Uc-3
Description The administrator manages account.
Actors Admin
Pre-condition The admin should login to the system using Uc-1
Basic course of action 1. The user browse the system
2. The user login to the system having user name and password
3. The system authenticates the user inputs
4. User selects create account
5. The user fill the form
6. The user click create account
7. The system save the new account
8. The system display message successfully crate the account
Use case is ends
Alternative course of action A. If user enters wrong information
A3. System displays information is wrong message
A4. The use case goes to step 2 in the basic course of action
A5. The use case end
Post condition The account is managed.
25
A4. The use case goes to step 2 in the basic course of action
A5. The use case end
B. If account does not exist
B6. System displays message account does not found
B7. The use case goes to step 5 in the basic course of action
B8. The use case end
Post condition Account is updated.
i. Table 3.4.4 use case documentation of update account
Use case name Delete account
Identifiers Uc-5
Description The admin can delete account
Actors Admin
Pre-condition User must login and account is must be exist.
Basic course of action 1. The user browses the system
2. The user login to the system having user name and password
3. The system authenticates the user inputs
4. Officer click delete account button,
5. HR officer fill required information.
6. Click delete account
7. Search found from database.
8. Display searched result.
9. Click confirm delete account button.
10. Delete account form database.
11. Delete account notification.
12.The use case ends
Alternative course of action A. If user enters wrong information
A3.System displays information is wrong message
A4.The use case goes to step 2 in the basic course of action
A5.The use case end
B. If account does not exist
B6. System displays message account does not found
B7.The use case goes to step 5 in the basic course of action
B8. The use case end
Post condition Account is deactivated.
Table 3.4.5 use case documentation of deactivate account.
Use case name Vacancy announce
Identifiers Uc-6
Description The HR manager announces the vacancy position.
Actors HR manager.
Pre-condition The user must login to the system.
26
Basic course of action 1. The user browses the home page
2. HR officer login to the system by inserting the user name and
password
3. The system authenticates user information
4. While the user select approve, vacancy announcement form will
display
5. The user fills the information
6. The user click on post button
7. The use case ends
Alternative course of
action
A. If the user doesn’t have access privilege to use the system
A3. The system informs the user to fill the correct information
A4. The use case goes to step 2 in basic course of action
A5. The use case ends
B. If the vacancy file is not correctly filled
B6. The system informs the user to fill correctly
B7. The use case goes to step 5 in basic course of action
Post condition Vacancy is announced.
3.4.6 Use case documentation of vacancy announcement.
Use case name View vacant position
Identifiers Uc-7
Description The applicant can view the vacant position.
Actors Applicant
Pre-condition The user want to see
Basic course of action 1. The user browses the system
2. The user click on vacant menu
3. The user select from list of options
4. The system displays vacant
5. The user view the vacant
6. The use case ends
Alternative course of action A. If there is no vacant position
A4. The system displays 'no vacant position' message
A5. Then use case ends
Post condition If there is a vacant position see the position.
Table 3.4.7use case documentation of view vacancy position
Use case name Applicant registration
Identifiers Uc-8
Descriptions The applicant want to registered on position
Actors Applicant
Pre-condition Vacancy must be announced
Basic course of action 1. The user browses the home page
27
2. The applicant clicks on apply button
3. The applicant fills the form
4. The applicant clicks submit button
5. The applicant submits the filled information to HR office
DB
6. The use case ends.
Alternative course of action A. If the applicant does not fill the form correctly
A4.the system informs the applicant to fill correct input
A5. Use case goes to step 3 in basic course of action
A6. The use case ends
Post condition Applicant is successfully registered.
Table 3.4.8 use case documentation of applicant registration.
Use case name Applicant approval
Identifiers Uc-9
Description Used to approve the registered applicant based on the given announced
criteria
Actors HR manager
Precondition The applicant must be registered to the position.
Basic course of action 1. The user browses the system
2. The user login in to the system
3. The system validates the inputs
4. The system displays the home page
5. The user selects applicant detail
6. The system displays applicants detail information
7. The user checks the applicant information with the posted one
8. The user clicks on approve button
9. The system displays successfully approved message
10. The use case ends
Alternative course of
action
A. User is not privilege to the system
A3. The system informs the user to input correct information
A4. The use case goes to step 2 in the basic course of action
A5. The use case ends
B. If the user reject the applicant
B7."Reject message" is sent to applicant
B8. The use case ends
Post condition Applicant successfully approved.
Table 3.4.9 use case documentation of approve applicant.
Use case name Post exam schedule
28
Identifiers Uc-10
Description The appropriate actor can post exam schedule.
Actors Admin
Pre-condition Applicant must be approved.
Basic course of action 1. The user browse the system
2. The user login in to the system
3. The system validates the inputs
4. The user selects view register
5. The user selects applicant detail
6. The system displays applicants detail form
7. The user select exam schedule
8. The system displays schedule form
9. The user fills the schedule
10. The user select post button
11. The system displays schedule posted message 12.Use case ends
Alternative course of action A. User is not privilege to the system
A3. The system informs the user to input correct information
A4. The use case goes to step 2 in the basic course of action
A5. The use case ends
Post condition The schedule is posted.
Table 3.4.10 use case documentation of post exam schedule.
Use case name Pre-employment registration
Identifiers Uc-11
Description Used to temporarily register the applicant to be a member of the organization
Actors Applicant
Pre-condition Finally selected applicant that gets username and password from HR Officer
Basic course of action 1. The user browses the system
2. The user login in to the system
3. The system validates the inputs
4. The user selects registration
5. The system displays registration form
6. The user fill the form
7. The user clicks on Submit button
8. The system displays "successfully sent" message
9. Use case ends
Alternative course of action A. User is not privilege to the system
A3. The system informs the user to input correct information
A4. The use case goes to step 2 in the basic course of action
29
A5. The use case ends
B. If the applicant enters incorrect input
B7. The system informs the user to fill correctly
B8. The use case goes to step 6 in basic course of action
B9. The use case ends
Post condition Pre employment successfully registered.
Table 3.4.11 use case documentation of pre-employment registration
Use case name Placement
Identifiers Uc-102
Description HR Officer place competent applicants as employee
Actors HR manager
Pre-condition Pre-employment registration
Basic course of action 1. The user browses the system
2. The user login to the system having user name and password
3. The system authenticates the user inputs
4. The user select view register
5. The user select employee detail and click on placement
6. The system displays placement form
7. The user fills the form
8. The user click on place button
9. The system informs the user “placed successfully” and employee
information is recorded in the database
Alternative course of
action
A. If the user input is not correct
A3. The system informs the user to input correct information
A4. The use case goes to step 2 in the basic course of action
A5. Use case ends
Post condition The HR manager successfully placed employee.
Table 3.4.12 use case documentation of placement.
Use case name Leave request
Identifiers Uc-13
Description Used to request the HR officer to leave from the organization
Actors Employee
Pre-condition The employee have sufficient reason
Basic course of action 1. The user browses the system
2. The user login in to the system
3. The system validates the inputs
4. The user selects leave application
30
5. The system displays leave application form
6. The user fill the form
7. The user clicks on Submit button
8. Use case ends
Alternative course of action A. User is not privilege to the system
A3. The system informs the user to input correct information
A4. The use case goes to step 2 in the basic course of action
A4. The use case ends
Post condition The employee send to HR manager leave request.
Table 3.4.13 use case documentation leave request.
Use case name Approve leave
Identifiers Uc-14
Description Used to leaved employee from his work.
Actors HR manager.
Pre-condition Must be leave request is sent.
Basic course of action 1. The user browses the system
2. The user login in to the system
3. The system validates the inputs
4. The user selects view leave details and select view requested leave
5. The system displays leave requests
6. The user selects approve button
7. Use case ends
Alternative course of
action
A. User is not privilege to the system
A3. The system informs the user to input correct information
A4. The use case goes to step 2 in the basic course of action
A4. The use case ends
B. The user may reject the request
B6. The system sends 'leave request is rejected' to the employee
Post condition The HR manger approve the leave.
Table 3.4.14use case documentation of approve leave.
Use case name View approved leave
Identifiers Uc-15
Description Employee can view the approved leave.
Actors Employee
Pre-condition The leave form is approved.
Basic course of action 1. The user login in to the system
2. The system validates the inputs
3. The user selects approved leave menu
31
4. The system displays approved leave employee
5. The user can see approved leaves
7.Use case ends
Alternative course of action A. User is not privilege to the system
A2. The system informs the user to input correct information
A3. The use case goes to step 1 in the basic course of action
A4. The use case ends
Post condition The employee views the approved leave.
Table 3.4.15 use case documentation of view approved leave.
Use case name Send message
Identifiers Uc-16
Description To send message notification from one user to another for any purpose.
Actors Any user
Pre-condition User want to send message for one purpose.
Basic course of action 1. The user login in to the system
2. The system validates the inputs
3. The user select message menu
4. The system displays message form
5. The user write the message
6. The user enter the destination address
7. The user click on the send button
8. The system displays 'message is successfully' send message
9. Use case ends
Alternative course of action A. User is not privilege to the system
A2. The system informs the user to input correct information
A3. The use case goes to step 1 in the basic course of action
A4. The use case ends
Post condition Message successfully sent.
Table 3.4.16 Use case documentation of send message.
Use case name View message
Identifiers Uc-17
Description To view message notification that is sent from someone
Actors Any user of the system.
Pre-condition Message is received.
Basic course of action 1.The user login in to the system
2.The system validates the inputs
3.The user select message menu
4.The system displays message form
5.The user click on the title
32
6.The system displays the message
7.The user view the message
8.Use case ends
Alternative course of action A. User is not privilege to the system
A2. The system informs the user to input correct information
A3. The use case goes to step 1 in the basic course of action
A4. The use case ends
Post cost of action Message is viewed.
Table 3.4.17 use case documentation of view message.
Use case name Reply message
Identifiers Uc-18
Description Used to reply message
Actors Any actors
Pre-condition Viewed message.
Basic course of action 1.The user login in to the system
2.The system validates the inputs
3.The user select message menu
4.The system displays message form
5.The user click on the title
6.The system displays the message
7.The user view the message
8.The user write for reply
9.The user click on reply button
10.The system displays 'message successfully sent' message
11.Use case ends
Alternative course of action A. User is not privilege to the system
A2. The system informs the user to input correct information
A3. The use case goes to step 1 in the basic course of action
A4. The use case ends
B: If the viewed message does not need reply
B7: The use case ends
Post condition Message successfully sent.
Table 3.4.18 use case documentation of reply message.
3.4.3 System Activity Diagram
Activity diagrams are used to document the logic of a single operation /methods, a single use case, or the
flow of logic of a business operation. In many ways, activity diagrams are the object oriented equivalent of
flow charts and Dataflow Diagrams (DFD) from structure development. The activity diagram of our system
is the following:
33
Figure 3.5.1 activity diagram for login
34
Figure 3.5.2 activity diagram for create account.
35
3.4.4 System Sequence Diagram
Sequence diagrams are an interaction diagrams that shows how processes operate with one another and in
what order. It shows interaction of objects and classes involved in the scenario and the sequence of
messages exchanged between the objects needed to carry out the functionality of use case scenarios. The
sequence diagram of our system is the following:
Figure 3.6.1
sequence diagram of login page.
36
Figure 3.6.2 sequence diagram of create account.
3.4.5 Conceptual Class Diagram
Class diagram is used to model the static design view of the system. The purpose of design is to model how
the software will be built. Thus, the purpose of design-class modeling is to model the static structure of
how the system is going to be built.
The only difference between the class model in design phase and analysis phase is, in design phase the
focus is on the solution space rather than the problem space. The class model from the analysis phase is
evolved to design phase class model by introducing changes based on the implementation technology.
37
Figure 3.4.5.1 conceptual class diagram
38
Actors Rule description
HR
manager
Should have user account to login to the system. And should have announce vacancy to
applicant page when applicant fulfill the criteria it approve the request.
Applicant Should read the vacancy and when they fulfill the criteria they register to the position and
should take exam by going to the officer.
Employee Should have user account to login and navigate the system and when they request leave form
they should write the evidence reason to the manager unless and otherwise they can’t get
approved.
Admin Should create, delete, and update account to DDU employee.
39
CHAPTER FOUR
SYSTEM DESIGN
4.1 Introduction
Systems design is multi-step process that focuses on data structure software architecture, procedural
details, (algorithms etc.) and interface between modules. The design process also translates the
requirements into the presentation of software that can be accessed for quality before coding begins. It is
the process of defining and developing a system to satisfy specified requirements of the user. Designers in
all disciplines draw on fundamental design concepts and principles. This chapter focuses on transforming
the analysis model into the design model that takes into account the non-functional requirements and
constraints described in the problem of the statement and requirement analysis sections discussed earlier.
This document describes the requirements for developing the human resource information management
system for Ethio-Italy Poly Technic Collage.
4.2 Proposed Software Architecture
In this project the team uses a three tier architecture which has three layers. Three tiers Architecture is an
architecture in which the functional process logic, data access, computer data storage and user interface are
developed and maintained as independent modules on separate platforms. For Ethio-Italy Poly Technic
Collage human resource information Management system we used the three tier architecture. These three
layers are:-
Figure 4.2 proposed software architecture.
4.3 Subsystem Decomposition
The concept of decomposing the system into its subsystem, enhance the reusability, flexibility and
maintainability, and easily understandability to the system.
40
Figure 4.3 subsystem decomposition.
4.4 System Class Diagram
Class diagram provides an over view of the target system by describing the object and classes inside the
system and the relationships between them. It also proved a wide variety of usages from modeling the
domain specific data structure to detailed design of the target system. The form diagram allows you to
generate diagram automatically with user defined scope.
41
APPLICANT
+fname=varchar
+age=int
-CGPA=int
+sex=varchar
request()
register()
view()
EMPLOYEE
+fname=varchar
-cgpa=int
+sex=char
-SSn=int
+jop positionvarchar
request()
HR MANAGER
Fname=varchar
Sex=varchar
SSN=int
manage()
ADMIN
+admin
name=varchar
-ID=int
-ac.type=char()
create()
update()
activate/deactivate()
Request
+fname=varchar
+position=varchar
+Case=varchar
+type of
leave=varchar
submit()
cancel()
registration
+fname=varchar
-cgpa=int
+email=char
+sex=int
+position=varchar
register()
view vacancy
+start date=int
+end date=int
+position=varchar
+requirement=varchar
apply()
view approved
+fname=varchar
+date=int
view()
Login
typeuser=varchar
username=char
password=char
login()
cancel()
forgotpassword()
announce vacancy
+start date=int
+end date=int
+position=varchar
+requirement=varchar
+ammount=varchar
post()
View()
account
-Ac.type=char
#username=char
#password=char
create()
update()
activate/deactivate()
generate report
+type=varchar
send()
post exam schedule
+date of exam=int
+requirement=varchar
post()
approve
+registered info=varchar
approve()
placement
+fname=varchar
+position=varchar
Fill()
view()
Login()
Post()
post
1.1
1.*
1.*
1.*
1.*
Manage()
M.*
1.*
1.*
1.*
-memberName
request
Figure 4.4 system class diagrams.
4.5 Stat Chart Diagram
State chart diagram shows the different states of an object during its life and the motivations that cause the
object to change its state and view objects as machines or finite mechanisms. This diagram shows the
sequence of activities of the HRMS what action will be performed first and which will be the coming.
42
viewvacancy registration form fillform
data base
HR manager
Approved
view
applicant fill
summit
acess
check
send
view
exit
no
register
exit
Figure 4.5 state chart diagram of applicant
browse fill create
Data base
employee form
submitt
check
yes
no
Created successfully
click
Figure 4.5 state chart diagram of employee create account
4.6 Collaboration Diagram
Collaboration diagram shows the same information that is depITed in sequence diagram, but emphasize the
organization of objects rather than the time ordering.
43
Figure 4.6 collaboration diagram of login
Figure 4.6 collaboration diagrams for apply on vacancy.
4.7 Persistent Data management
Persistence is the same as design class in term of their contents, but with additional as it’s the database
schemas of the data. Though the design is object oriented, data management part is relational. It is
converting the object oriented class diagram into persistence diagram.
Table 4.7 persistence data management of admin
Accounts
Field Names Type Visibility Key Description
44
User name varchar(20) - primary Not Null
Password varchar(20) - Not Null
Email address varchar(20) - Not null
Table 4.7 persistent data management of account
Table 4.7 persistent data management of admin
Table 4.7 persistent data management of employee.
Admin
Field Names Type Visibility Key Description
-ID_num varchar(20) - Primary Not Null
-Admin Name varchar(20) - Not null
EMPLOYEE
Field Names Type Visibility Key Description
-Ssn Int (20) - Primary Not Null
+Employee
Name
varchar(20) + Not null
+Department Varchar(25) + Not null
+Age Int + Not null
+Sex Char + Not null
Vacancy
45
Table 4.7 persistent data management of vacancy.
Table 4.7 persistent data management of message.
Field Names Type Visibility Key Description
+Date Date() + Foreign key Not Null
Vacancy type varchar(20) + Not null
Requirement Varchar (100) + Not null
Position Varchar + Not null
Message
Field Names Type Visibility Key Description
Sender name varchar(20) + Not Null
Reciver name varchar(20) + Not null
Time Int + Not null
Login
Field Names Type Visibility Key Description
+User name varchar(20) + Not Null
-Password varchar(20) - Not null
+Email address Char + Not null
46
Table 4.7 persistent data management of login
Table 4.7 persistent data management of applicant.
4.8 Component Diagram
Component diagram portrays the software components which will be used to build the system. Its goal is to
distribute system class into large scale cohesive components. It helps to divide large software into smaller
part which makes it easy to organize the software development work among the development team
members.
Figure 4.8 component diagram of the system.
Applicant
Field Names Type Visibility Key Description
+Full name varchar(20) + Not Null
+Department varchar(20) + Not null
CGPA Int + Not null
Phone no. Int + Not null
Email Char (15) + Not null
47
4.9 Deployment Diagram
Deployment model is a model the configuration of the run time elements. It provides necessary
environment in which system components are to be executed in. This model will be used to show how the
hardware in the organization will be connected and which component of the software will be deployed in
hardware.
Figure 4.9 Server architecture
48
Figure 4.10 User Interface
49
Figure 4.10 Login Page
50
CHAPTER FIVE
CONCLUSION AND RECOMMENDATIONS
5.1Conclusion
Ethio-Italy Poly Technic Collage Human Resource Information Management System is software that can
be able to solve the problem that occurs in manual system.
An effort has been made to study HRMSof Ethio-Italy Poly Technic Collage as partial fulfillment of BSc
degree in Information Technology. In doing the study the team has tried to follow object oriented system
analysis and design methodology.
Since the success and failure of any system depends on gathering the right information through different
fact-finding techniques and user involvements, the team has made the best effort to gather requirements.
After a detail review and study of the existing system of HRMS models have been designed to reflect the
new system that is supposed to solve problems. Designing computerized HRMS of Ethio-Italy Poly
Technic Collagehelps to maintain a computer based HRMS.
In order to solve different problems existed the team has tried to propose a solution that at least reduce the
existed problems and model the proposed system using different tools and methodologies. We believe that
different tools and techniques has helped us a lot in capturing real user requirements and model the right
system for the users for their day to day transactions. Thus it should have the precedence in know-how and
experience in collecting, processing and utilizing information.
Ethio-Italy Poly Technic Collage Human Resource Information Management System is a web based
application to serve the whole employee in the Ethio-Italy Poly Technic Collage . This system is to serve
Human Resource Manager, Administrator to reduce work load and save time.
Through various challenging, now the team is coming to the end of this project. Those different challenges
made possible by the cooperation of all the group members.
5.2Recommendations
As our system means Ethio-Italy Poly Technic Collage Human Resource Information Management System
we recommend that all activity that is done by our system is efficient, effectively and secured in all side.
For Ethio-Italy Poly Technic Collage Human Resource Information Management, we would like to
recommend that, this system is very essential and the office must use the system effectively by running the
system in all functional side. The entire employee in the HRMS must use the system in similar manner to
increase employee performance and to control over all activities in.
51
REFERENCES
[1] www.eipc.com)“ history of the Collage”
[2] J.Jones. (2001,May 15).difference between constraint and limitation(3rd
ed.)[online].online.Available:https://www.Quara.com
[3] Dianll Arthur. Managing human resource in small and midsized companies.1986, 2nd edition, amacom.
[4] William p.anthony, k.michelekacmarpamal. l.perrewe’tohumanResource management a strategic
Approach, 4th edition.
[5] Trevor Bolton, An introduction to human Resource Management, 2002 3rd edition.

HRMS

  • 1.
    FEDERAL TECHNICAL, VOCATIONAL,EDUCATION AND TRAINING INSTITUTE ETHIO-ITALY POLY TECHNICAL COLLAGE SATELLITE CAMPUS DEPARTMENT OF INFORMATION TECHNOLOGY HUMAN RESOURCE MANAGEMENT SYSTEM FOR ETHIO-ITALY POLY TECHNIQUE COLLAGE Prepared By: No Name………………………………………………………………………ID 1. Beniyam Abdulmged……………………………………………………R/951/10 2. Yohnnes Adane……………………………………………………..……R/959/10 A Project Submitted to Ethio-Italy Poly Technical Collage in Partial Fulfillment of the Requirements for the Bachelor of Science in Information Technology Junary, 2021
  • 2.
    ii FEDERAL TECHNICAL, VOCATIONAL,EDUCATION AND TRAINING INSTITUTE ETHIO-ITALY POLY TECHNIC COLLAGE SATELITE CAMPUS DEPARTMENT OF INFORMATION TECHNOLOGY Ethio-Italy Poly Technical Collage Human Resource Information Management System PREPARED BY: No. Name………………………………………………………………………ID 1. BENIYAM ABDULMGED………………………………………………R/0011/07 2. YOHNNES ADANE………………………………………………………R/0120/07 APPROVED BY: Signature Abay G.(MSc.) ………………………………….. EXAMINING BOARD: No. Name Signature 1. ………….…… …………. ………………………… 2. …………………………. …………………………. 3. …………………………. …………………………..
  • 3.
    iii ACKNOWLEDGMENTS The success ofthis Project would have not been possible without the guidance and assistance of some individuals to whom we give our deepest and profound gratitude. First of all, we thank our almighty God, whom all the blessings and knowledge come from, thank you our advisor Mr. Abay G. for assisting and providing us the support and the knowledge we might needed to write this document. Secondly we would like to express our group member to integrate different idea to do our document in different side by merging different ability to each other and for contribution of each of them in many times. Our parents, for their continuous support and understanding, to my friends, for their moral support and encouragement, And to all the people who in one way or another have contributed to make this project possible.
  • 4.
    iv ACRONYMS AND ABBREVIATIONS HRMHuman Resource Management HTML Hypertext Markup Language ICT Information Communication Technology MYSQL My Structured Query Language OOSD Object Oriented System Development PHP Hypertext Preprocessor XAMPP X (cross platform), Apache, MYSQL, PHP and Perl
  • 5.
    ABSTRACT Human Resource ManagementSystem is a process of managing the overall activity of the Employees of a certain company and it is the process of identifying the information that needed to that organization. Ethio-Italy Poly Technic Collage Human Resource Information Management System is software that can be able to solve the problem that occurs in manual system by managing the overall employee activities in the Collage. The proposed system mainly have the significances of reducing man power, time and cost and wastage of resource. In order to achieve the computerized system we used UML (Unified Modeling Language) and object oriented approach to design our system and used Iterative testing methodology to test the system. The data gathering methods which are used are interview, document analysis and observation. We used various hardware and software technologies in order to develop our system. This project aims to develop a new system by fulfilling all necessary requirements that are needed by users. The motivation of this document is to make the management of all Human Resource activity starting from employee, applicant, manager and the activity of the admin system process clear to understand and to create well designed system that can make the management process more efficient and effective.
  • 6.
    i Table of Contents CHAPTERONE...................................................................................................................... 1 INTRODUCTION ................................................................................................................... 1 1.1 Background ............................................................................................................... 1 1.2 Statement of the problem .......................................................................................... 2 1.3 Objectives.................................................................................................................. 2 1.3.1 General Objective.................................................................................................. 2 1.3.2 Specific Objectives................................................................................................ 2 1.4 Scope and Limitations............................................................................................... 3 1.5 Significance of the project ........................................................................................ 3 1.6 Beneficiary of the project.......................................................................................... 3 1.7 Methodology............................................................................................................. 4 1.7.1 Data gathering methodology ................................................................................... 4 1.7.2 Development methodology ..................................................................................... 4 1.7.3 Development approaches ........................................................................................ 5 1.7.4 Development Tools ................................................................................................. 6 1.7.8 Testing methodology................................................................................................... 7 1.8 Feasibility study........................................................................................................ 8 1.9 Project plan ............................................................................................................. 10 1.9.1 Project Time Schedule......................................................................................... 10 1.9.2 Project Cost ......................................................................................................... 10 CHAPTER TWO................................................................................................................... 11 REQUIREMENT ELICITATION......................................................................................... 11 2.1 Introduction............................................................................................................. 11 2.2 Overview of the existing system............................................................................. 11 2.3 Existing System Business Rule............................................................................... 11 2.4 Advantage of Existing System................................................................................ 12 2.5 Disadvantage of Existing System ........................................................................... 12 2.6 Proposed Solution ................................................................................................... 13 2.7 Preferred Solution ................................................................................................... 13 2.8 Domain Modeling with CRC Card ......................................................................... 14
  • 7.
    ii 2.9 Essential UseCase of Existing System........................................................................ 15 2.10 Essential Use Case Documentation............................................................................ 16 2.11 Essential User Interface Prototype............................................................................. 18 3.1 Introduction............................................................................................................. 20 3.2 Overview of New System ....................................................................................... 20 3.3 System Requirements.............................................................................................. 20 3.3.1 Functional Requirement................................................................................... 20 3.3.2 Non Functional Requirement........................................................................... 21 3.4 System Modeling .................................................................................................... 21 3.4.1 System Use Case Diagram............................................................................... 22 3.4.2 Use case Documentation.................................................................................. 23 3.4.6 Use case documentation of vacancy announcement. ............................................ 26 3.4.3 System Activity Diagram ................................................................................ 32 3.4.4 System Sequence Diagram .............................................................................. 35 3.4.5 Conceptual Class Diagram .................................................................................... 36 CHAPTER FOUR ................................................................................................................. 39 SYSTEM DESIGN................................................................................................................ 39 4.1 Introduction............................................................................................................. 39 4.2 Proposed Software Architecture ............................................................................. 39 4.3 Subsystem Decomposition...................................................................................... 39 4.4 System Class Diagram ............................................................................................ 40 4.5 Stat Chart Diagram.................................................................................................. 41 4.6 Collaboration Diagram............................................................................................ 42 4.7 Persistent Data management ................................................................................... 43 4.8 Component Diagram............................................................................................... 46 4.9 Deployment Diagram.............................................................................................. 47 CHAPTER FIVE ................................................................................................................... 50 CONCLUSION AND RECOMMENDATIONS .................................................................. 50 5.1 Conclusion .............................................................................................................. 50 5.2 Recommendations................................................................................................... 50 REFERENCES ...................................................................................................................... 51
  • 8.
    iii List of Tables TABLE1.1 HARDWARE TOOLS ................................................................................................................ 6 TABLE 1.2 SOFTWARE TOOLS ................................................................................................................. 7 TABLE 1.3 PROJECT COST ................................................................................................................... 10 TABLE 2.8 CRC CARD OF MANAGER ....................................................................................................... 14 TABLE 2.8 CRC CARD OF APPLICANT....................................................................................................... 14 TABLE 2.8 CRC CARD OF EMPLOYEE ....................................................................................................... 15 TABLE 2.10.1 EXISTING ESSENTIAL USE CASE DOCUMANTATION OF REGISTER EMPLOYEE.............................................. 16 TABLE 2.10.2 EXISTING ESSENTIAL USE CASE DOCUMANTATION OF ANNOUNCE VACANCY ............................................. 16 TABLE 2.10.3 EXISTING ESSENTIAL USE CASE DOCUMANTATION OF POST EXAM SCHEDULE ............................................ 17 TABLE 2.10.4 EXISTING ESSENTIAL USE CASE DOCUMANTATION OF PLACE EMPLOYEE .................................................. 17 TABLE 2.10.5 EXISTING ESSENTIAL USE CASE DOCUMANTATION OF MANAGE DATA..................................................... 17 TABLE 2.10.6 EXISTING ESSENTIAL USE CASE DOCUMANTATION OF APPLY............................................................... 17 TABLE 2.10.7 EXISTING ESSENTIAL USE CASE DOCUMANTATION OF TAKE EXAM......................................................... 18 TABLE 2.10.8 EXISTING ESSENTIAL USE CASE DOCUMANTATION OF GENERATE REPORT................................................. 18 TABLE 2.10.9 EXISTTING ESSENTIAL USE CASE DOCUMANTATION OF VIEW PLACEMENT................................................ 18 TABLE 3.4 .1USE CASE DOCUMENTATION OF THE LOGIN PAGE............................................................................ 23 TABLE 3.4.2 USE CASE DOCUMENTATION OF NEW SYSTEM LOGOUT. .................................................................... 23 TABLE 3.4.3 USE CASE DOCUMENTATION OF CREATE ACCOUNT. ......................................................................... 24 TABLE 3.4.4 USE CASE DOCUMENTATION OF UPDATE ACCOUNT ......................................................................... 25 TABLE 3.4.5 USE CASE DOCUMENTATION OF DEACTIVATE ACCOUNT..................................................................... 25 TABLE 3.4.6 USE CASE DOCUMENTATION OF VACANCY ANNOUNCEMENT............................................................... 26 TABLE 3.4.7USE CASE DOCUMENTATION OF VIEW VACANCY POSITION .................................................................. 26 TABLE 3.4.8 USE CASE DOCUMENTATION OF APPLICANT REGISTRATION. ................................................................ 27 TABLE 3.4.9 USE CASE DOCUMENTATION OF APPROVE APPLICANT....................................................................... 27 TABLE 3.4.10 USE CASE DOCUMENTATION OF POST EXAM SCHEDULE. .................................................................. 28 TABLE 3.4.11 USE CASE DOCUMENTATION OF PRE-EMPLOYMENT REGISTRATION....................................................... 29 TABLE 3.4.12 USE CASE DOCUMENTATION OF PLACEMENT............................................................................... 29 TABLE 3.4.13 USE CASE DOCUMENTATION LEAVE REQUEST. ............................................................................. 30
  • 9.
    iv TABLE 3.4.14USE CASEDOCUMENTATION OF APPROVE LEAVE........................................................................... 30 TABLE 3.4.15 USE CASE DOCUMENTATION OF VIEW APPROVED LEAVE. ................................................................. 31 TABLE 3.4.16 USE CASE DOCUMENTATION OF SEND MESSAGE........................................................................... 31 TABLE 3.4.17 USE CASE DOCUMENTATION OF VIEW MESSAGE........................................................................... 32 TABLE 3.4.18 USE CASE DOCUMENTATION OF REPLY MESSAGE. ......................................................................... 32 TABLE 4.7 PERSISTENCE DATA MANAGEMENT OF ADMIN ................................................................................. 43 TABLE 4.7 PERSISTENT DATA MANAGEMENT OF ACCOUNT................................................................................ 44 TABLE 4.7 PERSISTENT DATA MANAGEMENT OF ADMIN................................................................................... 44 TABLE 4.7 PERSISTENT DATA MANAGEMENT OF EMPLOYEE............................................................................... 44 TABLE 4.7 PERSISTENT DATA MANAGEMENT OF VACANCY. ............................................................................... 45 TABLE 4.7 PERSISTENT DATA MANAGEMENT OF MESSAGE. ............................................................................... 45 TABLE 4.7 PERSISTENT DATA MANAGEMENT OF LOGIN.................................................................................... 46 TABLE 4.7 PERSISTENT DATA MANAGEMENT OF APPLICANT. ............................................................................. 46
  • 10.
    v List of Figures FIGURE2.9 USE CASE DIAGRAM OF EXISTING SYSTEM ......................................................................................................15 FIGURE 3.5.1 ACTIVITY DIAGRAM FOR LOGIN.................................................................................................................33 FIGURE 3.5.2 ACTIVITY DIAGRAM FOR CREATE ACCOUNT..................................................................................................34 FIGURE 3.6.2 SEQUENCE DIAGRAM OF CREATE ACCOUNT. ................................................................................................36 FIGURE 3.4.5.1 CONCEPTUAL CLASS DIAGRAM...............................................................................................................37 FIGURE 4.2 PROPOSED SOFTWARE ARCHITECTURE. .........................................................................................................39 FIGURE 4.3 SUBSYSTEM DECOMPOSITION. ....................................................................................................................40 FIGURE 4.6 COLLABORATION DIAGRAM OF LOGIN ...........................................................................................................43 FIGURE 4.6 COLLABORATION DIAGRAM FOR APPLY ON VACANCY. .......................................................................................43 FIGURE 4.8 COMPONENT DIAGRAM OF THE SYSTEM........................................................................................................46
  • 11.
    1 CHAPTER ONE INTRODUCTION 1.1 Background Ethio-ItalyPoly Technic Collage is a young public institution which was established by the federal republic government of Ethiopia in 2001 E.C. Ethio-Italy Poly Technic Collage is located in the industrial and commercial city called Ethio-Italy Poly Technic Collage located 515km east of Addis Ababa, the capital city of Ethiopia. The Collage has opened various faculties in 2001 E.C. but in this year the faculties has been turned to schools. The Collage has its first graduate batch in year 2003, and keeps graduating more students in the years after. There are up to eight different faculties currently in the academic system of the Collage. The Collage’s strategic vision of achieving to be a reputable Polytechnique College and its mission of producing competent and well prepared graduates displaces the Collage’s focus on the Ethio- Itally Polytechnique College which currently incorporates about ten departments The organization has planned to provide highly accurate and fast services to the Collage community. From those health’s care center, registrar, store, finance, compound service and so on. It is a new Collage relatively with the old ones, however, it being new doesn’t stopped it from achieving its goal and competing with the old ones, in such a short time it has shown a significant change both on physical growth and organizational growth. After some years it is expected to be a high technologically best Collage if it changes its manual system with highly accurate and fast efficient computerized system. Mission: To produce competent graduates, demand driven innovative research and technology outputs and community service through providing quality education, training and consultancy, conducting research by promoting effective entrepreneurship and democratic attitude to foster socio-cultural, economic and political transformation of the nation Vision: Ethio-Italy Poly Technic Collage strives to be premium choice in the nation, competent in Africa and internationally accredited Polytechnique Collage the near future. Core values: Equality and equity, academic freedom corporate social responsibility trusted partnership, participatory team work, client satisfactions, efficiency and effectiveness, credibility, competence, professional integrity, trusted partnership, self-initiation and commitment to excellence. Technology is spreading its wing in almost every walks of human life activities. Now a day it is better if every activity is done using new technology in order to fulfill the need of human being and organization. To use this new technology the roll of IT knowledge is very important. The aim of this project is to develop human resource information management system that will generally enhance the organization’s employee management system and other related information by making a new and computerized system to improve the current system.
  • 12.
    2 Many developing countriesare in a good position to exploit the opportunity of technological revolution and advance human development. However countries like Ethiopia are deprived of the benefits of the IT knowledge is in its early stage. Currently the organization is using half automated computer based system that means by word and excels application. Human resource is a function in organizations design to maximize employee performance in service of an employee’s strategic objectives. HRMS is primary concerned with the management of people within organizations, focusing on systems and policies, HRMS departments and units in organization typically undertake a number of activities, including employee’s benefits design Employee recruitment, “training and development”, Performance appraisal, and rewarding. 1.2 Statement of the problem It is common to see many governmental and non-governmental institutions locking computerized system to manage their data. One among these organizations is our client Ethio-Italy Poly Technic Collage. One way of addressing customer’s record in human resource management is providing a service which is fast and effective. However, currently these essential factors are lacking from Human Resource Information Management System for Ethio-Italy Poly Technic Collage. Ethio-Italy Poly Technic Collage HRMS manages employee’s records manually, which leads to duplication of data, data inconsistency, data loss and lack of data security. Moreover the manual system is time consuming and it is difficult to retrieve data, difficulty of searching and modifying employee information if they need, time consumption because of manual work for simple jobs, need large space to store file, there is redundancy of data, human energy loss. Therefore, the purpose of this project is to solve time delay and inefficiency that are caused by manual working system of the human resource management by developing software which is user friendly, simple, fast and cost effective so that effective and efficient work could be attained with computerized service. 1.3 Objectives 1.3.1 General Objective The general objective of this project is to develop the web-based human resource information management system for Ethio-Italy Poly Technic Collage. 1.3.2 Specific Objectives The following specific objectives are identified in order to achieve the specified general objective  To identify the problem of the organization regarding with human resource information management system.  To analyze the current system.  To identify the useful requirement on time  To design user friendly and interactive system.  To generate well structural report.  Implementing the system based on the design.
  • 13.
    3 1.4 Scope andLimitations This project aims in designing a HRMS for Ethio-Italy Poly Technic Collage that is capable of handling employee record in the organization. Specifically, this project focuses on:-  Handling employee information (registration, updating, searching and data).  Handling vacancy announcement.  Messaging system.  Preparation and generation of reports.  Handling user accounts :( create account, update, activate, deactivate and block account). Due to the time available to complete this project the team was faced to omit payroll system and the system does not assign user account to other employee except to Ethio-Italy Poly Technic Collage employee. The system does not take online exam for the applicant. The GUI and associated documentation is in English. This may present a problem for non- English speakers. The user (applicant) must have some basic knowledge about how to use the computer. 1.5 Significance of the project The significance of the new system or proposed system includes:  Fast and efficient retrieval of data  Avoiding improper resource consumption like paper, pen, ledger…  Reduced workload of the office activities and  Employee can view notification send by the department and human resource office from anywhere at any time.  Employee can view posted information’s from anywhere at any time.  Employee can be able to fill in leave application form in the appropriate fields online.  Employee can also view their personal information through the system.  It will minimize the work load of manager by providing fast service. 1.6 Beneficiary of the project HRM Manager: The manager will benefit from the system to easily manage the overall employee status including information related to the each employee. The manager will assign the employee in every job position simply by register, search, and update and delete the unnecessary information of the employee. Employee: The employee can possible to know the information that regarding to the head office or manager and simply announce the information to the head office or manager and possible to communicate with their manager. The employee can view notification send by the manager and human resource office from anywhere at any time. The employee can be able to fill in leave application form in the appropriate fields online and view their personal information through the system. Developer: as the developer of the system we obtain more knowledge, skill and values as we develop the system. Applicant: They can view vacant announcement without need to come up, in anywhere and at any time. They can gather information about the organization what they want. If they fulfill the criteria, they can
  • 14.
    4 temporarily register tothe organization using the form on the web. Any applicant (user) that fulfills the requirement in anywhere can participate within the system without any geographical limitation. And also they can not to be expected in the place of the organization to see whether they are selected to be employee of the organization or not, simply searching on the web the system. 1.7 Methodology The appropriate methods that will be used to develop this project are data gathering, development methodology, development approach, development tools and testing methodology in proper manner in order to have sufficient information about the existing system and its weakness. 1.7.1 Data gathering methodology We use different data gathering methods such as interview, observation and document analysis in order to determine the information, which is used in the existing system and very important to develop web based human resource information management system for Ethio-Italy Poly Technic collage. Interview: We will gather information by interviewing the HRMS officers about the existing system. We have prepared some questions to the human resource management system manager to get the necessary information about the existing system. Observation: We will investigate the current employee management system and general information management system for each employee, to get how the system handle information, how post vacancy are keep tracking due to this it helps us to get real information how the organization perform its function and this helps to strength the data that gathered through interview and document analysis. Document analysis: This technique provides information on how the existing system works. Therefore, documents related to the existing system of the organization can be assessed that means to gather information related to the project we analyze different documents. To have detailed awareness about the related project we use documents such as books and websites to develop the project. During the analysis of documents, we will consider those documents that can bring more features to the system. 1.7.2 Development methodology We will use object oriented approach and UML (Unified Modeling Language) to develop our system. Object-oriented development is not a new technology’s but it has not had widespread use and is still maturing. Object-oriented analysis starts us on a path that can lead to benefits not only in the analysis process but in subsequent development phases. Proponents of the object-oriented approach list the benefits as an easier way to promote the understanding of a system, reusability of models and programming, modifiability and reduced costs associated with change, and reduced development risk. These benefits lead to a superior method of analyzing business processes and requirements. Finally, because the contemporary view of development is from the object-oriented perspective, object-oriented analysis allows you to take advantage of the contemporary programming languages, operating systems and associated tools. Reusability is a desired goal of all development and is based on the reluctance of reinventing something when it has already been invented. Object-oriented development supports this, especially in the concept of abstraction. The use of objects makes it easier to change and modify systems.
  • 15.
    5 The risks associatedwith the development process are reduced by providing a methodology that promotes understanding of a system, making information easy to use and reuse throughout a system, and developing a system that is easier to modify and change making the maintenance process easier. It helps to reduce the complexity of the analysis and development process. Because of object oriented have the following ideas we use it since it was:-  Easier to adapt to changing requirements, easier to maintain, more robust and promotes greater design and code use.  High level of abstraction.  Top down: abstraction at function level.  OO: abstraction at object level (since objects encapsulate both data (attribute) and function (method).  Seamless transition among different phases of software development.  Encourage good programming techniques.  Changing one class cannot affect the other.  Promotion of reusability.  Because objects are directly modeled from real world problem domain each object stands by itself or within a small circle of peers (other objects) inheritance (only difference and enhancement is needed to be designed and coded).  It is iterative /incremental and it focuses on objects rather than process.  Its risk measurement is low.  It is reusable.  Suitable for projects which have changing user requirements. 1.7.3 Development approaches A software development approach helps us to structure, plan and control the process of developing software. There are several software methodologies that can be used in developing software. Based on cost, the following process models are identified:  Waterfall process model.  Prototyping process model.  Iterative process model.  Spiral process model. From the above let us view some of them:  Waterfall: is a sequential design process, often used in software development process, in which progress is seen as flowing steadily downward (like waterfall) through the phases of initiation, analysis, design, testing, implementation and maintenance.  Prototyping: refers to the activity of creating prototypes of software application i.e. incomplete version of software program being developed.  Iterative: The basic idea is that the software should be developed in increments, where each increment adds some functional capability to the system until the full system is implemented.
  • 16.
    6 By comparing theabove model our team selects iterative model, because iterative model have the following advantages:-  In iterative model we can only create a high-level design of the application before we actually begin to build the product and define the design solution for the entire product. Later on we can design and built a skeleton version of that, and then evolved the design based on what had been built.  In iterative model we are building and improving the product step by step. Hence we can track the defects at early stages. This avoids the downward flow of the defects.  In iterative model we can get the reliable user feedback. When presenting sketches and blueprints of the product to users for their feedback, we are effectively asking them to imagine how the product will work.  In iterative model less time is spent on documenting and more time is given for designing.  Combines benefit of prototyping and waterfall  Flexibility and re-incorporate additional requirements.  This methodology keeps the project development in track to its objectives.  Develop and deliver software in increments, in which Each increment is complete in itself  Feedback from one iteration is used in the future iterations 1.7.4 Development Tools In order to develop one system each of hardware and software tools is needed, therefore in our system we use both hard ware and software Hardware tools: Name of material Purpose Computer laptop used to access services made available by server Hard disk It is a largest data storage device used to store and transport data. Flash disk It is small storage device used to transport file from one computer to another. Printing Used to print or convert the softcopy to hard copy Table 1.1 hardware tools Software tools: Under this software tools we use both back end and front end, therefore the following is mandatory to develop our system. Software tool Purpose 1.WAMP Stands for web Apache MySQL program used as a server and to create and run different database queries. 2.dreamweaver It’s an editor software used as a tool or environment for writing and designing html, php and other codes 3.microsoftword This is used for writing the documentation
  • 17.
    7 2010 4.XAMPP It isa server used for creating MySQL and php my admin to store the data. 5.edraw It is a graphical tool which is used to represent different data graphically 7.notepad Its text editor used to write PHP, HTML and JavaScript Programming commands and syntaxes. MYSQL data base To store and retrieve data from the server Window 7 and 10 It is the operating system used to run the application on the server. Table 1.2 software tools 1.7.8 Testing methodology Testing is the process of finding differences between the expected behavior specified by system models and the observed behavior of the system. Unit testing finds differences between the object design model and its corresponding component. Structural testing finds differences between the system design model and a subset of integrated subsystems. Functional testing finds differences between the use case model and the system. Finally, performance testing finds differences between non-functional requirements and actual system performance. We will use white box testing method for testing our system. White box testing is a method of testing software that tests internal structures or workings of an application. In white box testing, the tester is often testing for internal security holes and broken or poorly structured coding paths. We choose to use this method of testing because it has the following advantages.  It is the combination of unit testing and integration testing.  White box testing is a software testing method in which the internal structure/ design/ implementation of the item being tested is known to the tester.  Required to programming knowledge  Required to implementation knowledge, basic for test case in detail design.  A side effect of having the knowledge of the source code is beneficial to thorough testing.  Optimization of code by revealing hidden errors and being able to remove these possible defects.  Gives the programmer introspection because developers carefully describe any new implementation.  Provides traceability of tests from the source, allowing future changes to the software to be easily captured in changes to the tests.  White box tests are easy to automate.  White box testing gives clear, engineering-based, rules for when to stop testing.
  • 18.
    8 1.8 Feasibility study Feasibilitystudy is an important phase in the software development process. It enables the developer to have an assessment of the product being developed it refers to the study of the product in terms of outcomes of the product, operational use and technical Support required for implementing it. Feasibility study should be performed on the basis of various criteria and parameters. The various feasibility studies are  Economic Feasibility  Operational Feasibility  Technical Feasibility Economic Feasibility: Economic feasibility determines whether the required software is capable of generating financial gains for an organization. It involves the cost incurred on the software development team, estimated cost of hardware and software, cost of performing feasibility study, and so on. For this, it is essential to consider expenses made on purchases (such as hardware purchase) and activities required to carry out software development. In addition, it is necessary to consider the benefits that can be achieved by developing the software for Human resource information management system for Ethio-Italy Poly Technic Collage. When the system is automated it does not be require much more cost beyond the capacity of the organization by automating the system. This is one advantage of solving problems with Human resource information management system for Ethio-Italy Poly Technic Collage so it is economically feasible because:-The system provide fast and efficient automated environment. The system has GUI interface and very less user-training is required to learn it. This project is economically feasible because its anticipated benefit is greater than the expected cost. The costs that the new system expenditure is as follows:- Hardware Cost: The organization required small amount of hardware and software for the system, so no much more cost has been incurred in implementing the system. Manpower Cost: The proposed system is user friendly and does not require much knowledge of computers. Thus there is no requirement of highly qualified staff in computers requiring big amounts of salaries. Thus no extra expenditure is required for manpower. Therefore the system is financially feasible. Maintenance Cost: The campus has their own employees that are working in the maintenance field and they have their own monthly salary so the system does not have much more expenditure in maintaining the resources of the system. The benefits or outcomes we are deriving from the product compared to the total cost we are spending for developing the product is greater. The benefits are more than the older system provides. In the present system, the development of the new product greatly enhances the accuracy of the system. Operational Feasibility: Operational feasibility assesses the extent to which the required software performs a series of steps to solve business problems and user requirements. This feasibility is dependent on human resources (software development team) and involves visualizing whether the software will operate after it is developed and be operative once it is installed. It determines how the system satisfies the
  • 19.
    9 organizations need andit also offers secure, accurate and efficient system to the organization. The system in which we will have developed is also compatible to all operating systems. Operational feasibility also performs the following tasks:-  Determines whether the problems anticipated in user requirements are of high priority.  Determines whether the solution suggested by the software development team is acceptable.  Analyzes whether users will adapt to new software.  Determines whether the organization is satisfied by the alternative solutions proposed by the software development team. Our project is operationally feasible because:  The HRMS workers support this project.  The system will reduce the needed time and manpower to give service.  Manager of the HRMS satisfied for this project.  Able to use and do according to the graphical user interface on the dynamic website.  The user (Applicant), employee, and administrator can operate the system easily.  The system solves the problems of the existing system. The product is feasible in operational manner. The products work well at design, implementation and also functional in the real time environment. The system takes consideration of the study of additional human resource required and their technical expertise, in the present system, all the operations can be performed easily compared to existing system and supports Technical Feasibility: Technical feasibility assesses the current resources (such as hardware and software) and technology, which are required to accomplish user requirements in the software within the allocated time and budget. For this, the software development team ascertains whether the current resources and technology can be upgraded or added in the software to accomplish specified user requirements. Technical feasibility also performs the following tasks. Analyzes the technical skills and capabilities of the software development team members, and determines whether the relevant technology is stable and established. The technical requirement for human resource management in order to do their operation by the new computerized system is:-Training on the new system to know how it operates and how to use the computerized system. If the system is available in the market it fully supports users in technical manner. It provides additional training needed to be given to the people to make the system work. In the proposed system, the user interface is user friendly and does not require much expertise and training. This is achieved through integration of web server and database server in the same environment. The proposed system is technically feasible as:  This project is practically applicable with in the current technology.  The software used to implement the system is well understood by the group members. We have technical knowledge about:  PHP used as an interface with XAMPP or WAMP.  Notepad/Notepad++ to write and edit the code.  MYSQL to build the database for storing the data.
  • 20.
    10  Unified ModelingLanguage (UML) model to do analyzing and designing in good manner. 1.9 Project plan In order to deliver one system it should be need plan the after try to do the system by the appropriate plan seriously.Project Schedule 1.9.1 Project Time Schedule The time that is required to accomplish the project and what activity is performed first and which will continues are listed below. 1.9.2 Project Cost The cost that is required to accomplish the project is listed below. No Item description Quantity Price 1 Mobile card 5 1000 ETB 2 Paper 2 pack 2000 ETB 3 Pen 2 pack 300 ETB 4 CD 5 2000 ETB 5 Photo copy 1000 ETB 6 Internet access 1000ETB 7 Flash disk 5 2000 ETB 8 Tasting 5000 ETB 9 Laptop 4 50,000 ETB 10 Implementation 10000 ETB 11 Total cost - 74300 ETB Table 1.3 project cost No Activities Nov(01)- Nov(30) Dec(1)- Dec 25, 19/20) Dec(25)- Jan 19,19/20) Dec 11, 2020–Jan 30, 2021 Jan 30, 2021-Feb 1, 2021 Feb 2, 2021 1 Information gathering 1 Month 2 System Analyzing 26 Days 3 System Design A Month 4 Coding 2 Month 5 Testing 2 Days 6 Delivery 1 Day
  • 21.
    11 CHAPTER TWO REQUIREMENT ELICITATION a.Introduction Describing and modeling the major functions of the existing system to identify problems in the existing system, to provide alternative solutions for the problem identified, to select the feasible solution among the alternative solution and finally to decide the functional requirements of the proposed new system. This chapter presents the description of the existing employee record system of Ethio-Italy Poly Technic Collage Human Resource Management. It presents the major functions of the existing system, documents, forms and business rules used and reports generated by the current employee record. In addition, it presents problems faced in the existing system, good practices to be preserved and the players in the existing system. Alternative solutions to address the problem in the existing system, with options analysis, are also part of the things discussed in this chapter. b. Overview of the existing system Regarding to the work flow in the existing system is involved starting from the human resource manager. If the human resource need man power they take permission from the human resource manager then they announces vacant position on the notice board, media , magazine and the like and the new applicant come to the office and perform registration then based on some criteria the office take the available applicant to take the examination or interview after this the office select the person who satisfy the criteria of the branch office, finally the branch office forward the report to human resource about new employees, the human resource manager can be seen the letter that verify about the new employee after that new employee can be take two bill ID from human resource one bill to check their medical status and another bill used to check they are free from any criminal from police ,after all over activity performed the human resource manager or somebody in the HRM record the specific information about the employee in manual based system. After hiring the employee then send the hire employee data to department who require the employee in letter format. And the departments accept the employee and place them to their tasks. If the employee shall get training, he/she will train in manual or paper based system. This is the one activity that can be performing to take new employee. There are some many activities that can be done like leave management, attendance record, generate report, retirement, annual break, registration etc.…those have their own process to being satisfied. The existing system involved in human resource management system that performs every activity can be done manually this leads to less user satisfaction and less interactive system. Because the existing system of organization using manual system to perform many of their tasks such as data storage, data retrieval, attendance system and the recording system is manually due to this fact, it is time consuming and boring .This is the result of lack of computerized system or web based system. c. Existing System Business Rule The business rule of the existing system is the following:- BR1: Employees evaluation (day of presence and absence) must be approved by department head.
  • 22.
    12 BR2: Each Employeemust have a unique ID. BR3: When employees are leaving the Human Resource Management by any means, they have to handover resources or duties the respond the resource in proper manner. BR4: Reports must be prepared and generated within a specified schedule. BR5: Whenever the employee is absent from his/her job his/her compensation must be reduced, if he/she have no permission from department head. BR6: When employees are reregistered again by any means, the staff must fill employee description in the employee registration form and update the employee data. BR7: Whenever new employee category is received, a new Registration form must be prepared. BR8: Every department requesting employee must be eligible (legal) known in the Collage. d. Advantage of Existing System The major and fundamental functions of the existing HRM system of Ethio-Italy Poly Technic Collage are the following: Employee registration:-Registering the new Employee to make the member of the Collage and specifically in which department he or she works in. Update employees’ information: - the administrator updates every employee’s information as per new data. Search employee information: - It is done when the employee needs to get his /her file or information. Generate reports:-when necessary information is gathered from different departments. New employee registration: Registration of a new employee manually is the major function of the existing system of HRM office. It is done when new employee join the Collage after the required evaluation criteria and procedures. Work flow of Employee registration Having finished and passed the evaluation procedure; the new employee comes to the office and take the new employee registration form and fills necessary information.  Employee passes the criteria.  Personnel officer give the new employee registration form for employee.  Employee fills necessary information on the form.  Then the form is checked and submitted to the HRM office document manually.  Then the personnel officer prepares ID and Letters that signifies the employee already member.  The work flow ends when employee takes his/her ID. e. Disadvantage of Existing System The existing system has many drawbacks. Those drawbacks are:-  Data management system is time consuming.  Shortage distribution of information for applicants since the vacancy can be posted in the notice board, newspaper and media may not available for all applicants.  Difficult to announce the date that the employee to be retirement. needs to require much space to store the data.
  • 23.
    13  Difficult tomodify employee biography.  Redundancy of data and lack of accurate data.  Poor data handling mechanism mean that it is lack of security.  Needs high cost for recording the data and to perform any process and Time taken to search data from stored file, lack of efficiency, effectiveness. f. Proposed Solution The proposed solutions that will be used to solve the problems of the existing system are:-  Desktop Application  Networked System  Web based System  Android Application Networked System:-Networked System use a client-server architecture, where the client and server are two computers connected to the network. The server is programmed to provide some service to the client. we don’t use this system because system is not only applicable to DDU and the system does need to be accessed outside DDU during the applicant view the. Web-based System:-Web based system is client-server software in which the client runs in web browser. Users access the application from any computer connected to the internet. It is easy to install and maintain, because once the version is upgrade it is installed on host server, all users can access it straight away. Develop desktop application: - It is application use to solve the problem that exists on the current system by storing all the data of the organization in a well manner and it will also retrieve without much effort. This application does not need any connection on the internet. Develop Mobile Application: - Another alternative way of solving the existing system problems is by creating a software application that can be run on mobile devices such as smart phones and tablet computers. This application use for storing large amount of data and exchange notification between each actor of the system in a fast way than websites can. g. Preferred Solution Our team investigates the alternative solutions that can solve the problem and after detail discussion, we select web-based system for the new system because of the following reasons: The preferred solution of the project is web based because  It meets our knowledge qualification.  It meets our specification.  It is easy to use.  Web based application enables the users to access the services 24/7.  The preferred solution also durable and accessible make it cost effective  The preferred solution can deliver information extremely effective
  • 24.
    14 h. Domain Modelingwith CRC Card A Class Responsibility Collaborator (CRC) Model is a collection of standard index cards that have been divided in to three sections. A class represents a collection of similar objects, a responsibility is something that a class knows or does, and a collaborator is another class that a class interacts with to full fill its responsibility. CRC models are a brainstorming tool used in the design of object oriented software and typically used when first determining which classes are needed and how they will interact. Class name: MANAGER Responsibilities: SSN Full name Age Sex Register employee Post announcement Post exam schedule Manage data Place employee Collaboration: EMPLOYEE Table 2.8 CRC card of manager Class name: APPLICANT Responsibilities: Full Name Age Sex Job position Apply to vacancy Take exam View placement Collaboration: MANAGER Table 2.8 CRC card of applicant
  • 25.
    15 Class name: EMPLOYEE Responsivities: SSN Fullname Age Sex Job position Generate report Collaboration: MANAGER Table 2.8 CRC card of employee 2.9 Essential Use Case of Existing System The essential use case of the existing system was the following, since the existing system was manual system there is no any form of login and logout as computerized system. Figure 2.9 use case diagram of existing system
  • 26.
    16 2.10 Essential UseCase Documentation Use case name Register employee Identifier UC-1 Actor HRM manager Discription The hrm manager can register each of the employee and can be update and delete each of the data. Pre condition The manager should be know the over all information of each employee befor registering the employee. Flow of event The employee can be finish the over all process of the employty the hrm activity. Post condition The emplyee registered to the existing data of the other employee. Table 2.10.1 existing essential use case documantation of register employee Use case name Vacancy announce Identifier Uc-2 Actors HRM manager Description The manager can announce the vacancy to each applicant. Pre condition The applicant must be read and fullfill the requirement of the vacance. Flow of event The applicant should be apply and take the exam from the hrm manager and identifies pass and fail to the applincy. Post condition If they pass it was normal employee rather it fail. Table 2.10.2 existing essential use case documantation of announce vacancy Use case name Post exam schedule Identifier Uc -3 Actors HRM manager Description The hrm manager after announce vacancy post exam schedule. Precondition The hrm should be post vacany announcement. Flow of event The applicant apply and take exam should be identifies pass and fail exam. Post condition Applicant can be employement.
  • 27.
    17 Table 2.10.3 existingessential use case documantation of post exam schedule Use case name Place employee Identifier Uc-4 Actors HRM manager Description The hrm manager can place the employee. Precondition The applicant should finish the process and cameup to employeement. Flow of event The applicant can process the empoyement process to come to the employeement. Post posdition The employee get the place of work. Table 2.10.4 existing essential use case documantation of place employee Use case name Manage data Identifier Uc -5 Actors HRM Manager Description The hrm manager manage the over all data of the office of the hrm. Pre condition The hrm manager should know the over all of data. Flow of event The hrm manager register each employee one by one and identifies each employee by specific id. Post condition The data is managed by hrm manager. Table 2.10.5 existing essential use case documantation of manage data. Use case name Apply Identifiers Uc -6 Actors Applicant Description The applicant can apply to the vacancy position that is posted from hrm manager. Pre condition The applicant must understand the vacany befor appling to the position. Flow of event The applicant see the announcement and fulfil the requirement. Post condition The applicant apply to the postion. Table 2.10.6 existing essential use case documantation of apply. Use case name Take exam Identifiers Uc -7
  • 28.
    18 Actors Applicant Description Theapplicant take the exam after applying to the vacancy. Pre condition The applicant should be apply to the position fullfill the criteria. Flow of event The applicant view the position and apply to that positon and take the exam. Post condition Applicant take exam. Table 2.10.7 existing essential use case documantation of take exam. Use case name Generate report Identifiers Uc -8 Actors Employee Description The employee can generate report to hrm office in every activity. Pre condition The employee must be fullfil the employeement criteria. Flow of event Starting from the applicant time the employee fullfill every activity of the employement. Post condition Report is generated. Table 2.10.8 existing essential use case documantation of generate report. Use case name View placement Identifiers Uc -9 Actors Employee Description The employee can view the place of the work office or department. Pre condition The employee must be pass the exam that taken from the hrm office. Flow of event The employee or applicant apply to the vacancy then it go through process and come to employeement. Post condition Each employee view place work. Table 2.10.9 existting essential use case documantation of view placement. 2.11 Essential User Interface Prototype The essential user interface prototype is a traditional user interface prototype this implies you convert your hand -drawing and sticky notes into same thing a little more substantial.
  • 29.
    19 User interface prototypingan iterative analysis technique which user are actively involved in the mocking up of the user interface of a system In our case the following is the essential user interface prototyping of the existing system. Employee Registration form:
  • 30.
    20 CHAPTER THREE SYSTEM ANALYSIS 3.1Introduction Studying the existing system is possible to understand that how the proposed system can solve the existing system problems. This helps to determine both functional and non-functional requirements. The boundary and the actors who are involved in Ethio-Italy Poly Technical Collage human resource management system by using use case diagram along with the written use case scenarios that can be described. Reviewing the existing system brings about an important contribution to the entire development process. On doing this phase we can realize what is going wrong, what to change, what activity or practice to encourage, and what alternative solution to propose. 3.2 Overview of New System The system under development is the Ethio-Italy Poly Technic Collage Human Resource Information Management System which will offer different service to the organization. The system would be able to do the management of the employee biography, vacancy announcement, messaging system, user account management based on the information of the existing system that was discussed in the previous chapters. 3.3 System Requirements 3.3.1 Functional Requirement Functional requirements are mandatory requirements that must be incorporated in any system. The functional requirements for the new system that will replace the existing system include:-  Data storage and retrieval: The system should store information about the employee in terms of their name, sex, date of hired and other records and should be retrieved or search the information when necessary for the employee. The searching of information should be easy and as data is saved properly in a well-organized database server, the process of retrieving data will be simple and fast.  Enquires and report functions: The system should incorporate reports generalization facilities so that the manager of the system can easily filter out the reports of each task. The functional requirement of the system will be able to reduce the degree of communication problems between the user and the organization.  The system should provide user authentication.  Searching, updating and deleting records should be possible.  Posting announcements: - The system posts vacancy position within respect salary and notice for the applicants to register online.  Register applicant online: - The system registers applicants’ who wants to be hired in the institution with appropriate information. Without coming to the office they can be able to register online by using the system.  Placing new employee: - The system is able to recorded the new employed applicants and able to place to their respected position.
  • 31.
    21  Leave management:- The system allows to the employee able to fill in leave application form in the appropriate fields and the human resource manager allow leaving approval application based on the reason what the employee can be illustrated.  Message or notification:-The system is able to communicate the employee by sending the message to the other employee or to the manager. In shortly the functional requirement of our system is:-  Login  Logout  Messaging system(send, receive, reply)  Employee registration  Vacancy announce  Manage account (create, activate and deactivate, update).  Place employee  Leave request  Approve leave  View approved leave  Post exam schedule  Applicant registration  Approve applicant. 3.3.2 Non Functional Requirement Non-functional requirements are requirement that can support and give more quality for the system. Efficiency:-The system respond to applicant’s request as fast as possible and should be fully available for every time. Easy to use:-The general organizational views are easy to use and innate. Reliability: - It will computerize the HRM service system as its final goal. Therefore it will computerize employee service system when it is finally completed. Security: -Security is the main part of the system to control it. This system provides an access to privileged or to an authorized user by giving account for each and every special function. Users interface:-User interface is menu driven and attractive and also the interface is user friendly and compatible with different web browsers. Error handling: -This system handles error done by the user giving error message when the user enters wrong inputs. 3.4 System Modeling System modeling is a UML diagram that is used for describing user scenarios and capturing user needs. It is used during the analysis phase to represent the external behaviors (actors, the boundary and use cases including the association between them).UML is the representation of deferent ideas using methodologies but UML itself is not methodology. UML is worldwide acceptable representation (notation). It can be used with the object oriented methodologies to denote the analysis and the design phases. And also can be used
  • 32.
    22 to represent anythingusing diagrammatical representation. Therefore, from UML models that we use in this project are the following:- 3.4.1 System Use Case Diagram The use case diagram is used to define the core elements and processes that make up a system. The key elements are termed as “actors” and processes are called “use case”. The use case diagram shows which actors interact with each use case. It should capture the functional system components. ETHIO-ITALY POLY TECHNIC COLLAGE HUMAN RESOURCE MANAGEMENT SYSTEM
  • 33.
    23 3.4.2 Use caseDocumentation Use case name Login Identifiers UC -1 Description The user login to the system to navigate the system Actors Admin, HR manager, Employee Pre-condition The user must have user name and password. Basic course of action 1. The user browses the system 2. The user clicks login link 3. The system displays the login page 4. The user enters the username and password 5. The user clicks on login button 6. The system takes the user to the page. 7.The use case end Alternative course of action A. If the user name and password is not correct A5. The system displays user name or password wrong A6. The use case goes to step 4 in the basic course of action A7. The use case ends Post condition The user logged to the system. Table 3.4 .1use case documentation of the login page. Use case name Logout Identifiers Uc-2 Description The user logout the system. Actors Admin, HR manager, Employee, applicant Pre-condition The user must logout the system after navigate the system. Basic course of action 1. he user browses the system 2. The user login to the system 3. The system authenticates the user 4. The user do what he/she want 5. The user clicks on logout button 6. The system takes the user out of the page. 7. The use case end Alternative course of action A. If the identification is not correct A3. The system displays identification wrong A4. The use case goes to step 2 in the basic course of action A5. The use case ends Post condition The system was logged out. Table 3.4.2 use case documentation of new system logout.
  • 34.
    24 Table 3.4.3 usecase documentation of create account. Use case name update account Identifiers Uc-4 Description The admin update account Actors Admin Pre-condition The account must create. Basic course of action 1. HR officer browse system 2. The user login to the system having user name and password 3. The system authenticates the user inputs 4. Click update account 5. HR officer fill required information. 6. Click update account 7. Search found from database. 8. Display searched result. 9. Click update account button. 10. Update account form database. 11. Update account notification. The use case ends Alternative course of action A. If user enters wrong information A3. System displays information is wrong message Use case name Manage account Identifiers Uc-3 Description The administrator manages account. Actors Admin Pre-condition The admin should login to the system using Uc-1 Basic course of action 1. The user browse the system 2. The user login to the system having user name and password 3. The system authenticates the user inputs 4. User selects create account 5. The user fill the form 6. The user click create account 7. The system save the new account 8. The system display message successfully crate the account Use case is ends Alternative course of action A. If user enters wrong information A3. System displays information is wrong message A4. The use case goes to step 2 in the basic course of action A5. The use case end Post condition The account is managed.
  • 35.
    25 A4. The usecase goes to step 2 in the basic course of action A5. The use case end B. If account does not exist B6. System displays message account does not found B7. The use case goes to step 5 in the basic course of action B8. The use case end Post condition Account is updated. i. Table 3.4.4 use case documentation of update account Use case name Delete account Identifiers Uc-5 Description The admin can delete account Actors Admin Pre-condition User must login and account is must be exist. Basic course of action 1. The user browses the system 2. The user login to the system having user name and password 3. The system authenticates the user inputs 4. Officer click delete account button, 5. HR officer fill required information. 6. Click delete account 7. Search found from database. 8. Display searched result. 9. Click confirm delete account button. 10. Delete account form database. 11. Delete account notification. 12.The use case ends Alternative course of action A. If user enters wrong information A3.System displays information is wrong message A4.The use case goes to step 2 in the basic course of action A5.The use case end B. If account does not exist B6. System displays message account does not found B7.The use case goes to step 5 in the basic course of action B8. The use case end Post condition Account is deactivated. Table 3.4.5 use case documentation of deactivate account. Use case name Vacancy announce Identifiers Uc-6 Description The HR manager announces the vacancy position. Actors HR manager. Pre-condition The user must login to the system.
  • 36.
    26 Basic course ofaction 1. The user browses the home page 2. HR officer login to the system by inserting the user name and password 3. The system authenticates user information 4. While the user select approve, vacancy announcement form will display 5. The user fills the information 6. The user click on post button 7. The use case ends Alternative course of action A. If the user doesn’t have access privilege to use the system A3. The system informs the user to fill the correct information A4. The use case goes to step 2 in basic course of action A5. The use case ends B. If the vacancy file is not correctly filled B6. The system informs the user to fill correctly B7. The use case goes to step 5 in basic course of action Post condition Vacancy is announced. 3.4.6 Use case documentation of vacancy announcement. Use case name View vacant position Identifiers Uc-7 Description The applicant can view the vacant position. Actors Applicant Pre-condition The user want to see Basic course of action 1. The user browses the system 2. The user click on vacant menu 3. The user select from list of options 4. The system displays vacant 5. The user view the vacant 6. The use case ends Alternative course of action A. If there is no vacant position A4. The system displays 'no vacant position' message A5. Then use case ends Post condition If there is a vacant position see the position. Table 3.4.7use case documentation of view vacancy position Use case name Applicant registration Identifiers Uc-8 Descriptions The applicant want to registered on position Actors Applicant Pre-condition Vacancy must be announced Basic course of action 1. The user browses the home page
  • 37.
    27 2. The applicantclicks on apply button 3. The applicant fills the form 4. The applicant clicks submit button 5. The applicant submits the filled information to HR office DB 6. The use case ends. Alternative course of action A. If the applicant does not fill the form correctly A4.the system informs the applicant to fill correct input A5. Use case goes to step 3 in basic course of action A6. The use case ends Post condition Applicant is successfully registered. Table 3.4.8 use case documentation of applicant registration. Use case name Applicant approval Identifiers Uc-9 Description Used to approve the registered applicant based on the given announced criteria Actors HR manager Precondition The applicant must be registered to the position. Basic course of action 1. The user browses the system 2. The user login in to the system 3. The system validates the inputs 4. The system displays the home page 5. The user selects applicant detail 6. The system displays applicants detail information 7. The user checks the applicant information with the posted one 8. The user clicks on approve button 9. The system displays successfully approved message 10. The use case ends Alternative course of action A. User is not privilege to the system A3. The system informs the user to input correct information A4. The use case goes to step 2 in the basic course of action A5. The use case ends B. If the user reject the applicant B7."Reject message" is sent to applicant B8. The use case ends Post condition Applicant successfully approved. Table 3.4.9 use case documentation of approve applicant. Use case name Post exam schedule
  • 38.
    28 Identifiers Uc-10 Description Theappropriate actor can post exam schedule. Actors Admin Pre-condition Applicant must be approved. Basic course of action 1. The user browse the system 2. The user login in to the system 3. The system validates the inputs 4. The user selects view register 5. The user selects applicant detail 6. The system displays applicants detail form 7. The user select exam schedule 8. The system displays schedule form 9. The user fills the schedule 10. The user select post button 11. The system displays schedule posted message 12.Use case ends Alternative course of action A. User is not privilege to the system A3. The system informs the user to input correct information A4. The use case goes to step 2 in the basic course of action A5. The use case ends Post condition The schedule is posted. Table 3.4.10 use case documentation of post exam schedule. Use case name Pre-employment registration Identifiers Uc-11 Description Used to temporarily register the applicant to be a member of the organization Actors Applicant Pre-condition Finally selected applicant that gets username and password from HR Officer Basic course of action 1. The user browses the system 2. The user login in to the system 3. The system validates the inputs 4. The user selects registration 5. The system displays registration form 6. The user fill the form 7. The user clicks on Submit button 8. The system displays "successfully sent" message 9. Use case ends Alternative course of action A. User is not privilege to the system A3. The system informs the user to input correct information A4. The use case goes to step 2 in the basic course of action
  • 39.
    29 A5. The usecase ends B. If the applicant enters incorrect input B7. The system informs the user to fill correctly B8. The use case goes to step 6 in basic course of action B9. The use case ends Post condition Pre employment successfully registered. Table 3.4.11 use case documentation of pre-employment registration Use case name Placement Identifiers Uc-102 Description HR Officer place competent applicants as employee Actors HR manager Pre-condition Pre-employment registration Basic course of action 1. The user browses the system 2. The user login to the system having user name and password 3. The system authenticates the user inputs 4. The user select view register 5. The user select employee detail and click on placement 6. The system displays placement form 7. The user fills the form 8. The user click on place button 9. The system informs the user “placed successfully” and employee information is recorded in the database Alternative course of action A. If the user input is not correct A3. The system informs the user to input correct information A4. The use case goes to step 2 in the basic course of action A5. Use case ends Post condition The HR manager successfully placed employee. Table 3.4.12 use case documentation of placement. Use case name Leave request Identifiers Uc-13 Description Used to request the HR officer to leave from the organization Actors Employee Pre-condition The employee have sufficient reason Basic course of action 1. The user browses the system 2. The user login in to the system 3. The system validates the inputs 4. The user selects leave application
  • 40.
    30 5. The systemdisplays leave application form 6. The user fill the form 7. The user clicks on Submit button 8. Use case ends Alternative course of action A. User is not privilege to the system A3. The system informs the user to input correct information A4. The use case goes to step 2 in the basic course of action A4. The use case ends Post condition The employee send to HR manager leave request. Table 3.4.13 use case documentation leave request. Use case name Approve leave Identifiers Uc-14 Description Used to leaved employee from his work. Actors HR manager. Pre-condition Must be leave request is sent. Basic course of action 1. The user browses the system 2. The user login in to the system 3. The system validates the inputs 4. The user selects view leave details and select view requested leave 5. The system displays leave requests 6. The user selects approve button 7. Use case ends Alternative course of action A. User is not privilege to the system A3. The system informs the user to input correct information A4. The use case goes to step 2 in the basic course of action A4. The use case ends B. The user may reject the request B6. The system sends 'leave request is rejected' to the employee Post condition The HR manger approve the leave. Table 3.4.14use case documentation of approve leave. Use case name View approved leave Identifiers Uc-15 Description Employee can view the approved leave. Actors Employee Pre-condition The leave form is approved. Basic course of action 1. The user login in to the system 2. The system validates the inputs 3. The user selects approved leave menu
  • 41.
    31 4. The systemdisplays approved leave employee 5. The user can see approved leaves 7.Use case ends Alternative course of action A. User is not privilege to the system A2. The system informs the user to input correct information A3. The use case goes to step 1 in the basic course of action A4. The use case ends Post condition The employee views the approved leave. Table 3.4.15 use case documentation of view approved leave. Use case name Send message Identifiers Uc-16 Description To send message notification from one user to another for any purpose. Actors Any user Pre-condition User want to send message for one purpose. Basic course of action 1. The user login in to the system 2. The system validates the inputs 3. The user select message menu 4. The system displays message form 5. The user write the message 6. The user enter the destination address 7. The user click on the send button 8. The system displays 'message is successfully' send message 9. Use case ends Alternative course of action A. User is not privilege to the system A2. The system informs the user to input correct information A3. The use case goes to step 1 in the basic course of action A4. The use case ends Post condition Message successfully sent. Table 3.4.16 Use case documentation of send message. Use case name View message Identifiers Uc-17 Description To view message notification that is sent from someone Actors Any user of the system. Pre-condition Message is received. Basic course of action 1.The user login in to the system 2.The system validates the inputs 3.The user select message menu 4.The system displays message form 5.The user click on the title
  • 42.
    32 6.The system displaysthe message 7.The user view the message 8.Use case ends Alternative course of action A. User is not privilege to the system A2. The system informs the user to input correct information A3. The use case goes to step 1 in the basic course of action A4. The use case ends Post cost of action Message is viewed. Table 3.4.17 use case documentation of view message. Use case name Reply message Identifiers Uc-18 Description Used to reply message Actors Any actors Pre-condition Viewed message. Basic course of action 1.The user login in to the system 2.The system validates the inputs 3.The user select message menu 4.The system displays message form 5.The user click on the title 6.The system displays the message 7.The user view the message 8.The user write for reply 9.The user click on reply button 10.The system displays 'message successfully sent' message 11.Use case ends Alternative course of action A. User is not privilege to the system A2. The system informs the user to input correct information A3. The use case goes to step 1 in the basic course of action A4. The use case ends B: If the viewed message does not need reply B7: The use case ends Post condition Message successfully sent. Table 3.4.18 use case documentation of reply message. 3.4.3 System Activity Diagram Activity diagrams are used to document the logic of a single operation /methods, a single use case, or the flow of logic of a business operation. In many ways, activity diagrams are the object oriented equivalent of flow charts and Dataflow Diagrams (DFD) from structure development. The activity diagram of our system is the following:
  • 43.
    33 Figure 3.5.1 activitydiagram for login
  • 44.
    34 Figure 3.5.2 activitydiagram for create account.
  • 45.
    35 3.4.4 System SequenceDiagram Sequence diagrams are an interaction diagrams that shows how processes operate with one another and in what order. It shows interaction of objects and classes involved in the scenario and the sequence of messages exchanged between the objects needed to carry out the functionality of use case scenarios. The sequence diagram of our system is the following: Figure 3.6.1 sequence diagram of login page.
  • 46.
    36 Figure 3.6.2 sequencediagram of create account. 3.4.5 Conceptual Class Diagram Class diagram is used to model the static design view of the system. The purpose of design is to model how the software will be built. Thus, the purpose of design-class modeling is to model the static structure of how the system is going to be built. The only difference between the class model in design phase and analysis phase is, in design phase the focus is on the solution space rather than the problem space. The class model from the analysis phase is evolved to design phase class model by introducing changes based on the implementation technology.
  • 47.
  • 48.
    38 Actors Rule description HR manager Shouldhave user account to login to the system. And should have announce vacancy to applicant page when applicant fulfill the criteria it approve the request. Applicant Should read the vacancy and when they fulfill the criteria they register to the position and should take exam by going to the officer. Employee Should have user account to login and navigate the system and when they request leave form they should write the evidence reason to the manager unless and otherwise they can’t get approved. Admin Should create, delete, and update account to DDU employee.
  • 49.
    39 CHAPTER FOUR SYSTEM DESIGN 4.1Introduction Systems design is multi-step process that focuses on data structure software architecture, procedural details, (algorithms etc.) and interface between modules. The design process also translates the requirements into the presentation of software that can be accessed for quality before coding begins. It is the process of defining and developing a system to satisfy specified requirements of the user. Designers in all disciplines draw on fundamental design concepts and principles. This chapter focuses on transforming the analysis model into the design model that takes into account the non-functional requirements and constraints described in the problem of the statement and requirement analysis sections discussed earlier. This document describes the requirements for developing the human resource information management system for Ethio-Italy Poly Technic Collage. 4.2 Proposed Software Architecture In this project the team uses a three tier architecture which has three layers. Three tiers Architecture is an architecture in which the functional process logic, data access, computer data storage and user interface are developed and maintained as independent modules on separate platforms. For Ethio-Italy Poly Technic Collage human resource information Management system we used the three tier architecture. These three layers are:- Figure 4.2 proposed software architecture. 4.3 Subsystem Decomposition The concept of decomposing the system into its subsystem, enhance the reusability, flexibility and maintainability, and easily understandability to the system.
  • 50.
    40 Figure 4.3 subsystemdecomposition. 4.4 System Class Diagram Class diagram provides an over view of the target system by describing the object and classes inside the system and the relationships between them. It also proved a wide variety of usages from modeling the domain specific data structure to detailed design of the target system. The form diagram allows you to generate diagram automatically with user defined scope.
  • 51.
    41 APPLICANT +fname=varchar +age=int -CGPA=int +sex=varchar request() register() view() EMPLOYEE +fname=varchar -cgpa=int +sex=char -SSn=int +jop positionvarchar request() HR MANAGER Fname=varchar Sex=varchar SSN=int manage() ADMIN +admin name=varchar -ID=int -ac.type=char() create() update() activate/deactivate() Request +fname=varchar +position=varchar +Case=varchar +typeof leave=varchar submit() cancel() registration +fname=varchar -cgpa=int +email=char +sex=int +position=varchar register() view vacancy +start date=int +end date=int +position=varchar +requirement=varchar apply() view approved +fname=varchar +date=int view() Login typeuser=varchar username=char password=char login() cancel() forgotpassword() announce vacancy +start date=int +end date=int +position=varchar +requirement=varchar +ammount=varchar post() View() account -Ac.type=char #username=char #password=char create() update() activate/deactivate() generate report +type=varchar send() post exam schedule +date of exam=int +requirement=varchar post() approve +registered info=varchar approve() placement +fname=varchar +position=varchar Fill() view() Login() Post() post 1.1 1.* 1.* 1.* 1.* Manage() M.* 1.* 1.* 1.* -memberName request Figure 4.4 system class diagrams. 4.5 Stat Chart Diagram State chart diagram shows the different states of an object during its life and the motivations that cause the object to change its state and view objects as machines or finite mechanisms. This diagram shows the sequence of activities of the HRMS what action will be performed first and which will be the coming.
  • 52.
    42 viewvacancy registration formfillform data base HR manager Approved view applicant fill summit acess check send view exit no register exit Figure 4.5 state chart diagram of applicant browse fill create Data base employee form submitt check yes no Created successfully click Figure 4.5 state chart diagram of employee create account 4.6 Collaboration Diagram Collaboration diagram shows the same information that is depITed in sequence diagram, but emphasize the organization of objects rather than the time ordering.
  • 53.
    43 Figure 4.6 collaborationdiagram of login Figure 4.6 collaboration diagrams for apply on vacancy. 4.7 Persistent Data management Persistence is the same as design class in term of their contents, but with additional as it’s the database schemas of the data. Though the design is object oriented, data management part is relational. It is converting the object oriented class diagram into persistence diagram. Table 4.7 persistence data management of admin Accounts Field Names Type Visibility Key Description
  • 54.
    44 User name varchar(20)- primary Not Null Password varchar(20) - Not Null Email address varchar(20) - Not null Table 4.7 persistent data management of account Table 4.7 persistent data management of admin Table 4.7 persistent data management of employee. Admin Field Names Type Visibility Key Description -ID_num varchar(20) - Primary Not Null -Admin Name varchar(20) - Not null EMPLOYEE Field Names Type Visibility Key Description -Ssn Int (20) - Primary Not Null +Employee Name varchar(20) + Not null +Department Varchar(25) + Not null +Age Int + Not null +Sex Char + Not null Vacancy
  • 55.
    45 Table 4.7 persistentdata management of vacancy. Table 4.7 persistent data management of message. Field Names Type Visibility Key Description +Date Date() + Foreign key Not Null Vacancy type varchar(20) + Not null Requirement Varchar (100) + Not null Position Varchar + Not null Message Field Names Type Visibility Key Description Sender name varchar(20) + Not Null Reciver name varchar(20) + Not null Time Int + Not null Login Field Names Type Visibility Key Description +User name varchar(20) + Not Null -Password varchar(20) - Not null +Email address Char + Not null
  • 56.
    46 Table 4.7 persistentdata management of login Table 4.7 persistent data management of applicant. 4.8 Component Diagram Component diagram portrays the software components which will be used to build the system. Its goal is to distribute system class into large scale cohesive components. It helps to divide large software into smaller part which makes it easy to organize the software development work among the development team members. Figure 4.8 component diagram of the system. Applicant Field Names Type Visibility Key Description +Full name varchar(20) + Not Null +Department varchar(20) + Not null CGPA Int + Not null Phone no. Int + Not null Email Char (15) + Not null
  • 57.
    47 4.9 Deployment Diagram Deploymentmodel is a model the configuration of the run time elements. It provides necessary environment in which system components are to be executed in. This model will be used to show how the hardware in the organization will be connected and which component of the software will be deployed in hardware. Figure 4.9 Server architecture
  • 58.
  • 59.
  • 60.
    50 CHAPTER FIVE CONCLUSION ANDRECOMMENDATIONS 5.1Conclusion Ethio-Italy Poly Technic Collage Human Resource Information Management System is software that can be able to solve the problem that occurs in manual system. An effort has been made to study HRMSof Ethio-Italy Poly Technic Collage as partial fulfillment of BSc degree in Information Technology. In doing the study the team has tried to follow object oriented system analysis and design methodology. Since the success and failure of any system depends on gathering the right information through different fact-finding techniques and user involvements, the team has made the best effort to gather requirements. After a detail review and study of the existing system of HRMS models have been designed to reflect the new system that is supposed to solve problems. Designing computerized HRMS of Ethio-Italy Poly Technic Collagehelps to maintain a computer based HRMS. In order to solve different problems existed the team has tried to propose a solution that at least reduce the existed problems and model the proposed system using different tools and methodologies. We believe that different tools and techniques has helped us a lot in capturing real user requirements and model the right system for the users for their day to day transactions. Thus it should have the precedence in know-how and experience in collecting, processing and utilizing information. Ethio-Italy Poly Technic Collage Human Resource Information Management System is a web based application to serve the whole employee in the Ethio-Italy Poly Technic Collage . This system is to serve Human Resource Manager, Administrator to reduce work load and save time. Through various challenging, now the team is coming to the end of this project. Those different challenges made possible by the cooperation of all the group members. 5.2Recommendations As our system means Ethio-Italy Poly Technic Collage Human Resource Information Management System we recommend that all activity that is done by our system is efficient, effectively and secured in all side. For Ethio-Italy Poly Technic Collage Human Resource Information Management, we would like to recommend that, this system is very essential and the office must use the system effectively by running the system in all functional side. The entire employee in the HRMS must use the system in similar manner to increase employee performance and to control over all activities in.
  • 61.
    51 REFERENCES [1] www.eipc.com)“ historyof the Collage” [2] J.Jones. (2001,May 15).difference between constraint and limitation(3rd ed.)[online].online.Available:https://www.Quara.com [3] Dianll Arthur. Managing human resource in small and midsized companies.1986, 2nd edition, amacom. [4] William p.anthony, k.michelekacmarpamal. l.perrewe’tohumanResource management a strategic Approach, 4th edition. [5] Trevor Bolton, An introduction to human Resource Management, 2002 3rd edition.