Chương 4: Hệ thống thông tin điện thoại
46
Chương 4
HỆ THỐNG THÔNG TIN ĐIỆN THOẠI
4.1. Giới thiệu về mạng điện thoại
Từ cuối thế kỷ 18 đến đầu thế kỷ 19, công nghệ phát thanh và truyền thông bằng điện
đã được phát triển và bắt đầu được dùng rộng khắp. Đài phát thanh và truyền hình được
phát minh vào thời gian này đã làm thay đổi thế giới chúng ta rất nhiều. Năm 1820,
GEORGO OHM đã đưa ra công thức phương trình toán học để giải thích các tín hiệu điện
chạy qua một đầu dây dẫn rất thành công. Vào năm 1830, MICHALL FARADAY đã tìm
ra định luật dẫn điện từ trường. Năm 1850, đại số BOOLEAN của GEORGE BOOLERS
đã tạo ra nền móng cho logic học và các RƠ-LE điện. Chính vào khoảng thời gian này khi
các đường cáp đầu tiên xuyên qua Đại Tây Dương để đánh điện tín để lắp đặt. JAME
CLERK MAXWELL đã đưa ra học thuyết điện từ trường bằng các công thức toán học
vào năm 1870. Căn cứ vào học thuyết này, HENRICH HERT đã truyền đi và nhận được
sóng vô tuyến thành công bằng cách dùng điện trường lần đầu tiên trong lịch sử.
Vào năm 1876, tổng đài điện thoại đầu tiên đã được thiết lập ngay sau khi
ALEXANDER GRAHAM BELL phát minh ra điện thoại. 5 năm sau BELL bắt đầu dịch
vụ gọi điện thoại đường dài giữa NEWYORK và CHICAGO. Năm 1878, hệ thống tổng
đài dùng nhân công gọi là loại dùng điện từ xây dựng ở NEW HAVEN của Mĩ, đây là
tổng đài thương mại thành công đầu tiên trên thế giới. Trong tổng đài này việc định
hướng thông tin được thực hiện bằng con người, nói cách khác việc kết nối thoại cho các
thuê bao được thực hiện bằng các thao tác trực tiếp của con người (điện thoại viên). Với
tổng đài nhân công thì thời gian kết nối lâu, dễ bị nhầm lẫn.
Theo thời gian cùng với sự phát triển của khoa kỹ thuật các loại tổng tổng đài đã được
phát triển và không ngừng được cải tiến. Từ tổng đài nhân công, tổng đài cơ, tổng đài cơ
điện, và hiện giờ là thời kỳ của tổng đài điện tử.
4.1.1. Tổng đài nhân công
Tổng đài nhân công ra đời từ khi mới bắt đầu hệ thống thông tin điện thoại. Đặc điểm
của loại tổng đài này là việc định hướng, thông tin đều được thực hiện bằng sức người,
nói cách khác là việc kết nối thông tin cho các thuê bao được thực hiện trực tiếp bằng các
thao tác của con người
Nhiệm vụ cụ thể của người điện thoại viên trong tổng đài bao gồm:
Nhận biết tín hiệu (nhu cầu gọi) của các thuê bao bằng neon báo, chuông, … đồng
thời định vị được thuê bao gọi
Trực tiếp hỏi nhu cầu kết nối của thuê bao
Chương 4: Hệ thống thông tin điện thoại
4
Trực tiếp rung chuông cho thuê bao được gọi
Trường hợp thuê bao được gọi bận thì điện thoại viên trực tiếp báo cho thuê bao gọi
Khi thuê bao được gọi nhấc máy ,điện thoại viên nhận biết điều này và ngắt dòng
chuông đồng thời kết nối cho 2 thuê bao thông thoại
Công việc tiếp theo của điện thoại viên là
Nếu một trong 2 thuê bao gác máy điện thoại viên nhận biết điều này, ngắt kết nối và
báo cho thuê bao còn lại biết cuộc đàm thoại kết thúc
Nhược điểm:
Với dung lượng lớn ,kết cấu và thiết bị của tổng đài trở nên phức tạp, kích thước lớn
và cần có nhiều điện thoại viên làm việc cùng lúc mới đảm bảo thông thoại cho các
thuê bao. Khi số long thuê bao lên đến hàng trăm thì điều này không thể thực hiện
được.
Áp lực công việc của người điện thoại viên lớn nên xác suất nhầm lẫn cao
4.1.2. Tổng đài cơ điện
Để khắc phục những hạn chế và nhược điểm của các loại tổng đài điện thoại nhân
công ,các nhà chế tạo tổng đài đã cho ra ra đời các loại tổng đài tự động cơ điện và từng
bước cải thiện chúng .Tổng đài tự động từng nấc đầu tiên điều khiển trực tiếp được chế
tạo vào năm 1982 .Mặc dù được hoàn thiện trên cơ sở nhiệm vụ tổng đài nhân công
nhưng nó còn rất nhiều nhược điểm như chứa rất nhiều các bộ phận cơ khí, kích thước
quá cồng kềnh …
Hình 4.1. Tổng đài cơ điện
7
Chương 4: Hệ thống thông tin điện thoại
48
Trong tổng đài cơ điện hoạt động thiết lập cuộc gọi được tự động hoá nhờ vào các
mạch điều khiển bằng điện tử cùng với bộ chuyển mạch bằng cơ khí:
Chuyển mạch quay tròn (rotary)
Chuyển mạch từng nấc (step-by-step)
Chuyển mạch ngang dọc (cross-bar)
So với tổng đài nhân công có một số ưu điểm:
Thời gian kết nối nhanh chóng hơn ,chính xác hơn
Có thể gia tăng dung lượng
Giảm nhẹ được công việc của điện thoại viên
Nhược điểm:
• Khi số lượng thuê bao tăng thì dẫn đến hệ thống, thiết bị cồng kềnh, tiêu thụ nhiều
năng lượng, điều khiển kết nối phức tạp
• Sự hao mòn cơ khí qua thời gian, dẫn đến các kết nối kém chính xác và chất lượng
cuộc gọi giảm
4.1.3. Tổng đài điện tử
Năm1965 tổng đài điện tử đầu tiên theo nguyên lý chuyển mạch không gian tương tự
đã đưa vào khai thác ở bang NewJery nước Mỹ, đây là tổng đài điều khiển nội hạt theo
nguyên lí SPC(Stored Program Control). Tổng đài điện thoại loại nay cần cho mỗi cuộc
gọi một tuyến vật lí(đường dây ) riêng. Do vậy cũng không thể chế tạo tổng đài có khả
năng tiếp thông hoàn toàn. Vì thế ngay sau đó người ta đã hướng công việc nghiên cúu
vào phương thức chuyển mạch phân kênh theo thời gian (gọi tắt là chuyển mạch thời gian
TDM).
Năm 1970, tổng đài diện thoại số đầu tiên đã được sản xuất và lắp đặt đưa vào khai
thác ở Pháp. Vào những năm đầu của thập kỉ 70 hãng Bell Laboratory ở Mỹ quyết định
hoàn thiện một số tổng đài số dùng cho liên lạc chuyển tiếp, với mục tiêu dặt ra là truyền
dẫn giữa các tổng đài nhờ phương thức số. Tháng 1/1976, tổng đài chuyển tiếp theo
phương thức chuyển mạch số mang tính chất thương mại đầu tiên trên thế giới đã dược
lắp đặt khai thác.
Từ khi công nghệ bán dẫn ra đời đã dưa tổng đài điện tử sang một bước phát triển
mới. Trong tổng đài điện điện tử các bộ phận chuyển mạch bằng bán dẫn thay thế cho các
bộ phận chuyển mạch bằng cơ khí của tổng đài cơ điện, làm cho kết cấu của tổng đài gọn
đi rất nhiều, thởi gian kết nối cuộc gọi nhanh hơn, năng lượng tiêu thụ ít hơn. Đi cùng với
sự phát triển của công nghệ bán dẫn theo thời gian, kích thước của các linh kiện bán dẫn
Chương 4: Hệ thống thông tin điện thoại
49
ngày càng được thu nhỏ dẫn đến các hệ thống chuyển mạch được tích hợp rất nhiều tiếp
điểm trên một chip.
Ưu điểm:
Tính linh hoạt:
Hỗ trợ việc tính cước các cuộc gọi
Có khả năng nâng cấp khi số lượng thuê bao tăng
Kết cấu hệ thống đơn giản, gọn nhẹ
Độ chính xác và độ bền cao, do sử dụng các bộ chuyển mạch bằng bán dẫn.
Thời gian thực hiện kết nối nhanh.
Chất lượng cuộc gọi tốt hơn.
Hỗ trợ thuê bao thông qua các dịch vụ tiện ích
Quay số nhanh (short-code dailling)
Chuyển hướng cuộc gọi (call- transfer)
Báo thức ( automatic alam call)
Hạn chế cuộc gọi đến và đi ((Out going –comming barring), …
4.2. Cấu trúc của mạng điện thoại
4.2.1. Khái niệm
Mạng điện thoại có cấu tạo dạng phả hệ
Mạng có hình lưới ở phía trên đỉnh hệ thống
Mạng có hình sao ở phía đáy hệ thống
Mạng phụ thuộc vào từng quốc gia. Có 4 thiết bị chính trong 1 mạng:
Thiết bị đầu cuối và trạm nội bộ
Đường nối đến thuê bao
Các trạm chuyển mạch ( Tổng đài …)
Thiết bị đường truyền ( Viba , vệ tinh , sợi quang )
Chương 4: Hệ thống thông tin điện thoại
50
4.2.2. Các mô hình mạng điện thoại
a. Mô hình mạng điện thoại (mạng cố định) quốc gia
Hình 4.2. Mô hình mạng điện thoại quốc gia
Các mạng được xây dựng để làm một việc duy nhất là truyền dẫn các tín hiệu thông
tin từ nơi này đến nơi khác. Các thành phần của một mạng viễn thông bao gồm, các trung
tâm chuyển mạch và các liên kết truyền dẫn. Độ phức tạp của một mạng viễn thông phụ
thuộc vào lưu lượng thông tinh cần chuyển tải. Do đó, quy mô của một mạng có thể từ rất
đơn giản đến cực kỳ phức tạp. Sơ đồ tổng quát của một mạng điện thoại quốc gia như
hình dưới.
Do số lượng thuê bao trong một mạng quốc gia rất lớn nên nếu trung tâm chuyển
mạch đặt tại một tổng đài là điều không thể thực hiện được. Hơn nửa, về mặt vị trí địa lý
thì đấu tập trung các line thuê bao vào một tổng đài lại càng không thể làm được.
Chương 4: Hệ thống thông tin điện thoại
51
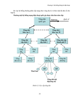
Do vậy hệ thống thường phân cấp mạng theo vùng địa lý và theo mật độ dân số cho
hợp lý.
Thường một hệ thống mạng điện thoại quốc gia được chia làm năm cấp:
Tổng
đài
Tổng
đài
Tổng
đài
Tổng
đài
Tổng
đài xã A
Tổng
đài xã F
Tổng đài
phường A
Tổng đài
phường
LE LE
Thuê bao
Tổng đài nội
bộ(công sở)
Tổng đài
quốc gia
Tổng đài
khu vực 1
Tổng đài ]
khu vực M
Tổng đài
cấp tỉnh 1
Tổng đài
cấp tỉnh 1
Tổng đài cấp
thành phố N
Gateway Quốc tế
Hình 4.3. Các cấp tổng đài
Chương 4: Hệ thống thông tin điện thoại
52
Cấp phường, xã: Gồm một tổng đài dung lượng khoảng vài ngàn số và hệ thống cáp
line đầu cuối về đến thuê bao. Loại tổng đài này vừa thực hiện kết nối trực tiếp với thuê
bao và thực hiện chức năng chuyển mạch trực tiếp cho các thuê bao nội đài.
Cấp quận: Gồm các tổng đài cấp quận với dung lượng hàng chục ngàn số, và mạng
liên kết trung kế theo vị trí địa lý cho những quận gần nhau. Loại tổng đài này không kết
nối trực tiếp với thuê bao mà chỉ thực hiện chức năng chuyển mạch cho các thuê bao nội
vùng và kết nối trung gian cho các thuê bao ngoại vùng.
Cấp tỉnh: Gồm các tổng đài cấp tỉnh với dung lượng hàng trăm ngàn số, và mạng liên
kết trung kế theo vị trí địa lý cho những tỉnh gần nhau. Loại tổng đài này cũng không kết
nối trực tiếp với thuê bao mà chỉ thực hiện chức năng chuyển mạch cho các thuê bao nội
vùng và kết nối trung gian cho các thuê bao ngoại vùng.
Cấp khu vực: Gồm các tổng đài cấp khu vực với dung lượng hàng trăm ngàn số, và
mạng liên kết trung kế theo vị trí địa lý cho những khu vực gần nhau. Loại tổng đài này
cũng không kết nối trực tiếp với thuê bao mà chỉ thực hiện chức năng chuyển mạch cho
các thuê bao nội vùng và kết nối trung gian cho các thuê bao ngoại vùng.
Cấp quốc gia: Gồm các tổng đài cấp quốc gia với dung lượng hàng trăm ngàn số, và
mạng liên kết trung kế theo vị trí địa lý cho những tổng đài cấp khu vực gần nó, ngoài ra
nó còn có các trung kế cửa ngõ ra quốc tế. Loại tổng đài này chỉ thực hiện chức năng
chuyển mạch cho các thuê bao gọi vào và ra quốc tế.
b. Mạng nội bộ:
Tổng đài nội bộ (PABX – Private Automatic Branch Exchange) dùng cho các công
sở, nhà máy. Ở đây chúng thực hiện việc kết nối trực tiếp các cuộc nội bộ
Tổng đài nội bộ
PABX
DTE DTE
Thuê bao A
Thuê bao B
Chương 4: Hệ thống thông tin điện thoại
53
Tên gọi quốc tế của một các loại tổng đài sau :
Tổng đài cơ quan PABX: được sử dụng trong các cơ quan, khách sạn và thường sử
dụng trung kế CO-Line (central office).
Tổng đài nông thôn (Rural Exchange): được sử dụng ở các xã, khu dân cư đông, chợ
và có thể sử dụng tất cả các loại trung kế.
Tổng đài nội hạt LE (Local Exchange): được đặt ở trung tâm huyện tỉnh và sử dụng
tất cả các loại trung kế.
Tổng đài đường dài TE (Toll Exchange): dùng để kết nối các tỗng đài nội hạt ở các
tỉnh với nhau, chuyển mạch các cuộc gọi đường dài trong nước.
Tổng đài cửa ngõ quốc tế (Gateway Exchange): tổng đài này dùng để chọn hướng và
chuyển mạch các cuộc gọi vào mạng quốc tế để nối các quốc gia với nhau, có thể
chuyển tải cuộc gọi quá giang.
4.2.3. Mạng truyền dẫn
Hình 4.4. Kết nối giữa thuê bao với tổng đài
Mạng cáp thuê bao, kết nối từ các tổng đài đầu cuối về đến các thuê bao thoại. Loại
cáp được dùng là đường dây đôi, được xoắn lại với nhau để giảm nhiễu ký sinh. Khoảng
cách tối đa thường khoảng 1Km
Cable đồng trục, Cable đối xứng, phạm vi hoạt động phụ thuộc vào mật độ của người
sử dụng trong mạng, kích thước của mạng và vị trí địa lý của nội vùng. Nói chung, chiều
dài trung bình của đường dây trong mạng từ 1.5km đến 2km, chiều dài lớn nhất không
quá 10km.
Cáp quang, cho phép đường truyền với dung lượng lớn hàng GB. Ở nước ta, hệ thống
mạng cáp quang đã được trải rộng khắp cả nước. Trục cáp đi qua các bưu điện trung tâm
của các thành phố, quận, huyện.
Chương 4: Hệ thống thông tin điện thoại
54
Mạng công cộng quốc gia ( mạng liên tỉnh ) , thông thường được nối bằng vi ba, sợi
quang , vệ tinh
Mạng quốc tế , thông thường được nối bằng sợi quang , vệ tinh .
Kết nối vệ tinh trong mạng quốc tế . Thông thường theo 2 cách sau:
• Gán cố định: phương pháp nầy thích hợp cho các quốc gia có nhu cầu thông tin lớn
• Gán theo yêu cầu: phương pháp nầy cho phép sử dụng mềm dẻo kênh thông tin , nhất
là đối với các nước nhỏ , có lưu lượng thông tin thấp , có các giờ cao điểm lệch nhau
nhiều
a. Đường nối thuê bao và tổng đài
Khi thuê bao nhấc máy để tiến hành cuộc gọi, thuê bao này làm đóng tiếp chuyển
mạch gây ra một dòng điện chạy trong vòng thuê bao. Thiết bị ở đài cuối nhận biết trạng
thái chuyển mạch (off hook), bộ chọn đường dây kết nối chuyển mạch với thuê bao để
cung cấp một chuỗi xung mời quay số (dial tone) và sẵn sàng nhận các xung quay số. Sau
đó, thiết bị chuyển mạch phải kết nối thuê bao với đường dây có địa chỉ là số điện thoại
đã quay.
Vòng nội bộ của thuê bao là một đường hai dây cân bằng , trở kháng đặc tính khoảng
500Ω đến1000Ω (thường là 600 Ω ).
Một nguồn chung của đài cuối cung cấp nguồn 48 VDC cho mỗi vòng thuê bao.
Hai dây dẫn được nối với tip và ring- thuật ngữ dùng để mô tả jack điện thoại.
Hình 4.5 minh họa vòng nội bộ và jack cắm điện thoại. Đường ring có điện thế –48 VDC
đối với tip. Tip được nối đất (chỉ đối với DC) ở đài cuối.
Hình 4.5. Đường nối thuê bao và tổng đài
Khi thuê bao chưa nhấc máy (on-hook) điện thế DC rơi trên đường dây giữa tip và
ring khoảng -48V ở thiết bị đầu cuối của thuê bao điện thoại.
Chương 4: Hệ thống thông tin điện thoại
55
Khi thuê bao nhấc máy (off-hook) làm đóng tiếp điểm chuyển mạch, tạo nên một
dòng điện xấp xỉ 20 mADC chạy trong vòng thuê bao, điện thế DC rơi trên đường dây
giữa tip và ring giảm
Tín hiệu thoại âm tần được truyền trên mỗi hướng của đường dây khi có sự thay đổi
nhỏ của dòng điện vòng. Sự thay đổi của dòng điện gồm tín hiệu AC chồng chập với dòng
điện vòng DC.
Để điện thoại của thuê bao đích đổ chuông, một tín hiệu cấp dòng chuông có biên dộ
xấp xỉ 90 Vrms (tần số 20 Hz) được lấy từ đài cuối đưa tới đường dây.
b. Tiếng dội (echo)
Nghe tiếng dội giọng nói của chính mình trong khi sử dụng điện thoại sẽ rất khó chịu.
Tiếng dội là kết quả của sự phản xạ tín hiệu xảy ra tại những điểm không phối hợp trở
kháng dọc theo mạng điện thoại.
Nói chung, thời gian trễ của tiếng dội dài hơn và tín hiệu tiếng dội mạnh hơn sẽ làm
nhiễu loạn đến người nói nhiều hơn.
Sự phối trở kháng trên đường truyền thường xấu nhất trên các vòng thuê bao và tại
nơi giao tiếp với đầu cuối. Ở đây việc phối hợp trở kháng rất khó điều khiển vì chiều dài
của vòng thuê bao và các thiết bị thuê bao quá khác nhau.
Tiếng dội nghe được bởi người nói đã bị suy giảm hai lần: từ người nói đến điểm
phản xạ và ngược lại.
Trên các đường truyền dài người ta phải sử dụng các bộ triệt tiếng dội đặc biệt, hay
thêm vào các bộ suy hao để làm giảm mức tiếng dội.
Bộ triệt tiếng đội được sử dụng trong các mạch truyền tin khi thời gian trễ của một
vòng tín hiệu vượt quá 45 ms. Ví dụ, sự lan truyền thời gian trễ trên các đường thông tin
vệ tinh có thể vài trăm ms, nên ta phải sử dụng bộ triệt tiếng dội.
Các bộ triệt tiếng dội được vô hiệu hoá trong khi truyền dữ liệu các cuộc gọi.
4.3. Các tiêu chuẩn truyền dẫn của mạng điện thoại
ITU (international Telecomunication Union) Hiệp hội viễn thông quốc tế thuộc liên
hiệp quốc vạch định các tiêu chuẩn trong hệ thống viễn thông quốc tế
ITU gồm 4 đơn vị thường trực
• Ban thư ký
• CCITT ban khuyến nghị quốc tế về điện thoại và điện báo
• CCIR ban khuyến nghị quốc tế về thông tin vô tuyến
• CIEF Ban quản lý dải tần
Chương 4: Hệ thống thông tin điện thoại
56
Bao gồm các tiêu chuẩn sau:
i. Tiêu chuẩn truyền dẫn
• Độ suy hao kênh truyền
• Thời gian trễ kênh truyền
• Băng thông kênh truyền
• Ảnh hưởng của nhiễu (Noise , crosstalk)
• Đặc tính của hệ khi méo dạng
ii. Tiêu chuẩn chuyển mạch
• Xác suất mạng kết nối bị bận
• Hoạt động của hệ khi có kết nối bận
• Thời gian chờ cho 1 kết nối
• Xác suất kết nối nhầm
• Sự chính xác khi tính cước
iii. Độ tin cậy của hệ thống :
• Xác suất hư 1 phần hay toàn phần
• Khả năng tự sửa của hệ thống
• Hậu quả khi hư hỏng
• Hoạt động của hệ khi hư
4.3.1. Tiêu chuẩn truyền dẫn:
Độ suy hao kênh truyền
●Gọi Pin và Pout là công suất vào và ra của mạng hai cửa
●Nếu Pin> Pout mạng suy hao; Pin<Pout mạng được khuếch đại
Độ suy hao kênh truyền được tính theo dB như sau
●Loss = 10.log10(Pin/Pout) [dB]
Tỉ số 2 công suất được tính theo dB là 10.log1(P/Pref) [dB]
●Nếu Pref =1mW thì công suất P tính theo dBm là 10.lgP [dBm]
Chú ý độ suy hao kênh truyền có thể tính như sau
●Loss(dB) = Pin(dBm)-Pout(dBm)
Chương 4: Hệ thống thông tin điện thoại
5
4.3.2. Độ suy hao chuẩn.
CIITT khuyến nghị :
●Suy hao mạng quốc gia nơi phát <21dB
●Suy hao mạng quốc tế <3 dB
●Suy hao mạng quốc gia nơi thu<12dB
4.3.3. Thời gian trễ kênh truyền
Thời gian trễ >400 ms có thể gây ra khó chịu cho người nghe
Đường truyền vệ tinh có thời gian trễ 250ms
Thời gian trễ >150 ms có thể cảm nhận được
Hình 4.6. Thời gian trễ kênh truyền
4.3.4. Độ trung thực
Kênh truyền thông tin được gọi là trung thực nếu
• Biên độ tín hiệu thu và phát tỉ lệ với nhau
• Độ lệch pha là hằng số.
Nếu không trung thực ta gọi là méo tuyến tính.
4.3.5. Băng thông kênh truyền
CCITT(G132) khuyến nghị:
• Dải tần số kênh thoại là 300--> 3400Hz, BW =3100Hz
• Tần số 800 Hz có suy hao 0dB
• Tần số 300hz và 3400 Hz có suy hao 8,7 dB
Dải thông của mạng điện thoại xấp xỉ 300 Hz-3400 Hz. Dải tần số này tương ứng với
phổ của tín hiệu tiếng nói. Một đáp tuyến tấn số tiêu biểu được trình bày trong hình sau
7
Chương 4: Hệ thống thông tin điện thoại
58
Hình 4.7. Băng thông kênh truyền
4.3.6. Nhiễu nền và nhiễu xuyên kênh
Nhiễu là tín hiệu không mong muốn tồn tại hay xâm nhập vào trong kênh
Nhiễu nền (Background noise) tồn tại ngay cả khi không có tín hiệu thông tin
Nhiễu xuyên kênh (Crosstalk) do ảnh hưởng từ các kênh lân cận
Tỉ số tín hiệu trên nhiễu S/N được định nghĩa là S/N = Psignal /Pnoise
Thông thường được tính theo dB S/N [dB] = 10 lg(Psignal /Pnoise ) [dB]
4.3.7. Méo phi tuyến
Tín hiệu tần số f qua kênh truyền phát sinh nhiều tần số hài bậc cao gây ra méo phi tuyến.
Nếu không được lọc bỏ , các thành phần tần số nầy cộng trừ lẫn nhau trên kênh truyền tạo
thành nhiễu trộn tần ( Intermodulation noise)
Độ suy hao phụ thuộc vào tần số
4.3.8. Chất lượng chuyển mạch
Đánh giá bởi khả năng phục vụ , không nghẽn mạch
4.3.9. Độ tin cậy
• Xác định bằng xác suất hoạt động của thiết bị để hoàn thành 1 nhiệm vụ đặt trước ,
trong điều kiện và thời gian định trước
• Để đạt độ tin cậy cao , cần
• Sử dụng linh kiện chất lượng cao mắc tiền
• Sử dụng cấu trúc có độ an toàn cao , như hoạt động song song tốn nhiều về số
lượng
• Cần dung hoà giữa độ tin cậy và giá thành hệ thống
Chương 4: Hệ thống thông tin điện thoại
59
4.4. Báo hiệu trong tổng đài
4.4.1. Giới thiệu chung
Báo hiệu được coi như là một phương tiện để trao đổi thông tin và các lệnh từ điểm
này đến điểm khác, các thông tin và các lệnh này liên quan đến quá trình thiết lập, giám
sát và giải phóng cuộc gọi.
Phân loại hệ thống báo hiệu
Thông thường hệ thống báo hiệu được chia làm 2 loại đó là:
• Báo hiệu thuê bao: là báo hiệu giữa thiết bị đầu cuối với tổng đài, thường thiết bị đầu
cuối là máy điện thoại.
• Báo hiệu trung kế: là quá trình báo hiệu giữa các tổng đài với nhau.
Ta có sơ đồ tổng quan về hệ thống báo hiệu như sau:
• Báo hiệu trung kế gồm 2 loại :
• Báo hiệu kênh kết hợp CAS (báo hiệu kênh riêng): là hệ thống báo hiệu mà trong đó
thông tin báo hiệu nằm trong kênh thoại hoặc trong kênh có liên quan chặt chẽ với
kênh thoại.
• Báo hiệu kênh chung CCS : là hệ thống báo hiệu mà trong đó thông tin báo hiệu nằm
trong một kênh tách biệt với các kênh thoại, kênh báo hiệu này được sử dụng chung
để báo hiệu cho một số lớn các kênh thoại.
Báo hiệu
Báo hiệu
trung kế
Báo hiệu
thuê bao
Báo hiệu kênh
kết hợp CAS
Báo hiệu kênh
chung-- CCS
Hình 4.8. Hệ thống báo hiệu
Các chức năng của báo hiệu:
Có thể tổng quát các chức năng của báo hiệu như sau: chức năng giám sát, chức năng
tìm chọn, chức năng khai thác và bảo dưỡng mạng.
Chương 4: Hệ thống thông tin điện thoại
60
Chức năng giám sát: chức năng này được sử dụng để nhận biết sự thay đổi về trạng
thái của đường dây thuê bao hoặc của trung kế (bao gồm các tín hiệu: nhấc máy
chiếm, nhấc máy trả lời, trạng thái đường dây bận-rỗi-giải phóng…). Các tín hiệu
giám sát có thể ở dạng có dòng (không dòng) hoặc là các mã nhị phân đặc trưng cho
từng trạng thái.
Chức năng tìm chọn: liên quan chặt chẽ đến quá trình xử lý cuộc gọi như: trao đổi
các thông tin địa chỉ, đặc tính thuê bao. Trong quá trình báo hiệu, chức năng tìm chọn
phi được thực hiện trong một khoảng thời gian xác định thường được gọi là thời gian
trễ quay số (PDD - Post Delay Dialing), đó là khoảng thời gian được xác định từ khi
thuê bao chủ gọi phát xong các con số địa chỉ thuê bao bị gọi cho đến khi nhận được
hồi âm chuông, yêu cầu thời gian trễ PDD càng nhỏ càng tốt. Ngoài ra yêu cầu đối
với hệ thống báo hiệu mà cụ thể là chức năng tìm chọn phải có độ tin cậy cao, tốc độ
báo hiệu nhanh, hiệu quả.
Chức năng khai thác và bảo dưỡng mạng : phục vụ cho việc khai thác duy trì sự
hoạt động của mạng lưới. Các tín hiệu báo hiệu thuộc chức năng này gồm:
- Nhận biết và trao đổi các thông tin về trạng thái tắt nghẽn của mạng.
- Thông báo về trạng thái thiết bị, đường trung kế.
- Cung cấp các thông tin tính cước.
- Cung cấp các thông tin về lỗi trong quá trình truyền thông tin báo hiệu.
4.5. Khảo sát tổng đài điện tử PABX
4.5.1. Cấu trúc khối của tổng đài ( hình 4.9 )
4.5.2. Mạch thuê bao
• Cấp dòng cho thuê bao khi đàm thoại
• Cảm biến trạng thái của thuê bao (nhấc máy, gác máy) nhờ vào sự thay đổi tổng trở
của đường dây.
• Cấp âm hiệu cho thuê bao
• Cấp dòng chuông cho thuê bao
4.5.3. Mạch trung kế
• Cảm biến dòng chuông gọi vào
• Tạo tải giả cho thuê bao đối với tổng đài bên ngoài
• Quay số ra tổng đài bên ngoài
• Có biến áp cách ly với tổng đài bên ngoài
Chương 4: Hệ thống thông tin điện thoại
61
Khối
ThuêBao
+
TrungKế
Khối
ThuêBao
+
TrungKế
KHỐI
CHUYỂN
MẠCH
Khối
I/O
Khối
điều
khiển
trung
tâm
Line1
Line2
Linen
Khối
DTMF
Nguồncungcấp
Khối
tạo
chuông
Khốiâmhiệu
(Dialtone,Busytone,
Ringbacktone,music)
5V12V15V
Trackn
Line3
Track1
Track2
Track3
Hình 4.9. Sơ đồ khối tổng đài nội bộ
Chương 4: Hệ thống thông tin điện thoại
62
4.5.4. Khối điều khiển trung tâm :
- Mạch xử lý trung tâm điều khiển mọi hoạt động của tổng đài, thực hiện các chức
năng của tổng đài, các dịch vụ cho thuê bao và trung kế.
- Mạch xử lý là một CPU nó làm niệm vụ điều khiển các thiết bị chuyển mạch, thiết bị
ngoại vi, các chương trình đã được lưu trữ sẵn trong bộ nhớ chương trình, nhớ dữ liệu và
bộ nhớ biên dịch.
- Bộ nhớ chương trình ghi tất cả các chương trình hệ thống và các chương trình ứng
dụng phục vụ cho các chương trình xử lý cuộc gọi.
- Bộ nhớ dữ liệu ghi lại tạm thời các dữ liệu cần thiết để phục vụ cho quá trình xử lý
cuộc gọi như các chữ số địa chỉ, trạng thái bận – rỗi của đường dây thuê bao.
- Bộ nhớ phiên dịch chứa các thông tin về loại dịch vụ của thuê bao, các bảng mã lập
tuyến, các thông tin về tính cước… Bộ nhớ dữ liệu là bộ nhớ tạm thời, còn bộ nhớ chương
trình và biên dịch là bộ nhớ bán cố định. Các số liệu trong bộ nhớ dữ liệu thay đổi trong
quá trình thực hiện cuộc đấu nối.
CPU
Nhớ chương
trình
Nhớ biên
dịch
Nhớ dữ liệu Bộ vào ra Bộ vào ra
Hình 4.10. Cấu trúc khối điều khiển trung tâm
4.5.5. Khối chuyển mạch
Ở tổng đài điện tử, có hai hệ chuyển mạch, chuyển mạch không gian và chuyển
mạch thời gian. Nó có chức năng thiết lập mạch đấu cho các cuộc gọi, truyền dẫn tiếng
nói và các tín hiệu khác cho thuê bao.
Hệ chuyển mạch không gian: Ở hệ này các bộ phận chuyển mạch được thiết lập giữa
đầu vào và đầu ra, nó sử dụng riêng cho mỗi cuộc gọi và duy trì trong suốt khoảng thời
gian đàm thoại. Các tuyến gọi khác hoàn toàn độc lập với nhau.
Hệ chuyển mạch thời gian: Trong hệ thống này mỗi một cuộc liên lạc được sử dụng
một phần thời gian của tuyến đó. Phần thời gian này trong tổng đài điện tử hiện nay được
lặp lại với chu kỳ 125 us (Tần số 8 KHz) cho mẫu tin. Ở giai đoạn đầu người ta truyền
Chương 4: Hệ thống thông tin điện thoại
63
dẫn trực tiếp các tín hiệu PAM, nhưng chất lượng không đảm bảo do bị ảnh hưởng của
tạp âm, nhiễu, méo dạng. Hiện nay các tổng đài đều sử dụng nguyên tắc chuyển mạch
PCM nên chất lượng thông tin được nâng cao.
Tóm lại khối chuyển mạch có chức năng :
•Kết nối thông thoại cho thuê bao với thuê bao, và thuê bao với trung kế.
•Cấp âm hiệu cần thiết cho thuê bao.
•Kết nối thuê bao với mạch thu DTMF khi thuê bao quay số (thuê bao sử dụng ở
dạng tone).
•Kết nối mạch phát tone DTMF với trung kế khi có yêu cầu quay số ra tổng đài công
cộng (với trung kế ở chế độ tone).
4.5.6. Khối âm hiệu
Tạo các tín hiệu cần thiết như Dial tone, Busy tone, Ring back tone, nhạc tiện ích,
để cấp cho thuê bao.
Sau đây là các tín hiệu thường nghe thấy trên các thuê bao :
• Tín hiệu mời quay số: 350 Hz - 440 Hz, phát liên tục.
• Tín hiệu báo bận: 480 Hz - 620 Hz, phát theo nhịp 0.5s ngưng 0.5s.
• Tín hiệu hồi chuông: 440 Hz – 480 Hz, phát theo nhịp 1s ngưng 3s.
4.5.7. Khối tạo chuông
Tạo tín hiệu chuông để cấp cho thuê bao, tín hiệu sin có tần số 20 - 25 Hz, phát theo
nhịp 2s ngưng 4s, biên độ AC P-P từ 75 – 90V.
4.5.8. Khối nguồn
• Cung cấp điện áp cho toàn bộ tổng đài
• Do tổng đài thiết kế là tổng đài nội bộ có phạm vi làm việc nhỏ (chiều dài đường
dây thuê bao không lớn), sụt áp trên đường dây không nhiều, nên ta chọn nguồn
cấp cho thuê bao là +24V. Ngoài ra khối nguồn còn cung cấp điện áp +5V và +15V
cho khối điều khiển, khối âm hiệu, ma trận chuyển mạch, khối tạo tín hiệu chuông.
• Như vậy, khối nguồn có nhiệm vụ cung cấp điện áp +24V, +15V và +5V để cung
cấp cho tổng đài.
4.5.9. Khối DTMF
•Khối DTMF có tác dụng giải mã các phím bấm của máy điện thoại hoạt động ở chế
độ tone thành các bit dữ liệu cần thiết để CPU nhận biết và xử lý.
•Khối DTMF sử dụng IC thu DTMF chuyên dụng, VD: IC MT8870B.
Chương 4: Hệ thống thông tin điện thoại
64
4.5.10.Khối giao tiếp I/O
Là một hệ thống các bộ đệm vào ra, là mối liên kết của bộ vi xử lý và các khối
khác trong hệ thống.
4.6. Các kỹ thuật chuyển mạch của tổng đài
Về cơ bản được phân ra ba loại: chuyển mạch mạch (Circuit switching) và chuyển
mạch dữ liệu (Data switching) và chuyển mạch mềm (Soft switching).
• Chuyển mạch mạch lại được phân ra hai loại: Chuyển mạch không gian (Space
Division Multiplexing), chuyển mạch thời gian (Time Division Multiplex).
• Chuyển mạch dữ liệu được phân ra hai loại: Chuyển mạch thông điệp (Message
switching) và chuyển mạch gói (Package switching).
• Chuyển mạch mềm là hình thức chuyển mạch linh hoạt, hiệu quả và hiện đại nhất
đang được phát triển sử dụng.
4.6.1 Chuyển mạch không gian SDS (Space Division Switching)
a. Khái niệm
SDS là hình thức chuyển mạch bằng cách thiết lập một đường truyền vật lý để kết
nối hai điểm thông tin.
Cơ sở tạo nên các bộ chuyển mạch là các tiếp điểm cơ khí hay các cổng điện tử được
điều khiển.
Dạng đơn giản nhất của chuyển mạch không gian là ma trận tiếp điểm nxn (n đầu
vào và n đầu ra ) Crossbar Switch .
N
1 2
1
N
2
N –1
…
…
Chương 4: Hệ thống thông tin điện thoại
65
Hình 4.11. Cấu trúc khối Chuyển mạch không gian SDM
Tuy nhiên, nó có 1 số nhược điểm sau:
• Số tiếp điểm rất lớn ~ n2
giá thành cao
• Nếu mất 1 tiếp điểm nào đó thì dẫn đến khó khăn nối giữa 2 thuê bao
• Số tiếp điểm sử dụng thực tế rất ít chỉ là n so với n2
b. Chuyển mạch không gian nhiều cấp
Hình 4.12. Cấu trúc khối chuyển mạch không gian nhiều cấp
Trong thực tế , người ta sử dụng chuyển mạch nhiều cấp
• Người ta chia N đầu vào thành N/n nhóm
• Mỗi nhóm có n đầu vào lập thành cấp thứ 1
• Mỗi nhóm có k đầu ra , lại đưa vào các đầu vào của cấp thứ 2, và cứ như thế tiếp tục
Ví dụ mạng trên hình có 3 cấp đối xứng ( chuyển mạch SSS) , Hình 4.12.
Điều kiện không nghẽn mạch k = 2.n -1
Chương 4: Hệ thống thông tin điện thoại
6
Hình 4.13. Điều kiện không nghẽn mạch k = 2.n -1
6
SSốố tthhuuêê bbaaoo SSốố ttiiếếpp đđiiểểmm
mmạạnngg SSSSSS
SSốố ttiiếếpp đđiiểểmm mmạạnngg đđơơnn
ggiiảảnn
112288 77 668800 1166 338844
551122 6633 448888 226622 114444
33004488 551166 009966 44,,22**110066
88119922 44,,22**110066 66,,77**110077
3322 776688 33,,33**110077 110099
113311 007722 22,,66**110088 11,,77**11001100
Các ưu điểm so với chuyển mạch đơn giản
Số các tiếp điểm ma trận ít hơn
Có nhiều đường nối thông qua mạng để kết nối 2 điểm đầu cuối
Nhược điểm
phần điều khiển phức tạp hơn nhiều
Nếu chọn số các nhóm con không hợp lý mạng có thể bị khoá khi lưu lượng tăng
Chương 4: Hệ thống thông tin điện thoại
6
4.6.2 Chuyển mạch khe thời gian TSI (Time Slot Interchange ).
Hệ thống chuyển mạch TDM (Time Division Multiplex) có số cổng kết nối ~ 2N.
Nhân của bộ chuyển mạch TDM là khối chuyển mạch TSI
Multiplexer Demultiplexer
DM
DM
DM
)(1 tx
)(2 tx
)(txN
)(1 nd
)(2 nd
)(ndN
DDM
DDM
DDM
)(1 nd
)(2 nd
)(ndN
)(1 tx
)(2 tx
)(txN
D(n) D(n)
Transmission
TSI
Switching
N tín hiệu từ N thuê bao đưa vào bộ ghép kênh Mux, đầu ra của Mux là luồng số tốc
độ cao chứa các khung , mỗi khung có n khe thời gian TimeSlot tương ứng với n thuê bao
Mỗi khe có thể là 1 bit ( hay 1 byte hay nhiều byte )
Ví dụ để kết nối khe 2 với khe 5 , thì tín hiệu từ khe 2 đưa đến đầu vào TSI được
đổi sang khe 5 tại đầu ra của TSI và đưa đến bộ giải ghép kênh để xuất ra tại khe 5
7
Chương 4: Hệ thống thông tin điện thoại
68
Hình 4.14. Chuyển mạch TDM
Khi số thuê bao tăng , thời gian trễ tăng vượt mức , người ta sử dụng cấu trúc nhiều
TSI ghép nhau gọi là TMS
4.6.3. Chuyển mạch TST
Trong thực tế , người ta sử dụng các cấu hình TST hay STS để tăng hiệu quả . Phức
tạp hơn là TSSST , SSTSS , TSTST …
Chương 4: Hệ thống thông tin điện thoại
69
Hình 4.15. Giải thích chuyển mạch TST
Hình 4.16. Sơ đồ khối chuyển mạch TST
Chương 4: Hệ thống thông tin điện thoại
70
4.6.4. Chuyển mạch dữ liệu
a. Chuyển mạch bản tin ( chuyển mạch thông điệp message)
Người ta có thể sử dụng chuyển mạch mạch điện để truyền dữ liệu , nhưng gặp phải
nhiều nhược điểm như yêu cầu 2 thuê bao phải hoạt động cùng thời điểm , hiệu suất sử
dụng đường truyền không cao
Hình 4.17. Mạng chuyển mạch bản tin
Mạng chuyển mạch kênh không thích hợp để truyền số liệu. Đối với các bản tin rất
ngắn thì mạng chuyển mạch kênh lại càng không thích hợp và không có hiệu quả.
Các thư điện tử , các file truyền trên mạng được gọi chung là các bản tin (message).
Nó được truyền qua mạng như là các dữ liệu số
Một trong các dạng chuyển mạch được chọn để phục vụ nhu cầu trên là chuyển mạch
bản tin. Nó phân tích phần đầu bản tin để tìm địa chỉ nơi nhận
Thông thường các node chuyển mạch là các máy tính , mà nó giữ bản tin ở bộ nhớ
đệm . Thời gian trễ ở mỗi node gồm thời gian nhận bản tin vào node và thời gian sắp hàng
chờ đến lượt mình để chuyển tới node khác
Chuyển mạch bản tin không cần thiết lập một đường dẫn dành riêng giữa hai trạm đầu
cuối mà một bản tin được gởi từ nơi phát tới nơi thu được ấn định một lộ trình trước bằng
địa chỉ nơi nhận mà mỗi trung tâm có thể nhận dạng chúng. Tại mỗi trung tâm chuyển
mạch (nodes chuyển mạch), bản tin được tạm lưu vào bộ nhớ, xử lý rồi truyền sang trung
tâm khác nếu tuyến này rỗi. . Khả năng lưu lại có thể trong thời gian dài do đợi xử lý hay
trung tâm tiếp theo chưa sẵn sàng nhận.
Chương 4: Hệ thống thông tin điện thoại
71
Ưu điểm so với chuyển mạch mạch điện ( kênh ):
• Do bản tin có thể tạm thời bị giữ ở 1 node nào đó nên cao điểm lưu thông sẽ giảm ,
đường dây sử dụng hiệu quả hơn
• Không cần trạm thu luôn sẵn sàng vì mạng có thể tạm giữ bản tin
• Chuyển mạch bản tin không bao giờ bị bận
• Chuyển mạch bản tin có thể gởi đồng thời đến nhiều nơi nhận cùng 1 lúc
• Có thể thiết lập ưu tiên cho 1 bản tin
• Có thể kiểm tra sai và quản lý quá trình trong mạng
• Không cần cùng tốc độ truyền giữa các thuê bao
• Mạng có thể đổi dạng các mã truyền
• Hệ thống Mạng nhận bản tin từ các máy tính (Terminal)
• Hệ thống phân tích độ ưu tiên
• Hệ thống phát hiện lỗi và yêu cầu truyền lại
• Hệ thống lưu tất cả các bản tin được gởi đến trong vài giờ , vài ngày. Có thể lưu
vĩnh viễn bằng băng đĩa
• Nếu có máy tính nhận tạm thời không làm việc thì hệ thống có thể chờ hay gởi bản
tin đến địa chỉ khác nếu có yêu cầu
• Máy tính cấp số thứ tự cho các bản tin được gởi đi , do đó hệ thống có thể tìm lại
các bản tin bị mất
• Khi hệ thống bị tạm dừng , nó thông báo đến tất cả các máy tính số thứ tự cuối
cùng các bản tin mà nó nhận được
• Hệ thống có thể cung cấp các số liệu thống kê về sự lưu thông qua nó
b. Kĩ thuật chuyển mạch gói
Tổng quan
Chuyển mạch gói sử dụng ưu điểm của chuyển mạch kênh và chuyển mạch tin, đồng
thời khắc phục được nhược điểm của hai loại chuyển mạch này.
Chuyển mạch gói gần giống chuyển mạch bản tin
Chỗ khác nhau là thay vì gởi 1 bản tin lớn thì người ta cắt bản tin ra thành nhiều gói
nhỏ hơn ( cở vài ngàn Byte ) và gởi các gói nầy đi
Độ lớn của gói :
Chương 4: Hệ thống thông tin điện thoại
72
• Nếu cắt bản tin càng nhiều gói , tận dụng khả năng truyền song song đồng thời trên
mạng , sẽ truyền nhanh hơn
• Nếu gói quá nhỏ , do mỗi gói phải chứa thêm phần header nên lượng thông tin dư
thừa phải truyền cũng nhiều hơn
Mạng chuyển mạch gói bao gồm các thành phần cơ bản sau: trạm (station), nút mạng
(node) và các đường truyền dẫn (link).
Hình 4.18. Mạng chuyển mạch gói.
Để chống lỗi, mạng chuyển mạch gói sử dụng phương thức tự động hỏi lại. Quá trình
này đòi hỏi các trung tâm khi nhận được các gói thì xác định xem gói đó có lỗi hay
không, nếu lỗi thì nó sẽ phát yêu cầu phát lại cho trung tâm phát.
Phụ thuộc vào đường đi các gói trong cùng 1 bản tin mà người ta chia làm 2 loại là
Datagram (dg) , và mạch ảo (Virtual Circuit)
2
4
1
6
5
3User A
User F
• Datagram (dg) (giao thức phi kết nối -Connectionless): Các gói đi theo các đường độc
lập riêng , phần header của các gói chứa địa chỉ của các node mà nó đi đến
• Virtual Circuit (VC) (giao thức hướng kết nối -Connection Oriented)): Khi có nhu cầu
gởi bản tin, sẽ thiết lập mạch ảo qua các node , các gói trong cùng 1 bản tin sẽ đi
chung qua mạch ảo nầy . Phần header của các gói không chứa địa chỉ của các node
mà nó đi đến
Phương pháp chuyển gói theo kiểu Datagram
Các bước cần thiết để truyền thông tin đi từ nguồn đến đích như sau:
• Bước 1: Phân đoạn gói ở phía phát.
• Bước 2: Định tuyến các gói .
Chương 4: Hệ thống thông tin điện thoại
73
• Bước 3: Tái hợp gói ở phía thu.
Tuỳ thuộc vào giao thức truyền thông mà có nhiều mức phân chia bản tin thành các
gói với chiều dài khác nhau. Ngoài những thông tin được cắt từ bản tin, gói còn được
chèn thêm các phần đầu và đuôi để phục vụ cho việc định tuyến qua mạng.
Đầu ĐuôiDữ liệu
Bản
Gói tin
Hình 4.19. Nguyên lý cắt mảnh và tạo
gói.
Chương 4: Hệ thống thông tin điện thoại
74
Phương pháp chuyển gói theo kiểu mạch ảo
Trước khi gói được chuyển đi thì có một gói gọi là cờ hiệu, được gửi từ nút gốc, trong
đó có địa chỉ nút gốc. Cờ hiệu này sẽ chạy qua các nút, đi đến đâu nó đặt hàng chiếm kết
nối qua nút đó. Khi đường đi đã được chiếm, ví dụ từ A qua 5 đến B, nó gửi tín hiệu công
nhận chiếm (ACK) đến nút gốc. Sau đó, các gói số liệu được gửi một cách tuần tự từ nút
gốc đến nút đích theo tuyến đường đã được thiết lập.
Hình 4.20. Mô hình hệ thống chuyển mạch ảo
Tuyến đường chiếm (ví dụ từ A qua 4, 5, 6 đến B) được coi như cố định trong suốt
thời gian kết nối. Kiểu truyền tin này giống với chuyển mạch kênh, và do vậy được gọi là
mạch ảo hay kênh ảo. Trong mỗi gói, ngoài phần số liệu thực còn có thêm phần nhận
dạng liên kết kênh ảo được sử dụng cho mục đích địch tuyến.
Đặc điểm chính của kỹ thuật mạch ảo là tuyến giữa các trạm đựơc thiết lập để
chuyển số liệu, nhưng không có nghĩa là đường này được dành riêng như trong chuyển
mạch kênh. Mọi gói có thể đựơc lưu tạm tại từng nút, sắp hàng và chuyển tới nút tiếp theo
Chương 4: Hệ thống thông tin điện thoại
75
nếu cần. Tại cùng một thời điểm, mỗi trạm có thể có một hoặc nhiều mạch ảo kết nối tới
một hoặc nhiều trạm khác trong mạng.
Thủ tục truyền thông tin theo kiểu mạch ảo gồm 3 pha: thiết lập kết nối, chuyển thông
tin và giải phóng kết nối. Do vậy, giao thức truyền thông trong trường hợp này còn được
gọi là giao thức hướng kết nối (Connection Oriented).
Ngoài còn có mạch ảo vĩnh viển, mạch ảo vĩnh viễn là phương thức thiết lập mạch ảo
cố định giữa hai thuê bao. Về mặt logic có thể so sánh với đường dây cho thuê trong
mạng chuyển mạch kênh, và kiểu chuyển mạch này không cần thiết lập hay giải phóng
cuộc gọi qua mạng
So sánh giữa datagram và mạch ảo
Phương pháp mạch ảo có nhiều ưu điểm hơn so với datagram, nếu hai trạm dự định
trao đổi số liệu trong một khoảng thời gian dài .
Trong phương pháp mạch ảo, nút không phải thực hiện định tuyến cho từng gói, mà
nó chỉ thực hiện định tuyến một lần duy nhất cho tất cả các gói.
Trước tiên là mạng có thể cung cấp các dịch vụ liên quan đến mạch ảo gồm cả sắp
xếp và điều khiển lỗi. Sắp xếp đề cập đến việc khi các gói được chuyển trên cùng một
tuyến thì chúng sẽ đến đích theo thứ tự như khi phát từ nút gốc. Điều khiển lỗi là một dịch
vụ bảo đảm rằng không những các gói đến đích theo đúng thứ tự mà còn đến chính xác.
Ví dụ nếu gói trong thứ tự từ nút 4 khi đến nút 6 có lỗi thì nút 6 sẽ yêu cầu nút 4 phát
lại gói đó. Ưu điểm nữa là vì sử dụng mạch ảo nên các gói được chuyển nhanh hơn vì
không cần thủ tục định tuyến cho từng gói.
Ưu điểm của datagram là không có pha thiết lập, do vậy khi trạm gửi số liệu ngắn thì
datagram sẽ phân phát nhanh hơn. Datagram mềm dẻo hơn vì khi một phần của mạng có
sự cố thì nó sẽ tự định tuyến lại để tránh tắc nghẽn.
Datagram có ưu điểm so với mạch ảo trong trường hợp
• Khi các máy tính chỉ gởi 1 vài gói thì Datagram nhanh hơn
• Datagram linh động hơn trong trường hợp nghẽn mạch , nó sẽ tìm đường đi khác
• VC ít tin cậy hơn trong trường hợp có 1 node trong mạng bị hư thì các VC qua node
đó đều bị hủy
Chương 4: Hệ thống thông tin điện thoại
76
Tổ chức phân lớp của mạng chuyển mạch gói.
Sử dụng mô hình 7 lớp ISO OSI để mô tả khái niệm mạng chuyển mạch gói và chủ
yếu dựa trên 3 lớp bậc thấp :
Lớp
Hình thức
truyền
Lớp 3: lớp mạng Gói
Lớp 2: lớp tuyến dữ
liệu
Khung
Lớp 1: lớp vật lý Bit
Lớp vật lý:
Dành cho tuyến nối vật lý giữa thiết bị trong mạng.
Thông tin trao đổi dưới dạng bit, bao gồm các thông tin về số liệu, báo hiệu (điều
khiển) dùng để điều khiển thao tác của tuyến nối và xác định trạng thái có thể sử dụng của
tuyến, xung nhịp để ghép nối các tín hiệu số liệu khi khôi phục cấu trúc tin phát ở máy
thu. Các tín hiệu này dùng để trao đổi tin tức cấp cao hơn giữa hai thiết bị.
Lớp tuyến dữ liệu (Data-Link )
Chuyển tin giữa các thiết bị, theo đó, yêu cầu bản tin được chuyển đi không bi lỗi và
theo 1 trình tự chính xác. Phát hiện lỗi trong khung tuyền bằng phương pháp ARQ
(Automatic Repeatre Quest), bao gồm 3 phương thức :
• Phương thức dừng và chờ :
Bên phát phát 1 khung và phải chờ từ phía thu. Nếu nhận được sự xác nhận là :
ACK : Bên phát tiếp tục phát khung tiếp theo.
NAK : Bên phát phát lại khung đã phát.
• Phương thức quay lùi :
Bên phát phát liên tục từng khung, nếu nhận được ACK thì tiếp tục phát, nếu là NAK
thì nó sẽ xác định thứ tự khung lỗi đó và phát lại liên tục khung này.
• Phương thức lặp lại có chọn lọc :
Phát liên tục các khung, nếu lỗi thì phát lại khung bị lỗi và tiếp tục công việc đang dỡ
dang. Mạng chuyển mạch gói (X.25) thường dùng phương thức ‘kích cỡ cửa sổ 7’, tức là
Chương 4: Hệ thống thông tin điện thoại
77
bên phát phát 7 khung mới cần 1 khung xác nhận từ bên thu.
Lớp mạng
Lớp tuyến làm công việc sữa lỗi, điều khiển luồng theo tuyến giữa hai thiết bị đấu nối
với nhau. Lớp mạng tạo điều kiện cho thông tin giữa các thiết bị mà chúng không được
đấu nối trực tiếp với nhau (nghĩa là qua mạng).
Để thiết lập tuyến nối lớp mạng giữa hai thiết bị, thì chúng cần có khả năng thích ứng
với nhau.
Thông thường, mỗi thiết bị đấu nối vào mạng có địa chỉ riêng, mỗi thiết bị có thể dựa
vào địa chỉ của thiết bị khác mà yêu cầu thiết lập thông tin giữa chúng.
Có 2 cách để xây dựng lớp mạng :
- Mỗi thiết bị có một địa chỉ riêng.
- Dùng tuyến nối giữa 2 thiết bị xây dựng một địa chỉ.
4.7 Nguyên lý hoạt động của tổng đài
• Nhận dạng thuê bao gọi nhấc máy: Tổng đài nhận dạng thuê bao gọi nhấc máy
thông qua sự thay đổi trở kháng của đường dây thuê bao. Bình thường khi thuê bao gác
máy điện trở của mạch giảm từ vài chục KΩ xuống còn từ 150 – 1500 Ohms. Tổng đài
nhận biết sự thay đổi điện trở (tức là thay đổi trạng thái của thuê bao) thông qua bộ cảm
biến.
• Tổng đài kiểm tra xem có còn line trống hay không, nếu còn thì cấp dial tone cho
thuê bao. Nếu tất cả các line đều bận thì cấp busy tone cho thuê bao.
• Khi thuê bao nhận được dial tone thì bắt đầu quay số. Tổng đài nhận biết thuê bao
bắt đầu quay số sẽ cắt dial tone cho thuê bao và bắt đầu nhận biết các số mà thuê bao đa
quay. Tuỳ theo đặc tính của thuê bao (sử dụng ở chế độ pulse hay tone) mà tổng đài sẽ
nhận biết các số quay theo phương pháp khác nhau.
• Nếu thuê sử dụng chế độ pulse, tổng đài sẽ nhận các xung quay nhờ các xung được
phát ra từ thuê bao. Tuỳ theo các tiêu chuẩn mà tỷ lệ giữa các Space và Mark của các
xung, thời gian ngắt giữa các xung sẽ khác nhau và số xung phát ra (với cùng một phím
bấm) cũng khác nhau
100ms
20mA
300ms
0mA
Next digit
Chương 4: Hệ thống thông tin điện thoại
78
Hình 4.17. Sơ đồ các xung quay số
o Nếu thuê bao được sử dụng ở chế độ tone, thì tổng đài sẽ nhận biết xung quay
số nhờ các tín hiệu tần số kép DTMF (Dual Tone multiple Frequency) phát ra từ thuê bao,
như hình vẽ dưới: Mỗi cặp tần số (tone) xuất hiện tối thiểu là 40ms, thời gian tối thiểu
giữa hai số là 60ms.
Hình 4.18. DTMF (Dual Tone multiple Frequency)
Tổng đài nhận biết các số thuê bao gửi đến và nhận xét.
• Nếu số đầu nằm trong tập thuê bao của tổng đài thì tổng đài sẽ phục vụ như cuộc gọi
nội đài.
• Nếu số đầu không nằm trong tập thuê bao của tổng đài thì tổng đài phục vụ như một
cuộc liên đài, qua trung kế và gửi phần định vị quay số sang tổng đài đối phương để
giải mã.
• Nếu mã đầu là mã gọi các chức năng đặc biệt, tổng đài sẽ thực hiện các chức năng đó
để phục vụ các yêu cầu của thuê bao.
• Thông thường, tổng đài có dung lượng nhỏ có thêm nhiều chức năng đặc biệt làm cho
chương trình phục vụ các thuê bao thêm phong phú, tiện lợi cho người sử dụng làm
tăng khả năng khai thác và sử dụng tổng đài.
• Nếu với thuê bao rãnh, tổng đài sẽ cấp chuông cho thuê bao với điện áp AC từ 75 –
110V, tần số 20 – 25Hz. Với chu kỳ nhịp 1 giây có, 3 giây không.
• Khi thuê bao gọi nhấc máy, tổng đài nhận biết trạng thái nhấc máy này, tiến hành cắt
dòng chuông cho thuê bao được gọi một cách kịp thời để tránh hư hỏng thuê bao.
1
4
7
2
5
8
3
6
9
101
1
1
1
1
697
Hz
770
Hz
852
Hz
941
Hz
Mục đích
đặc biệt
(Độ sai lệch
tần số =
1.5%)
1209
Hz
1336
Hz
1477
Hz
1633
Hz
Chương 4: Hệ thống thông tin điện thoại
79
Đồng thời tổng đài cũng cắt âm hiệu ring back tone cho thuê bao gọi và tiến hành kết
nối thông thoại cho hai thuê bao.
• Tổng đài giải toả một số thiết bị không cần thiết để tiếp tục phục vụ cho cuộc đàm
thoại khác.
4.8 Các chức năng hoạt động của tổng đài
Mặc dù hiện nay nhờ sự phát triển của khoa học công nghệ, Các tổng đài được nâng
cấp rất nhiều lần từ khi phát minh ra máy điện thoại, nhưng chức năng cơ bản của tổng
đài về xử lý các cuộc gọi của thuê bao, kết nối thuê bao với thuê bao bị gọi … hầu như
không thay đổi chúng chỉ khác nhau về phương thức thực hiện. Trong tổng đài tự động
hiện nay các chức năng chính của tổng đài bao gồm:
1. Nhận dạng số thuê bao chủ gọi: Xác định khi thuê bao nhấc ống nghe và cuộc gọi
được nối mạch điều khiển, tổng đài cấp tín hiệu mời quay số hoặc tín hiệu báo bận cho
thuê bao gọi.
2. Tiếp nhận các con số được quay: Sau khi nhận được tín hiệu mời gọi quay số,
thuê bao chủ gọi quay số thuê bao bị gọi. Tổng đài cần ghi lại các số được quay.
3. Kết nối cuộc gọi: Sau khi tổng đài đã ghi lại các số được quay, tổng đài phân tích
và xác định số bị gọi. Sau đó tổng đài chọn kênh nối trong các nhóm đường dây trung kế
đến tổng đài có thuê bao bị gọi. Nếu tổng đài nắm trong thuê bao nội hạt thì chỉ có một
tổng đài tham gia vào việc kết nồi cuộc gọi.
4. Chuyển thông tin điều khiển: Khi tổng đài thuê bao chủ gọi được nối với tổng đài
của thuê bao bị gọi qua tổng đài chuyển tiếp, thì hai tổng đài này trao đổi với nhau các
thông tin cần thiết về thuê bao chủ gọi, bị gọi…
5. Kết nối chuyển tiếp: Trong trường hợp tổng đài được nối đến tổng đài chuyển tiếp
thì các quá trình 3 và 4 lại được lặp lại trong quá trình xử lý cuộc gọi, sau đó các thông tin
của thuê bao chủ gọi và bị gọi được truyền đi.
6. Kết nối tại trạm cuối: Khi trạm cuối được đánh giá là trạm nội hạt, dựa theo số
thuê bao bị gọi được truyền đi thì bộ điều khiển trạng thái thuê bao của tổng đài bị gọi
được tiến hành. Nếu thuê bao bị gọi không ở trạng thái bận thì một kênh được thiết lập để
nối với kênh trung kế được chọn để kết nối cuộc gọi.
7. Truyền tín hiệu chuông: Để kết nối cuộc gọi, tín hiệu chuông sẽ được phát đến
thuê bao bị gọi và cho đền khi thuê bao bị gọi nhấc máy trả lời. Khi thuê bao bị gọi trả lời
tín hiệu, chuông bị ngắt và thuê bao bị gọi được chuyển sang trạng thái đàm thoại.
8. Tính cước: Sau khi nhận được tín hiệu xác nhận cuộc gọi hoàn tất từ tổng đài, thuê
bao bị gọi và cho đến khi thuê bao bị gọi nhấc máy tổng đài chủ bắt đầu tính thời gian
gọi.
Chương 4: Hệ thống thông tin điện thoại
80
9. Truyền báo tín hiệu bận: Khi tất cả các đường trung kế đến tổng đài của thuê bao
gọi đã bị chiếm hết, hoặc thuê bao đang bận thì tín hiệu báo bận sẽ được gởi tới thuê bao
chủ gọi.
10. Hồi phục hệ thống: Sau khi cuộc gọi kết thúc, tất cả các kênh nối cho cuộc gọi
đó đều được giải phóng. Ngoài ra đối với các tổng đài hiện đại ngày nay còn có thêm
nhiều chức năng khác hỗ trợ cho công tác khai thác và bảo dưỡng.
4.9 Các phương pháp điều khiển tổng đài:
1. Phương pháp điều khiển độc lập: Là phương thức mà tổng đài điều khiến các kết
nối, tổng đài không chịu chi phối của bất kỳ tổng đài ngoài nào khác.
2. Phương pháp điều khiển chung: Là hình thức mà các tổng đài được điều khiển và
giám sát của một trung tâm.
Tổng đài 2
Tổng đài 1 Tổng đài 0
Tổng đài 3
Tổng đài
trung tâm
Hình 4.19. Phương pháp điều khiển chung
3. Phương pháp điều khiển bằng chương trình lưu trữ:
Tổng đài 2
Tổng đài 1 Tổng đài 0
Tổng đài 3
Dữ liệu trạng thái
(TĐ1, TĐ2, TĐ4)
Dữ liệu trạng thái
(TĐ1, TĐ0
Dữ liệu trạng thái
(TĐ1, TĐ0)Dữ liệu trạng thái
(TĐ0, TĐ1, TĐ4)
Hình 4.20. Phương pháp điều khiển bằng chương trình lưu trữ
Chương 4: Hệ thống thông tin điện thoại
81
• Với phương pháp này thì mọi tổng đài sẽ thường xuyên lưu trữ và cập nhật trạng
thái thông tin của tổng đài bên và các đường trung kế nồi với chúng.
• Khi thực hiện một cuộc gọi nội đài thì việc điều khiển kết nối vẫn do chính tổng
đài chính đó thực hiện.
• Khi điều khiển một cuộc gọi liên đài (giả sử tổng đài 2, 4 thì tại tổng đài 2 sẽ xem
xét đường đi ưu tiên ngắn nhất ứng với nó l1 trạng thái của tổng đài ưu tiên, xem
xét nó có rỗi hay không và tổng đài đó có khả năng kết nối được hay không).
• Nếu tổng đài 4 rỗi, thì tổng đài này có khả năng thực hiện việc kết nối cuộc gọi,
tổng đài 2 sẽ truyền số quay và thực hiện các thủ tục kết nối như bình thường.
• Nếu như tổng đài 4 bận hay không có khả năng kết nối cuộc gọi thì tổng đài 2 sẽ tự
động tìm kết nối ưu tiên kế tiếp đến tổng đài lân cận.
4.10 Các hình thức thông tin trên mạng điện thoại
Do nhu cầu thông tin tích hợp trên một đường dây, các nhà sản xuất liên tục phát triển
hệ thống, từ hệ thống thông tin thoại với mục đích phục vụ cho các cuộc gọi thoại, cho
đến cung cấp dịch Fax, truyền dữ liệu và sau cùng là cung cấp dịch Internet.
Chương 4: Hệ thống thông tin điện thoại
82
4.11 Quá trình thiết lập, duy trì và kết thúc cuộc gọi ( A gọi B)
Thuê bao gọi A Tổng đài Thuê bao bị gọi B
TH1: Nhấc máy Nhận trạng thái
nhấc, gác máy
Cấp Dial tone
(B rỗi, Quay số Cắt Dial tone
B Nội đài) Giải mã DTMF
Kiểm tra => B : thuộc nội đài
Kiểm tra => B có rỗi không B rỗi
Cấp chuông cho B Đổ chuông
Cấp Ring back tone cho A
Nhận trạng thái nhấc máy B B nhấc máy
Cắt chuông B
Cắt Ring back tone A
Kết nối thông thoại
Gác máy Nhận trạng thái gác máy
Huỷ kết nối thông thoại
Cấp Ring tone
TH2: Kiểm tra => B :
thuộc nội đài
B bận Kiểm tra => B có rỗi không B bận
(nội đài) Cấp Busy tone
Chương 4: Hệ thống thông tin điện thoại
83
Chương 4: Hệ thống thông tin điện thoại
84
TH 3 A gọi B , B khác tổng đài với A , B rỗi
A Tổng đài của A Tổng đài
ngoài của B B
A Nhấc máy Nhận trạng thái nhấc máy
Cấp Dial tone cho A
A Quay số Cắt Dial tone
Giải mã DTMF
Kiểm tra=>B là thuê bao ngoài
Kiểmtra=>có trung kế rỗi
Quay lại số ra ngoài Nhận trạng thái nhấc máy
Giải mã DTMF
Kiểm tra=>B là nội đài
Kiểm tra=>B rỗi
Cấp chuông B
Ring back tone A B Nhấc máy
Nhận trạng thái nhấc máy B
Thông thoại Thông thoại
Huỷ kết nối thông thoại B gác máy
Thông thoại Cấp Busy tone

Hệ thống mạng PSTN

  • 1.
    Chương 4: Hệthống thông tin điện thoại 46 Chương 4 HỆ THỐNG THÔNG TIN ĐIỆN THOẠI 4.1. Giới thiệu về mạng điện thoại Từ cuối thế kỷ 18 đến đầu thế kỷ 19, công nghệ phát thanh và truyền thông bằng điện đã được phát triển và bắt đầu được dùng rộng khắp. Đài phát thanh và truyền hình được phát minh vào thời gian này đã làm thay đổi thế giới chúng ta rất nhiều. Năm 1820, GEORGO OHM đã đưa ra công thức phương trình toán học để giải thích các tín hiệu điện chạy qua một đầu dây dẫn rất thành công. Vào năm 1830, MICHALL FARADAY đã tìm ra định luật dẫn điện từ trường. Năm 1850, đại số BOOLEAN của GEORGE BOOLERS đã tạo ra nền móng cho logic học và các RƠ-LE điện. Chính vào khoảng thời gian này khi các đường cáp đầu tiên xuyên qua Đại Tây Dương để đánh điện tín để lắp đặt. JAME CLERK MAXWELL đã đưa ra học thuyết điện từ trường bằng các công thức toán học vào năm 1870. Căn cứ vào học thuyết này, HENRICH HERT đã truyền đi và nhận được sóng vô tuyến thành công bằng cách dùng điện trường lần đầu tiên trong lịch sử. Vào năm 1876, tổng đài điện thoại đầu tiên đã được thiết lập ngay sau khi ALEXANDER GRAHAM BELL phát minh ra điện thoại. 5 năm sau BELL bắt đầu dịch vụ gọi điện thoại đường dài giữa NEWYORK và CHICAGO. Năm 1878, hệ thống tổng đài dùng nhân công gọi là loại dùng điện từ xây dựng ở NEW HAVEN của Mĩ, đây là tổng đài thương mại thành công đầu tiên trên thế giới. Trong tổng đài này việc định hướng thông tin được thực hiện bằng con người, nói cách khác việc kết nối thoại cho các thuê bao được thực hiện bằng các thao tác trực tiếp của con người (điện thoại viên). Với tổng đài nhân công thì thời gian kết nối lâu, dễ bị nhầm lẫn. Theo thời gian cùng với sự phát triển của khoa kỹ thuật các loại tổng tổng đài đã được phát triển và không ngừng được cải tiến. Từ tổng đài nhân công, tổng đài cơ, tổng đài cơ điện, và hiện giờ là thời kỳ của tổng đài điện tử. 4.1.1. Tổng đài nhân công Tổng đài nhân công ra đời từ khi mới bắt đầu hệ thống thông tin điện thoại. Đặc điểm của loại tổng đài này là việc định hướng, thông tin đều được thực hiện bằng sức người, nói cách khác là việc kết nối thông tin cho các thuê bao được thực hiện trực tiếp bằng các thao tác của con người Nhiệm vụ cụ thể của người điện thoại viên trong tổng đài bao gồm: Nhận biết tín hiệu (nhu cầu gọi) của các thuê bao bằng neon báo, chuông, … đồng thời định vị được thuê bao gọi Trực tiếp hỏi nhu cầu kết nối của thuê bao
  • 2.
    Chương 4: Hệthống thông tin điện thoại 4 Trực tiếp rung chuông cho thuê bao được gọi Trường hợp thuê bao được gọi bận thì điện thoại viên trực tiếp báo cho thuê bao gọi Khi thuê bao được gọi nhấc máy ,điện thoại viên nhận biết điều này và ngắt dòng chuông đồng thời kết nối cho 2 thuê bao thông thoại Công việc tiếp theo của điện thoại viên là Nếu một trong 2 thuê bao gác máy điện thoại viên nhận biết điều này, ngắt kết nối và báo cho thuê bao còn lại biết cuộc đàm thoại kết thúc Nhược điểm: Với dung lượng lớn ,kết cấu và thiết bị của tổng đài trở nên phức tạp, kích thước lớn và cần có nhiều điện thoại viên làm việc cùng lúc mới đảm bảo thông thoại cho các thuê bao. Khi số long thuê bao lên đến hàng trăm thì điều này không thể thực hiện được. Áp lực công việc của người điện thoại viên lớn nên xác suất nhầm lẫn cao 4.1.2. Tổng đài cơ điện Để khắc phục những hạn chế và nhược điểm của các loại tổng đài điện thoại nhân công ,các nhà chế tạo tổng đài đã cho ra ra đời các loại tổng đài tự động cơ điện và từng bước cải thiện chúng .Tổng đài tự động từng nấc đầu tiên điều khiển trực tiếp được chế tạo vào năm 1982 .Mặc dù được hoàn thiện trên cơ sở nhiệm vụ tổng đài nhân công nhưng nó còn rất nhiều nhược điểm như chứa rất nhiều các bộ phận cơ khí, kích thước quá cồng kềnh … Hình 4.1. Tổng đài cơ điện 7
  • 3.
    Chương 4: Hệthống thông tin điện thoại 48 Trong tổng đài cơ điện hoạt động thiết lập cuộc gọi được tự động hoá nhờ vào các mạch điều khiển bằng điện tử cùng với bộ chuyển mạch bằng cơ khí: Chuyển mạch quay tròn (rotary) Chuyển mạch từng nấc (step-by-step) Chuyển mạch ngang dọc (cross-bar) So với tổng đài nhân công có một số ưu điểm: Thời gian kết nối nhanh chóng hơn ,chính xác hơn Có thể gia tăng dung lượng Giảm nhẹ được công việc của điện thoại viên Nhược điểm: • Khi số lượng thuê bao tăng thì dẫn đến hệ thống, thiết bị cồng kềnh, tiêu thụ nhiều năng lượng, điều khiển kết nối phức tạp • Sự hao mòn cơ khí qua thời gian, dẫn đến các kết nối kém chính xác và chất lượng cuộc gọi giảm 4.1.3. Tổng đài điện tử Năm1965 tổng đài điện tử đầu tiên theo nguyên lý chuyển mạch không gian tương tự đã đưa vào khai thác ở bang NewJery nước Mỹ, đây là tổng đài điều khiển nội hạt theo nguyên lí SPC(Stored Program Control). Tổng đài điện thoại loại nay cần cho mỗi cuộc gọi một tuyến vật lí(đường dây ) riêng. Do vậy cũng không thể chế tạo tổng đài có khả năng tiếp thông hoàn toàn. Vì thế ngay sau đó người ta đã hướng công việc nghiên cúu vào phương thức chuyển mạch phân kênh theo thời gian (gọi tắt là chuyển mạch thời gian TDM). Năm 1970, tổng đài diện thoại số đầu tiên đã được sản xuất và lắp đặt đưa vào khai thác ở Pháp. Vào những năm đầu của thập kỉ 70 hãng Bell Laboratory ở Mỹ quyết định hoàn thiện một số tổng đài số dùng cho liên lạc chuyển tiếp, với mục tiêu dặt ra là truyền dẫn giữa các tổng đài nhờ phương thức số. Tháng 1/1976, tổng đài chuyển tiếp theo phương thức chuyển mạch số mang tính chất thương mại đầu tiên trên thế giới đã dược lắp đặt khai thác. Từ khi công nghệ bán dẫn ra đời đã dưa tổng đài điện tử sang một bước phát triển mới. Trong tổng đài điện điện tử các bộ phận chuyển mạch bằng bán dẫn thay thế cho các bộ phận chuyển mạch bằng cơ khí của tổng đài cơ điện, làm cho kết cấu của tổng đài gọn đi rất nhiều, thởi gian kết nối cuộc gọi nhanh hơn, năng lượng tiêu thụ ít hơn. Đi cùng với sự phát triển của công nghệ bán dẫn theo thời gian, kích thước của các linh kiện bán dẫn
  • 4.
    Chương 4: Hệthống thông tin điện thoại 49 ngày càng được thu nhỏ dẫn đến các hệ thống chuyển mạch được tích hợp rất nhiều tiếp điểm trên một chip. Ưu điểm: Tính linh hoạt: Hỗ trợ việc tính cước các cuộc gọi Có khả năng nâng cấp khi số lượng thuê bao tăng Kết cấu hệ thống đơn giản, gọn nhẹ Độ chính xác và độ bền cao, do sử dụng các bộ chuyển mạch bằng bán dẫn. Thời gian thực hiện kết nối nhanh. Chất lượng cuộc gọi tốt hơn. Hỗ trợ thuê bao thông qua các dịch vụ tiện ích Quay số nhanh (short-code dailling) Chuyển hướng cuộc gọi (call- transfer) Báo thức ( automatic alam call) Hạn chế cuộc gọi đến và đi ((Out going –comming barring), … 4.2. Cấu trúc của mạng điện thoại 4.2.1. Khái niệm Mạng điện thoại có cấu tạo dạng phả hệ Mạng có hình lưới ở phía trên đỉnh hệ thống Mạng có hình sao ở phía đáy hệ thống Mạng phụ thuộc vào từng quốc gia. Có 4 thiết bị chính trong 1 mạng: Thiết bị đầu cuối và trạm nội bộ Đường nối đến thuê bao Các trạm chuyển mạch ( Tổng đài …) Thiết bị đường truyền ( Viba , vệ tinh , sợi quang )
  • 5.
    Chương 4: Hệthống thông tin điện thoại 50 4.2.2. Các mô hình mạng điện thoại a. Mô hình mạng điện thoại (mạng cố định) quốc gia Hình 4.2. Mô hình mạng điện thoại quốc gia Các mạng được xây dựng để làm một việc duy nhất là truyền dẫn các tín hiệu thông tin từ nơi này đến nơi khác. Các thành phần của một mạng viễn thông bao gồm, các trung tâm chuyển mạch và các liên kết truyền dẫn. Độ phức tạp của một mạng viễn thông phụ thuộc vào lưu lượng thông tinh cần chuyển tải. Do đó, quy mô của một mạng có thể từ rất đơn giản đến cực kỳ phức tạp. Sơ đồ tổng quát của một mạng điện thoại quốc gia như hình dưới. Do số lượng thuê bao trong một mạng quốc gia rất lớn nên nếu trung tâm chuyển mạch đặt tại một tổng đài là điều không thể thực hiện được. Hơn nửa, về mặt vị trí địa lý thì đấu tập trung các line thuê bao vào một tổng đài lại càng không thể làm được.
  • 6.
    Chương 4: Hệthống thông tin điện thoại 51 Do vậy hệ thống thường phân cấp mạng theo vùng địa lý và theo mật độ dân số cho hợp lý. Thường một hệ thống mạng điện thoại quốc gia được chia làm năm cấp: Tổng đài Tổng đài Tổng đài Tổng đài Tổng đài xã A Tổng đài xã F Tổng đài phường A Tổng đài phường LE LE Thuê bao Tổng đài nội bộ(công sở) Tổng đài quốc gia Tổng đài khu vực 1 Tổng đài ] khu vực M Tổng đài cấp tỉnh 1 Tổng đài cấp tỉnh 1 Tổng đài cấp thành phố N Gateway Quốc tế Hình 4.3. Các cấp tổng đài
  • 7.
    Chương 4: Hệthống thông tin điện thoại 52 Cấp phường, xã: Gồm một tổng đài dung lượng khoảng vài ngàn số và hệ thống cáp line đầu cuối về đến thuê bao. Loại tổng đài này vừa thực hiện kết nối trực tiếp với thuê bao và thực hiện chức năng chuyển mạch trực tiếp cho các thuê bao nội đài. Cấp quận: Gồm các tổng đài cấp quận với dung lượng hàng chục ngàn số, và mạng liên kết trung kế theo vị trí địa lý cho những quận gần nhau. Loại tổng đài này không kết nối trực tiếp với thuê bao mà chỉ thực hiện chức năng chuyển mạch cho các thuê bao nội vùng và kết nối trung gian cho các thuê bao ngoại vùng. Cấp tỉnh: Gồm các tổng đài cấp tỉnh với dung lượng hàng trăm ngàn số, và mạng liên kết trung kế theo vị trí địa lý cho những tỉnh gần nhau. Loại tổng đài này cũng không kết nối trực tiếp với thuê bao mà chỉ thực hiện chức năng chuyển mạch cho các thuê bao nội vùng và kết nối trung gian cho các thuê bao ngoại vùng. Cấp khu vực: Gồm các tổng đài cấp khu vực với dung lượng hàng trăm ngàn số, và mạng liên kết trung kế theo vị trí địa lý cho những khu vực gần nhau. Loại tổng đài này cũng không kết nối trực tiếp với thuê bao mà chỉ thực hiện chức năng chuyển mạch cho các thuê bao nội vùng và kết nối trung gian cho các thuê bao ngoại vùng. Cấp quốc gia: Gồm các tổng đài cấp quốc gia với dung lượng hàng trăm ngàn số, và mạng liên kết trung kế theo vị trí địa lý cho những tổng đài cấp khu vực gần nó, ngoài ra nó còn có các trung kế cửa ngõ ra quốc tế. Loại tổng đài này chỉ thực hiện chức năng chuyển mạch cho các thuê bao gọi vào và ra quốc tế. b. Mạng nội bộ: Tổng đài nội bộ (PABX – Private Automatic Branch Exchange) dùng cho các công sở, nhà máy. Ở đây chúng thực hiện việc kết nối trực tiếp các cuộc nội bộ Tổng đài nội bộ PABX DTE DTE Thuê bao A Thuê bao B
  • 8.
    Chương 4: Hệthống thông tin điện thoại 53 Tên gọi quốc tế của một các loại tổng đài sau : Tổng đài cơ quan PABX: được sử dụng trong các cơ quan, khách sạn và thường sử dụng trung kế CO-Line (central office). Tổng đài nông thôn (Rural Exchange): được sử dụng ở các xã, khu dân cư đông, chợ và có thể sử dụng tất cả các loại trung kế. Tổng đài nội hạt LE (Local Exchange): được đặt ở trung tâm huyện tỉnh và sử dụng tất cả các loại trung kế. Tổng đài đường dài TE (Toll Exchange): dùng để kết nối các tỗng đài nội hạt ở các tỉnh với nhau, chuyển mạch các cuộc gọi đường dài trong nước. Tổng đài cửa ngõ quốc tế (Gateway Exchange): tổng đài này dùng để chọn hướng và chuyển mạch các cuộc gọi vào mạng quốc tế để nối các quốc gia với nhau, có thể chuyển tải cuộc gọi quá giang. 4.2.3. Mạng truyền dẫn Hình 4.4. Kết nối giữa thuê bao với tổng đài Mạng cáp thuê bao, kết nối từ các tổng đài đầu cuối về đến các thuê bao thoại. Loại cáp được dùng là đường dây đôi, được xoắn lại với nhau để giảm nhiễu ký sinh. Khoảng cách tối đa thường khoảng 1Km Cable đồng trục, Cable đối xứng, phạm vi hoạt động phụ thuộc vào mật độ của người sử dụng trong mạng, kích thước của mạng và vị trí địa lý của nội vùng. Nói chung, chiều dài trung bình của đường dây trong mạng từ 1.5km đến 2km, chiều dài lớn nhất không quá 10km. Cáp quang, cho phép đường truyền với dung lượng lớn hàng GB. Ở nước ta, hệ thống mạng cáp quang đã được trải rộng khắp cả nước. Trục cáp đi qua các bưu điện trung tâm của các thành phố, quận, huyện.
  • 9.
    Chương 4: Hệthống thông tin điện thoại 54 Mạng công cộng quốc gia ( mạng liên tỉnh ) , thông thường được nối bằng vi ba, sợi quang , vệ tinh Mạng quốc tế , thông thường được nối bằng sợi quang , vệ tinh . Kết nối vệ tinh trong mạng quốc tế . Thông thường theo 2 cách sau: • Gán cố định: phương pháp nầy thích hợp cho các quốc gia có nhu cầu thông tin lớn • Gán theo yêu cầu: phương pháp nầy cho phép sử dụng mềm dẻo kênh thông tin , nhất là đối với các nước nhỏ , có lưu lượng thông tin thấp , có các giờ cao điểm lệch nhau nhiều a. Đường nối thuê bao và tổng đài Khi thuê bao nhấc máy để tiến hành cuộc gọi, thuê bao này làm đóng tiếp chuyển mạch gây ra một dòng điện chạy trong vòng thuê bao. Thiết bị ở đài cuối nhận biết trạng thái chuyển mạch (off hook), bộ chọn đường dây kết nối chuyển mạch với thuê bao để cung cấp một chuỗi xung mời quay số (dial tone) và sẵn sàng nhận các xung quay số. Sau đó, thiết bị chuyển mạch phải kết nối thuê bao với đường dây có địa chỉ là số điện thoại đã quay. Vòng nội bộ của thuê bao là một đường hai dây cân bằng , trở kháng đặc tính khoảng 500Ω đến1000Ω (thường là 600 Ω ). Một nguồn chung của đài cuối cung cấp nguồn 48 VDC cho mỗi vòng thuê bao. Hai dây dẫn được nối với tip và ring- thuật ngữ dùng để mô tả jack điện thoại. Hình 4.5 minh họa vòng nội bộ và jack cắm điện thoại. Đường ring có điện thế –48 VDC đối với tip. Tip được nối đất (chỉ đối với DC) ở đài cuối. Hình 4.5. Đường nối thuê bao và tổng đài Khi thuê bao chưa nhấc máy (on-hook) điện thế DC rơi trên đường dây giữa tip và ring khoảng -48V ở thiết bị đầu cuối của thuê bao điện thoại.
  • 10.
    Chương 4: Hệthống thông tin điện thoại 55 Khi thuê bao nhấc máy (off-hook) làm đóng tiếp điểm chuyển mạch, tạo nên một dòng điện xấp xỉ 20 mADC chạy trong vòng thuê bao, điện thế DC rơi trên đường dây giữa tip và ring giảm Tín hiệu thoại âm tần được truyền trên mỗi hướng của đường dây khi có sự thay đổi nhỏ của dòng điện vòng. Sự thay đổi của dòng điện gồm tín hiệu AC chồng chập với dòng điện vòng DC. Để điện thoại của thuê bao đích đổ chuông, một tín hiệu cấp dòng chuông có biên dộ xấp xỉ 90 Vrms (tần số 20 Hz) được lấy từ đài cuối đưa tới đường dây. b. Tiếng dội (echo) Nghe tiếng dội giọng nói của chính mình trong khi sử dụng điện thoại sẽ rất khó chịu. Tiếng dội là kết quả của sự phản xạ tín hiệu xảy ra tại những điểm không phối hợp trở kháng dọc theo mạng điện thoại. Nói chung, thời gian trễ của tiếng dội dài hơn và tín hiệu tiếng dội mạnh hơn sẽ làm nhiễu loạn đến người nói nhiều hơn. Sự phối trở kháng trên đường truyền thường xấu nhất trên các vòng thuê bao và tại nơi giao tiếp với đầu cuối. Ở đây việc phối hợp trở kháng rất khó điều khiển vì chiều dài của vòng thuê bao và các thiết bị thuê bao quá khác nhau. Tiếng dội nghe được bởi người nói đã bị suy giảm hai lần: từ người nói đến điểm phản xạ và ngược lại. Trên các đường truyền dài người ta phải sử dụng các bộ triệt tiếng dội đặc biệt, hay thêm vào các bộ suy hao để làm giảm mức tiếng dội. Bộ triệt tiếng đội được sử dụng trong các mạch truyền tin khi thời gian trễ của một vòng tín hiệu vượt quá 45 ms. Ví dụ, sự lan truyền thời gian trễ trên các đường thông tin vệ tinh có thể vài trăm ms, nên ta phải sử dụng bộ triệt tiếng dội. Các bộ triệt tiếng dội được vô hiệu hoá trong khi truyền dữ liệu các cuộc gọi. 4.3. Các tiêu chuẩn truyền dẫn của mạng điện thoại ITU (international Telecomunication Union) Hiệp hội viễn thông quốc tế thuộc liên hiệp quốc vạch định các tiêu chuẩn trong hệ thống viễn thông quốc tế ITU gồm 4 đơn vị thường trực • Ban thư ký • CCITT ban khuyến nghị quốc tế về điện thoại và điện báo • CCIR ban khuyến nghị quốc tế về thông tin vô tuyến • CIEF Ban quản lý dải tần
  • 11.
    Chương 4: Hệthống thông tin điện thoại 56 Bao gồm các tiêu chuẩn sau: i. Tiêu chuẩn truyền dẫn • Độ suy hao kênh truyền • Thời gian trễ kênh truyền • Băng thông kênh truyền • Ảnh hưởng của nhiễu (Noise , crosstalk) • Đặc tính của hệ khi méo dạng ii. Tiêu chuẩn chuyển mạch • Xác suất mạng kết nối bị bận • Hoạt động của hệ khi có kết nối bận • Thời gian chờ cho 1 kết nối • Xác suất kết nối nhầm • Sự chính xác khi tính cước iii. Độ tin cậy của hệ thống : • Xác suất hư 1 phần hay toàn phần • Khả năng tự sửa của hệ thống • Hậu quả khi hư hỏng • Hoạt động của hệ khi hư 4.3.1. Tiêu chuẩn truyền dẫn: Độ suy hao kênh truyền ●Gọi Pin và Pout là công suất vào và ra của mạng hai cửa ●Nếu Pin> Pout mạng suy hao; Pin<Pout mạng được khuếch đại Độ suy hao kênh truyền được tính theo dB như sau ●Loss = 10.log10(Pin/Pout) [dB] Tỉ số 2 công suất được tính theo dB là 10.log1(P/Pref) [dB] ●Nếu Pref =1mW thì công suất P tính theo dBm là 10.lgP [dBm] Chú ý độ suy hao kênh truyền có thể tính như sau ●Loss(dB) = Pin(dBm)-Pout(dBm)
  • 12.
    Chương 4: Hệthống thông tin điện thoại 5 4.3.2. Độ suy hao chuẩn. CIITT khuyến nghị : ●Suy hao mạng quốc gia nơi phát <21dB ●Suy hao mạng quốc tế <3 dB ●Suy hao mạng quốc gia nơi thu<12dB 4.3.3. Thời gian trễ kênh truyền Thời gian trễ >400 ms có thể gây ra khó chịu cho người nghe Đường truyền vệ tinh có thời gian trễ 250ms Thời gian trễ >150 ms có thể cảm nhận được Hình 4.6. Thời gian trễ kênh truyền 4.3.4. Độ trung thực Kênh truyền thông tin được gọi là trung thực nếu • Biên độ tín hiệu thu và phát tỉ lệ với nhau • Độ lệch pha là hằng số. Nếu không trung thực ta gọi là méo tuyến tính. 4.3.5. Băng thông kênh truyền CCITT(G132) khuyến nghị: • Dải tần số kênh thoại là 300--> 3400Hz, BW =3100Hz • Tần số 800 Hz có suy hao 0dB • Tần số 300hz và 3400 Hz có suy hao 8,7 dB Dải thông của mạng điện thoại xấp xỉ 300 Hz-3400 Hz. Dải tần số này tương ứng với phổ của tín hiệu tiếng nói. Một đáp tuyến tấn số tiêu biểu được trình bày trong hình sau 7
  • 13.
    Chương 4: Hệthống thông tin điện thoại 58 Hình 4.7. Băng thông kênh truyền 4.3.6. Nhiễu nền và nhiễu xuyên kênh Nhiễu là tín hiệu không mong muốn tồn tại hay xâm nhập vào trong kênh Nhiễu nền (Background noise) tồn tại ngay cả khi không có tín hiệu thông tin Nhiễu xuyên kênh (Crosstalk) do ảnh hưởng từ các kênh lân cận Tỉ số tín hiệu trên nhiễu S/N được định nghĩa là S/N = Psignal /Pnoise Thông thường được tính theo dB S/N [dB] = 10 lg(Psignal /Pnoise ) [dB] 4.3.7. Méo phi tuyến Tín hiệu tần số f qua kênh truyền phát sinh nhiều tần số hài bậc cao gây ra méo phi tuyến. Nếu không được lọc bỏ , các thành phần tần số nầy cộng trừ lẫn nhau trên kênh truyền tạo thành nhiễu trộn tần ( Intermodulation noise) Độ suy hao phụ thuộc vào tần số 4.3.8. Chất lượng chuyển mạch Đánh giá bởi khả năng phục vụ , không nghẽn mạch 4.3.9. Độ tin cậy • Xác định bằng xác suất hoạt động của thiết bị để hoàn thành 1 nhiệm vụ đặt trước , trong điều kiện và thời gian định trước • Để đạt độ tin cậy cao , cần • Sử dụng linh kiện chất lượng cao mắc tiền • Sử dụng cấu trúc có độ an toàn cao , như hoạt động song song tốn nhiều về số lượng • Cần dung hoà giữa độ tin cậy và giá thành hệ thống
  • 14.
    Chương 4: Hệthống thông tin điện thoại 59 4.4. Báo hiệu trong tổng đài 4.4.1. Giới thiệu chung Báo hiệu được coi như là một phương tiện để trao đổi thông tin và các lệnh từ điểm này đến điểm khác, các thông tin và các lệnh này liên quan đến quá trình thiết lập, giám sát và giải phóng cuộc gọi. Phân loại hệ thống báo hiệu Thông thường hệ thống báo hiệu được chia làm 2 loại đó là: • Báo hiệu thuê bao: là báo hiệu giữa thiết bị đầu cuối với tổng đài, thường thiết bị đầu cuối là máy điện thoại. • Báo hiệu trung kế: là quá trình báo hiệu giữa các tổng đài với nhau. Ta có sơ đồ tổng quan về hệ thống báo hiệu như sau: • Báo hiệu trung kế gồm 2 loại : • Báo hiệu kênh kết hợp CAS (báo hiệu kênh riêng): là hệ thống báo hiệu mà trong đó thông tin báo hiệu nằm trong kênh thoại hoặc trong kênh có liên quan chặt chẽ với kênh thoại. • Báo hiệu kênh chung CCS : là hệ thống báo hiệu mà trong đó thông tin báo hiệu nằm trong một kênh tách biệt với các kênh thoại, kênh báo hiệu này được sử dụng chung để báo hiệu cho một số lớn các kênh thoại. Báo hiệu Báo hiệu trung kế Báo hiệu thuê bao Báo hiệu kênh kết hợp CAS Báo hiệu kênh chung-- CCS Hình 4.8. Hệ thống báo hiệu Các chức năng của báo hiệu: Có thể tổng quát các chức năng của báo hiệu như sau: chức năng giám sát, chức năng tìm chọn, chức năng khai thác và bảo dưỡng mạng.
  • 15.
    Chương 4: Hệthống thông tin điện thoại 60 Chức năng giám sát: chức năng này được sử dụng để nhận biết sự thay đổi về trạng thái của đường dây thuê bao hoặc của trung kế (bao gồm các tín hiệu: nhấc máy chiếm, nhấc máy trả lời, trạng thái đường dây bận-rỗi-giải phóng…). Các tín hiệu giám sát có thể ở dạng có dòng (không dòng) hoặc là các mã nhị phân đặc trưng cho từng trạng thái. Chức năng tìm chọn: liên quan chặt chẽ đến quá trình xử lý cuộc gọi như: trao đổi các thông tin địa chỉ, đặc tính thuê bao. Trong quá trình báo hiệu, chức năng tìm chọn phi được thực hiện trong một khoảng thời gian xác định thường được gọi là thời gian trễ quay số (PDD - Post Delay Dialing), đó là khoảng thời gian được xác định từ khi thuê bao chủ gọi phát xong các con số địa chỉ thuê bao bị gọi cho đến khi nhận được hồi âm chuông, yêu cầu thời gian trễ PDD càng nhỏ càng tốt. Ngoài ra yêu cầu đối với hệ thống báo hiệu mà cụ thể là chức năng tìm chọn phải có độ tin cậy cao, tốc độ báo hiệu nhanh, hiệu quả. Chức năng khai thác và bảo dưỡng mạng : phục vụ cho việc khai thác duy trì sự hoạt động của mạng lưới. Các tín hiệu báo hiệu thuộc chức năng này gồm: - Nhận biết và trao đổi các thông tin về trạng thái tắt nghẽn của mạng. - Thông báo về trạng thái thiết bị, đường trung kế. - Cung cấp các thông tin tính cước. - Cung cấp các thông tin về lỗi trong quá trình truyền thông tin báo hiệu. 4.5. Khảo sát tổng đài điện tử PABX 4.5.1. Cấu trúc khối của tổng đài ( hình 4.9 ) 4.5.2. Mạch thuê bao • Cấp dòng cho thuê bao khi đàm thoại • Cảm biến trạng thái của thuê bao (nhấc máy, gác máy) nhờ vào sự thay đổi tổng trở của đường dây. • Cấp âm hiệu cho thuê bao • Cấp dòng chuông cho thuê bao 4.5.3. Mạch trung kế • Cảm biến dòng chuông gọi vào • Tạo tải giả cho thuê bao đối với tổng đài bên ngoài • Quay số ra tổng đài bên ngoài • Có biến áp cách ly với tổng đài bên ngoài
  • 16.
    Chương 4: Hệthống thông tin điện thoại 61 Khối ThuêBao + TrungKế Khối ThuêBao + TrungKế KHỐI CHUYỂN MẠCH Khối I/O Khối điều khiển trung tâm Line1 Line2 Linen Khối DTMF Nguồncungcấp Khối tạo chuông Khốiâmhiệu (Dialtone,Busytone, Ringbacktone,music) 5V12V15V Trackn Line3 Track1 Track2 Track3 Hình 4.9. Sơ đồ khối tổng đài nội bộ
  • 17.
    Chương 4: Hệthống thông tin điện thoại 62 4.5.4. Khối điều khiển trung tâm : - Mạch xử lý trung tâm điều khiển mọi hoạt động của tổng đài, thực hiện các chức năng của tổng đài, các dịch vụ cho thuê bao và trung kế. - Mạch xử lý là một CPU nó làm niệm vụ điều khiển các thiết bị chuyển mạch, thiết bị ngoại vi, các chương trình đã được lưu trữ sẵn trong bộ nhớ chương trình, nhớ dữ liệu và bộ nhớ biên dịch. - Bộ nhớ chương trình ghi tất cả các chương trình hệ thống và các chương trình ứng dụng phục vụ cho các chương trình xử lý cuộc gọi. - Bộ nhớ dữ liệu ghi lại tạm thời các dữ liệu cần thiết để phục vụ cho quá trình xử lý cuộc gọi như các chữ số địa chỉ, trạng thái bận – rỗi của đường dây thuê bao. - Bộ nhớ phiên dịch chứa các thông tin về loại dịch vụ của thuê bao, các bảng mã lập tuyến, các thông tin về tính cước… Bộ nhớ dữ liệu là bộ nhớ tạm thời, còn bộ nhớ chương trình và biên dịch là bộ nhớ bán cố định. Các số liệu trong bộ nhớ dữ liệu thay đổi trong quá trình thực hiện cuộc đấu nối. CPU Nhớ chương trình Nhớ biên dịch Nhớ dữ liệu Bộ vào ra Bộ vào ra Hình 4.10. Cấu trúc khối điều khiển trung tâm 4.5.5. Khối chuyển mạch Ở tổng đài điện tử, có hai hệ chuyển mạch, chuyển mạch không gian và chuyển mạch thời gian. Nó có chức năng thiết lập mạch đấu cho các cuộc gọi, truyền dẫn tiếng nói và các tín hiệu khác cho thuê bao. Hệ chuyển mạch không gian: Ở hệ này các bộ phận chuyển mạch được thiết lập giữa đầu vào và đầu ra, nó sử dụng riêng cho mỗi cuộc gọi và duy trì trong suốt khoảng thời gian đàm thoại. Các tuyến gọi khác hoàn toàn độc lập với nhau. Hệ chuyển mạch thời gian: Trong hệ thống này mỗi một cuộc liên lạc được sử dụng một phần thời gian của tuyến đó. Phần thời gian này trong tổng đài điện tử hiện nay được lặp lại với chu kỳ 125 us (Tần số 8 KHz) cho mẫu tin. Ở giai đoạn đầu người ta truyền
  • 18.
    Chương 4: Hệthống thông tin điện thoại 63 dẫn trực tiếp các tín hiệu PAM, nhưng chất lượng không đảm bảo do bị ảnh hưởng của tạp âm, nhiễu, méo dạng. Hiện nay các tổng đài đều sử dụng nguyên tắc chuyển mạch PCM nên chất lượng thông tin được nâng cao. Tóm lại khối chuyển mạch có chức năng : •Kết nối thông thoại cho thuê bao với thuê bao, và thuê bao với trung kế. •Cấp âm hiệu cần thiết cho thuê bao. •Kết nối thuê bao với mạch thu DTMF khi thuê bao quay số (thuê bao sử dụng ở dạng tone). •Kết nối mạch phát tone DTMF với trung kế khi có yêu cầu quay số ra tổng đài công cộng (với trung kế ở chế độ tone). 4.5.6. Khối âm hiệu Tạo các tín hiệu cần thiết như Dial tone, Busy tone, Ring back tone, nhạc tiện ích, để cấp cho thuê bao. Sau đây là các tín hiệu thường nghe thấy trên các thuê bao : • Tín hiệu mời quay số: 350 Hz - 440 Hz, phát liên tục. • Tín hiệu báo bận: 480 Hz - 620 Hz, phát theo nhịp 0.5s ngưng 0.5s. • Tín hiệu hồi chuông: 440 Hz – 480 Hz, phát theo nhịp 1s ngưng 3s. 4.5.7. Khối tạo chuông Tạo tín hiệu chuông để cấp cho thuê bao, tín hiệu sin có tần số 20 - 25 Hz, phát theo nhịp 2s ngưng 4s, biên độ AC P-P từ 75 – 90V. 4.5.8. Khối nguồn • Cung cấp điện áp cho toàn bộ tổng đài • Do tổng đài thiết kế là tổng đài nội bộ có phạm vi làm việc nhỏ (chiều dài đường dây thuê bao không lớn), sụt áp trên đường dây không nhiều, nên ta chọn nguồn cấp cho thuê bao là +24V. Ngoài ra khối nguồn còn cung cấp điện áp +5V và +15V cho khối điều khiển, khối âm hiệu, ma trận chuyển mạch, khối tạo tín hiệu chuông. • Như vậy, khối nguồn có nhiệm vụ cung cấp điện áp +24V, +15V và +5V để cung cấp cho tổng đài. 4.5.9. Khối DTMF •Khối DTMF có tác dụng giải mã các phím bấm của máy điện thoại hoạt động ở chế độ tone thành các bit dữ liệu cần thiết để CPU nhận biết và xử lý. •Khối DTMF sử dụng IC thu DTMF chuyên dụng, VD: IC MT8870B.
  • 19.
    Chương 4: Hệthống thông tin điện thoại 64 4.5.10.Khối giao tiếp I/O Là một hệ thống các bộ đệm vào ra, là mối liên kết của bộ vi xử lý và các khối khác trong hệ thống. 4.6. Các kỹ thuật chuyển mạch của tổng đài Về cơ bản được phân ra ba loại: chuyển mạch mạch (Circuit switching) và chuyển mạch dữ liệu (Data switching) và chuyển mạch mềm (Soft switching). • Chuyển mạch mạch lại được phân ra hai loại: Chuyển mạch không gian (Space Division Multiplexing), chuyển mạch thời gian (Time Division Multiplex). • Chuyển mạch dữ liệu được phân ra hai loại: Chuyển mạch thông điệp (Message switching) và chuyển mạch gói (Package switching). • Chuyển mạch mềm là hình thức chuyển mạch linh hoạt, hiệu quả và hiện đại nhất đang được phát triển sử dụng. 4.6.1 Chuyển mạch không gian SDS (Space Division Switching) a. Khái niệm SDS là hình thức chuyển mạch bằng cách thiết lập một đường truyền vật lý để kết nối hai điểm thông tin. Cơ sở tạo nên các bộ chuyển mạch là các tiếp điểm cơ khí hay các cổng điện tử được điều khiển. Dạng đơn giản nhất của chuyển mạch không gian là ma trận tiếp điểm nxn (n đầu vào và n đầu ra ) Crossbar Switch . N 1 2 1 N 2 N –1 … …
  • 20.
    Chương 4: Hệthống thông tin điện thoại 65 Hình 4.11. Cấu trúc khối Chuyển mạch không gian SDM Tuy nhiên, nó có 1 số nhược điểm sau: • Số tiếp điểm rất lớn ~ n2 giá thành cao • Nếu mất 1 tiếp điểm nào đó thì dẫn đến khó khăn nối giữa 2 thuê bao • Số tiếp điểm sử dụng thực tế rất ít chỉ là n so với n2 b. Chuyển mạch không gian nhiều cấp Hình 4.12. Cấu trúc khối chuyển mạch không gian nhiều cấp Trong thực tế , người ta sử dụng chuyển mạch nhiều cấp • Người ta chia N đầu vào thành N/n nhóm • Mỗi nhóm có n đầu vào lập thành cấp thứ 1 • Mỗi nhóm có k đầu ra , lại đưa vào các đầu vào của cấp thứ 2, và cứ như thế tiếp tục Ví dụ mạng trên hình có 3 cấp đối xứng ( chuyển mạch SSS) , Hình 4.12. Điều kiện không nghẽn mạch k = 2.n -1
  • 21.
    Chương 4: Hệthống thông tin điện thoại 6 Hình 4.13. Điều kiện không nghẽn mạch k = 2.n -1 6 SSốố tthhuuêê bbaaoo SSốố ttiiếếpp đđiiểểmm mmạạnngg SSSSSS SSốố ttiiếếpp đđiiểểmm mmạạnngg đđơơnn ggiiảảnn 112288 77 668800 1166 338844 551122 6633 448888 226622 114444 33004488 551166 009966 44,,22**110066 88119922 44,,22**110066 66,,77**110077 3322 776688 33,,33**110077 110099 113311 007722 22,,66**110088 11,,77**11001100 Các ưu điểm so với chuyển mạch đơn giản Số các tiếp điểm ma trận ít hơn Có nhiều đường nối thông qua mạng để kết nối 2 điểm đầu cuối Nhược điểm phần điều khiển phức tạp hơn nhiều Nếu chọn số các nhóm con không hợp lý mạng có thể bị khoá khi lưu lượng tăng
  • 22.
    Chương 4: Hệthống thông tin điện thoại 6 4.6.2 Chuyển mạch khe thời gian TSI (Time Slot Interchange ). Hệ thống chuyển mạch TDM (Time Division Multiplex) có số cổng kết nối ~ 2N. Nhân của bộ chuyển mạch TDM là khối chuyển mạch TSI Multiplexer Demultiplexer DM DM DM )(1 tx )(2 tx )(txN )(1 nd )(2 nd )(ndN DDM DDM DDM )(1 nd )(2 nd )(ndN )(1 tx )(2 tx )(txN D(n) D(n) Transmission TSI Switching N tín hiệu từ N thuê bao đưa vào bộ ghép kênh Mux, đầu ra của Mux là luồng số tốc độ cao chứa các khung , mỗi khung có n khe thời gian TimeSlot tương ứng với n thuê bao Mỗi khe có thể là 1 bit ( hay 1 byte hay nhiều byte ) Ví dụ để kết nối khe 2 với khe 5 , thì tín hiệu từ khe 2 đưa đến đầu vào TSI được đổi sang khe 5 tại đầu ra của TSI và đưa đến bộ giải ghép kênh để xuất ra tại khe 5 7
  • 23.
    Chương 4: Hệthống thông tin điện thoại 68 Hình 4.14. Chuyển mạch TDM Khi số thuê bao tăng , thời gian trễ tăng vượt mức , người ta sử dụng cấu trúc nhiều TSI ghép nhau gọi là TMS 4.6.3. Chuyển mạch TST Trong thực tế , người ta sử dụng các cấu hình TST hay STS để tăng hiệu quả . Phức tạp hơn là TSSST , SSTSS , TSTST …
  • 24.
    Chương 4: Hệthống thông tin điện thoại 69 Hình 4.15. Giải thích chuyển mạch TST Hình 4.16. Sơ đồ khối chuyển mạch TST
  • 25.
    Chương 4: Hệthống thông tin điện thoại 70 4.6.4. Chuyển mạch dữ liệu a. Chuyển mạch bản tin ( chuyển mạch thông điệp message) Người ta có thể sử dụng chuyển mạch mạch điện để truyền dữ liệu , nhưng gặp phải nhiều nhược điểm như yêu cầu 2 thuê bao phải hoạt động cùng thời điểm , hiệu suất sử dụng đường truyền không cao Hình 4.17. Mạng chuyển mạch bản tin Mạng chuyển mạch kênh không thích hợp để truyền số liệu. Đối với các bản tin rất ngắn thì mạng chuyển mạch kênh lại càng không thích hợp và không có hiệu quả. Các thư điện tử , các file truyền trên mạng được gọi chung là các bản tin (message). Nó được truyền qua mạng như là các dữ liệu số Một trong các dạng chuyển mạch được chọn để phục vụ nhu cầu trên là chuyển mạch bản tin. Nó phân tích phần đầu bản tin để tìm địa chỉ nơi nhận Thông thường các node chuyển mạch là các máy tính , mà nó giữ bản tin ở bộ nhớ đệm . Thời gian trễ ở mỗi node gồm thời gian nhận bản tin vào node và thời gian sắp hàng chờ đến lượt mình để chuyển tới node khác Chuyển mạch bản tin không cần thiết lập một đường dẫn dành riêng giữa hai trạm đầu cuối mà một bản tin được gởi từ nơi phát tới nơi thu được ấn định một lộ trình trước bằng địa chỉ nơi nhận mà mỗi trung tâm có thể nhận dạng chúng. Tại mỗi trung tâm chuyển mạch (nodes chuyển mạch), bản tin được tạm lưu vào bộ nhớ, xử lý rồi truyền sang trung tâm khác nếu tuyến này rỗi. . Khả năng lưu lại có thể trong thời gian dài do đợi xử lý hay trung tâm tiếp theo chưa sẵn sàng nhận.
  • 26.
    Chương 4: Hệthống thông tin điện thoại 71 Ưu điểm so với chuyển mạch mạch điện ( kênh ): • Do bản tin có thể tạm thời bị giữ ở 1 node nào đó nên cao điểm lưu thông sẽ giảm , đường dây sử dụng hiệu quả hơn • Không cần trạm thu luôn sẵn sàng vì mạng có thể tạm giữ bản tin • Chuyển mạch bản tin không bao giờ bị bận • Chuyển mạch bản tin có thể gởi đồng thời đến nhiều nơi nhận cùng 1 lúc • Có thể thiết lập ưu tiên cho 1 bản tin • Có thể kiểm tra sai và quản lý quá trình trong mạng • Không cần cùng tốc độ truyền giữa các thuê bao • Mạng có thể đổi dạng các mã truyền • Hệ thống Mạng nhận bản tin từ các máy tính (Terminal) • Hệ thống phân tích độ ưu tiên • Hệ thống phát hiện lỗi và yêu cầu truyền lại • Hệ thống lưu tất cả các bản tin được gởi đến trong vài giờ , vài ngày. Có thể lưu vĩnh viễn bằng băng đĩa • Nếu có máy tính nhận tạm thời không làm việc thì hệ thống có thể chờ hay gởi bản tin đến địa chỉ khác nếu có yêu cầu • Máy tính cấp số thứ tự cho các bản tin được gởi đi , do đó hệ thống có thể tìm lại các bản tin bị mất • Khi hệ thống bị tạm dừng , nó thông báo đến tất cả các máy tính số thứ tự cuối cùng các bản tin mà nó nhận được • Hệ thống có thể cung cấp các số liệu thống kê về sự lưu thông qua nó b. Kĩ thuật chuyển mạch gói Tổng quan Chuyển mạch gói sử dụng ưu điểm của chuyển mạch kênh và chuyển mạch tin, đồng thời khắc phục được nhược điểm của hai loại chuyển mạch này. Chuyển mạch gói gần giống chuyển mạch bản tin Chỗ khác nhau là thay vì gởi 1 bản tin lớn thì người ta cắt bản tin ra thành nhiều gói nhỏ hơn ( cở vài ngàn Byte ) và gởi các gói nầy đi Độ lớn của gói :
  • 27.
    Chương 4: Hệthống thông tin điện thoại 72 • Nếu cắt bản tin càng nhiều gói , tận dụng khả năng truyền song song đồng thời trên mạng , sẽ truyền nhanh hơn • Nếu gói quá nhỏ , do mỗi gói phải chứa thêm phần header nên lượng thông tin dư thừa phải truyền cũng nhiều hơn Mạng chuyển mạch gói bao gồm các thành phần cơ bản sau: trạm (station), nút mạng (node) và các đường truyền dẫn (link). Hình 4.18. Mạng chuyển mạch gói. Để chống lỗi, mạng chuyển mạch gói sử dụng phương thức tự động hỏi lại. Quá trình này đòi hỏi các trung tâm khi nhận được các gói thì xác định xem gói đó có lỗi hay không, nếu lỗi thì nó sẽ phát yêu cầu phát lại cho trung tâm phát. Phụ thuộc vào đường đi các gói trong cùng 1 bản tin mà người ta chia làm 2 loại là Datagram (dg) , và mạch ảo (Virtual Circuit) 2 4 1 6 5 3User A User F • Datagram (dg) (giao thức phi kết nối -Connectionless): Các gói đi theo các đường độc lập riêng , phần header của các gói chứa địa chỉ của các node mà nó đi đến • Virtual Circuit (VC) (giao thức hướng kết nối -Connection Oriented)): Khi có nhu cầu gởi bản tin, sẽ thiết lập mạch ảo qua các node , các gói trong cùng 1 bản tin sẽ đi chung qua mạch ảo nầy . Phần header của các gói không chứa địa chỉ của các node mà nó đi đến Phương pháp chuyển gói theo kiểu Datagram Các bước cần thiết để truyền thông tin đi từ nguồn đến đích như sau: • Bước 1: Phân đoạn gói ở phía phát. • Bước 2: Định tuyến các gói .
  • 28.
    Chương 4: Hệthống thông tin điện thoại 73 • Bước 3: Tái hợp gói ở phía thu. Tuỳ thuộc vào giao thức truyền thông mà có nhiều mức phân chia bản tin thành các gói với chiều dài khác nhau. Ngoài những thông tin được cắt từ bản tin, gói còn được chèn thêm các phần đầu và đuôi để phục vụ cho việc định tuyến qua mạng. Đầu ĐuôiDữ liệu Bản Gói tin Hình 4.19. Nguyên lý cắt mảnh và tạo gói.
  • 29.
    Chương 4: Hệthống thông tin điện thoại 74 Phương pháp chuyển gói theo kiểu mạch ảo Trước khi gói được chuyển đi thì có một gói gọi là cờ hiệu, được gửi từ nút gốc, trong đó có địa chỉ nút gốc. Cờ hiệu này sẽ chạy qua các nút, đi đến đâu nó đặt hàng chiếm kết nối qua nút đó. Khi đường đi đã được chiếm, ví dụ từ A qua 5 đến B, nó gửi tín hiệu công nhận chiếm (ACK) đến nút gốc. Sau đó, các gói số liệu được gửi một cách tuần tự từ nút gốc đến nút đích theo tuyến đường đã được thiết lập. Hình 4.20. Mô hình hệ thống chuyển mạch ảo Tuyến đường chiếm (ví dụ từ A qua 4, 5, 6 đến B) được coi như cố định trong suốt thời gian kết nối. Kiểu truyền tin này giống với chuyển mạch kênh, và do vậy được gọi là mạch ảo hay kênh ảo. Trong mỗi gói, ngoài phần số liệu thực còn có thêm phần nhận dạng liên kết kênh ảo được sử dụng cho mục đích địch tuyến. Đặc điểm chính của kỹ thuật mạch ảo là tuyến giữa các trạm đựơc thiết lập để chuyển số liệu, nhưng không có nghĩa là đường này được dành riêng như trong chuyển mạch kênh. Mọi gói có thể đựơc lưu tạm tại từng nút, sắp hàng và chuyển tới nút tiếp theo
  • 30.
    Chương 4: Hệthống thông tin điện thoại 75 nếu cần. Tại cùng một thời điểm, mỗi trạm có thể có một hoặc nhiều mạch ảo kết nối tới một hoặc nhiều trạm khác trong mạng. Thủ tục truyền thông tin theo kiểu mạch ảo gồm 3 pha: thiết lập kết nối, chuyển thông tin và giải phóng kết nối. Do vậy, giao thức truyền thông trong trường hợp này còn được gọi là giao thức hướng kết nối (Connection Oriented). Ngoài còn có mạch ảo vĩnh viển, mạch ảo vĩnh viễn là phương thức thiết lập mạch ảo cố định giữa hai thuê bao. Về mặt logic có thể so sánh với đường dây cho thuê trong mạng chuyển mạch kênh, và kiểu chuyển mạch này không cần thiết lập hay giải phóng cuộc gọi qua mạng So sánh giữa datagram và mạch ảo Phương pháp mạch ảo có nhiều ưu điểm hơn so với datagram, nếu hai trạm dự định trao đổi số liệu trong một khoảng thời gian dài . Trong phương pháp mạch ảo, nút không phải thực hiện định tuyến cho từng gói, mà nó chỉ thực hiện định tuyến một lần duy nhất cho tất cả các gói. Trước tiên là mạng có thể cung cấp các dịch vụ liên quan đến mạch ảo gồm cả sắp xếp và điều khiển lỗi. Sắp xếp đề cập đến việc khi các gói được chuyển trên cùng một tuyến thì chúng sẽ đến đích theo thứ tự như khi phát từ nút gốc. Điều khiển lỗi là một dịch vụ bảo đảm rằng không những các gói đến đích theo đúng thứ tự mà còn đến chính xác. Ví dụ nếu gói trong thứ tự từ nút 4 khi đến nút 6 có lỗi thì nút 6 sẽ yêu cầu nút 4 phát lại gói đó. Ưu điểm nữa là vì sử dụng mạch ảo nên các gói được chuyển nhanh hơn vì không cần thủ tục định tuyến cho từng gói. Ưu điểm của datagram là không có pha thiết lập, do vậy khi trạm gửi số liệu ngắn thì datagram sẽ phân phát nhanh hơn. Datagram mềm dẻo hơn vì khi một phần của mạng có sự cố thì nó sẽ tự định tuyến lại để tránh tắc nghẽn. Datagram có ưu điểm so với mạch ảo trong trường hợp • Khi các máy tính chỉ gởi 1 vài gói thì Datagram nhanh hơn • Datagram linh động hơn trong trường hợp nghẽn mạch , nó sẽ tìm đường đi khác • VC ít tin cậy hơn trong trường hợp có 1 node trong mạng bị hư thì các VC qua node đó đều bị hủy
  • 31.
    Chương 4: Hệthống thông tin điện thoại 76 Tổ chức phân lớp của mạng chuyển mạch gói. Sử dụng mô hình 7 lớp ISO OSI để mô tả khái niệm mạng chuyển mạch gói và chủ yếu dựa trên 3 lớp bậc thấp : Lớp Hình thức truyền Lớp 3: lớp mạng Gói Lớp 2: lớp tuyến dữ liệu Khung Lớp 1: lớp vật lý Bit Lớp vật lý: Dành cho tuyến nối vật lý giữa thiết bị trong mạng. Thông tin trao đổi dưới dạng bit, bao gồm các thông tin về số liệu, báo hiệu (điều khiển) dùng để điều khiển thao tác của tuyến nối và xác định trạng thái có thể sử dụng của tuyến, xung nhịp để ghép nối các tín hiệu số liệu khi khôi phục cấu trúc tin phát ở máy thu. Các tín hiệu này dùng để trao đổi tin tức cấp cao hơn giữa hai thiết bị. Lớp tuyến dữ liệu (Data-Link ) Chuyển tin giữa các thiết bị, theo đó, yêu cầu bản tin được chuyển đi không bi lỗi và theo 1 trình tự chính xác. Phát hiện lỗi trong khung tuyền bằng phương pháp ARQ (Automatic Repeatre Quest), bao gồm 3 phương thức : • Phương thức dừng và chờ : Bên phát phát 1 khung và phải chờ từ phía thu. Nếu nhận được sự xác nhận là : ACK : Bên phát tiếp tục phát khung tiếp theo. NAK : Bên phát phát lại khung đã phát. • Phương thức quay lùi : Bên phát phát liên tục từng khung, nếu nhận được ACK thì tiếp tục phát, nếu là NAK thì nó sẽ xác định thứ tự khung lỗi đó và phát lại liên tục khung này. • Phương thức lặp lại có chọn lọc : Phát liên tục các khung, nếu lỗi thì phát lại khung bị lỗi và tiếp tục công việc đang dỡ dang. Mạng chuyển mạch gói (X.25) thường dùng phương thức ‘kích cỡ cửa sổ 7’, tức là
  • 32.
    Chương 4: Hệthống thông tin điện thoại 77 bên phát phát 7 khung mới cần 1 khung xác nhận từ bên thu. Lớp mạng Lớp tuyến làm công việc sữa lỗi, điều khiển luồng theo tuyến giữa hai thiết bị đấu nối với nhau. Lớp mạng tạo điều kiện cho thông tin giữa các thiết bị mà chúng không được đấu nối trực tiếp với nhau (nghĩa là qua mạng). Để thiết lập tuyến nối lớp mạng giữa hai thiết bị, thì chúng cần có khả năng thích ứng với nhau. Thông thường, mỗi thiết bị đấu nối vào mạng có địa chỉ riêng, mỗi thiết bị có thể dựa vào địa chỉ của thiết bị khác mà yêu cầu thiết lập thông tin giữa chúng. Có 2 cách để xây dựng lớp mạng : - Mỗi thiết bị có một địa chỉ riêng. - Dùng tuyến nối giữa 2 thiết bị xây dựng một địa chỉ. 4.7 Nguyên lý hoạt động của tổng đài • Nhận dạng thuê bao gọi nhấc máy: Tổng đài nhận dạng thuê bao gọi nhấc máy thông qua sự thay đổi trở kháng của đường dây thuê bao. Bình thường khi thuê bao gác máy điện trở của mạch giảm từ vài chục KΩ xuống còn từ 150 – 1500 Ohms. Tổng đài nhận biết sự thay đổi điện trở (tức là thay đổi trạng thái của thuê bao) thông qua bộ cảm biến. • Tổng đài kiểm tra xem có còn line trống hay không, nếu còn thì cấp dial tone cho thuê bao. Nếu tất cả các line đều bận thì cấp busy tone cho thuê bao. • Khi thuê bao nhận được dial tone thì bắt đầu quay số. Tổng đài nhận biết thuê bao bắt đầu quay số sẽ cắt dial tone cho thuê bao và bắt đầu nhận biết các số mà thuê bao đa quay. Tuỳ theo đặc tính của thuê bao (sử dụng ở chế độ pulse hay tone) mà tổng đài sẽ nhận biết các số quay theo phương pháp khác nhau. • Nếu thuê sử dụng chế độ pulse, tổng đài sẽ nhận các xung quay nhờ các xung được phát ra từ thuê bao. Tuỳ theo các tiêu chuẩn mà tỷ lệ giữa các Space và Mark của các xung, thời gian ngắt giữa các xung sẽ khác nhau và số xung phát ra (với cùng một phím bấm) cũng khác nhau 100ms 20mA 300ms 0mA Next digit
  • 33.
    Chương 4: Hệthống thông tin điện thoại 78 Hình 4.17. Sơ đồ các xung quay số o Nếu thuê bao được sử dụng ở chế độ tone, thì tổng đài sẽ nhận biết xung quay số nhờ các tín hiệu tần số kép DTMF (Dual Tone multiple Frequency) phát ra từ thuê bao, như hình vẽ dưới: Mỗi cặp tần số (tone) xuất hiện tối thiểu là 40ms, thời gian tối thiểu giữa hai số là 60ms. Hình 4.18. DTMF (Dual Tone multiple Frequency) Tổng đài nhận biết các số thuê bao gửi đến và nhận xét. • Nếu số đầu nằm trong tập thuê bao của tổng đài thì tổng đài sẽ phục vụ như cuộc gọi nội đài. • Nếu số đầu không nằm trong tập thuê bao của tổng đài thì tổng đài phục vụ như một cuộc liên đài, qua trung kế và gửi phần định vị quay số sang tổng đài đối phương để giải mã. • Nếu mã đầu là mã gọi các chức năng đặc biệt, tổng đài sẽ thực hiện các chức năng đó để phục vụ các yêu cầu của thuê bao. • Thông thường, tổng đài có dung lượng nhỏ có thêm nhiều chức năng đặc biệt làm cho chương trình phục vụ các thuê bao thêm phong phú, tiện lợi cho người sử dụng làm tăng khả năng khai thác và sử dụng tổng đài. • Nếu với thuê bao rãnh, tổng đài sẽ cấp chuông cho thuê bao với điện áp AC từ 75 – 110V, tần số 20 – 25Hz. Với chu kỳ nhịp 1 giây có, 3 giây không. • Khi thuê bao gọi nhấc máy, tổng đài nhận biết trạng thái nhấc máy này, tiến hành cắt dòng chuông cho thuê bao được gọi một cách kịp thời để tránh hư hỏng thuê bao. 1 4 7 2 5 8 3 6 9 101 1 1 1 1 697 Hz 770 Hz 852 Hz 941 Hz Mục đích đặc biệt (Độ sai lệch tần số = 1.5%) 1209 Hz 1336 Hz 1477 Hz 1633 Hz
  • 34.
    Chương 4: Hệthống thông tin điện thoại 79 Đồng thời tổng đài cũng cắt âm hiệu ring back tone cho thuê bao gọi và tiến hành kết nối thông thoại cho hai thuê bao. • Tổng đài giải toả một số thiết bị không cần thiết để tiếp tục phục vụ cho cuộc đàm thoại khác. 4.8 Các chức năng hoạt động của tổng đài Mặc dù hiện nay nhờ sự phát triển của khoa học công nghệ, Các tổng đài được nâng cấp rất nhiều lần từ khi phát minh ra máy điện thoại, nhưng chức năng cơ bản của tổng đài về xử lý các cuộc gọi của thuê bao, kết nối thuê bao với thuê bao bị gọi … hầu như không thay đổi chúng chỉ khác nhau về phương thức thực hiện. Trong tổng đài tự động hiện nay các chức năng chính của tổng đài bao gồm: 1. Nhận dạng số thuê bao chủ gọi: Xác định khi thuê bao nhấc ống nghe và cuộc gọi được nối mạch điều khiển, tổng đài cấp tín hiệu mời quay số hoặc tín hiệu báo bận cho thuê bao gọi. 2. Tiếp nhận các con số được quay: Sau khi nhận được tín hiệu mời gọi quay số, thuê bao chủ gọi quay số thuê bao bị gọi. Tổng đài cần ghi lại các số được quay. 3. Kết nối cuộc gọi: Sau khi tổng đài đã ghi lại các số được quay, tổng đài phân tích và xác định số bị gọi. Sau đó tổng đài chọn kênh nối trong các nhóm đường dây trung kế đến tổng đài có thuê bao bị gọi. Nếu tổng đài nắm trong thuê bao nội hạt thì chỉ có một tổng đài tham gia vào việc kết nồi cuộc gọi. 4. Chuyển thông tin điều khiển: Khi tổng đài thuê bao chủ gọi được nối với tổng đài của thuê bao bị gọi qua tổng đài chuyển tiếp, thì hai tổng đài này trao đổi với nhau các thông tin cần thiết về thuê bao chủ gọi, bị gọi… 5. Kết nối chuyển tiếp: Trong trường hợp tổng đài được nối đến tổng đài chuyển tiếp thì các quá trình 3 và 4 lại được lặp lại trong quá trình xử lý cuộc gọi, sau đó các thông tin của thuê bao chủ gọi và bị gọi được truyền đi. 6. Kết nối tại trạm cuối: Khi trạm cuối được đánh giá là trạm nội hạt, dựa theo số thuê bao bị gọi được truyền đi thì bộ điều khiển trạng thái thuê bao của tổng đài bị gọi được tiến hành. Nếu thuê bao bị gọi không ở trạng thái bận thì một kênh được thiết lập để nối với kênh trung kế được chọn để kết nối cuộc gọi. 7. Truyền tín hiệu chuông: Để kết nối cuộc gọi, tín hiệu chuông sẽ được phát đến thuê bao bị gọi và cho đền khi thuê bao bị gọi nhấc máy trả lời. Khi thuê bao bị gọi trả lời tín hiệu, chuông bị ngắt và thuê bao bị gọi được chuyển sang trạng thái đàm thoại. 8. Tính cước: Sau khi nhận được tín hiệu xác nhận cuộc gọi hoàn tất từ tổng đài, thuê bao bị gọi và cho đến khi thuê bao bị gọi nhấc máy tổng đài chủ bắt đầu tính thời gian gọi.
  • 35.
    Chương 4: Hệthống thông tin điện thoại 80 9. Truyền báo tín hiệu bận: Khi tất cả các đường trung kế đến tổng đài của thuê bao gọi đã bị chiếm hết, hoặc thuê bao đang bận thì tín hiệu báo bận sẽ được gởi tới thuê bao chủ gọi. 10. Hồi phục hệ thống: Sau khi cuộc gọi kết thúc, tất cả các kênh nối cho cuộc gọi đó đều được giải phóng. Ngoài ra đối với các tổng đài hiện đại ngày nay còn có thêm nhiều chức năng khác hỗ trợ cho công tác khai thác và bảo dưỡng. 4.9 Các phương pháp điều khiển tổng đài: 1. Phương pháp điều khiển độc lập: Là phương thức mà tổng đài điều khiến các kết nối, tổng đài không chịu chi phối của bất kỳ tổng đài ngoài nào khác. 2. Phương pháp điều khiển chung: Là hình thức mà các tổng đài được điều khiển và giám sát của một trung tâm. Tổng đài 2 Tổng đài 1 Tổng đài 0 Tổng đài 3 Tổng đài trung tâm Hình 4.19. Phương pháp điều khiển chung 3. Phương pháp điều khiển bằng chương trình lưu trữ: Tổng đài 2 Tổng đài 1 Tổng đài 0 Tổng đài 3 Dữ liệu trạng thái (TĐ1, TĐ2, TĐ4) Dữ liệu trạng thái (TĐ1, TĐ0 Dữ liệu trạng thái (TĐ1, TĐ0)Dữ liệu trạng thái (TĐ0, TĐ1, TĐ4) Hình 4.20. Phương pháp điều khiển bằng chương trình lưu trữ
  • 36.
    Chương 4: Hệthống thông tin điện thoại 81 • Với phương pháp này thì mọi tổng đài sẽ thường xuyên lưu trữ và cập nhật trạng thái thông tin của tổng đài bên và các đường trung kế nồi với chúng. • Khi thực hiện một cuộc gọi nội đài thì việc điều khiển kết nối vẫn do chính tổng đài chính đó thực hiện. • Khi điều khiển một cuộc gọi liên đài (giả sử tổng đài 2, 4 thì tại tổng đài 2 sẽ xem xét đường đi ưu tiên ngắn nhất ứng với nó l1 trạng thái của tổng đài ưu tiên, xem xét nó có rỗi hay không và tổng đài đó có khả năng kết nối được hay không). • Nếu tổng đài 4 rỗi, thì tổng đài này có khả năng thực hiện việc kết nối cuộc gọi, tổng đài 2 sẽ truyền số quay và thực hiện các thủ tục kết nối như bình thường. • Nếu như tổng đài 4 bận hay không có khả năng kết nối cuộc gọi thì tổng đài 2 sẽ tự động tìm kết nối ưu tiên kế tiếp đến tổng đài lân cận. 4.10 Các hình thức thông tin trên mạng điện thoại Do nhu cầu thông tin tích hợp trên một đường dây, các nhà sản xuất liên tục phát triển hệ thống, từ hệ thống thông tin thoại với mục đích phục vụ cho các cuộc gọi thoại, cho đến cung cấp dịch Fax, truyền dữ liệu và sau cùng là cung cấp dịch Internet.
  • 37.
    Chương 4: Hệthống thông tin điện thoại 82 4.11 Quá trình thiết lập, duy trì và kết thúc cuộc gọi ( A gọi B) Thuê bao gọi A Tổng đài Thuê bao bị gọi B TH1: Nhấc máy Nhận trạng thái nhấc, gác máy Cấp Dial tone (B rỗi, Quay số Cắt Dial tone B Nội đài) Giải mã DTMF Kiểm tra => B : thuộc nội đài Kiểm tra => B có rỗi không B rỗi Cấp chuông cho B Đổ chuông Cấp Ring back tone cho A Nhận trạng thái nhấc máy B B nhấc máy Cắt chuông B Cắt Ring back tone A Kết nối thông thoại Gác máy Nhận trạng thái gác máy Huỷ kết nối thông thoại Cấp Ring tone TH2: Kiểm tra => B : thuộc nội đài B bận Kiểm tra => B có rỗi không B bận (nội đài) Cấp Busy tone
  • 38.
    Chương 4: Hệthống thông tin điện thoại 83
  • 39.
    Chương 4: Hệthống thông tin điện thoại 84 TH 3 A gọi B , B khác tổng đài với A , B rỗi A Tổng đài của A Tổng đài ngoài của B B A Nhấc máy Nhận trạng thái nhấc máy Cấp Dial tone cho A A Quay số Cắt Dial tone Giải mã DTMF Kiểm tra=>B là thuê bao ngoài Kiểmtra=>có trung kế rỗi Quay lại số ra ngoài Nhận trạng thái nhấc máy Giải mã DTMF Kiểm tra=>B là nội đài Kiểm tra=>B rỗi Cấp chuông B Ring back tone A B Nhấc máy Nhận trạng thái nhấc máy B Thông thoại Thông thoại Huỷ kết nối thông thoại B gác máy Thông thoại Cấp Busy tone