1 MODUL PENULISAN BAHASA MELAYU SJK
PPMP NEGERI JOHOR
Latihan : 1
Gambar di bawah menunjukkan aktiviti bergotong-royong di dalam kelas.
Tulis lima ayat yang lengkap tentang aktiviti tersebut.
Siapa
( Watak )
Kata kerja
( Aktiviti )
Apa
( Perkara )
Mana / Tujuan / Objek
memadam
papan tulis
mengawasi
murid-murid
mencuci
lantai
memasang
langsir
menyusun
meja dan
kerusi
2 MODUL PENULISAN BAHASA MELAYU SJK
PPMP NEGERI JOHOR
Latihan : 2
Lihat gambar di bawah dengan teliti.
Tulis lima ayat yang lengkap tentang gambar di bawah.
Siapa
( Watak )
Kata kerja
( Aktiviti )
Apa
( Perkara )
Mana / Tujuan / Objek
3 MODUL PENULISAN BAHASA MELAYU SJK
PPMP NEGERI JOHOR
Latihan : 3
Gambar di bawah menunjukkan suasana Hari Sukan Sekolah.
Tulis lima ayat yang lengkap tentang gambar di bawah.
1. ________________________________________________________________
________________________________________________________________
2. ________________________________________________________________
________________________________________________________________
3. ________________________________________________________________
________________________________________________________________
4. ________________________________________________________________
________________________________________________________________
5. ________________________________________________________________
________________________________________________________________
bersorak
mengusung
seorang peserta
mengangkat
bendera berlari
membawa peti
kecemasan
4 MODUL PENULISAN BAHASA MELAYU SJK
PPMP NEGERI JOHOR
Latihan : 4
Gambar di bawah menunjukkan aktiviti di Taman Sains .
Tulis lima ayat yang lengkap tentang aktiviti yang terdapat dalam gambar di bawah.
1. ________________________________________________________________
________________________________________________________________
2. ________________________________________________________________
_______________________________________________________________
3. ________________________________________________________________
________________________________________________________________
4. ________________________________________________________________
________________________________________________________________
5. ________________________________________________________________
_______________________________________________________________
terbang
memerhatikan
burung
membuat
catatan
memberi
makanan
menyapu
dedaun
5 MODUL PENULISAN BAHASA MELAYU SJK
PPMP NEGERI JOHOR
Latihan : 5
Gambar di bawah menunjukkan aktiviti di bilik Kemahiran Hidup.
Tulis lima ayat yang lengkap aktiviti-aktiviti yang terdapat dalam gambar di bawah.
1. ________________________________________________________________
________________________________________________________________
2. ________________________________________________________________
________________________________________________________________
3. ________________________________________________________________
________________________________________________________________
4. ________________________________________________________________
________________________________________________________________
5. ________________________________________________________________
________________________________________________________________
memaku menggergaji menulis
nota
mengukur mengetam
papan
6 MODUL PENULISAN BAHASA MELAYU SJK
PPMP NEGERI JOHOR
Latihan : 6
Gambar di bawah menunjukkan suasana keluarga.
Tulis lima ayat yang lengkap tentang gambar di bawah.
1. ________________________________________________________________
________________________________________________________________
2. ________________________________________________________________
________________________________________________________________
3. ________________________________________________________________
________________________________________________________________
4. ________________________________________________________________
________________________________________________________________
5. ________________________________________________________________
_______________________________________________________________
7 MODUL PENULISAN BAHASA MELAYU SJK
PPMP NEGERI JOHOR
Latihan : 7
Gambar di bawah menunjukkan situasi di dapur.
Tulis lima ayat yang lengkap tentang gambar di bawah.
1. ________________________________________________________________
________________________________________________________________
2. ________________________________________________________________
________________________________________________________________
3. ________________________________________________________________
________________________________________________________________
4. ________________________________________________________________
________________________________________________________________
5. ________________________________________________________________
________________________________________________________________
8 MODUL PENULISAN BAHASA MELAYU SJK
PPMP NEGERI JOHOR
Latihan : 8
Gambar di bawah menunjukkan suasana sambutan hari jadi.
Tulis lima ayat yang lengkap tentang gambar.
1. ________________________________________________________________
________________________________________________________________
2. ________________________________________________________________
________________________________________________________________
3. ________________________________________________________________
_______________________________________________________________
4. ________________________________________________________________
________________________________________________________________
5. ________________________________________________________________
________________________________________________________________
9 MODUL PENULISAN BAHASA MELAYU SJK
PPMP NEGERI JOHOR
Latihan : 9
Gambar di bawah menunjukkan suasana di tepi pantai.
Tulis lima ayat yang lengkap tentang gambar di bawah.
1. ________________________________________________________________
________________________________________________________________
2. ________________________________________________________________
________________________________________________________________
3. ________________________________________________________________
________________________________________________________________
4. ________________________________________________________________
________________________________________________________________
5. ________________________________________________________________
________________________________________________________________
10 MODUL PENULISAN BAHASA MELAYU SJK
PPMP NEGERI JOHOR
Latihan : 10
Lihat gambar di bawah dengan teliti.
Tulis lima ayat yang lengkap tentang situasi yang terdapat dalam gambar di bawah.
1. ________________________________________________________________
________________________________________________________________
2. ________________________________________________________________
________________________________________________________________
3. ________________________________________________________________
________________________________________________________________
4. ________________________________________________________________
________________________________________________________________
5. ________________________________________________________________
________________________________________________________________
11 MODUL PENULISAN BAHASA MELAYU SJK
PPMP NEGERI JOHOR
Latihan : 11
Lihat gambar di bawah dengan teliti.
Tulis lima ayat yang lengkap tentang gambar di bawah.
1. ________________________________________________________________
________________________________________________________________
2. ________________________________________________________________
________________________________________________________________
3. ________________________________________________________________
________________________________________________________________
4. ________________________________________________________________
________________________________________________________________
5. ________________________________________________________________
________________________________________________________________
12 MODUL PENULISAN BAHASA MELAYU SJK
PPMP NEGERI JOHOR
Latihan : 12
Gambar di bawah menunjukkan suasana di pasar.
Tulis lima ayat yang lengkap tentang gambar di bawah.
1. ________________________________________________________________
________________________________________________________________
2. ________________________________________________________________
________________________________________________________________
3. ________________________________________________________________
________________________________________________________________
4. ________________________________________________________________
________________________________________________________________
5. ________________________________________________________________
________________________________________________________________
13 MODUL PENULISAN BAHASA MELAYU SJK
PPMP NEGERI JOHOR
Latihan : 13
Lihat gambar di bawah dengan teliti.
Tulis lima ayat yang lengkap tentang aktiviti yang terdapat dalam gambar.
1. ________________________________________________________________
________________________________________________________________
2. ________________________________________________________________
________________________________________________________________
3. ________________________________________________________________
________________________________________________________________
4. ________________________________________________________________
________________________________________________________________
5. ________________________________________________________________
________________________________________________________________
14 MODUL PENULISAN BAHASA MELAYU SJK
PPMP NEGERI JOHOR
Latihan : 14
Lihat gambar di bawah dengan teliti.
Tulis lima ayat yang lengkap tentang gambar di bawah.
1. ________________________________________________________________
________________________________________________________________
2. ________________________________________________________________
________________________________________________________________
3. ________________________________________________________________
________________________________________________________________
4. ________________________________________________________________
________________________________________________________________
5. ________________________________________________________________
________________________________________________________________
15 MODUL PENULISAN BAHASA MELAYU SJK
PPMP NEGERI JOHOR
Latihan : 15
Gambar di bawah menunjukkan suasana di taman rekreasi.
Tulis lima ayat yang lengkap tentang aktiviti yang terdapat dalam gambar.
1. ________________________________________________________________
________________________________________________________________
2. ________________________________________________________________
________________________________________________________________
3. ________________________________________________________________
________________________________________________________________
4. ________________________________________________________________
________________________________________________________________
5. ________________________________________________________________
________________________________________________________________
16 MODUL PENULISAN BAHASA MELAYU SJK
PPMP NEGERI JOHOR
Bahagaian B
Latihan : 1
Tulis sebuah karangan yang panjangnya tidak kurang daripada 60 patah perkataan.
Tulis sebuah karangan yang bertajuk „Aku Sebuah Basikal‟.
Aku Sebuah
Basikal
1 Pendahuluan
- basikal
- nama
- warna
3
- wanita datang
- memilih
- membayar harga
- membawa pulang
-
2
- dibuat daripada besi
- dilahirkan di kilang
- siap
- dihantar – kedai
basikal
-
- 4
- menunggang ke sekolah
- kotor
- dicuci
5 Penutup
- bangga
- tuan
- baik
-
17 MODUL PENULISAN BAHASA MELAYU SJK
PPMP NEGERI JOHOR
Bahagaian B
Latihan : 2
Tulis sebuah karangan yang panjangnya tidak kurang daripada 60 patah perkataan.
Tulis sebuah karangan biografi yang bertajuk „Guru Kesayangan Saya‟.
3
- mengajarkan
- rajin
- bertanggungjawab
1 Pendahuluan
- setiap murid
- guru kesayangan
- saya juga ada
4
- hobi – bermain
- bermain bersama-sama
- suka menolong
5 Penutup
- bangga
- guru baik hati
2
- nama guru
- umur
- tinggal
Guru
Kesayangan
Saya
18 MODUL PENULISAN BAHASA MELAYU SJK
PPMP NEGERI JOHOR
Bahagaian B
Latihan : 3
Tulis sebuah karangan yang panjangnya tidak kurang daripada 60 patah perkataan.
Tulis sebuah karangan tentang hobi kamu.
1 Pendahuluan
- ada hobi
- membaca
- suka buku cerita
5 Penutup
- banyak faedah
- suka – sejak kecil
4 - menjaga dengan baik
- menyimpan
- rak buku
3 - bapa
- kedai buku
- membeli – banyak
2 - masa lapang
- kawan
- meminjam - perpustakaan
-
19 MODUL PENULISAN BAHASA MELAYU SJK
PPMP NEGERI JOHOR
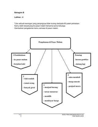
Bahagian B
Latihan : 4
Tulis sebuah karangan yang panjangnya tidak kurang daripada 60 patah perkataan.
Kamu telah berpeluang ke pasar malam bersama-sama keluarga.
Gambarkan pengalaman kamu semasa di pasar malam.
Pengalaman di Pasar Malam
2
- riuh-rendah
- ramai orang
- banyak gerai
Penutup
-berasa gembira
- datang lagi
1 Pendahuluan
- ke pasar malam
- berjalan kaki
3
- menjual barang
- tawar-menawar
- memilih
- membayar harga
4
- suka membeli
- harga murah
- penjual mesra
20 MODUL PENULISAN BAHASA MELAYU SJK
PPMP NEGERI JOHOR
Bahagaian B
Latihan : 5
Tulis sebuah karangan yang panjangnya tidak kurang daripada 60 patah perkataan.
Baru-baru ini sekolah kamu telah mengadakan Hari Sukan. Tuliskan sebuah karangan
tentang pengalaman kamu.
.
Bahagaian B
Hari Sukan
1 Pendahuluan
- bila
- ramai datang
2
- berkumpul
di padang
- berucap
3
- acara bermula
- peserta menyertai
- acara sukan
4
- johan
- menyampaikan
hadiah
Penutup
- tamat - pulang
- gembira - penat
21 MODUL PENULISAN BAHASA MELAYU SJK
PPMP NEGERI JOHOR
Latihan : 6
Tulis sebuah karangan yang panjangnya tidak kurang daripada 60 patah perkataan.
Tuliskan sebuah karang yang bertajuk ‘Faedah Membaca’
Faedah Membaca
1 Pendahuluan
- membaca
- banyak faedah
3
- mengisi masa lapang
- tidak bosan
Penutup
- membaca sejak kecil
2
- menambahkan ilmu
- meluaskan kosa kata
- menulis karangan baik
4
- tahu berita
- surat khabar , buku
22 MODUL PENULISAN BAHASA MELAYU SJK
PPMP NEGERI JOHOR
Kata mengadap
1 Pendahuluan - bertanya khabar
2 bercuti di kampung - dusun – memetik rambutan, mengutip durian,
makan bersama-sama
3 kebun – menyiram sayur, memasukkan – bakul – dijual
4 tepi sungai – memancing – banyak ikan – membawa pulang – memasak
Penutup - berasa gembira – akan bercuti lagi
Bahagaian B
Latihan : 7
Tulis sebuah karangan yang panjangnya tidak kurang daripada 60 patah perkataan. Kamu
telah bercuti bersama-sama keluarga.
Tulis sepucuk surat kepada kawan kamu untuk menceritakan tempat percutian kamu.
- alamat
- tarikh
Yang benar,
23 MODUL PENULISAN BAHASA MELAYU SJK
PPMP NEGERI JOHOR
Bahagaian B
Latihan : 8
Tulis sebuah karangan yang panjangnya tidak kurang daripada 60 patah perkataan.
Sekolah anda telah mengadakan perkhemahan. Anda sebagai setiausaha persatuan
tersebut ditugaskan untuk menyediakan laporan. Tulis laporan itu sepenuhnya.
Laporan Perkhemahan
Pendahuluan
- nama persatuan
- mengadakan , tarikh
- jumlah
-
2
- masa tiba
- membahagikan
tugas
4
- waktu malam
- menyanyi, menari
- memetik gitar
5
- pulang
- berasa gembira
3
- menjalankan
tugas
- mendirikan
khemah
- mencari kayu api
6
Format
- tandatangan
- nama , jawatan
24 MODUL PENULISAN BAHASA MELAYU SJK
PPMP NEGERI JOHOR
Bahagaian B
Latihan : 9
Tulis sebuah karangan yang panjangnya tidak kurang daripada 60 patah perkataan.
Tulis catatan tentang aktiviti hari minggu kamu.
Catatan Hari
Minggu
- bangun tidur
- mandi
- gosok gigi, bersarapan
- mengemas rumah
- mencuci kasut sekolah
- membasuh pakaian
- bermain
- mandi
- makan malam
- menolong memasak
- makan tengah hari
- mencuci pinggan
- berehat
- menonton televisyen
- mengulang kaji pelajaran
- membaca buku
- tidur
25 MODUL PENULISAN BAHASA MELAYU SJK
PPMP NEGERI JOHOR
Bahagaian B
Latihan : 10
Tulis sebuah karangan yang panjangnya tidak kurang daripada 60 patah perkataan.
Tulis sebuah karangan tentang Hari Penyampaian Hadiah.
1 Pendahuluan
- hari Sabtu
- dewan sekolah
- dewan sekolah
Hari Penyampaian
Hadiah
2
- ibu bapa datang
- ucapan Guru Besar
- merasmikan majlis
4
- murid cemerlang
- penyampaian
hadiah
- gembira
3
- persembahan murid
- nyanyian, tarian
- bersemangat
Nyanyian, tarian
5
- jamuan ringan
- tamat – 12.00 tengah hari
- pulang ke rumah
26 MODUL PENULISAN BAHASA MELAYU SJK
PPMP NEGERI JOHOR
Latihan : 1
Tulis empat nilai yang dapat kamu peroleh daripada petikan di bawah.
Panjang jawapan kamu hendaklah tidak lebih daripada 40 patah perkataan.
Tulis jawapan kamu dalam satu perenggan.
Amran merupakan murid Tahun 6 Mawar. Dia sangat mengambil berat
tentang pelajaran. Pada masa lapang, Amran mempunyai hobi mengumpul setem. Dia
mempunyai lapan buah album setem. Dia menyimpan album setem di dalam sebuah
almari yang berkunci di dalam bilik bacaan. Amran suka bertukar-tukar setem dari
negeri-negeri lain dengan kawan-kawannya. Terdapat setem yang diberi oleh
saudara-mara yang mengetahui tentang hobinya itu. Amran memperoleh
pengetahuan yang berguna tentang kebudayaan, makanan dan tempat-tempat yang
menarik melalui gambar yang terdapat pada setem. Amran gembira kerana hobinya
itu dapat mengelakkan dirinya daripada membuang masa dengan perkara-perkara
yang tidak berfeadah.
Tuliskan nilai berdasarkan huraian yang diberikan.
Bil. Huraian Nilai
1. Dia sangat mengambil berat tentang pelajarannya.
2. Dia menyimpan album setem di dalam sebuah
almari yang berkunci di dalam bilik bacaannya.
3. Terdapat setem yang diberi oleh saudara mara
yang mengetahui tentang hobinya.
4. Amran suka bertukar-tukar setem dari negeri-
negeri lain dengan kawan-kawannya.
5. Amran gembira kerana hobinya itu dapat
mengelakkan dirinya daripada membuang masa.
27 MODUL PENULISAN BAHASA MELAYU SJK
PPMP NEGERI JOHOR
Lengkapkan jadual di bawah :
Penanda
wacana
Kata ganti
nama diri
Kata
bantu
Nilai murni Kata
sendi
Huraian
Kita mestilah seperti
Selain itu,
Di samping
itu,
Akhir
sekali,
_________________________________________________________________
_________________________________________________________________
_________________________________________________________________
_________________________________________________________________
_________________________________________________________________
_________________________________________________________________
_________________________________________________________________
_________________________________________________________________
_________________________________________________________________
_________________________________________________________________
_________________________________________________________________
_________________________________________________________________
_________________________________________________________________
_________________________________________________________________
28 MODUL PENULISAN BAHASA MELAYU SJK
PPMP NEGERI JOHOR
Latihan : 2
Tulis empat nilai yang dapat kamu peroleh daripada petikan di bawah.
Panjang jawapan kamu hendaklah tidak lebih daripada 40 patah perkataan.
Tulis jawapan kamu dalam satu perenggan.
Setiap hari selepas sekolah, Siva akan berjalan kaki pulang ke rumah. Ibu
bapa Siva tidak dapat mengambilnya kerana bekerja. Namun, mereka tahu Siva
pandai menjaga diri sendiri. Ketika Siva hendak melintasi sebatang jalan raya, Siva
ternampak seorang perempuan buta ingin melintas jalan. Siva berasa simpati dengan
perempuan buta itu dan segera memberi bantuan. Perempuan buta itu
mengucapkan terima kasih kepada Siva. Perempuan buta itu telah memberikan wang
kepada Siva tetapi Siva menolak pemberiannya dengan baik.
Tuliskan nilai yang berdasarkan huraian yang diberikan.
Bil. Huraian Nilai
1. Siva akan berjalan kaki pulang ke rumah.
2. Ibu bapa Siva tidak dapat mengambilnya kerana
bekerja.
3. Siva pandai menjaga diri sendiri.
4. Siva berasa simpati dengan perempuan buta itu
dan segera memberi bantuan.
5. Perempuan buta itu mengucapkan terima kasih
kepada Siva.
6. Perempuan buta telah memberikan wang kepada
Siva
7. Siva menolak pemberiannya dengan baik.
29 MODUL PENULISAN BAHASA MELAYU SJK
PPMP NEGERI JOHOR
Lengkapkan jadual di bawah :
Penanda
wacana
Kata ganti
nama diri
Kata
bantu
Nilai murni Kata
sendi
Huraian
Kita mestilah seperti
Selain itu,
Di samping
itu,
Akhir
sekali,
_________________________________________________________________
_________________________________________________________________
_________________________________________________________________
_________________________________________________________________
_________________________________________________________________
_________________________________________________________________
_________________________________________________________________
_________________________________________________________________
_________________________________________________________________
_________________________________________________________________
_________________________________________________________________
_________________________________________________________________
_________________________________________________________________
_________________________________________________________________
_________________________________________________________________
30 MODUL PENULISAN BAHASA MELAYU SJK
PPMP NEGERI JOHOR
Latihan : 3
Tulis empat nilai yang dapat kamu peroleh daripada petikan di bawah.
Panjang jawapan kamu hendaklah tidak lebih daripada 40 patah perkataan.
Tulis jawapan kamu dalam satu perenggan.
Semasa waktu rehat, Zarina makan bekalan yang dibawanya dari rumah. Pada
hari itu, dia makan bekalan bersama-sama Swee Bee. Duit belanja Swee Bee telah
hilang semasa dalam perjalanan ke sekolah. Mereka makan bekalan itu dengan
sopan. Selepas makan, Zarina ke perpustakaan untuk memulangkan buku cerita yang
dipinjamnya pada tarikh yang ditetapkan. Ketika pulang dari sekolah, Zarina dan Swee
Bee tidak bersaing-saing semasa menunggang basikal kerana perbuatan itu sangat
berbahaya.
berjimat cermat baik hati menepati masa menjaga keselamatan
Berdasarkan petikan di atas, kita hendaklah ____________________________
_____________________________________________________________________
______________________________________________________________________.
Selain itu, perlu _________________________________________________________
______________________________________________________________________
______________________________________________________________________
Di samping itu, harus ____________________________________________________
__________________________________________________________________
___________________________________________________________________
Akhirnya,kita mesti ___________________________________________________
___________________________________________________________________
31 MODUL PENULISAN BAHASA MELAYU SJK
PPMP NEGERI JOHOR
Latihan : 4
Tulis empat nilai yang dapat kamu peroleh daripada petikan di bawah.
Panjang jawapan kamu hendaklah tidak lebih daripada 40 patah perkataan.
Tulis jawapan kamu dalam satu perenggan.
Pada suatu petang, Ah Chong sedang menyapu sampah di halaman rumahnya.
Tiba-tiba dia terdengar jeritan meminta tolong. Rupa-rupanya, kebakaran telah berlaku
di rumah jirannya yang baru berpindah ke situ. Dengan tidak membuang masa, Ah
Chong memberitahu ayahnya. Ayahnya segera keluar untuk melihat kejadian yang
berlaku.
Pada waktu itu, beberapa orang jiran telah datang untuk memberi bantuan
memadamkan kebakaran. Ayah Ah Chong segera menelefon pihak bomba untuk
memberitahu kejadian yang berlaku. Tidak lama kemudian, anggota bomba tiba untuk
memadamkan kebakaran. Akhirnya kebakaran berjaya dipadamkan. Penduduk
kampung itu menghulurkan derma kepada keluarga Ah Chong. Ah Chong
mengucapkan terima kasih kepada penduduk kampung atas bantuan yang diberi.
Berdasarkan petikan di atas, kita hendaklah ____________________________
_____________________________________________________________________
______________________________________________________________________.
Selain itu, perlu _________________________________________________________
______________________________________________________________________
______________________________________________________________________
Disamping itu, harus _____________________________________________________
__________________________________________________________________
___________________________________________________________________
Akhirnya,kita mesti ___________________________________________________
___________________________________________________________________
___________________________________________________________________
32 MODUL PENULISAN BAHASA MELAYU SJK
PPMP NEGERI JOHOR
Latihan : 5
Tulis empat nilai yang dapat kamu peroleh daripada petikan di bawah.
Panjang jawapan kamu hendaklah tidak lebih daripada 40 patah perkataan.
Tulis jawapan kamu dalam satu perenggan.
Kumari membawa buah tangan ketika pergi ke rumah rakan baiknya, Siti.
Mereka berjanji untuk mengulang kaji pelajaran bersama-sama. Ibu Siti menjemput
Kumari masuk ke rumah mereka. Kumari bersalaman dengan ibunya.
Ketika mereka berbincang tentang karangan Bahasa Malaysia, ibu Siti
menghidangkan minuman serta kuih. Siti segera menyambut kepulangan ayah
apabila ternampak kereta ayahnya memasuki pagar rumah. Dia bersalaman sambil
mencium tangan ayahnya. Ayah Siti segera menyapa Kumari.
Apabila lewat petang, Kumari meminta diri untuk pulang. Ibu Siti memberi kuih
yang dibuatnya kepada keluarga Kumari. Kumari mengucapkan terima kasih lalu
pulang ke rumah.
Berdasarkan petikan di atas, kita hendaklah ____________________________
_____________________________________________________________________
______________________________________________________________________.
Selain itu, perlu _________________________________________________________
______________________________________________________________________
______________________________________________________________________
Disamping itu, harus _____________________________________________________
__________________________________________________________________
___________________________________________________________________
Akhirnya,kita mesti ___________________________________________________
___________________________________________________________________
______________________________________________________________________
33 MODUL PENULISAN BAHASA MELAYU SJK
PPMP NEGERI JOHOR
Latihan : 6
Tulis empat nilai yang dapat kamu peroleh daripada petikan di bawah.
Panjang jawapan kamu hendaklah tidak lebih daripada 40 patah perkataan.
Tulis jawapan kamu dalam satu perenggan.
7.30 pagi
Kami bertolak ke Port Dickson dengan menaiki kereta. Ayah memandu dengan
berhati-hati. Walaupun ada kereta yang memotong kereta yang kami naiki di selekoh
berbahaya, namun ayah tetap bersabar. Setelah tiba di kawasan pantai, ayah
membentangkan tikar di bawah sebatang pokok. Kami adik-beradik pula membantu ibu
mengangkat barang-barang. Aku mengangkat barang-barang yang berat manakala
barang yang ringan diangkat oleh adik dan kakak.
10.00 pagi
Sedang aku seronok mandi, tiba-tiba aku ternampak sepasang tangan terkapai-kapai
seperti orang meminta tolong. Rupa-rupanya, seorang kanak-kanak hampir lemas.
Dengan pantas aku berenang ke arah kanak-kanak itu lalu membawanya ke pantai.
Ibu dan bapa kanak-kanak itu mengucapkan terima kasih kepada aku.
3.30 petang
Hari sudah petang. Ibu menyuruh kami berkemas-kemas. Aku memasukkan sisa-sisa
makanan ke dalam tong sampah yang disediakan di kawasan itu. Walaupun keletihan,
aku berasa amat seronok dan pengalaman menyelamatkan kanak-kanak yang lemas
tidak akan aku lupakan.
Kita mestilah ___________ seperti ____________________________________
______________________________________________________________________.
Selain itu, kita patutlah _________________seperti ____________________________
______________________________________________________________________.
Disamping itu, kita hendaklah _________________seperti _______________________
__________________________________________________________________.
Akhirnya kita haruslah _________________ seperti _________________________
__________________________________________________________________.
34 MODUL PENULISAN BAHASA MELAYU SJK
PPMP NEGERI JOHOR
Latihan : 7
Tulis empat nilai yang dapat kamu peroleh daripada petikan di bawah.
Panjang jawapan kamu hendaklah tidak lebih daripada 40 patah perkataan.
Tulis jawapan kamu dalam satu perenggan.
Pada minggu ini, Siti memikul tanggungjawab melakukan kerja-kerja rumah
kerana emaknya sedang mengikuti kursus di Kedah. Dia menjaga adik-adiknya dengan
baik. Sebagai anak yang sulung, Siti sentiasa mendengar nasihat dan teguran daripada
kedua-dua ibu bapanya. Dia melayan adik-adiknya dengan baik dan penuh kasih
sayang. Dia memikul tanggunjawab tersebut dengan penuh kerelaan.
Setiap pagi sebelum pergi ke sekolah, dia akan memastikan bilik tidurnya kemas
dan bersih. Dia amat mementingkan kebersihan diri dan kebersihan tempat tinggalnya.
Uniform adik-adiknya kelihatan bersih dan kemas. Dialah yang membasuh dan
menggosok pakaian tersebut. Pada waktu petang pula, Siti dan adik-adiknya menyiram
pokok-pokok bunga dan membersihkan persekitaran rumah mereka. Dia amat gembira
jika kawasan tempat tinggal mereka kelihatan bersih, cantik dan ceria.
__________________________________________________________________
_________________________________________________________________
_________________________________________________________________
_________________________________________________________________
_________________________________________________________________
_________________________________________________________________
_________________________________________________________________
_________________________________________________________________
_________________________________________________________________
_________________________________________________________________
_________________________________________________________________
35 MODUL PENULISAN BAHASA MELAYU SJK
PPMP NEGERI JOHOR
Latihan : 8
Tulis empat nilai yang dapat kamu peroleh daripada petikan di bawah.
Panjang jawapan kamu hendaklah tidak lebih daripada 40 patah perkataan.
Tulis jawapan kamu dalam satu perenggan.
Pasukan Pengakap SJKC Chung Hwa telah mengadakan perkhemahan di Ulu
Dengar dari 25 hingga 27 Mei 2009. Sebanyak 80 orang ahli pengakap dan 10 orang
guru telah menyertai perkhemahan tersebut.
Seperti yang dijadualkan, kami sampai di tapak perkhemahan pada pukul 8.00
pagi. Setibanya di sana, kami diberi taklimat tentang peraturan sepanjang berada di
tapak perkhemahan. Selepas diberi taklimat oleh guru pengiring,kami dibahagikan
tugasan. Kami telah diajar mendirikan khemah. Selepas itu, kami dibahagikan kumpulan
untuk mencari kayu api, memasak, dan mengambil air.
Selepas menyediakan makanan secara berkumpulan, kami mengemaskannya.
Pada waktu petang, kami mandi di sungai yang berhampiran dengan khemah. Pada
waktu malam pula, kami menyalakan unggun api bersama-sama dan mengadakan
persembahan secara berkumpulan. Pada keesokkan harinya, kami berkemas dan
mengutip sampah di tapak perkhemahan. Selepas itu kami pun pulang. Kami berharap
perkhemahan tersebut akan diadakan pada tahun hadapan.
_________________________________________________________________
_________________________________________________________________
_________________________________________________________________
_________________________________________________________________
_________________________________________________________________
_________________________________________________________________
_________________________________________________________________
_________________________________________________________________
_________________________________________________________________
_________________________________________________________________
36 MODUL PENULISAN BAHASA MELAYU SJK
PPMP NEGERI JOHOR
Latihan : 9
Tulis empat nilai yang dapat kamu peroleh daripada petikan di bawah.
Panjang jawapan kamu hendaklah tidak lebih daripada 40 patah perkataan.
Tulis jawapan kamu dalam satu perenggan.
Ketika pulang dari kelas tambahan, Zaini dan Zainal terjumpa sebuah dompet.
Pada mulanya, mereka berasa ragu-ragu untuk mengambil dompet itu. Mereka melihat
sekeliling sekiranya ada orang yang kehilangan dompet itu. Namun, setelah beberapa
seketika tidak ada seorang pun yang datang untuk mengambil dompet itu. Kemudian,
mereka bersetuju untuk mengambil dompet itu. Apabila dibuka, mereka dapati dompet
itu berisi wang yang banyak. Zaini ingin mengambil wang di dalam dompet itu tetapi
Zainal melarangnya. Setelah berfikir panjang, mereka mengambil keputusan untuk
menyerahkan di balai polis. Pegawai polis itu mengucapkan terima kasih dan memuji
mereka berdua.
_________________________________________________________________
_________________________________________________________________
_________________________________________________________________
_________________________________________________________________
_________________________________________________________________
_________________________________________________________________
_________________________________________________________________
_________________________________________________________________
_________________________________________________________________
_________________________________________________________________
_________________________________________________________________
_________________________________________________________________
_________________________________________________________________
37 MODUL PENULISAN BAHASA MELAYU SJK
PPMP NEGERI JOHOR
Latihan : 10
Tulis empat nilai yang dapat kamu peroleh daripada petikan di bawah.
Panjang jawapan kamu hendaklah tidak lebih daripada 40 patah perkataan.
Tulis jawapan kamu dalam satu perenggan.
Raju : Ibu, bolehkah saya menonton televisyen?
Ibu : Sudahkah kamu siapkan kerja sekolah ?
Raju : Belum lagi. Saya akan selesaikannya pada malam nanti.
Ibu : Jangan suka menangguhkan kerja. Lebih baik kamu siapkan kerja
sekolah kamu sekarang.
Raju : Kerja sekolah saya tidak banyak, ibu.
Ibu : Banyak atau tidak, kamu harus mengutamakan pelajaran terlebih
dahulu. Kemudian barulah kamu boleh melakukan aktiviti yang lain.
Raju : Baiklah, ibu. Jika saya sudah siapkan kerja sekolah, adakah ibu akan
membenarkan saya menonton televisyen?
Ibu : Kamu boleh menonton televisyen tetapi jangan berada terlalu dekat.
Kamu perlu menjaga mata kamu supaya tidak rosak.
Raju : Saya faham, ibu. Terima kasih.
Ibu : Sama-sama.
_________________________________________________________________
_________________________________________________________________
_________________________________________________________________
_________________________________________________________________
_________________________________________________________________
_________________________________________________________________
_________________________________________________________________
38 MODUL PENULISAN BAHASA MELAYU SJK
PPMP NEGERI JOHOR
Latihan : 11
Tulis empat nilai yang dapat kamu peroleh daripada petikan di bawah.
Panjang jawapan kamu hendaklah tidak lebih daripada 40 patah perkataan.
Tulis jawapan kamu dalam satu perenggan.
Saudari,
Terima kasih kerana sudi mengirim surat kepada saya. Saya memohon maaf
kerana agak lambat membalas surat saudari. Saya mengucapkan tahniah kepada
saudari kerana memperoleh 7A dalam peperiksaan pertengahan baru-baru ini.
Bagi menghadapi UPSR tidak lama lagi, saya sudah mula membuat beberapa
persediaan. Antara persediaan yang saya lakukan adalah dengan membuat lebih
banyak latihan . Saya juga meminta tunjuk ajar daripada guru. Pada masa lapang pula,
saya membaca buku-buku rujukan. Abang selalu membantu saya dalam pelajaran.
Selain itu, saya juga mengikuti kelas tambahan yang diadakan di sekolah saya.
Saya berharap agar kita bersama-sama akan berjaya dalam peperiksaan nanti.
Sekian sahaja balasan surat daripada saya buat kali ini. Terima kasih.
_________________________________________________________________
_________________________________________________________________
_________________________________________________________________
_________________________________________________________________
_________________________________________________________________
_________________________________________________________________
_________________________________________________________________
_________________________________________________________________
_________________________________________________________________
_________________________________________________________________
39 MODUL PENULISAN BAHASA MELAYU SJK
PPMP NEGERI JOHOR
Latihan : 12
Tulis empat nilai yang dapat kamu peroleh daripada petikan di bawah.
Panjang jawapan kamu hendaklah tidak lebih daripada 40 patah perkataan.
Tulis jawapan kamu dalam satu perenggan.
Pak Cik Salleh seorang penjual buah-buahan. Beliau menjual buah-buahan di
hadapan rumahnya. Ada pelbagai jenis buah yang dijual. Beliau menjual buah-buahan
yang segar sahaja. Harga buah-buahan yang dijual adalah berpatutan. Pak Cik Salleh
akan menimbang buah-buahan itu dengan tepat mengikut kehendak pelanggan. Beliau
tidak mahu pelanggan tertipu jika terkurang timbangan. Pak Cik Salleh sentiasa melayan
pelanggannya dengan baik supaya pelanggannya sentiasa gembira dan berpuas hati
ketika membeli. Buah-buahan yang kurang segar tetapi masih boleh dimakan akan
diberikan kepada jirannya. Hasil pendapatannya sebagai penjual buah-buahan
digunakan untuk menyara keluarga.
_________________________________________________________________
_________________________________________________________________
_________________________________________________________________
_________________________________________________________________
_________________________________________________________________
_________________________________________________________________
_________________________________________________________________
_________________________________________________________________
_________________________________________________________________
40 MODUL PENULISAN BAHASA MELAYU SJK
PPMP NEGERI JOHOR
SET LATIHAN 1
Bahagian A
[Masa dicadangkan: 15 minit]
[10 markah]
Gambar di bawah menunjukkan suasana di dewan sekolah.
Tulis lima ayat yang lengkap tentang gambar di bawah.
________________________________________________________________
________________________________________________________________
________________________________________________________________
________________________________________________________________
________________________________________________________________
________________________________________________________________
________________________________________________________________
________________________________________________________________
________________________________________________________________
________________________________________________________________
10
41 MODUL PENULISAN BAHASA MELAYU SJK
PPMP NEGERI JOHOR
Bahagian B
[Masa dicadangkan: 40 minit]
[30 markah]
Pilih satu daripada tajuk-tajuk di bawah dan tulis sebuah karangan yang
panjangnya tidak kurang daripada 60 patah perkataan.
1 Setiap orang mempunyai hobi untuk mengisi masa lapang.
Tulis karangan tentang hobi kamu.
ATAU
2 Aku berjalan perlahan-lahan menuju ke tempat letak basikal setelah
selesai latihan rumah sukan. Tiba-tiba hujan turun.
Kamu boleh memulakan karangan kamu dengan "Aku segera ... "
ATAU
3 Kamu akan mewakili sekolah ke pertandingan syarahan peringkat daerah.
Tajuk syarahan ialah "Faedah Membaca".
Tulis syarahan itu dengan lengkap.
42 MODUL PENULISAN BAHASA MELAYU SJK
PPMP NEGERI JOHOR
Bahagian B
No.
Soalan
________________________________________________________________
________________________________________________________________
________________________________________________________________
________________________________________________________________
________________________________________________________________
________________________________________________________________
________________________________________________________________
________________________________________________________________
________________________________________________________________
________________________________________________________________
________________________________________________________________
________________________________________________________________
________________________________________________________________
________________________________________________________________
________________________________________________________________
________________________________________________________________
________________________________________________________________
________________________________________________________________
________________________________________________________________
________________________________________________________________
________________________________________________________________
________________________________________________________________
________________________________________________________________
________________________________________________________________
________________________________________________________________
________________________________________________________________
43 MODUL PENULISAN BAHASA MELAYU SJK
PPMP NEGERI JOHOR
________________________________________________________________
________________________________________________________________
________________________________________________________________
________________________________________________________________
________________________________________________________________
________________________________________________________________
________________________________________________________________
________________________________________________________________
________________________________________________________________
________________________________________________________________
________________________________________________________________
________________________________________________________________
________________________________________________________________
________________________________________________________________
________________________________________________________________
________________________________________________________________
________________________________________________________________
________________________________________________________________
________________________________________________________________
________________________________________________________________
________________________________________________________________
________________________________________________________________
________________________________________________________________
________________________________________________________________
________________________________________________________________
________________________________________________________________
________________________________________________________________
________________________________________________________________
30
44 MODUL PENULISAN BAHASA MELAYU SJK
PPMP NEGERI JOHOR
Bahagian C
[Masa dicadangkan : 20 minit}
[20 markah]
Tulis empat nilai murni yang dapat kamu peroleh daripada petikan di bawah.
Panjang jawapan kamu mestilah tidak lebih daripada 40 patah perkataan.
Tulis jawapan kamu dalam satu perenggan.
Sebelum makan, kita perlu mencuci tangan untuk menghapuskan
kuman. Kuman boleh menyebabkan kesihatan kita terganggu. Makanan perlu
dikunyah dengan perlahan-lahan sehingga lumat baru ditelan. Makanan yang
telah lumat memudahkan penghadaman.
Makanan yang berkhasiat dapat membantu tumbesaran kita. Makanan
ringan perlu dihindarkan kerana tidak mengandungi khasiat. Selain itu,
makanan yang seimbang perlu diambil supaya tidak mengalami sebarang
masalah kesihatan. Apabila sakit, silalah berjumpa dengan doktor.
Makan mengikut waktu yang teratur perlu kita amalkan. Jenis makanan
yang kita ambil perlulah sesuai dengan waktu. Umpamanya waktu sarapan
eloklah makan dua keping roti dan minum secawan susu.
Untuk mengelakkan pengumpulan lemak dalam darah, kita hendaklah
selalu bersenam. Namun, aktiviti bersenam perlulah sesuai dengan umur
supaya tidak berlaku kecederaan kepada fizikal.
45 MODUL PENULISAN BAHASA MELAYU SJK
PPMP NEGERI JOHOR
Bahagian C
________________________________________________________________
________________________________________________________________
________________________________________________________________
________________________________________________________________
________________________________________________________________
________________________________________________________________
________________________________________________________________
________________________________________________________________
________________________________________________________________
________________________________________________________________
________________________________________________________________
________________________________________________________________
________________________________________________________________
________________________________________________________________
________________________________________________________________
________________________________________________________________
________________________________________________________________
________________________________________________________________
________________________________________________________________
________________________________________________________________
________________________________________________________________
________________________________________________________________
________________________________________________________________
________________________________________________________________
KERTAS SOALAN TAMAT
20
46 MODUL PENULISAN BAHASA MELAYU SJK
PPMP NEGERI JOHOR
SET LATIHAN 2
Bahagian A
[Masa dicadangkan: 15 minit]
[10 markah]
Gambar di bawah menunjukkan suasana di padang sekolah.
Tulis lima ayat yang lengkap tentang gambar di bawah.
________________________________________________________________
________________________________________________________________
________________________________________________________________
________________________________________________________________
________________________________________________________________
________________________________________________________________
________________________________________________________________
________________________________________________________________
________________________________________________________________
________________________________________________________________
________________________________________________________________
10
47 MODUL PENULISAN BAHASA MELAYU SJK
PPMP NEGERI JOHOR
Bahagian B
[Masa dicadangkan: 40 minit]
[30 markah]
Pilih satu daripada tajuk-tajuk di bawah dan tulis sebuah karangan yang
panjangnya tidak kurang daripada 60 patah perkataan.
1 Tulis sebuah karangan bertajuk “Pasar Malam di Tempat Saya”
ATAU
4 Sekolah kamu telah mengadakan sambutan Hari Guru. Sebagai
setiausaha Persatuan Bahasa Melayu, kamu diminta menulis laporan
tentang sambutan tersebut.
Tulis laporan itu selengkapnya.
ATAU
5 Baru-baru ini kamu telah menyambut suatu perayaan. Ceritakan
pengalaman kamu menyambut perayaan tersebut bersama keluarga.
48 MODUL PENULISAN BAHASA MELAYU SJK
PPMP NEGERI JOHOR
Bahagian B
________________________________________________________________
________________________________________________________________
________________________________________________________________
________________________________________________________________
________________________________________________________________
________________________________________________________________
________________________________________________________________
________________________________________________________________
________________________________________________________________
________________________________________________________________
________________________________________________________________
________________________________________________________________
________________________________________________________________
________________________________________________________________
________________________________________________________________
________________________________________________________________
________________________________________________________________
________________________________________________________________
________________________________________________________________
________________________________________________________________
________________________________________________________________
________________________________________________________________
________________________________________________________________
________________________________________________________________
________________________________________________________________
________________________________________________________________
No. Soalan
49 MODUL PENULISAN BAHASA MELAYU SJK
PPMP NEGERI JOHOR
________________________________________________________________
________________________________________________________________
________________________________________________________________
________________________________________________________________
________________________________________________________________
________________________________________________________________
________________________________________________________________
________________________________________________________________
________________________________________________________________
________________________________________________________________
________________________________________________________________
________________________________________________________________
________________________________________________________________
________________________________________________________________
________________________________________________________________
________________________________________________________________
________________________________________________________________
________________________________________________________________
________________________________________________________________
________________________________________________________________
________________________________________________________________
________________________________________________________________
________________________________________________________________
________________________________________________________________
________________________________________________________________
________________________________________________________________
________________________________________________________________
________________________________________________________________
30
50 MODUL PENULISAN BAHASA MELAYU SJK
PPMP NEGERI JOHOR
Bahagian C
[Masa dicadangkan : 20 minit}
[20 markah]
Tulis empat nilai murni yang dapat kamu peroleh daripada petikan di bawah.
Panjang jawapan kamu mestilah tidak lebih daripada 40 patah perkataan.
Tulis jawapan kamu dalam satu perenggan.
Yang dihormati Tuan Pengerusi Majlis, Yang Berusaha Encik Abang
Jainal bin Abang Sinan, Ketua Kampung Wawasan, dan sekalian yang
hadir.
Terlebih dahulu saya mengucapkan tahniah kepada penduduk
Kampung Wawasan. Kampung ini telah berjaya memenangi anugerah
Kampung Contoh.
Selaku wakil rakyat, saya berterima kasih kepada semua
penduduk kerana menjaga kebersihan dan keindahan Kampung
Wawasan ini. Selain itu juga, kelihatan pokok-pokok ditanam di
sepanjang jalan bagi menceriakan kawasan kampung ini.
Tuan-tuan dan puan-puan yang dikasihi,
Kejayaan ini tercapai hasil daripada amalan gotong-royong
penduduk kampung. Penduduk kampung ini bertuah kerana
mempunyai ketua kampung yang dapat menjalankan tugasnya dengan
cemerlang. Penduduk kampung pula bersungguh-sungguh
melaksanakannya. Tambahan pula, mereka dapat melaksanakan
program yang dirancang mengikut masa yang ditetapkan.
Tuan-tuan dan puan-puan,
Tahniah sekali lagi saya ucapkan atas ketekunan kalian
menjaga kebersihan kampung. Teruslah berusaha untuk mengekalkan
kejayaan.
Sekian, terima kasih.
51 MODUL PENULISAN BAHASA MELAYU SJK
PPMP NEGERI JOHOR
Bahagian C
________________________________________________________________
________________________________________________________________
________________________________________________________________
________________________________________________________________
________________________________________________________________
________________________________________________________________
________________________________________________________________
________________________________________________________________
________________________________________________________________
________________________________________________________________
________________________________________________________________
________________________________________________________________
________________________________________________________________
________________________________________________________________
________________________________________________________________
________________________________________________________________
________________________________________________________________
________________________________________________________________
________________________________________________________________
________________________________________________________________
________________________________________________________________
________________________________________________________________
________________________________________________________________
________________________________________________________________
________________________________________________________________
KERTAS SOALAN TAMAT
20
52 MODUL PENULISAN BAHASA MELAYU SJK
PPMP NEGERI JOHOR

gambar kata kerja

  • 1.
    1 MODUL PENULISANBAHASA MELAYU SJK PPMP NEGERI JOHOR Latihan : 1 Gambar di bawah menunjukkan aktiviti bergotong-royong di dalam kelas. Tulis lima ayat yang lengkap tentang aktiviti tersebut. Siapa ( Watak ) Kata kerja ( Aktiviti ) Apa ( Perkara ) Mana / Tujuan / Objek memadam papan tulis mengawasi murid-murid mencuci lantai memasang langsir menyusun meja dan kerusi
  • 2.
    2 MODUL PENULISANBAHASA MELAYU SJK PPMP NEGERI JOHOR Latihan : 2 Lihat gambar di bawah dengan teliti. Tulis lima ayat yang lengkap tentang gambar di bawah. Siapa ( Watak ) Kata kerja ( Aktiviti ) Apa ( Perkara ) Mana / Tujuan / Objek
  • 3.
    3 MODUL PENULISANBAHASA MELAYU SJK PPMP NEGERI JOHOR Latihan : 3 Gambar di bawah menunjukkan suasana Hari Sukan Sekolah. Tulis lima ayat yang lengkap tentang gambar di bawah. 1. ________________________________________________________________ ________________________________________________________________ 2. ________________________________________________________________ ________________________________________________________________ 3. ________________________________________________________________ ________________________________________________________________ 4. ________________________________________________________________ ________________________________________________________________ 5. ________________________________________________________________ ________________________________________________________________ bersorak mengusung seorang peserta mengangkat bendera berlari membawa peti kecemasan
  • 4.
    4 MODUL PENULISANBAHASA MELAYU SJK PPMP NEGERI JOHOR Latihan : 4 Gambar di bawah menunjukkan aktiviti di Taman Sains . Tulis lima ayat yang lengkap tentang aktiviti yang terdapat dalam gambar di bawah. 1. ________________________________________________________________ ________________________________________________________________ 2. ________________________________________________________________ _______________________________________________________________ 3. ________________________________________________________________ ________________________________________________________________ 4. ________________________________________________________________ ________________________________________________________________ 5. ________________________________________________________________ _______________________________________________________________ terbang memerhatikan burung membuat catatan memberi makanan menyapu dedaun
  • 5.
    5 MODUL PENULISANBAHASA MELAYU SJK PPMP NEGERI JOHOR Latihan : 5 Gambar di bawah menunjukkan aktiviti di bilik Kemahiran Hidup. Tulis lima ayat yang lengkap aktiviti-aktiviti yang terdapat dalam gambar di bawah. 1. ________________________________________________________________ ________________________________________________________________ 2. ________________________________________________________________ ________________________________________________________________ 3. ________________________________________________________________ ________________________________________________________________ 4. ________________________________________________________________ ________________________________________________________________ 5. ________________________________________________________________ ________________________________________________________________ memaku menggergaji menulis nota mengukur mengetam papan
  • 6.
    6 MODUL PENULISANBAHASA MELAYU SJK PPMP NEGERI JOHOR Latihan : 6 Gambar di bawah menunjukkan suasana keluarga. Tulis lima ayat yang lengkap tentang gambar di bawah. 1. ________________________________________________________________ ________________________________________________________________ 2. ________________________________________________________________ ________________________________________________________________ 3. ________________________________________________________________ ________________________________________________________________ 4. ________________________________________________________________ ________________________________________________________________ 5. ________________________________________________________________ _______________________________________________________________
  • 7.
    7 MODUL PENULISANBAHASA MELAYU SJK PPMP NEGERI JOHOR Latihan : 7 Gambar di bawah menunjukkan situasi di dapur. Tulis lima ayat yang lengkap tentang gambar di bawah. 1. ________________________________________________________________ ________________________________________________________________ 2. ________________________________________________________________ ________________________________________________________________ 3. ________________________________________________________________ ________________________________________________________________ 4. ________________________________________________________________ ________________________________________________________________ 5. ________________________________________________________________ ________________________________________________________________
  • 8.
    8 MODUL PENULISANBAHASA MELAYU SJK PPMP NEGERI JOHOR Latihan : 8 Gambar di bawah menunjukkan suasana sambutan hari jadi. Tulis lima ayat yang lengkap tentang gambar. 1. ________________________________________________________________ ________________________________________________________________ 2. ________________________________________________________________ ________________________________________________________________ 3. ________________________________________________________________ _______________________________________________________________ 4. ________________________________________________________________ ________________________________________________________________ 5. ________________________________________________________________ ________________________________________________________________
  • 9.
    9 MODUL PENULISANBAHASA MELAYU SJK PPMP NEGERI JOHOR Latihan : 9 Gambar di bawah menunjukkan suasana di tepi pantai. Tulis lima ayat yang lengkap tentang gambar di bawah. 1. ________________________________________________________________ ________________________________________________________________ 2. ________________________________________________________________ ________________________________________________________________ 3. ________________________________________________________________ ________________________________________________________________ 4. ________________________________________________________________ ________________________________________________________________ 5. ________________________________________________________________ ________________________________________________________________
  • 10.
    10 MODUL PENULISANBAHASA MELAYU SJK PPMP NEGERI JOHOR Latihan : 10 Lihat gambar di bawah dengan teliti. Tulis lima ayat yang lengkap tentang situasi yang terdapat dalam gambar di bawah. 1. ________________________________________________________________ ________________________________________________________________ 2. ________________________________________________________________ ________________________________________________________________ 3. ________________________________________________________________ ________________________________________________________________ 4. ________________________________________________________________ ________________________________________________________________ 5. ________________________________________________________________ ________________________________________________________________
  • 11.
    11 MODUL PENULISANBAHASA MELAYU SJK PPMP NEGERI JOHOR Latihan : 11 Lihat gambar di bawah dengan teliti. Tulis lima ayat yang lengkap tentang gambar di bawah. 1. ________________________________________________________________ ________________________________________________________________ 2. ________________________________________________________________ ________________________________________________________________ 3. ________________________________________________________________ ________________________________________________________________ 4. ________________________________________________________________ ________________________________________________________________ 5. ________________________________________________________________ ________________________________________________________________
  • 12.
    12 MODUL PENULISANBAHASA MELAYU SJK PPMP NEGERI JOHOR Latihan : 12 Gambar di bawah menunjukkan suasana di pasar. Tulis lima ayat yang lengkap tentang gambar di bawah. 1. ________________________________________________________________ ________________________________________________________________ 2. ________________________________________________________________ ________________________________________________________________ 3. ________________________________________________________________ ________________________________________________________________ 4. ________________________________________________________________ ________________________________________________________________ 5. ________________________________________________________________ ________________________________________________________________
  • 13.
    13 MODUL PENULISANBAHASA MELAYU SJK PPMP NEGERI JOHOR Latihan : 13 Lihat gambar di bawah dengan teliti. Tulis lima ayat yang lengkap tentang aktiviti yang terdapat dalam gambar. 1. ________________________________________________________________ ________________________________________________________________ 2. ________________________________________________________________ ________________________________________________________________ 3. ________________________________________________________________ ________________________________________________________________ 4. ________________________________________________________________ ________________________________________________________________ 5. ________________________________________________________________ ________________________________________________________________
  • 14.
    14 MODUL PENULISANBAHASA MELAYU SJK PPMP NEGERI JOHOR Latihan : 14 Lihat gambar di bawah dengan teliti. Tulis lima ayat yang lengkap tentang gambar di bawah. 1. ________________________________________________________________ ________________________________________________________________ 2. ________________________________________________________________ ________________________________________________________________ 3. ________________________________________________________________ ________________________________________________________________ 4. ________________________________________________________________ ________________________________________________________________ 5. ________________________________________________________________ ________________________________________________________________
  • 15.
    15 MODUL PENULISANBAHASA MELAYU SJK PPMP NEGERI JOHOR Latihan : 15 Gambar di bawah menunjukkan suasana di taman rekreasi. Tulis lima ayat yang lengkap tentang aktiviti yang terdapat dalam gambar. 1. ________________________________________________________________ ________________________________________________________________ 2. ________________________________________________________________ ________________________________________________________________ 3. ________________________________________________________________ ________________________________________________________________ 4. ________________________________________________________________ ________________________________________________________________ 5. ________________________________________________________________ ________________________________________________________________
  • 16.
    16 MODUL PENULISANBAHASA MELAYU SJK PPMP NEGERI JOHOR Bahagaian B Latihan : 1 Tulis sebuah karangan yang panjangnya tidak kurang daripada 60 patah perkataan. Tulis sebuah karangan yang bertajuk „Aku Sebuah Basikal‟. Aku Sebuah Basikal 1 Pendahuluan - basikal - nama - warna 3 - wanita datang - memilih - membayar harga - membawa pulang - 2 - dibuat daripada besi - dilahirkan di kilang - siap - dihantar – kedai basikal - - 4 - menunggang ke sekolah - kotor - dicuci 5 Penutup - bangga - tuan - baik -
  • 17.
    17 MODUL PENULISANBAHASA MELAYU SJK PPMP NEGERI JOHOR Bahagaian B Latihan : 2 Tulis sebuah karangan yang panjangnya tidak kurang daripada 60 patah perkataan. Tulis sebuah karangan biografi yang bertajuk „Guru Kesayangan Saya‟. 3 - mengajarkan - rajin - bertanggungjawab 1 Pendahuluan - setiap murid - guru kesayangan - saya juga ada 4 - hobi – bermain - bermain bersama-sama - suka menolong 5 Penutup - bangga - guru baik hati 2 - nama guru - umur - tinggal Guru Kesayangan Saya
  • 18.
    18 MODUL PENULISANBAHASA MELAYU SJK PPMP NEGERI JOHOR Bahagaian B Latihan : 3 Tulis sebuah karangan yang panjangnya tidak kurang daripada 60 patah perkataan. Tulis sebuah karangan tentang hobi kamu. 1 Pendahuluan - ada hobi - membaca - suka buku cerita 5 Penutup - banyak faedah - suka – sejak kecil 4 - menjaga dengan baik - menyimpan - rak buku 3 - bapa - kedai buku - membeli – banyak 2 - masa lapang - kawan - meminjam - perpustakaan -
  • 19.
    19 MODUL PENULISANBAHASA MELAYU SJK PPMP NEGERI JOHOR Bahagian B Latihan : 4 Tulis sebuah karangan yang panjangnya tidak kurang daripada 60 patah perkataan. Kamu telah berpeluang ke pasar malam bersama-sama keluarga. Gambarkan pengalaman kamu semasa di pasar malam. Pengalaman di Pasar Malam 2 - riuh-rendah - ramai orang - banyak gerai Penutup -berasa gembira - datang lagi 1 Pendahuluan - ke pasar malam - berjalan kaki 3 - menjual barang - tawar-menawar - memilih - membayar harga 4 - suka membeli - harga murah - penjual mesra
  • 20.
    20 MODUL PENULISANBAHASA MELAYU SJK PPMP NEGERI JOHOR Bahagaian B Latihan : 5 Tulis sebuah karangan yang panjangnya tidak kurang daripada 60 patah perkataan. Baru-baru ini sekolah kamu telah mengadakan Hari Sukan. Tuliskan sebuah karangan tentang pengalaman kamu. . Bahagaian B Hari Sukan 1 Pendahuluan - bila - ramai datang 2 - berkumpul di padang - berucap 3 - acara bermula - peserta menyertai - acara sukan 4 - johan - menyampaikan hadiah Penutup - tamat - pulang - gembira - penat
  • 21.
    21 MODUL PENULISANBAHASA MELAYU SJK PPMP NEGERI JOHOR Latihan : 6 Tulis sebuah karangan yang panjangnya tidak kurang daripada 60 patah perkataan. Tuliskan sebuah karang yang bertajuk ‘Faedah Membaca’ Faedah Membaca 1 Pendahuluan - membaca - banyak faedah 3 - mengisi masa lapang - tidak bosan Penutup - membaca sejak kecil 2 - menambahkan ilmu - meluaskan kosa kata - menulis karangan baik 4 - tahu berita - surat khabar , buku
  • 22.
    22 MODUL PENULISANBAHASA MELAYU SJK PPMP NEGERI JOHOR Kata mengadap 1 Pendahuluan - bertanya khabar 2 bercuti di kampung - dusun – memetik rambutan, mengutip durian, makan bersama-sama 3 kebun – menyiram sayur, memasukkan – bakul – dijual 4 tepi sungai – memancing – banyak ikan – membawa pulang – memasak Penutup - berasa gembira – akan bercuti lagi Bahagaian B Latihan : 7 Tulis sebuah karangan yang panjangnya tidak kurang daripada 60 patah perkataan. Kamu telah bercuti bersama-sama keluarga. Tulis sepucuk surat kepada kawan kamu untuk menceritakan tempat percutian kamu. - alamat - tarikh Yang benar,
  • 23.
    23 MODUL PENULISANBAHASA MELAYU SJK PPMP NEGERI JOHOR Bahagaian B Latihan : 8 Tulis sebuah karangan yang panjangnya tidak kurang daripada 60 patah perkataan. Sekolah anda telah mengadakan perkhemahan. Anda sebagai setiausaha persatuan tersebut ditugaskan untuk menyediakan laporan. Tulis laporan itu sepenuhnya. Laporan Perkhemahan Pendahuluan - nama persatuan - mengadakan , tarikh - jumlah - 2 - masa tiba - membahagikan tugas 4 - waktu malam - menyanyi, menari - memetik gitar 5 - pulang - berasa gembira 3 - menjalankan tugas - mendirikan khemah - mencari kayu api 6 Format - tandatangan - nama , jawatan
  • 24.
    24 MODUL PENULISANBAHASA MELAYU SJK PPMP NEGERI JOHOR Bahagaian B Latihan : 9 Tulis sebuah karangan yang panjangnya tidak kurang daripada 60 patah perkataan. Tulis catatan tentang aktiviti hari minggu kamu. Catatan Hari Minggu - bangun tidur - mandi - gosok gigi, bersarapan - mengemas rumah - mencuci kasut sekolah - membasuh pakaian - bermain - mandi - makan malam - menolong memasak - makan tengah hari - mencuci pinggan - berehat - menonton televisyen - mengulang kaji pelajaran - membaca buku - tidur
  • 25.
    25 MODUL PENULISANBAHASA MELAYU SJK PPMP NEGERI JOHOR Bahagaian B Latihan : 10 Tulis sebuah karangan yang panjangnya tidak kurang daripada 60 patah perkataan. Tulis sebuah karangan tentang Hari Penyampaian Hadiah. 1 Pendahuluan - hari Sabtu - dewan sekolah - dewan sekolah Hari Penyampaian Hadiah 2 - ibu bapa datang - ucapan Guru Besar - merasmikan majlis 4 - murid cemerlang - penyampaian hadiah - gembira 3 - persembahan murid - nyanyian, tarian - bersemangat Nyanyian, tarian 5 - jamuan ringan - tamat – 12.00 tengah hari - pulang ke rumah
  • 26.
    26 MODUL PENULISANBAHASA MELAYU SJK PPMP NEGERI JOHOR Latihan : 1 Tulis empat nilai yang dapat kamu peroleh daripada petikan di bawah. Panjang jawapan kamu hendaklah tidak lebih daripada 40 patah perkataan. Tulis jawapan kamu dalam satu perenggan. Amran merupakan murid Tahun 6 Mawar. Dia sangat mengambil berat tentang pelajaran. Pada masa lapang, Amran mempunyai hobi mengumpul setem. Dia mempunyai lapan buah album setem. Dia menyimpan album setem di dalam sebuah almari yang berkunci di dalam bilik bacaan. Amran suka bertukar-tukar setem dari negeri-negeri lain dengan kawan-kawannya. Terdapat setem yang diberi oleh saudara-mara yang mengetahui tentang hobinya itu. Amran memperoleh pengetahuan yang berguna tentang kebudayaan, makanan dan tempat-tempat yang menarik melalui gambar yang terdapat pada setem. Amran gembira kerana hobinya itu dapat mengelakkan dirinya daripada membuang masa dengan perkara-perkara yang tidak berfeadah. Tuliskan nilai berdasarkan huraian yang diberikan. Bil. Huraian Nilai 1. Dia sangat mengambil berat tentang pelajarannya. 2. Dia menyimpan album setem di dalam sebuah almari yang berkunci di dalam bilik bacaannya. 3. Terdapat setem yang diberi oleh saudara mara yang mengetahui tentang hobinya. 4. Amran suka bertukar-tukar setem dari negeri- negeri lain dengan kawan-kawannya. 5. Amran gembira kerana hobinya itu dapat mengelakkan dirinya daripada membuang masa.
  • 27.
    27 MODUL PENULISANBAHASA MELAYU SJK PPMP NEGERI JOHOR Lengkapkan jadual di bawah : Penanda wacana Kata ganti nama diri Kata bantu Nilai murni Kata sendi Huraian Kita mestilah seperti Selain itu, Di samping itu, Akhir sekali, _________________________________________________________________ _________________________________________________________________ _________________________________________________________________ _________________________________________________________________ _________________________________________________________________ _________________________________________________________________ _________________________________________________________________ _________________________________________________________________ _________________________________________________________________ _________________________________________________________________ _________________________________________________________________ _________________________________________________________________ _________________________________________________________________ _________________________________________________________________
  • 28.
    28 MODUL PENULISANBAHASA MELAYU SJK PPMP NEGERI JOHOR Latihan : 2 Tulis empat nilai yang dapat kamu peroleh daripada petikan di bawah. Panjang jawapan kamu hendaklah tidak lebih daripada 40 patah perkataan. Tulis jawapan kamu dalam satu perenggan. Setiap hari selepas sekolah, Siva akan berjalan kaki pulang ke rumah. Ibu bapa Siva tidak dapat mengambilnya kerana bekerja. Namun, mereka tahu Siva pandai menjaga diri sendiri. Ketika Siva hendak melintasi sebatang jalan raya, Siva ternampak seorang perempuan buta ingin melintas jalan. Siva berasa simpati dengan perempuan buta itu dan segera memberi bantuan. Perempuan buta itu mengucapkan terima kasih kepada Siva. Perempuan buta itu telah memberikan wang kepada Siva tetapi Siva menolak pemberiannya dengan baik. Tuliskan nilai yang berdasarkan huraian yang diberikan. Bil. Huraian Nilai 1. Siva akan berjalan kaki pulang ke rumah. 2. Ibu bapa Siva tidak dapat mengambilnya kerana bekerja. 3. Siva pandai menjaga diri sendiri. 4. Siva berasa simpati dengan perempuan buta itu dan segera memberi bantuan. 5. Perempuan buta itu mengucapkan terima kasih kepada Siva. 6. Perempuan buta telah memberikan wang kepada Siva 7. Siva menolak pemberiannya dengan baik.
  • 29.
    29 MODUL PENULISANBAHASA MELAYU SJK PPMP NEGERI JOHOR Lengkapkan jadual di bawah : Penanda wacana Kata ganti nama diri Kata bantu Nilai murni Kata sendi Huraian Kita mestilah seperti Selain itu, Di samping itu, Akhir sekali, _________________________________________________________________ _________________________________________________________________ _________________________________________________________________ _________________________________________________________________ _________________________________________________________________ _________________________________________________________________ _________________________________________________________________ _________________________________________________________________ _________________________________________________________________ _________________________________________________________________ _________________________________________________________________ _________________________________________________________________ _________________________________________________________________ _________________________________________________________________ _________________________________________________________________
  • 30.
    30 MODUL PENULISANBAHASA MELAYU SJK PPMP NEGERI JOHOR Latihan : 3 Tulis empat nilai yang dapat kamu peroleh daripada petikan di bawah. Panjang jawapan kamu hendaklah tidak lebih daripada 40 patah perkataan. Tulis jawapan kamu dalam satu perenggan. Semasa waktu rehat, Zarina makan bekalan yang dibawanya dari rumah. Pada hari itu, dia makan bekalan bersama-sama Swee Bee. Duit belanja Swee Bee telah hilang semasa dalam perjalanan ke sekolah. Mereka makan bekalan itu dengan sopan. Selepas makan, Zarina ke perpustakaan untuk memulangkan buku cerita yang dipinjamnya pada tarikh yang ditetapkan. Ketika pulang dari sekolah, Zarina dan Swee Bee tidak bersaing-saing semasa menunggang basikal kerana perbuatan itu sangat berbahaya. berjimat cermat baik hati menepati masa menjaga keselamatan Berdasarkan petikan di atas, kita hendaklah ____________________________ _____________________________________________________________________ ______________________________________________________________________. Selain itu, perlu _________________________________________________________ ______________________________________________________________________ ______________________________________________________________________ Di samping itu, harus ____________________________________________________ __________________________________________________________________ ___________________________________________________________________ Akhirnya,kita mesti ___________________________________________________ ___________________________________________________________________
  • 31.
    31 MODUL PENULISANBAHASA MELAYU SJK PPMP NEGERI JOHOR Latihan : 4 Tulis empat nilai yang dapat kamu peroleh daripada petikan di bawah. Panjang jawapan kamu hendaklah tidak lebih daripada 40 patah perkataan. Tulis jawapan kamu dalam satu perenggan. Pada suatu petang, Ah Chong sedang menyapu sampah di halaman rumahnya. Tiba-tiba dia terdengar jeritan meminta tolong. Rupa-rupanya, kebakaran telah berlaku di rumah jirannya yang baru berpindah ke situ. Dengan tidak membuang masa, Ah Chong memberitahu ayahnya. Ayahnya segera keluar untuk melihat kejadian yang berlaku. Pada waktu itu, beberapa orang jiran telah datang untuk memberi bantuan memadamkan kebakaran. Ayah Ah Chong segera menelefon pihak bomba untuk memberitahu kejadian yang berlaku. Tidak lama kemudian, anggota bomba tiba untuk memadamkan kebakaran. Akhirnya kebakaran berjaya dipadamkan. Penduduk kampung itu menghulurkan derma kepada keluarga Ah Chong. Ah Chong mengucapkan terima kasih kepada penduduk kampung atas bantuan yang diberi. Berdasarkan petikan di atas, kita hendaklah ____________________________ _____________________________________________________________________ ______________________________________________________________________. Selain itu, perlu _________________________________________________________ ______________________________________________________________________ ______________________________________________________________________ Disamping itu, harus _____________________________________________________ __________________________________________________________________ ___________________________________________________________________ Akhirnya,kita mesti ___________________________________________________ ___________________________________________________________________ ___________________________________________________________________
  • 32.
    32 MODUL PENULISANBAHASA MELAYU SJK PPMP NEGERI JOHOR Latihan : 5 Tulis empat nilai yang dapat kamu peroleh daripada petikan di bawah. Panjang jawapan kamu hendaklah tidak lebih daripada 40 patah perkataan. Tulis jawapan kamu dalam satu perenggan. Kumari membawa buah tangan ketika pergi ke rumah rakan baiknya, Siti. Mereka berjanji untuk mengulang kaji pelajaran bersama-sama. Ibu Siti menjemput Kumari masuk ke rumah mereka. Kumari bersalaman dengan ibunya. Ketika mereka berbincang tentang karangan Bahasa Malaysia, ibu Siti menghidangkan minuman serta kuih. Siti segera menyambut kepulangan ayah apabila ternampak kereta ayahnya memasuki pagar rumah. Dia bersalaman sambil mencium tangan ayahnya. Ayah Siti segera menyapa Kumari. Apabila lewat petang, Kumari meminta diri untuk pulang. Ibu Siti memberi kuih yang dibuatnya kepada keluarga Kumari. Kumari mengucapkan terima kasih lalu pulang ke rumah. Berdasarkan petikan di atas, kita hendaklah ____________________________ _____________________________________________________________________ ______________________________________________________________________. Selain itu, perlu _________________________________________________________ ______________________________________________________________________ ______________________________________________________________________ Disamping itu, harus _____________________________________________________ __________________________________________________________________ ___________________________________________________________________ Akhirnya,kita mesti ___________________________________________________ ___________________________________________________________________ ______________________________________________________________________
  • 33.
    33 MODUL PENULISANBAHASA MELAYU SJK PPMP NEGERI JOHOR Latihan : 6 Tulis empat nilai yang dapat kamu peroleh daripada petikan di bawah. Panjang jawapan kamu hendaklah tidak lebih daripada 40 patah perkataan. Tulis jawapan kamu dalam satu perenggan. 7.30 pagi Kami bertolak ke Port Dickson dengan menaiki kereta. Ayah memandu dengan berhati-hati. Walaupun ada kereta yang memotong kereta yang kami naiki di selekoh berbahaya, namun ayah tetap bersabar. Setelah tiba di kawasan pantai, ayah membentangkan tikar di bawah sebatang pokok. Kami adik-beradik pula membantu ibu mengangkat barang-barang. Aku mengangkat barang-barang yang berat manakala barang yang ringan diangkat oleh adik dan kakak. 10.00 pagi Sedang aku seronok mandi, tiba-tiba aku ternampak sepasang tangan terkapai-kapai seperti orang meminta tolong. Rupa-rupanya, seorang kanak-kanak hampir lemas. Dengan pantas aku berenang ke arah kanak-kanak itu lalu membawanya ke pantai. Ibu dan bapa kanak-kanak itu mengucapkan terima kasih kepada aku. 3.30 petang Hari sudah petang. Ibu menyuruh kami berkemas-kemas. Aku memasukkan sisa-sisa makanan ke dalam tong sampah yang disediakan di kawasan itu. Walaupun keletihan, aku berasa amat seronok dan pengalaman menyelamatkan kanak-kanak yang lemas tidak akan aku lupakan. Kita mestilah ___________ seperti ____________________________________ ______________________________________________________________________. Selain itu, kita patutlah _________________seperti ____________________________ ______________________________________________________________________. Disamping itu, kita hendaklah _________________seperti _______________________ __________________________________________________________________. Akhirnya kita haruslah _________________ seperti _________________________ __________________________________________________________________.
  • 34.
    34 MODUL PENULISANBAHASA MELAYU SJK PPMP NEGERI JOHOR Latihan : 7 Tulis empat nilai yang dapat kamu peroleh daripada petikan di bawah. Panjang jawapan kamu hendaklah tidak lebih daripada 40 patah perkataan. Tulis jawapan kamu dalam satu perenggan. Pada minggu ini, Siti memikul tanggungjawab melakukan kerja-kerja rumah kerana emaknya sedang mengikuti kursus di Kedah. Dia menjaga adik-adiknya dengan baik. Sebagai anak yang sulung, Siti sentiasa mendengar nasihat dan teguran daripada kedua-dua ibu bapanya. Dia melayan adik-adiknya dengan baik dan penuh kasih sayang. Dia memikul tanggunjawab tersebut dengan penuh kerelaan. Setiap pagi sebelum pergi ke sekolah, dia akan memastikan bilik tidurnya kemas dan bersih. Dia amat mementingkan kebersihan diri dan kebersihan tempat tinggalnya. Uniform adik-adiknya kelihatan bersih dan kemas. Dialah yang membasuh dan menggosok pakaian tersebut. Pada waktu petang pula, Siti dan adik-adiknya menyiram pokok-pokok bunga dan membersihkan persekitaran rumah mereka. Dia amat gembira jika kawasan tempat tinggal mereka kelihatan bersih, cantik dan ceria. __________________________________________________________________ _________________________________________________________________ _________________________________________________________________ _________________________________________________________________ _________________________________________________________________ _________________________________________________________________ _________________________________________________________________ _________________________________________________________________ _________________________________________________________________ _________________________________________________________________ _________________________________________________________________
  • 35.
    35 MODUL PENULISANBAHASA MELAYU SJK PPMP NEGERI JOHOR Latihan : 8 Tulis empat nilai yang dapat kamu peroleh daripada petikan di bawah. Panjang jawapan kamu hendaklah tidak lebih daripada 40 patah perkataan. Tulis jawapan kamu dalam satu perenggan. Pasukan Pengakap SJKC Chung Hwa telah mengadakan perkhemahan di Ulu Dengar dari 25 hingga 27 Mei 2009. Sebanyak 80 orang ahli pengakap dan 10 orang guru telah menyertai perkhemahan tersebut. Seperti yang dijadualkan, kami sampai di tapak perkhemahan pada pukul 8.00 pagi. Setibanya di sana, kami diberi taklimat tentang peraturan sepanjang berada di tapak perkhemahan. Selepas diberi taklimat oleh guru pengiring,kami dibahagikan tugasan. Kami telah diajar mendirikan khemah. Selepas itu, kami dibahagikan kumpulan untuk mencari kayu api, memasak, dan mengambil air. Selepas menyediakan makanan secara berkumpulan, kami mengemaskannya. Pada waktu petang, kami mandi di sungai yang berhampiran dengan khemah. Pada waktu malam pula, kami menyalakan unggun api bersama-sama dan mengadakan persembahan secara berkumpulan. Pada keesokkan harinya, kami berkemas dan mengutip sampah di tapak perkhemahan. Selepas itu kami pun pulang. Kami berharap perkhemahan tersebut akan diadakan pada tahun hadapan. _________________________________________________________________ _________________________________________________________________ _________________________________________________________________ _________________________________________________________________ _________________________________________________________________ _________________________________________________________________ _________________________________________________________________ _________________________________________________________________ _________________________________________________________________ _________________________________________________________________
  • 36.
    36 MODUL PENULISANBAHASA MELAYU SJK PPMP NEGERI JOHOR Latihan : 9 Tulis empat nilai yang dapat kamu peroleh daripada petikan di bawah. Panjang jawapan kamu hendaklah tidak lebih daripada 40 patah perkataan. Tulis jawapan kamu dalam satu perenggan. Ketika pulang dari kelas tambahan, Zaini dan Zainal terjumpa sebuah dompet. Pada mulanya, mereka berasa ragu-ragu untuk mengambil dompet itu. Mereka melihat sekeliling sekiranya ada orang yang kehilangan dompet itu. Namun, setelah beberapa seketika tidak ada seorang pun yang datang untuk mengambil dompet itu. Kemudian, mereka bersetuju untuk mengambil dompet itu. Apabila dibuka, mereka dapati dompet itu berisi wang yang banyak. Zaini ingin mengambil wang di dalam dompet itu tetapi Zainal melarangnya. Setelah berfikir panjang, mereka mengambil keputusan untuk menyerahkan di balai polis. Pegawai polis itu mengucapkan terima kasih dan memuji mereka berdua. _________________________________________________________________ _________________________________________________________________ _________________________________________________________________ _________________________________________________________________ _________________________________________________________________ _________________________________________________________________ _________________________________________________________________ _________________________________________________________________ _________________________________________________________________ _________________________________________________________________ _________________________________________________________________ _________________________________________________________________ _________________________________________________________________
  • 37.
    37 MODUL PENULISANBAHASA MELAYU SJK PPMP NEGERI JOHOR Latihan : 10 Tulis empat nilai yang dapat kamu peroleh daripada petikan di bawah. Panjang jawapan kamu hendaklah tidak lebih daripada 40 patah perkataan. Tulis jawapan kamu dalam satu perenggan. Raju : Ibu, bolehkah saya menonton televisyen? Ibu : Sudahkah kamu siapkan kerja sekolah ? Raju : Belum lagi. Saya akan selesaikannya pada malam nanti. Ibu : Jangan suka menangguhkan kerja. Lebih baik kamu siapkan kerja sekolah kamu sekarang. Raju : Kerja sekolah saya tidak banyak, ibu. Ibu : Banyak atau tidak, kamu harus mengutamakan pelajaran terlebih dahulu. Kemudian barulah kamu boleh melakukan aktiviti yang lain. Raju : Baiklah, ibu. Jika saya sudah siapkan kerja sekolah, adakah ibu akan membenarkan saya menonton televisyen? Ibu : Kamu boleh menonton televisyen tetapi jangan berada terlalu dekat. Kamu perlu menjaga mata kamu supaya tidak rosak. Raju : Saya faham, ibu. Terima kasih. Ibu : Sama-sama. _________________________________________________________________ _________________________________________________________________ _________________________________________________________________ _________________________________________________________________ _________________________________________________________________ _________________________________________________________________ _________________________________________________________________
  • 38.
    38 MODUL PENULISANBAHASA MELAYU SJK PPMP NEGERI JOHOR Latihan : 11 Tulis empat nilai yang dapat kamu peroleh daripada petikan di bawah. Panjang jawapan kamu hendaklah tidak lebih daripada 40 patah perkataan. Tulis jawapan kamu dalam satu perenggan. Saudari, Terima kasih kerana sudi mengirim surat kepada saya. Saya memohon maaf kerana agak lambat membalas surat saudari. Saya mengucapkan tahniah kepada saudari kerana memperoleh 7A dalam peperiksaan pertengahan baru-baru ini. Bagi menghadapi UPSR tidak lama lagi, saya sudah mula membuat beberapa persediaan. Antara persediaan yang saya lakukan adalah dengan membuat lebih banyak latihan . Saya juga meminta tunjuk ajar daripada guru. Pada masa lapang pula, saya membaca buku-buku rujukan. Abang selalu membantu saya dalam pelajaran. Selain itu, saya juga mengikuti kelas tambahan yang diadakan di sekolah saya. Saya berharap agar kita bersama-sama akan berjaya dalam peperiksaan nanti. Sekian sahaja balasan surat daripada saya buat kali ini. Terima kasih. _________________________________________________________________ _________________________________________________________________ _________________________________________________________________ _________________________________________________________________ _________________________________________________________________ _________________________________________________________________ _________________________________________________________________ _________________________________________________________________ _________________________________________________________________ _________________________________________________________________
  • 39.
    39 MODUL PENULISANBAHASA MELAYU SJK PPMP NEGERI JOHOR Latihan : 12 Tulis empat nilai yang dapat kamu peroleh daripada petikan di bawah. Panjang jawapan kamu hendaklah tidak lebih daripada 40 patah perkataan. Tulis jawapan kamu dalam satu perenggan. Pak Cik Salleh seorang penjual buah-buahan. Beliau menjual buah-buahan di hadapan rumahnya. Ada pelbagai jenis buah yang dijual. Beliau menjual buah-buahan yang segar sahaja. Harga buah-buahan yang dijual adalah berpatutan. Pak Cik Salleh akan menimbang buah-buahan itu dengan tepat mengikut kehendak pelanggan. Beliau tidak mahu pelanggan tertipu jika terkurang timbangan. Pak Cik Salleh sentiasa melayan pelanggannya dengan baik supaya pelanggannya sentiasa gembira dan berpuas hati ketika membeli. Buah-buahan yang kurang segar tetapi masih boleh dimakan akan diberikan kepada jirannya. Hasil pendapatannya sebagai penjual buah-buahan digunakan untuk menyara keluarga. _________________________________________________________________ _________________________________________________________________ _________________________________________________________________ _________________________________________________________________ _________________________________________________________________ _________________________________________________________________ _________________________________________________________________ _________________________________________________________________ _________________________________________________________________
  • 40.
    40 MODUL PENULISANBAHASA MELAYU SJK PPMP NEGERI JOHOR SET LATIHAN 1 Bahagian A [Masa dicadangkan: 15 minit] [10 markah] Gambar di bawah menunjukkan suasana di dewan sekolah. Tulis lima ayat yang lengkap tentang gambar di bawah. ________________________________________________________________ ________________________________________________________________ ________________________________________________________________ ________________________________________________________________ ________________________________________________________________ ________________________________________________________________ ________________________________________________________________ ________________________________________________________________ ________________________________________________________________ ________________________________________________________________ 10
  • 41.
    41 MODUL PENULISANBAHASA MELAYU SJK PPMP NEGERI JOHOR Bahagian B [Masa dicadangkan: 40 minit] [30 markah] Pilih satu daripada tajuk-tajuk di bawah dan tulis sebuah karangan yang panjangnya tidak kurang daripada 60 patah perkataan. 1 Setiap orang mempunyai hobi untuk mengisi masa lapang. Tulis karangan tentang hobi kamu. ATAU 2 Aku berjalan perlahan-lahan menuju ke tempat letak basikal setelah selesai latihan rumah sukan. Tiba-tiba hujan turun. Kamu boleh memulakan karangan kamu dengan "Aku segera ... " ATAU 3 Kamu akan mewakili sekolah ke pertandingan syarahan peringkat daerah. Tajuk syarahan ialah "Faedah Membaca". Tulis syarahan itu dengan lengkap.
  • 42.
    42 MODUL PENULISANBAHASA MELAYU SJK PPMP NEGERI JOHOR Bahagian B No. Soalan ________________________________________________________________ ________________________________________________________________ ________________________________________________________________ ________________________________________________________________ ________________________________________________________________ ________________________________________________________________ ________________________________________________________________ ________________________________________________________________ ________________________________________________________________ ________________________________________________________________ ________________________________________________________________ ________________________________________________________________ ________________________________________________________________ ________________________________________________________________ ________________________________________________________________ ________________________________________________________________ ________________________________________________________________ ________________________________________________________________ ________________________________________________________________ ________________________________________________________________ ________________________________________________________________ ________________________________________________________________ ________________________________________________________________ ________________________________________________________________ ________________________________________________________________ ________________________________________________________________
  • 43.
    43 MODUL PENULISANBAHASA MELAYU SJK PPMP NEGERI JOHOR ________________________________________________________________ ________________________________________________________________ ________________________________________________________________ ________________________________________________________________ ________________________________________________________________ ________________________________________________________________ ________________________________________________________________ ________________________________________________________________ ________________________________________________________________ ________________________________________________________________ ________________________________________________________________ ________________________________________________________________ ________________________________________________________________ ________________________________________________________________ ________________________________________________________________ ________________________________________________________________ ________________________________________________________________ ________________________________________________________________ ________________________________________________________________ ________________________________________________________________ ________________________________________________________________ ________________________________________________________________ ________________________________________________________________ ________________________________________________________________ ________________________________________________________________ ________________________________________________________________ ________________________________________________________________ ________________________________________________________________ 30
  • 44.
    44 MODUL PENULISANBAHASA MELAYU SJK PPMP NEGERI JOHOR Bahagian C [Masa dicadangkan : 20 minit} [20 markah] Tulis empat nilai murni yang dapat kamu peroleh daripada petikan di bawah. Panjang jawapan kamu mestilah tidak lebih daripada 40 patah perkataan. Tulis jawapan kamu dalam satu perenggan. Sebelum makan, kita perlu mencuci tangan untuk menghapuskan kuman. Kuman boleh menyebabkan kesihatan kita terganggu. Makanan perlu dikunyah dengan perlahan-lahan sehingga lumat baru ditelan. Makanan yang telah lumat memudahkan penghadaman. Makanan yang berkhasiat dapat membantu tumbesaran kita. Makanan ringan perlu dihindarkan kerana tidak mengandungi khasiat. Selain itu, makanan yang seimbang perlu diambil supaya tidak mengalami sebarang masalah kesihatan. Apabila sakit, silalah berjumpa dengan doktor. Makan mengikut waktu yang teratur perlu kita amalkan. Jenis makanan yang kita ambil perlulah sesuai dengan waktu. Umpamanya waktu sarapan eloklah makan dua keping roti dan minum secawan susu. Untuk mengelakkan pengumpulan lemak dalam darah, kita hendaklah selalu bersenam. Namun, aktiviti bersenam perlulah sesuai dengan umur supaya tidak berlaku kecederaan kepada fizikal.
  • 45.
    45 MODUL PENULISANBAHASA MELAYU SJK PPMP NEGERI JOHOR Bahagian C ________________________________________________________________ ________________________________________________________________ ________________________________________________________________ ________________________________________________________________ ________________________________________________________________ ________________________________________________________________ ________________________________________________________________ ________________________________________________________________ ________________________________________________________________ ________________________________________________________________ ________________________________________________________________ ________________________________________________________________ ________________________________________________________________ ________________________________________________________________ ________________________________________________________________ ________________________________________________________________ ________________________________________________________________ ________________________________________________________________ ________________________________________________________________ ________________________________________________________________ ________________________________________________________________ ________________________________________________________________ ________________________________________________________________ ________________________________________________________________ KERTAS SOALAN TAMAT 20
  • 46.
    46 MODUL PENULISANBAHASA MELAYU SJK PPMP NEGERI JOHOR SET LATIHAN 2 Bahagian A [Masa dicadangkan: 15 minit] [10 markah] Gambar di bawah menunjukkan suasana di padang sekolah. Tulis lima ayat yang lengkap tentang gambar di bawah. ________________________________________________________________ ________________________________________________________________ ________________________________________________________________ ________________________________________________________________ ________________________________________________________________ ________________________________________________________________ ________________________________________________________________ ________________________________________________________________ ________________________________________________________________ ________________________________________________________________ ________________________________________________________________ 10
  • 47.
    47 MODUL PENULISANBAHASA MELAYU SJK PPMP NEGERI JOHOR Bahagian B [Masa dicadangkan: 40 minit] [30 markah] Pilih satu daripada tajuk-tajuk di bawah dan tulis sebuah karangan yang panjangnya tidak kurang daripada 60 patah perkataan. 1 Tulis sebuah karangan bertajuk “Pasar Malam di Tempat Saya” ATAU 4 Sekolah kamu telah mengadakan sambutan Hari Guru. Sebagai setiausaha Persatuan Bahasa Melayu, kamu diminta menulis laporan tentang sambutan tersebut. Tulis laporan itu selengkapnya. ATAU 5 Baru-baru ini kamu telah menyambut suatu perayaan. Ceritakan pengalaman kamu menyambut perayaan tersebut bersama keluarga.
  • 48.
    48 MODUL PENULISANBAHASA MELAYU SJK PPMP NEGERI JOHOR Bahagian B ________________________________________________________________ ________________________________________________________________ ________________________________________________________________ ________________________________________________________________ ________________________________________________________________ ________________________________________________________________ ________________________________________________________________ ________________________________________________________________ ________________________________________________________________ ________________________________________________________________ ________________________________________________________________ ________________________________________________________________ ________________________________________________________________ ________________________________________________________________ ________________________________________________________________ ________________________________________________________________ ________________________________________________________________ ________________________________________________________________ ________________________________________________________________ ________________________________________________________________ ________________________________________________________________ ________________________________________________________________ ________________________________________________________________ ________________________________________________________________ ________________________________________________________________ ________________________________________________________________ No. Soalan
  • 49.
    49 MODUL PENULISANBAHASA MELAYU SJK PPMP NEGERI JOHOR ________________________________________________________________ ________________________________________________________________ ________________________________________________________________ ________________________________________________________________ ________________________________________________________________ ________________________________________________________________ ________________________________________________________________ ________________________________________________________________ ________________________________________________________________ ________________________________________________________________ ________________________________________________________________ ________________________________________________________________ ________________________________________________________________ ________________________________________________________________ ________________________________________________________________ ________________________________________________________________ ________________________________________________________________ ________________________________________________________________ ________________________________________________________________ ________________________________________________________________ ________________________________________________________________ ________________________________________________________________ ________________________________________________________________ ________________________________________________________________ ________________________________________________________________ ________________________________________________________________ ________________________________________________________________ ________________________________________________________________ 30
  • 50.
    50 MODUL PENULISANBAHASA MELAYU SJK PPMP NEGERI JOHOR Bahagian C [Masa dicadangkan : 20 minit} [20 markah] Tulis empat nilai murni yang dapat kamu peroleh daripada petikan di bawah. Panjang jawapan kamu mestilah tidak lebih daripada 40 patah perkataan. Tulis jawapan kamu dalam satu perenggan. Yang dihormati Tuan Pengerusi Majlis, Yang Berusaha Encik Abang Jainal bin Abang Sinan, Ketua Kampung Wawasan, dan sekalian yang hadir. Terlebih dahulu saya mengucapkan tahniah kepada penduduk Kampung Wawasan. Kampung ini telah berjaya memenangi anugerah Kampung Contoh. Selaku wakil rakyat, saya berterima kasih kepada semua penduduk kerana menjaga kebersihan dan keindahan Kampung Wawasan ini. Selain itu juga, kelihatan pokok-pokok ditanam di sepanjang jalan bagi menceriakan kawasan kampung ini. Tuan-tuan dan puan-puan yang dikasihi, Kejayaan ini tercapai hasil daripada amalan gotong-royong penduduk kampung. Penduduk kampung ini bertuah kerana mempunyai ketua kampung yang dapat menjalankan tugasnya dengan cemerlang. Penduduk kampung pula bersungguh-sungguh melaksanakannya. Tambahan pula, mereka dapat melaksanakan program yang dirancang mengikut masa yang ditetapkan. Tuan-tuan dan puan-puan, Tahniah sekali lagi saya ucapkan atas ketekunan kalian menjaga kebersihan kampung. Teruslah berusaha untuk mengekalkan kejayaan. Sekian, terima kasih.
  • 51.
    51 MODUL PENULISANBAHASA MELAYU SJK PPMP NEGERI JOHOR Bahagian C ________________________________________________________________ ________________________________________________________________ ________________________________________________________________ ________________________________________________________________ ________________________________________________________________ ________________________________________________________________ ________________________________________________________________ ________________________________________________________________ ________________________________________________________________ ________________________________________________________________ ________________________________________________________________ ________________________________________________________________ ________________________________________________________________ ________________________________________________________________ ________________________________________________________________ ________________________________________________________________ ________________________________________________________________ ________________________________________________________________ ________________________________________________________________ ________________________________________________________________ ________________________________________________________________ ________________________________________________________________ ________________________________________________________________ ________________________________________________________________ ________________________________________________________________ KERTAS SOALAN TAMAT 20
  • 52.
    52 MODUL PENULISANBAHASA MELAYU SJK PPMP NEGERI JOHOR