University of Salford
School of the Built Environment
FINANCIAL AND RISK MANAGEMENT
By : U.P. Saddhathissa Sirisena
Ref No : @00410764
Module Coordinator : Dr. Chaminda Pathirage
Course : MSc in Quantity Surveying – Full Time
Date : 08-05-2015
Declaration:
I confirm that this work is mine, I have not plagiarized and there is no hidden
collusion. I have read and agree with the Declaration on Conduct of Assessed Work
Form on the student intranet,
URL:http://intranet.scpm.salford.ac.uk/studentintranet/
i
Table of Contents
1 Introduction ....................................................................................................................................1
1.1 Basic components required ....................................................................................................1
1.2 Mini Hydro plant as the investment project...........................................................................2
1.3 Introduction to the site...........................................................................................................3
1.4 Competitive advantages .........................................................................................................4
1.5 Legal and Legislation background...........................................................................................5
2 Risk Management ...........................................................................................................................6
2.1 Introduction ............................................................................................................................6
2.1.1 What is the risk?..............................................................................................................6
2.1.2 What is the risk management Process............................................................................6
2.2 Risk Classification....................................................................................................................7
2.3 Risk Identifications..................................................................................................................7
2.3.1 Environmental Risk (impact on ecosystem)....................................................................9
2.3.2 Get the Energy Permit from Sustainable Energy Authority............................................9
2.3.3 Geological Risk ..............................................................................................................11
2.3.4 Land acquisition Risk.....................................................................................................12
2.3.5 Risk of Termination of Contract....................................................................................12
2.3.6 Risk of Social acceptance (impact on local community)...............................................12
2.3.7 Financial Risk.................................................................................................................12
2.3.8 Natural hazards (earthquake, flooding and landslide) .................................................12
2.3.9 Risk of Adverse Political / regulatory changes..............................................................13
2.3.10 Human-made disasters .................................................................................................13
2.3.11 Risk of Access to Infrastructure ....................................................................................13
2.3.12 Economical Risk.............................................................................................................14
2.3.13 Risk of Lack of Capacity with Certain Link.....................................................................14
2.3.14 Improper Technical design............................................................................................14
2.3.15 Risk of Change in the interest rate................................................................................14
2.3.16 Hydrological Risk...........................................................................................................15
2.3.17 Project Completion Risk................................................................................................15
2.4 Risk Analysis..........................................................................................................................16
2.4.1 Qualitative Risk Analysis ...............................................................................................16
2.4.2 Quantitative Risk Analysis.............................................................................................19
ii
3 Develop and calculate the project financial appraisal..................................................................20
3.1 Project Details.......................................................................................................................20
3.2 Equipment Selection.............................................................................................................21
3.3 Costing ..................................................................................................................................21
3.3.1 Cost of Land purchase and Interest ..............................................................................22
3.3.2 Pre Development cost...................................................................................................22
3.3.3 Civil Construction Cost..................................................................................................23
3.3.4 Machinery and Equipment............................................................................................24
3.3.5 Interconnection.............................................................................................................24
3.3.6 Commissioning..............................................................................................................24
3.3.7 Operation and Maintenance Cost.................................................................................25
3.3.8 Finance Costs ................................................................................................................25
3.3.9 Profit..............................................................................................................................26
4 Financial Appraisal ........................................................................................................................27
4.1 Time value of the Money Analysis (NPV) analysis ................................................................27
4.2 Simple Sensitivity Analyses...................................................................................................29
4.2.1 What will be happened when income decreases? .......................................................29
4.2.2 What will be happened when loan interest rate is changed up to 13 %? ....................30
4.2.3 What will be happened when Electricity unit rate increases .......................................32
4.3 Summary...............................................................................................................................33
5 Conclusion.....................................................................................................................................34
6 Bibliography ..................................................................................................................................35
iii
Table of Figures
Figure 01: Basics components of the Run-of-River type Hydro plant.......................................... 1
Figure 02: The Dothulu ella .................................................................................................. 3
Figure 03: Annual Average Rainfall........................................................................................ 4
Figure 04: Main Aims of Risk Management ............................................................................. 6
Figure 05: Risk Classification................................................................................................ 7
Figure 06: PEST Analysis of Risk Identification........................................................................ 8
Figure 07: SEA Application Process Flow Chart...................................................................... 10
Figure 08: General Soil Map of Sri Lanka.............................................................................. 11
Figure 09: Bad effects of Oma Oya Project ........................................................................... 13
Figure 10: Interest rates of Sri Lanka .................................................................................. 15
Figure 11: Risk analysis qualitative and quantitative.............................................................. 16
Figure 12: The relationship of likelihood and impact in Risk Management................................. 17
Figure 13: Basics of Hydro plant ........................................................................................ 20
Figure 14: Pump selection charge ....................................................................................... 21
Figure 15: Investment Stages ............................................................................................ 21
Table of Tables
Table 01: Forecast of Mini Hydro contribution ......................................................................... 3
Table 02 : Seasonal Rainfalls in Sri Lanka .............................................................................. 4
Table 03: Probability and Impact Matrix with ratings ............................................................. 17
Table 04: Risk Analysis according to the Impact and Probability Matrix.................................... 18
Table 05: Prioritized list of identified risk.............................................................................. 19
Table 06: Operation and Maintenance Cost .......................................................................... 23
Table 07: Operation and Maintenance Cost .......................................................................... 24
Table 08: Operation and Maintenance Cost .......................................................................... 24
Table 09: Operation and Maintenance Cost .......................................................................... 24
Table 10: Operation and Maintenance Cost .......................................................................... 25
Table 11: Technical details of the project ............................................................................. 26
Table 12: Electricity rates per session.................................................................................. 26
Table 13: Operation and Maintenance Cost .......................................................................... 26
Table 14: Profit / Loss projected in to present date ............................................................... 28
Table 15: IRR calculation at normal condition ....................................................................... 28
Table 16: Yearly Power generation at less at rainfall condition ................................................ 29
Table 17: NPV analysis at the less of rainfall condition........................................................... 30
Table 18: NPV analysis at the loan interest rate is changed 8% to 13 % .................................. 31
Table 19: Forecast Unit rate for the KWh ............................................................................. 32
Table 20: Yearly Power generation at forecasted unit rates .................................................... 32
Table 21: NPV analysis at forecasted unit rates..................................................................... 33
1
1 Introduction
This proposed project is a visualized project base upon the water fall in my district (kegalle-
Srilanka) called Dothulu ella. As mini hydro plants are spread all over the Sri Lanka and
government encourages the people to invest in renewable energy, hope this would be a
competitive topic.
The mass of water which is stored in height is containing potential energy due to gravity. When
this amount of water flowing, potential energy converts in to kinetic energy and it can be
harvested by the turbine and the generator.
“Hydro power is probably the first form of automated power production which is not human /
animal driven” (Energy Pedia, 2015). As water is available continues unlike solar or wind power,
the electricity can be taken continually and no need to store the power. Further as the fully
arrangement is mainly mechanical hardware, construct and maintenance is relatively easy with
other power source.
1.1 Basic components required
There are three types of hydro plants can be identified run-of-river, storage and pumped storage
hydro plant. Here the run-of-river type hydro plant is suggested as the height is reasonable high
and the flow also high. Then it will be cost effective.
Figure 01: Basics components of the Run-of-River type Hydro plant
(Micro Hydro Power, 2012)
2
The weir is used as a barrier and the divert river water to the setting basin, by setting basin
remove sand particles of the water .Then this water goes via a channel by gravitational force. Next
the water enters a tank called `forebay' and passes into the pipeline normally identified as the
`penstock'. The spillway controls the water flow enters to the penstock by acting as the flow
regulator of the channel.
Then this water directed to the power house and by using the kinetic energy of the water the
turbine rotates, with generator adjoin generate the electricity. After rotating turbine, the water
goes back to river by using canal called tailrace.
The generated power distributed via the transmission lines. The transformer, switch gear and
other electrical control parts are located in the power house. As electrical power is generated
throughout the 24 hours, the maintenance team and the system monitoring team should be
appointed.
1.2 Mini Hydro plant as the investment project
“The country is home to more than 100 waterfalls and rivers which at the end of the day stops at
the Indian Ocean”. (Sri Lanka Travel and Tourism, 2013) “Hydropower is the largest renewable
source of power generation and currently accounts for about 20% of the world’s total electricity
supply” (Alternative Energy, 2011) . Among them mini hydro plants popular in Sri Lanka as it
helps to develop urban life style. And here as it is used renewable energy source, cost effective
and environmental friendly.
“Small and mini hydel potential can provide a solution for the energy problems in remote and hilly
areas where extension of grid system is comparatively uneconomical. In these areas annual rain
fall is appreciably high and plenty of uncapped waterfalls and water streams are available and also
canal systems are having sufficient drops” (Public Utilities Commision of Sri Lanka, 2011)
With compare with larger hydropower plants, Small hydropower plants much profitable in the
terms of financial practicability. To build the mini hydropower plant it will take reasonably short
period of time therefore return on investment is higher in mini hydropower plant compare with
larger hydro plant. Furthermore as initial capital investment, operational and maintenance costs
are less, mini hydro plant is cost effective.
According to (Silk Road Private Limited, 2012) ,“Small Mini hydropower industry in Sri Lanka
announced the connection of 175 megawatts to Sri Lanka national grid. Hence, 4.5 percent of the
country’s electricity requirements can be supplied from the hydropower industry while saving Rs
10 billion each year from country’s foreign exchange bill”.
Furthermore the National Renewable Energy Authority encourage for investors on this small mini
hydro plant. “It is targeted to feed 350 megawatts from hydropower to the national grid within the
next decade. National Renewable Energy Authority has also called tenders inviting eligible
3
investors to set up additional 176 mini hydro plants with 333 megawatts” (Silk Road Private
Limited, 2012).
Table 01: Forecast of Mini Hydro contribution
(M.M.C. Ferdinando, R.J. Gunawardana, CEB, 2015)
And the technology also developed for the past period of time now it is liberally available. Further
there are so many resources personals, companies can be found in order to make this project
success.
1.3 Introduction to the site
The Dothulu ella is one of the waterfall included to seventh chain of waterfalls situated in Kegalle
district west of the Bambaragala Area. Total Height is 83 meters. This chain of waterfalls is created
by a series of drops in the Naya Ganga (river) in the western side of the Sri Pada Reserve.
(Amazing lanka, 2007)
Actually this is a rural area and the electricity facility still a dream for the villagers. As the
commercial manager of Clampdown Developments Ltd., the mini Hydro plant of 2 KW is proposed
as the investment opportunity. Consequently this is not only an investment as well as lends a hand
to the community.
The generated Electricity will be transmit to the main grid of the Electricity Board (CEB) will pay to
the company as per the supplied number of units.
Figure 02: The Dothulu ella
(Amazing lanka, 2007)
4
1.4 Competitive advantages
The total height of the water fall is 83 meters and water flow also high. It’s an added advantage to
the project because then more kinetic energy can be harvested and no need to build up dam for
reserve water as storage system. As this area government electricity is not provided, easily
emphasis to the government for get the approval as Electricity become a compulsory factor for the
human life.
Figure 03: Annual Average Rainfall
(Department of Meteorology, 2012)
Furthermore For the hydro plant energy water / rain fall is a major factor. When it comes to
kegalle district (Ratnapura) where the water fall is situated, the yearly rainfall is 3931 mm.
Therefore the reliability of this project is high.
Table 02 : Seasonal Rainfalls in Sri Lanka
(Geoinstability, 2014)
5
1.5 Legal and Legislation background
“With the enactment of the Act, all renewable energy resources of the country were vested with
the Republic of Sri Lanka. This piece of legislation defines the Sri Lanka Sustainable Energy
Authority (SEA) as the custodian of the renewable resources thus vested with the Republic” (Sri
Lanka Sustainable Energy Authority, 2011)
According to the sustainable Energy Authority of Sri Lanka (SEA), the people who are interested to
start a Mini Hydro Plant as a development project; following three Gazettes are needed to follow.
1. For on-grid renewable energy projects in an Energy Development Area as declared under
the Section 12(1) of [see Gazette Nos. 1538/22 of 26th Feb 2008].
2. 1632/10 of 15th Dec 2009, Sri Lanka Sustainable Energy Authority Act No.35 of 2007.
3. Guidelines for the approval procedures are given in On-grid Renewable Energy Projects
Regulation 2009 published in the Gazette No. 1599/6 of 27th April 2009 and the Gazette
No. 1705/22 of 10th May 2011.
Accordingly following submittals needed to be submit to the SEA, in order to get the approval.
a) One Page summary of Pre-feasibility report prepared by a Consultant accredited by SEA
b) A map to shown the geographical location of the planned project
c) Planned amount of power generation and brief description of the project
d) Project cost estimation and financial model as well as the optimization criteria adopted
e) evidence of availability of finances or the manner of obtaining
f) Project map , describing the particular locations of energy conversion plant and
equipments
g) Explanation how the generated Electricity will be delivered to the national grid, and
geographical area crossed by the power line to be built for that reason.
h) A receipt is issued by SEA, for the payment of the agreed application fees
(Sri Lanka Sustainable Energy Authority, 2011)
6
2 Risk Management
2.1 Introduction
2.1.1 What is the risk?
In this mini Hydro plant project, the client’s expectation is to finish the project and take the
positive outcome as already planned. But whenever try to achieve an objective; there can be both
positive and negative deviations from its goal. According to the (Australian Government, 2010),
risk is the “effect of uncertainty on objectives”.
Therefore the risk can be identified in mini hydro plant process is not getting the desires value in
desired time period as it was planned.
2.1.2 What is the risk management Process
According to the (What is Risk Management, 2015) , “Risk management is a process for
identifying, assessing, and prioritizing risks of different kinds. Once the risks are identified, the risk
manager will create a plan to minimize or eliminate the impact of negative events”
Therefore by minimize the likelihood actions which can be negatively affected to the project, the
uncertainty of the project can be minimized. Then expended money for the project and expected
outcomes of the project will be secured.
Figure 04: Main Aims of Risk Management
Identify
potential
risks
Assess the
probability
and impact of
each risk
Select
Avoidance
Reduction
Acceptance
Implement
and monitor
effectiveness
Learn and
implement
for the future
projects
7
2.2 Risk Classification
When it comes to the risk classification system, it can be classified according to when it is occurred
(various construction stages) as follows.
Figure 05: Risk Classification
2.3 Risk Identifications
The aim of risk identification is to recognize and classified risks that could affect the project
and document these risks. The outcome of risk identification procedure is a list of risks. This is the
first step of risk management process and therefore very important.
There are many tools and techniques for Risk identification; brainstorming, Interviewing, Root
cause analysis, SWOT Analysis, diagramming techniques & etc. There are three methods come
under the diagramming method, Cause and effect diagrams, System or process flow chart &
Influence Diagram. Here it is used cause and effect diagram method.
Risk
Classification
Project Risks
Risks within the
project
bounderies
Business Risks
Risks affected
business outcome
after project is
deleivered
Environmental
Risks
Risk can be
occured out side
of the due to the
project activities
External change
Risks
Risks due to the
External factores
changing
8
Political &
Regulatory
Economical
Social
Technological
Land acquitition risk
Environtmental Risk
Risk of getting energy
permit from the SEA
Risk of Termination the
Contract
Adverse Political and
Regularity risk
Causes to fail
the Project
Social
Acceptancy
Natural Hazards
Human Made
Disaster
Site Geological Risk
Acess to the
Infastructure
Risk of Lack of capacity with
ceratian Links
Financial Risk
Economic Risk
Risk of changing
Interest rate
Improper technical
design
Poject Complietion
Risk
Hydrological Risk
Figure 06: PEST Analysis of Risk Identification.
Risk management system is implemented in order to reduce the effect of unpredictable
occurrences. Based on previously done projects, risks were identified and probability and impact
of each risk are discussed below.
9
2.3.1 Environmental Risk (impact on ecosystem)
The environmental issues are the most critical and sensitive issues that can be occurred. Normally
mini hydropower plants are situated in highly sensitive ecosystem in the tropical forests with vast
bio diversity “The National Environmental Act (NEA) No. 47 of 1980 is Sri Lanka's national charter
for protection and management of the environment. This Act establishes a strong institution called
the Central Environmental Authority (CEA) for the protection and management of the
environment” (B.W.H. Akbo Rupasinghe and S.N. de Silva, 2007) . The CEA is responsible and give
authority to develop Mini Hydro Plants.
The NEA was amended by Act No. 56 of 1988 to include a provision relating to Environmental
Impact Assessment (EIA). The Central Government authority will do,
1. The Initial Environmental Examination (IEE)
2. Environmental Impact Assessment (EIA)
The first level - i.e. the Initial Environmental Examination (IEE) is a report where possible impacts
of a prescribed project are assessed with a view to determining whether the impacts are significant
or not. An IEE must address the possible impacts and the intensity of such impacts.
The second level: the EIA report is a more comprehensive document. Significant parts of the EIA
report are studied, and propose alternatives or identify the options with least impact on the
environment. The EIA process will be implemented through designated Project Approving Agencies
(PAA) as prescribed under the provision of the Act. The CEA is the agency charged with the
responsibility of implementing the above provisions of the NEA. The EIA process is the strongest
and the most scientific and methodical provision as we see in the NEA to maintain a balance
between development and conservation of the environment. (B.W.H. Akbo Rupasinghe and S.N. de
Silva, 2007)
2.3.2 Get the Energy Permit from Sustainable Energy Authority
“Legislation defines the Sri Lanka Sustainable Energy Authority (SEA) as the custodian of the
renewable resources thus vested with the Republic. Renewable energy resources, just like any
other natural resource, now require an Energy Permit” (Sri Lanka Sustainable Energy Authority,
2011)
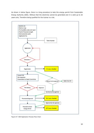
10
As shown in below figure, there is a long procedure to take the energy permit from Sustainable
Energy Authority (SEA). Without that the electricity cannot be generated and it is valid up to 20
years only. Therefore being qualified for the license is a risk.
Figure 07: SEA Application Process Flow Chart
11
2.3.3 Geological Risk
Under the site geology the geographical location and the geotechnical properties of the proposed
site need to be considered. The water reservoir and dam, Pipe lines, Power station and power
transmission lines should be construct in proper places in proper manner. Therefore the
geographical situation is very important. As well the condition of soil (water holding capacity
/ground water level) is very important.
The possible risks are earth slips, additional cost for the Dewatering, additional cost for the
physically powerful infrastructure / long way will incurred more costs unless having direct way to
place transmission line and proper management of land excavation in order to prevent soil erosion.
Figure 08: General Soil Map of Sri Lanka
(Europian Soil Portrl, 2011)
12
2.3.4 Land acquisition Risk
It is assumed that at least 20 acres are needed for this development. This land belongs to the
villagers and has economically valuable trees. So company should pay villagers to take the land for
the investment.
But company has to take approval from relevant bodies before purchase land from the villagers.
Further this land may not only belong to the one person but may several people.
2.3.5 Risk of Termination of Contract
According to the (Sri Lanka Sustainable Energy Authority, 2011) “All projects having capacities of
10MW or less have to be taken under the Standardized Power Purchase Agreement (SPPA),
reached between the CEB and the power producer”. This contract should be maintained by the
company in order to produce and the supply the electricity to the main grid for the 20 years of
period.
Therefore if company cannot maintain the CEB rules and regulations, there is a risk of termination
the contract.
2.3.6 Risk of Social acceptance (impact on local community)
This approach usually involves environmental and social responsibility. In social responsibility,
normally mankind show resistance to foreign things and do not desire to change their habitual
lifestyle. Therefore new venture may not accept by the community easily. Development of
infrastructure will enhance migrate of people. This will not accept by the villagers. And manmade
disaster may cause to environmental pollution.
Deforestation and waste water stream will make harm to the eco system. These kinds of risks
should be managed with eco-friendly manner.
2.3.7 Financial Risk
Financial risk of the project occurs due to the external factors; Unexpected costs like labor wages
& material cost increase , difficulties of obtaining financing, fluctuating interest rates and
exchange rates. But this will be affected to the project significantly. Therefore proper financial
management plan required to maintain proper cash flow and sustain the project.
2.3.8 Natural hazards (earthquake, flooding and landslide)
Risk of occurring natural hazards is always unpredictable and made huge damages and
precautionary actions are very less (i.e. earth earthquake). Because of the man made mistakes in
the construction projects or by doing the works without proper investigations, caused several
13
damages to the environment. Recently Sri Lanka got a bad experience in Uma Oya Multi-purpose
Developmental Project.
Figure 09: Bad effects of Oma Oya Project
(Daily FT, 2015)
2.3.9 Risk of Adverse Political / regulatory changes
When the political parties are changed in the country (especially in south Asia), rules and
regulations are changed accordingly. Recently under the new government of Sri Lanka, “The ten
year energy sector development plan was launched at the Water’s Edge, Battaramulla, under the
patronage of the Minister of Power and Energy Hon. Patali Champika Ranawaka M.P., and Hon.
Prime Minister Ranil Wickremasinghe, and well attended by many distinguished guest “on 31st of
march 2015 . (Ministry of Power and Energy Sri Lanka, 2015) .
With this new act, the sustainable energy sector of the country is encouraged, so this is a positive
change, but negative changes can be occurred as well.
2.3.10 Human-made disasters
Under this category, threats from the people can be categorized. Stealing / mutilate can be done
to take the financial advantages or discourage the project. More or less someone will steal and
sell equipments and materials before and after construction stage.
2.3.11 Risk of Access to Infrastructure
For the construction and to assemble the power house / generator and the turbine, need
equipment and the raw materials bring to the site. Then for the maintenance purpose also road
access is needed. Otherwise after all the things decided, company has to bear huge cost for the
transportation. So to minimize this risk, appropriate decisions need to be taken from the
beginning.
14
2.3.12 Economical Risk
Due to the poor economic performance of the project, this kind of problems can be happened. As
an example, according to the (CDM Executive Board, 2003) ,“Each year the CEB sets a power
purchase agreement price level for the wet and dry seasons. That figure is based on a 3-year
running average of avoided costs. However, the CEB does not transparently demonstrate the
methodology for calculating these rolling averages”. To small power producers, thus due to the
uncertainty of electricity price; mismanagement of the project, the operating cost increases are
among the other factors.
2.3.13 Risk of Lack of Capacity with Certain Link
As the Clampdown Developments Ltd. is new to the Mini Hydro Plant industry, generally the
awareness with certain regulatory bodies (CEB, SEA & etc.) and procedures of getting approval
may be less. According to the (Sri Lanka Sustainable Energy Authority, 2011) “lack of Capacity
Certain link agencies and branches are heavily understaffed or do not have qualified staff to
process applications. This has resulted in long delays, especially when a non-routine matter is
investigated. Hence early approach of such agencies could help timely realization of approvals”.
So the new staff should be recruited for this project under proper supervision and knowledge
sharing among the new staff and current staff, is a must to avoid the risks.
2.3.14 Improper Technical design
Designing, equipment selection, installation, testing and commissioning and connection to the CEB
main grid is a highly sophisticated job. Therefore technical knowledge and the CEB requirement
are highly required.
Technical engineers will be done the design, but if there is mistake identified after the construct
and installation it acquires huge cost to recover. (Jorge Cunhaa , Paula Ferreiraa, 2013) says,
“even a small percentage reduction in yield of a turbine may represent a large capital loss over the
life of the project”.
2.3.15 Risk of Change in the interest rate
Dramatically changes in the interest rate can be seen within 20 years of the project period. Under
the agreement with the bank, the interest rate is selected fixed (10 %) rather than the floating
one. This decision is taken to minimize the risk,if interest rate is getting increased. But if the
interest rate is getting decreased over the long period of time, company will not get the benefit of
that also. Then it will affect to the project profit.
15
Figure 10: Interest rates of Sri Lanka
(Trading Economics, 2015)
Mean while the changes of the government taxes and introduce new taxes will be badly affected.
2.3.16 Hydrological Risk
The rain is the main driven factor for the mini hydro plants. Therefore less rain fall will reduce the
electricity generation of the plant.
Therefore, a detailed study of yearly rain fall, existence water availability, catchment area and
cutting tress in the catchment area is essential to estimate the amount of energy can be produced.
Then project economic viability can be guaranteed. And qualitative risk assessment is done about
the less rainfall situation under the sensitive risk analysis.
2.3.17 Project Completion Risk
According to the rules and regulations of the SEA, project should be completed within two years of
time period. But construction delays are possible due to cost increases, rejection due to the quality
problems, environmental effects like rain, technical issues, project funding issues & etc.
If project is delayed the regulatory bodies will not allow connecting to the main grid. Moreover the
bank loan grace period is only two years, after that company has to pay the loan installments be
without revenue. So that the construction project delay may increase the risk of the project and
the project expenditure can rise considerably and it affect to the project economic.
16
2.4 Risk Analysis
There are two procedures can be identified as follows; qualitative and quantitative.
Figure 11: Risk analysis qualitative and quantitative
2.4.1 Qualitative Risk Analysis
As a Qualitative risk analysis, the probability and impact matrix method is selected. Under this
method firstly probability and impact matrix is generated with the weights by considering the
whether the impact and probability is high or low.
Here risks will be rated for further quantitative analysis using a probability and impact matrix,
rating rules should be specified by the organization in advance.
Qualitative
Risk probability
and impact
assessment
Probability and
impact matrix
Risk categorization
Risk urgency
assessment
Expert judgment
Quantitative
Data gathering &
representation
techniques
Quantitative risk
analysis & modeling
techniques
Cost risk analysis
Schedule risk analysis
Expert judgment
17
Probability and Impact matrix
Figure 12: The relationship of likelihood and impact in Risk Management
(Moving to work, 2011)
Probability and impact matrix created and rate as follow for further analysis
Probability
Very Low Low Medium High Very High
Impact
Very High 4 8 12 16 20
High 3 6 9 12 15
Medium 2 4 6 8 10
Low 1 2 3 4 5
Table 03: Probability and Impact Matrix with ratings
18
By considering the level of possibility of risk occurrence and Impact to the project, weight the risk
according to the above table.
Risk (description ) Probability Impact Weight
1 Environtmental Risk Low High 6
2
Risk of not getting the energy
permit from SEA
Low Low 2
3 Geological Risk Medium Medium 6
4 Land acqusition Risk Low High 6
5 Risk of termination of contract Low Very High 8
6 Risk of Social Impacts Medium Medium 6
7 Financial Risk High Very High 16
8 Natural Hazards Very Low Very High 4
9
Adverse Political/ Regulatory
changes
Medium Very High 12
10 Human-made disasters Very Low Low 1
11
Risk of acess to the
infrastructure
Low Medium 4
12 Economic Risk Very High Very High 20
13
Risk of Lack of capacity with
certain link
Medium Low 3
14 Improper technical design Low Very High 8
15 Changes in the interest rate Very High Medium 10
16 Hydrogical risk Low Very High 8
17 Project completion risk Medium Very High 12
Table 04: Risk Analysis according to the Impact and Probability Matrix
19
Eventually identified risks are ranked as follows. Therefore for the next step ( risk response ) this
list can be used as prioritized order.
Table 05: Prioritized list of identified risk
2.4.2 Quantitative Risk Analysis
Under the quantitative risk analysis following subjects are discussed under the simple sensitivity
analysis in unit 4.2
1. What happen when income decreased?
2. What happen when loan interest rate is changed up to 13 %?
3. What happen when rate per unit is increased?
Risk (description ) Weight
1 Economic Risk 20
2 Financial Risk 16
3
Adverse Political/ Regulatory
changes
12
4 Project completion risk 12
5 Changes in the interest rate 10
6 Risk of termination of contract 8
7 Improper technical design 8
8 Hydrogical risk 8
9 Environtmental Risk 6
10 Geological Risk 6
10 Land acqusition Risk 6
12 Risk of Social Impacts 6
13 Natural Hazards 4
14
Risk of Lack of capacity with
certain link
4
15
Risk of Lack of capacity with
certain link
3
16
Risk of not getting the energy
permit from SEA
2
17 Human-made disasters 1
20
3 Develop and calculate the project financial appraisal
3.1 Project Details
Figure 13: Basics of Hydro plant
Technical Details
Height of the water fall - 83 m
Gross Head - 70 m (Assumed)
Annual Average rain gall - 3931 (Geoinstability, 2014)
Pipe size - 18 Inches (Assumed according to the rainfall)
Velocity - 35 m/s (Calculated)
Flow Rate - 5.8 m3
/s (Calculated)
Power - 2 MW (Assumed system efficiency is 100%)
21
3.2 Equipment Selection
Figure 14: Pump selection charge
(Fundamentals of Pumps , 2010)
According to the head 90 m, flow rate 3 m/s and the 2 MW , Francis turbine is selected .
Furthermore a Synchronous generator is used as a generator. In order to connect the power house
of mini Hydro plant to the main grid there is 2 km distance.
3.3 Costing
Figure 15: Investment Stages
Acceptance and
launching
Operations
Phase
Pre-Investment
Phase
Investment
Phase
Pre-feasibility study
Opportunity study
Final appraisal
(assessment report)
Preparation of the
final project version
(feasibility study)
Development, innovations
Operation
Recreation, restructuring
Training
Pre-production marketing
Construction
Technical design
Negotiation and
concluding of agreements
Acceptance and
launching
Operations
Phase
Pre-Investment
Phase
Investment
Phase
Pre-feasibility study
Opportunity study
Final appraisal
(assessment report)
Preparation of the
final project version
(feasibility study)
Development, innovations
Operation
Recreation, restructuring
Training
Pre-production marketing
Construction
Technical design
Negotiation and
concluding of agreements
22
3.3.1 Cost of Land purchase and Interest
Assumed that 20 acres are needed for this development including power house , Penstock , weir
and the area covered for the transmission line laid. Further from the property sale website (
ikman.lk) check the cost of the land for 20 acres from nearby area.
So according to the (Ikman.lk, 2015).
Land Acquisition Cost - 75 million (for 20 acres)
3.3.2 Pre Development cost
The Public Utilities Commission of Sri Lanka is published a report “Grid Interconnection
Mechanisms for Off-Grid Electricity Schemes in Sri Lanka“ (Public Utilities Commission of Sri Lanka,
2013) in April 2013. Based on that report ,
This is a grid connected mini Hydro Plant project,
Therefore,
Grid connected Micro hydro Approval - 100,000 LKR
Company registration fees - 56,710 LKR
Table 05: SEA Application fees
As project is 2 MW - 100,000+50,000
SEA Application fee - 150,000 LKR
“A permit fee of LKR 500,000/- per MW (or part thereof) of capacity for projects up to 10 MW” (Sri
Lanka Sustainable Energy Authority, 2011)
SEA Energy Permit - 1,000,000 LKR
CEB Application - 1,000 LKR
“The processing fee charged by CEB stands at LKR100, 000/- and is required to be paid along with
the
23
Application for the LoI” (Sri Lanka Sustainable Energy Authority, 2011)
CEB – LOI (letter of intent) - 100,000 LKR
CEB – SPPA - 25,000 LKR
(SPPA -Standardized power purchase agreement)
Administration Expenses - 194,550 LKR
For grid connection
Sub Total (Pre development)- 1,627,260 LKR
“The Board of Investment (BOI) provides special facilities to power generation projects, and the
Developers are required to obtain an investment approval from the BOI by paying an annual
supervision fee of USD 5,000/- throughout the construction period” (Board of Investement, Sri
Lanka, 2014)
As construction Period is two years, cost is 10,000 USD (5,000*2)
Assuming 1 USD is equal 133 LKR,
BOI Charges - 1,330, 000 LKR
The Public Utilities Commission of Sri Lanka is published a report “Grid Interconnection
Mechanisms for Off-Grid Electricity Schemes in Sri Lanka“ (Public Utilities Commission of Sri Lanka,
2013) in April 2013.In that report calculations are done for 18 KW mini hydro plant in Athuraliya
Based on that report,
Proportionally to the 18 KW project, this project’s (2MW) cost is estimated.
3.3.3 Civil Construction Cost
For the 18 kW
Project / LKR
For the 2000 KW
Project / LKR
Weir 122,209 13,578,778
Penstock 349,169 38,796,556
Powerhouse 55,867 6,207,444
Sub Total 58,582,778
Table 06: Operation and Maintenance Cost
24
3.3.4 Machinery and Equipment
For the 18 kW
Project / LKR
For the 2000 KW
Project / LKR
Turbine & Gen. 286,978 31,886,444
Installation 139,900 15,544,444
Sub Total 47,430,889
Table 07: Operation and Maintenance Cost
3.3.5 Interconnection
For the 18 kW
Project / LKR
For the 2000 KW
Project / LKR
Control circuit 325,000 36,111,111
Grid connection - cables 552,000 61,333,333
Meter - Concessionary fee for
the pilot projects by CEB
54,500 6,055,556
Sub Total 103,500,000
Table 08: Operation and Maintenance Cost
3.3.6 Commissioning
For the 18 kW
Project / LKR
For the 2000 KW
Project / LKR
Commissioning fee- free for the pilot
project
125,000 13,888,889
Grid extension costs (Ministry of Power
and Energy contribution for the pilot
projects)
500,000 55,555,556
Sub Total 69,444,444
Table 09: Operation and Maintenance Cost
Therefore Capital Cost - Land accusation +Pre construction+ Civil Construction +
Machinery and equipment + Interconnection + commissioning +
BOI Charges
Capital Cost - 351, 915,371 LKR
25
3.3.7 Operation and Maintenance Cost
For the 18 kW
Project / LKR
For the 2000 KW
Project / LKR
Salary - Operator (monthly) 30,000 3,333,333
Insurance (monthly) 1,250 138,889
Maintenance Fund (monthly) 5,000 555,556
Administrative Expenses (monthly) 20,000 2,222,222
Total cost per month 56,250 6,250,000
Total cost per year 675,000 75,000,000
Sub Total 87,500,000
Table 10: Operation and Maintenance Cost
Moreover the fees for the generation of Electricity needed to be paid.
“The annual fees payable to PUCSL for the Generation License will be LKR10, 000 /- per MW” (Sri
Lanka Sustainable Energy Authority, 2011)
PUSL License - 20,000 LKR per year
Therefore Operation and Maintenance cost;
Total O & M Cost - 87,500,000 + 20,000
- 87,520,000 LKR
3.3.8 Finance Costs
The capital cost 352 MN LKR will be funded by the (DFCC Bank, 2015) , Assumed that loan term is
20 yrs / 2 year grace period at the 8 % (fixed) flat interest rate
Total Interest - 354,624,570.29 LKR
Total cost of loan - 706,624,570.29 LKR
Therefore loan Installment per month - 2,944,269.04 LKR
Loan installments per year - 35,331,228.00 LKR
Therefore total cost per year - Total O & M + Loan Interest
- 87,520,000 + 35,331,228
- 122, 851, 228 LKR
26
3.3.9 Profit
Year Dry Season
(Rs,/kWh)
Wet Season
(Rs./kWh)
1996 2.90 2.90
1997 3.38 2.89
1998 3.51 3.14
1999 3.22 2.74
2000 3.11 2.76
2001 4.20 4.00
2002 5.13 4.91
2003 6.06 5.85
2004 5.70 4.95
2005 6.05 5.30
2006 6.73 5.82
2007 7.64 6.94
2008 9.65 8.94
2009 11.17 10.59
2010 11.94 11.09
2011 11.19 10.23
2012 10.44 9.49
2013 12.31 11.61
2014 15.90 14.87
Table 11: Technical details of the project
(Ceyloan Electricity Board, 2014)
Electricity rate,
RS/ KWH RS/ MWH
Dry session 15.9 15.9*103
Wet Session 14.87 14.87*103
Table 12: Electricity rates per session
Calculation of Monthly MWH Generation
Capability of generation - 2 MW
MWH per day - Generated power * hours
- 48 (2*24) MWH
MWH per month - 1440 (48*30) MWH (Assumed 30 days per every month)
No of
months for
each session
Generated
MWH per
month
Total MWH
generated per
season
Rate per
MWh /Lkr
Total / LKR (Total
MWH*Rate)
Dry Session 3 1,440 4,320 15.9*103
68,688,000
Wet Session 9 1,440 12,960 14.87*103
192,715,200
Total income per year 261,403,200
Table 13: Operation and Maintenance Cost
27
4 Financial Appraisal
4.1 Time value of the Money Analysis (NPV) analysis
Capital cost - 351, 915,371 LKR
Time period of the investment - 20 years (After the construction is finished)
Periodic cost (Yearly) - 122, 851,228 LKR
“The Energy Permit is valid for a period of twenty years from the date of commercial operation of
the project” (Sri Lanka Sustainable Energy Authority, 2011) therefore the project period is
assumed as 20 years.
Assumption:-
1. Time period for the calculation is selected after the construction finish
2. Discount factor is selected as 10 %,
3. Grid availability is 100%
4. Electricity generation (2 MW) remains same in the Wet as well as Dry session
i
Revenue per
year
Periodic
cost per
year
Profit/
Lost
(1+rate)
(1+rate)^i
Profit
(1+ rate ) i
1 261,403,200 122,851,229 138,551,971 1.1 1.10 125,956,337
2 261,403,200 122,851,229 138,551,971 1.1 1.21 114,505,761
3 261,403,200 122,851,229 138,551,971 1.1 1.33 104,096,147
4 261,403,200 122,851,229 138,551,971 1.1 1.46 94,632,860
5 261,403,200 122,851,229 138,551,971 1.1 1.61 86,029,873
6 261,403,200 122,851,229 138,551,971 1.1 1.77 78,208,976
7 261,403,200 122,851,229 138,551,971 1.1 1.95 71,099,069
8 261,403,200 122,851,229 138,551,971 1.1 2.14 64,635,517
9 261,403,200 122,851,229 138,551,971 1.1 2.36 58,759,561
10 261,403,200 122,851,229 138,551,971 1.1 2.59 53,417,783
11 261,403,200 122,851,229 138,551,971 1.1 2.85 48,561,621
12 261,403,200 122,851,229 138,551,971 1.1 3.14 44,146,928
13 261,403,200 122,851,229 138,551,971 1.1 3.45 40,133,571
14 261,403,200 122,851,229 138,551,971 1.1 3.80 36,485,064
15 261,403,200 122,851,229 138,551,971 1.1 4.18 33,168,240
28
16 261,403,200 122,851,229 138,551,971 1.1 4.59 30,152,946
17 261,403,200 122,851,229 138,551,971 1.1 5.05 27,411,769
18 261,403,200 122,851,229 138,551,971 1.1 5.56 24,919,790
19 261,403,200 122,851,229 138,551,971 1.1 6.12 22,654,354
20 261,403,200 122,851,229 138,551,971 1.1 6.73 20,594,868
1,179,571,034
Table 14: Profit / Loss projected in to present date
NPV - (Capital Cost) + profit / Loss projected to the present date
- (351,915,371) +1,179,570,987 LKR
- 827,655,662.61 LKR
As NPV > 0, this investment is profitable.
Description Amount / LKR
Capital (351,915,371)
Income per year 1 138,551,971
Income per year 2 138,551,971
Income per year 3 138,551,971
Income per year 4 138,551,971
Income per year 5 138,551,971
Income per year 6 138,551,971
Income per year 7 138,551,971
Income per year 8 138,551,971
Income per year 9 138,551,971
Income per year 10 138,551,971
Income per year 11 138,551,971
Income per year 12 138,551,971
Income per year 13 138,551,971
Income per year 14 138,551,971
Income per year 15 138,551,971
Income per year 16 138,551,971
Income per year 17 138,551,971
Income per year 18 138,551,971
Income per year 19 138,551,971
Income per year 20 138,551,971
IRR 39.32%
Table 15: IRR calculation at normal condition
IRR - 39.32%
As discount rate (10.00%) << IRR (39.32%), this project is much profitable.
29
4.2 Simple Sensitivity Analyses
Under the simple sensitivity analysis, How Fluctuations in variables affect to the risk assessment is
studied. This is a quantities analysis of the risk. Under three categories, sensitivity analysis is done.
1. What will be happened when income decreases?
2. What will be happened when loan interest rate is changed up to 13 %?
3. What will be happened rate per unit increases?
4.2.1 What will be happened when income decreases?
Assumed that, dramatically changed the rainfall of the country hence monthly power generation in
dry session also decreases as follows.
No of
months
MWH per
month
Total MWH
generated per
season
Rate per
MWh /Lkr
Income / LKR
Dry
Session 3 800 2,400 15,900 38,160,000
Wet
Session 9 1,000 9,000 14,870 133,830,000
171,990,000Total
Table 16: Yearly Power generation at less at rainfall condition
But assume cost is remains unchanged;
Revenue Cost
Lost / Profit per
year when rainfall
is less
171,990,000 122,851,229 49,138,771
30
Year Profit
1 49,138,771 Discount Factor 10%
2 49,138,771 Capital Cost (351,915,371)
3 49,138,771
4 49,138,771 NPV 66,430,687
5 49,138,771
6 49,138,771 IRR 13%
7 49,138,771
8 49,138,771
9 49,138,771
10 49,138,771
11 49,138,771
12 49,138,771
13 49,138,771
14 49,138,771
15 49,138,771
16 49,138,771
17 49,138,771
18 49,138,771
19 49,138,771
20 49,138,771
Table 17: NPV analysis at the less of rainfall condition
Income comes down from 261,403,200 to 171,990,000
In this scenario, thus profit is less, still NPV (66,430,687) > 0, and discount rate (10.00%) <
IRR (13%). So this project is profitable.
4.2.2 What will be happened when loan interest rate is changed up to 13 %?
Bank Installment
Interest Rate - 13%
Pay Back Period - 20 years
Installment per month - 4,123,947 LKR
New Loan Installment per year - 49,487,358 LKR
31
Maintenace 87,500,000
Licean 20,000
New Loan Intallment 49,487,358
Total Cost 137,007,358
Revenue 171,990,000
Profit at interest rate is 13 % 34,982,642
Year Profit
1 34,982,642 Discount Factor 10%
2 34,982,642 Capital Cost (351,915,371)
3 34,982,642
4 34,982,642 NPV (54,088,419)
5 34,982,642
6 34,982,642 IRR 8%
7 34,982,642
8 34,982,642
9 34,982,642
10 34,982,642
11 34,982,642
12 34,982,642
13 34,982,642
14 34,982,642
15 34,982,642
16 34,982,642
17 34,982,642
18 34,982,642
19 34,982,642
20 34,982,642
Table 18: NPV analysis at the loan interest rate is changed 8% to 13 %
Interest rate of the loan facility increase from 8% to 13%
In this situation, NPV (54,088,419) < 0, and discount rate (10%) > IRR (8 %). So this
project is not profitable. The client is advised to come to an agreement with bank; though market
interest rate is getting increased, keep the below level (8%) for the loan. Interest rate should be
fixed.
32
4.2.3 What will be happened when Electricity unit rate increases
Dry
Season
(Rs,/kWh)
Wet
Season
(Rs./kWh)
2013 12.31 11.61
2014 15.9 14.87
% of
increased in
2014 with
respect to
2013
29% 28%
Forecast value
for 2015
20.5 19.0
Table 19: Forecast Unit rate for the KWh
No of
months
MWH
per
month
Total MWH
generated per
season
Rate per
MWh /Lkr
Income / LKR
Dry
Session 3 1200 3600 20.5*10
3
73,800,000
Wet
Session 9 1440 12,960 19*10
3
246,240,000
320,040,000Total
Table 20: Yearly Power generation at forecasted unit rates
Revenue - 320,040,000
Total Cost - 171,990,000
Profit - 148,050,000 LKR
33
Year Profit
1 148,050,000 Discount Factor 10%
2 148,050,000 Capital Cost (351,915,371)
3 148,050,000
4 148,050,000 NPV 908,517,738
5 148,050,000
6 148,050,000 IRR 42%
7 148,050,000
8 148,050,000
9 148,050,000
10 148,050,000
11 148,050,000
12 148,050,000
13 148,050,000
14 148,050,000
15 148,050,000
16 148,050,000
17 148,050,000
18 148,050,000
19 148,050,000
Table 21: NPV analysis at forecasted unit rates
Revenue is increases from 261,403,200 to 320,040,000
In this condition, NPV 908,517,738 > 0, and discount rate (10%) < IRR (42 %). So this
project is much more not profitable. The client is highly advised to invest with this status.
4.3 Summary
NPV IRR Remarks
1 Normal condition 827,655,663 39.32% Much Profitable
2 Income decreases 66,430,687 13.00% Less Profitable
3 Interest rate is 13 %? (54,088,419) 8.00% Not Profitable
4 Electricity unit rate is increases 908,517,738 42.00% Much more profitable
34
5 Conclusion
In Sri Lanaka mini Hydro plant development is a much profitable investment and many companies
already involved and the calculations also proved with high positive NPV and big positive
different IRR value with discount factor. But according to the sensitive analysis, the company
profit can be dramatically changed with economical aspect and other risk factors like Hydrological
risk, political risk and technical risk can be badly affect to the project. Hence proper risk
management plan needed.
As Clampdown Developments Ltd Company is new for this project, the assistance from the capable
people should be taken in order to success this project. Among the advantages of this project; the
loan can be obtained from the bank- risk of the company is reduced , and two years of grace
period is given in order to complete the project .
For the analytical purposes the period of project is selected as 20 years, but as NPV shown high
positive value, this project benefits can be obtained with short period of time.
35
6 Bibliography
Alternative Energy, 2011. Small Hydropower Market. [Online]
Available at: http://altenergymag.com/content.php?post_type=1685
[Accessed 3 2015].
Amazing lanka, 2007. Dotulu Ella Falls. [Online]
Available at: http://amazinglanka.com/wp/dotulu-ella/
[Accessed 04 2015].
Australian Government, 2010. Risk Management – Principles and Guidelines. [Online]
Available at:
http://www.finance.gov.au/sites/default/files/COV_216905_Risk_Management_Fact_Sheet_FA3_23
082010_0.pdf
[Accessed 04 2015].
B.W.H. Akbo Rupasinghe and S.N. de Silva, 2007. Environtemental Impacts of mini Hydropower
project. [Online]
Available at:
http://www.ahec.org.in/links/International%20conference%20on%20SHP%20Kandy%20Srilanka%20
All%20Details%5CPapers%5CEnvironmentsal%20Aspects-B%5CB21.pdf
[Accessed 03 2015].
Board of Investement, Sri Lanka, 2014. Tax Incentives in Sri Lanka - 2013. [Online]
Available at: http://www.investsrilanka.com/setting_up_in/tax_incentives
[Accessed 03 2015].
CDM Executive Board, 2003. Small Hydropower Projects at Alupola and Badulu Oya. [Online]
Available at:
https://cdm.unfccc.int/filestorage/1/L/F/1LF70D3E3O4NDPP9OG1VHZBHM2TS6M1/PDD%20-
%20Alupola%20Badulu%20hydropower%20projects.pdf?t=ZHJ8bm1oOTdyfDBz1rT6lN7hm2tcI3f1lG
RB
[Accessed 02 2015].
Ceyloan Electricity Board, 2014. Opportunities for Renewable Energy Development. [Online]
Available at: http://www.ceb.lk/sub/db/op_ncretariff.html
[Accessed 03 2015].
Daily FT, 2015. Uma Oya Project - More damages than benifits. [Online]
Available at: http://www.ft.lk/2015/03/27/uma-oya-project-more-damages-than-benefits/
[Accessed 04 2015].
Delete, 2011. Sustainable Energy Authority of Sri Lanka. [Online]
Available at: http://www.energy.gov.lk/pdf/guideline/Grid_Renewable.pdf
[Accessed 04 2015].
36
Department of Meteorology, 2012. Average annual Rainfall. [Online]
Available at: http://www.climatechange.lk/maps/annualavragerainfall.jpg
[Accessed 03 2014].
DFCC Bank, 2015. DFCC Green Energy Loan. [Online]
Available at: http://www.dfcc.lk/eib-green-energy-loan
[Accessed 04 2015].
DFCC Consulting Private Ltd., 2007. Renewable Power Generation Sri Lanka. [Online]
Available at: https://www.esmap.org/sites/esmap.org/files/8252009101046_srilanka.pdf
[Accessed 04 2015].
Energy Pedia, 2015. Hydro Power Basics. [Online]
Available at: https://energypedia.info/wiki/Hydro_Power_Basics
[Accessed 03 2015].
Europian Soil Portrl, 2011. The Soils Maps of Asia. [Online]
Available at:
http://eusoils.jrc.ec.europa.eu/esdb_archive/eudasm/asia/images/maps/download/LK2000_SO.jpg
[Accessed 04 2015].
Fundamentals of Pumps , 2010. TURBINE SELECTION CHARTS. [Online]
Available at: http://www.pumpfundamentals.com/turbine%20selection%20chart.htm
[Accessed 03 2014].
Geoinstability, 2014. Seasonal Rain falls. [Online]
Available at: https://geoinstability_earthquake.files.wordpress.com/2014/12/seasonal-rainfall.png
[Accessed 03 2015].
Ikman.lk, 2015. Land for sale in Kithulgala. [Online]
Available at: http://ikman.lk/en/land-in-kitulgala-for-sale-kegalle-93
[Accessed 04 2015].
Jorge Cunhaa , Paula Ferreiraa, 2013. Risk Analysis of Small Hydro Plant. [Online]
Available at:
http://repositorium.sdum.uminho.pt/bitstream/1822/25958/1/cunha_ferreira_IECC_full_paper.pdf
[Accessed 04 2015].
M.M.C. Ferdinando, R.J. Gunawardana, CEB, 2015. Electricity Generation from Renewable Energy Sri
Lanka. [Online]
Available at:
http://www.lankagaslk.com/uploads/1/0/4/7/1047656/electricity_generation_from_renewable_en
ergy_in_sri_lanka-future_directions.pdf
[Accessed 04 2015].
Micro Hydro Power, 2012. Hydropower basics. [Online]
Available at: http://www.microhydropower.net/basics/components.php
[Accessed 04 2015].
37
Ministry of Power and Energy Sri Lanka, 2015. The ten year energy sector development plan
launched. [Online]
Available at: http://powermin.gov.lk/english/?p=3502
[Accessed 04 2015].
Moving to work, 2011. Risk Management. [Online]
Available at: http://www.movingtoworkofhighervalue.com/2011/11/
[Accessed 3 2015].
Public Utilities Commision of Sri Lanka, 2011. National Policey for Off-Grid Hydro Power Generation.
[Online]
Available at: http://www.pucsl.gov.lk/english/wp-
content/themes/pucsl/pdfs/NATIONALPOLICYFOROFF.pdf
[Accessed 02 2015].
Public Utilities Commission of Sri Lanka, 2013. Grid Interconnection Mechanisms for Off-Grid.
[Online]
Available at: http://www.pucsl.gov.lk/english/wp-content/uploads/2013/06/Grid-Interconnection-
mechanisms-for-off-grid-electricity-schemes.pdf
[Accessed 04 2015].
Silk Road Private Limited, 2012. Mini Hydro Power. [Online]
Available at: http://www.silkroad.lk/mini_hydro_power_energy_srilanka.htm
[Accessed 03 2015].
Sri Lanka Sustainable Energy Authority, 2011. ON-GRID RENEWABLE ENERGY DEVELOPMENT.
[Online]
Available at: http://www.energy.gov.lk/pdf/guideline/Grid_Renewable.pdf
[Accessed 04 2015].
Sri Lanka Travel and Tourism, 2013. Waterfalls of Sri Lanka. [Online]
Available at: http://www.srilankatravelandtourism.com/beautiful/waterfalls/waterfalls-srilanka.php
[Accessed 03 2015].
Trading Economics, 2015. Sri Lanka Interest Rate. [Online]
Available at: http://www.tradingeconomics.com/sri-lanka/interest-rate
[Accessed 04 2015].
What is Risk Management, 2015. Risk Management. [Online]
Available at: http://www.whatisriskmanagement.net/
[Accessed 04 2015].

FRM - U.P.S. Sirisena

  • 1.
    University of Salford Schoolof the Built Environment FINANCIAL AND RISK MANAGEMENT By : U.P. Saddhathissa Sirisena Ref No : @00410764 Module Coordinator : Dr. Chaminda Pathirage Course : MSc in Quantity Surveying – Full Time Date : 08-05-2015 Declaration: I confirm that this work is mine, I have not plagiarized and there is no hidden collusion. I have read and agree with the Declaration on Conduct of Assessed Work Form on the student intranet, URL:http://intranet.scpm.salford.ac.uk/studentintranet/
  • 2.
    i Table of Contents 1Introduction ....................................................................................................................................1 1.1 Basic components required ....................................................................................................1 1.2 Mini Hydro plant as the investment project...........................................................................2 1.3 Introduction to the site...........................................................................................................3 1.4 Competitive advantages .........................................................................................................4 1.5 Legal and Legislation background...........................................................................................5 2 Risk Management ...........................................................................................................................6 2.1 Introduction ............................................................................................................................6 2.1.1 What is the risk?..............................................................................................................6 2.1.2 What is the risk management Process............................................................................6 2.2 Risk Classification....................................................................................................................7 2.3 Risk Identifications..................................................................................................................7 2.3.1 Environmental Risk (impact on ecosystem)....................................................................9 2.3.2 Get the Energy Permit from Sustainable Energy Authority............................................9 2.3.3 Geological Risk ..............................................................................................................11 2.3.4 Land acquisition Risk.....................................................................................................12 2.3.5 Risk of Termination of Contract....................................................................................12 2.3.6 Risk of Social acceptance (impact on local community)...............................................12 2.3.7 Financial Risk.................................................................................................................12 2.3.8 Natural hazards (earthquake, flooding and landslide) .................................................12 2.3.9 Risk of Adverse Political / regulatory changes..............................................................13 2.3.10 Human-made disasters .................................................................................................13 2.3.11 Risk of Access to Infrastructure ....................................................................................13 2.3.12 Economical Risk.............................................................................................................14 2.3.13 Risk of Lack of Capacity with Certain Link.....................................................................14 2.3.14 Improper Technical design............................................................................................14 2.3.15 Risk of Change in the interest rate................................................................................14 2.3.16 Hydrological Risk...........................................................................................................15 2.3.17 Project Completion Risk................................................................................................15 2.4 Risk Analysis..........................................................................................................................16 2.4.1 Qualitative Risk Analysis ...............................................................................................16 2.4.2 Quantitative Risk Analysis.............................................................................................19
  • 3.
    ii 3 Develop andcalculate the project financial appraisal..................................................................20 3.1 Project Details.......................................................................................................................20 3.2 Equipment Selection.............................................................................................................21 3.3 Costing ..................................................................................................................................21 3.3.1 Cost of Land purchase and Interest ..............................................................................22 3.3.2 Pre Development cost...................................................................................................22 3.3.3 Civil Construction Cost..................................................................................................23 3.3.4 Machinery and Equipment............................................................................................24 3.3.5 Interconnection.............................................................................................................24 3.3.6 Commissioning..............................................................................................................24 3.3.7 Operation and Maintenance Cost.................................................................................25 3.3.8 Finance Costs ................................................................................................................25 3.3.9 Profit..............................................................................................................................26 4 Financial Appraisal ........................................................................................................................27 4.1 Time value of the Money Analysis (NPV) analysis ................................................................27 4.2 Simple Sensitivity Analyses...................................................................................................29 4.2.1 What will be happened when income decreases? .......................................................29 4.2.2 What will be happened when loan interest rate is changed up to 13 %? ....................30 4.2.3 What will be happened when Electricity unit rate increases .......................................32 4.3 Summary...............................................................................................................................33 5 Conclusion.....................................................................................................................................34 6 Bibliography ..................................................................................................................................35
  • 4.
    iii Table of Figures Figure01: Basics components of the Run-of-River type Hydro plant.......................................... 1 Figure 02: The Dothulu ella .................................................................................................. 3 Figure 03: Annual Average Rainfall........................................................................................ 4 Figure 04: Main Aims of Risk Management ............................................................................. 6 Figure 05: Risk Classification................................................................................................ 7 Figure 06: PEST Analysis of Risk Identification........................................................................ 8 Figure 07: SEA Application Process Flow Chart...................................................................... 10 Figure 08: General Soil Map of Sri Lanka.............................................................................. 11 Figure 09: Bad effects of Oma Oya Project ........................................................................... 13 Figure 10: Interest rates of Sri Lanka .................................................................................. 15 Figure 11: Risk analysis qualitative and quantitative.............................................................. 16 Figure 12: The relationship of likelihood and impact in Risk Management................................. 17 Figure 13: Basics of Hydro plant ........................................................................................ 20 Figure 14: Pump selection charge ....................................................................................... 21 Figure 15: Investment Stages ............................................................................................ 21 Table of Tables Table 01: Forecast of Mini Hydro contribution ......................................................................... 3 Table 02 : Seasonal Rainfalls in Sri Lanka .............................................................................. 4 Table 03: Probability and Impact Matrix with ratings ............................................................. 17 Table 04: Risk Analysis according to the Impact and Probability Matrix.................................... 18 Table 05: Prioritized list of identified risk.............................................................................. 19 Table 06: Operation and Maintenance Cost .......................................................................... 23 Table 07: Operation and Maintenance Cost .......................................................................... 24 Table 08: Operation and Maintenance Cost .......................................................................... 24 Table 09: Operation and Maintenance Cost .......................................................................... 24 Table 10: Operation and Maintenance Cost .......................................................................... 25 Table 11: Technical details of the project ............................................................................. 26 Table 12: Electricity rates per session.................................................................................. 26 Table 13: Operation and Maintenance Cost .......................................................................... 26 Table 14: Profit / Loss projected in to present date ............................................................... 28 Table 15: IRR calculation at normal condition ....................................................................... 28 Table 16: Yearly Power generation at less at rainfall condition ................................................ 29 Table 17: NPV analysis at the less of rainfall condition........................................................... 30 Table 18: NPV analysis at the loan interest rate is changed 8% to 13 % .................................. 31 Table 19: Forecast Unit rate for the KWh ............................................................................. 32 Table 20: Yearly Power generation at forecasted unit rates .................................................... 32 Table 21: NPV analysis at forecasted unit rates..................................................................... 33
  • 5.
    1 1 Introduction This proposedproject is a visualized project base upon the water fall in my district (kegalle- Srilanka) called Dothulu ella. As mini hydro plants are spread all over the Sri Lanka and government encourages the people to invest in renewable energy, hope this would be a competitive topic. The mass of water which is stored in height is containing potential energy due to gravity. When this amount of water flowing, potential energy converts in to kinetic energy and it can be harvested by the turbine and the generator. “Hydro power is probably the first form of automated power production which is not human / animal driven” (Energy Pedia, 2015). As water is available continues unlike solar or wind power, the electricity can be taken continually and no need to store the power. Further as the fully arrangement is mainly mechanical hardware, construct and maintenance is relatively easy with other power source. 1.1 Basic components required There are three types of hydro plants can be identified run-of-river, storage and pumped storage hydro plant. Here the run-of-river type hydro plant is suggested as the height is reasonable high and the flow also high. Then it will be cost effective. Figure 01: Basics components of the Run-of-River type Hydro plant (Micro Hydro Power, 2012)
  • 6.
    2 The weir isused as a barrier and the divert river water to the setting basin, by setting basin remove sand particles of the water .Then this water goes via a channel by gravitational force. Next the water enters a tank called `forebay' and passes into the pipeline normally identified as the `penstock'. The spillway controls the water flow enters to the penstock by acting as the flow regulator of the channel. Then this water directed to the power house and by using the kinetic energy of the water the turbine rotates, with generator adjoin generate the electricity. After rotating turbine, the water goes back to river by using canal called tailrace. The generated power distributed via the transmission lines. The transformer, switch gear and other electrical control parts are located in the power house. As electrical power is generated throughout the 24 hours, the maintenance team and the system monitoring team should be appointed. 1.2 Mini Hydro plant as the investment project “The country is home to more than 100 waterfalls and rivers which at the end of the day stops at the Indian Ocean”. (Sri Lanka Travel and Tourism, 2013) “Hydropower is the largest renewable source of power generation and currently accounts for about 20% of the world’s total electricity supply” (Alternative Energy, 2011) . Among them mini hydro plants popular in Sri Lanka as it helps to develop urban life style. And here as it is used renewable energy source, cost effective and environmental friendly. “Small and mini hydel potential can provide a solution for the energy problems in remote and hilly areas where extension of grid system is comparatively uneconomical. In these areas annual rain fall is appreciably high and plenty of uncapped waterfalls and water streams are available and also canal systems are having sufficient drops” (Public Utilities Commision of Sri Lanka, 2011) With compare with larger hydropower plants, Small hydropower plants much profitable in the terms of financial practicability. To build the mini hydropower plant it will take reasonably short period of time therefore return on investment is higher in mini hydropower plant compare with larger hydro plant. Furthermore as initial capital investment, operational and maintenance costs are less, mini hydro plant is cost effective. According to (Silk Road Private Limited, 2012) ,“Small Mini hydropower industry in Sri Lanka announced the connection of 175 megawatts to Sri Lanka national grid. Hence, 4.5 percent of the country’s electricity requirements can be supplied from the hydropower industry while saving Rs 10 billion each year from country’s foreign exchange bill”. Furthermore the National Renewable Energy Authority encourage for investors on this small mini hydro plant. “It is targeted to feed 350 megawatts from hydropower to the national grid within the next decade. National Renewable Energy Authority has also called tenders inviting eligible
  • 7.
    3 investors to setup additional 176 mini hydro plants with 333 megawatts” (Silk Road Private Limited, 2012). Table 01: Forecast of Mini Hydro contribution (M.M.C. Ferdinando, R.J. Gunawardana, CEB, 2015) And the technology also developed for the past period of time now it is liberally available. Further there are so many resources personals, companies can be found in order to make this project success. 1.3 Introduction to the site The Dothulu ella is one of the waterfall included to seventh chain of waterfalls situated in Kegalle district west of the Bambaragala Area. Total Height is 83 meters. This chain of waterfalls is created by a series of drops in the Naya Ganga (river) in the western side of the Sri Pada Reserve. (Amazing lanka, 2007) Actually this is a rural area and the electricity facility still a dream for the villagers. As the commercial manager of Clampdown Developments Ltd., the mini Hydro plant of 2 KW is proposed as the investment opportunity. Consequently this is not only an investment as well as lends a hand to the community. The generated Electricity will be transmit to the main grid of the Electricity Board (CEB) will pay to the company as per the supplied number of units. Figure 02: The Dothulu ella (Amazing lanka, 2007)
  • 8.
    4 1.4 Competitive advantages Thetotal height of the water fall is 83 meters and water flow also high. It’s an added advantage to the project because then more kinetic energy can be harvested and no need to build up dam for reserve water as storage system. As this area government electricity is not provided, easily emphasis to the government for get the approval as Electricity become a compulsory factor for the human life. Figure 03: Annual Average Rainfall (Department of Meteorology, 2012) Furthermore For the hydro plant energy water / rain fall is a major factor. When it comes to kegalle district (Ratnapura) where the water fall is situated, the yearly rainfall is 3931 mm. Therefore the reliability of this project is high. Table 02 : Seasonal Rainfalls in Sri Lanka (Geoinstability, 2014)
  • 9.
    5 1.5 Legal andLegislation background “With the enactment of the Act, all renewable energy resources of the country were vested with the Republic of Sri Lanka. This piece of legislation defines the Sri Lanka Sustainable Energy Authority (SEA) as the custodian of the renewable resources thus vested with the Republic” (Sri Lanka Sustainable Energy Authority, 2011) According to the sustainable Energy Authority of Sri Lanka (SEA), the people who are interested to start a Mini Hydro Plant as a development project; following three Gazettes are needed to follow. 1. For on-grid renewable energy projects in an Energy Development Area as declared under the Section 12(1) of [see Gazette Nos. 1538/22 of 26th Feb 2008]. 2. 1632/10 of 15th Dec 2009, Sri Lanka Sustainable Energy Authority Act No.35 of 2007. 3. Guidelines for the approval procedures are given in On-grid Renewable Energy Projects Regulation 2009 published in the Gazette No. 1599/6 of 27th April 2009 and the Gazette No. 1705/22 of 10th May 2011. Accordingly following submittals needed to be submit to the SEA, in order to get the approval. a) One Page summary of Pre-feasibility report prepared by a Consultant accredited by SEA b) A map to shown the geographical location of the planned project c) Planned amount of power generation and brief description of the project d) Project cost estimation and financial model as well as the optimization criteria adopted e) evidence of availability of finances or the manner of obtaining f) Project map , describing the particular locations of energy conversion plant and equipments g) Explanation how the generated Electricity will be delivered to the national grid, and geographical area crossed by the power line to be built for that reason. h) A receipt is issued by SEA, for the payment of the agreed application fees (Sri Lanka Sustainable Energy Authority, 2011)
  • 10.
    6 2 Risk Management 2.1Introduction 2.1.1 What is the risk? In this mini Hydro plant project, the client’s expectation is to finish the project and take the positive outcome as already planned. But whenever try to achieve an objective; there can be both positive and negative deviations from its goal. According to the (Australian Government, 2010), risk is the “effect of uncertainty on objectives”. Therefore the risk can be identified in mini hydro plant process is not getting the desires value in desired time period as it was planned. 2.1.2 What is the risk management Process According to the (What is Risk Management, 2015) , “Risk management is a process for identifying, assessing, and prioritizing risks of different kinds. Once the risks are identified, the risk manager will create a plan to minimize or eliminate the impact of negative events” Therefore by minimize the likelihood actions which can be negatively affected to the project, the uncertainty of the project can be minimized. Then expended money for the project and expected outcomes of the project will be secured. Figure 04: Main Aims of Risk Management Identify potential risks Assess the probability and impact of each risk Select Avoidance Reduction Acceptance Implement and monitor effectiveness Learn and implement for the future projects
  • 11.
    7 2.2 Risk Classification Whenit comes to the risk classification system, it can be classified according to when it is occurred (various construction stages) as follows. Figure 05: Risk Classification 2.3 Risk Identifications The aim of risk identification is to recognize and classified risks that could affect the project and document these risks. The outcome of risk identification procedure is a list of risks. This is the first step of risk management process and therefore very important. There are many tools and techniques for Risk identification; brainstorming, Interviewing, Root cause analysis, SWOT Analysis, diagramming techniques & etc. There are three methods come under the diagramming method, Cause and effect diagrams, System or process flow chart & Influence Diagram. Here it is used cause and effect diagram method. Risk Classification Project Risks Risks within the project bounderies Business Risks Risks affected business outcome after project is deleivered Environmental Risks Risk can be occured out side of the due to the project activities External change Risks Risks due to the External factores changing
  • 12.
    8 Political & Regulatory Economical Social Technological Land acquititionrisk Environtmental Risk Risk of getting energy permit from the SEA Risk of Termination the Contract Adverse Political and Regularity risk Causes to fail the Project Social Acceptancy Natural Hazards Human Made Disaster Site Geological Risk Acess to the Infastructure Risk of Lack of capacity with ceratian Links Financial Risk Economic Risk Risk of changing Interest rate Improper technical design Poject Complietion Risk Hydrological Risk Figure 06: PEST Analysis of Risk Identification. Risk management system is implemented in order to reduce the effect of unpredictable occurrences. Based on previously done projects, risks were identified and probability and impact of each risk are discussed below.
  • 13.
    9 2.3.1 Environmental Risk(impact on ecosystem) The environmental issues are the most critical and sensitive issues that can be occurred. Normally mini hydropower plants are situated in highly sensitive ecosystem in the tropical forests with vast bio diversity “The National Environmental Act (NEA) No. 47 of 1980 is Sri Lanka's national charter for protection and management of the environment. This Act establishes a strong institution called the Central Environmental Authority (CEA) for the protection and management of the environment” (B.W.H. Akbo Rupasinghe and S.N. de Silva, 2007) . The CEA is responsible and give authority to develop Mini Hydro Plants. The NEA was amended by Act No. 56 of 1988 to include a provision relating to Environmental Impact Assessment (EIA). The Central Government authority will do, 1. The Initial Environmental Examination (IEE) 2. Environmental Impact Assessment (EIA) The first level - i.e. the Initial Environmental Examination (IEE) is a report where possible impacts of a prescribed project are assessed with a view to determining whether the impacts are significant or not. An IEE must address the possible impacts and the intensity of such impacts. The second level: the EIA report is a more comprehensive document. Significant parts of the EIA report are studied, and propose alternatives or identify the options with least impact on the environment. The EIA process will be implemented through designated Project Approving Agencies (PAA) as prescribed under the provision of the Act. The CEA is the agency charged with the responsibility of implementing the above provisions of the NEA. The EIA process is the strongest and the most scientific and methodical provision as we see in the NEA to maintain a balance between development and conservation of the environment. (B.W.H. Akbo Rupasinghe and S.N. de Silva, 2007) 2.3.2 Get the Energy Permit from Sustainable Energy Authority “Legislation defines the Sri Lanka Sustainable Energy Authority (SEA) as the custodian of the renewable resources thus vested with the Republic. Renewable energy resources, just like any other natural resource, now require an Energy Permit” (Sri Lanka Sustainable Energy Authority, 2011)
  • 14.
    10 As shown inbelow figure, there is a long procedure to take the energy permit from Sustainable Energy Authority (SEA). Without that the electricity cannot be generated and it is valid up to 20 years only. Therefore being qualified for the license is a risk. Figure 07: SEA Application Process Flow Chart
  • 15.
    11 2.3.3 Geological Risk Underthe site geology the geographical location and the geotechnical properties of the proposed site need to be considered. The water reservoir and dam, Pipe lines, Power station and power transmission lines should be construct in proper places in proper manner. Therefore the geographical situation is very important. As well the condition of soil (water holding capacity /ground water level) is very important. The possible risks are earth slips, additional cost for the Dewatering, additional cost for the physically powerful infrastructure / long way will incurred more costs unless having direct way to place transmission line and proper management of land excavation in order to prevent soil erosion. Figure 08: General Soil Map of Sri Lanka (Europian Soil Portrl, 2011)
  • 16.
    12 2.3.4 Land acquisitionRisk It is assumed that at least 20 acres are needed for this development. This land belongs to the villagers and has economically valuable trees. So company should pay villagers to take the land for the investment. But company has to take approval from relevant bodies before purchase land from the villagers. Further this land may not only belong to the one person but may several people. 2.3.5 Risk of Termination of Contract According to the (Sri Lanka Sustainable Energy Authority, 2011) “All projects having capacities of 10MW or less have to be taken under the Standardized Power Purchase Agreement (SPPA), reached between the CEB and the power producer”. This contract should be maintained by the company in order to produce and the supply the electricity to the main grid for the 20 years of period. Therefore if company cannot maintain the CEB rules and regulations, there is a risk of termination the contract. 2.3.6 Risk of Social acceptance (impact on local community) This approach usually involves environmental and social responsibility. In social responsibility, normally mankind show resistance to foreign things and do not desire to change their habitual lifestyle. Therefore new venture may not accept by the community easily. Development of infrastructure will enhance migrate of people. This will not accept by the villagers. And manmade disaster may cause to environmental pollution. Deforestation and waste water stream will make harm to the eco system. These kinds of risks should be managed with eco-friendly manner. 2.3.7 Financial Risk Financial risk of the project occurs due to the external factors; Unexpected costs like labor wages & material cost increase , difficulties of obtaining financing, fluctuating interest rates and exchange rates. But this will be affected to the project significantly. Therefore proper financial management plan required to maintain proper cash flow and sustain the project. 2.3.8 Natural hazards (earthquake, flooding and landslide) Risk of occurring natural hazards is always unpredictable and made huge damages and precautionary actions are very less (i.e. earth earthquake). Because of the man made mistakes in the construction projects or by doing the works without proper investigations, caused several
  • 17.
    13 damages to theenvironment. Recently Sri Lanka got a bad experience in Uma Oya Multi-purpose Developmental Project. Figure 09: Bad effects of Oma Oya Project (Daily FT, 2015) 2.3.9 Risk of Adverse Political / regulatory changes When the political parties are changed in the country (especially in south Asia), rules and regulations are changed accordingly. Recently under the new government of Sri Lanka, “The ten year energy sector development plan was launched at the Water’s Edge, Battaramulla, under the patronage of the Minister of Power and Energy Hon. Patali Champika Ranawaka M.P., and Hon. Prime Minister Ranil Wickremasinghe, and well attended by many distinguished guest “on 31st of march 2015 . (Ministry of Power and Energy Sri Lanka, 2015) . With this new act, the sustainable energy sector of the country is encouraged, so this is a positive change, but negative changes can be occurred as well. 2.3.10 Human-made disasters Under this category, threats from the people can be categorized. Stealing / mutilate can be done to take the financial advantages or discourage the project. More or less someone will steal and sell equipments and materials before and after construction stage. 2.3.11 Risk of Access to Infrastructure For the construction and to assemble the power house / generator and the turbine, need equipment and the raw materials bring to the site. Then for the maintenance purpose also road access is needed. Otherwise after all the things decided, company has to bear huge cost for the transportation. So to minimize this risk, appropriate decisions need to be taken from the beginning.
  • 18.
    14 2.3.12 Economical Risk Dueto the poor economic performance of the project, this kind of problems can be happened. As an example, according to the (CDM Executive Board, 2003) ,“Each year the CEB sets a power purchase agreement price level for the wet and dry seasons. That figure is based on a 3-year running average of avoided costs. However, the CEB does not transparently demonstrate the methodology for calculating these rolling averages”. To small power producers, thus due to the uncertainty of electricity price; mismanagement of the project, the operating cost increases are among the other factors. 2.3.13 Risk of Lack of Capacity with Certain Link As the Clampdown Developments Ltd. is new to the Mini Hydro Plant industry, generally the awareness with certain regulatory bodies (CEB, SEA & etc.) and procedures of getting approval may be less. According to the (Sri Lanka Sustainable Energy Authority, 2011) “lack of Capacity Certain link agencies and branches are heavily understaffed or do not have qualified staff to process applications. This has resulted in long delays, especially when a non-routine matter is investigated. Hence early approach of such agencies could help timely realization of approvals”. So the new staff should be recruited for this project under proper supervision and knowledge sharing among the new staff and current staff, is a must to avoid the risks. 2.3.14 Improper Technical design Designing, equipment selection, installation, testing and commissioning and connection to the CEB main grid is a highly sophisticated job. Therefore technical knowledge and the CEB requirement are highly required. Technical engineers will be done the design, but if there is mistake identified after the construct and installation it acquires huge cost to recover. (Jorge Cunhaa , Paula Ferreiraa, 2013) says, “even a small percentage reduction in yield of a turbine may represent a large capital loss over the life of the project”. 2.3.15 Risk of Change in the interest rate Dramatically changes in the interest rate can be seen within 20 years of the project period. Under the agreement with the bank, the interest rate is selected fixed (10 %) rather than the floating one. This decision is taken to minimize the risk,if interest rate is getting increased. But if the interest rate is getting decreased over the long period of time, company will not get the benefit of that also. Then it will affect to the project profit.
  • 19.
    15 Figure 10: Interestrates of Sri Lanka (Trading Economics, 2015) Mean while the changes of the government taxes and introduce new taxes will be badly affected. 2.3.16 Hydrological Risk The rain is the main driven factor for the mini hydro plants. Therefore less rain fall will reduce the electricity generation of the plant. Therefore, a detailed study of yearly rain fall, existence water availability, catchment area and cutting tress in the catchment area is essential to estimate the amount of energy can be produced. Then project economic viability can be guaranteed. And qualitative risk assessment is done about the less rainfall situation under the sensitive risk analysis. 2.3.17 Project Completion Risk According to the rules and regulations of the SEA, project should be completed within two years of time period. But construction delays are possible due to cost increases, rejection due to the quality problems, environmental effects like rain, technical issues, project funding issues & etc. If project is delayed the regulatory bodies will not allow connecting to the main grid. Moreover the bank loan grace period is only two years, after that company has to pay the loan installments be without revenue. So that the construction project delay may increase the risk of the project and the project expenditure can rise considerably and it affect to the project economic.
  • 20.
    16 2.4 Risk Analysis Thereare two procedures can be identified as follows; qualitative and quantitative. Figure 11: Risk analysis qualitative and quantitative 2.4.1 Qualitative Risk Analysis As a Qualitative risk analysis, the probability and impact matrix method is selected. Under this method firstly probability and impact matrix is generated with the weights by considering the whether the impact and probability is high or low. Here risks will be rated for further quantitative analysis using a probability and impact matrix, rating rules should be specified by the organization in advance. Qualitative Risk probability and impact assessment Probability and impact matrix Risk categorization Risk urgency assessment Expert judgment Quantitative Data gathering & representation techniques Quantitative risk analysis & modeling techniques Cost risk analysis Schedule risk analysis Expert judgment
  • 21.
    17 Probability and Impactmatrix Figure 12: The relationship of likelihood and impact in Risk Management (Moving to work, 2011) Probability and impact matrix created and rate as follow for further analysis Probability Very Low Low Medium High Very High Impact Very High 4 8 12 16 20 High 3 6 9 12 15 Medium 2 4 6 8 10 Low 1 2 3 4 5 Table 03: Probability and Impact Matrix with ratings
  • 22.
    18 By considering thelevel of possibility of risk occurrence and Impact to the project, weight the risk according to the above table. Risk (description ) Probability Impact Weight 1 Environtmental Risk Low High 6 2 Risk of not getting the energy permit from SEA Low Low 2 3 Geological Risk Medium Medium 6 4 Land acqusition Risk Low High 6 5 Risk of termination of contract Low Very High 8 6 Risk of Social Impacts Medium Medium 6 7 Financial Risk High Very High 16 8 Natural Hazards Very Low Very High 4 9 Adverse Political/ Regulatory changes Medium Very High 12 10 Human-made disasters Very Low Low 1 11 Risk of acess to the infrastructure Low Medium 4 12 Economic Risk Very High Very High 20 13 Risk of Lack of capacity with certain link Medium Low 3 14 Improper technical design Low Very High 8 15 Changes in the interest rate Very High Medium 10 16 Hydrogical risk Low Very High 8 17 Project completion risk Medium Very High 12 Table 04: Risk Analysis according to the Impact and Probability Matrix
  • 23.
    19 Eventually identified risksare ranked as follows. Therefore for the next step ( risk response ) this list can be used as prioritized order. Table 05: Prioritized list of identified risk 2.4.2 Quantitative Risk Analysis Under the quantitative risk analysis following subjects are discussed under the simple sensitivity analysis in unit 4.2 1. What happen when income decreased? 2. What happen when loan interest rate is changed up to 13 %? 3. What happen when rate per unit is increased? Risk (description ) Weight 1 Economic Risk 20 2 Financial Risk 16 3 Adverse Political/ Regulatory changes 12 4 Project completion risk 12 5 Changes in the interest rate 10 6 Risk of termination of contract 8 7 Improper technical design 8 8 Hydrogical risk 8 9 Environtmental Risk 6 10 Geological Risk 6 10 Land acqusition Risk 6 12 Risk of Social Impacts 6 13 Natural Hazards 4 14 Risk of Lack of capacity with certain link 4 15 Risk of Lack of capacity with certain link 3 16 Risk of not getting the energy permit from SEA 2 17 Human-made disasters 1
  • 24.
    20 3 Develop andcalculate the project financial appraisal 3.1 Project Details Figure 13: Basics of Hydro plant Technical Details Height of the water fall - 83 m Gross Head - 70 m (Assumed) Annual Average rain gall - 3931 (Geoinstability, 2014) Pipe size - 18 Inches (Assumed according to the rainfall) Velocity - 35 m/s (Calculated) Flow Rate - 5.8 m3 /s (Calculated) Power - 2 MW (Assumed system efficiency is 100%)
  • 25.
    21 3.2 Equipment Selection Figure14: Pump selection charge (Fundamentals of Pumps , 2010) According to the head 90 m, flow rate 3 m/s and the 2 MW , Francis turbine is selected . Furthermore a Synchronous generator is used as a generator. In order to connect the power house of mini Hydro plant to the main grid there is 2 km distance. 3.3 Costing Figure 15: Investment Stages Acceptance and launching Operations Phase Pre-Investment Phase Investment Phase Pre-feasibility study Opportunity study Final appraisal (assessment report) Preparation of the final project version (feasibility study) Development, innovations Operation Recreation, restructuring Training Pre-production marketing Construction Technical design Negotiation and concluding of agreements Acceptance and launching Operations Phase Pre-Investment Phase Investment Phase Pre-feasibility study Opportunity study Final appraisal (assessment report) Preparation of the final project version (feasibility study) Development, innovations Operation Recreation, restructuring Training Pre-production marketing Construction Technical design Negotiation and concluding of agreements
  • 26.
    22 3.3.1 Cost ofLand purchase and Interest Assumed that 20 acres are needed for this development including power house , Penstock , weir and the area covered for the transmission line laid. Further from the property sale website ( ikman.lk) check the cost of the land for 20 acres from nearby area. So according to the (Ikman.lk, 2015). Land Acquisition Cost - 75 million (for 20 acres) 3.3.2 Pre Development cost The Public Utilities Commission of Sri Lanka is published a report “Grid Interconnection Mechanisms for Off-Grid Electricity Schemes in Sri Lanka“ (Public Utilities Commission of Sri Lanka, 2013) in April 2013. Based on that report , This is a grid connected mini Hydro Plant project, Therefore, Grid connected Micro hydro Approval - 100,000 LKR Company registration fees - 56,710 LKR Table 05: SEA Application fees As project is 2 MW - 100,000+50,000 SEA Application fee - 150,000 LKR “A permit fee of LKR 500,000/- per MW (or part thereof) of capacity for projects up to 10 MW” (Sri Lanka Sustainable Energy Authority, 2011) SEA Energy Permit - 1,000,000 LKR CEB Application - 1,000 LKR “The processing fee charged by CEB stands at LKR100, 000/- and is required to be paid along with the
  • 27.
    23 Application for theLoI” (Sri Lanka Sustainable Energy Authority, 2011) CEB – LOI (letter of intent) - 100,000 LKR CEB – SPPA - 25,000 LKR (SPPA -Standardized power purchase agreement) Administration Expenses - 194,550 LKR For grid connection Sub Total (Pre development)- 1,627,260 LKR “The Board of Investment (BOI) provides special facilities to power generation projects, and the Developers are required to obtain an investment approval from the BOI by paying an annual supervision fee of USD 5,000/- throughout the construction period” (Board of Investement, Sri Lanka, 2014) As construction Period is two years, cost is 10,000 USD (5,000*2) Assuming 1 USD is equal 133 LKR, BOI Charges - 1,330, 000 LKR The Public Utilities Commission of Sri Lanka is published a report “Grid Interconnection Mechanisms for Off-Grid Electricity Schemes in Sri Lanka“ (Public Utilities Commission of Sri Lanka, 2013) in April 2013.In that report calculations are done for 18 KW mini hydro plant in Athuraliya Based on that report, Proportionally to the 18 KW project, this project’s (2MW) cost is estimated. 3.3.3 Civil Construction Cost For the 18 kW Project / LKR For the 2000 KW Project / LKR Weir 122,209 13,578,778 Penstock 349,169 38,796,556 Powerhouse 55,867 6,207,444 Sub Total 58,582,778 Table 06: Operation and Maintenance Cost
  • 28.
    24 3.3.4 Machinery andEquipment For the 18 kW Project / LKR For the 2000 KW Project / LKR Turbine & Gen. 286,978 31,886,444 Installation 139,900 15,544,444 Sub Total 47,430,889 Table 07: Operation and Maintenance Cost 3.3.5 Interconnection For the 18 kW Project / LKR For the 2000 KW Project / LKR Control circuit 325,000 36,111,111 Grid connection - cables 552,000 61,333,333 Meter - Concessionary fee for the pilot projects by CEB 54,500 6,055,556 Sub Total 103,500,000 Table 08: Operation and Maintenance Cost 3.3.6 Commissioning For the 18 kW Project / LKR For the 2000 KW Project / LKR Commissioning fee- free for the pilot project 125,000 13,888,889 Grid extension costs (Ministry of Power and Energy contribution for the pilot projects) 500,000 55,555,556 Sub Total 69,444,444 Table 09: Operation and Maintenance Cost Therefore Capital Cost - Land accusation +Pre construction+ Civil Construction + Machinery and equipment + Interconnection + commissioning + BOI Charges Capital Cost - 351, 915,371 LKR
  • 29.
    25 3.3.7 Operation andMaintenance Cost For the 18 kW Project / LKR For the 2000 KW Project / LKR Salary - Operator (monthly) 30,000 3,333,333 Insurance (monthly) 1,250 138,889 Maintenance Fund (monthly) 5,000 555,556 Administrative Expenses (monthly) 20,000 2,222,222 Total cost per month 56,250 6,250,000 Total cost per year 675,000 75,000,000 Sub Total 87,500,000 Table 10: Operation and Maintenance Cost Moreover the fees for the generation of Electricity needed to be paid. “The annual fees payable to PUCSL for the Generation License will be LKR10, 000 /- per MW” (Sri Lanka Sustainable Energy Authority, 2011) PUSL License - 20,000 LKR per year Therefore Operation and Maintenance cost; Total O & M Cost - 87,500,000 + 20,000 - 87,520,000 LKR 3.3.8 Finance Costs The capital cost 352 MN LKR will be funded by the (DFCC Bank, 2015) , Assumed that loan term is 20 yrs / 2 year grace period at the 8 % (fixed) flat interest rate Total Interest - 354,624,570.29 LKR Total cost of loan - 706,624,570.29 LKR Therefore loan Installment per month - 2,944,269.04 LKR Loan installments per year - 35,331,228.00 LKR Therefore total cost per year - Total O & M + Loan Interest - 87,520,000 + 35,331,228 - 122, 851, 228 LKR
  • 30.
    26 3.3.9 Profit Year DrySeason (Rs,/kWh) Wet Season (Rs./kWh) 1996 2.90 2.90 1997 3.38 2.89 1998 3.51 3.14 1999 3.22 2.74 2000 3.11 2.76 2001 4.20 4.00 2002 5.13 4.91 2003 6.06 5.85 2004 5.70 4.95 2005 6.05 5.30 2006 6.73 5.82 2007 7.64 6.94 2008 9.65 8.94 2009 11.17 10.59 2010 11.94 11.09 2011 11.19 10.23 2012 10.44 9.49 2013 12.31 11.61 2014 15.90 14.87 Table 11: Technical details of the project (Ceyloan Electricity Board, 2014) Electricity rate, RS/ KWH RS/ MWH Dry session 15.9 15.9*103 Wet Session 14.87 14.87*103 Table 12: Electricity rates per session Calculation of Monthly MWH Generation Capability of generation - 2 MW MWH per day - Generated power * hours - 48 (2*24) MWH MWH per month - 1440 (48*30) MWH (Assumed 30 days per every month) No of months for each session Generated MWH per month Total MWH generated per season Rate per MWh /Lkr Total / LKR (Total MWH*Rate) Dry Session 3 1,440 4,320 15.9*103 68,688,000 Wet Session 9 1,440 12,960 14.87*103 192,715,200 Total income per year 261,403,200 Table 13: Operation and Maintenance Cost
  • 31.
    27 4 Financial Appraisal 4.1Time value of the Money Analysis (NPV) analysis Capital cost - 351, 915,371 LKR Time period of the investment - 20 years (After the construction is finished) Periodic cost (Yearly) - 122, 851,228 LKR “The Energy Permit is valid for a period of twenty years from the date of commercial operation of the project” (Sri Lanka Sustainable Energy Authority, 2011) therefore the project period is assumed as 20 years. Assumption:- 1. Time period for the calculation is selected after the construction finish 2. Discount factor is selected as 10 %, 3. Grid availability is 100% 4. Electricity generation (2 MW) remains same in the Wet as well as Dry session i Revenue per year Periodic cost per year Profit/ Lost (1+rate) (1+rate)^i Profit (1+ rate ) i 1 261,403,200 122,851,229 138,551,971 1.1 1.10 125,956,337 2 261,403,200 122,851,229 138,551,971 1.1 1.21 114,505,761 3 261,403,200 122,851,229 138,551,971 1.1 1.33 104,096,147 4 261,403,200 122,851,229 138,551,971 1.1 1.46 94,632,860 5 261,403,200 122,851,229 138,551,971 1.1 1.61 86,029,873 6 261,403,200 122,851,229 138,551,971 1.1 1.77 78,208,976 7 261,403,200 122,851,229 138,551,971 1.1 1.95 71,099,069 8 261,403,200 122,851,229 138,551,971 1.1 2.14 64,635,517 9 261,403,200 122,851,229 138,551,971 1.1 2.36 58,759,561 10 261,403,200 122,851,229 138,551,971 1.1 2.59 53,417,783 11 261,403,200 122,851,229 138,551,971 1.1 2.85 48,561,621 12 261,403,200 122,851,229 138,551,971 1.1 3.14 44,146,928 13 261,403,200 122,851,229 138,551,971 1.1 3.45 40,133,571 14 261,403,200 122,851,229 138,551,971 1.1 3.80 36,485,064 15 261,403,200 122,851,229 138,551,971 1.1 4.18 33,168,240
  • 32.
    28 16 261,403,200 122,851,229138,551,971 1.1 4.59 30,152,946 17 261,403,200 122,851,229 138,551,971 1.1 5.05 27,411,769 18 261,403,200 122,851,229 138,551,971 1.1 5.56 24,919,790 19 261,403,200 122,851,229 138,551,971 1.1 6.12 22,654,354 20 261,403,200 122,851,229 138,551,971 1.1 6.73 20,594,868 1,179,571,034 Table 14: Profit / Loss projected in to present date NPV - (Capital Cost) + profit / Loss projected to the present date - (351,915,371) +1,179,570,987 LKR - 827,655,662.61 LKR As NPV > 0, this investment is profitable. Description Amount / LKR Capital (351,915,371) Income per year 1 138,551,971 Income per year 2 138,551,971 Income per year 3 138,551,971 Income per year 4 138,551,971 Income per year 5 138,551,971 Income per year 6 138,551,971 Income per year 7 138,551,971 Income per year 8 138,551,971 Income per year 9 138,551,971 Income per year 10 138,551,971 Income per year 11 138,551,971 Income per year 12 138,551,971 Income per year 13 138,551,971 Income per year 14 138,551,971 Income per year 15 138,551,971 Income per year 16 138,551,971 Income per year 17 138,551,971 Income per year 18 138,551,971 Income per year 19 138,551,971 Income per year 20 138,551,971 IRR 39.32% Table 15: IRR calculation at normal condition IRR - 39.32% As discount rate (10.00%) << IRR (39.32%), this project is much profitable.
  • 33.
    29 4.2 Simple SensitivityAnalyses Under the simple sensitivity analysis, How Fluctuations in variables affect to the risk assessment is studied. This is a quantities analysis of the risk. Under three categories, sensitivity analysis is done. 1. What will be happened when income decreases? 2. What will be happened when loan interest rate is changed up to 13 %? 3. What will be happened rate per unit increases? 4.2.1 What will be happened when income decreases? Assumed that, dramatically changed the rainfall of the country hence monthly power generation in dry session also decreases as follows. No of months MWH per month Total MWH generated per season Rate per MWh /Lkr Income / LKR Dry Session 3 800 2,400 15,900 38,160,000 Wet Session 9 1,000 9,000 14,870 133,830,000 171,990,000Total Table 16: Yearly Power generation at less at rainfall condition But assume cost is remains unchanged; Revenue Cost Lost / Profit per year when rainfall is less 171,990,000 122,851,229 49,138,771
  • 34.
    30 Year Profit 1 49,138,771Discount Factor 10% 2 49,138,771 Capital Cost (351,915,371) 3 49,138,771 4 49,138,771 NPV 66,430,687 5 49,138,771 6 49,138,771 IRR 13% 7 49,138,771 8 49,138,771 9 49,138,771 10 49,138,771 11 49,138,771 12 49,138,771 13 49,138,771 14 49,138,771 15 49,138,771 16 49,138,771 17 49,138,771 18 49,138,771 19 49,138,771 20 49,138,771 Table 17: NPV analysis at the less of rainfall condition Income comes down from 261,403,200 to 171,990,000 In this scenario, thus profit is less, still NPV (66,430,687) > 0, and discount rate (10.00%) < IRR (13%). So this project is profitable. 4.2.2 What will be happened when loan interest rate is changed up to 13 %? Bank Installment Interest Rate - 13% Pay Back Period - 20 years Installment per month - 4,123,947 LKR New Loan Installment per year - 49,487,358 LKR
  • 35.
    31 Maintenace 87,500,000 Licean 20,000 NewLoan Intallment 49,487,358 Total Cost 137,007,358 Revenue 171,990,000 Profit at interest rate is 13 % 34,982,642 Year Profit 1 34,982,642 Discount Factor 10% 2 34,982,642 Capital Cost (351,915,371) 3 34,982,642 4 34,982,642 NPV (54,088,419) 5 34,982,642 6 34,982,642 IRR 8% 7 34,982,642 8 34,982,642 9 34,982,642 10 34,982,642 11 34,982,642 12 34,982,642 13 34,982,642 14 34,982,642 15 34,982,642 16 34,982,642 17 34,982,642 18 34,982,642 19 34,982,642 20 34,982,642 Table 18: NPV analysis at the loan interest rate is changed 8% to 13 % Interest rate of the loan facility increase from 8% to 13% In this situation, NPV (54,088,419) < 0, and discount rate (10%) > IRR (8 %). So this project is not profitable. The client is advised to come to an agreement with bank; though market interest rate is getting increased, keep the below level (8%) for the loan. Interest rate should be fixed.
  • 36.
    32 4.2.3 What willbe happened when Electricity unit rate increases Dry Season (Rs,/kWh) Wet Season (Rs./kWh) 2013 12.31 11.61 2014 15.9 14.87 % of increased in 2014 with respect to 2013 29% 28% Forecast value for 2015 20.5 19.0 Table 19: Forecast Unit rate for the KWh No of months MWH per month Total MWH generated per season Rate per MWh /Lkr Income / LKR Dry Session 3 1200 3600 20.5*10 3 73,800,000 Wet Session 9 1440 12,960 19*10 3 246,240,000 320,040,000Total Table 20: Yearly Power generation at forecasted unit rates Revenue - 320,040,000 Total Cost - 171,990,000 Profit - 148,050,000 LKR
  • 37.
    33 Year Profit 1 148,050,000Discount Factor 10% 2 148,050,000 Capital Cost (351,915,371) 3 148,050,000 4 148,050,000 NPV 908,517,738 5 148,050,000 6 148,050,000 IRR 42% 7 148,050,000 8 148,050,000 9 148,050,000 10 148,050,000 11 148,050,000 12 148,050,000 13 148,050,000 14 148,050,000 15 148,050,000 16 148,050,000 17 148,050,000 18 148,050,000 19 148,050,000 Table 21: NPV analysis at forecasted unit rates Revenue is increases from 261,403,200 to 320,040,000 In this condition, NPV 908,517,738 > 0, and discount rate (10%) < IRR (42 %). So this project is much more not profitable. The client is highly advised to invest with this status. 4.3 Summary NPV IRR Remarks 1 Normal condition 827,655,663 39.32% Much Profitable 2 Income decreases 66,430,687 13.00% Less Profitable 3 Interest rate is 13 %? (54,088,419) 8.00% Not Profitable 4 Electricity unit rate is increases 908,517,738 42.00% Much more profitable
  • 38.
    34 5 Conclusion In SriLanaka mini Hydro plant development is a much profitable investment and many companies already involved and the calculations also proved with high positive NPV and big positive different IRR value with discount factor. But according to the sensitive analysis, the company profit can be dramatically changed with economical aspect and other risk factors like Hydrological risk, political risk and technical risk can be badly affect to the project. Hence proper risk management plan needed. As Clampdown Developments Ltd Company is new for this project, the assistance from the capable people should be taken in order to success this project. Among the advantages of this project; the loan can be obtained from the bank- risk of the company is reduced , and two years of grace period is given in order to complete the project . For the analytical purposes the period of project is selected as 20 years, but as NPV shown high positive value, this project benefits can be obtained with short period of time.
  • 39.
    35 6 Bibliography Alternative Energy,2011. Small Hydropower Market. [Online] Available at: http://altenergymag.com/content.php?post_type=1685 [Accessed 3 2015]. Amazing lanka, 2007. Dotulu Ella Falls. [Online] Available at: http://amazinglanka.com/wp/dotulu-ella/ [Accessed 04 2015]. Australian Government, 2010. Risk Management – Principles and Guidelines. [Online] Available at: http://www.finance.gov.au/sites/default/files/COV_216905_Risk_Management_Fact_Sheet_FA3_23 082010_0.pdf [Accessed 04 2015]. B.W.H. Akbo Rupasinghe and S.N. de Silva, 2007. Environtemental Impacts of mini Hydropower project. [Online] Available at: http://www.ahec.org.in/links/International%20conference%20on%20SHP%20Kandy%20Srilanka%20 All%20Details%5CPapers%5CEnvironmentsal%20Aspects-B%5CB21.pdf [Accessed 03 2015]. Board of Investement, Sri Lanka, 2014. Tax Incentives in Sri Lanka - 2013. [Online] Available at: http://www.investsrilanka.com/setting_up_in/tax_incentives [Accessed 03 2015]. CDM Executive Board, 2003. Small Hydropower Projects at Alupola and Badulu Oya. [Online] Available at: https://cdm.unfccc.int/filestorage/1/L/F/1LF70D3E3O4NDPP9OG1VHZBHM2TS6M1/PDD%20- %20Alupola%20Badulu%20hydropower%20projects.pdf?t=ZHJ8bm1oOTdyfDBz1rT6lN7hm2tcI3f1lG RB [Accessed 02 2015]. Ceyloan Electricity Board, 2014. Opportunities for Renewable Energy Development. [Online] Available at: http://www.ceb.lk/sub/db/op_ncretariff.html [Accessed 03 2015]. Daily FT, 2015. Uma Oya Project - More damages than benifits. [Online] Available at: http://www.ft.lk/2015/03/27/uma-oya-project-more-damages-than-benefits/ [Accessed 04 2015]. Delete, 2011. Sustainable Energy Authority of Sri Lanka. [Online] Available at: http://www.energy.gov.lk/pdf/guideline/Grid_Renewable.pdf [Accessed 04 2015].
  • 40.
    36 Department of Meteorology,2012. Average annual Rainfall. [Online] Available at: http://www.climatechange.lk/maps/annualavragerainfall.jpg [Accessed 03 2014]. DFCC Bank, 2015. DFCC Green Energy Loan. [Online] Available at: http://www.dfcc.lk/eib-green-energy-loan [Accessed 04 2015]. DFCC Consulting Private Ltd., 2007. Renewable Power Generation Sri Lanka. [Online] Available at: https://www.esmap.org/sites/esmap.org/files/8252009101046_srilanka.pdf [Accessed 04 2015]. Energy Pedia, 2015. Hydro Power Basics. [Online] Available at: https://energypedia.info/wiki/Hydro_Power_Basics [Accessed 03 2015]. Europian Soil Portrl, 2011. The Soils Maps of Asia. [Online] Available at: http://eusoils.jrc.ec.europa.eu/esdb_archive/eudasm/asia/images/maps/download/LK2000_SO.jpg [Accessed 04 2015]. Fundamentals of Pumps , 2010. TURBINE SELECTION CHARTS. [Online] Available at: http://www.pumpfundamentals.com/turbine%20selection%20chart.htm [Accessed 03 2014]. Geoinstability, 2014. Seasonal Rain falls. [Online] Available at: https://geoinstability_earthquake.files.wordpress.com/2014/12/seasonal-rainfall.png [Accessed 03 2015]. Ikman.lk, 2015. Land for sale in Kithulgala. [Online] Available at: http://ikman.lk/en/land-in-kitulgala-for-sale-kegalle-93 [Accessed 04 2015]. Jorge Cunhaa , Paula Ferreiraa, 2013. Risk Analysis of Small Hydro Plant. [Online] Available at: http://repositorium.sdum.uminho.pt/bitstream/1822/25958/1/cunha_ferreira_IECC_full_paper.pdf [Accessed 04 2015]. M.M.C. Ferdinando, R.J. Gunawardana, CEB, 2015. Electricity Generation from Renewable Energy Sri Lanka. [Online] Available at: http://www.lankagaslk.com/uploads/1/0/4/7/1047656/electricity_generation_from_renewable_en ergy_in_sri_lanka-future_directions.pdf [Accessed 04 2015]. Micro Hydro Power, 2012. Hydropower basics. [Online] Available at: http://www.microhydropower.net/basics/components.php [Accessed 04 2015].
  • 41.
    37 Ministry of Powerand Energy Sri Lanka, 2015. The ten year energy sector development plan launched. [Online] Available at: http://powermin.gov.lk/english/?p=3502 [Accessed 04 2015]. Moving to work, 2011. Risk Management. [Online] Available at: http://www.movingtoworkofhighervalue.com/2011/11/ [Accessed 3 2015]. Public Utilities Commision of Sri Lanka, 2011. National Policey for Off-Grid Hydro Power Generation. [Online] Available at: http://www.pucsl.gov.lk/english/wp- content/themes/pucsl/pdfs/NATIONALPOLICYFOROFF.pdf [Accessed 02 2015]. Public Utilities Commission of Sri Lanka, 2013. Grid Interconnection Mechanisms for Off-Grid. [Online] Available at: http://www.pucsl.gov.lk/english/wp-content/uploads/2013/06/Grid-Interconnection- mechanisms-for-off-grid-electricity-schemes.pdf [Accessed 04 2015]. Silk Road Private Limited, 2012. Mini Hydro Power. [Online] Available at: http://www.silkroad.lk/mini_hydro_power_energy_srilanka.htm [Accessed 03 2015]. Sri Lanka Sustainable Energy Authority, 2011. ON-GRID RENEWABLE ENERGY DEVELOPMENT. [Online] Available at: http://www.energy.gov.lk/pdf/guideline/Grid_Renewable.pdf [Accessed 04 2015]. Sri Lanka Travel and Tourism, 2013. Waterfalls of Sri Lanka. [Online] Available at: http://www.srilankatravelandtourism.com/beautiful/waterfalls/waterfalls-srilanka.php [Accessed 03 2015]. Trading Economics, 2015. Sri Lanka Interest Rate. [Online] Available at: http://www.tradingeconomics.com/sri-lanka/interest-rate [Accessed 04 2015]. What is Risk Management, 2015. Risk Management. [Online] Available at: http://www.whatisriskmanagement.net/ [Accessed 04 2015].