More Related Content
PDF
Moteki jmsd ftalksession-130228mod PDF
Moteki keio science-talksession_130511small PDF
パプアニューギニア沖沿岸湧昇とエルニーニョの関係:ブルーアース2010講演スライド PDF
PDF
Vertical structure and occurrence patterns of the cross-equatorial northerly ... PDF
論文概要:異なるENSOおよびMJO位相における赤道横断北風サージの鉛直構造と発生パターン PPTX
"Ocean mixed layer variation by MJOs during Pre-YMC2015 & YMC2017" Moteki MSJ... PPT
15A.5 Drastic Thickening of the Barrier Layer Off the Western Coast of Sumatr... More from 耕作 茂木
PPTX
PPT
Science project institute motesaku170805 PPT
PPT
Moteki ymc seminor170406 Kim et al. 2016 JC PPT
Moteki blue earth170303 drastic deepening of the barrier layer off the wester... PPT
東京都立大山高等学校・職業紹介161215 気象学者・茂木耕作 PPT
Nagai motesaku world161208 PPT
Pre-YMC観測期間中の MJO通過時における スマトラ西岸沖 バリアレイヤー構造の急変 Moteki ms jfall161026 PPT
バリアレイヤー形成過程 海洋学会(鹿児島大学) Moteki osj160912 PPTX
Moteki bosai sanjucy160729 PPT
Moteki2016 researchstrategy モテサクの実績と計画と野望 2016 PPTX
モテサクが純粋に思うこと(MJO)のお話 ラジオっぽいTV1000回記念@パンダスタジオ 160703 PDF
PDF
観測船みらい船内セミナー Moteki151119 mr1504seminar PDF
MJOの東進機構 Moteki msj cindy-151030 PDF
MJOの東進機構 Moteki msj cindy-151030 PDF
特命戦隊・災害バスターズ、メンバー募集(・∀・) Moteki saigai busters150822 PDF
特命戦隊 災害バスターズ Moteki saigai busters150822 PDF
講演する研究者自身の可視化による防災啓蒙 Moteki vsj150722 PDF
災害バスターズ 横浜市南区公会堂 Moteki saigai busters150717 FORA-WNP30による 東シナ海の混合層変動
- 1.
- 2.
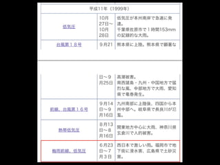
の梅雨前線 停滞期間 (降水量 )
の の さ黄海高気圧 寒気 強
の の さ黄海 海面水温 低
バリアレイヤーの さ強
の長江 淡水流入量
の大陸上 降水量
のもくろみ昨年
- 3.
- 4.
- 5.
- 6.
の の さ黄海高気圧寒気 強
の の さ黄海 海面水温 低
の対馬暖流 北上
地表 Qv 増大
の九州 大雨事例
の今年 路線変更
- 7.
- 25.
- 26.
- 120.
の梅雨前線 停滞期間 (降水量 )
の の さ黄海高気圧 寒気 強
の の さ黄海 海面水温 低
バリアレイヤーの さ強
の長江 淡水流入量
の大陸上 降水量
- 121.
の の さ黄海高気圧寒気 強
の の さ黄海 海面水温 低
の対馬暖流 北上
地表 Qv 増大
の九州 大雨事例