Industrial Visit to V-GUARD Industries Ltd



1. Introduction

                     V-Guard Industries Ltd is a major electrical appliances manufacturer in India, and
          the largest in the state of Kerala with an annual turnover of 7 billion. Established in 1977,
          from the vision of one man Kochouseph Chittilappilly, V-Guard is nurtured by his quality
          consciousness, passion for hard work and the will to succeed.V-Guard continues to
          remain at the helm through rigorous research and development. R&D labs at Cochin and
          Coimbatore explore and reinvent existing products and design. R&D for electronic
          products and electric geysers are carried out in Cochin while electro-mechanical
          products, electrical wires and solar water heaters are the strong point of the Coimbatore
          R&D lab. State of the art production centers ensure consistency and quality throughout
          the product range.

2. History of the Organization

     2.1. History


                      The foundation of V-GUARD was laid with the formation of a Partnership
           Concern viz. Premiere Electronics by the Promoter in the year 1977 which was engaged
           in the business of manufacturing and marketing voltage stabilizers under the brand name
           "V-Guard". In the year 1992, Premier Electronics, the partnership concern was dissolved
           and Mr. Kochouseph Chittilappilly continued the business as a proprietary concern.

          Also, in the year, 1985, Mr. Kochouseph Chittilappilly started another proprietorship
          concern by the name of M/s Prompt India for marketing of the products under the brand
          name of V-Guard. Subsequently, M/s Prompt India changed its name to M/s V-Guard
          Industries.

          On February 12, 1996, the Company was incorporated under the name of "V-Guard
          Industries Limited" under the Companies Act, 1956, with the Registration No. 09-10010
          of 1996 having its registered office at 44/1037, Little Flower Church Road, Kaloor,
          Cochin- 682017, Kerala, India.

          With effect from 1st April, 1996, the company took over the business of the proprietary
          concern i.e. M/s V-Guard Industries, ongoing concern basis for a lump sum consideration

                                                     2
Government Polytechnic College Kumily
Industrial Visit to V-GUARD Industries Ltd



          of Rs.234 lakhs and carried on the business of the firm namely manufacturing and
          marketing of electronic and electro mechanical appliances.

          With effect from Novermber 15, 2001 the Company was converted into a private limited
          company and again got converted into a public limited company on August 1, 2007 and
          received a fresh certificate of incorporation in the name of "V-Guard Industries Limited".

          The company now has diversified into a multi-product company which now
          manufactures and markets Electronic Voltage Stabilizers, Monobloc, Jet, Submersible,
          Compressor Pumps and Electric Motors, Insulated Electrical Cables (House Wiring,
          Industrial), Electric Storage & Instant Water Heaters, Solar Water Heaters, UPS, Electric
          Fans and is also in generation of Power in a small way.

     2.2. Milestones


          1977       : Mr.KochousephChittilappilly begins Premier Electronics withan investment of
                     one lakh. He had just twoemployees. Two Refrigerator Stabilizers were
                     manufactured each day.

          1980       : Launched AC Stabilizers.

          1982       : Started another unit called Universal Electronics.

          1983       : Started Supreme Electronics

          1985       : Started Electro Controls

          1986       : Started Prompt India. Opening of Tamil Nadu branch, followed by a branch in
                     Karnataka.Prompt India started marketing Stabilizers in the brand name of V-
                     Guard.

          1987       : Launched Servo-Controlled Stabilizers.

          1989       : Prompt India converted into V-Guard Industries

          1990       : Launched Quartz Clocks.

          1991       : New branch office in Andhra Pradesh

                                                       3
Government Polytechnic College Kumily
Industrial Visit to V-GUARD Industries Ltd



          1992       : V-Star Creations unveils Branded Churidars unique in thecountry.

          1996       : V-Guard Industries becomes a Public Limited Company.Launched V-Guard
                     Water Heaters and Wiring Cables.

          1997       : Launched Aquatron, an Electronic Water Level Controller for overhead water
                     tanks.

          1998       : Launched UPS (Online & Offline).

          1999       : Launched Digital Stabilizer, V-Guard Cable manufacturing unit inaugurated at
                     Coimbatore.

          2000       : Veega Land, South India‟s major amusement park is openedat Cochin.

          2000       : Turnover crosses INR 1000 Million Mark.

          2001       : Launched Compressor Pumps.

          2001       : Company is converted into Private Limited for better maneuverability.

          2002       : Launched V-Guard Solar Water Heaters.

          2003       : Solar Water Heater manufacturing unit and Electro Mechanical Works for
                     manufacturing pumps both in Coimbatore becomes operational.

          2003       : 2*230 KW Wind Mills goes operational in Erode District,Tamil Nadu.

          2005       : Launched Solar Water Heaters with Evacuated Glass Tube Collector
                     Technology.

          2005       : Turnover crosses INR 1500 Million Mark.

          2005       : Opening of 2nd amusement park “Wonderla” at Bangalore

          2006       : Shri Mithun K Chittilappilly joins V-Guard as ExecutiveDirector

          2006       : Launched V-Guard Fans

          2006       : Branch Office in Hubli, Bhubanaswar and Pune.

                                                     4
Government Polytechnic College Kumily
Industrial Visit to V-GUARD Industries Ltd



          2007       : Branch office at Vijayawada, Bhopal, Kala Amb and Vadodara. Turnover
                     crosses INR2400 Million Mark. V-Guard Industries becomes a Public Limited
                     Company. Branch Office at Kanpur, Nagpur, Raipur,Jamshedpur, Kolkata,
                     Ludhiana, Jaipur.

          2008       : Listed in BSE & NSE. Launched Inverters/DUPS&LT Cables.

          2009       : Opened New LT Cable Factory at Coimbatore and Wire &Cable factory at
                     Kashipur.

          2009       : Opened Manufacturing facility for Water Heaters and Fans at Kala Amb, HP.

          2010       : Opened new Corporate Office at Vennala, Cochin.

          2010       : Formation of SCM division for better control in purchase and distributions.

          2010       : Turnover crosses 4600 million marks.

          2011       : Turnover crosses 7263.5 million marks.

          2011       : New branch offices in Ghaziabad, Dehradun, Patna andChandigarh

          2012       : New branch office in Guwahati

          2012       : Turnover crosses 10,000 million marks

          2012       : April 1st ,Board of V-Guard restructured with, Shri Kochouseph Chiittilappilly
                     as Executive ViceChairman and Shri Mithun Chittilappilly asManaging Director

     2.3. Corporate Governance Philosophy


                      Corporate governance is all about commitment to values and ethical business
           conduct. It encompasses adhering effectively to the governing laws, procedures,
           practices and the implicit rule that determines a management‟s ability to make sound
           decisions in the best interest of all stakeholders viz, shareholders, customers, employees,
           creditors, the suppliers etc. At V-Guard Industries Limited, both the Board of Directors
           and the Management are committed to the adoption of best governance practices and its
           adherence in the true spirit, at all times. The Corporate Governance arrangements of the

                                                       5
Government Polytechnic College Kumily
Industrial Visit to V-GUARD Industries Ltd



           Company are under constant review. The Board of Directors performs the pivotal role in
           the governance system and constantly reviews the existing practices adopted and strive
           to improve them in the best interest of all stakeholders. The decision making process at
           the Company is transparent and documentary evidence is available for each and every
           transaction of the Company. The Board has also formed various sub-committees and
           defined guidelines and formulated framework for the meetings of the sub-committees.
           The members of these sub-committees discuss and deliberate the matters and proposals
           which are coming within their terms of reference and provide its recommendation to the
           Board to take accurate decisions. The Board also ensures that accurate and timely
           financial and strategic information are given to the present and potential investors. The
           Company is in compliance with the guidelines on Corporate Governance as stipulated
           under Clause 49 of the Listing Agreement executed with Stock Exchanges where the
           shares of the Company are listed.

3. Area of expertise

                     Amalgamating digital technology in to everyday life is the main area of expertise
          of V-GUARD Industries Limited. The company‟s product basket has the following
          categories of products.

                     Voltage Stabilizers
                     Wiring Cables
                     Pumps
                     Motors
                     Geysers & Water Heaters
                     Fans & UPS
                     Switch Gears & Induction Cookers
                     Power control cables
                     Digital UPS
                     Inverters & Batteries
                     Switch gears
                     Distribution Boards


                                                     6
Government Polytechnic College Kumily
Industrial Visit to V-GUARD Industries Ltd




Voltage Stabilizers- The largest selling stabilizer brand in India and trusted by millions, V-Guard
stabilizers offer the best technology with features like automatic restart, turn-on delay, time-
delay system and high-low voltage cut off that provide efficient and reliable protection for
electronic appliances against voltage problems.

      v-guard stabilizers are unmatched in every sense. It‟s 'jellybean' design is registered to
prevent cheap imitations‟-guard stabilizers come in different capacities for different applications
like Air Conditioner,LCD TV, Music System, Refrigerator, washing machine, Microwave oven
and treadmill. Main line stabilizers are available for general purposes.

Wiring Cable - V-Guard cables are manufactured in a fully automated ISO 9001 certified factory
at Coimbatore and Kashipur complying with world class quality standards. ISI marked V-
GUARD cables are come with HFT technology, 3 – layer insulation and length assurance seal in
every 90 meters. These high quality cables ensure complete and reliable protection against all
electricity hazards. Multi – core flat, round, LT power cables and control cables are also
available. All cables are available in FR and FRLS variants.

                                                  7
Government Polytechnic College Kumily
Industrial Visit to V-GUARD Industries Ltd




          Better flexibility
          Fire retardant
          ISI certified
          Low resistance
          Short circuit proof
          Assured length
          Triple layer
          HFT technology

Power and Control Cables – V-GUARD‟s power and control cables are manufactures in a fully
– automated ISO 9001 certified factory in Coimbatore and comply with world class quality
standards. All cable designs confirm to IS : 7098 (Part 1) for XLPE and IS:1554 (Part 1). For
PVC insulated cables, for working voltages up to including 1.1 KV. These high quality cables
ensure complete and reliable protection against electricity hazards. V-GUARD LT power and
control cables come in armored and unarmored variants.

Pumps - Ultra efficient V-Guard pumps with high speed pumping technology can pump water
even from the deepest of wells very quickly, hence saving time and electricity. vguard pumps are
made from top-grade castings, fine components and high quality aluminum. With a wide
application range, these pumps are available in more than 400 models ranging from 0.25 to 25
HP (including 3-phase models) for domestic, agricultural and commercial purposes

          Conforming to international standards
          Wide dealer network
          Extensive and well-equipped service center network
          Cost-effective and Star-rated models
              SINGLE PHASE PUMPS                 3 PHASE PUMPS            MOTORS
              SELF PRIME                         CENTRIFUGAL              THREE PHASE MOTOR
                                                 MONOBLOCK PUMPS
              CENTRIFUGAL                                                 SINGLE PHASE MOTOR
              OPEN WELL SUBMERSIBLE              OPEN WELL
                                                 SUBMERSIBLE PUMPS        SINGLE PHASE
              TUBE WELL SUBMERSIBLE                                       COMMERCIAL MOTOR
                                                 BORE WELL
              JET PUMPS AND                      SUBMERSIBLE PUMPS        COOLING TOWER
              COMPRESSOR                                                  MOTOR
                                                   8
Government Polytechnic College Kumily
Industrial Visit to V-GUARD Industries Ltd



     Geyser / Water Heaters - V-Guard offers a wide range of instant and storage model water
     heaters that combine quality and technology. Our latest „Energy Saving Technology‟ with 5-
     star rating saves up to 50% energy and the „ Penta Protection System „ assures maximum user
     safety. The outer body is made of high-quality ABS and powder-coated metal. V-guard
     water Heaters are available in 1,6,10,15,25,35,50,80 and 100 liter capacities in different
     models like Electric Water Heater, Gas water Heater and Immersion Heater, to suit your
     bathrooms and kitchens.

                Penta Protection System
                Elegant Design
                ISI Accredited
                „Energy Saving „ technology
                ABS Body




     Solar Water Heaters - V-GUARD solar water heaters with international ETC (Evacuated
     Tube Collector) technology are way ahead of the competition, in terms of quality, technology
     and efficiency. The ETC system facilitates efficient absorption and utilization of solar
     energy, with minimal heat loss. Approved by the Ministry of New and Renewable Energy
     (MNRE) , V-GUARD solar water heaters are eco-friendly and non-polluting as they do not
     consume electricity or fuel to heat water. Suitable for domestic and commercial purposes, v-
     guard solar water heaters are available in 100,125,150,200,300,500,1000,2000,3000,4000
     and 5000 LPD capacities.Manufacturing of V-guard          water heaters takes place in an ISO
     Certified factory in Coimbatore.
                High-quality components
                International technology standards
                Evacuated Tube Collector
                Lifetime Investment


     Fans - V-Guard fans come with unique „high –Angle technology‟ and specially designed
     blades that facilitate „full-coverage‟ of cool breeze in the entire room. The sleek metal



                                                     9
Government Polytechnic College Kumily
Industrial Visit to V-GUARD Industries Ltd



     painted body and stylish design, and add a touch of class to the interiors. V-guard fans are
     available in different models and colors.
                Double Ball Bearings
                Powder Coated /Metallic Finish
                Rust resistant
                Consistent performance




     Digital UPS, Inverter, Batteries and Trolley - An innovative power back up device , V-
     Guard digital UPS , designed and developed by V-guard‟s ISO 9001-2008 Certified R&D,
     comes with the latest technology and unique features to manage power failures efficiently.

      Designed for contemporary living, V-Guard digital UPS, compared to ordinary generators is
     stylish in looks, ultra-compact, light-weight, noise-free, pollution-free and can be kept
     indoors.

      Made from high quality components , v-guard digital UPS is equipped with advanced
     Micro-Controller based line interactive technology and a host of features like MOSFET
     based power stage with PWM output , FRCM (fly-back Reactance Charging AluminMethod)
     with UST (Uni Polar Switching Technology) for uninterrupted back-up during power
     failures.




     Switch Gears – V-Guard switch gears have been designed with world class tripping
     mechanisms to ensure maximum safety. Manufactured to deliver excellence in quality and
     reliability, our range of switchgears cover MCBs, RCCBs and isolators varying in number of
     poles and ratings to suit every requirement.

                Fully confirming to IEC international standards
                High quality molded casing with superior thermal and dielectric properties
                Improved and rugged design of operating mechanism.
                State-of-art arc running system


                                                    10
Government Polytechnic College Kumily
Industrial Visit to V-GUARD Industries Ltd



     Distribution Board–V-Guard distributions boards are fabricated out of high quality cold
     rolled and closed annealed metal sheets from domain leaders with an attractive and compact
     design. Phase selector DBs, Plug and sockets and MCB enclosures are also available.
                Designed with the objective of easy assembling and inside wiring
                High quality surface treatment and superior powder coating.
                Enhanced protection against corrosion.
                Attractive color shades and aesthetic design to improve the appeal of your interiors.
                Suitable for flush and surface mounting




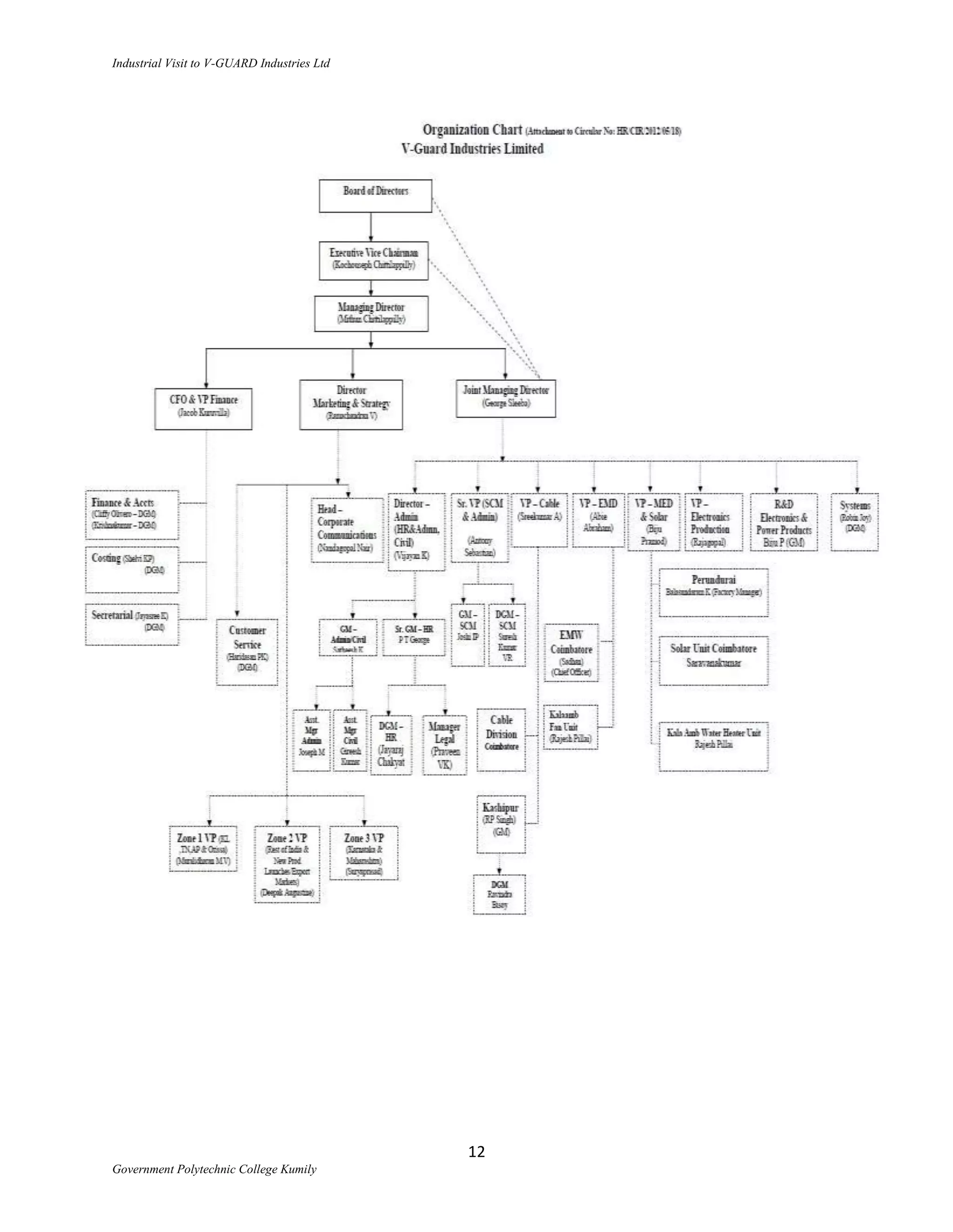
4. Organizational Structure

     4.1. Departmental Profile

                      Customer service department
                      Electronic and new projects department
                      Electro mechanical department
                      Finance and accounts department
                      Human resource and administration department
                      Mechanical and electrical department
                      Marketing department
                      Supply chain management
                      Systems department




     4.2. Organizational Hierarchy




                                                      11
Government Polytechnic College Kumily
Industrial Visit to V-GUARD Industries Ltd




                                             12
Government Polytechnic College Kumily
Industrial Visit to V-GUARD Industries Ltd



5. Locations




6. Nature of the Organization

          At V-Guard the principles that motivated the company‟s success remain unchanged: The
     passion of our early years and our quest for excellence. Through stringent quality measures,
     reliable products, talented people and a responsible approach to business and global
     citizenship we continue to steadily capture the hearts of the people.


     6.1. Vision

          “Let us endeavor to make V-GUARD a trusted household name”



                                                  13
Government Polytechnic College Kumily
Industrial Visit to V-GUARD Industries Ltd



     6.2. Mission

                     To offer a range of products at affordable prices, which add to comfort of life
          through saving in manual labor, time and energy or force entertainment. To make our
          products meet international quality standards and provide trouble free performance. To
          adopt designs, which support timely and efficient post sale service. To continuously
          innovate and add values to our products, if needed with technical collaboration. To
          continuously assess and improve customer service.

     6.3. Social Responsibility

                     Extending a hand in support of education
                     The Thomas Chittilapilly Trust
                     Shantimandiram; an old age home for women
                     Kerala industrialist donates kidney to save a life
                     Social Welfare Fund- an employee CSR activity
                     Stabilizer SHG activity




7. Experience

          It was a 14 days unique experience for me in the V-GUARD corporate office situated in
     Vennala, Ernakulam, where the data from the branches all over India were processed. The
     office starts at 9:00 AM in the morning and continues till 6:00PM in the evening. The code of
     conduct for employees are clearly defined and well understood by the employees. Dress code
     for each gender is well defined on week days and Saturdays.

          Every employee selected in to the V-GUARD family is initially placed on probation for a
     period of six months. A detailed appointment order shall be issued setting out the terms and
     conditions of appointment. Upon joining, employees shall submit a fresh set of Bio-data in
     the prescribed form together with a joining letter in his/her own handwriting. After the initial
     induction training, the new employees are sent to their respective departments for the on-the-
     job training.

          The following schemes are implemented for the benefit of employees.

                                                      14
Government Polytechnic College Kumily
Industrial Visit to V-GUARD Industries Ltd




                     Bonus
                     Medical Reimbursement
                     LTA (Leave Travel Assitance)
                     Gratuity
                     EDLI Coverage
                     Term Loan
                     Financial assistance for higher education
                     Educational allowances to employees children
                     Benevolent funds
                     V-GUARD award for excellence




8. Knowledge Accrued


          It is no exaggeration to say that Chittilappilly has molded entrepreneurs in V Guard and
     placed them as heads of various business units. Mr. Vijayan, the GM of V Guard industries,
     Mr. Jayaraj, AGM in charge of Veegaland, Chittilappilly‟s wife Sheela, who is looking after
     the operations of V Star garments, and their elder son who is heading Bangalore Veegaland
     project are examples of that. Vijayan is now a Director of the company‟s board. His style of
     initial hand holding, nurturing and giving autonomy facilitate the process of grooming such
     entrepreneurs. Managing by exception is his mantra. He never wanted to create two classes
     of employees having conflicting goals and values. One step to ensure this was to avoid
     inducting any relative of his into the V Guard group. He strongly believed that favoritism and
     partiality would inject poison into the positive attitude of his loyal employees. This is very
     well known to his empowered subordinates who select and induct new employees into the
     group, so that they go by merit and not by favoritism. One outcome of the outsourcing
     strategy was that V Guard has only just 50 workers out of the 450 permanent employees. The
     remaining 400 are managerial and supervisory staff. V Guard‟s compensation scheme is
     benchmarked with that of a scheduled bank. A graduate fresher gets Rs. 5,000 plus. A senior
     manager gets around Rs. 30,000. A number of MBAs are serving the organization in various



                                                     15
Government Polytechnic College Kumily
Industrial Visit to V-GUARD Industries Ltd



     positions. The GM, Mr. Vijayan, has no second thoughts in saying that Chittilappilly has 29
     created a family of trusted men in V Guard. The company management

          plays a significant role in meeting the personal needs of its employees. Fifty to sixty
     percent of V Guard‟s employees are deployed in the field organizing and integrating
     critically important supply chain processes. Chittilappilly wants the V Guard employees to be
     highly competent. No wonder, in January 2005, the account staff who are placed in branch
     offices and head office were given training in the VAT system of taxation of goods to cope
     with the requirements of new tax regime proactively.




                                                16
Government Polytechnic College Kumily
Industrial Visit to V-GUARD Industries Ltd



9. V-GUARD Facts & Figures




                                             17
Government Polytechnic College Kumily
Industrial Visit to V-GUARD Industries Ltd




10. Contribution

          The main suggestion I would like to point out during the V-GUARD industrial visit is the
    advertising methods they used to follow. In addition to print and visual media, they have to
    give importance to               social media advertising.” Since social networking web sites like
    facebook and twitter having more influence on people and most of them are spending more
    time in front of the computer, I believe that these kinds of advertising have much importance.


          As we know that “online marketing management” is an important branch of marketing
    management, they should think about the vast possibilities of internet marketing. V-GUARD
    can use SEO(Search Engine Optimization) techniques for the promotion of their products. By
    implementing SEO techniques, a user who is searching for a product; for example a voltage
    stabilizer, will get the website of V-GUARD Industries as the first result.


          By using online advertising, they can avoid intermediaries and can they can save on
    product cost which will certainly result on product cost.




                                                        18
Government Polytechnic College Kumily
Industrial Visit to V-GUARD Industries Ltd



11. Conclusion

          The Industrial Visit to V-Guard Industries helps learn a lot of things which I had never
     learned from my academics. The culture of the organization, office etiquettes and the unique
     management model will give a deep insight about the industry and definitely it will pave my
     way to success. During this visit I got the opportunity to familiar with the different products
     of V-GUARD Industries and how they reached what they are today; from a stabilizer making
     three-employee company. I took this opportunity to thank all the staffs of V-GUARD
     Industries and Government Polytechnic College, Kumily; without them, I couldn‟t have
     completed this Industrial Visit.




                                                 19
Government Polytechnic College Kumily
Industrial Visit to V-GUARD Industries Ltd



12. Reference


          1. V-GUARD HR Induction Manual; NO.1/2012
          2. Product Manual, V-GUARD – Ideate create innovate
          3. Annual Report V-GUARD 2010-2011
          4. Wikipedia
          5. www.vguard.in




                                             20
Government Polytechnic College Kumily

Final report

  • 1.
    Industrial Visit toV-GUARD Industries Ltd 1. Introduction V-Guard Industries Ltd is a major electrical appliances manufacturer in India, and the largest in the state of Kerala with an annual turnover of 7 billion. Established in 1977, from the vision of one man Kochouseph Chittilappilly, V-Guard is nurtured by his quality consciousness, passion for hard work and the will to succeed.V-Guard continues to remain at the helm through rigorous research and development. R&D labs at Cochin and Coimbatore explore and reinvent existing products and design. R&D for electronic products and electric geysers are carried out in Cochin while electro-mechanical products, electrical wires and solar water heaters are the strong point of the Coimbatore R&D lab. State of the art production centers ensure consistency and quality throughout the product range. 2. History of the Organization 2.1. History The foundation of V-GUARD was laid with the formation of a Partnership Concern viz. Premiere Electronics by the Promoter in the year 1977 which was engaged in the business of manufacturing and marketing voltage stabilizers under the brand name "V-Guard". In the year 1992, Premier Electronics, the partnership concern was dissolved and Mr. Kochouseph Chittilappilly continued the business as a proprietary concern. Also, in the year, 1985, Mr. Kochouseph Chittilappilly started another proprietorship concern by the name of M/s Prompt India for marketing of the products under the brand name of V-Guard. Subsequently, M/s Prompt India changed its name to M/s V-Guard Industries. On February 12, 1996, the Company was incorporated under the name of "V-Guard Industries Limited" under the Companies Act, 1956, with the Registration No. 09-10010 of 1996 having its registered office at 44/1037, Little Flower Church Road, Kaloor, Cochin- 682017, Kerala, India. With effect from 1st April, 1996, the company took over the business of the proprietary concern i.e. M/s V-Guard Industries, ongoing concern basis for a lump sum consideration 2 Government Polytechnic College Kumily
  • 2.
    Industrial Visit toV-GUARD Industries Ltd of Rs.234 lakhs and carried on the business of the firm namely manufacturing and marketing of electronic and electro mechanical appliances. With effect from Novermber 15, 2001 the Company was converted into a private limited company and again got converted into a public limited company on August 1, 2007 and received a fresh certificate of incorporation in the name of "V-Guard Industries Limited". The company now has diversified into a multi-product company which now manufactures and markets Electronic Voltage Stabilizers, Monobloc, Jet, Submersible, Compressor Pumps and Electric Motors, Insulated Electrical Cables (House Wiring, Industrial), Electric Storage & Instant Water Heaters, Solar Water Heaters, UPS, Electric Fans and is also in generation of Power in a small way. 2.2. Milestones 1977 : Mr.KochousephChittilappilly begins Premier Electronics withan investment of one lakh. He had just twoemployees. Two Refrigerator Stabilizers were manufactured each day. 1980 : Launched AC Stabilizers. 1982 : Started another unit called Universal Electronics. 1983 : Started Supreme Electronics 1985 : Started Electro Controls 1986 : Started Prompt India. Opening of Tamil Nadu branch, followed by a branch in Karnataka.Prompt India started marketing Stabilizers in the brand name of V- Guard. 1987 : Launched Servo-Controlled Stabilizers. 1989 : Prompt India converted into V-Guard Industries 1990 : Launched Quartz Clocks. 1991 : New branch office in Andhra Pradesh 3 Government Polytechnic College Kumily
  • 3.
    Industrial Visit toV-GUARD Industries Ltd 1992 : V-Star Creations unveils Branded Churidars unique in thecountry. 1996 : V-Guard Industries becomes a Public Limited Company.Launched V-Guard Water Heaters and Wiring Cables. 1997 : Launched Aquatron, an Electronic Water Level Controller for overhead water tanks. 1998 : Launched UPS (Online & Offline). 1999 : Launched Digital Stabilizer, V-Guard Cable manufacturing unit inaugurated at Coimbatore. 2000 : Veega Land, South India‟s major amusement park is openedat Cochin. 2000 : Turnover crosses INR 1000 Million Mark. 2001 : Launched Compressor Pumps. 2001 : Company is converted into Private Limited for better maneuverability. 2002 : Launched V-Guard Solar Water Heaters. 2003 : Solar Water Heater manufacturing unit and Electro Mechanical Works for manufacturing pumps both in Coimbatore becomes operational. 2003 : 2*230 KW Wind Mills goes operational in Erode District,Tamil Nadu. 2005 : Launched Solar Water Heaters with Evacuated Glass Tube Collector Technology. 2005 : Turnover crosses INR 1500 Million Mark. 2005 : Opening of 2nd amusement park “Wonderla” at Bangalore 2006 : Shri Mithun K Chittilappilly joins V-Guard as ExecutiveDirector 2006 : Launched V-Guard Fans 2006 : Branch Office in Hubli, Bhubanaswar and Pune. 4 Government Polytechnic College Kumily
  • 4.
    Industrial Visit toV-GUARD Industries Ltd 2007 : Branch office at Vijayawada, Bhopal, Kala Amb and Vadodara. Turnover crosses INR2400 Million Mark. V-Guard Industries becomes a Public Limited Company. Branch Office at Kanpur, Nagpur, Raipur,Jamshedpur, Kolkata, Ludhiana, Jaipur. 2008 : Listed in BSE & NSE. Launched Inverters/DUPS&LT Cables. 2009 : Opened New LT Cable Factory at Coimbatore and Wire &Cable factory at Kashipur. 2009 : Opened Manufacturing facility for Water Heaters and Fans at Kala Amb, HP. 2010 : Opened new Corporate Office at Vennala, Cochin. 2010 : Formation of SCM division for better control in purchase and distributions. 2010 : Turnover crosses 4600 million marks. 2011 : Turnover crosses 7263.5 million marks. 2011 : New branch offices in Ghaziabad, Dehradun, Patna andChandigarh 2012 : New branch office in Guwahati 2012 : Turnover crosses 10,000 million marks 2012 : April 1st ,Board of V-Guard restructured with, Shri Kochouseph Chiittilappilly as Executive ViceChairman and Shri Mithun Chittilappilly asManaging Director 2.3. Corporate Governance Philosophy Corporate governance is all about commitment to values and ethical business conduct. It encompasses adhering effectively to the governing laws, procedures, practices and the implicit rule that determines a management‟s ability to make sound decisions in the best interest of all stakeholders viz, shareholders, customers, employees, creditors, the suppliers etc. At V-Guard Industries Limited, both the Board of Directors and the Management are committed to the adoption of best governance practices and its adherence in the true spirit, at all times. The Corporate Governance arrangements of the 5 Government Polytechnic College Kumily
  • 5.
    Industrial Visit toV-GUARD Industries Ltd Company are under constant review. The Board of Directors performs the pivotal role in the governance system and constantly reviews the existing practices adopted and strive to improve them in the best interest of all stakeholders. The decision making process at the Company is transparent and documentary evidence is available for each and every transaction of the Company. The Board has also formed various sub-committees and defined guidelines and formulated framework for the meetings of the sub-committees. The members of these sub-committees discuss and deliberate the matters and proposals which are coming within their terms of reference and provide its recommendation to the Board to take accurate decisions. The Board also ensures that accurate and timely financial and strategic information are given to the present and potential investors. The Company is in compliance with the guidelines on Corporate Governance as stipulated under Clause 49 of the Listing Agreement executed with Stock Exchanges where the shares of the Company are listed. 3. Area of expertise Amalgamating digital technology in to everyday life is the main area of expertise of V-GUARD Industries Limited. The company‟s product basket has the following categories of products. Voltage Stabilizers Wiring Cables Pumps Motors Geysers & Water Heaters Fans & UPS Switch Gears & Induction Cookers Power control cables Digital UPS Inverters & Batteries Switch gears Distribution Boards 6 Government Polytechnic College Kumily
  • 6.
    Industrial Visit toV-GUARD Industries Ltd Voltage Stabilizers- The largest selling stabilizer brand in India and trusted by millions, V-Guard stabilizers offer the best technology with features like automatic restart, turn-on delay, time- delay system and high-low voltage cut off that provide efficient and reliable protection for electronic appliances against voltage problems. v-guard stabilizers are unmatched in every sense. It‟s 'jellybean' design is registered to prevent cheap imitations‟-guard stabilizers come in different capacities for different applications like Air Conditioner,LCD TV, Music System, Refrigerator, washing machine, Microwave oven and treadmill. Main line stabilizers are available for general purposes. Wiring Cable - V-Guard cables are manufactured in a fully automated ISO 9001 certified factory at Coimbatore and Kashipur complying with world class quality standards. ISI marked V- GUARD cables are come with HFT technology, 3 – layer insulation and length assurance seal in every 90 meters. These high quality cables ensure complete and reliable protection against all electricity hazards. Multi – core flat, round, LT power cables and control cables are also available. All cables are available in FR and FRLS variants. 7 Government Polytechnic College Kumily
  • 7.
    Industrial Visit toV-GUARD Industries Ltd Better flexibility Fire retardant ISI certified Low resistance Short circuit proof Assured length Triple layer HFT technology Power and Control Cables – V-GUARD‟s power and control cables are manufactures in a fully – automated ISO 9001 certified factory in Coimbatore and comply with world class quality standards. All cable designs confirm to IS : 7098 (Part 1) for XLPE and IS:1554 (Part 1). For PVC insulated cables, for working voltages up to including 1.1 KV. These high quality cables ensure complete and reliable protection against electricity hazards. V-GUARD LT power and control cables come in armored and unarmored variants. Pumps - Ultra efficient V-Guard pumps with high speed pumping technology can pump water even from the deepest of wells very quickly, hence saving time and electricity. vguard pumps are made from top-grade castings, fine components and high quality aluminum. With a wide application range, these pumps are available in more than 400 models ranging from 0.25 to 25 HP (including 3-phase models) for domestic, agricultural and commercial purposes Conforming to international standards Wide dealer network Extensive and well-equipped service center network Cost-effective and Star-rated models SINGLE PHASE PUMPS 3 PHASE PUMPS MOTORS SELF PRIME CENTRIFUGAL THREE PHASE MOTOR MONOBLOCK PUMPS CENTRIFUGAL SINGLE PHASE MOTOR OPEN WELL SUBMERSIBLE OPEN WELL SUBMERSIBLE PUMPS SINGLE PHASE TUBE WELL SUBMERSIBLE COMMERCIAL MOTOR BORE WELL JET PUMPS AND SUBMERSIBLE PUMPS COOLING TOWER COMPRESSOR MOTOR 8 Government Polytechnic College Kumily
  • 8.
    Industrial Visit toV-GUARD Industries Ltd Geyser / Water Heaters - V-Guard offers a wide range of instant and storage model water heaters that combine quality and technology. Our latest „Energy Saving Technology‟ with 5- star rating saves up to 50% energy and the „ Penta Protection System „ assures maximum user safety. The outer body is made of high-quality ABS and powder-coated metal. V-guard water Heaters are available in 1,6,10,15,25,35,50,80 and 100 liter capacities in different models like Electric Water Heater, Gas water Heater and Immersion Heater, to suit your bathrooms and kitchens. Penta Protection System Elegant Design ISI Accredited „Energy Saving „ technology ABS Body Solar Water Heaters - V-GUARD solar water heaters with international ETC (Evacuated Tube Collector) technology are way ahead of the competition, in terms of quality, technology and efficiency. The ETC system facilitates efficient absorption and utilization of solar energy, with minimal heat loss. Approved by the Ministry of New and Renewable Energy (MNRE) , V-GUARD solar water heaters are eco-friendly and non-polluting as they do not consume electricity or fuel to heat water. Suitable for domestic and commercial purposes, v- guard solar water heaters are available in 100,125,150,200,300,500,1000,2000,3000,4000 and 5000 LPD capacities.Manufacturing of V-guard water heaters takes place in an ISO Certified factory in Coimbatore. High-quality components International technology standards Evacuated Tube Collector Lifetime Investment Fans - V-Guard fans come with unique „high –Angle technology‟ and specially designed blades that facilitate „full-coverage‟ of cool breeze in the entire room. The sleek metal 9 Government Polytechnic College Kumily
  • 9.
    Industrial Visit toV-GUARD Industries Ltd painted body and stylish design, and add a touch of class to the interiors. V-guard fans are available in different models and colors. Double Ball Bearings Powder Coated /Metallic Finish Rust resistant Consistent performance Digital UPS, Inverter, Batteries and Trolley - An innovative power back up device , V- Guard digital UPS , designed and developed by V-guard‟s ISO 9001-2008 Certified R&D, comes with the latest technology and unique features to manage power failures efficiently. Designed for contemporary living, V-Guard digital UPS, compared to ordinary generators is stylish in looks, ultra-compact, light-weight, noise-free, pollution-free and can be kept indoors. Made from high quality components , v-guard digital UPS is equipped with advanced Micro-Controller based line interactive technology and a host of features like MOSFET based power stage with PWM output , FRCM (fly-back Reactance Charging AluminMethod) with UST (Uni Polar Switching Technology) for uninterrupted back-up during power failures. Switch Gears – V-Guard switch gears have been designed with world class tripping mechanisms to ensure maximum safety. Manufactured to deliver excellence in quality and reliability, our range of switchgears cover MCBs, RCCBs and isolators varying in number of poles and ratings to suit every requirement. Fully confirming to IEC international standards High quality molded casing with superior thermal and dielectric properties Improved and rugged design of operating mechanism. State-of-art arc running system 10 Government Polytechnic College Kumily
  • 10.
    Industrial Visit toV-GUARD Industries Ltd Distribution Board–V-Guard distributions boards are fabricated out of high quality cold rolled and closed annealed metal sheets from domain leaders with an attractive and compact design. Phase selector DBs, Plug and sockets and MCB enclosures are also available. Designed with the objective of easy assembling and inside wiring High quality surface treatment and superior powder coating. Enhanced protection against corrosion. Attractive color shades and aesthetic design to improve the appeal of your interiors. Suitable for flush and surface mounting 4. Organizational Structure 4.1. Departmental Profile Customer service department Electronic and new projects department Electro mechanical department Finance and accounts department Human resource and administration department Mechanical and electrical department Marketing department Supply chain management Systems department 4.2. Organizational Hierarchy 11 Government Polytechnic College Kumily
  • 11.
    Industrial Visit toV-GUARD Industries Ltd 12 Government Polytechnic College Kumily
  • 12.
    Industrial Visit toV-GUARD Industries Ltd 5. Locations 6. Nature of the Organization At V-Guard the principles that motivated the company‟s success remain unchanged: The passion of our early years and our quest for excellence. Through stringent quality measures, reliable products, talented people and a responsible approach to business and global citizenship we continue to steadily capture the hearts of the people. 6.1. Vision “Let us endeavor to make V-GUARD a trusted household name” 13 Government Polytechnic College Kumily
  • 13.
    Industrial Visit toV-GUARD Industries Ltd 6.2. Mission To offer a range of products at affordable prices, which add to comfort of life through saving in manual labor, time and energy or force entertainment. To make our products meet international quality standards and provide trouble free performance. To adopt designs, which support timely and efficient post sale service. To continuously innovate and add values to our products, if needed with technical collaboration. To continuously assess and improve customer service. 6.3. Social Responsibility Extending a hand in support of education The Thomas Chittilapilly Trust Shantimandiram; an old age home for women Kerala industrialist donates kidney to save a life Social Welfare Fund- an employee CSR activity Stabilizer SHG activity 7. Experience It was a 14 days unique experience for me in the V-GUARD corporate office situated in Vennala, Ernakulam, where the data from the branches all over India were processed. The office starts at 9:00 AM in the morning and continues till 6:00PM in the evening. The code of conduct for employees are clearly defined and well understood by the employees. Dress code for each gender is well defined on week days and Saturdays. Every employee selected in to the V-GUARD family is initially placed on probation for a period of six months. A detailed appointment order shall be issued setting out the terms and conditions of appointment. Upon joining, employees shall submit a fresh set of Bio-data in the prescribed form together with a joining letter in his/her own handwriting. After the initial induction training, the new employees are sent to their respective departments for the on-the- job training. The following schemes are implemented for the benefit of employees. 14 Government Polytechnic College Kumily
  • 14.
    Industrial Visit toV-GUARD Industries Ltd Bonus Medical Reimbursement LTA (Leave Travel Assitance) Gratuity EDLI Coverage Term Loan Financial assistance for higher education Educational allowances to employees children Benevolent funds V-GUARD award for excellence 8. Knowledge Accrued It is no exaggeration to say that Chittilappilly has molded entrepreneurs in V Guard and placed them as heads of various business units. Mr. Vijayan, the GM of V Guard industries, Mr. Jayaraj, AGM in charge of Veegaland, Chittilappilly‟s wife Sheela, who is looking after the operations of V Star garments, and their elder son who is heading Bangalore Veegaland project are examples of that. Vijayan is now a Director of the company‟s board. His style of initial hand holding, nurturing and giving autonomy facilitate the process of grooming such entrepreneurs. Managing by exception is his mantra. He never wanted to create two classes of employees having conflicting goals and values. One step to ensure this was to avoid inducting any relative of his into the V Guard group. He strongly believed that favoritism and partiality would inject poison into the positive attitude of his loyal employees. This is very well known to his empowered subordinates who select and induct new employees into the group, so that they go by merit and not by favoritism. One outcome of the outsourcing strategy was that V Guard has only just 50 workers out of the 450 permanent employees. The remaining 400 are managerial and supervisory staff. V Guard‟s compensation scheme is benchmarked with that of a scheduled bank. A graduate fresher gets Rs. 5,000 plus. A senior manager gets around Rs. 30,000. A number of MBAs are serving the organization in various 15 Government Polytechnic College Kumily
  • 15.
    Industrial Visit toV-GUARD Industries Ltd positions. The GM, Mr. Vijayan, has no second thoughts in saying that Chittilappilly has 29 created a family of trusted men in V Guard. The company management plays a significant role in meeting the personal needs of its employees. Fifty to sixty percent of V Guard‟s employees are deployed in the field organizing and integrating critically important supply chain processes. Chittilappilly wants the V Guard employees to be highly competent. No wonder, in January 2005, the account staff who are placed in branch offices and head office were given training in the VAT system of taxation of goods to cope with the requirements of new tax regime proactively. 16 Government Polytechnic College Kumily
  • 16.
    Industrial Visit toV-GUARD Industries Ltd 9. V-GUARD Facts & Figures 17 Government Polytechnic College Kumily
  • 17.
    Industrial Visit toV-GUARD Industries Ltd 10. Contribution The main suggestion I would like to point out during the V-GUARD industrial visit is the advertising methods they used to follow. In addition to print and visual media, they have to give importance to social media advertising.” Since social networking web sites like facebook and twitter having more influence on people and most of them are spending more time in front of the computer, I believe that these kinds of advertising have much importance. As we know that “online marketing management” is an important branch of marketing management, they should think about the vast possibilities of internet marketing. V-GUARD can use SEO(Search Engine Optimization) techniques for the promotion of their products. By implementing SEO techniques, a user who is searching for a product; for example a voltage stabilizer, will get the website of V-GUARD Industries as the first result. By using online advertising, they can avoid intermediaries and can they can save on product cost which will certainly result on product cost. 18 Government Polytechnic College Kumily
  • 18.
    Industrial Visit toV-GUARD Industries Ltd 11. Conclusion The Industrial Visit to V-Guard Industries helps learn a lot of things which I had never learned from my academics. The culture of the organization, office etiquettes and the unique management model will give a deep insight about the industry and definitely it will pave my way to success. During this visit I got the opportunity to familiar with the different products of V-GUARD Industries and how they reached what they are today; from a stabilizer making three-employee company. I took this opportunity to thank all the staffs of V-GUARD Industries and Government Polytechnic College, Kumily; without them, I couldn‟t have completed this Industrial Visit. 19 Government Polytechnic College Kumily
  • 19.
    Industrial Visit toV-GUARD Industries Ltd 12. Reference 1. V-GUARD HR Induction Manual; NO.1/2012 2. Product Manual, V-GUARD – Ideate create innovate 3. Annual Report V-GUARD 2010-2011 4. Wikipedia 5. www.vguard.in 20 Government Polytechnic College Kumily