Light the Void
                                              LIGHT THE              VOID
                                              MUSEUM AS A PLATFORM
                                              Domus Academy. MID 2010. Final Project
                                              Fanny M. Gonzalez




Thursday, October 14, 2010
Context



                             The need for merging INFORMATION & PHYSICAL objects as
                                              two things working together in real time




Thursday, October 14, 2010
Problem

                                        The museum as an individual centered space.
                             “Predictable Experience”. Lack of recreational meanings.




Thursday, October 14, 2010
Inspirations

      WORKSHOP




      DONATIONS




             GAMING

Thursday, October 14, 2010
IDEA
                             AN INTERACTIVE “WORKSHOP”
                             SYSTEM THAT COULD ENHANCE THE
                             EXPERIENCE OF THE MUSEUM IN A
                             SPATIAL WAY TRIGGERING THE
                             INTERACTION BETWEEN PEOPLE.




Thursday, October 14, 2010
Objective[S]
  1. Creating a new way of EXPERIENCING artwork.
  2. Having a platform not only for knowing the [hi]story behind each sculpture but
  also understanding in depth the importance of his technics within one specific
  sculpture by creating a STORYTELLING.
  3. Having a TANGIBLE interactive installation embeded into space that can merge the
  information obtained with the museum atmosphere. This would be an opportunity to
  make the user feel identified with the museum as there would be a “piece” talking
  about them.
  4. Sharing with other users as part of the idea.
  5. The whole system [uncontiously] will keep track of the path of each user.




Thursday, October 14, 2010
./-*&)/'
                                        +2 )'
                                 5# /1$/                   0123&''+2)$"
                               $) & )
                             4 )6               =+
                              62                  1'                                -$"'
                                                       /#                    )*+,+
                                                                                   *
                                                          /+               (
                                                             >&
                                                                #
                                ?12-@'
                                                                                   !""#$%&'


                                       USER[S]
                                                                               :
                                                                                 )2
                                                                                    ;"
                                                                                      &*
                                                                #B+'+/2&


                                                                                           %$
                78+'62)&6/&*#9'&1                                                            <"
                                                                                               &#
                                                              A&%-"$1




                                                                                                 -'
                                                                                                      &1


Thursday, October 14, 2010
CORE OF THE SYSTEM                                                  Feducial Camera
                                                  RFID Codes
                                                                      Proyection




  Camera
                                                                             DURING THE WORKSHOP
  RFID sensor                                                                IN THE MUSEUM
  RFID transciver
  Touch Screen
  WIFI


                             AFTER THE WORKSHOP
  Feducial Code              IN THE MUSEUM


                                                     MUSEO BERROCAL

                             AFTER THE WORKSHOP
                             AT HOME




Thursday, October 14, 2010
Experience
Narration within a narration
                                             7#8.$,95$5(11(#&,5                !"#$%&'$#()*$(+,-#$
                                                                               #%"$./-)0#-1"$234
                                                                               $(1"$),,*&56

                             <&./,="1$#%"$
                                                                  !"(15$&5$:"0#%$
                              ./-)0#-1"                           (+,-#$&#




                                                                             .%(1";




Thursday, October 14, 2010
Experience
How    ?




                             VISUAL   AUDITIVE

Thursday, October 14, 2010
Experience                                                      5:08:30
                                                                                                                            Narration
                                                                                                                                            Puzzle Game


  IDEAL DEVICE:                                                                                                     Scan the sculpture
  Design for the IDEA. Di erent possibilities for wearability.
                                                                                                                        Get the Quest

                                                                                         Other player’s   y                                           y
                                                                                                              Ask someone            Ask for a Hint       Get a Hint
                                                                                         answer
                                                                                                                        N               N

                                                                                                                        Answer
                                                                                                                    R                   W

                                                                                                          Win a piece                Keep playing




                                                                                                                                      GUESS WHO Game


  OR as an economic possibility                                                                                             Narration

                                                                                                                    Scan the sculpture

                                                                                                                        Get the CLUE
                                                                 info eliminate choose
                                                                                                                                            y
                                                                                                                        Ask for a Hint          Get another clue
                                                                                                                                 N

                                                                                                                    Eliminate a sculpture




                                     Mac Funamizu




Thursday, October 14, 2010
Experience                                           !"#$%"&'!("
                                                       )&"*+(#
  After the Game [ON SPACE]


  POPULATION VS PLAYERS
                                              !",-345/66157-3"
                                              -8"961:/.4
                             &,-./0-1.2"




                                      !"#$%




                     MUSEO BERROCAL




Thursday, October 14, 2010
CORE OF THE GAME                                                                   S1 S2 S3
                                                                                         KNOWLEDGE
                                                                                            OBSERVATION MANIPULATE


                  +STAGES
                                                                              LEVEL 1

      LEVELS                                                                  LEVEL 2
                                                                              LEVEL 3

      S1=KNOWLEDGE [HISTORY]                                                  LEVEL 4
                                                                              LEVEL 5

      S2=OBSERVATION [TECHNIQUES]                                             LEVEL 6



      S3=MANIPULATE [CHALLENGES]
                                                                                         S1 S2 S3
                                                                                         KNOWLEDGE
                                                                                            OBSERVATION MANIPULATE
                                                                              LEVEL 1
                                                                              LEVEL 2




                             S1        S2 S3
                                                                              LEVEL 3
                                                                              LEVEL 4
                                                                              LEVEL 5
                             KNOWLEDGE OBSERVATION MANIPULATE                 LEVEL 6


               LEVEL 1
                                                                                         S1 S2 S3


                                                                2ND TIME ON
               LEVEL 2                                                                   KNOWLEDGE
                                                                                             OBSERVATION MANIPULATE
                                                                               LEVEL 1
               LEVEL 3
1ST TIME




                                                                               LEVEL 2

               LEVEL 4                                                         LEVEL 3
                                                                               LEVEL 4
               LEVEL 5                                                         LEVEL 5
                                                                               LEVEL 6
               LEVEL 6




Thursday, October 14, 2010
CORE OF THE GAME                                                                             '4"6%$
   POINS    +TIME                                       $5$%()&2"6%
                                                        DC@&/4"6%$
                                                                                                +
                                      <5&54-#$(.=
                                      >??@&/4"6%$
                                                                      :$A&=4#&%2(&:6$B(#   E(F(.4/)(6%
                                                                      C?@&/4"6%$

                                                    %")(&:,,4#7"6;&
                                                    %4&,2:..(6;(
                                                                                             G4%:.&@&4=&'HIJG+
                                                                +(,467&'(#")(%(#*
                                                                8.-(9&
              !"#$%&'(#")(%(#*
              +,-./%-#(0$&12"3$%4#5




Thursday, October 14, 2010
10.2(
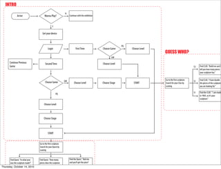
                                                            N
            Arrive                   Wanna Play?                 Continue with the exhibition



                                               Y

                                   Get your device



                                                                                                               PQ
                                          Login                         First Time              Choose Game         Choose Level
                                                                                                                                   !"#$$%&'()
                                                                                                        GW

    Continue Previous                 Second Time                                               Choose Level
    Game                                                                                                                                                      S3   Find CLUE. “Build me and I                           L3
                                                                                                                                                                   tell you how many pieces         16 pieces                    IMAGE
                                                                                                                                                                   your sculpture has.”

                                                                                                                                   Go to the rst sculpture.        Find CLUE. “I have double                                     IMAGE
                                      Choose Game           GW                                                                                                S2                                 Eliminate sculptures   L2                  Choose the correct
                                                                      Choose Level              Choose Stage         START         Search for your Clue by         the pieces of the sculpture                                     +
                                                                                                                                   scaning                         you are looking for.”         from your choices                          sculpture

                                                                                                                                                              S1   Find the CLUE. “ I am made                           L1   IMAGE + INFO
                                                   PQ
                                                                                                                                                                   in 1969, so it’s your                                       +
                                                                                                                                                                   sculpture.”                                               NAME           “Get your Invitation
                                     Choose Level                                                                                                                                                                                           by returning the
                                                                                                                                                                                                                                            device”


                                     Choose Stage                                                                                                                                                                                           Return the Device



                                          START                                                                                                                                                                                              Wanna send a            N                        Experience the
                                                                                                                                                                                                                                             Postcard to a friend?       Get your Postcard
                                                                                                                                                                                                                                                                                              Scoreboard
                                Go to the rst sculpture.                                                                                                                                                                                                Y
                                Search for your Quest by
                                scaning
                                                                                                                                                                                                                                            Introduce the email

    Find Quest. “In what year   Find Quest. “How many            Find the Quest. “ Buil me
                                                                 and you’ll get the piece”
    was the sculpture made?”    pieces does the sculpture
                                has?”                                                                                                                                                                                                                                                        /(0/,"$1(0



                                      Get a hint             Y



                                               N


                                      Ask Someone

                                               N

         Get a PIECE!                    Answer




                                Go to the next sculpture




                                         FINISH!




                                                                 *"++,#%-"#$.



Thursday, October 14, 2010
10.2(
                                                               N
               Arrive                   Wanna Play?                 Continue with the exhibition



                                                  Y

                                      Get your device



                                                                                                                  PQ
                                             Login                         First Time              Choose Game         Choose Level
                                                                                                                                      !"#$$%&'()
                                                                                                           GW

        Continue Previous                Second Time                                               Choose Level
        Game                                                                                                                                                     S3   Find CLUE. “Build me and I
                                                                                                                                                                      tell you how many pieces
                                                                                                                                                                      your sculpture has.”


                                                               GW                                                                     Go to the rst sculpture.   S2   Find CLUE. “I have double
                                         Choose Game                     Choose Level              Choose Stage         START         Search for your Clue by         the pieces of the sculpture
                                                                                                                                      scaning                         you are looking for.”

                                                                                                                                                                 S1   Find the CLUE. “ I am made
                                                      PQ
                                                                                                                                                                      in 1969, so it’s your
                                                                                                                                                                      sculpture.”

                                        Choose Level



                                        Choose Stage



                                             START


                                   Go to the rst sculpture.
                                   Search for your Quest by
                                   scaning


       Find Quest. “In what year   Find Quest. “How many            Find the Quest. “ Buil me
       was the sculpture made?”    pieces does the sculpture        and you’ll get the piece”
Thursday, October 14, 2010         has?”
!"#$$%&'()


                                     S3   Find CLUE. “Build me and I                           L3
                                          tell you how many pieces         16 pieces                    IMAGE
                                          your sculpture has.”

          Go to the rst sculpture.        Find CLUE. “I have double                                     IMAGE
                                     S2                                 Eliminate sculptures   L2                  Choose the correct
          Search for your Clue by         the pieces of the sculpture                                     +
          scaning                         you are looking for.”         from your choices                          sculpture

                                     S1   Find the CLUE. “ I am made                           L1   IMAGE + INFO
                                          in 1969, so it’s your                                       +
                                          sculpture.”                                               NAME           “Get your Invitation
                                                                                                                   by returning the
                                                                                                                   device”


                                                                                                                   Return the Device




                                                                                                                    Wanna send a            N
                                                                                                                    Postcard to a friend?       Get your Po

                                                                                                                               Y

                                                                                                                   Introduce the email

Thursday, October 14, 2010
IMAGE
L2                            Choose the correct
                +
                              sculpture

L1      IMAGE + INFO
          +
        NAME                  “Get your Invitation
                              by returning the
                              device”


                              Return the Device




                               Wanna send a            N                        Experience the
                               Postcard to a friend?       Get your Postcard
                                                                                Scoreboard

                                          Y

                              Introduce the email



                                                                               /(0/,"$1(0




 Thursday, October 14, 2010
START


                                                         Go to the rst sculpture.
                                                         Search for your Quest by
                                                         scaning


                             Find Quest. “In what year   Find Quest. “How many           Find the Quest. “ Buil me
                             was the sculpture made?”    pieces does the sculpture       and you’ll get the piece”
                                                         has?”




                                                               Get a hint            Y



                                                                        N


                                                               Ask Someone

                                                                        N

                                  Get a PIECE!                    Answer




                                                         Go to the next sculpture




                                                                  FINISH!




                                                                                         *"++,#%-"#$.
Thursday, October 14, 2010
Scenario   !"
Thursday, October 14, 2010
Scenario   !"
Thursday, October 14, 2010

Fanny october 15 revision

  • 1.
    Light the Void LIGHT THE VOID MUSEUM AS A PLATFORM Domus Academy. MID 2010. Final Project Fanny M. Gonzalez Thursday, October 14, 2010
  • 2.
    Context The need for merging INFORMATION & PHYSICAL objects as two things working together in real time Thursday, October 14, 2010
  • 3.
    Problem The museum as an individual centered space. “Predictable Experience”. Lack of recreational meanings. Thursday, October 14, 2010
  • 4.
    Inspirations WORKSHOP DONATIONS GAMING Thursday, October 14, 2010
  • 5.
    IDEA AN INTERACTIVE “WORKSHOP” SYSTEM THAT COULD ENHANCE THE EXPERIENCE OF THE MUSEUM IN A SPATIAL WAY TRIGGERING THE INTERACTION BETWEEN PEOPLE. Thursday, October 14, 2010
  • 6.
    Objective[S] 1.Creating a new way of EXPERIENCING artwork. 2. Having a platform not only for knowing the [hi]story behind each sculpture but also understanding in depth the importance of his technics within one specific sculpture by creating a STORYTELLING. 3. Having a TANGIBLE interactive installation embeded into space that can merge the information obtained with the museum atmosphere. This would be an opportunity to make the user feel identified with the museum as there would be a “piece” talking about them. 4. Sharing with other users as part of the idea. 5. The whole system [uncontiously] will keep track of the path of each user. Thursday, October 14, 2010
  • 7.
    ./-*&)/' +2 )' 5# /1$/ 0123&''+2)$" $) & ) 4 )6 =+ 62 1' -$"' /# )*+,+ * /+ ( >& # ?12-@' !""#$%&' USER[S] : )2 ;" &* #B+'+/2& %$ 78+'62)&6/&*#9'&1 <" &# A&%-"$1 -' &1 Thursday, October 14, 2010
  • 8.
    CORE OF THESYSTEM Feducial Camera RFID Codes Proyection Camera DURING THE WORKSHOP RFID sensor IN THE MUSEUM RFID transciver Touch Screen WIFI AFTER THE WORKSHOP Feducial Code IN THE MUSEUM MUSEO BERROCAL AFTER THE WORKSHOP AT HOME Thursday, October 14, 2010
  • 9.
    Experience Narration within anarration 7#8.$,95$5(11(#&,5 !"#$%&'$#()*$(+,-#$ #%"$./-)0#-1"$234 $(1"$),,*&56 <&./,="1$#%"$ !"(15$&5$:"0#%$ ./-)0#-1" (+,-#$&# .%(1"; Thursday, October 14, 2010
  • 10.
    Experience How ? VISUAL AUDITIVE Thursday, October 14, 2010
  • 11.
    Experience 5:08:30 Narration Puzzle Game IDEAL DEVICE: Scan the sculpture Design for the IDEA. Di erent possibilities for wearability. Get the Quest Other player’s y y Ask someone Ask for a Hint Get a Hint answer N N Answer R W Win a piece Keep playing GUESS WHO Game OR as an economic possibility Narration Scan the sculpture Get the CLUE info eliminate choose y Ask for a Hint Get another clue N Eliminate a sculpture Mac Funamizu Thursday, October 14, 2010
  • 12.
    Experience !"#$%"&'!(" )&"*+(# After the Game [ON SPACE] POPULATION VS PLAYERS !",-345/66157-3" -8"961:/.4 &,-./0-1.2" !"#$% MUSEO BERROCAL Thursday, October 14, 2010
  • 13.
    CORE OF THEGAME S1 S2 S3 KNOWLEDGE OBSERVATION MANIPULATE +STAGES LEVEL 1 LEVELS LEVEL 2 LEVEL 3 S1=KNOWLEDGE [HISTORY] LEVEL 4 LEVEL 5 S2=OBSERVATION [TECHNIQUES] LEVEL 6 S3=MANIPULATE [CHALLENGES] S1 S2 S3 KNOWLEDGE OBSERVATION MANIPULATE LEVEL 1 LEVEL 2 S1 S2 S3 LEVEL 3 LEVEL 4 LEVEL 5 KNOWLEDGE OBSERVATION MANIPULATE LEVEL 6 LEVEL 1 S1 S2 S3 2ND TIME ON LEVEL 2 KNOWLEDGE OBSERVATION MANIPULATE LEVEL 1 LEVEL 3 1ST TIME LEVEL 2 LEVEL 4 LEVEL 3 LEVEL 4 LEVEL 5 LEVEL 5 LEVEL 6 LEVEL 6 Thursday, October 14, 2010
  • 14.
    CORE OF THEGAME '4"6%$ POINS +TIME $5$%()&2"6% DC@&/4"6%$ + <5&54-#$(.= >??@&/4"6%$ :$A&=4#&%2(&:6$B(# E(F(.4/)(6% C?@&/4"6%$ %")(&:,,4#7"6;& %4&,2:..(6;( G4%:.&@&4=&'HIJG+ +(,467&'(#")(%(#* 8.-(9& !"#$%&'(#")(%(#* +,-./%-#(0$&12"3$%4#5 Thursday, October 14, 2010
  • 15.
    10.2( N Arrive Wanna Play? Continue with the exhibition Y Get your device PQ Login First Time Choose Game Choose Level !"#$$%&'() GW Continue Previous Second Time Choose Level Game S3 Find CLUE. “Build me and I L3 tell you how many pieces 16 pieces IMAGE your sculpture has.” Go to the rst sculpture. Find CLUE. “I have double IMAGE Choose Game GW S2 Eliminate sculptures L2 Choose the correct Choose Level Choose Stage START Search for your Clue by the pieces of the sculpture + scaning you are looking for.” from your choices sculpture S1 Find the CLUE. “ I am made L1 IMAGE + INFO PQ in 1969, so it’s your + sculpture.” NAME “Get your Invitation Choose Level by returning the device” Choose Stage Return the Device START Wanna send a N Experience the Postcard to a friend? Get your Postcard Scoreboard Go to the rst sculpture. Y Search for your Quest by scaning Introduce the email Find Quest. “In what year Find Quest. “How many Find the Quest. “ Buil me and you’ll get the piece” was the sculpture made?” pieces does the sculpture has?” /(0/,"$1(0 Get a hint Y N Ask Someone N Get a PIECE! Answer Go to the next sculpture FINISH! *"++,#%-"#$. Thursday, October 14, 2010
  • 16.
    10.2( N Arrive Wanna Play? Continue with the exhibition Y Get your device PQ Login First Time Choose Game Choose Level !"#$$%&'() GW Continue Previous Second Time Choose Level Game S3 Find CLUE. “Build me and I tell you how many pieces your sculpture has.” GW Go to the rst sculpture. S2 Find CLUE. “I have double Choose Game Choose Level Choose Stage START Search for your Clue by the pieces of the sculpture scaning you are looking for.” S1 Find the CLUE. “ I am made PQ in 1969, so it’s your sculpture.” Choose Level Choose Stage START Go to the rst sculpture. Search for your Quest by scaning Find Quest. “In what year Find Quest. “How many Find the Quest. “ Buil me was the sculpture made?” pieces does the sculpture and you’ll get the piece” Thursday, October 14, 2010 has?”
  • 17.
    !"#$$%&'() S3 Find CLUE. “Build me and I L3 tell you how many pieces 16 pieces IMAGE your sculpture has.” Go to the rst sculpture. Find CLUE. “I have double IMAGE S2 Eliminate sculptures L2 Choose the correct Search for your Clue by the pieces of the sculpture + scaning you are looking for.” from your choices sculpture S1 Find the CLUE. “ I am made L1 IMAGE + INFO in 1969, so it’s your + sculpture.” NAME “Get your Invitation by returning the device” Return the Device Wanna send a N Postcard to a friend? Get your Po Y Introduce the email Thursday, October 14, 2010
  • 18.
    IMAGE L2 Choose the correct + sculpture L1 IMAGE + INFO + NAME “Get your Invitation by returning the device” Return the Device Wanna send a N Experience the Postcard to a friend? Get your Postcard Scoreboard Y Introduce the email /(0/,"$1(0 Thursday, October 14, 2010
  • 19.
    START Go to the rst sculpture. Search for your Quest by scaning Find Quest. “In what year Find Quest. “How many Find the Quest. “ Buil me was the sculpture made?” pieces does the sculpture and you’ll get the piece” has?” Get a hint Y N Ask Someone N Get a PIECE! Answer Go to the next sculpture FINISH! *"++,#%-"#$. Thursday, October 14, 2010
  • 20.
    Scenario !" Thursday, October 14, 2010
  • 21.
    Scenario !" Thursday, October 14, 2010