Download free for 30 days
Sign in
Upload
Language (EN)
Support
Business
Mobile
Social Media
Marketing
Technology
Art & Photos
Career
Design
Education
Presentations & Public Speaking
Government & Nonprofit
Healthcare
Internet
Law
Leadership & Management
Automotive
Engineering
Software
Recruiting & HR
Retail
Sales
Services
Science
Small Business & Entrepreneurship
Food
Environment
Economy & Finance
Data & Analytics
Investor Relations
Sports
Spiritual
News & Politics
Travel
Self Improvement
Real Estate
Entertainment & Humor
Health & Medicine
Devices & Hardware
Lifestyle
Change Language
Language
English
Español
Português
Français
Deutsche
Cancel
Save
Submit search
EN
Uploaded by
Smart ERP Projects
259 views
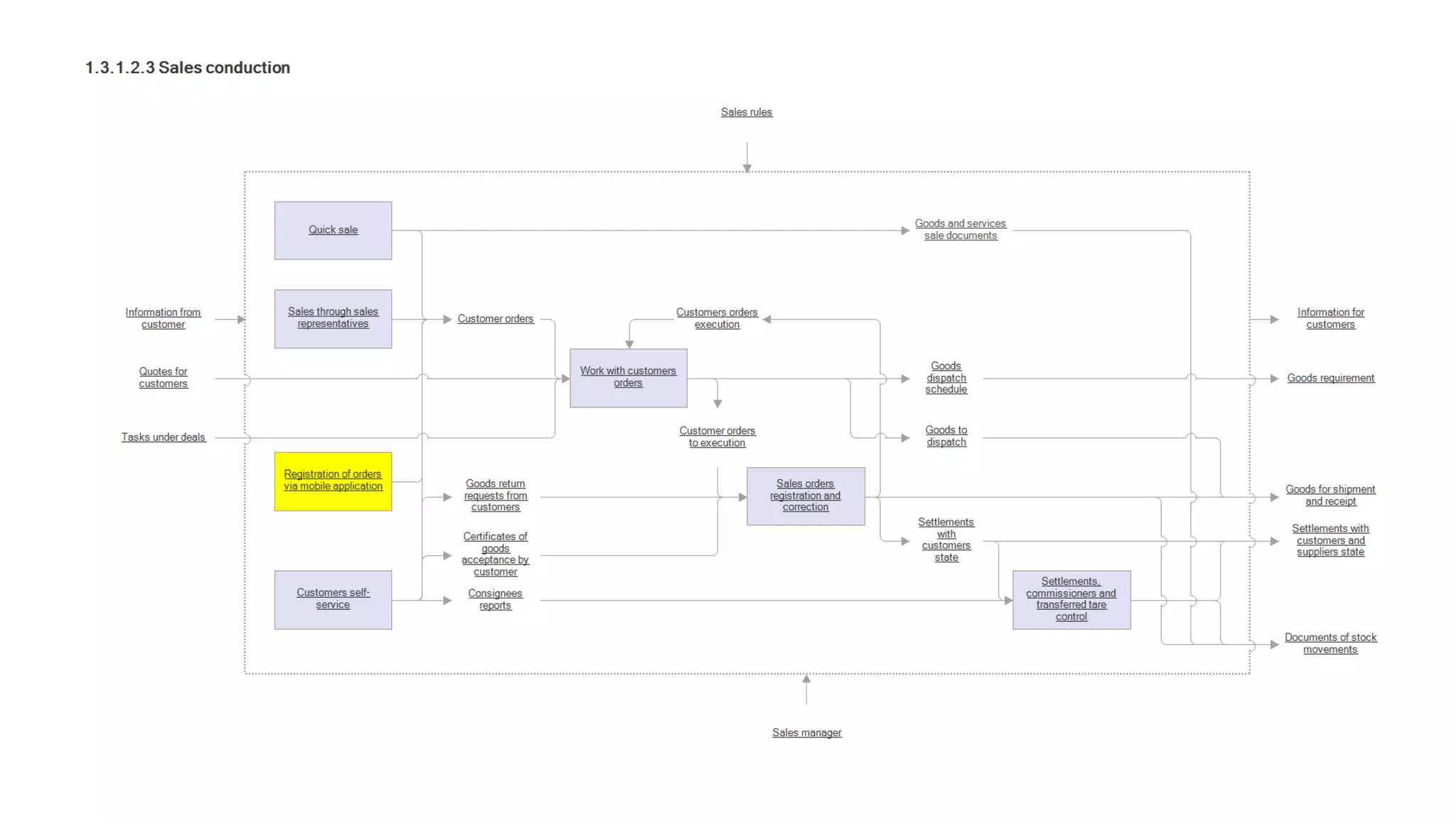
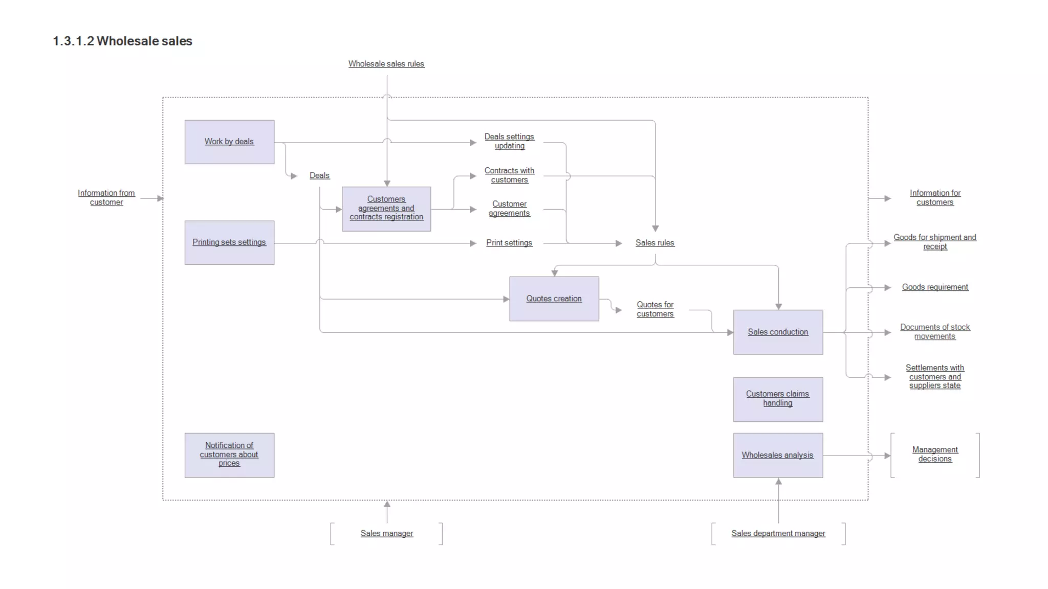
Example of functional modules schemes
Example of functional modules schemes from 1C: ERP 2
Software
◦
Read more
0
Save
Share
Embed
Embed presentation
1
/ 9
2
/ 9
3
/ 9
4
/ 9
5
/ 9
6
/ 9
7
/ 9
8
/ 9
9
/ 9
More Related Content
PDF
Artificial Intelligence, Data and Competition – SCHREPEL – June 2024 OECD dis...
by
OECD Directorate for Financial and Enterprise Affairs
PDF
Storytelling For The Web: Integrate Storytelling in your Design Process
by
Chiara Aliotta
PDF
2024 Trend Updates: What Really Works In SEO & Content Marketing
by
Search Engine Journal
PPTX
About Smart ERP Projects
by
Smart ERP Projects
PDF
1C:ERP 2.0 ENG New possibilities for profitable company growth
by
Smart ERP Projects
PDF
1C:ERP 2.0 ENG New possibilities for profitable company growth
by
Smart ERP Projects
PPT
Erp --functional-modules
by
Ravi shankar
PPTX
1C: ERP 2 Opportunities for IFRS and managerial accounting automation
by
Smart ERP Projects
Artificial Intelligence, Data and Competition – SCHREPEL – June 2024 OECD dis...
by
OECD Directorate for Financial and Enterprise Affairs
Storytelling For The Web: Integrate Storytelling in your Design Process
by
Chiara Aliotta
2024 Trend Updates: What Really Works In SEO & Content Marketing
by
Search Engine Journal
About Smart ERP Projects
by
Smart ERP Projects
1C:ERP 2.0 ENG New possibilities for profitable company growth
by
Smart ERP Projects
1C:ERP 2.0 ENG New possibilities for profitable company growth
by
Smart ERP Projects
Erp --functional-modules
by
Ravi shankar
1C: ERP 2 Opportunities for IFRS and managerial accounting automation
by
Smart ERP Projects
Recently uploaded
PPTX
EMR Software for Gynaecology Clinics How EasyClinic Supports Continuity, Priv...
by
Easy Clinic
PPTX
Introduction to Software Development and Modern Practices
by
M Munim
PPTX
Aviation Fleet Management Software for Airlines & Operators
by
SISGAIN
PPTX
Build Smarter with Google: A Workshop on MediaPipe, Firebase, Gemini and Anti...
by
vanshikaprakash05
PDF
Building Strong IT Systems Using the Site Reliability Engineering
by
Avekshaa Technologies
PDF
DSD-INT 2025 iMOD Parallel coupler development plan - Verkaik
by
Deltares
PDF
Inside An AI Powered ERP System for Process Manufacturers
by
BatchMaster Software Pvt. Ltd.
PPTX
Architectural Styles in Software Engineering
by
M Munim
PDF
DSD-INT 2025 Large scale unsaturated zone modelling - Sequential Steady State...
by
Deltares
PDF
our environment ppt made by many people name rarang yadav
by
rarang180
PDF
DSD-INT 2025 Groundwater table lowering due to surface water lowering - Reusen
by
Deltares
PDF
Mitr Sarthi: A Smart ERP for Modern Manufacturers
by
Gamavis Software Solutions
PDF
Problem Solving_20241203_220045_0000.pdf
by
thakurayush00991
PDF
From Sound Workflow Nets to LTLf Declarative Specifications
by
LucaBarbaro3
PPTX
Google Trips Data Scraping for Tourism & Demand Analysis.pptx
by
Web Data Crawler
PPTX
Best Way to Convert PST File to MBOX Format
by
kyla142000
PPTX
How Swiggy Assure Scaled B2B Procurement for the HORECA Supply Chain
by
IT IDOL Technologies
PPTX
Testing Strategies for Agile Teams in 2026
by
Matt Calder
PPTX
Free AI Paraphrasing Tool to Rewrite Sentences – SENTENCIFY
by
SENTENCIFY
PPTX
Lect 1 Number systems and base conversions. [Autosaved].pptx
by
zainiman8511
EMR Software for Gynaecology Clinics How EasyClinic Supports Continuity, Priv...
by
Easy Clinic
Introduction to Software Development and Modern Practices
by
M Munim
Aviation Fleet Management Software for Airlines & Operators
by
SISGAIN
Build Smarter with Google: A Workshop on MediaPipe, Firebase, Gemini and Anti...
by
vanshikaprakash05
Building Strong IT Systems Using the Site Reliability Engineering
by
Avekshaa Technologies
DSD-INT 2025 iMOD Parallel coupler development plan - Verkaik
by
Deltares
Inside An AI Powered ERP System for Process Manufacturers
by
BatchMaster Software Pvt. Ltd.
Architectural Styles in Software Engineering
by
M Munim
DSD-INT 2025 Large scale unsaturated zone modelling - Sequential Steady State...
by
Deltares
our environment ppt made by many people name rarang yadav
by
rarang180
DSD-INT 2025 Groundwater table lowering due to surface water lowering - Reusen
by
Deltares
Mitr Sarthi: A Smart ERP for Modern Manufacturers
by
Gamavis Software Solutions
Problem Solving_20241203_220045_0000.pdf
by
thakurayush00991
From Sound Workflow Nets to LTLf Declarative Specifications
by
LucaBarbaro3
Google Trips Data Scraping for Tourism & Demand Analysis.pptx
by
Web Data Crawler
Best Way to Convert PST File to MBOX Format
by
kyla142000
How Swiggy Assure Scaled B2B Procurement for the HORECA Supply Chain
by
IT IDOL Technologies
Testing Strategies for Agile Teams in 2026
by
Matt Calder
Free AI Paraphrasing Tool to Rewrite Sentences – SENTENCIFY
by
SENTENCIFY
Lect 1 Number systems and base conversions. [Autosaved].pptx
by
zainiman8511
Featured
PDF
How to Leverage AI to Boost Employee Wellness - Lydia Di Francesco - SocialHR...
by
SocialHRCamp
PDF
2024 State of Marketing Report – by Hubspot
by
Marius Sescu
PDF
Everything You Need To Know About ChatGPT
by
Expeed Software
PDF
Product Design Trends in 2024 | Teenage Engineerings
by
Pixeldarts
PDF
How Race, Age and Gender Shape Attitudes Towards Mental Health
by
ThinkNow
PDF
AI Trends in Creative Operations 2024 by Artwork Flow.pdf
by
marketingartwork
PDF
Skeleton Culture Code
by
Skeleton Technologies
PDF
PEPSICO Presentation to CAGNY Conference Feb 2024
by
Neil Kimberley
PDF
Content Methodology: A Best Practices Report (Webinar)
by
contently
PPTX
How to Prepare For a Successful Job Search for 2024
by
Albert Qian
PDF
Social Media Marketing Trends 2024 // The Global Indie Insights
by
Kurio // The Social Media Age(ncy)
PDF
Trends In Paid Search: Navigating The Digital Landscape In 2024
by
Search Engine Journal
PDF
5 Public speaking tips from TED - Visualized summary
by
SpeakerHub
PDF
ChatGPT and the Future of Work - Clark Boyd
by
Clark Boyd
PDF
Getting into the tech field. what next
by
Tessa Mero
PDF
Google's Just Not That Into You: Understanding Core Updates & Search Intent
by
Lily Ray
PDF
How to have difficult conversations
by
Rajiv Jayarajah, MAppComm, ACC
PDF
Introduction to Data Science
by
Christy Abraham Joy
PDF
Time Management & Productivity - Best Practices
by
Vit Horky
PDF
The six step guide to practical project management
by
MindGenius
How to Leverage AI to Boost Employee Wellness - Lydia Di Francesco - SocialHR...
by
SocialHRCamp
2024 State of Marketing Report – by Hubspot
by
Marius Sescu
Everything You Need To Know About ChatGPT
by
Expeed Software
Product Design Trends in 2024 | Teenage Engineerings
by
Pixeldarts
How Race, Age and Gender Shape Attitudes Towards Mental Health
by
ThinkNow
AI Trends in Creative Operations 2024 by Artwork Flow.pdf
by
marketingartwork
Skeleton Culture Code
by
Skeleton Technologies
PEPSICO Presentation to CAGNY Conference Feb 2024
by
Neil Kimberley
Content Methodology: A Best Practices Report (Webinar)
by
contently
How to Prepare For a Successful Job Search for 2024
by
Albert Qian
Social Media Marketing Trends 2024 // The Global Indie Insights
by
Kurio // The Social Media Age(ncy)
Trends In Paid Search: Navigating The Digital Landscape In 2024
by
Search Engine Journal
5 Public speaking tips from TED - Visualized summary
by
SpeakerHub
ChatGPT and the Future of Work - Clark Boyd
by
Clark Boyd
Getting into the tech field. what next
by
Tessa Mero
Google's Just Not That Into You: Understanding Core Updates & Search Intent
by
Lily Ray
How to have difficult conversations
by
Rajiv Jayarajah, MAppComm, ACC
Introduction to Data Science
by
Christy Abraham Joy
Time Management & Productivity - Best Practices
by
Vit Horky
The six step guide to practical project management
by
MindGenius
Example of functional modules schemes
3.
Registration of orders
via mobile application