ISSR




                  E-Voting
     A project submitted in partial fulfillment of the
 requirements for the degree of Diploma of Information
                        System



Project team:
              Maged Mohamed Farid Elwakil
              Abd Elmenaem Zeinhom Abd Elmaksoud
              Wesam Rabeh Ali ELAgamy
              Rania ElEasawy Abd Elreheem
              Amal hassan Ali Talkhan
              Mohamed Talaat Rashed Shalash

Under supervision:
                Dr. Doaa Nabil
                       Cairo 2011
Document Version History

Ver. No.    Ver. Date     Prepared By      Reviewed By            Description

                        Wesam Rabeh
                        Mohamed Shalash
                        Amal Talkhan                       Initial Document and
  1.0.0    12-4-2011
                        Rania Zora                         scope
                        Abd Elmonem
                        Maged Elwakil

                        Mohamed Shalash
  1.0.1    14-4-2011                                       Requirement definition
                        Maged Elwakil
  1.0.2    17-4-2011    Maged Elwakil     Dr. Doaa Nabil
                        Wesam Rabeh
                                                           Use cases and analysis
  1.2.0    4-5-2011     Mohamed Shalash
                                                           documents
                        Maged Elwakil
  1.3.0    7-5-2011     Maged Elwakil                      Design diagrams
                        Wesam Rabeh
                        Mohamed Shalash
                        Amal Talkhan
  1.4.0    11-5-2011                      Dr.Doaa Nabile   Review
                        Rania Zora
                        Abd Elmonem
                        Maged Elwakil
                                                           Component, deployment,
  1.5.0                 Maged Elwakil                      and network
                                                           infrastructure diagrams
                        Mohamed Shalash
  1.6.0    2-6-2011     Rania Zora                         Application Interfaces
                        Maged Elwakil
                        Wesam Rabeh
                        Mohamed Shalash
                        Amal Talkhan
  2.0.0    15-6-2011                      Dr. Doaa Nabil   Test plan
                        Rania Zora
                        Abd Elmonem
                        Maged Elwakil
                        Mohamed Shalash
  2.0.1    18-6-2011                                       Enhancement
                        Maged Elwakil
                        Mohamed Shalash                    Final and approved
  2.1.1    1-7-2011                       Dr. Doaa Nabil
                        Maged Elwakil                      document




                                                                        Page 2
Acknowledgement

      On the behalf of the Institute of Statistical Studies and
Research, Cairo University, and on our own behalf, we would like to
express our profound thanks and great attitude to all those
respectable Professors in capacity of Dr. DOAA NABIL who guided us
through the preparation of this project.
      We would also appreciate the 25th January revolution and its
spirit which inspired the Egyptians to move towards the
modernization, the establishment and the democracy of future
EGYPT.




                                                                  Page 3
Abstract

       Elections allow the populace to choose their representatives
and express their preferences for how they will be governed.
Naturally, the integrity of the election process is fundamental to the
integrity of democracy itself. The election system must be sufficiently
robust to withstand a variety of fraudulent behaviors and must be
sufficiently transparent and comprehensible that voters and
candidates can accept the results of an election.

      Unsurprisingly, history is littered with examples of elections
being manipulated in order to influence their outcome.
      The design of a “good” voting system, whether electronic or
using traditional paper ballots or mechanical devices must satisfy a
number of sometimes competing criteria. The anonymity of a voter’s
ballot must be preserved, both to guarantee the voter’s safety when
voting against a malevolent candidate, and to guarantee that voters
have no evidence that proves which candidates received their votes.
The existence of such evidence would allow votes to be purchased by
a candidate. The voting system must also be tamper-resistant to
thwart a wide range of attacks, including ballot stuffing by voters and
incorrect tallying by insiders.

      Another factor is the importance of human factors. A voting
system must be comprehensible to and usable by the entire voting
population, regardless of age, infirmity, or disability. Providing
accessibility to such a diverse population is an important engineering
problem and one where, if other security is done well, electronic
voting could be a great improvement over current paper systems.
Flaws in any of these aspects of a voting system, however, can lead to
indecisive or incorrect election results.

      There have been several studies on using computer
technologies to improve elections. These studies caution against the
risks of moving too quickly to adopt electronic voting machines
because of the software engineering challenges, insider threats,
network vulnerabilities, and the challenges of auditing.




                                                                  Page 4
Table of Contents
Acknowledgement..........................................................................................................3
1.1 Introduction:.............................................................................................................9
1.2 Problem definition:.................................................................................................10
1.3 Glossary & Key terms............................................................................................10
1.4 Goals and Objectives .............................................................................................11
1.5 Project Scope:.........................................................................................................11
1.6 E-Voting Process Framework................................................................................12
1.7 Background research..............................................................................................13
   Documented problems.......................................................................................................13
2.1 Methodologies........................................................................................................19
   Object Oriented Programming............................................................................................19
    Design Patterns..................................................................................................................24
       ECC Pattern....................................................................................................................24
        Adaptor pattern............................................................................................................25
   Three-tier architecture.......................................................................................................25
    Web Application................................................................................................................27
   Distributed Data Base.........................................................................................................28
2.2 Feasibility Analysis:-.............................................................................................32
   SWOT/PEST Analysis...........................................................................................................32
      Strengths.........................................................................................................................32
      Opportunities..................................................................................................................33
      Weaknesses....................................................................................................................34
      Threats............................................................................................................................34
2.3 Major Identified Risks...........................................................................................37
2.4 Requirement specification:-..................................................................................38
   Functional Requirements:...................................................................................................38
      B) Non-Functional Requirements:...................................................................................39
          Security Requirements...............................................................................................39
2.5 Domain Model.......................................................................................................42
2.6 Use Cases...............................................................................................................43
      Manage Judge/Admin-clerk............................................................................................43
      Manage Precinct & Poll Station......................................................................................48
      Manage Candidate..........................................................................................................53
      Manage Voter.................................................................................................................58
      Voting Process Use case .................................................................................................62
      Reporting Use Case ........................................................................................................68
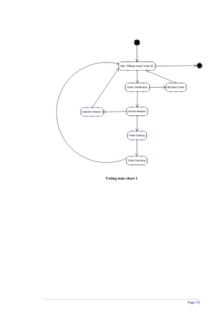
2.7 E-voting State Chart Diagram................................................................................72


                                                                                                                                  Page 5
......................................................................................................................................73
2.8 E-voting Activity Diagram.....................................................................................74
2.9 Package Diagram ..................................................................................................75
3.2 E-voting System Database ERD............................................................................78
3.5 Sequence Diagram.................................................................................................81
4.1 Component diagram...............................................................................................84
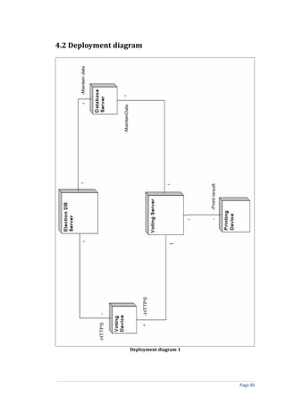
4.2 Deployment diagram..............................................................................................85
4.3 Network Infrastructure and VPN...........................................................................86
4.4 Application Interface..............................................................................................87
5.1 INTRODUCTION..................................................................................................91
   5.1.1 Objectives..................................................................................................................91
   5.1.2 Testing Strategy.........................................................................................................91
   5.1.4 Reference Material....................................................................................................92
5.2 TEST ITEMS.........................................................................................................92
   5.2.1 Program Modules......................................................................................................92
   5.2.2 User Procedures.........................................................................................................94
   5.2.3 Operator Procedures.................................................................................................94
5.3 Features to Be Tested.............................................................................................94
5.4. FEATURES NOT TO BE TESTED.....................................................................95
5.5. APPROACH.........................................................................................................95
   5.5.2- Acceptance testing...................................................................................................96
       Check all the links:..........................................................................................................96
       Test forms in all pages: ..................................................................................................96
       Cookies testing:...............................................................................................................97
       Validate HTML/CSS.........................................................................................................97
       Database testing.............................................................................................................97
       Usability Testing..............................................................................................................98
       Compatibility Testing:.....................................................................................................99
       Performance testing:......................................................................................................99
       Security Testing:...........................................................................................................101
       GUI Test........................................................................................................................101
5.6. PASS / FAIL CRITERIA....................................................................................102
   5.6.1 Suspension Criteria..................................................................................................102
5.7. Testing Process....................................................................................................103
   5.7.1 Test Deliverables......................................................................................................103
   5.7.2 Testing Tasks............................................................................................................103
   5.7.3 Responsibilities........................................................................................................104
   5.7.4 Resources.................................................................................................................104
       Physical Resources:.......................................................................................................104
       Human Resources:........................................................................................................104



                                                                                                                                 Page 6
5.7.5- Schedule.................................................................................................................104
5.8. Environmental Requirements..............................................................................105
   5.8.1 Hardware.................................................................................................................105
    Software            105
   5.8.3 Risks and Assumptions.............................................................................................105
Conclusion and future work.......................................................................................106
References..................................................................................................................107




                                                                                                                             Page 7
Chapter One
Introduction




               Page 8
1.1 Introduction:

       Elections allow the populace to choose their representatives
and express their preferences for how they will be governed.
Naturally, the integrity of the election process is fundamental to the
integrity of democracy itself. The election system must be sufficiently
robust to withstand a variety of fraudulent behaviors and must be
sufficiently transparent and comprehensible that voters and
candidates can accept the results of an election.

       Unsurprisingly, history is littered with examples of elections
being manipulated in order to influence their outcome. The design of
a “good” voting system, whether electronic or using traditional paper
ballots or mechanical devices must satisfy a number of sometimes
competing criteria. The anonymity of a voter’s ballot must be
preserved, both to guarantee the voter’s safety when voting against a
malevolent candidate, and to guarantee that voters have no evidence
that proves which candidates received their votes. The existence of
such evidence would allow votes to be purchased by a candidate. The
voting system must also be tamper-resistant to thwart a wide range
of attacks, including ballot stuffing by voters and incorrect tallying by
insiders.

      Another factor is the importance of human factors. A voting
system must be comprehensible to and usable by the entire voting
population, regardless of age, infirmity, or disability. Providing
accessibility to such a diverse population is an important engineering
problem and one where, if other security is done well, electronic
voting could be a great improvement over current paper systems.
Flaws in any of these aspects of a voting system, however, can lead to
indecisive or incorrect election results.

      There have been several studies on using computer
technologies to improve elections. These studies caution against the
risks of moving too quickly to adopt electronic voting machines
because of the software engineering challenges, insider threats,
network vulnerabilities, and the challenges of auditing.




                                                                    Page 9
1.2 Problem definition:
   Electronic voting systems are increasingly replacing the
traditional paper-based voting systems. These systems can make the
voting process more convenient and may therefore lead to improved
turnout. Electronic recording and counting of votes could be faster,
more accurate and less labor intensive.
   The goal of the E-Voting as a product is to automate the voting
process, help in solving fraud problems, decreasing the voting time,
and the process of counting.
       a strong relationship between the indicator from one side
and the related parameters from the other side, so reaching the
required data is really a big problem.

1.3 Glossary & Key terms
                    a group of people living in a particular local area or a
Community
                    group of nations having common interests
                    an employee who performs clerical work (e.g., keeps
Clerks
                    records or accounts)
                    group of people who evaluate or judge a critical
Judges
                    opinion
                    group of people electorate to make a decision or
Voters              express an opinion or group of citizens who has a
                    legal right to vote
                    a place where voters go to cast their votes in an
Polling
                    election or a venue established for the purpose of
station/Committe
                    polling and controlled by staff of the electoral
e
                    management body
                    the place where people vote or an inquiry into public
Polls               opinion conducted by interviewing a random sample
                    of people
                    is the system by which a government records the vital
Civil registry
                    events of its citizens and residents
                    someone who administers a business or someone
Administrators
                    who manages a government agency or department
                    A person who is elected or nominee to a certain
Candidate           position or person seeking or being considered for
                    some kind of position eg (to be elected to an office)
                    An election is a formal decision -making process by
Election            which a population chooses an individual to hold
                    public


                                                                 Page 10
1.4 Goals and Objectives
    The e-voting system provides a voting service that allows people
to vote from any poll site in the country electronically. This system
encompasses legal, regulatory, behavioral, and sociological aspects of
the current voting system, while adding additional convenience and
security to the overall voting process.

   This system is designed to improve the current voting process in
the following ways
   1. Allow voters to vote from any poll site in the country without
       the use of absentee ballots
   2. Reduce the number of legitimate votes not counted by reducing
       the number of over-votes, and eliminating vote tampering
   3. Improve the registration process by allowing voters to check
       their registration status prior to voting and centralizing
       registration databases
   4. Increase voter confidence and improve the voting experience


1.5 Project Scope:
The system deals with how an e-vote process should be designed and
implemented in order to comply with the democratic election
principles and rights as well as to other human rights, which
constitute the cornerstone of the international legal civilization.
These issues are discussed in the light of the voting principles and
rights of the users involved in an election process.
The scope of the system is limited to the general public elections, and
also includes every election or decision-making process, which takes
place through voting. It extends also to (Internet or Intranet) polls
without binding effects (if the latter - in view of their nature or their
extent - could influence the public discourse in a given state or
organization).

The significance of the issues addressed herein is clearly manifested
by the volume of debate that lately has begun on them, in many
countries over the globe. This is understandable in view of the fact
that technology usually moves at a pace faster than the legal system
does. However, technological evolution should always be pursued as
a means to improve human life as opposed to an end by itself. In this


                                                                   Page 11
respect, all technological development, in particular those directly or
indirectly affecting fundamental principles should be carefully
reviewed with an eye towards determining their contribution to the
betterment of society. Despite the volume of material published to
support this debate, including user requirements specifications, no
consolidated view on the requirements deriving from constitutional
and legal consideration is available. This is the main contribution of
the system.

The system is structured as follows:
  • The main issues associated with e-voting in presidential public
      election processes are discussed.
  • Requirements for an electronic voting system to be used in
      general elections.
  • Discusses requirements stemming from the democratic nature
      of the election process.

The E-Voting system passes 3 major steps:
  1- Pre-Voting (preparing administration, committee, candidates,
     and voters)
  2- Voting (Voting process itself)
  3- Post-Voting(Result counting and generating reports)

1.6 E-Voting Process Framework




E-Voting process Framework 65535




                                                                  Page 12
1.7 Background research
      Polling place electronic voting or Internet voting examples
have taken place in Australia, Belgium, Brazil, Canada, Estonia, the
European Union, France, Germany, India, Ireland, Italy, the
Netherlands, Norway, Romania, Switzerland, the United Kingdom,
Venezuela, and the Philippines.

Documented problems

1.   the United States:
Florida
   - A number of problems with voting systems in Florida since the
      2000 Presidential election.
   - Punched cards received considerable notoriety in 2000 when their
      uneven use in Votomatic style systems in Florida was alleged to
      have affected the outcome of the U.S. presidential election.
      Invented by Joseph P. Harris, Votomatic was manufactured for a
      time under license by IBM. William Rouverol, who built the
      prototype and wrote patents, stated that after the patents expired in
      1982, lower quality machines had appeared on the market. The
      machines used in Florida had five times as many errors as a true
      Votomatic, he said.
   - Punched-card-based voting systems, the Votomatic system in
      particular, use special cards where each possible hole is pre-scored,
      allowing perforations to be made by the voter pressing a stylus
      through a guide in the voting machine. A problem with this system
      is the incomplete punch; this can lead to a smaller hole than
      expected, or to a mere slit in the card, or to a mere dimple in the
      card, or to a hanging Chad. This technical problem was claimed by
      the Democratic Party to have influenced the 2000 U.S. presidential
      election in the state of Florida; critics claimed that punched card
      voting machines were primarily used in Democratic areas and that
      hundreds of ballots were not read properly or were disqualified due
      to incomplete punches, which allegedly tipped the vote in favor of
      George W. Bush over Al Gore.

     -   Other punched card voting systems use a metal hole-punch
         mechanism that does not suffer nearly as much from this fault,
         although most states have eliminated punched card voting systems



                                                                     Page 13
of all types after the 2000 Florida experience. South Korea still
    predominantly uses punched card ballots.

Virginia:

-   Fairfax County, Virginia, November 4, 2003. Some voters
    complained that they would cast their vote for a particular
    candidate and the indicator of that vote would go off shortly after.

California:

-   The Premier Election Solutions (formerly Diebold Election
    Systems) TSx voting system disenfranchised many voters in
    Alameda and San Diego Counties during the March 2, 2004
    California presidential primary due to non-functional voter card
    encoders. On April 30 California's secretary of state Kevin Shelley
    decertified all touch-screen machines and recommended criminal
    prosecution of Diebold Election Systems. The California Attorney-
    General decided against criminal prosecution, but subsequently
    joined a lawsuit against Diebold for fraudulent claims made to
    election officials. Diebold settled that lawsuit by paying $2.6
    million On February 17, 2006 the California Secretary of State
    Bruce McPherson then recertified Diebold Election Systems DRE
    and Optical Scan Voting System. Napa County, California, March
    2, 2004, an improperly calibrated mark sense scanner overlooked
    6,692 absentee ballot votes.
-   Problems in the United States general elections, 2006:
     o During early voting in Miami, Hollywood and Fort Lauderdale,
        Florida in October 2006 three votes intended to be recorded for
        Democratic candidates were displaying as cast for Republican.
        Election officials attributed it to calibration errors in the touch
        screen of the voting system.
     o In Pennsylvania, a computer programming error forced some to
        cast paper ballots. In Indiana, 175 precincts also resorted to
        paper. Counties in those states also extended poll hours to
        make up for delays.
     o Cuyahoga County, Ohio: The Diebold computer server froze
        and stopped counting votes then the printers jammed so paper
        copies could not be retrieved for many votes and there was no
        way to be sure of the accuracy of the votes when the votes
        were being counted.
     o Walsenburg, Arkansas: The touch screen computer tallied zero
        votes for one mayoral candidate who confirmed that he


                                                                    Page 14
certainly voted for himself and therefore there would be a
        minimum of one vote, this is a case of disappearing votes on
        touch screen machines. The subsequent investigation found
        that the under vote was not caused by software error. Poor
        ballot design was widely acknowledged as the cause of the
        under vote.
-   Instances of faulty technology and security issues surrounding
    these machines were documented on August 1, 2001 in the
    Brennan Center at New York University Law School. NY
    University Law School released a report with more than 60
    examples of e-voting machine failures in 26 states in 2004 and
    2006. Examples included Spanish language ballots that were cast
    by voters but not counted in Sacramento in 2004.
-   2008 United States Elections:
       o Virginia, Tennessee, and Texas: Touch screen voting
           machines flipped votes in early voting trials
       o Humboldt County, California: A security flaw erased 197
           votes from the computer database. California top to bottom
           review.
           In May 2007, California Secretary of State Debra Bowen
    commissioned a "Top to Bottom review" of all electronic voting
    systems in the state. She engaged computer security experts led by
    the University of California to perform security evaluations of
    voting system source code as well as "red teams" running "worst
    case" Election Day scenarios attempting to identify vulnerabilities
    to tampering or error. The Top to Bottom review also included a
    comprehensive review of manufacturer documentation as well as a
    review of accessibility features and alternative language
    requirements.
    The end results of the tests were released in the four detailed
    Secretary of State August 3, 2007 resolutions (for Diebold Election
    Systems, Hart InterCivic, Sequoia Voting Systems and Elections
    Systems and Software, Inc.) and updated October 25, 2007 revised
    resolutions for Diebold and Sequoia voting systems. The security
    experts found significant security flaws in all of the manufacturers'
    voting systems, flaws that could allow a single non-expert to
    compromise an entire election.
    On August 3, 2007 Bowen decertified machines that were tested in
    her top to bottom view including the ES&S InkaVote machine,
    which was not included in the review because the company
    submitted it past the deadline for testing. The report issued July 27,
    2007 was conducted by the expert "red team" attempting to detect
    the levels of technological vulnerability. Another report on August

                                                                    Page 15
2, 2007 was conducted by a source code review team to detect
      flaws in voting system source code. Both reports found that three
      of the tested systems fell far short of the minimum requirements
      specified in the 2005 Voluntary Voting System Guidelines
      (VVSG). Some of the systems tested were conditionally recertified
      with new stringed security requirements imposed. The companies
      in question have until the February 2008 California Presidential
      Primaries to fix their security issues and insure that election results
      can be closely audited.
      The Premier Election Solutions (formerly Diebold Election
      Systems) AccuVote-TSx voting system was studied by a group of
      Princeton University computer scientists in 2006. Their results
      showed that the AccuVote-TSx was insecure and could be
      "installed with vote-stealing software in under a minute." The
      scientists also said that machines can transmit computer viruses
      from one to another "during normal pre- and post-election activity

2. India:
  - Omesh Saigal, an IIT alumnus and IAS officer blew the top of the
    Election Commissioner Navin Chawla in front of the whole nation
    when he successfully demonstrated that the 2009 elections in India
    when Congress Party of India came back to power might be rigged.
    This forced the election commission to review the current EVMs
    and brought bad reputation for Mr. Navin Chawla.
  - On October 30, 2006 the Dutch Minister of the Interior withdrew
    the license of 1187 voting machines from manufacturer Suds NV,
    about 10% of the total number to be used, because it was proven by
    the General Intelligence and Security Service that one could
    eavesdrop on voting from up to 40 meters using Van Eck
    phreaking. National elections are to be held 24 days after this
    decision. The decision was forced by the Dutch grass roots
    organization Wij vertrouwen stem computers net ("We do not trust
    voting computers").

3. Finland:
  - In Finland, the Supreme Administrative Court declared invalid the
    results of a pilot electronic vote in three municipalities, and ordered
    a rerun of the municipal elections. The system had an usability
    problem where the messages were ambiguous on whether the vote
    had been cast. In a total of 232 cases (2% of votes), voters had
    logged in, selected their vote but not confirmed it, and left the
    booth; the votes were not recorded. Following the failure of the

                                                                      Page 16
pilot election, the Finnish government has abandoned plans to
introduce electronic voting to the country.




                                                            Page 17
Chapter Two
System Analysis




                  Page 18
2.1 Methodologies
Object Oriented Programming
    Object-oriented programming (OOP) is a programming
    paradigm that uses "objects" – data structures consisting of
    data fields and methods together with their interactions – to
    design applications and computer programs. Programming
    techniques may include features such as data abstraction,
    encapsulation, modularity, polymorphism, and inheritance. It
    was not commonly used in mainstream software application
    development until the early 1990s. Many modern
    programming languages now support OOP.
    An object is a discrete bundle of functions and procedures,
    often relating to a particular real-world concept such as a voter
    or candidate. Other pieces of software can access the object
    only by calling its functions and procedures that have been
    allowed to be called by outsiders. A large number of software
    engineers agree that isolating objects in this way makes their
    software easier to manage and keep track of. However, a
    significant number of engineers feel the reverse may be true:
    that software becomes more complex to maintain and
    document, or even to engineer from the start. The conditions
    under which OOP prevails over alternative techniques (and
    vice-versa) often remain unstated by either party, however,
    making rational discussion of the topic difficult, and often
    leading to "religious wars" over the matter.
    Object-oriented programming has roots that can be traced to
    the 1960s. As hardware and software became increasingly
    complex, manageability often became a concern. Researchers
    studied ways to maintain software quality and developed
    object-oriented programming in part to address common
    problems by strongly emphasizing discrete, reusable units of
    programming logic. The technology focuses on data rather than
    processes, with programs composed of self-sufficient modules
    ("classes"), each instance of which ("objects") contains all the
    information needed to manipulate its own data structure
    ("members"). This is in contrast to the existing modular
    programming which had been dominant for many years that
    focused on the function of a module, rather than specifically the
    data, but equally provided for code reuse, and self-sufficient
    reusable units of programming logic, enabling collaboration

                                                               Page 19
through the use of linked modules (subroutines). This more
conventional approach, which still persists, tends to consider
data and behavior separately.
An object-oriented program may thus be viewed as a collection
of interacting objects, as opposed to the conventional model, in
which a program is seen as a list of tasks (subroutines) to
perform. In OOP, each object is capable of receiving messages,
processing data, and sending messages to other objects. Each
object can be viewed as an independent 'machine' with a
distinct role or responsibility. The actions (or "methods") on
these objects are closely associated with the object. For
example, the data structures tend to 'carry their own operators
around with them' (or at least "inherit" them from a similar
object or class). In the conventional model, the data and
operations on this data doesn't have a tight formal association.
Fundamental concepts and features
A survey by Deborah J. Armstrong of nearly 40 years of
computing literature identified a number of "quarks", or
fundamental concepts, found in the strong majority of
definitions of OOP.
Not all of these concepts are to be found in all object-oriented
programming languages, and so object-oriented programming
that uses classes is called sometimes class-based programming.
In particular, prototype-based programming does not typically
use classes. As a result, a significantly different yet analogous
terminology is used to define the concepts of object and
instance.
Class
'A class defines' the abstract characteristics of a thing (object),
including its characteristics (its attributes, fields or
properties) and the thing's behaviors (the things it can do, or
methods, operations or features). One might say that a class
is a blueprint or factory that describes the nature of something.
For example, the class Voter would consist of traits shared by
all voters, such as Name and age color (characteristics), and the
ability to cast vote (behaviors). Classes provide modularity and
structure in an object-oriented computer program. A class
should typically be recognizable to a non-programmer familiar
with the problem domain, meaning that the characteristics of
the class should make sense in context. Also, the code for a


                                                             Page 20
class should be relatively self-contained (generally using
encapsulation). Collectively, the properties and methods
defined by a class are called members.
Object
An instance (that is, an actual example) of a class. Example 1:
The class Voter is a pattern or blueprint for candidate objects
by listing the characteristics and behaviors they can have; the
object Ahmed is one particular candidate.
Instance
One can have an instance of a class; the instance is the actual
object created at run-time. In programmer vernacular, the
Ahmed object is an instance of the voter class. The set of
values of the attributes of a particular object is called its state.
The object consists of state and the behavior that's defined in
the object's class.
Method
An object's abilities. In language, methods (sometimes referred
to as "functions") are verbs. Ahmed, being a voter, has the
ability to submit a vote So submit () is one of Ahmed's methods.
He may have other methods as well, for example Login().
Within the program, using a method usually affects only one
particular object; all voters can submit a vote, but you need
only one voter to submit one vote.
Message passing
"The process by which an object sends data to another object
or asks the other object to invoke a method."Also known to
some programming languages as interfacing. For example, the
object called AdminClerk may tell the Ahmed object to apply by
passing a "submit" message which invokes Ahmed's "submit"
method. The syntax varies between languages, for example:
[Ahmed submit] in Objective-C. In Java, code-level message
passing corresponds to "method calling". Some dynamic
languages use double-dispatch or multi-dispatch to find and
pass messages.
Inheritance
"Subclasses" are more specialized versions of a class, which
inherit attributes and behaviors from their parent classes, and
can introduce their own.
For example, the class person might have sub-class called

                                                              Page 21
voter. In this case, Ahmed would be an instance of the voter
subclass. Suppose the people class defines a method called
View() and a property called name. Each of its sub-classes
(voter, candidate, and judge) will inherit these members,
meaning that the programmer only needs to write the code for
them once.
Each subclass can alter its inherited traits. For example, the
voter subclass might specify that the default status for a voter
is true. The Subclasses can also add new members. The voter
subclass could add a method called submit(). So an individual
Ahmed instance would use a high-pitched submit() from the
voter subclass.
 The Baradey object would also have the apply() method, but
Ahmed would not, because he is a candidate, not a voter. In
fact, inheritance is an "a... is a" relationship between classes,
while instantiation is an "is a" relationship between an object
and a class: a voter is a person ("a... is a"), but ahmed is a voter
("is a"). Thus, the object named Ahmed has the methods from
both classes voter and person.
Multiple inheritances is inheritance from more than one
ancestor class, neither of these ancestors being an ancestor of
the other. For example, independent classes could define
person and community, and a Ahmed object could be created
from these two which inherits all the (multiple) behavior of
person and community. This is not always supported, as it can
be hard to implement.
Abstraction
Abstraction is simplifying complex reality by modeling classes
appropriate to the problem, and working at the most
appropriate level of inheritance for a given aspect of the
problem.
For example, Ahmed the Voter may be treated as a voter much
of the time, a community instance when necessary to access
community-specific attributes or behaviors, and as a person
(perhaps the parent class of voter).
Encapsulation
Encapsulation conceals the functional details of a class from
objects that send messages to it.
For example, the voter class has a submit() method. The code


                                                              Page 22
for the submit() method defines exactly how a submition
happens (e.g., by login() and then verify(), at a particular pitch
and volume). Ali, Ahmed's friend, however, does not need to
know exactly how he votes. Encapsulation is achieved by
specifying which classes may use the members of an object.
The result is that each object exposes to any class a certain
interface — those members accessible to that class. The reason
for encapsulation is to prevent clients of an interface from
depending on those parts of the implementation that are likely
to change in the future, thereby allowing those changes to be
made more easily, that is, without changes to clients. Members
are often specified as public, protected or private,
determining whether they are available to all classes, sub-
classes or only the defining class. Some languages go further:
Java uses the default access modifier to restrict access also to
classes in the same package, C# and VB.NET reserve some
members to classes in the same assembly using keywords
internal (C#) or Friend (VB.NET), and Eiffel and C++ allow
one to specify which classes may access any member.
Polymorphism(Subtype)
Polymorphism allows the programmer to treat derived class
members just like their parent class's members. More
precisely, Polymorphism in object-oriented programming is
the ability of objects belonging to different data types to
respond to calls of methods of the same name, each one
according to an appropriate type-specific behavior. One
method, or an operator such as +, -, or *, can be abstractly
applied in many different situations.
Decoupling
Decoupling allows for the separation of object interactions
from classes and inheritance into distinct layers of abstraction.
A common use of decoupling is to polymorphically decouple
the encapsulation, which is the practice of using reusable code
to prevent discrete code modules from interacting with each
other. However, in practice decoupling often involves trade-
offs with regard to which patterns of change to favor. The
science of measuring these trade-offs in respect to actual
change in an objective way is still in its infancy.




                                                            Page 23
Design Patterns
     In software engineering, a design pattern is a general reusable
     solution to a commonly occurring problem in software design.
     A design pattern is not a finished design that can be
     transformed directly into code. It is a description or template
     for how to solve a problem that can be used in many different
     situations. Object-oriented design patterns typically show
     relationships and interactions between classes or objects,
     without specifying the final application classes or objects that
     are involved.
     Design patterns reside in the domain of modules and
     interconnections. At a higher level there are Architectural
     patterns that are larger in scope, usually describing an overall
     pattern followed by an entire system.
     Not all software patterns are design patterns. For instance,
     algorithms solve computational problems rather than software
     design problems.
     Design patterns can speed up the development process by
     providing tested, proven development paradigms. Effective
     software design requires considering issues that may not
     become visible until later in the implementation. Reusing
     design patterns helps to prevent subtle issues that can cause
     major problems, and it also improves code readability for
     coders and architects who are familiar with the patterns.
     In order to achieve flexibility, design patterns usually introduce
     additional levels of indirection, which in some cases may
     complicate the resulting designs and hurt application
     performance.
     By definition, a pattern must be programmed anew into each
     application that uses it. Since some authors see this as a step
     backward from software reuse as provided by components,
     researchers have worked to turn patterns into components.
     Meyer and Arnout claim a two-thirds success rate in
     componentizing the best-known patterns.
     Often, people only understand how to apply certain software
     design techniques to certain problems. These techniques are
     difficult to apply to a broader range of problems. Design
     patterns provide general solutions, documented in a format
     that doesn't require specifics tied to a particular problem.
 ECC Pattern
     Engine-Collection-Class, a Design Pattern for Building Reusable
     Enterprise Components The Enterprise Computing Center

                                                                 Page 24
(ECC) is a research center of the ETH Zürich established in
    collaboration with industry to promote education, research,
    and technology transfer in the general areas of enterprise IT
    architecture, enterprise computing, enterprise application
    integration, middleware, high performance and large scale data
    management, multi-tier architectures, and service oriented
    architectures.
    The charter of the ECC involves:
    • To conduct advanced research as part of joint projects with
    the industrial partners.
    • To pursue graduate education programs (Master / Ph.D.
    level) that better prepare students for the problems they will
    encounter in industry.
    • To establish a permanent dialogue between academic
    research and industry on technology, education, and research,
    acting as a vehicle and catalyst for information exchanges
    across companies and the development of a better
    understanding of the problems surrounding enterprise
    computing.
  Adaptor pattern
    In computer programming, the adapter design pattern (often
    referred to as the wrapper pattern or simply a wrapper)
    translates one interface for a class into a compatible interface.
    An adapter allows classes to work together that normally could
    not because of incompatible interfaces, by providing its
    interface to clients while using the original interface. The
    adapter translates calls to its interface into calls to the original
    interface, and the amount of code necessary to do this is
    typically small. The adapter is also responsible for
    transforming data into appropriate forms. For instance, if
    multiple Boolean values are stored as a single integer but your
    consumer requires a 'true'/'false', the adapter would be
    responsible for extracting the appropriate values from the
    integer value.


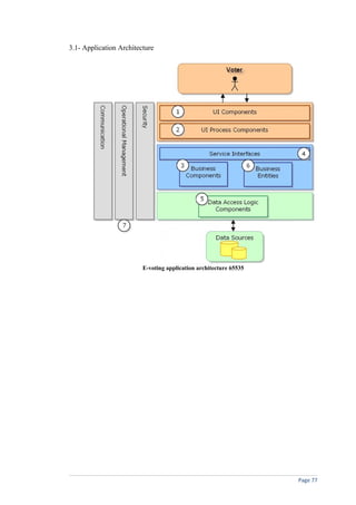
Three-tier architecture
     is a client–server architecture in which the user interface,
     functional process logic ("business rules"), computer data
     storage and data access are developed and maintained as
     independent modules, most often on separate platforms. It was
     developed by John J. Donovan in Open Environment

                                                                  Page 25
Corporation (OEC), a tools company he founded in Cambridge,
MA.

The three-tier model is a software architecture and a software
design pattern.

Apart from the usual advantages of modular software with
well-defined interfaces, the three-tier architecture is intended
to allow any of the three tiers to be upgraded or replaced
independently as requirements or technology change. For
example, a change of operating system in the presentation tier
would only affect the user interface code.

Typically, the user interface runs on a desktop PC or
workstation and uses a standard graphical user interface,
functional process logic may consist of one or more separate
modules running on a workstation or application server, and
an RDBMS on a database server or mainframe contains the
computer data storage logic. The middle tier may be multi-
tiered itself (in which case the overall architecture is called an
"n-tier architecture").

Three-tier architecture has the following three tiers:

Presentation tier
      This is the topmost level of the application. The
      presentation tier displays information related to such
      services as browsing merchandise, purchasing, and
      shopping cart contents. It communicates with other tiers
      by outputting results to the browser/client tier and all
      other tiers in the network.
Application tier (business logic, logic tier, data access tier, or
middle tier)
      The logic tier is pulled out from the presentation tier and,
      as its own layer, it controls an application’s functionality
      by performing detailed processing.
Data tier
      This tier consists of database servers. Here information is
      stored and retrieved. This tier keeps data neutral and
      independent from application servers or business logic.
      Giving data its own tier also improves scalability and
      performance.



                                                              Page 26
3 tier Architecture 1

Web Application
    In system software, a web application is an application that is
    accessed over a network such as the Internet or an intranet.
    The term may also mean a computer software application that
    is hosted in a browser-controlled environment (e.g. a Java
    applet)[citation needed] or coded in a browser-supported
    language (such as JavaScript, combined with a browser-
    rendered markup language like HTML) and reliant on a
    common web browser to render the application executable.
    Web applications are popular due to the ubiquity of web
    browsers, and the convenience of using a web browser as a
    client, sometimes called a thin client. The ability to update and
    maintain web applications without distributing and installing
    software on potentially thousands of client computers is a key
    reason for their popularity, as is the inherent support for cross-
    platform compatibility. Common web applications include
    webmail, online retail sales, online auctions, wikis and many
    other functions.
    The web interface places very few limits on client functionality.
    Through Java, JavaScript, DHTML, Flash and other technologies,
    application-specific methods such as drawing on the screen,
    playing audio, and access to the keyboard and mouse are all
    possible. Many services have worked to combine all of these


                                                                Page 27
into a more familiar interface that adopts the appearance of an
      operating system. General purpose techniques such as drag
      and drop are also supported by these technologies. Web
      developers often use client-side scripting to add functionality,
      especially to create an interactive experience that does not
      require page reloading. Recently, technologies have been
      developed to coordinate client-side scripting with server-side
      technologies such as PHP. Ajax, a web development technique
      using a combination of various technologies, is an example of
      technology which creates a more interactive experience.
             Applications are usually broken into logical chunks called
      "tiers", where every tier is assigned a role. Traditional
      applications consist only of 1 tier, which resides on the client
      machine, but web applications lend themselves to a n-tiered
      approach by nature. Though many variations are possible, the
      most common structure is the three-tiered application

Distributed Data Base
             We can define a distributed database (DDB) as a
      collection of multiple logically interrelated databases
      distributed over a computer network, and a distributed
      database management system (DDBMS) as a software system
      that manages a distributed database while making the
      distribution transparent to the use.
      A collection of files stored at different nodes of a network and
      the maintaining of interrelationships among them via
      hyperlinks has become a common organization on the Internet,
      with files of Web pages.
Reasons of DDB
   1. More computer power is harnessed to solve a complex task,
      and.
   2. Each autonomous processing element can be managed
      independently and develop its own applications.




                                                                 Page 28
Some different database system architectures.
   (a) Shared nothing architecture.
   (b) A networked architecture with a centralized database at one
   of the sites.
   (c) A truly distributed database architecture.




                       Shared nothing architecture. 1




                  A networked architecture with a centrali 1




                                                               Page 29
Truly distributed database architecture 1




Advantages of DDB:
  - Increased reliability and availability: These are two of the most
    common potential advantages cited for distributed databases.
    Reliability is broadly defined as the probability that a system is
    running (not down) at a certain time point, whereas
    availability is the probability that the system is continuously
    available during a time interval. When the data and DBMS
    software are distributed over several sites, one site may fail
    while other sites continue to operate. Only the data and
    software that exist at the failed site cannot be accessed. This
    improves both reliability and availability. Further


                                                                 Page 30
improvement is achieved by judiciously replicating data and
       software at more than one site. In a centralized system, failure
       at a single site makes the whole system unavailable to all users.
       In a distributed database, some of the data may be
       unreachable, but users may still be able to access other parts of
       the database.

   -   Improved performance: A distributed DBMS fragments the
       database by keeping the data closer to where it is needed most.
       Data localization reduces the contention for CPU and I/O
       services and simultaneously reduces access delays involved in
       wide area networks. When a large database is distributed over
       multiple sites, smaller databases exist at each site. As a result,
       local queries and transactions accessing data at a single site
       have better performance because of the smaller local
       databases. In addition, each site has a smaller number of
       transactions executing than if all transactions are submitted to
       a single centralized database. Moreover, inter query and inter
       query parallelism can be achieved by executing multiple
       queries at different sites, or by breaking up a query into a
       number


The potential advantages Of DDBMS
      The DDBMS software must be able to provide the following
functions in addition to those of a centralized DBMS:
   - Keeping track of data: The ability to keep track of the data
      distribution, fragmentation, and replication by expanding the
      DDBMS catalog.
   - Distributed query processing: The ability to access remote sites
      and transmit queries and data among the various sites via a
      communication network.
   - Distributed transaction management: The ability to devise
      execution strategies for queries and transactions that access
      data from more than one site and to synchronize the access to
      distributed data and maintain integrity of the overall database.
   -   Replicated data management: The ability to decide which copy
      of a replicated data item to access and to maintain the
      consistency of copies of a replicated data item.
   -   Distributed database recovery: The ability to recover from
      individual site crashes and from new types of failures such as
      the failure of a communication links.


                                                                   Page 31
-   Security: Distributed transactions must be executed with the
       proper management of the security of the data and the
       authorization/access privileges of users.
   -   Distributed directory (catalog) management: A directory
       contains information (metadata) about data in the database.
       The directory may be global for the entire DDB, or local for
       each site. The placement and distribution of the directory are
       design and policy issues.


2.2 Feasibility Analysis:-


SWOT/PEST Analysis
In this section, not only the SWOT but also the PEST factors are
examined to assess the current and prospective states of e-voting in
Egypt by using a practical approach.
SWOT analysis is employed to discuss strengths (S), weaknesses (W),
opportunities (O) and threats (T) of e-Voting in Egypt. Each of the
four components of SWOT analysis is further examined according to
PEST factors, referring to political (P), economic (E), social (S) and
technological (T) determinants.

Strengths
The strengths of Egypt to develop and maintain e-Voting lie with the
public policy. This is an important political determinant in the PEST
model.
Political:
After 25 January revolution, the need for a system that automate the
election process, to facilitate the participation of the large amount of
voters into the process of the election, and help in getting rid of all
means of fraud.
Economic:
Implementing E-Voting system with central database will decrease
transposition cost for voting boxes, as this costs will be replaced by
the cost of intranet used for voting system.
Implementing such a system will guide business to such a field of
providing services to the government and automating their process,
this will open new job vacancies for IT people.
Social:




                                                                  Page 32
Implementing such a system in Egypt will gain the attention of
people to IT, and hence this system can help in removing technology
Illiteracy.
Automating the system will decrease the time of voter verification
and hence will decrease the time of the voting process and voting
queues, helping in preventing valance among voters.
The idea of automating voting process will gain voter respects and
trust, since no one has control on their decisions.

Technology strengths:
The system will utilize the technology and make benefits of it. New
infrastructure will be added, and the system will reflect the effect of
technology on the public live and will encourage innovation.


Opportunities
Political:
In spite of the abovementioned shortcomings, there are many
opportunities for E-Voting to grow in Egypt. The political willingness
of leaders to build and automate the voting process creates an
opportunity for businesses in Egypt to show their commitment to E-
Voting, and government may help in planning, designing and
implementing such a system.

Economic:
People with IT proficiency have better opportunities for employment
since computer literacy is a requirement for most industries in Egypt.
Thus, people are motivated to learn computer skills. Time constraints
are another motive to urge the public to adopt e-Services.

Social:
The system provide opportunities for the society as it direct their
attention to the technology and how it can they help them in their
live to improve, provide opportunities for voters to get rid from their
fairs of frauds by all its means or affecting their opinions.

Technology:
The development of new technology applications presents
opportunities for better, cheaper and more efficient e-services.




                                                                   Page 33
Weaknesses
Political:
Traditionally, the public believe that the old government always
wants to introduce new methods and new approaches to return to
political live. This belief may cause people to hesitate in trying E-
Voting. Other weaknesses are the public feelings of insecurity and
concern about making mistakes and being fined. These issues
discourage people from tapping into E-Voting.

Economic:
Economic costs for providing all infrastructures required to run the
system and so the original version of software applications used.

Social:
Large portion of blue-collar workers and the older generation is still
computer illiterate. Others may find it difficult to follow instructions
on the Internet or may be discouraged by computer-related
problems.

Technology:
Less IT-savvy people and the older generation are afraid of computer
related problems. The performance and traffic on the server is
another issue.

Threats
Political:
Opposition system may take advantage of the Internet to spread
propaganda on their ideologies and to create social disorder as they
can question about the electronic system depending on most people
illiteracy with the IT.
Security breaches are another problem for E-Voting. The loopholes in
the legal system and advanced technology make it easy for hackers to
penetrate portal and steal confidential information.
This will create insecurity among voters who then may not be so
willing to trust service.
Internet and computer related crimes, such as hacking, scam, spam,
phishing or identity fraud and theft, will hinder the development of
E-Voting.
If problems relating to security and privacy are not properly
addressed, voter could hesitate to use the service.

Economic:

                                                                   Page 34
Economic threat for increasing of technologies costs.

Social:
Rapid development of telecommunication and competition is major
threats. Mobile voting may be developed that lead the user to avoid
using our system.
Competition may lead another company to develop a system with
easier technologies and infra structure.

Technology:
The dependence of people on technology may produce the adverse
effect of people serving technology, instead of technology serving
people.
An electronic crisis may disrupt activities and the whole country
could be paralyzed without any Internet connection. Computer
viruses, worms and computer bugs may affect the result counting
function. Network problems are also a major barrier. Users may feel
helpless when they have to deal with technological problems.




                                                               Page 35
SWOT/PEST Analysis Summery
  SWOT/             Strength        Weaknesses        Opportunities           Threats
   PEST                (S)             (W)                (O)                   (T)
                                                                                - Cyber
                                                                              terrorism
                - Public policy     Conservation in                           and cyber
  Political                                              Political
                                       trying e-                                crimes
 aspect (P)                                             willingness
                                       Services                               - Security
                                                                                breach

                -     Economic
                       policies

                -   Funds for
                     eservices
                                                       IT-proficient
                 To improve
                                    Infrastructure    people can have      Infrastructure
 Economic         social and
                                         costs            better                costs
 aspect (E)        physical
                                    Software costs    opportunity for      Software costs
                infrastructure
                                                       employment
                -      Low cost
                      of Internet
                      subscripti
                           on
                     - Remove
                    technology       Workers and                              The rapid
                                                           - IT
                     Illiteracy           older                            development of
Social aspect                                             Education
                    - Decrease        generation                               mobile
     (S)
                                     are computer        - Fraud             technology
                      violence
                                       illiterate         prevention        competition
                    Gain voter
                        trust
                                       - Some
                                     government
                                                                           Dependency on
                 - High-tech         websites are
                                                                             IT, i.e. small
Technological       based           unfriendly-user      Broadband
                                                                              technical
   aspect         Economy              -    Over-     facilitates faster
                                                                            problems will
    (T)         - Innovatio               capacity       connection
                                                                             disrupt the
                        n           of the Internet
                                                                           entire networks
                                    highway due to
                                     heavy traffic




                                                                                    Page 36
2.3 Major Identified Risks
Threat          Consequence           Likelihood              Counter
                                                              measures
Trojan horse
                                      No known example,
installed by
                Wholesale             but theoretically
Operating
                                      possible
System vendor

               Prevents                                       Develop
Lack of
               adequate testing       Certain                 standards (a
standards
               of Voting system                               slow process)
               Configuration
                                                          Stronger legal
Lack of        change could           Known problems with
                                                          sanctions – but
configuration  introduce new          configuration
                                                          oversight is
oversight      voting                 oversight
                                                          expensive
               compromises
               Potential for                                 Better testing
               multiple voting,                              and
Buggy software                        Unknown
               loss of voter                                 certification of
               privacy                                       voting systems
                                      Common, occurred       No simple
Denial of       Disenfranchisem
                                      during Canadian        counter
Service         ent
                                      Internet election      measures
                                                             Detection
                                                             difficult.
                                                             Individual PCs
Trojan horse                                                 can be
spyware to      Vote theft, loss of   Widely available tools protected, but
change or       privacy               for this               assuring
monitor votes                                                compliance
                                                             difficult,
                                                             especially for
                                                             public PCs.




                                                                 Page 37
2.4 Requirement specification:-




Functional Requirements:
   The main features in the system are:
      A- Pre-voting phase:
          1- Manage admin
          2- Manage election committee
          3- Manage candidates
          4- Manage voters
      B- Voting phase
          1- Submit vote
      C- Post-voting phase
          1- View results
          2- Generate reports
Module 1: Manage Admin Module
      1- Super admin must be able to add new admin with specific
         privileges to the system.
      2- Super admin must be able to edit admin.
      3- Super admin shall be able to delete admin.
      4- Super admin shall be able to view admin information and
         privileges.



                                                            Page 38
5- Super admin may be able to sort admins by committee,
          privileges, and names.
       6- Super admin may be able to filter admins by committee,
          privileges.
       7- Super admin may be able to search for a specific admin
Module 2: Manage election committee Module
       1-   Admin must be able to add new committee election.
       2-   Admin must be able to edit exiting committee election.
       3-   Admin shall be able to delete existing committee election.
       4-   Admin shall be able to view committee information.
       5-   Admin may be able to sort committee by name, location.
       6-   Admin may be able to filter committee by locations.
       7-   Admin may be able to search for a specific committee.
Module 3: Manage candidate
       1-   Admin must be able to add new candidate.
       2-   Admin must be able to edit exiting candidate.
       3-   Admin shall be able to delete existing candidate.
       4-   Admin shall be able to view candidate.
       5-   Admin may be able to sort candidate by name, location.
       6-   Admin may be able to filter candidate by committee.
       7-   Admin may be able to search for a specific candidate.
Module 4: Manage Voters
       1-   Admin must be able to add new Voter.
       2-   Admin must be able to edit exiting voter.
       3-   Admin shall be able to delete existing voter.
       4-   Admin shall be able to view voter.
       5-   Admin may be able to sort voter by name, location.
       6-   Admin may be able to filter voter by committee assigned to.
       7-   Admin may be able to search for a specific voter.
Module 5: Voting Voters module
       1- Voter must be able to login to the system.
       2- User must be able to submit vote.
       3- Admin must be able to verify user SSN.
Module 6: Result management module
      1- Judge/auditor must be able to filter result according to
         votes per committee, votes per candidates, and votes per
         candidate and committee.

  B) Non-Functional Requirements:

Security Requirements
   - The security requirements for this system span all aspects of
     the voting process and include voter authenticity, voter


                                                                   Page 39
anonymity, data confidentiality, data integrity, system
      accountability, system integrity, system availability, system
      assurance, and system reliability
  -   An individual not registered to vote must not be able to cast a
      ballot
  -   A voter must not be able to vote more than once
  -   The privacy of the vote has to be guaranteed during the casting,
      transfer, reception, collection, and tabulation of votes
  -   No voter should be able to prove that they voted in a certain
      way
  -   None of the participants involved in the voting process
      (organizers, election officials, trusted third parties, voters, etc)
      should be able to link a vote to an identifiable voter
  -   Each vote is recorded precisely as the voter intended
  -   Each voter is ensured a "clean slate" of the system to ensure
      equality, confidence, and minimize system tampering
  -   The outcome of the voting process must correspond to the
      votes cast
  -   It should be infeasible to exclude a valid vote from the
      tabulation, and to validate a non-valid one
  -   System and voter operations are logged and audited
  -   The system cannot be re-configured during operation
  -   Access to voted ballots is prohibited until after the close of the
      polls
  -   Additional ballots cannot be cast once the polling place has
      closed
  -   The system must be open to independent inspection and
      auditing
  -   The system is protected against accidental and malicious denial
      of service attacks

Privacy: the voting system has to protect privacy, concealing the
relation between voter and his/her cast vote, and ensuring that the
voter's choice will remain anonymous. This requirement must be
fulfilled once the voter has cast his/her vote and must be preserved
during the counting processes.
Integrity: A voting system has to protect the vote against
manipulation once it is cast and until it is counted. Therefore the
channel must to provide measures to prevent and/or detect any
attempted to change the voter's intent once the vote has been cast.



                                                                    Page 40
Voter Verifiability – Cast as Intended: Voter must have the
possibility to check that his/her vote has been accurately recorded.
In the case of remote voting, this implies the availability to check if
the vote received by the election officials and stored in the remote
Ballot Box (in a physical or electronic manner) is the same as cast by
the voter. It is important to note that the requirement cannot conflict
with others once.
Voter Verifiability – Counted as Cast: In the counted as cast
verification, voters must have the possibility to verify the inclusion of
his/her vote in the final tally. It is considered as security
improvement.
Prevention of Intermediate results: It is important to prevent the
disclosure of intermediate results before the election is closed. This
way, or the voters have the same information during the voting stage.
This implies that the secrecy of the vote must be preserved until the
tally process.
Ballot Box Accuracy: Protection of the ballot box against the
addition of bogus ballots or the elimination of valid ballots is needed.
In the case that multiple voting is allowed, this measured must
guarantee that one vote per voter will be counted.
Prevention of Voting Errors: The voting channel has to prevent
involuntary voting errors by voters when casting their votes (e.g.,
under-voting, over-voting). This practice is becoming more common
for poll-site voting in complex elections.
Ease of Use: the voting channel must be easy to use by average
voters. In remote voting this requirement is of paramount
importance to prevent disenfranchisement and facilitate the
participation of voters.
Correctness: All input votes are correctly counted and no other
votes are counted
Robustness: The counting tolerates the corrupt or faulty behavior of
any group of authorities up to a threshold.




                                                                   Page 41
2.5 Domain Model




                   Page 42
2.6 Use Cases

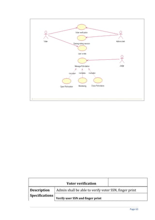
Manage Judge/Admin-clerk




                           Page 43
Administrator add new judge /
                admin-clerk
Description     Administrator must be able to add judge / admin-clerk.

                Administrator add judge / admin-clerk
                Title:
                Administrator adds judge/admin-clerk personal.
                Intent:
                Describe Administrator interacts with the system during
                add data about new judge/admin-clerk as an initial data.
                Preconditions
                Administrator login to the system
                Actors
                   • Administrator
                Main Scenario
                   1- Administrator enters data about new judge/admin-
                       clerk
                         (User id – user name – SSN – title – address -
                   mission).
Specification
                   2- Administrator press save button
s
                   3- Data is saved and confirmation message appear that
                       data is saved successfully.
                Alternate Scenario1
                       1- Wrong User id entered (duplicate User id)
                       2- System displays a message that (invalid User id,
                          User id already exist)
                Uses/Extends
                N/A
                Frequency
                Frequent
                Issues
                N/A



Priority        High




                                                                  Page 44
Administrator edit judge / admin-
                clerk
Description     Administrator must be able to edit judge / admin-clerk.

                Administrator edits judge / admin-clerk
                Title:
                Administrator edits judge/admin-clerk personal data.
                Intent:
                Describe Administrator interacts with the system during
                editing judge/admin-clerk personal data.
                Preconditions
                Administrator login to the system.
                Judge/admin-clerk data already recorded.
                Actors
                   1- Administrator
                Main Scenario
                   1- Administrator selects judge/admin-clerk user id for
                       the record to be displayed.
                   2- Administrator amends data.
                   3- Administrator press save button
                   4- Confirmation message appear that data is saved
Specification
                       successfully.
s               Alternate Scenario1
                   1- Wrong user id entered.
                   2- System displays a message that (invalid user id,
                       user id does not exist)
                Alternate Scenario2 (Voting Day)
                   1- The system does not permit editing during voting
                       Process.
                   2- System displays a message that (Voting is in
                       process)
                Uses/Extends
                N/A
                Frequency
                Frequent
                Issues
                N/A



Priority        High




                                                                 Page 45
Administrator deletes judge / admin-
                clerk
Description     Administrator must be able to delete judge / admin-clerk

                Administrator deletes judge / admin-clerk
                Title:
                Administrator deletes judge / admin-clerk ion.
                Intent:
                Administrator interacts with the system during deleting
                judge / admin-clerk.
                Preconditions
                Administrator login.
                judge / admin-clerk data already recorded.
                Actors
                   1- Administrator
                Main Scenario
                   1- Administrator selects judge / admin-clerk to be
                       displayed and press delete.
                   2- Confirmation message displayed to confirm deletion
Specification          process.
s                  3- Administrator press delete button.
                   4- Precinct and Poll Station is deleted.
                Alternate Scenario1 (Voting Day)
                   1- The system does not permit deleting during voting
                       Process.
                   2- System displays a message that (Voting is in
                       process)
                Uses/Extends
                N/A
                Frequency
                Frequent
                Issues
                N/A



Priority        High




     Administrator displays judge / admin-clerk
Description     Administrator must be able to display judge / admin-


                                                                 Page 46
clerk.

                Administrator displays judge / admin-clerk
                Title:
                Administrator displays judge / admin-clerk data.
                Intent:
                Describe Administrator interacts with the system during displaying
                judge / admin-clerk tion data.
                Preconditions
                Administrator login.
                Judge / admin-clerk data already recorded.
                Actors: Administrator
                Main Scenario
                    1- Administrator login to Manage judge / admin-clerk module.
                    All judge / admin-clerk appear with their basic data (User id –
                    user name – SSN – title – address - mission).
                    2- Administrator selects a judge / admin-clerk.
                    3- judge / admin-clerk information is displayed in details.
                Alternate Scenario1
                    1- The first time Administrator is logged to the system and no
                        judge / admin-clerk exists
Specification       2- The system displays a message welcome the Administrator
                        and tells him that there is no data is recorded in the system
s                       yet.
                Uses/Extends
                Included1 Sort:
                    1- Administrator presses any column title in the display page
                        (User id – user name – SSN – title – address - mission).
                    2- Precinct and Poll Station are sorted according to the pressed
                        column title.
                Included2 Search:
                    1- Administrator type judge / admin-clerk name and press
                         search button
                    2- Matching judge / admin-clerk appear in the result.
                    3- If there is no result, not found message appear.
                Included3 Filter:
                    1- Administrator selects criteria to filter with (title, mission)
                    2- Matching candidates appear in the result.
                    3- If there is no result, not found message appear.


                Frequency
                Frequent
                Issues
                N/A
Priority        High




                                                                           Page 47
Manage Precinct & Poll Station




                                 Page 48
Add new Precinct and Poll Station
                Administrator must be able to add new Precinct or Poll
Description
                Station.

               Administrator adds precinct and poll station
               Title:
               Administrator adds new Precinct or Poll Station.
               Intent:
               Describe Administrator interacts with the system during
               add data about new Precinct or Poll Station as an initial
               data.
               Preconditions
               Administrator login to the system
               Actors
                  • Administrator
               Main Scenario
                  4- Administrator enters data about new Precinct or
                      Poll Station
                       (Code – name – governorate - district - address –
                  Judge ID)
Specifications    5- Administrator press save button
                  6- Data is saved and confirmation message appear that
                      data is saved successfully.
               Alternate Scenario1
                      3- Wrong code entered (duplicate code)
                      4- System displays a message that (invalid code,
                         code already exist)
                Uses/Extends
                N/A
                Frequency
                Frequent
                Issues
                N/A



Priority        High




                                                                 Page 49
Edit Precinct and Poll Station data
                Administrator must be able to edit Precinct and Poll
Description
                Station.

                Administrator edits Voter
                Title:
                Administrator edits Precinct and Poll Station data.
                Intent:
                Describe Administrator interacts with the system during
                editing Precinct and Poll Station data.
                Preconditions
                Administrator login to the system.
                Precinct and Poll Station data already recorded.
                Actors
                   2- Administrator
                Main Scenario
                   5- Administrator selects Precinct and Poll Station id for
                       the record to be displayed.
                   6- Administrator amends data.
                   7- Administrator press save button
                   8- Confirmation message appear that data is saved
Specification
                       successfully.
s               Alternate Scenario1
                   3- Wrong code entered.
                   4- System displays a message that (invalid id, id does
                       not exist)
                Alternate Scenario2 (Voting Day)
                   3- The system does not permit editing during voting
                       Process.
                   4- System displays a message that (Voting is in
                       process)
                Uses/Extends
                N/A
                Frequency
                Frequent
                Issues
                N/A



Priority        High




                                                                   Page 50
Delete Precinct and Poll Station data
                Administrator must be able to delete Precinct and Poll
Description
                Station

               Administrator deletes Precinct and Poll Station
               Title:
               Administrator deletes Precinct and Poll Station.
               Intent:
               Administrator interacts with the system during deleting
               Precinct and Poll Station.
               Preconditions
               Administrator login.
               Precinct and Poll Station data already recorded.
               Actors
                  2- Administrator
               Main Scenario
                  5- Administrator selects Precinct and Poll Station to be
                      displayed and press delete.
                  6- Confirmation message displayed to confirm deletion
Specifications        process.
                  7- Administrator press delete button.
                  8- Precinct and Poll Station is deleted.
               Alternate Scenario1 (Voting Day)
                  3- The system does not permit deleting during voting
                      Process.
                  4- System displays a message that (Voting is in process)
                Uses/Extends
                N/A
                Frequency
                Frequent
                Issues
                N/A



Priority        High




                                                                  Page 51
Display Precinct and Poll Station Data
                Administrator must be able to display Precinct and Poll
Description
                Station.

                Administrator displays Precinct and Poll Station
                Title:
                Administrator displays Precinct and Poll Station data.
                Intent:
                Describe Administrator interacts with the system during
                displaying Precinct and Poll Station data.
                Preconditions
                Administrator login.
                Precinct and poll data already recorded.
                Actors
                   1- Administrator
                Main Scenario
                   4- Administrator login to Manage Precinct and Poll Station
                       module.
                   All Precinct and Poll Station appear with their basic data
                   (Code – name – governorate - district - address – Judge ID)
                   5- Administrator selects a Precinct and Poll Station.
                   6- Precinct and Poll Station information is displayed in
                       details.
                Alternate Scenario1
Specification      3- The first time Administrator is logged to the system and
s                      no Precinct and Poll Station exists
                   4- The system displays a message welcome the
                       Administrator and tells him that there is no data is
                       recorded in the system yet.
                Uses/Extends
                Included1 Sort:
                   3- Administrator press any column title in the display page
                       (code, Name, governorate, district- address- judge id)
                   4- Precinct and Poll Station are sorted according to the
                       pressed column title.
                Included2 Search:
                    4- Administrator type Precinct and Poll Station name and
                       press search button
                    5- Matching Precinct and Poll Station appear in the result.
                    6- If there is no result, not found message appear.
                Included3 Filter:
                    4- Administrator selects criteria to filter with (governorate,
                       judge)
                    5- Matching candidates appear in the result.
                    6- If there is no result, not found message appear.
                Frequency
                Frequent
                Issues
                N/A
Priority        High


                                                                         Page 52
Manage Candidate




                   Page 53
Add new Candidate
Description     Administrator must be able to add new candidate.

                Administrator adds candidate
                Title:
                Administrator adds Voter data.
                Intent:
                Describe Administrator interacts with the system during
                add data about candidate as an initial data.
                Preconditions
                Administrator login to the system
                Actors
                   • Administrator
                Main Scenario
                   7- Administrator enters data about Candidate
                        (SSN - name - Birth date –Age – Governorate -
                   District – Address, image, election symbol).
Specification      8- Administrator press save button
s                  9- Data is saved and confirmation message appear that
                       data is saved successfully.
                Alternate Scenario1
                       5- Wrong SSN entered (duplicate id)
                       6- System displays a message that (invalid id, id
                          already exist)
                Uses/Extends
                N/A
                Frequency
                Frequent
                Issues
                N/A



Priority        High




                                                                   Page 54
Edit Voter date
Description     Administrator must be able to edit Voter.

                Administrator edits Voter
                Title:
                Administrator edits candidate data.
                Intent:
                Describe Administrator interacts with the system during
                editing candidate data.
                Preconditions
                Administrator login to the system.
                Candidate data already recorded.
                Actors
                   3- Administrator
                Main Scenario
                   9- Administrator enters candidate id for the record to
                       be displayed.
                   10-Administrator amends data.
                   11-Administrator press save button
                   12-Confirmation message appear that data is saved
Specification
                       successfully.
s               Alternate Scenario1
                   5- Wrong id entered.
                   6- System displays a message that (invalid id, id does
                       not exist)
                Alternate Scenario2 (Voting Day)
                   5- The system does not permit editing during voting
                       Process.
                   6- System displays a message that (Voting is in
                       process)
                Uses/Extends
                N/A
                Frequency
                Frequent
                Issues
                N/A



Priority        High




                                                                  Page 55
Delete Candidate data
Description     Administrator must be able to delete candidate.

                Administrator deletes candidate
                Title:
                Administrator deletes candidate.
                Intent:
                Administrator interacts with the system during deleting
                canidate.
                Preconditions
                Administrator login.
                candidate data already recorded.
                Actors
                   3- Administrator
                Main Scenario
                   9- Administrator selects candidate to be displayed and
                       press delete.
                   10- Confirmation message displayed to confirm deletion
Specification          process.
s                  11- Administrator press delete button.
                   12-Candidate is deleted.
                Alternate Scenario1 (Voting Day)
                   5- The system does not permit deleting during voting
                       Process.
                   6- System displays a message that (Voting is in
                       process)
                Uses/Extends
                N/A
                Frequency
                Frequent
                Issues
                N/A



Priority        High




                                                                  Page 56
Display candidate Data
Description     Administrator must be able to display Voter.

                Administrator displays Voter
                Title:
                Administrator displays candidate data.
                Intent:
                Describe Administrator interacts with the system during
                displaying candidate data.
                Preconditions
                Administrator login.
                candidate data already recorded.
                Actors
                   2- Administrator
                Main Scenario
                   7- Administrator login to Manage candidate module.
                   8- All candidates appear with their basic data (Id,
                       Name, and precinct, party, symbol).
                   9- Administrator selects a candidate.
                   10-Candidate information is displayed in details.
                Alternate Scenario1
                   5- The first time Administrator is logged to the system
Specification          and no candidate exists
s                  6- The system displays a message welcome the
                       Administrator and tells him that there is no data is
                       recorded in the system yet.
                Uses/Extends
                Included1 Sort:
                   5- Administrator press any column title in the display
                       page(ID, Name, Precinct, party)
                   6- Candidates are sorted according to the pressed
                       column title.
                Included2 Search:
                   7- Administrator type candidate name and press
                       search button
                   8- Matching candidates appear in the result.
                   9- If there is no result, not found message appear.
                Included3 Filter:
                   7- Administrator selects criteria to filter with
                       (precinct, party)
                   8- Matching candidates appear in the result.
                   9- If there is no result, not found message appear.
                Frequency
                Frequent
                Issues
                N/A
Priority        High


                                                                   Page 57
Manage Voter




               Page 58
Add new Voter
Description     Administrator must be able to add new Voter.

               Administrator adds Voter
               Title:
               Administrator adds Voter data.
               Intent:
               Describe Administrator interacts with the system during
               add data about Voter as an initial data.
               Preconditions
               Administrator login to the system
               Actors
                  • Administrator
               Main Scenario
                  10-Administrator enters data about Voter
                       (SSN - name - Birth date –Age – Governorate -
                  District - Address).
                  11-Administrator press save button
Specifications
                  12-Data is saved and confirmation message appear that
                      data is saved successfully.
               Alternate Scenario1
                      7- Wrong SSN entered (duplicate SSN)
                      8- System displays a message that (invalid SSN, SSN
                         already exist)
                Uses/Extends
                N/A
                Frequency
                Frequent
                Issues
                N/A



Priority        High




                                                                 Page 59
Edit Voter data
Description     Administrator must be able to edit Voter.

                Administrator edits Voter
                Title:
                Administrator edits Voter data.
                Intent:
                Describe Administrator interacts with the system during
                editing Voter data.
                Preconditions
                Administrator login to the system.
                Voter data already recorded.
                Actors
                   4- Administrator
                Main Scenario
                   13-Administrator enters Voter SSN for the record to
                       be displayed.
                   14-Administrator amends data.
                   15-Administrator press save button
                   16-Confirmation message appear that data is saved
Specification
                       successfully.
s               Alternate Scenario1
                   7- Wrong SSN entered.
                   8- System displays a message that (invalid SSN, SSN
                       does not exist)
                Alternate Scenario2 (Voting Day)
                   7- The system does not permit editing during voting
                       Process.
                   8- System displays a message that (Voting is in
                       process)
                Uses/Extends
                N/A
                Frequency
                Frequent
                Issues
                N/A



Priority        High




                                                                Page 60
Delete Voter
Description     Administrator must be able to delete Voter.

                Administrator deletes Voter
                Title:
                Administrator deletes Voter data.
                Intent:
                Administrator interacts with the system during deleting
                Voter data.
                Preconditions
                Administrator login.
                Voter data already recorded.
                Actors
                   4- Administrator
                Main Scenario
                   13-Administrator selects voter to be displayed and
                       press delete.
                   14- Confirmation message displayed to confirm deletion
Specification          process.
s                  15- Administrator press delete button.
                   16-Voter is deleted.
                Alternate Scenario1 (Voting Day)
                   7- The system does not permit deleting during voting
                       Process.
                   8- System displays a message that (Voting is in
                       process)
                Uses/Extends
                N/A
                Frequency
                Frequent
                Issues
                N/A



Priority        High




                Display Voter Data
Description     Administrator must be able to display Voter.

                                                                 Page 61
Administrator displays Voter
               Title:
               Administrator displays Voter data.
               Intent:
               Describe Administrator interacts with the system during
               displaying Voter data.
               Preconditions
               Administrator login.
               Voter data already recorded.
               Actors
                  3- Administrator
               Main Scenario
                  11-Administrator login to Manage voter’s module.
                  12-All voters appear with their basic data (Id, Name, and
                      precinct).
                  13-Administrator selects a voter.
                  14-Voter information is displayed in details.
               Alternate Scenario1
                  7- The first time Administrator is logged to the system and
Specifications        no voter exists
                  8- The system displays a message welcome the
                      Administrator and tells him that there is no data is
                      recorded in the system yet.
               Alternate Scenario2
               Uses/Extends
               Included1 Sort:
                  7- Administrator press any column title in the display
                      page(ID, Name, Precinct)
                  8- Voters are sorted according to the pressed column title.
               Included2 Search:
                   10-Administrator type voter name and press search button
                   11-Matching voters appear in the result.
                   12-If there is no result, not found message appear.
               Included3 Filter:
                   10-Administrator selects criteria to filter with (precinct)
                   11-Matching voters appear in the result.
                   12-If there is no result, not found message appear.
               Frequency
               Frequent
               Issues
               N/A
Priority         High



   Voting Process Use case




                                                                      Page 62
Voter verification
Description    Admin shall be able to verify voter SSN, finger print
Specifications
                Verify user SSN and finger print


                                                                Page 63
Title:
                 Admin verify user SSN and finger print
                 Intent:
                 Describe Admin interaction with the system during verifying
                 voter SSN, and finger print
                 Preconditions
                 1. Voter is registered before in the system
                 Actors
                         1- Admin
                         2- Voter
                 Main Scenario
                 1. Use case begins when admin decide to verify voter SSN, and
                     finger print before voting process.
                 2. Admin insert user SSN and press verify button
                 3. User information page appear with requesting user finger print
                 4. User inserts his/her finger print
                 5. Finger print is verified and message appear that user is verified
                     successfully
                 Alternate Scenario1
                 1. Voter SSN Not registered in the system
                 2. System displayed a message that this SSN not registered in the
                     system
                 Alternate Scenario2
                 1- Voter SSN verified before in the system
                 2- System displayed a message that this SSN has been verified
                     before
                 Alternate Scenario3
                 1- Admin inserted a wrong SSN(not registered/wrong
                     format/verified) 3 times
                 2- System displayed a message and sound alert for the judge that a
                     wrong entry is done.
                 Alternate Scenario4
                 1- Voter insert wrong finger print
                 2- System displayed a message that wrong finger print is entered.
                 Uses/Extends
                 N/A
                 Frequency
                 Frequent
                 Issues
                 N/A
Priority         High


                         Opening session
                 Admin shall be able to open session for voter to cast his
Description
                 vote
Specifications
                 Opening session for user caste vote
                 Title:
                 Admin open session for user to caste vote


                                                                        Page 64
Intent:
           Describe Admin interaction with the system during
           opening the session
           Preconditions
             1- User has passed verification process
             2- User has not cast vote before
           Actors
                admin
           Main Scenario
             1- Admin press activation button.
             2- Session is opened and candidate selection page
                appear

           Uses/Extends
           N/A
           Frequency
           Frequent
           Issues
           N/A



Priority   High




                                                        Page 65
Voter cast his vote
                 User should be able to cast his vote for a specific
Description
                 candidate

               User cast his vote for a specific candidate
               Title:
               Voter cast his vote for a specific candidate
               Intent:
               Describe voter interaction with the system during vote
               casting
               Preconditions
                  User has logged in
               Actors
               1- Voter
               Main Scenario
                  1- Use case begins when user decides to cast his vote for
                      a specific candidate
                  2- User press a voter object(Voter image, Full Name, and
                      Election Symbol)
                  3- System displays popup window containing the select
                      user information and confirmation message for the
                      voter
                  4- Voter confirm his selection
Specifications
                  5- System display a message that voting is successfully
                      done.
                  6- Voter session is closed
               Alternate Scenario1
                      1- Voter discard the confirmation message
                      2- The voter page appear for user to select a
                         candidate
               Alternate Scenario2
                      1- Voters desires to select a candidate
                      2- System displays an option with candidates as
                         others
               Alternate Scenario3
                  1- Session time out
                  2- The vote is calculated as other and user is terminated
               Uses/Extends
               N/A
               Frequency
               Frequent
               Issues
               N/A
Priority         High




                                                                   Page 66
Manage voting process
Description      Judge shall be able to manage the poll station

               Judge Manage poll station
               Title:
               Judge manage the voting system in the committee
               Intent:
               Describes the judge manage process to the system
               Preconditions
               N/A
               Actors
                  1- Judge
               Main Scenario
               1- Judge inserts his user name and password for all
                  machines within the poll station
               2- All machines are logged to the system.
               3- Judge monitors the admin clerks during their work.
Specifications 4- After the election time finish the judge press sign out

                Alternate Scenario1
                   1- Wrong user name or password inserted
                   2- System displays a message that a wrong password is
                      inserted
                Uses/Extends
                N/A
                Frequency
                Frequent
                Issues
                N/A



Priority        High




                                                                  Page 67
Reporting Use Case




                     Page 68
Filter result
                Judge staff shall be able to filter results according criteria:
                No of votes in each polling station, No of votes for each
Description
                candidate, No of votes for each candidate in a
                specific(polling station, polls)

               Filter Result
               Title:
               Judge Filter the result as a requested criteria
               Intent:
               Describe judge interaction with the system during
               filtering result
               Preconditions
                   Judge is logged in
               Actors
                   Judge
               Main Scenario
                   1- The use case starts when the judge decides to display
                      results with a specific orientation.
                   2- Judge selects precinct.
                   3- Judge selects polling station.
                   4- Judge selects polls
Specifications     5- Judge selects candidate.
                   6- Judge selects filter button.
                   7- Results for the selected criteria appear.
               Alternate Scenario1
                          1- Judge not select a filter type
                          2- The system displays all in each combo box as a
                             default value.
               Uses/Extends
               N/A
               Frequency
               Frequent
               Issues
               N/A



Priority        High




                                                                   Page 69
Generate reports
                 Judge staff shall be able to generate report for filtered
Description
                 result.

                 Generate reports
                 Title:
                 Judge generates report for filtered data
                 Intent:
                 Describe generating report
                 Preconditions
                    Judge is logged in
                 Actors
                    Judge
                 Main Scenario
                    1- Judge press report button
                    2- New window open containing report with selected
                        criteria, and containing the report generating date
                        and time, and judge who generated the report.
Specifications
                 Alternate Scenario1
                         3- Judge not select a filter type
                         4- Message appear that user shall select criteria
                            first
                 Uses/Extends
                 N/A
                 Frequency
                 Frequent
                 Issues
                 N/A



Priority         High




                                                                   Page 70
Print report
Description     Judge shall be able to print generated report.

               Print report
               Title:
               Judge print generated report
               Intent:
               Describe r printing report
               Preconditions
                  Judge is generated report
                  User printer is configured to the system
               Actors
                  Judge
               Main Scenario
Specifications        1- Judge press print report button
                      2- Printing setting window open for user to select
                         printing configuration
               Uses/Extends
               N/A
               Frequency
               Frequent
               Issues
               N/A



Priority        High




                                                                 Page 71
2.7 E-voting State Chart Diagram




                     Admin state chart 1




                                           Page 72
Voting state chart 1




                       Page 73
2.8 E-voting Activity Diagram


E-Voting Activity Diagram
                                                  PreVoting                                    Voting              Post Voting
                                         Not Valid


                           Authenticate
                                                      Check
          Start             Admin user
                                                      validity
                           and password

                                          Valid
                                                                  Start
 Admin




          Manage              Check                   Manage
Admin




         Committee           authority               Candidate
                                                                           Authenticate
                                                                           Voter ID and   Not Valid
                  Manage                                                    fingerprint
                  Admin
                             Manage
                             Voters

                                                                                           Check
                                                                                           validity
                               End


                                                                                             Valid



                                                                                            Caste
                                                                                            Vote
 Voter
Voter




                                                                                          Confirm       Perform
                                                                                          selection     Counting




                                                                                                        Generate
 Judge
Judge




                                                                                                         report


                                                                                                                         End



                                                          Activity Diagram 1




                                                                                                            Page 74
2.9 Package Diagram




                      Package Diagram 1




                                          Page 75
Chapter Three
System Design




                Page 76
3.1- Application Architecture




                         E-voting application architecture 65535




                                                                   Page 77
3.2 E-voting System Database ERD




                      E-Voting ERD 1




                                       Page 78
3.3 E-voting System Database Mapping




                                       Page 79
3.4 Data base schema




                       Page 80
3.5 Sequence Diagram




                 Voting Sequence diagram 1




                  Add Sequence diagram 1




                                             Page 81
Delete Sequence diagram 1




View Sequence diagram 1




                            Page 82
Chapter Four
System Implementation




                    Page 83
4.1 Component diagram




                 Component diagram 1




                                       Page 84
4.2 Deployment diagram




                  Deployment diagram 1




                                         Page 85
4.3 Network Infrastructure and VPN


 E-Voting Network Infrastructure & VPN
 (Ver. : 1.2.0)
                                                       AD
                                   A D S S ta            SL
                                                            M
                                        L M ndby          Ho odem
                                              ode
                                                  m         t


          Poll Station 1
                                                             VPN / Firewall
           Clients                                              (IPS)
                                                      Sw it
             `       `                                      ch
          ` `        `
           ` `       `
             `       `                                                                  VPN Tunnel




                                                                                                                                 AD S



                                                                                                                                                AD
                            Child Domain




                                                                                                                                                   SL
                                                                                                                                  LM



                                                                                                                                                     Mo
                         DataBase Server




                                                                                                                                     od e



                                                                                                                                                          d em
                                                                                                                                          m
                                                                                                         VPN / Firewall (IPS)




                                                                                                                                        H ot



                                                                                                                                                            S ta
                                                                                                                                                             ndb
                                                                   VPN Tunnel




                                                                                                                                                                  y
                               Application
                                Server

                                                                                                                        Switc
                                                                                                                             h


                                                                                                                                        Domain Controller Additional Domain
                                                                  AD                     VPN Tunnel                                                           Controller
                                                                     SL
                                             A D S ta




                                                                        M                             Clients
                                                                     Ho ode m
                                                S L ndb




                                                                        t
                                                                                                                 `
                                                   M od y




                                                                                                        `                               Hot DataBase              Standby DataBase
                                                       em




                                                                                                                                           Server                      Server
                                                                                                      ` `        `
              Poll Station 2
                                                                                                                 `
                                                                       VPN / Firewall                            `
                     Clients                                              (IPS)
                                                                 Sw it
                        `      `                                      ch
                     ` `       `                                                                                                        Hot Application          Standby Application
                      ` `      `                                                                                Head Quarters               Server                    Server
                        `      `
                                     Child Domain
                                    DataBase Server



                                       Application
                                         Server




 Page 1




                                                                                                                                                                           Page 86
4.4 Application Interface




                         Login Form




                         Home page




                     Add candidate symbol




                                            Page 87
Add Candidate




Edit candidate




View candidate




                 Page 88
Add Voter




Select Candidate




                   Page 89
Chapter Five
System Testing




                 Page 90
5.1 INTRODUCTION
       The Software Test Plan (STP) is designed to prescribe the
scope, approach, resources, and schedule of all testing activities. The
plan must identify the items to be tested, the features to be tested,
the types of testing to be performed, the person responsible for
testing, the resources and schedule required to complete testing, and
the risks associated with the plan.

   5.1.1 Objectives
- Describe the strategy for Testing for the <E-Voting> to verify
compliance with requirements as specified in the requirement
document.
- Ensure all requirements for testing the < E-Voting > System are
appropriately assessed and planned within the overall Project Plan.
- Demonstrate to all stakeholders that the testing processes to be
undertaken will be appropriately managed and controlled.

    5.1.2 Testing Strategy
      Testing is the process of analyzing a software item to detect the
differences between existing and required conditions and to evaluate
the features of the software item.
Specific test plan components include:
   - Purpose for this level of test,
   - Items to be tested,
   - Features to be tested,
   - Features not to be tested,
   - Management and technical approach,
   - Pass / Fail criteria,
   - Individual roles and responsibilities,
   - Schedules, and
   - Risk assumptions and constraints.




                                                                 Page 91
5.1.3 Scope
      Testing will be performed at several points in the life cycle as
the product is constructed. Testing is a very 'dependent' activity. As a
result, test planning is a continuing activity performed throughout
the system development life cycle.
Test plans must be developed for each level of product testing
throughout the major steps of the system:
      1- Pre-Voting      (preparing     administration,    committee,
          candidates, and voters)
      2- Voting (Voting process itself)
      3- Post-Voting(Result counting and generating reports)

    5.1.4 Reference Material
   To successfully carry out the testing the tester should be provided
with:
         • System requirements specifications.

         • High level design document.

         • Use cases.

         • Detail design document.

         • Features list.

         • User interface.

5.2 TEST ITEMS
Specify the test items included in the plan. Supply references to the
following item documentation:
      - Requirements specification,
      - Design specification,
      - Users guide,
      - Operations guide,
      - Installation guide,
      - Features (availability, response time),
      - Defect removal procedures, and
      - Verification and validation plans.

    5.2.1 Program Modules
(Outline testing to be performed by the developer for each module
being built.)



                                                                  Page 92
- Developers Perform code inspection/Coverage test and report
  the result.




                                                        Page 93
- The following Modules shall be included in the testing:
  D- Pre-voting phase:
     5- Manage admin
     6- Manage election committee
     7- Manage candidates
     8- Manage voters
  E- Voting phase
      2- Submit vote
  F- Post-voting phase
     3- View results
     4- Generate reports
  - Each of the above modules has their sub modules that will
     mentioned separately in the detailed test plan for each module.

   5.2.2 User Procedures
    Describe the testing to be performed on all user documentation
    to ensure that it is correct, complete, and comprehensive.)
    Be Performed by QA Engineer.

     5.2.3 Operator Procedures
(Describe the testing procedures to ensure that the application can
be run and supported in a production environment (include help
Desk procedures)).
 - System and acceptance testing will be performed on a testing
server that is same as the production environment.
- PM shall ensure that required environments by testing are
available.
- PM shall ensure that the version is uploaded on the test server.
- All critical test cases will be executed on those environments.

5.3 Features to Be Tested
(Identify all software features and combinations of software features
to be tested. Identify the test design specifications associated with
each feature and each combination of features.)
    A- Pre-voting phase:
          1- Manage admin
          2- Manage election committee
          3- Manage candidates
          4- Manage voters
    B- Voting phase
           1- Submit vote
    C- Post-voting phase


                                                               Page 94
1- View results
      2- Generate reports

5.4. FEATURES NOT TO BE TESTED
(Identify all features and specific combinations of features that will
not be tested along with the reasons.)
- All the listed features will be tested

5.5. APPROACH
       The testing methodology used is black box testing where black
box testing is testing without knowledge of the internal workings of
the item being tested. For example, when black box testing is applied
to software engineering, the tester would only know the "legal"
inputs and what the expected outputs should be, but not how the
program actually arrives at those outputs. It is because of this that
black box testing can be considered testing with respect to the
specifications, no other knowledge of the program is necessary. For
this reason, the tester and the programmer can be independent of
one another, avoiding programmer bias toward his own work. For
this testing, test groups are often used, "Test groups are sometimes
called professional idiots...people who are good at designing
incorrect data." Also, due to the nature of black box testing; the test
planning can begin as soon as the specifications are written. The
opposite of this would be glass box testing, where test data are
derived from direct examination of the code to be tested. For glass
box testing, the test cases cannot be determined until the code has
actually been written. Both of these testing techniques have
advantages and disadvantages, but when combined, they help to
ensure thorough testing of the product.
In addition, include a description of how many times any testing
procedure will be executed e.g. testing will be structured into test
cycles. A test cycle is a complete pass through all the required tests.
When new versions of the <Verticals> System are delivered during
testing, the Testing Team will cease the current cycle at an
appropriate time and commence anew cycle. Each new cycle will
include any retesting for problems corrected. It is expected, due to
time constraints with this project, that only two test cycles may be
possible.




                                                                 Page 95
5.5.1- System testing
Where the system as a whole is tested against the Design
Specifications:
   - System Testing will be the responsibility of testing engineer
   -    System and integration testing shall be performed to ensure
      that the system works as a whole
   - A System Test Plan will be prepared by the test manager.
   - System Testing will be performed jointly by testing engineer
   - System Testing will be performed in the test environment
      located on the test server.
   -    System Testing will include volume testing (with a high
      number of transactions and records processed) and stress
      testing (with transactions processed at high frequency).
   - Results of tests will be recorded and where system
      components do not perform as expected, a Test Problem
      Report will be raised.
   - Refer to the System and integration test cases.

   5.5.2- Acceptance testing
Where the system is tested against the Functional Specifications in
simulated live operation:-
1- Acceptance Testing will be undertaken on the production server.
2- A specific set of test cases will exist for each function.

Check all the links:
     - Test the outgoing links from all the pages from specific
       domain under test.
     - Test all internal links.
     - Test links jumping on the same pages.
     - Test links used to send the email to admin or other users
       from web pages.
     - Test to check if there are any orphan pages.
     - Lastly in link checking, check for broken links in all above-
       mentioned links.
     - Automation anywhere tool will be used.

Test forms in all pages:
     Forms are the integral part of any web site. Forms are used to
     get information from users and to keep interaction with them.
     So what should be checked on these forms?

                                                              Page 96
-   First check all the validations on each field.
       -   Check for the default values of fields.
       -   Wrong inputs to the fields in the forms.
       -   Options to create forms if any, form delete, view or modify
           the forms.

Cookies testing:
       - Test the application by enabling or disabling the cookies in
         your browser options.
       - Test if the cookies are encrypted before writing to user
         machine.
       - Check for login sessions and user stats after session end.

Validate HTML/CSS
- http://validator.w3.org/ is used.

Database testing
Query response time
The turnaround time for responding to queries in a database must be short. The
results from this testing may help to identify problems, such as bottlenecks in the
network, specific queries, the database structure, or the hardware.

Data integrity
  - Test the creation, modification, and deletion of data in tables as
      specified in the functionality.

   - Test that when a particular set of data is saved to the database,
     each value gets saved fully. In other words, the truncation of
     strings and rounding of numeric value does not occur.

   - Test whether default values are saved in the database if the
     user input is not specified.

   - Test the compatibility with old data. In addition, old hardware,
     versions of the operating system, and interfaces with other
     software need to be tested.




                                                                            Page 97
Usability Testing
Test for navigation:

   - How the user surfs the web pages, different controls like
     buttons, boxes or how user using the links on the pages to surf
     different pages.
   - Web site should be easy to use.
   - Instructions should be provided clearly.
   - Main menu should be provided on each page. It should be
     consistent.

Content checking:

   - Content should be logical and easy to understand.
   - Check for spelling errors.
   - Use of dark colors annoys users and should not be used in site
     theme.
   - All the anchor text links should be working properly.
   - Images should be placed properly with proper sizes.

Other user information for user help:

   - Site Map should be present with all the links in web sites with
     proper tree view of navigation.
   - Check for all links on the sitemap.
   - Search in the site” option will help users to find content pages
     they are looking for easily and quickly.

Interaction between servers:

   - Errors are handled properly (Properly and in a friendly helpful
     and       even      funny     manner.            Please       refer    to
     http://www.smashingmagazine.com/2007/08/17/404-error-pages-reloaded/).
   - If database or web server returns any error message for any
     query by application server then application server should
     catch and display these error messages appropriately
     (Properly and in a friendly helpful and even funny manner.
     Please refer to http://www.smashingmagazine.com/2007/08/17/404-error-
     pages-reloaded/) to users.
   - Check what happens if user interrupts any transaction in-
     between.


                                                                       Page 98
- Check what happens if connection to web server is reset in
     between.

Compatibility Testing:
   - Browser compatibility (IE6, IE7, FF3, FF4).
   - Operating system compatibility.

Performance testing:
                   Identify performance acceptance criteria - 1
                                       Identify key scenarios - 2
                                   Create a workload model - 3
                               Identify the target load levels - 4
                                             Identify metrics - 5
                                         Design specific tests - 6
                                                     Run tests - 7
                                          Analyze the results - 8
                             Web server stress tool will be used-

Total page size

HTML size
URL                               Size    Comment
                                  KB




Image size
URL                               Size    Comment
                                  KB



Client side script size
URL                               Size    Comment
                                  KB




                                                                 Page 99
Number or requests per page (per event)
URL                        No. requestsComment




Processor and memory consuming

Client Side
      Close all programs and then open a browser and the task
manager, then open the site and use it while recording the CPU and
memory usage.

Server Side
      For each component of the system using a simulator to
simulate a user who will stay for 5 minutes in the site doing one
single action or every possible action that is supported by the system
and log the processor and memory usage. While the user is working
another user will open the site and do the same functions.

Test time cost in different internet speeds

Dial up
     Time cost for each component loading
URL                          Time sec Comment




DSL 256
    Time cost for each component loading
URL                         Time sec Comment




                                                               Page 100
DSL 512
     Time cost for each component loading
URL                             Time sec Comment


Security Testing:
  - Test by pasting internal URL directly into browser address bar
    without login. Internal pages should not open.
  - If you are logged in using username and password and
    browsing internal pages then try changing URL options
    directly. I.e. If you are checking some users profiles with user
    ID= 123. Try directly changing the URL user ID parameter to
    different user ID which is not related to logged in user. Access
    should be denied for this user to view others stats.
  - Try some invalid inputs in input fields like login username,
    password, and input text boxes. Check the system reaction on
    all invalid inputs.
  - Web directories or files should not be accessible directly unless
    given download option.
  - Test if SSL is used for security measures. If used proper
    message should get displayed when user switch from non-
    secure http:// pages to secure https:// pages and vice versa.
  - All transactions, error messages, security breach attempts
    should get logged in log files somewhere on web server.

GUI Test
  Test each toolbar and menu item for navigation using the-
                                             .mouse and keyboard
       .Test window navigation using the mouse and keyboard-
  Test to make sure that proper format masks are used. For-
  example, all drop-down boxes should be properly sorted.
             .The date entry should also be properly formatted
  Test that the colors, fonts, and font widths are to standard-
                       .for the field prompts and displayed text
  Test that the color of the field prompts and field background-
                                .is to standard in read-only mode
  Make sure that vertical scroll bars or horizontal scroll bars-
                                   .do not appear unless required
  Test that the various controls on the window are aligned-
                                                         .correctly
                        .Make sure that the window is resizable-

                                                                  Page 101
Check the spellings of all the text displayed in the window,-
  such as the window caption, status bar options, field
                      .prompts, pop-up text, and error messages
  Test that all character or alphanumeric fields are left--
         .justified and that the numeric fields are right-justified
                 .Check for the display of defaults if there are any-
  In case of multiple windows, check that they all have the-
                                               .same look and feel
    .Check that all shortcut keys are defined and work correctly-
  Check for the tab order. It should be from top left to bottom -
  right. Also, the read-only/disabled fields should be avoided
                                             .in the TAB sequence
  Check that the cursor is positioned on the first input field-
                                     .when the window is opened
  Make sure if any default button is specified, it should work-
                                                           .properly
                       .Check for proper functioning of ALT+TAB-
  Ensure that each menu command has an alternative hot key-
  sequence and that it works correctly. (See Appendix B &
                                                        (.Appendix C
  Check that there are no duplicate hot keys defined on the-
                                                            .window
  Validate the behavior of each control, such as push button,-
                                  .radio button, list box, and so on
  Test to make sure that the window is modal. This will-
  prevent the user from accessing other functions when this
                                                  .window is active
   .Test that multiple windows can be opened at the same time-
                             .Make sure that there is a Help menu-
  Check to make sure that the command buttons are grayed-
                                              .out when not in use


5.6. PASS / FAIL CRITERIA
(Specify the criteria to be used to determine whether each item has
passed or failed testing.)

    5.6.1 Suspension Criteria
(Specify the criteria used to suspend all or a portion of the testing
activity on test items associated with the plan.)
   - Unavailability of external dependent systems during execution.


                                                                    Page 102
- When a defect is introduced that cannot allow any further
     testing.
   - Critical path deadline is missed so that the client will not accept
     delivery even if all testing is completed.
   - A specific holiday shuts down both development and testing.

5.6.2 Resumption Criteria
(Specify the conditions that need to be met to resume testing
activities after suspension. Specify the test items that must be
repeated when testing is resumed.)
   - When the external dependent systems become available again.
   - When a fix is successfully implemented and the Testing Team is
       notified to continue testing.
   - The contract is renegotiated with the client to extend delivery.
   - The holiday period ends.

5.6.3 Approval Criteria
The acceptance criteria’s are met.

5.7. Testing Process
5.7.1 Test Deliverables
                                                      .Test plan -1
                              .(Test Status Report (an excel file -2
                           .Bugs are reported through excel file -3
Recommendations – this may include the risk strategy to be -4
         .adopted and the impact/consequences of such a strategy

5.7.2 Testing Tasks
(Identify the set of tasks necessary to prepare for and perform testing
activities.
Identify all intertask dependencies and any specific skills required.)
   - Manage Test and coordinate e Testing Activities:
   - Prepare the Test Plan and Test procedures and request/obtain
       the necessary Test resources and execute the planed tests.
   - Advise on establishment and training of the Test team
   - Coordinate compilation of, and access to, Test data.
   - Formally report to the Management on the status of Testing.
   - Ensure that Tests are completed to the agreed schedule;
   - Review Test results.
   - Ensure Tests are repeated where necessary.



                                                                 Page 103
- In the event of serious problems, determine whether to
    recommend Suspension or cancellation of Testing.
  - Recommend formal acceptance of the system to management.

5.7.3 Responsibilities
    Stakeholder           Reason                          Individual
                              Develop test plan, Manage
          Testing
                              testing process, Report           M.Shalash
          manager
                              testing status
          Test Engineer       Execute Test Plan                 M.Shalash
          Technical
                              Provide hardware     and          Maged
          support
                              recourses required                Elwakeel
          Engineer

5.7.4 Resources

Physical Resources:
  1- PC CPU2.8 and RAM 1G.
  2- Test server.
  3- Finger print machine

Human Resources:
1- Testing Engineer.

5.7.5- Schedule
                           Design test cases
                                              Executing test cases
           Module          estimation(man
                                              estimation(man day)
                           day)
    1- Manage admin        2 hours            1hour
    2- Manage     election 2 hours            1hour
       committee
    3- Manage candidates 2 hours              1hour
    4- Manage voters       2 hours            1hour
    5- Submit vote         3hours             2hours
    6- View results        2hours             2hours
    7- Generate reports    1 hour             0.5hour
            Total          14                 8.5
    22.5 hours, approximately 3 working days.




                                                          Page 104
5.8. Environmental Requirements
5.8.1 Hardware
   1- High quality test server that works on internet
   2- Finger print machine.
   3- PC for testing.

    Software
      1- Windows(XP, 7)
      2- Web server stress tool.
      3- Link checker.
      4- Y slow
      5- SQL inject me

5.8.3 Risks and Assumptions

                                  .Delivery of a third party product .1
                               .New version of interfacing software .2
           .Ability to use and understand a new package/tool, etc .3
                                      .Extremely complex functions .4
       .Modifications to components with a past history of failure .5
                 .Poorly documented modules or change requests .6
            .Lack of personnel resources when testing is to begin -7
.Lack of availability of required hardware, software, data or tools -8
                  .Late delivery of the software, hardware or tools -9

There are some inherent software risks such as complexity; these
                                             .need to be identified
                                                       .Safety .1
                                         .Multiple interfaces .2
                                           .Impacts on Client .3
                           .Government regulations and rules .4




                                                                  Page 105
Conclusion and future work
       This paper describes some of the technological activities we
have been carrying out within the E-Voting project, which has the
goal of introducing e-voting systems for the next presidential
elections.
We believe that a transition to new technologies, especially in a
country which is particularly cautious towards new technologies in
the polling stations requires a multi-disciplinary approach that
allows taking into account not only the usability requirements of the
voters, but also those non-functional requirements that help
guaranteeing security and build trust on the new voting machines.
So far, we tested our prototypes in pilots that are among the largest
e-voting tests ever performed. Several changes and refinements still
need to be implemented in the e-voting solutions, both functional
(like audio interfaces for visually impaired people) and non
functional, in order to reduce costs, size, and improve robustness of
the prototypes.
The technological actions described above, together with the
sociological, communication, and normative actions planned for the
second phase will gradually broaden the size of experimentations to
the whole province, allowing for a smooth introduction of e-voting
systems in the province of Egypt.




                                                              Page 106
References

  - The Risk of e-Voting: Thomas W. Lauer School of Business
    Administration, Oakland University, Rochester, USA

  - E-Government in Singapore ?A Swot and Pest Analysis
    HUONG HA
    Department of Management, Monash University, Australia
    Huong.Ha@BusEco.monash.edu.au
    KEN COGHILL
    Department of Management, Monash University, Australia
    Ken.Coghill@BusEco.monash.edu.au

  - Specification of the Control Logic of an eVoting
    System in UML: the ProVotE experience
    Roberto Tiella, Adolfo Villafiorita, and Silvia Tomasi
    Automated Reasoning Systems Division
    Center for Scientific and Technological Research (ITC-irst)
    {tiella,adolfo,sitomasi}@irst.itc.it
    WWW home page: http://sra.itc.it/provote

  - Electronic Voting
    Ronald L. Rivest
    Laboratory for Computer Science
    Massachusetts Institute of Technology
    Cambridge, MA 02139
    rivest@mit.edu
  - Analysis of an Electronic Voting System
    TADAYOSHI KOHNO ADAM STUBBLEFIELD† AVIEL D. RUBIN‡
    DAN S. WALLACH§
    February 27, 2004

  - Competent Electronic Participation Channels in Electronic
    Democracy
    Dimitrios Zissis, Dimitrios Lekkas and Anastasia-Evangelia
    Papadopoulou
    Department of Product and Systems Design Engineering, Syros,
    Greece

  - http://wwwx.cs.unc.edu/~sparkst/comp204/vote/index.html



                                                              Page 107
-   http://www.scribd.com/doc/42008769/Electronic-Voting-
    System

- http://eprints-phd.biblio.unitn.it/

- Nirwan Ansari, Pitipatana Sakarindr, Ehsan
  Haghani, Chao Zhang, Aridaman K. Jain, and
  Yun Q. Shi. Evaluating electronic voting systems
  equipped with voter-verified paper records. IEEE
  Security and Privacy, 6(3):30–39, 2008.
- Adam Aviv, Pavol Cerny, Sandy Clark,
  Micah Sherr Eric Cronin, Gaurav Shah, and
  Matt Blaze. Security Evaluation of ES&S Voting
  Machines and Election Management System. In
  In Proc. of the USENIX/ACCURATE Electronic
  Voting Technology Workshop, 2008.

- Algirdas Avizienis, Jean-Claude Laprie, Brian Randell,
  and Carl Landwehr. Basic Concepts and
  Taxonomy of Dependable and Secure Computing.
  IEEE Transactions on Dependable and Secure
  Computing, 01(1):11–33, 2004.
- Davide Balzarotti, Greg Banks, Marco Cova,
  Viktoria Felmetsger, Richard Kemmerer, William
  Robertson, Fredrik Valeur, and Giovanni Vigna.
  Are Your Votes Really Counted? Testing the Security
  of Real-world Electronic Voting Systems.
  In Proceedings of the International Symposium on
  Software Testing and Analysis (ISSTA), pages 237–
  248, 2008.

- Weldemariam, Komminist Sisai (2010) Using Formal Methods
  for Building more Reliable and Secure e-voting Systems. PhD
  thesis, University of Trento, Center for Information Technology
  (FBK-Irst).
  http://eprints-phd.biblio.unitn.it/253/




                                                           Page 108

E voting

  • 1.
    ISSR E-Voting A project submitted in partial fulfillment of the requirements for the degree of Diploma of Information System Project team: Maged Mohamed Farid Elwakil Abd Elmenaem Zeinhom Abd Elmaksoud Wesam Rabeh Ali ELAgamy Rania ElEasawy Abd Elreheem Amal hassan Ali Talkhan Mohamed Talaat Rashed Shalash Under supervision: Dr. Doaa Nabil Cairo 2011
  • 2.
    Document Version History Ver.No. Ver. Date Prepared By Reviewed By Description Wesam Rabeh Mohamed Shalash Amal Talkhan Initial Document and 1.0.0 12-4-2011 Rania Zora scope Abd Elmonem Maged Elwakil Mohamed Shalash 1.0.1 14-4-2011 Requirement definition Maged Elwakil 1.0.2 17-4-2011 Maged Elwakil Dr. Doaa Nabil Wesam Rabeh Use cases and analysis 1.2.0 4-5-2011 Mohamed Shalash documents Maged Elwakil 1.3.0 7-5-2011 Maged Elwakil Design diagrams Wesam Rabeh Mohamed Shalash Amal Talkhan 1.4.0 11-5-2011 Dr.Doaa Nabile Review Rania Zora Abd Elmonem Maged Elwakil Component, deployment, 1.5.0 Maged Elwakil and network infrastructure diagrams Mohamed Shalash 1.6.0 2-6-2011 Rania Zora Application Interfaces Maged Elwakil Wesam Rabeh Mohamed Shalash Amal Talkhan 2.0.0 15-6-2011 Dr. Doaa Nabil Test plan Rania Zora Abd Elmonem Maged Elwakil Mohamed Shalash 2.0.1 18-6-2011 Enhancement Maged Elwakil Mohamed Shalash Final and approved 2.1.1 1-7-2011 Dr. Doaa Nabil Maged Elwakil document Page 2
  • 3.
    Acknowledgement On the behalf of the Institute of Statistical Studies and Research, Cairo University, and on our own behalf, we would like to express our profound thanks and great attitude to all those respectable Professors in capacity of Dr. DOAA NABIL who guided us through the preparation of this project. We would also appreciate the 25th January revolution and its spirit which inspired the Egyptians to move towards the modernization, the establishment and the democracy of future EGYPT. Page 3
  • 4.
    Abstract Elections allow the populace to choose their representatives and express their preferences for how they will be governed. Naturally, the integrity of the election process is fundamental to the integrity of democracy itself. The election system must be sufficiently robust to withstand a variety of fraudulent behaviors and must be sufficiently transparent and comprehensible that voters and candidates can accept the results of an election. Unsurprisingly, history is littered with examples of elections being manipulated in order to influence their outcome. The design of a “good” voting system, whether electronic or using traditional paper ballots or mechanical devices must satisfy a number of sometimes competing criteria. The anonymity of a voter’s ballot must be preserved, both to guarantee the voter’s safety when voting against a malevolent candidate, and to guarantee that voters have no evidence that proves which candidates received their votes. The existence of such evidence would allow votes to be purchased by a candidate. The voting system must also be tamper-resistant to thwart a wide range of attacks, including ballot stuffing by voters and incorrect tallying by insiders. Another factor is the importance of human factors. A voting system must be comprehensible to and usable by the entire voting population, regardless of age, infirmity, or disability. Providing accessibility to such a diverse population is an important engineering problem and one where, if other security is done well, electronic voting could be a great improvement over current paper systems. Flaws in any of these aspects of a voting system, however, can lead to indecisive or incorrect election results. There have been several studies on using computer technologies to improve elections. These studies caution against the risks of moving too quickly to adopt electronic voting machines because of the software engineering challenges, insider threats, network vulnerabilities, and the challenges of auditing. Page 4
  • 5.
    Table of Contents Acknowledgement..........................................................................................................3 1.1Introduction:.............................................................................................................9 1.2 Problem definition:.................................................................................................10 1.3 Glossary & Key terms............................................................................................10 1.4 Goals and Objectives .............................................................................................11 1.5 Project Scope:.........................................................................................................11 1.6 E-Voting Process Framework................................................................................12 1.7 Background research..............................................................................................13 Documented problems.......................................................................................................13 2.1 Methodologies........................................................................................................19 Object Oriented Programming............................................................................................19 Design Patterns..................................................................................................................24 ECC Pattern....................................................................................................................24 Adaptor pattern............................................................................................................25 Three-tier architecture.......................................................................................................25 Web Application................................................................................................................27 Distributed Data Base.........................................................................................................28 2.2 Feasibility Analysis:-.............................................................................................32 SWOT/PEST Analysis...........................................................................................................32 Strengths.........................................................................................................................32 Opportunities..................................................................................................................33 Weaknesses....................................................................................................................34 Threats............................................................................................................................34 2.3 Major Identified Risks...........................................................................................37 2.4 Requirement specification:-..................................................................................38 Functional Requirements:...................................................................................................38 B) Non-Functional Requirements:...................................................................................39 Security Requirements...............................................................................................39 2.5 Domain Model.......................................................................................................42 2.6 Use Cases...............................................................................................................43 Manage Judge/Admin-clerk............................................................................................43 Manage Precinct & Poll Station......................................................................................48 Manage Candidate..........................................................................................................53 Manage Voter.................................................................................................................58 Voting Process Use case .................................................................................................62 Reporting Use Case ........................................................................................................68 2.7 E-voting State Chart Diagram................................................................................72 Page 5
  • 6.
    ......................................................................................................................................73 2.8 E-voting ActivityDiagram.....................................................................................74 2.9 Package Diagram ..................................................................................................75 3.2 E-voting System Database ERD............................................................................78 3.5 Sequence Diagram.................................................................................................81 4.1 Component diagram...............................................................................................84 4.2 Deployment diagram..............................................................................................85 4.3 Network Infrastructure and VPN...........................................................................86 4.4 Application Interface..............................................................................................87 5.1 INTRODUCTION..................................................................................................91 5.1.1 Objectives..................................................................................................................91 5.1.2 Testing Strategy.........................................................................................................91 5.1.4 Reference Material....................................................................................................92 5.2 TEST ITEMS.........................................................................................................92 5.2.1 Program Modules......................................................................................................92 5.2.2 User Procedures.........................................................................................................94 5.2.3 Operator Procedures.................................................................................................94 5.3 Features to Be Tested.............................................................................................94 5.4. FEATURES NOT TO BE TESTED.....................................................................95 5.5. APPROACH.........................................................................................................95 5.5.2- Acceptance testing...................................................................................................96 Check all the links:..........................................................................................................96 Test forms in all pages: ..................................................................................................96 Cookies testing:...............................................................................................................97 Validate HTML/CSS.........................................................................................................97 Database testing.............................................................................................................97 Usability Testing..............................................................................................................98 Compatibility Testing:.....................................................................................................99 Performance testing:......................................................................................................99 Security Testing:...........................................................................................................101 GUI Test........................................................................................................................101 5.6. PASS / FAIL CRITERIA....................................................................................102 5.6.1 Suspension Criteria..................................................................................................102 5.7. Testing Process....................................................................................................103 5.7.1 Test Deliverables......................................................................................................103 5.7.2 Testing Tasks............................................................................................................103 5.7.3 Responsibilities........................................................................................................104 5.7.4 Resources.................................................................................................................104 Physical Resources:.......................................................................................................104 Human Resources:........................................................................................................104 Page 6
  • 7.
    5.7.5- Schedule.................................................................................................................104 5.8. EnvironmentalRequirements..............................................................................105 5.8.1 Hardware.................................................................................................................105 Software 105 5.8.3 Risks and Assumptions.............................................................................................105 Conclusion and future work.......................................................................................106 References..................................................................................................................107 Page 7
  • 8.
  • 9.
    1.1 Introduction: Elections allow the populace to choose their representatives and express their preferences for how they will be governed. Naturally, the integrity of the election process is fundamental to the integrity of democracy itself. The election system must be sufficiently robust to withstand a variety of fraudulent behaviors and must be sufficiently transparent and comprehensible that voters and candidates can accept the results of an election. Unsurprisingly, history is littered with examples of elections being manipulated in order to influence their outcome. The design of a “good” voting system, whether electronic or using traditional paper ballots or mechanical devices must satisfy a number of sometimes competing criteria. The anonymity of a voter’s ballot must be preserved, both to guarantee the voter’s safety when voting against a malevolent candidate, and to guarantee that voters have no evidence that proves which candidates received their votes. The existence of such evidence would allow votes to be purchased by a candidate. The voting system must also be tamper-resistant to thwart a wide range of attacks, including ballot stuffing by voters and incorrect tallying by insiders. Another factor is the importance of human factors. A voting system must be comprehensible to and usable by the entire voting population, regardless of age, infirmity, or disability. Providing accessibility to such a diverse population is an important engineering problem and one where, if other security is done well, electronic voting could be a great improvement over current paper systems. Flaws in any of these aspects of a voting system, however, can lead to indecisive or incorrect election results. There have been several studies on using computer technologies to improve elections. These studies caution against the risks of moving too quickly to adopt electronic voting machines because of the software engineering challenges, insider threats, network vulnerabilities, and the challenges of auditing. Page 9
  • 10.
    1.2 Problem definition: Electronic voting systems are increasingly replacing the traditional paper-based voting systems. These systems can make the voting process more convenient and may therefore lead to improved turnout. Electronic recording and counting of votes could be faster, more accurate and less labor intensive. The goal of the E-Voting as a product is to automate the voting process, help in solving fraud problems, decreasing the voting time, and the process of counting. a strong relationship between the indicator from one side and the related parameters from the other side, so reaching the required data is really a big problem. 1.3 Glossary & Key terms a group of people living in a particular local area or a Community group of nations having common interests an employee who performs clerical work (e.g., keeps Clerks records or accounts) group of people who evaluate or judge a critical Judges opinion group of people electorate to make a decision or Voters express an opinion or group of citizens who has a legal right to vote a place where voters go to cast their votes in an Polling election or a venue established for the purpose of station/Committe polling and controlled by staff of the electoral e management body the place where people vote or an inquiry into public Polls opinion conducted by interviewing a random sample of people is the system by which a government records the vital Civil registry events of its citizens and residents someone who administers a business or someone Administrators who manages a government agency or department A person who is elected or nominee to a certain Candidate position or person seeking or being considered for some kind of position eg (to be elected to an office) An election is a formal decision -making process by Election which a population chooses an individual to hold public Page 10
  • 11.
    1.4 Goals andObjectives The e-voting system provides a voting service that allows people to vote from any poll site in the country electronically. This system encompasses legal, regulatory, behavioral, and sociological aspects of the current voting system, while adding additional convenience and security to the overall voting process. This system is designed to improve the current voting process in the following ways 1. Allow voters to vote from any poll site in the country without the use of absentee ballots 2. Reduce the number of legitimate votes not counted by reducing the number of over-votes, and eliminating vote tampering 3. Improve the registration process by allowing voters to check their registration status prior to voting and centralizing registration databases 4. Increase voter confidence and improve the voting experience 1.5 Project Scope: The system deals with how an e-vote process should be designed and implemented in order to comply with the democratic election principles and rights as well as to other human rights, which constitute the cornerstone of the international legal civilization. These issues are discussed in the light of the voting principles and rights of the users involved in an election process. The scope of the system is limited to the general public elections, and also includes every election or decision-making process, which takes place through voting. It extends also to (Internet or Intranet) polls without binding effects (if the latter - in view of their nature or their extent - could influence the public discourse in a given state or organization). The significance of the issues addressed herein is clearly manifested by the volume of debate that lately has begun on them, in many countries over the globe. This is understandable in view of the fact that technology usually moves at a pace faster than the legal system does. However, technological evolution should always be pursued as a means to improve human life as opposed to an end by itself. In this Page 11
  • 12.
    respect, all technologicaldevelopment, in particular those directly or indirectly affecting fundamental principles should be carefully reviewed with an eye towards determining their contribution to the betterment of society. Despite the volume of material published to support this debate, including user requirements specifications, no consolidated view on the requirements deriving from constitutional and legal consideration is available. This is the main contribution of the system. The system is structured as follows: • The main issues associated with e-voting in presidential public election processes are discussed. • Requirements for an electronic voting system to be used in general elections. • Discusses requirements stemming from the democratic nature of the election process. The E-Voting system passes 3 major steps: 1- Pre-Voting (preparing administration, committee, candidates, and voters) 2- Voting (Voting process itself) 3- Post-Voting(Result counting and generating reports) 1.6 E-Voting Process Framework E-Voting process Framework 65535 Page 12
  • 13.
    1.7 Background research Polling place electronic voting or Internet voting examples have taken place in Australia, Belgium, Brazil, Canada, Estonia, the European Union, France, Germany, India, Ireland, Italy, the Netherlands, Norway, Romania, Switzerland, the United Kingdom, Venezuela, and the Philippines. Documented problems 1. the United States: Florida - A number of problems with voting systems in Florida since the 2000 Presidential election. - Punched cards received considerable notoriety in 2000 when their uneven use in Votomatic style systems in Florida was alleged to have affected the outcome of the U.S. presidential election. Invented by Joseph P. Harris, Votomatic was manufactured for a time under license by IBM. William Rouverol, who built the prototype and wrote patents, stated that after the patents expired in 1982, lower quality machines had appeared on the market. The machines used in Florida had five times as many errors as a true Votomatic, he said. - Punched-card-based voting systems, the Votomatic system in particular, use special cards where each possible hole is pre-scored, allowing perforations to be made by the voter pressing a stylus through a guide in the voting machine. A problem with this system is the incomplete punch; this can lead to a smaller hole than expected, or to a mere slit in the card, or to a mere dimple in the card, or to a hanging Chad. This technical problem was claimed by the Democratic Party to have influenced the 2000 U.S. presidential election in the state of Florida; critics claimed that punched card voting machines were primarily used in Democratic areas and that hundreds of ballots were not read properly or were disqualified due to incomplete punches, which allegedly tipped the vote in favor of George W. Bush over Al Gore. - Other punched card voting systems use a metal hole-punch mechanism that does not suffer nearly as much from this fault, although most states have eliminated punched card voting systems Page 13
  • 14.
    of all typesafter the 2000 Florida experience. South Korea still predominantly uses punched card ballots. Virginia: - Fairfax County, Virginia, November 4, 2003. Some voters complained that they would cast their vote for a particular candidate and the indicator of that vote would go off shortly after. California: - The Premier Election Solutions (formerly Diebold Election Systems) TSx voting system disenfranchised many voters in Alameda and San Diego Counties during the March 2, 2004 California presidential primary due to non-functional voter card encoders. On April 30 California's secretary of state Kevin Shelley decertified all touch-screen machines and recommended criminal prosecution of Diebold Election Systems. The California Attorney- General decided against criminal prosecution, but subsequently joined a lawsuit against Diebold for fraudulent claims made to election officials. Diebold settled that lawsuit by paying $2.6 million On February 17, 2006 the California Secretary of State Bruce McPherson then recertified Diebold Election Systems DRE and Optical Scan Voting System. Napa County, California, March 2, 2004, an improperly calibrated mark sense scanner overlooked 6,692 absentee ballot votes. - Problems in the United States general elections, 2006: o During early voting in Miami, Hollywood and Fort Lauderdale, Florida in October 2006 three votes intended to be recorded for Democratic candidates were displaying as cast for Republican. Election officials attributed it to calibration errors in the touch screen of the voting system. o In Pennsylvania, a computer programming error forced some to cast paper ballots. In Indiana, 175 precincts also resorted to paper. Counties in those states also extended poll hours to make up for delays. o Cuyahoga County, Ohio: The Diebold computer server froze and stopped counting votes then the printers jammed so paper copies could not be retrieved for many votes and there was no way to be sure of the accuracy of the votes when the votes were being counted. o Walsenburg, Arkansas: The touch screen computer tallied zero votes for one mayoral candidate who confirmed that he Page 14
  • 15.
    certainly voted forhimself and therefore there would be a minimum of one vote, this is a case of disappearing votes on touch screen machines. The subsequent investigation found that the under vote was not caused by software error. Poor ballot design was widely acknowledged as the cause of the under vote. - Instances of faulty technology and security issues surrounding these machines were documented on August 1, 2001 in the Brennan Center at New York University Law School. NY University Law School released a report with more than 60 examples of e-voting machine failures in 26 states in 2004 and 2006. Examples included Spanish language ballots that were cast by voters but not counted in Sacramento in 2004. - 2008 United States Elections: o Virginia, Tennessee, and Texas: Touch screen voting machines flipped votes in early voting trials o Humboldt County, California: A security flaw erased 197 votes from the computer database. California top to bottom review. In May 2007, California Secretary of State Debra Bowen commissioned a "Top to Bottom review" of all electronic voting systems in the state. She engaged computer security experts led by the University of California to perform security evaluations of voting system source code as well as "red teams" running "worst case" Election Day scenarios attempting to identify vulnerabilities to tampering or error. The Top to Bottom review also included a comprehensive review of manufacturer documentation as well as a review of accessibility features and alternative language requirements. The end results of the tests were released in the four detailed Secretary of State August 3, 2007 resolutions (for Diebold Election Systems, Hart InterCivic, Sequoia Voting Systems and Elections Systems and Software, Inc.) and updated October 25, 2007 revised resolutions for Diebold and Sequoia voting systems. The security experts found significant security flaws in all of the manufacturers' voting systems, flaws that could allow a single non-expert to compromise an entire election. On August 3, 2007 Bowen decertified machines that were tested in her top to bottom view including the ES&S InkaVote machine, which was not included in the review because the company submitted it past the deadline for testing. The report issued July 27, 2007 was conducted by the expert "red team" attempting to detect the levels of technological vulnerability. Another report on August Page 15
  • 16.
    2, 2007 wasconducted by a source code review team to detect flaws in voting system source code. Both reports found that three of the tested systems fell far short of the minimum requirements specified in the 2005 Voluntary Voting System Guidelines (VVSG). Some of the systems tested were conditionally recertified with new stringed security requirements imposed. The companies in question have until the February 2008 California Presidential Primaries to fix their security issues and insure that election results can be closely audited. The Premier Election Solutions (formerly Diebold Election Systems) AccuVote-TSx voting system was studied by a group of Princeton University computer scientists in 2006. Their results showed that the AccuVote-TSx was insecure and could be "installed with vote-stealing software in under a minute." The scientists also said that machines can transmit computer viruses from one to another "during normal pre- and post-election activity 2. India: - Omesh Saigal, an IIT alumnus and IAS officer blew the top of the Election Commissioner Navin Chawla in front of the whole nation when he successfully demonstrated that the 2009 elections in India when Congress Party of India came back to power might be rigged. This forced the election commission to review the current EVMs and brought bad reputation for Mr. Navin Chawla. - On October 30, 2006 the Dutch Minister of the Interior withdrew the license of 1187 voting machines from manufacturer Suds NV, about 10% of the total number to be used, because it was proven by the General Intelligence and Security Service that one could eavesdrop on voting from up to 40 meters using Van Eck phreaking. National elections are to be held 24 days after this decision. The decision was forced by the Dutch grass roots organization Wij vertrouwen stem computers net ("We do not trust voting computers"). 3. Finland: - In Finland, the Supreme Administrative Court declared invalid the results of a pilot electronic vote in three municipalities, and ordered a rerun of the municipal elections. The system had an usability problem where the messages were ambiguous on whether the vote had been cast. In a total of 232 cases (2% of votes), voters had logged in, selected their vote but not confirmed it, and left the booth; the votes were not recorded. Following the failure of the Page 16
  • 17.
    pilot election, theFinnish government has abandoned plans to introduce electronic voting to the country. Page 17
  • 18.
  • 19.
    2.1 Methodologies Object OrientedProgramming Object-oriented programming (OOP) is a programming paradigm that uses "objects" – data structures consisting of data fields and methods together with their interactions – to design applications and computer programs. Programming techniques may include features such as data abstraction, encapsulation, modularity, polymorphism, and inheritance. It was not commonly used in mainstream software application development until the early 1990s. Many modern programming languages now support OOP. An object is a discrete bundle of functions and procedures, often relating to a particular real-world concept such as a voter or candidate. Other pieces of software can access the object only by calling its functions and procedures that have been allowed to be called by outsiders. A large number of software engineers agree that isolating objects in this way makes their software easier to manage and keep track of. However, a significant number of engineers feel the reverse may be true: that software becomes more complex to maintain and document, or even to engineer from the start. The conditions under which OOP prevails over alternative techniques (and vice-versa) often remain unstated by either party, however, making rational discussion of the topic difficult, and often leading to "religious wars" over the matter. Object-oriented programming has roots that can be traced to the 1960s. As hardware and software became increasingly complex, manageability often became a concern. Researchers studied ways to maintain software quality and developed object-oriented programming in part to address common problems by strongly emphasizing discrete, reusable units of programming logic. The technology focuses on data rather than processes, with programs composed of self-sufficient modules ("classes"), each instance of which ("objects") contains all the information needed to manipulate its own data structure ("members"). This is in contrast to the existing modular programming which had been dominant for many years that focused on the function of a module, rather than specifically the data, but equally provided for code reuse, and self-sufficient reusable units of programming logic, enabling collaboration Page 19
  • 20.
    through the useof linked modules (subroutines). This more conventional approach, which still persists, tends to consider data and behavior separately. An object-oriented program may thus be viewed as a collection of interacting objects, as opposed to the conventional model, in which a program is seen as a list of tasks (subroutines) to perform. In OOP, each object is capable of receiving messages, processing data, and sending messages to other objects. Each object can be viewed as an independent 'machine' with a distinct role or responsibility. The actions (or "methods") on these objects are closely associated with the object. For example, the data structures tend to 'carry their own operators around with them' (or at least "inherit" them from a similar object or class). In the conventional model, the data and operations on this data doesn't have a tight formal association. Fundamental concepts and features A survey by Deborah J. Armstrong of nearly 40 years of computing literature identified a number of "quarks", or fundamental concepts, found in the strong majority of definitions of OOP. Not all of these concepts are to be found in all object-oriented programming languages, and so object-oriented programming that uses classes is called sometimes class-based programming. In particular, prototype-based programming does not typically use classes. As a result, a significantly different yet analogous terminology is used to define the concepts of object and instance. Class 'A class defines' the abstract characteristics of a thing (object), including its characteristics (its attributes, fields or properties) and the thing's behaviors (the things it can do, or methods, operations or features). One might say that a class is a blueprint or factory that describes the nature of something. For example, the class Voter would consist of traits shared by all voters, such as Name and age color (characteristics), and the ability to cast vote (behaviors). Classes provide modularity and structure in an object-oriented computer program. A class should typically be recognizable to a non-programmer familiar with the problem domain, meaning that the characteristics of the class should make sense in context. Also, the code for a Page 20
  • 21.
    class should berelatively self-contained (generally using encapsulation). Collectively, the properties and methods defined by a class are called members. Object An instance (that is, an actual example) of a class. Example 1: The class Voter is a pattern or blueprint for candidate objects by listing the characteristics and behaviors they can have; the object Ahmed is one particular candidate. Instance One can have an instance of a class; the instance is the actual object created at run-time. In programmer vernacular, the Ahmed object is an instance of the voter class. The set of values of the attributes of a particular object is called its state. The object consists of state and the behavior that's defined in the object's class. Method An object's abilities. In language, methods (sometimes referred to as "functions") are verbs. Ahmed, being a voter, has the ability to submit a vote So submit () is one of Ahmed's methods. He may have other methods as well, for example Login(). Within the program, using a method usually affects only one particular object; all voters can submit a vote, but you need only one voter to submit one vote. Message passing "The process by which an object sends data to another object or asks the other object to invoke a method."Also known to some programming languages as interfacing. For example, the object called AdminClerk may tell the Ahmed object to apply by passing a "submit" message which invokes Ahmed's "submit" method. The syntax varies between languages, for example: [Ahmed submit] in Objective-C. In Java, code-level message passing corresponds to "method calling". Some dynamic languages use double-dispatch or multi-dispatch to find and pass messages. Inheritance "Subclasses" are more specialized versions of a class, which inherit attributes and behaviors from their parent classes, and can introduce their own. For example, the class person might have sub-class called Page 21
  • 22.
    voter. In thiscase, Ahmed would be an instance of the voter subclass. Suppose the people class defines a method called View() and a property called name. Each of its sub-classes (voter, candidate, and judge) will inherit these members, meaning that the programmer only needs to write the code for them once. Each subclass can alter its inherited traits. For example, the voter subclass might specify that the default status for a voter is true. The Subclasses can also add new members. The voter subclass could add a method called submit(). So an individual Ahmed instance would use a high-pitched submit() from the voter subclass. The Baradey object would also have the apply() method, but Ahmed would not, because he is a candidate, not a voter. In fact, inheritance is an "a... is a" relationship between classes, while instantiation is an "is a" relationship between an object and a class: a voter is a person ("a... is a"), but ahmed is a voter ("is a"). Thus, the object named Ahmed has the methods from both classes voter and person. Multiple inheritances is inheritance from more than one ancestor class, neither of these ancestors being an ancestor of the other. For example, independent classes could define person and community, and a Ahmed object could be created from these two which inherits all the (multiple) behavior of person and community. This is not always supported, as it can be hard to implement. Abstraction Abstraction is simplifying complex reality by modeling classes appropriate to the problem, and working at the most appropriate level of inheritance for a given aspect of the problem. For example, Ahmed the Voter may be treated as a voter much of the time, a community instance when necessary to access community-specific attributes or behaviors, and as a person (perhaps the parent class of voter). Encapsulation Encapsulation conceals the functional details of a class from objects that send messages to it. For example, the voter class has a submit() method. The code Page 22
  • 23.
    for the submit()method defines exactly how a submition happens (e.g., by login() and then verify(), at a particular pitch and volume). Ali, Ahmed's friend, however, does not need to know exactly how he votes. Encapsulation is achieved by specifying which classes may use the members of an object. The result is that each object exposes to any class a certain interface — those members accessible to that class. The reason for encapsulation is to prevent clients of an interface from depending on those parts of the implementation that are likely to change in the future, thereby allowing those changes to be made more easily, that is, without changes to clients. Members are often specified as public, protected or private, determining whether they are available to all classes, sub- classes or only the defining class. Some languages go further: Java uses the default access modifier to restrict access also to classes in the same package, C# and VB.NET reserve some members to classes in the same assembly using keywords internal (C#) or Friend (VB.NET), and Eiffel and C++ allow one to specify which classes may access any member. Polymorphism(Subtype) Polymorphism allows the programmer to treat derived class members just like their parent class's members. More precisely, Polymorphism in object-oriented programming is the ability of objects belonging to different data types to respond to calls of methods of the same name, each one according to an appropriate type-specific behavior. One method, or an operator such as +, -, or *, can be abstractly applied in many different situations. Decoupling Decoupling allows for the separation of object interactions from classes and inheritance into distinct layers of abstraction. A common use of decoupling is to polymorphically decouple the encapsulation, which is the practice of using reusable code to prevent discrete code modules from interacting with each other. However, in practice decoupling often involves trade- offs with regard to which patterns of change to favor. The science of measuring these trade-offs in respect to actual change in an objective way is still in its infancy. Page 23
  • 24.
    Design Patterns In software engineering, a design pattern is a general reusable solution to a commonly occurring problem in software design. A design pattern is not a finished design that can be transformed directly into code. It is a description or template for how to solve a problem that can be used in many different situations. Object-oriented design patterns typically show relationships and interactions between classes or objects, without specifying the final application classes or objects that are involved. Design patterns reside in the domain of modules and interconnections. At a higher level there are Architectural patterns that are larger in scope, usually describing an overall pattern followed by an entire system. Not all software patterns are design patterns. For instance, algorithms solve computational problems rather than software design problems. Design patterns can speed up the development process by providing tested, proven development paradigms. Effective software design requires considering issues that may not become visible until later in the implementation. Reusing design patterns helps to prevent subtle issues that can cause major problems, and it also improves code readability for coders and architects who are familiar with the patterns. In order to achieve flexibility, design patterns usually introduce additional levels of indirection, which in some cases may complicate the resulting designs and hurt application performance. By definition, a pattern must be programmed anew into each application that uses it. Since some authors see this as a step backward from software reuse as provided by components, researchers have worked to turn patterns into components. Meyer and Arnout claim a two-thirds success rate in componentizing the best-known patterns. Often, people only understand how to apply certain software design techniques to certain problems. These techniques are difficult to apply to a broader range of problems. Design patterns provide general solutions, documented in a format that doesn't require specifics tied to a particular problem. ECC Pattern Engine-Collection-Class, a Design Pattern for Building Reusable Enterprise Components The Enterprise Computing Center Page 24
  • 25.
    (ECC) is aresearch center of the ETH Zürich established in collaboration with industry to promote education, research, and technology transfer in the general areas of enterprise IT architecture, enterprise computing, enterprise application integration, middleware, high performance and large scale data management, multi-tier architectures, and service oriented architectures. The charter of the ECC involves: • To conduct advanced research as part of joint projects with the industrial partners. • To pursue graduate education programs (Master / Ph.D. level) that better prepare students for the problems they will encounter in industry. • To establish a permanent dialogue between academic research and industry on technology, education, and research, acting as a vehicle and catalyst for information exchanges across companies and the development of a better understanding of the problems surrounding enterprise computing. Adaptor pattern In computer programming, the adapter design pattern (often referred to as the wrapper pattern or simply a wrapper) translates one interface for a class into a compatible interface. An adapter allows classes to work together that normally could not because of incompatible interfaces, by providing its interface to clients while using the original interface. The adapter translates calls to its interface into calls to the original interface, and the amount of code necessary to do this is typically small. The adapter is also responsible for transforming data into appropriate forms. For instance, if multiple Boolean values are stored as a single integer but your consumer requires a 'true'/'false', the adapter would be responsible for extracting the appropriate values from the integer value. Three-tier architecture is a client–server architecture in which the user interface, functional process logic ("business rules"), computer data storage and data access are developed and maintained as independent modules, most often on separate platforms. It was developed by John J. Donovan in Open Environment Page 25
  • 26.
    Corporation (OEC), atools company he founded in Cambridge, MA. The three-tier model is a software architecture and a software design pattern. Apart from the usual advantages of modular software with well-defined interfaces, the three-tier architecture is intended to allow any of the three tiers to be upgraded or replaced independently as requirements or technology change. For example, a change of operating system in the presentation tier would only affect the user interface code. Typically, the user interface runs on a desktop PC or workstation and uses a standard graphical user interface, functional process logic may consist of one or more separate modules running on a workstation or application server, and an RDBMS on a database server or mainframe contains the computer data storage logic. The middle tier may be multi- tiered itself (in which case the overall architecture is called an "n-tier architecture"). Three-tier architecture has the following three tiers: Presentation tier This is the topmost level of the application. The presentation tier displays information related to such services as browsing merchandise, purchasing, and shopping cart contents. It communicates with other tiers by outputting results to the browser/client tier and all other tiers in the network. Application tier (business logic, logic tier, data access tier, or middle tier) The logic tier is pulled out from the presentation tier and, as its own layer, it controls an application’s functionality by performing detailed processing. Data tier This tier consists of database servers. Here information is stored and retrieved. This tier keeps data neutral and independent from application servers or business logic. Giving data its own tier also improves scalability and performance. Page 26
  • 27.
    3 tier Architecture1 Web Application In system software, a web application is an application that is accessed over a network such as the Internet or an intranet. The term may also mean a computer software application that is hosted in a browser-controlled environment (e.g. a Java applet)[citation needed] or coded in a browser-supported language (such as JavaScript, combined with a browser- rendered markup language like HTML) and reliant on a common web browser to render the application executable. Web applications are popular due to the ubiquity of web browsers, and the convenience of using a web browser as a client, sometimes called a thin client. The ability to update and maintain web applications without distributing and installing software on potentially thousands of client computers is a key reason for their popularity, as is the inherent support for cross- platform compatibility. Common web applications include webmail, online retail sales, online auctions, wikis and many other functions. The web interface places very few limits on client functionality. Through Java, JavaScript, DHTML, Flash and other technologies, application-specific methods such as drawing on the screen, playing audio, and access to the keyboard and mouse are all possible. Many services have worked to combine all of these Page 27
  • 28.
    into a morefamiliar interface that adopts the appearance of an operating system. General purpose techniques such as drag and drop are also supported by these technologies. Web developers often use client-side scripting to add functionality, especially to create an interactive experience that does not require page reloading. Recently, technologies have been developed to coordinate client-side scripting with server-side technologies such as PHP. Ajax, a web development technique using a combination of various technologies, is an example of technology which creates a more interactive experience. Applications are usually broken into logical chunks called "tiers", where every tier is assigned a role. Traditional applications consist only of 1 tier, which resides on the client machine, but web applications lend themselves to a n-tiered approach by nature. Though many variations are possible, the most common structure is the three-tiered application Distributed Data Base We can define a distributed database (DDB) as a collection of multiple logically interrelated databases distributed over a computer network, and a distributed database management system (DDBMS) as a software system that manages a distributed database while making the distribution transparent to the use. A collection of files stored at different nodes of a network and the maintaining of interrelationships among them via hyperlinks has become a common organization on the Internet, with files of Web pages. Reasons of DDB 1. More computer power is harnessed to solve a complex task, and. 2. Each autonomous processing element can be managed independently and develop its own applications. Page 28
  • 29.
    Some different databasesystem architectures. (a) Shared nothing architecture. (b) A networked architecture with a centralized database at one of the sites. (c) A truly distributed database architecture. Shared nothing architecture. 1 A networked architecture with a centrali 1 Page 29
  • 30.
    Truly distributed databasearchitecture 1 Advantages of DDB: - Increased reliability and availability: These are two of the most common potential advantages cited for distributed databases. Reliability is broadly defined as the probability that a system is running (not down) at a certain time point, whereas availability is the probability that the system is continuously available during a time interval. When the data and DBMS software are distributed over several sites, one site may fail while other sites continue to operate. Only the data and software that exist at the failed site cannot be accessed. This improves both reliability and availability. Further Page 30
  • 31.
    improvement is achievedby judiciously replicating data and software at more than one site. In a centralized system, failure at a single site makes the whole system unavailable to all users. In a distributed database, some of the data may be unreachable, but users may still be able to access other parts of the database. - Improved performance: A distributed DBMS fragments the database by keeping the data closer to where it is needed most. Data localization reduces the contention for CPU and I/O services and simultaneously reduces access delays involved in wide area networks. When a large database is distributed over multiple sites, smaller databases exist at each site. As a result, local queries and transactions accessing data at a single site have better performance because of the smaller local databases. In addition, each site has a smaller number of transactions executing than if all transactions are submitted to a single centralized database. Moreover, inter query and inter query parallelism can be achieved by executing multiple queries at different sites, or by breaking up a query into a number The potential advantages Of DDBMS The DDBMS software must be able to provide the following functions in addition to those of a centralized DBMS: - Keeping track of data: The ability to keep track of the data distribution, fragmentation, and replication by expanding the DDBMS catalog. - Distributed query processing: The ability to access remote sites and transmit queries and data among the various sites via a communication network. - Distributed transaction management: The ability to devise execution strategies for queries and transactions that access data from more than one site and to synchronize the access to distributed data and maintain integrity of the overall database. - Replicated data management: The ability to decide which copy of a replicated data item to access and to maintain the consistency of copies of a replicated data item. - Distributed database recovery: The ability to recover from individual site crashes and from new types of failures such as the failure of a communication links. Page 31
  • 32.
    - Security: Distributed transactions must be executed with the proper management of the security of the data and the authorization/access privileges of users. - Distributed directory (catalog) management: A directory contains information (metadata) about data in the database. The directory may be global for the entire DDB, or local for each site. The placement and distribution of the directory are design and policy issues. 2.2 Feasibility Analysis:- SWOT/PEST Analysis In this section, not only the SWOT but also the PEST factors are examined to assess the current and prospective states of e-voting in Egypt by using a practical approach. SWOT analysis is employed to discuss strengths (S), weaknesses (W), opportunities (O) and threats (T) of e-Voting in Egypt. Each of the four components of SWOT analysis is further examined according to PEST factors, referring to political (P), economic (E), social (S) and technological (T) determinants. Strengths The strengths of Egypt to develop and maintain e-Voting lie with the public policy. This is an important political determinant in the PEST model. Political: After 25 January revolution, the need for a system that automate the election process, to facilitate the participation of the large amount of voters into the process of the election, and help in getting rid of all means of fraud. Economic: Implementing E-Voting system with central database will decrease transposition cost for voting boxes, as this costs will be replaced by the cost of intranet used for voting system. Implementing such a system will guide business to such a field of providing services to the government and automating their process, this will open new job vacancies for IT people. Social: Page 32
  • 33.
    Implementing such asystem in Egypt will gain the attention of people to IT, and hence this system can help in removing technology Illiteracy. Automating the system will decrease the time of voter verification and hence will decrease the time of the voting process and voting queues, helping in preventing valance among voters. The idea of automating voting process will gain voter respects and trust, since no one has control on their decisions. Technology strengths: The system will utilize the technology and make benefits of it. New infrastructure will be added, and the system will reflect the effect of technology on the public live and will encourage innovation. Opportunities Political: In spite of the abovementioned shortcomings, there are many opportunities for E-Voting to grow in Egypt. The political willingness of leaders to build and automate the voting process creates an opportunity for businesses in Egypt to show their commitment to E- Voting, and government may help in planning, designing and implementing such a system. Economic: People with IT proficiency have better opportunities for employment since computer literacy is a requirement for most industries in Egypt. Thus, people are motivated to learn computer skills. Time constraints are another motive to urge the public to adopt e-Services. Social: The system provide opportunities for the society as it direct their attention to the technology and how it can they help them in their live to improve, provide opportunities for voters to get rid from their fairs of frauds by all its means or affecting their opinions. Technology: The development of new technology applications presents opportunities for better, cheaper and more efficient e-services. Page 33
  • 34.
    Weaknesses Political: Traditionally, the publicbelieve that the old government always wants to introduce new methods and new approaches to return to political live. This belief may cause people to hesitate in trying E- Voting. Other weaknesses are the public feelings of insecurity and concern about making mistakes and being fined. These issues discourage people from tapping into E-Voting. Economic: Economic costs for providing all infrastructures required to run the system and so the original version of software applications used. Social: Large portion of blue-collar workers and the older generation is still computer illiterate. Others may find it difficult to follow instructions on the Internet or may be discouraged by computer-related problems. Technology: Less IT-savvy people and the older generation are afraid of computer related problems. The performance and traffic on the server is another issue. Threats Political: Opposition system may take advantage of the Internet to spread propaganda on their ideologies and to create social disorder as they can question about the electronic system depending on most people illiteracy with the IT. Security breaches are another problem for E-Voting. The loopholes in the legal system and advanced technology make it easy for hackers to penetrate portal and steal confidential information. This will create insecurity among voters who then may not be so willing to trust service. Internet and computer related crimes, such as hacking, scam, spam, phishing or identity fraud and theft, will hinder the development of E-Voting. If problems relating to security and privacy are not properly addressed, voter could hesitate to use the service. Economic: Page 34
  • 35.
    Economic threat forincreasing of technologies costs. Social: Rapid development of telecommunication and competition is major threats. Mobile voting may be developed that lead the user to avoid using our system. Competition may lead another company to develop a system with easier technologies and infra structure. Technology: The dependence of people on technology may produce the adverse effect of people serving technology, instead of technology serving people. An electronic crisis may disrupt activities and the whole country could be paralyzed without any Internet connection. Computer viruses, worms and computer bugs may affect the result counting function. Network problems are also a major barrier. Users may feel helpless when they have to deal with technological problems. Page 35
  • 36.
    SWOT/PEST Analysis Summery SWOT/ Strength Weaknesses Opportunities Threats PEST (S) (W) (O) (T) - Cyber terrorism - Public policy Conservation in and cyber Political Political trying e- crimes aspect (P) willingness Services - Security breach - Economic policies - Funds for eservices IT-proficient To improve Infrastructure people can have Infrastructure Economic social and costs better costs aspect (E) physical Software costs opportunity for Software costs infrastructure employment - Low cost of Internet subscripti on - Remove technology Workers and The rapid - IT Illiteracy older development of Social aspect Education - Decrease generation mobile (S) are computer - Fraud technology violence illiterate prevention competition Gain voter trust - Some government Dependency on - High-tech websites are IT, i.e. small Technological based unfriendly-user Broadband technical aspect Economy - Over- facilitates faster problems will (T) - Innovatio capacity connection disrupt the n of the Internet entire networks highway due to heavy traffic Page 36
  • 37.
    2.3 Major IdentifiedRisks Threat Consequence Likelihood Counter measures Trojan horse No known example, installed by Wholesale but theoretically Operating possible System vendor Prevents Develop Lack of adequate testing Certain standards (a standards of Voting system slow process) Configuration Stronger legal Lack of change could Known problems with sanctions – but configuration introduce new configuration oversight is oversight voting oversight expensive compromises Potential for Better testing multiple voting, and Buggy software Unknown loss of voter certification of privacy voting systems Common, occurred No simple Denial of Disenfranchisem during Canadian counter Service ent Internet election measures Detection difficult. Individual PCs Trojan horse can be spyware to Vote theft, loss of Widely available tools protected, but change or privacy for this assuring monitor votes compliance difficult, especially for public PCs. Page 37
  • 38.
    2.4 Requirement specification:- FunctionalRequirements: The main features in the system are: A- Pre-voting phase: 1- Manage admin 2- Manage election committee 3- Manage candidates 4- Manage voters B- Voting phase 1- Submit vote C- Post-voting phase 1- View results 2- Generate reports Module 1: Manage Admin Module 1- Super admin must be able to add new admin with specific privileges to the system. 2- Super admin must be able to edit admin. 3- Super admin shall be able to delete admin. 4- Super admin shall be able to view admin information and privileges. Page 38
  • 39.
    5- Super adminmay be able to sort admins by committee, privileges, and names. 6- Super admin may be able to filter admins by committee, privileges. 7- Super admin may be able to search for a specific admin Module 2: Manage election committee Module 1- Admin must be able to add new committee election. 2- Admin must be able to edit exiting committee election. 3- Admin shall be able to delete existing committee election. 4- Admin shall be able to view committee information. 5- Admin may be able to sort committee by name, location. 6- Admin may be able to filter committee by locations. 7- Admin may be able to search for a specific committee. Module 3: Manage candidate 1- Admin must be able to add new candidate. 2- Admin must be able to edit exiting candidate. 3- Admin shall be able to delete existing candidate. 4- Admin shall be able to view candidate. 5- Admin may be able to sort candidate by name, location. 6- Admin may be able to filter candidate by committee. 7- Admin may be able to search for a specific candidate. Module 4: Manage Voters 1- Admin must be able to add new Voter. 2- Admin must be able to edit exiting voter. 3- Admin shall be able to delete existing voter. 4- Admin shall be able to view voter. 5- Admin may be able to sort voter by name, location. 6- Admin may be able to filter voter by committee assigned to. 7- Admin may be able to search for a specific voter. Module 5: Voting Voters module 1- Voter must be able to login to the system. 2- User must be able to submit vote. 3- Admin must be able to verify user SSN. Module 6: Result management module 1- Judge/auditor must be able to filter result according to votes per committee, votes per candidates, and votes per candidate and committee. B) Non-Functional Requirements: Security Requirements - The security requirements for this system span all aspects of the voting process and include voter authenticity, voter Page 39
  • 40.
    anonymity, data confidentiality,data integrity, system accountability, system integrity, system availability, system assurance, and system reliability - An individual not registered to vote must not be able to cast a ballot - A voter must not be able to vote more than once - The privacy of the vote has to be guaranteed during the casting, transfer, reception, collection, and tabulation of votes - No voter should be able to prove that they voted in a certain way - None of the participants involved in the voting process (organizers, election officials, trusted third parties, voters, etc) should be able to link a vote to an identifiable voter - Each vote is recorded precisely as the voter intended - Each voter is ensured a "clean slate" of the system to ensure equality, confidence, and minimize system tampering - The outcome of the voting process must correspond to the votes cast - It should be infeasible to exclude a valid vote from the tabulation, and to validate a non-valid one - System and voter operations are logged and audited - The system cannot be re-configured during operation - Access to voted ballots is prohibited until after the close of the polls - Additional ballots cannot be cast once the polling place has closed - The system must be open to independent inspection and auditing - The system is protected against accidental and malicious denial of service attacks Privacy: the voting system has to protect privacy, concealing the relation between voter and his/her cast vote, and ensuring that the voter's choice will remain anonymous. This requirement must be fulfilled once the voter has cast his/her vote and must be preserved during the counting processes. Integrity: A voting system has to protect the vote against manipulation once it is cast and until it is counted. Therefore the channel must to provide measures to prevent and/or detect any attempted to change the voter's intent once the vote has been cast. Page 40
  • 41.
    Voter Verifiability –Cast as Intended: Voter must have the possibility to check that his/her vote has been accurately recorded. In the case of remote voting, this implies the availability to check if the vote received by the election officials and stored in the remote Ballot Box (in a physical or electronic manner) is the same as cast by the voter. It is important to note that the requirement cannot conflict with others once. Voter Verifiability – Counted as Cast: In the counted as cast verification, voters must have the possibility to verify the inclusion of his/her vote in the final tally. It is considered as security improvement. Prevention of Intermediate results: It is important to prevent the disclosure of intermediate results before the election is closed. This way, or the voters have the same information during the voting stage. This implies that the secrecy of the vote must be preserved until the tally process. Ballot Box Accuracy: Protection of the ballot box against the addition of bogus ballots or the elimination of valid ballots is needed. In the case that multiple voting is allowed, this measured must guarantee that one vote per voter will be counted. Prevention of Voting Errors: The voting channel has to prevent involuntary voting errors by voters when casting their votes (e.g., under-voting, over-voting). This practice is becoming more common for poll-site voting in complex elections. Ease of Use: the voting channel must be easy to use by average voters. In remote voting this requirement is of paramount importance to prevent disenfranchisement and facilitate the participation of voters. Correctness: All input votes are correctly counted and no other votes are counted Robustness: The counting tolerates the corrupt or faulty behavior of any group of authorities up to a threshold. Page 41
  • 42.
  • 43.
    2.6 Use Cases ManageJudge/Admin-clerk Page 43
  • 44.
    Administrator add newjudge / admin-clerk Description Administrator must be able to add judge / admin-clerk. Administrator add judge / admin-clerk Title: Administrator adds judge/admin-clerk personal. Intent: Describe Administrator interacts with the system during add data about new judge/admin-clerk as an initial data. Preconditions Administrator login to the system Actors • Administrator Main Scenario 1- Administrator enters data about new judge/admin- clerk (User id – user name – SSN – title – address - mission). Specification 2- Administrator press save button s 3- Data is saved and confirmation message appear that data is saved successfully. Alternate Scenario1 1- Wrong User id entered (duplicate User id) 2- System displays a message that (invalid User id, User id already exist) Uses/Extends N/A Frequency Frequent Issues N/A Priority High Page 44
  • 45.
    Administrator edit judge/ admin- clerk Description Administrator must be able to edit judge / admin-clerk. Administrator edits judge / admin-clerk Title: Administrator edits judge/admin-clerk personal data. Intent: Describe Administrator interacts with the system during editing judge/admin-clerk personal data. Preconditions Administrator login to the system. Judge/admin-clerk data already recorded. Actors 1- Administrator Main Scenario 1- Administrator selects judge/admin-clerk user id for the record to be displayed. 2- Administrator amends data. 3- Administrator press save button 4- Confirmation message appear that data is saved Specification successfully. s Alternate Scenario1 1- Wrong user id entered. 2- System displays a message that (invalid user id, user id does not exist) Alternate Scenario2 (Voting Day) 1- The system does not permit editing during voting Process. 2- System displays a message that (Voting is in process) Uses/Extends N/A Frequency Frequent Issues N/A Priority High Page 45
  • 46.
    Administrator deletes judge/ admin- clerk Description Administrator must be able to delete judge / admin-clerk Administrator deletes judge / admin-clerk Title: Administrator deletes judge / admin-clerk ion. Intent: Administrator interacts with the system during deleting judge / admin-clerk. Preconditions Administrator login. judge / admin-clerk data already recorded. Actors 1- Administrator Main Scenario 1- Administrator selects judge / admin-clerk to be displayed and press delete. 2- Confirmation message displayed to confirm deletion Specification process. s 3- Administrator press delete button. 4- Precinct and Poll Station is deleted. Alternate Scenario1 (Voting Day) 1- The system does not permit deleting during voting Process. 2- System displays a message that (Voting is in process) Uses/Extends N/A Frequency Frequent Issues N/A Priority High Administrator displays judge / admin-clerk Description Administrator must be able to display judge / admin- Page 46
  • 47.
    clerk. Administrator displays judge / admin-clerk Title: Administrator displays judge / admin-clerk data. Intent: Describe Administrator interacts with the system during displaying judge / admin-clerk tion data. Preconditions Administrator login. Judge / admin-clerk data already recorded. Actors: Administrator Main Scenario 1- Administrator login to Manage judge / admin-clerk module. All judge / admin-clerk appear with their basic data (User id – user name – SSN – title – address - mission). 2- Administrator selects a judge / admin-clerk. 3- judge / admin-clerk information is displayed in details. Alternate Scenario1 1- The first time Administrator is logged to the system and no judge / admin-clerk exists Specification 2- The system displays a message welcome the Administrator and tells him that there is no data is recorded in the system s yet. Uses/Extends Included1 Sort: 1- Administrator presses any column title in the display page (User id – user name – SSN – title – address - mission). 2- Precinct and Poll Station are sorted according to the pressed column title. Included2 Search: 1- Administrator type judge / admin-clerk name and press search button 2- Matching judge / admin-clerk appear in the result. 3- If there is no result, not found message appear. Included3 Filter: 1- Administrator selects criteria to filter with (title, mission) 2- Matching candidates appear in the result. 3- If there is no result, not found message appear. Frequency Frequent Issues N/A Priority High Page 47
  • 48.
    Manage Precinct &Poll Station Page 48
  • 49.
    Add new Precinctand Poll Station Administrator must be able to add new Precinct or Poll Description Station. Administrator adds precinct and poll station Title: Administrator adds new Precinct or Poll Station. Intent: Describe Administrator interacts with the system during add data about new Precinct or Poll Station as an initial data. Preconditions Administrator login to the system Actors • Administrator Main Scenario 4- Administrator enters data about new Precinct or Poll Station (Code – name – governorate - district - address – Judge ID) Specifications 5- Administrator press save button 6- Data is saved and confirmation message appear that data is saved successfully. Alternate Scenario1 3- Wrong code entered (duplicate code) 4- System displays a message that (invalid code, code already exist) Uses/Extends N/A Frequency Frequent Issues N/A Priority High Page 49
  • 50.
    Edit Precinct andPoll Station data Administrator must be able to edit Precinct and Poll Description Station. Administrator edits Voter Title: Administrator edits Precinct and Poll Station data. Intent: Describe Administrator interacts with the system during editing Precinct and Poll Station data. Preconditions Administrator login to the system. Precinct and Poll Station data already recorded. Actors 2- Administrator Main Scenario 5- Administrator selects Precinct and Poll Station id for the record to be displayed. 6- Administrator amends data. 7- Administrator press save button 8- Confirmation message appear that data is saved Specification successfully. s Alternate Scenario1 3- Wrong code entered. 4- System displays a message that (invalid id, id does not exist) Alternate Scenario2 (Voting Day) 3- The system does not permit editing during voting Process. 4- System displays a message that (Voting is in process) Uses/Extends N/A Frequency Frequent Issues N/A Priority High Page 50
  • 51.
    Delete Precinct andPoll Station data Administrator must be able to delete Precinct and Poll Description Station Administrator deletes Precinct and Poll Station Title: Administrator deletes Precinct and Poll Station. Intent: Administrator interacts with the system during deleting Precinct and Poll Station. Preconditions Administrator login. Precinct and Poll Station data already recorded. Actors 2- Administrator Main Scenario 5- Administrator selects Precinct and Poll Station to be displayed and press delete. 6- Confirmation message displayed to confirm deletion Specifications process. 7- Administrator press delete button. 8- Precinct and Poll Station is deleted. Alternate Scenario1 (Voting Day) 3- The system does not permit deleting during voting Process. 4- System displays a message that (Voting is in process) Uses/Extends N/A Frequency Frequent Issues N/A Priority High Page 51
  • 52.
    Display Precinct andPoll Station Data Administrator must be able to display Precinct and Poll Description Station. Administrator displays Precinct and Poll Station Title: Administrator displays Precinct and Poll Station data. Intent: Describe Administrator interacts with the system during displaying Precinct and Poll Station data. Preconditions Administrator login. Precinct and poll data already recorded. Actors 1- Administrator Main Scenario 4- Administrator login to Manage Precinct and Poll Station module. All Precinct and Poll Station appear with their basic data (Code – name – governorate - district - address – Judge ID) 5- Administrator selects a Precinct and Poll Station. 6- Precinct and Poll Station information is displayed in details. Alternate Scenario1 Specification 3- The first time Administrator is logged to the system and s no Precinct and Poll Station exists 4- The system displays a message welcome the Administrator and tells him that there is no data is recorded in the system yet. Uses/Extends Included1 Sort: 3- Administrator press any column title in the display page (code, Name, governorate, district- address- judge id) 4- Precinct and Poll Station are sorted according to the pressed column title. Included2 Search: 4- Administrator type Precinct and Poll Station name and press search button 5- Matching Precinct and Poll Station appear in the result. 6- If there is no result, not found message appear. Included3 Filter: 4- Administrator selects criteria to filter with (governorate, judge) 5- Matching candidates appear in the result. 6- If there is no result, not found message appear. Frequency Frequent Issues N/A Priority High Page 52
  • 53.
  • 54.
    Add new Candidate Description Administrator must be able to add new candidate. Administrator adds candidate Title: Administrator adds Voter data. Intent: Describe Administrator interacts with the system during add data about candidate as an initial data. Preconditions Administrator login to the system Actors • Administrator Main Scenario 7- Administrator enters data about Candidate (SSN - name - Birth date –Age – Governorate - District – Address, image, election symbol). Specification 8- Administrator press save button s 9- Data is saved and confirmation message appear that data is saved successfully. Alternate Scenario1 5- Wrong SSN entered (duplicate id) 6- System displays a message that (invalid id, id already exist) Uses/Extends N/A Frequency Frequent Issues N/A Priority High Page 54
  • 55.
    Edit Voter date Description Administrator must be able to edit Voter. Administrator edits Voter Title: Administrator edits candidate data. Intent: Describe Administrator interacts with the system during editing candidate data. Preconditions Administrator login to the system. Candidate data already recorded. Actors 3- Administrator Main Scenario 9- Administrator enters candidate id for the record to be displayed. 10-Administrator amends data. 11-Administrator press save button 12-Confirmation message appear that data is saved Specification successfully. s Alternate Scenario1 5- Wrong id entered. 6- System displays a message that (invalid id, id does not exist) Alternate Scenario2 (Voting Day) 5- The system does not permit editing during voting Process. 6- System displays a message that (Voting is in process) Uses/Extends N/A Frequency Frequent Issues N/A Priority High Page 55
  • 56.
    Delete Candidate data Description Administrator must be able to delete candidate. Administrator deletes candidate Title: Administrator deletes candidate. Intent: Administrator interacts with the system during deleting canidate. Preconditions Administrator login. candidate data already recorded. Actors 3- Administrator Main Scenario 9- Administrator selects candidate to be displayed and press delete. 10- Confirmation message displayed to confirm deletion Specification process. s 11- Administrator press delete button. 12-Candidate is deleted. Alternate Scenario1 (Voting Day) 5- The system does not permit deleting during voting Process. 6- System displays a message that (Voting is in process) Uses/Extends N/A Frequency Frequent Issues N/A Priority High Page 56
  • 57.
    Display candidate Data Description Administrator must be able to display Voter. Administrator displays Voter Title: Administrator displays candidate data. Intent: Describe Administrator interacts with the system during displaying candidate data. Preconditions Administrator login. candidate data already recorded. Actors 2- Administrator Main Scenario 7- Administrator login to Manage candidate module. 8- All candidates appear with their basic data (Id, Name, and precinct, party, symbol). 9- Administrator selects a candidate. 10-Candidate information is displayed in details. Alternate Scenario1 5- The first time Administrator is logged to the system Specification and no candidate exists s 6- The system displays a message welcome the Administrator and tells him that there is no data is recorded in the system yet. Uses/Extends Included1 Sort: 5- Administrator press any column title in the display page(ID, Name, Precinct, party) 6- Candidates are sorted according to the pressed column title. Included2 Search: 7- Administrator type candidate name and press search button 8- Matching candidates appear in the result. 9- If there is no result, not found message appear. Included3 Filter: 7- Administrator selects criteria to filter with (precinct, party) 8- Matching candidates appear in the result. 9- If there is no result, not found message appear. Frequency Frequent Issues N/A Priority High Page 57
  • 58.
  • 59.
    Add new Voter Description Administrator must be able to add new Voter. Administrator adds Voter Title: Administrator adds Voter data. Intent: Describe Administrator interacts with the system during add data about Voter as an initial data. Preconditions Administrator login to the system Actors • Administrator Main Scenario 10-Administrator enters data about Voter (SSN - name - Birth date –Age – Governorate - District - Address). 11-Administrator press save button Specifications 12-Data is saved and confirmation message appear that data is saved successfully. Alternate Scenario1 7- Wrong SSN entered (duplicate SSN) 8- System displays a message that (invalid SSN, SSN already exist) Uses/Extends N/A Frequency Frequent Issues N/A Priority High Page 59
  • 60.
    Edit Voter data Description Administrator must be able to edit Voter. Administrator edits Voter Title: Administrator edits Voter data. Intent: Describe Administrator interacts with the system during editing Voter data. Preconditions Administrator login to the system. Voter data already recorded. Actors 4- Administrator Main Scenario 13-Administrator enters Voter SSN for the record to be displayed. 14-Administrator amends data. 15-Administrator press save button 16-Confirmation message appear that data is saved Specification successfully. s Alternate Scenario1 7- Wrong SSN entered. 8- System displays a message that (invalid SSN, SSN does not exist) Alternate Scenario2 (Voting Day) 7- The system does not permit editing during voting Process. 8- System displays a message that (Voting is in process) Uses/Extends N/A Frequency Frequent Issues N/A Priority High Page 60
  • 61.
    Delete Voter Description Administrator must be able to delete Voter. Administrator deletes Voter Title: Administrator deletes Voter data. Intent: Administrator interacts with the system during deleting Voter data. Preconditions Administrator login. Voter data already recorded. Actors 4- Administrator Main Scenario 13-Administrator selects voter to be displayed and press delete. 14- Confirmation message displayed to confirm deletion Specification process. s 15- Administrator press delete button. 16-Voter is deleted. Alternate Scenario1 (Voting Day) 7- The system does not permit deleting during voting Process. 8- System displays a message that (Voting is in process) Uses/Extends N/A Frequency Frequent Issues N/A Priority High Display Voter Data Description Administrator must be able to display Voter. Page 61
  • 62.
    Administrator displays Voter Title: Administrator displays Voter data. Intent: Describe Administrator interacts with the system during displaying Voter data. Preconditions Administrator login. Voter data already recorded. Actors 3- Administrator Main Scenario 11-Administrator login to Manage voter’s module. 12-All voters appear with their basic data (Id, Name, and precinct). 13-Administrator selects a voter. 14-Voter information is displayed in details. Alternate Scenario1 7- The first time Administrator is logged to the system and Specifications no voter exists 8- The system displays a message welcome the Administrator and tells him that there is no data is recorded in the system yet. Alternate Scenario2 Uses/Extends Included1 Sort: 7- Administrator press any column title in the display page(ID, Name, Precinct) 8- Voters are sorted according to the pressed column title. Included2 Search: 10-Administrator type voter name and press search button 11-Matching voters appear in the result. 12-If there is no result, not found message appear. Included3 Filter: 10-Administrator selects criteria to filter with (precinct) 11-Matching voters appear in the result. 12-If there is no result, not found message appear. Frequency Frequent Issues N/A Priority High Voting Process Use case Page 62
  • 63.
    Voter verification Description Admin shall be able to verify voter SSN, finger print Specifications Verify user SSN and finger print Page 63
  • 64.
    Title: Admin verify user SSN and finger print Intent: Describe Admin interaction with the system during verifying voter SSN, and finger print Preconditions 1. Voter is registered before in the system Actors 1- Admin 2- Voter Main Scenario 1. Use case begins when admin decide to verify voter SSN, and finger print before voting process. 2. Admin insert user SSN and press verify button 3. User information page appear with requesting user finger print 4. User inserts his/her finger print 5. Finger print is verified and message appear that user is verified successfully Alternate Scenario1 1. Voter SSN Not registered in the system 2. System displayed a message that this SSN not registered in the system Alternate Scenario2 1- Voter SSN verified before in the system 2- System displayed a message that this SSN has been verified before Alternate Scenario3 1- Admin inserted a wrong SSN(not registered/wrong format/verified) 3 times 2- System displayed a message and sound alert for the judge that a wrong entry is done. Alternate Scenario4 1- Voter insert wrong finger print 2- System displayed a message that wrong finger print is entered. Uses/Extends N/A Frequency Frequent Issues N/A Priority High Opening session Admin shall be able to open session for voter to cast his Description vote Specifications Opening session for user caste vote Title: Admin open session for user to caste vote Page 64
  • 65.
    Intent: Describe Admin interaction with the system during opening the session Preconditions 1- User has passed verification process 2- User has not cast vote before Actors admin Main Scenario 1- Admin press activation button. 2- Session is opened and candidate selection page appear Uses/Extends N/A Frequency Frequent Issues N/A Priority High Page 65
  • 66.
    Voter cast hisvote User should be able to cast his vote for a specific Description candidate User cast his vote for a specific candidate Title: Voter cast his vote for a specific candidate Intent: Describe voter interaction with the system during vote casting Preconditions User has logged in Actors 1- Voter Main Scenario 1- Use case begins when user decides to cast his vote for a specific candidate 2- User press a voter object(Voter image, Full Name, and Election Symbol) 3- System displays popup window containing the select user information and confirmation message for the voter 4- Voter confirm his selection Specifications 5- System display a message that voting is successfully done. 6- Voter session is closed Alternate Scenario1 1- Voter discard the confirmation message 2- The voter page appear for user to select a candidate Alternate Scenario2 1- Voters desires to select a candidate 2- System displays an option with candidates as others Alternate Scenario3 1- Session time out 2- The vote is calculated as other and user is terminated Uses/Extends N/A Frequency Frequent Issues N/A Priority High Page 66
  • 67.
    Manage voting process Description Judge shall be able to manage the poll station Judge Manage poll station Title: Judge manage the voting system in the committee Intent: Describes the judge manage process to the system Preconditions N/A Actors 1- Judge Main Scenario 1- Judge inserts his user name and password for all machines within the poll station 2- All machines are logged to the system. 3- Judge monitors the admin clerks during their work. Specifications 4- After the election time finish the judge press sign out Alternate Scenario1 1- Wrong user name or password inserted 2- System displays a message that a wrong password is inserted Uses/Extends N/A Frequency Frequent Issues N/A Priority High Page 67
  • 68.
  • 69.
    Filter result Judge staff shall be able to filter results according criteria: No of votes in each polling station, No of votes for each Description candidate, No of votes for each candidate in a specific(polling station, polls) Filter Result Title: Judge Filter the result as a requested criteria Intent: Describe judge interaction with the system during filtering result Preconditions Judge is logged in Actors Judge Main Scenario 1- The use case starts when the judge decides to display results with a specific orientation. 2- Judge selects precinct. 3- Judge selects polling station. 4- Judge selects polls Specifications 5- Judge selects candidate. 6- Judge selects filter button. 7- Results for the selected criteria appear. Alternate Scenario1 1- Judge not select a filter type 2- The system displays all in each combo box as a default value. Uses/Extends N/A Frequency Frequent Issues N/A Priority High Page 69
  • 70.
    Generate reports Judge staff shall be able to generate report for filtered Description result. Generate reports Title: Judge generates report for filtered data Intent: Describe generating report Preconditions Judge is logged in Actors Judge Main Scenario 1- Judge press report button 2- New window open containing report with selected criteria, and containing the report generating date and time, and judge who generated the report. Specifications Alternate Scenario1 3- Judge not select a filter type 4- Message appear that user shall select criteria first Uses/Extends N/A Frequency Frequent Issues N/A Priority High Page 70
  • 71.
    Print report Description Judge shall be able to print generated report. Print report Title: Judge print generated report Intent: Describe r printing report Preconditions Judge is generated report User printer is configured to the system Actors Judge Main Scenario Specifications 1- Judge press print report button 2- Printing setting window open for user to select printing configuration Uses/Extends N/A Frequency Frequent Issues N/A Priority High Page 71
  • 72.
    2.7 E-voting StateChart Diagram Admin state chart 1 Page 72
  • 73.
  • 74.
    2.8 E-voting ActivityDiagram E-Voting Activity Diagram PreVoting Voting Post Voting Not Valid Authenticate Check Start Admin user validity and password Valid Start Admin Manage Check Manage Admin Committee authority Candidate Authenticate Voter ID and Not Valid Manage fingerprint Admin Manage Voters Check validity End Valid Caste Vote Voter Voter Confirm Perform selection Counting Generate Judge Judge report End Activity Diagram 1 Page 74
  • 75.
    2.9 Package Diagram Package Diagram 1 Page 75
  • 76.
  • 77.
    3.1- Application Architecture E-voting application architecture 65535 Page 77
  • 78.
    3.2 E-voting SystemDatabase ERD E-Voting ERD 1 Page 78
  • 79.
    3.3 E-voting SystemDatabase Mapping Page 79
  • 80.
    3.4 Data baseschema Page 80
  • 81.
    3.5 Sequence Diagram Voting Sequence diagram 1 Add Sequence diagram 1 Page 81
  • 82.
    Delete Sequence diagram1 View Sequence diagram 1 Page 82
  • 83.
  • 84.
    4.1 Component diagram Component diagram 1 Page 84
  • 85.
    4.2 Deployment diagram Deployment diagram 1 Page 85
  • 86.
    4.3 Network Infrastructureand VPN E-Voting Network Infrastructure & VPN (Ver. : 1.2.0) AD A D S S ta SL M L M ndby Ho odem ode m t Poll Station 1 VPN / Firewall Clients (IPS) Sw it ` ` ch ` ` ` ` ` ` ` ` VPN Tunnel AD S AD Child Domain SL LM Mo DataBase Server od e d em m VPN / Firewall (IPS) H ot S ta ndb VPN Tunnel y Application Server Switc h Domain Controller Additional Domain AD VPN Tunnel Controller SL A D S ta M Clients Ho ode m S L ndb t ` M od y ` Hot DataBase Standby DataBase em Server Server ` ` ` Poll Station 2 ` VPN / Firewall ` Clients (IPS) Sw it ` ` ch ` ` ` Hot Application Standby Application ` ` ` Head Quarters Server Server ` ` Child Domain DataBase Server Application Server Page 1 Page 86
  • 87.
    4.4 Application Interface Login Form Home page Add candidate symbol Page 87
  • 88.
  • 89.
  • 90.
  • 91.
    5.1 INTRODUCTION The Software Test Plan (STP) is designed to prescribe the scope, approach, resources, and schedule of all testing activities. The plan must identify the items to be tested, the features to be tested, the types of testing to be performed, the person responsible for testing, the resources and schedule required to complete testing, and the risks associated with the plan. 5.1.1 Objectives - Describe the strategy for Testing for the <E-Voting> to verify compliance with requirements as specified in the requirement document. - Ensure all requirements for testing the < E-Voting > System are appropriately assessed and planned within the overall Project Plan. - Demonstrate to all stakeholders that the testing processes to be undertaken will be appropriately managed and controlled. 5.1.2 Testing Strategy Testing is the process of analyzing a software item to detect the differences between existing and required conditions and to evaluate the features of the software item. Specific test plan components include: - Purpose for this level of test, - Items to be tested, - Features to be tested, - Features not to be tested, - Management and technical approach, - Pass / Fail criteria, - Individual roles and responsibilities, - Schedules, and - Risk assumptions and constraints. Page 91
  • 92.
    5.1.3 Scope Testing will be performed at several points in the life cycle as the product is constructed. Testing is a very 'dependent' activity. As a result, test planning is a continuing activity performed throughout the system development life cycle. Test plans must be developed for each level of product testing throughout the major steps of the system: 1- Pre-Voting (preparing administration, committee, candidates, and voters) 2- Voting (Voting process itself) 3- Post-Voting(Result counting and generating reports) 5.1.4 Reference Material To successfully carry out the testing the tester should be provided with: • System requirements specifications. • High level design document. • Use cases. • Detail design document. • Features list. • User interface. 5.2 TEST ITEMS Specify the test items included in the plan. Supply references to the following item documentation: - Requirements specification, - Design specification, - Users guide, - Operations guide, - Installation guide, - Features (availability, response time), - Defect removal procedures, and - Verification and validation plans. 5.2.1 Program Modules (Outline testing to be performed by the developer for each module being built.) Page 92
  • 93.
    - Developers Performcode inspection/Coverage test and report the result. Page 93
  • 94.
    - The followingModules shall be included in the testing: D- Pre-voting phase: 5- Manage admin 6- Manage election committee 7- Manage candidates 8- Manage voters E- Voting phase 2- Submit vote F- Post-voting phase 3- View results 4- Generate reports - Each of the above modules has their sub modules that will mentioned separately in the detailed test plan for each module. 5.2.2 User Procedures Describe the testing to be performed on all user documentation to ensure that it is correct, complete, and comprehensive.) Be Performed by QA Engineer. 5.2.3 Operator Procedures (Describe the testing procedures to ensure that the application can be run and supported in a production environment (include help Desk procedures)). - System and acceptance testing will be performed on a testing server that is same as the production environment. - PM shall ensure that required environments by testing are available. - PM shall ensure that the version is uploaded on the test server. - All critical test cases will be executed on those environments. 5.3 Features to Be Tested (Identify all software features and combinations of software features to be tested. Identify the test design specifications associated with each feature and each combination of features.) A- Pre-voting phase: 1- Manage admin 2- Manage election committee 3- Manage candidates 4- Manage voters B- Voting phase 1- Submit vote C- Post-voting phase Page 94
  • 95.
    1- View results 2- Generate reports 5.4. FEATURES NOT TO BE TESTED (Identify all features and specific combinations of features that will not be tested along with the reasons.) - All the listed features will be tested 5.5. APPROACH The testing methodology used is black box testing where black box testing is testing without knowledge of the internal workings of the item being tested. For example, when black box testing is applied to software engineering, the tester would only know the "legal" inputs and what the expected outputs should be, but not how the program actually arrives at those outputs. It is because of this that black box testing can be considered testing with respect to the specifications, no other knowledge of the program is necessary. For this reason, the tester and the programmer can be independent of one another, avoiding programmer bias toward his own work. For this testing, test groups are often used, "Test groups are sometimes called professional idiots...people who are good at designing incorrect data." Also, due to the nature of black box testing; the test planning can begin as soon as the specifications are written. The opposite of this would be glass box testing, where test data are derived from direct examination of the code to be tested. For glass box testing, the test cases cannot be determined until the code has actually been written. Both of these testing techniques have advantages and disadvantages, but when combined, they help to ensure thorough testing of the product. In addition, include a description of how many times any testing procedure will be executed e.g. testing will be structured into test cycles. A test cycle is a complete pass through all the required tests. When new versions of the <Verticals> System are delivered during testing, the Testing Team will cease the current cycle at an appropriate time and commence anew cycle. Each new cycle will include any retesting for problems corrected. It is expected, due to time constraints with this project, that only two test cycles may be possible. Page 95
  • 96.
    5.5.1- System testing Wherethe system as a whole is tested against the Design Specifications: - System Testing will be the responsibility of testing engineer - System and integration testing shall be performed to ensure that the system works as a whole - A System Test Plan will be prepared by the test manager. - System Testing will be performed jointly by testing engineer - System Testing will be performed in the test environment located on the test server. - System Testing will include volume testing (with a high number of transactions and records processed) and stress testing (with transactions processed at high frequency). - Results of tests will be recorded and where system components do not perform as expected, a Test Problem Report will be raised. - Refer to the System and integration test cases. 5.5.2- Acceptance testing Where the system is tested against the Functional Specifications in simulated live operation:- 1- Acceptance Testing will be undertaken on the production server. 2- A specific set of test cases will exist for each function. Check all the links: - Test the outgoing links from all the pages from specific domain under test. - Test all internal links. - Test links jumping on the same pages. - Test links used to send the email to admin or other users from web pages. - Test to check if there are any orphan pages. - Lastly in link checking, check for broken links in all above- mentioned links. - Automation anywhere tool will be used. Test forms in all pages: Forms are the integral part of any web site. Forms are used to get information from users and to keep interaction with them. So what should be checked on these forms? Page 96
  • 97.
    - First check all the validations on each field. - Check for the default values of fields. - Wrong inputs to the fields in the forms. - Options to create forms if any, form delete, view or modify the forms. Cookies testing: - Test the application by enabling or disabling the cookies in your browser options. - Test if the cookies are encrypted before writing to user machine. - Check for login sessions and user stats after session end. Validate HTML/CSS - http://validator.w3.org/ is used. Database testing Query response time The turnaround time for responding to queries in a database must be short. The results from this testing may help to identify problems, such as bottlenecks in the network, specific queries, the database structure, or the hardware. Data integrity - Test the creation, modification, and deletion of data in tables as specified in the functionality. - Test that when a particular set of data is saved to the database, each value gets saved fully. In other words, the truncation of strings and rounding of numeric value does not occur. - Test whether default values are saved in the database if the user input is not specified. - Test the compatibility with old data. In addition, old hardware, versions of the operating system, and interfaces with other software need to be tested. Page 97
  • 98.
    Usability Testing Test fornavigation: - How the user surfs the web pages, different controls like buttons, boxes or how user using the links on the pages to surf different pages. - Web site should be easy to use. - Instructions should be provided clearly. - Main menu should be provided on each page. It should be consistent. Content checking: - Content should be logical and easy to understand. - Check for spelling errors. - Use of dark colors annoys users and should not be used in site theme. - All the anchor text links should be working properly. - Images should be placed properly with proper sizes. Other user information for user help: - Site Map should be present with all the links in web sites with proper tree view of navigation. - Check for all links on the sitemap. - Search in the site” option will help users to find content pages they are looking for easily and quickly. Interaction between servers: - Errors are handled properly (Properly and in a friendly helpful and even funny manner. Please refer to http://www.smashingmagazine.com/2007/08/17/404-error-pages-reloaded/). - If database or web server returns any error message for any query by application server then application server should catch and display these error messages appropriately (Properly and in a friendly helpful and even funny manner. Please refer to http://www.smashingmagazine.com/2007/08/17/404-error- pages-reloaded/) to users. - Check what happens if user interrupts any transaction in- between. Page 98
  • 99.
    - Check whathappens if connection to web server is reset in between. Compatibility Testing: - Browser compatibility (IE6, IE7, FF3, FF4). - Operating system compatibility. Performance testing: Identify performance acceptance criteria - 1 Identify key scenarios - 2 Create a workload model - 3 Identify the target load levels - 4 Identify metrics - 5 Design specific tests - 6 Run tests - 7 Analyze the results - 8 Web server stress tool will be used- Total page size HTML size URL Size Comment KB Image size URL Size Comment KB Client side script size URL Size Comment KB Page 99
  • 100.
    Number or requestsper page (per event) URL No. requestsComment Processor and memory consuming Client Side Close all programs and then open a browser and the task manager, then open the site and use it while recording the CPU and memory usage. Server Side For each component of the system using a simulator to simulate a user who will stay for 5 minutes in the site doing one single action or every possible action that is supported by the system and log the processor and memory usage. While the user is working another user will open the site and do the same functions. Test time cost in different internet speeds Dial up Time cost for each component loading URL Time sec Comment DSL 256 Time cost for each component loading URL Time sec Comment Page 100
  • 101.
    DSL 512 Time cost for each component loading URL Time sec Comment Security Testing: - Test by pasting internal URL directly into browser address bar without login. Internal pages should not open. - If you are logged in using username and password and browsing internal pages then try changing URL options directly. I.e. If you are checking some users profiles with user ID= 123. Try directly changing the URL user ID parameter to different user ID which is not related to logged in user. Access should be denied for this user to view others stats. - Try some invalid inputs in input fields like login username, password, and input text boxes. Check the system reaction on all invalid inputs. - Web directories or files should not be accessible directly unless given download option. - Test if SSL is used for security measures. If used proper message should get displayed when user switch from non- secure http:// pages to secure https:// pages and vice versa. - All transactions, error messages, security breach attempts should get logged in log files somewhere on web server. GUI Test Test each toolbar and menu item for navigation using the- .mouse and keyboard .Test window navigation using the mouse and keyboard- Test to make sure that proper format masks are used. For- example, all drop-down boxes should be properly sorted. .The date entry should also be properly formatted Test that the colors, fonts, and font widths are to standard- .for the field prompts and displayed text Test that the color of the field prompts and field background- .is to standard in read-only mode Make sure that vertical scroll bars or horizontal scroll bars- .do not appear unless required Test that the various controls on the window are aligned- .correctly .Make sure that the window is resizable- Page 101
  • 102.
    Check the spellingsof all the text displayed in the window,- such as the window caption, status bar options, field .prompts, pop-up text, and error messages Test that all character or alphanumeric fields are left-- .justified and that the numeric fields are right-justified .Check for the display of defaults if there are any- In case of multiple windows, check that they all have the- .same look and feel .Check that all shortcut keys are defined and work correctly- Check for the tab order. It should be from top left to bottom - right. Also, the read-only/disabled fields should be avoided .in the TAB sequence Check that the cursor is positioned on the first input field- .when the window is opened Make sure if any default button is specified, it should work- .properly .Check for proper functioning of ALT+TAB- Ensure that each menu command has an alternative hot key- sequence and that it works correctly. (See Appendix B & (.Appendix C Check that there are no duplicate hot keys defined on the- .window Validate the behavior of each control, such as push button,- .radio button, list box, and so on Test to make sure that the window is modal. This will- prevent the user from accessing other functions when this .window is active .Test that multiple windows can be opened at the same time- .Make sure that there is a Help menu- Check to make sure that the command buttons are grayed- .out when not in use 5.6. PASS / FAIL CRITERIA (Specify the criteria to be used to determine whether each item has passed or failed testing.) 5.6.1 Suspension Criteria (Specify the criteria used to suspend all or a portion of the testing activity on test items associated with the plan.) - Unavailability of external dependent systems during execution. Page 102
  • 103.
    - When adefect is introduced that cannot allow any further testing. - Critical path deadline is missed so that the client will not accept delivery even if all testing is completed. - A specific holiday shuts down both development and testing. 5.6.2 Resumption Criteria (Specify the conditions that need to be met to resume testing activities after suspension. Specify the test items that must be repeated when testing is resumed.) - When the external dependent systems become available again. - When a fix is successfully implemented and the Testing Team is notified to continue testing. - The contract is renegotiated with the client to extend delivery. - The holiday period ends. 5.6.3 Approval Criteria The acceptance criteria’s are met. 5.7. Testing Process 5.7.1 Test Deliverables .Test plan -1 .(Test Status Report (an excel file -2 .Bugs are reported through excel file -3 Recommendations – this may include the risk strategy to be -4 .adopted and the impact/consequences of such a strategy 5.7.2 Testing Tasks (Identify the set of tasks necessary to prepare for and perform testing activities. Identify all intertask dependencies and any specific skills required.) - Manage Test and coordinate e Testing Activities: - Prepare the Test Plan and Test procedures and request/obtain the necessary Test resources and execute the planed tests. - Advise on establishment and training of the Test team - Coordinate compilation of, and access to, Test data. - Formally report to the Management on the status of Testing. - Ensure that Tests are completed to the agreed schedule; - Review Test results. - Ensure Tests are repeated where necessary. Page 103
  • 104.
    - In theevent of serious problems, determine whether to recommend Suspension or cancellation of Testing. - Recommend formal acceptance of the system to management. 5.7.3 Responsibilities Stakeholder Reason Individual Develop test plan, Manage Testing testing process, Report M.Shalash manager testing status Test Engineer Execute Test Plan M.Shalash Technical Provide hardware and Maged support recourses required Elwakeel Engineer 5.7.4 Resources Physical Resources: 1- PC CPU2.8 and RAM 1G. 2- Test server. 3- Finger print machine Human Resources: 1- Testing Engineer. 5.7.5- Schedule Design test cases Executing test cases Module estimation(man estimation(man day) day) 1- Manage admin 2 hours 1hour 2- Manage election 2 hours 1hour committee 3- Manage candidates 2 hours 1hour 4- Manage voters 2 hours 1hour 5- Submit vote 3hours 2hours 6- View results 2hours 2hours 7- Generate reports 1 hour 0.5hour Total 14 8.5 22.5 hours, approximately 3 working days. Page 104
  • 105.
    5.8. Environmental Requirements 5.8.1Hardware 1- High quality test server that works on internet 2- Finger print machine. 3- PC for testing. Software 1- Windows(XP, 7) 2- Web server stress tool. 3- Link checker. 4- Y slow 5- SQL inject me 5.8.3 Risks and Assumptions .Delivery of a third party product .1 .New version of interfacing software .2 .Ability to use and understand a new package/tool, etc .3 .Extremely complex functions .4 .Modifications to components with a past history of failure .5 .Poorly documented modules or change requests .6 .Lack of personnel resources when testing is to begin -7 .Lack of availability of required hardware, software, data or tools -8 .Late delivery of the software, hardware or tools -9 There are some inherent software risks such as complexity; these .need to be identified .Safety .1 .Multiple interfaces .2 .Impacts on Client .3 .Government regulations and rules .4 Page 105
  • 106.
    Conclusion and futurework This paper describes some of the technological activities we have been carrying out within the E-Voting project, which has the goal of introducing e-voting systems for the next presidential elections. We believe that a transition to new technologies, especially in a country which is particularly cautious towards new technologies in the polling stations requires a multi-disciplinary approach that allows taking into account not only the usability requirements of the voters, but also those non-functional requirements that help guaranteeing security and build trust on the new voting machines. So far, we tested our prototypes in pilots that are among the largest e-voting tests ever performed. Several changes and refinements still need to be implemented in the e-voting solutions, both functional (like audio interfaces for visually impaired people) and non functional, in order to reduce costs, size, and improve robustness of the prototypes. The technological actions described above, together with the sociological, communication, and normative actions planned for the second phase will gradually broaden the size of experimentations to the whole province, allowing for a smooth introduction of e-voting systems in the province of Egypt. Page 106
  • 107.
    References -The Risk of e-Voting: Thomas W. Lauer School of Business Administration, Oakland University, Rochester, USA - E-Government in Singapore ?A Swot and Pest Analysis HUONG HA Department of Management, Monash University, Australia Huong.Ha@BusEco.monash.edu.au KEN COGHILL Department of Management, Monash University, Australia Ken.Coghill@BusEco.monash.edu.au - Specification of the Control Logic of an eVoting System in UML: the ProVotE experience Roberto Tiella, Adolfo Villafiorita, and Silvia Tomasi Automated Reasoning Systems Division Center for Scientific and Technological Research (ITC-irst) {tiella,adolfo,sitomasi}@irst.itc.it WWW home page: http://sra.itc.it/provote - Electronic Voting Ronald L. Rivest Laboratory for Computer Science Massachusetts Institute of Technology Cambridge, MA 02139 rivest@mit.edu - Analysis of an Electronic Voting System TADAYOSHI KOHNO ADAM STUBBLEFIELD† AVIEL D. RUBIN‡ DAN S. WALLACH§ February 27, 2004 - Competent Electronic Participation Channels in Electronic Democracy Dimitrios Zissis, Dimitrios Lekkas and Anastasia-Evangelia Papadopoulou Department of Product and Systems Design Engineering, Syros, Greece - http://wwwx.cs.unc.edu/~sparkst/comp204/vote/index.html Page 107
  • 108.
    - http://www.scribd.com/doc/42008769/Electronic-Voting- System - http://eprints-phd.biblio.unitn.it/ - Nirwan Ansari, Pitipatana Sakarindr, Ehsan Haghani, Chao Zhang, Aridaman K. Jain, and Yun Q. Shi. Evaluating electronic voting systems equipped with voter-verified paper records. IEEE Security and Privacy, 6(3):30–39, 2008. - Adam Aviv, Pavol Cerny, Sandy Clark, Micah Sherr Eric Cronin, Gaurav Shah, and Matt Blaze. Security Evaluation of ES&S Voting Machines and Election Management System. In In Proc. of the USENIX/ACCURATE Electronic Voting Technology Workshop, 2008. - Algirdas Avizienis, Jean-Claude Laprie, Brian Randell, and Carl Landwehr. Basic Concepts and Taxonomy of Dependable and Secure Computing. IEEE Transactions on Dependable and Secure Computing, 01(1):11–33, 2004. - Davide Balzarotti, Greg Banks, Marco Cova, Viktoria Felmetsger, Richard Kemmerer, William Robertson, Fredrik Valeur, and Giovanni Vigna. Are Your Votes Really Counted? Testing the Security of Real-world Electronic Voting Systems. In Proceedings of the International Symposium on Software Testing and Analysis (ISSTA), pages 237– 248, 2008. - Weldemariam, Komminist Sisai (2010) Using Formal Methods for Building more Reliable and Secure e-voting Systems. PhD thesis, University of Trento, Center for Information Technology (FBK-Irst). http://eprints-phd.biblio.unitn.it/253/ Page 108