Securing SCADA System using RC-4 Encryption Algorithm
and Hash-based Message Authentication Code
Alex F. Manihuruk
Doan P. Sinaga
Kevin G. A. T. Pardosi
1
SECURING SCADA SYSTEM USING RC-4 ENCRYPTION ALGORITHM AND HASH-BASED MESSAGE
AUTHENTICATION CODE
IDSECCONF 2016
Overview
 Introduction
 Background
 Objective
 RC-4 Encryption
 Hash-based Message Authentication Code
 References
2
SECURING SCADA SYSTEM USING RC-4 ENCRYPTION ALGORITHM AND HASH-BASED MESSAGE
AUTHENTICATION CODE
Introduction
SCADA merupakan sistem kendali industri berbasis komputer yang
dipakai untuk mengontrol dan memantau proses yang berjalan pada
Plant secara remote.
3
SECURING SCADA SYSTEM USING RC-4 ENCRYPTION ALGORITHM AND HASH-BASED MESSAGE
AUTHENTICATION CODE
Introduction cont’d
Komponen utama SCADA :
- HMI (Human Machine Interface)
- RTU/PLC (Remote Terminal Unit/Programmable Logic Control)
- Field Instrumentation
4
SECURING SCADA SYSTEM USING RC-4 ENCRYPTION ALGORITHM AND HASH-BASED MESSAGE
AUTHENTICATION CODE
Background
Sistem SCADA pada umumnya digunakan untuk jangka waktu yang lama.
Dikarenakan perangkat sudah dapat terhubung dengan internet, maka
perangkat dapat diakses dari dari mana saja secara Real-Time.
Pengiriman data yang tidak melalui proses enkripsi (plaintext) sangat
membahayakan sistem. Proses autentikasi juga sangat diperlukan agar
sistem tidak dapat diakses secara ilegal oleh attacker yang dapat
melakukan modifikasi dan mengeksekusi code berbahaya.
5
SECURING SCADA SYSTEM USING RC-4 ENCRYPTION ALGORITHM AND HASH-BASED MESSAGE
AUTHENTICATION CODE
Objective
Menyediakan mekanisme enkripsi pada komunikasi data sistem
SCADA yang mengamankan koneksi dari HMI (Human Machine
Interface) ke SCADA controller.
Menyediakan proses autentikasi untuk meningkatkan keamanan
sistem SCADA dan melindungi sistem dari akses ilegal yang dapat
memodifikasi dan mengirimkan instruksi berbahaya terhadap sistem
SCADA.
6
SECURING SCADA SYSTEM USING RC-4 ENCRYPTION ALGORITHM AND HASH-BASED MESSAGE
AUTHENTICATION CODE
Objective cont’d
7
SECURING SCADA SYSTEM USING RC-4 ENCRYPTION ALGORITHM AND HASH-BASED MESSAGE
AUTHENTICATION CODE
Human Machine
Interface (HMI)
Raspberry Pi SCADA Controller
Master SlaveGateway
Client Server
Operator
User
RC-4 Encryption
Authentication Method
Hash-based Message
Authentication Code
Encryption
8
SECURING SCADA SYSTEM USING RC-4 ENCRYPTION ALGORITHM AND HASH-BASED MESSAGE
AUTHENTICATION CODE
Enkripsi adalah suatu metode yang digunakan untuk mengkodekan data sedemikian rupa
sehingga keamanan informasinya terjaga
dan tidak dapat dibaca tanpa di dekripsi (kebalikan dari proses enkripsi).
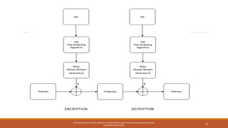
RC-4 Encryption Algorithm
Algoritma ini didesain oleh Ron Rivest yang berasal dari RSA Data Security Inc (RSADSI) pada
tahun 1987. RC4 termasuk ke dalam algoritma simetri dimana menggunakan kunci yang sama
untuk proses enkripsi dan dekripsi[1].
Secara garis besar algoritma RC4 terbagi menjadi dua bagian yaitu :
- Key setup/ Key Scheduling Algorithm (KSA)
- Pseudo Random Generation (PRGA)
SECURING SCADA SYSTEM USING RC-4 ENCRYPTION ALGORITHM AND HASH-BASED MESSAGE
AUTHENTICATION CODE
9
SECURING SCADA SYSTEM USING RC-4 ENCRYPTION ALGORITHM AND HASH-BASED MESSAGE
AUTHENTICATION CODE
10
Authentication
11
SECURING SCADA SYSTEM USING RC-4 ENCRYPTION ALGORITHM AND HASH-BASED MESSAGE
AUTHENTICATION CODE
Autentikasi adalah mekanisme untuk memverifikasi kevalidan suatu entity
untuk mencegah akses ilegal terhadap suatu sistem.
Hash-based Message Authentication Code
 Pada metode autentikasi ini, terdapat proses hashing terhadap
pesan dengan menggunakan secret key. Hashing output dari master
dan gateway (raspberry pi) akan di compare. Jika hashing output
autentik, message akan diteruskan ke SCADA controller. Pertukaran
hashing untuk compare juga akan dienkripsi.
 Jika Hashing output tidak autentik, gateway akan megirimkan
notifikasi ke user dan menutup koneksi.
12
SECURING SCADA SYSTEM USING RC-4 ENCRYPTION ALGORITHM AND HASH-BASED MESSAGE
AUTHENTICATION CODE
Block Diagram HMAC method :
13
SECURING SCADA SYSTEM USING RC-4 ENCRYPTION ALGORITHM AND HASH-BASED MESSAGE
AUTHENTICATION CODE
Result HMAC method:
- Valid Key dimasukkan
14
SECURING SCADA SYSTEM USING RC-4 ENCRYPTION ALGORITHM AND HASH-BASED MESSAGE
AUTHENTICATION CODE
Result cont’d :
- Invalid Key dimasukkan.
15
SECURING SCADA SYSTEM USING RC-4 ENCRYPTION ALGORITHM AND HASH-BASED MESSAGE
AUTHENTICATION CODE
Conclusion
Implementasi mekanisme enkripsi RC-4 dan metode autentikasi HMAC dapat meningkatkan
keamanan sistem SCADA.
- Komunikasi data antar client dan server telah terenkripsi, sehingga data plain text telah
berbentuk chipper text.
- Pengiriman perintah/instruksi melalui proses autentikasi terlebih dahulu dengan secret key.
16
SECURING SCADA SYSTEM USING RC-4 ENCRYPTION ALGORITHM AND HASH-BASED MESSAGE
AUTHENTICATION CODE
References
1. Infosec, diakses pada tanggal 2015-10- 22. Sumber :
http://resource.infosecinstitute.com/improving-scada-system-security
2. Wikipedia, diakses pada tanggal 2015-10-20. Sumber : https://id.wikipedia.org/wiki/SCADA
3. Igor Nai Fovino, Andrea Carcano, Marcelo Masera and Alberto Trombetta, “Design And
Implementation Of A Secure Modbus Protocol”
4. Albert Sagala, Epelin Manurung, Iroma Situmorang, Adi Gunawan. (2014) . “Secured
Communication Among HMI and Controller using RC-4 Algorithm and Raspberry Pi”
5. Albert Sagala, Franky Silalahi, Elni Manurung. (2015) . “SCADA Network Delineation Plant
Assessments”
6. Curtis R. Taylor, Craig A. Shue, Nathanael R. Paul, “A Deployable SCADA Authentication Technique
for Modern Power Grids”
17
SECURING SCADA SYSTEM USING RC-4 ENCRYPTION ALGORITHM AND HASH-BASED MESSAGE
AUTHENTICATION CODE
References
7. Latar Belakang, Alur Data, Aplikasi & Keterbatasan Protocol Modbus
http://www.arisulistiono.com/2011/04/latar-belakang-alur-data-aplikasi.html#.VqCnBtIa7X0
8. What is SCADA? Supervisory Control and Data Acquisition, diakses pada 25 Januari 2016. Sumber:
https://inductiveautomation.com/what-is-scada
9. Anitya Permata Utama, Bima Rizky Putra, Setio Pambudi (2014). “Makalah Sistem SCADA”
10. Protokol Komunikasi SCADA, diakses pada tanggal 25 Januari 2016. Sumber:
http://luckita90.blogspot.co.id/2014/11/protokol-komunikasi-scada-perbedaan.html
11. Mengenai GUI pada Java, diakses pada tanggal 12 November 2015. Sumber:
http://bocahsampah.blogspot.co.id/2012/08/mengenal-gui-pada-java.html
12. Gateway Jaringan Komputer, diakses pada tanggal 29 Oktober 2015. Sumber:
https://dimas05.wordpress.com/2008/10/20/gateway-jaringan-komputer/
18
SECURING SCADA SYSTEM USING RC-4 ENCRYPTION ALGORITHM AND HASH-BASED MESSAGE
AUTHENTICATION CODE
Thank You
19
SECURING SCADA SYSTEM USING RC-4 ENCRYPTION ALGORITHM AND HASH-BASED MESSAGE
AUTHENTICATION CODE

Doan P. Sinaga, Alex F. Manihuruk, Kevin G.A.T. Pardosi - Securing SCADA System using RC-4 Encryption Algorithm and Hash-based Message Authentication Code

  • 1.
    Securing SCADA Systemusing RC-4 Encryption Algorithm and Hash-based Message Authentication Code Alex F. Manihuruk Doan P. Sinaga Kevin G. A. T. Pardosi 1 SECURING SCADA SYSTEM USING RC-4 ENCRYPTION ALGORITHM AND HASH-BASED MESSAGE AUTHENTICATION CODE IDSECCONF 2016
  • 2.
    Overview  Introduction  Background Objective  RC-4 Encryption  Hash-based Message Authentication Code  References 2 SECURING SCADA SYSTEM USING RC-4 ENCRYPTION ALGORITHM AND HASH-BASED MESSAGE AUTHENTICATION CODE
  • 3.
    Introduction SCADA merupakan sistemkendali industri berbasis komputer yang dipakai untuk mengontrol dan memantau proses yang berjalan pada Plant secara remote. 3 SECURING SCADA SYSTEM USING RC-4 ENCRYPTION ALGORITHM AND HASH-BASED MESSAGE AUTHENTICATION CODE
  • 4.
    Introduction cont’d Komponen utamaSCADA : - HMI (Human Machine Interface) - RTU/PLC (Remote Terminal Unit/Programmable Logic Control) - Field Instrumentation 4 SECURING SCADA SYSTEM USING RC-4 ENCRYPTION ALGORITHM AND HASH-BASED MESSAGE AUTHENTICATION CODE
  • 5.
    Background Sistem SCADA padaumumnya digunakan untuk jangka waktu yang lama. Dikarenakan perangkat sudah dapat terhubung dengan internet, maka perangkat dapat diakses dari dari mana saja secara Real-Time. Pengiriman data yang tidak melalui proses enkripsi (plaintext) sangat membahayakan sistem. Proses autentikasi juga sangat diperlukan agar sistem tidak dapat diakses secara ilegal oleh attacker yang dapat melakukan modifikasi dan mengeksekusi code berbahaya. 5 SECURING SCADA SYSTEM USING RC-4 ENCRYPTION ALGORITHM AND HASH-BASED MESSAGE AUTHENTICATION CODE
  • 6.
    Objective Menyediakan mekanisme enkripsipada komunikasi data sistem SCADA yang mengamankan koneksi dari HMI (Human Machine Interface) ke SCADA controller. Menyediakan proses autentikasi untuk meningkatkan keamanan sistem SCADA dan melindungi sistem dari akses ilegal yang dapat memodifikasi dan mengirimkan instruksi berbahaya terhadap sistem SCADA. 6 SECURING SCADA SYSTEM USING RC-4 ENCRYPTION ALGORITHM AND HASH-BASED MESSAGE AUTHENTICATION CODE
  • 7.
    Objective cont’d 7 SECURING SCADASYSTEM USING RC-4 ENCRYPTION ALGORITHM AND HASH-BASED MESSAGE AUTHENTICATION CODE Human Machine Interface (HMI) Raspberry Pi SCADA Controller Master SlaveGateway Client Server Operator User RC-4 Encryption Authentication Method Hash-based Message Authentication Code
  • 8.
    Encryption 8 SECURING SCADA SYSTEMUSING RC-4 ENCRYPTION ALGORITHM AND HASH-BASED MESSAGE AUTHENTICATION CODE Enkripsi adalah suatu metode yang digunakan untuk mengkodekan data sedemikian rupa sehingga keamanan informasinya terjaga dan tidak dapat dibaca tanpa di dekripsi (kebalikan dari proses enkripsi).
  • 9.
    RC-4 Encryption Algorithm Algoritmaini didesain oleh Ron Rivest yang berasal dari RSA Data Security Inc (RSADSI) pada tahun 1987. RC4 termasuk ke dalam algoritma simetri dimana menggunakan kunci yang sama untuk proses enkripsi dan dekripsi[1]. Secara garis besar algoritma RC4 terbagi menjadi dua bagian yaitu : - Key setup/ Key Scheduling Algorithm (KSA) - Pseudo Random Generation (PRGA) SECURING SCADA SYSTEM USING RC-4 ENCRYPTION ALGORITHM AND HASH-BASED MESSAGE AUTHENTICATION CODE 9
  • 10.
    SECURING SCADA SYSTEMUSING RC-4 ENCRYPTION ALGORITHM AND HASH-BASED MESSAGE AUTHENTICATION CODE 10
  • 11.
    Authentication 11 SECURING SCADA SYSTEMUSING RC-4 ENCRYPTION ALGORITHM AND HASH-BASED MESSAGE AUTHENTICATION CODE Autentikasi adalah mekanisme untuk memverifikasi kevalidan suatu entity untuk mencegah akses ilegal terhadap suatu sistem.
  • 12.
    Hash-based Message AuthenticationCode  Pada metode autentikasi ini, terdapat proses hashing terhadap pesan dengan menggunakan secret key. Hashing output dari master dan gateway (raspberry pi) akan di compare. Jika hashing output autentik, message akan diteruskan ke SCADA controller. Pertukaran hashing untuk compare juga akan dienkripsi.  Jika Hashing output tidak autentik, gateway akan megirimkan notifikasi ke user dan menutup koneksi. 12 SECURING SCADA SYSTEM USING RC-4 ENCRYPTION ALGORITHM AND HASH-BASED MESSAGE AUTHENTICATION CODE
  • 13.
    Block Diagram HMACmethod : 13 SECURING SCADA SYSTEM USING RC-4 ENCRYPTION ALGORITHM AND HASH-BASED MESSAGE AUTHENTICATION CODE
  • 14.
    Result HMAC method: -Valid Key dimasukkan 14 SECURING SCADA SYSTEM USING RC-4 ENCRYPTION ALGORITHM AND HASH-BASED MESSAGE AUTHENTICATION CODE
  • 15.
    Result cont’d : -Invalid Key dimasukkan. 15 SECURING SCADA SYSTEM USING RC-4 ENCRYPTION ALGORITHM AND HASH-BASED MESSAGE AUTHENTICATION CODE
  • 16.
    Conclusion Implementasi mekanisme enkripsiRC-4 dan metode autentikasi HMAC dapat meningkatkan keamanan sistem SCADA. - Komunikasi data antar client dan server telah terenkripsi, sehingga data plain text telah berbentuk chipper text. - Pengiriman perintah/instruksi melalui proses autentikasi terlebih dahulu dengan secret key. 16 SECURING SCADA SYSTEM USING RC-4 ENCRYPTION ALGORITHM AND HASH-BASED MESSAGE AUTHENTICATION CODE
  • 17.
    References 1. Infosec, diaksespada tanggal 2015-10- 22. Sumber : http://resource.infosecinstitute.com/improving-scada-system-security 2. Wikipedia, diakses pada tanggal 2015-10-20. Sumber : https://id.wikipedia.org/wiki/SCADA 3. Igor Nai Fovino, Andrea Carcano, Marcelo Masera and Alberto Trombetta, “Design And Implementation Of A Secure Modbus Protocol” 4. Albert Sagala, Epelin Manurung, Iroma Situmorang, Adi Gunawan. (2014) . “Secured Communication Among HMI and Controller using RC-4 Algorithm and Raspberry Pi” 5. Albert Sagala, Franky Silalahi, Elni Manurung. (2015) . “SCADA Network Delineation Plant Assessments” 6. Curtis R. Taylor, Craig A. Shue, Nathanael R. Paul, “A Deployable SCADA Authentication Technique for Modern Power Grids” 17 SECURING SCADA SYSTEM USING RC-4 ENCRYPTION ALGORITHM AND HASH-BASED MESSAGE AUTHENTICATION CODE
  • 18.
    References 7. Latar Belakang,Alur Data, Aplikasi & Keterbatasan Protocol Modbus http://www.arisulistiono.com/2011/04/latar-belakang-alur-data-aplikasi.html#.VqCnBtIa7X0 8. What is SCADA? Supervisory Control and Data Acquisition, diakses pada 25 Januari 2016. Sumber: https://inductiveautomation.com/what-is-scada 9. Anitya Permata Utama, Bima Rizky Putra, Setio Pambudi (2014). “Makalah Sistem SCADA” 10. Protokol Komunikasi SCADA, diakses pada tanggal 25 Januari 2016. Sumber: http://luckita90.blogspot.co.id/2014/11/protokol-komunikasi-scada-perbedaan.html 11. Mengenai GUI pada Java, diakses pada tanggal 12 November 2015. Sumber: http://bocahsampah.blogspot.co.id/2012/08/mengenal-gui-pada-java.html 12. Gateway Jaringan Komputer, diakses pada tanggal 29 Oktober 2015. Sumber: https://dimas05.wordpress.com/2008/10/20/gateway-jaringan-komputer/ 18 SECURING SCADA SYSTEM USING RC-4 ENCRYPTION ALGORITHM AND HASH-BASED MESSAGE AUTHENTICATION CODE
  • 19.
    Thank You 19 SECURING SCADASYSTEM USING RC-4 ENCRYPTION ALGORITHM AND HASH-BASED MESSAGE AUTHENTICATION CODE