Embed presentation

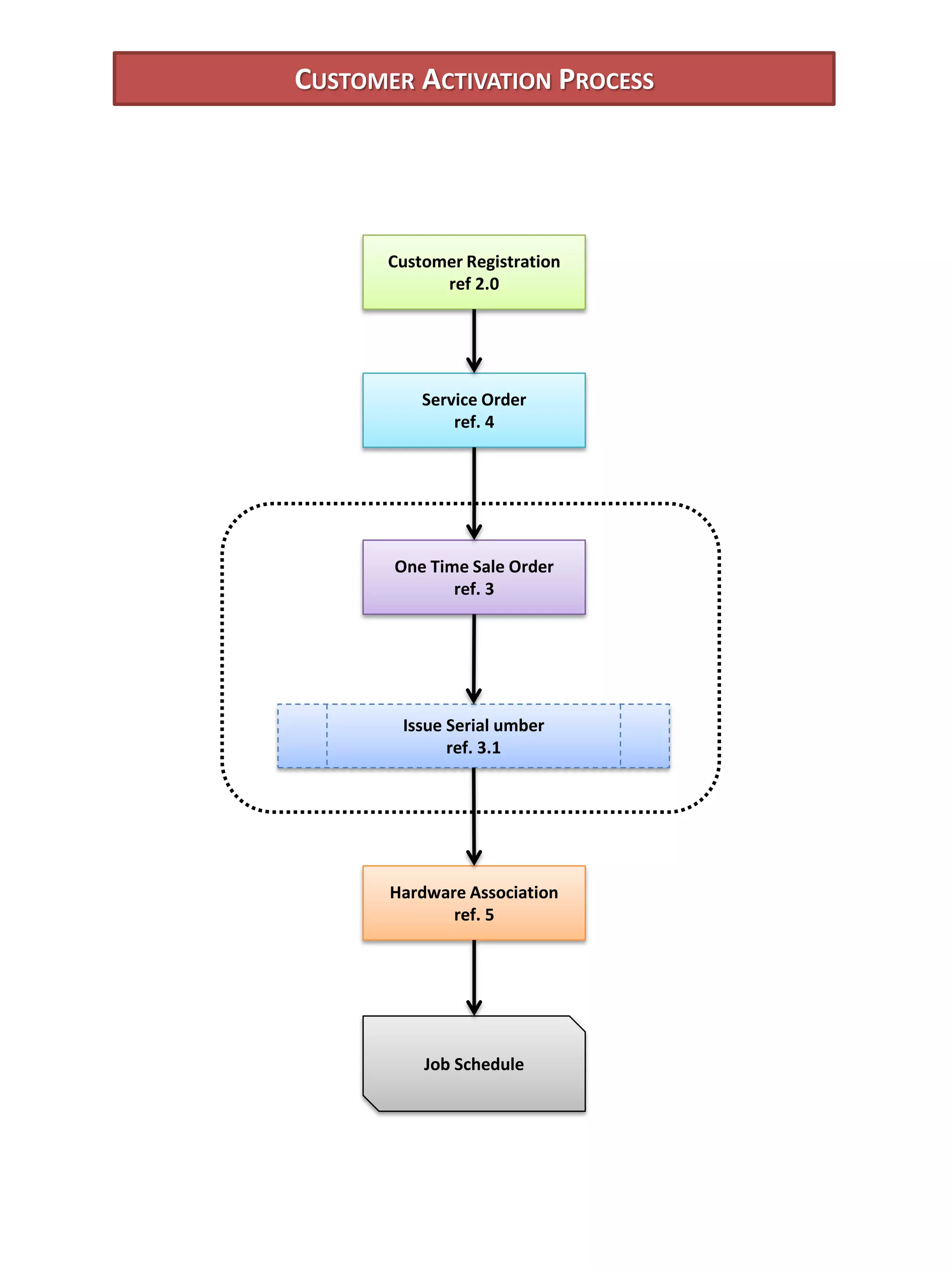
The document outlines a customer activation process that includes customer registration, a service order, a one time sale order, issuing a serial number, hardware association, and scheduling a job. The process registers customers, takes service orders, completes one time sales, issues identifying numbers, associates hardware, and schedules installation work.
