@GiovanniBassi
C# e Roslyn
Lambda3
C# MVP, CoffeeScript, NodeJS, Linux, Ruby, e adorando o ASP.NET5
Giovanni Bassi
• Programador
• Trouxe a Scrum.org, PSM e PSD pro Brasil
• Palestrante nacional e internacional (gestão, agile, engenharia e
arquitetura de software)
• tecnoretorica.com.br, blog.lambda3.com.br, dotnetarchitects.net
• Escalador e ciclista
• Não gerente
Tenha cuidado,
posso ser eu na sua
frente
http://bit.ly/lambda3democracia
Projeto Roslyn



Evolução
Código gerenciado
Generics
Language Integrated Query
Dinamismo + paridade nas
linguagens
C# 5.0 + VB 11.0
Programação assíncrona
C# 1.0 + VB 7.0
C# 2.0 + VB 8.0
C# 3.0 + VB 9.0
C# 4.0 + VB 10.0
Roslyn
C# 6.0 + VB 13.0
using System;
using static System.Console;
namespace ConsoleApplication4
{
class Program
{
static void Main(string[] args)
{
var ola = "ola";
WriteLine(ola);
}
}
}
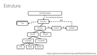
https://github.com/dotnet/roslyn/wiki/Roslyn%20Overview
https://github.com/dotnet/roslyn/wiki/Roslyn%20Overview
Projeto CodeCracker
https://github.com/code-cracker/code-cracker

























https://github.com/code-cracker/code-cracker

https://huboard.com/code-cracker/code-cracker

https://ci.appveyor.com/project/code-cracker/code-
cracker

https://coveralls.io/r/code-cracker/code-cracker
https://ci.appveyor.com/project/code-cracker/code-cracker





https://github.com/code-cracker/code-cracker/labels/up-for-grabs










 http://bit.ly/colaborandocc






MSDN
http://www.msdn.com/roslyn
Download 2015 RC
http://bit.ly/dlvs2015preview
Github
http://github.com/dotnet/roslyn
Roslyn source browser
http://source.roslyn.codeplex.com
Vídeo sobre as novidades no Youtube em pt:
http://bit.ly/youtuberoslyn
Posts sobre o Roslyn no blog da Lambda3:
https://blog.lambda3.com.br/tag/roslyn/
Recursos Roslyn
Code Cracker
http://code-cracker.github.io/
https://github.com/code-cracker/code-cracker
Nuget C# e VB
https://www.nuget.org/packages/codecracker.csharp
https://www.nuget.org/packages/codecracker.VisualBasic/
Visual Studio Gallery, C# e VB
http://bit.ly/codecrackerextcs
http://bit.ly/codecrackerextvb
Podcast
http://www.tecnoretorica.com.br/2014/11/codecracker/
Jabbr (sala code-cracker):
https://jabbr.net/#/rooms/code-cracker
Recursos CodeCracker
@GiovanniBassi
Obrigado!
Lambda3
C# MVP, CoffeeScript, NodeJS, Linux, Ruby, e adorando o ASP.NET5

Conheça a nova arquitetura do compilador do C# (DNAD 2015)