Embed presentation
Download to read offline

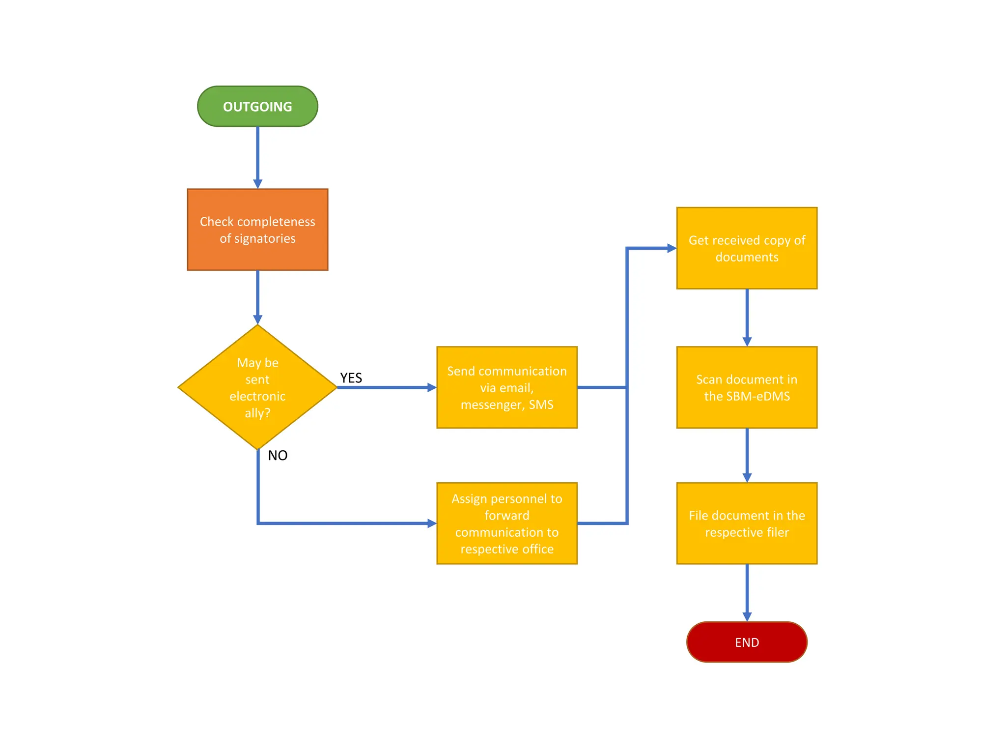
The document outlines steps for sending outgoing communications from an office including checking that required signatories have signed, assigning personnel to forward the communication to the respective office, and determining if it can be sent electronically or needs to be sent via other means such as email, messenger, or SMS. If sent electronically, the document also includes steps to scan it into an electronic document management system and file it.
