Embed presentation
Download to read offline

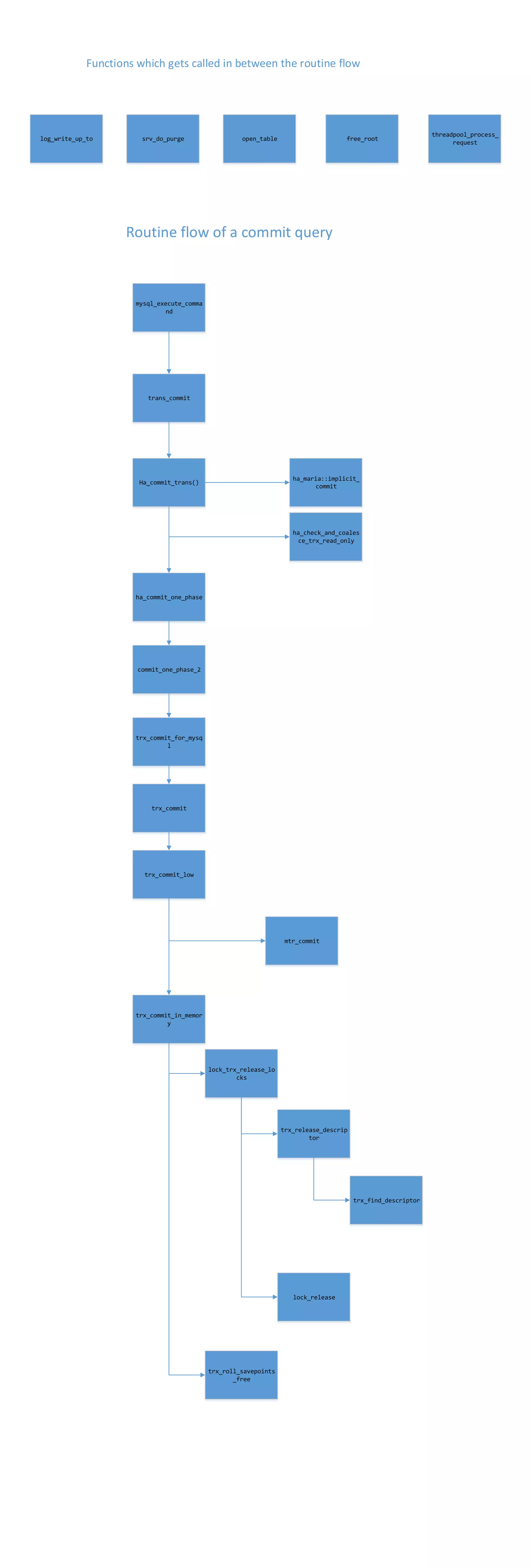
The document describes the routine flow of functions called during a commit query in MySQL. It lists functions like ha_commit_trans(), ha_maria::implicit_commit, free_root, ha_check_and_coalesce_trx_read_only, and trx_commit_for_mysql that are involved in committing a transaction to storage engines and releasing locks. It also mentions functions like mtr_commit, trx_commit, trx_commit_low, and trx_commit_in_memory that are part of committing the transaction in memory.
