Population Change
St. Louis County, MO

Nancy Cole
Spatial Data Modeling and Design
May 6, 2013
Year

St. Louis City
Population

St. Louis County
Population

1950

856,796 (Peak)

406,349

1960

750,026

703,532

1970

622,236

951,353

1980

453,085

973,896

1990

396,685

993,529

2000

348,189

1,016,315 (Peak)

2010

319,294

998,954
90 Municipalities
BALLWIN
BELLA VILLA
BELLEFONTAINE NEIGHBORS
BELLERIVE
BEL-NOR
BEL-RIDGE
BERKELEY
BEVERLY HILLS
BLACK JACK
BRECKENRIDGE HILLS
BRENTWOOD
BRIDGETON
CALVERTON PARK
CHAMP
CHARLACK
CHESTERFIELD
CLARKSON VALLEY
CLAYTON
COOL VALLEY
COUNTRY CLUB HILLS
COUNTRY LIFE ACRES
CRESTWOOD
CREVE COEUR
CRYSTAL LAKE PARK
DELLWOOD
DES PERES
EDMUNDSON
ELLISVILLE
EUREKA
FENTON

FERGUSON
FLORDELL HILLS
FLORISSANT
FRONTENAC
GLEN ECHO PARK
GLENDALE
GRANTWOOD VILLAGE
GREEN PARK
GREENDALE
HANLEY HILLS
HAZELWOOD
HILLSDALE
HUNTLEIGH
JENNINGS
KINLOCH
KIRKWOOD
LADUE
LAKESHIRE
MACKENZIE
MANCHESTER
MAPLEWOOD
MARLBOROUGH
MARYLAND HEIGHTS
MOLINE ACRES
NORMANDY
NORTHWOODS
NORWOOD COURT
OAKLAND
OLIVETTE
OVERLAND

PACIFIC
PAGEDALE
PASADENA HILLS
PASADENA PARK
PINE LAWN
RICHMOND HEIGHTS
RIVERVIEW
ROCK HILL
SHREWSBURY
ST. ANN
ST. JOHN
SUNSET HILLS
SYCAMORE HILLS
TOWN & COUNTRY
TWIN OAKS
UNIVERSITY CITY
UPLANDS PARK
VALLEY PARK
VELDA CITY
VELDA VILLAGE HILLS
VINITA PARK
VINITA TERRACE
WARSON WOODS
WEBSTER GROVES
WELLSTON
WESTWOOD
WILBUR PARK
WILDWOOD
WINCHESTER
WOODSON TERRACE
Questions
1. Which municipalities lost population, between 2000 and 2010?

2. Which municipalities saw a decline in median household income,
between 2009 and 2011?
3. For those municipalities that lost population and saw a decline in
median household income, calculate:
A. Percent Black, 2010

B. Percent 65 and Older, 2010
C. Percent of Adults with a Four-Year Degree or More, 2011
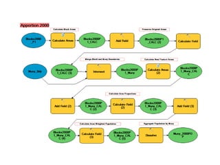
Methods / Limitations
 Apportionment by area of block and tract data to municipalities
 Assumes population spread evenly across each block and tract

 Highlights problems with municipal boundary polygons
Check Geometry & Repair Geometry
1 Self-Intersection
Create Topology & Validate Topology
1 Overlap and 1 Gap

Not coterminous with TIGER shapefiles
Year

Population

Apportioned
Population

Difference /
“Lost” People

2000

1,016,315

1,016,050

-265

2010

998,954

998,666

-288
Population Change:  St. Louis County, MO
Population Change:  St. Louis County, MO
Population Change:  St. Louis County, MO
Population Change:  St. Louis County, MO
Population Change:  St. Louis County, MO
Population Change:  St. Louis County, MO
Population Change:  St. Louis County, MO

Population Change: St. Louis County, MO

  • 1.
    Population Change St. LouisCounty, MO Nancy Cole Spatial Data Modeling and Design May 6, 2013
  • 2.
    Year St. Louis City Population St.Louis County Population 1950 856,796 (Peak) 406,349 1960 750,026 703,532 1970 622,236 951,353 1980 453,085 973,896 1990 396,685 993,529 2000 348,189 1,016,315 (Peak) 2010 319,294 998,954
  • 4.
    90 Municipalities BALLWIN BELLA VILLA BELLEFONTAINENEIGHBORS BELLERIVE BEL-NOR BEL-RIDGE BERKELEY BEVERLY HILLS BLACK JACK BRECKENRIDGE HILLS BRENTWOOD BRIDGETON CALVERTON PARK CHAMP CHARLACK CHESTERFIELD CLARKSON VALLEY CLAYTON COOL VALLEY COUNTRY CLUB HILLS COUNTRY LIFE ACRES CRESTWOOD CREVE COEUR CRYSTAL LAKE PARK DELLWOOD DES PERES EDMUNDSON ELLISVILLE EUREKA FENTON FERGUSON FLORDELL HILLS FLORISSANT FRONTENAC GLEN ECHO PARK GLENDALE GRANTWOOD VILLAGE GREEN PARK GREENDALE HANLEY HILLS HAZELWOOD HILLSDALE HUNTLEIGH JENNINGS KINLOCH KIRKWOOD LADUE LAKESHIRE MACKENZIE MANCHESTER MAPLEWOOD MARLBOROUGH MARYLAND HEIGHTS MOLINE ACRES NORMANDY NORTHWOODS NORWOOD COURT OAKLAND OLIVETTE OVERLAND PACIFIC PAGEDALE PASADENA HILLS PASADENA PARK PINE LAWN RICHMOND HEIGHTS RIVERVIEW ROCK HILL SHREWSBURY ST. ANN ST. JOHN SUNSET HILLS SYCAMORE HILLS TOWN & COUNTRY TWIN OAKS UNIVERSITY CITY UPLANDS PARK VALLEY PARK VELDA CITY VELDA VILLAGE HILLS VINITA PARK VINITA TERRACE WARSON WOODS WEBSTER GROVES WELLSTON WESTWOOD WILBUR PARK WILDWOOD WINCHESTER WOODSON TERRACE
  • 5.
    Questions 1. Which municipalitieslost population, between 2000 and 2010? 2. Which municipalities saw a decline in median household income, between 2009 and 2011? 3. For those municipalities that lost population and saw a decline in median household income, calculate: A. Percent Black, 2010 B. Percent 65 and Older, 2010 C. Percent of Adults with a Four-Year Degree or More, 2011
  • 6.
    Methods / Limitations Apportionment by area of block and tract data to municipalities  Assumes population spread evenly across each block and tract  Highlights problems with municipal boundary polygons Check Geometry & Repair Geometry 1 Self-Intersection Create Topology & Validate Topology 1 Overlap and 1 Gap Not coterminous with TIGER shapefiles
  • 7.