Util <<interface>> SearchEngine search(Query q) : List<Page> StructureFeatureRecommender recommend(Page p): List<Page> SemanticFeatureRecommender recommend(Page p): List<Page> YahooSearch search(Query q) : List<Page> BasicRecommender recommend(Page p): List<Page> <<interface>> WebRecommender recommend(Page p): List<Page> GoogleSearch search(Query q) : List<Page> <<interface>> Stemmer stem(String s) : String <<interface>> HTMLStripper strip(Page p) : String <<interface>>  HTMLParser parse(Page p) : ParseTree <<interface>> StopwordRemover remove(String s) : String <<interface>> QueryTermFilter filterQueryTerms(List<String> keyTerms) : List<String> TFIDFQueryTermFilter filterQueryTerms(List<String> keyTerms) : List<String> Classes in Util package are singletons QueryFormulator form(List<String> finalTerms) : Query <<interface>> OrQueryFormulator form(List<String> finalTerms) : Query PorterStemmer stem(String s) : String NaiveHTMLStripper strip(Page p) : String SmartParser parse(Page p) : ParseTree GenericStopwordRemover remove(String s) : String

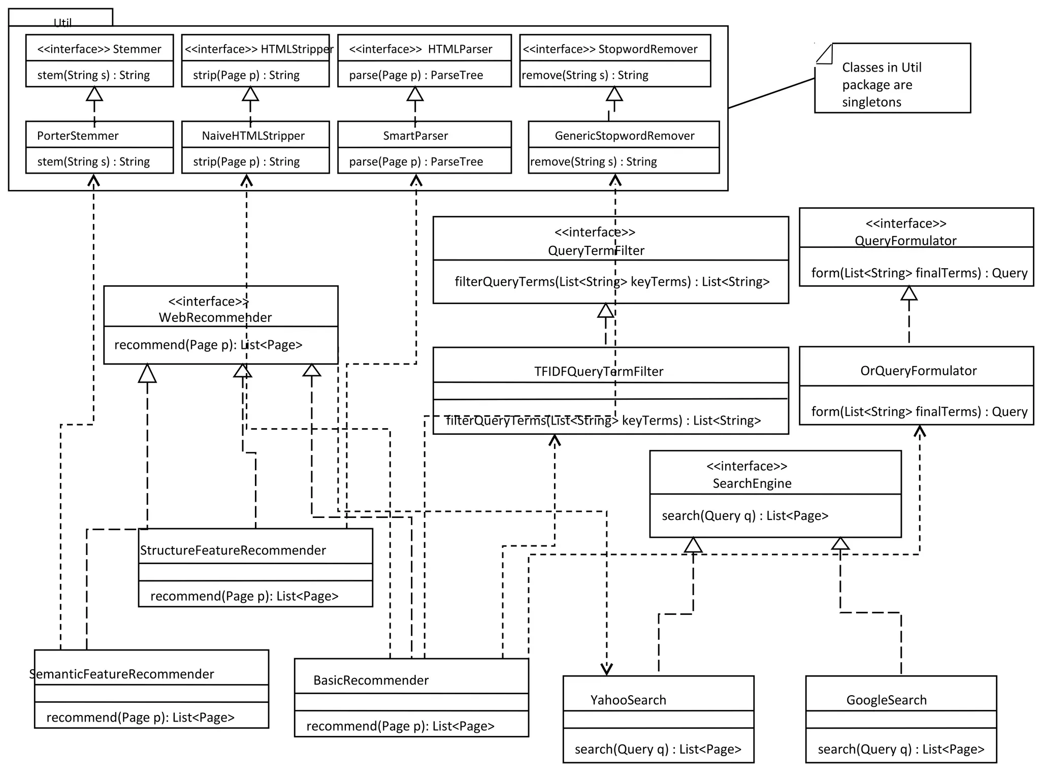
Class Diagram V7

  • 1.
    Util <<interface>> SearchEnginesearch(Query q) : List<Page> StructureFeatureRecommender recommend(Page p): List<Page> SemanticFeatureRecommender recommend(Page p): List<Page> YahooSearch search(Query q) : List<Page> BasicRecommender recommend(Page p): List<Page> <<interface>> WebRecommender recommend(Page p): List<Page> GoogleSearch search(Query q) : List<Page> <<interface>> Stemmer stem(String s) : String <<interface>> HTMLStripper strip(Page p) : String <<interface>> HTMLParser parse(Page p) : ParseTree <<interface>> StopwordRemover remove(String s) : String <<interface>> QueryTermFilter filterQueryTerms(List<String> keyTerms) : List<String> TFIDFQueryTermFilter filterQueryTerms(List<String> keyTerms) : List<String> Classes in Util package are singletons QueryFormulator form(List<String> finalTerms) : Query <<interface>> OrQueryFormulator form(List<String> finalTerms) : Query PorterStemmer stem(String s) : String NaiveHTMLStripper strip(Page p) : String SmartParser parse(Page p) : ParseTree GenericStopwordRemover remove(String s) : String