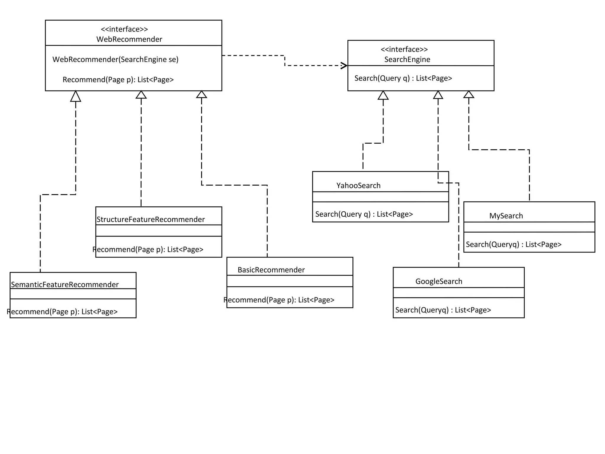
WebRecommender(SearchEngine se) <<interface>> WebRecommender Recommend(Page p): List<Page> <<interface>> SearchEngine Search(Query q) : List<Page> StructureFeatureRecommender Recommend(Page p): List<Page> SemanticFeatureRecommender Recommend(Page p): List<Page> YahooSearch Search(Query q) : List<Page> GoogleSearch Search(Queryq) : List<Page> BasicRecommender Recommend(Page p): List<Page> MySearch Search(Queryq) : List<Page>

Class Diagram V2

  • 1.
    WebRecommender(SearchEngine se) <<interface>>WebRecommender Recommend(Page p): List<Page> <<interface>> SearchEngine Search(Query q) : List<Page> StructureFeatureRecommender Recommend(Page p): List<Page> SemanticFeatureRecommender Recommend(Page p): List<Page> YahooSearch Search(Query q) : List<Page> GoogleSearch Search(Queryq) : List<Page> BasicRecommender Recommend(Page p): List<Page> MySearch Search(Queryq) : List<Page>