Embed presentation
Downloaded 21 times


















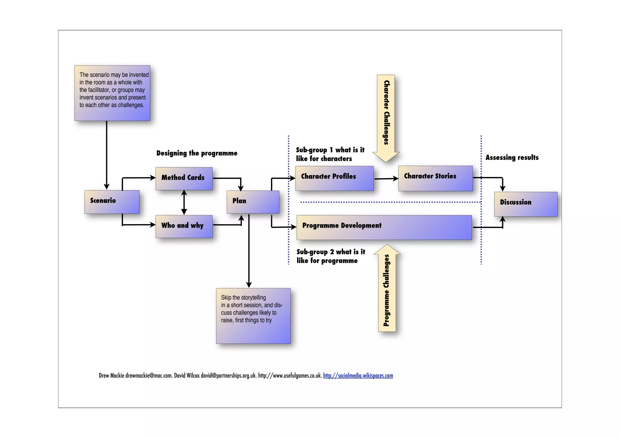
The document outlines a workshop focused on utilizing social media and technology for organizational communication and collaboration. It discusses the evolution from traditional communication methods to Web 2.0 tools that empower individuals to create and share content, highlighting the importance of adapting to cultural shifts in power dynamics. The workshop also includes activities for scenario planning and program development to address potential challenges faced by organizations in this new landscape.
















