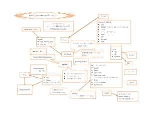
C++入門                                                                         C++出来るだけではマズイ

                                                                          C++は C にくらべてスゴイ!


                                                           みたいな                                              Build 環境
                                                                                                                               自動化
                型安全 printf                                                   C は忘れろ
              variadic template
                                                                        Java は忘れろ                            バージョン管理                      時間の節約

                                      Java とリンク周りの違い
                                                                                                                  Git は歴史改変
                                                                                中途半端に似ているのが……
                                                                                                                                   クラスより前に STL
 (C)char は忘れろ                     開発環境                                                                                               クラスはそんなに
    string                                                                                         Java っぽい C++

                                                              C++はまず STL
                                                                                                     C っぽい C++                普通の C++とは
                                  IDE いらね?
                             ⇒でもデバッガは
                                                     std 不便                      Boost ダー!             普通の C++
 scanf が安全に
 そう C++ならね
                                                                                                                                        標準 lib を良く知る

                                               初心者は ideome で良くね
    組み込みには                                                                            マルチパラダイムで読めないー
C++より C の方が楽なことも                                                                                                              実装を読むのは難しい
                                             C++11
   リソースが難しい
                                    Constexpr―#define のおきかえ
     C で良くね                                                                                           安全なコードに保つ用
                                                                         RAII
C で自分の足を撃つことが
                                          参照                                                                                      Effective C++/STL
                                       Point イラネ                                                     C++11
                                      後半でちょろっと                 delete ダメ、ゼッ
                                                                                                                        C++03 の限界を超える
                                                                        タイ
             演習問題                                                                         Java
                                      メモリ確保の問題                                                                      auto ベンリー(かゆいところに手が届く)
     Int 型作ってみよー
      ⇒キャスト周りが
                                                                  C++
                                                                                                                     Template は Generic みたいなものから
                                                                                 コンテナとアルゴリズムの分離
                                                                                                                    進化した使い方になったのでその分難しい
                                             Library がやる                            Vector と map で 8 割 OK
Boost と C++11 の機能の差分リスト欲しい!                                                                        C++03



                                                                                                           追加された言語仕様
                                              コンパイルオプション
                                                                                                              auto
                                      コンパイラや環境に依存するものは
                                                                                                              SINAE(今までは一部)コンパイルによる
                                              C++11 には入っていない
      boost::move じゃない                                                                                        ラムダ
                                                                                                              イニシャライザリスト
                                                                                                              move
                                                                                                              u8””
                       Thread                                                                                 for_each
                                                        C++11
                          V2(1.50)V3 も使える                                                                    UDL
                                                                        インタラクションポイントがない
                          V3(1.55)
                                                                                  boost にはある

                                                                                                                                C++1y
                 魔導書 2 を読もう                                                                                                        mpl
                                                                                      標準仕様に追加してしまうと
                                                          std::thread                                                              GC
                                                                                      消せない                                                                入らない
                 サンプルがわかりにくい!!                                                                                                     Concept


                                                                            gcc,clang,VC2012
                                                                                                                                                       TR?
                                                        spirit                                    スマートポインタ

                 ProgressDisplay                                                                  ラムダ

                         さようなら                                                                    Regex
                                                                                                                                                       コルーチン
                                                                                                  type_traits
                                                              リファレンスがわかりにくい
    Oven                                                                                          hash_map<-map
                                                              パーサジェネレータ
                                     Any                                                          ソートされているかどうかで使い分け
                                                              C++の型チェックが効く
                                     Range                                                       Tuple
                                     PP(プリプロセッサ)                                                 ランダム random                                            Chrono
                                                                                                  bind/function


RangeExtention                                  便利なものでも
                                              なかなか追加できない                                                              nullptr
                                                                        Phoenix                                                           03 でも欲しいよね
                                                                        コンパイル時間がブーストする☆                                                   #define nullptr 0
                                                                                                                                          クラス実装が面倒くさい
native C++                         !!!C#!!
                                    C++/CLI
       boost lib
       C++11 lib

                                                                                    C++1y に欲しい Concept

                                              Concept               Concept さんは std::tyre_type か std::false_type を返すメタ関数に

    使いたい、使えというモノ


                                                                                 Concept で overload できれば不要な気が

   ゲームエンジンドキュメント                        コードを読め ks
   Boost.Spirit はクソ                                                              厳格なチェックとルーズナチェック
   Unity もクソ                                                                               両方欲しい
                                          欲しい Concept
                                             必要なもののみを定義
                                             現行使用は Dsstructable がネック
                                             ~しないという定義ができない                                         template の使い所
専門学校・大学のプログラミング教育はクソ



                                                                                           Effective C++はもうオワコン

                                    僕の考えた最狂の妹(姉)(for C++)
    それ bjam で(ry
                                                                                                    Event ライブラリ RX
                                    妹 Concept(人外)
                                    1.   いつもよりそう.must by side
                                    2.   結婚しない
                                    3.   年を取らない
       Non トイレ able 妹
                                    4.   トイレに行かない                                                               C++で書きた
       トイレ able 妹
                                    5.   ベッド、風呂に一緒に入る                                                              い!
               
大規模テス
                                                                                          FRP でゲームエンジン@Haskell
                      ト用
                            新規参入しやすいゲームエンジン
ネットゲームのユーザーっ
                                                             UI セルフホスティング
     ぽい
人工知能・機械学習(bot)                                                                       C++の文脈ではフレームワークの中を見たい


                             C++11 っぽいゲームライブラリ




          ネットワークゲームエンジン                                                                   描画,音楽,(スレッド)

          (スケールさせた環境でテスト済                                                                統合環境(Unity 最強)

                 み)

                                                                   コンパイラが C++03
                                DX ライブラリ残念
                                                                                        上のレイヤーではテクスチ
                                                                                          ャ、エフェクト etc
                                                                                         C++の領域から外れる
                                       ラムダでインターフェースが楽に




                                            ソニーさん C のあたりだけ



                                             boost もゲームで使ったり使わなかったり
                                                                                  Unity 時代でプログラマが働くには
                                                                                    プラグイン書きになる?

                                           SDL→結構グチャグチャ




                                           ゲームエンジンの話
                                                                                        フレームワークを覚えるのも
                                                                                        言語覚えるのもコストは同じ
                                           Unity・Unreal→プログラマにやさしくない
                                          MT フレームワーク→プログラマが C++で頑張る
専門学校
    そもそもちゃんとしたコード書き方を教えない                          古いゲームのコードが VS でいけたよ。
                                                    Java へ移植はやめとけ
                                                    バッシュが Simula ベース

大学・大学院                                              GNU HURD って何ベース?謎
                                                                                                         vector<char>でいいかも
    結果ありきのコードを書くことが多い

                                          一行何文字ぐらい書く?
                                              横長になるよね。                Lambda 式の改行位置悩むよね
                                              思う存分伸ばす                 多相化は諦めた方が……                      ぼくの考えた最強文字列ライブラリ
      ちゃんとした教育……コミュニティに期待?                                             lambda 式の decltype 対応
                                                                       何が問題なのか                    最強とは何ぞや
                                                                                                       後から文字コードを追加できる
                                                                                                       もちろん文字単位で操作できないといけない
    C++/CLI を使ったら C++/CLI の
                                                                                                       高速な編集・サーチ
         範囲が広がった
                                      他のテーブルのネタ                                                        文字コードコンバート
                              設計が悪い
                                             Spirit のドキュメントが非道                                        ソートの基準
                                             コード読んでも理解できない
                                             Concept があれば……それができるならドキュメントできるやろ…
Unity
    ドキュメントがくそ
    Unity じゃないと出来ない
                               組み込み→20 年の秘伝のソース
オープンソース(BSD ライセンス)
                                                   スクリプトエンジン
     マルチプラットフォーム
        ios
                                  UI
        Android
                                  デザイン記述言語
        Metro
        Unity
                                                   ネイティブの API
        Brender




                   ☆スクリプトで動きを記述
Qt                                        UI フレームワーク
                     豊富な UI 部品
                                          J クエリ
                                          Qt

          ソースとデータが
          合致しないといけないので面倒

Boost勉強会 #10 ディスカッションまとめ

  • 1.
    C++入門 C++出来るだけではマズイ C++は C にくらべてスゴイ! みたいな Build 環境 自動化 型安全 printf C は忘れろ variadic template Java は忘れろ バージョン管理 時間の節約 Java とリンク周りの違い Git は歴史改変 中途半端に似ているのが…… クラスより前に STL (C)char は忘れろ 開発環境 クラスはそんなに string Java っぽい C++ C++はまず STL C っぽい C++ 普通の C++とは IDE いらね? ⇒でもデバッガは std 不便 Boost ダー! 普通の C++ scanf が安全に そう C++ならね 標準 lib を良く知る 初心者は ideome で良くね 組み込みには マルチパラダイムで読めないー C++より C の方が楽なことも 実装を読むのは難しい C++11 リソースが難しい Constexpr―#define のおきかえ C で良くね 安全なコードに保つ用 RAII C で自分の足を撃つことが 参照 Effective C++/STL Point イラネ C++11 後半でちょろっと delete ダメ、ゼッ C++03 の限界を超える タイ 演習問題 Java メモリ確保の問題 auto ベンリー(かゆいところに手が届く) Int 型作ってみよー ⇒キャスト周りが C++ Template は Generic みたいなものから コンテナとアルゴリズムの分離 進化した使い方になったのでその分難しい Library がやる Vector と map で 8 割 OK
  • 2.
    Boost と C++11の機能の差分リスト欲しい! C++03 追加された言語仕様 コンパイルオプション  auto コンパイラや環境に依存するものは  SINAE(今までは一部)コンパイルによる C++11 には入っていない boost::move じゃない  ラムダ  イニシャライザリスト  move  u8”” Thread  for_each C++11  V2(1.50)V3 も使える  UDL インタラクションポイントがない  V3(1.55) boost にはある C++1y 魔導書 2 を読もう  mpl 標準仕様に追加してしまうと std::thread  GC 消せない 入らない サンプルがわかりにくい!!  Concept gcc,clang,VC2012 TR? spirit  スマートポインタ ProgressDisplay  ラムダ さようなら  Regex コルーチン  type_traits  リファレンスがわかりにくい Oven  hash_map<-map  パーサジェネレータ  Any ソートされているかどうかで使い分け  C++の型チェックが効く  Range  Tuple  PP(プリプロセッサ)  ランダム random Chrono  bind/function RangeExtention 便利なものでも なかなか追加できない nullptr Phoenix 03 でも欲しいよね コンパイル時間がブーストする☆ #define nullptr 0 クラス実装が面倒くさい
  • 3.
    native C++ !!!C#!! C++/CLI  boost lib  C++11 lib C++1y に欲しい Concept Concept Concept さんは std::tyre_type か std::false_type を返すメタ関数に 使いたい、使えというモノ Concept で overload できれば不要な気が  ゲームエンジンドキュメント コードを読め ks  Boost.Spirit はクソ 厳格なチェックとルーズナチェック  Unity もクソ 両方欲しい 欲しい Concept  必要なもののみを定義  現行使用は Dsstructable がネック  ~しないという定義ができない template の使い所 専門学校・大学のプログラミング教育はクソ Effective C++はもうオワコン 僕の考えた最狂の妹(姉)(for C++) それ bjam で(ry Event ライブラリ RX 妹 Concept(人外) 1. いつもよりそう.must by side 2. 結婚しない 3. 年を取らない  Non トイレ able 妹 4. トイレに行かない C++で書きた  トイレ able 妹 5. ベッド、風呂に一緒に入る い! 
  • 4.
    大規模テス FRP でゲームエンジン@Haskell ト用 新規参入しやすいゲームエンジン ネットゲームのユーザーっ UI セルフホスティング ぽい 人工知能・機械学習(bot) C++の文脈ではフレームワークの中を見たい C++11 っぽいゲームライブラリ ネットワークゲームエンジン 描画,音楽,(スレッド) (スケールさせた環境でテスト済 統合環境(Unity 最強) み) コンパイラが C++03 DX ライブラリ残念 上のレイヤーではテクスチ ャ、エフェクト etc C++の領域から外れる ラムダでインターフェースが楽に ソニーさん C のあたりだけ boost もゲームで使ったり使わなかったり Unity 時代でプログラマが働くには プラグイン書きになる? SDL→結構グチャグチャ ゲームエンジンの話 フレームワークを覚えるのも 言語覚えるのもコストは同じ  Unity・Unreal→プログラマにやさしくない  MT フレームワーク→プログラマが C++で頑張る
  • 5.
    専門学校  そもそもちゃんとしたコード書き方を教えない  古いゲームのコードが VS でいけたよ。  Java へ移植はやめとけ  バッシュが Simula ベース 大学・大学院  GNU HURD って何ベース?謎 vector<char>でいいかも  結果ありきのコードを書くことが多い 一行何文字ぐらい書く?  横長になるよね。  Lambda 式の改行位置悩むよね  思う存分伸ばす  多相化は諦めた方が…… ぼくの考えた最強文字列ライブラリ ちゃんとした教育……コミュニティに期待?  lambda 式の decltype 対応  何が問題なのか  最強とは何ぞや  後から文字コードを追加できる  もちろん文字単位で操作できないといけない C++/CLI を使ったら C++/CLI の  高速な編集・サーチ 範囲が広がった 他のテーブルのネタ  文字コードコンバート 設計が悪い  Spirit のドキュメントが非道  ソートの基準  コード読んでも理解できない  Concept があれば……それができるならドキュメントできるやろ… Unity  ドキュメントがくそ  Unity じゃないと出来ない 組み込み→20 年の秘伝のソース
  • 6.
    オープンソース(BSD ライセンス) スクリプトエンジン マルチプラットフォーム  ios UI  Android デザイン記述言語  Metro  Unity ネイティブの API  Brender ☆スクリプトで動きを記述 Qt  UI フレームワーク 豊富な UI 部品  J クエリ  Qt ソースとデータが 合致しないといけないので面倒