10-р ангийн биологи хичээл

                  Сэдэв: Эсийн химийн найрлага

o Зорилго: Эсийн химийн бодисын найрлагыг мэдэх
  Зорилт: Амьд биеийн шим бус нэгдлийн тухай мэдлэг олж авах
  Шим нэгдлийг жишээн дээр мэдэж ойлгох, туршлага хийх
  Нуклейн хүчлийн бүтцийг мэдэж, бодлого бодож сурах


109 ЭЛЕМЕНТЭЭС 24 НЬ АМЬД БИЕД
ОРОЛЦОНО.

                         макроэлемент
                              • С,О,Н,N
                               • 98%

                         мезоэлемент
                       • Na, S,Fe, K , Ca, Mg
                              • 0,5%


                         микроэлемент
                           • Cu ,Co, J ,Mn
                            • 0,0002%
Эс дэх химийн элементүүд
• Амьд биеийг бүрдүүлж байгаа               H O
  химийн элементүүд нь амьгүй
  биеийнхийг бодвол цөөн тоотой.            C N
• Эсийн массын 98% нь H.O.C.N               Макро
  гэсэн 4 элемент бүрдүүлдэг тул            элемент
  тэдгээрийг макроэлемент гэнэ.
• Эсэд зайлшгүй чухал үүрэгтэй              Na S Fe
  боловч бага хэмжээгээр байдаг Na          K Ca Mg
  S Fe Kали Ca Mg зэрэг                     Мезо
  элементүүдийг мезоэлемент гэнэ.
                                            элемент
• Эсийн дотоод үйл ажиллагаанд
  оролцдог фермент,гормон,
  витамин зэргийн найрлаганд                Cu F Co
  ордог, эсийн 0,0002% эзэлдэг Cu ,         J Mn Mo
  Fe, Co, J, Mn, Mo элементүүдийг           Микро
  микроэлемент гэнэ.                        элемент




        Химийн элементүүдийн эс дэх үүрэг
  • С,Н,О,N эдгээр элементүүд нь эс дэх           H O
    органик нэгдлүүдийг үүсгэх ба S, P- той       C N
    нэгдэж уураг, нуклейн хүчил зэрэг             Макро
    эсийн чухал нэгдлүүдийн найрлаганд            элемент
    ордог.
  • Na, K, Cl зэрэг нь эсийн мембранаар           Na S Fe
    бодис нэвтрэх ба мэдрэлийн эсээр              K Ca Mg
    сэрэл дамжихад нөлөөлдөг.                     Мезо
  • Ca, Р нь ясны найрлаганд ордог ба             элемент
    кальци цус бүлэгнэхэд нөлөөлдөг.
  •   Fe-цусны улаан эсийн найрлаганд орж         Cu F Co
      хүчилтөрөгчийг зөөхөд оролцоно.
  • Mg- ургамалд хлорофиллийн
                                                  J Mn Mo
    найрлаганд, Рибосомын жижиг                   Микро
    бөмбөлгөнд хоëбогдоход уураг                  элемент
    нийлэгжиж эхэлнэ.
Ус
                                         Шим бус
                                       /органик бус/
                                                               Эрдэс, бодис


                   Эсийн
                                                                   Уураг
                  найрлага


                                                                  Нүүрс-ус
                                           Шим
                                         /органик/
                                                                  Өөх тос


                                                                  Нуклейн
                                                                   хүчил




                                                     Шим нэгдэл




                      Нүүрс ус-                  Өөх тос-         Нуклейн хүчил-   Уураг-полимер
                   полимер нэгдэл             полимер нэгдэл      полимер нэгдэл       нэгдэл




            Глюкоз-            Фруктоз-      Өөхний хүчил-          Нуклеотид-     Аминхүчил /20/-
         мономер нэгдэл     мономер нэгдэл   мономер нэгдэл       мономер нэгдэл   мономер нэгдэл




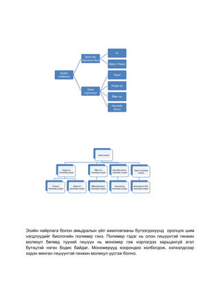
Эсийн найрлага болон амьдралын үйл ажиллагааны бүтээгдэхүүнд оролцох шим
нэгдлүүдийг биологийн полимер гэнэ. Полимер гэдэг нь олон гишүүнтэй гинжин
молекул бөгөөд түүний гишүүн нь мономер гэж нэрлэгдэх харьцангуй эгэл
бүтэцтэй нэгэн бодис байдаг. Мономерүүд хоорондоо холбогдож, хэлхэлдсээр
хэдэн мянган гишүүнтэй гинжин молекул үүсгэж болно.
Ус
• Эс дэхь ихэнх химийн




                              жингийн 80% нь ус
  урвал усан орчинд




                                Эсийн биеийн
  явагддаг.




                                   эзэлдэг
• Усны дулаан багтаамж их.
• Усны дулаан дамжуулах
  чадвар их.
• Гидрофиль- давс, сахар,
  аминхүчил сайн уусна.
• Гидрофоб- өөх тос, каучук
• Хүний эд, эрхтний усны агууламж уураг
  тархи, ясанд 20%-85%,
• Медузэд 95%,
• Хуурай үрэнд ус 10-12%,
• Улаан лооль 85-95 хувийг ус эзэлнэ.
• Далайн ус 320000 км куб ууршина.
• Эх газарт 284000 км куб ус тунадас
  болон бууна.




     Эрдэс бодис

  • Эрдэс давсны эс дэх үүрэг:




                                          ихэвчлэн ион байдлаар
  • Эсийн цочролыг хариуцдаг.




                                            Эрдэс давс нь эсэд
  • Ионуудын цэнэгийн ялгаанаас
    хамааран булчин ба мэдрэлээр                  байна.
    сэрэл дамждаг.
  • Эсийн доторх сул шүлтлэг
    орчин болох буферлэг чанар
    бий болгоно.
  • Зарим ионууд ферментийн үйл
    ажиллагааг идэвхжүүлдэг.
Нуклейн хүчил


              ДНХ                       РНХ


         Бөөмийн                Цитоплазмд
          дотор                    Бөөмөнд


               Нуклейн хүчил
    Дезоксирибонуклейн
    хүчил                     Рибонуклейн хүчил
•    Хос гинж                  • Дан гинж
•    Нуклеотидоос тогтоно.     • Нуклеотидоос тогтоно.
•    Дезоксирибоза             • Рибоза
•    Фосфорын хүчлийн үлдэгдэл • Фосфорын хүчлийн үлдэгдэл
•    Аденин
                               • Аденин
•    Гуанин
•    Цитозин                   • Гуанин
•    Тимин                     • Цитозин
•    Удамшлын мэдээлэл         • Урацил
     хадгална.
                               • Уураг нийлэгжихэд
                                 оролцоно.
Доор байгаа схемээс харьцуулан ажиглаарай. Нуклеотидийн бүтцийг бичнэ




үү?

Нуклеотидууд өөр хоорондоо зөвхөн пурины /аденин, гуанин/ ба пиримидины
/цитозин, тимин/ азотлог суурийн алиныг агуулж байгаагаараа ялгарч байна. Нэг
нуклеотидийн фосфорын хүчлийн үлдэгдэл нөгөө нуклеотидийн дезоксирибозтой
эфирийн хоймсон холбоогоор холбогдож, полинуклеотидыг үүсгэнэ.
Нуклеотидийнбүтэц:
Үндэслэл:
      1.Нуклеотидэд байгаа азотлиг суурийн
    Молекул генетикийн
    бодлого
      нэрээр нуклеотидийг нэрлэнэ. Азотлиг
      суурийн эхний үсгээр /АТГЦ/ тэмдэглэдэг.
      2. А=Т, Г=Ц холбогдохыг Чаргаффын дүрэм
      гэнэ.
      3. Нэг ген 3 нуклеотидээс тогтоно.
    • Бодлого1. ДНХ-ийн нэг гинжин дээр
      АААТТГГЦЦЦ ГЦгэсэн дараалалтай
      байвал нөгөө гинжин дээр ямар
      дараалал үүсэх вэ? Хэдэн ген байна
      вэ?




Комплементари зохицлын хууль зүй бол А-Т, Г-Ц нуклеотидууд холбогдоно.

Энэ бодлогын хариу: ТТТААЦЦГГГЦГ гэсэн нуклеотидийн дараалал нөгөө гинжин
дээр оршино.


             Бодлого 2.

    • ДНХ-ийн хос гинжин дээр 15 % нь Тиминтэй
      нуклеотид   байсан   бол     хэдэн  хувийг
      Аденинтай нуклеотид эзэлдэг вэ?
    • ДНХ-ийн хос гинжин дээр 25 % нь Гуанинтай
      нуклеотид     байсан     бол     Аденинтай
      нуклеотид хэдэн хувийг эзлэх вэ?




Бодлого 2:

      1-р бодлогын хариулт:   А-Т холбогдох учир 15% байна.
      2-р бодлогын хариулт: 25%Гуанин+25% Цитозин=50% ГЦ
      100%-50%ГЦ=50%АТ
      50%АТ:2=25% Аденин байна.
Гэртээ
    Х.Тэрбиш нар "Биологи10-11" номны 80-
    89 хуудсыг уншин гол зүйлийг схемчлэн
    тэмдэглээрэй.
       Схемчлэн бичсэн зүйлээрээ 10 тест хийн,
        багшдаа үзүүлээрэй.
       "Ерөнхий биологи 9-10" номноос 96-106
        хуудсыг харьцуулан ашиглана уу?




Ашиглах ном зохиол:

  1.   А.Гүрбадам, Г.Данзан, Н.Даваа нар. Биологи. УБ 1990.
  2.   А.Гүрбадам нар .Биологи. 40-53-р хуудас
  3.   И.Пүрэвдорж. Удамшил. Улаанбаатар. 1991.123 хуудас.
  4.   А.П.Пехов.Биология обшая генетика
  5.   Х.Тэрбиш нар .Биологи. 80-89-р хуудас

“Эсийн химийн найрлага “ хичээлээр өөрийгөө шалгах асуулт:

  1. Шим бус бодист орох нэгдэл аль нь вэ?
       A. Фосфорын хүчлийн үлдэгдэл фермент юм уу тэдгээрийн физиологийн
          идэвхийг өөрчилдөг.
       B. Хүхрийн хүчлийн үлдэгдэл усанд уусдаггүй гаднын бодистой нэгдэж,
          тэдгээрийг уусамтгай болгон, эсээс гадагшлуулдаг.
       C. Азотлиг хүчил , калийн давс зэрэг ургамлын эрдэс тэжээлийн чухал
          үүрэгтэй.
       D. Бүх хариулт зөв.

2.Төмөр ямар бүтцэд оролцдог вэ?

  A.   Хлорофиллийн бүтцэд оролцоно.
  B.   Шүдний найрлаганд оролцоно.
  C.   Ясны найрлаганд оролцоно.
  D.   Гемоглобины бүтцэд оролцоно.
3.Усны ямар чадвараас амьд биеийн эд эсийн хооронд жигд дулаан байх вэ?

        1.Усны дулаан дамжуулах чадвар

         2.Ус сайн уусгах чадвар

             3.Ус цахилгааныг сайн дамжуулах

  A.   1,2
  B.   2
  C.   3
  D.   1

4. Удамшлын мэдээллийг хадгалагч хэсэг аль нь вэ?

         1. РНХ            2.ДНХ        3.Дезоксирибонуклейн хүчил

              A.1
              B.2
              C. 3
              D. 2,3

5.ДНХ-ийн молекулын мономерын бүтцийг нэрлэнэ үү?

        1. Дезоксирибоз            2.Тимин     3.Фосфорын хүчлийн үлдэгдэл

    A. 1,2
    B. 2,3
    C. 1
    D. 1,2,3
  6. ДНХ-ийн нэг гинжин дээр ГЦАТАА гэсэн дараалалтай бол нөгөө гинжний
     нуклеотидийн дарааллыг олно уу?
         A. ГГЦЦТТА
         B. ЦЦГГТТА
         C. ААТТГГЦ
         D. ЦГТАТТ
  7. ДНХ-ийн нуклеотидуудын дотор тимин 10 % тай байсан бол аденин хэдэн
     байх вэ?
         A. 40
         B. 60
         C. 30
         D. 10
  8. ДНХ-ийн нуклеотидуудын найрлаганд гуанин 23 %-тай байсан бол аденин
     хэдэн хувьтай байх вэ?
A. 23
       B. 46
       C. 40
       D. 27
9. Шим бодисыг нэрлэнэ үү?
          1.Уураг        2.Нүүрс ус           3.Өөх-тос      4.Нуклейн хүчил
       A. 1,2
       B. 2,3
       C. 3,4
       D. 1,2,3,4
10. Шим бус бодист ордоггүй нэгдлийг сонгоно уу?
    1.Уураг        2.Нүүрс ус          3.Ус      4.Нуклейн хүчил
       A. 1,2
       B. 2,3
       C. 3,4
       D. 1,2,4

      Бүх хариулт: D

Biology10

  • 1.
    10-р ангийн биологихичээл Сэдэв: Эсийн химийн найрлага o Зорилго: Эсийн химийн бодисын найрлагыг мэдэх Зорилт: Амьд биеийн шим бус нэгдлийн тухай мэдлэг олж авах Шим нэгдлийг жишээн дээр мэдэж ойлгох, туршлага хийх Нуклейн хүчлийн бүтцийг мэдэж, бодлого бодож сурах 109 ЭЛЕМЕНТЭЭС 24 НЬ АМЬД БИЕД ОРОЛЦОНО. макроэлемент • С,О,Н,N • 98% мезоэлемент • Na, S,Fe, K , Ca, Mg • 0,5% микроэлемент • Cu ,Co, J ,Mn • 0,0002%
  • 2.
    Эс дэх химийнэлементүүд • Амьд биеийг бүрдүүлж байгаа H O химийн элементүүд нь амьгүй биеийнхийг бодвол цөөн тоотой. C N • Эсийн массын 98% нь H.O.C.N Макро гэсэн 4 элемент бүрдүүлдэг тул элемент тэдгээрийг макроэлемент гэнэ. • Эсэд зайлшгүй чухал үүрэгтэй Na S Fe боловч бага хэмжээгээр байдаг Na K Ca Mg S Fe Kали Ca Mg зэрэг Мезо элементүүдийг мезоэлемент гэнэ. элемент • Эсийн дотоод үйл ажиллагаанд оролцдог фермент,гормон, витамин зэргийн найрлаганд Cu F Co ордог, эсийн 0,0002% эзэлдэг Cu , J Mn Mo Fe, Co, J, Mn, Mo элементүүдийг Микро микроэлемент гэнэ. элемент Химийн элементүүдийн эс дэх үүрэг • С,Н,О,N эдгээр элементүүд нь эс дэх H O органик нэгдлүүдийг үүсгэх ба S, P- той C N нэгдэж уураг, нуклейн хүчил зэрэг Макро эсийн чухал нэгдлүүдийн найрлаганд элемент ордог. • Na, K, Cl зэрэг нь эсийн мембранаар Na S Fe бодис нэвтрэх ба мэдрэлийн эсээр K Ca Mg сэрэл дамжихад нөлөөлдөг. Мезо • Ca, Р нь ясны найрлаганд ордог ба элемент кальци цус бүлэгнэхэд нөлөөлдөг. • Fe-цусны улаан эсийн найрлаганд орж Cu F Co хүчилтөрөгчийг зөөхөд оролцоно. • Mg- ургамалд хлорофиллийн J Mn Mo найрлаганд, Рибосомын жижиг Микро бөмбөлгөнд хоëбогдоход уураг элемент нийлэгжиж эхэлнэ.
  • 3.
    Ус Шим бус /органик бус/ Эрдэс, бодис Эсийн Уураг найрлага Нүүрс-ус Шим /органик/ Өөх тос Нуклейн хүчил Шим нэгдэл Нүүрс ус- Өөх тос- Нуклейн хүчил- Уураг-полимер полимер нэгдэл полимер нэгдэл полимер нэгдэл нэгдэл Глюкоз- Фруктоз- Өөхний хүчил- Нуклеотид- Аминхүчил /20/- мономер нэгдэл мономер нэгдэл мономер нэгдэл мономер нэгдэл мономер нэгдэл Эсийн найрлага болон амьдралын үйл ажиллагааны бүтээгдэхүүнд оролцох шим нэгдлүүдийг биологийн полимер гэнэ. Полимер гэдэг нь олон гишүүнтэй гинжин молекул бөгөөд түүний гишүүн нь мономер гэж нэрлэгдэх харьцангуй эгэл бүтэцтэй нэгэн бодис байдаг. Мономерүүд хоорондоо холбогдож, хэлхэлдсээр хэдэн мянган гишүүнтэй гинжин молекул үүсгэж болно.
  • 4.
    Ус • Эс дэхьихэнх химийн жингийн 80% нь ус урвал усан орчинд Эсийн биеийн явагддаг. эзэлдэг • Усны дулаан багтаамж их. • Усны дулаан дамжуулах чадвар их. • Гидрофиль- давс, сахар, аминхүчил сайн уусна. • Гидрофоб- өөх тос, каучук
  • 5.
    • Хүний эд,эрхтний усны агууламж уураг тархи, ясанд 20%-85%, • Медузэд 95%, • Хуурай үрэнд ус 10-12%, • Улаан лооль 85-95 хувийг ус эзэлнэ. • Далайн ус 320000 км куб ууршина. • Эх газарт 284000 км куб ус тунадас болон бууна. Эрдэс бодис • Эрдэс давсны эс дэх үүрэг: ихэвчлэн ион байдлаар • Эсийн цочролыг хариуцдаг. Эрдэс давс нь эсэд • Ионуудын цэнэгийн ялгаанаас хамааран булчин ба мэдрэлээр байна. сэрэл дамждаг. • Эсийн доторх сул шүлтлэг орчин болох буферлэг чанар бий болгоно. • Зарим ионууд ферментийн үйл ажиллагааг идэвхжүүлдэг.
  • 6.
    Нуклейн хүчил ДНХ РНХ Бөөмийн Цитоплазмд дотор Бөөмөнд Нуклейн хүчил Дезоксирибонуклейн хүчил Рибонуклейн хүчил • Хос гинж • Дан гинж • Нуклеотидоос тогтоно. • Нуклеотидоос тогтоно. • Дезоксирибоза • Рибоза • Фосфорын хүчлийн үлдэгдэл • Фосфорын хүчлийн үлдэгдэл • Аденин • Аденин • Гуанин • Цитозин • Гуанин • Тимин • Цитозин • Удамшлын мэдээлэл • Урацил хадгална. • Уураг нийлэгжихэд оролцоно.
  • 7.
    Доор байгаа схемээсхарьцуулан ажиглаарай. Нуклеотидийн бүтцийг бичнэ үү? Нуклеотидууд өөр хоорондоо зөвхөн пурины /аденин, гуанин/ ба пиримидины /цитозин, тимин/ азотлог суурийн алиныг агуулж байгаагаараа ялгарч байна. Нэг нуклеотидийн фосфорын хүчлийн үлдэгдэл нөгөө нуклеотидийн дезоксирибозтой эфирийн хоймсон холбоогоор холбогдож, полинуклеотидыг үүсгэнэ.
  • 8.
  • 9.
    Үндэслэл: 1.Нуклеотидэд байгаа азотлиг суурийн Молекул генетикийн бодлого нэрээр нуклеотидийг нэрлэнэ. Азотлиг суурийн эхний үсгээр /АТГЦ/ тэмдэглэдэг. 2. А=Т, Г=Ц холбогдохыг Чаргаффын дүрэм гэнэ. 3. Нэг ген 3 нуклеотидээс тогтоно. • Бодлого1. ДНХ-ийн нэг гинжин дээр АААТТГГЦЦЦ ГЦгэсэн дараалалтай байвал нөгөө гинжин дээр ямар дараалал үүсэх вэ? Хэдэн ген байна вэ? Комплементари зохицлын хууль зүй бол А-Т, Г-Ц нуклеотидууд холбогдоно. Энэ бодлогын хариу: ТТТААЦЦГГГЦГ гэсэн нуклеотидийн дараалал нөгөө гинжин дээр оршино. Бодлого 2. • ДНХ-ийн хос гинжин дээр 15 % нь Тиминтэй нуклеотид байсан бол хэдэн хувийг Аденинтай нуклеотид эзэлдэг вэ? • ДНХ-ийн хос гинжин дээр 25 % нь Гуанинтай нуклеотид байсан бол Аденинтай нуклеотид хэдэн хувийг эзлэх вэ? Бодлого 2: 1-р бодлогын хариулт: А-Т холбогдох учир 15% байна. 2-р бодлогын хариулт: 25%Гуанин+25% Цитозин=50% ГЦ 100%-50%ГЦ=50%АТ 50%АТ:2=25% Аденин байна.
  • 10.
    Гэртээ  Х.Тэрбиш нар "Биологи10-11" номны 80- 89 хуудсыг уншин гол зүйлийг схемчлэн тэмдэглээрэй. Схемчлэн бичсэн зүйлээрээ 10 тест хийн, багшдаа үзүүлээрэй. "Ерөнхий биологи 9-10" номноос 96-106 хуудсыг харьцуулан ашиглана уу? Ашиглах ном зохиол: 1. А.Гүрбадам, Г.Данзан, Н.Даваа нар. Биологи. УБ 1990. 2. А.Гүрбадам нар .Биологи. 40-53-р хуудас 3. И.Пүрэвдорж. Удамшил. Улаанбаатар. 1991.123 хуудас. 4. А.П.Пехов.Биология обшая генетика 5. Х.Тэрбиш нар .Биологи. 80-89-р хуудас “Эсийн химийн найрлага “ хичээлээр өөрийгөө шалгах асуулт: 1. Шим бус бодист орох нэгдэл аль нь вэ? A. Фосфорын хүчлийн үлдэгдэл фермент юм уу тэдгээрийн физиологийн идэвхийг өөрчилдөг. B. Хүхрийн хүчлийн үлдэгдэл усанд уусдаггүй гаднын бодистой нэгдэж, тэдгээрийг уусамтгай болгон, эсээс гадагшлуулдаг. C. Азотлиг хүчил , калийн давс зэрэг ургамлын эрдэс тэжээлийн чухал үүрэгтэй. D. Бүх хариулт зөв. 2.Төмөр ямар бүтцэд оролцдог вэ? A. Хлорофиллийн бүтцэд оролцоно. B. Шүдний найрлаганд оролцоно. C. Ясны найрлаганд оролцоно. D. Гемоглобины бүтцэд оролцоно.
  • 11.
    3.Усны ямар чадвараасамьд биеийн эд эсийн хооронд жигд дулаан байх вэ? 1.Усны дулаан дамжуулах чадвар 2.Ус сайн уусгах чадвар 3.Ус цахилгааныг сайн дамжуулах A. 1,2 B. 2 C. 3 D. 1 4. Удамшлын мэдээллийг хадгалагч хэсэг аль нь вэ? 1. РНХ 2.ДНХ 3.Дезоксирибонуклейн хүчил A.1 B.2 C. 3 D. 2,3 5.ДНХ-ийн молекулын мономерын бүтцийг нэрлэнэ үү? 1. Дезоксирибоз 2.Тимин 3.Фосфорын хүчлийн үлдэгдэл A. 1,2 B. 2,3 C. 1 D. 1,2,3 6. ДНХ-ийн нэг гинжин дээр ГЦАТАА гэсэн дараалалтай бол нөгөө гинжний нуклеотидийн дарааллыг олно уу? A. ГГЦЦТТА B. ЦЦГГТТА C. ААТТГГЦ D. ЦГТАТТ 7. ДНХ-ийн нуклеотидуудын дотор тимин 10 % тай байсан бол аденин хэдэн байх вэ? A. 40 B. 60 C. 30 D. 10 8. ДНХ-ийн нуклеотидуудын найрлаганд гуанин 23 %-тай байсан бол аденин хэдэн хувьтай байх вэ?
  • 12.
    A. 23 B. 46 C. 40 D. 27 9. Шим бодисыг нэрлэнэ үү? 1.Уураг 2.Нүүрс ус 3.Өөх-тос 4.Нуклейн хүчил A. 1,2 B. 2,3 C. 3,4 D. 1,2,3,4 10. Шим бус бодист ордоггүй нэгдлийг сонгоно уу? 1.Уураг 2.Нүүрс ус 3.Ус 4.Нуклейн хүчил A. 1,2 B. 2,3 C. 3,4 D. 1,2,4 Бүх хариулт: D