Project Report
                                On




     Faculty Guide:                                 Submitted by –
   Prof. Prabina Rajib                          Arvind Singh Mahor
                                       Roll No. - 10BM60017, MBA (2010-12)
      Industry Guide:                   Vinod Gupta School of Management
      Prof. A P Dash                               IIT-Kharagpur
Senior Faculty, PMI NTPC



    A Project Report Submitted in partial fulfilment for the award of


         Master of Business Administration


                                                                             1
ACKOWLEDGEMENT


It is with a sense of gratitude, I acknowledge the efforts of entire hosts of well-wishers who
have in some way or other contributed in their own special ways to the success and
completion of this summer internship project.

         First of all, I express my sage sense of gratitude and indebtedness to our Dean,
Prof. A. Tripathy and Placement In charge, Prof. Prithwis Mukherjee at
―Vinod Gupta School of Management, IIT-Kharagpur‖, from the bottom of my heart, for
their immense actions, support, and faith.

I would also like to thank my project guide at VGSOM IIT Kharagpur, Prof. Prabina Rajib
who had sent me many papers related to my project and been very helpful in the completion
of this project

I sincerely express my thanks to all our lecturers for their valuable guidance and intellectual
suggestions.

Also, I also express my sincere thankfulness to my project guide and mentor,
Prof. A. P. Dash at PMI NTPC Noida for his kind advice, suggestions and constant help in a
lot of various ways during project course. Also thank Prof. Behra of PMI NTPC who
suggestion many points to be considered in project like Five Year Plans and Clean Energy.
Further I express my gratitude to all my MBA friends and NTPC Library People who were
kind enough to help.

 I sincerely thank to all of them for their valuable suggestions, motivation and
encouragement. I express my thanks to the entire NTPC for giving me an opportunity to work
there.



                                                                          Arvind Singh Mahor

                                                                          MBA, 2010-12 Class

                                                                          VGSoM,

                                                                          IIT Kharagpur




                                                                                               2
CERTIFICATE FROM COMPANY




                           3
Table of Contents
ACKOWLEDGEMENT ................................................................................................................................ 2
CERTIFICATE FROM COMPANY................................................................................................................ 3
EXECUTIVE SUMMARY............................................................................................................................. 5
   OBJECTIVES.......................................................................................................................................... 5
   METHODOLOGY................................................................................................................................... 5
   RESULTS ............................................................................................................................................... 5
COMPANY BACKGROUND ....................................................................................................................... 6
   POWER INFRASTRUCTURE IN INDIA .................................................................................................... 6
   NTPC PROFILE ...................................................................................................................................... 6
PROJECT OBJECTIVE ................................................................................................................................ 9
   MAIN DELIVERABLES ......................................................................................................................... 10
   MAIN GOALS...................................................................................................................................... 10
SURVEY OF LITERATURE ........................................................................................................................ 10
   POWER PROJECT FINANCING TRENDS .............................................................................................. 10
   PRIVATE POWER FINANCING: PROJECT FINANCE TO CORPORATE FINANCE ................................... 13
   POWER REFORMS – TECHNOLOGICAL AND FINANCIAL PERSPECTIVE ............................................. 14
METHODOLOGY..................................................................................................................................... 15
   STATUS OF THE INDIAN POWER SECTOR .......................................................................................... 16
   GLOBAL POWER SECTOR ANALYSIS ................................................................................................... 17
   COMPARISON OF THE CHINESE AND INDIAN POWER SECTOR ........................................ 19
   CAPITAL BUDGETING FOR A DUMMY POWER PROJECT ................................................................... 22
   POWER CAPACITY ADDITION AND CAPITAL REQUIREMENT ............................................................. 31
   FINANCIAL STRATEGIES AND FUND RAISING BY NTPC...................................................................... 32
   CALCULATION OF COST OF CAPITAL ................................................................................................. 33
   CAPITAL BUDGETING MODEL USING THE EXCEL .............................................................................. 38
   CHALLENGES AND OPPORTUNITIES FOR NTPC ................................................................................. 43
RESULTS ................................................................................................................................................. 43
   CONCLUSION AND SUGGESTIONS ..................................................................................................... 44
Appendix A ............................................................................................................................................ 45
Appendix B ............................................................................................................................................ 55
   CASE LET - NTPC: CURRENT STATUS, FUTURE DEMANDS AND INVESTMENT NEEDED .................... 55
References: ............................................................................................................................................ 60




                                                                                                                                                          4
EXECUTIVE SUMMARY

OBJECTIVES
      To provide the optimum integrated financial model of Capital Budget & Capital
       Structure for the additional power capacity required as per the 12th Five Year Plan and
       Other Studies for the NTPC considering the public undertaking nature and various
       regulatory provisions related to pricing, contracting of raw material, operations,
       administration etc. by various regulatory authorities like CERC, Power Ministry and
       Environment Ministry
      To analyse the Power generation policies of developing and the developed countries,
       particularly focusing on the India and China and recommending the changes for
       Indian Power Sector to enhance the Capacity in most efficient manner.

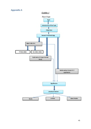
METHODOLOGY
Methodology will include the intensive and extensive research, study and analysis to come to
the required solutions and suggestions incorporating the Power Industry norms. It will have
two sections: [see Exhibit 1]

DATA COLLECTION

Primary data
Data gathered from the NTPC staff, discussion and internal survey.

Secondary data

Data gathered using the external sources like study reports by various agencies like Asian
Development Bank, World Bank, UNO and other consultancy organisations who worked in
the same area like KPMG etc.

EXPLORATORY AND MATHEMATICAL STUDY
In Exploratory and Mathematical study various financial tools were used giving the inputs
from values available in primary data & secondary data section. Using these exploratory
results, future policies for Power Capacity addition and Operational, Fund Raising &
Technical Efficiencies will be recommended.

IT APPLICATION
Finally, using available software tools like MS Excel various charts and table drawn for the
visual representation of the study and analysis.

RESULTS
Indian Power sector greatly need to improve on various fronts to meet the 12th Five Year
target of the power capacity addition in terms of Operational, Functional, Funding, Cost
Reduction, Environment Challenges, Human Resource, Administration, Regulations, Tariffs,
and Distribution. Along it, India need to look for the alternative energy and sources also
considering the cost involving in Oil and Coal import and their limited availability with
focusing on the environmental effects and the large power requirement for sustaining the
economic and social growth.


                                                                                            5
COMPANY BACKGROUND

POWER INFRASTRUCTURE IN INDIA
India is the fifth largest producer of electricity in the world and according to the Planning
Commission, while the State Governments account for 51.5% of the total generation capacity,
the central sector and the private sector account for 33.1% and 15.4% of the generation
capacity respectively. The Power industry in India derives its funds and financing from the
government, some private players that have entered the market recently, World Bank, public
issues and other global funds. India‘s total installed capacity of 173,626.40 MW as on March
31, 2011, the installed capacity of central power sector utilities, state sector entities and
private sector companies accounted for approximately 31.3%, 47.5% and 21.2%,
respectively. The following table sets forth a summary of India's energy generation capacity
as of March 31, 2011 in terms of fuel source and ownership:
See the organisation of Indian Power Sector Organisation [see Exhibit 2]

 Sector          Thermal          Nuclear      Hydro         Renewable energy     Total
                                                             sources
 Central         40,747.23        4,780.00     8,885.40      -                    54,412.63
 State           52186.73         -            27,257.00     3,008.85             82,452.58
 Private         19890.52         -            1,425.00      15,445.67            36,761.19
 Total           1,12,824.48      4,780.00     37,567.40     18,454.52            1,73,626.40

NTPC PROFILE
NTPC Limited (formerly known as National Thermal Power Generation Limited), India's
largest power company, was set up in 1975 with a vision “A world class integrated power
major, powering India‟s growth, with increasing global presence" to accelerate power
development in India. It has emerged as an „Integrated Power Major‟, with a significant
presence in the entire value chain of power generation business. NTPC is a Government-
owned entity with 89.5% of its paid-up capital contributed by the Government and the
balance of 10.5% being held with foreign institutional investors, financial institutions, banks,
and the general public. NTPC is primarily involved in constructing and operating power
stations. It is among the world‘s largest and most efficient power generation companies.
NTPC has installed capacity of 29,394 MW. It has
     15 coal based power stations (23,395 MW),
     7 gas based power stations (3,955 MW) and
     4 power stations in Joint Ventures (1,794 MW).

          The company has power generating facilities in all major regions of the country. It
plans to be a 75,000 MW company by 2017. NTPC is pursuing expansion of its business
activities into hydroelectric generation, coal mining, gas exploration, and participation in the
liquefied natural gas value chain, which supplements and supports its core power generation
activities.
NTPC Organisational Structure [see Exhibit 3]

Vision- A world class integrated power major, powering India's growth with increasing
global presence.

Mission- Develop and provide reliable power related products and services at competitive
prices, integrating multiple energy resources with innovative & Eco-friendly technologies and
contribution to the society

                                                                                                6
Core Values - BCOMIT
     Business ethics
     Customer Focus
     Organizational & Professional Pride
     Mutual Respect & Trust
     Innovation & Speed
     Total Quality for Excellence
Corporate Mission
―Develop and provide reliable power, related products and services at competitive prices,
integrating multiple energy sources with innovative and eco-friendly technologies and
contribute to society‖.
For the growth so far [see Exhibit: 4].

PRODUCTS AND SERVICES

Power generation- The Company has formulated a long term Corporate Plan for 15 years up
to 2017. The Corporate Plan seeks to integrate the Company's vision, mission and strategies
for growth with the national plans and to provide the company the cutting edge in the
emerging competitive environment. NTPC is targeting to become a 75,000 MW plus
Company by 2017.

Consultancy-The Consultancy Wing of NTPC, with an ISO 9001:2000 accreditation,
undertakes all the Consultancy and turnkey project contracts for Domestic and International
clients in the different phases of Power plants. NTPC is registered as a consultant with several
leading international development and financial institutions such as The World Bank, The
Asian Development Bank, The African Development Bank and UNDP.

Power Management Institute- NTPC has full-fledged facilities at the Power Management
Institute, NOIDA for providing training in all aspects of power Plant Management and
Systems. It also has Full Scope Replica Training Simulators both for Coal as well as Gas
based Stations for training personnel in Operation and Maintenance of power plants.

SUBSIDIARIES AND JOINT VENTURES

Business development through Acquisition and Joint Ventures serves both NTPC's own
commercial interest as well as the interest of the Indian economy taking over being a part of
the acquisition process, is also an opportunity for NTPC to add to its power generation
capacity through minimal investment and very low gestation period. Group NTPC has 5
Subsidiaries and 17 Joint Ventures [see Exhibit: 5] in the following area:
     Power Generation
     Services
     Equipment Manufacturing
     Coal Acquisition
     Power Trading




                                                                                              7
PERFORMANCE HIGHLIGHTS
Coal based Stations performed at the highest ever Plan Load Factor (PLF) of 89.43 per cent
compared to 87.67 per cent last year. [see exhibit 6]. Seven coal based stations (Dadri,
Unchahar, Vindhyachal, Simhadri, Rihand, Tanda and Talcher-Kaniha) have achieved more
than 90 per cent PLF. Generated 188.74 Billion Units (BU) - an increase of 10.41 per cent
over the previous year. Contributed 28.50 per cent of the total electricity generated in the
country during 2006-07 with 20.18 per cent share of the total installed capacity of the nation.
PAF of both the coal and gas-based stations remained at healthy levels, which enabled the
company to earn efficiency incentives. The company‘s Plant Availability Factor (PAF) for
FY2011 as a whole stood at 91.67%, up 46bp Y-O-Y. During 4QFY2011, PAF of coal-based
plants stood at 96.4%, while PAF of gas-based plants stood at 96.87%. [Exhibit: 6]

FINANCIAL RESULTS
NTPC Ltd has declared its provisional unaudited revenues and profit for quarter and year-
ended March 31, 2011. The audited results are expected by May 20, 2011 post which we will
release a detailed results analysis. The provisional numbers indicate that the performance is
likely to be in line with CRISIL Equities‘ estimates. CRISIL continue to believe that NTPC is
better placed due to strong growth prospects, higher fuel security and a stable return model.
NTPC maintains fundamental grade of 5/5, indicating that the fundamentals of the company
are excellent relative to other listed securities in India. [Exhibit: 7] & [Exhibit: 8]
     100% realization of the billing for the eighth consecutive year.
     Provisional and un-audited Net Sales of Rs. 53,721 crore during 2010-11 as against
        Rs. 46,169 crore (audited) during 2009-10, registering an increase of 16.36%. The
        provisional and un-audited Gross Revenue is Rs.56,331 crore during 2010-11 as
        against Rs.49,247 crore (audited) for the year 2009-10, an increase of 14.38%.
     Provisional and un-audited Profit after tax for the year 2010-11 is Rs.8,826.16 crore s
        compared to Rs.8,728.2 crore (audited) during the year 2009-10, an increase of
        1.12%.
     Capital Expenditure of Rs.12,817.61 crore during 2010-11, an increase of 22.46%
        over the last year‘s figure of Rs.10,467.13 crore. NTPC Group‘s capital expenditure
        was Rs. 16,326.58 crore as against Rs.14,334.54 crore over the last year, an increase
        of 14%
     Contributed Rs.6,243.99 crore to exchequer on account of Corporate tax, Dividend
        and tax thereon and wealth tax, an increase of 92% over the previous year.
     Approved outlay for 2011-12 for NTPC‘s capital schemes is Rs.26,400 crore; for
        NTPC Group, the outlay is Rs.30,843.72 crore.
For Financial Results [Exhibit: 11]




                                                                                             8
PROJECT OBJECTIVE
The Indian power sector has historically been beset by energy shortages which have been
rising over the years. In fiscal 2010, peak energy deficit was 12.7% and total energy deficit
was 10.1%. The demand for electricity has consistently exceeded the supply, and the demand-
supply gap has been widening. Rapid growth of the economy places a heavy demand on
electric power. Although generation capacity has increased substantially in recent years, it has
not kept pace with the continued growth of the Indian economy, despite low per capita
electricity consumption. Hence, India needs to think in long term manner to chalk out the
energy plan for sustaining the growth rate at same or more rates. We have to think for the
various alternative sources of energy also considering the environmental effects of global
warming. So, there is an utmost need of look for the non-conventional energy sources like
solar/bio/waste based plants.
            Along it, the Indian Power sector is among the least efficient in the world in terms
of output units of electricity per unit of fuel (coal/gas/oil). Even if we compare India with
other developing nations like China and Korea, India is far behind in terms of generation
efficiency. Therefore, there are following goals of this project:

I. Future Power Capacity Additions
12th Five Year Plan (2012-2017) (the "12th Plan")
Power sector in the country is poised for record capacity addition of 15000MW during this
financial year said Shri Sushilkumar Shinde, Union Minister of Power inaugurating
International O&M Event ―Indian Power Stations - 2011‖ . It needs to plan to be a 75000MW
company by 2017. This is very important to sustain the growth rate of 9% yearly.

II. Power requirement Projection as per the Five Year Plans.
The analysis of power requirement considering the population and the economic growth upto
the 15th Five Year Plan i.e. 2031-32. Hence, incorporating the past trend and other major
factors, draw the projected power plan using the Excel showing the each Five Year Plan‘s
Power target, yearly power target, cumulative growth pattern and Growth rate of power
requirement.

III. Calculation of various Parameters related to power generation
Calculation of cost of power generation per unit of primary and secondary fuel considering
their calorific value. Calculation of the fuel requirement to generate the power i.e. how much
to be imported and how much can be used from the domestically available coal store. Also,
calculating the tariff values to project the revenue from sales of electricity to various State
Electricity Boards (SEBs).

IV. Study of Long term Capital Requirement for the Power Generation
The analysis of debt, equity, earnings and other financial values for the projected future
power capacity considering the effects of Inflation, taxes, cost structure, tariffs and other
regulations. Hence, prepare a capital planning model using Excel showing the year wise
power generation, capital requirement, sales of power, profit, debt and equity. It will show the
need of future investment in the power sector.

V. Study of Power Sector in developed and Developing countries
Study and analysis of the differences between them in terms of functional, funding, technical
and regulatory methods, Particularly focusing on China and India and identifying the cause of
differences. Also, to recommend the various ways for the Indian Power Sector to Improve on
various fronts to achieve same level of efficiency.


                                                                                              9
MAIN DELIVERABLES
      Identification of causes of weak efficiency of Indian Power Sector compared to China
       and other developed countries.
      Study of funding the power projects and Borrowing from various financial agencies
       like Asian Development Bank, World Bank, Bank Loa n etc.
      Analysis of future power capacity addition by NTPC as per the Five year Plans.
      Tariff calculation, cost calculation considering the fuel quality and other technical
       parameters like calorific value, fuel consumption, auxiliary consumption etc.
      Capital calculation to meet the future power capacity addition considering the
       inflation, tax and borrowing issues.
      Developing a financial model using Excel showing growth trend, capital requirement,
       revenue, debt, earnings, equity and profit for each year.

MAIN GOALS
      Proposals for the improvement of the Indian Power Sector.
      Projection for the Power Capacity addition and the Investment needed for that in
       future.
      Financial Model using Excel and drawing the pictorial representation of the results.


SURVEY OF LITERATURE
For the survey of the literature to know what had been done to meet similar targets satisfying
the various criteria, I studied various cases, articles, reports and research papers from
Academic Institutes and Industries related to the same situation.

POWER PROJECT FINANCING TRENDS
Despite the fact that coal-fired power projects are being cancelled at a quickening pace, coal-
fi red power is not going away any time soon. The recent global recession has severely
disrupted the growth momentum achieved by many developing countries. Although the
current economic recovery has bestowed considerable benefits on many industrial nations, it
has only reached a few developing countries. In this context, as would be expected, the
financial environment for power utilities around the world continues to be difficult.
Reflecting both capital shortages and a slowing of demand growth, there have been major
reductions in investment programmes in the power sector.
           As an important instrument for changing the mix of a country's energy
consumption; the critical need to improve efficiency and resource utilization; and, perhaps
most important, the availability of capital. Over the past few years, the slowing down of
economic activity has reduced the growth of electricity demand in most developing countries.
However, in some countries — such as China (10.9%), India (6.6%), Indonesia (19%),
Pakistan (9%), and Turkey (8%) - the growth of electricity consumption has been constrained
by supply and there is a large unsatisfied demand, which has a high economic cost for those
countries.

Investment patterns and the energy mix
    Power systems offer efficient means of using coal, lignite, and gas to distribute energy
      to a wide range of users. Hydropower, nuclear, and, to some extent, geothermal
      energy can only be harnessed effectively in the generation of electrical power.
    The large scope for this is evidenced by electricity's major share in the energy sector.
      For many countries, changing the energy sources from which electricity is generated
      is an essential part of adjusting to the higher price of oil.

                                                                                              10
   World Bank projections have indicated that
       the cost of imported oil for electric power
       generation will account for about one third
       of developing countries' oil imports.
      The economics for substitution are
       particularly attractive in countries that have
       an abundant supply of indigenous gas. The
       scope for changing the generation mix
       depends on the size of the system and the
       country's specific conditions.
      Several countries will continue to rely
       heavily on oil or expensive hydropower
       and will be unable to avoid costs of 12 to
       24 cents per additional kilowatt-hour, but
       the use of imported coal is not economical
       because either power systems are modest
       in size or the countries are landlocked,
       raising transportation costs.
      Two important considerations are the
       significant economies of scale in their
       construction and the fact that for technical
       and economic reasons they must operate
       close to their full available capacity.

Co-financing arrangements
For those World Bank borrowers that can borrow on commercial terms, export credits and
commercial banks constitute the most important source of external financing. Under the
traditional arrangement for co-financing with commercial banks, the World Bank and a
commercial bank enter into separate loan agreements with the borrowing country. Loans from
the commercial banks are on market terms and negotiated directly by the banks with the
borrower. In an endeavour to strengthen its role as a catalyst for more commercial
investment, the World Bank introduced innovative new co-financing instruments. The so-
called "B" loan programme was designed to increase the participation of commercial banks
in projects assisted by the World Bank. It was intended to supplement the Bank's traditional
methods of co-financing with the private sector and, to provide a wider ran.ge of options for
structuring-financed operations. Under the "B" loan scheme, three additional options become
available that permits the Bank to participate in financing from commercial sources, in
addition to making a direct loan, the new options are:
      Direct financial participation in the later maturities of a "commercial loan‖
      Guarantees of the later maturities of a private loan instead of direct funding
      Contingent participation in the later maturities of a commercial loan that, initially,
         would be financed entirely by commercial lenders.

Looking at new possibilities
    In-the context of its overall energy lending operations, the Bank is actively looking at
      the possibilities for nonrecourse or limited recourse financing techniques as a means
      of mobilizing additional resources for power development.
    These techniques allow commercial firms and lenders to finance attractive projects on
      the basis of the projects' own cash flow, rather than on the basis of an overall
      guarantee offered by the host government or the project owner.


                                                                                          11
   The required conditions for successful project financing of this nature include a
       reasonable perception of country and project risks; a strong and internationally
       recognized project sponsor; preferably an export orientation of the project; and
       generally a long-term purchase contract.

The World Bank's electric power lending
    The World Bank has been the largest single international financier of electric power in
     developing countries. In countries where the power sector is well developed and well
     managed, a sector loan may be made. An analysis of the projects financed shows that
     over the past six years there have been a distinct movement away from oil-fired
     thermal generation towards hydro-generation, with significant activities in
     transmission, distribution, and rural electrification.
    On average. Bank finance covers about 30% of the total project costs. It also helps in
     strengthening institutions in the power sector — by advising on priorities for system
     development, management structure, electricity tariffs, financial and technical
     operating practices, and by enhancing their ability to raise funds for expansion from
     domestic as well as public or private external sources- other than the Bank.

Local currency requirements
    The availability of domestic resources also will be a decisive factor in the success or
       failure of power investment programmes. Many developing countries have difficulty
       in mobilizing domestic resources for power investment partly for reasons specific to
       the sector, partly because political pressure keeps rates below appropriate levels, and
       partly because domestic savings in general are low and financial markets are almost
       non-existent.
    Revenues from power tariffs often covered local investment costs and external
       borrowings were used to finance foreign exchange requirements.
    Investments now being contemplated have longer gestation periods and much higher
       costs requiring loans with longer maturities than are generally available. Reliance on
       budget support for financing power investment means that investment often has to be
       restrained when macroeconomic pressures on the budget become severe.
    Inability to raise domestic financial resources has delayed the implementation of
       power investments in many countries, leading to shortages of power and heavy
       economic losses due to the disruption of production. Shortage of local currency also
       hampers maintenance programmes that reduce the output of existing generating plant.

Power Projects Finance (PPF)
The Power Project Finance (PPF) market, defined as the largest markets, represents an
important segment of the total power market in developing countries. Examination of the PPF
market shows the following regulatory and financial trends:
    A strong commitment by the host government to private power is a key determinant of
       activity in a country. Most projects have BOO structures and long-term contracts.
       Other structures and merchant pricing are rare.
    There is relatively little private risk debt capital.
    Countries with strong domestic capital markets provide a large portion of their own
       debt requirements
    Projects development time is considerably shorter in the countries with private power
       experience than in countries without it.




                                                                                           12
PRIVATE POWER FINANCING: PROJECT FINANCE TO CORPORATE FINANCE
Limited recourse project financing of power generation projects has been widely promoted as
a solution to the intractable problem of getting private credit to a sector dominated by no
creditworthy borrowers and public agencies— from the point of view of both those supplying
capital and those needing it. In such a scenario project financing of independent power
producers (IPPs) may seem the only way to get new capacity fast. In the developing world,
however, the public-private partnership in project-financed IPP ventures has been
disappointingly slow to produce results. The need for corporate balance sheet support for
private power sector investments is gradually being recognized, and the benefits of this shift
in financing structure are worth reflecting on because:
(I) Balance sheet support by the main partners in an IPP financing offers greater security to
lenders and provides easier (and perhaps cheaper) access to long-term debt—critical to
sustainable power sector financing given that IPPs typically depend on debt for 60 to 75 per
cent of their financing requirements.
(II) While equity in limited recourse project finance is almost exclusively private, balance
sheet support by IPP sponsors can open access to public equity markets, which are deeper and
generally cheaper.
(III) Increased corporate balance sheet support is a corollary to the restructuring in the
world‘s power sectors.

Project Finance is more expensive for an IPP
    Project finance implies that the lenders to a project have recourse (or claim) only to
       the project‘s cash flows and assets. In effect, then, the project is financed ―off the
       balance sheet‖ of the project sponsors. Such project finance is termed nonrecourse
       and is at one extreme of the project finance–corporate finance continuum of financing
       possibilities.
    In practice, project finance in developing countries is backed by sponsor or
       government guarantees provided to give lenders extra comfort. In traditional corporate
       financing, at the other extreme of the financing continuum, lenders rely on the overall
       creditworthiness of the enterprise financing a new project to provide them security.
    This combination of security, liquidity, and information availability allows debt to be
       issued at a lower cost than through project finance. Further, because the enterprise‘s
       overall risk is diversified over all the activities that it is engaged in, the cost of equity
       is also usually lower.
    The financing advantage for both debt and equity makes the overall cost of capital
       lower for corporate finance. It also has low transaction cost because it avoids the high
       cost of negotiating the web of carefully structured legal contracts with purchasers and
       commercial lenders necessary under project financing.
    Purchasing utilities weigh the risk that state regulators will disallow investment costs
       against the perceived lower risk (and lower profits) of purchasing electricity from an
       IPP, an arrangement in which all costs can be passed through or expensed.

Increasing balance sheet support for IPPs
As sector unbundling and self-generation expand choice for wholesale and (potentially) retail
consumers, and thus increase demand uncertainty, balance sheet support by IPPs will play an
important role in sharing demand risk among key participants.
    Project developers operate in a fiercely competitive market for international projects.
       Assuming competitive bidding, the primary source of competitive advantage lies in
       the ability to find financing at the lowest cost, as differences in technical and
       operating abilities become virtually indistinguishable among the frontrunners. (Other
       attributes may, however, predominate in negotiated, non-competitive IPP deals.)
                                                                                                 13
   In the competitive international IPP market, several trends indicate that balance sheet
       support is the preferred means for achieving this cost-of-capital advantage. Project
       developers are putting their own balance sheets at risk—or those of their parent
       companies—to raise cheaper debt for projects and to finance their equity contribution.

Creating consolidated balance sheets
Developers are pooling projects into entities that are then able to raise capital on the strength
of a combined balance sheet comprising the ―pooled‖ assets of the different projects.
Providers of equity and debt then finance the business of building and operating private
generation facilities rather than an individual power plant. Pooling spreads project risk.
    For a multinational developer, it also reduces country-specific risk. And for a
       developer with a few projects already under commercial operation, pooling offers the
       advantage of an immediate revenue stream for repaying debt and paying dividends.
    Pooling has two other benefits.
           - First, it enables project developers to tap public equity markets—most private
               project developers finance the equity component of a project privately.
           - Second, it enables developers to raise cheaper debt on a corporate finance
               basis.
    IPP sponsors that have used this approach include Consolidated Electric Power Asia
       (CEPA), raised debt and equity in the capital markets on the basis of its corporate
       strategy of building multiple power plants in Asia.

POWER REFORMS – TECHNOLOGICAL AND FINANCIAL PERSPECTIVE
The Government is convinced that rapid and self-sustaining growth of power sector and its
financial viability is essential for a speedier and sustained socio economic development.
Recognizing the need for reforms in the power sector, the Government of India has
endeavoured to evolve a national consensus for reforms hence the Electricity Regulatory
Commission Act was enacted. The power sector reforms programme endeavours:
     To supply electricity to the consumers under the most efficient conditions in terms of
        quality and cost in order to support the economic development of the State;
     To take effective steps to enable the power sector to mobilize, from within the sector,
        adequate financial resources for financing grid expansion requirements;
     To create an operating and regulatory environment conducive to investment and
        competition so as to foster entry of private participants into power generation,
        transmission and distribution and to attract the capital and expertise required to
        support power system up gradation, expansion and service quality improvement.
The Electricity Act 2003 is an attempt to introduce competition into the power sector. The Bill
envisages transforming the sector from a system of monopoly providers at regulated rates to a
system in which different companies compete to provide electricity. Key features are:
1. To disaggregate the functions of generation, transmission and distribution with a view to
creating independent profit centres and accountability;
2. Reorganization and restructuring of the State Electricity Boards in accordance with the
model, phasing and sequencing to be determined by the respective State Governments (States
would have the freedom to retain their Boards until they decide to restructure their industry);
3. States to determine the extent, nature and pace of privatization. (public sector entities may
continue if the States find them sustainable);
4. Competition, economy and efficiency to be promoted in the best interests of the consumers
and the national economy;
5. Transmission to be separated as an independent function for creation of transmission
highways that would enable viable public and private investments in the electricity industry;

                                                                                              14
6. Facilitation of private investment in transmission to be broadly retained;
7. Present entitlements of States to cheaper power from existing generating stations to remain
undisturbed; and Compulsory metering for enhancing accountability and viability;
8. Central and State Electricity Regulatory Commissions to continue broadly on the lines of
the Electricity Regulatory Commissions Act, 1998;
9. Special provisions for promoting access to electricity in rural areas and for the
economically weaker persons and Stringent provisions to minimize theft and misuse; and
10. Provisions for transition from a State-owned monopoly to a liberalized and competitive
industry.
Other recent changes include:
     Electricity Regulatory Commission
     Private Sector Investment in Power Transmission
     Limit for Central Electricity Authority (CEA) approval raised
     Liberalized Hydro Policy
     Mega Power Policy:-
        The Cabinet approved a new policy for mega-power projects defined as a plant of
        more than 1000MW). This envisaged the establishment of a Power Trading
        Corporation; exemption of customs duty on equipment imports and easing
        administrative controls such as those relating to environmental clearances.
     Second Generation Reforms:-
        Power as a subject falls under the concurrent list and hence is under the jurisdiction of
        the State Governments. With the Central Government putting in place a series of
        legislations to usher in reforms in the Power Sector, the onus now lies with the State
        Governments in the country to initiate and implement reforms in this sector.
     Effective Market Monitoring Function for deregulated electricity


METHODOLOGY
Since, this project is Analysis cum Financial model for the Power sector i.e. NTPC and
particular focus is on the analysing the Power Sector issues in developing world particularly
focusing on India and China. Along it, to develop a Financial Model for the Capital Planning
for the NTPC to meet the Power Generation targets as per the Five Year Plans and propose
the ways for the improvement of Indian Power Sector. Therefore, methodology for this
project included the following activities:

   Activity                                     Description
Activity – I    Study of the status of Indian Power Sector Infrastructure
Activity – II   Study of the Global Power Sector and Funding pattern of the Power
                Projects.
Activity– III   Comparing the Indian and Chinese Power Sector and pointed the learnings
                for Indian power sector from the China to enhance the efficiency.
Activity – IV   Capital Budgeting for a Dummy Project using assumptions
Activity – V    Power Generation target for the India as per the Five Year Plans and the
                World Bank Report. And Projection of the Capital requirement.
Activity – VI   Financial Strategies & Fund Raising by NTPC.
Activity – VII Calculating the Cost of the Capital i.e. Cost of Debt and Equity funding.
Activity – VIII Developing the Capital Budgeting Model Using the Excel.
Activity – IX   Opportunities and Challenges.
Activity – X    Conclusion and Suggestions.

                                                                                              15
STATUS OF THE INDIAN POWER SECTOR
Demand and Supply Analysis
India ranks 5th in the world in terms of total installed capacity; it is one of the lowest in terms
of per capita consumption of power. The Government adopts a system of successive Five
Year Plans that set out targets for economic development in various sectors, including the
power sector. Still, India has continuously experienced shortages in energy and peak power
requirements. According to the Central Electricity Authority's ("CEA") monthly review of the
power sector ("CEA Monthly Review") published in March 2011, the total energy deficit and
peak power deficit for March 2011 was approximately 7.5% and10.3%, respectively.




Power Generation Efficiency
Indian power generation are among the least efficient in the world. After comparing these
statistics to International Energy Agency (IEA) statistics it is noticed that thermal power
generation in both sources is the same. The oil input in thermal power plants was also found
to be the same. For coal input a difference was found of 10–12% higher. The reason for this
could be different conversion factors to convert from tonne coal to energy. IEA uses e.g. a
conversion factor of 18 GJ/tonne coal for India for 2003, while Ministry of Statistics and
Programme Implementation(MOSPI) uses a conversion factor of 16.6 GJ/tonne coal based
on GCV for 2003 (16.1 GJ/tonne based on NCV, with 0.97 conversion from Gross calorific
value (GCV) to Net calorific value (NCV)). This explains the difference in higher coal input
in IEA statistics. The Energy and Resource Institute (TERI) gives even lower values for coal
input for power generation than; 4.3 vs. 4.5 PJ in 2001. IEA gives 5.0 PJ for 2001. In this
analysis we will use the fuel input data for coal (corrected to NCV) from to calculate the
energy efficiency for coal-fired power generation.

                                                                                                16
Weighted average efficiency of fossil-fired power production

GLOBAL POWER SECTOR ANALYSIS
80% of global population lives in developing areas. Of the 6.0 billion populations, in the
Organisation for Economic Co-operation and Development (OECD) countries the total
number is approximately 1.2 billion. As regards energy consumption, 16% of the global
population in the OECD countries would consume, by the year 2030, more than 40% of
energy and the balance about 84% of the global population in the non-OECD areas would
consume a little less than 60% of the total energy consumed in the world. World electricity
generation rose at an average annual rate of 3.7%, greater than the 2.1% growth in total
primary energy supply.
        De-regulation in areas of the global energy markets has led to fierce competition.
Now more than ever electricity has to be produced at a lower cost with many countries
imposing ever tightening environmental legislation to reduce the impact power generation has
on the environment. The enormous challenges are recognised in providing electricity as
efficiently as possible and strive to develop technology to meet your needs. Collectively,
developing countries use 30% of the world's energy, but with projected population and
economic growth in those markets, energy demands are expected to rise 95 %. Overall global
consumption is expected to rise 50 % from 2005 to 2030. As mentioned earlier, coal
constitutes the most dominant constituent of the energy sector. Different types of coal power
plants contribute by 50% to the total global power generation at the end of the time horizon

Power Sector Reforms worldwide
Many countries are currently working to create more competitive environments for electricity
markets in order to promote greater efficiency. These efforts affect
    Regulation,
    Funding and capital raising,
    Industrial structure, and
    Ownership.



                                                                                          17
Regulatory and Structural Changes
    Regulatory changes can lead to the elimination of monopolies and reduction of
      governmental intervention in the electric power industry.
    Reforms include the reduction of price controls and tariff restrictions and the
      elimination of subsidies. Structural changes are characterized by the division of the
      industry into its three major functions
                  - generation,
                  - transmission and
                  - distribution
      and a commitment from governments to ensure that independent producer and other
      power-related enterprises will have full and fair participation in each of these
      functions.
    Ownership trends include an emphasis on privatization and commercialization to
      attract private capital from foreign and domestic sources.

Privatization and Funding pattern of the Power Projects
Many non-OECD countries facing high electricity demand growth favour privatizing their
electric power sectors and opening their markets to foreign firms. This approach can free up
large amounts of public capital, which can be used instead for social programs. In addition,
private ownership allows managerial accountability, market efficiency, and better customer
service while reducing government deficits and international debt. The reasons for electric
utility privatization are numerous and vary from country to country. Some of the more
evident reasons include the following:
      Raising revenues for the state through asset sales
      Acquiring investment capital
      Improving managerial performance
      Moving toward market-determined prices
      Technology transfer
      Reducing the frequency of power shortages
      Reducing the cost of electricity to consumers through efficiency gain
      Taking advantage of creating national and regional power grids, and
Privatization of formerly state-owned electric power assets in developing countries has
opened up enormous investment opportunities. For foreign investors, investment in overseas
electricity assets offers opportunities to achieve potentially higher returns and, in many cases,
to realize greater growth opportunities than are available at home.

             In many parts of the world, financial capital may be a greater resource constraint
than primary energy supplies. It has been estimated that over the period 1993 to 2010
investment to sustain the power generation infrastructure will require from 0.1 to 0.2 per cent
of gross domestic product (GDP) in the industrialized countries, 0.6 to 1.1 per cent of GDP
in China, and as much as 1.0 to 1.6 per cent of GDP in India.
             In the industrialized world, restructuring of electricity markets is seen as a way to
enhance competition, bringing market forces to bear for the benefit of consumers. In the
developing world, privatization is seen as a way to attract foreign capital for investment in the
energy infrastructure while preserving public capital for other important projects.
Private power is beginning to make large contributions to power sectors in developing
countries. Private power is introducing new sources of financing to developing country power
sectors, providing new services, and creating competitive power markets.



                                                                                               18
Nearly two-thirds of all the capital raised for new private power projects was
provided under Project finance structures, in which project cash flows and assets, rather than
sponsors balance sheets, provide security to lenders. From a regulatory perspective, a strong
commitment to private power is a key determinant of PPF activity i n a country. Structurally
power project finance has involved largely build-own-operate (BOO) project structures and
long-term contract. Merchant power plants are rare. The vast majority of debt has involved
direct finance or credit enhancement from export credit agencies and multilateral
development banks. Development times average two to three years, and is less in countries
with PPF experience. The private sector uses a variety of mechanisms for managing risks. In
half of the projects examined it relied on central government guarantees. In the rest, it relied
on alternative mechanisms such as government loans, public insurance, local government
support, and strong commitments by utility off-takers. Private power continues to face many
challenges in developing countries. Protracted contract renegotiations and a lack of adequate
government risk assumption may erode investor confidence and restrain private investments.
Continued growth may require greater private debt capital risk taking. The primary drivers for
these FDIs have been:
     Competition and anti-trust regulations, preventing major acquisitions in the domestic
        markets.
     The opening up of the domestic markets to international players, as a result of the
        restructuring in a number of countries.
     The stagnation of electricity demand in most developed markets, due to improved
        energy efficiency.
     The poor financial health of the power industry in many countries, which has resulted
        in the opening up of many domestic markets to foreign private investments.
     A pressure on profit margins, as a result of increased competition.

COMPARISON OF THE CHINESE AND INDIAN POWER SECTOR
The comparison of India was made with China because, India, when just independent, was
much similar to China in terms of demographics and infrastructure availability. China has
surged far ahead of India in its quest to satisfy the demand for power. China and India have
similar socioeconomic characteristics but distinct political setups. Unlike other emerging
economies, these countries also constitute two huge, unexplored markets for consumer
products. Both China and India are more heavily dependent on coal for electricity generation
than are the other developing Asian nations. China has been a role model, among the
developing countries, in carrying out reforms in various sectors in infrastructure.

The Demand – Supply Situation
Growth in electricity generation averaged 8% per annum during the last 15 years.
Nonetheless, electricity supply did not keep pace with growth in demand.
Strong projected growth in electricity demand in China results from two factors.
     Increased need for rural electrification.
     The Chinese government is working to keep electric power growth in line with
       economic growth.

Energy Consumption Projections for China
    If electricity demand grows, as expected, at 8 to 9% per annum, China would need to
      add about 18-20 GW of capacity per year10.
    Even with a growth rate of 7% (low-case scenario), the growth in China‘s power
      generating capacity will be about 16 GW per year. This still accounts for more than
      20% of the world‘s new capacity.


                                                                                             19
   Under the base-case scenario, the projected mix of generating capacity indicates that
       the share of thermal power will remain stable at about 75-78%. This translates into an
       addition of about 15,000 MW/year to thermal capacity or an investment of
       approximately $15 billion/year in thermal power.
    More than 90% of this investment will be directed to coal-based power generation.
       Given the projected huge increase in overall energy usage by 2020 (162 per cent), a
       massive investment in other energy infrastructure.
By 2020 China will be consuming as much electricity as the U.S., although the latter will
achieve that level through a modest 33 per cent increase over the 23-year time frame.

POWER SECTOR REFORMS IN CHINA
The Chinese Ministry of Electric Power (MoEP) began reorganization and it had been
completely dismantled now. Along with many other ministries, its commercial and regulatory
functions have been divided and now rest in the hands of several different Chinese
organizations. State Power Corporation of China (SPCC): As part of the Chinese
Government's efforts to "separate government functions from enterprises" the SPCC
represents a wholly state-owned investment that controls approximately 80 per-cents of all
power assets in China. Encouraging the localization of production is this market has been a
key objective of the Chinese Government. SPCC's Main Duties in this Respect are:
     Formulating China's electric power development strategies, legislation and policies,
       including investment policy, technical policy and major energy production and
       consumption policies.
     Formulating unified energy industry planning in collaboration with the State
       Development Planning Commission and other governmental agencies like CEC.
     Supervising the implementation of related national policies, decrees and plans.
     Providing services to regional and provincial electric power enterprises.

Reform policies adopted by the Chinese Government
China has a sound energy / electricity conservation record among developing countries.
Various measures to improve the efficiency of electricity use have been introduced in
attempts to reduce the need for new generating capacity, and these measures have been
successful, as is indicated by the low ratio of 0.86 for the elasticity of growth in electricity
demand to GDP growth achieved during the last decade.
     Faced with fiscal revenue constraints, the government is now promoting a shift in the
       energy conservation programs to rely more on market-based incentives and introduce
       innovative and commercially based contractual and financing mechanisms.
     The Government is also encouraging efficient energy use through reliance upon
       energy price increases.
     Significant progress has been made in many ways to simplify the tariff, improve its
       structure and bring it into line with costs.
     Consumer prices for electricity now reasonably reflect economic costs in many
       provinces as time of use pricing is being done.

Tariffs in China's power sector
Both Provincial and Central authorities have purview over the formulation and approval of
electric power tariff rates. Tariff rate formula and application with regard to the grid system,
is an area expected to change with the issuance of new regulations introducing competition
into the grid. There are four kinds of tariffs.
     State Base Tariff: It is also known as the catalogue price and generally only pertains to
        older, state-financed plants.


                                                                                             20
   New Plan Tariff: It has a very complex formula and it applies to post-1985-built
       plants).
      Additional Quota Tariff: It varies from province to province and is based on the state
       government‘s decision.

Financing in Chinese Power Sector
The International Energy Agency (IEA) estimates China will need to invest 2.765 billion into
the industry by 2030 to cope with demand – an estimated one quarter of the total global
energy sector investment within that period.
     China has its own special set of barriers: investment controls incorporation rules,
       usury laws, and lending rules, as well as unclear and changing CDM regulations.
     All profits from future generation were remitted back to the government. Chinese
       banks began to provide long term loan.
     Foreign direct investment has played a critical role in financing the expansion of
       China‘s electric power infrastructure and is expected to play an even more important
       role in the future despite being restricted—for now—to strictly joint ventures
       involving less than 50 per cent ownership.
     Private investors have been involved in developing power projects through three main
       methods:
                  - Joint ventures (JVs),
                  - Initial public offerings (IPOs) on stock exchanges, and
                  - BOT agreements.

Criteria for approval of foreign capital
    The current power demand in the proposed region
    The financing costs with regards to the international markets
    Capability of the project to bear the tariff rate
    Projects financial structure
    Foreign exchange balancing plan

Scope of Chinese power plants to utilise foreign capital
    Construction of new thermal (including co-generation) power plants.
    Construction of new hydroelectric plants (including pumped storage units).
    Construction of new nuclear power stations.
    Power generation projects involving renewable energy or new technology.
    Expansion of or the technological renovation of an existing power plant.

Rolling exploitation mechanism
A "rolling exploitation mechanism" means that the income from the first plant does not need
to be used for repayment of loans, but can be used for continued development of other power
projects. It is being employed for both hydropower and nuclear power to provide financing
for new projects.

FDI IN CHINA'S POWER SECTOR
To reduce chronic electricity shortages and enhance the efficiency of Chinese power plants,
China opened its doors to foreign direct investment (FDI). The volume and characteristics of
FDI in China's power sector, its impact on energy efficiency, and the factors that limit this
impact have the following characteristics:
 The volume FDI in China's power sector fell below target during 1995 - 2000 by a
   substantial margin, most likely because of persistent institutional barriers to FDI.

                                                                                          21
   To avoid the lengthy central government approval process for large plants and to
    minimize risk, early FDI tended to be in small-scale, gas- and oil-fired plants using
    imported equipment and located in coastal provinces. However, more recent FDI tends to
    be in larger coal-fired plants that use more Chinese equipment and tends to be located in
    the north as well as the east.
   FDI in china is likely having a significant positive impact on energy efficiency. Almost a
    third of the 20 FDI plants in our survey sample use advanced efficiency enhancing
    generating technologies, and a fifth are cogeneration plants.
   Institutional bias in favour of small-scale plants has hampered the contribution of FDI to
    energy efficiency and Uncertainty associated with the approval process of FDI projects,
    electricity sector regulation, and the risk of default on power purchase contracts.

The institutional arrangements available for FDI in the Chinese power sector are:
    Cooperative joint ventures, wholly-owned foreign ventures,
    equity joint ventures,
    build operate- transfer (BOT) projects,
    build-operate-own (BOO) projects,
    commercial loans, and
    Stock and bond investments in existing Chinese power enterprises

LEARNING FOR INDIA
Financing of power projects
 Rolling Exploitation Mechanism and BOT (Build Operate Transfer)
 Prices for the generation from all new plants are now set by contract to cover financing
   and operating costs, on a plant-by-plant basis, and rolled into the average power tariff.
Restructuring of Power Sector Decision and Policy makers
    Divesting the amount of decision making closer to the state or province level.
    The commercial and regulatory frameworks have been divided amongst various
      entities capable of doing certain things best.
    Structured power monolith, Reforms in the state enterprise and Creation of electricity
      markets. Directing investments to the adoption of more energy-efficient measures
      instead of merely increasing the total energy supply will be crucial to meet this
      challenge.
    Energy conservation for both economic and environmental terms by transmitting to
      the users more realistic and effective price signals. Physical quota systems, financial
      support, R&D, information dissemination
    Setting up large scale plants and discouraging the setting up of small scale plants
      which won‘t be efficient generators as well as won‘t have adequate capital investment
      to take pollution control measures.

Environmental considerations should be taken into account
    Stressing upon using clean coal technologies.
    R and D efforts in the development of clean coal technologies.

CAPITAL BUDGETING FOR A DUMMY POWER PROJECT
A dummy power project was given with the life of 25 years starting from April-2011. Some
assumptions for the input values were given by NTPC (shown in the table below). Using
these assumptions following parameters were calculated:
    A. Primary and Secondary Fuel Cost
    B. Depreciation, return on equity and Operations & Management (O&M) Cost
    C. Working Capital and Interest on working Capital

                                                                                           22
D. Term Loan and Interest
   E. Average fixed cost
   F. Tariff
   G. Profit and Loss statement
   H. Cash Flow statement and NPV, IRR




A. Cost of Primary and Secondary Fuel




                                         23
B. Depreciation, return on equity and Operations & Management (O&M) Cost




                                                                           24
C. Working Capital and Interest on working Capital




                                                     25
D. Term Loan and Interest




                            26
E. Average fixed cost




                        27
F. Tariff




            28
G. Profit and Loss statement




                               29
H. Cash Flow statement and NPV, IRR




                                      30
From the Table- H, I got the values for capital budgeting as follows:
                                                IRR                              11.40%
                                               WACC                              10.41%
                                                NPV                               160.44
                    Since, the value of NPV is positive also the value of IRR is more than WACC, so NTPC
                    should accept this project.


                                                                 Cash Flow
    1500.00

    1000.00

         500.00
Rs. Crores




             0.00
                      1   2   3   4   5    6    7     8   9 10 11 12 13 14 15 16 17 18 19 20 21 22 23 24 25 26 27 28 29
      -500.00

 -1000.00

 -1500.00

                                                                             Time Period
                                          Net Cash Flow           captial expenditure      Gross Cash Accruals
                                          Cash from operations    cash from invseting      cash from financing


                    POWER CAPACITY ADDITION AND CAPITAL REQUIREMENT
                    The low per capita consumption of electricity in India presents significant potential for
                    sustainable growth in the demand for electric power in India. The total energy consumption in
                    India is estimated to grow to approximately 1,280 million tonnes of oil equivalent ("Mtoe")
                    by Fiscal 2030. This implies growth of 3.5% CAGR in India's energy requirement over the
                    next 25-30 years, reflecting the huge potential for investments in the energy sector in India.
                    Projecting the Investment needed to meet the target.
                         Installed generation capacity to increase by about 60,000 MW (from 125,000 MW to
                            185,000 MW)
                         Investment program estimated to cost US$100 billion
                                       - Generation – US$60 billion (Rs. 2,70,000 crores)
                                       - Transmission & Distribution – US$40 billion (Rs. 1,80,000 crores)
                         In addition:
                                - About 20,000 MW of existing thermal capacity to be rehabilitated and
                                   modernized
                                - Distribution networks to be upgraded and MIS strengthened
                    Power target and capital requirement




                                                                                                                 31
FINANCIAL STRATEGIES AND FUND RAISING BY NTPC
Fund Mobilisation
Leveraging strong ratios to raise debt at optimal rates:

A. Capital Structure
      New projects to be financed with Debt equity ratio of 70:30.
      Internal accruals sufficient to finance equity portion of the scheduled investment in
       NTPC
     Deployment of equity in Subsidiaries/JVs selectively – preferably with control
       retention.
B. Debt Funding
     NTPC has the ―Most Favoured Borrower‖ status due to:
           - Low gearing and healthy coverage ratios
           - Debt servicing ability to remain strong due to certainty of revenue based on the
               cost plus regime.
     Long term debt (term loans/bonds) preferred to match project cash flows-to be
       realised from domestic/international markets.
     Projects executed by subsidiaries and JVs to be financed under projects finance route.
C. 2010-2011
     Total outlay Rs. 22350 crore, Rs. 12818 crore required as debt.

       For Sources of fund [Exhibit: 9] and Application of fund [Exhibit: 10]




                                                                                          32
CALCULATION OF COST OF CAPITAL
The Weighted average cost of capital has been calculated as on 31st march 2009. We have
taken the current annual report for the calculation i.e. for the financial year ended Mar 2009.

The calculation of cost of capital requires the following steps

1) Calculation of Cost of equity
2) Calculation of cost of debt
3) Calculation of cost of retained earnings

CALCULATION OF COST OF EQUITY
The cost of equity capital for a particular company is the rate of return, both dividend and
capital gains, on investment that is required by the company's ordinary shareholders. The
returns are expected future returns, not historical returns, and so the returns on equity can be
expressed as the anticipated dividends on the shares every year in perpetuity.
          The cost of equity reflects the opportunity cost of investment for individual
shareholders. It will vary from company to company because of the differences in the
business risk and financial or gearing risk of different companies.
Cost of equity is calculated by using CAPM approach in which:


                                  re = rf + (rm ± rf)*β

Where,
rf = Risk free return (Obtained from 364 days Treasury bill of Government)
rm = Average return of market
β = Systematic Risk Factor




                                                                                             33
34
Market risk premium

         It is the excess of market return over the risk free return. We have calculated the Market
         return Using SENSEX values for the last 5 yrs. The market return is approximately 26.19%

         CAPM Model
            Rf = 4.45%
            Rm = 26.19%
            Beta (NTPC) =0.76
            Cost of equity = Ke
            Ke = Rf + β (Rm-rf)
            Ke = 4.45+0.76(26.19-4.45)
            Ke = 20.97%
         Hence the cost of equity is calculated as 20.97%

         CALCULATION OF COST OF THE DEBT
         The cost of Debt has been calculated as follows:

                DEBT COMPONENT                                      WEIGHTS         COST      WEIGTH X
                                                                                               COST
10.00%             Secured              Non-Convertible     3000    3000/89696      10.00%     0.0033
Taxable        Bonds        of      Rs.      10,00,000/-              =0.033
each        with       five       equal       Separately
Transferable Redeemable Principal Parts (STRPP)
redeemable at par at the end of the 6th year and in
annual instalments thereafter up to the end of 10th year
respectively from 5th September 2001

9.55% Secured Non-Cumulative Non-Convertible                6750    6750/89696      9.55%        0.0072
Taxable Redeemable Bonds of Rs. 10,00,000/- each                      =0.075
redeemable at par in ten equal annual instalments
commencing from the end of 6th year and up to the end
of 15th year respectively from 18th April 2002

9.55% Secured Non-Cumulative Non-Convertible                6750    6750/89696      9.55%        0.0072
Taxable Redeemable Bonds of Rs. 10,00,000/- each                      =0.075
with ten equal Separately Transferable Redeemable
Principal Parts (STRPP) redeemable at par at the end of
the 6th year and in annual instalments thereafter up to
the end of 15th year respectively from 30th April 2002

8.00% Secured Non-Cumulative           Non-Convertible      1000    1000/89696      8.00%        0.0009
Redeemable Taxable Bonds of Rs.        10,00,000/- each               =0.011
redeemable at par on 10th April 2018
8.48% Secured Non-Cumulative           Non-Convertible      500     500/89696       8.48%        0.0005
Redeemable Taxable Bonds of Rs.        10,00,000/- each              =0.006
redeemable at par on 1st May 2023

5.95% Secured Non-Cumulative Non-Convertible                5000    5000/89696      5.95%        0.0033
Redeemable Taxable Bonds of Rs. 10,00,000/- each                      =0.056


                                                                                                35
with five equal Separately Transferable Redeemable
Principal Parts (STRPP) redeemable at par at the end of
6th year and in annual instalments up to the end of 10th
year respectively from 15th September 2003

7.50% Secured Non-Cumulative Non-Convertible                500     500/89696    7.50%     0.0004
Redeemable Taxable Bonds of Rs. 10,00,000/- each                     =0.006
redeemable at par on 12th January 2019

7.552% Secured Non-Cumulative Non-Convertible              5000    5000/89696    7.552%    0.0042
Redeemable Taxable Bonds of Rs. 20,00,000/- each                     =0.056
with twenty equal Separately Transferable Redeemable
Principal Parts (STRPP) redeemable at par semi-
annually commencing from 23rd September 2009 and
ending on 23rd March 2019

7.7125% Secured Non-Cumulative Non-Convertible             10000   10000/89696   7.7125%   0.0086
Redeemable Taxable Bonds of Rs. 20,00,000/- each                     =0.111
with twenty equal Separately Transferable Redeemable
Principal Parts (STRPP) redeemable at par semi-
annually commencing from 2nd August 2010 and
ending on 2nd February 2020

8.1771% Secured Non-Cumulative Non-Convertible             5000    5000/89696    8.1771%   0.0046
Redeemable Taxable Bonds of Rs. 20,00,000/- each                     =0.056
with twenty equal Separately Transferable Redeemable
Principal Parts (STRPP) redeemable at par semi-
annually commencing from 2nd July 2011 and ending
on 2nd January 2021

8.3796% Secured Non-Cumulative Non-Convertible             5000    5000/89696    8.3796%   0.0047
Redeemable Taxable Bonds of Rs. 20,00,000/- each                     =0.056
with twenty equal Separately Transferable Redeemable
Principal Parts (STRPP) redeemable at par semi-
annually commencing from 5th August 2011 and ending
on 5th February 2021

8.6077% Secured Non-Cumulative Non-Convertible             5000    5000/89696    8.6077%   0.0048
Redeemable Taxable Bonds of Rs. 20,00,000/- each                     =0.056
with twenty equal Separately Transferable Redeemable
Principal Parts (STRPP) redeemable at par semi-
annually commencing from 9th September 2011 and
ending on 9th March 2021

9.37% Secured Non-Cumulative Non-Convertible               5000    5000/89696    9.37%     0.0052
Redeemable Taxable Bonds of Rs.70,00,000/- each with                 =0.056
fourteen Separately Transferable Redeemable Principal
Parts    (STRPP) redeemable at par semi-annually
commencing from 4th June 2012 and ending on 4th
December 2018

                                                                                           36
9.06% Secured Non-Cumulative Non-Convertible                 5000       5000/89696       9.06%         0.0051
Redeemable Taxable Bonds of Rs.70,00,000/- each with                      =0.056
fourteen Separately Transferable Redeemable Principal
Parts (STRPP) redeemable at par semi-annually
commencing from 4th June 2012 and ending on 4th
December 2018

11.25% Secured Non-Cumulative Non-Convertible                3500       3500/89696       11.25%        0.0044
Redeemable Taxable Bonds of Rs.10,00,000/- each                           =0.039
redeemable at par in five equal annual instalments
commencing from Nov 2019 and ending on Nov 2023

11%         Secured     Non-Cumulative       Non-           10000      10000/89696        11%          0.0122
Convertible    Redeemable   Taxable    Bonds   of                        =0.111
Rs.10,00,000/- each redeemable at par on 21st
November 2018

8.65% Secured Non-Cumulative Non-Convertible                 5500       5500/89696       8.65%         0.0053
Redeemable Taxable Bonds of Rs.10,00,000/- each                           =0.061
redeemable at par on 4th February 2019

Foreign currency term loans                                  7180       7180/89696                      0.080
                                                                          =0.080
others                                                        16         16/89696                      0.0002
                                                                         =0.0002
COST OF DEBT=                                                                                          0.1621=
                                                                                                       16.21%


         Therefore, the cost of debt has come out to be 16.21%

         CALCULATION OF COST OF RETAINED EARNINGS
         Cost of retained earnings is the residual of an entity's earnings over expenditures, including
         taxes and dividends that are reinvested in its business. The cost of these funds is always lower
         than the cost of new equity capital, due to taxes and transactions costs. Therefore, the cost of
         retained earnings is the yield that retained earnings accrue upon reinvestment. There are
         basically three approaches to calculate the cost of retained earnings. One way is CAPM
         (Capital Asset Pricing Model). Another way is the bond yield plus risk premium approach, in
         which we take the interest rate on the company's own long term debt and then add between
         5% and 7% which is more of a kind of guessing and thus is not very accurate. A third way is
         the discounted cash flow method, in which we divide the dividend by the price of stock and
         add the growth rate. It again involves a lot of approximation. Thus in order to get the most
         accurate fit we have utilized the CAPM approach for calculating the cost of retained earnings.
         This entails calculating the cost of capital using the CAPM approach. We first estimate the
         risk-free rate (Rf) as well as the market rate of return (Rm). The next step is to estimate the
         company‘s beta (β), which is an estimate of the stock‘s risk. Inputting these assumptions into
         the CAPM equation, we can then calculate the cost of retained earnings which is listed as
         follows-

                                                                                                      37
Cost of retained earnings = Rf + β*(Rm - Rf)

The main difference between the cost of equity and cost of retained earnings is the floatation
costs. Since, flotation cost is not available for this calculation; we will take cost of retained
earnings as equal to cost of equity. Cost of equity we have already calculated above using the
CAPM, which is given by the following equation:

Cost of Retained Earnings = 4.45+0.76(26.19-4.45)

Cost of retained earnings = 20.97%

CALCULATION OF WEIGHTED AVERAGE COST OF CAPITAL
After obtaining the costs of various sources, the total cost of capital to the company would be
the weighted average cost of capital. In the weighted average cost method, weights are
assigned to each source, depending on the proportion they contribute in the overall capital
structure. Depending on that, the cost is multiplied by that weight, to arrive at weighted cost.
Then all these weighted costs are added together to achieve at the weighted average cost of
capital, which is the actual cost of capital to the company. Also to take the part of capital
assigned by each source, market value is taken rather than the book value. This is to consider
the market risks associated with various types of costs, like shares etc. The following table
shows the proportion of each source to the capital structure, its cost and weights.




Weighted Average Cost of Capital = ∑ W i*Cost i

Where, Wi is weight assigned to ith Cost, where costs are of debt, equity, preference shares
and retained earnings. Substituting the values in the above formula, from the table we get.
Weighted Average Cost of Capital = (0.124*20.97) + (0.135*16.21) + (0.741*20.97)
Weighted Average Cost of Capital = 0.026 + 0.022 + 0.155 = 0.203 or 20.3%
From the above calculations we can see that the cost of capital of NTPC LTD. comes out to
be 20.3%.

CAPITAL BUDGETING MODEL USING THE EXCEL
As per the additional Power capacity requirement and the investment needed to meet the
target. First, I had to consider some of the assumptions for the input parameters as per the
industry standard and the regulations in force. On the basis of these assumptions as input
parameters, First, I calculated various costs related to: Fuel efficiency, Operational efficiency
and Functional efficiency.

Finally for Capital Budgeting analysis, I have considered two cases considered-
A. GDP growth rate is 8%
B. GDP growth rate is 9%


                                                                                              38
39
1000000                                                      Power Requirement
               800000
Power in MW




               600000

               400000

               200000

                      0
                              1       2       3        4       5       6       7        8       9    10   11   12   13   14   15    16   17      18   19    20   21
                                                                                   Time Period
                                              Addional power requirement(per year)           cummulative power requirement




                                                                                   Financial Ratios
               2.50
               2.00
               1.50
     Ratios




               1.00
               0.50
               0.00
                          1       2       3        4       5       6       7        8       9       10    11   12   13   14   15   16    17      18   19    20   21
                                                                                                    Time Period

                                                  Debt to Assets ratio                      Equity to asset ratio         Debt to Equity ratio




                                                                                                                                                           40
41
Power Requirement
              1500000
Power in MW




              1000000

               500000

                     0
                             1       2       3       4       5       6       7       8        9    10      11     12    13    14    15   16   17    18   19    20   21
                                                                                                       Time Period

                                                         Additional Power Per year                            Cummulative Power amount




                                                                             Financial Ratios
              2.50
              2.00
              1.50
Ratios




              1.00
              0.50
              0.00
                         1       2       3       4       5       6       7       8        9       10     11     12     13    14    15    16   17    18   19    20   21
                                                                                                  Time Period

                                             Debt to Asset ratio                         Equity to asset ratio               Debt to Equity Ratio




                                                                                                                                                              42
CHALLENGES AND OPPORTUNITIES FOR NTPC
      Considering the existing supply-demand gap and the expected increase in per capita
       consumption (in view of the overall GDP growth targets for the economy), the 16th
       Electricity Power Survey has projected a peak load demand of 157,107 MW and
       energy demand of 975 billion kilowatt-hours by the end of March 2012 (i.e., end of
       the 11th Plan).
      To meet this projected growth in peak demand and account for transmission and
       distribution system losses, India will require 212,000 MW of generating capacity by
       2012.
      To accomplish this ambitious goal, both the public and private sector will be needed
       to substantially contribute to generation and high-voltage transmission capacity.
      Given the limited SEB resources and limited success of independent power producers
       in achieving financial closure of projects, the onus of adding to the country‘s
       generation capacity rests largely with NTPC.
      NTPC‘s ability to develop and construct large projects reasonably within budget and
       on time is fundamental to India‘s economic growth targets.
      The focus of power sector reforms in the past decade has been on reforming the state
       regulatory framework and improving the state transmission and distribution networks.
       On these accounts, moderate progress has been made.
      However, in the process, power generation capacity and interstate transmission
       investment programs have continued to suffer from relatively inadequate attention.
       Capacity additions have been made, but not enough to meet demand.
      Private sector investment in generation to complement public expenditures has been
       very limited. Recent announcements by the Government to promote the ultra-mega
       power projects (a series of 4,000 MW power generation complexes to be awarded
       through competitive bidding by the end of 2006) recognize this on-going challenge.
      The Government is also undertaking plans through Powergrid to develop a national
       grid by 2012, which will involve construction of 60,000 kilometres of high voltage
       lines to evacuate 100,000 MW of power from new generating stations.
      Implementation of the 2003 Electricity Act could result in the development of a more
       competitive market for power in India, but the challenge will be to sustain the pace of
       national and state reform and the relative financial recovery of the sector.
      The Electricity Act has opened up several opportunities for existing power sector
       players such as NTPC, including direct supply to large customers, retail supply,
       distribution, power trading, etc.
      In such a competitive environment, NTPC will continue to benefit from its extremely
       competitive tariffs, multi-location facilities (and diverse customer base, reducing the
       credit risk of any one particular off taker), and the ability to sell directly to
       creditworthy bulk consumers who are allowed open access.


RESULTS
As per the objectives and goals mentioned earlier, I got the following results:
    Indian power sectors needs to bring several reforms from Operational, Functional and
       Human resource to Financing of the Power Projects.
    The given dummy project for capital budgeting gives the positive NPV as well as IRR
       is more than the WACC, hence that project should be accepted, and still there are
       some risks that have to be incorporated in analysis like Political, Environmental and
       Social before actually deciding to implement the project.
    Weighted average cost comes around 20.30% for financing the power project.

                                                                                           43
   As per demand of power and needed investment projection (Section: POWER
       CAPACITY ADDITION AND CAPITAL REQUIREMENT), India need to
       encourage FDI and private participation to meet the huge fund requirement. And
       should take it as the opportunity due to certainty of returns.
      Further, due to limited availability of fossil fuels like Oil and Coal, Indian Power
       Sector also need to look for alternate and viable options considering the
       environmental consequences as the long term measures towards the all-around
       development

CONCLUSION AND SUGGESTIONS
India targets 9 – 10% economic growth rate in a sustainable manner over next 10-15 years.
Adequate availability of energy would be sine–qua–non for this objective to materialize.
Substantial expansion of capacities in coal, petroleum, gas and electricity is, therefore, the
thrust of the Government policies and programmes. Ultimate goal is to develop these markets
and facilitate, through various policy initiatives, their matured functioning in a competitive
manner. Skilful development of road maps to reach the goal is a challenge. During the period
of transition, therefore, regulatory interventions to harmonize the interests of investors,
developers and consumers, is an approach, which is being pursued by various energy groups.
In most cases, development of energy sector, in various segments, has happened under
government-controlled organizations. Over last 10-15 years, private investments are being
encouraged, particularly in petroleum, natural gas and power. While India is fully committed
to develop and expand its energy markets, it is equally committed to ensure environmental
safeguards. Using latest cost effective technologies in all the energy segments forms an
important part of policy and strategy.

Greater corporate finance support will make it possible to raise private capital for independent
power financing from wider, deeper, and cheaper sources. But innovative strategies will be
required from governments, lenders, investors, and power sector enterprises alike. The
following strategies are worth considering:
     Encourage the formation of large, well-capitalized independent generation companies.
       Purely private and quasi-private variants of the Huaneng merchant generation model
       in China might be workable in large power systems. Healthy competition should be
       engendered through prudent regulatory reviews of the market power of the IPP in a
       particular system.
     Encourage divestiture of commercially operating (and perhaps underperforming)
       generation plants by incumbent utilities to IPP developers. These sales should be
       conditional on the purchaser‘s commitment to making specified investments. By
       making positive revenue streams available to IPP developers immediately, such
       transactions would give them the financial base to invest in multiple plants.
     In IPP prequalification under competitive bidding, give greater weighting to IPP
       developers with businesses listed on a stock exchange and to those with well-
       capitalized balance sheets. The strategic goals of publicly held entities are likely to be
       more transparent and longer term because of these entities‘ obligations to public
       shareholders.
     Encourage project sponsors to use balance sheet support for subordinated debt and
       quasiequity portions of the project financing plan in order to increase corporate
       financing. This strategy would ease the overall financing costs of projects and could
       be a transitional strategy for meeting the huge financing needs for IPPs in developing
       countries.

                                                                                              44
Appendix A
             Exhibit: 1




                          45
Exhibit: 2




Exhibit: 3




             46
Exhibit: 4




Maharatna Status- More power to empower




                                                 47
Exhibit: 5




       Exhibit: 6

Operational performance




                          48
Exhibit: 7




             49
Exhibit: 8




             50
Exhibit: 9




Exhibit: 10




              51
Exhibit: 11




              52
53
54
Appendix B
CASE LET - NTPC: CURRENT STATUS, FUTURE DEMANDS AND INVESTMENT NEEDED

             On May 5th, 2011, a hot day, as it usually it happens in Delhi or other North Indian
Places during summer season, Power Management Institute (PMI), management training
wing of National Thermal Power Corporation (NTPC) at Noida (Uttar Pradesh, India) had
got new interns for their MBA training at NPTC from IIT Kharagpur were coming to have
their first glimpse of NTPC and future corporate life. All people were informed to report to
Prof. Dash, a senior and very renowned faculty at PMI Noida.

            After sometime, Prof. Dash called everybody and gave short introduction of self,
the PMI (NPTC) and the various projects in Indian Power Sector being carried out. Later, he
asked everybody to give their details about profile and background knowledge before asking
about the choice of projects. Arvind Mahor, an intern among them, told of his profile as
finance and expressed his desire to work in Capital Budgeting and Capital Structuring at
Power Projects. Prof. Dash asked him some questions in the area of Corporate Finance and
discussed with him about the demand and supply of power scenario in India and focused on
the 12th Five Year Plan and its target by 2017 in energy sector. He told him to carry out with
the project in “Capital Budgeting, Capital Planning and Comparative study of Power Sector
focusing on China and India and proposing the ways for the improvements”.

INDIAN POWER SECTOR STATUS

The power sector in India is mainly governed by the Ministry of Power. As far as generation
is concerned it is mainly divided into three sectors these are Central Sector, State Sector, and
Private Sector. Due to India‘s economic rise, the demand for energy has grown at an average
of 3.6% per annum over the past 30 years. At the end of April 2011, the installed power
generation capacity of India stood at 174361.40MW. The total thermal capacity, including
gas stations and diesel generation accounts for about 64.27% of installed capacity of the
country followed by hydro capacity at 23.13%. Nuclear stations account for 2.86% and the
balance 9.74% is contributed by Renewable Energy Sources [Exhibit: 1]. Still, Power Sector
Units (PSUs) are the measure players, NTPC is one of them.

PROFILE OF NTPC

NTPC Limited (formerly known as National Thermal Power Generation Limited), India's
largest power company, was set up in 1975. It has emerged as an „Integrated Power Major‟,
with a significant presence in the entire value chain of power generation business. NTPC is a
Government-owned entity with 89.5% of its paid-up capital contributed by the Government
and the balance of 10.5% being held with foreign institutional investors, financial institutions,
banks, and the general public. It plans to be a 75,000 MW company by 2017. NTPC is
primarily involved in constructing and operating power stations. It is among the world‘s
largest and most efficient power generation companies. NTPC has installed capacity of
29,394 MW. It has
     15 coal based power stations (23,395 MW),
     7 gas based power stations (3,955 MW) and
     4 power stations in Joint Ventures (1,794 MW).

                                                                                              55
NTPC is pursuing expansion of its business activities into hydroelectric generation, coal
mining, gas exploration, and participation in the liquefied natural gas value chain, which
supplements and supports its core power generation activities.

PROJECT DETAILS

This project had three parts. In first part, some assumptions were given for the input values
like project life, fuel cost, land cost, financial parameters, efficiency etc. for a dummy project
that NTPC is planning to implement. In this part he was to calculating Capital Budgeting
parameters like NPV and IRR considering the risk factors to determine the financial
implications of the project.
         Second part was about to analyse the global Power sector Practices both in
developed and developing countries particularly focusing on China‘s Power Sector growth
trend, in hence proposing the various ways for operational and functional efficiency
improvement, financing pattern like FDI, Private participation etc. and other reforms
considering the regulatory norms, environmental effects etc. for the Indian Power Sector.
        Finally, to project the Power demand and capital requirement year-on-year basis as
per the Five Year Plans, past track record and study reports from the various organisations
like World Bank, private consulting firms, planning commission etc. and prepare the financial
model using Excel tool depicting the visual representation in the forms of graphs and tables.

GLOBAL POWER SECTOR TRENDS

World electricity generation rose at an average annual rate of 3.7%, greater than the 2.1%
growth in total primary energy supply. The share of fossil fuels in the overall fuel mix for
electricity generation is in general more than 50–60%. From the fossil fuels, coal is most
frequently used [Exhibit: 5]. De-regulation in areas of the global energy markets has led to
fierce competition. The enormous challenges are recognised in providing electricity as
efficiently as possible and strive to develop technology to meet your needs. Collectively,
developing countries use 30% of the world's energy, but with projected population and
economic growth in those markets, energy demands are expected to rise 95 %. Overall global
consumption is expected to rise 50 % from 2005 to 2030. Many non-OECD countries facing
high electricity demand growth favour privatizing their electric power sectors and opening
their markets to foreign firms.

FUNDING PATTERN OF THE POWER PROJECTS

In many parts of the world, financial capital may be a greater resource constraint than primary
energy supplies. It has been estimated that over the period 1993 to 2010 investment to sustain
the power generation infrastructure will require from 0.1 to 0.2 per cent of GDP in the
industrialized countries, 0.6 to 1.1 per cent in China, and as much as 1.0 to 1.6 per cent in
India [Exhibit: 4]. Nearly two-thirds of all the capital raised for new private power projects
was provided under Project finance structures, in which project cash flows and assets, rather
than sponsors balance sheets, provide security to lenders. Structurally power project finance
has involved largely build-own-operate (BOO) project structures and long-term contract.
Merchant power plants are rare. The vast majority of debt has involved direct finance or
credit enhancement from export credit agencies and multilateral development banks. The
private sector uses a variety of mechanisms for managing risks but main is relying on central
government.

                                                                                               56
LESSON FOR INDIA

Financing of power projects: Prices for the electricity produced from all new power plants
are now set by contract to cover financing and operating costs, on a plant-by-plant basis, and
rolled into the average power tariff. Encourage the FDI like China by Joint ventures (JVs),
Initial public offerings (IPOs) on stock exchanges, Build-Operate-Transfer (BOT)
agreements, simultaneously, implement "rolling exploitation mechanism".
Restructuring of Power Sector Decision: India should divest the amount of decision
making closer to the state or province level, structure the power monolith and create the
power markets. Along it, should investment in energy-efficient measures, energy
conservation for both economic and environmental terms, R&D and clean energy.

DEMAND AND SUPPLY STATUS

Rapid growth of the economy places a heavy demand on electric power. The demand for
electricity has consistently exceeded the supply, and the demand-supply gap has been
widening. The per capita power consumption in India is 733.54KWh/yr, which is very
minimal as compared to global average of 2340KWh/yr. In fiscal 2010, peak energy deficit
was 12.7% and total energy deficit was 10.1%. The total demand for electricity in India is
expected to cross 950,000 MW by 2030. Peak load demand, however, increased by 8.52%
whereas peak supply grew by 7.6 % resulting in raising peak load deficit to 12.7% in 2009-10
from 11.9 % in the previous year [Exhibit: 2]. Central Electricity Authority in its 17th Electric
Power Survey (EPS) has projected that in order to completely wipe off the energy deficit, the
energy requirement at the power station bus bar would be of the order of 968.659 Billion
Units in 2011-12 The Indian government has set an ambitious target to add approximately
78,000 MW of installed generation capacity by 2012.

POWER GENERATION EFFICIENCY

After comparing these statistics to International Energy Agency (IEA) statistics it is noticed
that Indian Power generation among the lease efficient. The biggest indicator of a poor track
record is the inability to meet targets on the power generation capacity additions [Exhibit: 3].

PROJECTION OF THE DEMAND AND INVESTMENT
[Exhibit: 6]

FINANCIAL STRATEGIES AND FUND RAISING BY NTPC

NTPC is leveraging strong ratios to raise debt at optimal rates. New projects to be financed
with Debt equity ratio of 70:30. NTPC is maintaining sufficient internal accruals to finance
equity portion of the scheduled investment and deploying equity in Subsidiaries/JVs
selectively – preferably with control retention. Long term debt (term loans/bonds) is preferred
to match project cash flows-to be realised from domestic/international markets. Projects
executed by subsidiaries and JVs to be financed under projects finance route.

RESULTS

The results for the capital budgeting of dummy project came out as:

     WACC = 10.41%                      IRR = 11.40%                   NPV = 160.44 Rs.

And capital investment in term of equity and debt was calculated at GDP rate of 8% and 9%.

                                                                                              57
Exhibit: 1




Exhibit: 2




Exhibit: 3




             58
Exhibit: 4                Exhibit: 5




             Exhibit: 6




             Exhibit: 7




                                       59
REFERENCES:

Books & Papers:
1. A Comparative study of Infrastructure in India and China With focus on the Power Sector- Indian Institute Of
Management Ahmedabad
2. NTPC 6th investors meet Mumbai document.
3. POSITION PAPER ON THE POWER SECTOR IN INDIA: Department of Economic Affairs Ministry of
Finance Government of India
4. INDIA POWER SECTOR: CHALLENGES & INVESTMENT OPPORTUNITIES, by: Salman Zaheer
Lead Energy Specialist, The World Bank
5. National Thermal Power Corporation Motilal Equity Research paper issue 13 May, 2005
6. NTPC Annual Reports
7. NTPC Balance Sheet
8. NTPC Income statement
9. Innovation in China‘s Energy Sector, By: Valerie J. Karplus
10. Foreign Direct Investment in China's Power Sector: Trends, Benefits and Barriers,
     By: Allen Blackman Xun Wu
11. Power Finance, By: Peter Bosshard, Published by: South Asia Network of Dams, Rivers and People
12. Enhancing Global Competitiveness by Reforming Power Sector - A Case Study of India,
     By: Rajesh Gangakhedkar
13. The Private Sector and Power Generation in China, By: World Bank
14. ‗Think Bric‘ China By: KPMG
15. Foreign Direct Investment in China's Power Sector: Trends, Benefits and Barriers
     By: Allen Blackman and Xun Wu
16. Financing Energy Efficiency in China, By: William Chandler and Holly Gwin
17. India Energy Handbook By: PSI Media Inc, Las Vegas, Nev (USA)
18. Renovation of coal-fired power plants in China By: JCOAL
19. Independent Equity Research NTPC Ltd. By: CRISL
20. Economics of power generation with UCG By: NTPC
21. ELECTRICITY PRICES IN INDIA By: Pierre Audinet, Desk Officer for South Asia and Korea, Office of
Non-Member Countries
22. Energy and resources in India: Post Budget Analysis By: Srinivas Gadkari, leading Finance and Energy
professional from Mumbai
23. Hydro Power Vs Thermal Power: A Comparative Cost-Benefit Analysis
By: Adesh Sharma, AIPL (Power Sector), India
24. INDIA – Power Sector: Emerging Developments & Critical issues
25. India Power Sector Reforms Update Issue III _ May 2002
26. INDIA POWER SECTOR: CHALLENGES & INVESTMENT OPPORTUNITIES
27. Indian Power Sector By: Infrastructure Leasing & Financial Services
28. Ministry of Power- Executive summary

Web:

http://indianpowersector.com/
http://www.ntpc.co.in
http://www.sciencedirect.com/science/article/pii/S0301421507000213#secx20
www.powerprojectfinancing.com
www.frost.com/prod/servlet/cpo/33668790
www.cercind.gov.in
www.powermin.nic.in




                                                                                                            60

Arvind singh mahor -summer project report

  • 1.
    Project Report On Faculty Guide: Submitted by – Prof. Prabina Rajib Arvind Singh Mahor Roll No. - 10BM60017, MBA (2010-12) Industry Guide: Vinod Gupta School of Management Prof. A P Dash IIT-Kharagpur Senior Faculty, PMI NTPC A Project Report Submitted in partial fulfilment for the award of Master of Business Administration 1
  • 2.
    ACKOWLEDGEMENT It is witha sense of gratitude, I acknowledge the efforts of entire hosts of well-wishers who have in some way or other contributed in their own special ways to the success and completion of this summer internship project. First of all, I express my sage sense of gratitude and indebtedness to our Dean, Prof. A. Tripathy and Placement In charge, Prof. Prithwis Mukherjee at ―Vinod Gupta School of Management, IIT-Kharagpur‖, from the bottom of my heart, for their immense actions, support, and faith. I would also like to thank my project guide at VGSOM IIT Kharagpur, Prof. Prabina Rajib who had sent me many papers related to my project and been very helpful in the completion of this project I sincerely express my thanks to all our lecturers for their valuable guidance and intellectual suggestions. Also, I also express my sincere thankfulness to my project guide and mentor, Prof. A. P. Dash at PMI NTPC Noida for his kind advice, suggestions and constant help in a lot of various ways during project course. Also thank Prof. Behra of PMI NTPC who suggestion many points to be considered in project like Five Year Plans and Clean Energy. Further I express my gratitude to all my MBA friends and NTPC Library People who were kind enough to help. I sincerely thank to all of them for their valuable suggestions, motivation and encouragement. I express my thanks to the entire NTPC for giving me an opportunity to work there. Arvind Singh Mahor MBA, 2010-12 Class VGSoM, IIT Kharagpur 2
  • 3.
  • 4.
    Table of Contents ACKOWLEDGEMENT................................................................................................................................ 2 CERTIFICATE FROM COMPANY................................................................................................................ 3 EXECUTIVE SUMMARY............................................................................................................................. 5 OBJECTIVES.......................................................................................................................................... 5 METHODOLOGY................................................................................................................................... 5 RESULTS ............................................................................................................................................... 5 COMPANY BACKGROUND ....................................................................................................................... 6 POWER INFRASTRUCTURE IN INDIA .................................................................................................... 6 NTPC PROFILE ...................................................................................................................................... 6 PROJECT OBJECTIVE ................................................................................................................................ 9 MAIN DELIVERABLES ......................................................................................................................... 10 MAIN GOALS...................................................................................................................................... 10 SURVEY OF LITERATURE ........................................................................................................................ 10 POWER PROJECT FINANCING TRENDS .............................................................................................. 10 PRIVATE POWER FINANCING: PROJECT FINANCE TO CORPORATE FINANCE ................................... 13 POWER REFORMS – TECHNOLOGICAL AND FINANCIAL PERSPECTIVE ............................................. 14 METHODOLOGY..................................................................................................................................... 15 STATUS OF THE INDIAN POWER SECTOR .......................................................................................... 16 GLOBAL POWER SECTOR ANALYSIS ................................................................................................... 17 COMPARISON OF THE CHINESE AND INDIAN POWER SECTOR ........................................ 19 CAPITAL BUDGETING FOR A DUMMY POWER PROJECT ................................................................... 22 POWER CAPACITY ADDITION AND CAPITAL REQUIREMENT ............................................................. 31 FINANCIAL STRATEGIES AND FUND RAISING BY NTPC...................................................................... 32 CALCULATION OF COST OF CAPITAL ................................................................................................. 33 CAPITAL BUDGETING MODEL USING THE EXCEL .............................................................................. 38 CHALLENGES AND OPPORTUNITIES FOR NTPC ................................................................................. 43 RESULTS ................................................................................................................................................. 43 CONCLUSION AND SUGGESTIONS ..................................................................................................... 44 Appendix A ............................................................................................................................................ 45 Appendix B ............................................................................................................................................ 55 CASE LET - NTPC: CURRENT STATUS, FUTURE DEMANDS AND INVESTMENT NEEDED .................... 55 References: ............................................................................................................................................ 60 4
  • 5.
    EXECUTIVE SUMMARY OBJECTIVES  To provide the optimum integrated financial model of Capital Budget & Capital Structure for the additional power capacity required as per the 12th Five Year Plan and Other Studies for the NTPC considering the public undertaking nature and various regulatory provisions related to pricing, contracting of raw material, operations, administration etc. by various regulatory authorities like CERC, Power Ministry and Environment Ministry  To analyse the Power generation policies of developing and the developed countries, particularly focusing on the India and China and recommending the changes for Indian Power Sector to enhance the Capacity in most efficient manner. METHODOLOGY Methodology will include the intensive and extensive research, study and analysis to come to the required solutions and suggestions incorporating the Power Industry norms. It will have two sections: [see Exhibit 1] DATA COLLECTION Primary data Data gathered from the NTPC staff, discussion and internal survey. Secondary data Data gathered using the external sources like study reports by various agencies like Asian Development Bank, World Bank, UNO and other consultancy organisations who worked in the same area like KPMG etc. EXPLORATORY AND MATHEMATICAL STUDY In Exploratory and Mathematical study various financial tools were used giving the inputs from values available in primary data & secondary data section. Using these exploratory results, future policies for Power Capacity addition and Operational, Fund Raising & Technical Efficiencies will be recommended. IT APPLICATION Finally, using available software tools like MS Excel various charts and table drawn for the visual representation of the study and analysis. RESULTS Indian Power sector greatly need to improve on various fronts to meet the 12th Five Year target of the power capacity addition in terms of Operational, Functional, Funding, Cost Reduction, Environment Challenges, Human Resource, Administration, Regulations, Tariffs, and Distribution. Along it, India need to look for the alternative energy and sources also considering the cost involving in Oil and Coal import and their limited availability with focusing on the environmental effects and the large power requirement for sustaining the economic and social growth. 5
  • 6.
    COMPANY BACKGROUND POWER INFRASTRUCTUREIN INDIA India is the fifth largest producer of electricity in the world and according to the Planning Commission, while the State Governments account for 51.5% of the total generation capacity, the central sector and the private sector account for 33.1% and 15.4% of the generation capacity respectively. The Power industry in India derives its funds and financing from the government, some private players that have entered the market recently, World Bank, public issues and other global funds. India‘s total installed capacity of 173,626.40 MW as on March 31, 2011, the installed capacity of central power sector utilities, state sector entities and private sector companies accounted for approximately 31.3%, 47.5% and 21.2%, respectively. The following table sets forth a summary of India's energy generation capacity as of March 31, 2011 in terms of fuel source and ownership: See the organisation of Indian Power Sector Organisation [see Exhibit 2] Sector Thermal Nuclear Hydro Renewable energy Total sources Central 40,747.23 4,780.00 8,885.40 - 54,412.63 State 52186.73 - 27,257.00 3,008.85 82,452.58 Private 19890.52 - 1,425.00 15,445.67 36,761.19 Total 1,12,824.48 4,780.00 37,567.40 18,454.52 1,73,626.40 NTPC PROFILE NTPC Limited (formerly known as National Thermal Power Generation Limited), India's largest power company, was set up in 1975 with a vision “A world class integrated power major, powering India‟s growth, with increasing global presence" to accelerate power development in India. It has emerged as an „Integrated Power Major‟, with a significant presence in the entire value chain of power generation business. NTPC is a Government- owned entity with 89.5% of its paid-up capital contributed by the Government and the balance of 10.5% being held with foreign institutional investors, financial institutions, banks, and the general public. NTPC is primarily involved in constructing and operating power stations. It is among the world‘s largest and most efficient power generation companies. NTPC has installed capacity of 29,394 MW. It has  15 coal based power stations (23,395 MW),  7 gas based power stations (3,955 MW) and  4 power stations in Joint Ventures (1,794 MW). The company has power generating facilities in all major regions of the country. It plans to be a 75,000 MW company by 2017. NTPC is pursuing expansion of its business activities into hydroelectric generation, coal mining, gas exploration, and participation in the liquefied natural gas value chain, which supplements and supports its core power generation activities. NTPC Organisational Structure [see Exhibit 3] Vision- A world class integrated power major, powering India's growth with increasing global presence. Mission- Develop and provide reliable power related products and services at competitive prices, integrating multiple energy resources with innovative & Eco-friendly technologies and contribution to the society 6
  • 7.
    Core Values -BCOMIT  Business ethics  Customer Focus  Organizational & Professional Pride  Mutual Respect & Trust  Innovation & Speed  Total Quality for Excellence Corporate Mission ―Develop and provide reliable power, related products and services at competitive prices, integrating multiple energy sources with innovative and eco-friendly technologies and contribute to society‖. For the growth so far [see Exhibit: 4]. PRODUCTS AND SERVICES Power generation- The Company has formulated a long term Corporate Plan for 15 years up to 2017. The Corporate Plan seeks to integrate the Company's vision, mission and strategies for growth with the national plans and to provide the company the cutting edge in the emerging competitive environment. NTPC is targeting to become a 75,000 MW plus Company by 2017. Consultancy-The Consultancy Wing of NTPC, with an ISO 9001:2000 accreditation, undertakes all the Consultancy and turnkey project contracts for Domestic and International clients in the different phases of Power plants. NTPC is registered as a consultant with several leading international development and financial institutions such as The World Bank, The Asian Development Bank, The African Development Bank and UNDP. Power Management Institute- NTPC has full-fledged facilities at the Power Management Institute, NOIDA for providing training in all aspects of power Plant Management and Systems. It also has Full Scope Replica Training Simulators both for Coal as well as Gas based Stations for training personnel in Operation and Maintenance of power plants. SUBSIDIARIES AND JOINT VENTURES Business development through Acquisition and Joint Ventures serves both NTPC's own commercial interest as well as the interest of the Indian economy taking over being a part of the acquisition process, is also an opportunity for NTPC to add to its power generation capacity through minimal investment and very low gestation period. Group NTPC has 5 Subsidiaries and 17 Joint Ventures [see Exhibit: 5] in the following area:  Power Generation  Services  Equipment Manufacturing  Coal Acquisition  Power Trading 7
  • 8.
    PERFORMANCE HIGHLIGHTS Coal basedStations performed at the highest ever Plan Load Factor (PLF) of 89.43 per cent compared to 87.67 per cent last year. [see exhibit 6]. Seven coal based stations (Dadri, Unchahar, Vindhyachal, Simhadri, Rihand, Tanda and Talcher-Kaniha) have achieved more than 90 per cent PLF. Generated 188.74 Billion Units (BU) - an increase of 10.41 per cent over the previous year. Contributed 28.50 per cent of the total electricity generated in the country during 2006-07 with 20.18 per cent share of the total installed capacity of the nation. PAF of both the coal and gas-based stations remained at healthy levels, which enabled the company to earn efficiency incentives. The company‘s Plant Availability Factor (PAF) for FY2011 as a whole stood at 91.67%, up 46bp Y-O-Y. During 4QFY2011, PAF of coal-based plants stood at 96.4%, while PAF of gas-based plants stood at 96.87%. [Exhibit: 6] FINANCIAL RESULTS NTPC Ltd has declared its provisional unaudited revenues and profit for quarter and year- ended March 31, 2011. The audited results are expected by May 20, 2011 post which we will release a detailed results analysis. The provisional numbers indicate that the performance is likely to be in line with CRISIL Equities‘ estimates. CRISIL continue to believe that NTPC is better placed due to strong growth prospects, higher fuel security and a stable return model. NTPC maintains fundamental grade of 5/5, indicating that the fundamentals of the company are excellent relative to other listed securities in India. [Exhibit: 7] & [Exhibit: 8]  100% realization of the billing for the eighth consecutive year.  Provisional and un-audited Net Sales of Rs. 53,721 crore during 2010-11 as against Rs. 46,169 crore (audited) during 2009-10, registering an increase of 16.36%. The provisional and un-audited Gross Revenue is Rs.56,331 crore during 2010-11 as against Rs.49,247 crore (audited) for the year 2009-10, an increase of 14.38%.  Provisional and un-audited Profit after tax for the year 2010-11 is Rs.8,826.16 crore s compared to Rs.8,728.2 crore (audited) during the year 2009-10, an increase of 1.12%.  Capital Expenditure of Rs.12,817.61 crore during 2010-11, an increase of 22.46% over the last year‘s figure of Rs.10,467.13 crore. NTPC Group‘s capital expenditure was Rs. 16,326.58 crore as against Rs.14,334.54 crore over the last year, an increase of 14%  Contributed Rs.6,243.99 crore to exchequer on account of Corporate tax, Dividend and tax thereon and wealth tax, an increase of 92% over the previous year.  Approved outlay for 2011-12 for NTPC‘s capital schemes is Rs.26,400 crore; for NTPC Group, the outlay is Rs.30,843.72 crore. For Financial Results [Exhibit: 11] 8
  • 9.
    PROJECT OBJECTIVE The Indianpower sector has historically been beset by energy shortages which have been rising over the years. In fiscal 2010, peak energy deficit was 12.7% and total energy deficit was 10.1%. The demand for electricity has consistently exceeded the supply, and the demand- supply gap has been widening. Rapid growth of the economy places a heavy demand on electric power. Although generation capacity has increased substantially in recent years, it has not kept pace with the continued growth of the Indian economy, despite low per capita electricity consumption. Hence, India needs to think in long term manner to chalk out the energy plan for sustaining the growth rate at same or more rates. We have to think for the various alternative sources of energy also considering the environmental effects of global warming. So, there is an utmost need of look for the non-conventional energy sources like solar/bio/waste based plants. Along it, the Indian Power sector is among the least efficient in the world in terms of output units of electricity per unit of fuel (coal/gas/oil). Even if we compare India with other developing nations like China and Korea, India is far behind in terms of generation efficiency. Therefore, there are following goals of this project: I. Future Power Capacity Additions 12th Five Year Plan (2012-2017) (the "12th Plan") Power sector in the country is poised for record capacity addition of 15000MW during this financial year said Shri Sushilkumar Shinde, Union Minister of Power inaugurating International O&M Event ―Indian Power Stations - 2011‖ . It needs to plan to be a 75000MW company by 2017. This is very important to sustain the growth rate of 9% yearly. II. Power requirement Projection as per the Five Year Plans. The analysis of power requirement considering the population and the economic growth upto the 15th Five Year Plan i.e. 2031-32. Hence, incorporating the past trend and other major factors, draw the projected power plan using the Excel showing the each Five Year Plan‘s Power target, yearly power target, cumulative growth pattern and Growth rate of power requirement. III. Calculation of various Parameters related to power generation Calculation of cost of power generation per unit of primary and secondary fuel considering their calorific value. Calculation of the fuel requirement to generate the power i.e. how much to be imported and how much can be used from the domestically available coal store. Also, calculating the tariff values to project the revenue from sales of electricity to various State Electricity Boards (SEBs). IV. Study of Long term Capital Requirement for the Power Generation The analysis of debt, equity, earnings and other financial values for the projected future power capacity considering the effects of Inflation, taxes, cost structure, tariffs and other regulations. Hence, prepare a capital planning model using Excel showing the year wise power generation, capital requirement, sales of power, profit, debt and equity. It will show the need of future investment in the power sector. V. Study of Power Sector in developed and Developing countries Study and analysis of the differences between them in terms of functional, funding, technical and regulatory methods, Particularly focusing on China and India and identifying the cause of differences. Also, to recommend the various ways for the Indian Power Sector to Improve on various fronts to achieve same level of efficiency. 9
  • 10.
    MAIN DELIVERABLES  Identification of causes of weak efficiency of Indian Power Sector compared to China and other developed countries.  Study of funding the power projects and Borrowing from various financial agencies like Asian Development Bank, World Bank, Bank Loa n etc.  Analysis of future power capacity addition by NTPC as per the Five year Plans.  Tariff calculation, cost calculation considering the fuel quality and other technical parameters like calorific value, fuel consumption, auxiliary consumption etc.  Capital calculation to meet the future power capacity addition considering the inflation, tax and borrowing issues.  Developing a financial model using Excel showing growth trend, capital requirement, revenue, debt, earnings, equity and profit for each year. MAIN GOALS  Proposals for the improvement of the Indian Power Sector.  Projection for the Power Capacity addition and the Investment needed for that in future.  Financial Model using Excel and drawing the pictorial representation of the results. SURVEY OF LITERATURE For the survey of the literature to know what had been done to meet similar targets satisfying the various criteria, I studied various cases, articles, reports and research papers from Academic Institutes and Industries related to the same situation. POWER PROJECT FINANCING TRENDS Despite the fact that coal-fired power projects are being cancelled at a quickening pace, coal- fi red power is not going away any time soon. The recent global recession has severely disrupted the growth momentum achieved by many developing countries. Although the current economic recovery has bestowed considerable benefits on many industrial nations, it has only reached a few developing countries. In this context, as would be expected, the financial environment for power utilities around the world continues to be difficult. Reflecting both capital shortages and a slowing of demand growth, there have been major reductions in investment programmes in the power sector. As an important instrument for changing the mix of a country's energy consumption; the critical need to improve efficiency and resource utilization; and, perhaps most important, the availability of capital. Over the past few years, the slowing down of economic activity has reduced the growth of electricity demand in most developing countries. However, in some countries — such as China (10.9%), India (6.6%), Indonesia (19%), Pakistan (9%), and Turkey (8%) - the growth of electricity consumption has been constrained by supply and there is a large unsatisfied demand, which has a high economic cost for those countries. Investment patterns and the energy mix  Power systems offer efficient means of using coal, lignite, and gas to distribute energy to a wide range of users. Hydropower, nuclear, and, to some extent, geothermal energy can only be harnessed effectively in the generation of electrical power.  The large scope for this is evidenced by electricity's major share in the energy sector. For many countries, changing the energy sources from which electricity is generated is an essential part of adjusting to the higher price of oil. 10
  • 11.
    World Bank projections have indicated that the cost of imported oil for electric power generation will account for about one third of developing countries' oil imports.  The economics for substitution are particularly attractive in countries that have an abundant supply of indigenous gas. The scope for changing the generation mix depends on the size of the system and the country's specific conditions.  Several countries will continue to rely heavily on oil or expensive hydropower and will be unable to avoid costs of 12 to 24 cents per additional kilowatt-hour, but the use of imported coal is not economical because either power systems are modest in size or the countries are landlocked, raising transportation costs.  Two important considerations are the significant economies of scale in their construction and the fact that for technical and economic reasons they must operate close to their full available capacity. Co-financing arrangements For those World Bank borrowers that can borrow on commercial terms, export credits and commercial banks constitute the most important source of external financing. Under the traditional arrangement for co-financing with commercial banks, the World Bank and a commercial bank enter into separate loan agreements with the borrowing country. Loans from the commercial banks are on market terms and negotiated directly by the banks with the borrower. In an endeavour to strengthen its role as a catalyst for more commercial investment, the World Bank introduced innovative new co-financing instruments. The so- called "B" loan programme was designed to increase the participation of commercial banks in projects assisted by the World Bank. It was intended to supplement the Bank's traditional methods of co-financing with the private sector and, to provide a wider ran.ge of options for structuring-financed operations. Under the "B" loan scheme, three additional options become available that permits the Bank to participate in financing from commercial sources, in addition to making a direct loan, the new options are:  Direct financial participation in the later maturities of a "commercial loan‖  Guarantees of the later maturities of a private loan instead of direct funding  Contingent participation in the later maturities of a commercial loan that, initially, would be financed entirely by commercial lenders. Looking at new possibilities  In-the context of its overall energy lending operations, the Bank is actively looking at the possibilities for nonrecourse or limited recourse financing techniques as a means of mobilizing additional resources for power development.  These techniques allow commercial firms and lenders to finance attractive projects on the basis of the projects' own cash flow, rather than on the basis of an overall guarantee offered by the host government or the project owner. 11
  • 12.
    The required conditions for successful project financing of this nature include a reasonable perception of country and project risks; a strong and internationally recognized project sponsor; preferably an export orientation of the project; and generally a long-term purchase contract. The World Bank's electric power lending  The World Bank has been the largest single international financier of electric power in developing countries. In countries where the power sector is well developed and well managed, a sector loan may be made. An analysis of the projects financed shows that over the past six years there have been a distinct movement away from oil-fired thermal generation towards hydro-generation, with significant activities in transmission, distribution, and rural electrification.  On average. Bank finance covers about 30% of the total project costs. It also helps in strengthening institutions in the power sector — by advising on priorities for system development, management structure, electricity tariffs, financial and technical operating practices, and by enhancing their ability to raise funds for expansion from domestic as well as public or private external sources- other than the Bank. Local currency requirements  The availability of domestic resources also will be a decisive factor in the success or failure of power investment programmes. Many developing countries have difficulty in mobilizing domestic resources for power investment partly for reasons specific to the sector, partly because political pressure keeps rates below appropriate levels, and partly because domestic savings in general are low and financial markets are almost non-existent.  Revenues from power tariffs often covered local investment costs and external borrowings were used to finance foreign exchange requirements.  Investments now being contemplated have longer gestation periods and much higher costs requiring loans with longer maturities than are generally available. Reliance on budget support for financing power investment means that investment often has to be restrained when macroeconomic pressures on the budget become severe.  Inability to raise domestic financial resources has delayed the implementation of power investments in many countries, leading to shortages of power and heavy economic losses due to the disruption of production. Shortage of local currency also hampers maintenance programmes that reduce the output of existing generating plant. Power Projects Finance (PPF) The Power Project Finance (PPF) market, defined as the largest markets, represents an important segment of the total power market in developing countries. Examination of the PPF market shows the following regulatory and financial trends:  A strong commitment by the host government to private power is a key determinant of activity in a country. Most projects have BOO structures and long-term contracts. Other structures and merchant pricing are rare.  There is relatively little private risk debt capital.  Countries with strong domestic capital markets provide a large portion of their own debt requirements  Projects development time is considerably shorter in the countries with private power experience than in countries without it. 12
  • 13.
    PRIVATE POWER FINANCING:PROJECT FINANCE TO CORPORATE FINANCE Limited recourse project financing of power generation projects has been widely promoted as a solution to the intractable problem of getting private credit to a sector dominated by no creditworthy borrowers and public agencies— from the point of view of both those supplying capital and those needing it. In such a scenario project financing of independent power producers (IPPs) may seem the only way to get new capacity fast. In the developing world, however, the public-private partnership in project-financed IPP ventures has been disappointingly slow to produce results. The need for corporate balance sheet support for private power sector investments is gradually being recognized, and the benefits of this shift in financing structure are worth reflecting on because: (I) Balance sheet support by the main partners in an IPP financing offers greater security to lenders and provides easier (and perhaps cheaper) access to long-term debt—critical to sustainable power sector financing given that IPPs typically depend on debt for 60 to 75 per cent of their financing requirements. (II) While equity in limited recourse project finance is almost exclusively private, balance sheet support by IPP sponsors can open access to public equity markets, which are deeper and generally cheaper. (III) Increased corporate balance sheet support is a corollary to the restructuring in the world‘s power sectors. Project Finance is more expensive for an IPP  Project finance implies that the lenders to a project have recourse (or claim) only to the project‘s cash flows and assets. In effect, then, the project is financed ―off the balance sheet‖ of the project sponsors. Such project finance is termed nonrecourse and is at one extreme of the project finance–corporate finance continuum of financing possibilities.  In practice, project finance in developing countries is backed by sponsor or government guarantees provided to give lenders extra comfort. In traditional corporate financing, at the other extreme of the financing continuum, lenders rely on the overall creditworthiness of the enterprise financing a new project to provide them security.  This combination of security, liquidity, and information availability allows debt to be issued at a lower cost than through project finance. Further, because the enterprise‘s overall risk is diversified over all the activities that it is engaged in, the cost of equity is also usually lower.  The financing advantage for both debt and equity makes the overall cost of capital lower for corporate finance. It also has low transaction cost because it avoids the high cost of negotiating the web of carefully structured legal contracts with purchasers and commercial lenders necessary under project financing.  Purchasing utilities weigh the risk that state regulators will disallow investment costs against the perceived lower risk (and lower profits) of purchasing electricity from an IPP, an arrangement in which all costs can be passed through or expensed. Increasing balance sheet support for IPPs As sector unbundling and self-generation expand choice for wholesale and (potentially) retail consumers, and thus increase demand uncertainty, balance sheet support by IPPs will play an important role in sharing demand risk among key participants.  Project developers operate in a fiercely competitive market for international projects. Assuming competitive bidding, the primary source of competitive advantage lies in the ability to find financing at the lowest cost, as differences in technical and operating abilities become virtually indistinguishable among the frontrunners. (Other attributes may, however, predominate in negotiated, non-competitive IPP deals.) 13
  • 14.
    In the competitive international IPP market, several trends indicate that balance sheet support is the preferred means for achieving this cost-of-capital advantage. Project developers are putting their own balance sheets at risk—or those of their parent companies—to raise cheaper debt for projects and to finance their equity contribution. Creating consolidated balance sheets Developers are pooling projects into entities that are then able to raise capital on the strength of a combined balance sheet comprising the ―pooled‖ assets of the different projects. Providers of equity and debt then finance the business of building and operating private generation facilities rather than an individual power plant. Pooling spreads project risk.  For a multinational developer, it also reduces country-specific risk. And for a developer with a few projects already under commercial operation, pooling offers the advantage of an immediate revenue stream for repaying debt and paying dividends.  Pooling has two other benefits. - First, it enables project developers to tap public equity markets—most private project developers finance the equity component of a project privately. - Second, it enables developers to raise cheaper debt on a corporate finance basis.  IPP sponsors that have used this approach include Consolidated Electric Power Asia (CEPA), raised debt and equity in the capital markets on the basis of its corporate strategy of building multiple power plants in Asia. POWER REFORMS – TECHNOLOGICAL AND FINANCIAL PERSPECTIVE The Government is convinced that rapid and self-sustaining growth of power sector and its financial viability is essential for a speedier and sustained socio economic development. Recognizing the need for reforms in the power sector, the Government of India has endeavoured to evolve a national consensus for reforms hence the Electricity Regulatory Commission Act was enacted. The power sector reforms programme endeavours:  To supply electricity to the consumers under the most efficient conditions in terms of quality and cost in order to support the economic development of the State;  To take effective steps to enable the power sector to mobilize, from within the sector, adequate financial resources for financing grid expansion requirements;  To create an operating and regulatory environment conducive to investment and competition so as to foster entry of private participants into power generation, transmission and distribution and to attract the capital and expertise required to support power system up gradation, expansion and service quality improvement. The Electricity Act 2003 is an attempt to introduce competition into the power sector. The Bill envisages transforming the sector from a system of monopoly providers at regulated rates to a system in which different companies compete to provide electricity. Key features are: 1. To disaggregate the functions of generation, transmission and distribution with a view to creating independent profit centres and accountability; 2. Reorganization and restructuring of the State Electricity Boards in accordance with the model, phasing and sequencing to be determined by the respective State Governments (States would have the freedom to retain their Boards until they decide to restructure their industry); 3. States to determine the extent, nature and pace of privatization. (public sector entities may continue if the States find them sustainable); 4. Competition, economy and efficiency to be promoted in the best interests of the consumers and the national economy; 5. Transmission to be separated as an independent function for creation of transmission highways that would enable viable public and private investments in the electricity industry; 14
  • 15.
    6. Facilitation ofprivate investment in transmission to be broadly retained; 7. Present entitlements of States to cheaper power from existing generating stations to remain undisturbed; and Compulsory metering for enhancing accountability and viability; 8. Central and State Electricity Regulatory Commissions to continue broadly on the lines of the Electricity Regulatory Commissions Act, 1998; 9. Special provisions for promoting access to electricity in rural areas and for the economically weaker persons and Stringent provisions to minimize theft and misuse; and 10. Provisions for transition from a State-owned monopoly to a liberalized and competitive industry. Other recent changes include:  Electricity Regulatory Commission  Private Sector Investment in Power Transmission  Limit for Central Electricity Authority (CEA) approval raised  Liberalized Hydro Policy  Mega Power Policy:- The Cabinet approved a new policy for mega-power projects defined as a plant of more than 1000MW). This envisaged the establishment of a Power Trading Corporation; exemption of customs duty on equipment imports and easing administrative controls such as those relating to environmental clearances.  Second Generation Reforms:- Power as a subject falls under the concurrent list and hence is under the jurisdiction of the State Governments. With the Central Government putting in place a series of legislations to usher in reforms in the Power Sector, the onus now lies with the State Governments in the country to initiate and implement reforms in this sector.  Effective Market Monitoring Function for deregulated electricity METHODOLOGY Since, this project is Analysis cum Financial model for the Power sector i.e. NTPC and particular focus is on the analysing the Power Sector issues in developing world particularly focusing on India and China. Along it, to develop a Financial Model for the Capital Planning for the NTPC to meet the Power Generation targets as per the Five Year Plans and propose the ways for the improvement of Indian Power Sector. Therefore, methodology for this project included the following activities: Activity Description Activity – I Study of the status of Indian Power Sector Infrastructure Activity – II Study of the Global Power Sector and Funding pattern of the Power Projects. Activity– III Comparing the Indian and Chinese Power Sector and pointed the learnings for Indian power sector from the China to enhance the efficiency. Activity – IV Capital Budgeting for a Dummy Project using assumptions Activity – V Power Generation target for the India as per the Five Year Plans and the World Bank Report. And Projection of the Capital requirement. Activity – VI Financial Strategies & Fund Raising by NTPC. Activity – VII Calculating the Cost of the Capital i.e. Cost of Debt and Equity funding. Activity – VIII Developing the Capital Budgeting Model Using the Excel. Activity – IX Opportunities and Challenges. Activity – X Conclusion and Suggestions. 15
  • 16.
    STATUS OF THEINDIAN POWER SECTOR Demand and Supply Analysis India ranks 5th in the world in terms of total installed capacity; it is one of the lowest in terms of per capita consumption of power. The Government adopts a system of successive Five Year Plans that set out targets for economic development in various sectors, including the power sector. Still, India has continuously experienced shortages in energy and peak power requirements. According to the Central Electricity Authority's ("CEA") monthly review of the power sector ("CEA Monthly Review") published in March 2011, the total energy deficit and peak power deficit for March 2011 was approximately 7.5% and10.3%, respectively. Power Generation Efficiency Indian power generation are among the least efficient in the world. After comparing these statistics to International Energy Agency (IEA) statistics it is noticed that thermal power generation in both sources is the same. The oil input in thermal power plants was also found to be the same. For coal input a difference was found of 10–12% higher. The reason for this could be different conversion factors to convert from tonne coal to energy. IEA uses e.g. a conversion factor of 18 GJ/tonne coal for India for 2003, while Ministry of Statistics and Programme Implementation(MOSPI) uses a conversion factor of 16.6 GJ/tonne coal based on GCV for 2003 (16.1 GJ/tonne based on NCV, with 0.97 conversion from Gross calorific value (GCV) to Net calorific value (NCV)). This explains the difference in higher coal input in IEA statistics. The Energy and Resource Institute (TERI) gives even lower values for coal input for power generation than; 4.3 vs. 4.5 PJ in 2001. IEA gives 5.0 PJ for 2001. In this analysis we will use the fuel input data for coal (corrected to NCV) from to calculate the energy efficiency for coal-fired power generation. 16
  • 17.
    Weighted average efficiencyof fossil-fired power production GLOBAL POWER SECTOR ANALYSIS 80% of global population lives in developing areas. Of the 6.0 billion populations, in the Organisation for Economic Co-operation and Development (OECD) countries the total number is approximately 1.2 billion. As regards energy consumption, 16% of the global population in the OECD countries would consume, by the year 2030, more than 40% of energy and the balance about 84% of the global population in the non-OECD areas would consume a little less than 60% of the total energy consumed in the world. World electricity generation rose at an average annual rate of 3.7%, greater than the 2.1% growth in total primary energy supply. De-regulation in areas of the global energy markets has led to fierce competition. Now more than ever electricity has to be produced at a lower cost with many countries imposing ever tightening environmental legislation to reduce the impact power generation has on the environment. The enormous challenges are recognised in providing electricity as efficiently as possible and strive to develop technology to meet your needs. Collectively, developing countries use 30% of the world's energy, but with projected population and economic growth in those markets, energy demands are expected to rise 95 %. Overall global consumption is expected to rise 50 % from 2005 to 2030. As mentioned earlier, coal constitutes the most dominant constituent of the energy sector. Different types of coal power plants contribute by 50% to the total global power generation at the end of the time horizon Power Sector Reforms worldwide Many countries are currently working to create more competitive environments for electricity markets in order to promote greater efficiency. These efforts affect  Regulation,  Funding and capital raising,  Industrial structure, and  Ownership. 17
  • 18.
    Regulatory and StructuralChanges  Regulatory changes can lead to the elimination of monopolies and reduction of governmental intervention in the electric power industry.  Reforms include the reduction of price controls and tariff restrictions and the elimination of subsidies. Structural changes are characterized by the division of the industry into its three major functions - generation, - transmission and - distribution and a commitment from governments to ensure that independent producer and other power-related enterprises will have full and fair participation in each of these functions.  Ownership trends include an emphasis on privatization and commercialization to attract private capital from foreign and domestic sources. Privatization and Funding pattern of the Power Projects Many non-OECD countries facing high electricity demand growth favour privatizing their electric power sectors and opening their markets to foreign firms. This approach can free up large amounts of public capital, which can be used instead for social programs. In addition, private ownership allows managerial accountability, market efficiency, and better customer service while reducing government deficits and international debt. The reasons for electric utility privatization are numerous and vary from country to country. Some of the more evident reasons include the following:  Raising revenues for the state through asset sales  Acquiring investment capital  Improving managerial performance  Moving toward market-determined prices  Technology transfer  Reducing the frequency of power shortages  Reducing the cost of electricity to consumers through efficiency gain  Taking advantage of creating national and regional power grids, and Privatization of formerly state-owned electric power assets in developing countries has opened up enormous investment opportunities. For foreign investors, investment in overseas electricity assets offers opportunities to achieve potentially higher returns and, in many cases, to realize greater growth opportunities than are available at home. In many parts of the world, financial capital may be a greater resource constraint than primary energy supplies. It has been estimated that over the period 1993 to 2010 investment to sustain the power generation infrastructure will require from 0.1 to 0.2 per cent of gross domestic product (GDP) in the industrialized countries, 0.6 to 1.1 per cent of GDP in China, and as much as 1.0 to 1.6 per cent of GDP in India. In the industrialized world, restructuring of electricity markets is seen as a way to enhance competition, bringing market forces to bear for the benefit of consumers. In the developing world, privatization is seen as a way to attract foreign capital for investment in the energy infrastructure while preserving public capital for other important projects. Private power is beginning to make large contributions to power sectors in developing countries. Private power is introducing new sources of financing to developing country power sectors, providing new services, and creating competitive power markets. 18
  • 19.
    Nearly two-thirds ofall the capital raised for new private power projects was provided under Project finance structures, in which project cash flows and assets, rather than sponsors balance sheets, provide security to lenders. From a regulatory perspective, a strong commitment to private power is a key determinant of PPF activity i n a country. Structurally power project finance has involved largely build-own-operate (BOO) project structures and long-term contract. Merchant power plants are rare. The vast majority of debt has involved direct finance or credit enhancement from export credit agencies and multilateral development banks. Development times average two to three years, and is less in countries with PPF experience. The private sector uses a variety of mechanisms for managing risks. In half of the projects examined it relied on central government guarantees. In the rest, it relied on alternative mechanisms such as government loans, public insurance, local government support, and strong commitments by utility off-takers. Private power continues to face many challenges in developing countries. Protracted contract renegotiations and a lack of adequate government risk assumption may erode investor confidence and restrain private investments. Continued growth may require greater private debt capital risk taking. The primary drivers for these FDIs have been:  Competition and anti-trust regulations, preventing major acquisitions in the domestic markets.  The opening up of the domestic markets to international players, as a result of the restructuring in a number of countries.  The stagnation of electricity demand in most developed markets, due to improved energy efficiency.  The poor financial health of the power industry in many countries, which has resulted in the opening up of many domestic markets to foreign private investments.  A pressure on profit margins, as a result of increased competition. COMPARISON OF THE CHINESE AND INDIAN POWER SECTOR The comparison of India was made with China because, India, when just independent, was much similar to China in terms of demographics and infrastructure availability. China has surged far ahead of India in its quest to satisfy the demand for power. China and India have similar socioeconomic characteristics but distinct political setups. Unlike other emerging economies, these countries also constitute two huge, unexplored markets for consumer products. Both China and India are more heavily dependent on coal for electricity generation than are the other developing Asian nations. China has been a role model, among the developing countries, in carrying out reforms in various sectors in infrastructure. The Demand – Supply Situation Growth in electricity generation averaged 8% per annum during the last 15 years. Nonetheless, electricity supply did not keep pace with growth in demand. Strong projected growth in electricity demand in China results from two factors.  Increased need for rural electrification.  The Chinese government is working to keep electric power growth in line with economic growth. Energy Consumption Projections for China  If electricity demand grows, as expected, at 8 to 9% per annum, China would need to add about 18-20 GW of capacity per year10.  Even with a growth rate of 7% (low-case scenario), the growth in China‘s power generating capacity will be about 16 GW per year. This still accounts for more than 20% of the world‘s new capacity. 19
  • 20.
    Under the base-case scenario, the projected mix of generating capacity indicates that the share of thermal power will remain stable at about 75-78%. This translates into an addition of about 15,000 MW/year to thermal capacity or an investment of approximately $15 billion/year in thermal power.  More than 90% of this investment will be directed to coal-based power generation. Given the projected huge increase in overall energy usage by 2020 (162 per cent), a massive investment in other energy infrastructure. By 2020 China will be consuming as much electricity as the U.S., although the latter will achieve that level through a modest 33 per cent increase over the 23-year time frame. POWER SECTOR REFORMS IN CHINA The Chinese Ministry of Electric Power (MoEP) began reorganization and it had been completely dismantled now. Along with many other ministries, its commercial and regulatory functions have been divided and now rest in the hands of several different Chinese organizations. State Power Corporation of China (SPCC): As part of the Chinese Government's efforts to "separate government functions from enterprises" the SPCC represents a wholly state-owned investment that controls approximately 80 per-cents of all power assets in China. Encouraging the localization of production is this market has been a key objective of the Chinese Government. SPCC's Main Duties in this Respect are:  Formulating China's electric power development strategies, legislation and policies, including investment policy, technical policy and major energy production and consumption policies.  Formulating unified energy industry planning in collaboration with the State Development Planning Commission and other governmental agencies like CEC.  Supervising the implementation of related national policies, decrees and plans.  Providing services to regional and provincial electric power enterprises. Reform policies adopted by the Chinese Government China has a sound energy / electricity conservation record among developing countries. Various measures to improve the efficiency of electricity use have been introduced in attempts to reduce the need for new generating capacity, and these measures have been successful, as is indicated by the low ratio of 0.86 for the elasticity of growth in electricity demand to GDP growth achieved during the last decade.  Faced with fiscal revenue constraints, the government is now promoting a shift in the energy conservation programs to rely more on market-based incentives and introduce innovative and commercially based contractual and financing mechanisms.  The Government is also encouraging efficient energy use through reliance upon energy price increases.  Significant progress has been made in many ways to simplify the tariff, improve its structure and bring it into line with costs.  Consumer prices for electricity now reasonably reflect economic costs in many provinces as time of use pricing is being done. Tariffs in China's power sector Both Provincial and Central authorities have purview over the formulation and approval of electric power tariff rates. Tariff rate formula and application with regard to the grid system, is an area expected to change with the issuance of new regulations introducing competition into the grid. There are four kinds of tariffs.  State Base Tariff: It is also known as the catalogue price and generally only pertains to older, state-financed plants. 20
  • 21.
    New Plan Tariff: It has a very complex formula and it applies to post-1985-built plants).  Additional Quota Tariff: It varies from province to province and is based on the state government‘s decision. Financing in Chinese Power Sector The International Energy Agency (IEA) estimates China will need to invest 2.765 billion into the industry by 2030 to cope with demand – an estimated one quarter of the total global energy sector investment within that period.  China has its own special set of barriers: investment controls incorporation rules, usury laws, and lending rules, as well as unclear and changing CDM regulations.  All profits from future generation were remitted back to the government. Chinese banks began to provide long term loan.  Foreign direct investment has played a critical role in financing the expansion of China‘s electric power infrastructure and is expected to play an even more important role in the future despite being restricted—for now—to strictly joint ventures involving less than 50 per cent ownership.  Private investors have been involved in developing power projects through three main methods: - Joint ventures (JVs), - Initial public offerings (IPOs) on stock exchanges, and - BOT agreements. Criteria for approval of foreign capital  The current power demand in the proposed region  The financing costs with regards to the international markets  Capability of the project to bear the tariff rate  Projects financial structure  Foreign exchange balancing plan Scope of Chinese power plants to utilise foreign capital  Construction of new thermal (including co-generation) power plants.  Construction of new hydroelectric plants (including pumped storage units).  Construction of new nuclear power stations.  Power generation projects involving renewable energy or new technology.  Expansion of or the technological renovation of an existing power plant. Rolling exploitation mechanism A "rolling exploitation mechanism" means that the income from the first plant does not need to be used for repayment of loans, but can be used for continued development of other power projects. It is being employed for both hydropower and nuclear power to provide financing for new projects. FDI IN CHINA'S POWER SECTOR To reduce chronic electricity shortages and enhance the efficiency of Chinese power plants, China opened its doors to foreign direct investment (FDI). The volume and characteristics of FDI in China's power sector, its impact on energy efficiency, and the factors that limit this impact have the following characteristics:  The volume FDI in China's power sector fell below target during 1995 - 2000 by a substantial margin, most likely because of persistent institutional barriers to FDI. 21
  • 22.
    To avoid the lengthy central government approval process for large plants and to minimize risk, early FDI tended to be in small-scale, gas- and oil-fired plants using imported equipment and located in coastal provinces. However, more recent FDI tends to be in larger coal-fired plants that use more Chinese equipment and tends to be located in the north as well as the east.  FDI in china is likely having a significant positive impact on energy efficiency. Almost a third of the 20 FDI plants in our survey sample use advanced efficiency enhancing generating technologies, and a fifth are cogeneration plants.  Institutional bias in favour of small-scale plants has hampered the contribution of FDI to energy efficiency and Uncertainty associated with the approval process of FDI projects, electricity sector regulation, and the risk of default on power purchase contracts. The institutional arrangements available for FDI in the Chinese power sector are:  Cooperative joint ventures, wholly-owned foreign ventures,  equity joint ventures,  build operate- transfer (BOT) projects,  build-operate-own (BOO) projects,  commercial loans, and  Stock and bond investments in existing Chinese power enterprises LEARNING FOR INDIA Financing of power projects  Rolling Exploitation Mechanism and BOT (Build Operate Transfer)  Prices for the generation from all new plants are now set by contract to cover financing and operating costs, on a plant-by-plant basis, and rolled into the average power tariff. Restructuring of Power Sector Decision and Policy makers  Divesting the amount of decision making closer to the state or province level.  The commercial and regulatory frameworks have been divided amongst various entities capable of doing certain things best.  Structured power monolith, Reforms in the state enterprise and Creation of electricity markets. Directing investments to the adoption of more energy-efficient measures instead of merely increasing the total energy supply will be crucial to meet this challenge.  Energy conservation for both economic and environmental terms by transmitting to the users more realistic and effective price signals. Physical quota systems, financial support, R&D, information dissemination  Setting up large scale plants and discouraging the setting up of small scale plants which won‘t be efficient generators as well as won‘t have adequate capital investment to take pollution control measures. Environmental considerations should be taken into account  Stressing upon using clean coal technologies.  R and D efforts in the development of clean coal technologies. CAPITAL BUDGETING FOR A DUMMY POWER PROJECT A dummy power project was given with the life of 25 years starting from April-2011. Some assumptions for the input values were given by NTPC (shown in the table below). Using these assumptions following parameters were calculated: A. Primary and Secondary Fuel Cost B. Depreciation, return on equity and Operations & Management (O&M) Cost C. Working Capital and Interest on working Capital 22
  • 23.
    D. Term Loanand Interest E. Average fixed cost F. Tariff G. Profit and Loss statement H. Cash Flow statement and NPV, IRR A. Cost of Primary and Secondary Fuel 23
  • 24.
    B. Depreciation, returnon equity and Operations & Management (O&M) Cost 24
  • 25.
    C. Working Capitaland Interest on working Capital 25
  • 26.
    D. Term Loanand Interest 26
  • 27.
  • 28.
  • 29.
    G. Profit andLoss statement 29
  • 30.
    H. Cash Flowstatement and NPV, IRR 30
  • 31.
    From the Table-H, I got the values for capital budgeting as follows: IRR 11.40% WACC 10.41% NPV 160.44 Since, the value of NPV is positive also the value of IRR is more than WACC, so NTPC should accept this project. Cash Flow 1500.00 1000.00 500.00 Rs. Crores 0.00 1 2 3 4 5 6 7 8 9 10 11 12 13 14 15 16 17 18 19 20 21 22 23 24 25 26 27 28 29 -500.00 -1000.00 -1500.00 Time Period Net Cash Flow captial expenditure Gross Cash Accruals Cash from operations cash from invseting cash from financing POWER CAPACITY ADDITION AND CAPITAL REQUIREMENT The low per capita consumption of electricity in India presents significant potential for sustainable growth in the demand for electric power in India. The total energy consumption in India is estimated to grow to approximately 1,280 million tonnes of oil equivalent ("Mtoe") by Fiscal 2030. This implies growth of 3.5% CAGR in India's energy requirement over the next 25-30 years, reflecting the huge potential for investments in the energy sector in India. Projecting the Investment needed to meet the target.  Installed generation capacity to increase by about 60,000 MW (from 125,000 MW to 185,000 MW)  Investment program estimated to cost US$100 billion - Generation – US$60 billion (Rs. 2,70,000 crores) - Transmission & Distribution – US$40 billion (Rs. 1,80,000 crores)  In addition: - About 20,000 MW of existing thermal capacity to be rehabilitated and modernized - Distribution networks to be upgraded and MIS strengthened Power target and capital requirement 31
  • 32.
    FINANCIAL STRATEGIES ANDFUND RAISING BY NTPC Fund Mobilisation Leveraging strong ratios to raise debt at optimal rates: A. Capital Structure  New projects to be financed with Debt equity ratio of 70:30.  Internal accruals sufficient to finance equity portion of the scheduled investment in NTPC  Deployment of equity in Subsidiaries/JVs selectively – preferably with control retention. B. Debt Funding  NTPC has the ―Most Favoured Borrower‖ status due to: - Low gearing and healthy coverage ratios - Debt servicing ability to remain strong due to certainty of revenue based on the cost plus regime.  Long term debt (term loans/bonds) preferred to match project cash flows-to be realised from domestic/international markets.  Projects executed by subsidiaries and JVs to be financed under projects finance route. C. 2010-2011  Total outlay Rs. 22350 crore, Rs. 12818 crore required as debt. For Sources of fund [Exhibit: 9] and Application of fund [Exhibit: 10] 32
  • 33.
    CALCULATION OF COSTOF CAPITAL The Weighted average cost of capital has been calculated as on 31st march 2009. We have taken the current annual report for the calculation i.e. for the financial year ended Mar 2009. The calculation of cost of capital requires the following steps 1) Calculation of Cost of equity 2) Calculation of cost of debt 3) Calculation of cost of retained earnings CALCULATION OF COST OF EQUITY The cost of equity capital for a particular company is the rate of return, both dividend and capital gains, on investment that is required by the company's ordinary shareholders. The returns are expected future returns, not historical returns, and so the returns on equity can be expressed as the anticipated dividends on the shares every year in perpetuity. The cost of equity reflects the opportunity cost of investment for individual shareholders. It will vary from company to company because of the differences in the business risk and financial or gearing risk of different companies. Cost of equity is calculated by using CAPM approach in which: re = rf + (rm ± rf)*β Where, rf = Risk free return (Obtained from 364 days Treasury bill of Government) rm = Average return of market β = Systematic Risk Factor 33
  • 34.
  • 35.
    Market risk premium It is the excess of market return over the risk free return. We have calculated the Market return Using SENSEX values for the last 5 yrs. The market return is approximately 26.19% CAPM Model Rf = 4.45% Rm = 26.19% Beta (NTPC) =0.76 Cost of equity = Ke Ke = Rf + β (Rm-rf) Ke = 4.45+0.76(26.19-4.45) Ke = 20.97% Hence the cost of equity is calculated as 20.97% CALCULATION OF COST OF THE DEBT The cost of Debt has been calculated as follows: DEBT COMPONENT WEIGHTS COST WEIGTH X COST 10.00% Secured Non-Convertible 3000 3000/89696 10.00% 0.0033 Taxable Bonds of Rs. 10,00,000/- =0.033 each with five equal Separately Transferable Redeemable Principal Parts (STRPP) redeemable at par at the end of the 6th year and in annual instalments thereafter up to the end of 10th year respectively from 5th September 2001 9.55% Secured Non-Cumulative Non-Convertible 6750 6750/89696 9.55% 0.0072 Taxable Redeemable Bonds of Rs. 10,00,000/- each =0.075 redeemable at par in ten equal annual instalments commencing from the end of 6th year and up to the end of 15th year respectively from 18th April 2002 9.55% Secured Non-Cumulative Non-Convertible 6750 6750/89696 9.55% 0.0072 Taxable Redeemable Bonds of Rs. 10,00,000/- each =0.075 with ten equal Separately Transferable Redeemable Principal Parts (STRPP) redeemable at par at the end of the 6th year and in annual instalments thereafter up to the end of 15th year respectively from 30th April 2002 8.00% Secured Non-Cumulative Non-Convertible 1000 1000/89696 8.00% 0.0009 Redeemable Taxable Bonds of Rs. 10,00,000/- each =0.011 redeemable at par on 10th April 2018 8.48% Secured Non-Cumulative Non-Convertible 500 500/89696 8.48% 0.0005 Redeemable Taxable Bonds of Rs. 10,00,000/- each =0.006 redeemable at par on 1st May 2023 5.95% Secured Non-Cumulative Non-Convertible 5000 5000/89696 5.95% 0.0033 Redeemable Taxable Bonds of Rs. 10,00,000/- each =0.056 35
  • 36.
    with five equalSeparately Transferable Redeemable Principal Parts (STRPP) redeemable at par at the end of 6th year and in annual instalments up to the end of 10th year respectively from 15th September 2003 7.50% Secured Non-Cumulative Non-Convertible 500 500/89696 7.50% 0.0004 Redeemable Taxable Bonds of Rs. 10,00,000/- each =0.006 redeemable at par on 12th January 2019 7.552% Secured Non-Cumulative Non-Convertible 5000 5000/89696 7.552% 0.0042 Redeemable Taxable Bonds of Rs. 20,00,000/- each =0.056 with twenty equal Separately Transferable Redeemable Principal Parts (STRPP) redeemable at par semi- annually commencing from 23rd September 2009 and ending on 23rd March 2019 7.7125% Secured Non-Cumulative Non-Convertible 10000 10000/89696 7.7125% 0.0086 Redeemable Taxable Bonds of Rs. 20,00,000/- each =0.111 with twenty equal Separately Transferable Redeemable Principal Parts (STRPP) redeemable at par semi- annually commencing from 2nd August 2010 and ending on 2nd February 2020 8.1771% Secured Non-Cumulative Non-Convertible 5000 5000/89696 8.1771% 0.0046 Redeemable Taxable Bonds of Rs. 20,00,000/- each =0.056 with twenty equal Separately Transferable Redeemable Principal Parts (STRPP) redeemable at par semi- annually commencing from 2nd July 2011 and ending on 2nd January 2021 8.3796% Secured Non-Cumulative Non-Convertible 5000 5000/89696 8.3796% 0.0047 Redeemable Taxable Bonds of Rs. 20,00,000/- each =0.056 with twenty equal Separately Transferable Redeemable Principal Parts (STRPP) redeemable at par semi- annually commencing from 5th August 2011 and ending on 5th February 2021 8.6077% Secured Non-Cumulative Non-Convertible 5000 5000/89696 8.6077% 0.0048 Redeemable Taxable Bonds of Rs. 20,00,000/- each =0.056 with twenty equal Separately Transferable Redeemable Principal Parts (STRPP) redeemable at par semi- annually commencing from 9th September 2011 and ending on 9th March 2021 9.37% Secured Non-Cumulative Non-Convertible 5000 5000/89696 9.37% 0.0052 Redeemable Taxable Bonds of Rs.70,00,000/- each with =0.056 fourteen Separately Transferable Redeemable Principal Parts (STRPP) redeemable at par semi-annually commencing from 4th June 2012 and ending on 4th December 2018 36
  • 37.
    9.06% Secured Non-CumulativeNon-Convertible 5000 5000/89696 9.06% 0.0051 Redeemable Taxable Bonds of Rs.70,00,000/- each with =0.056 fourteen Separately Transferable Redeemable Principal Parts (STRPP) redeemable at par semi-annually commencing from 4th June 2012 and ending on 4th December 2018 11.25% Secured Non-Cumulative Non-Convertible 3500 3500/89696 11.25% 0.0044 Redeemable Taxable Bonds of Rs.10,00,000/- each =0.039 redeemable at par in five equal annual instalments commencing from Nov 2019 and ending on Nov 2023 11% Secured Non-Cumulative Non- 10000 10000/89696 11% 0.0122 Convertible Redeemable Taxable Bonds of =0.111 Rs.10,00,000/- each redeemable at par on 21st November 2018 8.65% Secured Non-Cumulative Non-Convertible 5500 5500/89696 8.65% 0.0053 Redeemable Taxable Bonds of Rs.10,00,000/- each =0.061 redeemable at par on 4th February 2019 Foreign currency term loans 7180 7180/89696 0.080 =0.080 others 16 16/89696 0.0002 =0.0002 COST OF DEBT= 0.1621= 16.21% Therefore, the cost of debt has come out to be 16.21% CALCULATION OF COST OF RETAINED EARNINGS Cost of retained earnings is the residual of an entity's earnings over expenditures, including taxes and dividends that are reinvested in its business. The cost of these funds is always lower than the cost of new equity capital, due to taxes and transactions costs. Therefore, the cost of retained earnings is the yield that retained earnings accrue upon reinvestment. There are basically three approaches to calculate the cost of retained earnings. One way is CAPM (Capital Asset Pricing Model). Another way is the bond yield plus risk premium approach, in which we take the interest rate on the company's own long term debt and then add between 5% and 7% which is more of a kind of guessing and thus is not very accurate. A third way is the discounted cash flow method, in which we divide the dividend by the price of stock and add the growth rate. It again involves a lot of approximation. Thus in order to get the most accurate fit we have utilized the CAPM approach for calculating the cost of retained earnings. This entails calculating the cost of capital using the CAPM approach. We first estimate the risk-free rate (Rf) as well as the market rate of return (Rm). The next step is to estimate the company‘s beta (β), which is an estimate of the stock‘s risk. Inputting these assumptions into the CAPM equation, we can then calculate the cost of retained earnings which is listed as follows- 37
  • 38.
    Cost of retainedearnings = Rf + β*(Rm - Rf) The main difference between the cost of equity and cost of retained earnings is the floatation costs. Since, flotation cost is not available for this calculation; we will take cost of retained earnings as equal to cost of equity. Cost of equity we have already calculated above using the CAPM, which is given by the following equation: Cost of Retained Earnings = 4.45+0.76(26.19-4.45) Cost of retained earnings = 20.97% CALCULATION OF WEIGHTED AVERAGE COST OF CAPITAL After obtaining the costs of various sources, the total cost of capital to the company would be the weighted average cost of capital. In the weighted average cost method, weights are assigned to each source, depending on the proportion they contribute in the overall capital structure. Depending on that, the cost is multiplied by that weight, to arrive at weighted cost. Then all these weighted costs are added together to achieve at the weighted average cost of capital, which is the actual cost of capital to the company. Also to take the part of capital assigned by each source, market value is taken rather than the book value. This is to consider the market risks associated with various types of costs, like shares etc. The following table shows the proportion of each source to the capital structure, its cost and weights. Weighted Average Cost of Capital = ∑ W i*Cost i Where, Wi is weight assigned to ith Cost, where costs are of debt, equity, preference shares and retained earnings. Substituting the values in the above formula, from the table we get. Weighted Average Cost of Capital = (0.124*20.97) + (0.135*16.21) + (0.741*20.97) Weighted Average Cost of Capital = 0.026 + 0.022 + 0.155 = 0.203 or 20.3% From the above calculations we can see that the cost of capital of NTPC LTD. comes out to be 20.3%. CAPITAL BUDGETING MODEL USING THE EXCEL As per the additional Power capacity requirement and the investment needed to meet the target. First, I had to consider some of the assumptions for the input parameters as per the industry standard and the regulations in force. On the basis of these assumptions as input parameters, First, I calculated various costs related to: Fuel efficiency, Operational efficiency and Functional efficiency. Finally for Capital Budgeting analysis, I have considered two cases considered- A. GDP growth rate is 8% B. GDP growth rate is 9% 38
  • 39.
  • 40.
    1000000 Power Requirement 800000 Power in MW 600000 400000 200000 0 1 2 3 4 5 6 7 8 9 10 11 12 13 14 15 16 17 18 19 20 21 Time Period Addional power requirement(per year) cummulative power requirement Financial Ratios 2.50 2.00 1.50 Ratios 1.00 0.50 0.00 1 2 3 4 5 6 7 8 9 10 11 12 13 14 15 16 17 18 19 20 21 Time Period Debt to Assets ratio Equity to asset ratio Debt to Equity ratio 40
  • 41.
  • 42.
    Power Requirement 1500000 Power in MW 1000000 500000 0 1 2 3 4 5 6 7 8 9 10 11 12 13 14 15 16 17 18 19 20 21 Time Period Additional Power Per year Cummulative Power amount Financial Ratios 2.50 2.00 1.50 Ratios 1.00 0.50 0.00 1 2 3 4 5 6 7 8 9 10 11 12 13 14 15 16 17 18 19 20 21 Time Period Debt to Asset ratio Equity to asset ratio Debt to Equity Ratio 42
  • 43.
    CHALLENGES AND OPPORTUNITIESFOR NTPC  Considering the existing supply-demand gap and the expected increase in per capita consumption (in view of the overall GDP growth targets for the economy), the 16th Electricity Power Survey has projected a peak load demand of 157,107 MW and energy demand of 975 billion kilowatt-hours by the end of March 2012 (i.e., end of the 11th Plan).  To meet this projected growth in peak demand and account for transmission and distribution system losses, India will require 212,000 MW of generating capacity by 2012.  To accomplish this ambitious goal, both the public and private sector will be needed to substantially contribute to generation and high-voltage transmission capacity.  Given the limited SEB resources and limited success of independent power producers in achieving financial closure of projects, the onus of adding to the country‘s generation capacity rests largely with NTPC.  NTPC‘s ability to develop and construct large projects reasonably within budget and on time is fundamental to India‘s economic growth targets.  The focus of power sector reforms in the past decade has been on reforming the state regulatory framework and improving the state transmission and distribution networks. On these accounts, moderate progress has been made.  However, in the process, power generation capacity and interstate transmission investment programs have continued to suffer from relatively inadequate attention. Capacity additions have been made, but not enough to meet demand.  Private sector investment in generation to complement public expenditures has been very limited. Recent announcements by the Government to promote the ultra-mega power projects (a series of 4,000 MW power generation complexes to be awarded through competitive bidding by the end of 2006) recognize this on-going challenge.  The Government is also undertaking plans through Powergrid to develop a national grid by 2012, which will involve construction of 60,000 kilometres of high voltage lines to evacuate 100,000 MW of power from new generating stations.  Implementation of the 2003 Electricity Act could result in the development of a more competitive market for power in India, but the challenge will be to sustain the pace of national and state reform and the relative financial recovery of the sector.  The Electricity Act has opened up several opportunities for existing power sector players such as NTPC, including direct supply to large customers, retail supply, distribution, power trading, etc.  In such a competitive environment, NTPC will continue to benefit from its extremely competitive tariffs, multi-location facilities (and diverse customer base, reducing the credit risk of any one particular off taker), and the ability to sell directly to creditworthy bulk consumers who are allowed open access. RESULTS As per the objectives and goals mentioned earlier, I got the following results:  Indian power sectors needs to bring several reforms from Operational, Functional and Human resource to Financing of the Power Projects.  The given dummy project for capital budgeting gives the positive NPV as well as IRR is more than the WACC, hence that project should be accepted, and still there are some risks that have to be incorporated in analysis like Political, Environmental and Social before actually deciding to implement the project.  Weighted average cost comes around 20.30% for financing the power project. 43
  • 44.
    As per demand of power and needed investment projection (Section: POWER CAPACITY ADDITION AND CAPITAL REQUIREMENT), India need to encourage FDI and private participation to meet the huge fund requirement. And should take it as the opportunity due to certainty of returns.  Further, due to limited availability of fossil fuels like Oil and Coal, Indian Power Sector also need to look for alternate and viable options considering the environmental consequences as the long term measures towards the all-around development CONCLUSION AND SUGGESTIONS India targets 9 – 10% economic growth rate in a sustainable manner over next 10-15 years. Adequate availability of energy would be sine–qua–non for this objective to materialize. Substantial expansion of capacities in coal, petroleum, gas and electricity is, therefore, the thrust of the Government policies and programmes. Ultimate goal is to develop these markets and facilitate, through various policy initiatives, their matured functioning in a competitive manner. Skilful development of road maps to reach the goal is a challenge. During the period of transition, therefore, regulatory interventions to harmonize the interests of investors, developers and consumers, is an approach, which is being pursued by various energy groups. In most cases, development of energy sector, in various segments, has happened under government-controlled organizations. Over last 10-15 years, private investments are being encouraged, particularly in petroleum, natural gas and power. While India is fully committed to develop and expand its energy markets, it is equally committed to ensure environmental safeguards. Using latest cost effective technologies in all the energy segments forms an important part of policy and strategy. Greater corporate finance support will make it possible to raise private capital for independent power financing from wider, deeper, and cheaper sources. But innovative strategies will be required from governments, lenders, investors, and power sector enterprises alike. The following strategies are worth considering:  Encourage the formation of large, well-capitalized independent generation companies. Purely private and quasi-private variants of the Huaneng merchant generation model in China might be workable in large power systems. Healthy competition should be engendered through prudent regulatory reviews of the market power of the IPP in a particular system.  Encourage divestiture of commercially operating (and perhaps underperforming) generation plants by incumbent utilities to IPP developers. These sales should be conditional on the purchaser‘s commitment to making specified investments. By making positive revenue streams available to IPP developers immediately, such transactions would give them the financial base to invest in multiple plants.  In IPP prequalification under competitive bidding, give greater weighting to IPP developers with businesses listed on a stock exchange and to those with well- capitalized balance sheets. The strategic goals of publicly held entities are likely to be more transparent and longer term because of these entities‘ obligations to public shareholders.  Encourage project sponsors to use balance sheet support for subordinated debt and quasiequity portions of the project financing plan in order to increase corporate financing. This strategy would ease the overall financing costs of projects and could be a transitional strategy for meeting the huge financing needs for IPPs in developing countries. 44
  • 45.
    Appendix A Exhibit: 1 45
  • 46.
  • 47.
    Exhibit: 4 Maharatna Status-More power to empower 47
  • 48.
    Exhibit: 5 Exhibit: 6 Operational performance 48
  • 49.
  • 50.
  • 51.
  • 52.
  • 53.
  • 54.
  • 55.
    Appendix B CASE LET- NTPC: CURRENT STATUS, FUTURE DEMANDS AND INVESTMENT NEEDED On May 5th, 2011, a hot day, as it usually it happens in Delhi or other North Indian Places during summer season, Power Management Institute (PMI), management training wing of National Thermal Power Corporation (NTPC) at Noida (Uttar Pradesh, India) had got new interns for their MBA training at NPTC from IIT Kharagpur were coming to have their first glimpse of NTPC and future corporate life. All people were informed to report to Prof. Dash, a senior and very renowned faculty at PMI Noida. After sometime, Prof. Dash called everybody and gave short introduction of self, the PMI (NPTC) and the various projects in Indian Power Sector being carried out. Later, he asked everybody to give their details about profile and background knowledge before asking about the choice of projects. Arvind Mahor, an intern among them, told of his profile as finance and expressed his desire to work in Capital Budgeting and Capital Structuring at Power Projects. Prof. Dash asked him some questions in the area of Corporate Finance and discussed with him about the demand and supply of power scenario in India and focused on the 12th Five Year Plan and its target by 2017 in energy sector. He told him to carry out with the project in “Capital Budgeting, Capital Planning and Comparative study of Power Sector focusing on China and India and proposing the ways for the improvements”. INDIAN POWER SECTOR STATUS The power sector in India is mainly governed by the Ministry of Power. As far as generation is concerned it is mainly divided into three sectors these are Central Sector, State Sector, and Private Sector. Due to India‘s economic rise, the demand for energy has grown at an average of 3.6% per annum over the past 30 years. At the end of April 2011, the installed power generation capacity of India stood at 174361.40MW. The total thermal capacity, including gas stations and diesel generation accounts for about 64.27% of installed capacity of the country followed by hydro capacity at 23.13%. Nuclear stations account for 2.86% and the balance 9.74% is contributed by Renewable Energy Sources [Exhibit: 1]. Still, Power Sector Units (PSUs) are the measure players, NTPC is one of them. PROFILE OF NTPC NTPC Limited (formerly known as National Thermal Power Generation Limited), India's largest power company, was set up in 1975. It has emerged as an „Integrated Power Major‟, with a significant presence in the entire value chain of power generation business. NTPC is a Government-owned entity with 89.5% of its paid-up capital contributed by the Government and the balance of 10.5% being held with foreign institutional investors, financial institutions, banks, and the general public. It plans to be a 75,000 MW company by 2017. NTPC is primarily involved in constructing and operating power stations. It is among the world‘s largest and most efficient power generation companies. NTPC has installed capacity of 29,394 MW. It has  15 coal based power stations (23,395 MW),  7 gas based power stations (3,955 MW) and  4 power stations in Joint Ventures (1,794 MW). 55
  • 56.
    NTPC is pursuingexpansion of its business activities into hydroelectric generation, coal mining, gas exploration, and participation in the liquefied natural gas value chain, which supplements and supports its core power generation activities. PROJECT DETAILS This project had three parts. In first part, some assumptions were given for the input values like project life, fuel cost, land cost, financial parameters, efficiency etc. for a dummy project that NTPC is planning to implement. In this part he was to calculating Capital Budgeting parameters like NPV and IRR considering the risk factors to determine the financial implications of the project. Second part was about to analyse the global Power sector Practices both in developed and developing countries particularly focusing on China‘s Power Sector growth trend, in hence proposing the various ways for operational and functional efficiency improvement, financing pattern like FDI, Private participation etc. and other reforms considering the regulatory norms, environmental effects etc. for the Indian Power Sector. Finally, to project the Power demand and capital requirement year-on-year basis as per the Five Year Plans, past track record and study reports from the various organisations like World Bank, private consulting firms, planning commission etc. and prepare the financial model using Excel tool depicting the visual representation in the forms of graphs and tables. GLOBAL POWER SECTOR TRENDS World electricity generation rose at an average annual rate of 3.7%, greater than the 2.1% growth in total primary energy supply. The share of fossil fuels in the overall fuel mix for electricity generation is in general more than 50–60%. From the fossil fuels, coal is most frequently used [Exhibit: 5]. De-regulation in areas of the global energy markets has led to fierce competition. The enormous challenges are recognised in providing electricity as efficiently as possible and strive to develop technology to meet your needs. Collectively, developing countries use 30% of the world's energy, but with projected population and economic growth in those markets, energy demands are expected to rise 95 %. Overall global consumption is expected to rise 50 % from 2005 to 2030. Many non-OECD countries facing high electricity demand growth favour privatizing their electric power sectors and opening their markets to foreign firms. FUNDING PATTERN OF THE POWER PROJECTS In many parts of the world, financial capital may be a greater resource constraint than primary energy supplies. It has been estimated that over the period 1993 to 2010 investment to sustain the power generation infrastructure will require from 0.1 to 0.2 per cent of GDP in the industrialized countries, 0.6 to 1.1 per cent in China, and as much as 1.0 to 1.6 per cent in India [Exhibit: 4]. Nearly two-thirds of all the capital raised for new private power projects was provided under Project finance structures, in which project cash flows and assets, rather than sponsors balance sheets, provide security to lenders. Structurally power project finance has involved largely build-own-operate (BOO) project structures and long-term contract. Merchant power plants are rare. The vast majority of debt has involved direct finance or credit enhancement from export credit agencies and multilateral development banks. The private sector uses a variety of mechanisms for managing risks but main is relying on central government. 56
  • 57.
    LESSON FOR INDIA Financingof power projects: Prices for the electricity produced from all new power plants are now set by contract to cover financing and operating costs, on a plant-by-plant basis, and rolled into the average power tariff. Encourage the FDI like China by Joint ventures (JVs), Initial public offerings (IPOs) on stock exchanges, Build-Operate-Transfer (BOT) agreements, simultaneously, implement "rolling exploitation mechanism". Restructuring of Power Sector Decision: India should divest the amount of decision making closer to the state or province level, structure the power monolith and create the power markets. Along it, should investment in energy-efficient measures, energy conservation for both economic and environmental terms, R&D and clean energy. DEMAND AND SUPPLY STATUS Rapid growth of the economy places a heavy demand on electric power. The demand for electricity has consistently exceeded the supply, and the demand-supply gap has been widening. The per capita power consumption in India is 733.54KWh/yr, which is very minimal as compared to global average of 2340KWh/yr. In fiscal 2010, peak energy deficit was 12.7% and total energy deficit was 10.1%. The total demand for electricity in India is expected to cross 950,000 MW by 2030. Peak load demand, however, increased by 8.52% whereas peak supply grew by 7.6 % resulting in raising peak load deficit to 12.7% in 2009-10 from 11.9 % in the previous year [Exhibit: 2]. Central Electricity Authority in its 17th Electric Power Survey (EPS) has projected that in order to completely wipe off the energy deficit, the energy requirement at the power station bus bar would be of the order of 968.659 Billion Units in 2011-12 The Indian government has set an ambitious target to add approximately 78,000 MW of installed generation capacity by 2012. POWER GENERATION EFFICIENCY After comparing these statistics to International Energy Agency (IEA) statistics it is noticed that Indian Power generation among the lease efficient. The biggest indicator of a poor track record is the inability to meet targets on the power generation capacity additions [Exhibit: 3]. PROJECTION OF THE DEMAND AND INVESTMENT [Exhibit: 6] FINANCIAL STRATEGIES AND FUND RAISING BY NTPC NTPC is leveraging strong ratios to raise debt at optimal rates. New projects to be financed with Debt equity ratio of 70:30. NTPC is maintaining sufficient internal accruals to finance equity portion of the scheduled investment and deploying equity in Subsidiaries/JVs selectively – preferably with control retention. Long term debt (term loans/bonds) is preferred to match project cash flows-to be realised from domestic/international markets. Projects executed by subsidiaries and JVs to be financed under projects finance route. RESULTS The results for the capital budgeting of dummy project came out as: WACC = 10.41% IRR = 11.40% NPV = 160.44 Rs. And capital investment in term of equity and debt was calculated at GDP rate of 8% and 9%. 57
  • 58.
  • 59.
    Exhibit: 4 Exhibit: 5 Exhibit: 6 Exhibit: 7 59
  • 60.
    REFERENCES: Books & Papers: 1.A Comparative study of Infrastructure in India and China With focus on the Power Sector- Indian Institute Of Management Ahmedabad 2. NTPC 6th investors meet Mumbai document. 3. POSITION PAPER ON THE POWER SECTOR IN INDIA: Department of Economic Affairs Ministry of Finance Government of India 4. INDIA POWER SECTOR: CHALLENGES & INVESTMENT OPPORTUNITIES, by: Salman Zaheer Lead Energy Specialist, The World Bank 5. National Thermal Power Corporation Motilal Equity Research paper issue 13 May, 2005 6. NTPC Annual Reports 7. NTPC Balance Sheet 8. NTPC Income statement 9. Innovation in China‘s Energy Sector, By: Valerie J. Karplus 10. Foreign Direct Investment in China's Power Sector: Trends, Benefits and Barriers, By: Allen Blackman Xun Wu 11. Power Finance, By: Peter Bosshard, Published by: South Asia Network of Dams, Rivers and People 12. Enhancing Global Competitiveness by Reforming Power Sector - A Case Study of India, By: Rajesh Gangakhedkar 13. The Private Sector and Power Generation in China, By: World Bank 14. ‗Think Bric‘ China By: KPMG 15. Foreign Direct Investment in China's Power Sector: Trends, Benefits and Barriers By: Allen Blackman and Xun Wu 16. Financing Energy Efficiency in China, By: William Chandler and Holly Gwin 17. India Energy Handbook By: PSI Media Inc, Las Vegas, Nev (USA) 18. Renovation of coal-fired power plants in China By: JCOAL 19. Independent Equity Research NTPC Ltd. By: CRISL 20. Economics of power generation with UCG By: NTPC 21. ELECTRICITY PRICES IN INDIA By: Pierre Audinet, Desk Officer for South Asia and Korea, Office of Non-Member Countries 22. Energy and resources in India: Post Budget Analysis By: Srinivas Gadkari, leading Finance and Energy professional from Mumbai 23. Hydro Power Vs Thermal Power: A Comparative Cost-Benefit Analysis By: Adesh Sharma, AIPL (Power Sector), India 24. INDIA – Power Sector: Emerging Developments & Critical issues 25. India Power Sector Reforms Update Issue III _ May 2002 26. INDIA POWER SECTOR: CHALLENGES & INVESTMENT OPPORTUNITIES 27. Indian Power Sector By: Infrastructure Leasing & Financial Services 28. Ministry of Power- Executive summary Web: http://indianpowersector.com/ http://www.ntpc.co.in http://www.sciencedirect.com/science/article/pii/S0301421507000213#secx20 www.powerprojectfinancing.com www.frost.com/prod/servlet/cpo/33668790 www.cercind.gov.in www.powermin.nic.in 60