Embed presentation
Download to read offline






















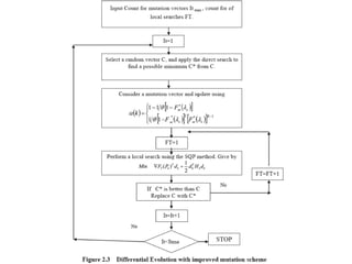
This document discusses the extension of serial and parallel scheduling procedures to accommodate fuzzy time parameters in worker compensation schemes and task priority schemes. It introduces the concept of task importance through three properties: soft deadline, hard deadline, and penalty cost. Additionally, it proposes a method using a DE algorithm with an improved mutation scheme to address deadline issues.





















