Embed presentation
Download to read offline

















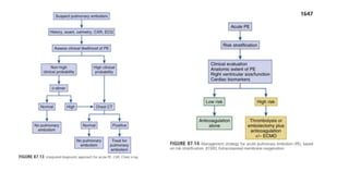
This document discusses acute pulmonary embolism, including its clinical features, diagnosis, and management. It presents pulmonary embolism as a blockage in the lungs caused by blood clots that can be life-threatening. Diagnosis involves tests like a CT scan or lung scan to detect clots, while treatment focuses on anticoagulant drugs to prevent further clotting as well as other procedures in severe cases. Managing the condition requires identifying risk factors, diagnosing properly, and providing appropriate treatment to resolve symptoms and reduce long-term complications.
















