DỊCH VỤ VIẾT THUÊ ĐỀ TÀI TRỌN GÓI ZALO/TELEGRAM : 0934.573.149
TẢI FLIE TÀI LIỆU – LUANVANTOT.COM
TRƯỜNG ĐẠI HỌC SƯ PHẠM KỸ THUẬT VINH
KHOA CÔNG NGHỆ THÔNG TIN
BỘ MÔN CÔNG NGHỆ PHẦN MỀM
----------------***--------------
ĐỒ ÁN MÔN HỌC
MÔN HỌC
LẬP TRÌNH ỨNG DỤNG WEB VỚI PHP
Tên đề tài: Xây dựng Website bán hàng giày dép qua mạng
Sinh viên: Võ Thị Linh
Lớp: CĐKT Tin K37
Giáo viên hướng dẫn: Ths. Nguyễn Thị Lan Anh
Nghệ An, ngày 04 tháng 04 năm 2023
DỊCH VỤ VIẾT THUÊ ĐỀ TÀI TRỌN GÓI ZALO/TELEGRAM : 0934.573.149
TẢI FLIE TÀI LIỆU – LUANVANTOT.COM
TRƯỜNG ĐHSPKT VINH
KHOA CNTT
BỘ MÔN CÔNG NGHỆ PHẤN MỀM
CỘNG HÒA XÃ HỘI CHỦ NGHĨA VIỆT
NAM
Độc Lập-Tự Do-Hạnh Phúc
PHIẾU GIAO ĐỒ ÁN MÔN HỌC
MÔN HỌC:LẬP TRÌNH ỨNG DỤNG WEB VỚI PHP
Nhóm Sinh Viên:
Stt Họ Và Tên SĐT Email
1 Võ Thị Linh 0965836067 linhxiuvoktv@gmail.com
Lớp: CĐ Tin K37 Cao đẳng Công Nghệ Thông Tin Khóa 37
Ngày giao đề tài: 25/03/2023 Ngày hoàn thành: 04/04/2023
1. Tên đề tài:
“Xây dựng Website bán hàng giày dép qua mạng”
2. Yêu cầu
- Hiển thị danh sách các mặt hàng theo từng loại bao gồm:
+ Sản phẩm dành cho nữ.
+ Sản phẩm dành cho nam
- Cho phép tìm kiếm thông tin một mặt hàng hoặc một loại hàng.
- Khách hàng tự đăng ký thông tin của mình để trở thành khách hàng của công ty.
- Cho phép khách hàng tự cập nhật vắn đề mua hàng.
- Cập nhật hàng hóa nhà cung cấp, nhân viên, tin tức.
- Xử lý các đơn hàng của khách hàng.
3. Báo cáo và chương trình:
-Báo cáo và thuyết minh trình bày theo mẫu
-Chương trình ghi vào đĩa CD để nạp.
TỔ TRƯỞNG BỘ MÔN GIÁO VIÊN HD NHÓM SV THỰC HIỆN
DỊCH VỤ VIẾT THUÊ ĐỀ TÀI TRỌN GÓI ZALO/TELEGRAM : 0934.573.149
TẢI FLIE TÀI LIỆU – LUANVANTOT.COM
3.PHẦN THEO DÕI QUÁ TRÌNH THỰC HIỆN ĐỒ ÁN
Ngày kiểm tra Tiến độ công việc Nhận xét của GVHD Chứ ký của GVHD
4.Đồng ý cho bảo vệ hay không đồng ý:
……………………………………………………………………………………………
…………………………………………………………………………………
Nghệ An, Ngày tháng năm 2023
Giáo viên hướng dẫn
(Ký ghi rõ họ tên )
DỊCH VỤ VIẾT THUÊ ĐỀ TÀI TRỌN GÓI ZALO/TELEGRAM : 0934.573.149
TẢI FLIE TÀI LIỆU – LUANVANTOT.COM
NHẬN XÉT CỦA GIÁO VIÊN HƯỚNG DẪN
………………………………………………………………………………………
………………………………………………………………………………………
………………………………………………………………………………………
………………………………………………………………………………………
………………………………………………………………………………………
…………………………………
Vinh, Ngày 1 tháng 1 năm 2013
Giáo viên hướng dẫn
(Ký ghi rõ họ tên )
NHẬN XÉT CỦA GIÁO VIÊN CHẤM
………………………………………………………………………………………
………………………………………………………………………………………
………………………………………………………………………………………
………………………………………………………………………………………
………………………………………………………………………………………
…………………………………
Vinh, Ngày 1 tháng 1 năm 2013
Giáo viên hướng dẫn
(Ký ghi rõ họ tên )
Đồ án môn Lập trình ứng dụng Web với PHP – Đề tài Shop bán hàng giày dép
Sinh viên: Võ Thị Linh GVHD: ThS. Nguyễn Thị Lan Anh
1
MỤC LỤC
MỤC LỤC...................................................................................................................1
LỜI NÓI ĐẦU ............................................................................................................2
CHƯƠNG I – KHẢO SÁT VÀ PHÂN BÀI TOÁN ..................................................3
I – PHÂN TÍCH YÊU CẦU ĐỀ BÀI .........................................................................3
1. TÊN ĐỀ TÀI..........................................................................................................3
2. CHỨC NĂNG........................................................................................................3
CHƯƠNG II – THIẾT KẾ HỆ THỐNG ....................................................................3
II – PHÂN TÍCH VÀ THIẾT KẾ HỆ THỐNG..........................................................4
1. KHẢO SÁT HIỆN TRẠNG VÀ XÂY DỰNG HỆ THỐNG MỚI ...................4
2. PHÂN TÍCH HỆ THỐNG...................................................................................5
CHƯƠNG III – XÂY DỰNG HỆ THỐNG..............................................................15
I – CÀI ĐẶT CHƯƠNG TRÌNH..............................................................................15
II – GIAO DIỆN VÀ MÃ LỆNH..............................................................................16
1.MỘT SỐ GIAO DIỆN PHẦN KHÁCH HÀNG................................................16
2.MỘT SỐ GIAO DIỆN PHẦN QUẢN TRỊ........................................................22
CHƯƠNG IV – CÁC KẾT QUẢ NGHIÊN CỨU ĐẠT ĐƯỢC..............................29
I – KẾT QUẢ............................................................................................................29
II – HƯỚNG PHÁT TRIỂN .....................................................................................29
KẾT LUẬN...............................................................................................................30
Đồ án môn Lập trình ứng dụng Web với PHP – Đề tài Shop bán hàng giày dép
Sinh viên: Võ Thị Linh GVHD: ThS. Nguyễn Thị Lan Anh
2
LỜI NÓI ĐẦU
Cùng với sự phát triển không ngừng về kỹ thuật máy tính và mạng điện tử, công
nghệ thông tin cũng được những công nghệ có đẳng cấp cao và lần lượt chinh phục hết
đỉnh cao này đến đỉnh cao khác. Mạng Internet là một trong những sản phẩm có giá trị
hết sức lớn lao và ngày càng trở nên một công cụ không thể thiếu, là nền tảng chính cho
sự truyền tải, trao đổi thông tin trên toàn cầu.
Đối với một cửa hàng hay shop, việc quảng bá và giới thiệu đến khách hàng các
sản phẩm mới đáp ứng được nhu cầu của khác hàng sẽ là cần thiết. Vậy phải quảng bá
thế nào đó là xây dựng được một Website cho cửa hàng của mình quảng bá tất cả các
sản phẩm của mình bán.
Vì vậy, em đã thực hiện đồ án “ XÂY DỰNG WEBSITE BÁN HÀNG QUA
MẠNG” cho một cửa hàng có tên “shop thời trang V2T, địa chỉ đường NGUYỄN THỊ
MINH KHAI, Thành phố Vinh, Tỉnh Nghệ An. Người chủ cửa hàng đưa các sản phẩm
đó lên website của mình và quản lý bằng website đó, khách hàng có thể đặt và mua
hàng trên website mà không cần đến cửa hàng. Chủ cửa hàng sẽ gửi sản phẩm cho
khách hàng khi nhận được tiền.
Với sự hướng dẫn tận tình của cô giáo Nguyễn Thị Lan Anh đã giúp em hoàn
thành cuốn báo cáo đề tài thực tập tốt nghiệp này. Tuy đã cố gắng hết sức tìm hiểu, phân
tích thiết kế và cài đặt hệ thống nhưng chắc rằng không tránh khỏi những thiếu sót. Em
rất mong nhận được sự thông cảm và góp ý của quý thầy cô. Em xin chân thành cảm ơn.
Vinh, Ngày 9 tháng 4 năm 2023
Sinh Viên: Võ Thị Linh
Lớp : CĐ TinK37
Đồ án môn Lập trình ứng dụng Web với PHP – Đề tài Shop bán hàng giày dép
Sinh viên: Võ Thị Linh GVHD: ThS. Nguyễn Thị Lan Anh
3
CHƯƠNG I – KHẢO SÁT VÀ PHÂN TÍCH HỆ THỐNG
I – PHÂN TÍCH YÊU CẦU ĐỀ BÀI
1. TÊN ĐỀ TÀI
“Xây dựng Website bán hàng giày dép qua mạng”
2. CHỨC NĂNG
Đây là một website bán và giới thiệu sản phẩm của cửa hàng, công ty
đến người tiêu dùng với các chi tiết mặt hàng với giá cả chính xác. Có các chứa năng
sau:
 Cho phép cập nhật hàng vào CSDL.
 Hiển thị danh sách các mặt hàng theo từng loại: bao gồm:
 Sản phẩm dành cho nữ.
 Sản phẩm dành cho nam.
 Sản phẩm khuyến mãi.
 Hiển thị hàng hoá khách hàng đã chon mua.
 Hiển thị thông tin nhà cung cấp
 Quản lý đơn đặt hàng
 Cập nhật hàng hoá, nhà cung cấp, loại hàng, tin tức.
 Xử lý đơn hàng.
 Thống kê: Bao gồm:
 Thống kê khách mua trong khoảng ngày.
 Thống kê các sản phẩm bán chạy.
 Thống kê sản phẩm trong kho.
 Thống kê hàng chưa xử lý
 Thống kê hàng đã bán .
. YÊU CẦU ĐẶT RA
a. Thiết bị và phần mềm
- Máy tính có thể thiết kế được web
- Hệ quản trị cơ sở dữ liệu MySQL
- Cài đặt Xampp
Đồ án môn Lập trình ứng dụng Web với PHP – Đề tài Shop bán hàng giày dép
Sinh viên: Võ Thị Linh GVHD: ThS. Nguyễn Thị Lan Anh
4
- Phần mềm thiết kế web : Dreamwear, sothink SWF, flash…
b. Yêu cầu trang Web
Hệ thống có 2 phần:
Thứ nhất : Dành cho khách hàng: Khách hàng là những người có nhu cầu mua
sắm hàng hóa, họ sẽ tìm kiếm các mặt hàng cần thiết từ hệ thống và đặt mua các mặt
hàng này. Vì thế phải có các chức năng sau:
- Hiển thị danh sách các mặt hàng của cửa hàng để khách hàng xem, lựa chọn và
mua.
- Khách hàng xem các thông tin tin tức mới, khuyến mãi trên trang web
- Sau khi khách hàng chọn và đặt hàng hàng trực tiếp thì phải hiện lên đơn hàng để
khách hàng có thể nhập thông tin mua hàng và xem hoá đơn mua hàng.
Thứ hai : Dành cho người quản trị: Người làm chủ ứng dụng có quyền kiềm soát
mọi hoạt động của hệ thống. Người này được cấp username và password để đăng nhập
hệ thống thực hiện chức năng của mình:
- Chức năng cập nhật, sửa, xoá các mặt hàng, loại hàng, nhà sản xuất, tin tức.(phải
kiểm soát được hệ thống). Nó đòi hỏi sự chính xác.
- Tiếp nhận kiểm tra đơn đặt hàng của khách hàng. Hiển thị đơn đặt hàng.
- Thống kê .
Ngoài các chức năng trên thì trang Web phải được thiết kế sao cho dễ hiểu, giao diện
mang tính dễ dùng đẹp mắt và làm sao cho khách hàng thấy được thông tin cần tìm,
cung cấp các thông tin quảng cáo hấp dẫn, các tin tức khuyến mãi để thu hút khách
hàng.
II – PHÂN TÍCH VÀ THIẾT KẾ HỆ THỐNG
1. KHẢO SÁT HIỆN TRẠNG VÀ XÂY DỰNG HỆ THỐNG MỚI
* Sau khi khảo sát em đã nắm bắt được các thông tin :
- Quản lý sản phẩm: mã sản phẩm, tên sản phẩm, mã loại,mã nhà cung cấp, đơn
giá, số lượng, hình ảnh, thành tiền.
- Quản lý nhà cung cấp: :mã nhà cung cấp, tên nhà cung cấp, địa chỉ, điện thoại.
- Quản lý tin tức: Mã tin, Tên tin, hình ảnh, ngày đăng tin.
Đồ án môn Lập trình ứng dụng Web với PHP – Đề tài Shop bán hàng giày dép
Sinh viên: Võ Thị Linh GVHD: ThS. Nguyễn Thị Lan Anh
5
- Quản lý hóa đơn: số hiệu hóa đơn, tên khách hàng, địa chỉ, điện thoại, email,
ngày bán, phương thức thanh toán, tổng tiền.
- Xử lý được đơn hàng và thống kê.
* Khách hàng: người lựa chọn mặt hàng để mua. Khác với mua trực tiếp tại cửa hàng,
công ty ở đây khách hàng tự thao tác thông qua từng bước cụ thể để có thể mua hàng.
Trên mạng các mặt hàng được sắp xếp theo thứ tự dễ tìm kiếm
2. PHÂN TÍCH HỆ THỐNG
Sau khi khảo sát hiện trạng của hệ thống và xây dựng hệ thống thì em dã đưa ra
các tệp CSDL của “Xây dựng website bán hàng giày dép qua mạng”
a. Các tệp cơ sở dữ liệu: Gồm có 10 tệp csdl :
SP, LOAISP, NHACC, TINTUC, KH, HOADON, CTHOADON, ADMIN,
THANHVIEN, GOPY.
sp(masp, tensp, maloai,mancc, hinhanh, dongia, soluong, thanhtien, sl, chude)
loaisp (maloai, tenloai).
nhacc (mancc, tenncc, diachi, dienthoai).
kh(makh, tenkh, password, email,diachi).
hoadon (shhd,tenkh,diachi,dienthoai,email,ngayban,phuongthuctt,trangthai, tong
tien) .
cthoadon (shhd, cthd, masp, slban,dongia,tongtien).
tintuc (matt, tentin, hinhanh,noidung, ngaytt ).
admin (username, password)
thanhvien(Matv,TenDN,Matkhau,Hoten,Email,Diachi,Phone,Gioitinh,Ngaysinh,
Ngaydk,ngayhethan)
tintuc(matt,tentin,hinhanh,noidung,ngaytt)
 Sản phẩm với tệp: SP
Đồ án môn Lập trình ứng dụng Web với PHP – Đề tài Shop bán hàng giày dép
Sinh viên: Võ Thị Linh GVHD: ThS. Nguyễn Thị Lan Anh
6
 Loại sản phẩm với tệp: LOAISP
 Nhà cung cấp với tệp :NHACC
 Khách hàng với tệp: KH
Đồ án môn Lập trình ứng dụng Web với PHP – Đề tài Shop bán hàng giày dép
Sinh viên: Võ Thị Linh GVHD: ThS. Nguyễn Thị Lan Anh
7
 Tin tức với tệp : TINTUC
 Chi tiết hóa đơn với tệp: CTHOADON
 Hóa đơn với tệp: HOADON.
Đồ án môn Lập trình ứng dụng Web với PHP – Đề tài Shop bán hàng giày dép
Sinh viên: Võ Thị Linh GVHD: ThS. Nguyễn Thị Lan Anh
8
 Đăng nhập Admin : ADMIN
 Đăng nhập thành viên : THANHVIEN
b. Xây dựng biểu đồ phân cấp chức năng
WEBSITE BÁN HÀNG GIÀY DÉP
Đồ án môn Lập trình ứng dụng Web với PHP – Đề tài Shop bán hàng giày dép
Sinh viên: Võ Thị Linh GVHD: ThS. Nguyễn Thị Lan Anh
9
c. Xây dựng biểu đồ phân cấp chức năng
. Biểu đồ luồng dữ liệu: Ta xây dựng biểu đồ luồng dũ liệu như sau:
- Biểu đồ luồng dữ liệu mức khung cảnh:
KHÁCH HÀNG
DM nhà cung
cấp
DM Tin tức
Đồ án môn Lập trình ứng dụng Web với PHP – Đề tài Shop bán hàng giày dép
Sinh viên: Võ Thị Linh GVHD: ThS. Nguyễn Thị Lan Anh
10
- Biểu đồ luồng dữ liệu mức đỉnh:
ĐẶT HÀNG
HOÁ ĐƠN
hang
hoadon(KH)
KHÁCH
HÀNG
NHÀ
CUNG
CẤP
admin
Đồ án môn Lập trình ứng dụng Web với PHP – Đề tài Shop bán hàng giày dép
Sinh viên: Võ Thị Linh GVHD: ThS. Nguyễn Thị Lan Anh
11
- Biểu đồ luồng dữ liệu mức dưới đỉnh:
+ Chức năng : Danh mục
NHÀ CUNG CẤP
DM HÀNG
HÓA
DM
NHÀ CC
ĐĂNG NHẬP
ADMIN
NHÀ
QUẢN
sp
nhacc
NHÀ
Đồ án môn Lập trình ứng dụng Web với PHP – Đề tài Shop bán hàng giày dép
Sinh viên: Võ Thị Linh GVHD: ThS. Nguyễn Thị Lan Anh
12
+ Chức năng: Đặt hàng
NHÀ QUẢN LÝ
KIỂM TRA
KHÁCH HÀNG
TRA CỨU HÀNG
HÓA
KHÁCH
HÀNG
Hoadon(KH)
Đồ án môn Lập trình ứng dụng Web với PHP – Đề tài Shop bán hàng giày dép
Sinh viên: Võ Thị Linh GVHD: ThS. Nguyễn Thị Lan Anh
13
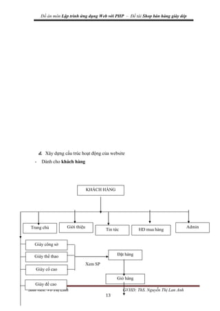
d. Xây dựng cấu trúc hoạt động của website
- Dành cho khách hàng
Trang chủ
Xem SP
Đặt hàng
Giỏ hàng
Giày công sở
Giày thể thao
Giày cổ cao
KHÁCH HÀNG
Tin tức HD mua hàng
Admin
Giới thiệu
Giày đế cao
Đồ án môn Lập trình ứng dụng Web với PHP – Đề tài Shop bán hàng giày dép
Sinh viên: Võ Thị Linh GVHD: ThS. Nguyễn Thị Lan Anh
14
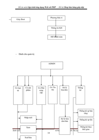
- Dành cho quản trị
ADMIN
Cn loại
sp
Nhập mới
Xem
Xoá/Sửa
Cn sản
phẩm
Cn Nhà
cung
cấp
Cn Tin
tức
Xử lý
hóa đơn
Thống
kê
Xử lý hóa
đơn bán
Phương thức tt
Thông tin KH
HĐ thanh toán
Thống kê sp bán
chạy
Thống kê theo
thời gian
Thống kê sp tồn
Giày Boot
Đồ án môn Lập trình ứng dụng Web với PHP – Đề tài Shop bán hàng giày dép
Sinh viên: Võ Thị Linh GVHD: ThS. Nguyễn Thị Lan Anh
15
PHẦN II – CÀI ĐẶT
I – CÀI ĐẶT CHƯƠNG TRÌNH
Hệ thống cài đặt bao gồm 2 phần:
 Phần thứ nhất hỗ trợ cho khách hàng: Phần này nhằm giới thiệu cho khách hàng
về công ty,cửa hàng các mặt hàng kinh doanh của cửa hàng và hỗ trợ cho việc đặt
hàng qua mạng khi khách hàng có nhu cầu. Phần này gồm có các chức năng xử lý
sau:
- Tra cứu hàng hóa theo yêu cầu: Khách hàng xem sản phẩm tùy thích
- Chọn hàng đưa vào giỏ hàng
- Xử lý mặt hàng đã chọn: Xóa , cập nhật số lượng, tính số tiền mà khách hàng
cần thanh toán
Thành tiền của một mặt hàng = Số lượng * Đơn giá bán
Tổng số tiền mà khách hàng phải thanh toán =  Thành tiền
- Kiểm tra đặt hàng và lập đơn đặt hàng.
 Phần thứ hai hỗ trợ cho nhà quản lý: Phần này chủ yếu hỗ trợ cho việc quản lý,
cập nhật, thống kê các thông tin cần thiết như: sản phẩm, loại sản phẩm, khách
hàng, nhà cung cấp, đơn đặt hàng,…Gồm có các xử lý sau:
- Cập nhật sản phẩm: Thêm, Xóa, Xem
- Cập nhật loại sản phẩm: Thêm, Xóa, Xem
- Cập nhật nhà cung cấp: Thêm, Xóa, Xem
- Cập nhật tin tức: Thêm, Xóa, Xem
- Xử lý đơn hàng
- Thồng kê sản phẩm:
Đồ án môn Lập trình ứng dụng Web với PHP – Đề tài Shop bán hàng giày dép
Sinh viên: Võ Thị Linh GVHD: ThS. Nguyễn Thị Lan Anh
16
+ Thống kê sản phẩm bán chạy.
+ Thống kê hàng tồn kho.
+ Thống kê theo ngày.
II – GIAO DIỆN VÀ MÃ LỆNH
1. MỘT SỐ GIAO DIỆN PHẦN KHÁCH HÀNG
a. Màn hình giao diện chính:
Hình 1: Màn hình giao diện “ index.php”
b. Các phần cắt trên, dưới, trái, phải của trang web
Phần trên của trang web:
Đồ án môn Lập trình ứng dụng Web với PHP – Đề tài Shop bán hàng giày dép
Sinh viên: Võ Thị Linh GVHD: ThS. Nguyễn Thị Lan Anh
17
Phần bên dưới của trang web:
Phần bên trái của trang web: Phần bên phải của trang web:
Đồ án môn Lập trình ứng dụng Web với PHP – Đề tài Shop bán hàng giày dép
Sinh viên: Võ Thị Linh GVHD: ThS. Nguyễn Thị Lan Anh
18
Các sản phẩm chính:
Giày thể thao nữ.
Đồ án môn Lập trình ứng dụng Web với PHP – Đề tài Shop bán hàng giày dép
Sinh viên: Võ Thị Linh GVHD: ThS. Nguyễn Thị Lan Anh
19
Giày nam.
chính của trang web để khách hàng có thể xem và lựa chọn mặt hàng cho mình.
c. Trang tin tức: Cửa hàng cập nhật các tin tức mới, các thông tin mới về cửa hàng, các
thông tin về sản phẩm mới, thông tin khuyến mãi để khách hàng biết, lựa chọn và mua
hàng. Tin tức càng mới thì thu hut được nhiều khách hàng.
e. Trang hướng dẫn mua hàng:
Đồ án môn Lập trình ứng dụng Web với PHP – Đề tài Shop bán hàng giày dép
Sinh viên: Võ Thị Linh GVHD: ThS. Nguyễn Thị Lan Anh
20
Đồ án môn Lập trình ứng dụng Web với PHP – Đề tài Shop bán hàng giày dép
Sinh viên: Võ Thị Linh GVHD: ThS. Nguyễn Thị Lan Anh
21
f. Khi khách hàng vào trang sản phẩm hay các trang loại hàng cụ thể lựa chọn được sp
mình muốn mua thì nhấn chuột vào sản phẩm đó để đưa sản phẩm đó vào giỏ hàng
g. Form thanh toán.
Sau khi đưa sp vào giỏ hàng, muốn mua hàng tiếp quay lại mua hàng thì sản phẩm sẽ
tiếp vào giỏ hàng. Sau khi mua xong thì chọn phương thức thanh toán. Có 3 phương
thức thanh toán để khách hàng lựa chọn: gửi qua bưu điện, chuyển khoản, trực tiếp
thanh toán tại cửa hàng. Sau đó điền các thông tin khách hàng.Các thông tin có dấu (* là
phải điền đầy đủ).
Đồ án môn Lập trình ứng dụng Web với PHP – Đề tài Shop bán hàng giày dép
Sinh viên: Võ Thị Linh GVHD: ThS. Nguyễn Thị Lan Anh
22
Sau nhập thong tin khách hàng quý khách sữ thấy thong tin của mình qua hóa đơn.
2. MỘT SỐ GIAO DIỆN PHẦN QUẢN TRỊ
Đồ án môn Lập trình ứng dụng Web với PHP – Đề tài Shop bán hàng giày dép
Sinh viên: Võ Thị Linh GVHD: ThS. Nguyễn Thị Lan Anh
23
Muốn đăng nhập vào Admin thì phải nhập Username và Password
a. Trang đăng nhập vào admin để xử liệu
b.Sau khi đăng nhập vào trang quản trị
c. Cập nhật thêm loại sản phẩm
Đồ án môn Lập trình ứng dụng Web với PHP – Đề tài Shop bán hàng giày dép
Sinh viên: Võ Thị Linh GVHD: ThS. Nguyễn Thị Lan Anh
24
d.Cập nhật sản phẩm bao gồm: thêm mới,sửa ,xóa
Muốn xóa sản phẩm thì nhấn vào nút Xóa sản phẩm. Xuất hiện trang
chọn sản phẩm cần xóa: Chọn mã sản phẩm cần xoá sau đó nhấn nút xoá:
e.Cập nhật nhà cung cấp, cập nhật tin tức tương tự như cập nhật sản
phẩm
.
Đồ án môn Lập trình ứng dụng Web với PHP – Đề tài Shop bán hàng giày dép
Sinh viên: Võ Thị Linh GVHD: ThS. Nguyễn Thị Lan Anh
25
f. Xử lý đơn hàng:
g. Thống kê: Bao gồm:
- Sản phẩm bán chạy:
Đồ án môn Lập trình ứng dụng Web với PHP – Đề tài Shop bán hàng giày dép
Sinh viên: Võ Thị Linh GVHD: ThS. Nguyễn Thị Lan Anh
26
- Thống kê hóa đơn:
Đồ án môn Lập trình ứng dụng Web với PHP – Đề tài Shop bán hàng giày dép
Sinh viên: Võ Thị Linh GVHD: ThS. Nguyễn Thị Lan Anh
27
-Thống kê sản phẩm tồn kho:
Đồ án môn Lập trình ứng dụng Web với PHP – Đề tài Shop bán hàng giày dép
Sinh viên: Võ Thị Linh GVHD: ThS. Nguyễn Thị Lan Anh
28
Đồ án môn Lập trình ứng dụng Web với PHP – Đề tài Shop bán hàng giày dép
Sinh viên: Võ Thị Linh GVHD: ThS. Nguyễn Thị Lan Anh
29
PHẦN III – CÁC KẾT QUẢ NGHIÊN CỨU ĐẠT ĐƯỢC
I – KẾT QUẢ
1. Ưu điểm:
Trong quá trình thực hiện đề tài, em đã cố gắng hết sức để tìm hiểu và cài đặt
chương trình nhưng vì thời gian có hạn nên có thể chưa giải quyết được tất cả các vấn đề
đặt ra. Em rất mong nhận được sự thông cảm của quí Thầy cô. Em xin chân thành cảm
ơn.
Những kết quả đạt được:
+ Về công nghệ:
 Tìm hiểu và nắm bắt được các công cụ thiết kế Web.
 Biết được cách thiết kế Web động cũng như cách tổ chức cơ sở dữ liệu.
 Các dịch vụ trên Internet, đặc biệt là Web.
+ Về cài đặt chương trình:
 Giới thiệu các mặt hàng kinh doanh của của hàng đến với khách hàng.
 Cho phép tra cứu mặt hàng các loại mặt hàng cụ thể.
 Cho phép khách hàng thực hiện việc đặt hàng qua mạng.
 Tiếp nhận đơn đặt hàng của khách hàng.
 Lập hóa đơn.
 Cập nhật: Mặt hàng, loại hàng, nhà sản xuất, tin tức.
+ Tính năng của chương trình:
 Thông tin về khách hàng, mặt hàng,… được cập nhật kịp thời, chính xác.
 Giao diện thân thiện với người dùng.
+ Phần phụ: Đã cập nhật được số người online…
2. Nhược điểm:
+ Phần thống kê chưa được rõ ràng.
+ Chưa xử lý được phần khách hàng in thử hóa đơn.
II – HƯỚNG PHÁT TRIỂN
Đề tài này có thể phát triển theo các hướng như sau :
+ Cho phép khách hàng mua và thanh toán trực tiếp qua mạng.
+ Hỗ trợ thực hiện in ấn trên Web.
+ Xây dựng hệ thống cho phép công ty mua hàng trực tiếp qua mạng.
Đồ án môn Lập trình ứng dụng Web với PHP – Đề tài Shop bán hàng giày dép
Sinh viên: Võ Thị Linh GVHD: ThS. Nguyễn Thị Lan Anh
30
+ Liên kết được với các trang web khác.
+ Tìm kiếm được các mặt hàng cụ thể.
KẾT LUẬN
Tóm lại, với tốc độ phát triển ngày càng tăng của mạng máy tính thì việc thiết kế và
cài đặt các ứng dụng cho người dùng là rất cần thiết. Vì vậy ý tưởng giới thiệu và bán
hàng giày dép qua mạng tuy không phải là mới nhưng phần nào cũng giúp cho khách
hàng thuận tiện trong việc lựa chọn và mua hàng.
Hiện nay việc ứng dụng thương mại điện tử ở Việt Nam chỉ đáp ứng được một số
vấn đề cơ bản về mua bán, chưa được linh hoạt. Việc ứng dụng này đòi hỏi phải tốn
nhiều thời gian và tiền bạc.
Với kiến thức nền tảng đã được học ở trường và bằng sự nỗ lực của mình, em đã
hoàn thành đề tài “Xây dựng Website bán hàng giày dép qua mạng”. Mặc dù đã cố gắng
và đầu tư rất nhiều nhưng do thời gian có hạn và không được thực hiện trên Internet nên
đề tài còn nhiều hạn chế. Em rất mong nhận được sự thông cảm và góp ý của thấy cô
cùng các bạn để chương trình ngày càng hoàn thiện hơn.
Đồ án môn Lập trình ứng dụng Web với PHP – Đề tài Shop bán hàng giày dép
Sinh viên: Võ Thị Linh GVHD: ThS. Nguyễn Thị Lan Anh
31
Một lần nữa em xin chân thành cảm ơn cô giáo Nguyễn Thị Lan Anh đã tận tình
giúp đỡ em trong suốt thời gian thực hiện đồ án thực tập tốt nghiệp. Em xin chân thành
cảm ơn!
Sinh viên thực hiện : Võ Thị Linh
Lớp : CĐ TinK37
TÀI LIỆU THAM KHẢO
1. Giáo trình Công nghệ Internet/Intranet – Thầy Trần Quang Thanh- Khoa CNTT-
Trường ĐHSPKT Vinh.
2. Một số slide và tài liệu do các Thầy hướng dẫn cung cấp.
3. Các trang Web tham khảo:
- http://WWW.WSSchool.com
- http://MSDN.Microsoft.com/Library/
- http://WWW.Wsc.Org
- http://WWW.HvScript.com

Đồ Án Môn Học Lập Trình Ứng Dụng Web Với Php.doc

  • 1.
    DỊCH VỤ VIẾTTHUÊ ĐỀ TÀI TRỌN GÓI ZALO/TELEGRAM : 0934.573.149 TẢI FLIE TÀI LIỆU – LUANVANTOT.COM TRƯỜNG ĐẠI HỌC SƯ PHẠM KỸ THUẬT VINH KHOA CÔNG NGHỆ THÔNG TIN BỘ MÔN CÔNG NGHỆ PHẦN MỀM ----------------***-------------- ĐỒ ÁN MÔN HỌC MÔN HỌC LẬP TRÌNH ỨNG DỤNG WEB VỚI PHP Tên đề tài: Xây dựng Website bán hàng giày dép qua mạng Sinh viên: Võ Thị Linh Lớp: CĐKT Tin K37 Giáo viên hướng dẫn: Ths. Nguyễn Thị Lan Anh Nghệ An, ngày 04 tháng 04 năm 2023
  • 2.
    DỊCH VỤ VIẾTTHUÊ ĐỀ TÀI TRỌN GÓI ZALO/TELEGRAM : 0934.573.149 TẢI FLIE TÀI LIỆU – LUANVANTOT.COM TRƯỜNG ĐHSPKT VINH KHOA CNTT BỘ MÔN CÔNG NGHỆ PHẤN MỀM CỘNG HÒA XÃ HỘI CHỦ NGHĨA VIỆT NAM Độc Lập-Tự Do-Hạnh Phúc PHIẾU GIAO ĐỒ ÁN MÔN HỌC MÔN HỌC:LẬP TRÌNH ỨNG DỤNG WEB VỚI PHP Nhóm Sinh Viên: Stt Họ Và Tên SĐT Email 1 Võ Thị Linh 0965836067 linhxiuvoktv@gmail.com Lớp: CĐ Tin K37 Cao đẳng Công Nghệ Thông Tin Khóa 37 Ngày giao đề tài: 25/03/2023 Ngày hoàn thành: 04/04/2023 1. Tên đề tài: “Xây dựng Website bán hàng giày dép qua mạng” 2. Yêu cầu - Hiển thị danh sách các mặt hàng theo từng loại bao gồm: + Sản phẩm dành cho nữ. + Sản phẩm dành cho nam - Cho phép tìm kiếm thông tin một mặt hàng hoặc một loại hàng. - Khách hàng tự đăng ký thông tin của mình để trở thành khách hàng của công ty. - Cho phép khách hàng tự cập nhật vắn đề mua hàng. - Cập nhật hàng hóa nhà cung cấp, nhân viên, tin tức. - Xử lý các đơn hàng của khách hàng. 3. Báo cáo và chương trình: -Báo cáo và thuyết minh trình bày theo mẫu -Chương trình ghi vào đĩa CD để nạp. TỔ TRƯỞNG BỘ MÔN GIÁO VIÊN HD NHÓM SV THỰC HIỆN
  • 3.
    DỊCH VỤ VIẾTTHUÊ ĐỀ TÀI TRỌN GÓI ZALO/TELEGRAM : 0934.573.149 TẢI FLIE TÀI LIỆU – LUANVANTOT.COM 3.PHẦN THEO DÕI QUÁ TRÌNH THỰC HIỆN ĐỒ ÁN Ngày kiểm tra Tiến độ công việc Nhận xét của GVHD Chứ ký của GVHD 4.Đồng ý cho bảo vệ hay không đồng ý: …………………………………………………………………………………………… ………………………………………………………………………………… Nghệ An, Ngày tháng năm 2023 Giáo viên hướng dẫn (Ký ghi rõ họ tên )
  • 4.
    DỊCH VỤ VIẾTTHUÊ ĐỀ TÀI TRỌN GÓI ZALO/TELEGRAM : 0934.573.149 TẢI FLIE TÀI LIỆU – LUANVANTOT.COM NHẬN XÉT CỦA GIÁO VIÊN HƯỚNG DẪN ……………………………………………………………………………………… ……………………………………………………………………………………… ……………………………………………………………………………………… ……………………………………………………………………………………… ……………………………………………………………………………………… ………………………………… Vinh, Ngày 1 tháng 1 năm 2013 Giáo viên hướng dẫn (Ký ghi rõ họ tên ) NHẬN XÉT CỦA GIÁO VIÊN CHẤM ……………………………………………………………………………………… ……………………………………………………………………………………… ……………………………………………………………………………………… ……………………………………………………………………………………… ……………………………………………………………………………………… ………………………………… Vinh, Ngày 1 tháng 1 năm 2013 Giáo viên hướng dẫn (Ký ghi rõ họ tên )
  • 5.
    Đồ án mônLập trình ứng dụng Web với PHP – Đề tài Shop bán hàng giày dép Sinh viên: Võ Thị Linh GVHD: ThS. Nguyễn Thị Lan Anh 1 MỤC LỤC MỤC LỤC...................................................................................................................1 LỜI NÓI ĐẦU ............................................................................................................2 CHƯƠNG I – KHẢO SÁT VÀ PHÂN BÀI TOÁN ..................................................3 I – PHÂN TÍCH YÊU CẦU ĐỀ BÀI .........................................................................3 1. TÊN ĐỀ TÀI..........................................................................................................3 2. CHỨC NĂNG........................................................................................................3 CHƯƠNG II – THIẾT KẾ HỆ THỐNG ....................................................................3 II – PHÂN TÍCH VÀ THIẾT KẾ HỆ THỐNG..........................................................4 1. KHẢO SÁT HIỆN TRẠNG VÀ XÂY DỰNG HỆ THỐNG MỚI ...................4 2. PHÂN TÍCH HỆ THỐNG...................................................................................5 CHƯƠNG III – XÂY DỰNG HỆ THỐNG..............................................................15 I – CÀI ĐẶT CHƯƠNG TRÌNH..............................................................................15 II – GIAO DIỆN VÀ MÃ LỆNH..............................................................................16 1.MỘT SỐ GIAO DIỆN PHẦN KHÁCH HÀNG................................................16 2.MỘT SỐ GIAO DIỆN PHẦN QUẢN TRỊ........................................................22 CHƯƠNG IV – CÁC KẾT QUẢ NGHIÊN CỨU ĐẠT ĐƯỢC..............................29 I – KẾT QUẢ............................................................................................................29 II – HƯỚNG PHÁT TRIỂN .....................................................................................29 KẾT LUẬN...............................................................................................................30
  • 6.
    Đồ án mônLập trình ứng dụng Web với PHP – Đề tài Shop bán hàng giày dép Sinh viên: Võ Thị Linh GVHD: ThS. Nguyễn Thị Lan Anh 2 LỜI NÓI ĐẦU Cùng với sự phát triển không ngừng về kỹ thuật máy tính và mạng điện tử, công nghệ thông tin cũng được những công nghệ có đẳng cấp cao và lần lượt chinh phục hết đỉnh cao này đến đỉnh cao khác. Mạng Internet là một trong những sản phẩm có giá trị hết sức lớn lao và ngày càng trở nên một công cụ không thể thiếu, là nền tảng chính cho sự truyền tải, trao đổi thông tin trên toàn cầu. Đối với một cửa hàng hay shop, việc quảng bá và giới thiệu đến khách hàng các sản phẩm mới đáp ứng được nhu cầu của khác hàng sẽ là cần thiết. Vậy phải quảng bá thế nào đó là xây dựng được một Website cho cửa hàng của mình quảng bá tất cả các sản phẩm của mình bán. Vì vậy, em đã thực hiện đồ án “ XÂY DỰNG WEBSITE BÁN HÀNG QUA MẠNG” cho một cửa hàng có tên “shop thời trang V2T, địa chỉ đường NGUYỄN THỊ MINH KHAI, Thành phố Vinh, Tỉnh Nghệ An. Người chủ cửa hàng đưa các sản phẩm đó lên website của mình và quản lý bằng website đó, khách hàng có thể đặt và mua hàng trên website mà không cần đến cửa hàng. Chủ cửa hàng sẽ gửi sản phẩm cho khách hàng khi nhận được tiền. Với sự hướng dẫn tận tình của cô giáo Nguyễn Thị Lan Anh đã giúp em hoàn thành cuốn báo cáo đề tài thực tập tốt nghiệp này. Tuy đã cố gắng hết sức tìm hiểu, phân tích thiết kế và cài đặt hệ thống nhưng chắc rằng không tránh khỏi những thiếu sót. Em rất mong nhận được sự thông cảm và góp ý của quý thầy cô. Em xin chân thành cảm ơn. Vinh, Ngày 9 tháng 4 năm 2023 Sinh Viên: Võ Thị Linh Lớp : CĐ TinK37
  • 7.
    Đồ án mônLập trình ứng dụng Web với PHP – Đề tài Shop bán hàng giày dép Sinh viên: Võ Thị Linh GVHD: ThS. Nguyễn Thị Lan Anh 3 CHƯƠNG I – KHẢO SÁT VÀ PHÂN TÍCH HỆ THỐNG I – PHÂN TÍCH YÊU CẦU ĐỀ BÀI 1. TÊN ĐỀ TÀI “Xây dựng Website bán hàng giày dép qua mạng” 2. CHỨC NĂNG Đây là một website bán và giới thiệu sản phẩm của cửa hàng, công ty đến người tiêu dùng với các chi tiết mặt hàng với giá cả chính xác. Có các chứa năng sau:  Cho phép cập nhật hàng vào CSDL.  Hiển thị danh sách các mặt hàng theo từng loại: bao gồm:  Sản phẩm dành cho nữ.  Sản phẩm dành cho nam.  Sản phẩm khuyến mãi.  Hiển thị hàng hoá khách hàng đã chon mua.  Hiển thị thông tin nhà cung cấp  Quản lý đơn đặt hàng  Cập nhật hàng hoá, nhà cung cấp, loại hàng, tin tức.  Xử lý đơn hàng.  Thống kê: Bao gồm:  Thống kê khách mua trong khoảng ngày.  Thống kê các sản phẩm bán chạy.  Thống kê sản phẩm trong kho.  Thống kê hàng chưa xử lý  Thống kê hàng đã bán . . YÊU CẦU ĐẶT RA a. Thiết bị và phần mềm - Máy tính có thể thiết kế được web - Hệ quản trị cơ sở dữ liệu MySQL - Cài đặt Xampp
  • 8.
    Đồ án mônLập trình ứng dụng Web với PHP – Đề tài Shop bán hàng giày dép Sinh viên: Võ Thị Linh GVHD: ThS. Nguyễn Thị Lan Anh 4 - Phần mềm thiết kế web : Dreamwear, sothink SWF, flash… b. Yêu cầu trang Web Hệ thống có 2 phần: Thứ nhất : Dành cho khách hàng: Khách hàng là những người có nhu cầu mua sắm hàng hóa, họ sẽ tìm kiếm các mặt hàng cần thiết từ hệ thống và đặt mua các mặt hàng này. Vì thế phải có các chức năng sau: - Hiển thị danh sách các mặt hàng của cửa hàng để khách hàng xem, lựa chọn và mua. - Khách hàng xem các thông tin tin tức mới, khuyến mãi trên trang web - Sau khi khách hàng chọn và đặt hàng hàng trực tiếp thì phải hiện lên đơn hàng để khách hàng có thể nhập thông tin mua hàng và xem hoá đơn mua hàng. Thứ hai : Dành cho người quản trị: Người làm chủ ứng dụng có quyền kiềm soát mọi hoạt động của hệ thống. Người này được cấp username và password để đăng nhập hệ thống thực hiện chức năng của mình: - Chức năng cập nhật, sửa, xoá các mặt hàng, loại hàng, nhà sản xuất, tin tức.(phải kiểm soát được hệ thống). Nó đòi hỏi sự chính xác. - Tiếp nhận kiểm tra đơn đặt hàng của khách hàng. Hiển thị đơn đặt hàng. - Thống kê . Ngoài các chức năng trên thì trang Web phải được thiết kế sao cho dễ hiểu, giao diện mang tính dễ dùng đẹp mắt và làm sao cho khách hàng thấy được thông tin cần tìm, cung cấp các thông tin quảng cáo hấp dẫn, các tin tức khuyến mãi để thu hút khách hàng. II – PHÂN TÍCH VÀ THIẾT KẾ HỆ THỐNG 1. KHẢO SÁT HIỆN TRẠNG VÀ XÂY DỰNG HỆ THỐNG MỚI * Sau khi khảo sát em đã nắm bắt được các thông tin : - Quản lý sản phẩm: mã sản phẩm, tên sản phẩm, mã loại,mã nhà cung cấp, đơn giá, số lượng, hình ảnh, thành tiền. - Quản lý nhà cung cấp: :mã nhà cung cấp, tên nhà cung cấp, địa chỉ, điện thoại. - Quản lý tin tức: Mã tin, Tên tin, hình ảnh, ngày đăng tin.
  • 9.
    Đồ án mônLập trình ứng dụng Web với PHP – Đề tài Shop bán hàng giày dép Sinh viên: Võ Thị Linh GVHD: ThS. Nguyễn Thị Lan Anh 5 - Quản lý hóa đơn: số hiệu hóa đơn, tên khách hàng, địa chỉ, điện thoại, email, ngày bán, phương thức thanh toán, tổng tiền. - Xử lý được đơn hàng và thống kê. * Khách hàng: người lựa chọn mặt hàng để mua. Khác với mua trực tiếp tại cửa hàng, công ty ở đây khách hàng tự thao tác thông qua từng bước cụ thể để có thể mua hàng. Trên mạng các mặt hàng được sắp xếp theo thứ tự dễ tìm kiếm 2. PHÂN TÍCH HỆ THỐNG Sau khi khảo sát hiện trạng của hệ thống và xây dựng hệ thống thì em dã đưa ra các tệp CSDL của “Xây dựng website bán hàng giày dép qua mạng” a. Các tệp cơ sở dữ liệu: Gồm có 10 tệp csdl : SP, LOAISP, NHACC, TINTUC, KH, HOADON, CTHOADON, ADMIN, THANHVIEN, GOPY. sp(masp, tensp, maloai,mancc, hinhanh, dongia, soluong, thanhtien, sl, chude) loaisp (maloai, tenloai). nhacc (mancc, tenncc, diachi, dienthoai). kh(makh, tenkh, password, email,diachi). hoadon (shhd,tenkh,diachi,dienthoai,email,ngayban,phuongthuctt,trangthai, tong tien) . cthoadon (shhd, cthd, masp, slban,dongia,tongtien). tintuc (matt, tentin, hinhanh,noidung, ngaytt ). admin (username, password) thanhvien(Matv,TenDN,Matkhau,Hoten,Email,Diachi,Phone,Gioitinh,Ngaysinh, Ngaydk,ngayhethan) tintuc(matt,tentin,hinhanh,noidung,ngaytt)  Sản phẩm với tệp: SP
  • 10.
    Đồ án mônLập trình ứng dụng Web với PHP – Đề tài Shop bán hàng giày dép Sinh viên: Võ Thị Linh GVHD: ThS. Nguyễn Thị Lan Anh 6  Loại sản phẩm với tệp: LOAISP  Nhà cung cấp với tệp :NHACC  Khách hàng với tệp: KH
  • 11.
    Đồ án mônLập trình ứng dụng Web với PHP – Đề tài Shop bán hàng giày dép Sinh viên: Võ Thị Linh GVHD: ThS. Nguyễn Thị Lan Anh 7  Tin tức với tệp : TINTUC  Chi tiết hóa đơn với tệp: CTHOADON  Hóa đơn với tệp: HOADON.
  • 12.
    Đồ án mônLập trình ứng dụng Web với PHP – Đề tài Shop bán hàng giày dép Sinh viên: Võ Thị Linh GVHD: ThS. Nguyễn Thị Lan Anh 8  Đăng nhập Admin : ADMIN  Đăng nhập thành viên : THANHVIEN b. Xây dựng biểu đồ phân cấp chức năng WEBSITE BÁN HÀNG GIÀY DÉP
  • 13.
    Đồ án mônLập trình ứng dụng Web với PHP – Đề tài Shop bán hàng giày dép Sinh viên: Võ Thị Linh GVHD: ThS. Nguyễn Thị Lan Anh 9 c. Xây dựng biểu đồ phân cấp chức năng . Biểu đồ luồng dữ liệu: Ta xây dựng biểu đồ luồng dũ liệu như sau: - Biểu đồ luồng dữ liệu mức khung cảnh: KHÁCH HÀNG DM nhà cung cấp DM Tin tức
  • 14.
    Đồ án mônLập trình ứng dụng Web với PHP – Đề tài Shop bán hàng giày dép Sinh viên: Võ Thị Linh GVHD: ThS. Nguyễn Thị Lan Anh 10 - Biểu đồ luồng dữ liệu mức đỉnh: ĐẶT HÀNG HOÁ ĐƠN hang hoadon(KH) KHÁCH HÀNG NHÀ CUNG CẤP admin
  • 15.
    Đồ án mônLập trình ứng dụng Web với PHP – Đề tài Shop bán hàng giày dép Sinh viên: Võ Thị Linh GVHD: ThS. Nguyễn Thị Lan Anh 11 - Biểu đồ luồng dữ liệu mức dưới đỉnh: + Chức năng : Danh mục NHÀ CUNG CẤP DM HÀNG HÓA DM NHÀ CC ĐĂNG NHẬP ADMIN NHÀ QUẢN sp nhacc NHÀ
  • 16.
    Đồ án mônLập trình ứng dụng Web với PHP – Đề tài Shop bán hàng giày dép Sinh viên: Võ Thị Linh GVHD: ThS. Nguyễn Thị Lan Anh 12 + Chức năng: Đặt hàng NHÀ QUẢN LÝ KIỂM TRA KHÁCH HÀNG TRA CỨU HÀNG HÓA KHÁCH HÀNG Hoadon(KH)
  • 17.
    Đồ án mônLập trình ứng dụng Web với PHP – Đề tài Shop bán hàng giày dép Sinh viên: Võ Thị Linh GVHD: ThS. Nguyễn Thị Lan Anh 13 d. Xây dựng cấu trúc hoạt động của website - Dành cho khách hàng Trang chủ Xem SP Đặt hàng Giỏ hàng Giày công sở Giày thể thao Giày cổ cao KHÁCH HÀNG Tin tức HD mua hàng Admin Giới thiệu Giày đế cao
  • 18.
    Đồ án mônLập trình ứng dụng Web với PHP – Đề tài Shop bán hàng giày dép Sinh viên: Võ Thị Linh GVHD: ThS. Nguyễn Thị Lan Anh 14 - Dành cho quản trị ADMIN Cn loại sp Nhập mới Xem Xoá/Sửa Cn sản phẩm Cn Nhà cung cấp Cn Tin tức Xử lý hóa đơn Thống kê Xử lý hóa đơn bán Phương thức tt Thông tin KH HĐ thanh toán Thống kê sp bán chạy Thống kê theo thời gian Thống kê sp tồn Giày Boot
  • 19.
    Đồ án mônLập trình ứng dụng Web với PHP – Đề tài Shop bán hàng giày dép Sinh viên: Võ Thị Linh GVHD: ThS. Nguyễn Thị Lan Anh 15 PHẦN II – CÀI ĐẶT I – CÀI ĐẶT CHƯƠNG TRÌNH Hệ thống cài đặt bao gồm 2 phần:  Phần thứ nhất hỗ trợ cho khách hàng: Phần này nhằm giới thiệu cho khách hàng về công ty,cửa hàng các mặt hàng kinh doanh của cửa hàng và hỗ trợ cho việc đặt hàng qua mạng khi khách hàng có nhu cầu. Phần này gồm có các chức năng xử lý sau: - Tra cứu hàng hóa theo yêu cầu: Khách hàng xem sản phẩm tùy thích - Chọn hàng đưa vào giỏ hàng - Xử lý mặt hàng đã chọn: Xóa , cập nhật số lượng, tính số tiền mà khách hàng cần thanh toán Thành tiền của một mặt hàng = Số lượng * Đơn giá bán Tổng số tiền mà khách hàng phải thanh toán =  Thành tiền - Kiểm tra đặt hàng và lập đơn đặt hàng.  Phần thứ hai hỗ trợ cho nhà quản lý: Phần này chủ yếu hỗ trợ cho việc quản lý, cập nhật, thống kê các thông tin cần thiết như: sản phẩm, loại sản phẩm, khách hàng, nhà cung cấp, đơn đặt hàng,…Gồm có các xử lý sau: - Cập nhật sản phẩm: Thêm, Xóa, Xem - Cập nhật loại sản phẩm: Thêm, Xóa, Xem - Cập nhật nhà cung cấp: Thêm, Xóa, Xem - Cập nhật tin tức: Thêm, Xóa, Xem - Xử lý đơn hàng - Thồng kê sản phẩm:
  • 20.
    Đồ án mônLập trình ứng dụng Web với PHP – Đề tài Shop bán hàng giày dép Sinh viên: Võ Thị Linh GVHD: ThS. Nguyễn Thị Lan Anh 16 + Thống kê sản phẩm bán chạy. + Thống kê hàng tồn kho. + Thống kê theo ngày. II – GIAO DIỆN VÀ MÃ LỆNH 1. MỘT SỐ GIAO DIỆN PHẦN KHÁCH HÀNG a. Màn hình giao diện chính: Hình 1: Màn hình giao diện “ index.php” b. Các phần cắt trên, dưới, trái, phải của trang web Phần trên của trang web:
  • 21.
    Đồ án mônLập trình ứng dụng Web với PHP – Đề tài Shop bán hàng giày dép Sinh viên: Võ Thị Linh GVHD: ThS. Nguyễn Thị Lan Anh 17 Phần bên dưới của trang web: Phần bên trái của trang web: Phần bên phải của trang web:
  • 22.
    Đồ án mônLập trình ứng dụng Web với PHP – Đề tài Shop bán hàng giày dép Sinh viên: Võ Thị Linh GVHD: ThS. Nguyễn Thị Lan Anh 18 Các sản phẩm chính: Giày thể thao nữ.
  • 23.
    Đồ án mônLập trình ứng dụng Web với PHP – Đề tài Shop bán hàng giày dép Sinh viên: Võ Thị Linh GVHD: ThS. Nguyễn Thị Lan Anh 19 Giày nam. chính của trang web để khách hàng có thể xem và lựa chọn mặt hàng cho mình. c. Trang tin tức: Cửa hàng cập nhật các tin tức mới, các thông tin mới về cửa hàng, các thông tin về sản phẩm mới, thông tin khuyến mãi để khách hàng biết, lựa chọn và mua hàng. Tin tức càng mới thì thu hut được nhiều khách hàng. e. Trang hướng dẫn mua hàng:
  • 24.
    Đồ án mônLập trình ứng dụng Web với PHP – Đề tài Shop bán hàng giày dép Sinh viên: Võ Thị Linh GVHD: ThS. Nguyễn Thị Lan Anh 20
  • 25.
    Đồ án mônLập trình ứng dụng Web với PHP – Đề tài Shop bán hàng giày dép Sinh viên: Võ Thị Linh GVHD: ThS. Nguyễn Thị Lan Anh 21 f. Khi khách hàng vào trang sản phẩm hay các trang loại hàng cụ thể lựa chọn được sp mình muốn mua thì nhấn chuột vào sản phẩm đó để đưa sản phẩm đó vào giỏ hàng g. Form thanh toán. Sau khi đưa sp vào giỏ hàng, muốn mua hàng tiếp quay lại mua hàng thì sản phẩm sẽ tiếp vào giỏ hàng. Sau khi mua xong thì chọn phương thức thanh toán. Có 3 phương thức thanh toán để khách hàng lựa chọn: gửi qua bưu điện, chuyển khoản, trực tiếp thanh toán tại cửa hàng. Sau đó điền các thông tin khách hàng.Các thông tin có dấu (* là phải điền đầy đủ).
  • 26.
    Đồ án mônLập trình ứng dụng Web với PHP – Đề tài Shop bán hàng giày dép Sinh viên: Võ Thị Linh GVHD: ThS. Nguyễn Thị Lan Anh 22 Sau nhập thong tin khách hàng quý khách sữ thấy thong tin của mình qua hóa đơn. 2. MỘT SỐ GIAO DIỆN PHẦN QUẢN TRỊ
  • 27.
    Đồ án mônLập trình ứng dụng Web với PHP – Đề tài Shop bán hàng giày dép Sinh viên: Võ Thị Linh GVHD: ThS. Nguyễn Thị Lan Anh 23 Muốn đăng nhập vào Admin thì phải nhập Username và Password a. Trang đăng nhập vào admin để xử liệu b.Sau khi đăng nhập vào trang quản trị c. Cập nhật thêm loại sản phẩm
  • 28.
    Đồ án mônLập trình ứng dụng Web với PHP – Đề tài Shop bán hàng giày dép Sinh viên: Võ Thị Linh GVHD: ThS. Nguyễn Thị Lan Anh 24 d.Cập nhật sản phẩm bao gồm: thêm mới,sửa ,xóa Muốn xóa sản phẩm thì nhấn vào nút Xóa sản phẩm. Xuất hiện trang chọn sản phẩm cần xóa: Chọn mã sản phẩm cần xoá sau đó nhấn nút xoá: e.Cập nhật nhà cung cấp, cập nhật tin tức tương tự như cập nhật sản phẩm .
  • 29.
    Đồ án mônLập trình ứng dụng Web với PHP – Đề tài Shop bán hàng giày dép Sinh viên: Võ Thị Linh GVHD: ThS. Nguyễn Thị Lan Anh 25 f. Xử lý đơn hàng: g. Thống kê: Bao gồm: - Sản phẩm bán chạy:
  • 30.
    Đồ án mônLập trình ứng dụng Web với PHP – Đề tài Shop bán hàng giày dép Sinh viên: Võ Thị Linh GVHD: ThS. Nguyễn Thị Lan Anh 26 - Thống kê hóa đơn:
  • 31.
    Đồ án mônLập trình ứng dụng Web với PHP – Đề tài Shop bán hàng giày dép Sinh viên: Võ Thị Linh GVHD: ThS. Nguyễn Thị Lan Anh 27 -Thống kê sản phẩm tồn kho:
  • 32.
    Đồ án mônLập trình ứng dụng Web với PHP – Đề tài Shop bán hàng giày dép Sinh viên: Võ Thị Linh GVHD: ThS. Nguyễn Thị Lan Anh 28
  • 33.
    Đồ án mônLập trình ứng dụng Web với PHP – Đề tài Shop bán hàng giày dép Sinh viên: Võ Thị Linh GVHD: ThS. Nguyễn Thị Lan Anh 29 PHẦN III – CÁC KẾT QUẢ NGHIÊN CỨU ĐẠT ĐƯỢC I – KẾT QUẢ 1. Ưu điểm: Trong quá trình thực hiện đề tài, em đã cố gắng hết sức để tìm hiểu và cài đặt chương trình nhưng vì thời gian có hạn nên có thể chưa giải quyết được tất cả các vấn đề đặt ra. Em rất mong nhận được sự thông cảm của quí Thầy cô. Em xin chân thành cảm ơn. Những kết quả đạt được: + Về công nghệ:  Tìm hiểu và nắm bắt được các công cụ thiết kế Web.  Biết được cách thiết kế Web động cũng như cách tổ chức cơ sở dữ liệu.  Các dịch vụ trên Internet, đặc biệt là Web. + Về cài đặt chương trình:  Giới thiệu các mặt hàng kinh doanh của của hàng đến với khách hàng.  Cho phép tra cứu mặt hàng các loại mặt hàng cụ thể.  Cho phép khách hàng thực hiện việc đặt hàng qua mạng.  Tiếp nhận đơn đặt hàng của khách hàng.  Lập hóa đơn.  Cập nhật: Mặt hàng, loại hàng, nhà sản xuất, tin tức. + Tính năng của chương trình:  Thông tin về khách hàng, mặt hàng,… được cập nhật kịp thời, chính xác.  Giao diện thân thiện với người dùng. + Phần phụ: Đã cập nhật được số người online… 2. Nhược điểm: + Phần thống kê chưa được rõ ràng. + Chưa xử lý được phần khách hàng in thử hóa đơn. II – HƯỚNG PHÁT TRIỂN Đề tài này có thể phát triển theo các hướng như sau : + Cho phép khách hàng mua và thanh toán trực tiếp qua mạng. + Hỗ trợ thực hiện in ấn trên Web. + Xây dựng hệ thống cho phép công ty mua hàng trực tiếp qua mạng.
  • 34.
    Đồ án mônLập trình ứng dụng Web với PHP – Đề tài Shop bán hàng giày dép Sinh viên: Võ Thị Linh GVHD: ThS. Nguyễn Thị Lan Anh 30 + Liên kết được với các trang web khác. + Tìm kiếm được các mặt hàng cụ thể. KẾT LUẬN Tóm lại, với tốc độ phát triển ngày càng tăng của mạng máy tính thì việc thiết kế và cài đặt các ứng dụng cho người dùng là rất cần thiết. Vì vậy ý tưởng giới thiệu và bán hàng giày dép qua mạng tuy không phải là mới nhưng phần nào cũng giúp cho khách hàng thuận tiện trong việc lựa chọn và mua hàng. Hiện nay việc ứng dụng thương mại điện tử ở Việt Nam chỉ đáp ứng được một số vấn đề cơ bản về mua bán, chưa được linh hoạt. Việc ứng dụng này đòi hỏi phải tốn nhiều thời gian và tiền bạc. Với kiến thức nền tảng đã được học ở trường và bằng sự nỗ lực của mình, em đã hoàn thành đề tài “Xây dựng Website bán hàng giày dép qua mạng”. Mặc dù đã cố gắng và đầu tư rất nhiều nhưng do thời gian có hạn và không được thực hiện trên Internet nên đề tài còn nhiều hạn chế. Em rất mong nhận được sự thông cảm và góp ý của thấy cô cùng các bạn để chương trình ngày càng hoàn thiện hơn.
  • 35.
    Đồ án mônLập trình ứng dụng Web với PHP – Đề tài Shop bán hàng giày dép Sinh viên: Võ Thị Linh GVHD: ThS. Nguyễn Thị Lan Anh 31 Một lần nữa em xin chân thành cảm ơn cô giáo Nguyễn Thị Lan Anh đã tận tình giúp đỡ em trong suốt thời gian thực hiện đồ án thực tập tốt nghiệp. Em xin chân thành cảm ơn! Sinh viên thực hiện : Võ Thị Linh Lớp : CĐ TinK37 TÀI LIỆU THAM KHẢO 1. Giáo trình Công nghệ Internet/Intranet – Thầy Trần Quang Thanh- Khoa CNTT- Trường ĐHSPKT Vinh. 2. Một số slide và tài liệu do các Thầy hướng dẫn cung cấp. 3. Các trang Web tham khảo: - http://WWW.WSSchool.com - http://MSDN.Microsoft.com/Library/ - http://WWW.Wsc.Org - http://WWW.HvScript.com