PAAS平台对比:OpenShift VS Cloud Foundry

  PaaS作为云计算的实践重点,将应用运行所需的IT资源和基础设施以服务的方式提供给用户,包括了中间件服
务,信息服务和消息服务等服务形式。PaaS在未来几年,将是重要的发展方向。
 
  以红帽、VMware等为代表等厂商看到了PaaS的价值,分别推出了OpenShift和Cloud Foundry。为了帮助大家更
多的了解以上两个PAAS云平台的相关信息,51CTO将两个平台放在一起进行了对比,希望能够对您有所帮助。




   平台




                OpenShift是由红帽推出的一款面向开源开
                                          Cloud Foundry是VMware的一款OpenPaaS,
            发人员的开放的平台即服务(PaaS),
                                        它支持多种框架、语言、云平台及应用服务,
   简述       OpenShift通过为开发人员提供在语言、框架和
                                        是一个分布式系统,为开发者提供了应用和服
            云上的更多的选择,使开发人员可以构建、测
                                        务的舞台,承担了IaaS相关的通用的工作。
            试、运行和管理他们的应用。


  提供商                    Red Hat                          Vmware

   网址                 openshift.com                  cloudfoundry.com

  云类型                     Paas                             Paas

 是否开源                      是                                是

 发布时间                   2011年5月                         2011年4月

 最近更新                 2012年7月18日                      2012年6月11日




  github
Java / Spring, Groovy/Grails, Ruby Rails
支持语言    Java, Java EE, Python, Perl, PHP, Ruby
                                                 & Sinatra, Node.js


        Spring、Seam、Weld、CDI、Rails、Rack、
                                                 Spring for Java、Ruby on Rails、Node.js以
支持架构    Symfony、Zend Framework、Twisted、Django
                                                 及多种JVM开发框架
        、Java EE框架

 云主机                        是                                        是

  CDN                       否                                        否

        Multiple: MySQL, MongoDB, MemBase,
 数据库    Memcache
                                                         MongoDB, MySQL and Redis


 插件                         无                                        无

集中的指示
                            是                                        否
板和控制台

         采用Apache License 2.0许可,使得更多用户
        、开发者、供应商可以使用它,目的是使其社           流水线方式的开源参与,支持几十个重要开
 社区     区成为完全开放、广受人们喜爱的精英管理的 发框架和应用服务,以及多种云基础架构部署
        社区,使用OpenShift的人数及社区人数在不断 、漏洞修复、文档及其它贡献。
        增长。



          免费的FreeShift。原先的开发者预览版本将         通过cloudfoundry.com,免费提供Cloud
        进化为 FreeShift,依然免费,最多允许 3 个 Foundry软件的普通实例,旨在通过针对一些比
        Gear,提供完整 Java EE6 Full Profile & 较高级的中间件(面向云托管的应用程序)收取
        CDI 支持,但不支持存储空间扩展。                许可费来获利,但它不提供任何的服务级别协
                                          议。

定价模式

          收费的MegaShift。付费的MegaShift方案,
        每月$42起价,允许最多16个Gear,且由Red
        Hat提供技术支持。




                                                  Router
         JBoss Operations Network
                                                  DEA(Droplet Execution Agency)
         Cloud Admin Portal
                                                  CloudController
平台组件     Image Toolchain
                                                  HealthManager
         Application Engine
                                                  Services
         Cloud User Portal
                                                  NATS(Message bus)
         JBoss Developer Studio开发工具。
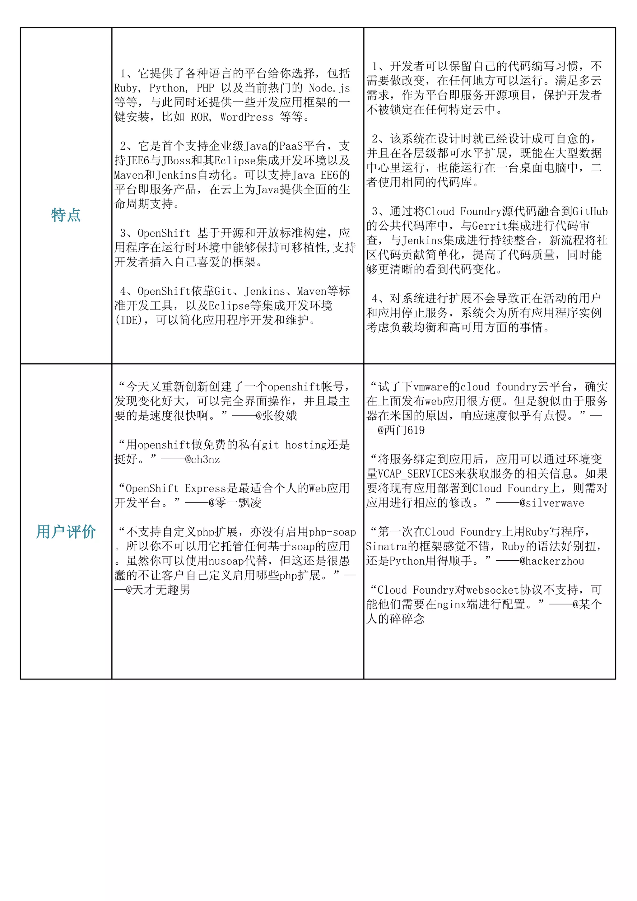
1、开发者可以保留自己的代码编写习惯,不
        1、它提供了各种语言的平台给你选择,包括
                                           需要做改变,在任何地方可以运行。满足多云
       Ruby, Python, PHP 以及当前热门的 Node.js
                                           需求,作为平台即服务开源项目,保护开发者
       等等,与此同时还提供一些开发应用框架的一
                                           不被锁定在任何特定云中。
       键安装,比如 ROR, WordPress 等等。
                                           2、该系统在设计时就已经设计成可自愈的,
        2、它是首个支持企业级Java的PaaS平台,支
                                           并且在各层级都可水平扩展,既能在大型数据
       持JEE6与JBoss和其Eclipse集成开发环境以及
                                           中心里运行,也能运行在一台桌面电脑中,二
       Maven和Jenkins自动化。可以支持Java EE6的
                                           者使用相同的代码库。
       平台即服务产品,在云上为Java提供全面的生
       命周期支持。
 特点                              3、通过将Cloud Foundry源代码融合到GitHub
                                 的公共代码库中,与Gerrit集成进行代码审
       3、OpenShift 基于开源和开放标准构建,应
                                 查,与Jenkins集成进行持续整合,新流程将社
       用程序在运行时环境中能够保持可移植性,支持
                                 区代码贡献简单化,提高了代码质量,同时能
       开发者插入自己喜爱的框架。
                                 够更清晰的看到代码变化。
        4、OpenShift依靠Git、Jenkins、Maven等标
                                           4、对系统进行扩展不会导致正在活动的用户
       准开发工具,以及Eclipse等集成开发环境
                                           和应用停止服务,系统会为所有应用程序实例
       (IDE),可以简化应用程序开发和维护。
                                           考虑负载均衡和高可用方面的事情。




       “今天又重新创新创建了一个openshift帐号, “试了下vmware的cloud foundry云平台,确实
       发现变化好大,可以完全界面操作,并且最主 在上面发布web应用很方便。但是貌似由于服务
       要的是速度很快啊。”——@张俊娥               器在米国的原因,响应速度似乎有点慢。”—
                                      —@西门619
       “用openshift做免费的私有git hosting还是
       挺好。”——@ch3nz                   “将服务绑定到应用后,应用可以通过环境变
                                      量VCAP_SERVICES来获取服务的相关信息。如果
       “OpenShift Express是最适合个人的Web应用 要将现有应用部署到Cloud Foundry上,则需对
       开发平台。”——@零一飘凌                  应用进行相应的修改。”——@silverwave

用户评价   “不支持自定义php扩展,亦没有启用php-soap          “第一次在Cloud Foundry上用Ruby写程序,
       。所以你不可以用它托管任何基于soap的应用              Sinatra的框架感觉不错,Ruby的语法好别扭,
       。虽然你可以使用nusoap代替,但这还是很愚             还是Python用得顺手。”——@hackerzhou
       蠢的不让客户自己定义启用哪些php扩展。”—
       —@天才无趣男                             “Cloud Foundry对websocket协议不支持,可
                                           能他们需要在nginx端进行配置。”——@某个
                                           人的碎碎念
51 cto下载 51cto信息图:openshift vs cloudfoundry

51 cto下载 51cto信息图:openshift vs cloudfoundry

  • 1.
    PAAS平台对比:OpenShift VS CloudFoundry PaaS作为云计算的实践重点,将应用运行所需的IT资源和基础设施以服务的方式提供给用户,包括了中间件服 务,信息服务和消息服务等服务形式。PaaS在未来几年,将是重要的发展方向。   以红帽、VMware等为代表等厂商看到了PaaS的价值,分别推出了OpenShift和Cloud Foundry。为了帮助大家更 多的了解以上两个PAAS云平台的相关信息,51CTO将两个平台放在一起进行了对比,希望能够对您有所帮助。 平台 OpenShift是由红帽推出的一款面向开源开 Cloud Foundry是VMware的一款OpenPaaS, 发人员的开放的平台即服务(PaaS), 它支持多种框架、语言、云平台及应用服务, 简述 OpenShift通过为开发人员提供在语言、框架和 是一个分布式系统,为开发者提供了应用和服 云上的更多的选择,使开发人员可以构建、测 务的舞台,承担了IaaS相关的通用的工作。 试、运行和管理他们的应用。 提供商 Red Hat Vmware 网址 openshift.com cloudfoundry.com 云类型 Paas Paas 是否开源 是 是 发布时间 2011年5月 2011年4月 最近更新 2012年7月18日 2012年6月11日 github
  • 2.
    Java / Spring,Groovy/Grails, Ruby Rails 支持语言 Java, Java EE, Python, Perl, PHP, Ruby & Sinatra, Node.js Spring、Seam、Weld、CDI、Rails、Rack、 Spring for Java、Ruby on Rails、Node.js以 支持架构 Symfony、Zend Framework、Twisted、Django 及多种JVM开发框架 、Java EE框架 云主机 是 是 CDN 否 否 Multiple: MySQL, MongoDB, MemBase, 数据库 Memcache MongoDB, MySQL and Redis 插件 无 无 集中的指示 是 否 板和控制台 采用Apache License 2.0许可,使得更多用户 、开发者、供应商可以使用它,目的是使其社 流水线方式的开源参与,支持几十个重要开 社区 区成为完全开放、广受人们喜爱的精英管理的 发框架和应用服务,以及多种云基础架构部署 社区,使用OpenShift的人数及社区人数在不断 、漏洞修复、文档及其它贡献。 增长。 免费的FreeShift。原先的开发者预览版本将 通过cloudfoundry.com,免费提供Cloud 进化为 FreeShift,依然免费,最多允许 3 个 Foundry软件的普通实例,旨在通过针对一些比 Gear,提供完整 Java EE6 Full Profile & 较高级的中间件(面向云托管的应用程序)收取 CDI 支持,但不支持存储空间扩展。 许可费来获利,但它不提供任何的服务级别协 议。 定价模式 收费的MegaShift。付费的MegaShift方案, 每月$42起价,允许最多16个Gear,且由Red Hat提供技术支持。 Router JBoss Operations Network DEA(Droplet Execution Agency) Cloud Admin Portal CloudController 平台组件 Image Toolchain HealthManager Application Engine Services Cloud User Portal NATS(Message bus) JBoss Developer Studio开发工具。
  • 3.
    1、开发者可以保留自己的代码编写习惯,不 1、它提供了各种语言的平台给你选择,包括 需要做改变,在任何地方可以运行。满足多云 Ruby, Python, PHP 以及当前热门的 Node.js 需求,作为平台即服务开源项目,保护开发者 等等,与此同时还提供一些开发应用框架的一 不被锁定在任何特定云中。 键安装,比如 ROR, WordPress 等等。 2、该系统在设计时就已经设计成可自愈的, 2、它是首个支持企业级Java的PaaS平台,支 并且在各层级都可水平扩展,既能在大型数据 持JEE6与JBoss和其Eclipse集成开发环境以及 中心里运行,也能运行在一台桌面电脑中,二 Maven和Jenkins自动化。可以支持Java EE6的 者使用相同的代码库。 平台即服务产品,在云上为Java提供全面的生 命周期支持。 特点 3、通过将Cloud Foundry源代码融合到GitHub 的公共代码库中,与Gerrit集成进行代码审 3、OpenShift 基于开源和开放标准构建,应 查,与Jenkins集成进行持续整合,新流程将社 用程序在运行时环境中能够保持可移植性,支持 区代码贡献简单化,提高了代码质量,同时能 开发者插入自己喜爱的框架。 够更清晰的看到代码变化。 4、OpenShift依靠Git、Jenkins、Maven等标 4、对系统进行扩展不会导致正在活动的用户 准开发工具,以及Eclipse等集成开发环境 和应用停止服务,系统会为所有应用程序实例 (IDE),可以简化应用程序开发和维护。 考虑负载均衡和高可用方面的事情。 “今天又重新创新创建了一个openshift帐号, “试了下vmware的cloud foundry云平台,确实 发现变化好大,可以完全界面操作,并且最主 在上面发布web应用很方便。但是貌似由于服务 要的是速度很快啊。”——@张俊娥 器在米国的原因,响应速度似乎有点慢。”— —@西门619 “用openshift做免费的私有git hosting还是 挺好。”——@ch3nz “将服务绑定到应用后,应用可以通过环境变 量VCAP_SERVICES来获取服务的相关信息。如果 “OpenShift Express是最适合个人的Web应用 要将现有应用部署到Cloud Foundry上,则需对 开发平台。”——@零一飘凌 应用进行相应的修改。”——@silverwave 用户评价 “不支持自定义php扩展,亦没有启用php-soap “第一次在Cloud Foundry上用Ruby写程序, 。所以你不可以用它托管任何基于soap的应用 Sinatra的框架感觉不错,Ruby的语法好别扭, 。虽然你可以使用nusoap代替,但这还是很愚 还是Python用得顺手。”——@hackerzhou 蠢的不让客户自己定义启用哪些php扩展。”— —@天才无趣男 “Cloud Foundry对websocket协议不支持,可 能他们需要在nginx端进行配置。”——@某个 人的碎碎念