ƣƔƚ 373.167.1:54
ƑƑƚ 24Ǐ7
ƒ 18
ƗƵDžƵƷƷƵ, ƢƵLJƵǀǑǔ ƲƹLjƵDžƹǃƷǂƵ.
ƥƸƼƸǏ / Ɲ. ƭ. ƒưǀưƲƲư. – ƜƾǁƺƲư : ƭƺǁƼƾ, 2014. –
240 ǁ. – (ƒƵǁnj LjƺƾƻnjƽNjƹ ƺǃǀǁ Ʋ ǁDžƵƼưDž Ƹ ǂưƱƻƸdžưDž).
ISBN 978-5-699-71191-8
ƒƵǁnj LjƺƾƻnjƽNjƹ ƺǃǀǁ ƿƾ DžƸƼƸƸ ƿǀƵƴǁǂưƲƻƵƽ Ʋ ƲƸƴƵ ƻƾƳƸLJƵǁƺƸDž ǁDžƵƼ
Ƹ ƸƽDŽƾǀƼưǂƸƲƽNjDž ǂưƱƻƸdž. ƝưƳƻǏƴƽƾƵ, LJƵǂƺƾƵ Ƹ ǁDžƵƼưǂƸLJƽƾƵ ƸƷƻƾƶƵƽƸƵ
ƼưǂƵǀƸưƻư ƿƾƷƲƾƻǏƵǂ ƱNjǁǂǀƾ ǃǁƲƾƸǂnj ƱƾƻnjLjƾƹ ƾƱNJƵƼ ƸƽDŽƾǀƼưdžƸƸ, ƾƱ-
ƻƵƳLJƸǂnj ƿƾƽƸƼưƽƸƵ ǁƻƾƶƽNjDž ƷưƺƾƽƾƲ, ƿƾƽǏǂƸƹ, ƾƿǀƵƴƵƻƵƽƸƹ, ƾƱƾƱljƸǂnj
Ƹ ǁƸǁǂƵƼưǂƸƷƸǀƾƲưǂnj ƷƽưƽƸǏ.
ƘƷƴưƽƸƵ ƿƾƼƾƶƵǂ ǃLJưljƸƼǁǏ ǍDŽDŽƵƺǂƸƲƽƾ ƿƾƴƳƾǂƾƲƸǂnjǁǏ ƺ ǁƴưLJƵ ƕƓƭ
ƿƾ DžƸƼƸƸ.
ƨƙƟ 373.167.1:54
ƖƖƟ 24ǔ7
ƒ 18
ISBN 978-5-699-71191-8
© ƗƵDžƵƷƷƵ Ƣ.Ʋ., 2014
© ƣljǃDžǁǀƺǂƽƺ. ƣƣƣ «ƝƼƹƵLJƺǀǑdžLJƷǃ «Ʋƿdžǁǃ», 2014
СОДЕРЖАНИЕ
1. ТЕОРЕТИЧЕСКИЕ ОСНОВЫ ХИМИИ
1.1. Химический элемент
³ÐÄÒÇÎÇÏÏÝÇ ÑÒÇÆÓÔÂÄÍÇÏÊá Ð ÓÔÒÐÇÏÊÊ ÂÔÐÎÂ
³ÔÒÐÇÏÊÇ ßÍÇÌÔÒÐÏÏÝ× ÐÃÐÍÐÙÇÌ ÂÔÐÎÐÄ
ßÍÇÎÇÏÔÐÄ ÑÇÒÄÝ× ÙÇÔÝÒÇ× ÑÇÒÊÐÆÐÄ W T
Ê H ßÍÇÎÇÏÔÝ ¿ÍÇÌÔÒÐÏÏÂá ÌÐÏÖÊÅÕÒÂØÊá ÂÔÐÎÂ
°ÓÏÐÄÏÐÇ Ê ÄÐÉÃÕÈÆÇÏÏÐÇ ÓÐÓÔÐáÏÊÇ ÂÔÐÎÐÄ
±ÇÒÊÐÆÊÙÇÓÌÊË ÉÂÌÐÏ Ê ±ÇÒÊÐÆÊÙÇÓÌÂá ÓÊÓÔÇÎÂ
×ÊÎÊÙÇÓÌÊ× ßÍÇÎÇÏÔÐÄ ¦ ª ®ÇÏÆÇÍÇÇÄÂ
²ÂÆÊÕÓÝ ÂÔÐÎÐÄ Ê× ÑÇÒÊÐÆÊÙÇÓÌÊÇ
ÊÉÎÇÏÇÏÊá Ä ÓÊÓÔÇÎÇ ×ÊÎÊÙÇÓÌÊ× ßÍÇÎÇÏÔÐÄ
©ÂÌÐÏÐÎÇÒÏÐÓÔÊ ÊÉÎÇÏÇÏÊá ×ÊÎÊÙÇÓÌÊ× ÓÄÐËÓÔÄ
ßÍÇÎÇÏÔÐÄ Ê Ê× ÓÐÇÆÊÏÇÏÊË ÑÐ ÑÇÒÊÐÆÂÎ
Ê ÅÒÕÑÑÂÎ
1.2. Химическая связь и строение вещества
¬ÐÄÂÍÇÏÔÏÂá ×ÊÎÊÙÇÓÌÂá ÓÄáÉÞ
ÇÇ ÒÂÉÏÐÄÊÆÏÐÓÔÊ ÑÐÍáÒÏÂá Ê ÏÇÑÐÍáÒÏÂá
ÎÇ×ÂÏÊÉÎÝ ÐÃÒÂÉÐÄÂÏÊá ·ÂÒÂÌÔÇÒÊÓÔÊÌÊ
ÌÐÄÂÍÇÏÔÏÐË ÓÄáÉÊ ÆÍÊÏÂ Ê ßÏÇÒÅÊá ÓÄáÉÊ
ªÐÏÏÂá ÓÄáÉÞ ®ÇÔÂÍÍÊÙÇÓÌÂá ÓÄáÉÞ
¤ÐÆÐÒÐÆÏÂá ÓÄáÉÞ
¿ÍÇÌÔÒÐÐÔÒÊØÂÔÇÍÞÏÐÓÔÞ ³ÔÇÑÇÏÞ ÐÌÊÓÍÇÏÊá
Ê ÄÂÍÇÏÔÏÐÓÔÞ ×ÊÎÊÙÇÓÌÊ× ßÍÇÎÇÏÔÐÄ
¤ÇÛÇÓÔÄ ÎÐÍÇÌÕÍáÒÏÐÅÐ Ê ÏÇÎÐÍÇÌÕÍáÒÏÐÅÐ
ÓÔÒÐÇÏÊá ©ÂÄÊÓÊÎÐÓÔÞ ÓÄÐËÓÔÄ ÄÇÛÇÓÔÄ
ÐÔ ÐÓÐÃÇÏÏÐÓÔÇË Ê× ÌÒÊÓÔÂÍÍÊÙÇÓÌÐË ÒÇÚÇÔÌÊ
1.3. Неорганическая химия
¬ÍÂÓÓÊÖÊÌÂØÊá Ê ÏÐÎÇÏÌÍÂÔÕÒ ÏÇÐÒÅÂÏÊÙÇÓÌÊ×
ÄÇÛÇÓÔÄ
°ÃÛÂá ×ÂÒÂÌÔÇÒÊÓÔÊÌ ÎÇÔÂÍÍÐÄ ÅÍÂÄÏÝ×
ÑÐÆÅÒÕÑÑ -y--- ÅÒÕÑÑ Ä ÓÄáÉÊ Ó Ê× ÑÐÍÐÈÇÏÊÇÎ
Ä ±ÇÒÊÐÆÊÙÇÓÌÐË ÓÊÓÔÇÎÇ ×ÊÎÊÙÇÓÌÊ× ßÍÇÎÇÏÔÐÄ
¦ ª ®ÇÏÆÇÍÇÇÄÂ Ê ÐÓÐÃÇÏÏÐÓÔáÎÊ ÓÔÒÐÇÏÊá Ê×
ÂÔÐÎÐÄ
Содержание
Содержание4
·ÂÒÂÌÔÇÒÊÓÔÊÌ ÑÇÒÇ×ÐÆÏÝ× ßÍÇÎÇÏÔÐÄ z ÎÇÆÊ
ØÊÏÌ ×ÒÐΠÈÇÍÇÉ z ÑÐ Ê× ÑÐÍÐÈÇÏÊà
Ä ±ÇÒÊÐÆÊÙÇÓÌÐË ÓÊÓÔÇÎÇ ×ÊÎÊÙÇÓÌÊ× ßÍÇÎÇÏÔÐÄ
¦ ª ®ÇÏÆÇÍÇÇÄÂ Ê ÐÓÐÃÇÏÏÐÓÔáÎ ÓÔÒÐÇÏÊá Ê×
ÂÔÐÎÐÄ
°ÃÛÂá ×ÂÒÂÌÔÇÒÊÓÔÊÌ ÏÇÎÇÔÂÍÍÐÄ ÅÍÂÄÏÝ×
ÑÐÆÅÒÕÑÑ -:y:-- ÅÒÕÑÑ Ä ÓÄáÉÊ Ó Ê× ÑÐÍÐÈÇÏÊÇÎ
Ä ±ÇÒÊÐÆÊÙÇÓÌÐË ÓÊÓÔÇÎÇ ×ÊÎÊÙÇÓÌÊ× ßÍÇÎÇÏÔÐÄ
¦ ª ®ÇÏÆÇÍÇÇÄÂ Ê ÐÓÐÃÇÏÏÐÓÔáÎÊ ÓÔÒÐÇÏÊá Ê×
ÂÔÐÎÐÄ
·ÂÒÂÌÔÇÒÏÝÇ ×ÊÎÊÙÇÓÌÊÇ ÓÄÐËÓÔÄÂ
ÑÒÐÓÔÝ× ÄÇÛÇÓÔÄ z ÎÇÔÂÍÍÐÄ ÛÇÍÐÙÏÝ×
ÛÇÍÐÙÏÐÉÇÎÇÍÞÏÝ× ÂÍàÎÊÏÊá ÑÇÒÇ×ÐÆÏÝ×
ÎÇÔÂÍÍÐÄ ÎÇÆÊ ØÊÏÌÂ ×ÒÐÎÂ ÈÇÍÇÉÂ
·ÂÒÂÌÔÇÒÏÝÇ ×ÊÎÊÙÇÓÌÊÇ ÓÄÐËÓÔÄ ÑÒÐÓÔÝ×
ÄÇÛÇÓÔÄ z ÏÇÎÇÔÂÍÍÐÄ ÄÐÆÐÒÐÆÂ ÅÂÍÐÅÇÏÐÄ
ÌÊÓÍÐÒÐÆÂ ÓÇÒÝ ÂÉÐÔÂ ÖÐÓÖÐÒÂ ÕÅÍÇÒÐÆÂ
ÌÒÇÎÏÊá
·ÂÒÂÌÔÇÒÏÝÇ ×ÊÎÊÙÇÓÌÊÇ ÓÄÐËÓÔÄ ÐÌÓÊÆÐÄ
ÐÓÏÐÄÏÝ× ÂÎÖÐÔÇÒÏÝ× ÌÊÓÍÐÔÏÝ×
·ÂÒÂÌÔÇÒÏÝÇ ×ÊÎÊÙÇÓÌÊÇ ÓÄÐËÓÔÄ ÐÓÏÐÄÂÏÊË
Ê ÂÎÖÐÔÇÒÏÝ× ÅÊÆÒÐÌÓÊÆÐÄ
·ÂÒÂÌÔÇÒÏÝÇ ×ÊÎÊÙÇÓÌÊÇ ÓÄÐËÓÔÄ ÌÊÓÍÐÔ
·ÂÒÂÌÔÇÒÏÝÇ ×ÊÎÊÙÇÓÌÊÇ ÓÄÐËÓÔÄ ÓÐÍÇË
ÓÒÇÆÏÊ× ÌÊÓÍÝ× ÐÓÏÐÄÏÝ× ÌÐÎÑÍÇÌÓÏÝ×
Ï ÑÒÊÎÇÒÇ ÓÐÇÆÊÏÇÏÊË ÂÍàÎÊÏÊá Ê ØÊÏÌÂ
1.4. Органическая химия
´ÇÐÒÊá ÓÔÒÐÇÏÊá ÐÒÅÂÏÊÙÇÓÌÊ× ÓÐÇÆÊÏÇÏÊË
ªÉÐÎÇÒÊá y ÓÔÒÕÌÔÕÒÏÂá Ê ÑÒÐÓÔÒÂÏÓÔÄÇÏÏÂá
¥ÐÎÐÍÐÅÊ Ê ÅÐÎÐÍÐÅÊÙÇÓÌÊË ÒáÆ
´ÊÑÝ ÓÄáÉÇË Ä ÎÐÍÇÌÕÍÂ× ÐÒÅÂÏÊÙÇÓÌÊ× ÄÇÛÇÓÔÄ
¥ÊÃÒÊÆÊÉÂØÊá ÂÔÐÎÏÝ× ÐÒÃÊÔÂÍÇË ÕÅÍÇÒÐÆÂ
²ÂÆÊÌÂÍ ¶ÕÏÌØÊÐÏÂÍÞÏÂá ÅÒÕÑÑÂ
¬ÍÂÓÓÊÖÊÌÂØÊá Ê ÏÐÎÇÏÌÍÂÔÕÒ ÐÒÅÂÏÊÙÇÓÌÊ×
ÓÐÇÆÊÏÇÏÊË
·ÂÒÂÌÔÇÒÏÝÇ ×ÊÎÊÙÇÓÌÊÇ ÓÄÐËÓÔÄÂ
ÕÅÍÇÄÐÆÐÒÐÆÐÄ ÂÍÌÂÏÐÄ ØÊÌÍÐÂÍÌÂÏÐÄ ÂÍÌÇÏÐÄ
ÆÊÇÏÐÄ ÂÍÌÊÏÐÄ
·ÂÒÂÌÔÇÒÏÝÇ ×ÊÎÊÙÇÓÌÊÇ ÓÄÐËÓÔÄÂ
ÂÒÐÎÂÔÊÙÇÓÌÊ× ÕÅÍÇÄÐÆÐÒÐÆÐÄ ÃÇÏÉÐÍÂ
Ê ÔÐÍÕÐÍÂ
Содержание 5
·ÂÒÂÌÔÇÒÏÝÇ ×ÊÎÊÙÇÓÌÊÇ ÓÄÐËÓÔÄ ÑÒÇÆÇÍÞÏÝ×
ÐÆÏÐÂÔÐÎÏÝ× Ê ÎÏÐÅÐÂÔÐÎÏÝ× ÓÑÊÒÔÐÄ
ÖÇÏÐÍÂ
·ÂÒÂÌÔÇÒÏÝÇ ×ÊÎÊÙÇÓÌÊÇ ÓÄÐËÓÔÄ ÂÍÞÆÇÅÊÆÐÄ
ÑÒÇÆÇÍÞÏÝ× ÌÂÒÃÐÏÐÄÝ× ÌÊÓÍÐÔ ÓÍÐÈÏÝ×
ßÖÊÒÐÄ
·ÂÒÂÌÔÇÒÏÝÇ ×ÊÎÊÙÇÓÌÊÇ ÓÄÐËÓÔÄÂ
ÂÉÐÔÓÐÆÇÒÈÂÛÊ× ÐÒÅÂÏÊÙÇÓÌÊ× ÓÐÇÆÊÏÇÏÊË
ÂÎÊÏÐÄ Ê ÂÎÊÏÐÌÊÓÍÐÔ
£ÊÐÍÐÅÊÙÇÓÌÊ ÄÂÈÏÝÇ ÄÇÛÇÓÔÄÂ
ÈÊÒÝ ÃÇÍÌÊ ÕÅÍÇÄÐÆÝ ÎÐÏÐÓÂ×ÂÒÊÆÝ
ÆÊÓÂ×ÂÒÊÆÝ ÑÐÍÊÓÂ×ÂÒÊÆÝ
1.5. Химическая реакция
¬ÍÂÓÓÊÖÊÌÂØÊá ×ÊÎÊÙÇÓÌÊ× ÒÇÂÌØÊË
Ä ÏÇÐÒÅÂÏÊÙÇÓÌÐË Ê ÐÒÅÂÏÊÙÇÓÌÐË ×ÊÎÊÊ
´ÇÑÍÐÄÐË ßÖÖÇÌÔ ×ÊÎÊÙÇÓÌÐË ÒÇÂÌØÊÊ
´ÇÒÎÐ×ÊÎÊÙÇÓÌÊÇ ÕÒÂÄÏÇÏÊá
³ÌÐÒÐÓÔÞ ÒÇÂÌØÊÊ ÇÇ ÉÂÄÊÓÊÎÐÓÔÞ
ÐÔ ÒÂÉÍÊÙÏÝ× ÖÂÌÔÐÒÐÄ
°ÃÒÂÔÊÎÝÇ Ê ÏÇÐÃÒÂÔÊÎÝÇ ×ÊÎÊÙÇÓÌÊÇ ÒÇÂÌØÊÊ
·ÊÎÊÙÇÓÌÐÇ ÒÂÄÏÐÄÇÓÊÇ ³ÎÇÛÇÏÊÇ ×ÊÎÊÙÇÓÌÐÅÐ
ÒÂÄÏÐÄÇÓÊá ÑÐÆ ÆÇËÓÔÄÊÇÎ ÒÂÉÍÊÙÏÝ×
ÖÂÌÔÐÒÐÄ
¿ÍÇÌÔÒÐÍÊÔÊÙÇÓÌÂá ÆÊÓÓÐØÊÂØÊá
ßÍÇÌÔÒÐÍÊÔÐÄ Ä ÄÐÆÏÝ× ÒÂÓÔÄÐÒÂ×
³ÊÍÞÏÝÇ Ê ÓÍÂÃÝÇ ßÍÇÌÔÒÐÍÊÔÝ
²ÇÂÌØÊÊ ÊÐÏÏÐÅÐ ÐÃÎÇÏÂ
¥ÊÆÒÐÍÊÉ ÓÐÍÇË ³ÒÇÆÂ ÄÐÆÏÝ× ÒÂÓÔÄÐÒÐÄ
ÌÊÓÍÂá ÏÇËÔÒÂÍÞÏÂá ÛÇÍÐÙÏÂá
²ÇÂÌØÊÊ ÐÌÊÓÍÊÔÇÍÞÏÐ ÄÐÓÓÔÂÏÐÄÊÔÇÍÞÏÝÇ
¬ÐÒÒÐÉÊá ÎÇÔÂÍÍÐÄ Ê ÓÑÐÓÐÃÝ ÉÂÛÊÔÝ ÐÔ ÏÇÇ
¿ÍÇÌÔÒÐÍÊÉ ÒÂÓÑÍÂÄÐÄ Ê ÒÂÓÔÄÐÒÐÄ
ÓÐÍÇË ÛÇÍÐÙÇË ÌÊÓÍÐÔ
®Ç×ÂÏÊÉÎÝ ÒÇÂÌØÊË ÉÂÎÇÛÇÏÊá
Ê ÑÒÊÓÐÇÆÊÏÇÏÊá Ä ÐÒÅÂÏÊÙÇÓÌÐË ×ÊÎÊÊ
±ÒÂÄÊÍÐ ¤ ¤ ®ÂÒÌÐÄÏÊÌÐÄÂ
²ÇÂÌØÊÊ ÑÐÆÔÄÇÒÈÆÂàÛÊÇ ÄÉÂÊÎÐÓÄáÉÞ
ÒÂÉÍÊÙÏÝ× ÌÍÂÓÓÐÄ
Содержание
Содержание6
2. МЕТОДЫ ПОЗНАНИЯ ВЕЩЕСТВ
И ХИМИЧЕСКИХ РЕАКЦИЙ
2.1. Экспериментальные основы химии
±ÒÂÄÊÍÂ ÒÂÃÐÔÝ Ä ÍÂÃÐÒÂÔÐÒÊÊ
±ÒÂÄÊÍÂ ÃÇÉÐÑÂÓÏÐÓÔÊ ÑÒÊ ÒÂÃÐÔÇ Ó ÇÆÌÊÎÊ
ÅÐÒàÙÊÎÊ Ê ÔÐÌÓÊÙÏÝÎÊ ÄÇÛÇÓÔÄÂÎÊ
ÓÒÇÆÓÔÄÂÎÊ ÃÝÔÐÄÐË ×ÊÎÊÊ
¯ÂÕÙÏÝÇ ÎÇÔÐÆÝ ÊÓÓÍÇÆÐÄÂÏÊá ×ÊÎÊÙÇÓÌÊ×
ÄÇÛÇÓÔÄ Ê ÑÒÇÄÒÂÛÇÏÊË ®ÇÔÐÆÝ ÒÂÉÆÇÍÇÏÊá
ÓÎÇÓÇË Ê ÐÙÊÓÔÌÊ ÄÇÛÇÓÔÄ
°ÑÒÇÆÇÍÇÏÊÇ ×ÂÒÂÌÔÇÒ ÓÒÇÆÝ ÄÐÆÏÝ× ÒÂÓÔÄÐÒÐÄ
ÄÇÛÇÓÔÄ ªÏÆÊÌÂÔÐÒÝ
¬ÂÙÇÓÔÄÇÏÏÝÇ ÒÇÂÌØÊÊ Ï ÏÇÐÒÅÂÏÊÙÇÓÌÊÇ
ÄÇÛÇÓÔÄÂ Ê ÊÐÏÝ ªÆÇÏÔÊÖÊÌÂØÊá ÐÒÅÂÏÊÙÇÓÌÊ×
ÓÐÇÆÊÏÇÏÊË
2.2. Общие способы получения веществ
°ÃÛÊÇ ÓÑÐÓÐÃÝ ÑÐÍÕÙÇÏÊá ÎÇÔÂÍÍÐÄ °ÃÛÊÇ
ÏÂÕÙÏÝÇ ÑÒÊÏØÊÑÝ ×ÊÎÊÙÇÓÌÐÅÐ ÑÒÐÊÉÄÐÆÓÔÄÂ
ÏÂ ÑÒÊÎÇÒÇ ÑÒÐÎÝÚÍÇÏÏÐÅÐ ÑÐÍÕÙÇÏÊá
ÂÎÎÊÂÌÂ ÓÇÒÏÐË ÌÊÓÍÐÔÝ ÎÇÔÂÏÐÍÂ
±ÒÊÒÐÆÏÝÇ ÊÓÔÐÙÏÊÌÊ Ê ÑÇÒÇÒÂÃÐÔÌÂ
ÕÅÍÇÄÐÆÐÒÐÆÐÄ
¤ÝÓÐÌÐÎÐÍÇÌÕÍáÒÏÝÇ ÓÐÇÆÊÏÇÏÊá
²ÇÂÌØÊÊ ÑÐÍÊÎÇÒÊÉÂØÊÊ Ê ÑÐÍÊÌÐÏÆÇÏÓÂØÊÊ
±ÐÍÊÎÇÒÝ ±ÍÂÓÔÎÂÓÓÝ ÄÐÍÐÌÏ ÌÂÕÙÕÌÊ
²ÇÂÌØÊÊ ×ÂÒÂÌÔÇÒÊÉÕàÛÊÇ ÐÓÏÐÄÏÝÇ ÓÄÐËÓÔÄÂ
Ê ÓÑÐÓÐÃÝ ÑÐÍÕÙÇÏÊá
2.3. Расчеты по химическим формулам и уравнениям
реакций
¤ÝÙÊÓÍÇÏÊÇ ÎÂÓÓÝ ÒÂÓÔÄÐÒÇÏÏÐÅÐ ÄÇÛÇÓÔÄÂ
ÓÐÆÇÒÈÂÛÇÅÐÓá Ä ÐÑÒÇÆÇÍÇÏÏÐË ÎÂÓÓÇ ÒÂÓÔÄÐÒÂ
Ó ÊÉÄÇÓÔÏÐË ÎÂÓÓÐÄÐË ÆÐÍÇË
²ÂÓÙÇÔÝ ÐÃÜÇÎÏÝ× ÐÔÏÐÚÇÏÊË ÅÂÉÐÄ
ÑÒÊ ×ÊÎÊÙÇÓÌÊ× ÒÇÂÌØÊá×
²ÂÓÙÇÔ ÎÂÓÓÝ ÄÇÛÇÓÔÄ ÊÍÊ ÐÃÜÇΠÅÂÉÐÄ
ÑÐ ÊÉÄÇÓÔÏÐÎÕ ÌÐÍÊÙÇÓÔÄÕ ÄÇÛÇÓÔÄÂ ÎÂÓÓÇ
ÊÍÊ ÐÃÜÇÎÕ ÐÆÏÐÅÐ ÊÉ ÕÙÂÓÔÄÕàÛÊ× Ä ÒÇÂÌØÊÊ
ÄÇÛÇÓÔÄ
Содержание 7
²ÂÓÙÇÔ ÔÇÑÍÐÄÐÅÐ ßÖÖÇÌÔ ÒÇÂÌØÊÊ
²ÂÓÙÇÔ ÎÂÓÓÝ ÐÃÜÇΠÌÐÍÊÙÇÓÔÄ ÄÇÛÇÓÔÄÂ
ÑÒÐÆÕÌÔÐÄ ÒÇÂÌØÊÊ ÇÓÍÊ ÐÆÏÐ ÊÉ ÄÇÛÇÓÔÄ ÆÂÏÐ
Ä ÊÉÃÝÔÌÇ ÊÎÇÇÔ ÑÒÊÎÇÓÊ
²ÂÓÙÇÔ ÎÂÓÓÝ ÐÃÜÇΠÌÐÍÊÙÇÓÔÄ ÄÇÛÇÓÔÄÂ
ÑÒÐÆÕÌÔÂ ÒÇÂÌØÊÊ ÇÓÍÊ ÐÆÏÐ ÊÉ ÄÇÛÇÓÔÄ ÆÂÏÐ
Ä ÄÊÆÇ ÒÂÓÔÄÐÒÂ Ó ÐÑÒÇÆÇÍÇÏÏÐË ÎÂÓÓÐÄÐË ÆÐÍÇË
ÒÂÓÔÄÐÒÇÏÏÐÅÐ ÄÇÛÇÓÔÄÂ
¯Â×ÐÈÆÇÏÊÇ ÎÐÍÇÌÕÍáÒÏÐË ÖÐÒÎÕÍÝ ÄÇÛÇÓÔÄÂ
²ÂÓÙÇÔ ÎÂÓÓÐÄÐË ÊÍÊ ÐÃÜÇÎÏÐË ÆÐÍÊ
ÄÝ×ÐÆÂ ÑÒÐÆÕÌÔ ÒÇÂÌØÊÊ ÐÔ ÔÇÐÒÇÔÊÙÇÓÌÊ
ÄÐÉÎÐÈÏÐÅÐ
²ÂÓÙÇÔ ÎÂÓÓÐÄÐË ÆÐÍÊ ÎÂÓÓÝ ×ÊÎÊÙÇÓÌÐÅÐ
ÓÐÇÆÊÏÇÏÊá Ä ÓÎÇÓÊ
Раздел 1. Теоретические основы химии8
ТЕОРЕТИЧЕСКИЕ ОСНОВЫ ХИМИИ
1.1. Химический элемент
1.1.1. Современные представления о строении атома.
Строение электронных оболочек атомов элементов
первых четырех периодов: s-, p- и d-элементы.
Электронная конфигурация атома. Основное
и возбужденное состояние атомов
Атом z ×ÊÎÊÙÇÓÌÊ ÏÇÆÇÍÊÎÂá ßÍÇÌÔÒÐÏÇËÔÒÂÍÞÏÂá ÙÂÓÔÊ
ØÂ ÌÐÔÐÒÂá ÓÐÓÔÐÊÔ ÊÉ ÑÐÍÐÈÊÔÇÍÞÏÐ ÉÂÒáÈÇÏÏÐÅÐ áÆÒÂ
Ê ÆÄÊÅÂàÛÊ×Óá ÄÐÌÒÕÅ ÏÇÅÐ ÐÔÒÊØÂÔÇÍÞÏÐ ÉÂÒáÈÇÏÏÝ×
ßÍÇÌÔÒÐÏÐÄ
±ÒÐÔÐÏÝ T
ÁÆÒÐ ¿ÍÇÌÔÒÐÏÝ e
¯ÇËÔÒÐÏÝ R
¢ÔÐÎ
³ÐÓÔÂÄ áÆÒÂ
%  2
ÅÆÇ % z ÎÂÓÓÐÄÐÇ ÙÊÓÍÐ  z ÑÒÐÔÐÏÏÐÇ ÙÊÓÍÐ ÌÐÍÊÙÇÓÔÄÐ
ÑÒÐÔÐÏÐÄ  2 z ÌÐÍÊÙÇÓÔÄÐ ÏÇËÔÒÐÏÐÄ
Раздел 1. Теоретические основы химии
1
1.1. Химический элемент 9
Элементарные частицы
¯ÂÉÄÂÏÊÇ °ÃÐÉÏÂÙÇÏÊÇ ®ÂÓÓ ©ÂÒáÆ
¿ÍÇÌÔÒÐÏ I y
±ÒÐÔÐÏ T
¯ÇËÔÒÐÏ R
©ÂÒáÆ áÆÒ ÂÔÐÎÂ
¬ÐÍÊÙÇÓÔÄÐ ÑÒÐÔÐÏÐÄ
Ä áÆÒÇ ÂÔÐÎÂ
¬ÐÍÊÙÇÓÔÄÐ ßÍÇÌÔÒÐÏÐÄ
Ä ÂÔÐÎÇ
±ÐÒáÆÌÐÄÝË
ÏÐÎÇÒ ßÍÇÎÇÏÔÂ
Ä ±ÇÒÊÐÆÊÙÇÓÌÐË
ÓÊÓÔÇÎÇ
16
32
S
e
p
n
=
=
= − = }
16
16
32 16 16
ÿäðî
Нуклиды z ÒÂÉÏÐÄÊÆÏÐÓÔÊ ÂÔÐÎÏÝ× áÆÇÒ Ó ÖÊÌÓÊÒÐÄÂÏ
ÏÝÎ ÎÂÓÓÐÄÝÎ ÙÊÓÍÐÎ % ÙÊÓÍÐÎ ÑÒÐÔÐÏÐÄ  Ê ÏÇËÔÒÐ
ÏÐÄ 2
Раздел 1. Теоретические основы химии10
Изотопы z ÒÂÉÏÐÄÊÆÏÐÓÔÊ ÂÔÐÎÐÄ ÐÆÏÐÅÐ ×ÊÎÊÙÇÓÌÐÅÐ
ßÍÇÎÇÏÔ ÊÎÇàÛÊÇ ÐÆÊÏÂÌÐÄÝÇ ÉÂÒáÆÝ áÆÇÒ ÏÐ ÒÂÉÏÝÇ
ÎÂÓÓÐÄÝÇ ÙÊÓÍÂ
ÊÉÐÔÐÑÝ ÌÊÓÍÐÒÐÆÂ
8
16
O; 8
17
O; 8
18
O
ÊÉÐÔÐÑÝ ÄÐÆÐÒÐÆÂ
1
1
H ÑÒÐÔÊË 1
2
H D≡ ÆÇËÔÇÒÊË 1
3
H T≡ ÔÒÊÔÊË
ÊÉÐÔÐÑÝ ÌÂÍÊá
19
39
K; 19
40
K; 19
41
K
Изотоны z ÒÂÉÏÐÄÊÆÏÐÓÔÊ ÂÔÐÎÐÄ ÒÂÉÏÝ× ×ÊÎÊÙÇÓÌÊ×
ßÍÇÎÇÏÔÐÄ ÊÎÇàÛÊÇ ÐÆÊÏÂÌÐÄÐÇ ÌÐÍÊÙÇÓÔÄÐ ÏÇËÔÒÐÏÐÄ
ÏÐ ÒÂÉÏÝÇ ÂÔÐÎÏÝÇ ÏÐÎÇÒÂ
88
228
Ra; 90
230
Th; 91
231
Pa
Изобары z ÒÂÉÏÐÄÊÆÏÐÓÔÊ ÂÔÐÎÐÄ ÒÂÉÏÝ× ×ÊÎÊÙÇÓÌÊ×
ßÍÇÎÇÏÔÐÄ ÊÎÇàÛÊ× ÐÆÊÏÂÌÐÄÝÇ ÎÂÓÓÐÄÝÇ ÙÊÓÍ ÏÐ ÒÂÉ
ÏÝÇ ÂÔÐÎÏÝÇ ÏÐÎÇÒÂ
18
40
Ar; 19
40
K; 20
40
Ca
Относительная атомная масса элемента %V
z ÖÊÉÊÙÇÓÌÂá
ÄÇÍÊÙÊÏÂ ÑÐÌÂÉÝÄÂàÛÂá ÄÐ ÓÌÐÍÞÌÐ ÒÂÉ ÓÒÇÆÏáá ÎÂÓ
Ó ÂÔÐÎÐÄ ÆÂÏÏÐÅÐ ßÍÇÎÇÏÔ ÃÐÍÞÚÇ ÙÂÓÔÊ ÎÂÓÓÝ ÏÕ
ÌÍÊÆÂ ÕÅÍÇÒÐÆÂ '
1
12
1
12
1 993 1012 26
ma ( ) ,C êã= ⋅ ⋅ =−
10 1027 24
1,66 êã 1,66 ã.= ⋅ = ⋅− −
¢ÔÐÎÏÂá ÇÆÊÏÊØÂ ÎÂÓÓÝ Â Ç Î ÐÃÐÉÏÂÙÂÇÔÓá Y
A
m
ur
a
( )
( )
X
X
= m A ua r( ) ( )X X= ⋅
1.1. Химический элемент 11
Орбиталь
Орбиталь z ÑÒÐÓÔÒÂÏÓÔÄÐ ÄÐÌÒÕÅ áÆÒÂ Ä ÌÐÔÐÒÐÎ ÏÂ×ÐÈ
ÆÇÏÊÇ ßÍÇÌÔÒÐÏ ÏÂÊÃÐÍÇÇ ÄÇÒÐáÔÏÐ
W ÐÒÃÊÔÂÍÞ
z
x
y
T ÐÒÃÊÔÂÍÊ
z
x
y
z
x
y
x
y
z
H J K ÐÒÃÊÔÂÍÊ ÊÎÇàÔ ÃÐÍÇÇ ÓÍÐÈÏÕà ÖÐÒÎÕ
¤ÊÆ Ê ÖÐÒÎÂ
z ÓÄÐÃÐÆÏÂá ÐÒÃÊÔÂÍÞ
z ÐÒÃÊÔÂÍÞ Ó ÐÆÏÊÎ ßÍÇÌÔÒÐÏÐÎ
z ÉÂÑÐÍÏÇÏÏÂá ÐÒÃÊÔÂÍÞ
°ÃÐÉÏÂÙÇÏÊá
±ÐÒáÆÐÌ ÉÂÑÐÍÏÇÏÊá ÐÒÃÊÔÂÍÇË z ÕÄÇÍÊÙÇÏÊÇ ßÏÇÒÅÊÊ ÐÒ
ÃÊÔÂÍÇË
W W T W T W H T W H T W
H J T Ê Ô Æ
Раздел 1. Теоретические основы химии12
Принцип Паули: Ï ÌÂÈÆÐË ÐÒÃÊÔÂÍÊ ÎÐÅÕÔ ÏÂ×ÐÆÊÔÞÓá
ÏÇ ÃÐÍÇÇ ÆÄÕ× ßÍÇÌÔÒÐÏÐÄ ÑÒÊÙÇÎ ÓÑÊÏÝ Ê× ÑÒÐÔÊÄÐÑÐ
ÍÐÈÏÝ
ÉÂÑÒÇÛÇÏÐ ÒÂÉÒÇÚÇÏÐ
Правило Хунта: ÐÒÃÊÔÂÍÊ ÉÂÑÐÍÏáàÔÓá ßÍÇÌÔÒÐÏÂÎÊ ÔÂÌ
ÙÔÐÃÝ Ê× ÓÕÎÎÂÒÏÝË ÓÑÊÏ ÃÝÍ ÎÂÌÓÊÎÂÍÞÏÝÎ
ÉÂÑÒÇÛÇÏÐ ÒÂÉÒÇÚÇÏÐ
W
ßÍÇÎÇÏÔÝ
T
ßÍÇÎÇÏÔÝ
H
ßÍÇÎÇÏÔÝ
J
ßÍÇÎÇÏÔÝ
ÑÇÒÄÝÇ
ÆÄÂ
ßÍÇÎÇÏÔÂ
ÌÂÈÆÐÅÐ
ÑÇÒÊÐÆÂ
ßÍÇÎÇÏÔÝ
---y:---
ÅÒÕÑÑ
ÅÍÂÄÏÝ×
ÑÐÆÅÒÕÑÑ
ßÍÇÎÇÏÔÝ
ÑÐÃÐÙÏÝ×
ÑÐÆÅÒÕÑÑ
ÍÂÏÔÂÏÐ
ÊÆÝ Ê ÂÌ
ÔÊÏÐÊÆÝ
¤ ÉÂÄÊÓÊÎÐÓÔÊ ÐÔ ÔÐÅÐ
ÌÂÌÐË ÑÐÆÕÒÐÄÇÏÞ Ä ÂÔÐÎÇ ÉÂÑÐÍÏáÇÔÓá ÑÐÓÍÇÆÏÊÎ
´ÊÑÝ ×ÊÎÊÙÇÓÌÊ× ßÍÇÎÇÏÔÐÄ
1.1. Химический элемент 13
Строение электронных оболочек атомов
первых четырех периодов
¿ÍÇÎÇÏÔ
1
H
¿ÍÇÌÔÒÐÏÏÂá ÖÐÒÎÕÍÂ
W
³×ÇΠßÍÇÌÔÒÐÏÏÐÅÐ ÓÔÒÐÇÏÊá ¥ÒÂÖÊÙÇÓÌÂá ÖÐÒÎÕÍÂ
ÄÂÍÇÏÔÏÝ× ßÍÇÌÔÒÐÏÐÄ
W
³ÔÒÐÇÏÊÇ ßÍÇÎÇÏÔÐÄ ÑÇÒÄÐÅÐ ÑÇÒÊÐÆÂ
¿ÍÇÎÇÏÔ
2
He
¿ÍÇÌÔÒÐÏÏÂá ÖÐÒÎÕÍÂ
W
³×ÇΠßÍÇÌÔÒÐÏÏÐÅÐ ÓÔÒÐÇÏÊá ¥ÒÂÖÊÙÇÓÌÂá ÖÐÒÎÕÍÂ
ÄÂÍÇÏÔÏÝ× ßÍÇÌÔÒÐÏÐÄ
W
¿ÍÇÎÇÏÔ
3
Li
¿ÍÇÌÔÒÐÏÏÂá ÖÐÒÎÕÍÂ
W W
³×ÇΠßÍÇÌÔÒÐÏÏÐÅÐ ÓÔÒÐÇÏÊá ¥ÒÂÖÊÙÇÓÌÂá ÖÐÒÎÕÍÂ
ÄÂÍÇÏÔÏÝ× ßÍÇÌÔÒÐÏÐÄ
W
³ÔÒÐÇÏÊÇ ßÍÇÎÇÏÔÐÄ ÄÔÐÒÐÅÐ ÑÇÒÊÐÆÂ
Раздел 1. Теоретические основы химии14
¿ÍÇÎÇÏÔ
4
Be
¿ÍÇÌÔÒÐÏÏÂá ÖÐÒÎÕÍÂ
W W
³×ÇΠßÍÇÌÔÒÐÏÏÐÅÐ ÓÔÒÐÇÏÊá ¥ÒÂÖÊÙÇÓÌÂá ÖÐÒÎÕÍÂ
ÄÂÍÇÏÔÏÝ× ßÍÇÌÔÒÐÏÐÄ
W
¿ÍÇÎÇÏÔ
5
B
¿ÍÇÌÔÒÐÏÏÂá ÖÐÒÎÕÍÂ
W W T
³×ÇΠßÍÇÌÔÒÐÏÏÐÅÐ ÓÔÒÐÇÏÊá ¥ÒÂÖÊÙÇÓÌÂá ÖÐÒÎÕÍÂ
ÄÂÍÇÏÔÏÝ× ßÍÇÌÔÒÐÏÐÄ
W
T
¿ÍÇÎÇÏÔ
6
C
¿ÍÇÌÔÒÐÏÏÂá ÖÐÒÎÕÍÂ
W W T
³×ÇΠßÍÇÌÔÒÐÏÏÐÅÐ ÓÔÒÐÇÏÊá ¥ÒÂÖÊÙÇÓÌÂá ÖÐÒÎÕÍÂ
ÄÂÍÇÏÔÏÝ× ßÍÇÌÔÒÐÏÐÄ
W
T
1.1. Химический элемент 15
¿ÍÇÎÇÏÔ
7
N
¿ÍÇÌÔÒÐÏÏÂá ÖÐÒÎÕÍÂ
W W T
³×ÇΠßÍÇÌÔÒÐÏÏÐÅÐ ÓÔÒÐÇÏÊá ¥ÒÂÖÊÙÇÓÌÂá ÖÐÒÎÕÍÂ
ÄÂÍÇÏÔÏÝ× ßÍÇÌÔÒÐÏÐÄ
W
T
¿ÍÇÎÇÏÔ
8
O
¿ÍÇÌÔÒÐÏÏÂá ÖÐÒÎÕÍÂ
W W T
³×ÇΠßÍÇÌÔÒÐÏÏÐÅÐ ÓÔÒÐÇÏÊá ¥ÒÂÖÊÙÇÓÌÂá ÖÐÒÎÕÍÂ
ÄÂÍÇÏÔÏÝ× ßÍÇÌÔÒÐÏÐÄ
W
T
¿ÍÇÎÇÏÔ
9
F
¿ÍÇÌÔÒÐÏÏÂá ÖÐÒÎÕÍÂ
W W T
³×ÇΠßÍÇÌÔÒÐÏÏÐÅÐ ÓÔÒÐÇÏÊá ¥ÒÂÖÊÙÇÓÌÂá ÖÐÒÎÕÍÂ
ÄÂÍÇÏÔÏÝ× ßÍÇÌÔÒÐÏÐÄ
W
T
Раздел 1. Теоретические основы химии16
¿ÍÇÎÇÏÔ
10
Ne
¿ÍÇÌÔÒÐÏÏÂá ÖÐÒÎÕÍÂ
W W T
³×ÇΠßÍÇÌÔÒÐÏÏÐÅÐ ÓÔÒÐÇÏÊá ¥ÒÂÖÊÙÇÓÌÂá ÖÐÒÎÕÍÂ
ÄÂÍÇÏÔÏÝ× ßÍÇÌÔÒÐÏÐÄ
W
T
¿ÍÇÎÇÏÔ
11
Na
¿ÍÇÌÔÒÐÏÏÂá ÖÐÒÎÕÍÂ
W W T W
³×ÇΠßÍÇÌÔÒÐÏÏÐÅÐ ÓÔÒÐÇÏÊá ¥ÒÂÖÊÙÇÓÌÂá ÖÐÒÎÕÍÂ
ÄÂÍÇÏÔÏÝ× ßÍÇÌÔÒÐÏÐÄ
W
³ÔÒÐÇÏÊÇ ßÍÇÎÇÏÔÐÄ ÔÒÇÔÞÇÅÐ ÑÇÒÊÐÆÂ
¿ÍÇÎÇÏÔ
12
Mg
¿ÍÇÌÔÒÐÏÏÂá ÖÐÒÎÕÍÂ
W W T W
³×ÇΠßÍÇÌÔÒÐÏÏÐÅÐ ÓÔÒÐÇÏÊá ¥ÒÂÖÊÙÇÓÌÂá ÖÐÒÎÕÍÂ
ÄÂÍÇÏÔÏÝ× ßÍÇÌÔÒÐÏÐÄ
W
1.1. Химический элемент 17
¿ÍÇÎÇÏÔ
13
Al
¿ÍÇÌÔÒÐÏÏÂá ÖÐÒÎÕÍÂ
W W T W T
³×ÇΠßÍÇÌÔÒÐÏÏÐÅÐ ÓÔÒÐÇÏÊá ¥ÒÂÖÊÙÇÓÌÂá ÖÐÒÎÕÍÂ
ÄÂÍÇÏÔÏÝ× ßÍÇÌÔÒÐÏÐÄ
W
T
¿ÍÇÎÇÏÔ
14
Si
¿ÍÇÌÔÒÐÏÏÂá ÖÐÒÎÕÍÂ
W W T W T
³×ÇΠßÍÇÌÔÒÐÏÏÐÅÐ ÓÔÒÐÇÏÊá ¥ÒÂÖÊÙÇÓÌÂá ÖÐÒÎÕÍÂ
ÄÂÍÇÏÔÏÝ× ßÍÇÌÔÒÐÏÐÄ
W
T
¿ÍÇÎÇÏÔ
15
P
¿ÍÇÌÔÒÐÏÏÂá ÖÐÒÎÕÍÂ
W W T W T
³×ÇΠßÍÇÌÔÒÐÏÏÐÅÐ ÓÔÒÐÇÏÊá ¥ÒÂÖÊÙÇÓÌÂá ÖÐÒÎÕÍÂ
ÄÂÍÇÏÔÏÝ× ßÍÇÌÔÒÐÏÐÄ
W
T
Раздел 1. Теоретические основы химии18
¿ÍÇÎÇÏÔ
16
S
¿ÍÇÌÔÒÐÏÏÂá ÖÐÒÎÕÍÂ
W W T W T
³×ÇΠßÍÇÌÔÒÐÏÏÐÅÐ ÓÔÒÐÇÏÊá ¥ÒÂÖÊÙÇÓÌÂá ÖÐÒÎÕÍÂ
ÄÂÍÇÏÔÏÝ× ßÍÇÌÔÒÐÏÐÄ
W
T
¿ÍÇÎÇÏÔ
17
Cl
¿ÍÇÌÔÒÐÏÏÂá ÖÐÒÎÕÍÂ
W W T W T
³×ÇΠßÍÇÌÔÒÐÏÏÐÅÐ ÓÔÒÐÇÏÊá ¥ÒÂÖÊÙÇÓÌÂá ÖÐÒÎÕÍÂ
ÄÂÍÇÏÔÏÝ× ßÍÇÌÔÒÐÏÐÄ
W
T
¿ÍÇÎÇÏÔ
18
Ar
¿ÍÇÌÔÒÐÏÏÂá ÖÐÒÎÕÍÂ
W W T W T
³×ÇΠßÍÇÌÔÒÐÏÏÐÅÐ ÓÔÒÐÇÏÊá ¥ÒÂÖÊÙÇÓÌÂá ÖÐÒÎÕÍÂ
ÄÂÍÇÏÔÏÝ× ßÍÇÌÔÒÐÏÐÄ
W
T
1.1. Химический элемент 19
¿ÍÇÎÇÏÔ
19
K
¿ÍÇÌÔÒÐÏÏÂá ÖÐÒÎÕÍÂ
W W T W T W
³×ÇΠßÍÇÌÔÒÐÏÏÐÅÐ ÓÔÒÐÇÏÊá ¥ÒÂÖÊÙÇÓÌÂá ÖÐÒÎÕÍÂ
ÄÂÍÇÏÔÏÝ× ßÍÇÌÔÒÐÏÐÄ
W
³ÔÒÐÇÏÊÇ ßÍÇÎÇÏÔÐÄ ÙÇÔÄÇÒÔÐÅÐ ÑÇÒÊÐÆÂ
¿ÍÇÎÇÏÔ
20
Ca
¿ÍÇÌÔÒÐÏÏÂá ÖÐÒÎÕÍÂ
W W T W T W
³×ÇΠßÍÇÌÔÒÐÏÏÐÅÐ ÓÔÒÐÇÏÊá ¥ÒÂÖÊÙÇÓÌÂá ÖÐÒÎÕÍÂ
ÄÂÍÇÏÔÏÝ× ßÍÇÌÔÒÐÏÐÄ
W
¿ÍÇÎÇÏÔ
21
Sc
¿ÍÇÌÔÒÐÏÏÂá ÖÐÒÎÕÍÂ
W W T W T W H
³×ÇΠßÍÇÌÔÒÐÏÏÐÅÐ ÓÔÒÐÇÏÊá ¥ÒÂÖÊÙÇÓÌÂá ÖÐÒÎÕÍÂ
ÄÂÍÇÏÔÏÝ× ßÍÇÌÔÒÐÏÐÄ
W
H
Раздел 1. Теоретические основы химии20
¿ÍÇÎÇÏÔ
22
Ti
¿ÍÇÌÔÒÐÏÏÂá ÖÐÒÎÕÍÂ
W W T W T W H
³×ÇΠßÍÇÌÔÒÐÏÏÐÅÐ ÓÔÒÐÇÏÊá ¥ÒÂÖÊÙÇÓÌÂá ÖÐÒÎÕÍÂ
ÄÂÍÇÏÔÏÝ× ßÍÇÌÔÒÐÏÐÄ
W
H
¿ÍÇÎÇÏÔ
23
V
¿ÍÇÌÔÒÐÏÏÂá ÖÐÒÎÕÍÂ
W W T W T W H
³×ÇΠßÍÇÌÔÒÐÏÏÐÅÐ ÓÔÒÐÇÏÊá ¥ÒÂÖÊÙÇÓÌÂá ÖÐÒÎÕÍÂ
ÄÂÍÇÏÔÏÝ× ßÍÇÌÔÒÐÏÐÄ
W
H
¿ÍÇÎÇÏÔ
24
Cr
¿ÍÇÌÔÒÐÏÏÂá ÖÐÒÎÕÍÂ
W W T W T W H
³×ÇΠßÍÇÌÔÒÐÏÏÐÅÐ ÓÔÒÐÇÏÊá ¥ÒÂÖÊÙÇÓÌÂá ÖÐÒÎÕÍÂ
ÄÂÍÇÏÔÏÝ× ßÍÇÌÔÒÐÏÐÄ
W
H
ÑÒÐÄÂÍ ßÍÇÌÔÒÐϝ
1.1. Химический элемент 21
¿ÍÇÎÇÏÔ
25
Mn
¿ÍÇÌÔÒÐÏÏÂá ÖÐÒÎÕÍÂ
W W T W T W H
³×ÇΠßÍÇÌÔÒÐÏÏÐÅÐ ÓÔÒÐÇÏÊá ¥ÒÂÖÊÙÇÓÌÂá ÖÐÒÎÕÍÂ
ÄÂÍÇÏÔÏÝ× ßÍÇÌÔÒÐÏÐÄ
W
H
¿ÍÇÎÇÏÔ
26
Fe
¿ÍÇÌÔÒÐÏÏÂá ÖÐÒÎÕÍÂ
W W T W T W H
³×ÇΠßÍÇÌÔÒÐÏÏÐÅÐ ÓÔÒÐÇÏÊá ¥ÒÂÖÊÙÇÓÌÂá ÖÐÒÎÕÍÂ
ÄÂÍÇÏÔÏÝ× ßÍÇÌÔÒÐÏÐÄ
W
H
¿ÍÇÎÇÏÔ
27
Co
¿ÍÇÌÔÒÐÏÏÂá ÖÐÒÎÕÍÂ
W W T W T W H
³×ÇΠßÍÇÌÔÒÐÏÏÐÅÐ ÓÔÒÐÇÏÊá ¥ÒÂÖÊÙÇÓÌÂá ÖÐÒÎÕÍÂ
ÄÂÍÇÏÔÏÝ× ßÍÇÌÔÒÐÏÐÄ
W
H
Раздел 1. Теоретические основы химии22
¿ÍÇÎÇÏÔ
28
Ni
¿ÍÇÌÔÒÐÏÏÂá ÖÐÒÎÕÍÂ
W W T W T W H
³×ÇΠßÍÇÌÔÒÐÏÏÐÅÐ ÓÔÒÐÇÏÊá ¥ÒÂÖÊÙÇÓÌÂá ÖÐÒÎÕÍÂ
ÄÂÍÇÏÔÏÝ× ßÍÇÌÔÒÐÏÐÄ
W
H
¿ÍÇÎÇÏÔ
29
Cu
¿ÍÇÌÔÒÐÏÏÂá ÖÐÒÎÕÍÂ
W W T W T W H
³×ÇΠßÍÇÌÔÒÐÏÏÐÅÐ ÓÔÒÐÇÏÊá ¥ÒÂÖÊÙÇÓÌÂá ÖÐÒÎÕÍÂ
ÄÂÍÇÏÔÏÝ× ßÍÇÌÔÒÐÏÐÄ
W
H
ÑÒÐÄÂÍ ßÍÇÌÔÒÐϝ
¿ÍÇÎÇÏÔ
30
Zn
¿ÍÇÌÔÒÐÏÏÂá ÖÐÒÎÕÍÂ
W W T W T W H
³×ÇΠßÍÇÌÔÒÐÏÏÐÅÐ ÓÔÒÐÇÏÊá ¥ÒÂÖÊÙÇÓÌÂá ÖÐÒÎÕÍÂ
ÄÂÍÇÏÔÏÝ× ßÍÇÌÔÒÐÏÐÄ
W
H
1.1. Химический элемент 23
¿ÍÇÎÇÏÔ
31
Ga
¿ÍÇÌÔÒÐÏÏÂá ÖÐÒÎÕÍÂ
W W T W T H W T
³×ÇΠßÍÇÌÔÒÐÏÏÐÅÐ ÓÔÒÐÇÏÊá ¥ÒÂÖÊÙÇÓÌÂá ÖÐÒÎÕÍÂ
ÄÂÍÇÏÔÏÝ× ßÍÇÌÔÒÐÏÐÄ
W
T
¿ÍÇÎÇÏÔ
32
Ge
¿ÍÇÌÔÒÐÏÏÂá ÖÐÒÎÕÍÂ
W W T W T H W T
³×ÇΠßÍÇÌÔÒÐÏÏÐÅÐ ÓÔÒÐÇÏÊá ¥ÒÂÖÊÙÇÓÌÂá ÖÐÒÎÕÍÂ
ÄÂÍÇÏÔÏÝ× ßÍÇÌÔÒÐÏÐÄ
W
T
¿ÍÇÎÇÏÔ
33
As
¿ÍÇÌÔÒÐÏÏÂá ÖÐÒÎÕÍÂ
W W T W T H W T
³×ÇΠßÍÇÌÔÒÐÏÏÐÅÐ ÓÔÒÐÇÏÊá ¥ÒÂÖÊÙÇÓÌÂá ÖÐÒÎÕÍÂ
ÄÂÍÇÏÔÏÝ× ßÍÇÌÔÒÐÏÐÄ
W
T
Раздел 1. Теоретические основы химии24
¿ÍÇÎÇÏÔ
34
Se
¿ÍÇÌÔÒÐÏÏÂá ÖÐÒÎÕÍÂ
W W T W T H W T
³×ÇΠßÍÇÌÔÒÐÏÏÐÅÐ ÓÔÒÐÇÏÊá ¥ÒÂÖÊÙÇÓÌÂá ÖÐÒÎÕÍÂ
ÄÂÍÇÏÔÏÝ× ßÍÇÌÔÒÐÏÐÄ
W
T
¿ÍÇÎÇÏÔ
35
Br
¿ÍÇÌÔÒÐÏÏÂá ÖÐÒÎÕÍÂ
W W T W T H W T
³×ÇΠßÍÇÌÔÒÐÏÏÐÅÐ ÓÔÒÐÇÏÊá ¥ÒÂÖÊÙÇÓÌÂá ÖÐÒÎÕÍÂ
ÄÂÍÇÏÔÏÝ× ßÍÇÌÔÒÐÏÐÄ
W
T
¿ÍÇÎÇÏÔ
36
Kr
¿ÍÇÌÔÒÐÏÏÂá ÖÐÒÎÕÍÂ
W W T W T H W T
³×ÇΠßÍÇÌÔÒÐÏÏÐÅÐ ÓÔÒÐÇÏÊá ¥ÒÂÖÊÙÇÓÌÂá ÖÐÒÎÕÍÂ
ÄÂÍÇÏÔÏÝ× ßÍÇÌÔÒÐÏÐÄ
W
T
1.1. Химический элемент 25
Основное и возбужденное состояние атомов
¬ÄÂÏÔÐÄÐÇ ÓÐÓÔÐáÏÊÇ ÂÔÐÎÂ Ó ÏÂÊÎÇÏÞÚÇË ßÏÇÒÅÊÇË ÏÂÉÝ
ÄÂÇÔÓá ÐÓÏÐÄÏÝÎ
±ÒÊ ÑÇÒÇ×ÐÆÇ ßÍÇÌÔÒÐÏÐÄ Ó ÕÒÐÄÏá ÑÐÆÕÒÐÄÏá Ó ÎÇÏÞÚÇË
ßÏÇÒÅÊÇË Ï ÕÒÐÄÏÊ ÑÐÆÕÒÐÄÏÊ Ó ÃÐÍÞÚÇË ßÏÇÒÅÊÇË ÄÐÉ
ÏÊÌÂàÔ ÄÐÉÃÕÈÆÇÏÏÝÇ ÓÐÓÔÐáÏÊá
°ÓÏÐÄÏÐÇ ÓÐÓÔÐáÏÊÇ ÂÔÐΠ×ÍÐÒ 'P
W
T
H
¤ÐÉÃÕÈÆÇÏÏÐÇ ÓÐÓÔÐáÏÊÇ ÂÔÐΠ×ÍÐÒ 'P
W
T
H
¦Íá ÄÐÉÎÐÈÏÐÓÔÊ ÑÇÒÇ×ÐÆÂ ÂÔÐÎÂ Ä ÄÐÉÃÕÈÆÇÏÏÐÇ ÓÐÓÔÐáÏÊÇ
ÏÇÐÃ×ÐÆÊÎÐ ÄÝÑÐÍÏÇÏÊÇ ÐÆÏÐÄÒÇÎÇÏÏÐ ÆÄÕ× ÕÓÍÐÄÊË
ÏÂÍÊÙÊÇ ÓÑÂÒÇÏÏÝ× ßÍÇÌÔÒÐÏÐÄ
ÏÂÍÊÙÊÇ ÓÄÐÃÐÆÏÝ× ÐÒÃÊÔÂÍÇË
Раздел 1. Теоретические основы химии26
Группы
Периоды а I б а II б а III б а IV б а V б
1
2
3
4
5
6
7
(H)
Li 3
Be 4
B 5
C 6
N 7
Na 11
Mg 12
Al 13
Si 14
P 15
K 19
Ca 20 21
Sc 22
Ti 23
V
29
Cu 30
Zn Ga 31
Ge 32
As 33
Rb 37
Sr 38 39
Y 40
Zr 41
Nb
47
Ag 48
Cd In 49
Sn 50
Sb 51
Cs 55
Ba 56 57 *
La 72
Hf 73
Ta
79
Au 80
Hg Tl 81
Pb 82
Bi 83
Fr 87
Ra 88 89 **
Ac 104
Rf 105
Db
6,941
2s1
9,012
2s2
10,81
2s22p1
12,011
2s22p2
14,0067
2s22p3
22,990
3s1
24,305
3s2
26,981
3s23p1
28,086
3s23p2
30,973
3s23p3
89,098
4s1
40,08
4s2
44,956
3d14s2
47,90
3d24s2
50,941
3d34s2
63,547
3d104s1
65,38
3d104s2
69,72
4s24p1
72,59
4s24p2
74,921
4s24p3
85,468
5s1
87,62
5s2
88,906
4d15s2
91,22
4d25s2
92,906
4d45s1
107,868
4d105s1
112,40
4d105s2
114,82
5s25p1
118,69
5s25p2
121,75
5s25p3
132,905
6s1
137,34
6s2
138,905
5d16s2
178,49
5d26s2
180,948
5d36s2
196,967
5d106s1
200,59
5d106s2
204,37
6s26p1
207,2
6s26p2
208,980
6s26p3
[223]
7s1
226,025
7s2
[227]
6d17s2
[261]
6d27s2
[262]
6d37s2
1
2 Литий 2
2 Бериллий 3
2 Бор 4
2 Углерод 5
2 Азот
1
8
2 Натрий
2
8
2 Магний
3
8
2 Алюминий
4
8
2 Кремний
5
8
2 Фосфор
1
8
8
2 Калий
2
8
8
2 Кальций
2
9
8
Скандий 2
2
10
8
Титан 2
2
11
8
Ванадий 2
1
18
8
Медь 2
2
18
8
Цинк 2
3
18
8
2 Галлий
4
18
8
2 Германий
5
18
8
2 Мышьяк
1
8
18
8
2 Рубидий
2
8
18
8
2 Стронций
2
9
18
8
Иттрий 2
2
10
18
8
Цирконий 2
1
12
18
8
Ниобий 2
1
18
18
8
Серебро 2
2
18
18
8
Кадмий 2
3
18
18
8
2 Индий
4
18
18
8
2 Олово
5
18
18
8
2 Сурьма
1
8
18
18
8
2 Цезий
2
8
18
18
8
2 Барий
2
9
18
18
8
Лантан 2
2
10
32
18
8
Гафний 2
2
11
32
18
8
Тантал 2
1
18
32
18
8
Золото 2
2
18
32
18
8
Ртуть 2
3
18
32
18
8
2 Таллий
4
18
32
18
8
2 Свинец
5
18
32
15
8
2 Висмут
1
8
18
32
18
8
2 Франций
2
8
18
32
18
8
2 Радий
2
9
18
32
18
8
Актиний 2
2
10
32
32
18
8
Резерфордий2
2
11
32
32
18
8
Дубний 2
Лантаноиды
Актиноиды
Периодическая система химических элементов Д.И.Менделеева
58
Ce 59
Pr 60
Nd 61
Pm 62
Sm 63
Eu 64
Gd140,12
4f 15d16s2
140,908
4f 36s2
144,24
4f 46s2
[145]
4f 56s2
150,4
4f 66s2
151,96
4f 76s2
157,25
4f 75d16s2
2
9
19
18
8
Церий 2
2
8
21
18
8
Празеодим2
2
8
22
18
8
Неодим 2
2
9
23
18
8
Прометий 2
2
8
24
18
8
Самарий 2
2
8
25
18
8
Европий 2
2
9
25
18
8
Гадолиний 2
90
Th 91
Pa 92
U 93
Np 94
Pu 95
Am 96
Cm232,038
6d27s2
[231]
5f 26d17s2
238,029
5f 36d17s2
[237]
5f 46d17s2
[244]
5f 67s2
[243]
5f 77s2
[247]
5f 76d17s2
2
10
18
32
18
8
Торий 2
2
9
20
32
18
8
Протактиний2
2
9
21
32
18
8
Уран 2
2
9
22
32
18
8
Нептуний 2
2
8
24
32
18
8
Плутоний 2
2
8
25
32
18
8
Америций 2
2
9
25
32
18
8
Кюрий 2
1.1. Химический элемент 27
а VI б а VII б а VIII б
H 1
He 2
O 8
F 9
Ne 10
S 16
Cl 17
Ar 18
24
Cr 25
Mn 26
Fe 27
Co 28
Ni
Se 34
Br 35
Kr 36
42
Mo 43
Tc 44
Ru 45
Rh 46
Pd
Te 52
I 53
Xe 54
74
W 75
Re 76
Os 77
Ir 78
Pt
Po 84
At 85
Rn 86
106
Sg 107
Bh 108
Hs 109
Mt 110
Ds
Ar 18
1,0079
1s1
4,0026
1s2
15,999
2s22p4
18,998
2s22p5
20,179
2s22p6
32,06
3s23p4
32,453
3s23p5
39,948
3s23p6
51,996
3d54s1
54,938
3d54s2
55,847
3d64s2
58,933
3d74s2
58,70
3d84s2
78,96
4s24p4
79,904
4s24p5
83,80
4s24p6
95,94
4d55s1
98,906
4d55s2
101,07
4d75s1
102,905
4d85s1
106,4
4d10
127,60
5s25p4
126,904
5s25p5
131,30
5s25p6
183,85
5d46s2
186,207
5d56s2
190,2
5d66s2
192,22
5d76s2
195,09
5d96s1
[209]
6s26p4
[210]
6s26p5
[222]
6s26p6
[266]
6d47s2
[267]
6d57s2
[269]
6d67s2
[268]
6d77s2
[271]
6d97s1
39,948
3s23p6
1 Водород 2 Гелий
6
2 Кислород 7
2 Фтор 8
2 Неон
6
8
2 Сера
7
8
2 Хлор
8
8
2 Аргон
1
13
8
Хром 2
2
13
8
Марганец 2
2
14
8
Железо 2
2
15
8
Кобальт 2
2
16
8
Никель 2
6
18
8
2 Селен
7
18
8
2 Бром
8
18
8
2 Криптон
1
13
18
8
Молибден 2
1
13
18
8
Технеций 2
1
15
18
8
Рутений 2
1
16
18
8
Родий 2
18
18
8
Палладий 2
6
18
18
8
2 Теллур
7
18
18
8
2 Иод
8
18
18
8
2 Ксенон
2
12
32
18
8
Вольфрам 2
2
13
32
18
8
Рений 2
2
14
32
18
8
Осмий 2
2
15
32
18
8
Иридий 2
1
17
32
18
8
Платина 2
6
18
32
18
8
2 Полоний
7
18
32
18
8
2 Астат
8
19
32
18
8
2 Радон
2
12
32
32
18
8
Сиборгий 2
2
13
32
32
18
8
Борий 2
2
14
32
32
18
8
Хассий 2
2
15
32
32
18
8
Мейтнерий 2
1
17
32
32
18
8
Дармштадтий 2
8
8
2 Аргон
Символ элемента
Атоманая масса
Атомный номер
Название элемента
Распределение электронов по уровням
Распределение электро-
ся подуровням
65
Tb 66
Dy 67
Ho 68
Er 69
Tm 70
Yb 71
Lu158,925
4f 96s2
162,50
4f 106s2
164,93
4f 116s2
167,26
4f 126s2
168,93
4f 136s2
173,04
4f 146s2
174,97
4f 125d16s2
2
8
27
18
8
Тербий 2
2
8
28
18
8
Диспрозий 2
2
8
29
18
8
Гольмий 2
2
8
30
18
8
Эрбий 2
2
8
31
18
8
Тулий 2
2
8
32
18
8
Иттербий 2
2
9
32
18
8
Лютеций 2
97
Bk 98
Cf 99
Es 100
Fm 101
Md 102
No 103
Lr[247]
5f 86d17s2
[251]
5f 107s2
[254]
5f 117s2
[257]
5f 127s2
[258]
5f 127s2
[259]
5f 147s2
[262]
5f 146d17s2
2
9
26
32
18
8
Берклий 2
2
9
27
32
18
8
Калифорний2
2
9
28
32
18
8
Эйнштейний2
2
9
29
32
18
8
Фермий 2
2
9
30
32
18
8
Менделеевий2
2
9
31
32
18
8
Нобелий 2
2
9
32
32
18
8
Лоуренсий2
Раздел 1. Теоретические основы химии28
Периоды
Группы
1a 2a 3a
1
0,037 H
1+
?
2
0,152 Li
1+
0,060
0,111 Be
2+
0,031
0,088 B
3+
0,020
3
0,154 Na
1+
0,095
0,160 Mg
2+
0,065
0,143 Al
3+
0,050
4
0,227 K
1+
0,133
0,197 Ca
2+
0,099
0,122 Ga
3+
0,062
5
0,244 Rb
1+
0,148
0,215 Sr
2+
0,113
0,163 In
3+
0,081
6
0,265 Cs
1+
0,169
0,217 Ba
2+
0,135
0,170 Tl
3+
0,095
7
0,270 Fr 0,220 Ra
2+
0,152
¥ÐÍÕÃÝÎ ØÄÇÔÐÎ ÐÃÐÉÏÂÙÇÏÝ ÒÂÆÊÕÓÝ ÂÔÐÎÐÄ Ê ÊÐÏÐÄ ÎÇÔÂÍÍÊ
ÙÇÓÌÊ× ßÍÇÎÇÏÔÐÄ ÙÇÒÏÝÎ z ÂÔÐÎÝ Ê ÊÐÏÝ ÏÇÎÇÔÂÍÍÊÙÇÓÌÊ×
ßÍÇÎÇÏÔÐÄ
Радиусы некоторых атомов и ионов (в нанометрах)
1.1. Химический элемент 29
Группы
4a 5a 6a 7a
0,037 H
0,208
0,077 C
4+
0,015
0,070 N
3–
0,171
0,066 O
2–
0,140
0,064 F
1–
0,136
0,117 Si
4+
0,041
0,110 P
3–
0,212
0,104 S
2–
0,184
0,099 Cl
1–
0,181
0,122 Ge
4+
0,053
0,121 As
3–
0,222
0,116 Se
2–
0,198
0,110 Br
1–
0,195
0,141 Sn
4+
0,071
0,141 Sb
5+
0,062
0,137 Te
2–
0,221
0,133 I
1–
0,216
0,175 Pb
4+
0,084
0,155 Bi
5+
0,074
0,167 Po 0,140 At
²ÂÆÊÕÓ ÂÔÐÎÂ
©ÂÒáÆ Ê ÒÂÆÊÕÓ
ÊÐÏÂ
³ÊÎÄÐÍ ßÍÇÎÇÏÔÂ
0,163 In
3+
0,081
Раздел 1. Теоретические основы химии30
1.1.2. Периодический закон и Периодическая система
химических элементов Д. И. Менделеева.
Радиусы атомов, их периодические изменения
в системе химических элементов. Закономерности
изменения химических свойств элементов и их
соединений по периодам и группам
Периодический закон z ÓÄÐËÓÔÄ ×ÊÎÊÙÇÓÌÊ× ßÍÇÎÇÏÔÐÄ
 ÔÂÌÈÇ ÖÐÒÎÝ Ê ÓÄÐËÓÔÄ ÓÐÇÆÊÏÇÏÊË ßÍÇÎÇÏÔÐÄ ÏÂ×Ð
ÆáÔÓá Ä ÑÇÒÊÐÆÊÙÇÓÌÐË ÉÂÄÊÓÊÎÐÓÔÊ ÐÔ ÄÇÍÊÙÊÏÝ ÉÂÒáÆÂ
ÂÔÐÎÏÝ× áÆÇÒ
Периодическая система z ÅÒÂÖÊÙÇÓÌÐÇ ÐÔÐÃÒÂÈÇÏÊÇ ±Ç
ÒÊÐÆÊÙÇÓÌÐÅÐ ÉÂÌÐÏÂ Ä ÌÐÔÐÒÐË ßÍÇÎÇÏÔÝ ÒÂÓÑÐÍÐÈÇÏÝ
Ä ÑÐÒáÆÌÇ ÄÐÉÒÂÓÔÂÏÊá ÉÂÒáÆÐÄ áÆÇÒ Ê× ÂÔÐÎÐÄ
Период z ÅÐÒÊÉÐÏÔÂÍÞÏÝË ÒáÆ ßÍÇÎÇÏÔÐÄ ÒÂÓÑÐÍÐÈÇÏ
ÏÝ× Ä ÑÐÒáÆÌÇ ÄÐÉÒÂÓÔÂÏÊá ÉÂÒáÆÐÄ áÆÇÒ Ê× ÂÔÐÎÐÄ
ÏÂÙÊÏÂàÛÊËÓá ÛÇÍÐÙÏÝÎ ÎÇÔÂÍÍÐÎ Ë ÑÇÒÊÐÆ z ÄÐÆÐ
ÒÐÆÐÎ Ê ÉÂÌÂÏÙÊÄÂàÛÊËÓá ÊÏÇÒÔÏÝÎ ÅÂÉÐÎ
®ÂÍÝÇ ÑÇÒÊÐÆÝ £ÐÍÞÚÊÇ ÑÇÒÊÐÆÝ
¤ÌÍàÙÂàÔ ßÍÇÎÇÏÔÝ
ÔÐÍÞÌÐ ÅÍÂÄÏÝ× ÑÐÆ
ÅÒÕÑÑ W Ê T ßÍÇÎÇÏÔÝ
¤ÌÍàÙÂàÔ ßÍÇÎÇÏÔÝ Ê ÅÍÂÄ
ÏÝ× Ê ÑÐÃÐÙÏÝ× ÑÐÆÅÒÕÑÑ
W T H J ßÍÇÎÇÏÔÝ
Группа z ÄÇÒÔÊÌÂÍÞÏÝË ÒáÆ ßÍÇÎÇÏÔÐÄ ÒÂÓÑÐÍÐÈÇÏÏÝ×
Ä ÑÐÒáÆÌÇ ÄÐÉÒÂÓÔÂÏÊá ÉÂÒáÆÐÄ áÆÇÒ Ê× ÂÔÐÎÐÄ ÊÎÇàÛÊ×
ÐÆÊÏÂÌÐÄÕà ßÍÇÌÔÒÐÏÏÕà ÌÐÏÖÊÅÕÒÂØÊà ÄÏÇÚÏÊ× ßÏÇÒ
ÅÇÔÊÙÇÓÌÊ× ÕÒÐÄÏÇË
1.1. Химический элемент 31
¥ÍÂÄÏÝÇ ÑÐÆÅÒÕÑÑÝ ±ÐÃÐÙÏÝÇ ÑÐÆÅÒÕÑÑÝ
¤ÌÍàÙÂàÔ ßÍÇÎÇÏÔÝ
Ê ÎÂÍÝ× Ê ÃÐÍÞÚÊ×
ÑÇÒÊÐÆÐÄ Õ ÌÐÔÐÒÝ×
ÑÐÓÍÇÆÏÊÎÊ ÉÂÑÐÍÏá
àÔÓá ßÍÇÌÔÒÐÏÂÎÊ
W Ê T ÑÐÆÕÒÐÄÏÊ
¤ÌÍàÙÂàÔ ßÍÇÎÇÏÔÝ ÔÐÍÞ
ÌÐ ÃÐÍÞÚÊ× ÑÇÒÊÐÆÐÄ Õ ÌÐÔÐ
ÒÝ× ÑÐÓÍÇÆÏÊÎÊ ÉÂÑÐÍÏáàÔÓá
ßÍÇÌÔÒÐÏÂÎÊ ÑÒÇÆÚÇÓÔÄÕàÛÊÇ
ßÏÇÒÅÇÔÊÙÇÓÌÊÇ ÕÒÐÄÏÊ H ÊÍÊ
J ÑÐÆÕÒÐÄÇÏÞ
°ÃÛÇÇ
ÌÐÍÊÙÇÓÔÄÐ
ßÍÇÌÔÒÐÏÐÄ
Ä ÂÔÐÎÇ
¬ÐÍÊÙÇÓÔÄÐ
ßÏÇÒÅÇÔÊÙÇ
ÓÌÊ× ÕÒÐÄÏÇË
Ä ÂÔÐÎÇ
¬ÐÍÊÙÇÓÔÄÐ
ÄÂÍÇÏÔÏÝ×
ßÍÇÌÔÒÐÏÐÄ
Ä ÂÔÐÎÇ
±ÐÒáÆÌÐÄÝË
ÏÐÎÇÒ
ßÍÇÎÇÏÔÂ
¯ÐÎÇÒ ÑÇÒÊÐÆÂ
ßÍÇÎÇÏÔÂ
¯ÐÎÇÒ ÅÒÕÑÑÝ
ßÍÇÎÇÏÔÂ
16
32
S W W T W T
¯ÐÎÇÒ ÑÇÒÊÐÆÂ z ---
ÄÂÍÇÏÔÏÝÇ
ßÍÇÌÔÒÐÏÝ
¯ÐÎÇÒ ÅÒÕÑÑÝ z :-
±ÐÆÅÒÕÑÑ z ÅÍÂÄÏÂá
±ÐÒáÆÌÐÄÝË ÏÐÎÇÒ z
H
W
T
W
T
W
ÄÂÍÇÏÔÏÝÇ ßÍÇÌÔÒÐÏÝ
±ÒÊÎÇÒ
Раздел 1. Теоретические основы химии32
22
48
Ti W W T W T H W
¯ÐÎÇÒ ÑÇÒÊÐÆÂ z -:
ÄÂÍÇÏÔÏÝÇ
ßÍÇÌÔÒÐÏÝ
¯ÐÎÇÒ ÅÒÕÑÑÝ z :-
±ÐÆÅÒÕÑÑ z ÑÐÃÐÙÏÂá
±ÐÒáÆÌÐÄÝË ÏÐÎÇÒ z
H
W
T
W
T
W
W
ÄÂÍÇÏÔÏÝÇ ßÍÇÌÔÒÐÏÝ
Радиус атома z ÒÂÓÓÔÐáÏÊÇ ÐÔ ØÇÏÔÒ áÆÒ ÆÐ ÓÖÇÒÊÙÇÓÌÐË
ÑÐÄÇÒ×ÏÐÓÔÊ ÌÐÔÐÒÂá ÐÅÒÂÏÊÙÇÏ ÐÒÃÊÔÂÍáÎÊ Ó ßÍÇÌÔÒÐ
ÏÂÎÊ ÑÐÓÍÇÆÏÇÅÐ ßÏÇÒÅÇÔÊÙÇÓÌÐÅÐ ÕÒÐÄÏá
²ÂÆÊÕÓ ÂÔÐΠÌÐÍÊÙÇÓÔÄÇÏÏÐ ×ÂÒÂÌÔÇÒÊÉÕÇÔ ÒÂÉÎÇÒÝ ÂÔÐÎÂ
×ÐÔá ÂÔÐÎ ÏÇ ÊÎÇÇÔ ÙÇÔÌÊ× ÅÒÂÏÊØ ÕÓÍÐÄÏÐ ÖÐÒÎÕ ÂÔÐÎÂ
ÓÙÊÔÂàÔ ÚÂÒÐÐÃÒÂÉÏÐË
²ÂÓÑÒÇÆÇÍÇÏÊÇ ßÍÇÎÇÏÔÐÄ Ï ÎÇÔÂÍÍÝ Ê ÏÇÎÇÔÂÍÍÝ
H He
Li Be B C N O F Ne
Na Mg Al Si P S Cl Ar
K Ca
H Ê J
ÎÇÔÂÍÍÝ
Ga Ge As Se Br Kr
Rb Sr In Sn Sb Te I Xe
Cs Ba Tl Pb Bi Po At Rn
Fr Ra
z W ÎÇÔÂÍÍÝ
z H Ê J ÎÇÔÂÍÍÝ
z T ÎÇÔÂÍÍÝ
z ÑÐÍÕÎÇÔÂÍÍÝ
z ÏÇÎÇÔÂÍÍÝ
1.2. Химическая связь и строение вещества 33
1.2. Химическая связь и строение вещества
1.2.1. Ковалентная химическая связь, ее разновидности
(полярная и неполярная), механизмы образования.
Характеристики ковалентной связи (длина
и энергия связи). Ионная связь. Металлическая
связь. Водородная связь
Химическаясвязь z ÄÉÂÊÎÐÆÇËÓÔÄÊÇ ÂÔÐÎÐÄ ÊÍÊ ÌÂÌÊ× ÏÊ
ÃÕÆÞ ÆÒÕÅÊ× ÙÂÓÔÊØ ÄÇÛÇÓÔÄ ÌÐÔÐÒÐÇ ÐÃÕÓÍÂÄÍÊÄÂÇÔ Ê×
ÐÃÜÇÆÊÏÇÏÊÇ Ä ÎÐÍÇÌÕÍÝ ÊÍÊ ÌÒÊÓÔÂÍÍÝ
ÊÐÏÏÂá
ÌÐÄÂÍÇÏÔ
ÏÂá
ÎÇÔÂÍÍÊ
ÙÇÓÌÂá
ÄÐÆÐÒÐÆ
ÏÂá
·ÊÎÊÙÇÓÌÂá ÓÄáÉÞ
Характеристика видов химической связи
ªÐÏÏÂá ÓÄáÉÞ
´ÊÑÊÙÏÝÇ ÎÇÔÂÍÍÝ Ê ÔÊÑÊÙÏÝÇ ÏÇÎÇÔÂÍÍÝ z
ßÍÇÎÇÏÔÝ ÓÕÛÇÓÔÄÇÏÏÐ ÐÔÍÊÙÂàÛÊÇÓá
ßÍÇÌÔÒÐÐÔÒÊØÂÔÇÍÞÏÐÓÔÞà
±ÒÊÒÐÆÂ ÓÄáÉÂÏÏÝ× ×ÊÎÊÙÇÓÌÊ× ßÍÇÎÇÏÔÐÄ
Раздел 1. Теоретические основы химии34
2E 'P 2E 'P
®Ç×ÂÏÊÉÎ ÐÃÒÂÉÐÄÂÏÊá ÓÄáÉÊ Ó×ÇÎÂ
ªÐÏÏÂá
´ÊÑ ÌÒÊÓÔÂÍÍÊÙÇÓÌÐË ÒÇÚÇÔÌÊ
¤ÝÓÐÌÂá ÔÄÇÒÆÐÓÔÞ ÔÕÅÐÑÍÂÄÌÐÓÔÞ ÏÇÍÇÔÕÙÇÓÔÞ
²ÂÓÔÄÐÒÝ Ê ÒÂÓÑÍÂÄÝ ßÍÇÌÔÒÐÑÒÐÄÐÆÏÝ
¶ÊÉÊÙÇÓÌÊÇ ÓÄÐËÓÔÄÂ ÄÇÛÇÓÔÄ
¥ÂÍÐÅÇÏÊÆÝ ÛÇÍÐÙÏÝ× Ê ÛÇÍÐÙÏÐÉÇÎÇÍÞÏÝ×
ÎÇÔÂÍÍÐÄ ÆÒÕÅÊÇ ÓÐÍÊ Na SO2
+
4
2−
, NH NO4 3, Ê Ô Æ
±ÒÊÎÇÒÝ ÄÇÛÇÓÔÄ
ªÐÏÝ
³ÔÒÕÌÔÕÒÏÝÇ ßÍÇÎÇÏÔÝ ÌÒÊÓÔÂÍÍÊÙÇÓÌÐË ÒÇÚÇÔÌÊ
ÄÇÛÇÓÔÄÂ
±ÇÒÇÆÂÙ ßÍÇÌÔÒÐÏÐÄ ÃÐÍÇÇ ßÍÇÌÔÒÐÐÔÒÊØÂÔÇÍÞÏÐÎÕ
ÂÔÐÎÕ ßÍÇÌÔÒÐÓÔÂÔÊÙÇÓÌÐÇ ÄÉÂÊÎÐÆÇËÓÔÄÊÇ
ÑÒÊÔáÈÇÏÊÇ ÒÂÉÏÐÊÎÇÏÏÐ ÉÂÒáÈÇÏÏÝ× ÊÐÏÐÄ
³ÑÐÓÐà ÐÃÒÂÉÐÄÂÏÊá ×ÊÎÊÙÇÓÌÐË ÓÄáÉÊ
1.2. Химическая связь и строение вещества 35
¬ÐÄÂÍÇÏÔÏÂá
±ÒÊÒÐÆÂ ÓÄáÉÂÏÏÝ× ×ÊÎÊÙÇÓÌÊ× ßÍÇÎÇÏÔÐÄ
°ÃÒÂÉÐÄÂÏÊÇ ÐÃÛÊ× ßÍÇÌÔÒÐÏÏÝ× ÑÂÒ ÓÄáÉÝÄÂàÛÊ×
áÆÒ ÂÔÐÎÐÄ Ó ÑÐÎÐÛÞà ÐÃÎÇÏÏÐÅÐ ÊÍÊ ÆÐÏÐÒÏÐ ÂÌØÇÑ
ÔÐÒÏÐÅÐ ÎÇ×ÂÏÊÉÎÂ
³ÑÐÓÐà ÐÃÒÂÉÐÄÂÏÊá ×ÊÎÊÙÇÓÌÐË ÓÄáÉÊ
®Ç×ÂÏÊÉÎ ÐÃÒÂÉÐÄÂÏÊá ÓÄáÉÊ Ó×ÇÎÂ
±ÐÍáÒÏÂá ¯ÇÑÐÍáÒÏÂá
, 'P , 'P y
ÐÃÎÇÏÏÝË ÎÇ×ÂÏÊÉÎ
,
2 ,, ,
,
,
2 ,,
ÆÐÏÐÒÏÐ ÂÌØÇÑÔÐÒÏÝË
ÎÇ×ÂÏÊÉÎ ÄÓÇ ÓÄáÉÊ
ÒÂÄÏÐØÇÏÏÝ
, , , ,
°ÆÊÏÂÌÐÄÝÇ ÂÔÐÎÝ ÏÇ
ÎÇÔÂÍÍÐÄ z ßÍÇÎÇÏÔÝ
Ó ÐÆÊÏÂÌÐÄÐË ßÍÇÌÔÒÐ
ÐÔÒÊØÂÔÇÍÞÏÐÓÔÞà
¢ÔÐÎÝ ÒÂÉÏÝ× ÏÇÎÇ
ÔÂÍÍÐÄ ÊÍÊ ÎÇÔÂÍÍÂ
Ê ÏÇÎÇÔÂÍÍ z ßÍÇ
ÎÇÏÔÝ ÏÇÓÕÛÇÓÔÄÇÏÏÐ
ÐÔÍÊÙÂàÛÊÇÓá ßÍÇÌ
ÔÒÐÐÔÒÊØÂÔÇÍÞÏÐÓÔÞà
Раздел 1. Теоретические основы химии36
¢ÔÐÎÏÂá
®ÐÍÇÌÕÍáÒÏÂá
´ÊÑ ÌÒÊÓÔÂÍÍÊÙÇÓÌÐË ÒÇÚÇÔÌÊ
¯ÇÍÇÔÕÙÇÓÔÞ ÔÕÅÐÑÍÂÄÌÐÓÔÞ ÄÝÓÐÌÂá ÔÄÇÒÆÐÓÔÞ
­ÇÔÕÙÇÓÔÞ ÏÇÄÝÓÐÌÂá ÔÄÇÒÆÐÓÔÞ ÏÊÉÌÊÇ XÑÍ
Ê XÌÊÑ
¶ÊÉÊÙÇÓÌÊÇ ÓÄÐËÓÔÄÂ ÄÇÛÇÓÔÄ
³ÔÒÕÌÔÕÒÏÝÇ ßÍÇÎÇÏÔÝ ÌÒÊÓÔÂÍÍÊÙÇÓÌÐË ÒÇÚÇÔÌÊ
ÄÇÛÇÓÔÄÂ
¢ÔÐÎÝ 7M3 7M'
®ÐÍÇÌÕÍÝ '3 , 3
¢ÔÐÎÝ ' 7M 
®ÐÍÇÌÕÍÝ 3 - 7
±ÒÊÎÇÒÝ ÄÇÛÇÓÔÄ
¬ÄÂÒØ 7M3 ÌÂÒÃÊÆ
ÌÒÇÎÏÊá 7M'
µÅÍÇÌÊÓÍÝË
ÅÂÉ '3 ÄÐÆÂ , 3
ÐÒÅÂÏÊÙÇÓÌÊÇ ÄÇÛÇ
ÓÔÄÂ
¢ÍÎÂÉ ' ÌÒÇÎÏÊË
7M ÃÐÒ 
£ÇÍÝË ÖÐÓÖÐÒ 4
ÌÒÊÓÔÂÍÍÊÙÇÓÌÂá ÓÇÒÂ
7 ËÐÆ -  ÌÊÓÍÐÒÐÆ
3 ÂÉÐÔ 2 ÊÏÇÒÔÏÝÇ
ÅÂÉÝ
1.2. Химическая связь и строение вещества 37
®ÇÔÂÍÍÊÙÇÓÌÂá
®ÇÔÂÍÍÝ
±ÒÊÒÐÆÂ ÓÄáÉÂÏÏÝ× ×ÊÎÊÙÇÓÌÊ×
ßÍÇÎÇÏÔÐÄ
°ÃÐÃÛÇÓÔÄÍÇÏÊÇ ßÍÇÌÔÒÐÏÐÄ Ê ÓÄÐÃÐÆÏÐÇ
ÑÇÒÇÎÇÛÇÏÊÇ Ê× Ä ÑÐÍÇ áÆÇÒ ÂÔÐÎÐÄ ÎÇÔÂÍÍÐÄ
³ÑÐÓÐà ÐÃÒÂÉÐÄÂÏÊá ×ÊÎÊÙÇÓÌÐË ÓÄáÉÊ
1I 1IR
RI
®Ç×ÂÏÊÉÎ ÐÃÒÂÉÐÄÂÏÊá ÓÄáÉÊ
Ó×ÇÎÂ
®ÇÔÂÍÍÊÙÇÓÌÂá´ÊÑ ÌÒÊÓÔÂÍÍÊÙÇÓÌÐË ÒÇÚÇÔÌÊ
±ÍÂÓÔÊÙÏÐÓÔÞ ÎÇÔÂÍÍÊÙÇÓÌÊË ÃÍÇÓÌ ÄÝÓÐÌÊÇ
ÔÇÑÍÐÑÒÐÄÐÆÏÐÓÔÞ Ê ßÍÇÌÔÒÐÑÒÐÄÐÆÏÐÓÔÞ
¶ÊÉÊÙÇÓÌÊÇ ÓÄÐËÓÔÄÂ ÄÇÛÇÓÔÄ
®ÇÔÂÍÍÝ ÓÑÍÂÄÝ ÃÐÍÞÚÊÏÓÔÄÐ ÌÂÒÃÊÆÐÄ ÎÇÔÂÍÍÐÄ
±ÒÊÎÇÒÝ ÄÇÛÇÓÔÄ
±ÐÍÐÈÊÔÇÍÞÏÐ ÉÂÒáÈÇÏÏÝÇ ÊÐÏÝ ÂÔÐÎÝ
ÎÇÔÂÍÍ ÐÔÏÐÓÊÔÇÍÞÏÐ ÓÄÐÃÐÆÏÝÇ ßÍÇÌÔÒÐÏÝ
ßÍÇÌÔÒÐÏÏÝË ÅÂɝ
³ÔÒÕÌÔÕÒÏÝÇ ßÍÇÎÇÏÔÝ ÌÒÊÓÔÂÍÍÊÙÇÓÌÐË ÒÇÚÇÔÌÊ
ÄÇÛÇÓÔÄÂ
Раздел 1. Теоретические основы химии38
¤ÐÆÐÒÐÆÏÂá
¢ÔÐÎ ÄÐÆÐÒÐÆÂ ÐÆÏÐË ÎÐÍÇÌÕÍÝ Ê ÂÔÐÎ ÓÊÍÞÏÐ ßÍÇÌ
ÔÒÐÐÔÒÊØÂÔÇÍÞÏÐÅÐ ßÍÇÎÇÏÔ ÆÒÕÅÐË ÎÐÍÇÌÕÍÝ
±ÒÊÒÐÆÂ ÓÄáÉÂÏÏÝ× ×ÊÎÊÙÇÓÌÊ× ßÍÇÎÇÏÔÐÄ
¤ÉÂÊÎÐÑÒÊÔáÈÇÏÊÇ ÂÔÐÎÐÄ ÄÐÆÐÒÐÆÂ Ê ÂÔÐÎÐÄ
* 3 2 y
³ÑÐÓÐà ÐÃÒÂÉÐÄÂÏÊá ×ÊÎÊÙÇÓÌÐË ÓÄáÉÊ
3
, ,
3
, ,
3
, ,
®ÇÈÎÐÍÇÌÕÍáÒÏÂá ÓÄáÉÞ
,
,
3
3
³
¤ÏÕÔÒÊÎÐÍÇÌÕÍáÒÏÝÇ ÓÄáÉÊ
®Ç×ÂÏÊÉÎ ÐÃÒÂÉÐÄÂÏÊá ÓÄáÉÊ Ó×ÇÎÂ
®ÐÍÇÌÕÍáÒÏÂá´ÊÑ ÌÒÊÓÔÂÍÍÊÙÇÓÌÐË ÒÇÚÇÔÌÊ
µÄÇÍÊÙÊÄÂÇÔÓá ÑÍÐÔÏÐÓÔÞ ÄÇÛÇÓÔÄ ÒÂÓÔÕÔ XÑÍ
Ê XÌÊÑ
¶ÊÉÊÙÇÓÌÊÇ ÓÄÐËÓÔÄÂ ÄÇÛÇÓÔÄ
®ÇÈÎÐÍÇÌÕÍáÒÏÂá z ÈÊÆÌÊÇ ÄÐÆÂ ÂÎÎÊÂÌ
ÖÔÐÒÐÄÐÆÐÒÐÆ ÓÑÊÒÔÝ ÌÂÒÃÐÏÐÄÝÇ ÌÊÓÍÐÔÝ
¤ÏÕÔÒÊÎÐÍÇÌÕÍáÒÏÂá z ÃÇÍÌÊ ÏÕÌÍÇÊÏÐÄÝÇ ÌÊÓÍÐÔÝ
±ÒÊÎÇÒÝ ÄÇÛÇÓÔÄ
®ÐÍÇÌÕÍÝ
³ÔÒÕÌÔÕÒÏÝÇ ßÍÇÎÇÏÔÝ ÌÒÊ
ÓÔÂÍÍÊÙÇÓÌÐË ÒÇÚÇÔÌÊ ÄÇÛÇÓÔÄÂ
1.2. Химическая связь и строение вещества 39
Энергия связи z ßÔÐ ßÏÇÒÅÊá ÌÐÔÐÒÕà ÏÇÐÃ×ÐÆÊÎÐ ÉÂÔÒÂ
ÔÊÔÞ Ï ÒÂÉÒÝÄ ßÔÐË ÓÄáÉÊ
Длина связи z ßÔÐ ÒÂÓÓÔÐáÏÊÇ ÎÇÈÆÕ áÆÒÂÎÊ ÓÄáÉÂÏÏÝ×
ÂÔÐÎÐÄ
¹ÇÎ ÎÇÏÞÚÇ ÆÍÊÏ ÓÄáÉÊ Ê ÃÐÍÞÚÇ ßÏÇÒÅÊá ÓÄáÉÊ ÔÇÎ
ÓÄáÉÞ ÑÒÐÙÏÇÇ
¿ÏÇÒÅÊá ÓÄáÉÊ ÔÇÎ ÃÐÍÞÚÇ ÙÇÎ ÎÇÏÞÚÇ ÆÍÊÏ ÓÄáÉÊ
¦ÍÊÏ ÓÄáÉÊ ÔÇÎ ÎÇÏÞÚÇ ÙÇÎ ÃÐÍÞÚÇ ÓÔÇÑÇÏÞ ÑÇÒÇÌÒÝ
ÄÂÏÊá ßÍÇÌÔÒÐÏÏÝ× ÐÃÍÂÌÐÄ Ê ÙÇÎ ÃÐÍÞÚÇ ÌÒÂÔÏÐÓÔÞ
ÓÄáÉÊ
ÏÂÓÝÛÇÏÏÐÓÔÞ z ÓÑÐÓÐÃÏÐÓÔÞ ÂÔÐÎÂ ÐÃÒÂÉÐÄÝ
ÄÂÔÞ ÐÅÒÂÏÊÙÇÏÏÐÇ ÙÊÓÍÐ ÌÐÄÂÍÇÏÔÏÝ× ÓÄáÉÇË
ÏÂÑÒÂÄÍÇÏÏÐÓÔÞ z ÐÑÒÇÆÇÍÇÏÏÂá ÐÒÊÇÏÔÂØÊá
ÓÄáÉÇË Ä ÑÒÐÓÔÒÂÏÓÔÄÇ
ÑÐÍáÒÊÉÕÇÎÐÓÔÞ z ÓÑÐÓÐÃÏÐÓÔÞ ßÍÇÌÔÒÐÏÐÄ
Ä ÎÐÍÇÌÕÍÇ ÊÍÊ ÂÔÐÎÇ ÓÎÇÛÂÔÞÓá ÑÐÆ ÆÇËÓÔÄÊ
ÇÎ ÄÏÇÚÏÇÅÐ ßÍÇÌÔÒÊÙÇÓÌÐÅÐ ÑÐÍá
¬ÐÄÂÍÇÏÔÏÂá ÓÄáÉÞ
ÏÇÏÂÓÝÛÂÇÎÐÓÔÞ
ÏÇÏÂÑÒÂÄÍÇÏÏÐÓÔÞ
ªÐÏÏÂá ÓÄáÉÞ
ÏÇÏÂÑÒÂÄÍÇÏÏÐÓÔÞ
ÆÇÍÐÌÂÍÊÉÐÄÂÏÏÝË ×ÂÒÂÌÔÇÒ
®ÇÔÂÍÍÊÙÇÓÌÂá ÓÄáÉÞ
³ÄÐËÓÔÄ ÒÂÉÍÊÙÏÝ× ÄÊÆÐÄ ×ÊÎÊÙÇÓÌÐË ÓÄáÉÊ
Раздел 1. Теоретические основы химии40
1.2.2. Электроотрицательность. Степень окисления
и валентность химических элементов
Электроотрицательность (ЭО) z ÕÓÍÐÄÏÂá ÄÇÍÊÙÊÏ ×ÂÒÂÌ
ÔÇÒÊÉÕàÛÂá ÓÑÐÓÐÃÏÐÓÔÞ ÂÔÐÎÂ Ä ×ÊÎÊÙÇÓÌÐÎ ÓÐÇÆÊÏÇÏÊÊ
ÑÒÊÔáÅÊÄÂÔÞ Ì ÓÇÃÇ ßÍÇÌÔÒÐÏÝ
Степень окисления (C. O.) z ÕÓÍÐÄÏÝË ÉÂÒáÆ ÂÔÐÎÂ Ä ÓÐÇÆÊ
ÏÇÏÊÊ ÌÐÔÐÒÝË ÐÑÒÇÆÇÍáÇÔÓá ÊÓ×ÐÆá ÊÉ ÑÒÇÆÑÐÍÐÈÇÏÊá
ÙÔÐ ÄÓÇ ÓÄáÉÊ Ä ÓÐÇÆÊÏÇÏÊÊ ÊÐÏÏÝÇ
¹ÇÎ ÃÐÍÞÚÇ ÒÂÉÏÊØÂ ßÍÇÌÔÒÐÐÔÒÊØÂÔÇÍÞÏÐÓÔÇË ÂÔÐÎÐÄ
ÔÇÎ ÄÝÚÇ ÓÔÇÑÇÏÞ ÊÐÏÏÐÓÔÊ ÓÄáÉÊ
¯ÂÉÄÂÏÊÇ ÓÔÇÑÇÏÞ ÐÌÊÓÍÇÏÊᝠÌÂÌ Ê ÆÒÕÅÊÇ ÑÐÆÐÃÏÝÇ
ÏÂÉÄÂÏÊá ÏÂÑÒÊÎÇÒ ÐÌÊÓÍÊÔÇÍÞÏÐÇ ÙÊÓÍН ÑÒÐÊÓ×ÐÆÊÔ
ÐÔ ÑÐÏáÔÊá Ðà ÐÌÊÓÍÇÏÊÊ ÌÂÌ ÑÐÔÇÒÊ ÂÔÐÎÐÎ ßÍÇÌÔÒÐÏÐÄ
°ÔÒÊØÂÔÇÍÞÏÐÇ ÉÏÂÙÇÏÊÇ ' 3 ÊÎÇàÔ ÂÔÐÎÝ ÑÒÊÏÊÎÂà
ÛÊÇ ßÍÇÌÔÒÐÏÝ ÐÔ ÆÒÕÅÊ× ÂÔÐÎÐÄ
±ÐÍÐÈÊÔÇÍÞÏÐÇ ÉÏÂÙÇÏÊÇ ' 3 ÊÎÇàÔ ÂÔÐÎÝ ÐÔÆÂàÛÊÇ
ÓÄÐÊ ßÍÇÌÔÒÐÏÝ ÆÒÕÅÊÎ ÂÔÐÎÂÎ
¿ÍÇÎÇÏÔ Ä ÑÒÐÓÔÐÎ ÄÇÛÇÓÔÄÇ ÊÎÇÇÔ ' 3 ÒÂÄÏÕà ÏÕÍà
®ÇÔÂÍÍÝ ÊÎÇàÔ ÔÐÍÞÌÐ ÑÐÍÐÈÊÔÇÍÞÏÐÇ ÉÏÂÙÇÏÊÇ ' 3
®ÇÔÂÍÍÝ ”y””” ÅÒÕÑÑ ÅÍÂÄÏÝ× ÑÐÆÅÒÕÑÑ ÊÎÇàÔ ÑÐÓÔÐ
áÏÏÕà ' 3 ÓÐÐÔÄÇÔÓÔÄÇÏÏÐ ÌÒÐÎÇ 'Y Ê %Y
' 3 ÖÔÐÒÂ ÄÓÇÅÆÂ ÒÂÄÏÂ y
' 3 ÌÊÓÍÐÒÐÆÂ ÑÐÙÔÊ ÄÓÇÅÆÂ ÒÂÄÏÂ y ÌÒÐÎÇ OF
+2
2 Ê ÑÇ
ÒÐÌÓÊÆÐÄ H O2 2
1−
( ).
' 3 ÄÐÆÐÒÐÆÂ Ä ÓÐÇÆÊÏÇÏÊá× Ó ÏÇÎÇÔÂÍÍÂÎÊ ÒÂÄÏÂ y
Ó ÎÇÔÂÍÂÎÊ z
¢ÍÅÇÃÒÂÊÙÇÓÌÂá ÓÕÎΠ' 3 ÂÔÐÎÐÄ Ä ÓÐÇÆÊÏÇÏÊÊ ÄÓÇÅ
ÆÂ ÒÂÄÏÂ ÏÕÍà
H P O3
+ +5
4
−2
y
Â Ä ÓÍÐÈÏÐÎ ÊÐÏÇ z ÉÂÒáÆÕ ÊÐÏÂ
Cr O2
6
7
2 2+ − −
⎡
⎣⎢
⎤
⎦⎥ y y
±ÒÂÄÊÍÂ ÐÑÒÇÆÇÍÇÏÊá ' 3
1.2. Химическая связь и строение вещества 41
Валентность z ÓÑÐÓÐÃÏÐÓÔÞ ÂÔÐÎÐÄ ÓÐÉÆÂÄÂÔÞ ×ÊÎÊÙÇÓÌÊÇ
ÓÄáÉÊ
¬ÐÍÊÙÇÓÔÄÇÏÏÐ ÐÑÒÇÆÇÍáÇÔÓá ÙÊÓÍÐÎ ÌÐÄÂÍÇÏÔÏÝ× ÓÄá
ÉÇË ÌÐÔÐÒÝÎÊ ÐÑÒÇÆÇÍÇÏÏÝË ÂÔÐÎ ÓÐÇÆÊÏÇÏ Ó ÆÒÕÅÊÎÊ
ÂÔÐÎÂÎÊ
7
14
N W W T
T
W
¢ÉÐÔ N
III
2
2 2° °
≡
¢ÎÎÊÂÌ
NH
III
3
¥ÊÆÒÂÉÊÏ
N H
III
2 4
¢ÉÐÔÏÂá ÌÊÓÍÐÔÂ
, y 3 y 2
O
−
1
2
O
−
1
2
HNO
IV
3
ªÐÏ ÂÎÎÐÏÊá
NH
IV
4
⎡
⎣
⎤
⎦
+
¹ÊÓÍÐÄÐÇ ÉÏÂÙÇÏÊÇ ÄÂÍÇÏÔÏÐÓÔÊ Ê ' 3 ßÍÇÎÇÏÔÂ Ä ÏÇÌÐÔÐ
ÒÝ× ÓÐÇÆÊÏÇÏÊá× ÏÇ ÓÐÄÑÂÆÂàÔ
1.2.3. Вещества молекулярного и немолекулярного
строения. Зависимость свойств веществ
от особенностей их кристаллической решетки
´ÄÇÒÆÐÇ ¨ÊÆÌÐÇ ¥ÂÉÐÐÃÒÂÉÏÐÇ
³ÐÓÔÐáÏÊÇ ÄÇÛÇÓÔÄÂ
Раздел 1. Теоретические основы химии42
Зависимость свойств веществ от особенностей их кристаллической
решетки
´ÊÑ ¬² ·ÂÒÂÌÔÇÒÊÓÔÊÌ ¬²
¢ÔÐÎÏÂá ¤ ÕÉÍÂ× ¬² ÏÂ×ÐÆáÔÓá ÐÔÆÇÍÞÏÝÇ ÂÔÐ
ÎÝ ¿ÏÇÒÅÊá ÌÐÄÂÍÇÏÔÏÝ× ÓÄáÉÇË ÄÝ
ÓÐÌ ¯Ç ×ÂÒÂÌÔÇÒÏÐ ÐÃÒÂÉÐÄÂÏÊÇ
ÑÍÐÔÏÇËÚÊ× ÕÑÂÌÐÄÐÌ ÊÉ É ÏÂÑÒÂÄ
ÍÇÏÏÐÓÔÊ ÌÐÄÂÍÇÏÔÏÐË ÓÄáÉÊ
ªÐÏÏÂá ¤ ÕÉÍÂ× ¬² ÏÂ×ÐÆáÔÓá ÊÐÏÝ ¿ÏÇÒ
ÅÊá ÓÄáÉÊ ÎÇÈÆÕ ÙÂÓÔÊØÂÎÊ ÄÇÍÊÌÂ
¿ÍÇÌÔÒÐÓÔÂÔÊÙÇÓÌÊÇ ÓÊÍÝ ÆÇËÓÔÄÕàÛÊÇ
ÎÇÈÆÕ ÊÐÏÂÎÊ ÏÇ ÊÎÇàÔ ÏÂÑÒÂÄÍÇÏÏÐ
ÓÔÊ ÑÐßÔÐÎÕ ÊÐÏÝ ÓÔÒÇÎáÔÓá ÐÃÒÂÉÐÄÂÔÞ
ÓÔÒÕÌÔÕÒÕ Ó ÑÍÐÔÏÇËÚÇË ÕÑÂÌÐÄÌÐË
®ÇÔÂÍÍÊÙÇÓÌÂá
y
y
y y
y
y y
y
y
¤ ÕÉÍÂ× ¬² ÏÂ×ÐÆáÔÓá ÌÂÔÊÐÏÝ Ê ÂÔÐ
ÎÝ ÎÇÔÂÍÍÐÄ ÎÇÈÆÕ ÌÐÔÐÒÝÎÊ ÆÄÊ
ÈÕÔÓá ÆÇÍÐÌÂÍÊÉÐÄÂÏÏÝÇ ßÍÇÌÔÒÐÏÝ
®ÇÔÂÍÍÊÙÇÓÌÂá ÓÄáÉÞ ÏÇ ÊÎÇÇÔ ÏÂÑÒÂÄ
ÍÇÏÏÐÓÔÊ ÑÐßÔÐÎÕ ÆÍá ÎÇÔÂÍÍÐÄ ×ÂÒÂÌ
ÔÇÒÏÝ ÓÔÒÕÌÔÕÒÝ ÑÍÐÔÏÇËÚÇË ÕÑÂÌÐÄ
ÌÊ ¿ÏÇÒÅÊá ÓÄáÉÊ ÓÒÂÄÏÊÔÇÍÞÏÐ ÄÝÓÐÌÂ
®ÐÍÇÌÕÍáÒÏÂá ¤ ÕÉÍÂ× ¬² ÏÂ×ÐÆáÔÓá ÎÐÍÇÌÕÍÝ ®Ð
ÍÇÌÕÍÝ ÓÄáÉÂÏÝ Ä ÌÒÊÓÔÂÍÍÇ ÓÍÂÃÝÎÊ
ÎÇÈÎÐÍÇÌÕÍáÒÏÝÎÊ ÓÊÍÂÎÊ ÌÐÔÐÒÝÇ
ÏÇ ÊÎÇàÔ ÏÂÑÒÂÄÍÇÏÏÐÓÔÊ ±ÐßÔÐ
ÎÕ ÎÐÍÇÌÕÍÝ ÃÍÊÉÌÊÇ Ì ÓÖÇÒÊÙÇÓÌÐË
ÖÐÒÎÇ ÓÔÒÇÎáÔÓá ÐÃÒÂÉÐÄÂÔÞ ÌÒÊÓÔÂÍ
ÍÝ Ó ÑÍÐÔÏÇËÚÇË ÕÑÂÌÐÄÌÐË ÉÂ ÊÓ
ÌÍàÙÇÏÊÇÎ ÄÇÛÇÓÔÄ Õ ÌÐÔÐÒÝ× ÄÐÉ
ÎÐÈÏÐ ÐÃÒÂÉÐÄÂÏÊÇ ÎÇÈÎÐÍÇÌÕÍáÒÏÐË
ÄÐÆÐÒÐÆÏÐË ÓÄáÉÊ
1.2. Химическая связь и строение вещества 43
´ÊÑ ÓÄáÉÊ
ÎÇÈÆÕ
ÙÂÓÔÊØÂÎÊ
±ÒÊÎÇÒ
ÄÇÛÇÓÔÄÂ
³ÄÐËÓÔÄ ÄÇÛÇÓÔÄ
¬ÐÄÂÍÇÏÔÏÂá ´ÄÇÒÆÝÇ ÔÕÅÐ
ÑÍÂÄÌÊÇ ÏÇÒÂÓ
ÔÄÐÒÊÎÝÇ Ä ÄÐÆÇ
ÄÇÛÇÓÔÄ ÆÊßÍÇÌ
ÔÒÊÌÊ ÊÍÊ ÑÐÍÕ
ÑÒÐÄÐÆÏÊÌÊ
ÏÇÑÐÍáÒÏÂá ' ÂÍÎÂÉ 7M  +I
ÑÐÍáÒÏÂá 7M3 7M' 2
ªÐÏÏÂá ³ÐÍÊ ÎÇÔÂÍÍÐÄ
Ê ÂÎÎÐÏÊá ÐÌÓÊ
ÆÝ ÎÇÔÂÍÍÐÄ ÐÓ
ÏÐÄÂÏÊá / '3
2E3, 'E3 2, 'P
´ÄÇÒÆÝÇ ÔÕÅÐ
ÑÍÂÄÌÊÇ ¤ ÒÂÓ
ÑÍÂÄÂ× ÊÍÊ Ä ÒÂÓ
ÔÄÐÒÂ× ÑÒÐÄÐÆáÔ
ßÍÇÌÔÒÊÙÇÓÌÊË ÔÐÌ
®ÇÔÂÍÍÊÙÇ
ÓÌÂá
¤ÓÇ ÎÇÔÂÍÍÝ ÓÑÍÂ
ÄÝ Ê ÊÏÔÇÒÎÇÔÂÍ
ÍÊÆÝ
´ÄÇÒÆÝÇ ÌÒÐÎÇ
ÒÔÕÔÊ ÍÇÅÌÐ ÊÍÊ
ÔÕÅÐÑÍÂÄÌÊÇ ÄÇ
ÛÇÓÔÄÂ ÑÒÐÄÐÆáÔ
ßÍÇÌÔÒÊÙÇÓÌÊË
ÔÐÌ Ê ÔÇÑÍÐ Ä ÐÓ
ÏÐÄÏÐÎ ÑÍÂÓÔÊÙÏÝ
¬ÐÄÂÍÇÏÔÏÂá ´ÄÇÒÆÝÇ ÍÇÅÌÐ
ÑÍÂÄÌÊÇ ÄÇÛÇÓÔÄÂ
ÈÊÆÌÊÇ ÊÍÊ ÅÂÉÐ
ÐÃÒÂÉÏÝÇ ÒÂÓÔÄÐ
ÒÊÎÝÇ ÊÍÊ ÑÍÐ
×Ð ÒÂÓÔÄÐÒÊÎÝÇ
Ä ÄÐÆÇ ÆÊßÍÇÌÔÒÊ
ÌÊ ÐÃÍÂÆÂàÔ ÏÊÉ
ÌÐË ÔÇÑÍÐÑÒÐÄÐ
ÆÏÐÓÔÞà
ÑÐÍáÒÏÂá ¤ÐÆÐÒÐÆÏÝÇ ÓÐ
ÇÆÊÏÇÏÊá ÏÇÎÇÔÂÍ
ÍÐÄ ÌÊÓÍÐÔÝ ÐÌ
ÓÊÆÝ ÏÇÎÇÔÂÍÍÐÄ
ÐÒÅÂÏÊÙÇÓÌÊÇ ÄÇ
ÛÇÓÔÄÂ
ÏÇÑÐÍáÒÏÂá 3 2 , ,EP 7
4 z ÑÒÐÓÔÝÇ ÄÇ
ÛÇÓÔÄÂ ÏÇÎÇÔÂÍÍÝ
Раздел 1. Теоретические основы химии44
±Ð ÓÔÒÕÌÔÕÒÇ ÈÊÆÌÐÇ ÓÐÓÔÐáÏÊÇ áÄÍáÇÔÓá ÑÒÐÎÇÈÕÔÐÙÏÝÎ
ÎÇÈÆÕ ÔÄÇÒÆÝÎ Ê ÅÂÉÐÐÃÒÂÉÏÝÎ ÓÐÓÔÐáÏÊáÎÊ ÄÇÛÇÓÔÄÂ
±ÇÒÇ×ÐÆ ÊÉ ÐÆÏÐÅÐ ÓÐÓÔÐáÏÊá Ä ÆÒÕÅÐÇ ÏÇ ÓÐÑÒÐÄÐÈÆÂÇÔÓá
ÊÉÎÇÏÇÏÊÇÎ ÌÐÍÊÙÇÓÔÄÇÏÏÐÅÐ Ê ÌÂÙÇÓÔÄÇÏÏÐÅÐ ÓÐÓÔÂÄÂ ÙÂÓ
ÔÊØ ÐÃÒÂÉÕàÛÊ× ÄÇÛÇÓÔÄÐ Ê ÓÄáÉÂÏ Ó ÃÐÍÞÚÊÎ ÊÍÊ ÎÇÏÞ
ÚÊÎ ÊÉÎÇÏÇÏÊÇÎ ÇÅÐ ÓÔÒÕÌÔÕÒÝ
Кристаллическое состояние вещества z ÔÂÌÐÇ ÓÐÓÔÐáÏÊÇ ÄÇ
ÛÇÓÔÄÂ ÑÒÊ ÌÐÔÐÒÐÎ ÄÐ ÄÓÇÎ ÐÃÜÇÎÇ ÙÂÓÔÊØÝ ÒÂÓÑÐÍÐÈÇ
ÏÝ Ä ÓÔÒÐÅÐ ÐÑÒÇÆÇÍÇÏÏÐÎ ÑÐÒáÆÌÇ
Кристаллы z ÔÄÇÒÆÝÇ ÔÇÍ ÊÎÇàÛÊÇ ÖÐÒÎÕ ÑÒÂÄÊÍÞÏÝ×
ÓÊÎÎÇÔÒÊÙÏÝ× ÎÏÐÅÐÅÒÂÏÏÊÌÐÄ
Кристаллическая решетка (КР) z ÔÒÇ×ÎÇÒÏÝË ÑÍÂÏ ÒÂÓÑÐ
ÍÐÈÇÏÊá Ä ÑÒÐÓÔÒÂÏÓÔÄÇ ÙÂÓÔÊØ
Узлы кристаллической решетки z ÔÐÙÌÊ ÑÇÒÇÓÇÙÇÏÊá ÐÔÒÇÉ
ÌÐÄ Ä ÌÐÔÐÒÝ× ÏÂ×ÐÆáÔÓá ØÇÏÔÒÝ ÙÂÓÔÊØ ÐÃÒÂÉÕàÛÊ×
ÌÒÊÓÔÂÍÍ
¶ÊÉÊÙÇÓÌÊÇ ÓÄÐËÓÔÄÂ ÄÇÛÇÓÔÄÂ ÐÑÒÇÆÇÍáàÔÓá Ä ÐÓÏÐÄÏÐÎ
ÓÔÒÐÇÏÊÇÎ ÇÅÐ ÌÒÊÓÔÂÍÍÊÙÇÓÌÐË ÒÇÚÇÔÌÊ
Плотнейшая упаковка z ÑÒÐÓÔÒÂÏÓÔÄÇÏÏÐÇ ÒÂÓÑÐÍÐÈÇÏÊÇ
ÙÂÓÔÊØ Ä ÌÒÊÓÔÂÍÍÇ Ó ÎÊÏÊÎÂÍÞÏÝÎ ÓÄÐÃÐÆÏÝÎ ÐÃÜÇÎÐÎ
1.3. Неорганическая химия 45
1.3. Неорганическая химия
1.3.1. Классификация и номенклатура неорганических
веществ
°ÓÏÐÄÂÏÊá
ÒÂÓÔÄÐÒÊÎÝÇ Ä ÄÐÆÇ
ÛÇÍÐÙÊ
ÏÇÒÂÓÔÄÐÒÊÎÝÇ Ä ÄÐÆÇ
¬ÊÓÍÐÔÝ
ÌÊÓÍÐÒÐÆÓÐÆÇÒÈÂÛÊÇ
ÃÇÓÌÊÓÍÐÒÐÆÏÝÇ
³ÐÍÊ
ÓÒÇÆÏÊÇ
ÐÓÏÐÄÏÝÇ
ÌÊÓÍÝÇ
ÆÄÐËÏÝÇ
ÓÎÇÚÂÏÏÝÇ
ÌÐÎÑÍÇÌÓÏÝÇ
°ÌÓÊÆÝ
ÏÇÓÐÍÇÐÃÒÂÉÕàÛÊÇ
¤ÇÛÇÓÔÄ ±ÒÐÓÔÝÇ
ÎÇÔÂÍÍÝ ÏÇÎÇÔÂÍÍݳÍÐÈÏÝÇ
ÐÓÏÐÄÏÝÇ
ÂÎÖÐÔÇÒÏÝÇ
ÌÊÓÍÐÔÏÝÇ
ÓÐÍÇÐÃÒÂÉÕàÛÊÇ
Раздел 1. Теоретические основы химии46
1.3.2. Общая характеристика металлов главных подгрупп
I–III групп в связи с их положением в Периодической
системе химических элементов Д.И.Менделеева
и особенностями строения их атомов
ÒÂÓÔÇÔÒÂÆÊÕÓÂÔÐÎÂ
ÕÓÊÍÊÄÂàÔÓáÄÐÓÓÔÂ
ÏÐÄÊÔÇÍÞÏÂáÓÑÐÓÐÃ
ÏÐÓÔÞÊ×ÊÎÊÙÇÓÌÂá
ÂÌÔÊÄÏÐÓÔÞÎÇÔÂÍÍÊ
ÙÇÓÌÊÇÓÄÐËÓÔÄÂÐÓ
ÏÐÄÏÝË×ÂÒÂÌÔÇÒÐÌ
ÓÊÆÐÄÊÅÊÆÒÐÌÓÊÆÐÄ
ÕÎÇÏÞÚÂÇÔÓáÑÒÐÙ
ÏÐÓÔÞÓÄáÉÊÎÇÈÆÕ
ÂÔÐÎÂÎÊÓÏÊÈÂàÔÓá
ÔÇÎÑÇÒÂÔÕÒÝÑÍÂÄÍÇ
ÏÊáÊÌÊÑÇÏÊá
RT
RW
I
³ °
ÏÊÉÌÂá ßÍÇÌÔÒÐÐÔÒÊØÂÔÇÍÞÏÐÓÔÞ
ÍÇÅÌÐ ÐÔÆÂàÔ I
” ÅÒÕÑÑÂ ÅÍÂÄÏÂá ÑÐÆÅÒÕÑÑÂ z ÛÇÍÐÙÏÝÇ ÎÇÔÂÍÍÝ
Li 3
Литий
Na 11
Натрий
K 19
Калий
Rb 37
Рубидий
Cs 55
Цезий
ÒÂÓÔÇÔÒÂÆÊÕÓÂÔÐÎÂ
ÕÓÊÍÊÄÂàÔÓáÄÐÓÓÔÂÏÐ
ÄÊÔÇÍÞÏÂáÓÑÐÓÐÃÏÐÓÔÞ
Ê×ÊÎÊÙÇÓÌÂáÂÌÔÊÄ
ÏÐÓÔÞÎÇÔÂÍÍÊÙÇÓÌÊÇ
ÓÄÐËÓÔÄÂÐÓÏÐÄÏÝË×Â
ÒÂÌÔÇÒÐÌÓÊÆÐÄÊÅÊ
ÆÒÐÌÓÊÆÐÄ
ÕÎÇÏÞÚÂÇÔÓáÑÒÐÙÏÐÓÔÞ
ÓÄáÉÊÎÇÈÆÕÂÔÐÎÂÎÊ
RT
RW
I
³ °
”” ÅÒÕÑÑÂ ÅÍÂÄÏÂá ÑÐÆÅÒÕÑÑÂ z
ÛÇÍÐÙÏÐÉÇÎÇÍÞÏÝÇ ÎÇÔÂÍÍÝ
Be 4
Бериллий
Mg 12
Магний
Ca 20
Кальций
Sr 38
Стронций
Ba 56
Барий
Ra 88
Радий
1.3. Неорганическая химия 47
ÒÂÓÔÇÔÒÂÆÊÕÓ
ÂÔÐÎÂÕÓÊÍÊÄÂàÔÓá
ÎÇÔÂÍÍÊÙÇÓÌÊÇ
ÓÄÐËÓÔÄÂ
zÏÇÎÇÔÂÍÍ
%PzÑÇÒÇ×ÐÆÏÐË
ßÍÇÎÇÏÔ
+E-R8PzÎÇÔÂÍÍÝ
ÕÎÇÏÞÚÂÇÔÓá
ÑÒÐÙÏÐÓÔÞÓÄáÉÊ
ÎÇÈÆÕÂÔÐÎÂÎÊ
B 5
Бор
Al 13
Алюминий
Ga 31
Галлий
In 49
Индий
Tl 81
Таллий
¿ÍÇÎÇÏÔÝ ””” ÅÒÕÑÑÝ ÅÍÂÄÏÐË ÑÐÆÅÒÕÑÑÝ
RT
RW
)
RT
RW
I
³ °
1.3.3. Характеристика переходных элементов —
меди, цинка, хрома, железа — по их положению
в Периодической системе химических элементов
Д.И.Менделеева и особенностям строения их
атомов
29
Cu
Медь
30
Zn
Цинк
24
Cr
Хром
26
Fe
Железо
¯Â×ÐÆáÔÓá Ä ÑÐÃÐÙÏÝ× ÑÐÆÅÒÕÑÑÂ×
 ÑÐÆÅÒÕÑÑÂ× ±ÇÒÊÐÆÊÙÇÓÌÐË ÓÊÓÔÇÎÝ
¤ÂÍÇÏÔÏÝÇ ßÍÇÌÔÒÐÏÝ ÒÂÓÑÐÍÐÈÇÏÝ ÏÂ
ÄÏÇÚÏÊ× ÕÒÐÄÏá× W ßÍÇÌÔÒÐÏÝ Ê ÏÂ
ÑÒÇÆÄÏÇÚÏÊ× ÕÒÐÄÏá× H ßÍÇÌÔÒÐÏÝ
¿ÍÇÎÇÏÔÝ z ÎÇÔÂÍÍÝ
¦Íá ßÍÇÎÇÏÔÐÄ ×ÂÒÂÌÔÇÒÏÝ ÑÇÒÇÎÇÏÏÝÇ
' 3
³ÐÇÆÊÏÇÏÊá ÑÒÐáÄÍáàÔ ÒÂÉÍÊÙÏÝÇ ÌÊÓ
ÍÐÔÏÐ ÐÓÏÐÄÏÝÇ ÓÄÐËÓÔÄÂ
³ ÄÐÉÒÂÓÔÂÏÊÇÎ ' 3 ßÍÇÎÇÏÔÂ Ä ÐÌÓÊÆÇ
Ê ÅÊÆÒÐÌÓÊÆÇ ÌÊÓÍÐÔÏÝÇ ÓÄÐËÓÔÄÂ ÑÐÓÍÇÆ
ÏÊ× ÕÓÊÍÊÄÂàÔÓá
Раздел 1. Теоретические основы химии48
H
W
H
W
H
W
I I
ÑÒÐÄÂÍ ßÍÇÌÔÒÐϝ
³ ° ³ ° ³ °
®ÇÆÞ z - ÅÒÕÑÑ ÑÐÃÐÙÏÂá ÑÐÆÅÒÕÑÑÂ
I
H
W
ÑÐÍÏÐÓÔÞà ÉÂÑÐÍÏÇÏÝ
H Ê W ÑÐÆÕÒÐÄÏÊ
³ ° H
W ³ °
¸ÊÏÌ z -- ÅÒÕÑÑ ÑÐÃÐÙÏÂá ÑÐÆÅÒÕÑÑÂ
³ °
³ °
³ °
H
W
³ °
ÑÒÐÄÂÍ ßÍÇÌÔÒÐϝ
H
W
I
H
W
I
H
W
I
·ÒÐÎ z :- ÅÒÕÑÑÂ ÑÐÃÐÙÏÂá ÑÐÆÅÒÕÑÑÂ
1.3. Неорганическая химия 49
H
W
H
W
H
W
I I
ÕÓÔÐËÙÊÄÂá ÑÐÍÕÉÂ
ÑÐÍÏÇÏÏÂá ÐÃÐÍÐÙÌÂ
ÑÒÐÄÂÍ ßÍÇÌÔÒÐϝ
³ ° ³ ° ³ °
¨ÇÍÇÉÐ z :--- ÅÒÕÑÑ ÑÐÃÐÙÏÂá ÑÐÆÅÒÕÑÑÂ
1.3.4. Общая характеристика неметаллов главных подгрупп
IV–VII групп в связи с их положением в Периодической
системе химических элементов Д.И.Менделеева
и особенностями строения их атомов
ÒÂÓÔÇÔÒÂÆÊÕÓÂÔÐÎÂ
ÕÓÊÍÊÄÂàÔÓáÎÇÔÂÍ
ÍÊÙÇÓÌÊÇÊÄÐÓÓÔÂÏÐ
ÄÊÔÇÍÞÏÝÇÓÄÐËÓÔÄÂ
³7MzÏÇÎÇÔÂÍÍÝ
+IzÂÎÖÐÔÇÒÏÝË
7R4FzÎÇÔÂÍÍÝ
ÕÄÇÍÊÙÊÄÂÇÔÓáßÍÇÌ
ÔÒÐÐÔÒÊØÂÔÇÍÞÏÐÓÔÞ
ÕÓÔÐËÙÊÄÐÓÔÞÓÐÇÆÊ
ÏÇÏÊËÓÄÐÆÐÒÐÆÐÎ
C 6
Углерод
Si 14
Кремний
Ge 32
Германий
Sn 50
Олово
Pb 82
Свинец
¿ÍÇÎÇÏÔÝ -: ÅÒÕÑÑÝ ÅÍÂÄÏÐË ÑÐÆÅÒÕÑÑÝ
RT
RW
)
RT
RW
I
I
³ °
y
I
Раздел 1. Теоретические основы химии50
ÒÂÓÔÇÔÒÂÆÊÕÓÂÔÐÎÂÕÓÊÍÊÄÂàÔÓáÎÇÔÂÍÍÊÙÇÓÌÊÇ
ÊÄÐÓÓÔÂÏÐÄÊÔÇÍÞÏÝÇÓÄÐËÓÔÄÂ
ÕÄÇÍÊÙÊÄÂÇÔÓáßÍÇÌÔÒÐÐÔÒÊØÂÔÇÍÞÏÐÓÔÞÕÓÔÐËÙÊÄÐÓÔÞÓÐÇÆÊÏÇÏÊË
ÓÄÐÆÐÒÐÆÐÎ
N 7
Азот
P 15
Фосфор
As 33
Мышьяк
Sb 51
Сурьма
Bi 83
Висмут
¿ÍÇÎÇÏÔÝ : ÅÒÕÑÑÝ ÅÍÂÄÏÐË ÑÐÆÅÒÕÑÑÝ
RT
RW
³ °
I
I
I
I
yI
I
1.3. Неорганическая химия 51
ÒÂÓÔÇÔÒÂÆÊÕÓÂÔÐÎÂ
ÕÓÊÍÊÄÂàÔÓá
ÏÇÎÇÔÂÍÍÊÙÇÓÌÊÇÓÄÐËÓÔÄÂ
ßÍÇÌÔÒÐÐÔÒÊØÂÔÇÍÞÏÐÓÔÞ
ÕÓÔÐËÙÊÄÐÓÔÞÓÐÇÆÊÏÇÏÊË
ÓÄÐÆÐÒÐÆÐÎ
O 8
Кислород
S 16
Сера
Se 34
Селен
Te 52
Теллур
Po 84
Полоний
¿ÍÇÎÇÏÔÝ :- ÅÒÕÑÑÝ ÅÍÂÄÏÐË ÑÐÆÅÒÕÑÑÝ
RT
RW
RH
RT
RW
RH
RT
RW
yI
yI
ÊÍÊ
I
I
I
³ °
ÄÑÇÒÐÌÓÊÆÂ×
ÕÌÊÓÍÐÒÐÆÂ
ÆÍáÄÓÇ×
×ÂÍÞÌÐÅÇÏÐÄ
ÆÍá77I8I4S
ÔÂÌÌÂÌ3ÏÇÊÎÇÇÔ
HÐÒÃÊÔÂÍÇË
Раздел 1. Теоретические основы химии52
ÒÂÓÔÇÔÒÂÆÊÕÓÂÔÐÎÂ
ÕÓÊÍÊÄÂàÔÓá
ÏÇÎÇÔÂÍÍÊÙÇÓÌÊÇÓÄÐËÓÔÄÂ
ßÍÇÌÔÒÐÐÔÒÊØÂÔÇÍÞÏÐÓÔÞ
ÕÓÔÐËÙÊÄÐÓÔÞÓÐÇÆÊÏÇÏÊË
ÓÄÐÆÐÒÐÆÐÎ
F 9
Фтор
Cl 17
Хлор
Br 35
Бром
I 53
Иод
¿ÍÇÎÇÏÔÝ :-- ÅÒÕÑÑÝ ÅÍÂÄÏÐË ÑÐÆÅÒÕÑÑÝ
ÅÂÍÐÅÇÏÝ ÐÃÒÂÉÕàÛÊÇ ÓÐÍÊ
RT
RW
RH
RT
RW
RH
RT
RW
RH
RT
RW
I
yI
I
I
I
³ °
ÆÍáÄÓÇ×
ÅÂÍÐÅÇÏÐÄ
ÔÐÍÞÌÐÆÍá'PV-
ÔÂÌÌÂÌ*ÏÇÊÎÇÇÔ
HÐÒÃÊÔÂÍÇË
1.3. Неорганическая химия 53
1.3.5. Характерные химические свойства
простых веществ — металлов: щелочных,
щелочноземельных, алюминия, переходных
металлов (меди, цинка, хрома, железа)
Элементы І группы, главной подгруппы —
щелочные металлы
¤ ÑÒÊÒÐÆÇ z ÔÐÍÞÌÐ Ä ÄÊÆÇ ÓÐÇÆÊÏÇÏÊË
ÏÂÊÃÐÍÇÇ ÒÂÓÑÒÐÓÔÒÂÏÇÏÏÝË 2E
2E'P z ÌÂÎÇÏÏÂá ÓÐÍÞ
2E23 z ÙÊÍÊËÓÌÂá ÓÇÍÊÔÒÂ
2E  3 z ÃÕÒÂ
2E %P* z ÌÒÊÐÍÊÔ
2E 73 , 3 z ÅÍÂÕÃÇÒÐÄÂ ÓÐÍÞ
ÌÂÍÊÇÄÝÇ ÕÆÐÃÒÇÏÊá
/'P z ÓÊÍÞÄÊÏ
/'P 2E'P z ÓÊÍÞÄÊÏÊÔ
0M z áÒÌÐ ÌÒÂÓÏÐÇ
2E z ÈÇÍÔÐÇ
/ z ÓÊÏÇ ÖÊÐÍÇÔÐÄÐÇ
6F z ÔÇÎÏÐ ÌÒÂÓÏÐÇ
'W z ÃÍÇÆÏÐ ÅÐÍÕÃÐÇ
°ÙÇÏÞ ÂÌÔÊÄÏÝÇ ÓÊÍÞÏÝÇ ÄÐÓÓÔÂÏÐÄÊÔÇÍÊ
Ó ÌÊÓÍÐÒÐÆÐÎ
2E 3 2E 3 ÑÇÒÐÌÓÊÆ
0M 3 0M 3 ÔÐÍÞÌÐ ÐÌÓÊÆ ÍÊÔÊá
Ó ÅÂÍÐÅÇÏÂÎÊ
2E 'P 2E'P ×ÍÐÒÊÆ
Ó ÓÇÒÐË
2Na S Na S2+ =
X
ÓÕÍÞÖÊÆ
¤ ÑÒÊÒÐÆÇ
°ÌÒÂÚÊÄÂÏÊÇ ÑÍÂÎÇÏÊ
·ÊÎÊÙÇÓÌÊÇ ÓÄÐËÓÔÄÂ
Раздел 1. Теоретические основы химии54
Ó ÂÉÐÔÐÎ
6 22Na N Na N3+ =
X
ÏÊÔÒÊÆ
ÍÊÔÊË z ÃÇÉ ÏÂÅÒÇÄÂÏÊá
Ó ÄÐÆÐÒÐÆÐÎ
2 22Na H NaH+ =
X
ÅÊÆÒÊÆ
Ó ÄÐÆÐË
2E , 3 2E3, , ÅÊÆÒÐÌÓÊÆ
ÐÙÇÏÞ ÎáÅÌÊÇ ÎÇÔÂÍÍÝ
ÍÇÅÌÐ ÒÇÈÕÔÓá ÏÐÈÐÎ
ÏÂ ÓÒÇÉÇ z ÎÇÔÂÍÍÊÙÇÓÌÊË ÃÍÇÓÌ ÌÐÔÐÒÝË ÊÓÙÇÉÂÇÔ ÏÂ
ÄÐÉÆÕ×Ç ÄÓÍÇÆÓÔÄÊÇ ÐÌÊÓÍÇÏÊá
×ÒÂÏáÔÓá ÑÐÆ ÓÍÐÇÎ ÌÇÒÐÓÊÏÂ
¿ÍÇÌÔÒÐÍÊÉ ÒÂÓÑÍÂÄÐÄ ×ÍÐÒÊÆÐÄ Ê ÅÊÆÒÐÌÓÊÆÐÄ
2 2 2NaCl Na Cl
ýë­ç
= + ↑
4 4 22NaOH Na O H O
ýë­ç
2= + ↑ +
»ÇÍÐÙÊ
1I3,
ÇÆÌÊÇ ÄÇÛÇÓÔÄÂ
ÔÄÇÒÆÝÇ ÌÒÊÓÔÂÍÍÊÙÇÓÌÊÇ
ÔÊÑÊÙÏÐ ÊÐÏÏÝÇ
ÓÊÍÞÏÝÇ ÐÓÏÐÄÂÏÊá
¶ÊÉÊÙÇÓÌÊÇ ÓÄÐËÓÔÄÂ
±ÐÍÕÙÇÏÊÇ
³ÐÇÆÊÏÇÏÊá ÛÇÍÐÙÏÝ× ÎÇÔÂÍÍÐÄ
1.3. Неорганическая химия 55
±ÐÍÕÙÇÏÊÇ
ßÍÇÌÔÒÐÍÊÉ ÄÐÆÏÝ× ÒÂÓÔÄÐÒÐÄ ×ÍÐÒÊÆÐÄ ÛÇÍÐÙÏÝ× ÎÇ
ÔÂÍÍÐÄ
2 2 2 2NaCl H O NaOH Cl H2
ýë­ç
+ === + ↑ + ↑
ÌÂÕÓÔÊÖÊÌÂØÊá ÓÐÆÝ
2E '3 'E 3, 2E3, 'E'3
ÄÉÂÊÎÐÆÇËÓÔÄÊÇ ÎÇÔÂÍÍÐÄ ÊÍÊ Ê× ÐÌÓÊÆÐÄ Ó ÄÐÆÐË
2E , 3 2E3, ,
2E 3 , 3 2E3,
³ÐÍÊ
ÊÐÏÏÝÇ ÓÐÇÆÊÏÇÏÊá
×ÐÒÐÚÐ ÒÂÓÔÄÐÒáàÔÓá Ä ÄÐÆÇ
ßÍÇÌÔÒÐÍÊÔÝ Ä ÒÂÓÑÍÂÄÇ Ê Ä ÄÐÆÏÐÎ ÒÂÓÔÄÐÒÇ
ÐÃÒÂÉÐÄÂÏÏÝÇ ÓÍÂÃÝÎÊ ÌÊÓÍÐÔÂÎÊ z ÅÊÆÒÐÍÊÉÊÒÕàÔÓá
2E '3 z ÌÂÍÞØÊÏÊÒÐÄÂÏÏÂá ÓÐÆÂ
2E '3 , 3 z ÌÒÊÓÔÂÍÍÊÙÇÓÌÂá ÓÐÆÂ
2E,'3 z ÑÊÔÞÇÄÂá ÓÐÆÂ
/ '3 z ÑÐÔÂÚ
³ÂÎÂá ÄÂÈÏÂá z 2E'P z ÊÓÑÐÍÞÉÕÇÔÓá Ä ÑÒÊÅÐÔÐÄÍÇÏÊÊ
ÑÊÛÊ ÆÍá ÌÐÏÓÇÒÄÊÒÐÄÂÏÊá ÌÂÌ ÓÝÒÞÇ ÆÍá ÑÐÍÕÙÇÏÊá
ÇÆÌÐÅÐ ÏÂÔÒ 2E3, ×ÍÐÒ ÓÐÍáÏÐË ÌÊÓÍÐÔÝ ÓÐÆÝ
Элементы ІІ группы, главной подгруппы —
щелочноземельные металлы
1K z ÏÇ ÐÌÒÂÚÊÄÂÇÔ
7V z ÔÇÎÏÐ ÌÒÂÓÏÐÇ
'E z ÐÒÂÏÈÇÄÐ ÌÒÂÓÏÐÇ
E z ÓÄÇÔÍÐ ÉÇÍÇÏÐÇ
°ÌÒÂÚÊÄÂÏÊÇ ÑÍÂÎÇÏÊ
Раздел 1. Теоретические основы химии56
¤ ÑÒÊÒÐÆÇ z ÔÐÍÞÌÐ Ä ÄÊÆÇ ÓÐÇÆÊÏÇÏÊË
°ÆÊÏ ÊÉ ÓÂÎÝ× ÒÂÓÑÒÐÓÔÒÂÏÇÏÏÝ× ßÍÇ
ÎÇÏÔÐÄ ÓÐÆÇÒÈÊÔÓá Ä ÑÒÊÒÐÆÏÝ× ÄÐÆÂ×
Ê ÈÊÄÝ× ÐÒÅÂÏÊÉÎÂ× ©ÇÎÍÊ
'E'3 z ÊÉÄÇÓÔÏáÌ ÎÇÍ ÎÒÂÎÐÒ
'E73 , 3 z ÅÊÑÓ
'E'3 1K'3 z ÆÐÍÐÎÊÔ
'E 43 z ÖÐÓÖÐÒÊÔ
·ÊÎÊÙÇÓÌÊ ÂÌÔÊÄÏÝË ÓÊÍÞÏÝË ÄÐÓÓÔÂÏÐÄÊÔÇÍÞ
Ó ÌÊÓÍÐÒÐÆÐÎ
'E 3 'E3 ÐÌÓÊÆ
Ó ÅÂÍÐÅÇÏÂÎÊ
'E 'P 'E'P ×ÍÐÒÊÆ
Ó ÓÇÒÐË
'E 7 'E7 ÓÕÍÞÖÊÆ
Ó ÂÉÐÔÐÎ
'E 2 'E 2 ÏÊÔÒÊÆ
Ó ÄÐÆÐÒÐÆÐÎ
'E , 'E, ÅÊÆÒÊÆ
Ó ÄÐÆÐË
'E , 3 'E 3, , ÅÊÆÒÐÌÓÊÆ
ÄÐÓÓÔÂÏÂÄÍÊÄÂÇÔ ÏÇÌÐÔÐÒÝÇ ÎÇÔÂÍÍÝ 8M V ,J 2F 8E
ÊÉ Ê× ÐÌÓÊÆÐÄ Ê ×ÍÐÒÊÆÐÄ
¤ ÑÒÊÒÐÆÇ
Ca 20
Кальций
·ÊÎÊÙÇÓÌÊÇ ÓÄÐËÓÔÄÂ
X
X
X
1.3. Неорганическая химия 57
ÍÇÅÌÊË
ÃÇÍÐÄÂÔÐ ÓÇÒÝË
ÑÍÂÓÔÊÙÏÝË ÏÐ ÔÄÇÒÈÇ ÛÇÍÐÙÏÝ× ÎÇÔÂÍÍÐÄ
´ÐÍÞÌÐ ßÍÇÌÔÒÐÍÊÉÐÎ ÒÂÓÑÍÂÄÐÄ ÓÐÍÇË ÌÂÌ ÑÒÂÄÊÍÐ ×ÍÐ
ÒÊÆÐÄ
CaCl Ca Cl
ýë­ç
2 2=== +
°ÌÓÊÆ ÌÂÍÞØÊá 'E3
ÏÇÅÂÚÇÏÂá ÊÉÄÇÓÔÞ
·ÊÎÊÙÇÓÌÊÇ ÓÄÐËÓÔÄÂ
ÑÒÐáÄÍáÇÔ ÄÓÇ ÓÄÐËÓÔÄ ÐÓÏÐÄÏÝ× ÐÌÓÊÆÐÄ
'E3 , 3 'E 3, z ÑÒÐØÇÓÓ ÅÂÚÇÏÊá ÊÉÄÇÓÔÊ
'E3 '3 'E'3
'E3 ,'P 'E'P , 3
ÑÒÊ ÄÉÂÊÎÐÆÇËÓÔÄÊÊ Ó ÕÅÍÇÒÐÆÐÎ ÑÒÊ ÄÝÓÐÌÊ× ÔÇÎÑÇÒÂ
ÔÕÒÂ× ÐÃÒÂÉÕÇÔ ÌÂÍÞØÊá ÌÂÒÃÊÆ
'E3 ' 'E' '3
¶ÊÉÊÙÇÓÌÊÇ ÓÄÐËÓÔÄÂ
ÌÒÊÓÔÂÍÍÊÙÇÓÌÐÇ ÄÇÛÇÓÔÄÐ ÃÇÍÐÅÐ ØÄÇÔÂ
ÐÙÇÏÞ ÔÕÅÐÑÍÂÄÌÐÇ XÑÍ
³
±ÐÍÕÙÇÏÊÇ
ÐÃÈÊÅ ÊÉÄÇÓÔÏáÌÂ
'E'3 'E3 '3
¶ÊÉÊÙÇÓÌÊÇ ÓÄÐËÓÔÄÂ
±ÐÍÕÙÇÏÊÇ
³ÐÇÆÊÏÇÏÊá ÌÂÍÞØÊá
Раздел 1. Теоретические основы химии58
¥ÊÆÒÐÌÓÊÆ ÌÂÍÞØÊá 'E 3,
ÄÉÄÇÓÞ Ä ÄÐÆÇ ÅÂÚÇÏÐË ÊÉÄÇÓÔÊ z ÊÉÄÇÓÔÌÐÄÐÇ ÎÐÍÐÌÐ
ÃÇÓØÄÇÔÏÝË ÑÒÐÉÒÂÙÏÝË ÒÂÓÔÄÐÒ ÅÂÚÇÏÐË ÊÉÄÇÓÔÊ
'E 3, z ÊÉÄÇÓÔÌÐÄÂá ÄÐÆÂ
·ÊÎÊÙÇÓÌÊÇ ÓÄÐËÓÔÄÂ
ÓÊÍÞÏÐÇ ÐÓÏÐÄÂÏÊÇ ÑÒÐáÄÍáÇÔ ÄÓÇ ÓÄÐËÓÔÄ ÛÇÍÐÙÇË
'E 3, 73 'E73 , 3
'E 3, ,'P 'E'P , 3
'E 3, 2E '3 'E'3 2E3,
ÌÂÙÇÓÔÄÇÏÏÂá ÒÇÂÌØÊá 'E
'E 3, '3 'E'3 , 3
ÒÂÓÔÄÐÒ ÓÔÂÏÐÄÊÔÓá ÎÕÔÏÝÎ
'E'3 , 3 '3 'E ,'3
ÑÒÊ ÆÂÍÞÏÇËÚÇÎ ÑÒÐÑÕÓÌÂÏÊÊ ÕÅÍÇÌÊÓÍÐÅÐ ÅÂÉÂ ÒÂÓÔÄÐÒ
ÓÔÂÏÐÄÊÔÓá ÑÒÐÉÒÂÙÏÝÎ
¶ÊÉÊÙÇÓÌÊÇ ÓÄÐËÓÔÄÂ
ÑÐÒÐÚÐÌ ÓÇÒÐÅÐ ØÄÇÔÂ
ÎÂÍÐÒÂÓÔÄÐÒÊÎ Ä ÄÐÆÇ
±ÐÍÕÙÇÏÊÇ
ÅÂÚÇÏÊÇ ÊÉÄÇÓÔÊ
'E3 , 3 'E 3,
°ÃÕÓÍÐÄÍÇÏÂ ÏÂÍÊÙÊÇÎ Ä ÄÐÆÇ ÊÐÏÐÄ 'E Ê 1K ÄÝÉÝÄÂÇÔ
ÐÃÒÂÉÐÄÂÏÊÇ ÏÂÌÊÑÊ
ÕÎÇÏÞÚÇÏÊÇ ÎÝÍÞÏÝ× ÓÄÐËÓÔÄ ÎÝÍ ÊÉ É ÐÃÒÂÉÐÄÂÏÊá
ÐÓÂÆÌÂ
' , '332E 'E ' , '33 'E 2E
¨ÇÓÔÌÐÓÔÞ ÄÐÆÝ
1.3. Неорганическая химия 59
¤ÊÆÝ ÈÇÓÔÌÐÓÔÊ ÄÐÆÝ
¬ÂÒÃÐÏÂÔÏÂá
ÄÒÇÎÇÏÏÂá
¯ÇÌÂÒÃÐÏÂÔÏÂá
ÑÐÓÔÐáÏÏÂá
¬ÊÑáÙÇÏÊÇÎ
Ca HCO CaCO( )3 2 3= ↓ +
X
CO H O22+ +
¦ÐÃÂÄÍÇÏÊÇÎ ÓÐÆÝ
1K ,'3 2E '3
1K'3 2E,'3
¦ÐÃÂÄÍÇÏÊÇÎ ÓÐÆÝ
'E73 2E '3
'E'3 2E 73
1K73 2E '3 , 3
1K 3, '3
'3 2E 73
ÕÆÂÍÇÏÊÇ
ÈÇÓÔÌÐÓÔÊ
ÓÎáÅÙÇÏÊÇ
ÄÐÆÝ
'E ,'3 1K ,'3 'E'P 1K'P 'E73 1K73
Элементы ІІI группы, главной
подгруппы
¤ ÑÒÊÒÐÆÇ z ÔÐÍÞÌÐ Ä ÄÊÆÇ ÓÐÇÆÊÏÇÏÊË
´ÒÇÔÊË ÑÐ ÒÂÓÑÒÐÓÔÒÂÏÇÏÏÐÓÔÊ ßÍÇÎÇÏÔ ÏÂ×ÐÆÊÔÓá ÔÐÍÞÌÐ
Ä ÓÄáÉÂÏÏÐÎ ÓÐÓÔÐáÏÊÊ ÅÍÊÏÝ ÂÍàÎÐÓÊÍÊÌÂÔÝ Â ÔÂÌÈÇ
ÌÐÒÕÏÆ z %P 3  ÃÐÌÓÊÔ z %P 3 R, 3
ÌÒÊÐÍÊÔ z 2E %P*  ÏÇÖÇÍÊÏ z /2E ?%P7M3 A
¦ÒÂÅÐØÇÏÏÝÇ ÌÂÎÏÊ
ÌÒÂÓÏÝË ÒÕÃÊÏ z ÌÐÒÕÏÆ Ó ÑÒÊÎÇÓáÎÊ 'V 3 
ÓÊÏÊË ÓÂÑÖÊÒ z ÌÐÒÕÏÆ Ó ÑÒÊÎÇÓáÎÊ 8M 3 Ê ÓÍÇÆÂ
ÎÊ *I
Al 13
Алюминий¤ ÑÒÊÒÐÆÇ
Раздел 1. Теоретические основы химии60
¢ÌÔÊÄÏÝË ÎÇÔÂÍÍ ÄÐÓÓÔÂÏÐÄÊÔÇÍÞ ÂÌÔÊÄÏÐÓÔÞ ÓÏÊÈÇÏ ÊÉ
ÉÂ ÑÍÐÔÏÐË ÑÒÐÙÏÐË ÐÌÓÊÆÏÐË ÑÍÇÏÌÊ %P 3
³ ÑÒÐÓÔÝÎÊ ÄÇÛÇÓÔÄÂÎÊ
Ó ÌÊÓÍÐÒÐÆÐÎ z ÑÐÌÒÝÄÂÇÔÓá ÑÍÇÏÌÐË Â ÑÐÒÐÚÐÌ z ÅÐÒÊÔ
%P 3 %P 3
Ó ÆÒÕÅÊÎÊ ÏÇÎÇÔÂÍÍÂÎÊ
%P 'P %P'P ×ÍÐÒÊÆ
%P 7 %P 7 ÓÕÍÞÖÊÆ
%P 2 %P2 ÏÊÔÒÊÆ
%P ' %P ' ÌÂÒÃÊÆ
¢ÍàÎÐÔÇÒÎÊá ¤ÐÓÓÔÂÏÂÄÍÇÏÊÇ ÎÇÔÂÍÍÐÄ ÊÉ ÐÌÓÊÆÐÄ
*I 'V : 1R 8M ;
%P *I 3 %P 3 *I
ÔÇÒÎÊÔ
³Ð ÓÍÐÈÏÝÎÊ ÄÇÛÇÓÔÄÂÎÊ
Ó ÄÐÆÐË ÑÐÓÍÇ ÕÆÂÍÇÏÊá ÐÌÓÊÆÏÐË ÑÍÇÏÌÊ
%P , 3 %P 3, ,
Ó ÒÂÓÔÄÐÒÂÎÊ ÌÊÓÍÐÔ
,'P %P %P'P ,
ÌÐÏØÇÏÔÒÊÒÐÄÂÏÏÝÇ ,23 Ê , 73 ÆÇÂÌÔÊÄÊÒÕàÔ %P
Ï ×ÐÍÐÆÇ %P Ó ÏÊÎÊ ÏÇ ÒÇÂÅÊÒÕÇÔ
Al HNO Al NO NO H O2+ = + ↑ +6 3 33 3 3 2
X
( )
2 6 3 62 4 3 2Al H SO Al SO SO H O2 4 2+ = + ↑ +
X
( )
ÒÂÓÔÄÐÒáÇÔÓá Ä ÛÇÍÐÙÂ×
%P 2E3, , 3 2E?%P 3, A ,
ÏÂÔÒÊá ÔÇÔÒÂÅÊÆÒÐÌÓÐÂÍàÎÊÏÂÔ
ÊÍÊ 2E ?%P 3, A z ÏÂÔÒÊá
ÅÇÌÓÂÅÊÆÒÐÌÓÐÂÍàÎÊÏÂÔ
·ÊÎÊÙÇÓÌÊÇ ÓÄÐËÓÔÄÂ
1.3. Неорганическая химия 61
ÓÇÒÇÃÒÊÓÔÐ ÃÇÍÝË ÎÇÔÂÍÍ
ÔÄÇÒÆÝË
ÑÒÐÙÏÝË
ÍÇÅÌÊË
ÊÎÇÇÔ ÄÝÓÐÌÕà ßÍÇÌÔÒÐ
Ê ÔÇÑÍÐÑÒÐÄÐÆÏÐÓÔÞ
ÑÍÂÓÔÊÙÏÝË
ÍÇÅÌÐÑÍÂÄÌÊË XÑÍ
³
ªÉ ÃÐÌÓÊÔÐÄ Ä ÒÂÓÔÄÐÒÇ ÌÒÊÐÍÊÔ ÔÂÌ ÌÂÌ %P 3 ÏÇ ÑÒÐÄÐ
ÆÊÔ ßÍÇÌÔÒÊÙÇÓÌÊË ÔÐÌ
ÌÂÔÐÆ
Al Al3
3+
+ →I
ÂÏÐÆ ÕÅÐÍÞÏÝË ÂÏÐÆ ÊÉÏÂÚÊÄÂÇÔÓá Ä ×ÐÆÇ ßÍÇÌÔÒÐÍÊÉÂ
O O2 0
2−
− =I
' 3 '3 '3 3 ³3
ÔÒÂÏÓÑÐÒÔÏÐÇ ÎÂÚÊÏÐÓÔÒÐÇÏÊÇ ÓÂÎÐÍÇÔÝ ÓÕÆÂ ÂÄÔÐÎÐ
ÃÊÍÊ 
×ÊÎÊÙÇÓÌÂá ÑÒÐÎÝÚÍÇÏÏÐÓÔÞ ÌÂÌ ÄÐÓÓÔÂÏÐÄÊÔÇÍÞ 
ÓÔÒÐÊÔÇÍÞÓÔÄÐ
ÑÊÛÇÄÂá ÑÒÐÎÝÚÍÇÏÏÐÓÔÞ
ÓÑÍÂÄÝ ÆàÒÂÍàÎÊÏÊË ÂÍàÎÊÏÊÇÄÝÇ ÃÒÐÏÉÝ
ÊÉÅÐÔÐÄÍÇÏÊÇ ÑÒÐÄÐÆÐÄ ÓÇÒÇÃÒáÏÐ˝ ÌÒÂÓÌÊ
°ÌÓÊÆ ÂÍàÎÊÏÊá %P 3
·ÊÎÊÙÇÓÌÊÇ ÓÄÐËÓÔÄÂ
ªÎÇÇÔ ÂÎÖÐÔÇÒÏÝË ×ÂÒÂÌÔÇÒ
ÒÇÂÅÊÒÕÇÔ Ó ÌÊÓÍÐÔÂÎÊ
%P 3 ,'P %P'P , 3
¶ÊÉÊÙÇÓÌÊÇ ÓÄÐËÓÔÄÂ
±ÐÍÕÙÇÏÊÇ
±ÒÊÎÇÏÇÏÊÇ
³ÐÇÆÊÏÇÏÊá ÂÍàÎÊÏÊá
Раздел 1. Теоретические основы химии62
ÒÇÂÅÊÒÕÇÔ Ó ÛÇÍÐÙÂÎÊ
%P 3 2E3, , 3 2E?%P 3, A Ä ÒÂÓÔÄÐÒÇ
%P 3 2E3, 2E%P3 , 3 Ä ÒÂÓÑÍÂÄÇ
¶ÊÉÊÙÇÓÌÊÇ ÓÄÐËÓÔÄÂ
ÃÇÍÝË ÑÐÒÐÚÐÌ
ÐÙÇÏÞ ÔÕÅÐÑÍÂÄÌÊË XÑÍ
³
ÏÇ ÒÂÓÔÄÐÒáÇÔÓá Ä ÄÐÆÇ
±ÐÍÕÙÇÏÊÇ
ÓÈÊÅÂÏÊÇ ÎÇÔÂÍÍÂ Ä 3
%P 3 %P 3
ÒÂÉÍÐÈÇÏÊÇ %P 3,
%P 3, %P 3 , 3
¥ÊÆÒÐÌÓÊÆ ÂÍàÎÊÏÊá %P 3,
·ÊÎÊÙÇÓÌÊÇ ÓÄÐËÓÔÄÂ
ªÎÇÇÔ ÂÎÖÐÔÇÒÏÝË ×ÂÒÂÌÔÇÒ
ÒÂÓÔÄÐÒáÇÔÓá Ä ÌÊÓÍÐÔÂ×
%P 3, ,'P %P'P , 3
ÒÇÂÅÊÒÕÇÔ ÓÐ ÛÇÍÐÙÂÎÊ
%P 3, 2E3, 2E?%P 3, A Ä ÒÂÓÔÄÐÒÇ
Al OH NaOH NaAlO H O2( )3 2 2+ = + Ä ÒÂÓÑÍÂÄÇ
¶ÊÉÊÙÇÓÌÊÇ ÓÄÐËÓÔÄÂ
ÃÇÍÐÇ ÔÄÇÒÆÐÇ ÄÇÛÇÓÔÄÐ
ÈÇÍÇÐÃÒÂÉÏÝË ÐÓÂÆÐÌ
ÏÇ ÒÂÓÔÄÐÒáÇÔÓá Ä ÄÐÆÇ
±ÐÍÕÙÇÏÊÇ
ÐÓÂÈÆÇÏÊÇ ÊÉ ÓÐÍÇË
%P'P 2E3, %P 3, 2E'P ÃÇÉ ÊÉÃÝÔÌÂ
/?%P 3, A ,'P %P 3, /'P , 3
%P 7 , 3 %P 3, , 7
³ÐÍÊ %P ×ÐÒÐÚÐ ÒÂÓÔÄÐÒáàÔÓá Ä ÄÐÆÇ ÌÒÐÎÇ %P43 ÑÐÆ
ÄÇÒÅÂàÔÓá ÅÊÆÒÐÍÊÉÕ ÐÃÒÂÉÕá ÌÊÓÍÕà ÓÒÇÆÕ
ÎÇÔÂÂÍàÎÊÏÂÔ
ÏÂÔÒÊá
1.3. Неорганическая химия 63
I группа, побочная подгруппа
'Y*I7 z ×ÂÍÞÌÐÑÊÒÊÔ ÎÇÆÏÝË ÌÐÍÙÇÆÂÏ 
'Y 7 z ÎÇÆÏÝË ÃÍÇÓÌ
'Y3, '3 z ÎÂÍÂ×ÊÔ
'Y'3 'Y 3, z ÂÉÕÒÊÔ
®ÂÍÐÂÌÔÊÄÏÝË ÎÇÔÂÍÍ
Ó ÒÂÓÔÄÐÒÂÎÊ ÌÊÓÍÐÔ ÏÇ ÒÇÂÅÊÒÕÇÔ ÌÒÐÎÇ ÂÉÐÔÏÐË ÌÊÓ
ÍÐÔÝ 
Ó ÂÉÐÔÏÐË ÌÊÓÍÐÔÐË
3 8 3 2 43 3 2 2Cu HNO Cu NO NO H O
ðàçá
+ = + ↑ +
.
( )
X
Cu HNO Cu NO NO H O
êîíö.
+ = + ↑ +4 2 23 3 2 2 2
X
( )
Ó ÓÇÒÏÐË ÌÊÓÍÐÔÐË ÌÐÏØÇÏÔÒÊÒÐÄÂÏÏÐË
Cu H SO CuSO SO H O
êîíö.
+ = + ↑ +2 22 4 4 2 2
X
Ó ÏÇÎÇÔÂÍÍÂÎÊ
'Y 'P 'Y'P
'Y 3 'Y3
'Y 7 'Y7
ÄÐ ÄÍÂÈÏÐÎ ÄÐÉÆÕ×Ç ÑÐÌÒÝÄÂÇÔÓá ÑÂÔÊÏÐË
2 2 2 2 2 3Cu O CO H O CuOH CO
ïàòèíà
+ + + = ( )
ÎÇÔÂÍÍ ÒÐÉÐÄÐÅÐ ØÄÇÔÂ
ÎáÅÌÊË
ÌÐÄÌÊË
XÑÍ
³
×ÐÒÐÚÊË ÑÒÐÄÐÆÏÊÌ
ßÍÇÌÔÒÊÙÇÓÌÐÅÐ ÔÐÌÂ
Ê ÔÇÑÍÂ ÄÔÐÒÐË ÑÐÓÍÇ
ÓÇÒÇÃÒÂ
Cu 29
Медь¤ ÑÒÊÒÐÆÇ
·ÊÎÊÙÇÓÌÊÇ ÓÄÐËÓÔÄÂ
¶ÊÉÊÙÇÓÌÊÇ ÓÄÐËÓÔÄÂ
Раздел 1. Теоретические основы химии64
ÑÊÒÐÎÇÔÂÍÍÕÒÅÊÙÇÓÌÊÎ ÑÕÔÇÎ ÊÉ ÓÕÍÞÖÊÆÐÄ
2 3 22 2 2 2Cu S O Cu O 2SO+ = + ↑
X
Cu S 2Cu O Cu SO2 2 26+ = + ↑
X
Ó ÆÂÍÞÏÇËÚÊÎ ßÍÇÌÔÒÐÍÊÔÊÙÇÓÌÊÎ ÒÂÖÊÏÊÒÐÄÂÏÊÇÎ
ÅÊÆÒÐÎÇÔÂÍÍÕÒÅÊÙÇÓÌÊÎ ÑÕÔÇÎ
'Y3 , 73 'Y73 , 3
'Y73 *I 'Y *I73
ßÍÇÌÔÒÐÔÇ×ÏÊÌÂ
ÑÐÍÕÙÇÏÊÇ ÒÂÉÍÊÙÏÝ× ÓÑÍÂÄÐÄ ÃÒÐÏÉ ÍÂÔÕÏÞ ÎÇÍÞ
×ÊÐÒ Ê ÆÒ 
ÊÉÅÐÔÐÄÍÇÏÊÇ ÑÒÐÊÉÄÇÆÇÏÊË ÊÓÌÕÓÓÔÄÂ
ÓÐÓÔÂÄÍáàÛÂá ÓÍÐÈÏÝ× ÄÇÛÇÓÔÄ ÎÇÆÏÝË ÌÕÑÐÒÐÓ
'Y73 , 3 ÎÂÍÂ×ÊÔ 'Y3, '3 Ê ÆÒ
II группа, побочная подгруппа
¤ ÑÒÊÒÐÆÇ z ÔÐÍÞÌÐ Ä ÄÊÆÇ ÓÐÇÆÊÏÇÏÊË
R7 z ØÊÏÌÐÄÂá ÐÃÎÂÏÌÂ
R'3 z ØÊÏÌÐÄÝË ÚÑÂÔ
±ÒÊ ÐÃÝÙÏÐË ÔÇÎÑÇÒÂÔÕÒÇ Ï ÄÐÉÆÕ×Ç ÕÓÔÐËÙÊÄ ÔÂÌ ÌÂÌ ÑÐ
ÌÒÝÔ ÔÐÏÌÊÎ ÓÍÐÇÎ ÐÌÓÊÆÂ
Ó ÏÇÎÇÔÂÍÍÂÎÊ
Zn Cl ZnCl+ =2 2
X
; 2 22Zn O ZnO;+ =
X
Zn S ZnS+ =
X
±ÐÍÕÙÇÏÊÇ
Ò Ò
±ÒÊÎÇÏÇÏÊÇ
Zn 30
Цинк
¤ ÑÒÊÒÐÆÇ
·ÊÎÊÙÇÓÌÊÇ ÓÄÐËÓÔÄÂ
1.3. Неорганическая химия 65
Ó ÄÐÆÐË
Zn H O ZnO H+ = + ↑2 2
X
Ó ÓÇÒÏÐË ÌÊÓÍÐÔÐË ÌÐÏØÇÏÔÒÊÒÐÄÂÏÏÐË
Zn H SO ZnSO SO H O
êîíö.
+ = + ↑ +2 22 4 4 2 2
X
Zn H SO ZnSO H
ðàçá
+ = + ↑2 4 4 2
.
Ó ÂÉÐÔÏÐË ÌÊÓÍÐÔÐË
3 8 3 2 43 3 2 2Zn HNO Zn NO NO H O
êîíö.
+ = + ↑ +
X
( )
4 10 4 53 3 2 2 2Zn HNO Zn NO N O H O
ðàçá
+ = + +
.
( )
X
Ó ÛÇÍÐÙÂÎÊ
Zn NaOH Na ZnO H+ = + ↑2 2 2 2
X
Ä ÒÂÓÑÍÂÄÇ
R 2E3, , 3 2E ?R 3, A , Ä ÒÂÓÔÄÐÒÇ
ÅÐÍÕÃÐÄÂÔÐ ÓÇÒÇÃÒÊÓÔÝË ÎÇÔÂÍÍ
ÑÒÊ X y ³ ×ÐÒÐÚÐ ÑÒÐÌÂÔÝÄÂÇÔÓá Ä ÍÊÓÔÝ
ÑÒÊ ÐÃÝÙÏÐË ÔÇÎÑÇÒÂÔÕÒÇ ×ÒÕÑÌÊË ÑÒÊ X  ³ ÐÙÇÏÞ
×ÒÕÑÌÊË
XÑÍ
³
°ÌÓÊÆ ØÊÏÌÂ R3
ªÎÇÇÔ ÂÎÖÐÔÇÒÏÝË ×ÂÒÂÌÔÇÒ
R3 ,'P R'P , 3
R3 2E3, 2E R3 , 3 Ä ÒÂÓÑÍÂÄÇ
R3 2E3, , 3 2E ?R 3, A Ä ÒÂÓÔÄÐÒÇ
¶ÊÉÊÙÇÓÌÊÇ ÓÄÐËÓÔÄÂ
³ÐÇÆÊÏÇÏÊá ØÊÏÌÂ
Раздел 1. Теоретические основы химии66
¥ÊÆÒÐÌÓÊÆ ØÊÏÌ R 3,
ªÎÇÇÔ ÂÎÖÐÔÇÒÏÝË ×ÂÒÂÌÔÇÒ
R 3, ,'P R'P , 3
R 3, 2E3, 2E R3 , 3 Ä ÒÂÓÑÍÂÄÇ
R 3, 2E3, 2E ?R 3, A Ä ÒÂÓÔÄÐÒÇ
ÐÃÈÊÅ ÓÕÍÞÖÊÆÏÐË ÒÕÆÝ Ó ÑÐÓÍÇÆÕàÛÊÎ ÄÐÓÓÔÂÏÐÄÍÇÏÊ
ÇÎ ÎÇÔÂÍÍÂ ÊÉ ÐÌÓÊÆÂ
2 3 2 22 2Z
t
nS O ZnO SO+ = + ↑
ZnO C Zn CO+ = + ↑
X
ÉÂÛÊÔÏÐÇ ÑÐÌÒÝÔÊÇ ÈÇÍÇÉÏÝ× ÍÊÓÔÐÄ Ê ÓÔÂÍÞÏÝ×
ÊÉÆÇÍÊË
ÊÉÅÐÔÐÄÍÇÏÊÇ ÓÑÍÂÄÐÄ Ó ÎÇÆÞà ÍÂÔÕÏÞ ÂÍàÎÊÏÊÇÎ
ÏÊÌÇÍÇÎ
ÑÒÐÊÉÄÐÆÓÔÄÐ ØÊÏÌÐÄÐ ÕÅÐÍÞÏÝ× ÅÂÍÞÄÂÏÊÙÇÓÌÊ×
ßÍÇÎÇÏÔÐÄ
VI группа, побочная подгруппа
*I 'V3 z ×ÒÐÎÊÔ ×ÒÐÎÊÓÔÝË ÈÇÍÇÉÏáÌ
4F'V3 z ÌÒÐÌÐÊÔ
1K *I 'V3 z ÎÂÅÏÐ×ÒÐÎÊÔ
±ÐÍÕÙÇÏÊÇ ØÊÏÌÂ
±ÒÊÎÇÏÇÏÊÇ
Cr 24
Хром¤ ÑÒÊÒÐÆÇ
1.3. Неорганическая химия 67
±ÒÊ ÐÃÝÙÏÝ× ÕÓÍÐÄÊá× ÎÂÍÐÂÌÔÊÄÇÏ ÄÓÍÇÆÓÔÄÊÇ ÐÃÒÂÉÐÄÂÏÊá
Ï ÑÐÄÇÒ×ÏÐÓÔÊ ÐÙÇÏÞ ÔÐÏÌÐË Ê ÑÒÐÙÏÐË ÐÌÓÊÆÏÐË ÑÍÇÏÌÊ
±ÒÊ ÄÝÓÐÌÐË ÔÇÎÑÇÒÂÔÕÒÇ ÒÇÂÅÊÒÕÇÔ Ó ÑÒÐÓÔÝÎÊ Ê ÓÍÐÈÏÝ
ÎÊ ÄÇÛÇÓÔÄÂÎÊ
Ó ÏÇÎÇÔÂÍÍÂÎÊ
4 3 22 2
3
3Cr O Cr O+ = +
2 3 2
3
3Cr S Cr S+ = +
2 3 22
3
3Cr Cl Cr Cl+ =
Ó ÒÂÓÔÄÐÒÂÎÊ ÌÊÓÍÐÔ ÑÐÓÍÇ ÒÂÉÒÕÚÇÏÊá ÐÌÓÊÆÏÐË ÑÍÇÏÌÊ
2 3 32 4 2
3
4 3 2Cr H SO Cr (SO ) H+ = + ↑+
ÌÐÏØÇÏÔÒÊÒÐÄÂÏÏÝÇ ÓÇÒÏÂá Ê ÂÉÐÔÏÂá ÌÊÓÍÐÔÝ ÆÇÂÌÔÊ
ÄÊÒÕàÔ ×ÒÐÎ ÑÒÊ ÏÂÅÒÇÄÂÏÊÊ
2 6 3 62 4 2
3
4 3 2 2Cr H SO Cr SO SO H O
êîíö.
+ = + ↑ ++X
( )
Cr HNO Cr NO NO H O
êîíö
3+
+ = + ↑ +6 3 33 3 3 2 2
.
( )
X
ÎÇÔÂÍÍ ÓÇÒÇÃÒÊÓÔÐ ÃÇÍÐÅÐ ØÄÇÔÂ
XÑÍ
³
ÌÐÄÌÊË
ÑÍÐÔÏÐÓÔÞ Å ÓÎ
ÏÂÅÒÇÄÂÏÊÇ ×ÒÐÎÊÓÔÐÅÐ ÈÇÍÇÉÏáÌÂ Ó ÕÅÍÇÎ
FeO Cr O Cr Fe CO⋅ + + ↑2 3 2 4
X
ÑÐÍÕÙÇÏÏÝË ÓÑÍÂÄ ÈÇÍÇÉÂ Ó ×ÒÐÎÐÎ z ÖÇÒÒÐ×ÒÐÎ
ÄÐÓÓÔÂÏÐÄÍÇÏÊÇ ÊÉ ÐÌÓÊÆÂ ×ÒÐΠ--- ÂÍàÎÊÏÊÇÎ
Cr O Al Al O Cr2 3 2 32 2+ +
X
·ÊÎÊÙÇÓÌÊÇ ÓÄÐËÓÔÄÂ
¶ÊÉÊÙÇÓÌÊÇ ÓÄÐËÓÔÄÂ
±ÐÍÕÙÇÏÊÇ
Раздел 1. Теоретические основы химии68
Ä ÄÊÆÇ ÖÇÒÒÐ×ÒÐΠÓÑÍÂÄ ×ÒÐÎÂ Ó ÈÇÍÇÉÐÎ z ÑÐÍÕÙÇ
ÏÊÇ ÄÝÓÐÌÐÌÂÙÇÓÔÄÇÏÏÐË ÔÄÇÒÆÐË ÑÒÊ ÄÝÓÐÌÐË ÔÇÎÑÇÒÂ
ÔÕÒÇ ÓÔÂÍÊ ÆÍá ÊÉÅÐÔÐÄÍÇÏÊá ÎÇÔÂÍÍÐÒÇÈÕÛÊ× ÊÏÓÔÒÕ
ÎÇÏÔÐÄ
ÌÂÌ ÆÐÃÂÄÌÂ z ÆÍá ÑÐÍÕÙÇÏÊá ÏÇÒÈÂÄÇàÛÇË
ÓÔÂÍÊ ×ÊÒÕÒÅÊÙÇÓÌÊÇ ÊÏÓÔÒÕÎÇÏÔÝ 
×ÒÐÎÊÒÐÄÂÏÊÇ ÓÔÂÍÞÏÝ× ÊÉÆÇÍÊË
VIII группа, побочная подгруппа
¤ ÑÒÊÒÐÆÇ z ÔÐÍÞÌÐ Ä ÄÊÆÇ ÓÐÇÆÊÏÇÏÊË
¹ÇÔÄÇÒÔÐÇ ÎÇÓÔÐ ÑÐ ÒÂÓÑÒÐÓÔÒÂÏÇÏÏÐÓÔÊ Ä ÉÇÎÏÐË ÌÐÒÇ ÑÐ
ÓÍÇ 3 7M %P ¯Â×ÐÆÊÔÓá ÔÐÍÞÌÐ Ä ÄÊÆÇ ÓÐÇÆÊÏÇÏÊË
*I 3 z ÎÂÅÏÇÔÊÔ ÎÂÅÏÊÔÏÝË ÈÇÍÇÉÏáÌ
*I 3 z ÅÇÎÂÔÊÔ ÌÒÂÓÏÝË ÈÇÍÇÉÏáÌ
*I 3 R, 3 z ÍÊÎÐÏÊÔ ÃÕÒÝË ÈÇÍÇÉÏáÌ
*I'3 z ÓÊÆÇÒÊÔ ÈÇÍÇÉÏÝË ÚÑÂÔ
*I7 z ÑÊÒÊÔ ÈÇÍÇÉÏÝË ÌÐÍÙÇÆÂÏ ÓÇÒÏÊÓÔÝË ÌÐÍÙÇÆÂÏ
ÓÐ ÓÍÂÃÝÎÊ ÐÌÊÓÍÊÔÇÍáÎÊ z ÆÐ *I
Ó ÌÊÓÍÐÔÂÎÊ
*I ,'P *I'P ,
Ó ÒÂÓÔÄÐÒÂÎÊ ÓÐÍÇË
*I 'Y'P *I'P 'Y
Ó ÏÇÎÇÔÂÍÍÂÎÊ
*I 7 *I7
Ó ÑÂÒÂÎÊ ÄÐÆÝ
*I , 3 *I 3 ,
±ÒÊÎÇÏÇÏÊÇ
Fe 26
Железо
¤ ÑÒÊÒÐÆÇ
·ÊÎÊÙÇÓÌÊÇ ÓÄÐËÓÔÄÂ
1.3. Неорганическая химия 69
Ó ÓÊÍÞÏÝÎÊ ÐÌÊÓÍÊÔÇÍáÎÊ z ÆÐ *I
*I 3 *I 3
*I 'P *I'P
*I ,23 *I 23 23 , 3
*I , 73 *I 73 73 , 3
±ÂÓÓÊÄÏÐ Ï ×ÐÍÐÆÇ Ä ÌÐÏØÇÏÔÒÊÒÐÄÂÏÏÝ× ,23 Ê , 73
ÓÇÒÇÃÒÊÓÔÐ ÃÇÍÝË ÎÇÔÂÍÍ
ÄÝÓÐÌÂá ÑÍÂÓÔÊÙÏÐÓÔÞ
XÑÍ
³
ÍÇÅÌÐ ÏÂÎÂÅÏÊÙÊÄÂÇÔÓá Ê ÒÂÉÎÂÅÏÊÙÊÄÂÇÔÓá
*I
*I3 z ÑÐÒÐÚÐÌ ÙÇÒÏÐÅÐ ØÄÇÔÂ
±ÐÍÕÙÇÏÊÇ
Fe OH FeO H O2( )2 = +
X
*I 3 '3 *I3 '3
*I 3, ÊÎÇÇÔ ×ÂÒÂÌÔÇÒ ÐÓÏÐÄÂÏÊá
¬ÂÙÇÓÔÄÇÏÏÝÇ ÒÇÂÌØÊÊ
FeSO NaOH Fe OH Na SO
çåëåíûé îñàäîê
4 2 2 42+ = ↓ +( )
3 22 3 6 3 6 2
FeCl K Fe CN Fe Fe CN
êðàñíàÿ êðîâÿíàÿ ñîëü ñèíå
+ =[ ( ) ] [ ( ) ]
åå îêðàøèâàíèå
KCl+ 6
ÌÐÏØ
X
ÌÐÏØ
X
¶ÊÉÊÙÇÓÌÊÇ ÓÄÐËÓÔÄÂ
³ÐÇÆÊÏÇÏÊá ÈÇÍÇÉÂ
Раздел 1. Теоретические основы химии70
*I
*I 3 z ÑÐÒÐÚÐÌ ÃÕÒÐÅÐ ØÄÇÔÂ
±ÐÍÕÙÇÏÊÇ
*I 3 *I 3
*I 3, *I 3 , 3
*I7 3 *I 3 73
*I 3, ÊÎÇÇÔ ÓÍÂÃÐ ÄÝÒÂÈÇÏÏÝË ÂÎÖÐÔÇÒÏÝË ×ÂÒÂÌÔÇÒ
¬ÂÙÇÓÔÄÇÏÏÝÇ ÒÇÂÌØÊÊ
FeCl NaOH Fe OH NaCl
áóðûé îñàäîê
3 33 3+ = ↓ +( )
4 33 4 6 4 6 3
FeCl K Fe CN Fe Fe CN
æåëòàÿ êðîâÿíàÿ ñîëü ñèíåå
+ =[ ( ) ] [ ( ) ]
îêðàøèâàíèå
KCl+ 12
FeCl NH CNS Fe CNS NH Cl
ðîäàíèä êðàñíîå îêðàøèâàíèå
3 4 3 43 3+ = +( )
³ÐÇÆÊÏÇÏÊá *I ⎯ →⎯⎯⎯
ëåãêî
ÓÐÇÆÊÏÇÏÊá *I
*I 3, 3 , 3 *I 3, Ï ÄÐÉÆÕ×Ç
*I'P 'P *I'P
°ÓÏÐÄÂÏÐ ÏÂ ÄÐÓÓÔÂÏÐÄÍÇÏÊÊ ÐÌÓÊÆÐÄ ÈÇÍÇÉÂ ÐÌÓÊÆÐÎ ÕÅÍÇ
ÒÐÆÂ ”” Ê ÌÐÌÓÐÎ ÕÅÍÇÒÐÆÐÎ ±ÒÊ ßÔÐÎ ÐÃÒÂÉÕÇÔÓá ÓÑÍÂÄ
ÈÇÍÇÉÂ Ó ÕÅÍÇÒÐÆÐÎ ÆÐ Ê ÆÒÕÅÊÎÊ ÑÒÊÎÇÓáÎÊ 7M 1R
7 4 z ÙÕÅÕÏ
*I 3 '3 *I 3 '3
*I 3 '3 *I3 '3
*I3 '3 *I '3
³ÔÂÍÞ z ÓÑÍÂÄ ÈÇÍÇÉÂ Ó ÕÅÍÇÒÐÆÐÎ ÆÐ ÅÆÇ ÆÒÕÅÊ×
ÑÒÊÎÇÓÇË 7M 1R 7 4 ÎÇÏÞÚÇ ÙÇÎ Ä ÙÕÅÕÏÇ
±ÐÍÕÙÇÏÊÇ ÈÇÍÇÉÂ
1.3. Неорганическая химия 71
1.3.6. Характерные химические свойства простых
веществ — неметаллов: водорода, галогенов,
кислорода, серы, азота, фосфора, углерода,
кремния
VІI группа, главная подгруппа
, W ,y
ÌÂÌ ÅÂÍÐÅÇÏ
,
ÌÂÌ ÛÇÍÐÙ
ÏÝÇ ÎÇÔÂÍÍÝ
+e−e
ÑÒÐÔÐÏ ßÍÇÎÇÏÔÂÒÏÂá
ÙÂÓÔÊØÂ
¬ÂÌ ÄÐÓÓÔÂÏÐÄÊÔÇÍÞ H H2 2 2− = +
I
Ó ÏÇÎÇÔÂÍÍÂÎÊ
,'P
, 7,V
,*
, 3
2,,-
3
2
'P
L
7 X
V X
*I
'
ÂÔÎ
-
*
ÑÒÊ XÌÐÎÏ
ÓÐ
ÄÉÒÝÄÐÎ
ÏÂ ÓÄÇÔÕ ÓÐ
ÄÉÒÝÄÐÎ
,
H 1
Водород
·ÊÎÊÙÇÓÌÊÇ ÓÄÐËÓÔÄÂ
Раздел 1. Теоретические основы химии72
ÒÇÂÌØÊÊ ÑÒÊÓÐÇÆÊÏÇÏÊá Ä ÐÒÅÂÏÊÙÇÓÌÐË ×ÊÎÊÊ ÑÐ ÎÇ
ÓÔÕ ÌÒÂÔÏÐË ÓÄáÉÊ
C H H C H2 2
Ni
4 2 6+ →
t p,
ÄÐÓÓÔÂÏÐÄÍÇÏÊÇ ÐÌÓÊÆÐÄ ÏÇÌÐÔÐÒÝ× ÎÇÔÂÍÍÐÄ
, 'Y3 'Y , 3
¬ÂÌ ÐÌÊÓÍÊÔÇÍÞ H H2 2 2+ = −
I
ÐÃÒÂÉÐÄÂÏÊÇ ÅÊÆÒÊÆÐÄ ÛÇÍÐÙÏÝ× Ê ÛÇÍÐÙÏÐÉÇÎÇÍÞÏÝ×
ÎÇÔÂÍÍÐÄ
, 2E 2E,
, 'E 'E,
ÅÊÆÒÊÆÝ ÎÇÔÂÍÍÐÄ z ÓÊÍÞÏÝÇ ÄÐÓÓÔÂÏÐÄÊÔÇÍÊ
2E, , 3 2E3, ,
ÓÂÎÝË ÍÇÅÌÊË ÅÂÉ
ÃÇÉ ØÄÇÔÂ
ÃÇÉ ÉÂÑÂ×Â
ÑÍÐ×Ð ÒÂÓÔÄÐÒáÇÔÓá
Ä ÄÐÆÇ ×ÐÒÐÚÐ z Ä ÏÇÌÐ
ÔÐÒÝ× ÎÇÔÂÍÍÂ× 4H 4X 
XÌÊÑ
y ³
¤ ÑÒÐÎÝÚÍÇÏÏÐÓÔÊ
ÌÂÔÂÍÊÔÊÙÇÓÌÐÇ ÄÐÓÓÔÂÏÐÄÍÇÏÊÇ ÄÐÆáÏÐÅÐ ÑÂÒÂ
CH H O CO H2
Ni
C
4 2
800 900
3+ ======== +
− °
CO H O CO H2
Fe2O3
C
+ ==== +
°500
2 2
ÌÒÇÌÊÏÅ ÎÇÔÂÏÂ
CH C H
C
4 2
800 900
2======= +
− °
ßÍÇÌÔÒÐÍÊÉ ÄÐÆÏÝ× ÒÂÓÔÄÐÒÐÄ
2 2 22H O H OH2 + = + −
I
¶ÊÉÊÙÇÓÌÊÇ ÓÄÐËÓÔÄÂ
±ÐÍÕÙÇÏÊÇ
1.3. Неорганическая химия 73
¤ ÍÂÃÐÒÂÔÐÒÊÊ
ÄÐÓÓÔÂÏÐÄÍÇÏÊÇ ÎÇÔÂÍÍÂÎÊ ÄÐÆÝ ÌÊÓÍÐÔ ÛÇÍÐÙÇË
'E , 3 'E 3, ,
R ,'P R'P ,
%P 2E3, , 3 2E?%P 3, A ,
ÓÊÏÔÇÉ ,'P 2, 
ÄÐÓÓÔÂÏÐÄÍÇÏÊÇ ÏÇÌÐÔÐÒÝ× ØÄÇÔÏÝ× ÎÇÔÂÍÍÐÄ
ÐÒÅÂÏÊÙÇÓÌÊË ÓÊÏÔÇÉ
¤ÐÆÂ , 3
3
,,
y
ÆÊÑÐÍÞ
ÎÇÈÆÕ ÎÐÍÇÌÕÍÂÎÊ ÆÇËÓÔÄÕàÔ
ÄÐÆÐÒÐÆÏÝÇ ÓÄáÉÊ
, 3 , °,y
ÓÍÂÃÝË ßÍÇÌÔÒÐÍÊÔ
T, yPK ?, A
·ÊÎÊÙÇÓÌÊÇ ÓÄÐËÓÔÄÂ
Ó ÂÌÔÊÄÏÝÎÊ ÎÇÔÂÍÍÂÎÊ
, 3 2E 2E3, ,
Ó ÎÇÏÇÇ ÂÌÔÊÄÏÝÎÊ ÎÇÔÂÍÍÂÎÊ
Zn H O ZnO H2+ = + ↑
X
2
Ó ÏÇÎÇÔÂÍÍÂÎÊ
' , 3 , '3 ÄÐÆáÏÐË ÑÂÒ
, 3 'P ,'P3 ,'P
, 3 * ,* 3
±ÒÊÎÇÏÇÏÊÇ
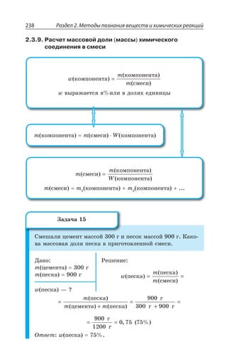
³ÐÇÆÊÏÇÏÊá ÄÐÆÐÒÐÆÂ
Раздел 1. Теоретические основы химии74
Ó ÐÓÏÐÄÏÝÎÊ ÐÌÓÊÆÂÎÊ
, 3 'E3 'E 3,
Ó ÌÊÓÍÐÔÏÝÎÊ ÐÌÓÊÆÂÎÊ
, 3 73 , 73
Ó ÓÐÍáÎÊ z ÅÊÆÒÐÍÊÉ ÓÎ ÒÂÉÆÇÍ ¥ÊÆÒÐÍÊɝ
ÐÃÒÂÉÐÄÂÏÊÇ ÌÒÊÓÔÂÍÍÐÅÊÆÒÂÔÐÄ
'Y73 , 3 'Y73 , 3
Ó ÅÊÆÒÊÆÂÎÊ ÂÌÔÊÄÏÝ× ÎÇÔÂÍÍÐÄ
, 3 2E, 2E3, ,
Ó ÐÒÅÂÏÊÙÇÓÌÊÎÊ ÄÇÛÇÓÔÄÂÎÊ
ÒÇÂÌØÊÊ ÅÊÆÒÂÔÂØÊÊ
H C CH H O H C CH OH2 2 3 2
êàò.
= + − −2
X
ÒÇÂÌØÊÊ ÅÊÆÒÐÍÊÉÂ
CH C
O
O CH
H O CH C
O
OH
CH OH
3
2 3
H SO2
конц
3 3
4
−
−
+ − +
.
t
¶ÊÉÊÙÇÓÌÊÇ ÓÄÐËÓÔÄÂ
X
X
êèï
ïë
C
C
íîðì. àòì. äàâë.;
= °
= °
⎫
⎬
⎭
100
0
ÄÇÛÇÓÔÄÐ ÃÇÉ ØÄÇÔÂ ÃÇÉ ÄÌÕÓÂ
ÊÎÇÇÔ ÄÝÓÐÌÊÇ ÉÏÂÙÇÏÊá ÔÇÑÍÐÇÎÌÐÓÔÊ Ê ÔÇÑÍÐÔÝ ÑÍÂÄ
ÍÇÏÊá ÍÇÆ 
ÒÂÓÔÄÐÒáÇÔ ÎÏÐÅÊÇ ÄÇÛÇÓÔÄÂ
±ÇÒÐÌÓÊÆ ÄÐÆÐÒÐÆÂ , 3
, z3y
z3y
z,
·ÊÎÊÙÇÓÌÊÇ ÓÄÐËÓÔÄÂ
¬ÂÌ ÄÐÓÓÔÂÏÐÄÊÔÇÍÞ
H O O H2
+
2
− +
− → +2 22
0
I
1.3. Неорганическая химия 75
¬ÂÌ ÐÌÊÓÍÊÔÇÍÞ
H O H H O2
+
22
2
2 2 2− + −
+ + →I
±ÐÍÕÙÇÏÊÇ
¤ ÍÂÃÐÒÂÔÐÒÊÊ
2E 3 , 3 2E3, , 3
E3 , 73 E73 , 3
¤ ÑÒÐÎÝÚÍÇÏÏÐÓÔÊ
2 4 2 8H SO H H S O2 2 2
ýë-ç
−−→ +
, 7 3 , 3 , 73 , 3
±ÒÊÎÇÏÇÏÊÇ
ÐÔÃÇÍÊÄÂÏÊÇ
ÎÇÆÊØÊÏÂ Ê ÖÂÒÎÂÌÐÍÐÅÊá
ÊÏÊØÊÊÒÐÄÂÏÊÇ ÒÇÂÌØÊÊ ÑÐÍÊÎÇÒÊÉÂØÊÊ
ÒÇÂÌÔÊÄÏÂá ÔÇ×ÏÊÌÂ Ê Ô Æ
Галогены
ÅÂÉÝ
ÈÊÆÌÐÓÔÞ
ÔÄÇÒÆÐÇ ÄÇÛÇÓÔÄÐ
*
'P
V
-
±ÒÐÓÔÝÇÄÇÛÇÓÔÄÂ
ÐÓÍÂÃÍÇÏÊÇ×ÊÎÊÙÇÓÌÊ×
ÓÄÐËÓÔÄ
ÎÐÍÇÌÕÍÝ ÆÄÕ×ÂÔÐÎÏÝÇ
ÔÊÑÊÙÏÝÇ ÏÇÎÇÔÂÍÍÝ
ÊÎÇàÔ ÌÐÄÂÍÇÏÔÏÕà ÏÇÑÐÍáÒÏÕà ÓÄáÉÞ
ÌÂÈÆÝË ÑÒÇÆÝÆÕÛÊË ÄÝÔÇÓÏáÇÔ ÑÐÓÍÇÆÕàÛÊË ÊÉ ÇÅÐ
ÒÂÓÔÄÐÒÐÄ ÌÊÓÍÐÔ Ê ÓÐÍÇË
Раздел 1. Теоретические основы химии76
¤ ÄÊÆÇ ÓÐÇÆÊÏÇÏÊË
2E'P z ÌÂÎÇÏÏÂá ÓÐÍÞ ÅÂÍÊÔ
2E'P /'P z ÓÊÍÞÄÊÏÊÔ
1K'P , 3 z ÅÇÌÓÂÅÊÆÒÂÔ ×ÍÐÒÊÆÂ ÎÂÅÏÊá
/'P 1K'P , 3 z ÌÂÒÏÂÍÊÔ
/'P z ÓÊÍÞÄÊÏ
Ó ÎÇÔÂÍÍÂÎÊ
*I 'P *I'P
Ó ÄÐÆÐÒÐÆÐÎ
, 'P ,'P
Ó ÏÇÎÇÔÂÍÍÂÎÊ
4 'P 4'P
Ó ÒÂÓÔÄÐÒÂÎÊ ÛÇÍÐÙÇË
'P /3, /'P /'P3 , 3
3 6 5 32 3Cl KOH KClO KCl H O2+ = + +
X
Ó ÄÐÆÐË
'P , 3 ,'P ,'P3
ÄÝÔÇÓÏÇÊÇ V Ê -
'P 2EV 2E'P V
Ó ÐÒÅÂÏÊÙÇÓÌÊÎÊ ÄÇÛÇÓÔÄÂÎÊ
', 'P ', 'P ,'P
', '33, 'P ', 'P'33, ,'P
' , 'P ' , 'P
ÅÂÉ ÈÇÍÔÐ ÉÇÍÇÏÐÅÐ ØÄÇÔÂ
ÊÎÇÇÔ ÕÆÕÚÍÊÄÝË ÉÂÑÂ×
Ä ÒÂÉ ÔáÈÇÍÇÇ ÄÐÉÆÕ×Â
ÏÇÅÐÒàÙ
áÆÐÄÊÔ
ÒÂÓÔÄÐÒ Ä ÄÐÆÇ z
×ÍÐÒÏÂá ÄÐÆÂ
¤ ÑÒÊÒÐÆÇ
Cl 17
Хлор
·ÊÎÊÙÇÓÌÊÇ ÓÄÐËÓÔÄÂ
¶ÊÉÊÙÇÓÌÊÇ ÓÄÐËÓÔÄÂ
1.3. Неорганическая химия 77
'Py
z ×ÍÐÒÊÆ ÊÐÏ
'P3y
z ÅÊÑÐ×ÍÐÒÊÔ ÊÐÏ
ClO2
−
z ×ÍÐÒÊÔ ÊÐÏ
ClO3
−
z ×ÍÐÒÂÔ ÊÐÏ
ClO4
−
z ÑÇÒ×ÍÐÒÂÔ ÊÐÏ
y
³ÔÇÑÇÏÊ ÐÌÊÓÍÇÏÊá
Ä ÑÒÐÎÝÚÍÇÏÏÐÓÔÊ z ßÍÇÌÔÒÐÍÊÉ ÄÐÆÏÝ× ÒÂÓÔÄÐÒÐÄ ×ÍÐ
ÒÊÆÐÄ ÛÇÍÐÙÏÝ× ÎÇÔÂÍÍÐÄ
2 2 22 2NaCl H O H Cl NaOH2
ýë. òîê.
+ ======= + +
Ä ÍÂÃÐÒÂÔÐÒÊÊ
,'P 1R3 'P 1R'P , 3
,'P /1R3 'P 1R'P /'P , 3
ÆÇÉÊÏÖÊØÊÒÕàÛÊÇ ÓÒÇÆÓÔÄÐ ÆÍá ÄÐÆÝ
ÐÔÃÇÍÊÄÂÏÊÇ ÔÌÂÏÇË ÃÕÎÂÅÊ
ÑÐÍÕÙÇÏÊÇ ×ÍÐÒÐÄÐÆÐÒÐÆÂ ÓÐÍáÏÐË ÌÊÓÍÐÔÝ ÑÐÍÊÄÊ
ÏÊÍ×ÍÐÒÊÆÂ ×ÍÐÒÏÐË ÊÉÄÇÓÔÊ
ÊÉÅÐÔÐÄÍÇÏÊÇ ÄÉÒÝÄÙÂÔÝ× ÄÇÛÇÓÔÄ
±ÐÍÕÙÇÏÊÇ
±ÒÊÎÇÏÇÏÊÇ
Раздел 1. Теоретические основы химии78
·ÊÎÊÙÇÓÌÊÇ ÓÄÐËÓÔÄÂ
Ó ÎÇÔÂÍÍÂÎÊ ÆÐ ,
R ,'P R'P ,
Ó ÐÓÏÐÄÏÝÎÊ ÂÎÖÐÔÇÒÏÝÎÊ ÐÌÓÊÆÂÎÊ
R3 ,'P R'P , 3
Ó ÐÓÏÐÄÂÏÊáÎÊ
R 3, ,'P R'P ,'P
Ó ÓÐÍáÎÊ ÌÂÙÇÓÔÄÇÏÏÂá ÒÇÂÌØÊá Ï 'Py
AgNO HCl AgCl HNO
áåëûé
òâîðîæèñòûé
3 3+ = ↓ +
Ó ÂÎÎÊÂÌÐÎ
2, ,'P 2, 'P
ØÂÒÓÌÂá ÄÐÆÌ ÐÃÜÇΠ,'P Ê ÐÃÜÇÎ ,23 ÒÂÓÔÄÐ
ÒáÇÔ %Y Ê 4X
%Y ,'P ,23 %Y'P 23 , 3
¶ÊÉÊÙÇÓÌÊÇ ÓÄÐËÓÔÄÂ
ÃÇÓØÄÇÔÏÂá ÈÊÆÌÐÓÔÞ
ÄÐ ÄÍÂÈÏÐÎ ÄÐÉÆÕ×Ç ÆÝÎÊԝ
áÄÍáÇÔÓá ÒÂÓÔÄÐÒÐÎ ×ÍÐÒÐÄÐÆÐÒÐÆÂ Ä ÄÐÆÇ
8
16
O 8
17
O 8
18
O
³ÔÂÃÊÍÞÏÝÇ ÏÕÌÍÊÆÝ
ÌÊÓÍÐÒÐÆÂ
ÓÂÎÝË ÒÂÓÑÒÐÓÔÒÂÏÇÏÏÝË ßÍÇÎÇÏÔ Ä ÑÒÊÒÐÆÇ ÉÇÎ
ÏÐË ÌÐÒÝ 
ÌÂÌ ÑÒÐÓÔÐÇ ÄÇÛÇÓÔÄÐ ÓÐÓÔÂÄÍáÇÔ ÐÃÜÇΠÄÐÉÆÕ×Â
ÌÂÌ ßÍÇÎÇÏÔ Ä×ÐÆÊÔ Ä ÓÐÓÔÂÄ ÄÐÆÝ ÅÐÒÏÝ× ÑÐÒÐÆ ÎÊÏÇ
ÒÂÍÞÏÝ× ÓÐÍÇË ÃÇÍÌÐÄ ÈÊÒÐÄ ÕÅÍÇÄÐÆÐÄ
³ÐÍáÏÂá ÌÊÓÍÐÔÂ
O 8
Кислород
¤ ÑÒÊÒÐÆÇ
1.3. Неорганическая химия 79
¬ÊÓÍÐÒÐÆ ÐÃÒÂÉÕÇÔ ÆÄ ÓÐÇÆÊÏÇÏÊá 3 Ê 3
·ÊÎÊÙÇÓÌÊÇ ÓÄÐËÓÔÄÂ
3 z ÓÊÍÞÏÝË ÐÌÊÓÍÊÔÇÍÞ
Ó ÎÇÔÂÍÍÂÎÊ
1K 3 1K3 ÐÌÓÊÆ
2E 3 2E 3 ÑÇÒÐÌÓÊÆ
Ó ÏÇÎÇÔÂÍÍÂÎÊ
7 3 73 ÐÌÓÊÆ
ÓÐ ÓÍÐÈÏÝÎÊ ÄÇÛÇÓÔÄÂÎÊ
', 3 '3 , 3
¶ÊÉÊÙÇÓÌÊÇ ÓÄÐËÓÔÄÂ
ÃÇÓØÄÇÔÏÝË ÅÂÉ
ÃÇÉ ÄÌÕÓÂ
ÃÇÉ ÉÂÑÂ×Â
ÔáÈÇÍÇÇ ÄÐÉÆÕ×Â
ÎÂÍÐÒÂÓÔÄÐÒÊÎ Ä ÄÐÆÇ
XÌÊÑ
y ³ ÑÒÊ ÏÐÒÎ ÂÔÎ ÆÂÄÍ
±ÐÍÕÙÇÏÊÇ
Ä ÑÒÐÎÝÚÍÇÏÏÐÓÔÊ ÊÉ ÈÊÆÌÐÅÐ ÄÐÉÆÕ× ßÍÇÌÔÒÐÍÊÉ
ÄÐÆÝ
2 2 2 2H O H O2
ýë-ç
−→ +
Ä ÍÂÃÐÒÂÔÐÒÊÊ
2 4 4 2 2KMnO K MnO MnO O2= + +
X
2 23 2
2
KClO KCl O
MnO
==== +
/23 /23 3
¢ÍÍÐÔÒÐÑÏÝÇ ÎÐÆÊÖÊÌÂØÊÊ
¬ÊÓÍÐÒÐÆ 3
Раздел 1. Теоретические основы химии80
3 3 3
·ÊÎÊÙÇÓÌÊÇ ÓÄÐËÓÔÄÂ
¬ÂÙÇÓÔÄÇÏÏÂá ÒÇÂÌØÊá Ï ÐÉÐÏ
3 /- , 3 - /3, 3
ÐÃÇÓØÄÇÙÊÄÂÇÔ ÌÒÂÓÊÔÇÍÊ
ÐÔÒÂÈÂÇÔ µ¶ ÍÕÙÊ
ÕÏÊÙÔÐÈÂÇÔ ÎÊÌÒÐÐÒÅÂÏÊÉÎÝ
¶ÊÉÊÙÇÓÌÊÇ ÓÄÐËÓÔÄÂ
ÅÂÉ Ó ×ÂÒÂÌÔÇÒÏÝÎ ÉÂÑÂ×ÐÎ
ÐÃÒÂÉÕÇÔÓá ÄÐ ÄÒÇÎá ßÍÇÌÔÒÊÙÇÓÌÊ× ÒÂÉÒáÆÐÄ
ÏÇÓÔÐËÌÐÇ ÄÇÛÇÓÔÄÐ
ÐÃÍÂÆÂÇÔ ÓÊÍÞÏÐË ÐÌÊÓÍÊÔÇÍÞÏÐË ÓÑÐÓÐÃÏÐÓÔÞà
³ÔÂÃÊÍÞÏÝÇ
ÏÕÌÍÊÆÝ ÓÇÒÝ
16
31
S 16
33
S 16
34
S 16
36
S
ÑÍÂÓÔÊÙÇÓÌÂá ÓÇÒÂ 7R

ÒÐÎÃÊÙÇÓÌÂá ÓÇÒÂ 7 
ÎÐÏÐÌÍÊÏÏÂá ÓÇÒÂ 7
¤ ÑÂÒÂ× 7 7 7 7
¤ ÓÄÐÃÐÆÏÐÎ ÓÐÓÔÐáÏÊÊ z ÔÄÇÒÆÐÇ ÄÇÛÇÓÔÄÐ ÈÇÍÔÐÅÐ ØÄÇÔÂ
ÏÇ ÒÂÓÔÄÐÒáÇÔÓá Ä ÄÐÆÇ ÒÂÓÔÄÐÒáÇÔÓá Ä ÓÇÒÐÕÅÍÇÒÐÆÇ '7
ÃÇÏÉÐÍÇ ' , Ê ÆÒÕÅÊ× ÐÒÅÂÏÊÙÇÓÌÊ× ÒÂÓÔÄÐÒÊÔÇÍá×
°ÉÐÏ 3
S 16
Сера
¢ÍÍÐÔÒÐÑÏÝÇ ÎÐÆÊÖÊÌÂØÊÊ
¤ ÑÒÊÒÐÆÇ
1.3. Неорганическая химия 81
¬ÂÌ ßÍÇÎÇÏÔ Ä ÓÐÓÔÂÄÇ ÓÐÇÆÊÏÇÏÊË
ÓÕÍÞÖÊÆÐÄ
R7 z ØÊÏÌÐÄÂá ÐÃÎÂÏÌÂ
*I7 z ÑÊÒÊÔ
'Y 7 z ÎÇÆÏÝË ÃÍÇÓÌ
ÓÕÍÞÖÂÔÐÄ
2E 73 , 3 z ÅÍÂÕ
ÃÇÒÐÄÂ ÓÐÍÞ
'E73 , 3 z ÅÊÑÓ
1K73 , 3 z ÅÐÒÞÌÂá
ÓÐÍÞ
¬ÂÌ ÐÌÊÓÍÊÔÇÍÞ
7 *I *I7y
7 , , 7y
²ÇÂÌØÊá ÆÊÓÑÒÐÑÐÒØÊÐÏÊÒÐÄÂÏÊá
7 1I3, 1I 73 1I 7y
, 3
¬ÂÌ ÄÐÓÓÔÂÏÐÄÊÔÇÍÞ
7 3 73
7 'P 7'P
S HNO H SO NO
êîíö.
2
0
3
6
42+ = +
+
, 7 3 7 , 3
73 , 7 7 , 3
*I7 *I7 7
¤ ÑÒÊÒÐÆÇ
ÑÒÐÆÕÌÔ ÅÏÊÇÏÊá ÐÒÅÂÏÊÙÇÓÌÊ× ÐÔ×ÐÆÐÄ
Ä ÄÕÍÌÂÏÊÙÇÓÌÊ× ÅÂÉÂ×
Ä ÄÐÆÂ× ÎÊÏÇÒÂÍÞÏÝ× ÊÓÔÐÙÏÊÌÐÄ
·ÊÎÊÙÇÓÌÊÇ ÓÄÐËÓÔÄÂ
±ÐÍÕÙÇÏÊÇ
³ÐÇÆÊÏÇÏÊá 7y
³ÇÒÐÄÐÆÐÒÐÆ , 7
Раздел 1. Теоретические основы химии82
·ÊÎÊÙÇÓÌÊÇ ÓÄÐËÓÔÄÂ
, 7y
z ÄÐÓÓÔÂÏÐÄÊÔÇÍÞ ÐÌÊÓÍáÇÔÓá ÆÐ 7 ÊÏÐÅÆÂ ÆÐ 7 7
Ä ÉÂÄÊÓÊÎÐÓÔÊ ÐÔ ÓÊÍÝ Ê ÌÐÍÊÙÇÓÔÄÂ ÐÌÊÓÍÊÔÇÍá
, 7 3 73 , 3 ÊÉÃÝÔÐÌ 3
, 7 3 7 , 3 ÏÇ×ÄÂÔÌ 3
Ó ÅÂÍÐÅÇÏÂÎÊ
, 7 'P 7 ,'P
Ó ÂÉÐÔÏÐË ÌÊÓÍÐÔÐË
, 7 ,23 7 23 , 3
3 2 3 2 43H S HNO S NO H O2 2
ðàçá.
+ = + +
H S HNO SO NO H O2 3 2
ðàçá.
+ = + +2 2 22
¶ÊÉÊÙÇÓÌÊÇ ÓÄÐËÓÔÄÂ
ÃÇÓØÄÇÔÏÝË ÅÂÉ Ó ÒÇÉÌÊÎ ÉÂÑÂ×ÐÎ
ÏÇÎÏÐÅÐ ÔáÈÇÍÇÇ ÄÐÉÆÕ×Â
ÒÂÓÔÄÐÒáÇÔÓá Ä ÄÐÆÇ Ó ÐÃÒÂÉÐÄÂÏÊÇÎ ÓÕÍÞÖÊÆÏÐË ÌÊÓ
ÍÐÔÝ
ÊÎÇÇÔ ÏÊÉÌÊÇ XÑÍ
Ê XÌÊÑ

áÆÐÄÊÔÝË Ä ÃÐÍÞÚÊ× ÌÐÍÊÙÇÓÔÄÂ× ÓÎÇÒÔÇÍÇÏ
±ÐÍÕÙÇÏÊÇ
*I7 ,'P *I'P , 7
, 7 , 7
³ÇÒÐÄÐÆÐÒÐÆÏÂá ÌÊÓÍÐÔ , 7
, 7 , ,7y
,7y
, 7 y
ÓÕÍÞÖÊÆÝ
2E 7
ÅÊÆÒÐÓÕÍÞÖÊÆÝ
2E,7
³ÐÍÊ
¬ÂÙÇÓÔÄÇÏÏÂá ÒÇÂÌØÊá Ï 7 y
Pb S PbS
÷åðíûé
2 2+ −
+ = ↓
ÌÐÏØ
1.3. Неорганическая химия 83
·ÊÎÊÙÇÓÌÊÇ ÓÄÐËÓÔÄÂ
73 z ÌÊÓÍÐÔÏÝË ÐÌÓÊÆ
73 , 3 , 73
73 2E3, 2E 73 , 3
73 2E 3 2E 73
73 z ÐÌÊÓÍÊÔÇÍÞ
73 , 7 7 , 3
73 z ÄÐÓÓÔÂÏÐÄÊÔÇÍÞ
2 2
4
2 2
6
3SO O S O
êàò
+ +
+ =
X
.
73 'P , 3 ,'P , 73
73 Ä ÒÇÂÌØÊÊ ÆÊÓÑÒÐÑÐÒØÊÐÏÊÒÐÄÂÏÊá
73 2E3, 2E 73 2E 7y
, 3
¶ÊÉÊÙÇÓÌÊÇ ÓÄÐËÓÔÄÂ
ÃÇÓØÄÇÔÏÝË ÅÂÉ Ó ×ÂÒÂÌÔÇÒÏÝÎ ÕÆÕÚÍÊÄÝÎ ÉÂÑÂ×ÐÎ ÅÐ
ÒÇÍÝ× ÓÑÊÙÇÌ
×ÐÒÐÚÐ ÒÂÓÔÄÐÒáÇÔÓá Ä ÄÐÆÇ
ÑÒÊ X y ³ ÑÇÒÇ×ÐÆÊÔ Ä ÈÊÆÌÐÇ ÓÐÓÔÐáÏÊÇ
ÑÒÊ X y ³ ÑÇÒÇ×ÐÆÊÔ Ä ÔÄÇÒÆÐÇ ÓÐÓÔÐáÏÊÇ
áÆÐÄÊÔÝË
±ÐÍÕÙÇÏÊÇ
Ä ÑÒÐÎÝÚÍÇÏÏÐÓÔÊ
*I7 3 *I 3 73
7 3 73
Ä ÍÂÃÐÒÂÔÐÒÊÊ
2E 73 , 73 2E 73 73 , 3
'Y , 73 'Y73 73 , 3
³ÐÇÆÊÏÇÏÊá 7 °ÌÓÊÆ ÓÇÒÝ -: 73
ÌÐÏØ
Раздел 1. Теоретические основы химии84
³ÇÒÏÊÓÔÂá ÌÊÓÍÐÔ , 73
¬ÊÓÍÐÔ ÓÒÇÆÏÇË ÓÊÍÝ
ÓÕÛÇÓÔÄÕÇÔ ÔÐÍÞÌÐ Ä ÒÂÓÔÄÐÒÇ
H SO H HSO2 3 3
+ −
+
HSO H HSO3
- + −
+ 3
2
ÓÕÍÞÖÊÔÝ
2E 73
ÅÊÆÒÐÓÕÍÞÖÊÔÝ
2E,73
³ÐÍÊ
¬ÂÙÇÓÔÄÇÏÏÂá ÒÇÂÌØÊá Ï 73
, 73 ! , 3 73 ÉÂÑÂ× ÈÈÇÏÝ× ÓÑÊÙÇÌ
·ÊÎÊÙÇÓÌÊÇ ÓÄÐËÓÔÄÂ
73 z ÓÊÍÞÏÝË ÐÌÊÓÍÊÔÇÍÞ
73 z ÌÊÓÍÐÔÏÝË ÐÌÓÊÆ
73 , 3 , 73
73 2E3, 2E 73 , 3
73 2E 3 2E 73
±ÐÍÕÙÇÏÊÇ
2 22 2 3SO O SO
V O2 5
+ =
X
73 23 73 23
³ÐÇÆÊÏÇÏÊá 7 °ÌÓÊÆ ÓÇÒÝ :- 73
1.3. Неорганическая химия 85
·ÊÎÊÙÇÓÌÊÇ ÓÄÐËÓÔÄÂ
ÒÂÓÔÄÐÒ , 73 ÑÒÐáÄÍáÇÔ ÐÃÛÊÇ ÓÄÐËÓÔÄ ÌÊÓÍÐÔ
ÌÐÏØÇÏÔÒÊÒÐÄÂÏÏÂá , 73 z ÓÊÍÞÏÝË ÐÌÊÓÍÊÔÇÍÞ
'YRR
y
, 7 7 73 , 73
H SO Zn ZnSO H2
ðàçá.
4 4 2+ = + ↑
5H SO Zn ZnSO H S H O2 2 2
êîíö.
4 44 4 4+ = + +
2H SO Cu CuSO SO H O2 2
êîíö.
4 4 2 2+ = + +
ÆÇÂÌÔÊÄÊÒÕÇÔ Ï ×ÐÍÐÆÇ 4X %Y %P *I 'V
ÌÐÏØÇÏÔÒÊÒÐÄÂÏÏÂá , 73 ÐÃÕÅÍÊÄÂÇÔ ÓÂ×ÂÒ
R R RC H O H SO C H SO H O12 22 2
êîíö.
2 211 4 412 11+ = + ⋅
±ÐÍÕÙÇÏÊÇ
ÑÐÍÕÙÇÏÊÇ 73
*I7 3 *I 3 73
ÐÌÊÓÍÇÏÊÇ 73 ÆÐ 73
2 22 2 3SO O SO
êàò
+ ===
X
.
ÑÐÅÍÐÛÇÏÊÇ 73 ÐÃÒÂÉÐÄÂÏÊÇ ÌÊÓÍÐÔÝ
73 , 3 , 73
¶ÊÉÊÙÇÓÌÊÇ ÓÄÐËÓÔÄÂ
ÃÇÓØÄÇÔÏÂá ÎÂÓÍáÏÊÓÔÂá ÈÊÆÌÐÓÔÞ
ÓÊÍÞÏÂá ÌÊÓÍÐÔÂ
³ÇÒÏÂá ÌÊÓÍÐÔ , 73
Раздел 1. Теоретические основы химии86
ÓÕÍÞÖÂÔÝ
2E 73
ÅÊÆÒÐÓÕÍÞÖÂÔÝ
2E ,73
³ÐÍÊ
¬ÂÙÇÓÔÄÇÏÏÂá ÒÇÂÌØÊá Ï SO4
2−
Ba SO BaSO2
4
2
4
+ −
+ = ↑
ÃÇÍÝË ÐÓÂÆÐÌ ÏÇ ÒÂÓÔÄÐÒáÇÔÓá ÆÂÈÇ Ä ÌÊÓÍÐÔÂ×
ÌÂÌ ÑÒÐÓÔÐÇ ÄÇÛÇÓÔÄÐ ÓÐÓÔÂÄÍáÇÔ
ÐÃÜÇΠÄÐÉÆÕ×Â
ÌÂÌ ßÍÇÎÇÏÔ ÓÐÆÇÒÈÊÔÓá Ä ÑÐÙÄÇ
Ä ÐÒÅÂÏÊÙÇÓÌÊ× ÓÐÇÆÊÏÇÏÊá× ÃÇÍ
ÌÂ× ÏÕÌÍÇÊÏÐÄÝ× ÌÊÓÍÐÔÂ× Ê Ô Æ
2 2 2 2
·ÊÎÊÙÇÓÌÊÇ ÓÄÐËÓÔÄÂ
¯ÊÉÌÂá ÒÇÂÌØÊÐÏÏÂá ÓÑÐÓÐÃÏÐÓÔÞ Ä ÓÄáÉÊ Ó ÏÂÍÊÙÊÇÎ ÑÒÐÙ
ÏÐË ÔÒÐËÏÐË ÓÄáÉÊ Ä ÎÐÍÇÌÕÍÇ
Ó ÎÇÔÂÍÍÂÎÊ
2 E E 2 ÏÊÔÒÊÆ
Ó 0M z ÃÇÉ ÏÂÅÒÇÄÂÏÊá
Ó ÌÊÓÍÐÒÐÆÐÎ
N O NO
C
2 2 2
3000
+ ⎯ →⎯⎯⎯⎯⎯← ⎯⎯⎯⎯⎯⎯
= °X
Ó ÄÐÆÐÒÐÆÐÎ
N H NH
êàò
2 2 33 2+
.
,t p
ÂÎÎÊÂÌ
¤ ÑÒÊÒÐÆÇ
N 7
Азот
¢ÉÐÔ 2
X
1.3. Неорганическая химия 87
¶ÊÉÊÙÇÓÌÊÇ ÓÄÐËÓÔÄÂ
ÃÇÓØÄÇÔÏÝË ÅÂÉ
ÃÇÉ ÄÌÕÓÂ
ÃÇÉ ÉÂÑÂ×Â
ÎÂÍÐÒÂÓÔÄÐÒÊÎ Ä ÄÐÆÇ
XÌÊÑ
y ³
XÑÍ
y ³
±ÐÍÕÙÇÏÊÇ
Ä ÑÒÐÎÝÚÍÇÏÏÐÓÔÊ z ÊÉ ÈÊÆÌÐÅÐ ÄÐÉÆÕ×Â
Ä ÍÂÃÐÒÂÔÐÒÊÊ
NH NO N H O24 2 2 2= ↑ +
X
±ÒÊÎÇÏÇÏÊÇ
ÑÒÐÊÉÄÐÆÓÔÄÐ ÂÎÎÊÂÌÂ ÂÉÐÔÏÐË ÌÊÓÍÐÔÝ
ÓÐÉÆÂÏÊÇ ÊÏÇÒÔÏÐË ÓÒÇÆÝ
ÑÒÐÊÉÄÐÆÓÔÄÐ ÎÊÏÇÒÂÍÞÏÝ× ÕÆÐÃÒÇÏÊË
, ,
,
2
2
,
,,
·ÊÎÊÙÇÓÌÊÇ ÓÄÐËÓÔÄÂ
¬ÂÌ ÐÓÏÐÄÂÏÊÇ
Ó ÌÊÓÍÐÔÂÎÊ
2, ,'P 2, 'P
ÑÒÊ ÒÂÓÔÄÐÒÇÏÊÊ Ä ÄÐÆÇ
NH H O NH H O NH OH2 23 3 4+ + ++ −
ÛÇÍÐÙÏÂá ÓÒÇÆÂ
¬ÂÌ ÄÐÓÓÔÂÏÐÄÊÔÇÍÞ
2, 3 2 , 3
4 5 4 63 2NH O NO H O
Pt
2+ = +
2, 'Y3 'Y 2 , 3
2, V 2 2, V
¢ÎÎÊÂÌ 2,
Раздел 1. Теоретические основы химии88
¶ÊÉÊÙÇÓÌÊÇ ÓÄÐËÓÔÄÂ
ÃÇÓØÄÇÔÏÝË ÅÂÉ
ÊÎÇÇÔ ×ÂÒÂÌÔÇÒÏÝË ÒÇÉÌÊË ÉÂÑÂ×
áÆÐÄÊÔÝË
ÍÇÅÙÇ ÄÐÉÆÕ×Â
ÐÙÇÏÞ ×ÐÒÐÚÐ ÒÂÓÔÄÐÒáÇÔÓá Ä ÄÐÆÇ Í 2, z Í , 3 
ÍÇÅÌÐ ÓÈÊÈÂÇÔÓá
ÝË ÒÂÓÔÄÐÒ z ÏÂÚÂÔÝÒÏÝË ÓÑÊÒÔ
±ÐÍÕÙÇÏÊÇ
Ä ÑÒÐÎÝÚÍÇÏÏÐÓÔÊ
N H NH
êàò
2 2 33 2+
t p,
.
Ä ÍÂÃÐÒÂÔÐÒÊÊ
2, 'P 'E 3, 'E'P 2, , 3
ÓÍÂÃÐÇ ÏÂÅÒÇÄÂÏÊÇ
±ÒÊÎÇÏÇÏÊÇ
¦Íá ÑÒÐÊÉÄÐÆÓÔÄ ÂÉÐÔÏÐË ÌÊÓÍÐÔÝ ÏÊÔÒÂÔÐÄ ÎÐÙÇÄÊÏÝ
ÓÐÆÝ ÎÊÏÇÒÂÍÞÏÝ× ÕÆÐÃÒÇÏÊË
·ÊÎÊÙÇÓÌÊÇ ÓÄÐËÓÔÄÂ
ÓÐ ÛÇÍÐÙÂÎÊ
2, 'P 2E3, 2E'P 2, , 3
ÌÂÙÇÓÔÄÇÏÏÂá ÒÇÂÌØÊá ÏÂ NH4
+
ÄÍÂÈÏÂá ÍÂÌÎÕÓÐÄÂá ÃÕ
ÎÂÈÌÂ ÓÔÂÏÐÄÊÔÓá ÓÊÏÇË
Ó ÌÊÓÍÐÔÂÎÊ
2, '3 ,'P 2, 'P '3 , 3
Ó ÓÐÍáÎÊ
2, 73 E'P E73 2, 'P
ÒÂÓÑÂÆÂÇÔÓá ÑÒÊ ÏÂÅÒÇÄÂÏÊÊ
2, 'P 2, ,'P
ÇÓÍÊ ÌÊÓÍÐÔÂ ÍÇÔÕÙÂá
2, 73 2, 2, ,73
ÙÂÓÔÊÙÏÐÇ ÇÓÍÊ ÌÊÓÍÐÔÂ ÏÇÍÇÔÕÙÂá
2, 23 2 3 , 3
ÇÓÍÊ ÂÏÊÐÏ ÊÎÇÇÔ ÐÌÊÓÍÊÔÇÍÞÏÝÇ ÓÄÐËÓÔÄÂ
³ÐÍÊ ÂÎÎÐÏÊá ÓÐÆÇÒÈÂÔ ÊÐÏ NH4
+
1.3. Неорганическая химия 89
¶ÊÉÊÙÇÓÌÊÇ ÓÄÐËÓÔÄÂ
ÌÒÊÓÔÂÍÍÊÙÇÓÌÊÇ ÄÇÛÇÓÔÄÂ
×ÐÒÐÚÐ ÒÂÓÔÄÐÒáàÔÓá Ä ÄÐÆÇ
ÑÐÍÏÐÓÔÞà ÆÊÓÓÐØÊÊÒÕàÔ
±ÐÍÕÙÇÏÊÇ
2, ,'P 2, 'P
±ÒÊÎÇÏÇÏÊÇ ®ÊÏÇÒÂÍÞÏÝÇ ÕÆÐÃÒÇÏÊá
°ÌÓÊÆ ÂÉÐÔÂ ” 2 3
ÃÇÓØÄÇÔÏÝË ÅÂÉ
ÊÎÇÇÔ ÓÍÂÆÌÐÄÂÔÝË ÄÌÕÓ
ÄÇÓÇÍáÛÊ˝ ÅÂÉ
×ÐÒÐÚÐ ÒÂÓÔÄÐÒáÇÔÓá Ä ÄÐÆÇ
ÏÇÓÐÍÇÐÃÒÂÉÕàÛÊË
ÒÂÓÑÂÆÂÇÔÓá ÑÒÊ ÏÂÅÒÇÄÂÏÊÊ
2 2
700
2 2N O N O2
C
===== +
°
ÑÐÍÕÙÇÏÊÇ
2, 23 2 3 , 3
°ÌÓÊÆ ÂÉÐÔÂ ”” 23
ÃÇÓØÄÇÔÏÝË ÅÂÉ
ÃÇÉ ÉÂÑÂ×Â
ÑÍÐ×Ð ÒÂÓÔÄÐÒáÇÔÓá Ä ÄÐÆÇ
ÑÍÐ×Ð ÓÈÊÈÂÇÔÓá
ÏÇÓÐÍÇÐÃÒÂÉÕàÛÊË
ÍÇÅÌÐ ÐÌÊÓÍáÇÔÓá
23 3 23
ÎÐÈÇÔ ÄÐÓÓÔÂÏÂÄÍÊÄÂÔÞÓá
23 73 73 2
°ÌÓÊÆÝ ÂÉÐÔÂ
Раздел 1. Теоретические основы химии90
ÑÐÍÕÙÇÏÊÇ
4 5 4 63 2NH O NO H O
Pt
2+ = +
'Y ,23 'Y 23 23 , 3
N O NO
ýë. äóãè
2 2 2+ ========
X
°ÌÓÊÆ ÂÉÐÔÂ ””” 2 3
ÔÇÎÏÐ ÓÊÏáá ÈÊÆÌÐÓÔÞ
ÌÊÓÍÐÔÏÝË ÐÌÓÊÆ
2 3 /3, /23 , 3
ÑÐÍÕÙÇÏÊÇ
23 23 2 3
,23 z ÂÉÐÔÊÓÔÂá ÌÊÓÍÐÔÂ ÓÐÐÔÄÇÔÓÔÄÕÇÔ ÐÌÓÊÆÕ 2 3
ÏÇÓÔÐËÌÂá
2 2 2HNO H O NO NO2= + +
X
°ÌÓÊÆ ÂÉÐÔÂ ”: 23
ÃÕÒÝË ÅÂÉ Ó ÒÇÉÌÊÎ ÉÂÑÂ×ÐÎ
áÆÐÄÊÔÝË
×ÐÒÐÚÐ ÒÂÓÔÄÐÒáÇÔÓá Ä ÄÐÆÇ ÒÇÂÅÊÒÕÇÔ Ó ÏÇË
23 , 3 ,23 ,23
23 3 , 3 ,23 Ä ÊÉÃÝÔÌÇ 3
Ó ÛÇÍÐÙÂÎÊ
23 2E3, 2E23 2E23 , 3
ÆÊÎÇÒÊÉÕÇÔÓá
2 2 4
140
11 2
NO N O
áóðûé
ãàç
C
C
áåñöâåòíûé
ãàç
2
⎯ →⎯⎯⎯← ⎯⎯⎯⎯
+ °
− °,
ÑÐÍÕÙÇÏÊÇ
23 3 23
Cu HNO Cu NO NO H O
êîíö.
2+ = + +4 2 23 3 2 2( )
ÏÊÔÒÊÔ
1.3. Неорганическая химия 91
°ÌÓÊÆ ÂÉÐÔÂ : 2 3
ÃÇÓØÄÇÔÏÝÇ ÑÒÐÉÒÂÙÏÝÇ ÌÒÊÓÔÂÍÍÝ
ÏÇÓÔÐËÌÊË
2 3 23 3
ÌÊÓÍÐÔÏÝË ÐÌÓÊÆ
2 3 , 3 ,23
2 3 2E3, 2E23 , 3
ÓÊÍÞÏÝË ÐÌÊÓÍÊÔÇÍÞ
ÑÐÍÕÙÇÏÊÇ
,23 4 3 ¯43 2 3
,23 z ÂÉÐÔÏÂá ÌÊÓÍÐÔÂ ÓÐÐÔÄÇÔÓÔÄÕÇÔ ÐÌÓÊÆÕ 2 3
¶ÊÉÊÙÇÓÌÊÇ ÓÄÐËÓÔÄÂ
ÃÇÓØÄÇÔÏÂá ÈÊÆÌÐÓÔÞ
ÍÇÔÕÙÂá ÆÝÎÊԝ Ï ÄÐÉÆÕ×Ç
×ÐÒÐÚÐ ÓÎÇÚÊÄÂÇÔÓá Ó ÄÐÆÐË
XÌÊÑ
³
XÌÒ
y ³
°ÌÊÓÍÊÔÇÍÞÏÝÇ ÓÄÐËÓÔÄÂ ,23
,23 z ÓÊÍÞÏÝË ÐÌÊÓÍÊÔÇÍÞ ÌÐÔÐÒÝË ÐÌÊÓÍáÇÔ Ê ÎÇÔÂÍ
ÍÝ Ê ÏÇÎÇÔÂÍÍÝ
²ÇÂÅÇÏÔ ,23 ÌÐÏØ
,23 ÒÂÉÃ
»ÇÍÐÙÏÝÇ Ê ÛÇ
ÍÐÙÏÐ ÉÇÎÇÍÞÏÝÇ
ÎÇÔÂÍÍÝ 0M 2E
/ 6F 'W 7V E
¤ÝÆÇÍáÇÔÓá
2 3
°ÃÒÂÉÕÇÔÓá 2,
ÌÐÔÐÒÝË Ä ÊÉ
ÃÝÔÌÇ ÂÉÐÔÏÐË
ÌÊÓÍÐÔÝ ÆÂÇÔ
2, 23
¢ÉÐÔÏÂá ÌÊÓÍÐÔ ,23
Раздел 1. Теоретические основы химии92
°ÌÐÏÙÂÏÊÇ ÔÂÃÍÊØÝ
²ÇÂÅÇÏÔ ,23 ÌÐÏØ
,23 ÒÂÉÃ
¢ÌÔÊÄÏÝÇ ÎÇÔÂÍ
ÍÝ Ê ÎÇÔÂÍÍÝ
ÓÒÇÆÏÇË ÂÌÔÊÄÏÐ
ÓÔÊ 1K R 2M
'S 1R
¤ÝÆÇÍáÇÔÓá
23
2 3 2
2, 23
¯ÇÂÌÔÊÄÏÝÇ ÎÇ
ÔÂÍÍÝ 7R 4F
'Y M ,K %K
¤ÝÆÇÍáÇÔÓá
23
23
*I 'P %P ÆÇÂÌÔÊ
ÄÊÒÕàÔÓá Ï ×Ð
ÍÐÆÇ
±ÒÊ ÏÂÅÒÇÄÂ
ÏÊÊ 23 ÊÍÊ
23 Ó ÐÃÒÂ
ÉÐÄÂÏÊÇÎ ÐÌ
ÓÊÆÐÄ
2 3 2
2, 23 ÐÃÒÂ
ÉÕàÔÓá ÓÐÍÊ ÎÇ
ÔÂÍÍÐÄ
¯ÇÎÇÔÂÍÍÝ 23 23
¯ÇÎÇÔÂÍÍÝ ÐÌÊÓÍáàÔÓá ÆÐ
ÓÐÐÔÄÇÔÓÔÄÕàÛÊ× ÌÊÓÍÐÔ
±ÒÊÎÇÒÝ ÕÒÂÄÏÇÏÊË ÒÇÂÌØÊË Ó ,23
³ ÌÐÏØÇÏÔÒÊÒÐÄÂÏÏÐË
2 6 6 3
0
3 3 2Fe H N O Fe O NO H O
+5
2
+3 +4
2+ = + +
X
2 6 2
2 1
1
6
0 3
5 4
Fe Fe
N N
− →
+ →
+
+ +
I
I
M ,23 M 23 23 , 3
Bi Bi
N N
0 3
5 4
3
1
1
3
− →
+ →
+
+ +
I
I
1.3. Неорганическая химия 93
4 ,23 , 43 23 , 3
P P
N N
0 5
5 4
5
1
1
5
− →
+ →
+
+ +
I
I
³ ÒÂÉÃÂÄÍÇÏÏÐË
8 30 8 3 93
3
3 3 3Fe HNO Fe NO NH NO H O
0 +5 3
4 2+ = + +
°
+ −
X
( )
Fe Fe
N N
0 3
5 3
3
8
8
3
− →
+ →
+
+ −
I
I
5 12 5 63 3 2
0
Zn H NO Zn NO N H O
0 +5 +2
2 2+ = + +( )
Zn Zn
2N N
0 2
5
2
0
2
10
5
1
− →
+ →
+
+
I
I
4 ,23 , 3 , 43 23
P P
N N
0 5
5 2
5
3
3
5
− →
+ →
+
+ +
I
I
±ÐÍÕÙÇÏÊÇ
Ä ÍÂÃÐÒÂÔÐÒÊÊ
NaNO H SO HNO NaHSO2
êîíö. ñëàáîå íàãðåâàíèå
3 4 3 4+ = +
Ä ÑÒÐÎÝÚÍÇÏÏÐÓÔÊ Ä ßÔÂÑÂ
ÐÌÊÓÍÇÏÊÇ ÂÎÎÊÂÌÂ ÏÂ ÑÍÂÔÊÏÐÄÐÎ ÌÂÔÂÍÊÉÂÔÐÒÇ
2, 3 23 , 3
ÐÌÊÓÍÇÏÊÇ ÐÌÓÊÆÂ ÂÉÐÔÂ ””
23 3 23
ÑÐÅÍÐÛÇÏÊÇ 23 ÄÐÆÐË Ä ÑÒÊÓÕÔÓÔÄÊÊ ÌÊÓÍÐÒÐÆÂ
23 , 3 3 ,23
±ÒÊÎÇÏÇÏÊÇ
¦Íá ÑÒÐÊÉÄÐÆÓÔÄ ÎÊÏÇÒÂÍÞÏÊ× ÕÆÐÃÒÇÏÊË ÄÉÒÝÄÙÂÔÝ× ÄÇ
ÛÇÓÔÄ ÍÇÌÂÒÓÔÄÇÏÏÝ× ÑÒÇÑÂÒÂÔÐÄ ÌÒÂÓÊÔÇÍÇË ÑÍÂÓÔÎÂÓÓ
ÊÓÌÕÓÓÔÄÇÏÏÝ× ÄÐÍÐÌÐÏ
Раздел 1. Теоретические основы химии94
×ÐÒÐÚÐ ÒÂÓÔÄÐÒáàÔÓá Ä ÄÐÆÇ
ÒÂÉÍÂÅÂàÔÓá ÑÒÊ ÏÂÅÒÇÄÂÏÊÊ
X
1I23 3
2 23 2 2KNO KNO O= +
X
1I3 23 3
2 2 43 2 2 2Pb NO PbO NO O( ) = + +
X
1I 23 3
2 2 23 2 2AgNO Ag NO O= + +
X
1I23
ÓÍÇÄÂ ÐÔ 1K
1K z 'Y
ÓÑÒÂÄÂ ÐÔ 'Y
¯ÊÔÒÂÔ ÂÎÎÐÏÊá NH NO N O H O.2 24 3 2= +
X
¤ ÓÐÓÔÂÄÇ ÓÐÇÆÊÏÇÏÊË
ÖÐÓÖÐÒÊÔÝ 'E 43 'E 3, 
ÂÑÂÔÊÔÝ 'E 43 'E
ÅÆÇ  *y
'Py

ÃÇÍÌÐÄÝÇ ÄÇÛÇÓÔÄÂ
Ó ÌÊÓÍÐÒÐÆÐÎ
4 3 4 3
4 3 4 3 ÏÇÆÐÓÔÂÔÐÌ 3
³ÐÍÊ ÂÉÐÔÏÐË ÌÊÓÍÐÔÝ z ÏÊÔÒÂÔÝ
¤ ÑÒÊÒÐÆÇ
P 15
Фосфор
·ÊÎÊÙÇÓÌÊÇ ÓÄÐËÓÔÄÂ
1.3. Неорганическая химия 95
Ó ÓÇÒÐË
4 7 4 7
Ó ÅÂÍÐÅÇÏÂÎÊ
4 'P 4'P
4 'P 4'P ÏÇÆÐÓÔÂÔÐÌ 'P
4'P , 3 ,'P , 43
Ó ÄÐÆÐË
4 , 3 , 43 ,
Ó ÌÊÓÍÐÔÂÎÊ
4 ,23 , 3 , 43 23
4 , 73 , 43 73 , 3
ÓÐ ÛÇÍÐÙÂÎÊ
4 2E3, , 3 4, 2E, 43
Ó ÎÇÔÂÍÍÂÎÊ
4 'E 'E 4 ÖÐÓÖÊÆ
2 10 6 6 103 4 2 2
1500
3 4Ca PO C SiO CaSiO P CO
C
áåëûé
ôîñôîð
( ) + + ===== + +
°
ÆÍá ÑÒÐÊÉÄÐÆÓÔÄÂ ÐÌÓÊÆÐÄ ÖÐÓÖÐÒÂ ÖÐÓÖÐÒÏÐË ÌÊÓÍÐÔÝ
ÆÍá ÑÒÐÊÉÄÐÆÓÔÄÂ ÓÑÊÙÇÌ
Ä ÓÑÍÂÄÂ×
Ä ÐÒÅÂÏÊÙÇÓÌÐÎ ÓÊÏÔÇÉÇ
³ÐÇÆÊÏÇÏÊá ÖÐÓÖÐÒÂ Ó ÌÊÓÍÐÒÐÆÐÎ ÃÐÍÇÇ ÓÔÐËÌÊÇ ÙÇÎ
Ó ÂÉÐÔÐÎ
³ÐÇÆÊÏÇÏÊÇ ÖÐÓÖÐÒÂ Ó ÄÐÆÐÒÐÆÐÎ 4, ÎÇÏÇÇ ÓÔÐËÌÐÇ
ÙÇÎ Ó ÂÉÐÔÐÎ
±ÐÍÕÙÇÏÊÇ
±ÒÊÎÇÏÇÏÊÇ
Раздел 1. Теоретические основы химии96
·ÂÒÂÌÔÇÒÊ
ÓÔÊÌÂ
¢ÍÍÐÔÒÐÑÏÝÇ ÎÐÆÊÖÊÌÂØÊÊ
£ÇÍÝË
ÖÐÓÖÐÒ
¬ÒÂÓÏÝË
ÖÐÓÖÐÒ
¹ÇÒÏÝË
ÖÐÓÖÐÒ
¬ÒÊÓÔÂÍÍÊÙÇ
ÓÌÂá ÒÇÚÇÔÌÂ
ÎÐÍÇÌÕ
ÍáÒÏÂá 4
ÂÔÐÎÏÂá ÂÔÐÎÏÂá
¸ÄÇÔ ÃÇÍÝË ÐÔ ÌÒÂÓÏÐ
ÅÐ ÆÐ ÖÊÐ
ÍÇÔÐÄÐÅÐ
ÓÇÒÐ ÙÇÒ
ÏÝË
©ÂÑÂ× ÙÇÓÏÐÌ ÏÇÔ ÏÇÔ
´ÄÇÒÆÐÓÔÞ ÄÐÓÌÐÑÐ
ÆÐÃÏÝË
ÔÄÇÒÆÝË ÐÔÏÐÓÊ
ÔÇÍÞÏÐ
ÎáÅÌÊË
XÑÍ
³ ÑÍÂÄÊÔÓá ÔÐÍÞÌÐ ÑÐÆ ÆÂÄ
ÍÇÏÊÇÎ ÑÒÊ X  ³
ÑÇÒÇ×ÐÆÊÔ Ä ÑÂÒÝ ÃÇÍÐÅÐ
ÖÐÓÖÐÒÂ
²ÂÓÔÄÐÒÊ
ÎÐÓÔÞ
ÓÍÂÃÐ
Ä , 3
×ÐÒÐÚÐ
Ä '7
ÏÇÒÂÓÔÄÐÒÊÎÝË
²ÇÂÌØÊÐÏÏÂá
ÓÑÐÓÐÃÏÐÓÔÞ
ÄÝÓÐÌÂá ÏÊÉÌÂá ÓÒÇÆÏáá
­àÎÊÏÇÓØÇÏ
ØÊá
ÉÇÍÇÏÐÄÂ
ÔÐÇ ÓÄÇÙÇ
ÏÊÇ
ÏÇÔ ÏÇÔ
¢ÍÍÐÔÒÐÑÊá
1.3. Неорганическая химия 97
ÏÂÊÃÐÍÇÇ ÓÔÐËÌÊÇ
ÏÇ ÑÒÐáÄÍáàÔ ÐÌÊÓÍÊÔÇÍÞÏÝ× ÓÄÐËÓÔÄ
°ÌÓÊÆ ÖÐÓÖÐÒÂ : 4 3 4 ,
ÃÇÍÐÇ ÌÒÊÓÔÂÍÍÊÙÇÓÌÐÇ ÄÇÛÇÓÔÄÐ
ÐÆÊÏ ÊÉ ÓÂÎÝ× ßÖÖÇÌÔÊÄÏÝ× ÐÓÕÚÊÔÇÍÇË
ÌÊÓÍÐÔÏÝË ÐÌÓÊÆ
4 3 'E3 'E 43
4 3 2E3, 2E 43 , 3
ÒÂÓÔÄÐÒáÇÔÓá Ä ÄÐÆÇ
4 3 , 3 ,43
,43 , 3 , 4 3
, 4 3 , 3 , 43
ÑÒÊ ÏÂÅÒÇÄÂÏÊÊ
P O H O H PO2 2 35 43 2+ =
X
°ÒÔÐÖÐÓÖÐÒÏÂá ÌÊÓÍÐÔÂ , 43
ÃÇÍÐÇ ÔÄÇÒÆÐÇ ÄÇÛÇÓÔÄÐ
ÒÂÓÔÄÐÒáÇÔÓá Ä ÄÐÆÇ
ÌÊÓÍÐÔÂ ÓÒÇÆÏÇË ÓÊÍÝ
ÑÐÍÕÙÇÏÊÇ Ä ÑÒÐÎÝÚÍÇÏÏÐÓÔÊ
Ca PO H SO H PO CaSO2
êîíö.
33 4 2 4 4 43 2 3( ) + = + ↓
³ÐÇÆÊÏÇÏÊá 4
ÎÇÔÂÖÐÓÖÐÒÏÂá
ÌÊÓÍÐÔÂ
ÆÊÖÐÓÖÐÒÏÂá
ÌÊÓÍÐÔÂ
ÐÒÔÐÖÐÓÖÐÒÏÂá
ÌÊÓÍÐÔÂ
Раздел 1. Теоретические основы химии98
³ÐÍÊ
ÖÐÓÖÂÔÝ 2E 43
ÅÊÆÒÐÖÐÓÖÂÔÝ 2E ,43
ÆÊÅÊÆÒÐÖÐÓÖÂÔÝ 2E, 43
, 43 2E3, 2E 43 , 3
, 43 2E3, 2E ,43 , 3
, 43 2E3, 2E, 43 , 3
ÊÍÊ
, 43 2E3, 2E, 43 , 3
2E, 43 2E3, 2E ,43 , 3
2E ,43 2E3, 2E 43 , 3
ÌÂÙÇÓÔÄÇÏÏÂá ÒÇÂÌØÊá ÏÂ PO4
3−
:
3 4
3
4Ag PO Ag PO3
ÿðêî-æåëòûé
+ −
+ = ↓
ÖÐÓÖÐÒÊÔÏÂá ÎÕ̝
'E 43
ÑÒÐÓÔÐË ÓÕÑÇÒÖÐÓÖÂÔ
'E 43 , 73 'E , 43 'E73
ÆÄÐËÏÐË ÓÕÑÇÒÖÐÓÖÂÔ
'E 43 , 43 'E , 43
ÑÒÇØÊÑÊÔÂÔ
'E 3, , 43 'E,43 , 3
ÂÎÎÐÖÐÓ
2, , 43 2, , 43 2, ,43
ÓÐÍÞ ÌÂÍÊá ÂÎÎÐÖÐÓÌÂ
¶ÐÓÖÂÔÏÝÇ ÕÆÐÃÒÇÏÊá
1.3. Неорганическая химия 99
³ÔÂÃÊÍÞÏÝÇ ÏÕÌÍÊÆÝ
ÕÅÍÇÒÐÆÂ
6
13
C6
12
C
¬ÂÌ ÑÒÐÓÔÐÇ ÄÇÛÇÓÔÄÐ
ÂÍÎÂÉ
ÅÒÂÖÊÔ
¬ÂÌ ßÍÇÎÇÏÔ Ä ÓÐÓÔÂÄÇ ÄÇÛÇÓÔÄ
ÐÓÏÐÄÏÂá ÓÐÓÔÂÄÍáàÛÂá ÙÂÓÔÞ ÄÓÇ× ÈÊÄÐÔÏÝ× Ê ÒÂÓÔÇÏÊË
ÕÅÍÇÌÊÓÍÝË ÅÂÉ '3 
ÌÂÒÃÐÏÂÔÝ
ÏÇÖÔÞ ÑÒÊÒÐÆÏÝÇ ÅÂÉÝ
¬ÂÌ ÐÌÊÓÍÊÔÇÍÞ
'E3 ' '3 'E' z ÌÂÒÃÊÆ ÌÂÍÞØÊá
%P ' %P '
, ' ',
¬ÂÌ ÄÐÓÓÔÂÏÐÄÊÔÇÍÞ
' 3 '3 X ³ ÅÐÒÇÏÊÇ
'3 ' '3 X ³
' , 3 '3 , X ³
' R3 R '3 X ³
3 4 3 4 23 2C HNO CO NO H O
êîíö.
2+ = + +
C 6
Углерод
¤ ÑÒÊÒÐÆÇ
·ÊÎÊÙÇÓÌÊÇ ÓÄÐËÓÔÄÂ
ÌÂÒÃÊÆ
ÂÍàÎÊÏÊá
ÎÇÔÂÏ
Раздел 1. Теоретические основы химии100
¢ÍÎÂÉ
WT ÅÊÃÒÊÆÊÉÂØÊá ÂÔÐÎÂ '
ÑÒÐÙÏÝÇ ÌÐÄÂÍÇÏÔÏÝÇ ÓÄáÉÊ
ÏÇÎÇÔÂÍÍ
ÂÔÐÎÏÂá ÌÒÊÓÔÂÍÍÊÙÇÓÌÂá ÒÇÚÇÔÌÂ
ÑÒÐÉÒÂÙÏÝÇ ÌÒÊÓÔÂÍÍÝ
ÊÎÇÇÔ ÓÂÎÕà ÃÐÍÞÚÕà ÔÄÇÒÆÐÓÔÞ
ÓÒÇÆÊ ÑÒÊÒÐÆÏÝ× ÓÐÇÆÊÏÇÏÊË
ÊÉÐÍáÔÐÒ
¥ÒÂÖÊÔ
WT ÅÊÃÒÊÆÊÉÂØÊá ÂÔÐÎÂ '
ÓÍÐÊÓÔÂá ÓÔÒÕÌÔÕÒÂ
ÂÔÐÎÏÂá ÌÒÊÓÔÂÍÍÊÙÇÓÌÂá
ÒÇÚÇÔÌÂ
ÓÇÒÐÅÐ ØÄÇÔÂ
ÎáÅÌÊË
ÊÎÇÇÔ ÄÝÓÐÌÕà ßÍÇÌÔÒÐÑÒÐÄÐÆ
ÏÐÓÔÞ
¬ÂÒÃÐÏ
±ÐÍÊÌÕÎÕÍÇÏ
¶ÕÍÍÇÒÇÏÝ
' Ê ' z ÑÐÍÝÇ ÓÖÇÒÝ ÏÂÑÐÎÊ
ÏÂàÛÊÇ ÖÕÔÃÐÍÞÏÝÇ ÎáÙÊ ÑÐÄÇÒ×
ÏÐÓÔÞ ÌÐÔÐÒÝ× ÐÃÒÂÉÐÄÂÏ ÑáÔÊ
Ê ÚÇÓÔÊÕÅÐÍÞÏÊÌÂÎÊ ÊÉ ÂÔÐÎÐÄ
ÕÅÍÇÒÐÆÂ
¢ÍÍÐÔÒÐÑÊá
1.3. Неорганическая химия 101
±ÐÍÕÙÇÏÊÇ ªÓÑÐÍÞÉÐÄÂÏÊÇ
¦ÒÇÄÇÓÊÏÂ
³ÈÊÅÂÏÊÇ
Ó ÏÇÆÐÓÔÂÔ
ÌÐÎ ÄÐÉ
ÆÕ×Â
¦ÒÇ
ÄÇÓÏÝË
ÕÅÐÍÞ
¢ÌÔÊ
ÄÊÒÐ
ÄÂÏÏÝË
ÕÅÐÍÞ
³ÂÈÂ
³ÑÐÓÐÃÏÐÓÔÞ Ì ÂÆÓÐÒÃ
ØÊÊ z ÑÐÅÍÐÛÇÏÊà
ÑÐÄÇÒ×ÏÐÐÓÔÏÝÎ ÓÍÐÇÎ
ÅÂÉÐÄ Ê ÒÂÓÔÄÐÒÇÏÏÝ×
ÄÇÛÇÓÔÄ
®ÇÍÞÙÂËÚÊË ÑÐÒÐÚÐÌ
ÅÒÂÖÊÔÂ
ÆÍá ÑÒÊÅÐÔÐÄÍÇÏÊá
ÙÇÒÏÊÍ
Ä ÌÂÙÇÓÔÄÇ ÏÂÑÐÍÏÊ
ÔÇÍá ÒÇÉÊÏÝ
Ä ÑÐÍÊÅÒÂÖÊÊ
¬ÂÎÇÏÏÝË ÕÅÐÍÞ
³Õ×Âá
ÑÇÒÇÅÐÏÌÂ
¬ÐÌÓ
¤ÐÓÓÔÂÏÐÄÊÔÇÍÞ Ä ÎÇ
ÔÂÍÍÕÒÅÊÊ
¬ÐÓÔÊ ÈÊÄÐÔÏÝ×
³ÈÊÅÂÏÊÇ
¨Ê
ÄÐÔÏÝË
ÕÅÐÍÞ
ªÓÑÐÍÞÉÕàÔ Ä ÓÂ×ÂÒ
ÏÐË ÑÒÐÎÝÚÍÇÏÏÐÓÔÊ
ÆÍá ÐÙÊÓÔÌÊ ÓÂ×ÂÒÏÐÅÐ
ÓÊÒÐÑÂ
±ÐÍÕÙÇÏÊÇ Ê ÊÓÑÐÍÞÉÐÄÂÏÊÇ
Раздел 1. Теоретические основы химии102
µÅÍÇÒÐÆ ÓÑÐÓÐÃÇÏ ÐÃÒÂÉÐÄÝÄÂÔÞ ÌÒÂÔÏÝÇ ÓÄáÉÊ Ä ÐÔÍÊÙÊÇ
ÐÔ 7M +I
' ' y' 'y ' 3
y' 2 3 ' 3 ' 7
°ÌÓÊÆ ÕÅÍÇÒÐÆÂ ”” '3 ÕÅÂÒÏÝË ÅÂÉ ' 3
¶ÊÉÊÙÇÓÌÊÇ ÓÄÐËÓÔÄÂ
ÃÇÓØÄÇÔÏÝË ÅÂÉ
ÏÇ ÊÎÇÇÔ ÉÂÑÂ×Â
ÑÍÐ×Ð ÒÂÓÔÄÐÒáÇÔÓá Ä ÄÐÆÇ
ÐÙÇÏÞ áÆÐÄÊÔ z ÓÐÇÆÊÏáÇÔÓá Ó ÅÇÎÐÅÍÐÃÊÏÐÎ ÌÒÐÄÊ
ÃÍÐÌÊÒÕá ÑÇÒÇÏÐÓ ÌÊÓÍÐÒÐÆÂ
·ÊÎÊÙÇÓÌÊÇ ÓÄÐËÓÔÄÂ
ÏÇÓÐÍÇÐÃÒÂÉÕàÛÊË ÐÌÓÊÆ
×ÐÒÐÚÊË ÄÐÓÓÔÂÏÐÄÊÔÇÍÞ
'3 R3 R '3
ÅÐÒÊÔ ÓÊÏÊÎ ÑÍÂÎÇÏÇÎ
'3 3 '3
±ÐÍÕÙÇÏÊÇ
Ä ÑÒÐÎÝÚÍÇÏÏÐÓÔÊ
'3 ' '3
Ä ÍÂÃÐÒÂÔÐÒÊÊ
HCOOH H O CO
ìóðàâüèíàÿ
êèñëîòà
2= + ↑
X
°ÌÓÊÆ ÕÅÍÇÒÐÆÂ -: '3 ÕÅÍÇÌÊÓÍÝË ÅÂÉ 3 ' 3
¶ÊÉÊÙÇÓÌÊÇ ÓÄÐËÓÔÄÂ
ÃÇÓØÄÇÔÏÝË ÅÂÉ
ÏÇ ÊÎÇÇÔ ÉÂÑÂ×Â
ÔáÈÇÍÇÇ ÄÐÉÆÕ×Â
ÒÂÓÔÄÐÒáÇÔÓá Ä ÄÐÆÇ
ÏÇ ÑÐÆÆÇÒÈÊÄÂÇÔ ÆÝ×ÂÏÊá
ÑÒÊ X y ³ z ÓÕ×ÐË ÍÇÆ
³ÐÇÆÊÏÇÏÊá ÕÅÍÇÒÐÆÂ
1.3. Неорганическая химия 103
·ÊÎÊÙÇÓÌÊÇ ÓÄÐËÓÔÄÂ
ÌÊÓÍÐÔÏÝË ÐÌÓÊÆ
'3 , 3 , '3
'3 2E3, 2E '3 , 3
'3 'E3 'E'3
ÌÂÌ ÐÌÊÓÍÊÔÇÍÞ
'3 ' '3
'3 1K 1K3 ' ÄÝÓÐÌÂá X
±ÐÍÕÙÇÏÊÇ
Ä ÑÒÐÎÝÚÍÇÏÏÐÓÔÊ
CaCO CaO CO3 2= + ↑
X
Ä ÍÂÃÐÒÂÔÐÒÊÊ
'E'3 ,'P 'E'P , 3 '3
ÓÍÂÃÂá
ÓÕÛÇÓÔÄÕÇÔ ÔÐÍÞÌÐ Ä ÒÂÓÔÄÐÒÇ
Ä ÓÄÐÃÐÆÏÐÎ ÓÐÓÔÐáÏÊÊ ÏÇÓÔÐËÌÂá
, '3 , 3 '3
¤ ÒÂÓÔÄÐÒÇ
H CO H HCO2 3 3
+ −
+ ÅÊÆÒÐÌÂÒÃÐÏÂÔ ÊÐÏ
HCO H CO3 3
2− + −
+ ÌÂÒÃÐÏÂÔ ÊÐÏ
³ÐÍÊ ÕÅÐÍÞÏÐË ÌÊÓÍÐÔÝ
¬ÂÒÃÐÏÂÔÝ
2E '3 z ÌÂÍÞØÊÏÊÒÐÄÂÏÏÂá ÓÐÆÂ
/ '3 z ÑÐÔÂÚ
'E'3 z ÊÉÄÇÓÔÏáÌ ÎÇÍ ÎÒÂÎÐÒ
µÅÐÍÞÏÂá ÌÊÓÍÐÔ , '3
Раздел 1. Теоретические основы химии104
ÒÂÓÔÄÐÒÊÎÝ Ä ÄÐÆÇ ÔÐÍÞÌÐ ÌÂÒÃÐÏÂÔÝ ÛÇÍÐÙÏÝ× ÎÇÔÂÍ
ÍÐÄ Ê NH4
+
;
ÓÊÍÞÏÝË ÅÊÆÒÐÍÊÉ
ÒÂÉÍÂÅÂàÔÓá ÑÒÊ ÏÂÅÒÇÄÂÏÊÊ ÌÒÐÎÇ ÌÂÒÃÐÏÂÔÐÄ ÛÇÍÐÙ
ÏÝ× ÎÇÔÂÍÍÐÄ
CaCO CaO CO3 2= +
X
¬ÂÙÇÓÔÄÇÏÏÂá ÒÇÂÌØÊá Ï CO3
2−
:
2 3
2
2H CO CO H O2
+ −
+ = ↑ + ÄÓÌÊÑÂÏÊǝ
¥ÊÆÒÐÌÂÒÃÐÏÂÔÝ
2E,'3 z ÑÊÛÇÄÂá ÓÐÆÂ /,'3 'E ,'3 
ÍÇÅÌÐ ÒÂÓÔÄÐÒáàÔÓá Ä ÄÐÆÇ ÊÓÌÍàÙÇÏÊÇ 2E,'3
'E'3 '3 , 3 'E ,'3
Ca HCO CaCO H O CO2( )3 2 3 2= + + ↑
X
¬ÂÙÇÓÔÄÇÏÏÂá ÒÇÂÌØÊá Ï '3
'E 3, '3 'E'3 , 3
'E'3 '3 , 3 'E ,'3
ÑÐÎÕÔÏÇÏÊÇ ÊÉÄÇÓÔÌÐÄÐË ÃÂÒÊÔÐÄÐË ÄÐÆÝ Ó ÆÂÍÞÏÇËÚÊÎ
ÊÓÙÇÉÏÐÄÇÏÊÇÎ ÎÕÔÊ
¢ÍÎÂÉÐÑÐÆÐÃÏÂá ÓÔÒÕÌÔÕÒÂ
ÎÇÔÂÍÍÊÙÇÓÌÊË ÃÍÇÓÌ
ßÍÇÌÔÒÐÑÒÐÄÐÆÏÐÓÔÞ
ÊÏÇÒÔÏÐÓÔÞ
¢ÎÐÒÖÏÝË ÌÒÇÎÏÊË
ÃÕÒÝË ÑÐÒÐÚÐÌ
ÍÇÅÙÇ ÄÓÔÕÑÂÇÔ Ä ÒÇÂÌØÊÊ
ÙÇÎ ÂÍÎÂÉÐÑÐÆÐÃÏÝË
ÄÔÐÒÐË ßÍÇÎÇÏÔ ÑÐ ÒÂÓÑÒÐÓÔÒÂÏÇÏÏÐÓÔÊ Ä ÉÇÎÏÐË ÌÐÒÇ
ÓÕÛÇÓÔÄÕÇÔ ÔÐÍÞÌÐ Ä ÓÄáÉÂÏÏÐÎ ÓÐÓÔÐáÏÊÊ Ä ÄÊÆÇ ÐÌÓÊÆÂ
7M3 ÑÇÓÐÌ ÌÄÂÒØ Ä ÄÊÆÇ ÓÊÍÊÌÂÔÐÄ
/ 3 %P 3 7M3 z ÑÐÍÇÄÐË ÚÑÂÔ
%P 3 7M3 R, 3 z ÅÍÊÏÂ
¢ÍÍÐÔÒÐÑÊá
Si 14
Кремний
¤ ÑÒÊÒÐÆÇ
1.3. Неорганическая химия 105
¦ÐÓÔÂÔÐÙÏÐ ÊÏÇÒÔÇÏ
¬ÂÌ ÄÐÓÓÔÂÏÐÄÊÔÇÍÞ
7M * 7M*
7M 3 7M3
7M ' 7M' z ÌÂÒÃÊÆ ÌÒÇÎÏÊá
7M 'E3 7M3 'E
7M 2E3, , 3 2E 7M3 ,
¬ÂÌ ÐÌÊÓÍÊÔÇÍÞ
7M 1K 1K 7M z ÓÊÍÊØÊÆ ÎÂÅÏÊá
Ä ÃÐÍÞÚÊÏÓÔÄÇ ÎÇÔÂÍÍÐÄ 7M ÒÂÓÔÄÐÒáÇÔÓá ÃÇÉ ×ÊÎÊÙÇÓÌÐ
ÅÐ ÄÉÂÊÎÐÆÇËÓÔÄÊá
Ä ÑÒÐÎÝÚÍÇÏÏÐÓÔÊ
7M3 ' '3 7M
Ä ÍÂÃÐÒÂÔÐÒÊÊ
7M3 %P 7M %P 3
7M'P R R'P 7M
°ÌÓÊÆ ÌÒÇÎÏÊá 7M 3 ÏÇÐÒÅÂÏÊÙÇÓÌÊË ÑÐÍÊÎÇÒ
ÔÄÇÒÆÐÇ ÔÕÅÐÑÍÂÄÌÐÇ ÄÇÛÇÓÔÄÐ
ÌÊÓÍÐÔÏÝË ÐÌÓÊÆ
7M3 2E3, 2E 7M3 , 3
7M3 'E3 'E'3
7M3 2E '3 2E 7M3 '3
ÄÓÇ ÒÇÂÌØÊÊ z ÓÑÍÂÄÍÇÏÊá
·ÊÎÊÙÇÓÌÊÇ ÓÄÐËÓÔÄÂ
±ÐÍÕÙÇÏÊÇ
³ÐÇÆÊÏÇÏÊá ÌÒÇÎÏÊá
Раздел 1. Теоретические основы химии106
ÊÏÇÒÔÏÝË
7M3 ,* 7M* , 3
ÔÒÂÄÍÇÏÊÇ ÓÔÇÌÍÂ
¬ÒÇÎÏÊÇÄÝÇ ÌÊÓÍÐÔÝ R7M3 Q, 3
, 7M3 z ÎÇÔÂÌÒÇÎÏÊÇÄÂá
, 7M3 z ÐÒÔÐÌÒÇÎÏÊÇÄÂá
R  z ÑÐÍÊÌÒÇÎÏÊÇÄÂá
ÄÓÇ ÐÙÇÏÞ ÓÍÂÃÝÇ ÏÇÓÔÐËÌÊÇ
, 7M3 , 3 7M3
±ÐÍÕÙÇÏÊÇ
Na SiO HCl NaCl H SiO2 2
ñòóäåíèñòûé
îñàäîê
3 32 2+ = + ↓
³ÊÍÊÌÂÔÝ z ÓÐÍÊ ÌÒÇÎÏÊÇÄÝ× ÌÊÓÍÐÔ
ÑÐÆÆÂàÔÓá ÅÊÆÒÐÍÊÉÕ z ÆÂàÔ ÛÇÍÐÙÏÕà ÓÒÇÆÕ
ÓÐÍÊ 2E / z ÒÂÓÔÄÐÒÇÏÏÝÇ Ä ÄÐÆÇ z ÈÊÆÌÐÇ ÓÔÇÌÍÐ
ÐÃÝÙÏÐÇ ÓÔÇÌÍÐ 2E 3 'E3 7M3 ÑÐÍÕÙÂàÔ ÓÑÍÂÄÍÇ
ÏÊÇÎ ÓÎÇÓÊ ÓÐÆÝ 2E '3 ÊÉÄÇÓÔÏáÌ 'E'3 Ê ÃÇÍÐÅÐ
ÑÇÓÌÂ 7M3 
/ '3 4F3 7M3 z ×ÒÕÓÔÂÍÞ
ØÇÎÇÏÔ ÑÐÍÕÙÂàÔ ÄÝÈÊÅÂÏÊÇÎ ÓÎÇÓÊ ÅÍÊÏÝ Ê ÊÉÄÇÓÔÏá
ÌÂ Ó ÒÂÉÎÇÍÊÄÂÏÊÇÎ
ÌÇÒÂÎÊÌÕ ÑÐÍÕÙÂàÔ ÊÉ ÑÒÊÒÐÆÏÝ× ÅÍÊÏ ÑÕÔÇÎ ÖÐÒÎÐÄ
ÌÊ ÓÕÚÌÊ ÄÝÈÊÅÂÏÊá
1.3.7. Характерные химические свойства оксидов:
основных, амфотерных, кислотных
Оксиды z ÓÍÐÈÏÝÇ
ÄÇÛÇÓÔÄÂ ÓÐÓÔÐáÛÊÇ
ÊÉ ÆÄÕ× ßÍÇÎÇÏÔÐÄ
ÐÆÊÏ ÊÉ ÌÐÔÐÒÝ× ÌÊÓ
ÍÐÒÐÆ Ä ÓÔÇÑÇÏÊ ÐÌÊÓ
ÍÇÏÊá y
'V 3 z ÐÌÓÊÆ ×ÒÐÎÂ ---
2E 3 z ÐÌÓÊÆ ÏÂÔÒÊá
ÖÐÒÎÕÍÂ ÏÂÉÄÂÏÊÇ
1.3. Неорганическая химия 107
ÏÇÓÐÍÇÐÃÒÂÉÕàÛÊÇ
ÏÇ ÐÃÒÂÉÕàÔ ÓÐÍÇË
2 3 23 '3
ÓÐÍÇÐÃÒÂÉÕàÛÊÇ
ÓÑÐÓÐÃÏÝÇ ÐÃÒÂÉÐÄÝÄÂÔÞ ÓÐÍÊ
ÐÓÏÐÄÏÝÇ ÐÌÓÊÆÝ ÌÐÔÐÒÝÎ ÓÐÐÔÄÇÔÓÔÄÕàÔ ÐÓÏÐÄÂÏÊá
2E 3 z 2E3,
1K3 z 1K 3,
ÂÎÖÐÔÇÒÏÝÇ Ä ÉÂÄÊÓÊÎÐÓÔÊ ÐÔ ÕÓÍÐÄÊË ÑÒÐáÄÍáàÔ
ÓÄÐËÓÔÄÂ ÐÓÏÐÄÂÏÊË ÊÍÊ ÌÊÓÍÐÔ
R3 %P 3 'V 3
ÌÊÓÍÐÔÏÝÇ ÐÌÓÊÆÝ ÌÐÔÐÒÝÎ ÓÐÐÔÄÇÔÓÔÄÕàÔ ÌÊÓÍÐÔÝ
73 z , 73
4 3 z , 43
°ÌÓÊÆÝ
°ÓÏÐÄÏÝÇ Ê ÌÊÓÍÐÔÏÝÇ ÐÌÓÊÆÝ ÒÇÂÅÊÒÕàÔ ÎÇÈÆÕ ÓÐÃÐË
Ó ÐÃÒÂÉÐÄÂÏÊÇÎ ÓÐÍÊ
'E3 '3 'E'3
¬ÍÂÓÓÊÖÊÌÂØÊá ÐÌÓÊÆÐÄ
·ÊÎÊÙÇÓÌÊÇ ÓÄÐËÓÔÄÂ ÐÌÓÊÆÐÄ
Раздел 1. Теоретические основы химии108
°ÓÏÐÄÏÝÇ
±ÒÊ ÄÉÂÊÎÐÆÇËÓÔÄÊÇ Ó ÄÐÆÐË ÐÃÒÂÉÕàÔ ÛÇÍÐÙÊ
/ 3 , 3 /3,
±ÒÊ ÄÉÂÊÎÐÆÇËÓÔÄÊÇ Ó ÌÊÓÍÐÔÂÎÊ ÐÃÒÂÉÕàÔ ÓÐÍÞ Ê ÄÐÆÕ
'Y3 ,'P 'Y'P , 3
¯Ç ÄÉÂÊÎÐÆÇËÓÔÄÕàÔ Ó ÐÓÏÐÄÂÏÊáÎÊ
¬ÊÓÍÐÔÏÝÇ
±ÒÊ ÄÉÂÊÎÐÆÇËÓÔÄÊÇ Ó ÄÐÆÐË ÃÐÍÞÚÊÏÓÔÄÐ ÐÃÒÂÉÕÇÔ ÌÊÓ
ÍÐÔÝ
73 , 3 , 73
¯Ç ÄÉÂÊÎÐÆÇËÓÔÄÕàÔ Ó ÌÊÓÍÐÔÂÎÊ
±ÒÊ ÄÉÂÊÎÐÆÇËÓÔÄÊÇ Ó ÐÓÏÐÄÂÏÊáÎÊ ÐÃÒÂÉÕàÔ ÓÐÍÞ Ê ÄÐÆÕ
'3 2E3, 2E '3 , 3
¢ÎÖÐÔÇÒÏÝÇ
¯Ç ÄÉÂÊÎÐÆÇËÓÔÄÕàÔ Ó ÄÐÆÐË
±ÒÊ ÄÉÂÊÎÐÆÇËÓÔÄÊÊ Ó ÌÊÓÍÐÔÂÎÊ ÐÃÒÂÉÕàÔ ÓÐÍÞ Ê ÄÐÆÕ
R3 ,'P R'P , 3
±ÒÊ ÄÉÂÊÎÐÆÇËÓÔÄÊÇ Ó ÐÓÏÐÄÂÏÊáÎÊ ÐÃÒÂÉÕàÔ ÓÐÍÞ
R3 2E3, , 3 2E ?R 3, A
°ÌÊÓÍÇÏÊÇ ÑÒÐÓÔÝ× ÄÇÛÇÓÔÄ
1K 3 1K3
' 3 '3
°ÌÊÓÍÇÏÊÇ ÓÍÐÈÏÝ× ÄÇÛÇÓÔÄ
, 7 3 , 3 73
±ÐÍÕÙÇÏÊÇ ÐÌÓÊÆÐÄ
1.3. Неорганическая химия 109
²ÂÉÍÐÈÇÏÊÇ ÓÐÍÇË
'E'3 'E3 '3
¬ÒÐÎÇ ÌÂÒÃÐÏÂÔÐÄ ÛÇÍÐÙÏÝ× ÎÇÔÂÍÍÐÄ
4F 23 4F3 23 3
%K23 %K 23 3
²ÂÉÍÐÈÇÏÊÇ ÐÓÏÐÄÂÏÊË
'Y 3, 'Y3 , 3
»ÇÍÐÙÊ ÏÇ ÒÂÉÍÂÅÂàÔÓá
¤ÉÂÊÎÐÆÇËÓÔÄÊÇ ÌÊÓÍÐÔ ÐÌÊÓÍÊÔÇÍÇË Ó ÎÇÔÂÍÍÂÎÊ Ê ÏÇ
ÌÐÔÐÒÝÎÊ ÏÇÎÇÔÂÍÍÂÎÊ
'Y , 73 'Y73 73 , 3
R ,23 R 23 23 , 3
1.3.8. Характерные химические свойства оснований
и амфотерных гидроксидов
Основания
Основания z ÓÍÐÈÏÝÇ ÄÇÛÇÓÔÄÂ ÌÐÔÐÒÝÇ ÑÒÊ ÆÊÓÓÐØÊÂ
ØÊÊ Ä ÄÐÆÏÐÎ ÒÂÓÔÄÐÒÇ ÊÉ ÐÔÒÊØÂÔÇÍÞÏÝ× ÊÐÏÐÄ ÐÃÒÂÉÕ
àÔ ÔÐÍÞÌÐ ÅÊÆÒÐÌÓÊÆ ÊÐÏÝ 3,y
²ÂÓÔÄÐÒÊÎÝÇ Ä ÄÐÆÇ z
ÛÇÍÐÙÊ
2E3, /3, E 3,
¯ÇÒÂÓÔÄÐÒÊÎÝÇ Ä ÄÐÆÇ
*I 3, 1K 3,
2E3, z ÅÊÆÒÐÌÓÊÆ ÏÂÔÒÊá
*I 3, z ÅÊÆÒÐÌÓÊÆ ÈÇÍÇÉÂ ---
ÖÐÒÎÕÍÂ ÏÂÉÄÂÏÊÇ
X
X
X
X
ÌÐÏØ
ÌÐÏØ
Раздел 1. Теоретические основы химии110
»ÇÍÐÙÊ
¤ÉÂÊÎÐÆÇËÓÔÄÊÇ Ó ÌÊÓÍÐÔÂÎÊ ÒÇÂÌØÊá ÏÇËÔÒÂÍÊÉÂØÊÊ
2E3, ,'P 2E'P , 3
,y
, , 3
¤ÉÂÊÎÐÆÇËÓÔÄÊÇ Ó ÌÊÓÍÐÔÏÝÎÊ ÐÌÓÊÆÂÎÊ
/3, '3 / '3 , 3
2 2 3
2
OH CO CO H O2
− −
+ = +
¤ÉÂÊÎÐÆÇËÓÔÄÊÇ Ó ÂÎÖÐÔÇÒÏÝÎÊ ÐÌÓÊÆÂÎÊ
2 2 2 2KOH ZnO K ZnO H O
ïëàâëåíèå
+ ========= +
X
¤ÉÂÊÎÐÆÇËÓÔÄÊÇ Ó ÒÂÓÔÄÐÒÂÎÊ ÓÐÍÇË Ó ÐÃÒÂÉÐÄÂÏÊÇÎ ÐÓÂÆÌÂ
E 3, 2E 73 E73 2E3,
Ba SO BaSO2
4
2
4
+ −
+ = ↓
2E3, 'Y73 'Y 3, 2E 73
3,y
'Y 'Y 3,
´ÇÒÎÊÙÇÓÌÐÇ ÒÂÉÍÐÈÇÏÊÇ z ÏÇ ÒÂÉÍÂÅÂàÔÓá
¯ÇÒÂÓÔÄÐÒÊÎÝÇ ÐÓÏÐÄÂÏÊá
¤ÉÂÊÎÐÆÇËÓÔÄÊÇ Ó ÌÊÓÍÐÔÂÎÊ ÒÇÂÌØÊá ÏÇËÔÒÂÍÊÉÂØÊÊ
'Y 3, , 73 'Y73 , 3
'Y 3, , 'Y , 3
¯Ç ÄÉÂÊÎÐÆÇËÓÔÄÕàÔ Ó ÌÊÓÍÐÔÏÝÎÊ ÐÌÓÊÆÂÎÊ
¯Ç ÄÉÂÊÎÐÆÇËÓÔÄÕàÔ Ó ÂÎÖÐÔÇÒÏÝÎÊ ÐÌÓÊÆÂÎÊ
¯Ç ÄÉÂÊÎÐÆÇËÓÔÄÕàÔ Ó ÒÂÓÔÄÐÒÂÎÊ ÓÐÍÇË
´ÇÒÎÊÙÇÓÌÐÇ ÒÂÉÍÐÈÇÏÊÇ z ÐÃÒÂÉÕàÔÓá ÓÐÐÔÄÇÔÓÔÄÕ
àÛÊË ÐÌÓÊÆ Ê ÄÐÆÂ
'Y 3, 'Y3 , 3
·ÊÎÊÙÇÓÌÊÇ ÓÄÐËÓÔÄÂ
X
1.3. Неорганическая химия 111
¯ÇÒÂÓÔÄÐÒÊÎÝÇ ÐÓÏÐÄÂÏÊá
¤ÉÂÊÎÐÆÇËÓÔÄÊÇ Ó ÌÊÓÍÐÔÂÎÊ ÒÇÂÌØÊá ÏÇËÔÒÂÍÊÉÂØÊÊ
'Y 3, , 73 'Y73 , 3
'Y 3, , 'Y , 3
¯Ç ÄÉÂÊÎÐÆÇËÓÔÄÕàÔ Ó ÌÊÓÍÐÔÏÝÎÊ ÐÌÓÊÆÂÎÊ
¯Ç ÄÉÂÊÎÐÆÇËÓÔÄÕàÔ Ó ÂÎÖÐÔÇÒÏÝÎÊ ÐÌÓÊÆÂÎÊ
¯Ç ÄÉÂÊÎÐÆÇËÓÔÄÕàÔ Ó ÒÂÓÔÄÐÒÂÎÊ ÓÐÍÇË
´ÇÒÎÊÙÇÓÌÐÇ ÒÂÉÍÐÈÇÏÊÇ z ÐÃÒÂÉÕàÔÓá ÓÐÐÔÄÇÔÓÔÄÕ
àÛÊË ÐÌÓÊÆ Ê ÄÐÆÂ
'Y 3, 'Y3 , 3
²ÂÓÔÄÐÒÝ ÛÇÍÐÙÇË ÊÎÇàÔ T,  ÊÉÎÇÏáàÔ ÐÌÒÂÓÌÕ ÊÏ
ÆÊÌÂÔÐÒÐÄ
ÖÇÏÐÍÖÔÂÍÇÊÏ ÎÂÍÊÏÐÄÝË
ÍÂÌÎÕÓ ÓÊÏÊË
ÎÇÔÊÍÐÄÝË ÐÒÂÏÈÇÄÝË ÈÇÍÔÝË
ÔÄÇÒÆÝÇ ÌÒÊÓÔÂÍÍÊÙÇÓÌÊÇ ÄÇÛÇÓÔÄÂ
ÏÇÌÐÔÐÒÝÇ ÒÂÓÔÄÐÒáàÔÓá Ä ÄÐÆÇ ÛÇÍÐÙÊ
ÄÐÆÏÝÇ ÒÂÓÔÄÐÒÝ z ÎÝÍÞÏÝÇ ÏÂ ÐÛÕÑÞ ÇÆÌÊÇ ÒÂÉÜÇÆÂ
àÔ ÌÐÈÕ ÔÌÂÏÊ
Амфотерные гидроксиды
±ÒÊ ÆÊÓÐØÊÂØÊÊ Ä ÄÐÆÇ ÐÃÒÂÉÕàÔÓá ÌÂÔÊÐÏÝ ÄÐÆÐÒÐÆÂ ,
Ê ÅÊÆÒÐÌÓÊÆ ÊÐÏÝ 3,y
%P 3, R 3, 'V 3,
R 3,y
R 3, , 3 ?R 3, A y
,
X
¶ÊÉÊÙÇÓÌÊÇ ÓÄÐËÓÔÄÂ
Раздел 1. Теоретические основы химии112
Ó ÌÊÓÍÐÔÂÎÊ
R 3, ,'P R'P , 3
R 3, , R , 3
ÓÐ ÛÇÍÐÙÂÎÊ
Ä ÒÂÓÔÄÐÒÇ
R 3, 2E3, 2E ?R 3, A
R 3, 3,y
?R 3, A y
ÑÒÊ ÓÑÍÂÄÍÇÏÊÊ
R 3, 2E3, 2E R3 , 3
Zn(OH) OH ZnO H O22 2
2
2 2+ = +− −
»ÇÍÐÙÊ
ÎÇÔÂÍÍ ÄÐÆÂ
2E , 3 2E3, ,
E , 3 E 3, ,
ÐÌÓÊÆ ÎÇÔÂÍÍÂ ÄÐÆÂ
0M 3 , 3 0M3,
'E3 , 3 'E 3,
ßÍÇÌÔÒÐÍÊÉ ÄÐÆÏÝ× ÒÂÓÔÄÐÒÐÄ ÓÐÍÇË ÛÇÍÐÙÏÝ× ÎÇÔÂÍÍÐÄ
2 2 22 2NaCl H O Cl H NaOH2
ýë-ç
+ ==== ↑ + ↑ +
¯ÇÒÂÓÔÄÐÒÊÎÝÇ ÐÓÏÐÄÂÏÊá
ÛÇÍÐÙÞ ÒÂÓÔÄÐÒ ÓÐÍÊ
2E3, 'Y73 'Y 3, 2E 73
'Y 3,y
'Y 3,
/3, *I'P *I 3, /'P
*I 3,y
*I 3,
·ÊÎÊÙÇÓÌÊÇ ÓÄÐËÓÔÄÂ
±ÐÍÕÙÇÏÊÇ
1.3. Неорганическая химия 113
1.3.9. Характерные химические свойства кислот
Кислоты z ÓÍÐÈÏÝÇ ÄÇÛÇÓÔÄÂ ÌÐÔÐÒÝÇ ÑÒÊ ÆÊÓGÐØÊÂ
ØÊÊ Ä ÄÐÆÏÐÎ ÒÂÓÔÄÐÒÇ ÊÉ ÑÐÍÐÈÊÔÇÍÞÏÝ× ÊÐÏÐÄ ÐÃÒÂÉÕ
àÔ ÔÐÍÞÌÐ ÊÐÏÝ ÄÐÆÐÒÐÆÂ , ÅÊÆÒÐÌÓÐÏÊá , 3
,* z ÖÔÐÒÐÄÐÆÐÒÐÆÏÂá ÌÊÓÍÐÔÂ
,'P z ×ÍÐÒÐÄÐÆÐÒÐÆÏÂá ÌÊÓÍÐÔÂ
ÓÐÍáÏÂá ÌÊÓÍÐÔÂ
,V z ÃÒÐÎÐÄÐÆÐÒÐÆÏÂá ÌÊÓÍÐÔÂ
,- z ËÐÆÐÄÐÆÐÒÐÆÏÂá ÌÊÓÍÐÔÂ
, 7 z ÓÇÒÐÄÐÆÐÒÐÆÏÂá ÌÊÓÍÐÔÂ
£ÇÓÌÊÓÍÐÒÐÆÏÝÇ
,23 z ÂÉÐÔÏÂá ÌÊÓÍÐÔÂ
, 73 z ÓÇÒÏÂá ÌÊÓÍÐÔÂ
, 73 z ÓÇÒÏÊÓÔÂá ÌÊÓÍÐÔÂ
, 43 z ÖÐÓÖÐÒÏÂá ÌÊÓÍÐÔÂ
, 7M3 z ÌÒÇÎÏÊÇÄÂá ÌÊÓÍÐÔÂ
, '3 z ÕÅÐÍÞÏÂá ÌÊÓÍÐÔÂ
¬ÊÓÍÐÒÐÆÓÐÆÇÒÈÂÛÊÇ
T,
ÒÂÓÔÄÐÒÝ ÊÉÎÇÏáàÔ ÐÌÒÂÓÌÕ ÊÏÆÊÌÂÔÐÒÐÄ
ÍÂÌÎÕÓ ÌÒÂÓÏÝË
ÎÇÔÊÍÐÄÝË ÐÒÂÏÈÇÄÝË ÒÐÉÐÄÝË
ÄÉÂÊÎÐÆÇËÓÔÄÕàÔ Ó ÎÇÔÂÍÍÂÎÊ ÓÔÐáÛÊÎÊ Ä ÒáÆÕ ÏÂÑÒá
ÈÇÏÊá ÆÐ ÄÐÆÐÒÐÆÂ
R ,'P R'P ,
ÌÒÐÎÇ ,23 Ê , 73 ÌÐÏØ
·ÊÎÊÙÇÓÌÊÇ ÓÄÐËÓÔÄÂ
Раздел 1. Теоретические основы химии114
ÄÉÂÊÎÐÆÇËÓÔÄÕàÔ Ó ÐÓÏÐÄÏÝÎÊ Ê ÂÎÖÐÔÇÒÏÝÎÊ ÐÌÓÊÆÂÎÊ
'Y3 ,'P 'Y'P , 3
ÄÉÂÊÎÐÆÇËÓÔÄÕàÔ Ó ÐÓÏÐÄÂÏÊáÎÊ ÒÇÂÌØÊá ÏÇËÔÒÂÍÊÉÂØÊÊ
*I 3, ,'P *I'P , 3
ÄÉÂÊÎÐÆÇËÓÔÄÕàÔ Ó ÓÐÍáÎÊ ÇÓÍÊ ÐÃÒÂÉÕÇÔÓá ÎÂÍÐÒÂÓÔÄÐ
ÒÊÎÂá ÓÐÍÞ ÊÍÊ ÍÇÔÕÙÇÇ ÓÐÇÆÊÏÇÏÊÇ
%K23 ,'P %K'P ,23
2E '3 ,'P 2E'P , 3 '3
ÔÄÇÒÆÝÇ , 43 , 7M3 ÍÊÎÐÏÏÂá ÌÊÓÍÐÔÂ ÊÍÊ ÈÊÆÌÊÇ
, 73 ,23 
ÃÐÍÞÚÊÏÓÔÄÐ ×ÐÒÐÚÐ ÒÂÓÔÄÐÒáÇÔÓá Ä ÄÐÆÇ
ÒÂÓÔÄÐÒÝ ÊÎÇàÔ ÌÊÓÍÝË ÄÌÕÓ
ÒÂÉÜÇÆÂàÔ ÌÐÈÕ ÔÌÂÏÊ ÇÆÌÊÇ
ÑÒáÎÐÇ ÄÉÂÊÎÐÆÇËÓÔÄÊÇ ÄÐÆÐÒÐÆÂ Ó ÏÇÎÇÔÂÍÍÐÎ Ó ÆÂÍÞ
ÏÇËÚÊÎ ÒÂÓÔÄÐÒÇÏÊÇÎ Ä ÄÐÆÇ
, 'P ,'P
ÌÊÓÍÐÔÏÝË ÐÌÓÊÆ , 3
73 , 3 , 73
ÏÇÎÇÔÂÍÍ ÓÊÍÞÏÝË ÐÌÊÓÍÊÔÇÍÞ ÆÍá ÏÇÌÐÔÐÒÝ× ÌÊÓÍÐÔ
4 ,23 , 3 , 43 23
ÓÐÍÞ ÎÇÏÇÇ ÍÇÔÕÙÂá ÌÊÓÍÐÔÂ
2E'P , 73 ,'P 2E,73
2E 7M3 , 73 2E 73 , 7M3
¶ÊÉÊÙÇÓÌÊÇ ÓÄÐËÓÔÄÂ
±ÐÍÕÙÇÏÊÇ
1.3. Неорганическая химия 115
¯ÂÉÄÂÏÊá ÌÊÓÍÐÔ Ê ÐÃÒÂÉÕÇÎÝ× ÊÎÊ ÓÐÍÇË
¬ÊÓÍÐÔ ¯ÂÉÄÂÏÊÇ ÌÊÓÍÐÔÝ ¯ÂÉÄÂÏÊÇ ÓÐÍÊ
¯¢P3 ®ÇÔÂÂÍàÎÊÏÊÇÄÂá ®ÇÔÂÂÍàÎÊÏÂÔ
¯%W° ®ÇÔÂÎÝÚÞáÌÐÄÂá ®ÇÔÂÂÒÓÇÏÂÔ
¯ ¢W °ÒÔÐÎÝÚÞáÌÐÄÂá °ÒÔÐÂÒÓÇÏÂÔ
¯¢W° ®ÇÔÂÎÝÚÞáÌÐÄÊÓÔÂá ®ÇÔÂÂÒÓÇÏÊÔ
¯ ¢W° °ÒÔÐÎÝÚÞáÌÐÄÊÓÔÂá °ÒÔÐÂÒÓÇÏÊÔ
,3 ®ÇÔÂÃÐÒÏÂá ®ÇÔÂÃÐÒÂÔ
¯ ¤° °ÒÔÐÃÐÒÏÂá °ÒÔÐÃÐÒÂÔ
¯ ¤ ° ¹ÇÔÝÒÇ×ÃÐÒÏÂá ´ÇÔÒÂÃÐÒÂÔ
¯¤V £ÒÐÎÐÄÐÆÐÒÐÆ £ÒÐÎÊÆ
¯¤V° £ÒÐÎÏÐÄÂÔÊÓÔÂá ¥ÊÑÐÃÒÐÎÊÆ
¯V° £ÒÐÎÏÐÄÂÔÂá £ÒÐÎÂÔ
,'33, ®ÕÒÂÄÞÊÏÂá ¶ÐÒÎÊÂÔ
,'2 ¸ÊÂÏÐÄÐÆÐÒÐÆ ¸ÊÂÏÊÆ
, '3 µÅÐÍÞÏÂá ¬ÂÒÃÐÏÂÔ
¯ ³ ° »ÂÄÇÍÇÄÂá °ÌÓÂÍÂÔ
, ' 3 µÌÓÕÓÏÂá ¢ØÇÔÂÔ
¯³P ³ÐÍáÏÂá ·ÍÐÒÊÆ
,'P3 ·ÍÐÒÏÐÄÂÔÊÓÔÂá ¥ÊÑÐ×ÍÐÒÊÔ
Раздел 1. Теоретические основы химии116
¬ÊÓÍÐÔ ¯ÂÉÄÂÏÊÇ ÌÊÓÍÐÔÝ ¯ÂÉÄÂÏÊÇ ÓÐÍÊ
¯'P3 ·ÍÐÒÊÓÔÂá ·ÍÐÒÊÔ
¯³P3 ·ÍÐÒÏÐÄÂÔÂá ·ÍÐÒÂÔ
,'P3 ·ÍÐÒÏÂá ±ÇÒ×ÍÐÒÂÔ
¯³V° ®ÇÔÂ×ÒÐÎÊÓÔÂá ®ÇÔÂ×ÒÐÎÊÔ
¯ ³V3 ·ÒÐÎÐÄÂá ·ÒÐÎÂÔ
¯ ³V ° ¦ÄÕ×ÒÐÎÐÄÂá ¦Ê×ÒÐÎÂÔ
,- «ÐÆÐÄÐÆÐÒÐÆ «ÐÆÊÆ
,-3 «ÐÆÏÐÄÂÔÊÓÔÂá ¥ÊÑÐËÐÆÊÆ
¯-3 «ÐÆÏÐÄÂÔÂá «ÐÆÂÔ
,-3 «ÐÆÏÂá ±ÇÒÊÐÆÂÔ
,1R3 ®ÂÒÅÂÏØÐÄÂá ±ÇÒÎÂÏÅÂÏÂÔ
, 1R3 ®ÂÒÅÂÏØÐÄÊÓÔÂá ®ÂÏÅÂÏÂÔ
, 1S3 ®ÐÍÊÃÆÇÏÐÄÂá ®ÐÍÊÃÆÂÔ
,2 ¢ÉÊÆÐÄÐÆÐÒÐÆ
ÂÉÐÔÊÓÔÐÄÐÆÐÒÐÆÏÂá
ÌÊÓÍÐÔÂ
¢ÉÊÆ
,23 ¢ÉÐÔÊÓÔÂá ¯ÊÔÒÊÔ
,23 ¢ÉÐÔÏÂá ¯ÊÔÒÂÔ
,43 ®ÇÔÂÖÐÓÖÐÒÏÂá ®ÇÔÂÖÐÓÖÂÔ
±ÒÐÆÐÍÈÇÏÊÇ ÔÂÃÍÊØÝ
1.3. Неорганическая химия 117
¬ÊÓÍÐÔ ¯ÂÉÄÂÏÊÇ ÌÊÓÍÐÔÝ ¯ÂÉÄÂÏÊÇ ÓÐÍÊ
, 43 °ÒÔÐÖÐÓÖÐÒÏÂá °ÒÔÐÖÐÓÖÂÔ
, 4 3 ¦ÄÕÖÐÓÖÐÒÏÂá
ÑÊÒÐÖÐÓÖÐÒÏÂá
¦ÊÖÐÓÖÂÔ
ÑÊÒÐÖÐÓÖÂÔ
, 43 ¶ÐÓÖÐÒÊÓÔÂá ¶ÐÓÖÊÔ
, 43 ¶ÐÓÖÐÒÏÐÄÂÔÊÓÔÂá ¥ÊÑÐÖÐÓÖÊÔ
, 7 ³ÇÒÐÄÐÆÐÒÐÆ ³ÕÍÞÖÊÆ
,7'2 ²ÐÆÂÏÐÄÐÆÐÒÐÆ ²ÐÆÂÏÊÆ
, 73 ³ÇÒÏÊÓÔÂá ³ÕÍÞÖÊÔ
, 73 ³ÇÒÏÂá ³ÕÍÞÖÂÔ
, 7 3 ´ÊÐÓÇÒÏÂá ´ÊÐÓÕÍÞÖÂÔ
, 7 3 ¦ÄÕÓÇÒÏÂá
ÑÊÒÐÓÇÒÏÂá
¦ÊÓÕÍÞÖÂÔ
ÑÊÒÐÓÕÍÞÖÂÔ
, 7 3 ±ÊÒÐÌÓÐÆÄÕÓÇÒÏÂá
ÏÂÆÓÇÒÏÂá
±ÇÒÐÌÓÐÆÊÓÕÍÞÖÂÔ
ÑÇÒÓÕÍÞÖÂÔ
, 7I ³ÇÍÇÏÐÄÐÆÐÒÐÆ ³ÇÍÇÏÊÆ
¯ 7ǰ ³ÇÍÇÏÊÓÔÂá ³ÇÍÇÏÊÔ
, 7I3 ³ÇÍÇÏÐÄÂá ³ÇÍÇÏÂÔ
, 7M3 ¬ÒÇÎÏÊÇÄÂá ³ÊÍÊÌÂÔ
,:3 ¤ÂÏÂÆÊÇÄÂá ¤ÂÏÂÆÂÔ
, ;3 ¤ÐÍÞÖÒÂÎÐÄÂá ¤ÐÍÞÖÒÂÎÂÔ
°ÌÐÏÙÂÏÊÇ ÔÂÃÍÊØÝ
Раздел 1. Теоретические основы химии118
1.3.10. Характерные химические свойства солей:
средних, кислых, основных; комплексных (на примере
соединений алюминия и цинка)
Соли
Соли z ßÍÇÌÔÒÐÍÊÔÝ ÌÐÔÐÒÝÇ Ä ÄÐÆÏÝ× ÒÂÓÔÄÐÒÂ× ÆÊÓ
ÓÐØÊÊÒÕàÔ ÏÂ ÌÂÔÊÐÏÝ ÎÇÔÂÍÍÐÄ ÊÍÊ ÂÎÎÐÏÊË ÌÂÔÊÐÏÝ
Ê ÂÏÊÐÏÝ ÌÊÓÍÐÔÏÝ× ÐÓÔÂÔÌÐÄ Â ÊÏÐÅÆÂ ÇÛÇ Ê ÊÐÏÝ ÄÐÆÐ
ÒÐÆÂ , Ê ÅÊÆÒÐÌÓÊÆ ÊÐÏÝ 3,y
³ÒÇÆÏÊÇ
²ÇÉÕÍÞÔÂÔ ÑÐÍÏÐÅÐ ÉÂÎÇÛÇÏÊá ÂÔÐÎÐÄ ÄÐÆÐÒÐÆÂ ÌÊÓÍÐ
ÔÝ ÂÔÐÎÂÎÊ ÎÇÔÂÍÍÂ ÊÍÊ ÅÒÕÑÑÝ 3, ÐÓÏÐÄÂÏÊá ÌÊÓÍÐÔ
ÏÝÎ ÐÓÔÂÔÌÐÎ
Na SO Na SO2 4 → ++ −
2 4
2
Ba(NO ) Ba NO3 2
2
32→ ++ −
¬ÊÓÍÝÇ
²ÇÉÕÍÞÔÂÔ ÏÇÑÐÍÏÐÅÐ ÉÂÎÇÛÇÏÊá ÂÔÐÎÐÄ ÄÐÆÐÒÐÆÂ ÌÊÓÍÐ
ÔÝ ÂÔÐÎÂÎÊ ÎÇÔÂÍÍÂ
NaHCO Na HCO Na H +CO+
3 3 3
2
→ + ++ − + −
°ÓÏÐÄÏÝÇ
²ÇÉÕÍÞÔÂÔ ÏÇÑÐÍÏÐÅÐ ÉÂÎÇÛÇÏÊá ÅÊÆÒÐÌÓÐÅÒÕÑÑ ÐÓÏÐÄÂ
ÏÊá ÌÊÓÍÐÔÏÝÎÊ ÐÓÔÂÔÌÂÎÊ
1K 3, 'P 1K 3, 'Py
1K 3,y
'Py
¦ÄÐËÏÝÇ
³ÐÓÔÐáÔ ÊÉ ÊÐÏÐÄ ÆÄÕ× ÎÇÔÂÍÍÐÄ Ê ÐÆÏÐÅÐ ÌÊÓÍÐÔÏÐÅÐ
ÐÓÔÂÔÌÂ
KAl(SO ) K Al SO4 2
3
4
2
2→ + ++ + −
³ÎÇÚÂÏÏÝÇ
³ÐÓÔÐáÔ ÊÉ ÊÐÏÐÄ ÐÆÏÐÅÐ ÎÇÔÂÍÍÂ Ê ÆÄÕ× ÌÊÓÍÐÔÏÝ×
ÐÓÔÂÔÌÐÄ
Ca (PO ) F Ca PO F5 4 3 → + ++ − −
5 32
4
3
¬ÍÂÓÓÊÖÊÌÂØÊá ÓÐÍÇË
1.3. Неорганическая химия 119
¬ÐÎÑÍÇÌÓÏÝÇ
¤ ÓÐÓÔÂÄ Ä×ÐÆáÔ ÓÍÐÈÏÝÇ ÌÐÎÑÍÇÌÓÏÝÇ ÊÐÏÝ
/ ?*I '2 A / ?*I '2 A y
2E 73 z ÓÕÍÞÖÂÔ ÏÂÔÒÊá
E 23 z ÏÊÔÒÂÔ ÃÂÒÊá
/ 43 z ÖÐÓÖÂÔ ÌÂÍÊá
%P'P z ×ÍÐÒÊÆ ÂÍàÎÊÏÊá
*IV z ÃÒÐÎÊÆ ÈÇÍÇÉÂ ”” 
'Y7 z ÓÕÍÞÖÊÆ ÎÇÆÊ ”” 
2E,'3 z ÅÊÆÒÐÌÂÒÃÐÏÂÔ ÏÂÔÒÊá
2, , 43 z ÆÊÅÊÆÒÐÖÐÓÖÂÔ ÂÎÎÐÏÊá
1K3,'P z ÐÓÏÐÄÏÝË ×ÍÐÒÊÆ ÎÂÅÏÊá
/%P 73 z ÓÕÍÞÖÂÔ ÂÍàÎÊÏÊá ÌÂÍÊá
/ ?*I '2 A z ÅÇÌÓÂØÊÂÏÐÖÇÒÒÂÔ ”” ÌÂÍÊá
2E ?*I '2 A z ÅÇÌÓÂØÊÂÏÐÖÇÒÒÂÔ ”-” ÏÂÔÒÊá
2E?%P 3, A z ÔÇÔÒÂÅÊÆÒÐÌÓÐÂÍàÎÊÏÂÔ ÏÂÔÒÊá
ÄÉÂÊÎÐÆÇËÓÔÄÊÇ Ó ÎÇÔÂÍÍÂÎÊ
ÓÎÐÔÒÊ ÒáÆ ÓÔÂÏÆÂÒÔÏÝ× ßÍÇÌÔÒÐÆÏÝ× ÑÐÔÇÏØÊÂÍÐÄ z
ÄÝÔÇÓÏáÇÔ ÔÐÔ ÌÐÔÐÒÝË ÓÔÐÊÔ ÍÇÄÇÇ
R ,K 23 R 23 ,K
ÄÉÂÊÎÐÆÇËÓÔÄÊÇ Ó ÛÇÍÐÙÂÎÊ
ÊÐÏÏÝÇ
ÒÇÂÌØÊÊ ÐÆÊÏ
ÊÉ ÑÒÐÆÕÌÔÐÄ
ÆÐÍÈÇÏ ÃÝÔÞ
ÕÆÂÍÇÏ
*I'P /3, *I 3, /'P
ÄÉÂÊÎÐÆÇËÓÔÄÊÇ Ó ÌÊÓÍÐÔÂÎÊ
/ '3 ,23 /23 , 3 '3
ÄÉÂÊÎÐÆÇËÓÔÄÊÇ ÒÂÓÔÄÐÒÐÄ ÓÐÍÇË
'E'P 2E '3 'E'3 2E'P
ÏÇÌÐÔÐÒÝÇ ÒÂÓÑÂÆÂàÔÓá ÑÒÊ ÑÒÐÌÂÍÊÄÂÏÊÊ
ÌÂÒÃÐÏÂÔÝ ÌÒÐÎÇ ÌÂÒÃÐÏÂÔÐÄ ÛÇÍÐÙÏÝ× ÎÇÔÂÍÍÐÄ
'E'3 'E3 '3
¯ÐÎÇÏÌÍÂÔÕÒÂ
·ÊÎÊÙÇÓÌÊÇ ÓÄÐËÓÔÄ ÓÒÇÆÏÊ× ÓÐÍÇË
Раздел 1. Теоретические основы химии120
ÏÊÔÒÂÔÝ Ä ÉÂÄÊÓÊÎÐÓÔÊ ÐÔ ÑÐÍÐÈÇÏÊá ÎÇÔÂÍÍÂ Ä ÒáÆÕ
ÓÔÂÏÆÂÒÔÏÝ× ßÍÇÌÔÒÐÆÏÝ× ÑÐÔÇÏØÊÂÍÐÄ
/23 /23 3
4F 23 4F3 23 3
%K23 %K 23 3
ÌÊÓÍÝÇ ÓÐÍÊ
2, ,'3 X'3 2, , 3
ÐÓÏÐÄÏÝÇ ÓÐÍÊ
'Y3, '3 X 'Y3 '3 , 3
ÌÊÓÍÝÇ Ê ÐÓÏÐÄÏÝÇ ÓÐÍÊ ÐÃÍÂÆÂàÔ ÄÓÇÎÊ ÐÃÛÊÎÊ ×ÊÎÊ
ÙÇÓÌÊÎÊ ÓÄÐËÓÔÄÂÎÊ ÓÐÍÇË
ÌÊÓÍÝÇ ÓÐÍÊ ÒÂÓÔÄÐÒáàÔÓá ÍÕÙÚÇ Â ÐÓÏÐÄÏÝÇ z ×ÕÈÇ
ÓÐÐÔÄÇÔÓÔÄÕàÛÊ× ÓÒÇÆÏÊ× ÓÐÍÇË
ÔÄÇÒÆÝÇ ÌÒÊÓÔÂÍÍÊÙÇÓÌÊÇ ÄÇÛÇÓÔÄÂ
ÊÎÇàÔ ÄÝÓÐÌÊÇ XÑÍ
Ê XÌÊÑ

ÑÐ ÒÂÓÔÄÐÒÊÎÐÓÔÊ Ä ÄÐÆÇ
ÒÂÓÔÄÐÒÊÎÝÇ z 2E'P /23 
ÎÂÍÐÒÂÓÔÄÐÒÊÎÝÇ z 4F'P 'E73 
ÑÒÂÌÔÊÙÇÓÌÊ ÏÇÒÂÓÔÄÐÒÊÎÝÇ z E73 4F7
³ÒÇÆÏÊÇ ÓÐÍÊ
ÊÉ ÎÇÔÂÍÍÐÄ
ÎÇÔÂÍÍ Ó ÏÇÎÇÔÂÍÍÐÎ
1K 'P 1K'P
ÎÇÔÂÍÍ Ó ÌÊÓÍÐÔÐË
R , 73 R73 ,
ÎÇÔÂÍÍ Ó ÓÐÍÞà
'Y ,K'P 'Y'P ,K
¶ÊÉÊÙÇÓÌÊÇ ÓÄÐËÓÔÄÂ
±ÐÍÕÙÇÏÊÇ
1.3. Неорганическая химия 121
ÊÉ ÐÌÓÊÆÐÄ
ÐÓÏÐÄÏÝÇ ÐÌÓÊÆÝ Ó ÌÊÓÍÐÔÂÎÊ
'E3 ,'P 'E'P , 3
ÌÊÓÍÐÔÏÝÇ ÐÌÓÊÆÝ Ó ÛÇÍÐÙÂÎÊ
'3 'E 3, 'E'3 , 3
ÌÊÓÍÐÔÏÝÇ ÐÌÓÊÆÝ Ó ÐÓÏÐÄÏÝÎÊ
'E3 '3 'E'3
ÒÇÂÌØÊá ÏÇËÔÒÂÍÊÉÂØÊÊ z ÌÊÓÍÐÔÂ Ó ÐÓÏÐÄÂÏÊÇÎ
, 73 2E3, 2E 73 , 3
ÊÉ ÓÐÍÇË
ÓÐÍÊ Ó ÓÐÍáÎÊ
%K23 2E'P %K'P 2E23
ÓÐÍÊ ÓÐ ÛÇÍÐÙÂÎÊ
'Y73 2E3, 'Y 3, 2E 73
ÓÐÍÊ Ó ÌÊÓÍÐÔÂÎÊ
2E '3 ,'P 2E'P , 3 '3
¬ÊÓÍÝÇ ÓÐÍÊ
ÑÐÍÕÙÂàÔ ÔÂÌÊÎ ÈÇ ÓÑÐÓÐÃÐÎ ÌÂÌ Ê ÓÒÇÆÏÊÇ ÏÐ ÑÒÊ ÆÒÕÅÊ×
ÎÐÍáÒÏÝ× ÓÐÐÔÏÐÚÇÏÊá× ÒÇÂÅÇÏÔÐÄ
2E3, , 73 2E 73 , 3
2E3, '3 2E '3 , 3
z ÓÒÇÆÏáá
2E3, , 73 2E,73 , 3
2E3, '3 2E,'3
z ÌÊÓÍÂá
Раздел 1. Теоретические основы химии122
°ÓÏÐÄÏÝÇ ÓÐÍÊ
ÓÒÇÆÏÊ× ÓÐÍÇË ÓÐ ÛÇÍÐÙÂÎÊ
'Y73 2E3, 'Y3, 73 2E 73
¬ ÒÂÓÔÄÐÒÕ ÓÐÍÊ ÑÒÊÍÊÄÂàÔ ÒÂÓÔÄÐÒ ÛÇÍÐÙÊ Â ÏÇ ÏÂÐÃÐÒÐÔ
ÑÒÊ ÄÉÂÊÎÐÆÇËÓÔÄÊÊ ÓÒÇÆÏÊ× ÓÐÍÇË ÐÆÏ ÊÉ ÌÐÔÐÒÝ× ÐÃ
ÒÂÉÐÄÂÏÂ ÓÊÍÞÏÝÎ ÐÓÏÐÄÂÏÊÇÎ Ê ÓÍÂÃÐË ÌÊÓÍÐÔÐË Â ÆÒÕ
ÅÂá z ÓÍÂÃÝÎ ÐÓÏÐÄÂÏÊÇÎ Ê ÓÊÍÞÏÐË ÌÊÓÍÐÔÐË
2E '3 'Y'P , 3 'Y3, '3 '3 2E'P
,
,y
ÐÓÏÐÄÏÂá
ÓÐÍÞ
,
,y
ÓÒÇÆÏáá
ÓÐÍÞ
ÌÊÓÍÂá
ÓÐÍÞ
'Y3, 73 , 73 'Y73 , 3
'Y73 2E3, 'Y3, 73 2E 73
2E 73 , 73 2E,73
2E,73 2E3, 2E 73 , 3
°ÃÛÂá Ó×ÇΠÄÉÂÊÎÐÑÒÇÄÒÂÛÇÏÊË ÓÐÍÇË
1.3. Неорганическая химия 123
Комплексные соединения
Комплексные соединения ÓÐÆÇÒÈÂÔ ÓÍÐÈÏÝÇ ÌÐÎÑÍÇÌÓ
ÏÝÇ ÊÐÏÝ ÓÑÐÓÐÃÏÝÇ Ì ÓÂÎÐÓÔÐáÔÇÍÞÏÐÎÕ ÓÕÛÇÓÔÄÐÄÂ
ÏÊà ÑÒÊ ÒÂÓÔÄÐÒÇÏÊÊ ÊÍÊ ÒÂÓÑÍÂÄÍÇÏÊÊ ÌÐÎÑÍÇÌÓÂ
±Ð ÉÏÂÌÕ ßÍÇÌÔÒÊÙÇÓÌÐÅÐ ÉÂÒáÆÂ ÌÐÎÑÍÇÌÓÏÐÅÐ ÊÐÏÂ
ÌÂÔÊÐÏÏÝÇ ?'Y 2, A 73
ÂÏÊÐÏÏÝÇ / ?4X'P A y
ÌÂÔÊÐÏÏÐ ÂÏÊÐÏÏÝÇ ?'S 2, A ?*I '2 A y
ÏÇËÔÒÂÍÞÏÝÇ ?2M '3 A
±Ð ÑÒÊÒÐÆÇ ÍÊÅÂÏÆÐÄ
ÅÊÆÒÐÌÓÐÌÐÎÑÍÇÌÓÝ 2E ?%P 3, A
ÂÌÄÂÌÐÎÑÍÇÌÓÝ ?'V , 3 A'P
ÂØÊÆÐÌÐÎÑÍÇÌÓÝ / ?*I '2 A
ÂÎÊÏÐÌÊÓÍÐÔÝ ?%K 2, A'P
ÓÎÇÚÂÏÏÝÇ ÌÐÎÑÍÇÌÓÝ 2E?%P 3, , 3 A
ÌÐÎÑÍÇÌÓÐÐÃÒÂÉÐÄÂÔÇÍÞ
ØÇÏÔÒÂÍÞÏÝË ÂÔÐÎ ÊÍÊ ÊÐÏ
ÌÐÐÒÆÊÏÂØÊÐÏÏÐÇ
ÙÊÓÍÐÄÏÇÚÏáá
ÓÖÇÒÂ ÄÏÕÔÒÇÏÏáá
ÓÖÇÒÂ
2E ?R 3, A
ÍÊÅÂÏÆÝ
³ÔÒÐÇÏÊÇ
³ÕÛÇÓÔÄÕàÔ ÌÐÎÑÍÇÌÓÝ ÃÇÉ ÄÏÇÚÏÇË ÓÖÇÒÝ ?2M '3 A ÊÍÊ
ÌÐÎÑÍÇÌÓÝ Ä ÌÐÔÐÒÝ× Ê ÄÏÇÚÏáá Ê ÄÏÕÔÒÇÏÏáá ÓÖÇÒÝ
ÑÒÇÆÓÔÂÄÍÇÏÝ ÌÐÎÑÍÇÌÓÏÝÎÊ ÊÐÏÂÎÊ ?'S 2, A?*I '2 A
¬ÍÂÓÓÊÖÊÌÂØÊá
Раздел 1. Теоретические основы химии124
Таблица растворимоти кислот, основ и солей в воде¢ÏÊÐÏÝ
¬ÂÔÊÐÏÝ
,
/
2E
2, E 'E 1K %P 'V *I *I
°,y
4 z 4 1 1 , , , ,
*y
4 4 4 1 , , 1 , , ,
'Py
4 4 4 4 4 4 4 4 4 4
Vy
4 4 4 4 4 4 4 4 4 4
-y
4 4 4 4 4 4 4 4 4 4
7 y
4 4 4 4 1 4 z z , z
73 y
4 4 4 , , , z z , z
73 y
4 4 4 , 1 4 4 4 4 4
'V3 y
4 4 4 , 1 4 4 , z 4
43 y
4 4 4 , , , , , , ,
'3 y
4 4 4 , , , z z , ,
7M3 y
, 4 z , , , , , , ,
23y
4 4 4 4 4 4 4 4 4 4
23y
4 4 4 4 4 4 z z 4 z
', '33y
4 4 4 4 4 4 1 4 4 4
² z ÒÂÓÔÄÐÒáÇÔÓá Ä ÄÐÆÇ
® z ÎÂÍÐ ÒÂÓÔÄÐÒáÇÔÓá Ä ÄÐÆÇ
1.3. Неорганическая химия 125
¯ z ÏÇ ÒÂÓÔÄÐÒáÇÔÓá Ä ÄÐÆÇ
ÑÒÐÙÇÒÌ z ÏÇ ÓÕÛÇÓÔÄÕÇÔ ÊÍÊ ÒÂÓÑÂÆÂÇÔÓá Ä ÄÐÆÏÐË ÓÒÇÆÇ
¬ÂÔÊÐÏÝ
¢ÏÊÐÏÝ
'H
2M
'S
1R R %K ,K ,K 'Y 4F 7R
, , , , z z z , , , °,y
4 4 1 1 4 4 z , , 4 *y
4 4 4 4 , , 1 4 1 4 'Py
4 4 4 4 , , 1 4 1 4 Vy
4 4 4 4 , , , 4 , 4 -y
, , , , , , , , , , 7 y
, , , , , z , , , z 73 y
4 4 4 4 1 1 4 4 , 4 73 y
, , 4 4 , , , 4 , , 'V3 y
, , , , , , , , , , 43 y
, , , , , , , , , z '3 y
, , , , , z z , , z 7M3 y
4 4 4 4 4 4 4 4 4 4 23y
4 4 4 4 1 1 4 4 4 z 23y
4 4 4 4 4 1 4 4 4 4 ', '33y
Раздел 1. Теоретические основы химии126
µÌÂÉÝÄÂàÔÓá
ÂÏÊÐÏ z Ä ÊÎÇÏÊÔÇÍÞÏÐÎ ÑÂÆÇÈÇ
ÌÂÔÊÐÏ z Ä ÒÐÆÊÔÇÍÞÏÐÎ ÑÂÆÇÈÇ
¯ÂÑÒÊÎÇÒ
ÌÂÔÊÐÏÏÝË ÌÐÎÑÍÇÌÓ ?'Y 2, A73 z ÓÕÍÞÖÂÔ ÔÇÔÒÂ
ÂÎÎÊÏÌÕÑÒÕÎÂ -- 
ÂÏÊÐÏÏÝË ÌÐÎÑÍÇÌÓ / ?4X'P A z ÔÇÔÒÂ×ÍÐÒÐÑÍÂÔÊÏÂÔ --
ÌÂÍÊá
ÏÇËÔÒÂÍÞÏÝË ÌÐÎÑÍÇÌÓ ?2M'3 A z ÔÇÔÒÂÌÂÒÃÐÏÊÍÏÊÌÇÍÞ
´ÂÌÊÎ ÐÃÒÂÉÐÎ ÏÕÈÏÐ ÉÏÂÔÞ
ÑÐÓÍÇÆÐÄÂÔÇÍÞÏÐÓÔÞ ÏÂÉÝÄÂÏÊá
ÏÂÉÄÂÏÊá ÅÒÇÙÇÓÌÊ× ÙÊÓÍÊÔÇÍÞÏÝ× ÆÍá ÕÌÂÉÂÏÊá ÌÐÍÊ
ÙÇÓÔÄÂ ÍÊÅÂÏÆÐÄ
z ÆÊ
z ÔÒÊ
z ÔÇÔÒÂ
z ÑÇÏÔÂ
z ÅÇÌÓÂ
z ÅÇÑÔÂ
z ÐÌÔÂ
z ÏÐÏÂ
z ÆÇÌÂ
ÏÂÉÄÂÏÊá ÍÊÅÂÏÆÐÄ
Ì ÏÂÉÄÂÏÊáÎ ÂÏÊÐÏÏÝ× ÍÊÅÂÏÆÐÄ ÆÐÃÂÄÍáÇÔÓá ÅÍÂÓÏÂá Ð
'Py
z ×ÒÐÍÐ Vy
z ÃÒÐÎÐ
3 z ÐÌÓÐ '2y
z ØÊÂÏÐ
SO4
2−
z ÓÕÍÞÖÂÔÐ NO3
−
z ÏÊÔÒÂÔÐ
3,y
z ÅÊÆÒÐÌÓÐ ', '33y
z ÂØÇÔÂÔÐ
ÏÂÉÄÂÏÊá ÏÇËÔÒÂÍÞÏÝ× ÍÊÅÂÏÆÐÄ ÏÇ ÊÉÎÇÏáàÔÓá
2, z ÂÎÎÊÏ , 3 z ÂÌÄÂ
' , z ÃÇÏÉÐÍ 23 z ÏÊÔÒÐÉÊÍ
2 , z ÅÊÆÒÂÉÊÏ '3 z ÌÂÒÃÐÏÊÍ
3 z ÆÊÌÊÓÍÐÒÐÆ
ÏÂÉÄÂÏÊÇ ÌÂÔÊÐÏÂ ÌÐÎÑÍÇÌÓÐÐÃÒÂÉÐÄÂÔÇÍá
ÌÂÔÊÐÏÏÝË ÌÐÎÑÍÇÌÓ z Ä ÒÐÆÊÔÇÍÞÏÐÎ ÑÂÆÇÈÇ ³ °
ÂÏÊÐÏÏÝË ÌÐÎÑÍÇÌÓ z Ä ÊÎÇÏÊÔÇÍÞÏÐÎ ÑÂÆÇÈÇ
ÓÕÖÖÊÌÓ ÂÔ ³ ° 
ÓÕÖÖÊÌÓ ÕÎ ÓÕÖÖÊÌÓ ÂÔ
ÇÓÍÊ ÊÓÑÐÍÞÉÕÇÔÓá ÍÂÔÊÏÓÌÐÇ ÏÂÉÄÂÏÊÇ
ÏÇËÔÒÂÍÞÏÝË ÌÐÎÑÍÇÌÓ z ÃÇÉ ÊÉÎÇÏÇÏÊË
¯ÐÎÇÏÌÍÂÔÕÒÂ
1.3. Неорганическая химия 127
ÆÊÓÓÐØÊÂØÊá
ÑÇÒÄÊÙÏÂá z ÑÐ ÔÊÑÕ ÓÊÍÞÏÝ× ßÍÇÌÔÒÐÍÊÔÐÄ
2E?%P 3, A 2E ?%P 3, Ay
[ ( ) ] [ ( ) ]Cu NH SO Cu NH SO3 4 4 3 4
2
4
2
→ ++ −
ÄÔÐÒÊÙÏÂá ÆÊÓÓÐØÊÂØÊá ÌÐÎÑÍÇÌÓÏÐÅÐ ÊÐÏÂ z ÑÐ ÔÊÑÕ
ÓÍÂÃÝ× ßÍÇÌÔÒÐÍÊÔÐÄ ÌÒÐÎÇ ÏÇËÔÒÂÍÞÏÝ× ÌÐÎÑÍÇÌÓÐÄ
?%P 3, Ay
%P 3,y
ÔÇÒÎÊÙÇÓÌÐÇ ÒÂÉÍÐÈÇÏÊÇ
2E ?R 3, A 2E R3 , 3
ÒÇÂÌØÊÊ Ä ÌÐÔÐÒÝ× ÐÃÒÂÉÕàÔÓá ÃÐÍÇÇ ÕÓÔÐËÙÊÄÝÇ ÌÐÎ
ÑÍÇÌÓÝ
2E ?R 3, A 'Y73 2E 73 'Y?R 3, A
ÒÇÂÌØÊÊ Ó ÌÊÓÍÐÔÂÎÊ
2E ?R 3, A ,'P 2E'P R 3, , 3 z
Ä ÏÇÃÐÍÞÚÐÎ ÌÐÍÊÙÇÓÔÄÇ ÌÊÓÍÐÔÝ
2E ?R 3, A ,'P 2E'P R'P , 3 z
Ä ÊÉÃÝÔÌÇ ÌÊÓÍÐÔÝ
ÒÇÂÌØÊÊ ÒÂÉÒÕÚÇÏÊá ÌÐÎÑÍÇÌÓÂ ÑÒÊ ÄÄÇÆÇÏÊÊ Ä ÒÂÓÔÄÐÒ
ÊÐÏÐÄ Ó ÌÐÔÐÒÝÎÊ ÊÐÏ ÌÐÎÑÍÇÌÓÐÐÃÒÂÉÐÄÂÔÇÍÞ ÐÃÒÂÉÕÇÔ
ÔÒÕÆÏÐÒÂÓÔÄÐÒÊÎÐÇ ÓÐÇÆÊÏÇÏÊÇ
2E ?R 3, A 2E 7 ! R7 2E3,
ÔÄÇÒÆÝÇ ÄÇÛÇÓÔÄÂ
ÃÐÍÞÚÊÏÓÔÄÐ ÒÂÓÔÄÐÒáÇÔÓá Ä ÄÐÆÇ
·ÊÎÊÙÇÓÌÊÇ ÓÄÐËÓÔÄÂ
¶ÊÉÊÙÇÓÌÊÇ ÓÄÐËÓÔÄÂ
Раздел 1. Теоретические основы химии128
1.4. Органическая химия
1.4.1. Теория строения органических соединений.
Изомерия — структурная и пространственная.
Гомологи и гомологический ряд
Теория химического строения органических соединений
А. М. Бутлерова
¢ÔÐÎÝ Ä ÎÐÍÇÌÕÍÂ× ÓÐÇÆÊÏÇÏÝ ÎÇÈÆÕ ÓÐÃÐË Ä ÐÑÒÇ
ÆÇÍÇÏÏÐÎ ÑÐÒáÆÌÇ Ä ÓÐÐÔÄÇÔÓÔÄÊÊ Ó Ê× ÄÂÍÇÏÔÏÐÓÔÞà
±ÐÓÍÇÆÐÄÂÔÇÍÞÏÐÓÔÞ ÓÐÇÆÊÏÇÏÊá ÂÔÐÎÐÄ Ä ÎÐÍÇÌÕÍÇ z
×ÊÎÊÙÇÓÌÐÇ ÓÔÒÐÇÏÊÇ
©ÏÂá ÓÄÐËÓÔÄ ÐÒÅÂÏÊÙÇÓÌÊ× ÄÇÛÇÓÔÄ ÎÐÈÏÐ ÕÓÔÂÏÐ
ÄÊÔÞ Ê× ×ÊÎÊÙÇÓÌÐÇ ÓÔÒÐÇÏÊÇ Ê ÏÂÑÒÐÔÊÄ ÉÏÂá ÓÔÒÐ
ÇÏÊÇ ÄÇÛÇÓÔÄ ÎÐÈÏÐ ÆÇÍÂÔÞ ÄÝÄÐÆÝ Ð ÇÅÐ ÓÄÐËÓÔÄÂ×
¢ÔÐÎÝ ÊÍÊ ÅÒÕÑÑÝ ÂÔÐÎÐÄ Ä ÎÐÍÇÌÕÍÂ× ÄÉÂÊÎÏÐ ÄÍÊáàÔ
ÆÒÕÅ ÏÂ ÆÒÕÅÂ ÏÇÑÐÓÒÇÆÓÔÄÇÏÏÐ ÊÍÊ ÙÇÒÇÉ ÆÒÕÅÊÇ ÂÔÐÎÝ
³ÄÐËÓÔÄ ÄÇÛÇÓÔÄ ÉÂÄÊÓáÔ ÐÔ ÌÐÍÊÙÇÓÔÄÇÏÏÐÅÐ Ê ÌÂÙÇ
ÓÔÄÇÏÏÐÅÐ ÓÐÓÔÂÄ  ÔÂÌÈÇ ÐÔ ×ÊÎÊÙÇÓÌÐÅÐ ÓÔÒÐÇÏÊá
ÎÐÍÇÌÕÍÝ
²áÆ ÓÐÇÆÊÏÇÏÊË ÑÒÇÆÓÔÂÄÊÔÇÍÊ ÌÐÔÐÒÐÅÐ ÃÍÊÉÌÊ ÑÐ
×ÊÎÊÙÇÓÌÊÎ ÓÄÐËÓÔÄÂÎ ×ÂÒÂÌÔÇÒÊÉÕàÔÓá ÉÂÌÐÏÐÎÇÒ
ÏÝÎ ÊÉÎÇÏÇÏÊÇÎ ÖÊÉÊÙÇÓÌÊ× ÓÄÐËÓÔÄ ÊÎÇàÔ ÐÆÏÐ
ÔÊÑÏÕà ÓÔÒÕÌÔÕÒÕ Ê ÐÔÍÊÙÂàÔÓá ÆÒÕÅ ÐÔ ÆÒÕÅÂ ÐÆÏÐË
ÊÍÊ ÏÇÓÌÐÍÞÌÊÎÊ y', y ÅÒÕÑÑÂÎÊ
¥ÐÎÐÍÐÅÊÙÇÓÌÊË ÒáÆ
¥ÒÕÑÑÂ ÂÔÐÎÐÄ y', y ÏÂ ÌÐÔÐÒÕà ÐÔÍÊÙÂÇÔÓá ÐÔ ÑÒÇ
ÆÝÆÕÛÇÅÐ ÌÂÈÆÐÇ ÑÐÓÍÇÆÕàÛÇÇ ÓÐÇÆÊÏÇÏÊÇ Ä ÅÐÎÐÍÐ
ÅÊÙÇÓÌÐÎ ÒáÆÕ
¥ÐÎÐÍÐÅÊÙÇÓÌÐÇ ÐÔÍÊÙÊÇ
°ÓÏÐÄÏÝÇ ÑÐÏáÔÊá
1.4. Органическая химия 129
ÊÍÊ ', y', y3,
°ÔÆÇÍÞÏÝÇ ÙÍÇÏÝ ÅÐÎÐÍÐ
ÅÊÙÇÓÌÐÅÐ ÒáÆÂ
¥ÐÎÐÍÐÅÊ
ÁÄÍÇÏÊÇ ÓÕÛÇÓÔÄÐÄÂÏÊá ÄÇ
ÛÇÓÔÄ z ÅÐÎÐÍÐÅÐÄ
¥ÐÎÐÍÐÅÊá
¤ÇÛÇÓÔÄÂ ÐÆÊÏÂÌÐÄÝÇ ÑÐ ÌÂÙÇÓÔÄÇÏÏÐÎÕ Ê ÌÐÍÊÙÇ
ÓÔÄÇÏÏÐÎÕ ÓÐÓÔÂÄÕ ÏÐ ÒÂÉÏÝÇ ÑÐ ÓÔÒÐÇÏÊà Ê ÑÐßÔÐÎÕ
ÊÎÇàÛÊÇ ÒÂÉÏÝÇ ×ÊÎÊÙÇÓÌÊÇ Ê ÖÊÉÊÙÇÓÌÊÇ ÓÄÐËÓÔÄÂ
ªÉÐÎÇÒÝ
ÁÄÍÇÏÊÇ ÓÕÛÇÓÔÄÐÄÂÏÊá ÄÇ
ÛÇÓÔÄ z ÊÉÐÎÇÒÐÄ
ªÉÐÎÇÒÊá
°ÔÐÃÒÂÈÂÇÔ ÌÂÙÇÓÔÄÇÏÏÝË Ê ÌÐÍÊÙÇÓÔÄÇÏÏÝË ÓÐÓÔÂÄ
ÄÇÛÇÓÔÄÂ ' , 3
¶ÐÒÎÕÍÂ ÐÃÛÂá
°ÔÐÃÒÂÈÂÇÔ ÑÐÓÍÇÆÐÄÂ
ÔÇÍÞÏÐÓÔÞ ÓÐÇÆÊÏÇÏÊá
ÂÔÐÎÐÄ Ä ÎÐÍÇÌÕÍÇ
¶ÐÒÎÕÍÂ ÓÔÒÕÌÔÕÒÏÂá
¶ÐÒÎÕÍÂ Ä ÌÐÔÐÒÐË ÌÐ
ÄÂÍÇÏÔÏÕà ÓÄáÉÞ ÕÓÍÐÄ
ÏÐ ÐÃÐÉÏÂÙÂàÔ ÆÄÕÎá ÔÐÙ
ÌÂÎÊ
¶ÐÒÎÕÍ ßÍÇÌÔÒÐÏÏÂá
Раздел 1. Теоретические основы химии130
Виды изомерии
¤ÇÛÇÓÔÄ ÒÂÉÍÊÙÂàÔÓá ÑÐ
ÒáÆÌÐÎ ÓÄáÉÊ ÂÔÐÎÐÄ Ä ÎÐ
ÍÇÌÕÍÂ×
- ³ÔÒÕÌÔÕÒÏÂá
ÊÉÐÎÇÒÊá
', y ', y ', y 'P
×ÍÐÒÑÒÐÑÂÏ
³P
', y ', y ',
×ÍÐÒÑÒÐÑÂÏ
ªÉÐÎÇÒÊá ÑÐÍÐÈÇÏÊá ÉÂÎÇÓÔÊÔÇÍÇË
', y ', y ', y 3,
ÑÒÐÑÂÏÐÍ
3,
', y ', y ',
ÑÒÐÑÂÏÐÍ
ªÉÐÎÇÒÊá ÑÐÍÐÈÇÏÊá ÖÕÏÌØÊÐÏÂÍÞÏÝ× ÅÒÕÑÑ
', y ', y ', y ', y ',
ÑÇÏÔÂÏ
',
', y ', y ', y ',
ÎÇÔÊÍÃÕÔÂÏ
',
',
', y ' y ',
ÆÊÎÇÔÊÍÑÒÐÑÂÏ
ªÉÐÎÇÒÊá ÕÅÍÇÒÐÆÏÐÅÐ ÓÌÇÍÇÔÂ
', ', y ', y ',
ÃÕÔÇÏ
', y ', ', y ',
ÃÕÔÇÏ
ªÉÐÎÇÒÊá ÑÐÍÐÈÇÏÊá ÌÒÂÔÏÝ× ÓÄáÉÇË
1.4. Органическая химия 131
ªÉÐÎÇÒÊá ÎÇÈÆÕ ÌÍÂÓÓÂÎÊ ÓÐÇÆÊÏÇÏÊË ÎÇÈÌÍÂÓÓÐÄÂá
', ', y ', y ',
ÃÕÔÊÏ
, ' y ',
, ' y ',
ØÊÌÍÐÃÕÔÂÏ
ÂÍÌÇÏÝ ØÊÌÍÐÂÍÌÂÏÝ
', y ',
ÃÕÔÊÏ
', ', y ', ',
ÃÕÔÂÆÊÇÏ
ÂÍÌÊÏÝ ÂÍÌÂÆÊÇÏÝ
', y ', y ', y ', y
y 3,
ÃÕÔÂÏÐÍ
', y ', y 3 y ', y
y ',
ÆÊßÔÊÍÐÄÝË ßÖÊÒ
ÐÆÏÐÂÔÐÎÏÝÇ ÓÑÊÒÔÝ ÑÒÐÓÔÝÇ ßÖÊÒÝ
3,
3
', y ', y '
ÑÒÐÑÂÏÐÄÂá ÌÊÓÍÐÔÂ
3 y ',
3
', y '
ÎÇÔÊÍÐÄÝË ßÖÊÒ
ÕÌÓÕÓÏÐË ÌÊÓÍÐÔÝ
ÌÂÒÃÐÏÐÄÝÇ ÌÊÓÍÐÔÝ ÓÍÐÈÏÝÇ ßÖÊÒÝ
Раздел 1. Теоретические основы химии132
,
',
,
',
' ! '
ØÊÓ ÃÕÔÇÏ
,
',
',
,
' ! '
ÔÒÂÏÓ ÃÕÔÇÏ
,3 y ' y ,
'33,
',
, y ' y 3,
'33,
',
ÎÐÍÐÙÏÂá ÌÊÓÍÐÔÂ
¬ÐÏÖÐÒÎÂØÊÊ ßÔÂÏÂ
ÉÂÓÍÐÏÇÏÏÂá
ÉÂÔÐÒÎÐÈÇÏÏÂá
ÚÂ×ÎÂÔÏÂá
¤ÇÛÇÓÔÄ ÐÔÍÊÙÂàÔÓá
ÑÐÍÐÈÇÏÊÇÎ ÂÔÐÎÐÄ ÅÒÕÑÑ
ÂÔÐÎÐÄ Ä ÑÒÐÓÔÒÂÏÓÔÄÇ
-- ±ÒÐÓÔÒÂÏÓÔÄÇÏÏÂá
ÓÔÇÒÇÐÊÉÐÎÇÒÊá
¬ÐÏÖÊÅÕÒÂØÊÐÏÏÂá ÊÉÐÎÇÒÊá
¬ÐÏÖÊÅÕÒÂØÊÐÏÏÂá ÊÉÐÎÇÒÊá
ÅÇÐÎÇÔÒÊÙÇÓÌÂá ÊÉÐÎÇÒÊá
ÐÑÔÊÙÇÓÌÂá ÊÉÐÎÇÒÊá
1.4. Органическая химия 133
1.4.2. Типы связей в молекулах органических веществ.
Гибридизация атомных орбиталей углерода.
Радикал. Функциональная группа
ÑÐ ÌÒÂÔÏÐÓÔÊ ÓÄáÉÊ
ÑÐ ÓÑÐÓÐÃÕ ÑÇÒÇÌÒÝÄÂÏÊá ßÍÇÌÔÒÐÏÏÝ× ÐÃÍÂÌÐÄ
y ' y ' y
ÆÍÊÏ ÓÄáÉÊ ÏÎ
ÐÆÊÏÂÒÏÝÇ
' ! '
ÆÍÊÏ ÓÄáÉÊ ÏÎ
ÆÄÐËÏÝÇ
y ' ' y
ÆÍÊÏ ÓÄáÉÊ ÏÎ
ÔÒÐËÏÝÇ
ÆÍÊÏ ÓÄáÉÊ ÏÎ
ÂÒÐÎÂÔÊÙÇÓÌÊÇ
WyW WyT TyT
ßÍÇÌÔÒÐÏÏÝÇ ÐÃÍÂÌ ÑÇÒÇÌÒÝÄÂàÔÓá Ï ÍÊÏÊÊ
ÌÐÔÐÒÂá ÓÐÇÆÊÏáÇÔ ØÇÏÔÒÝ ÂÔÐÎÐÄ
ÎÇÓÔÐ ÑÇÒÇÌÒÝÄÂÏÊá ßÍÇÌÔÒÐÏÏÝ×
ÐÃÍÂÌÐÄ ÏÇ ÍÇÈÊÔ ÏÂ ÍÊÏÊÊ ÌÐÔÐÒÂá
ÓÐÇÆÊÏáÇÔ ØÇÏÔÒÝ ÂÔÐÎÐÄ
ÓÄáÉÊ
ÓÄáÉÊ
³ÄáÉÊ Ä ÎÐÍÇÌÕÍÂ× ÐÒÅÂÏÊÙÇÓÌÊ× ÄÇÛÇÓÔÄ
Ä ÐÓÏÐÄÏÐÎ ÌÐÄÂÍÇÏÔÏÝÇ
Раздел 1. Теоретические основы химии134
Гибридизация — ÑÒÐØÇÓÓ ÄÝÒÂÄÏÊÄÂÏÊá ÐÒÃÊÔÂÍÇË ÒÂÉÏÝ×
ÑÐÆÕÒÐÄÏÇË ÑÐ ÖÐÒÎÇ Ê ßÏÇÒÅÊÊ
³×ÇÎÝ ÅÊÃÒÊÆÊÉÂØÊÊ
ÍÊÏÇËÏÂá ÖÐÒÎÂ
W T
WT ÅÊÃÒÊÆÊÉÂØÊá ' ,
W T
T
ÑÍÐÓÌÂá
ÔÒÊÅÐÏÂÍÞÏÂá ÖÐÒÎÂ
WT ÅÊÃÒÊÆÊÉÂØÊá ' ,
W
T
T
T
´ÇÔÒÂ߯ÒÊÙÇÓÌÂá
ÖÐÒÎÂ
WT ÅÊÃÒÊÆÊÉÂØÊá ',
1.4. Органическая химия 135
Функциональная група. Радикал
Функциональная група z ÑÐÓÔÐáÏÏÂá ÅÒÕÑÑ ÂÔÐÎÐÄ
ÌÐÔÐÒÂá ÐÑÒÇÆÇÍáÇÔ ×ÂÒÂÌÔÇÒÏÝÇ ÓÄÐËÓÔÄ ÄÇÛÇÓÔÄ y3,
y'33, Ê Ô Æ
Радикал z ÐÓÔÂÔÐÌ ÎÐÍÇÌÕÍÝ ÕÅÍÇÄÐÆÐÒÐÆÂ ÌÐÔÐÒÝË ÐÃÒÂ
ÉÕÇÔÓá ÄÓÍÇÆÓÔÄÊÇ ÕÆÂÍÇÏÊá ÐÆÏÐÅÐ ÊÍÊ ÏÇÓÌÐÍÞÌÊ× ÂÔÐÎÐÄ
ÄÐÆÐÒÐÆÂ y', z ÎÇÔÊÍ y' , z ßÔÊÍ y' , z ÑÒÐÑÊÍ
1.4.3. Классификация и номенклатура органических
соединений
Классификация органических соединений
±ÒÊÉÏÂÌÊ ÌÍÂÓÓÊÖÊÌÂØÊÊ
ÓÔÒÐÇÏÊÇ ÕÅÍÇÒÐÆÏÐË ØÇÑÊ
ÑÒÊÒÐÆÂ ÖÕÏÌØÊÐÏÂÍÞÏÐË ÅÒÕÑÑÝ
¬ÍÂÓÓÊÖÊÌÂØÊá ÑÐ ÓÔÒÐÇÏÊà ÕÅÍÇÒÐÆÏÐË ØÇÑÊ
¢ØÊÌÍÊÙÇÓÌÊÇ
ÂÍÊÖÂÔÊÙÇÓÌÊÇ
ÓÐÆÇÒÈÂÔ ÏÇÉÂÎÌÏÕÔÝÇ ØÇÑÊ
ÕÅÍÇÒÐÆÏÝ× ÂÔÐÎÐÄ
¥ÇÔÇÒÐØÊÌÍÊÙÇÓÌÊÇ
Ä ÉÂÎÌÏÕÔÝ× ØÊÌÍÂ× ÓÐÆÇÒÈÂÔ ÑÐÎÊÎÐ ÂÔÐÎÐÄ ÕÅÍÇ
ÒÐÆÂ ÂÔÐÎÝ ÆÒÕÅÊ× ßÍÇÎÇÏÔÐÄ ÌÊÓÍÐÒÐÆ ÂÉÐÔ ÓÇÒÂ
°ÒÅÂÏÊÙÇÓÌÊÇ
ÓÐÇÆÊÏÇÏÊá
¸ÊÌÍÊÙÇÓÌÊÇ
ÓÐÆÇÒÈÂÔ ÉÂÎÌÏÕÔÝÇ ØÇÑÊ
ÕÅÍÇÒÐÆÏÝ× ÂÔÐÎÐÄ
Раздел 1. Теоретические основы химии136
¢ÍÊØÊÌÍÊÙÇÓÌÊÇ
ÏÇ ÓÐÆÇÒÈÂÔ ÃÇÏÉÐÍÞÏÝ× ÌÐÍÇØ
¢ÒÐÎÂÔÊÙÇÓÌÊÇ
ÓÐÆÇÒÈÂÔ ÐÆÏÐ ÊÍÊ ÏÇÓÌÐÍÞÌÐ ÃÇÏÉÐÍÞÏÝ×
ÌÐÍÇØ
¬ÂÒÃÐØÊÌÍÊÙÇÓÌÊÇ
ÓÐÆÇÒÈÂÔ ÔÐÍÞÌÐ ÂÔÐÎÝ ÕÅÍÇÒÐÆÂ
¬ÍÂÓÓÊÖÊÌÂØÊá ÕÅÍÇÄÐÆÐÒÐÆÐÄ ÑÐ ÔÊÑÕ ×ÊÎÊÙÇÓÌÊ× ÓÄáÉÇË
¢ÒÐÎÂÔÊÙÇÓÌÊÇ
ÂÒÇÏÝ 'R
, R
±ÒÇÆÇÍÞÏÝÇ
ÂÍÌÂÏÝ
'R
, R
ØÊÌÍÐÂÍÌÂÏÝ
'R
, R
¯ÇÑÒÇÆÇÍÞÏÝÇ
ÂÍÌÇÏÝ
'R
, R
ÂÍÌÊÏÝ
'R
, R
ÂÍÌÂÆÊÇÏÝ
'R
, R
µÅÍÇÄÐÆÐÒÐÆÝ
ÓÐÆÇÒÈÂÔ ÔÐÍÞÌÐ
ÂÔÐÎÝ ÕÅÍÇÒÐÆÂ
Ê ÄÐÆÐÒÐÆÂ
1.4. Органическая химия 137
¬ÍÂÓÓÊÖÊÌÂØÊá ÑÐ ÌÂÙÇÓÔÄÇÏÏÐÎÕ
ÓÐÓÔÂÄÕ ÖÕÏÌØÊÐÏÂÍÞÏÝ× ÅÒÕÑÑ
¬ÍÂÓÓ
ÐÒÅÂÏÊÙÇÓÌÊ×
ÓÐÇÆÊÏÇÏÊË
¶ÕÏÌØÊÐ
ÏÂÍÞÏÂá
ÅÒÕÑÑÂ
°ÃÛÂá
ÖÐÒÎÕÍÂ
³ÐÓÔÂÄ
ÓÐÇÆÊÏÇÏÊá
¥ÂÍÐÅÇÏÐ
ÑÒÐÊÉÄÐÆÏÝÇ
ÕÅÍÇÄÐÆÐÒÐÆÐÄ
y* y'P
yV y-
y,EP
6y,EP 'R
, R
,EP
°ÆÏÐÂÔÐÎÏÝÇ
ÓÑÊÒÔÝ
y3, 6y3, 'R
, R
3
¶ÇÏÐÍÝ y3, %Vy3, 'R
, R
3
±ÒÐÓÔÝÇ
ßÖÊÒÝ
y3y6 6y3y6 'R
, R
3
¢ÍÞÆÇÅÊÆÝ
y'
3
,
6y'
3
,
'R
, R
3
¬ÇÔÐÏÝ 3
y'y
3
6y'y6
'R
, R
3
¬ÂÒÃÐÏÐÄÝÇ
ÌÊÓÍÐÔÝ y'
3
3,
6y'
3
3,
'R
, R
3
³ÍÐÈÏÝÇ
ßÖÊÒÝ y'
3
3y6
6 y '
3
3y6
'R
, R
3
¯ÊÔÒÐÓÐÇÆÊ
ÏÇÏÊá
y23 6y23 'R
, R
23
¢ÎÊÏÝ ÑÇÒ
ÄÊÙÏÝÇ
y2, 6y2, 'R
, R
2
Раздел 1. Теоретические основы химии138
¯ÂÉÄÂÏÊá ÐÓÏÐÄÏÝ× ÖÕÏÌØÊÐÏÂÍÞÏÝ× ÅÒÕÑÑ
¶ÐÒÎÕÍ ¯ÂÉÄÂÏÊÇ
y3, ÅÊÆÒÐÌÓÊÍÞÏÂá
y'
3
,
ÂÍÞÆÇÅÊÆÏÂá
y' 3 ÌÂÒÃÐÏÊÍÞÏÂá
3,
'
3 ÌÂÒÃÐÌÓÊÍÞÏÂá
y23 ÏÊÔÒÐÅÒÕÑÑÂ
y2, ÂÎÊÏÐÅÒÕÑÑÂ
1.4.4. Характерные химические свойства углеводородов:
алканов, циклоалканов, алкенов, диенов, алкинов
Алканы
ÅÂÉÝ
ÈÊÆÌÐÓÔÊ
ÔÄÇÒÆÝÇ
ÄÇÛÇÓÔÄÂ
ÎÇÔÂÏ ',
ßÔÂÏ ' ,
ÑÒÐÑÂÏ ' ,
ÃÕÔÂÏ ' ,
'R
, R
ÐÃÛÂá ÖÐÒÎÕÍÂ
ÂÍÌÂÏÐÄ
T
W
³
T
W
³
ÑÇÏÔÂÏ ' ,
ÅÇÌÓÂÏ ' ,
ÅÇÑÔÂÏ ' ,
ÐÌÔÂÏ ' ,
ÏÐÏÂÏ ' ,
ÆÇÌÂÏ ' ,
 '
1.4. Органическая химия 139
WT ÅÊÃÒÊÆÊÉÂØÊá ÂÔÐÎÐÄ ÕÅÍÇÒÐÆÂ
z ÄÂÍÇÏÔÏÝË ÕÅÐÍ
×ÊÎÊÙÇÓÌÊÇ ÓÄáÉÊ z ÑÒÐÓÔÝÇ ÐÆÊÏÂÒÏÝÇ ÓÄáÉÊ
ÆÍÊÏ ÓÄáÉÇË ' y ' ÏÎ
' y , ÏÎ
ÔÊÑ ÊÉÐÎÇÒÊÊ z ÓÔÒÕÌÔÕÒÏÂá
', z ÎÇÔÂÏ
'
,
,
,
,
ÃÇÓØÄÇÔÏÝË ÅÂÉ
ÃÇÉ ÉÂÑÂ×Â
ÍÇÅÙÇ ÄÐÉÆÕ×Â
ÏÇ ÒÂÓÔÄÐÒáÇÔÓá Ä ÄÐÆÇ
²ÇÂÌØÊÊ Ó ÒÂÉÒÝÄÐÎ 'y' ÓÄáÉÇË
ÅÐÒÇÏÊÇ ÑÐÍÏÐÇ ÐÌÊÓÍÇÏÊÇ
'R
, R
R 3 R'3 R , 3
' , 3 '3 , 3
ÙÂÓÔÊÙÏÐÇ ÐÌÊÓÍÇÏÊÇ
CH CH OH
O
34
2
→ ÎÇÔÊÍÐÄÝË ÓÑÊÒÔ
C H CH COOH4 3
O
10
2
2→ ÕÌÓÕÓÏÂá ÌÊÓÍÐÔÂ
·ÊÎÊÙÇÓÌÊÇ GÄÐËÓÔÄÂ
Раздел 1. Теоретические основы химии140
ÌÒÇÌÊÏÅ ÒÂÓÛÇÑÍÇÏÊÇ
' , ' ,
', ' ,
X
' , X
ÐÃÒÂÉÕÇÔÓá ÓÎÇÓÞ ÑÒÐÆÕÌÔÐÄ
ÊÉÐÎÇÒÊÉÂØÊá
CH CH CH CH CH CH CH
AlCl
3 2 2 3 3 3
3
− − − → − −
t
',
²ÇÂÌØÊÊ Ó ÒÂÉÒÝÄÐÎ 'y, ÓÄáÉÇË
ÉÂÎÇÛÇÏÊÇ ÄÐÆÐÒÐÆÂ ÅÂÍÐÅÇÏÐÎ ÓÄÐÃÐÆÏÐÒÂÆÊÌÂÍÞÏÝË
ÎÇ×ÂÏÊÉÎ ÒÇÂÌØÊÊ
CH Cl CH Cl HCl4 2 3+ −→ +
Lν
CH Cl Cl CH Cl HCl3 2 2 2+ −→ +
Lν
CH Cl Cl CHCl HCl2 2 2 3+ −→ +
Lν
CHCl Cl CCl HCl3 2 4+ −→ +
Lν
ÉÂÎÇÛÇÏÊÇ ÄÐÆÐÒÐÆÂ ÏÊÔÒÐÅÒÕÑÑÐË ÒÇÂÌØÊá ¬ÐÏÐÄÂÍÐÄÂ
C H HNO C H NO H O2 2 5 26 3 2+ → +
p, t
¬ÂÔÂÍÊÔÊÙÇÓÌÐÇ ÆÇÅÊÆÒÊÒÐÄÂÏÊÇ z ÐÔÛÇÑÍÇÏÊÇ ,
H C CH CH CH CH CH H3
êàò.
− − −→ − = +2 3 3 2 2
t
²ÇÂÌØÊÊ ×ÂÒÂÌÔÇÒÏÝÇ ÆÍá ÎÇÔÂÏÂ
ÑÊÒÐÍÊÉ
CH C H
C
4 2
1000
2−−−−→ +
°
2 2 44 2 2
1500
CH O CO H îäíîâðåìåííîå îêèñëåí
C
ñèíòåç-ãàç
+ −−−−−→ + +
°
èèå
2 34 2 2
1500
CH C H H
C
àöåòèëåí
2−−−−→ +
°
1.4. Органическая химия 141
ÏÇÑÐÍÏÐÇ ÐÌÊÓÍÇÏÊÇ
4 2 64 2 2 2 2
500
CH O C H H O CO CO H
C
2 2+ −−−−−→ + + + +
°
ÌÐÏÄÇÒÓÊá
Ó ÄÐÆáÏÝÎ ÑÂÒÐÎ
CH H O CO H24 23+ → +
t
Ó ÕÅÍÇÌÊÓÍÝÎ ÅÂÉÐÎ
CH CO CO H4 2 22 2+ → +
t
ÑÒÊÒÐÆÏÝÇ ÊÓÔÐÙÏÊÌÊ ÅÂÉ ÏÇÖÔÞ ÕÅÐÍÞ ÆÒÇÄÇÓÊÏÂ
ÔÐÒÖ
Ä ÑÒÐÎÝÚÍÇÏÏÐÓÔÊ
C H CH
Ni
+ −−→2 2 4
, X
'3 , ', , 3
Ä ÍÂÃÐÒÂÔÐÒÊÊ
%P ' , 3 %P 3, ',
CH COONa NaOH CH Na CO23 4 3+ → +
X
ÒÇÂÌØÊá ÆÇÌÂÒÃÐÌÓÊÍÊÒÐÄÂÏÊá
ÒÇÂÌØÊá ¦àÎÂ
2 2 26CH Br Na C H NaBr3 2+ → +
X
ÒÇÂÌØÊá ¤àÒØÂ
ÒÂÉÏÝÇ ÅÂÍÐÅÇÏÐÑÒÐÊÉÄÐÆÏÝÇ ÓÎÇÓÞ ÕÅÍÇÄÐÆÐÒÐÆÐÄ
ÑÒÐÎÝÚÍÇÏÏÐÇ Ê ÃÝÔÐÄÐÇ ÔÐÑÍÊÄÐ
ÓÝÒÞÇ ÆÍá ×ÊÎÊÙÇÓÌÐË ÑÒÐÎÝÚÍÇÏÏÐÓÔÊ
±ÐÍÕÙÇÏÊÇ
±ÒÊÎÇÏÇÏÊÇ
Раздел 1. Теоретические основы химии142
Циклоалканы
Циклоалканы z ÏÂÓÝÛÇÏÏÝÇ
ÕÅÍÇÄÐÆÐÒÐÆÝ Ó ØÊÌÍÊÙÇÓÌÐË
ØÇÑÐÙÌÐË ÂÔÐÎÐÄ ÕÅÍÇÒÐÆÂ
¯ÂÊÃÐÍÇÇ ÕÓÔÐËÙÊÄÝÇ ØÊÌÍÐÂÍÌÂÏÝ
, '
, '
',
',
',
',
ØÊÌÍÐÅÇÌÓÂÏ
, '
, '
, '
',
',
',
',
ØÊÌÍÐÅÇÑÔÂÏ
Алкены (этиленовые углеводороды)
Алкены z ÕÅÍÇÄÐÆÐÒÐÆÝ ÓÐÆÇÒÈÂ
ÛÊÇ ÆÄÐËÏÕà ÓÄáÉÞ ' ' ÐÆÏ z
ÑÒÐÙÏÂá ÆÒÕÅÂá z ÉÏÂÙÊÔÇÍÞÏÐ
ÓÍÂÃÇÇ
WT ÅÊÃÒÊÆÊÉÂØÊá ÂÔÐÎÐÄ ÕÅÍÇÒÐÆÂ ÓÐÇÆÊÏÇÏÏÝ× ÆÄÐË
ÏÐË ÓÄáÉÞà
z ÄÂÍÇÏÔÏÝË ÕÅÐÍ
ÆÍÊÏ ÓÄáÉÊ ' ' ÏÎ
ÓÕÖÖÊÌÓ ÇÏ
¯ÐÎÇÏÌÍÂÔÕÒÂ
ÒÂÉÄÇÔÄÍÇÏÊÇ ÕÅÍÇÒÐÆÏÐÅÐ ÓÌÇÍÇÔÂ
ÑÐÍÐÈÇÏÊÇ ÆÄÐËÏÐË ÓÄáÉÊ
ÎÇÈÌÍÂÓÓÐÄÂá Ó ØÊÌÍÐÂÍÌÂÏÂÎÊ 
ÑÒÐÓÔÒÂÏÓÔÄÇÏÏÂá ØÊÓ Ê ÔÒÂÏÓ ÊÉÐÎÇÒÝ
'R
, R
ÐÃÛÂá ÖÐÒÎÕÍÂ
ØÊÌÍÐÂÍÌÂÏÐÄ
'R
, R
ÐÃÛÂá ÖÐÒÎÕÍÂ
ÂÍÌÇÏÐÄ
³³
,
,
,
,
¤ÊÆÝ ÊÉÐÎÇÒÊÊ
1.4. Органическая химия 143
' , z ßÔÇÏ ßÔÊÍÇÏ
''
,
, ,
,
ÃÇÓØÄÇÔÏÝË ÅÂÉ
ÍÇÅÙÇ ÄÐÉÆÕ×Â
ÎÂÍÐÒÂÓÔÄÐÒÊÎ Ä ÄÐÆÇ
²ÇÂÌØÊÊ ÑÒÊÓÐÇÆÊÏÇÏÊá
ÅÊÆÒÊÒÐÄÂÏÊÇ
H C CH H H C CH2 3
êàò.
= + → −2 2 3
X
ÅÂÍÐÅÇÏÊÒÐÄÂÏÊÇ
V V
, ' ', V ', y ',
°ÃÇÓØÄÇÙÊÄÂÏÊÇ ÃÒÐÎÏÐË ÄÐÆÝ z ÌÂÙÇÓÔÄÇÏÏÂá ÒÇÂÌØÊá
Ï ÌÒÂÔÏÕà ÓÄáÉÞ
ÅÊÆÒÐÅÂÍÐÅÇÏÊÒÐÄÂÏÊÇ
V
', y ', ', ,V ', y ', y ',
±ÒÐÊÓ×ÐÆÊÔ ÑÐ ÑÒÂÄÊÍÕ ®ÂÒÌÐÄÏÊÌÐÄ ÂÔÐÎ , ÊÉ ,,EP
ÊÍÊ ÊÉ , 3 ,y3, ÑÒÊÓÐÇÆÊÏáÇÔÓá Ì ÂÔÐÎÕ ' Ó ÃÐÍÞ
ÚÊÎ ÌÐÍÊÙÇÓÔÄÐÎ ,
ÅÊÆÒÂÔÂØÊá
CH CH H O CH CH OH2 3êàò.2 2 2= + → − −
·ÊÎÊÙÇÓÌÊÇ GÄÐËÓÔÄÂ ÂÍÌÇÏÐÄ
Раздел 1. Теоретические основы химии144
ÑÐÍÊÎÇÒÊÉÂØÊá
', R
y', y ', yn
t p
CH CH=CH
êàò.3 2− −−→
,
²ÇÂÌØÊÊ ÐÌÊÓÍÇÏÊá
ÏÇÑÐÍÏÐÇ ÐÌÊÓÍÇÏÊÇ ÅÐÒÇÏÊÇ
' , 3 '3 , 3
ÎáÅÌÐÇ ÐÌÊÓÍÇÏÊÇ
3, 3, 3, 3,
', ', , 3 /1R3 ', y ', 1R3 /3,
ÊÍÊ
3, 3,3, 3,
CH CH O H O CH CH2
KMnO
2 2 2 2
4
= + + −−−−→ −[ ]
ßÔÊÍÇÏÅÍÊÌÐÍÞ
°ÃÇÓØÄÇÙÊÄÂÏÊÇ ÒÂÓÔÄÐÒÂ ÑÇÒÎÂÏÅÂÏÂÔÂ ÌÂÍÊá z ÌÂÙÇ
ÓÔÄÇÏÏÂá ÒÇÂÌØÊá Ï ÌÒÂÔÏÕà ÓÄáÉÞ
ÌÒÇÌÊÏÅ ÏÇÖÔÊ
ÔÇÒÎÊÙÇÓÌÊË y ³
ÌÂÔÂÍÊÔÊÙÇÓÌÊË y ³
ÆÇÅÊÆÒÊÒÐÄÂÏÊÇ ÂÍÌÂÏÐÄ
CH CH CH CH +H3
êàò.
− → =3 2 2 2
X
ÆÇÅÊÆÒÐÅÂÍÐÅÇÏÊÒÐÄÂÏÊÇ ÂÍÌÊÍÅÂÍÐÅÇÏÊÆÐÄ
CH CH KOH CH CH KCl H O3
ñïèðò
− + → = + +2 2 2 2
.
X
'P
ÆÇÅÊÆÒÂÔÂØÊá ÓÑÊÒÔÐÄ
CH CH CH CH H O3
H2SO4
− −−−−→ = +2 2 2 2
X
3,
¦ÇÅÊÆÒÂÔÂØÊá Ê ÆÇÅÊÆÒÐÅÂÍÐÅÇÏÊÒÐÄÂÏÊÇ ÑÒÐÊÓ×ÐÆáÔ ÑÐ
ÑÒÂÄÊÍÕ ©ÂËØÇÄ ÂÔÐÎ ÄÐÆÐÒÐÆÂ ÐÔÛÇÑÍáÇÔÓá ÐÔ ÂÔÐΠ'
Ó ÎÇÏÞÚÊÎ ÌÐÍÊÙÇÓÔÄÐÎ ,
±ÐÍÕÙÇÏÊÇ ÂÍÌÇÏÐÄ
1.4. Органическая химия 145
Диены
Диены z ÕÅÍÇÄÐÆÐÒÐÆÝ ÓÐÆÇÒÈÂ
ÛÊÇ ÆÄÇ ÆÄÐËÏÝ× ' ' ÓÄáÉÊ
ÓÕÖÖÊÌÓ ÆÊÇÏ
¯ÐÎÇÏÌÍÂÔÕÒÂ
ÒÂÉÄÇÔÄÍÇÏÊÇ ÕÅÍÇÒÐÆÏÐÅÐ ÓÌÇÍÇÔÂ
ÑÐÍÐÈÇÏÊÇ ÆÄÐËÏÐË ÓÄáÉÊ
ÎÇÈÌÍÂÓÓÐÄÂá Ó ÂÍÌÊÏÂÎÊ 
ÑÒÐÓÔÒÂÏÓÔÄÇÏÏÂá ØÊÓ Ê ÔÒÂÏÓ
ÒÇÂÌØÊÊ ÑÒÊÓÐÇÆÊÏÇÏÊá ÅÊÆÒÊÒÐÄÂÏÊÇ ÅÂÍÐÅÇÏÊÒÐÄÂÏÊÇ
V
V V
V
', ', y ', ',
V
V
', ', y ', y ',
', y ', ', y ',
ÐÓÏÐÄÏÐË ÑÒÐÆÕÌÔ
ÒÇÂÌØÊá ÑÐÍÊÎÇÒÊÉÂØÊÊ ÑÐÍÕÙÇÏÊÇ ÒÂÉÍÊÙÏÝ× ÌÂÕÙÕÌÐÄ
',', R
R', ! ' y ', ! ', ', y ' ! ', y ', y
ÌÂÕÙÕÌ ÊÉÐÑÒÇÏÐÄÝË
ÎÇÔÐÆ ­ÇÃÇÆÇÄÂ
2 23 2 2 2(CH CH OH) CH CH CH CH H H O
êàò.
äèâèíèë
2 2− − → = − = + +
X
'R
, Ry
ÐÃÛÂá ÖÐÒÎÕÍÂ
ÆÊÇÏÐÄ
¤ÊÆÝ ÊÉÐÎÇÒÊÊ
·ÊÎÊÙÇÓÌÊÇ GÄÐËÓÔÄÂ
±ÐÍÕÙÇÏÊÇ
Раздел 1. Теоретические основы химии146
ÌÂÔÂÍÊÔÊÙÇÓÌÐÇ ÆÇÅÊÆÒÊÒÐÄÂÏÊÇ
CH CH CH CH CH CH CH CH H
êàò.3 2 2 3 2 2 22− − − → = − = +
X
Алкины (ацетиленовые углеводороды)
Алкины z ÕÅÍÇÄÐÆÐÒÐÆÝ ÓÐÆÇÒÈÂ
ÛÊÇ ÔÒÐËÏÕà ÓÄáÉÞ ' ' ÐÆÏÕ z
ÑÒÐÙÏÕà ÆÄÇ z ÃÐÍÇÇ ÓÍÂÃÝÇ
WT ÅÊÃÒÊÆÊÉÂØÊá ÂÔÐÎÐÄ ÕÅÍÇÒÐÆÂ ÓÐÇÆÊÏÇÏÏÝ× ÔÒÐËÏÐË
ÓÄáÉÞà
z ÄÂÍÇÏÔÏÝË ÕÅÐÍ
ÏÎ z ÆÍÊÏ ÓÄáÉÊ ' '
ÓÕÖÖÊÌÓ ÊÏ
¯ÐÎÇÏÌÍÂÔÕÒÂ
ÒÂÉÄÇÔÄÍÇÏÊÇ ÕÅÍÇÒÐÆÏÐÅÐ ÓÌÇÍÇÔÂ
ÑÐÍÐÈÇÏÊÇ ÔÒÐËÏÐË ÓÄáÉÊ
ÎÇÈÌÍÂÓÓÐÄÂá Ó ÂÍÌÂÆÊÇÏÂÎÊ
' , z ßÔÇÏ ßÔÊÍÇÏ
'', ,
, y ' ' y ,
ÃÇÓØÄÇÔÏÝË ÅÂÉ
ÍÇÅÙÇ ÄÐÉÆÕ×Â
ÎÂÍÐÒÂÓÔÄÐÒÊÎ Ä ÄÐÆÇ
'R
, Ry
ÐÃÛÂá ÖÐÒÎÕÍÂ
ÂÍÌÊÏÐÄ
³
,
,
³
¤ÊÆÝ ÊÉÐÎÇÒÊÊ
1.4. Органическая химия 147
²ÇÂÌØÊÊ ÑÒÊÓÐÇÆÊÏÇÏÊá
ÅÊÆÒÊÒÐÄÂÏÊÇ
H C C H H CH CH CH CH
êàò. êàò.
H
− ≡ − + −→ = −−→ −
+
2 2 2 3 3
2X
X,
ÅÂÍÐÅÇÏÊÒÐÄÂÏÊÇ
H C C H Cl CH CH Cl CH CH Cl
Cl
− ≡ − + → = −−→ − − −
+
2
2X
'P 'P 'P 'P
ÅÊÆÒÂÔÂØÊá ÒÇÂÌØÊá ¬ÕÙÇÒÐÄÂ
,
3
H C C H H O CH C
Hg2+
− ≡ − + −−→ −2 3
X
ÕÌÓÕÓÏÝË ÂÍÞÆÇÅÊÆ
ÌÇÔÐÏ
′− ≡ − + −−→ ′− −R C C H H O R C CH
Hg2+
2 3
X
3
±ÒÐÊÓ×ÐÆÊÔ ÑÐ ÑÒÂÄÊÍÕ ®ÂÒÌÐÄÏÊÌÐÄÂ
ÅÊÆÒÐÅÂÍÐÅÇÏÊÒÐÄÂÏÊÇ
H C C H HCl CH CH CH CH Cl
HCl
− ≡ − + → = −−→ − −
+
2 3
'P 'P
²ÇÂÌØÊÊ ÉÂÎÇÛÇÏÊá , ÄÐÉÍÇ ÔÒÐËÏÐË ÓÄáÉÊ
Ó ÓÐÍáÎÊ ÓÇÒÇÃÒÂ
H C C H Ag NH OH Ag C C Ag NH
àöåòèëåíèä áåëûé
îñàäîê
− ≡ − + → − ≡ − ↓ +2 43 2[( ) ] 33 2+ H O2
Ó ÓÐÍáÎÊ ÎÇÆÊ ”
H C C H Cu NH OH Cu C C Cu
àöåòèëåíèä
êðàñíî­êîðè÷íåâûé
− ≡ − + → − ≡ −2 3 2[ ( ) ]
îîñàäîê
NH H O2+ +4 23
²ÇÂÌØÊÊ ÑÐÍÊÎÇÒÊÉÂØÊÊ
ØÊÌÍÊÙÇÓÌÂá ÔÒÊÎÇÒÊÉÂØÊá
3CH CH
C .
≡ −−→
X
êàò
ÃÇÏÉÐÍ
·ÊÎÊÙÇÓÌÊÇ ÓÄÐËÓÔÄÂ
Раздел 1. Теоретические основы химии148
ÍÊÏÇËÏÂá ÆÊÎÇÒÊÉÂØÊá
2 2CH CH CH CH C CH
êàò.
âèíèëàöåòèëåí
≡ → = − ≡
²ÇÂÌØÊÊ ÐÌÊÓÍÇÏÊá
ÑÐÍÏÐÇ ÐÌÊÓÍÇÏÊÇ ÅÐÒÇÏÊÇ
' , 3 '3 , 3
ÂØÇÔÊÍÇÏ Ï ÄÐÉÆÕ×Ç ÅÐÒÊÔ ÌÐÑÔáÛÊÎ ÑÍÂÎÇÏÇÎ
ÙÂÓÔÊÙÏÐÇ ÐÌÊÓÍÇÏÊÇ ÐÃÇÓØÄÇÙÊÄÂÏÊÇ ÒÂÓÔÄÐÒÂ /1R3
CH CH O
KMnO
≡ + ⎯ →⎯⎯⎯[ ]
4
±ÐÍÕÙÇÏÊÇ
'E' , 3 'E 3, ' ,
2 34 2 2CH C H H2→ +
X
CH CHBr KOH KBr H O C H
ñïèðò.
2 23 2 22 2 2− + → + +
1.4.5. Характерные химические свойства ароматических
углеводородов: бензола и толуола
Ароматические углеводороды z
ÕÅÍÇÄÐÆÐÒÐÆÝ ÓÐÆÇÒÈÂÛÊÇ ÂÒÐ
ÎÂÔÊÙÇÓÌÕà ÓÄáÉÞ
WT ÅÊÃÒÊÆÊÉÂØÊá ÂÔÐÎÐÄ ÕÅÍÇÒÐÆÂ
z ÄÂÍÇÏÔÏÝË ÕÅÐÍ
ÆÍÊÏ ÓÄáÉÊ 'y' ÏÎ
' , z ÃÇÏÉÐÍ
ÅÐÎÐÍÐÅÊ ÃÇÏÉÐÍÂ z ÉÂÎÇ
ÛÇÏÏÝÇ ÑÒÐÊÉÄÐÆÏÝÇ ÃÇÏ
ÉÐÍÂ ÎÇÔÊÍÃÇÏÉÐÍ ßÔÊÍ
ÃÇÏÉÐÍ
¯ÐÎÇÏÌÍÂÔÕÒÂ
ÛÂÄÇÍÇÄÂá ÌÊÓÍÐÔÂ
'R
, Ry
ÐÃÛÂá ÖÐÒÎÕÍÂ
ÂÒÐÎÂÔÊÙÇÓÌÊ×
ÕÅÍÇÄÐÆÐÒÐÆÐÄ
1.4. Органическая химия 149
ÊÉÐÎÇÒÊá ÒÂÆÊÌÂÍÐÄ
ÌÐÍÊÙÇÓÔÄÐ ÒÂÆÊÌÂÍÐÄ
ÑÐÍÐÈÇÏÊÇ ÒÂÆÊÌÂÍÐÄ Ä ÃÇÏÉÐÍÞÏÐÎ áÆÒÇ
Бензол C6
H6
, ,
,
,
,
,
'
'
''
'
'
ÈÊÆÌÐÓÔÞ ÃÇÉ ØÄÇÔÂ
ÍÇÔÕÙÂá
ÊÎÇÇÔ ÓÑÇØÊÖÊÙÇÓÌÊË ÉÂÑÂ×
ÏÇ ÒÂÓÔÄÐÒáÇÔÓá Ä ÄÐÆÇ
ÎÐÍÇÌÕÍÂ ÃÇÏÉÐÍÂ z ßÔÐ ÑÍÐÓÌÊË ÑÒÂÄÊÍÞÏÝË ÚÇÓ
ÔÊÙÍÇÏÏÝË ØÊÌÍ Ä ÌÐÔÐÒÐÎ ÄÓÇ ÚÇÓÔÞ ÂÔÐÎÐÄ ÕÅÍÇÒÐÆÂ
Ê ÚÇÓÔÞ ÂÔÐÎÐÄ ÄÐÆÐÒÐÆÂ ÒÂÉÎÇÛÇÏÝ Ä ÐÆÏÐË ÑÍÐÓÌÐÓÔÊ
Ê ÐÃÒÂÉÕàÔ ÑÒÂÄÊÍÞÏÝË ÚÇÓÔÊÕÅÐÍÞÏÊÌ Ó ÕÅÍÐÎ 
¤ÊÆÝ ÊÉÐÎÇÒÊÊ
°ÓÐÃÇÏÏÐÓÔÊ ÓÔÒÐÇÏÊá ÎÐÍÇÌÕÍÝ ÃÇÏÉÐÍÂ
Ê ÃÇÏÉÐÍÞÏÐÅÐ áÆÒÂ
Раздел 1. Теоретические основы химии150
ÎÐÍÇÌÕÍÂ ÃÇÏÉÐÍÂ z ÓÊÎÎÇÔÒÊÙÏÂ Ê ÏÇÑÐÍáÒÏÂ Ä ÏÇË
ÐÔÓÕÔÓÔÄÕàÔ ÐÆÊÏÂÒÏÝÇ Ê ÆÄÐËÏÝÇ ÓÄáÉÊ ÄÓÇ ÚÇÓÔÞ 'y'
ÓÄáÉÇË áÄÍáàÔÓá ÓÄáÉáÎÊ Ó ÐÆÊÏÂÌÐÄÐË ÆÍÊÏÐË
ÎÐÍÇÌÕÍÂ ÃÇÏÉÐÍÂ ÊÎÇÇÔ ÆÇÍÐÌÂÍÊÉÐÄÂÏÏÕà ÓÊÓÔÇÎÕ
ßÍÇÌÔÒÐÏÐÄ Ä ÂÒÐÎÂÔÊÙÇÓÌÐÎ áÆÒÇ áÄÍáàÛÕàÓá ÐÓ
ÏÐÄÏÝÎ ÑÒÊÉÏÂÌÐÎ ÂÒÐÎÂÔÊÙÏÐÓÔÊ ÐÒÅÂÏÊÙÇÓÌÐÅÐ ÓÐÇÆÊ
ÏÇÏÊá
ÕÓÔÐËÙÊÄÐÓÔÞ ÃÇÏÉÐÍÞÏÐÅÐ ÌÐÍÞØÂ ÐÃÜáÓÏáÇÔÓá ÑÇÒÇÌÒÝ
ÄÂÏÊÇÎ ÐÃÍÂÌÐÄ ÄÓÇ× ÚÇÓÔÊ T ßÍÇÌÔÒÐÏÐÄ
µÓÔÐËÙÊÄ Ì ÐÌÊÓÍÊÔÇÍáÎ
' , 3 '3 , 3
Ï ÄÐÉÆÕ×Ç ÅÐÒÊÔ ÌÐÑÔáÛÊÎ ÑÍÂÎÇÏÇÎ
²ÇÂÌØÊÊ ÉÂÎÇÛÇÏÊá
Ó ÅÂÍÐÅÇÏÂÎÊ
V −−−−→
X
Fe HCl3
V ,V
Ó ÂÉÐÔÏÐË ÌÊÓÍÐÔÐË
,23 −−−−−−−→
X
H SO2 êîíö.4( )
23 , 3
G ÅÂÍÐÅÇÏÂÍÌÂÏÂÎÊ
' , 'P −−→
X
AlCl3
' , ,'P
²ÇÂÌØÊÊ ÑÒÊÓÐÇÆÊÏÇÏÊá
ÅÊÆÒÊÒÐÄÂÏÊÇ
, →
X
Pt
ØÊÌÍÐÅÇÌÓÂÏ
·ÊÎÊÙÇÓÌÊÇ ÓÄÐËÓÔÄÂ
ÃÒÐÎÃÇÏÉÐÍ
ÏÊÔÒÐÃÇÏÉÐÍ
ßÔÊÍÃÇÏÉÐÍ
1.4. Органическая химия 151
×ÍÐÒÊÒÐÄÂÏÊÇ ÃÒÐÎÊÒÐÄÂÏÊÇ
'P →
t
hν
ÊÉ ÏÇÖÔÊ ÌÂÎÇÏÏÐÕÅÐÍÞÏÐË ÓÎÐÍÝ
ÆÇÅÊÆÒÊÒÐÄÂÏÊÇ ØÊÌÍÐÅÇÌÓÂÏÂ
→
X
Pt
,
ÅÇÌÓÂÏÂ
' , →
X
Pt
,
ÔÒÊÎÇÒÊÉÂØÊá ÂØÇÔÊÍÇÏÂ ÓÑÐÓÐÃ ©ÇÍÊÏÓÌÐÅÐ
3CH CH
àêò
≡ →
C
t
.
' , y', ÔÐÍÕÐÍ ÎÇÔÊÍÃÇÏÉÐÍ
',
²ÇÂÌØÊÊ ÉÂÎÇÛÇÏÊá
Ó ÅÂÍÐÅÇÏÂÎÊ
',
V −−−→
FeBr3
',
V
',
V
,V
',
V −−−→
FeBr3
',
VV
V
,V
ÅÇÌÓÂ×ÍÐÒØÊÌÍÐÅÇÌÓÂÏ
±ÐÍÕÙÇÏÊÇ
·ÊÎÊÙÇÓÌÊÇ ÓÄÐËÓÔÄÂ ÔÐÍÕÐÍÂ
Ð ÃÒÐÎÔÐÍÕÐÍ R ÃÒÐÎÔÐÍÕÐÍ
ÔÒÊÃÒÐÎÔÐÍÕÐÍ
Раздел 1. Теоретические основы химии152
Ó ÂÉÐÔÏÐË ÌÊÓÍÐÔÐË
',
,23 −−−−−−−−−→
H SO конц.2 4 ( )
',
23
',
23
, 3
',
,23 −−−−−−−−−→
H SO конц.2 4 ( )
',
233 2
23
, 3
²ÇÂÌØÊÊ ÐÌÊÓÍÇÏÊá
ÑÒÐÔÇÌÂàÔ ÍÇÅÌÐ Ä ÐÔÍÊÙÊÇ ÐÔ ÃÇÏÉÐÍÂ
ÐÌÊÓÍÊÔÇÍÊ z /1R3 3 / 'V 3
',
→
[ ]3
'33,
, 3
1.4.6. Характерные химические свойства предельных
одноатомных и многоатомных спиртов; фенола
Спирты
Спирты 6 y 3, z ÓÐÆÇÒÈÂÔ
ÐÆÏÕ ÊÍÊ ÏÇÓÌÐÍÞÌÐ ÅÊÆÒÐ
ÌÓÊÍÞÏÝ× ÅÒÕÑÑ 3 ,
3, 3,
', y ',
ßÔÂÏÆÊÐÍ ßÔÊÍÇÏÅÍÊÌÐÍÞ z ÑÒÇÆÇÍÞÏÝË ÆÄÕ×ÂÔÐÎÏÝË ÓÑÊÒÔ
Ð ÏÊÔÒÐÔÐÍÕÐÍ R ÏÊÔÒÐÔÐÍÕÐÍ
ÔÒÊÏÊÔÒÐÔÐÍÕÐÍ
ÔÒÐÔÊÍ
ÃÇÏÉÐËÏÂá
ÌÊÓÍÐÔÂ
'R
, R
3 ÊÍÊ 'R
, R
3,
°ÃÛÊË ÓÐÓÔÂÄ ÑÒÇ
ÆÇÍÞÏÝ× ÐÆÏÐÂÔÐÎÏÝ×
ÓÑÊÒÔÐÄ
®ÏÐÅÐÂÔÐÎÏÝÇ ÓÑÊÒÔÝ
1.4. Органическая химия 153
3, 3, 3,
', y ', y ',
ÑÒÐÑÂÏÔÒÊÐÍ ÅÍÊØÇÒÊÏ z ÑÒÇÆÇÍÞÏÝË ÔÒÇ×ÂÔÐÎÏÝË ÓÑÊÒÔ
ÓÕÖÖÊÌÓ ÐÍ
¯ÐÎÇÏÌÍÂÔÕÒÂ
ÒÂÉÄÇÔÄÍÇÏÊÇ ÕÅÍÇÒÐÆÏÐÅÐ ÓÌÇÍÇÔÂ
ÑÐÍÐÈÇÏÊÇ ÖÕÏÌØÊÐÏÂÍÞÏÐË ÅÒÕÑÑÝ
ÎÇÈÌÍÂÓÓÐÄÂá Ó ÑÒÐÓÔÝÎÊ ßÖÊÒÂÎÊ
²ÇÂÌØÊÊ Ó ÒÂÉÒÝÄÐÎ ÓÄáÉÊ 3y,
Ó ÂÌÔÊÄÏÝÎÊ ÎÇÔÂÍÍÂÎÊ
' , 3, 2E ' , 32E ,
ÂÏÂÍÐÅÊÙÏÐ ÎÏÐÅÐÂÔÐÎÏÝÇ ÓÑÊÒÔÝ
Ó ÌÊÓÍÐÔÂÎÊ
3
,3
3
' , y 3 y , ' y ', ' , y 3 y ' y ', , 3
ÓÍÐÈÏÝË ßÖÊÒ
²ÇÂÌØÊÊ Ó ÒÂÉÒÝÄÐÎ ÓÄáÉÊ 'y3
Ó ÅÂÍÐÅÇÏÐÄÐÆÐÒÐÆÂÎÊ
C H OH HBr C H Br H O2 5
H
2 5 2+ ⎯ →⎯⎯⎯← ⎯⎯⎯⎯ +
+
ÎÇÈÎÐÍÇÌÕÍáÒÏÂá ÆÇÅÊÆÒÂÔÂØÊá
C H OH HO C H2 5 2
2
C
H SO
− + − ⎯ →⎯⎯⎯⎯⎯⎯⎯
 °
5
4
140X
( .)êîíö
C H O C H
2
2 2
C
H SO
⎯ →⎯⎯⎯⎯⎯⎯⎯ − −
 °
4
5 5
140X
( .)êîíö
äèýòèèëîâûé ñïèðò
+ H O2
¤ÊÆÝ ÊÉÐÎÇÒÊÊ
·ÊÎÊÙÇÓÌÊÇ ÓÄÐËÓÔÄÂ
Раздел 1. Теоретические основы химии154
ÄÏÕÔÒÊÎÐÍÇÌÕÍáÒÏÂá ÆÇÅÊÆÒÂÔÂØÊá
, ,
, 3,
, y ' y ' y , −−−−−→ = +
 °
H SO
C
2
H C CH H O2 2
4
140
2
X
²ÇÂÌØÊÊ ÐÌÊÓÍÇÏÊá
ÑÐÍÏÐÇ ÐÌÊÓÍÇÏÊÇ
' , 3, 3 '3 , 3
ÐÌÊÓÍÇÏÊÇ ÆÐ ÂÍÞÆÇÅÊÆÐÄ
,
3
', y ', y 3, 'Y3 ', y ' 'Y , 3
¬ÂÙÇÓÔÄÇÏÏÂá ÒÇÂÌØÊá Ï ÎÏÐÅÐÂÔÐÎÏÝÇ ÓÑÊÒÔÝ
ÐÃÒÂÉÐÄÂÏÊÇ áÒÌÐ ÓÊÏÇÅÐ ÒÂÓÔÄÐÒÂ ÓÐ ÓÄÇÈÇÑÒÊÅÐÔÐÄÍÇÏ
ÏÝÎ 'Y 3,
', y 3,
', y 3,
', y 3, 'Y 3, ,' y 3 3 y ',
, ' y 3, ,3 y ',
'Y
,
,
, ' y 3 3 y ',
°ÑÒÇÆÇÍáàÔÓá ÏÂÍÊÙÊÇÎ ÄÐÆÐÒÐÆÏÝ× ÓÄáÉÇË
®ÇÔÂÏÐÍ ', 3, ÎÇÔÊÍÐÄÝË ÓÑÊÒÔ
ÈÊÆÌÐÓÔÞ ÃÇÉ ØÄÇÔÂ ÑÒÐÉÒÂÙÏÂá
ÓÊÍÞÏÐ áÆÐÄÊÔÂá
ÒÂÓÔÄÐÒáÇÔÓá Ä ÄÐÆÇ
¿ÔÂÏÐÍ ' , 3, ÄÊÏÏÝË ÓÑÊÒÔ
ÈÊÆÌÐÓÔÞ ÃÇÉ ØÄÇÔÂ ÑÒÐÉÒÂÙÏÂá
ÊÎÇÇÔ ÓÑÇØÊÖÊÙÇÓÌÊË ÉÂÑÂ×
ÏÇÐÅÒÂÏÊÙÇÏÏÐ ÒÂÓÔÄÐÒáÇÔÓá Ä ÄÐÆÇ
¥ÍÊØÇÒÊÏ ÑÒÐÑÂÏÔÒÊÐÍ
ÈÊÆÌÐÓÔÞ ÃÇÉ ØÄÇÔÂ
ÄáÉÌÂá
ÅÊÅÒÐÓÌÐÑÊÙÏÂá
ÓÍÂÆÌÂá ÏÂ ÄÌÕÓ
¶ÊÉÊÙÇÓÌÊÇ ÓÄÐËÓÔÄÂ
1.4. Органическая химия 155
C H C H Cl C H OH
Cl
H O
+NaOH
2
n n n n n n
h
2 2 2 1 2 1
2
+ + +→ →
+
ν
,
3
C H C +H C H CH OH2 2
êàò.n n n n2 1 2 1+ +− → − −
t
ÂÍÞÆÇÅÊÆ
CH CH CH CH OH
O
3 3 3 2− → − −
[ ]
CH CH H O CH CH OH2
H SO2
2 2 3 2
4
= + −−−→ −
X
C H O C H OH CO
ãëþêîçà
äðîææè
6 12 6 2 5 22 2→ +
CO H CH OH
êàò.
+ →2 2 3
T
Фенолы
Фенолы z ÑÒÐÊÉÄÐÆÏÝÇ ÂÒÐÎÂÔÊÙÇ
ÓÌÊ× ÕÅÍÇÄÐÆÐÒÐÆÐÄ Ä ÌÐÔÐÒÝ× ÐÆÊÏ
ÊÍÊ ÏÇÓÌÐÍÞÌÐ ÂÔÐÎÐÄ ÄÐÆÐÒÐÆÂ ÏÇÑÐ
ÓÒÇÆÓÔÄÇÏÏÐ ÓÄáÉÂÏÏÏÝ× Ó ÂÒÐÎÂÔÊÙÇ
ÓÌÊÎ ÌÐÍÞØÐÎ ÉÂÎÇÛÇÏÝ ÅÊÆÒÐÌÓÊÍÞ
ÏÝÎÊ ÅÒÕÑÑÂÎÊ
°ÃÕÓÍÐÄÍÇÏÏÝÇ y3, ÅÒÕÑÑÐË
Ó ÂÌÔÊÄÏÝÎÊ ÎÇÔÂÍÍÂÎÊ
2 2 2 2C H OH Na C H ONa H6 5 6 5
íàòðèÿ
ôåíîëÿò
+ → +
±ÐÍÕÙÇÏÊÇ
' , 3,
ÊÍÊ
3,
·ÊÎÊÙÇÓÌÊÇ ÓÄÐËÓÔÄÂ
Раздел 1. Теоретические основы химии156
ÓÐ ÛÇÍÐÙÂÎÊ
' , 3, 2E3, ' , 32E , 3
Ó *I'P z ÌÂÙÇÓÔÄÇÏÏÂá ÒÇÂÌØÊá ÐÃÒÂÉÕÇÔÓá ÖÇÏÐÍáÔ
ÈÇÍÇÉÂ ””” ÖÊÐÍÇÔÐÄÐÅÐ ØÄÇÔÂ
°ÃÕÓÍÐÄÍÇÏÏÝÇ ÃÇÏÉÐÍÞÏÝÎ áÆÒÐÎ
Ó ÃÒÐÎÏÐË ÄÐÆÐË z ÌÂÙÇÓÔÄÇÏÏÂá ÒÇÂÌØÊá
V ,V
Ó ÌÐÏØÇÏÔÒÊÒÐÄÂÏÏÐË ÂÉÐÔÏÐË ÌÊÓÍÐÔÐË
,23 , 3
ÌÒÊÓÔÂÍÍÊÙÇÓÌÐÇ ÄÇÛÇÓÔÄÐ
ÊÎÇÇÔ ÓÑÇØÊÖÊÙÇÓÌÊË ÉÂÑÂ×
Ï ÄÐÉÆÕ×Ç ÌÒÂÓÏÇÇÔ ÄÓÍÇÆÓÔÄÊÇ ÐÌÊÓÍÇÏÊá
ÑÍÐ×Ð ÒÂÓÔÄÐÒáÇÔÓá Ä ×ÐÍÐÆÏÐË ÄÐÆÇ ÑÒÊ X ³ z ÃÇÉ
ÐÅÒÂÏÊÙÇÏÊË
áÆÐÄÊÔ
ÂÏÔÊÓÇÑÔÊÌ ÌÂÒÃÐÍÐÄÂá ÌÊÓÍÐÔÂ
ÄÝÆÇÍÇÏÊÇ ÊÉ ÌÂÎÇÏÏÐÕÅÐÍÞÏÐË ÓÎÐÍÝ
C H C H Cl C H OH6 6 5 6 5
Fe
Cl NaOH
6
2
→ →
+ +
X
ÔÒÊÃÒÐÎÖÇÏÐÍ
ÃÇÍÝË ÐÓÂÆÐÌ
ÔÒÊÏÊÔÒÐÖÇÏÐÍ
ÑÊÌÒÊÏÐÄÂá ÌÊÓÍÐÔÂ
¶ÊÉÊÙÇÓÌÊÇ ÓÄÐËÓÔÄÂ
±ÐÍÕÙÇÏÊÇ
1.4. Органическая химия 157
ÎÇÆÊØÊÏÂ
ÑÒÐÊÉÄÐÆÓÔÄÐ ÖÇÏÐÍÖÐÒÎÂÍÞÆÇÅÊÆÏÝ× ÑÍÂÓÔÎÂÓÓ
ÑÒÐÊÉÄÐÆÓÔÄÐ ÍÇÌÂÒÓÔÄ ÄÉÒÝÄÙÂÔÝ× ÄÇÛÇÓÔÄ ÌÒÂÓÊ
ÔÇÍÇË
1.4.7. Характерные химические свойства альдегидов,
предельных карбоновых кислот, сложных эфиров
Альдегиды
Альдегиды
,
'
3
6 z ÕÅÍÇÄÐÆÐÒÐ
ÆÝ ÓÐÆÇÒÈÂÛÊÔÇ ÂÍÞÆÇÅÊÆÏÕà ÅÒÕÑÑÕ
,
'
3
ÓÕÖÖÊÌÓ ÂÍÞ
ÊÓÔÐÒÊÙÇÓÌÂá ÎÕÒÂÄÞÊÏÝË ÕÌÓÕÓÏÝË ÑÒÐÑÊÐÏÐÄÝË
ÎÂÓÍáÏÝË ÄÂÍÇÒÊÂÏÐÄÝË Ê Ô Æ ÂÍÞÆÇÅÊÆ
ÒÂÉÄÇÔÄÍÇÏÊÇ ÕÅÍÇÒÐÆÏÐÅÐ ÓÌÇÍÇÔÂ
ÎÇÈÌÍÂÓÓÐÄÂá Ó ÌÇÔÐÏÂÎÊ
¬ÇÔÐÏÝ ÓÐÆÇÒÈÂÔ ÌÂÒÃÐÏÊÍÞÏÕà ÅÒÕÑÑÕ
°ÃÛÂá ÖÐÒÎÕÍÂ
'
±ÒÊÎÇÏÇÏÊÇ
ÐÃÛÂá ÖÐÒÎÕ
Í ÑÒÇÆÇÍÞÏÝ×
ÂÍÞÆÇÅÊÆÐÄ
'R
, R
3
¯ÐÎÇÏÌÍÂÔÕÒÂ
ªÉÐÎÇÒÊá
Раздел 1. Теоретические основы химии158
²ÇÂÌØÊá ÄÐÓÓÔÂÏÐÄÍÇÏÊá ÑÒÊÓÐÇÆÊÏÇÏÊÇ ÄÐÆÐÒÐÆÂ
,
3
CH C + H CH CH OH2 3 2
êàò.3 − → − −
T
²ÇÂÌØÊÊ ÐÌÊÓÍÇÏÊá
ÒÇÂÌØÊá ÓÇÒÇÃÒáÏÐÅÐ ÉÇÒÌÂ͝ z ÌÂÙÇÓÔÄÇÏÏÂá ÒÇÂÌØÊá
', y ' %K 3
2,
', y ' %K
3,
3
,
3
ÕÌÓÕÓÏÂá ÌÊÓÍÐÔÂ
ÒÇÂÌØÊá ÓÐ ÓÄÇÈÇÑÒÊÅÐÔÐÄÍÇÏÏÝÎ 'Y 3, z ÌÂÙÇÓÔÄÇÏ
ÏÂá ÒÇÂÌØÊá
3,
3
,
3
', y ' 'Y 3, ', y ' 'Y3, , 3
'Y 3 , 3
ÎÐÒÌÐÄÏÝË ØÄÇÔ
²ÇÂÌØÊá ÑÐÍÊÎÇÒÊÉÂØÊÊ
R RCH O CH O
ôîðìàëüäåãèä ïîëèôîðìàëüäåãèä
(ïàðàôîðì)
22 = → − −( )
²ÇÂÌØÊá ÑÐÍÊÌÐÏÆÇÏÓÂØÊÊ
, ,
3,
, ,
3,
3
'
, ,
3
'
, ,
R, 3
3, 3,
', ',
ÖÇÏÐÍÖÐÒÎÂÍÞÆÇÅÊÆÏÂá
ÓÎÐÍÂ
·ÊÎÊÙÇÓÌÊÇ ÓÄÐËÓÔÄÂ
1.4. Органическая химия 159
®ÇÔÂÏÂÍÞ ÖÐÒÎÂÍÞÆÇÅÊÆ ÎÕÒÂÄÞÊÏÝË ÂÍÞÆÇÅÊÆ
ÃÇÓØÄÇÔÏÝË ÅÂÉ
ÊÎÇÇÔ ÒÇÉÌÊË ÉÂÑÂ×
áÆÐÄÊÔ
×ÐÒÐÚÐ ÒÂÓÔÄÐÒáÇÔÓá Ä ÄÐÆÇ ÏÝË ÒÂÓÔÄÐÒ z ÖÐÒ
ÎÂÍÊÏ
¿ÔÂÏÂÍÞ ÂØÇÔÂÍÞÆÇÅÊÆ ÕÌÓÕÓÏÝË ÂÍÞÆÇÅÊÆ
ÈÊÆÌÐÓÔÞ ÃÇÉ ØÄÇÔÂ
ÊÎÇÇÔ ÒÇÉÌÊË ÉÂÑÂ×
×ÐÒÐÚÐ ÒÂÓÔÄÐÒáÇÔÓá Ä ÄÐÆÇ
XÌÊÑ
³
ÐÌÊÓÍÇÏÊÇ ÑÇÒÄÊÙÏÝ× ÓÑÊÒÔÐÄ
CH CH OH + CuO CH C + Cu + H O2 3 23 − − → −
,
3
ÆÇÅÊÆÒÊÒÐÄÂÏÊÇ ÑÇÒÄÊÙÏÝ× ÓÑÊÒÔÐÄ
CH CH OH CH C + H2 3 23 − − → −
Cu, X
,
3
ÒÇÂÌØÊá ¬ÕÙÇÒÐÄÂ
CH CH H O CH C2 3
Hg
≡ + → −
+2
X
,
3
Карбоновые кислоты
Карбоновые кислоты
3,
'
3
6 z
ÓÐÆÇÒÈÂÔ ÐÆÏÕ ÊÍÊ ÏÇÓÌÐÍÞÌÐ ÌÂÒ
ÃÐÌÓÊÍÞÏÝ× ÅÒÕÑ y '
3 y ,
3
ÐÓÍÂ
ÃÍÇÏÊÇ ÓÄáÉÊ 3y, ÐÔÛÇÑÍÇÏÊÇ
ÑÒÐÔÐÏÂ
¶ÊÉÊÙÇÓÌÊÇ ÓÄÐËÓÔÄÂ
±ÐÍÕÙÇÏÊÇ
ÐÃÛÂá
ÖÐÒÎÕÍÂ
ÑÒÇÆÇÍÞÏÝ×
ÐÆÏÐÐÓÏÐÄÏÝ×
ÌÊÓÍÐÔ
'R
, R
3
Раздел 1. Теоретические основы химии160
ÓÕÖÖÊÌÓ ÐÄÂ Ê ÓÍÐÄÐ ÌÊÓÍÐÔÂ
ÊÓÔÐÒÊÙÇÓÌÂá ÎÕÒÂÄÞÊÏÂá ÕÌÓÕÓÏÂá ÑÒÐÑÊÐÏÐÄÂá ÎÂÓ
ÍáÏÂá ÄÂÍÇÒÊÂÏÐÄÂá Ê Ô Æ ÌÊÓÍÐÔÂ
ÒÂÉÄÇÔÄÍÇÏÊÇ ÕÅÍÇÒÐÆÏÐÅÐ ÓÌÇÍÇÔÂ
ÎÇÈÌÍÂÓÓÐÄÂá ÓÐ ÓÍÐÈÏÝÎÊ ßÖÊÒÂÎÊ
°ÃÛÂá ÖÐÒÎÕÍ ÓÍÐÈÏÝ× ßÖÊÒÐÄ
'
²ÇÂÌØÊÊ ÐÃÒÂÉÐÄÂÏÊá ÓÐÍÇË
Ó ÎÇÔÂÍÍÂÎÊ
2 3 3 2 2CH COOH Ca CH COO Ca H
àöåòàò
êàëüöèÿ
+ → +( )
Ó ÐÓÏÐÄÏÝÎÊ ÐÌÓÊÆÂÎÊ
', '33, 1K3 ', '33 1K , 3
Ó ÐÓÏÐÄÂÏÊáÎÊ
', '33, 2E3, ', '332E , 3
Ó ÓÐÍáÎÊ ÌÂÒÃÐÏÂÔÂÎÊ
', '33, 2E '3 ', '332E , 3 '3
Ó ÂÎÎÊÂÌÐÎ
', '33, 2, ', '332,
CH COONH CH CONH H O23 4 3 2→ +
X
¯ÐÎÇÏÌÍÂÔÕÒÂ
ªÉÐÎÇÒÊá
·ÊÎÊÙÇÓÌÊÇ ÓÄÐËÓÔÄÂ
ÂØÇÔÂÔ ÂÎÎÐÏÊá
ÂÎÊÆ ÕÌÓÕÓÏÐË
ÌÊÓÍÐÔÝ
1.4. Органическая химия 161
²ÇÂÌØÊÊ ÑÒÊ ÕÙÂÓÔÊÊ ÅÒÕÑÑÝ 3,
ÓÐ ÓÑÊÒÔÂÎÊ ÒÇÂÌØÊá ßÔÇÒÊÖÊÌÂØÊÊ
ÒÇÂÌØÊá ÆÇÅÊÆÒÂÔÂØÊÊ
²ÇÂÌØÊÊ ÉÂÎÇÛÇÏÊá ÄÐÆÐÒÐÆÂ Ä ÒÂÆÊÌÂÍÇ
ÑÒÐÊÓ×ÐÆÊÔ Ä ÑÐÍÐÈÇÏÊÊ
ÈÊÆÌÐÓÔÞ ÃÇÉ ØÄÇÔÂ
ÊÎÇÇÔ ÒÇÉÌÊË ÉÂÑÂ×
ÒÂÓÔÄÐÒáÇÔÓá Ä ÄÐÆÇ
ÑÒÊÄÐÆÊÔ Ì ÐÈÐÅÂÎ ÑÒÊ ÌÐÏÔÂÌÔÇ Ó ÌÐÈÇË
ÂÍÞÆÇÅÊÆÏÂá ÅÒÕÑÑÂ ÌÂÒÃÐÌÓÊÍÞÏÂá ÅÒÕÑÑÂ
ÓÐÆÇÒÈÊÔ ÆÄÇ ÖÕÏÌØÊÐÏÂÍÞÏÝÇ ÅÒÕÑÑÝ z ×ÂÒÂÌÔÇÒÏÐË áÄ
ÍáÇÔÓá ÒÇÂÌØÊá ÓÇÒÇÃÒáÏÐÅÐ ÉÇÒÌÂ͝
±ÐÍÕÙÇÏÊÇ
CO NaOH HCOONa+ →
X
,'332E , 73 ,'33, 2E,73 ÐÔÅÐÏÌÂ ,'33,
ßÔÊÍÐÄÝË ßÖÊÒ
ÕÌÓÕÓÏÐË ÌÊÓÍÐÔÝ
ÂÏÅÊÆÒÊÆ ÕÌÓÕÓÏÐË
ÌÊÓÍÐÔÝ
×ÍÐÒÕÌÓÕÓÏÂá
ÌÊÓÍÐÔÂ
®ÕÒÂÄÞÊÏÂá ÌÊÓÍÐÔÂ ,'33,
Раздел 1. Теоретические основы химии162
ÈÊÆÌÐÓÔÞ ÃÇÉ ØÄÇÔÂ
ÊÎÇÇÔ ÒÇÉÌÊË ÉÂÑÂ×
×ÐÒÐÚÐ ÒÂÓÔÄÐÒáÇÔÓá Ä ÄÐÆÇ ÏÝË ÒÂÓÔÄÐÒ z ÕÌÓÕÓ
ÏÂá ßÓÓÇÏØÊá
ÃÇÉÄÐÆÏÂá z ÌÒÊÓÔÂÍÊÙÇÓÌÂá ÍÇÆáÏÂá ÌÊÓÍÐÔÂ
XÉÂÎ
³
ÊÎÇÇÔ ÄÓÇ ÓÄÐËÓÔÄ ÌÂÒÃÐÏÐÄÝ× ÌÊÓÍÐÔ
±ÐÍÕÙÇÏÊÇ
C H + H O CH C CH COOH2 2 3 3
Hg2+
2 → − →
,
3
', y ', y ', y ', 3 ', '33, , 3
Ä×ÐÆáÔ Ä ÓÐÓÔÂÄ ÈÊÒÐÄ
ÑÂÍÞÎÊÔÊÏÐÄÂá ÌÊÓÍÐÔ ' , '33, Ê× ÓÎÇÓÞ z ÓÔÇÂÒÊÏ
ÓÔÇÂÒÊÏÐÄÂá ÌÊÓÍÐÔÂ ' , '33,
ÐÍÇÊÏÐÄÂá ÌÊÓÍÐÔÂ ' , '33,
Сложные эфиры
Сложные эфиры z ÖÕÏÌØÊÐÏÂÍÞÏÝÇ ÑÒÐÊÉ
ÄÐÆÏÝÇ ÌÊÓÍÐÒÐÆÐÓÐÆÇÒÈÂÛÊ× ÌÊÓÍÐÔ
ßÔÊÍÖÐÒÎÊÂÔ
ßÔÊÍÐÄÝË ßÖÊÒ ÎÕÒÂÄÞÊÏÐË
ÌÊÓÍÐÔÝ
ÎÕÒÂÄÞÊÏÐßÔÊÍÐÄÝË ßÖÊÒ
ÎÇÔÊÍÂØÇÔÂÔ
ÎÇÔÊÍÐÄÝË ßÖÊÒ ÕÌÓÕÓÏÐË
ÌÊÓÍÐÔÝ
ÕÌÓÕÓÏÐÎÇÔÊÍÐÄÝË ßÖÊÒ
µÌÓÕÓÏÂá ÌÊÓÍÐÔ ', '33,
¤ÝÓÚÊÇ ÌÊÓÍÐÔÝ
¯ÐÎÇÏÌÍÂÔÕÒÂ
1.4. Органическая химия 163
ÌÊÓÍÐÔÏÝË ÅÊÆÒÐÍÊÉ
ÛÇÍÐÙÏÐË ÅÊÆÒÐÍÊÉ z ÐÎÝÍÇÏÊÇ ÏÇÐÃÒÂÔÊÎÝË ÅÊÆÒÐÍÊÉ
Na
Na
ÍÇÔÕÙÊÇ ÈÊÆÌÐÓÔÊ
ÎÂÍÐÒÂÓÔÄÐÒÊÎÝ Ä ÄÐÆÇ
ÊÎÇàÔ ÑÒÊáÔÏÝË ÉÂÑÂ×
ÒÇÂÌØÊá ßÔÇÒÊÖÊÌÂØÊÊ
1.4.8. Характерные химические свойства
азотсодержащих органических соединений: аминов
и аминокислот
Амины
Амины z ÑÒÐÊÉÄÐÆÏÝÇ ÂÎÎÊÂÌ 2, Ä ÌÐÔÐÒÝ× ÂÔÐÎÝ
ÄÐÆÐÒÐÆÂ ÐÆÊÏ ÆÄÂ ÊÍÊ ÄÓÇ ÔÒÊ ÉÂÎÇÛÇÏÝ ÕÅÍÇÄÐÆÐÒÐÆ
ÏÝÎÊ ÒÂÆÊÌÂÍÂÎÊ
6 y 2,
ÑÇÒÄÊÙÏÝË ÂÎÊÏ
6 y 2, y 6
ÄÔÐÒÊÙÏÝË ÂÎÊÏ
6 y 2 y 6
6
ÔÒÇÔÊÙÏÝË ÂÎÊÏ
·ÊÎÊÙÇÓÌÊÇ GÄÐËÓÔÄÂ
¶ÊÉÊÙÇÓÌÊÇ GÄÐËÓÔÄÂ
±ÐÍÕÙÇÏÊÇ
ÌÊÓÍÐÔÂ ÓÑÊÒÔ
Раздел 1. Теоретические основы химии164
¯ÂÓÝÛÇÏÏÝÇ ÂÎÊÏÝ
ÄÉÂÊÎÐÆÇËÓÔÄÊÇ Ó ÄÐÆÐË z ÊÉÎÇÏáàÔ ØÄÇÔ ÊÏÆÊÌÂÔÐÒÐÄ
ÑÒÐáÄÍáá ÐÓÏÐÄÏÝÇ ÓÄÐËÓÔÄÂ
', y 2, , 3 ?', 2, A 3,y
Ó ÎÊÏÇÒÂÍÞÏÝÎÊ ÌÊÓÍÐÔÂÎÊ
', y 2, ,'P ?', 2, A 'Py
ÒÇÂÌØÊá ÅÐÒÇÏÊá
', 2, 3 '3 2 , 3
¢ÏÊÍÊÏ ÂÒÐÎÂÔÊÙÇÓÌÊË ÂÎÊÏ
' , 2, ÊÍÊ
2,
ÐÓÍÂÃÍÇÏÊÇ ÐÓÏÐÄÏÝ× ÓÄÐËÓÔÄ
Ó ÎÊÏÇÒÂÍÞÏÝÎÊ ÌÊÓÍÐÔÂÎÊ
' , y 2, ,'P ?' , y 2, A 'Py
Ó ÃÒÐÎÏÐË ÄÐÆÐË
2,
V
2,
V
V V
,V
ÏÊÉÚÊÇ ÂÎÊÏÝ z ÅÂÉÝ Ó ÉÂÑÂ×ÐÎ ÂÎÎÊÂÌÂ
ÓÒÇÆÏÊÇ z ÈÊÆÌÐÓÔÊ
ÄÝÓÚÊÇ z ÔÄÇÒÆÝÇ ÄÇÛÇÓÔÄ ÃÇÉ ÉÂÑÂ×Â
·ÊÎÊÙÇÓÌÊÇ GÄÐËÓÔÄÂ
ÅÊÆÒÐÌÓÊÆ
ÎÇÔÊÍÂÎÎÐÏÊá
×ÍÐÒÊÆ
ÎÇÔÊÍÂÎÎÐÏÊá
×ÍÐÒÊÆ
ÖÇÏÊÍÂÎÎÐÏÊá
ÔÒÊÃÒÐÎÂÏÊÍÊÏ
ÃÇÍÝË ÐÓÂÆÐÌ
¶ÊÉÊÙÇÓÌÊÇ GÄÐËÓÔÄÂ
1.4. Органическая химия 165
ÒÇÂÌØÊá ÄÐÓÓÔÂÏÐÄÍÇÏÊá ÒÇÂÌØÊá ©ÊÏÊÏÂ
6 y 23 , 6 y 2, , 3
Аминокислоты
Аминокислоты z ÐÒÅÂÏÊ
ÙÇÓÌÊÇ ÓÐÇÆÊÏÇÏÊá ÓÐ
ÆÇÒÈÂÛÊÇ ÐÆÏÐÄÒÇÎÇÏÏÐ
ÌÂÒÃÐÌÓÊÍÞÏÕà Ê ÂÎÊÏÐ
ÅÒÕÑÑÝ
ÓÍÐÄÐ ÂÎÊÏÐ ÏÂÉÄÂÏÊÇ
ÌÊÓÍÐÔÝ
ÊÓÔÐÒÊÙÇÓÌÊÇ ÏÂÉÄÂÏÊá
Ä ÒÂÓÔÄÐÒÇ ÊÎÇàÔ ÂÎÖÐÔÇÒÏÝÇ ÓÄÐËÓÔÄÂ
, 2 y 6 y '33, , 2 y 6 y '33y
ÃÊÑÐÍáÒÏÝË ÊÐÏ
²ÇÂÌØÊÊ ÂÎÊÏÐÅÒÕÑÑÝ
ÐÃÒÂÉÐÄÂÏÊÇ ÓÐÍÇË Ó ÌÊÓÍÐÔÂÎÊ
', y '33, ,'P ', y '33, 'Py
2, 2,
²ÇÂÌØÊÊ ÌÂÒÃÐÌÓÊÍÞÏÐË ÅÒÕÑÑÝ
ÐÃÒÂÉÐÄÂÏÊÇ ÓÐÍÇË Ó ÐÓÏÐÄÂÏÊáÎÊ
2, 2,
', y '33, 2E3, ', y '332E , 3
±ÐÍÕÙÇÏÊÇ
¯ÂÊÃÐÍÞÚÇÇ ÉÏÂÙÇÏÊÇ
ÊÎÇàÔ ÂÎÊÏÐÌÊÓÍÐÔÝ
3,
3
6 y ', y '
2,
¯ÐÎÇÏÌÍÂÔÕÒÂ
2,
', y ', y ', y '33,
ÂÎÊÏÐÎÂÓÍáÏÂá ÌÊÓÍÐÔÂ
ÂÎÊÏÐÃÕÔÂÏÐÄÂá ÌÊÓÍÐÔÂ
·ÊÎÊÙÇÓÌÊÇ GÄÐËÓÔÄÂ
Раздел 1. Теоретические основы химии166
ÐÃÒÂÉÐÄÂÏÊÇ ÓÍÐÈÏÝ× ßÖÊÒÐÄ
2, 2,
', y '33, ' , 3, ', y ' , 3
3 y ' ,
3,
²ÇÂÌØÊÊ Ó ÐÆÏÐÄÒÇÎÇÏÏÝÎ ÕÙÂÓÔÊÇÎ ÂÎÊÏÐ
Ê ÌÂÒÃÐÌÓÊÍÞÏÐË ÅÒÕÑÑ
ÐÃÒÂÉÐÄÂÏÊÇ ÑÇÑÔÊÆÏÐË ÓÄáÉÊ
', y '33, ', y '33, ', y ' y 2 y ', y '33, , 3
3
2, 2, 2,
ÆÊÑÇÑÔÊÆ
ÃÇÍÝÇ ÌÒÊÓÔÂÍÍÊÙÇÓÌÊÇ ÄÇÛÇÓÔÄÂ
×ÐÒÐÚÐ ÒÂÓÔÄÐÒáàÔÓá Ä ÄÐÆÇ
ÒÂÓÑÂÆÂàÔÓá ÑÒÊ X ³
ÅÊÆÒÐÍÊÉ ÃÇÍÌÐÄ
ÊÉ ÌÂÒÃÐÏÐÄÝ× ÌÊÓÍÐÔ
2,'P
', '33, ', y '33, ', y '33,
³P 2,
1.4.9. Биологически важные вещества: жиры, белки,
углеводы (моносахариды, дисахариды,
полисахариды)
Жиры
Жиры z ÓÍÐÈÏÝÇ ßÖÊÒÝ
ÅÍÊØÇÒÊÏÂ Ê ÄÝÓÚÊ× ÌÂÒ
ÃÐÏÐÄÝ× ÌÊÓÍÐÔ
¶ÊÉÊÙÇÓÌÊÇ GÄÐËÓÔÄÂ
±ÐÍÕÙÇÏÊÇ
3
3
3
', y 3 y ' y 6
', y 3 y ' y 6
', y 3 y ' y 6
6 6 6 z ÒÂÆÊÌÂÍÝ
ÌÊÓÍÐÔ
1.4. Органическая химия 167
´ÄÇÒÆÝÇ
ÓÐÆÇÒÈÂÔ ÐÓÔÂÔÌÊ ÏÂÓÝ
ÛÇÏÏÝ× ÌÊÓÍÐÔ ÓÔÇÂÒÊ
ÏÐÄÐË ÑÂÍÞÎÊÔÊÏÐÄÐË
¨ÊÆÌÊÇ ÎÂÓÍÂ
ÓÐÆÇÒÈÂÔ ÐÓÔÂÔÌÊ ÏÇÏÂ
ÓÝÛÇÏÏÝ× ÌÊÓÍÐÔ ÐÍÇ
ÊÏÐÄÐË ÍÊÏÐÍÇÄÐË ÍÊ
ÏÐÍÇÏÐÄÐË
¨ÊÒÝ
ÅÊÆÒÐÍÊÉ
',y3y'3y6 , 3
кат.
',y3, 6 y'33,
', y3y'3y6
', y3y'3y6
', y3,
', y3,
6 y'33,
6 y'33,
ÅÍÊØÇÒÊÏ ÄÝÓÚÊÇ
ÌÂÒÃÐÏÐÄÝÇ
ÌÊÓÍÐÔÝ
ÛÇÍÐÙÏÐË ÅÊÆÒÐÍÊÉ ÐÎÝÍÇÏÊÇ
',y3y'3y6 2E3, ',y3, 6 y'332E
', y3y'3y6
', y 3 y '3 y 6
', y3,
', y3,
6 y'332E
6 y'332E
ÅÍÊØÇÒÊÏ ÓÐÍÊ ÄÝÓÚÊ×
ÌÂÒÃÐÏÐÄÝ× ÌÊÓÍÐÔ
ÎÝÍÂ
ÅÊÆÒÊÒÐÄÂÏÊÇ
',y3y'3y' , , 3
кат.
', y 3y'3y' ,
', y3y'3y' ,
', y3y'3y' ,
', y3y'3y' ,
', y3y'3y' ,
ÔÒÊÐÍÇÊÏ ÔÒÊÓÔÇÂÒÊÏ
ÐÌÊÓÍÇÏÊÇ
ÑÒÊ ×ÒÂÏÇÏÊÊ ÈÊÒÐÄ Ï ÄÐÉÆÕ×Ç ÑÒÐÊÓ×ÐÆÊÔ ÐÌÊÓÍÇÏÊÇ
°ÃÒÂÉÕàÔÓá ÓÄÐÃÐÆÏÝÇ ÌÂÒÃÐÏÐÄÝÇ ÌÊÓÍÐÔÝ Â ÏÇÏÂÓÝ
ÛÇÏÏÝÇ ÌÂÒÃÐÏÐÄÝÇ ÌÊÓÍÐÔÝ ÐÌÊÓÍáàÔÓá Ó ÐÃÒÂÉÐÄÂÏÊ
ÇÎ ÂÍÞÆÇÅÊÆÐÄ Ê ÌÇÔÐÏÐÄ
·ÊÎÊÙÇÓÌÊÇ ÓÄÐËÓÔÄÂ
Раздел 1. Теоретические основы химии168
Углеводы
¯Ç ÅÊÆÒÐÍÊÉÕàÔÓá
¥ÍàÌÐÉ ' , 3 ÄÊÏÐÅÒÂÆÏÝË ÓÂ×ÂÒ
ÌÒÊÓÔÂÍÍÊÙÇÓÌÐÇ ÄÇÛÇÓÔÄÐ
ÒÂÓÔÄÐÒáÇÔÓá Ä ÄÐÆÇ
ÊÎÇÇÔ ÓÍÂÆÌÊË ÄÌÕÓ
ÐÃÒÂÉÕÇÔÓá Ä ÑÒÐØÇÓÓÇ ÖÐÔÐÓÊÏÔÇÉÂ
ÓÐÆÇÒÈÊÔÓá ÄÐ ÄÓÇ× ÐÒÅÂÏÂ× ÉÇÍÇÏÝ× ÒÂÓÔÇÏÊË ÊÉÐ
ÎÇÒ z ÖÒÕÌÔÐÉ ÖÒÕÌÔÐÄÝË ÓÂ×ÂÒ
·ÊÎÊÙÇÓÌÊÇ ÓÄÐËÓÔÄÂ
¥ÍàÌÐÉ ÌÂÌ ÂÍÞÆÇÅÊÆ
ÒÇÂÌØÊá ÄÐÓÓÔÂÏÐÄÍÇÏÊá
CH CHOH C + H CH CHOH CH4 2 2 4 22 −( ) − → −( ) −
,
3
3¯ 3¯ 3¯
ÓÐÒÃÊÔ
ÒÇÂÌØÊá ÐÌÊÓÍÇÏÊá
CH CHOH C + Ag O4 22 −( ) −
,
3
3¯
2,
CH CHOH C 2Ag2 4−( ) − + ↓
3,
32,
3¯
ÅÍàÌÐÏÐÄÂá ÌÊÓÍÐÔÂ
CH CHOH C + 2Cu(OH)4 22 −( ) − →
X
,
3
3¯
CH CHOH C + Cu O2 4 2→ −( ) − ↓ +
X
2H O2
3¯
3,
3
ÎÐÒÌÐÄÏÝË ØÄÇÔ
®ÐÏÐÓÂ×ÂÒÊÆÝ
1.4. Органическая химия 169
¥ÍàÌÐÉ ÌÂÌ ÎÏÐÅÐÂÔÐÎÏÝË ÓÑÊÒÔ
Ó 'Y 3, ÃÇÉ X áÒÌÐ ÓÊÏÊË ÒÂÓÔÄÐÒ
³ÑÇØÊÖÊÙÇÓÌÊÇ ÓÄÐËÓÔÄÂ
ÑÐÍÏÐÇ ÐÌÊÓÍÇÏÊÇ
' , 3 3 '3 , 3 Ì¦È ÎÐÍÞ
ÓÑÊÒÔÐÄÐÇ ÃÒÐÈÇÏÊÇ
C H O C H OH CO6 12 2 5
äðîææè
6 22 2→ + ↑
ÎÐÍÐÙÏÐÌÊÓÍÐÇ ÃÒÐÈÇÏÊÇ
C H O CH CH COOH6 12 36 2→ − −
3,
ÎÐÍÐÙÏÂá ÌÊÓÍÐÔÂ
ÎÂÓÍáÏÐÌÊÓÍÐÇ ÃÒÐÈÇÏÊÇ
' , 3 ' , '33, '3 ,
°ÃÒÂÉÕàÔ ÑÒÊ ÅÊÆÒÐÍÊÉÇ ÆÄÇ ÎÐÍÇÌÕÍÝ ÎÐÏÐÓÂ×ÂÒÊÆÐÄ
³Â×ÂÒÐÉÂ
' , 3
ÊÉÐÎÇÒÝ ÎÂÍÞÔÐÉÂ ÍÂÌÔÐÉÂ
¥ÊÆÒÐÍÊÉ
C H O H O C H O C H O22 2 6 12 6 12
ãëþêîçà ôðóêòîçà
12 11 6 6+ → +
³Â×ÂÒÐÉ 'Y 3, áÒÌÐ ÓÊÏÇÇ ÐÌÒÂÚÊÄÂÏÊÇ
¤ÝÓÐÌÐÎÐÍÇÌÕÍáÒÏÝÇ ÓÐÇÆÊÏÇÏÊá ÑÒÊ ÑÐÍÏÐÎ ÅÊÆÒÐÍÊÉÇ
ÐÃÒÂÉÕàÔ ÎÐÍÇÌÕÍÝ ÎÐÏÐÓÂ×ÂÒÊÆÐÄ
' , 3 R
¦ÊÓÂ×ÂÒÊÆÝ
±ÐÍÊÓÂ×ÂÒÊÆÝ
Раздел 1. Теоретические основы химии170
¬ÒÂ×ÎÂÍ
ÌÐÍÊÙÇÓÔÄÐ ÊÉÐÎÇÒÐÄ z ÏÇÓÌÐÍÞÌÐ ÔÝÓáÙ
ÎÐÍÇÌÕÍÝ ÃÝÄÂàÔ ÍÊÏÇËÏÝÎÊ Ê ÒÂÉÄÇÔÄÍÇÏÏÝÎÊ
ÃÇÍÝË ÂÎÐÒÖÏÝË ÑÐÒÐÚÐÌ
ÏÇ ÒÂÓÔÄÐÒáÇÔÓá Ä ×ÐÍÐÆÏÐË ÄÐÆÇ Ä ÅÐÒáÙÇË ÐÃÒÂÉÕÇÔ
ÌÍÇËÓÔÇÒ
ÑÐÆÄÇÒÅÂÇÔÓá ÅÊÆÒÐÍÊÉÕ
' , 3 R
→
H O2
ÒÂÓÔÄÐÒÊÎÝË ÌÒÂ×ÎÂÍ
→ → →( )C H O C H O C H O6 10 12 22 6 12
äåêñòðèíû ìàëüòîçà ãëþêîçà
5 11 6
2
x
n
n
ÑÒÊ ÄÐÉÆÇËÓÔÄÊÊ ËÐÆÂ Ï ÌÒÂ×ÎÂÍ ÐÃÒÂÉÕÇÔÓá ÄÇÛÇÓÔÄÐ
ÓÊÏÇÅÐ ØÄÇÔÂ
¸ÇÍÍàÍÐÉÂ
ÌÐÍÊÙÇÓÔÄÐ ÊÉÐÎÇÒÐÄ z ÆÐ ÎÊÍÍÊÐÏÂ
ÎÐÍÇÌÕÍÝ ÊÎÇàÔ ÔÐÍÞÌÐ ÍÊÏÇËÏÕà ÓÔÒÕÌÔÕÒÕ
ÃÇÍÐÇ ÄÐÍÐÌÏÊÓÔÐÇ ÄÇÛÇÓÔÄÐ
ÏÇ ÒÂÓÔÄÐÒáÇÔÓá ÏÊ Ä ÄÐÆÇ ÏÊ Ä ÐÒÅÂÏÊÙÇÓÌÊ× ÒÂÓÔÄÐÒÊ
ÔÇÍá×
ÑÐÆÄÇÒÅÂÇÔÓá ÅÊÆÒÐÍÊÉÕ
' , 3 R
R, 3 R' , 3
ÒÇÂÌØÊá ÅÐÒÇÏÊá
' , 3 R
R3 R'3 R, 3
ÑÒÊ ÏÂÅÒÇÄÂÏÊÊ ÃÇÉ ÆÐÓÔÕÑ ÄÐÉÆÕ× ÒÂÉÍÂÅÂÇÔÓá Ï ÆÒÇ
ÄÇÓÏÝË ÕÅÐÍÞ Ê ÍÇÔÕÙÊÇ ÐÒÅÂÏÊÙÇÓÌÊÇ ÄÇÛÇÓÔÄÂ ÎÇÔÂ
ÏÐÍ ÕÌÓÕÓÏÕà ÌÊÓÍÐÔÕ Ê ÆÒ 
ÒÇÂÌØÊá ßÔÇÒÊÖÊÌÂØÊÊ
[ ( ) ] [ ( ) ]C H O OH HNO C H O ONO6 7 6 7
òðèíèòðàò öåëëþëîçû
(
2 3 3 2 2 33R RR+ →
ïïèðîêñèëèí)
H O2+ 3R
[ ( ) ] [ ( ) ]C H O OH CH COOH C H O OCOCH6 7 6 7
òðèàöåòàò öåëëþ
2 3 3 2 3 33R RR+ →
ëëîçû
H O2+ 3R
1.4. Органическая химия 171
Белки
Белки z ÓÍÐÈÏÝÇ ÄÝÓÐÌÐÎÐÍÇÌÕÍáÒÏÝÇ ÑÒÊÒÐÆÏÝÇ ÓÐÇ
ÆÊÏÇÏÊá ÑÐÓÔÒÐÇÏÏÝÇ ÊÉ ÐÓÔÂÔÌÐÄ ÂÎÊÏÐÌÊÓÍÐÔ ÓÐÇ
ÆÊÏÇÏÏÝ× Ä ÐÑÒÇÆÇÍÇÏÏÐË ÑÐÓÍÇÆÐÄÂÔÇÍÞÏÐÓÔÊ ÑÇÑÔÊÆÏÝ
ÎÊ ÓÄáÉáÎÊ
³ÂÎÂá ÄÂÈÏÂá ÓÐÓÔÂÄÍáàÛÂá ÙÂÓÔÞ ÈÊÄÝ× ÐÒÅÂÏÊÉÎÐÄ
Ä×ÐÆáÔ Ä ÓÐÓÔÂÄ ÒÐÅÐÄÐÅÐ ÓÍÐá ÌÐÈÊ ÎÝÚÇÙÏÐË Ê ÏÇÒÄ
ÏÐË ÔÌÂÏÇË
£ÇÍÐÌ z ÑÐÍÊÑÇÑÔÊÆ
ÑÇÒÄÊÙÏÂá ÓÔÒÕÌÔÕÒÂ z ÑÐÓÍÇÆÐÄÂÔÇÍÞÏÐÓÔÞ ÐÓÔÂÔÌÐÄ
ÂÎÊÏÐÌÊÓÍÐÔ Ä ÎÐÍÇÌÕÍÇ ÓÐÇÆÊÏÇÏÏÝ× ÑÇÑÔÊÆÏÝÎÊ
ÓÄáÉáÎÊ
ÄÔÐÒÊÙÏÂá ÓÔÒÕÌÔÕÒÂ z ÕÑÂÌÐÄÌÂ ÓÑÊÒÂÍÞÏÐË ÑÐÍÊ
ÑÇÑÔÊÆÏÐË ØÇÑÊ Ä ÑÒÐÓÔÒÂÏÓÔÄÇ
ÔÒÇÔÊÙÏÂá ÓÔÒÕÌÔÕÒ z ÔÒÇ×ÎÇÒÏÂá ÌÐÏÖÊÅÕÒÂØÊá ÐÃ
ÒÂÉÐÄÂÏÏÂá ÓÍÐÈÇÏÊÇÎ ÄÔÐÒÊÙÏÝ× ÓÔÒÕÌÔÕÒ
ÙÇÔÄÇÒÔÊÙÏÂá ÓÔÒÕÌÔÕÒÂ z ÃÊÐÍÐÅÊÙÇÓÌÊÇ ÌÐÎÑÍÇÌÓÝ
ÏÇÓÌÐÍÞÌÊ× ÑÐÍÊÑÇÑÔÊÆÏÝ× ØÇÑÇË
ÒÇÂÌØÊá ÅÊÆÒÐÍÊÉÂ z Ó ÐÃÒÂÉÐÄÂÏÊÇÎ ÂÎÊÏÐÌÊÓÍÐÔ
ÂÎÖÐÔÇÒÏÐÓÔÞ z ÄÉÂÊÎÐÆÇËÓÔÄÊÇ Ó ÌÊÓÍÐÔÂÎÊ Ê ÐÓÏÐÄÂ
ÏÊáÎÊ
ÆÇÏÂÔÕÒÂØÊá z ÒÂÉÒÕÚÇÏÊÇ ÄÔÐÒÊÙÏÐË Ê ÔÒÇÔÊÙÏÐË
ÓÔÒÕÌÔÕÒ ÑÐÆ ÆÇËÓÔÄÊÇÎ ÏÂÅÒÇÄÂÏÊá ÒÂÆÊÂØÊÊ ÓÊÍÞÏÝ×
ÌÊÓÍÐÔ ÛÇÍÐÙÇË Ê Ô Æ 
ØÄÇÔÏÝÇ ÒÇÂÌØÊÊ
ÃÊÕÒÇÔÐÄÂá ÒÇÂÌØÊá
ÃÇÍÐÌ 'Y73 2E3, ÖÊÐÍÇÔÐÄÐÇ ÐÌÒÂÚÊÄÂÏÊÇ
ÌÓÂÏÔÐÑÒÐÔÇÊÏÐÄÂá ÒÇÂÌØÊá
ÃÇÍÐÌ ,23 ÌÐÏØ
ÈÇÍÔÐÇ ÐÌÒÂÚÊÄÂÏÊÇ
ÇÓÍÊ ÃÇÍÐÌ ÓÐÆÇÒÈÊÔ ÃÇÏÉÐÍÞÏÝÇ ÌÐÍÞØÂ
·ÊÎÊÙÇÓÌÊÇ GÄÐËÓÔÄÂ
Раздел 1. Теоретические основы химии172
1.5. Химическая реакция
1.5.1. Классификация химических реакций
в неорганической и органической химии
Химическая реакция z áÄÍÇÏÊÇ ÑÒÊ ÌÐÔÐÒÐÎ ÑÒÐÊÓ×ÐÆÊÔ
ÑÒÇÄÒÂÛÇÏÊÇ ÐÆÏÊ× ÄÇÛÇÓÔÄ Ä ÆÒÕÅÊÇ ÃÇÉ ÊÉÎÇÏÇÏÊá áÆÇÒ
ÂÔÐÎÐÄ
±Ð ÙÊÓÍÕ Ê ÓÐÓÔÂÄÕ ÊÓ×ÐÆÏÝ× ÄÇÛÇÓÔÄ Ê ÑÒÐÆÕÌÔÐÄ
ÒÇÂÌØÊÊ
ÓÐÇÆÊÏÇÏÊá
1K3 '3 1K'3
ÒÂÉÍÐÈÇÏÊá
Cu OH CuO H O( )2 2= +
X
ÉÂÎÇÛÇÏÊá
2EV 'P 2E'P V
ÐÃÎÇÏÂ
E'P 2E 73 E73 2E'P
ÃÇÉ ÊÉÎÇÏÇÏÊá ÌÂÙÇÓÔÄÇÏÏÐÅÐ ÓÐÓÔÂÄÂ z ÐÃÒÂÉÐÄÂÏÊÇ
ÂÍÍÐÔÒÐÑÏÝ× ÎÐÆÊÖÊÌÂØÊË
3 3
±Ð ÔÇÑÍÐÄÐÎÕ ßÖÖÇÌÔÕ ´¿²
ßÌÉÐÔÇÒÎÊÙÇÓÌÊÇ
, 'P ,'P ̦È
ßÏÆÐÔÇÒÎÊÙÇÓÌÊÇ
2 3 23 y ̦È
±Ð ÊÉÎÇÏÇÏÊà ÓÔÇÑÇÏÊ ÐÌÊÓÍÇÏÊá ßÍÇÎÇÏÔÐÄ
ÐÌÊÓÍÊÔÇÍÞÏÐ ÄÐÓÓÔÂÏÐÄÊÔÇÍÞÏÝÇ
4 2 4
5
3
2
2
4
2 2
0
HNO H O N O O
+
−
+
= + +
¬ÍÂÓÓÊÖÊÌÂØÊá ×ÊÎÊÙÇÓÌÊ× ÒÇÂÌØÊË
ÑÐ ÑÒÊÉÏÂÌÂÎ
1.5. Химическая реакция 173
ÃÇÉ ÊÉÎÇÏÇÏÊá ÓÔÇÑÇÏÊ ÐÌÊÓÍÇÏÊá ßÍÇÎÇÏÔÐÄ
'E3 , 3 'E 3,
±Ð ÐÃÒÂÔÊÎÐÓÔÊ ÒÇÂÌØÊÊ
ÐÃÒÂÔÊÎÝÇ
N H NH2 2 33 2+
ÏÇÐÃÒÂÔÊÎÝÇ
/1R3 / 1R3 1R3 3
±Ð ÏÂÍÊÙÊà ÌÂÔÂÍÊÉÂÔÐÒÂ
ÌÂÔÂÍÊÔÊÙÇÓÌÊÇ
2 22 2 3
2 5
SO O SO
V O
+ →
ÏÇÌÂÔÂÍÊÔÊÙÇÓÌÊÇ
1K 3 1K3
³ÕÛÇÓÔÄÕàÔ Ê ÆÒÕÅÊÇ ÌÍÂÓÓÊÖÊÌÂØÊÊ ÑÐ ÂÅÒÇÅÂÔÏÐÎÕ
ÓÐÓÔÐáÏÊà ÄÇÛÇÓÔÄ ÑÐ ÎÇ×ÂÏÊÉÎÕ Ê Ô Æ
²ÇÂÌØÊÊ ÑÒÊÓÐÇÆÊÏÇÏÊá
%   y = % y 
 =
', ', V ', y ',
V V
²ÇÂÌØÊÊ ÉÂÎÇÛÇÏÊá
% y   y = % y   y =
' , 'P 2E3, ' , 3, 2E'P
' , 'P ' , 'P ,'P
²ÇÂÌØÊÊ ÐÔÛÇÑÍÇÏÊá
 =
% y  %  =
' , 3, ' , , 3
X
´ÊÑÝ ÐÒÅÂÏÊÙÇÓÌÊ× ÒÇÂÌØÊË
Раздел 1. Теоретические основы химии174
²ÇÂÌØÊÊ ÑÇÒÇÅÒÕÑÑÊÒÐÄÌÊ
 
% y  % y 
', y ', y ', ', ', y ', ', y ',
'P 'P
²ÇÂÌØÊÊ ÐÃÒÂÉÐÄÂÏÊá ÑÐÍÊÎÇÒÐÄ
²ÇÂÌØÊÊ ÑÐÍÊÎÇÒÊÉÂØÊÊ
²ÇÂÌØÊÊ ÑÐÍÊÌÐÏÆÇÏÓÂØÊÊ
3,
3 3
y2,
R', y 6 y ' ', y 6 y 'y R, 3
R
²ÇÂÌØÊÊ ÐÌÊÓÍÇÏÊá Ê ÄÐÓÓÔÂÏÐÄÍÇÏÊá
³ÐÑÒÐÄÐÈÆÂàÔÓá ÊÉÎÇÏÇÏÊÇÎ ÓÔÇÑÇÏÊ ÐÌÊÓÍÇÏÊá ÂÔÐΠÕÅÍÇ
ÒÐÆÂ áÄÍáàÛÇÅÐÓá ÒÇÂÌØÊÐÏÏÝÎ ØÇÏÔÒÐÎ
ÐÌÊÓÍÇÏÊÇ
O
O
ÄÐÓÓÔÂÏÐÄÍÇÏÊÇ
²ÇÂÌØÊÊ ÃÇÉ ÊÉÎÇÏÇÏÊá ÌÂÙÇÓÔÄÇÏÏÐÅÐ Ê ÌÐÍÊÙÇÓÔÄÇÏÏÐÅÐ
ÓÐÓÔÂÄÂ ÎÐÍÇÌÕÍ
²ÇÂÌØÊÊ ÊÉÐÎÇÒÊÉÂØÊÊ
',
', y', y', y', y', →
AlCl3
t
', y',y', y',
ÊÉÐÑÇÏÔÂÏÏ ÑÇÏÔÂÏ
1.5.2. Тепловой эффект химической реакции.
Термохимические уравнения
Тепловой эффект химической реакции z ßÔÐ ÌÐÍÊÙÇÓÔÄÐ ÔÇ
ÑÍÐÔÝ 5 ÌÐÔÐÒÐÇ ÄÝÆÇÍáÇÔÓá ÊÍÊ ÑÐÅÍÐÛÂÇÔÓá Ä ×ÊÎÊ
ÙÇÓÌÐË ÒÇÂÌØÊÊ
1.5. Химическая реакция 175
¿ÌÉÐÔÇÒÎÊÙÇÓÌÂá ÒÇÂÌØÊá ¿ÏÆÐÔÇÒÎÊÙÇÓÌÂá ÒÇÂÌØÊá
ÔÇÑÍÐ Ä ÒÇÂÌØÊÊ ÄÝÆÇÍá
ÇÔÓá
, 'P ,'P 5
ÔÇÑÍÐ Ä ÒÇÂÌØÊÊ ÑÐÅÍÐÛÂ
ÇÔÓá
2 3 23 y 5
Термохимическое уравнение z ÕÒÂÄÏÇÏÊÇ ×ÊÎÊÙÇÓÌÐË ÒÇ
ÂÌØÊÊ Ä ÌÐÔÐÒÐÎ ÕÌÂÉÂÏ ÔÇÑÍÐÄÐË ßÖÖÇÌÔ ÒÇÂÌØÊÊ
, 3 , 3 ̦È
2, 2 , y ̦È
1.5.3. Скорость реакции, ее зависимость от различных
факторов
Химическая кинетика z ÊÉÕÙÂÇÔ ÓÌÐÒÐÓÔÞ Ê ÎÇ×ÂÏÊÉÎÝ ×Ê
ÎÊÙÇÓÌÊ× ÒÇÂÌØÊË
Скорость химической реакции (средняя) z ÊÉÎÇÏÇÏÊÇ ÌÐÍÊ
ÙÇÓÔÄÂ ÄÇÛÇÓÔÄÂ ÒÇÂÅÇÏÔÂ ÊÍÊ ÑÒÐÆÕÌÔÂ ÒÇÂÌØÊÊ ÉÂ
ÐÑÒÇÆÇÍÇÏÏÝË ÐÔÒÇÉÐÌ ÄÒÇÎÇÏÊ X
v
t
= ±
Δ
Δ
ν
y z ÆÍá ÒÇÂÅÇÏÔÐÄ   z ÆÍá ÑÒÐÆÕÌÔÐÄ ÒÇÂÌØÊÊ
¦Íá ÒÇÂÌØÊË Ä ÒÂÓÔÄÐÒÇ ÌÐÍÊÙÇÓÔÄÐ ÄÇÛÇÓÔÄ ÐÔÏÐÓáÔ
Ì ÇÆÊÏÊØÇ ÐÃÜÇÎÂ ÒÇÂÌØÊÐÏÏÐÅÐ ÑÒÐÓÔÒÂÏÓÔÄÂ
v
V t
C
t
= ± = ±
Δ
Δ
Δ
Δ
ν
¦Íá ÅÇÔÇÒÐÅÇÏÏÝ× ÒÇÂÌØÊË ÌÐÍÊÙÇÓÔÄÐ ÄÇÛÇÓÔÄ ÐÔÏÐÓáÔ
Ì ÇÆÊÏÊØÇ ÑÐÄÇÒ×ÏÐÓÔÊ
v
S t
= ±
Δ
Δ
ν
Раздел 1. Теоретические основы химии176
¥ÒÂÖÊÌ ÉÂÄÊÓÊÎÐÓÔÊ ÌÐÏØÇÏÔÒÂØÊÊ ÒÇÂÅÇÏÔÐÄ ÐÔ ÄÒÇÎÇ
ÏÊ ÒÇÂÌØÊÊ
G
G
G
X X
G
X X
Истинная скорость реакции z ÓÌÐÒÐÓÔÞ ×ÊÎÊÙÇÓÌÐË ÒÇÂÌ
ØÊÊ Ä ÐÑÒÇÆÇÍÇÏÏÝË ÎÐÎÇÏÔ ÄÒÇÎÇÏÊ
³ÌÐÒÐÓÔÞ ÐÑÒÇÆÇÍáÇÔÓá
ÌÐÍÊÙÇÓÔÄÐÎ ÓÔÐÍÌÏÐÄÇÏÊË ÙÂÓÔÊØ
ßÏÇÒÅÊÇË ÙÂÓÔÊØ
¬ÐÏØÇÏÔÒÂØÊá ÒÇÂÅÊÒÕàÛÊ× ÄÇÛÇÓÔÄ ©ÂÌÐÏ ÆÇËÓÔÄÕà
ÛÊ× ÎÂÓÓ ¬ ¥ÕÍÞÆÃÇÒÅ ± ¤ÂÂÅÇ y ÆÍá ÒÇÂÌ
ØÊÊ R% Q '
: O'R
% 'Q

' % '  z ÌÐÏØÇÏÔÒÂØÊÊ ÒÇÂÅÊÒÕàÛÊ× ÄÇÛÇÓÔÄ
´ÇÎÑÇÒÂÔÕÒ ±ÒÂÄÊÍÐ ¤ÂÏÔ ¥ÐÖÖ ÑÒÊ ÑÐÄÝÚÇÏÊÊ
ÔÇÎÑÇÒÂÔÕÒÝ ÏÂ ÌÂÈÆÝÇ ÅÒÂÆÕÓÐÄ ÓÌÐÒÐÓÔÞ ÃÐÍÞÚÊÏ
ÓÔÄ ×ÊÎÊÙÇÓÌÊ× ÒÇÂÌØÊË ÕÄÇÍÊÙÊÄÂÇÔÓá Ä y ÒÂÉÂ
v
v
t t
2
1
10
2 1
=
−
γ
Z Z z ÓÌÐÒÐÓÔÊ ÒÇÂÌØÊË ÓÐÐÔÄÇÔÓÔÄÇÏÏÐ ÑÒÊ ÔÇÎÑÇÒÂ
ÔÕÒÂ× X Ê X  z ÔÇÎÑÇÒÂÔÕÒÏÝË ÌÐßÖÖÊØÊÇÏÔ ÒÇÂÌ
ØÊÊ
²ÂÉÎÇÒ ÒÇÂÅÊÒÕàÛÊ× ÙÂÓÔÊØ ´ÄÇÒÆÝÇ ÄÇÛÇÓÔÄ ÒÇÂÅÊ
ÒÕàÔ ÃÝÓÔÒÇÇ ÇÓÍÊ ÐÏÊ ÊÉÎÇÍÞÙÇÏÝ
¦ÂÄÍÇÏÊÇ ¦Íá ÅÂÉÐÐÃÒÂÉÏÝ× ÄÇÛÇÓÔÄ ÕÄÇÍÊÙÇÏÊÇ ÆÂÄÍÇ
ÏÊá ÑÒÊÄÐÆÊÔ Ì ÕÄÇÍÊÙÇÏÊà ÓÌÐÒÐÓÔÊ ÒÇÂÌØÊÊ
¬ÂÔÂÍÊÉÂÔÐÒ ÊÍÊ ÊÏÅÊÃÊÔÐÒ ¯ÂÍÊÙÊÇ ÌÂÔÂÍÊÉÂÔÐÒ z
ÕÓÌÐÒáÇÔ ÒÇÂÌØÊà ÊÏÅÊÃÊÔÐÒ z ÉÂÎÇÆÍáÇÔ
¶ÂÌÔÐÒÝ ÄÍÊáàÛÊÇ ÏÂ ÓÌÐÒÐÓÔÞ
×ÊÎÊÙÇÓÌÐË ÒÇÂÌØÊÊ
1.5. Химическая реакция 177
¦Íá ÒÇÂÌØÊÊ %  % ÑÒÊ ÕÙÂÓÔÊÊ ÌÂÔÂÍÊÉÂÔÐÒ /
A K AK
AK B AB K
+ =
+ = +{
¢/ z ÑÒÐÎÇÈÕÔÐÙÏÐÇ ÓÐÇÆÊÏÇÏÊÇ
¿ÏÇÒÅÊá
²ÇÂÅÇÏÔÝ
±ÒÐÆÕÌÔÝ ÒÇÂÌØÊÊ
G ÕÙÂÓÔÊÇÎ ÌÂÔÂÍÊÉÂÔÐÒÂ
ÃÇÉ ÌÂÔÂÍÊÉÂÔÐÒÂ
·ÐÆ ÒÇÂÌØÊÊ
1.5.4. Обратимые и необратимые химические реакции.
Химическое равновесие. Смещение химического
равновесия под действием различных факторов
Обратимые реакции z ÒÇÂÌØÊÊ ÑÒÐÊÓ×ÐÆáÛÊÇ Ä ÐÃÐÊ×
ÏÂÑÒÂÄÍÇÏÊá× ÑÒáÎÐÎ Ê ÐÃÒÂÔÏÐÎ
H I HIã ã ã2 2 2( ) ( ) ( )
+
N H NHã ã ã2 2 33 2( ) ( ) ( )
+
Химическое равновесие (динамическое равновесие) z ÓÐÓÔÐ
áÏÊÇ ÒÇÂÅÊÒÕàÛÇË ÓÊÓÔÇÎÝ ÌÐÅÆÂ ÓÌÐÒÐÓÔÊ ÑÒáÎÐË Ê ÐÃ
ÒÂÔÏÐË ÒÇÂÌØÊÊ ÒÂÄÏÝ
®Ç×ÂÏÊÉÎ ÆÇËÓÔÄÊá ÌÂÔÂÍÊÉÂÔÐÒÂ
Раздел 1. Теоретические основы химии178
¦Íá ÒÇÂÌØÊÊ
E% F G' H(
ZÑÒ
OÑÒ
?%AE
?AF
ZÐÃ
OÐÃ
?'AG
?(AH
ZÑÒ
ZÐÃ
OÑÒ
?%AE
?AF
OÐÃ
?'AE
?(AH
k
k
c d
a b
ïð
îá
C D
A B
=
[ ] [ ]
[ ] [ ]
ÊÍÊ K
c d
a bð
[ ] [ ]
[ ] [ ]
=
C D
A B
?%A ?A ?'A ?(A z ÒÂÄÏÐÄÇÓÏÝÇ ÌÐÏØÇÏÔÒÂØÊÊ ÄÇÛÇÓÔÄ %
 ' (
Смещение химического равновесия z ÑÇÒÇ×ÐÆ ÊÉ ÐÆÏÐÅÐ
ÒÂÄÏÐÄÇÓÏÐÅÐ ÓÐÓÔÐáÏÊá Ä ÆÒÕÅÐÇ
Принцип Ле Шателье z ÇÓÍÊ Ï ÓÊÓÔÇÎÕ ÏÂ×ÐÆáÛÕàÓá
Ä ÓÐÓÔÐáÏÊÊ ×ÊÎÊÙÇÓÌÐÅÐ ÒÂÄÏÐÄÇÓÊá ÐÓÕÛÇÓÔÄÍáÇÔÓá
ÄÐÉÆÇËÓÔÄÊÇ ÊÉÎÇÏáÇÔÓá ÔÇÎÑÇÒÂÔÕÒ ÆÂÄÍÇÏÊÇ ÊÍÊ ÌÐÏ
ØÇÏÔÒÂØÊá ÄÇÛÇÓÔÄ ÔÐ Ä ÑÇÒÄÕà ÐÙÇÒÇÆÞ ÑÒÐÊÓ×ÐÆÊÔ ÔÂ
ÒÇÂÌØÊá ÌÐÔÐÒÂá ÕÎÇÏÞÚÂÇÔ ßÔÐ ÄÐÉÆÇËÓÔÄÊÇ
§ÓÍÊ ÆÂÄÍÇÏÊÇ ÒÂÓÔÇÔ ÒÂÄÏÐÄÇÓÊÇ ÓÎÇÛÂÇÔÓá Ä ÓÔÐ
ÒÐÏÕ ÕÎÇÏÞÚÇÏÊá ÐÃÜÇÎÂ ÒÇÂÅÊÒÕàÛÇË ÓÊÓÔÇÎÝ
§ÓÍÊ ÆÂÄÍÇÏÊÇ ÓÏÊÈÂÇÔÓá ÒÂÄÏÐÄÇÓÊÇ ÓÎÇÛÂÇÔÓá
Ä ÓÔÐÒÐÏÕ ÕÄÇÍÊÙÇÏÊá ÐÃÜÇÎÂ ÒÇÂÅÊÒÕàÛÇË ÓÊÓÔÇÎÝ
²
§ÓÍÊ ÔÇÎÑÇÒÂÔÕÒÂ ÒÂÓÔÇÔ ÒÂÄÏÐÄÇÓÊÇ ÓÎÇÛÂÇÔÓá
Ä ÓÔÐÒÐÏÕ ßÏÆÐÔÇÒÎÊÙÇÓÌÐË ÒÇÂÌØÊÊ
§ÓÍÊ ÔÇÎÑÇÒÂÔÕÒÂ ÓÏÊÈÂÇÔÓá ÒÂÄÏÐÄÇÓÊÇ ÓÎÇÛÂÇÔ
Óá Ä ÓÔÐÒÐÏÕ ßÌÉÐÔÇÒÎÊÙÇÓÌÐË ÒÇÂÌØÊÊ
´
§ÓÍÊ ÒÂÓÔÇÔ ÌÐÏØÇÏÔÒÂØÊá ÐÆÏÐÅÐ ÊÉ ÒÇÂÅÇÏÔÐÄ ÒÂÄ
ÏÐÄÇÓÊÇ ÓÎÇÛÂÇÔÓá Ä ÓÔÐÒÐÏÕ ÑÒáÎÐË ÒÇÂÌØÊÊ
§ÓÍÊ ÓÏÊÈÂÇÔÓá ÌÐÏØÇÏÔÒÂØÊá ÐÆÏÐÅÐ ÊÉ ÒÇÂÅÇÏÔÐÄ
ÒÂÄÏÐÄÇÓÊÇ ÓÎÇÛÂÇÔÓá Ä ÓÔÐÒÐÏÕ ÐÃÒÂÔÏÐË ÒÇÂÌØÊÊ
³
¬ÐÏÓÔÂÏÔ ÒÂÄÏÐÄÇÓÊá
1.5. Химическая реакция 179
1.5.5. Электролитическая диссоциация
электролитов в водных растворах.
Сильные и слабые электролиты
Теория электролитической диссоциации (ТЭД)
Электролиты z ÄÇÛÇÓÔÄÂ ÒÂÓÔÄÐÒÝ ÊÍÊ ÒÂÓÑÍÂÄÝ ÌÐÔÐ
ÒÝ× ÑÒÐÄÐÆáÔ ßÍÇÌÔÒÊÙÇÓÌÊË ÔÐÌ
¬ÊÓÍÐÔÝ
°ÓÏÐÄÂÏÊá
³ÐÍÊ
¿ÍÇÌÓÔÒÐÍÊÔÝ
¤Ð ÄÒÇÎá ÒÂÓÔÄÐÒÇÏÊá
Ä ÄÐÆÇ ßÍÇÌÔÒÐÍÊÔÝ ÒÂÓÑÂ
ÆÂàÔÓá ÆÊÓÓÐØÊÊÒÕàÔ ÏÂ
ÊÐÏÝ ßÍÇÌÔÒÐÍÊÔÊÙÇÓÌÂá
ÆÊÓÓÐØÊÂØÊá
¤Ð ÄÒÇÎá ÆÇËÓÔÄÊá ßÍÇÌÔÒÊ
ÙÇÓÌÐÅÐ ÔÐÌÂ ÆÄÊÈÇÏÊÇ ÊÐ
ÏÐÄ ÓÔÂÏÐÄÊÔÓá ÏÂÑÒÂÄÍÇÏ
ÏÝÎ
ÌÂÔÊÐÏ
ÂÏÊÐÏ
+
+
–
–
ÂÏÐÆ
ÌÂÔÐÆ
Диссоциация z ÐÃÒÂÔÊÎÝË ÑÒÐØÇÓÓ ÑÂÒÂÍÍÇÍÞÏÐ Ó ÒÂÓ
ÑÂÆÐÎ ÄÇÛÇÓÔÄ Ï ÊÐÏÝ ÑÒÐÊÓ×ÐÆÊÔ ÑÒÐØÇÓÓ ÓÐÇÆÊÏÇÏÊá
ÊÐÏÐÄ ÂÓÓÐØÊÂØÊá
/% / %y
Степень диссоциации
α =
n
N
( )
( )
÷èñëî ðàñïàâøèõñÿ ìîëåêóë
îáùåå ÷èñëî ìîëåêóë
Раздел 1. Теоретические основы химии180
Ó ÊÐÏÏÝÎ ÔÊÑÐÎ ×ÊÎÊÙÇÓÌÐË
ÓÄáÉÊ 2E'P
Ó ÌÐÄÂÍÇÏÔÏÝÎ ÔÊÑÐÎ
×ÊÎÊÙÇÓÌÐË ÓÄáÉÊ ,'P
ÄÐÆÂ
ÓÐÍÊ ÔáÈÇÍÝ× ÎÇÔÂÍÍÐÄ
ÏÇÒÂÓÔÄÐÒÊÎÝÇ ÐÓÏÐÄÂÏÊá
ÌÊÓÍÐÔÝ , 7 , 7M3 ,23 , '3
', '33, ÆÒÕÅÊÇ ÐÒÅÂÏÊÙÇÓÌÊÇ ÌÊÓÍÐÔÝ
³ÍÂÃÝÇ
ßÍÇÌÔÒÐÍÊÔÝ
ÑÐÙÔÊ ÄÓÇ ÓÐÍÊ
ÛÇÍÐÙÊ
ÌÊÓÍÐÔÝ ,'P3 , 73 ,23 ,'P ,- ,V
³ÊÍÞÏÝÇ
ßÍÇÌÔÒÐÍÊÔÝ
, 73 , 43 ¿ÍÇÌÔÒÐÍÊÔÝ ÓÒÇÆÏÇË ÓÊÍÝ
®Ç×ÂÏÊÉÎ ÆÊÓÓÐØÊÂØÊÊ z ÆÊÑÐÍÞ ÄÐÆÝ
z ÊÐÏÝ 2E
z ÊÐÏÝ 'Py
z ÆÊÑÐÍÞ ÄÐÆÝ
z ÊÐÏÝ ,
z ÊÐÏÝ 'Py
¿ÍÇÌÔÒÐÍÊÔÝ ÑÐ ÓÔÇÑÇÏÊ ÆÊÓÓÐØÊÂØÊÊ
1.5. Химическая реакция 181
ÓÒÇÆÏÊ×
E 23 E 23 y
2E'P 2E 'Py
K SO K SO2 4 4
2
2→ ++ −
ÌÊÓÍÝ×
/,7 / ,7y
NaHCO Na + HCO3 3→ + −
ÐÓÏÐÄÏÝ×
'Y 3, 'P 'Y 3, 'Py
Mg(OH)NO Mg(OH) NO3 3→ ++ −
2E3, 2E 3,y
E 3, E 3,y
ÓÔÕÑÇÏÙÂÔÐ
'Y 3, 'Y 3, 3,y
'Y3, 'Y 3,y
,'P , 'Py
H PO H PO3 4 4
3
3→ ++ −
ÓÔÕÑÇÏÙÂÔÐ
H PO H H PO3 4 2 4→ ++ −
H PO H HPO2 4 4
2− + −
→ +
HPO H PO4
2
4
3− + −
→ +
¦ÊÓÓÐØÊÂØÊá ÓÐÍÇË
¦ÊÓÓÐØÊÂØÊá ÐÓÏÐÄÂÏÊË
¦ÊÓÓÐØÊÂØÊá ÌÊÓÍÐÔ
Раздел 1. Теоретические основы химии182
R 3,y
R 3, , 3 ?R 3, A y
,
¦ÊÓÓÐØÊÊÒÕàÔ ÌÂÌ ÌÊÓÍÐÔÝ Ê ÌÂÌ ÐÓÏÐÄÂÏÊá ÑÐßÔÐÎÕ ÓÑÐ
ÓÐÃÏÝ ÒÇÂÅÊÒÐÄÂÔÞ Ê Ó ÐÓÏÐÄÂÏÊáÎÊ Ê Ó ÌÊÓÍÐÔÂÎÊ
, 3 , 3,y
µÓÔÂÏÐÄÍÇÏÐ ÐÑÝÔÏÝÎ ÑÕÔÇÎ Ä Í ÄÐÆÝ ÑÒÊ X ³ ÆÊÓ
ÓÐØÊÊÒÕàÔ y
ÎÐÍÞ Í ÎÐÍÇÌÕÍ ÄÐÆÝ ÐÃÒÂÉÕÇÔÓá
y
ÎÐÍÞ Í , Ê y
ÎÐÍÞ Í 3,y
?, A ?3,y
A y
ÎÐÍÞ Í
?, A ?3,y
A z ÒÂÄÏÐÄÇÓÏÝÇ ÌÐÏØÇÏÔÒÂØÊÊ ÊÐÏÐÄ ÄÐÆÐÒÐÆÂ
Ê ÅÊÆÒÐÌÓÊÆ ÊÐÏÐÄ
K
H OH
H O2
=
+ −
[ ][ ]
[ ]
/[
?, A ?3,y
A y y y
/[
z ÊÐÏÏÐÇ ÑÒÐÊÉÄÇÆÇÏÊÇ ÄÐÆÝ
T, yPK?, A ÊÍÊ ?, A yT,
T, z ÄÐÆÐÒÐÆÏÝË ÑÐÌÂÉÂÔÇÍÞ z ÆÇÓáÔÊÙÏÝË ÍÐÅÂÒÊÖÎ
ÌÐÏØÇÏÔÒÂØÊÊ ÊÐÏÐÄ ÄÐÆÐÒÐÆÂ ÄÉáÔÝË Ó ÑÒÐÔÊÄÐÑÐÍÐÈÏÝÎ
ÉÏÂÌÐÎ
?, A  ?3,y
A ÌÊÓÍÂá ÓÒÇÆÂ
T, ?, A ?3,y
A ÏÇËÔÒÂÍÞÏÂá ÓÒÇÆÂ
 ?, A ?3,y
A ÛÇÍÐÙÏÂá ÓÒÇÆÂ
1.5.6. Реакции ионного обмена
Реакции ионного обмена z ÒÇÂÌØÊÊ ÎÇÈÆÕ ÊÐÏÂÎÊ Ä ÄÐÆÏÝ×
ÒÂÓÔÄÐÒÂ× ßÍÇÌÔÒÐÍÊÔÐÄ
µÓÍÐÄÊá
ÄÝÑÂÆÇÏÊÇ ÐÓÂÆÌÂ 
ÄÝÆÇÍÇÏÊÇ ÅÂÉÂ 
ÐÃÒÂÉÐÄÂÏÊÇ ÓÍÂÃÝ× ßÍÇÌÔÒÐÍÊÔÐÄ
¦ÊÓÓÐØÊÂØÊá ÂÎÖÐÔÇÒÏÝ× ßÍÇÌÔÒÐÍÊÔÐÄ
¦ÊÓÓÐØÊÂØÊá ÄÐÆÝ
1.5. Химическая реакция 183
®ÐÍÇÌÕÍáÒÏÐÇ ÕÒÂÄÏÇÏÊÇ
2E 73 E'P E73 2E'P
±ÐÍÏÐÇ ÊÐÏÏÐÇ ÕÒÂÄÏÇÏÊÇ
2Na SO Ba Cl
BaSO Na Cl
+ − + −
+ −
+ + + =
= ↓ + +
4
2 2
4
2
2 2
³ÐÌÒÂÛÇÏÏÐÇ ÊÐÏÏÐÇ ÕÒÂÄÏÇÏÊÇ
Ba SO BaSO2
4
2
4
+ −
+ = ↓
1.5.7. Гидролиз солей. Среда водных растворов: кислая,
нейтральная, щелочная
Гидролиз z ÑÒÐØÇÓÓ ÄÉÂÊÎÐÆÇËÓÔÄÊá ÓÐÍÊ Ó ÄÐÆÐË ÑÒÊ
ÄÐÆáÛÊË Ì ÐÃÒÂÉÐÄÂÏÊà ÓÍÂÃÐÅÐ ßÍÇÌÔÒÐÍÊÔÂ
³ÐÍÞ ÐÃÒÂÉÐÄÂÏ ÓÊÍÞÏÝÎ ÐÓÏÐÄÂÏÊÇÎ Ê ÓÍÂÃÐË ÌÊÓÍÐÔÐË
Na CO Na CO2 3 3
2
2→ ++ −
” ÓÔ CO H O HCO OH23
2
3
− − −
+ +
T,  ÓÒÇÆÂ ÛÇÍÐÙÏÂá
”” ÓÔ HCO H O H CO OH3 2 2
− −
+ +3
ÑÒÂÌÔÊÙÇÓÌÊ ÏÇ ÑÒÐÊÓ×ÐÆÊÔ ÑÐßÔÐÎÕ
2 23
2
3Na CO H O Na HCO OH2
+ − + − −
+ + + +
2E '3 , 3 2E,'3 2E3,
¥ÊÆÒÐÍÊÉ ÑÐ ÂÏÊÐÏÕ
³ÐÍÞ ÐÃÒÂÉÐÄÂÏ ÓÊÍÞÏÝÎ ÐÓÏÐÄÂÏÊÇÎ Ê ÓÊÍÞÏÐË ÌÊÓÍÐÔÐË
2E'P 2E 'Py
¥ÊÆÒÐÍÊÉ ÏÇÄÐÉÎÐÈÇÏ T, ÓÒÇÆÂ ÏÇËÔÒÂÍÞÏÂá
Раздел 1. Теоретические основы химии184
³ÐÍÞ ÐÃÒÂÉÐÄÂÏ ÓÍÂÃÝÎ ÐÓÏÐÄÂÏÊÇÎ Ê ÓÍÂÃÐË ÌÊÓÍÐÔÐË
%P 7 %P 7 y
2 6 2 6
3 6 3 6
6
3
3
2
Al H O Al OH H
S H O H S OH
H O2
2 2
2
+ +
− −
+ = ↓ +
+ = ↑ +
⎫
⎬
⎭
( )
%P 7 , 3 %P 3, , 7
ÅÊÆÒÐÍÊÉ ÑÒÐÊÓ×ÐÆÊÔ ÑÒÂÌÔÊÙÇÓÌÊ ÏÇÐÃÒÂÔÊÎÐ
±ÐÍÏÝË ÅÊÆÒÐÍÊÉ
³ÐÍÞ ÐÃÒÂÉÐÄÂÏ ÓÍÂÃÝÎ ÐÓÏÐÄÂÏÊÇÎ Ê ÓÊÍÞÏÐË ÌÊÓÍÐÔÐË
R'P R 'Py
” ÓÔ R , 3 R3, ,
T, ÓÒÇÆÂ ÌÊÓÍÂá
”” ÓÔ R3, , 3 R 3, ,
ÑÒÂÌÔÊÙÇÓÌÊ ÏÇ ÑÒÐÊÓ×ÐÆÊÔ ÑÐßÔÐÎÕ
R 'Py
, 3 R3, 'Py
,
R'P , 3 R 3, 'P ,'P
¥ÊÆÒÐÍÊÉ ÑÐ ÌÂÔÊÐÏÕ
¹ÇÎ ÓÍÂÃÇÇ ÌÊÓÍÐÔ ÊÍÊ ÐÓÏÐÄÂÏÊÇ ÐÃÒÂÉÕàÛÊÇ ÓÐÍÞ
ÔÇÎ ÓÊÍÞÏÇÇ ßÔÂ ÓÐÍÞ ÅÊÆÒÐÍÊÉÕÇÔÓá
²ÂÉÃÂÄÍÇÏÊÇ ÒÂÓÔÄÐÒ ÓÐÍÊ ÕÓÊÍÊÄÂÇÔ ÇÇ ÅÊÆÒÐÍÊÉ
¥ÊÆÒÐÍÊÉ ÑÐ ÌÂÔÊÐÏÕ ÂÏÊÐÏÕ ÕÓÊÍÊÄÂÇÔÓá ÑÒÊ ÆÐÃÂÄ
ÍÇÏÊÊ Ì ÒÂÓÔÄÐÒÕ ÓÐÍÊ ÐÓÏÐÄÂÏÊá ÌÊÓÍÐÔÝ
±ÒÊ ÑÐÄÝÚÇÏÊÊ ÔÇÎÑÇÒÂÔÕÒÝ ÒÂÓÔÄÐÒÂ ÓÐÍÊ ÇÇ ÅÊÆÒÐ
ÍÊÉ ÕÓÊÍÊÄÂÇÔÓá
¥ÊÆÒÐÍÊÉ ÌÐÄÂÍÇÏÔÏÝ× ÓÐÇÆÊÏÇÏÊË
¦Íá ÃÐÍÞÚÊÏÓÔÄ ÓÐÇÆÊÏÇÏÊË
Ä ÄÐÆÇ ÏÂ ÊÐÏÝ ÏÇ ÒÂÓÑÂÆÂàÔÓá Â ÑÐÆÄÇÒÅÂàÔÓá ÑÐÍÏÐÎÕ
ÅÊÆÒÐÍÊÔÊÙÇÓÌÐÎÕ ÒÂÉÍÐÈÇÏÊà
4'P , 3 , 43 ,'P
7M7 , 3 7M3 , 7
1.5. Химическая реакция 185
1.5.8. Реакции окислительно-восстановительные.
Коррозия металлов и способы защиты от нее
Окислительно-восстановительные реакции (ОВР) z ×ÊÎÊ
ÙÇÓÌÊÇ ÒÇÂÌØÊÊ ÄÐ ÄÒÇÎá ÌÐÔÐÒÝ× ÑÒÐÊÓ×ÐÆÊÔ ÊÉÎÇÏÇ
ÏÊÇ ³ ° ßÍÇÎÇÏÔÐÄ
®ÇÈÎÐÍÇÌÕÍáÒÏÝÇ ÒÇÂÌØÊÊ z ÒÇÂÌØÊÊ Ä ÌÐÔÐÒÝ×
ÐÌÊÓÍÊÔÇÍÞ Ê ÄÐÓÓÔÂÏÐÄÊÔÇÍÞ ÓÐÆÇÒÈÂÔÓá Ä ÒÂÉÏÝ× ÄÇ
ÛÇÓÔÄÂ×
1R3 ¯'Py
1R'P , 3 'P
¤ÏÕÔÒÊÎÐÍÇÌÕÍáÒÏÝÇ ÒÇÂÌØÊÊ z ÒÇÂÌØÊÊ Ä ÌÐÔÐÒÝ×
ÐÌÊÓÍÊÔÇÍÞ Ê ÄÐÓÓÔÂÏÐÄÊÔÇÍÞ ÂÔÐÎÝ ÒÂÉÏÝ× ßÍÇÎÇÏÔÐÄ
Ä×ÐÆáÔ Ä ÓÐÓÔÂÄ ÐÆÏÐÅÐ ÄÇÛÇÓÔÄÂ
2 2 3
5 2
2
0
KCl O KCl O3
+ −
−
= +
¦ÊÓÑÒÐÑÐÒØÊÐÏÊÒÐÄÂÏÊÇ z ÒÇÂÌØÊÊ Ä ÌÐÔÐÒÝ× ÂÔÐÎÝ
ÐÆÏÐÅÐ ßÍÇÎÇÏÔ ÏÂ×ÐÆáÛÊÇÓá Ä ÐÆÏÐÎ ÄÇÛÇÓÔÄÇ áÄÍá
àÔÓá Ê ÐÌÊÓÍÊÔÇÍÇÎ Ê ÄÐÓÓÔÂÏÐÄÊÔÇÍÇÎ
Cl KOH K Cl K Cl O H O22
0
2+ = + +
− +
Окислитель z ßÍÇÎÇÏÔ ÑÒÊÏÊÎÂàÛÊË ßÍÇÌÔÒÐÏÝ ÓÂÎ
ÄÐÓÓÔÂÏÂÄÍÊÄÂÇÔÓá
) )+ → −
ne n
ÏÇÎÇÔÂÍÍÝ ÌÐÔÐÒÝÇ ÄÐ ÄÒÇÎá °¤² ÑÇÒÇ×ÐÆáÔ Ä ÐÔÒÊØÂ
ÔÇÍÞÏÐ ÉÂÒáÈÇÏÏÝÇ ÊÐÏÝ
* 3 'P V 7
¤ÊÆÝ °¤²
¤ÂÈÏÇËÚÊÇ ÐÌÊÓÍÊÔÇÍÊ
Раздел 1. Теоретические основы химии186
ÌÂÔÊÐÏÝ ÎÇÔÂÍÍÐÄ Ê ÄÐÆÐÒÐÆÂ ÌÐÔÐÒÝÇ ÄÐ ÄÒÇÎá °¤²
ÑÇÒÇ×ÐÆáÔ Ä ÏÇËÔÒÂÍÞÏÐÇ ÓÐÓÔÐáÏÊÇ
%K 'Y ,
ÊÐÏÝ Ê ÎÐÍÇÌÕÍÝ ÌÐÔÐÒÝÇ ÓÐÆÇÒÈÂÔ ÂÔÐÎÝ ÎÇÔÂÍÍÐÄ
Ê ÏÇÎÇÔÂÍÍÐÄ Ä ÄÝÓÐÌÊ× ' 3
/1R3 / 'V 3 ,23 /'P3
Восстановитель z ßÍÇÎÇÏÔ ÐÔÆÂàÛÊË ßÍÇÌÔÒÐÏÝ ÓÂÎ
ÐÌÊÓÍáÇÔÓá
) )− → +
ne n
®ÇÔÂÍÍÝ
¯ÇÌÐÔÐÒÝÇ ÏÇÎÇÔÂÍÍÝ ,  ' ÌÐÔÐÒÝÇ ÑÇÒÇ×ÐÆáÔ ÄÐ
ÄÒÇÎá °¤² Ä ÓÐÓÔÐáÏÊÇ Ó ÑÐÍÐÈÊÔÇÍÞÏÐË ³ °
³ÍÐÈÏÝÇ ÄÇÛÇÓÔÄÂ Ä ÓÐÓÔÂÄ ÌÐÔÐÒÝ× Ä×ÐÆáÔ ßÍÇÎÇÏÔÝ
Ó ÏÊÉÌÊÎÊ ³ ° ÑÇÒÇ×ÐÆáÛÊÇ ÄÐ ÄÒÇÎá °¤² Ä ÃÐÍÇÇ ÄÝ
ÓÐÌÊÇ ³ °
*I'P 'V 73 , 7 ,'Py
2, , 73
Коррозия металлов z ÓÂÎÐÑÒÐÊÉÄÐÍÞÏÐÇ ÒÂÉÒÕÚÇÏÊÇ ÎÇ
ÔÂÍÍÐÄ Ê ÓÑÍÂÄÐÄ ÑÐÆ ÆÇËÓÔÄÊÇÎ ÐÌÒÕÈÂàÛÇË ÓÒÇÆÝ
·ÊÎÊÙÇÓÌÂá z ÒÂÉÒÕÚÇÏÊÇ ÎÇÔÂÍÍÐÄ ÓÕ×ÊÎÊ ÅÂÉÂÎÊ
ÊÍÊ ÈÊÆÌÐÓÔáÎÊ ÏÇßÍÇÌÔÒÐÍÊÔÂÎÊ ÃÇÏÉÊÏÐÎ ÌÇÒÐÓÊ
ÏÐÎ Ê Ô Ñ
*I 3 *I 3
R 3 R3
¤ÂÈÏÇËÚÊÇ ÄÐÓÓÔÂÏÐÄÊÔÇÍÊ
¤ÊÆÝ ÌÐÒÒÐÉÊÊ
1.5. Химическая реакция 187
±ÒÊ ÓÐÑÒÊÌÐÓÏÐÄÇÏÊÊ Ó ÌÊÓÍÐÒÐÆÐÎ Ï ÑÐÄÇÒ×ÏÐÓÔÊ ÏÇÌÐ
ÔÐÒÝ× ÎÇÔÂÍÍÐÄ ÐÃÒÂÉÕÇÔÓá ÉÂÛÊÔÏÂá ÐÌÓÊÆÏÂá ÑÍÇÏÌÂ
ÌÐÔÐÒÂá ÑÒÇÑáÔÓÔÄÕÇÔ ÆÂÍÞÏÇËÚÇÎÕ ÒÂÉÒÕÚÇÏÊà ÎÇÔÂÍÍÂ
R %P 'V 2M 4F 7R Ê ÆÒ
¿ÍÇÌÔÒÐ×ÊÎÊÙÇÓÌÂá ÌÐÒÒÐÉÊá z ÒÂÉÒÕÚÇÏÊÇ ÎÇÔÂÍÍÐÄ
Ä ÓÒÇÆÇ ßÍÇÌÔÒÐÍÊÔ ÓÐÑÒÐÄÐÈÆÂàÛÇÇÓá ÑÇÒÇÎÇÛÇÏÊÇÎ
ßÍÇÌÔÒÐÏÐÄ ÐÔ ÐÆÏÐÅÐ ÕÙÂÓÔÌ ÎÇÔÂÍÍÂ Ì ÆÒÕÅÐÎÕ ÔÐ ÇÓÔÞ
ÑÐáÄÍÇÏÊÇÎ ßÍÇÌÔÒÊÙÇÓÌÐÅÐ ÔÐÌÂ Ä ÓÊÓÔÇÎÇ
±ÒÊÙÊÏÂ ÌÐÒÒÐÉÊÊ z ÏÂÍÊÙÊÇ Ä ÎÇÔÂÍÍÇ ÊÍÊ ÓÑÍÂÄÇ ÑÒÊ
ÎÇÓÇË ÆÒÕÅÊ× ÎÇÔÂÍÍÐÄ ÊÍÊ ÏÇÎÇÔÂÍÍÐÄ ÙÔÐ ÄÇÆÇÔ Ì ÐÃÒÂ
ÉÐÄÂÏÊà ÅÂÍÞÄÂÏÊÙÇÓÌÊ× ÑÂÒ Ê ÒÂÉÒÕÚÇÏÊà ÃÐÍÇÇ ÂÌÔÊÄ
ÏÐÅÐ ÎÇÔÂÍÍÂ
¤ÂÈÏÇËÚÊÇ ÐÌÊÓÍÊÔÇÍÊ ÄÝÉÝÄÂàÛÊÇ ßÍÇÌÔÒÐ×ÊÎÊÙÇÓÌÕà
ÌÐÒÒÐÉÊà ÌÂÔÊÐÏÝ ÄÐÆÐÒÐÆÂ Ê ÒÂÓÔÄÐÒÇÏÏÝË ÌÊÓÍÐÒÐÆ
©ÂÛÊÔÏÝÇ ÑÐÄÇÒ×ÏÐÓÔÏÝÇ ÑÐÌÒÝÔÊá
ÏÇÎÇÔÂÍÍÊÙÇÓÌÊÇ z ÍÂÌÊ ÌÒÂÓÌÊ ßÎÂÍÊ ÏÇÐÌÊÓÍáà
ÛÊÇÓá ÎÂÓÍÂ
×ÊÎÊÙÇÓÌÊÇ z ÊÓÌÕÓÓÔÄÇÏÏÐ ÓÐÉÆÂÄÂÇÎÝÇ ÑÍÇÏÌÊ z ÐÌ
ÓÊÆÏÝÇ ÓÊÍÊØÊÆÏÝÇ ÑÐÍÊÎÇÒÏÝÇ Ê Ô Æ 
ÎÇÔÂÍÍÊÙÇÓÌÊÇ z ×ÒÐÎÊÒÐÄÂÏÊÇ ÏÊÌÇÍÊÒÐÄÂÏÊÇ ØÊÏ
ÌÐÄÂÏÊÇ ÍÕÈÇÏÊÇ Ê Ô Æ
³ÐÉÆÂÏÊÇ ÓÑÍÂÄÐÄ Ó ÂÏÔÊÌÐÒÒÐÉÊÐÏÏÝÎÊ ÓÄÐËÓÔÄÂÎÊ z
ÍÇÅÊÒÐÄÂÏÊÇ ÎÇÔÂÍÍÐÄ ÆÐÃÂÄÌÊ ×ÒÐΠÏÊÌÇÍá ÂÍàÎÊ
ÏÊá ÄÐÍÞÖÒÂÎÂ Ê Ô Æ
¿ÍÇÌÔÒÐ×ÊÎÊÙÇÓÌÊÇ ÓÑÐÓÐÃÝ ÉÂÛÊÔÝ
ÑÒÐÔÇÌÔÐÒÏÂá ÂÏÐÆÏÂá ÉÂÛÊÔÂ z ÓÐÇÆÊÏÇÏÊÇ ÉÂÛÊ
ÛÂÇÎÐË ÌÐÏÓÔÒÕÌØÊÊ Ó ÌÕÓÌÐÎ ÃÐÍÇÇ ÂÌÔÊÄÏÐÅÐ ÎÇÔÂÍ
Í ÑÒÐÔÇÌÔÐÒ ÌÐÔÐÒÝË Ä ÑÒÐØÇÓÓÇ ÌÐÒÒÐÉÊÊ áÄÍáÇÔÓá
ÂÏÐÆÐÎ Ê ÒÂÉÒÕÚÂÇÔÓá
ßÍÇÌÔÒÐÉÂÛÊÔ ÌÂÔÐÆÏÂá z ÑÐÆÌÍàÙÇÏÊÇ ÊÉÆÇÍÊá ÊÉ
ÎÇÔÂÍÍÂ Ì ÌÂÔÐÆÕ ÄÏÇÚÏÇÅÐ ÊÓÔÐÙÏÊÌÂ ÔÐÌÂ ÙÔÐ ÊÓÌÍà
ÙÂÇÔ ÄÐÉÎÐÈÏÐÓÔÞ ÇÅÐ ÂÏÐÆÏÐÅÐ ÒÂÉÒÕÚÇÏÊá
©ÂÛÊÔÂ ÎÇÔÂÍÍÐÄ ÐÔ ÌÐÒÒÐÉÊÊ
Раздел 1. Теоретические основы химии188
ªÉÎÇÏÇÏÊÇ ÓÐÓÔÂÄ ÓÒÇÆÝ
ÄÄÇÆÇÏÊÇ Ä ßÍÇÌÔÒÐÍÊÔ ÊÏÅÊÃÊÔÐÒÐÄ z ÄÇÛÇÓÔÄ ÉÂÎÇÆ
ÍáàÛÊ× ÌÐÒÒÐÉÊà
ÆÇÂßÒÂØÊá z ÕÆÂÍÇÏÊÇ ÒÂÓÔÄÐÒÇÏÏÐÅÐ Ä ÄÐÆÇ ÌÊÓÍÐÒÐÆÂ
1.5.9. Электролиз расплавов и растворов
(солей, щелочей, кислот)
Электролиз z ÐÌÊÓÍÊÔÇÍÞÏÐ ÄÐÓÓÔÂÏÐÄÊÔÇÍÞÏÝË ÑÒÐØÇÓÓ
ÑÒÐÊÓ×ÐÆáÛÊË Ï ßÍÇÌÔÒÐÆÂ× ÑÒÊ ÑÒÐ×ÐÈÆÇÏÊÊ ÑÐÓÔÐ
áÏÏÐÅÐ ßÍÇÌÔÒÊÙÇÓÌÐÅÐ ÔÐÌ ÓÌÄÐÉÞ ÒÂÓÔÄÐÒ ÊÍÊ ÒÂÓÑÍÂÄ
ßÍÇÌÔÒÐÍÊÔÂ
¿ÍÇÌÔÒÐÆÝ ÌÂÔÐÆ y Ê ÂÏÐÆ
¿ÍÇÌÔÒÐÍÊÉ ÒÂÓÑÍÂÄÂ 2E'P
2E'P 2E 'Py
¬ÂÔÐÆ Na Na+
+ =I
¢ÏÐÆ 2 2 2Cl Cl−
− =I
2 2 2 2Na Cl Na Cl
ýë-ç+ −
+ → +
ÊÍÊ
2 2 2NaCl Na Cl
ýë-ç
→ +
2E
'Py
+
+
–
–
ÂÏÐÆ
ÌÂÔÐÆ
I I
²ÂÓÑÍÂÄ 2E'P
¯Â ÌÂÔÐÆÇ z
ÄÐÓÓÔÂÏÐÄÍÇÏÊÇ
¯Â ÂÏÐÆÇ z ÐÌÊÓÍÇÏÊÇ
©ÏÂÙÊÔÇÍÞÏÐ ÐÓÍÐÈÏáÇÔÓá ÊÉ É ÑÒÊÓÕÔÓÔÄÊá ÄÐÆÝ
ÄÐÆÏÝË ÒÂÓÔÄÐÒ 2E'P
2E'P 2E 'Py
, 3 , 3,y
¿ÍÇÌÔÒÐÍÊÉ ÒÂÓÔÄÐÒÐÄ
1.5. Химическая реакция 189
¢ÏÐÆ 2 2 2Cl Cl−
− =I
¬ÂÔÐÆ 2 2 22H O H OH2 − = + −
I
2 2 22 2H O Cl Cl H OH2
ýë-ç
+ === + +− −
2 2 22 2H O NaCl Cl H NaOH2
ýë-ç
+ === + +
ÄÐÆÏÝË ÒÂÓÔÄÐÒ / 73
K SO K SO2 4 4
2
2→ ++ −
, 3 , 3,y
¢ÏÐÆ 2 4 42H O O H2 − = + +
I
¬ÂÔÐÆ 2 2 22H O H OH2 + = + −
I
6 2 4 42 2H O H O OH H2
ýë-ç
=== + + +− +
2 2 2 2H O H O2
ýë-ç
=== +
ÄÐÆÏÝË ÒÂÓÔÄÐÒ R73
ZnSO Zn SO4
2
4
2
→ ++ −
, 3 , 3,y
¢ÏÐÆ 2 4 42H O O H2
+ +
− = +I
¬ÂÔÐÆ Zn Zn2+
+ =2I
2 2 22H O H OH2 + = + −
I
R , 3 , 3 R , 3,y
R73 , 3 R , 3 , 73
1.5.10. Механизмы реакций замещения и присоединения
в органической химии. Правило В.В.Марковникова
Механизмы реакций замещения и присоединения в органической
химии
±ÐÓÍÇÆÐÄÂÔÇÍÞÏÐÓÔÞ ßÍÇÎÇÏÔÂÒÏÝ× ÓÔÂÆÊË ÙÇÒÇÉ ÌÐÔÐÒÝÇ
ÑÒÐ×ÐÆáÔ ÒÇÂÅÇÏÔÝ ÑÒÇÄÒÂÛÂáÓÞ Ä ÑÒÐÆÕÌÔÝ ÒÇÂÌØÊË
©ÂÄÊÓáÔ ÐÔ ÓÑÐÓÐàÒÂÉÒÝÄ ÓÄáÉÇË Ä ÒÇÂÅÇÏÔÇ
Раздел 1. Теоретические основы химии190
y' 'y y' 'y
ÓÄÐÃÐÆÏÝÇ ÒÂÆÊÌÂÍÝ
Ô Ì ÊÎÇàÔ ÏÇÓÑÂÒÇÏÏÝË
ßÍÇÌÔÒÐÏ
y' 'y y' 'y
ÌÂÒÃ
ÌÂÔÊÐÏ
ÌÂÒÃ
ÂÏÊÐÏ
CH CH Cl CH Cl CHCl CCl
Cl Cl Cl Cl
4 3 2 2 3 4
2 2 2 2
−−→ −−→ −−→ −−→
+ + + +
 'P 'P 'P'P Ã
, ,
, ,
' ',, , , 'P'P
Ä 'P 'P 'P
,
,
',
,
,
' ³P, Ê Ô Æ
°ÃÒÝÄ ØÇÑÊ , y ' 'y, , y ' y ' y ,
,
,
,
,
,
,
,
,
²ÂÆÊÌÂÍÞÏÝË
ÎÇ×ÂÏÊÉÎ
ªÐÏÏÝË ÎÇ×ÂÏÊÉÎ
²ÇÂÌØÊÊ
ÉÂÎÇÛÇÏÊá
³ÑÐÓÐÃÝ ÒÂÉÒÝÄ ÌÐÄÂÍÇÏÔÏÐË ÓÄáÉÊ
', ', ,V ', y ', V
Â
, , ,
, ,, ,
' '' ', ,, ,, V
y
V
Ã
,
, ,
' ' ,,
y
V
,
, ,
' ' ,,
V
²ÇÂÌØÊÊ
ÑÒÊÓÐÇÆÊÏÇÏÊá
1.5. Химическая реакция 191
Правило Марковникова. ±ÒÊ ÄÉÂÊÎÐÆÇËÓÔÄÊÊ ÅÂÍÐÅÇÏÐÄÐ
ÆÐÒÐÄ Ê ÒÐÆÓÔÄÇÏÏÝ× ÊÎ ÓÐÇÆÊÏÇÏÊË Ó ÏÇÓÊÎÎÇÔÒÊÙÏÝÎÊ
ÂÍÌÇÏÂÎÊ ÂÔÐÎ ÄÐÆÐÒÐÆÂ ÑÒÊÓÐÇÆÊÏáÇÔÓá ÑÐ ÎÇÓÔÕ ÆÄÐË
ÏÐË ÓÄáÉÊ Ì ÃÐÍÇÇ ÅÊÆÒÊÒÐÄÂÏÏÐÎÕ ÂÔÐÎÕ ÕÅÍÇÒÐÆÂ ÓÐÆÇÒ
ÈÂÛÇÎÕ ÃÐÍÞÚÇÇ ÙÊÓÍÐ ÂÔÐÎÐÄ ÄÐÆÐÒÐÆÂ
C CH H Br CH C CH= + − → − −
− + −
2 3 3
δ δ δ
',
',
',
',
',
3,
',
',
C CH H OH CH C CH= + − → − −
−
2 3 3
δ
1.5.11. Реакции, подтверждающие взаимосвязь
различных классов
Взаимосвязь различных классов
неорганических веществ
Генетический ряд z ÒáÆ ÄÇÛÇÓÔÄ ÑÒÇÆÓÔÂÄÊÔÇÍÇË ÒÂÉÏÝ×
ÌÍÂÓÓÐÄ áÄÍáàÛÊ×Óá ÓÐÇÆÊÏÇÏÊáÎÊ ÐÆÏÐÅÐ ×ÊÎÊÙÇÓÌÐÅÐ
ßÍÇÎÇÏÔ ÓÄáÉÂÏÏÝ× ÄÉÂÊÎÐÑÒÇÄÒÂÛÇÏÊáÎÊ Ê ÐÔÒÂÈÂà
ÛÊ× ÐÃÛÏÐÓÔÞ ÑÒÐÊÓ×ÐÈÆÇÏÊá ßÔÊ× ÄÇÛÇÓÔÄ Ê× ÅÇÏÇÉÊÓ
E E3 E 3, E'P E
ÎÇÔÂÍÍ ÐÓÏÐÄÏÝË
ÐÌÓÊÆ
ÐÓÏÐÄÂÏÊÇ
ÛÇÍÐÙÞ
ÓÐÍÞ ÎÇÔÂÍÍ
7 , 7 73
ÏÇÎÇÔÂÍÍ ÄÐÆÐÒÐÆÏÐÇ
ÓÐÇÆÊÏÇÏÊÇ
ÌÊÓÍÐÔÏÝË
ÐÌÓÊÆ
, 73 , 73 73 7
ÌÊÓÍÐÔÂ ÌÊÓÍÐÔÂ ÌÊÓÍÐÔÏÝË
ÐÌÓÊÆ
ÏÇÎÇÔÂÍÍ
±ÒÊÎÇÒÝ
Раздел 1. Теоретические основы химии192Взаимосвязьразличныхклассоворганическихвеществ
±ÒÐÓÔÝÇ
ßÖÊÒÝ
³ÑÊÒÔÝ¢ÍÞÆÇÅÊÆÝ
¯ÊÔÒÐ
ÓÐÇÆÊÏÇÏÊá
¥ÂÍÐÅÇÏ
ÑÒÐÊÉÄÐÆÏÝÇ
¢ÍÌÂÏÝ
¥ÂÍÐÅÇÏÂÍÌÂÏÝ¢ÍÌÇÏÝ¢ÍÌÊÏÝ¢ÒÇÏÝ
³ÍÐÈÏÝÇ
ßÖÊÒÝ
¬ÂÒÃÐÏÐÄÝÇ
ÌÊÓÍÐÔÝ
¢ÎÊÏݶÇÏÐÍÝ
¥ÂÍÐÅÇÏÉÂÎÇÛÇÏ
ÏÝÇÌÊÓÍÐÔÝ
¢ÎÊÏÐÌÊÓ
ÍÐÔÝ
£ÇÍÌÊ
2.1. Экспериментальные основы химии 193
МЕТОДЫ ПОЗНАНИЯ ВЕЩЕСТВ
И ХИМИЧЕСКИХ РЕАКЦИЙ
2.1. Экспериментальные основы химии
2.1.1. Правила работы в лаборатории.
Правила безопасности при работе с едкими,
горючими и токсичными веществами, средствами
бытовой химии
¬ÂÈÆÝË ÐÑÝÔ ÄÝÑÐÍÏáËÔÇ ÓÔÒÐÅÐ ÑÐ ÊÏÓÔÒÕÌØÊÊ
Ä ÓÐÐÔÄÇÔÓÔÄÊÊ Ó ÒÇÌÐÎÇÏÆÂØÊáÎÊ ÑÒÇÑÐÆÂÄÂÔÇÍá
°ÑÝÔÝ Ó ÊÓÑÐÍÞÉÐÄÂÏÊÇÎ ÊÍÊ ÐÃÒÂÉÐÄÂÏÊÇÎ ÄÒÇÆÏÝ×
ÍÇÔÕÙÊ× ÄÇÛÇÓÔÄ Â ÔÂÌÈÇ ÅÂÉÐÄ Ó ÒÇÉÌÊÎ ÉÂÑÂ×ÐÎ ÑÒÐ
ÄÐÆÊÔÇ Ä ÄÝÔáÈÏÐÎ ÚÌÂÖÕ Ó ÄÌÍàÙÇÏÏÝÎ ÎÐÔÐÒÐÎ
©Â ×ÐÆÐÎ ÐÑÝÔÂ Ä ÑÒÐÃÊÒÌÇ ÏÂÃÍàÆÂËÔÇ ÙÇÒÇÉ ÇÇ ÓÔÇÏ
ÌÊ ¯ÇÍÞÉá ÓÎÐÔÒÇÔÞ Ï ÄÇÛÇÓÔÄÂ Ä ÐÔÄÇÒÓÔÊÇ ÑÒÐÃÊÒ
ÌÊ ÐÓÐÃÇÏÏÐ ÄÐ ÄÒÇÎá ÏÂÅÒÇÄÂÏÊá
²ÂÃÐÔÂá Ó ÐÅÏÇÎ ÃÕÆÞÔÇ ÐÓÐÃÇÏÏÐ ÄÏÊÎÂÔÇÍÞÏÝ
Ê ÐÓÔÐÒÐÈÏÝ
¯ÂÅÒÇÄÂËÔÇ ÑÒÐÃÊÒÌÕ Ó ÒÂÓÔÄÐÒÐÎ ÊÍÊ ÄÇÛÇÓÔÄÐÎ
ÒÂÄÏÐÎÇÒÏÐ ±ÒÊ ßÔÐÎ ÉÂÑÒÇÛÇÏÐ ÏÂÍÊÄÂÔÞ ÊÍÊ ÏÂ
ÓÝÑÂÔÞ Ä ÏÇÇ ÌÂÌÐÇ ÍÊÃÐ ÄÇÛÇÓÔÄÐ ÓÔÂÄÊÔÞ ÅÐÒáÙÕà
ÑÒÐÃÊÒÌÕ Ä ÑÍÂÓÔÎÂÓÓÐÄÝË ÚÔÂÔÊÄ
¬ÂÔÇÅÐÒÊÙÇÓÌÊ ÉÂÑÒÇÛÂÇÔÓá ÃÒÂÔÞ ÄÇÛÇÓÔÄ ÒÕÌÂÎÊ
ÑÒÐÃÐÄÂÔÞ Ê× Ï ÄÌÕÓ ÒÂÓÓÝÑÂÔÞ ÒÂÉÃÒÝÉÅÊÄÂÔÞ ÊÍÊ
ÑÐÆÈÊÅÂÔÞ
©ÏÂÌÐÎáÓÞ Ó ÉÂÑÂ×ÐÎ ÄÇÛÇÓÔÄ ÆÇÍÂËÔÇ ÆÄÊÈÇÏÊá
ÍÂÆÐÏÞà ÐÔ ÐÔÄÇÒÓÔÊá ÓÐÓÕÆÂ Ì ÏÐÓÕ
¦Íá ÐÑÝÔÐÄ ÊÓÑÐÍÞÉÕËÔÇ ÔÐÍÞÌÐ ÙÊÓÔÕà ÍÂÃÐÒÂÔÐÒ
ÏÕà ÑÐÓÕÆÕ
±ÒÊ ÑÐÑÂÆÂÏÊÊ ÏÂ ÌÐÈÕ ÌÂÌÐÅÐ ÍÊÃÐ ÄÇÛÇÓÔÄÂ ÓÔÒá×
ÏÊÔÇ ÇÅÐ ÓÎÐËÔÇ ÆÐÓÔÂÔÐÙÏÝÎ ÌÐÍÊÙÇÓÔÄÐÎ ÑÒÐÔÐÙ
ÏÐË ÄÐÆÝ Ê ÓÒÂÉÕ ÐÃÒÂÔÊÔÇÓÞ Ì ÕÙÊÔÇÍà ÍÂÃÐÒÂÏÔÕ
±ÐÓÍÇ ÑÒÐÄÇÆÇÏÊá ÐÑÝÔÐÄ ÕÃÇÒÊÔÇ ÒÂÃÐÙÇÇ ÎÇÓÔÐ
Ê ÔÛÂÔÇÍÞÏÐ ÄÝÎÐËÔÇ ÒÕÌÊ Ó ÎÝÍÐÎ
¯Ç ÕÑÐÔÒÇÃÍáËÔÇ ÑÊÛÕ Ä ×ÊÎÊÙÇÓÌÐË ÍÂÃÐÒÂÔÐÒÊÊ
±ÒÊ ÏÇÓÙÂÓÔÏÐÎ ÓÍÕÙÂÇ ÏÇÎÇÆÍÇÏÏÐ ÐÃÒÂÔÊÔÇÓÞ Ì ÕÙÊ
ÔÇÍà
Раздел 2. Методы познания веществ
и химических реакций
2
±ÒÂÄÊÍÂ ÒÂÃÐÔÝ Ä ÍÂÃÐÒÂÔÐÒÊÊ
Раздел 2. Методы познания веществ и химических реакций194
Правила безопасности при работе с едкими, горючими
и токсичными веществами, средствами бытовой химии
±ÒÊ ÒÂÉÃÂÄÍÇÏÊÊ ÌÊÓÍÐÔ ÄÐÆÐË ÑÐÎÏÊÔÇ ÏÂÍÊÄÂ
àÔ ÌÊÓÍÐÔÕ ÎÇÆÍÇÏÏÐ ÑÒÊ ÑÇÒÇÎÇÚÊÄÂÏÊÊ Ä ÄÐ
ÆÕ Â ÏÇ ÏÂÐÃÐÒÐÔ
¬ÕÓÐÙÌÊ ÛÇÍÐÙÊ ÎÐÈÏÐ ÃÒÂÔÞ ÔÐÍÞÌÐ ÑÊÏØÇÔÐÎ ÊÍÊ
ÛÊÑØÂÎÊ ²ÂÓÔÄÐÒáàÔ ÛÇÍÐÙÞ Ä ÖÂÒÖÐÒÐÄÐË ÑÐÓÕ
ÆÇ ÑÒÊÃÂÄÍáá Ì ÄÐÆÇ ÏÇÃÐÍÞÚÊÇ ÑÐÒØÊÊ ÄÇÛÇÓÔÄÂ
ÑÒÊ ÑÐÎÇÚÊÄÂÏÊÊ
±ÒÐÍÊÔÝÇ ÌÊÓÍÐÔÕ ÊÍÊ ÛÇÍÐÙÞ ÓÍÇÆÕÇÔ ÉÂÓÝÑÂÔÞ
ÙÊÓÔÝÎ ÓÕ×ÊÎ ÑÇÓÌÐÎ Ê ÑÇÒÇÎÇÚÂÔÞ ÇÅÐ ÆÐ ÑÐÍÏÐ
ÅÐ ÄÑÊÔÝÄÂÏÊá ÈÊÆÌÐÓÔÊ ¤ÍÂÈÏÝË ÑÇÓÐÌ ÕÃÊÒÂàÔ
ÓÐÄÌÐÎ Ä ÚÊÒÐÌÊË ÓÔÇÌÍáÏÏÝË ÓÐÓÕÆ ÆÍá ÑÐÓÍÇÆÕà
ÛÇË ÑÒÐÎÝÄÌÊ Ê ÏÇËÔÒÂÍÊÉÂØÊÊ
±ÒÊ ÑÐÑÂÆÂÏÊÊ ÏÂ ÌÐÈÕ ÒÂÓÔÄÐÒÂ ÌÊÓÍÐÔÝ ÏÇÐÃ
×ÐÆÊÎÐ ÓÔÒá×ÏÕÔÞ ÌÂÑÍÊ ÐÃÎÝÔÞ ÌÐÈÕ ÓÊÍÞÏÐË
ÓÔÒÕÇË ×ÐÍÐÆÏÐË ÄÐÆÝ ÐÃÒÂÃÐÔÂÔÞ ÏÝÎ ÓÐÆÐÄÝÎ
ÒÂÓÔÄÐÒÐÎ Ê ÓÎÂÉÂÔÞ ÄÂÉÇÍÊÏÐÎ
²ÂÃÐÔÝ ÓÄáÉÂÏÏÝÇ Ó ÄÝÆÇÍÇÏÊÇÎ ÄÒÇÆÏÝ× ÑÂÒÐÄ
ÊÍÊ ÅÂÉÐÄ ÑÒÐÄÐÆÊÔÞ ÔÐÍÞÌÐ Ä ÄÝÔáÈÏÐÎ ÚÌÂÖÕ
ÑÒÊ ÄÌÍàÙÇÏÏÐË ÄÇÏÔÊÍáØÊÊ
±ÒÊ ÑÐÑÂÆÂÏÊÊ Ï ÌÐÈÕ ÒÂÓÔÄÐÒ ÛÇÍÐÙÊ ÏÇÐÃ×Ð
ÆÊÎÐ ÓÔÒá×ÏÕÔÞ ÌÂÑÍÊ ÓÎÝÔÞ ÓÊÍÞÏÐË ÓÔÒÕÇË ×Ð
ÍÐÆÏÐË ÄÐÆÝ ÐÃÒÂÃÐÔÂÔÞ ÏÝÎ ÒÂÓÔÄÐÒÐÎ ÕÌÓÕÓ
ÏÐË ÌÊÓÍÐÔÝ
¤ÏÊÎÂÔÇÍÞÏÐ ÙÊÔÂËÔÇ ÊÏÓÔÒÕÌØÊà Ê ÏÇÕÌÐÓÏÊÔÇÍÞ
ÏÐ ÓÐÃÍàÆÂËÔÇ ÑÒÂÄÊÍ ÐÃÒÂÛÇÏÊá Ó ÍàÃÝÎ ÓÒÇÆ
ÓÔÄÐÎ ÃÝÔÐÄÐË ×ÊÎÊÊ
¯ÇÕÌÐÓÏÊÔÇÍÞÏÐ ÓÍÇÆÕËÔÇ ÊÏÓÔÒÕÌØÊÊ ÌÂÓÂàÛÇË
Óá ÓÒÐÌ ÅÐÆÏÐÓÔÊ ÍàÃÐÅÐ ÑÒÇÑÂÒÂÔ ÐÓÐÃÇÏÏÐ ÇÓÍÊ
ßÔÐ z ÍÇÌÂÒÓÔÄÂ
2.1. Экспериментальные основы химии 195
2.1.2. Научные методы исследования химических
веществ и превращений. Методы разделения
смесей и очистки веществ
Методы исследования объектов, изучаемых в химии
¿ÌÓÑÇÒÊÎÇÏÔ
±ÒÐÅÏÐÉÊÒÐÄÂÏÊÇ
´ÇÐÒÊá ÎÐÆÇÍÞ ÅÊÑÐÔÇÉÂ ÌÐ
ÔÐÒÂá ÄÝÆÇÒÈÂÍÂ ÎÏÐÅÐÒÂÉÐÄÝÇ
ßÌÓÑÇÒÊÎÇÏÔÂÍÞÏÝÇ ÑÒÐÄÇÒÌÊ
©ÂÌÐÏ
³ÒÂÄÏÇÏÊá ¤ÝÄÐÆÝ °ÃÐÃÛÇÏÊá
¿ÌÓÑÇÒÊÎÇÏÔ
ÊÓÓÍÇÆÐÄÂÏÊÇ ÌÐÔÐÒÐÇ ÑÒÐÄÐÆÊÔÓá Ä ÓÔÒÐÅÐ ÌÐÏÔÒÐÍÊÒÕÇ
ÎÝ× Ê ÕÑÒÂÄÍáÇÎÝ× ÕÓÍÐÄÊá×
¥ÊÑÐÔÇÉÂ
ÑÒÇÆÑÐÍÐÈÇÏÊÇ ÌÐÔÐÒÐÇ ÑÒÐÄÇÒáÇÔÓá ßÌÓÑÇÒÊÎÇÏÔÂÍÞÏÐ
¯ÂÃÍàÆÇÏÊÇ
ØÇÍÇÏÂÑÒÂÄÍÇÏÏÐÇ ÄÐÓÑÒÊáÔÊÇ ×ÊÎÊÙÇÓÌÊ× ÐÃÜÇÌÔÐÄ
ÄÇÛÇÓÔÄ Ê Ê× ÓÄÐËÓÔÄ Ó ØÇÍÞà Ê× ÊÉÕÙÇÏÊá
ªÉÎÇÏÇÏÊÇ ÔÇÐ
ÒÊÊ ÉÂÌÐÏÂ ÑÒÊ
ÏÇÐÃ×ÐÆÊÎÐÓÔÊ
Раздел 2. Методы познания веществ и химических реакций196
2.1.3. Определение характера среды водных растворов
веществ. Индикаторы
Индикатор z ÄÇÛÇÓÔÄÐ ÓÑÐÓÐÃÏÐÇ ÊÉÎÇÏáÔÞ ÐÌÒÂÓÌÕ Ä ÒÂÓ
ÔÄÐÒÂ× ÌÊÓÍÐÔ Ê ÛÇÍÐÙÇË
ªÉÎÇÏÇÏÊÇ ÐÌÒÂÓÌÊ ÊÏÆÊÌÂÔÐÒÐÄ Ä ÉÂÄÊÓÊÎÐÓÔÊ
ÐÔ ÓÒÇÆÝ ÒÂÓÔÄÐÒÂ
ªÏÆÊÌÂÔÐÒ
¯ÇËÔÒÂÍÞÏÂá
ÓÒÇÆÂ
¬ÊÓÍÂá
ÓÒÇÆÂ
»ÇÍÐÙÏÂá
ÓÒÇÆÂ
­ÂÌÎÕÓ ÖÊÐÍÇÔÐÄÝË ÌÒÂÓÏÝË ÓÊÏÊË
¶ÇÏÐÍÖÔÂ
ÍÇÊÏ
ÃÇÓØÄÇÔÏÝË ÃÇÓØÄÇÔ
ÏÝË
ÎÂÍÊÏÐÄÝË
®ÇÔÊÍÐÄÝË
ÐÒÂÏÈÇÄÝË
ÐÒÂÏÈÇÄÝË ÒÐÉÐÄÝË ÈÇÍÔÝË
2.1.4. Качественные реакции на неорганические вещества
и ионы. Идентификация органических соединений
¬ÂÙÇÓÔÄÇÏÏÝÇ ÒÇÂÌØÊÊ Ï ÌÂÔÊÐÏÝ
¬ÂÔÊÐÏ
µÓÍÐÄÊÇ
ÒÇÂÌÔÊÄ ÂÏÊÐÏ
±ÒÊÉÏÂÌÊ ÓÐÌÒÂÛÇÏÏÐÇ
ÊÐÏÏÐÇ ÕÒÂÄÏÇÏÊÇ
ÒÇÂÌØÊÊ
, ­ÂÌÎÕÓ ¬ÒÂÓÏÝË ØÄÇÔ ÒÂÓÔÄÐÒÂ
®ÇÔÊÍÐÄÝË
ÐÒÂÏÈÇÄÝË
²ÐÉÐÄÝË ØÄÇÔ ÒÂÓÔÄÐÒÂ
NH4
+
»ÇÍÐÙÞ 3,y
X ¤ÝÆÇÍÇÏÊÇ ÅÂÉÂ Ó ÒÇÉÌÊÎ
ÉÂÑÂ×ÐÎ
NH OH NH H O4 3 2
+ −
+ = ↑ +
2.1. Экспериментальные основы химии 197
¬ÂÔÊÐÏ
µÓÍÐÄÊÇ
ÒÇÂÌÔÊÄ ÂÏÊÐÏ
±ÒÊÉÏÂÌÊ ÓÐÌÒÂÛÇÏÏÐÇ
ÊÐÏÏÐÇ ÕÒÂÄÏÇÏÊÇ
ÒÇÂÌØÊÊ
%K ³ÐÍáÏÂá ÌÊÓ
ÍÐÔÂ ÒÂÓÔÄÐÒÝ
×ÍÐÒÊÆÐÄ 'Py
£ÇÍÝË ÔÄÐÒÐÈÊÓÔÝË
ÐÓÂÆÐÌ
%K 'Py
%K'P
0M ±ÍÂÎá ¬ÒÂÓÏÐÇ ÐÌÒÂÚÊÄÂÏÊÇ
2E ±ÍÂÎá ¨ÇÍÔÐÇ ÐÌÒÂÚÊÄÂÏÊÇ
/ ±ÍÂÎá ¶ÊÐÍÇÔÐÄÐÇ ÐÌÒÂÚÊÄÂÏÊÇ
'E ±ÍÂÎá ¬ÊÒÑÊÙÏÐ ÌÒÂÓÏÐÇ
ÐÌÒÂÚÊÄÂÏÊÇ
²ÂÓÔÄÐÒÝ
ÌÂÒÃÐÏÂÔÐÄ
CO3
2−
£ÇÍÝË ÐÓÂÆÐÌ
Ca CO CaCO2
3
2
3
+ −
+ → ↓
E ±ÍÂÎá ¨ÇÍÔÐ ÉÇÍÇÏÐÇ ÐÌÒÂ
ÚÊÄÂÏÊÇ
³ÇÒÏÂá ÌÊÓ
ÍÐÔÂ ÒÂÓÔÄÐ
ÒÝ ÓÕÍÞÖÂ
ÔÐÄ SO4
2−
£ÇÍÝË ÎÇÍÌÐÌÒÊÓÔÂÍ
ÍÊÙÇÓÌÊË ÐÓÂÆÐÌ
Ba SO BaSO2
4
2
4
+ −
+ → ↓
'Y ±ÍÂÎá ©ÇÍÇÏÐÇ ÐÌÒÂÚÊÄÂÏÊÇ
¤ÐÆÂ ¥ÊÆÒÂÔÊÒÐÄÂÏÏÝÇ ÊÐÏÝ
'Y ÊÎÇàÔ ÅÐÍÕÃÕà
ÐÌÒÂÓÌÕ
±ÒÐÆÐÍÈÇÏÊÇ ÔÂÃÍÊØÝ
Раздел 2. Методы познания веществ и химических реакций198
¬ÂÔÊÐÏ
µÓÍÐÄÊÇ
ÒÇÂÌÔÊÄ ÂÏÊÐÏ
±ÒÊÉÏÂÌÊ ÓÐÌÒÂÛÇÏÏÐÇ
ÊÐÏÏÐÇ ÕÒÂÄÏÇÏÊÇ
ÒÇÂÌØÊÊ
»ÇÍÐÙÞ 3,y
³ÊÏÊË ÐÓÂÆÐÌ
'Y 3,y
'Y 3,
*I »ÇÍÐÙÞ 3,y
©ÇÍÇÏÐÄÂÔÝË ÐÓÂÆÐÌ
*I 3,y
*I 3,
¬ÒÂÓÏÂá ÌÒÐ
ÄáÏÂá ÓÐÍÞ
/ ?*I '2 A
Fe CN( )6
3−
³ÊÏÊË ÐÓÂÆÐÌ ÔÕÒÏÃÕ
ÍÇÄÂ ÓÊÏÞ
*I ?*I '2 A y
*I ?*I '2 A
*I »ÇÍÐÙÞ 3,y
£ÕÒÝË ÐÓÂÆÐÌ
*I 3,y
*I 3,
²ÐÆÂÏÊÆ
ÂÎÎÐÏÊá
2, 7'2
7'2y
¬ÒÐÄÂÄÐ ÌÒÂÓÏÝË ÐÓÂ
ÆÐÌ
*I '27y
*I 7'2
¨ÇÍÔÂá ÌÒÐ
ÄáÏÂá ÓÐÍÞ
/ ?*I '2 A
´ÇÎÏÐ ÓÊÏÊË ÐÓÂÆÐÌ
ÃÇÒÍÊÏÓÌÂá ÍÂÉÕÒÞ
*I ?*I '2 A y
*I ?*I '2 A
%P »ÇÍÐÙÞ 3,y
¨ÇÍÇÐÃÒÂÉÏÝË ÐÓÂÆÐÌ ÃÇ
ÍÐÅÐ ØÄÇÔ ÒÂÓÔÄÐÒáÇÔ
Óá Ä ÊÉÃÝÔÌÇ ÒÂÓÔÄÐÒÂ
ÛÇÍÐÙÊ
%P 3,y
%P 3,
°ÌÐÏÙÂÏÊÇ ÔÂÃÍÊØÝ
2.1. Экспериментальные основы химии 199
¬ÂÙÇÓÔÄÇÏÏÝÇ ÒÇÂÌØÊÊ Ï ÂÏÊÐÏÝ
¢ÏÊÐÏ
µÓÍÐÄÊÇ
ÒÇÂÌÔÊÄ ÌÂÔÊÐÏØ
±ÒÊÉÏÂÌÊ ÓÐÌÒÂÛÇÏÏÐÇ
ÊÐÏÏÐÇ ÕÒÂÄÏÇÏÊÇ
ÒÇÂÌØÊÊ
'Py
¯ÊÔÒÂÔ ÓÇÒÇÃÒÂ
%K
£ÇÍÝË ÔÄÐÒÐÈÊÓÔÝË ÐÓÂ
ÆÐÌ
%K 'Py
%K'P
Vy
¯ÊÔÒÂÔ ÓÇÒÇÃÒÂ
%K
¨ÇÍÔÐÄÂÔÝË ÔÄÐÒÐÈÊ
ÓÔÝË ÐÓÂÆÐÌ
%K Vy
%KV
-y
¯ÊÔÒÂÔ ÓÇÒÇÃÒÂ
%K
¨ÇÍÔÝË ÔÄÐÒÐÈÊÓÔÝË
ÐÓÂÆÐÌ
%K -y
%K-
SO4
2−
²ÂÓÔÄÐÒÊÎÝÇ
ÓÐÍÊ ÃÂÒÊá E
£ÇÍÝË ÐÓÂÆÐÌ
Ba SO BaSO2
4
2
4
+ −
+ → ↓
NO3
−
, 73 ÌÐÏØ
Ê 'Y X ¤ÝÆÇÍÇÏÊÇ ÃÕÒÐÅÐ ÅÂÉÂ
Cu NO H
Cu NO H O
+ + =
= + ↑ +
− +
+
3
2
2 2
2
PO4
3−
¯ÊÔÒÂÔ ÓÇÒÇÃÒÂ
%K
ÁÒÌÐ ÈÇÍÔÝË ÐÓÂÆÐÌ
3 4
3
4Ag PO AgPO+ −
+ → ↓
CrO4
2−
²ÂÓÔÄÐÒÊÎÝÇ
ÓÐÍÊ ÃÂÒÊá E
¨ÇÍÔÝË ÐÓÂÆÐÌ
Ba CrO BaCrO2
4
2
4
+ −
+ = ↓
7 y
²ÂÓÔÄÐÒÊÎÝÇ
ÓÐÍÊ ÎÇÆÊ 'Y
¹ÇÒÏÝË ÐÓÂÆÐÌ
'Y 7 y
'Y7
CO3
2−
¬ÊÓÍÐÔÝ , £ÕÒÏÐÇ ÄÝÆÇÍÇÏÊÇ ÅÂÉ ÃÇÉ
ÉÂÑÂ×Â
2 3
2
2 2H CO H O CO+ −
+ = + ↑
Раздел 2. Методы познания веществ и химических реакций200
¢ÏÊÐÏ
µÓÍÐÄÊÇ
ÒÇÂÌÔÊÄ ÌÂÔÊÐÏØ
±ÒÊÉÏÂÌÊ ÓÐÌÒÂÛÇÏÏÐÇ
ÊÐÏÏÐÇ ÕÒÂÄÏÇÏÊÇ
ÒÇÂÌØÊÊ
3, ­ÂÌÎÕÓ ³ÊÏÊË ØÄÇÔ ÒÂÓÔÄÐÒÂ
¶ÇÏÐÍÖÔÂÍÇÊÏ ®ÂÍÊÏÐÄÝË ØÄÇÔ ÒÂÓ
ÔÄÐÒÂ
®ÇÔÊÍÐÄÝË
ÐÒÂÏÈÇÄÝË
¨ÇÍÔÝË ØÄÇÔ ÒÂÓÔÄÐÒÂ
¬ÂÙÇÓÔÄÇÏÏÝÇ ÒÇÂÌØÊÊ Ï ÐÒÅÂÏÊÙÇÓÌÊÇ ÄÇÛÇÓÔÄÂ
¤ÇÛÇÓÔÄÐ ²ÇÂÌÔÊÄ ÕÓÍÐÄÊÇ
±ÒÊÉÏÂÌÊ
ÒÇÂÌØÊÊ
', ', ²ÂÓÔÄÐÒ
/1R3 ,
°ÃÇÓØÄÇÙÊÄÂ
ÏÊÇ ÒÂÓÔÄÐÒÂ
²ÂÓÔÄÐÒ V
ÃÒÐÎÏÂá ÄÐÆÂ
°ÃÇÓØÄÇÙÊÄÂ
ÏÊÇ ÒÂÓÔÄÐÒÂ
' , 3, 'Y3 ªÉÎÇÏÇÏÊÇ ØÄÇÔÂ
ÑÒÐÄÐÍÐÌÊ ÄÝ
ÆÇÍÇÏÊÇ ÑÂÒÐÄ
Ó ÖÒÕÌÔÐÄÝÎ ÉÂ
ÑÂ×ÐÎ
3, 3, 3,
', y',y', 'Y 3, °ÃÒÂÉÐÄÂÏÊÇ
áÒÌÐ ÓÊÏÇÅÐ
ÒÂÓÔÄÐÒÂ
3, ²ÂÓÔÄÐÒ V
ÃÒÐÎÏÂá ÄÐÆÂ
¤ÝÑÂÆÇÏÊÇ ÃÇ
ÍÐÅÐ ÐÓÂÆÌÂ
°ÌÐÏÙÂÏÊÇ ÔÂÃÍÊØÝ
2.1. Экспериментальные основы химии 201
¤ÇÛÇÓÔÄÐ ²ÇÂÌÔÊÄ ÕÓÍÐÄÊÇ
±ÒÊÉÏÂÌÊ
ÒÇÂÌØÊÊ
²ÂÓÔÄÐÒ *I'P ¶ÊÐÍÇÔÐÄÐÇ
ÐÌÒÂÚÊÄÂÏÊÇ
,y'
3
3,
'Y 3, X °ÃÒÂÉÐÄÂÏÊÇ
ÌÒÂÓÏÐÅÐ ÎÐÒ
ÌÐÄÏÐÅÐ ÐÓÂÆ
ÌÂ 'Y 3
%K 3 ÂÎÎÊÂÙ
ÏÝË ÒÂÓÔÄÐÒ X
°ÃÒÂÉÐÄÂÏÊÇ
ÓÇÒÇÃÒáÏÐÅÐ
ÉÇÒÌÂ͝
', '33, ­ÂÌÎÕÓ ¬ÒÂÓÏÐÇ
ÐÌÒÂÚÊÄÂÏÊÇ
²ÂÓÔÄÐÒ
2E '3
¤ÝÆÇÍÇÏÊÇ
ÅÂÉÂ '3
,'33, ­ÂÌÎÕÓ ¬ÒÂÓÏÐÇ ÐÌÒÂ
ÚÊÄÂÏÊÇ
²ÂÓÔÄÐÒ
/1R3 ,
°ÃÇÓØÄÇÙÊÄÂ
ÏÊÇ ÒÂÓÔÄÐÒÂ
²ÂÓÔÄÐÒ
2E '3
¤ÝÆÇÍÇÏÊÇ
ÅÂÉÂ '3
%K 3 ÂÎÎÊÂÙ
ÏÝË ÒÂÓÔÄÐÒ
°ÃÒÂÉÐÄÂÏÊÇ
ÓÇÒÇÃÒáÏÐÅÐ
ÉÇÒÌÂ͝ ÄÝ
ÆÇÍÇÏÊÇ '3
' , '33, ²ÂÓÔÄÐÒ V
ÃÒÐÎÏÂá ÄÐÆÂ
°ÃÇÓØÄÇÙÊÄÂ
ÏÊÇ ÒÂÓÔÄÐÒÂ
±ÒÐÆÐÍÈÇÏÊÇ ÔÂÃÍÊØÝ
Раздел 2. Методы познания веществ и химических реакций202
¤ÇÛÇÓÔÄÐ ²ÇÂÌÔÊÄ ÕÓÍÐÄÊÇ
±ÒÊÉÏÂÌÊ
ÒÇÂÌØÊÊ
²ÂÓÔÄÐÒ
/1R3
°ÃÇÓØÄÇÙÊÄÂ
ÏÊÇ ÒÂÓÔÄÐÒÂ
' , '332E
ÒÂÓÔÄÐÒ ÎÝÍÂ
, °ÃÒÂÉÐÄÂÏÊÇ
ÃÇÍÝ× ×ÍÐ
ÑÞÇÄ
' , 3 'Y 3, ÁÒÌÐ ÓÊÏÇÇ
ÐÌÒÂÚÊÄÂÏÊÇ
ÑÒÊ ÏÂÅÒÇÄÂ
ÏÊÊ ÐÃÒÂÉÐÄÂ
ÏÊÇ ÌÒÂÓÏÐÅÐ
ÎÐÒÌÐÄÏÐÅÐ
ÐÓÂÆÌÂ
%K 3
ÂÎÎÊÂÙÏÝË
ÒÂÓÔÄÐÒ X
°ÃÒÂÉÐÄÂÏÊÇ
ÓÇÒÇÃÒáÏÐÅÐ
ÉÇÒÌÂ͝
' , 3 R
ÌÒÂ×ÎÂÍ
²ÂÓÔÄÐÒ - ³ÊÏÇÇ ÐÌÒÂÚÊ
ÄÂÏÊÇ
2, ²ÂÓÔÄÐÒ V
ÃÒÐÎÏÂá ÄÐÆÂ
¤ÝÑÂÆÇÏÊÇ ÃÇÍÐ
ÅÐ ÐÓÂÆÌÂ
£ÇÍÐÌ áÊÙÏÝË
ÒÂÓÔÄÐÒ
,23 °ÃÒÂÉÐÄÂÏÊÇ
ÐÓÂÆÌÂ ÈÇÍÔÐ
ÅÐ ØÄÇÔÂ
'Y 3, ¶ÊÐÍÇÔÐÄÐÇ
ÐÌÒÂÚÊÄÂÏÊÇ
°ÌÐÏÙÂÏÊÇ ÔÂÃÍÊØÝ
2.2. Общие способы получения веществ 203
2.2. Общие способы получения веществ
°ÃÛÊÇ ÏÂÕÙÏÝÇ ÑÒÊÏØÊÑÝ ×ÊÎÊÙÇÓÌÊ× ÑÒÐÊÉÄÐÆÓÔÄ
¹ÂÓÔÏÝÇ ÑÒÊÏØÊÑÝ
³ÐÉÆÂÏÊÇ ÐÑÔÊÎÂÍÞÏÝ× ÕÓÍÐÄÊË ÑÒÐÄÇÆÇÏÊá ×Ê
ÎÊÙÇÓÌÊ× ÒÇÂÌØÊË
ÑÒÐÔÊÄÐÔÐÌ ÄÇÛÇÓÔÄ
ÑÒáÎÐÔÐÌ ÄÇÛÇÓÔÄ
ÕÄÇÍÊÙÇÏÊÇ ÑÍÐÛÂÆÊ ÓÐÑÒÊÌÐÓÏÐÄÇÏÊá ÒÇÂ
ÅÊÒÕàÛÊ× ÄÇÛÇÓÔÄ
ÏÂÍÊÙÊÇ ÌÂÔÂÍÊÉÂÔÐÒÂ
ÑÐÄÝÚÇÏÊÇ ÆÂÄÍÇÏÊá
ÑÐÄÝÚÇÏÊÇ ÌÐÏØÇÏÔÒÂØÊÊ ÒÇÂÅÊÒÕàÛÊ× ÄÇ
ÛÇÓÔÄ
±ÐÍÏÐÇ Ê ÌÐÎÑÍÇÌÓÏÐÇ ÊÓÑÐÍÞÉÐÄÂÏÊÇ ÓÝÒÞá
ØÊÒÌÕÍáØÊá
ÓÐÉÆÂÏÊÇ ÓÎÇÈÏÝ× ÑÒÐÊÉÄÐÆÓÔÄ ÑÐ ÑÇÒÇÒÂ
ÃÐÔÌÇ ÐÔ×ÐÆÐÄ
ªÓÑÐÍÞÉÐÄÂÏÊÇ ÔÇÑÍÐÔÝ ×ÊÎÊÙÇÓÌÊ× ÒÇÂÌØÊË
ÔÇÑÍÐÐÃÎÇÏ
ÕÔÊÍÊÉÂØÊá ÔÇÑÍÐÔÝ ÒÇÂÌØÊÊ
±ÒÊÏØÊÑ ÏÇÑÒÇÒÝÄÏÐÓÔÊ
ÎÇ×ÂÏÊÉÂØÊá ÑÒÐÊÉÄÐÆÓÔÄÂ
ÂÄÔÐÎÂÔÊÉÂØÊá ÑÒÐÊÉÄÐÆÓÔÄÂ
©ÂÛÊÔÂ ÐÌÒÕÈÂàÛÇË ÓÒÇÆÝ Ê ÙÇÍÐÄÇÌÂ
ÂÄÔÐÎÂÔÊÉÂØÊá ÄÒÇÆÏÝ× ÑÒÐÊÉÄÐÆÓÔÄ
ÅÇÒÎÇÔÊÉÂØÊá ÂÑÑÂÒÂÔÐÄ
ÕÔÊÍÊÉÂØÊá ÐÔ×ÐÆÐÄ
ÏÇËÔÒÂÍÊÉÂØÊá ÄÝÃÒÐÓÐÄ Ä ÂÔÎÐÓÖÇÒÕ
Раздел 2. Методы познания веществ и химических реакций204
2.2.1. Общие способы получения металлов. Общие
научные принципы химического производства
(на примере промышленного получения аммиака,
серной кислоты, метанола)
Чугун z ÓÑÒÂÄ ÈÇÍÇÉÂ ÓÐÆÇÒÈÂÛÊË ÃÐÍÇÇ ÕÅÍÇÒÐÆÂ
 ÔÂÌÈÇ ÌÒÇÎÏÊË ÎÂÒÅÂÏÇØ ÓÇÒÕ Ê ÖÐÓÖÐÒ
ÓÝÒÞÇ z ÈÇÍÇÉÏÂá ÒÕÆÂ ÌÐÌÓ ÖÍàÓÝ
×ÊÎÊá ÑÒÐØÇÓÓ z ÑÐÓÍÇÆÐÄÂÔÇÍÞÏÐÇ ÄÐÓÓÔÂÏÐÄÍÇÏÊÇ
ÈÇÍÇÉÂ ÊÉ ÇÅÐ ÐÌÓÊÆÐÄ
*I 3 *I 3 *I3 *I
ÄÐÓÓÔÂÏÐÄÊÔÇÍÞ z ÕÅÂÒÏÝË ÅÂÉ '3
' 3 '3 5
C CO CO+ =2 2
X
3 22 3 3 4 2Fe O CO Fe O CO+ = +
X
*I 3 '3 *I3 '3
*I3 '3 *I '3
ÂÑÑÂÒÂÔ z ÆÐÎÇÏÏÂá ÑÇÙÞ
Сталь z ÓÑÍÂÄ ÈÇÍÇÉÂ ÓÐÆÇÒÈÂÛÊË y ÕÅÍÇÒÐÆÂ Ê ÏÇ
ÃÐÍÞÚÊÇ ÌÐÍÊÙÇÓÔÄÂ ÌÒÇÎÏÊá ÎÂÒÅÂÏØÂ ÖÐÓÖÐÒÂ Ê ÓÇÒÝ
ÓÝÒÞÇ z ÙÕÅÕÏ ÈÇÍÇÉÏÝË ÍÐÎ
×ÊÎÊÊá ÑÒÐØÇÓÓ z ÐÌÊÓÍÇÏÊÇ ÑÒÊÎÇÓÇË ' 7M 1R 4 7
ÓÐÆÇÒÈÂÛÊ×Óá Ä ÙÕÅÕÏÇ
ÓÑÐÓÐÃÝ ÄÝÑÍÂÄÌÊ ÓÔÂÍÊ
ÌÊÓÍÐÒÐÆÏÐ ÌÐÏÄÇÒÔÐÒÏÝË
ÎÂÒÔÇÏÐÄÓÌÊË
Ä ßÍÇÌÔÒÐÑÇÙÂ×
±ÒÐÊÉÄÐÆÓÔÄÐ ÙÕÅÕÏÂ
±ÒÐÊÉÄÐÆÓÔÄÐ ÓÔÂÍÊ
2.2. Общие способы получения веществ 205
ÓÝÒÞÇ z ÂÉÐÔ ÊÉ ÄÐÉÆÕ× ÄÐÆÐÒÐÆ ÊÉ ÎÇÔÂÏ 
×ÊÎÊá ÑÒÐØÇÓÓÂ
N H NH
êàò
2 2 33 2+ +
.
t, p
Q
ÐÑÔÊÎÂÍÞÏÝÇ ÕÓÍÐÄÊá ÒÇÂÌØÊÊ
X y ³
T y ®±Â
ÌÂÔÂÍÊÉÂÔÐÒ z ÄÐÓÓÔÂÏÐÄÍÇÏÏÐÇ ÈÇÍÇÉÐ
ÂÑÑÂÒÂÔÝ z ÌÐÍÐÏÏÂ ÓÊÏÔÇÉÂ ÔÇÑÍÐÐÃÎÇÏÏÊÌÊ ÔÕÒÃÐ
ÌÐÎÑÒÇÓÓÐÒÝ ØÊÒÌÕÍáØÊÐÏÏÝË ÌÐÎÑÒÇÓÓÐÒ
ÓÝÒÞÇ z ÑÊÒÊÔ *I7 ÓÂÎÐÒÐÆÏÂá ÓÇÒÂ ÓÇÒÐÄÐÆÐÒÐÆ
ÓÕÍÞÖÊÆÝ
×ÊÎÊá ÑÒÐØÇÓÓÂ
*I7 3 *I 3 73 ÐÃÈÊÅ
2 22 2 3SO O SO
êàò
+
.
t, p
ÐÌÊÓÍÇÏÊÇ
ÌÂÔÂÍÊÉÂÔÐÒ : 3
73 , 3 , 73
ÑÐÅÍÐÛÂàÔ 73 ÏÇ ÄÐÆÐË Â , 73 ÌÐÏØ
ÄÐ ÊÉÃÇÈÂÏÊÇ ÐÃ
ÒÂÉÐÄÂÏÊá ÓÇÒÏÐÌÊÓÍÐÔÏÐÅÐ ÔÕÎÂÏÂ °ÃÒÂÉÕÇÔÓá ÐÍÇÕÎ
ÒÂÓÔÄÐÒ 73 Ä , 73
ÂÑÑÂÒÂÔÝ
ÑÇÙÞ ÆÍá ÐÃÈÊÅÂ Ä ÌÊÑáÛÇÎ ÓÍÐÇ
ØÊÌÍÐÏ
ßÍÇÌÔÒÐÖÊÍÞÔÒ
ÓÕÚÊÍÞÏÂá ÃÂÚÏá
ÔÇÑÍÐÐÃÎÇÏÏÊÌ
ÌÐÏÔÂÌÔÏÝË ÂÑÑÂÒÂÔ
ÑÐÅÍÐÔÊÔÇÍÞÏÂá ÃÂÚÏá
±ÒÐÎÝÚÍÇÏÏÐÇ ÑÒÐÊÉÄÐÆÓÔÄÐ ÂÎÎÊÂÌÂ
±ÒÐÎÝÚÍÇÏÏÐÇ ÑÒÐÊÉÄÐÆÓÔÄÐ ÓÇÒÏÐË ÌÊÓÍÐÔÝ
Раздел 2. Методы познания веществ и химических реакций206
ÓÝÒÞÇ z ÂÎÎÊÂÌ
×ÊÎÊá ÑÒÐØÇÓÓÂ
4 5 4 63 2 2NH O NO H O
êàò
+ = + +
.
t
Q
ÐÌÊÓÍÇÏÊÇ
ÌÂÔÂÍÊÉÂÔÐÒ z ÑÍÂÔÊÏÐ ÒÐÆÊÇÄÝË ÓÑÍÂÄ
23 3 23
23 , 3 3 ,23 5
ÂÑÑÂÒÂÔÝ
ÌÐÏÔÂÌÔÏÝË ÂÑÑÂÒÂÔ
ÐÌÊÓÍÊÔÇÍÞÏÂá ÃÂÚÏá
ÑÐÅÍÐÔÊÔÇÍÞÏÂá ÃÂÚÏá
ÎÇÚÂÍÌÂ
ÓÝÒÞÇ z ÎÇÔÂÏ
×ÊÎÊá ÑÒÐØÇÓÓÂ
CH H O CO H
синтез газ
4 2 23+ +
−
ÌÐÏÄÇÒÓÊá ÎÇÔÂÏÂ
CO H CH OH
êàò
+ +2 2 3
.
t, p
Q
X y ³ T ®±Â
¤ÐÉÎÐÈÏÝ ÑÐÃÐÙÏÝÇ ÒÇÂÌØÊÊ
¬ÂÔÂÍÊÉÂÔÐÒÝ ÓÇÍÇÌÔÊÄÏÝÇ z ÐÌÓÊÆÝ ØÊÏÌ ×ÒÐÎÂ
ÎÇÆÊ
ÂÑÑÂÒÂÔÝ
ÌÐÍÐÏÏÂ ÓÊÏÔÇÉÂ
ÔÇÑÍÐÐÃÎÇÏÏÊÌ
ÔÕÒÃÐÌÐÎÑÒÇÓÓÐÒ
×ÐÍÐÆÊÍÞÏÊÌ
ÓÇÑÂÒÂÔÐÒ
±ÒÐÎÝÚÍÇÏÏÐÇ ÑÒÐÊÉÄÐÆÓÔÄÐ ÂÉÐÔÏÐË ÌÊÓÍÐÔÝ
±ÒÐÎÝÚÍÇÏÏÐÇ ÑÐÍÕÙÇÏÊÇ ÎÇÔÂÏÐÍÂ
2.2. Общие способы получения веществ 207
2.2.2. Природные источники и переработка углеводородов
±ÒÊÒÐÆÏÝÇ ÊÓÔÐÙÏÊÌÊ ÕÅÍÇÄÐÆÐÒÐÆÐÄ
ÓÎÇÓÞ ÅÂÉÐÐÃÒÂÉÏÝ× ÑÒÇÆÇÍÞÏÝ× ÕÅÍÇÄÐÆÐÒÐÆÐÄ
ÐÓÏÐÄÏÝÎ ÌÐÎÑÐÏÇÏÔÐÎ y áÄÍáÇÔÓá ÎÇÔÂÏ
±ÒÊÒÐÆÏÝË ÅÂÉ
ÓÎÇÓÞ ÕÅÍÇÄÐÆÐÒÐÆÐÄ Ä ÐÓÏÐÄÏÐÎ ÂÍÌÂÏÐÄ ÍÊÏÇË
ÏÐÅÐ Ê ÒÂÉÄÇÔÄÍÇÏÏÐÅÐ ÓÔÒÐÇÏÊá ÓÐÆÇÒÈÊÔ ÔÂÌÈÇ
ØÊÌÍÐÂÍÌÂÏÝ Ê ÂÒÇÏÝ
¯ÇÖÔÞ
ÓÎÇÓÞ ÕÅÍÇÄÐÆÐÒÐÆÐÄ Ä ÐÓÏÐÄÏÐÎ ÂÍÌÂÏÐÄ Ä ÎÐÍÇÌÕ
ÍÂ× ÌÐÔÐÒÝ× ÐÔ ÆÐ ÂÔÐÎÐÄ ÕÅÍÇÒÐÆÂ
±ÐÑÕÔÏÝË ÏÇÖÔáÏÐË ÅÂÉ
ÓÐÆÇÒÈÊÔ ÃÐÍÞÚÐÇ ÌÐÍÊÙÇÓÔÄÐ ÌÂÌ ÐÒÅÂÏÊÙÇÓÌÊ×
ÔÂÌ Ê ÏÇÐÒÅÂÏÊÙÇÓÌÊ× ÄÇÛÇÓÔÄ
¬ÂÎÇÏÏÝË ÕÅÐÍÞ
¬ÂÌ ÔÐÑÍÊÄÐ
¬ÂÌ ÓÝÒÞÇ ×ÊÎÊÙÇÓÌÐË
ÑÂÒÖàÎÇÒÏÐË ÖÂÒÎÂØÇÄ
ÔÊÙÇÓÌÐË Ê ÆÒÕÅÊ× ÐÔÒÂÓ
ÍÇË ÑÒÐÎÝÚÍÇÏÏÐÓÔÊ
°ÓÏÐÄÏÝÇ ÏÂÑÒÂÄÍÇÏÊá
ÊÓÑÐÍÞÉÐÄÂÏÊá
ÕÅÍÇÄÐÆÐÒÐÆÏÐÅÐ ÓÝÒÞá
Раздел 2. Методы познания веществ и химических реакций208
±ÇÒÇÅÐÏÌ ÏÇÖÔÊ ÒÇÌÔÊÖÊÌÂØÊá
¶ÊÉÊÙÇÓÌÊË ÓÑÐÓÐÃ ÒÂÉÆÇÍÇÏÊá ÓÎÇÓÊ ÌÐÎÑÐÏÇÏÔÐÄ ÏÇÖÔÊ
Ó ÒÂÉÍÊÙÏÝÎÊ ÔÇÎÑÇÒÂÔÕÒÂÎÊ ÌÊÑÇÏÊá
¢ÑÑÂÒÂÔ z ÒÇÌÔÊÖÊÌÂØÊÐÏÏÂá ÌÐÍÐÏÏÂ
¶ÒÂÌØÊÊ ÑÇÒÇÅÐÏÌÊ ÏÇÖÔÊ
ÒÇÌÔÊÖÊÌÂØÊÐÏÏÝÇ ÅÂÉÝ
ÃÇÏÉÊÏ
ÍÊÅÒÐÊÏ
ÌÇÒÐÓÊÏ
ÅÂÉÐËÍÞ
ÎÂÉÕÔ
¯ÇÑÇÒÇÅÐÏáÇÎÂá ÙÂÓÔÞ z ÅÕÆÒÐÏ
¬ÒÇÌÊÏÅ
´ÇÒÎÊÙÇÓÌÐÇ ÒÂÉÍÐÈÇÏÊÇ ÏÇÖÔÇÑÒÐÆÕÌÔÐÄ ÌÐÔÐÒÐÇ ÄÇÆÇÔ
Ì ÐÃÒÂÉÐÄÂÏÊà ÕÅÍÇÄÐÆÐÒÐÆÐÄ Ó ÎÇÏÞÚÊÎ ÙÊÓÍÐÎ ÂÔÐÎÐÄ
ÕÅÍÇÒÐÆÂ Ä ÎÐÍÇÌÕÍÇ
' , ' , ' ,
' , ' , ' ,
' , ' , ' ,
ÊÍÊ Ä ÐÃÛÇÎ ÄÊÆÇ
C H C H C H
àëêàí àëêàí àëêåí
n n n m n m m m2 2 2 2 2+ − − +→ +( )
¤ÊÆÝ ÌÒÇÌÊÏÅÂ
ÔÇÒÎÊÙÇÓÌÊË
ÌÂÔÂÍÊÔÊÙÇÓÌÊË
ÌÒÇÌÊÏÅ ÄÝÓÐÌÐÅÐ ÆÂÄÍÇÏÊá
ÄÐÓÓÔÂÏÐÄÊÔÇÍÞÏÝË ÌÒÇÌÊÏÅ
Октановое число z ÙÊÓÍÐ ×ÂÒÂÌÔÇÒÊÉÕàÛÇÇ ÆÇÔÐÏÂØÊÐÏ
ÏÕà ÓÔÐËÌÐÓÔÞ ÃÇÏÉÊÏÂ
²ÂÉÆÇÍáàÔ Ï ÖÒÂÌØÊÊ
ÓÕ×ÐË ÅÂÉ z ÓÎÇÓÞ ÎÇÔÂÏÂ Ê ßÔÂÏÂ
ÑÒÐÑÂÏ ÃÕÔÂÏÐÄÂá ÓÎÇÓÞ
ÅÂÉÐÄÝË ÃÇÏÉÊÏ z ÓÎÇÓÞ ÑÇÏÔÂÏÂ Ê ÅÇÌÓÂÏÂ
±ÇÒÇÒÂÃÐÔÌ ÏÇÖÔÊ
ÕÄÇÍÊÙÇÏÊÇ
ÔÇÎÑÇÒÂÔÕÒÝ
ÌÊÑÇÏÊá
±ÐÑÕÔÏÝË ÏÇÖÔáÏÐË ÅÂÉ
2.2. Общие способы получения веществ 209
°ÓÏÐÄÏÐË ÓÑÐÓÐÃ ÑÇÒÇÒÂÃÐÔÌÊ z ÌÐÌÓÐÄÂÏÊÇ ÑÒÐÌÂÍÊÄÂÏÊÇ
ÃÇÉ ÆÐÓÔÕÑ ÄÐÉÆÕ×Â
ÃÇÏÉÐÍ
ÅÐÎÐÍÐÅÊ ÃÇÏÉÐÍÂ
ÖÇÏÐÍ
ÂÒÐÎÂÔÊÙÇÓÌÊÇ
ÓÑÊÒÔÝ
ÏÂÖÔÂÍÊÏ Ê ÎÏÐÅÊÇ
ÆÒÕÅÊÇ ÄÇÛÇÓÔÄÂ
ÂÎÎÊÂÌ
ÖÇÏÐÍ
ÓÇÒÐÄÐÆÐÒÐÆ Ê ÆÒ
ÄÐÆÐÒÐÆ
ÎÇÔÂÏ
ÕÅÍÇÌÊÓÍÝË ÅÂÉ
ÂÉÐÔ
ßÔÊÍÇÏ Ê ÆÒ
±ÒÐÆÕÌÔÝ ÌÐÌÓÐÄÂÏÊá ÌÂÎÇÏÏÐÅÐ ÕÅÍá
¬ÐÌÓ
¬ÂÎÇÏÏÐÕÅÐÍÞÏÂá ÓÎÐÍÂ
¢ÎÎÊÂÙÏÂá ÄÐÆÂ
¬ÐÌÓÐÄÝË ÅÂÉ
2.2.3. Высокомолекулярные соединения.
Реакции полимеризации и поликонденсации. Полимеры.
Пластмассы, волокна, каучуки
Основные методы синтеза высокомолекулярных соединений
Высокомолекулярные соединения (ВМС, полимеры) z ÄÇÛÇ
ÓÔÄ ÎÐÍÇÌÕÍÝ ÌÐÔÐÒÝ× ÓÐÓÔÐáÔ ÊÉ ÎÏÐÈÇÓÔÄ ÑÐÄÔÐÒá
àÛÊ×Óá ÓÔÒÕÌÔÕÒÏÝ× ÉÄÇÏÞÇÄ ÓÐÇÆÊÏÇÏÏÝ× ÎÇÈÆÕ ÓÐÃÐË
×ÊÎÊÙÇÓÌÊÎÊ ÓÄáÉáÎÊ
¬ÂÎÇÏÏÝË ÕÅÐÍÞ
Раздел 2. Методы познания веществ и химических реакций210
°ÓÏÐÄÏÝÇ ÏÂÑÒÂÄÍÇÏÊá ÊÓÑÐÍÞÉÐÄÂÏÊá ¤®³
±ÍÂÓÔÎÂÓÓÝ
ÎÂÔÇÒÊÂÍÝ ÊÉÅÐÔÐÄÍáÇÎÝÇ Ï ÐÓÏÐÄÇ ÑÐÍÊÎÇÒÐÄ ÓÑÐÓÐÃ
ÏÝÇ ÑÒÊ ÏÂÅÒÇÄÂÏÊÊ ÑÒÊÐÃÒÇÔÂÔÞ ÉÂÆÂÏÏÕà ÖÐÒÎÕ Ê ÓÐ×ÒÂ
ÏáÔÞ ÇÇ ÑÐÓÍÇ Ð×ÍÂÈÆÇÏÊá
¬ÂÕÙÕÌÊ
ÅÒÕÑÑ ÑÐÍÊÎÇÒÐÄ ÌÐÔÐÒÝÇ ÑÒÊ ÓÔÂÏÆÂÒÔÏÝ× ÕÓÍÐÄÊá× ÏÂ
×ÐÆáÔÓá Ä ÄÝÓÐÌÐßÍÂÓÔÊÙÏÐÎ ÓÐÓÔÐáÏÊÊ Ô Ç ÓÑÐÓÐÃÏÝ ÊÉ
ÎÇÏáÔÞ ÓÄÐà ÖÐÒÎÕ ÑÐÆ ÆÇËÓÔÄÊÇÎ ÄÏÇÚÏÊ× ÓÊÍ Ê ÃÝÓÔÒÐ
ÄÐÉÄÒÂÛÂÔÞÓá Ä ÊÓ×ÐÆÏÐÇ ÓÐÓÔÐáÏÊÇ ÑÐÓÍÇ ÑÒÇÌÒÂÛÇÏÊá
ßÔÐÅÐ ÆÇËÓÔÄÊá
¤ÐÍÐÌÏÂ
ÄÝÓÐÌÐÎÐÍÇÌÕÍáÒÏÝÇ ÓÐÇÆÊÏÇÏÊá ÌÐÔÐÒÝÇ ×ÂÒÂÌÔÇÒÊÉÕ
àÔÓá ÕÑÐÒáÆÐÙÇÏÏÝÎ ÐÒÊÇÏÔÊÒÐÄÂÏÏÝÎ ÒÂÉÎÇÛÇÏÊÇÎ ÍÊ
ÏÇËÏÝ× ÎÐÍÇÌÕÍ ÄÆÐÍÞ ÐÓÊ ÄÐÍÐÌÏ ÙÔÐ ÐÃÕÓÍÐÄÍÊÄÂÇÔ Ê×
ÄÝÓÐÌÕà ÎÇ×ÂÏÊÙÇÓÌÕà ÑÒÐÙÏÐÓÔÞ
´ÇÒÎÐÑÍÂÓÔÊÙÏÝÇ z ÑÍÂÓÔÎÂÓÓÝ Ä ÌÐÔÐÒÝ× ÑÒÊ ÑÐ
ÄÝÚÇÏÊÊ ÔÇÎÑÇÒÂÔÕÒÝ Ê ÆÂÄÍÇÏÊá ÏÇ ÑÒÐÊÓ×ÐÆÊÔ ÓÕ
ÛÇÓÔÄÇÏÏÝ× ×ÊÎÊÙÇÓÌÊ× ÊÉÎÇÏÇÏÊË
´ÇÒÎÐÒÇÂÌÔÊÄÏÝÇ z ÑÐÍÊÎÇÒÝ ÌÐÔÐÒÝÇ Ä ÒÇÉÕÍÞ
ÔÂÔÇ ÏÂÅÒÇÄÂÏÊá ÊÉÎÇÏáàÔ ÓÄÐÊ ÖÊÉÊÌÐ ×ÊÎÊÙÇÓÌÊÇ
ÓÄÐËÓÔÄÂ
ªÓÑÐÍÞÉÕàÔÓá ÆÍá ÑÐÍÕÙÇÏÊá ÒÇÉÊÏÝ z ÄÝÓÐÌÐßÍÂ
ÓÔÊÙÏÐÅÐ ÎÂÔÇÒÊÂÍ ÔÇ×ÏÊÙÇÓÌÊÇ ÓÄÐËÓÔÄ ÌÐÔÐÒÐÅÐ
ÉÏÂÙÊÔÇÍÞÏÐ ÍÕÙÚÇ ÙÇÎ Õ ÌÂÕÙÕÌÂ
±ÒÊÒÐÆÏÝÇ
ÒÂÓÔÊÔÇÍÞÏÝÇ
ÈÊÄÐÔÏÝÇ
·ÊÎÊÙÇÓÌÊÇ
ÊÓÌÕÓÓÔÄÇÏÏÝÇ
ÓÊÏÔÇÔÊÙÇÓÌÊÇ
2.2. Общие способы получения веществ 211
°ÓÏÐÄÏÝÇ ÓÑÐÓÐÃÝ ÑÐÍÕÙÇÏÊá ¤®³
±ÐÍÊÎÇÒÊÉÂØÊá z ÓÑÐÓÐà ÑÐÍÕÙÇÏÊá ÑÐÍÊÎÇÒÐÄ ÌÐÔÐÒÝË
ÓÐÓÔÐÊÔ Ä ÑÐÓÍÇÆÐÄÂÔÇÍÞÏÐÎ ÑÒÊÓÐÇÆÊÏÇÏÊÊ ÎÐÍÇÌÕÍ ÏÇ
ÏÂÓÝÛÇÏÏÝ× ÓÐÇÆÊÏÇÏÊË ÆÒÕÅ Ì ÆÒÕÅÕ Ó ÐÃÒÂÉÐÄÂÏÊÇÎ ÄÝ
ÓÐÌÐÎÐÍÇÌÕÍáÒÏÐÅÐ ÑÒÐÆÕÌÔÂ ÑÐÍÊÎÇÒÂ
R' ' y'y'y
R
±ÐÍÊÌÐÏÆÇÏÓÂØÊá z ÓÑÐÓÐà ÑÐÍÕÙÇÏÊá ÑÐÍÊÎÇÒÐÄ ÊÉ
ÏÊÉÌÐÎÐÍÇÌÕÍáÒÏÝ× ÄÇÛÇÓÔÄ ÌÐÔÐÒÝË ÓÐÑÒÐÄÐÈÆÂÇÔÓá
ÄÝÆÇÍÇÏÊÇÎ ÑÐÃÐÙÏÝ× ÏÊÉÌÐÎÐÍÇÌÕÍáÒÏÝ× ÑÒÐÆÕÌÔÐÄ
ÒÇÂÌØÊÊ ÄÐÆÝ ×ÍÐÒÐÄÐÆÐÒÐÆÂ ÂÎÎÊÂÌÂ Ê Ô Æ
R , 2 y ', y '33, y 2, y ', y '3 y R
R, 3
³ÐÑÐÍÊÎÇÒÊÉÂØÊá z ÓÐÄÎÇÓÔÏÂá ÑÐÍÊÎÇÒÊÉÂØÊá
ÏÇÓÌÐÍÞÌÊ× ÒÂÉÏÝ× ÎÐÏÐÎÇÒÐÄ
R', ', y ', ', R', ',
' ,
ÃÕÔÂÆÊÇÏ ÓÔÊÒÐÍ
y', y', ',y', y', y',y
' , R
ÃÕÔÂÆÊÇÏ ÓÔÊÒÐÍÞÏÝË ÌÂÕÙÕÌ
³ÐÑÐÍÊÌÐÏÆÇÏÓÂØÊá z ÒÇÂÌØÊá ÑÐÍÊÌÐÏÆÇÏÓÂØÊÊ
Ó ÊÓÑÐÍÞÉÐÄÂÏÊÇÎ ÏÊÉÌÐÎÐÍÇÌÕÍáÒÏÝ× ÓÐÇÆÊÏÇÏÊË
ÒÂÉÏÐË ×ÊÎÊÙÇÓÌÐË ÑÒÊÒÐÆÝ
R' , 3, R, ' ! 3 R, 3
',
3,
R
ÖÇÏÐÍ ÖÐÒÎÂÍÞ
ÆÇÅÊÆ
ÖÇÏÐÍÖÐÒÎÂÍÞÆÇ
ÅÊÆÏÂá ÓÎÐÍÂ
Раздел 2. Методы познания веществ и химических реакций212
2.2.4. Реакции, характеризующие основные свойства
и способы получения
Реакции, характеризующие основные способы получения
углеводородов
ÑÒÊÒÐÆÏÝÇ ÊÓÔÐÙÏÊÌÊ ÅÂÉ ÏÇÖÔÞ ÌÂÎÇÏÏÝË ÕÅÐÍÞ
ÆÒÇÄÇÓÊÏÂ ÔÐÒÖ
Ä ÑÒÐÎÝÚÍÇÏÏÐÓÔÊ ÆÍá ÎÇÔÂÏÂ
C H CH
Ni
+ →2 2 4
, X
'3 , ', , 3
 ÔÂÌÈÇ ÅÊÆÒÊÒÐÄÂÏÊÇ ÂÍÌÇÏÐÄ
', ', y ', , →
X
Pt
', y ', y ',
ÊÉÐÎÇÒÊÉÂØÊá
', y ', y ', y ', →êàò.
X
', y ', y ',
',
Ä ÍÂÃÐÒÂÔÐÒÊÊ
ÅÊÆÒÐÍÊÉ ÌÂÒÃÊÆÐÄ
%P ' , 3 %P 3, ',
ÒÇÂÌØÊá ÆÇÌÂÒÃÐÌÓÊÍÊÒÐÄÂÏÊá ÒÇÂÌØÊá ¦àÎÂ
', '332E 2E3, →
t
', 2E '3
ÒÇÂÌØÊá ¤àÒØÂ
', V 2E →
t
' , 2EV
ÒÂÉÏÝÇ ÅÂÍÐÅÇÏÑÒÐÊÉÄÐÆÏÝÇ ÓÎÇÓÞ ÕÅÍÇÄÐÆÐÒÐÆÐÄ
±ÐÍÕÙÇÏÊÇ ÂÍÌÂÏÐÄ
2.2. Общие способы получения веществ 213
ÌÒÇÌÊÏÅ ÏÇÖÔÊ
ÔÇÒÎÊÙÇÓÌÊË y ³
ÌÂÔÂÍÊÔÊÙÇÓÌÊË y ³
ÆÇÅÊÆÒÐÅÂÍÐÅÇÏÊÒÐÄÂÏÊÇ ÂÍÌÊÍÅÂÍÐÅÇÏÊÆÐÄ
', y ', KOH
ñïèðò.
→
X
', ', /'P , 3
'P
ÆÇÅÊÆÒÊÒÐÄÂÏÊÇ ÂÍÌÂÏÐÄ
', y ', →êàò.
X
', ', ,
ÆÇÅÊÆÒÂÔÂØÊá ÓÑÊÒÔÐÄ
3,
', y ', , 73 ÌÐÏØ
X
', ', , 3
¦ÇÅÊÆÒÂÔÂØÊá Ê ÆÇÅÊÆÒÐÅÂÍÐÅÇÏÊÒÐÄÂÏÊÇ ÑÒÐÊÓ×ÐÆáÔ ÑÐ
ÑÒÂÄÊÍÕ ©ÂËØÇÄ ÂÔÐÎ ÄÐÆÐÒÐÆÂ ÐÔÛÇÑÍáÇÔÓá ÐÔ ÂÔÐÎÂ
ÕÅÍÇÒÐÆÂ Ó ÎÇÏÞÚÊÎ ÌÐÍÊÙÇÓÔÄÐÎ ÂÔÐÎÐÄ ÄÐÆÐÒÐÆÂ
ÎÇÔÐÆ ­ÇÃÇÆÇÄÂ
2 23 2 2 2 2 2CH CH OH CH CH CH CH H H Oêàò
− − → = − = + ↑ +.
X
ÌÂÔÂÍÊÔÊÙÇÓÌÐÇ ÆÇÅÊÆÒÊÒÐÄÂÏÊÇ
CH CH CH CH CH CH CH CH Hêàò3 2 2 3 2 2 22− − − → = − = + ↑.
X
ÌÂÒÃÊÆÏÝË ÓÑÐÓÐÃ
CaC H O Ca OH C H2 2 2 2 22+ → ( ) +
X
±ÐÍÕÙÇÏÊÇ ÂÍÌÇÏÐÄ
±ÐÍÕÙÇÏÊÇ ÂÍÌÂÆÊÇÏÐÄ
±ÐÍÕÙÇÏÊÇ ÂÍÌÊÏÐÄ
Раздел 2. Методы познания веществ и химических реакций214
ÏÇÑÐÍÏÐÇ ÒÂÉÍÐÈÇÏÊÇ ÎÇÔÂÏÂ
2 34 2 2 2CH C H H→ +
X
ÆÇËÓÔÄÊÇÎ ÓÑÊÒÔÐÄÐÅÐ ÒÂÓÔÄÐÒÂ ÛÇÍÐÙÊ ÏÂ ÆÊÅÂÍÐÅÇÏÑÒÐ
ÊÉÄÐÆÏÝÇ
CH CHBr KOH KBr H O C H
ñïèðò
3 2 2 2 22 2 2− + → + +
.
ÊÉ ÏÇÖÔÊ ÊÉ ÌÂÎÇÏÏÐÕÅÐÍÞÏÐË ÓÎÐÍÝ
ÆÇÅÊÆÒÊÒÐÄÂÏÊÇ ØÊÌÍÐÅÇÌÓÂÏÂ
→êàò.
X
,
ÆÇÅÊÆÒÊÒÐÄÂÏÊÇ Ê ØÊÌÍÊÉÂØÊá ÅÇÌÓÂÏÂ
' , →
X
Pt
,
ÔÒÊÎÇÒÊÉÂØÊá ÂØÇÔÊÍÇÏÂ ÓÑÐÓÐÃ ©ÇÍÊÏÓÌÐÅÐ
', ', →
Cакт
X
Реакции, характеризующие основные способы получения
кислородсодержащих соединений
C H C H Cl C H OH
àëêàí
+Cl
H O
+NaOH2
n n n n n n
h2 2 2 1 2 1
2
+ + +−−→ −−−−→
ν
', ! ', , 3
, 73 ÌÐÏØ
X
', y ', 3,
C Hn n2 1+
y'
3
,
, →
Pt
кат.
'R
, R
y ', y 3,
ÂÍÞÆÇÅÊÆ
±ÐÍÕÙÇÏÊÇ ÂÒÇÏÐÄ ÃÇÏÉÐÍÂ
±ÐÍÕÙÇÏÊÇ ÓÑÊÒÔÐÄ
2.2. Общие способы получения веществ 215
C H O C H OH CO
ãëþêîçà
äðîææè
ýòàíîë
6 12 6 2 5 22 2⎯ →⎯⎯⎯⎯⎯⎯ +
CH CH
àëêàí
O
3 3− →
[ ]
', y ', y 3,
CO H CH OH
êàò ìåòàíîë
+ →2 2 3
.
T
ÄÝÆÇÍÇÏÊÇ ÊÉ ÌÂÎÇÏÏÐÕÅÐÍÞÏÐË ÓÎÐÍÝ
C H C H Cl C H OH
Fe
Cl NaOH
6 6 6 5 6 5
2
−−→ −−−−→
+ +
ÐÌÊÓÍÇÏÊÇ ÑÇÒÄÊÙÏÝ× ÓÑÊÒÔÐÄ
', y ', y 3, 'Y3 →
t
', y'
3
3,
'Y , 3
ÆÇÅÊÆÒÊÒÐÄÂÏÊÏÇ ÑÇÒÄÊÙÏÝ× ÓÑÊÒÔÐÄ
', y ', y 3, ⎯ →⎯⎯
Cu, t
', y'
3
,
,
ÒÇÂÌØÊá ¬ÕÙÇÒÐÄÂ ÑÐÍÕÙÇÏÊÇ ßÔÂÏÂÍá
', ', , 3 →
+
t
Hg2
', y'
3
,
ÐÌÊÓÍÇÏÊÇ ÄÔÐÒÊÙÏÝ× ÓÑÊÒÔÐÄ
', y ', y ', −→
[ ]O
', y ' y ', , 3
33,
±ÐÍÕÙÇÏÊÇ ÖÇÏÐÍÂ
±ÐÍÕÙÇÏÊÇ ÂÍÞÆÇÅÊÆÐÄ
±ÐÍÕÙÇÏÊÇ ÌÇÔÐÏÐÄ
Раздел 2. Методы познания веществ и химических реакций216
ÆÇÅÊÆÒÊÒÐÄÂÏÊÇ ÄÔÐÒÊÙÏÝ× ÓÑÊÒÔÐÄ
33,
', y ', y ', ⎯ →⎯⎯
Cu, t
', y ' y ', , 3
ÑÊÒÐÍÊÉ ÌÂÍÞØÊÇÄÝ× ÓÐÍÇË ÌÂÒÃÐÏÐÄÝ× ÌÊÓÍÐÔ
', y'
3
3
'E →
t
', y ' y ', 'E'3
', y'
3
3
3
ÅÊÆÒÂÔÂØÊá ÅÐÎÐÍÐÅÐÄ ÂØÇÔÊÍÇÏÂ ÂÍÌÊÏÐÄ
3
', y ' ', , 3 −⎯ →⎯⎯
+
Hg ,2
t
', y ' y ',
ÐÌÊÓÍÇÏÊÇ ÏÂÓÝÛÇÏÏÝ× ÕÅÍÇÄÐÆÐÒÐÆÐÄ ÄÐÉÆÕ×ÐÎ ÊÍÊ
ÌÊÓÍÐÒÐÆÐÎ Ä ÑÒÊÓÕÔÓÔÄÊÊ ÌÂÔÂÍÊÉÂÔÐÒÐÄ ÆÂÄÍÇÏÊá
Ê ÄÝÓÐÌÐË ÔÇÎÑÇÒÂÔÕÒÝ
', y ', y ', y ', −→
[ ]O
', '33, , 3
ÐÌÊÓÍÇÏÊÇ ÑÇÒÄÊÙÏÝ× ÓÑÊÒÔÐÄ Ê ÂÍÞÆÇÅÊÆÐÄ
6 y ', y 3, −−→
−H O
O
2
[ ]
6 y'
3
,
−→
[ ]O
6 y'
3
3,
ÅÊÆÒÐÍÊÉ ÑÒÐÊÉÄÐÆÏÝ× ÌÂÒÃÐÏÐÄÝ× ÌÊÓÍÐÔ ÏÂÑÒÊÎÇÒ
ÓÍÐÈÏÝ× ßÖÊÒÐÄ
6 y'
3
3 y 6
, 3
H SO конц.
⎯ →⎯⎯⎯⎯← ⎯⎯⎯⎯⎯
2 4( )
6 y'
3
3,
6 y 3,
ÓÑÇØÊÖÊÙÇÓÌÊË ÓÑÐÓÐÃ ÆÍá ÎÕÒÂÄÞÊÏÐË ÌÊÓÍÐÔÝ
'3 2E3, →
t p,
,'332E
,'332E ,'P ,'33, 2E'P
±ÐÍÕÙÇÏÊÇ ÌÂÒÃÐÏÐÄÝ× ÌÊÓÍÐÔ
2.3. Расчеты по химическим формулам и уравнениям реакций 217
ÒÇÂÌØÊá ßÔÇÒÊÖÊÌÂØÊÊ
6 y'
3
3,
6 y 3,
H SO конц.
⎯ →⎯⎯⎯⎯← ⎯⎯⎯⎯⎯
2 4( )
6 y'
3
3 y 6
, 3
2.3. Расчеты по химическим формулам
и уравнениям реакций
¶ÊÉÊÙÇÓÌÊÇ ÄÇÍÊÙÊÏÝ
¶ÊÉÊÙÇÓÌÂá
ÄÇÍÊÙÊÏÂ
°ÃÐÉÏÂ
ÙÇÏÊÇ
¶ÐÒÎÕÍÝ ÆÍá
ÐÑÒÇÆÇÍÇÏÊá
ÖÊÉÊÙÇÓÌÐË
ÄÇÍÊÙÊÏÝ
§ÆÊÏÊ
ØÝÊÉ
ÎÇÒÇÏÊá
°ÔÏÐÓÊÔÇÍÞÏÂá
ÂÔÐÎÏÂá ÎÂÓÓÂ
ßÍÇÎÇÏÔÂ
%V
A
m
m
r
a
a
( )
( )
( )
E
E
C
=
1
12
z
°ÔÏÐÓÊÔÇÍÞÏÂá
ÎÐÍÇÌÕÍáÒÏÂá
ÎÂÓÓÂ ÄÇÛÇÓÔÄÂ
1V
M
m
m
r
a
=
(
( )
ìîëåêóëû)
C
1
12
z
®ÐÍáÒÏÂá
ÎÂÓÓÂ
1
M
m
=
ν
Å ÎÐÍÞ
ÌÅ ÎÐÍÞ
®ÂÓÓ ÄÇÛÇÓÔÄ Q Q 1 : Å ÌÅ
¬ÐÍÊÙÇÓÔÄÐ
ÄÇÛÇÓÔÄÂ R ν = = =
m
M
V
V
N
Nm A
ÎÐÍÞ
°ÃÜÇÎ ÅÂÉÂ :
V
m
Vm= = ⋅
ρ
ν
Í Î
®ÐÍáÒÏÝË
ÐÃÜÇÎ
:Q
V
V M
m = =
ν ρ
Í ÎÐÍÞ
±ÐÍÕÙÇÏÊÇ ÓÍÐÈÏÝ× ßÖÊÒÐÄ
Раздел 2. Методы познания веществ и химических реакций218
¶ÊÉÊÙÇÓÌÂá
ÄÇÍÊÙÊÏÂ
°ÃÐÉÏÂ
ÙÇÏÊÇ
¶ÐÒÎÕÍÝ ÆÍá
ÐÑÒÇÆÇÍÇÏÊá
ÖÊÉÊÙÇÓÌÐË
ÄÇÍÊÙÊÏÝ
§ÆÊÏÊ
ØÝÊÉ
ÎÇÒÇÏÊá
±ÍÐÔÏÐÓÔÞ
ρ = =
m
V
M
Vm
Å ÎÍ
Å ÓÎ 
ÌÅ Î
°ÔÏÐÓÊÔÇÍÞÏÂá
ÑÍÐÔÏÐÓÔÞ ÅÂÉÐÄ
(
D
M
M
= =
ρ
ρ
1
2
1
2
z
®ÂÓÓÐÄÂá ÆÐÍá
ßÍÇÎÇÏÔÂ Ä ÄÇ
ÛÇÓÔÄÇ
;
W E
A E n
M
r
r
( )
( )
,=
⋅
(âåùåñòâà)
ÅÆÇ R z ÊÏÆÇÌÓ
ßÍÇÎÇÏÔÂ
z
®ÂÓÓÐÄÂá ÆÐÍá
ÙÂÓÔÊ Ä ØÇÍÐÎ
[
w
m
m
( )
(
( )
÷àñòè
÷àñòè)
öåëîãî
= z
¤Ý×ÐÆ
ÄÇÛÇÓÔÄÂ η
ν
ν
=
ïðàêò.
òåîð.
z
°ÃÜÇÎÏÂá ÆÐÍá
ÅÂÉÂ Ä ÓÎÇÓÊ
ϕ
ν
ν
( )
( )
( )
ãàçà
ãàçà
ñìåñè
= z
©ÂÒáÆ ßÍÇÌÔÒÐÏÂ
y
¬Í
®ÂÓÓ ÑÐÌÐá ßÍÇÌÔÒÐÏÂ
“ y
ÌÅ
¢ÔÐÎÏÂá ÇÆÊÏÊØÂ ÎÂÓÓÝ Â Ç Î
y
ÌÅ
°ÌÐÏÙÂÏÊÇ ÔÂÃÍÊØÝ
¯ÇÌÐÔÐÒÝÇ ÄÂÈÏÇËÚÊÇ ÖÊÉÊÙÇÓÌÊÇ ÑÐÓÔÐáÏÏÝÇ
2.3. Расчеты по химическим формулам и уравнениям реакций 219
¢ÃÓÐÍàÔÏÝË ÏÕÍÞ ÔÇÎÑÇÒÂÔÕÒÝ
y ³
±ÐÓÔÐáÏÏÂá ¢ÄÐÅÂÆÒÐ
ÎÐÍÞy
±ÐÓÔÐáÏÏÂá ¶ÂÒÂÆÇá
“ ¬Í ÎÐÍÞy
µÏÊÄÇÒÓÂÍÞÏÂá ÅÂÉÐÄÂá ÑÐÓÔÐáÏÏÂá
¦È ÎÐÍÞy
¬y
®ÐÍáÒÏÝË ÐÃÜÇÎ ÊÆÇÂÍÞÏÐÅÐ ÅÂÉ ÑÒÊ ÏÐÒÎÂÍÞÏÝ× ÕÓ
ÍÐÄÊá× ÔÇÎÑÇÒÂÔÕÒÇ ’³ Ê ÆÂÄÍÇÏÊÊ ±Â
y
Î ÎÐÍÞy
Количественные законы химии
Закон сохранения массы веществ z ÐÃÛÂá ÎÂÓÓÂ ÄÇÛÇÓÔÄ
ÌÐÔÐÒÝÇ ÄÓÔÕÑÂàÔ Ä ×ÊÎÊÙÇÓÌÕà ÒÇÂÌØÊà ÒÂÄÏ ÐÃÛÇË
ÎÂÓÓÇ ÄÇÛÇÓÔÄ ÌÐÔÐÒÝÇ ÐÃÒÂÉÕàÔÓá ÄÐ ÄÒÇÎá ÒÇÂÌØÊÊ
¦Íá ÒÇÂÌØÊÊ E% F G' H(
Q % Q  Q ' Q (
°ÃÛÇÇ ÌÐÍÊÙÇÓÔÄÐ ÂÔÐÎÐÄ ÆÐ Ê ÑÐÓÍÇ ÒÇÂÌØÊÊ ÐÓÔÂÇÔÓá ÏÇ
ÊÉÎÇÏÏÝÎ
Закон постоянства состава веществ z ÄÓáÌÐÇ ÙÊÓÔÐÇ ÄÇÛÇ
ÓÔÄÐ ÊÎÇàÛÇÇ ÎÐÍÇÌÕÍáÒÏÐÇ ÓÔÒÐÇÏÊÇ ÊÎÇÇÔ ÑÐÓÔÐáÏ
ÏÝË ÌÂÙÇÓÔÄÇÏÏÝË Ê ÌÐÍÊÙÇÓÔÄÇÏÏÝË ÓÐÓÔÂÄ ÏÇÉÂÄÊÓÊÎÐ
ÐÔ ÓÑÐÓÐÃÂ ÇÅÐ ÑÐÍÕÙÇÏÊá
¦ÂÍÞÔÐÏÊÆÝ z ÄÇÛÇÓÔÄ ÊÎÇàÛÊÇ ÑÐÓÔÐáÏÏÝË ÓÐÓÔÂÄ
ÏÇÉÂÄÊÓÊÎÐ ÐÔ ÓÑÐÓÐàÊ× ÑÐÍÕÙÇÏÊá
£ÇÒÔÐÍÊÆÝ z ÏÇÓÔÇ×ÊÐÎÇÔÒÊÙÇÓÌÊÇ ÓÐÇÆÊÏÇÏÊá ÓÐÓÔÂÄ
ÌÐÔÐÒÝ× ÉÂÄÊÓÊÔ ÐÔ ÓÑÐÓÐàÑÐÍÕÙÇÏÊá
93 93 93
Раздел 2. Методы познания веществ и химических реакций220
Относительные молекулярные массы (Mr
) некоторых
неорганических соединений (округленные)
¢ÏÊÐÏÝ
¬ÂÔÊÐÏÝ
, 2, 2E / E 'E 1K %P
3 y
z z
3,y
'Py
Vy
-y
23y
7
73 y
73 y
'3 y
7M3 y
43 y
2.3. Расчеты по химическим формулам и уравнениям реакций 221
¬ÂÔÊÐÏÝ
¢ÏÊÐÏÝ
'V *I *I 1R R 'Y %K 4F
3 y
3,y
'Py
Vy
-y
23y
7
73 y
73 y
'3 y
7M3 y
43 y
Раздел 2. Методы познания веществ и химических реакций222
Закон кратных отношений z ÇÓÍÊ ×ÊÎÊÙÇÓÌÊÇ ßÍÇÎÇÏÔÝ
% Ê  ÎÐÅÕÔ ÓÐÇÆÊÏáÔÞÓá ÎÇÈÆÕ ÓÐÃÐË ÐÃÒÂÉÐÄÝÄÂá ÏÇ
ÓÌÐÍÞÌÐ ÒÂÉÏÝ× ÓÐÇÆÊÏÇÏÊË ÔÐ ÎÂÓÓÝ ßÍÇÎÇÏÔ % ÌÐÔÐ
ÒÝË ÓÄáÉÝÄÂÇÔÓá Ó ÑÐÓÔÐáÏÏÝÎ ÌÐÍÊÙÇÓÔÄÐÎ ßÍÇÎÇÏÔ 
ÐÔÏÐÓáÔÓá ÌÂÌ ÏÇÃÐÍÞÚÊÇ ØÇÍÝÇ ÙÊÓÍÂ
°ÌÓÊÆÝ
ÂÉÐÔÂ
Q 2 Q 3
®ÂÓÓÝ ÂÉÐÔÂ Ä ßÔÊ×
ÓÐÇÆÊÏÇÏÊá× ÐÔÏÐÓáÔÓá ÌÂÌ
2 3
23
2 3
23
2 3
Закон Авогадро z ÒÂÄÏÝÇ ÐÃÜÇÎÝ ÒÂÉÏÝ× ÅÂÉÐÄ ÑÒÊ ÐÆÊ
ÏÂÌÐÄÝ× ÕÓÍÐÄÊá× ÓÐÆÇÒÈÂÔ ÐÆÊÏÂÌÐÄÐÇ ÌÐÍÊÙÇÓÔÄÐ ÎÐ
ÍÇÌÕÍ
°ÆÊÏ ÎÐÍÞ ÍàÃÐÅÐ ÅÂÉ ÑÒÊ ÐÆÊÏÂÌÐÄÝ× ÕÓÍÐÄÊá× ÉÂÏÊ
ÎÂÇÔ ÐÆÊÏÂÌÐÄÝË ÐÃÜÇÎ ÎÐÍáÒÏÝË ÐÃÜÇÎ :Q
®ÂÓÓÂ ÐÆÏÐÅÐ Ê ÔÐÅÐ ÈÇ ÐÃÜÇΠÅÂÉ ÔÇÎ ÃÐÍÞÚÇ ÙÇÎ
ÃÐÍÞÚÇ ÎÂÓÓ ÇÅÐ ÎÐÍÇÌÕÍ °ÔÏÐÚÇÏÊá ÎÂÓÓ ÐÆÊÏÂÌÐÄÝ×
ÐÃÜÇÎÐÄ ÅÂÉÐÄ ÑÒÊ ÐÆÊÏÂÌÐÄÝ× ÕÓÍÐÄÊá× ÒÂÄÏÐ ÐÔÏÐÚÇ
ÏÊà Ê× ÎÐÍáÒÏÝ× ÎÂÓÓ
8 ¬ ³
4 ̱ ÎÎ ÒÔ ÓÔ
:Q
GSRWX Í ÎÐÍÞ
³ÍÇÆÓÔÄÊá ÊÉ ÉÂÌÐÏ ¢ÄÐÅÂÆÒÐ
¯ÐÒÎÂÍÞÏÝÇ ÕÓÍÐÄÊá Ï Õ
2.3. Расчеты по химическим формулам и уравнениям реакций 223
V
V
m =
( )
( )
ãàçà
ãàçàν
ÅÆÇ :Q
z ÎÐÍáÒÏÝË ÐÃÜÇÎ ÅÂÉÂ Í ÎÐÍÞ  : z ÐÃÜÇÎ ÅÂÉÂ
Í  z ÌÐÍÊÙÇÓÔÄÐ ÄÇÛÇÓÔÄÂ ÅÂÉÂ ÎÐÍÞ
m
m
M
M
1
2
1
2
= D
m
m
M
M
= =1
2
1
2
ÅÆÇ Q Q z ÎÂÓÓÝ ÐÆÊÏÂÌÐÄÝ× ÐÃÜÇÎÐÄ ÅÂÉÐÄ 1 1 z ÎÐ
ÍáÒÏÝÇ ÎÂÓÓÝ ÒÂÉÏÝ× ÅÂÉÐÄ ( z ÐÔÏÐÓÊÔÇÍÞÏÂá ÑÍÐÔÏÐÓÔÞ
±ÒÊÎÇÒ °ÔÏÐÓÊÔÇÍÞÏÂá ÑÍÐÔÏÐÓÔÞ ÅÂÉÂ ÑÐ ÄÐÆÐÒÐÆÕ
D
M
MH
ãàçà
H2
2
=
( )
( )
°ÔÏÐÓÊÔÇÍÞÏÂá ÑÍÐÔÏÐÓÔÞ ÅÂÉÂ ÑÐ ÄÐÉÆÕ×Õ
D
M
Mïîâ
ãàçà
âîçäóõà
=
( )
( )
 1( )âîçäóõà = 29 Å ÎÐÍÞ
Закон объемных отношений газов z ÐÃÜÇÎÝ ÅÂÉÐÄ ÄÓÔÕÑÂ
àÛÊ× Ä ×ÊÎÊÙÇÓÌÕà ÒÇÂÌØÊà Ê ÐÃÒÂÉÕàÛÊ×Óá ÄÐ ÄÒÇÎá
ÒÇÂÌØÊÊ ÐÔÏÐÓáÔÓá ÎÇÈÆÕ ÓÐÃÐË ÌÂÌ ÏÇÃÐÍÞÚÊÇ ØÇÍÝÇ
ÙÊÓÍ ÌÂÌ Ê× ÌÐßÖÖÊØÊÇÏÔÝ
±ÒÊÎÇÒ N 3H 2NH2
îáúåì
2
îáúåìà
3
2 îáúåìà1 3
+
Закон Бойля – Мариотта
±ÒÊ ÑÐÓÔÐáÏÏÐË ÔÇÎÑÇ
ÒÂÔÕÒÇ
4: GSRWX
4 z ÆÂÄÍÇÏÊÇ : z ÐÃÜÇÎ
Закон Гей-Люссака
±ÒÊ ÑÐÓÔÐáÏÏÐÎ ÆÂÄÍÇÏÊÊ
V
T
= const
: z ÐÃÜÇÎ 8 z ÔÇÎÑÇÒÂ
ÔÕÒÂ ¬
Объединенный закон
PV
T
= const
¶ÐÒÎÕÍÝ ÆÍá ÒÂÓÙÇÔÐÄ
Раздел 2. Методы познания веществ и химических реакций224
Уравнение Менделеева – Клапейрона
T: 68 ÊÍÊ pV
m
M
RT=
ÅÆÇ T z ÆÂÄÍÇÏÊÇ Ì±Â  : z ÐÃÜÇÎ Í  z ÌÐÍÊÙÇÓÔÄÐ
ÄÇÛÇÓÔÄÂ ÅÂÉÂ ÎÐÍÞ  Q z ÎÂÓÓÂ Å  1 z ÎÐÍáÒÏÂá ÎÂÓ
ÓÂ Å ÎÐÍÞ  8 z ÔÇÎÑÇÒÂÔÕÒÂ /  6 z ÕÏÊÄÇÒÓÂÍÞÏÂá ÅÂ
ÉÐÄÂá ÑÐÓÔÐáÏÏÂá 6
Äæ
ìîëü Ê⋅
2.3.1. Вычисление массы растворенного вещества,
содержащегося в определенной массе раствора
с известной массовой долей
m
w m
( )
( . ) ( )
ð. â-âà
ð â-âà ð-ðà
=
= ⋅
m
m
w
( )
( . )
( )
ð. ðà
ð â-âà
ð. â-âà
=
W
m
m
( )
( . )
( )
ð. â-âà
ð â-âà
ð-ðà
=
w
m
m m
( . )
( . )
( ) ( )
ð â-âà
ð â-âà
ð. â-âà ð-ëÿ
=
+
ÅÆÇ Ò Ä ÄÐ z ÒÂÓÔÄÐÒÇÏÏÐÇ ÄÇÛÇÓÔÄÐ
Ò Ò z ÒÂÓÔÄÐÒ
Ò ÍÞ z ÒÂÓÔÄÐÒÊÔÇÍÞ
¤ÝÒÂÈÂÇÔÓá
Ä ÊÍÊ ÆÐÍá×
ÇÆÊÏÊØÝ
ÊÍÊ
2.3. Расчеты по химическим формулам и уравнениям реакций 225
±ÒÊÅÐÔÐÄÊÔÞ Å ÄÐÆÏÐÅÐ ÒÂÓÔÄÐÒÂ Ó ÎÂÓÓÐÄÐË ÆÐÍÇË ×ÍÐ
ÒÊÆÂ ÏÂÔÒÊá Ä ÏÇÎ
¦ÂÏÐ
Q Ò ÒÂ Å
[ 2E'P
²ÇÚÇÏÊÇ
w
m
m
( )
( )
( )
,NaCl
NaCl
ð-ðà
=
ÐÔÓàÆÂ
Q 2E'P [ 2E'P Q Ò ÒÂ
Q 2E'P z #
Q , 3 z #
Q 2E'P Å Ï
Q , 3 Q Ò ÒÂ y Q 2E'P
Q , 3 Å y Å Å
°ÔÄÇÔ Q 2E'P Å Q , 3 Å
¯ÂËÔÊ ÎÂÓÓÐÄÕà ÆÐÍà ÒÂÓÔÄÐÒÇÏÏÐÅÐ ÄÇÛÇÓÔÄÂ Ä ÒÂÓÔÄÐÒÇ
ÑÐÍÕÙÇÏÏÐÎ ÑÒÊ ÓÎÇÚÊÄÂÏÊÊ Å ÄÐÆÝ Ê Å ÓÂ×ÂÒÂ
¦ÂÏÐ
Q , 3 Å
Q ÓÂ× Å
²ÇÚÇÏÊÇ
w
m
m
m
m m
( .)
( .)
( )
( .)
( .) ( )
ñàõ
ñàõ
ð ðà
ñàõ
ñàõ H O
=
−
=
+ 2
[( ) , ( %)ñàõ.
ã
ã ã
=
+
=
50
50 450
0 1 10
[ ÓÂ× z #
°ÔÄÇÔ [ ÓÂ×
2.3.2. Расчеты: объемных отношений газов
при химических реакциях
²ÂÓÙÇÔÝ ÐÃÜÇÎÏÝ× ÐÔÏÐÚÇÏÊË ÅÂÉÐÄ ÑÒÊ ×ÊÎÊÙÇÓÌÊ× ÒÇ
ÂÌØÊá× ÐÓÏÐÄÂÏÝ Ï ÉÂÌÐÏÇ ¥ÇË ­àÓÓÂÌÂ
©ÂÆÂÙÂ
©ÂÆÂÙÂ
Раздел 2. Методы познания веществ и химических реакций226
¬ÂÌÐË ÐÃÜÇÎ ÂÎÎÊÂÌ ÑÐÍÕÙÊÔÓá ÇÓÍÊ Ä ÒÇÂÌØÊà ÓÊÏÔÇ
É ÄÓÔÕÑÂÇÔ ÂÉÐÔ ÐÃÜÇÎÐÎ Î ÐÃÜÇÎÝ ÄÓÇ× ÅÂÉÐÄ ÊÉÎÇ
ÒáÍÊÓÞ ÑÒÊ ÐÆÊÏÂÌÐÄÝ× ÕÓÍÐÄÊá× #
¦ÂÏÐ
: 2 Î
²ÇÚÇÏÊÇ
©ÂÑÊÓÂÔÞ ÕÒÂÄÏÇÏÊÇ ÒÇÂÌØÊÊ
2 , 2,
: 2, z #
°ÑÒÇÆÇÍÊÔÞ ÓÐÐÔÏÐÚÇÏÊÇ ÐÃÜÇÎÐÄ ÏÇÐÃ×ÐÆÊÎÝ× ÅÂÉÐÄ
N 3H 2NH2 2 3
îáúåì 2 îáúåìà1
+
¤ÑÊÓÂÔÞ Ä ÕÒÂÄÏÇÏÊÇ ÒÇÂÌØÊÊ ÆÂÏÏÝÇ ÕÓÍÐÄÊá ÉÂÆÂÙÊ
N 3H 2NH2
ì
2 3
ì
îáúåì 2 îáúåìà
10 3 3
1
+

³ÐÓÔÂÄÊÔÞ ÑÒÐÑÐÒØÊà Ê ÒÇÚÊÔÞ ÇÇ
10
1 2
=

:
 Î : 2,
°ÔÄÇÔ : 2, Î
2.3.3. Расчет массы вещества или объема газов
по известному количеству вещества, массе или
объему одного из участвующих в реакции веществ
¬ÐßÖÖÊØÊÇÏÔÝ Ä ÕÒÂÄÏÇÏÊá× ÕÌÂÉÝÄÂàÔ Ï ÓÐÐÔÏÐÚÇÏÊá
ÌÐÍÊÙÇÓÔÄ ÄÇÛÇÓÔÄ ÒÇÂÅÇÏÔÐÄ Ê ÑÒÐÆÕÌÔÐÄ ÒÇÂÌØÊÊ
S O SO
ìîëü ìîëü ìîëü1 1 1
2 2+ =
R 7 R 3 R 73
2 3 3
2 3 1 3
2 2 4 3 2Al H SO Al SO H
ìîëü ìîëü ìîëü ìîëü
+ = ( ) + ↑
R %P R , 73 R %P 73 R ,
±ÒÊ ÒÇÚÇÏÊÊ ÉÂÆÂÙ ÑÐÙÔÊ ÄÓÇÅÆÂ ÊÓÑÐÍÞÉÕàÔÓá ÒÂÓÙÇÔÝ
ÑÐ ÖÐÒÎÕÍÂÎ
©ÂÆÂÙÂ
2.3. Расчеты по химическим формулам и уравнениям реакций 227
¯ÂËÔÊ ÌÐÍÊÙÇÓÔÄÐ ÄÇÛÇÓÔÄ R ÎÂÓÓÕ Q ÐÃÜÇÎ : Ï Õ
Ê ÌÐÍÊÙÇÓÔÄÐ ÎÐÍÇÌÕÍ 2 ÕÅÍÇÌÊÓÍÐÅÐ ÅÂÉÂ ÐÃÒÂÉÐÄÂÄÚÇ
ÅÐÓá Ä ÒÇÂÌØÊÊ ÅÐÒÇÏÊá ÕÅÂÒÏÐÅÐ ÅÂÉÂ ÇÓÍÊ Ä ÒÇÂÌØÊà
ÄÓÔÕÑÊÍ ÕÅÂÒÏÝË ÅÂÉ ÌÐÍÊÙÇÓÔÄÐÎ ÄÇÛÇÓÔÄÂ ÎÐÍÞ
¦ÂÏÐ
R '3 ÎÐÍÞ
²ÇÚÇÏÊÇ
©ÂÑÊÓÂÔÞ ÕÒÂÄÏÇÏÊÇ ÒÇÂÌØÊÊ
'3 3 '3
±ÐÆ ÖÐÒÎÕÍÂÎÊ ÄÇÛÇÓÔÄ ÑÐÆÓÔÂ
ÄÊÔÞ Ê× ÌÐÍÊÙÇÓÔÄ ÓÐÐÔÏÐÚÇÏÊÇ
ÓÐÅÍÂÓÏÐ ÌÐßÖÖÊØÊÇÏÔÂÎ Ä ÕÒÂÄÏÇ
ÏÊÊ ÒÇÂÌØÊÊ
R '3 z #
Q '3 z #
: '3 z #
2 '3 z #
2 2
2 2
2 2CO O CO
ìîëü ìîëü
+ =
¯ÂÆ ßÔÊÎÊ ÈÇ ÖÐÒÎÕÍÂÎÊ ÄÑÊÓÂÔÞ ÌÐÍÊÙÇÓÔÄ ÄÇÛÇÓÔÄ
ÊÉ ÕÓÍÐÄÊá ÉÂÆÂÙÊ
2 2
5
2 2
2 2CO O CO
ìîëü
ìîëü
ìîëü
ìîëü
+ =

³ÐÓÔÂÄÊÔÞ Ê ÒÇÚÊÔÞ ÑÒÐÑÐÒØÊà
5
2 2
5 2
2
52= ⇒ = =
⋅
=
x
x n( )CO ÎÐÍÞ
±Ð ÖÐÒÎÕÍÇ Q 1 R
Q '3 1 '3 R '3 Å ÎÐÍÞ ÎÐÍÞ Å
±Ð ÖÐÒÎÕÍÇ : :Q
R
: '3 :Q
R '3 Í ÎÐÍÞ ÎÐÍÞ Í
±Ð ÖÐÒÎÕÍÇ 2 2¢
R
2 '3 2¢
R '3
6 02 10
1
5 30 1 10 3 01 1023 23 24
, , ,⋅ ⋅ = ⋅ = ⋅
ìîëü
ìîëü
°ÔÄÇÔ R '3 ÎÐÍÞ Q '3 Å
: '3 Í 2 '3
©ÂÆÂÙÂ
Раздел 2. Методы познания веществ и химических реакций228
¯ÂËÔÊ ÌÐÍÊÙÇÓÔÄÐ ÄÇÛÇÓÔÄ R ÎÂÓÓÕ Q ÐÃÜÇÎ : Ï Õ
Ê ÌÐÍÊÙÇÓÔÄÐ ÎÐÍÇÌÕÍ 2 ÄÐÆÐÒÐÆÂ ÐÃÒÂÉÐÄÂÄÚÇÅÐÓá Ä ÒÇ
ÂÌØÊÊ ÄÉÂÊÎÐÆÇËÓÔÄÊá ÏÂÔÒÊá ÎÂÓÓÐË Å Ó ÄÐÆÐË
¦ÂÏÐ
Q 2E Å
²ÇÚÇÏÊÇ
©ÂÑÊÓÂÔÞ ÕÒÂÄÏÇÏÊÇ ÒÇÂÌØÊÊ
2E , 3 2E3, ,
±ÐÆ ÖÐÒÎÕÍÂÎÊ ÄÇÛÇÓÔÄ ÑÐÆÓÔÂ
ÄÊÔÞ Ê× ÌÐÍÊÙÇÓÔÄ ÓÐÐÔÏÐÚÇÏÊÇ
ÓÐÅÍÂÓÏÐ ÌÐßÖÖÊØÊÇÏÔÂÎ Ä ÕÒÂÄÏÇ
ÏÊÊ ÒÇÂÌØÊÊ
R , z #
Q , z #
: , z #
2 , z #
2Na H O NaOH H
ìîëü ìîëü
2 2
2 1
2 2+ = + ↑
¯ÂËÔÊ ÌÐÍÊÙÇÓÔÄÐ ÄÇÛÇÓÔÄ ÏÂÔÒÊá ÑÐ ÖÐÒÎÕÍÇ n
m
M
=
Ê ÄÑÊÓÂÔÞ ÏÂÆ ÖÐÒÎÕÍÐË Ä ÕÒÂÄÏÇÏÊÇ ÒÇÂÌØÊÊ
n
m
M
( )
( )
( )
,
/
,Na
Na
Na
ã
ã ìîëü
= = =
2 3
23
0 1 ÎÐÍÞ
Na H O NaOH H
ìîëü
ìîëü
ìîëü
ìîëü
0 1
2 1
2 22 2
,
+ = +

³ÐÓÔÂÄÊÔÞ Ê ÒÇÚÊÔÞ ÑÒÐÑÐÒØÊà
0 1
2 1
0 1
2
0 052
,
( )
,
,= ⇒ = = =
x
x n H ÎÐÍÞ
±ÕÏÌÔÝ z ÑÐ ÐÃÒÂÉØÕ ÉÂÆÂÙÊ
¯ÂËÔÊ ÌÐÍÊÙÇÓÔÄÐ ÄÇÛÇÓÔÄ R ÎÂÓÓÕ Q Ê ÌÐÍÊÙÇÓÔÄÐ ÎÐ
ÍÇÌÕÍ 2 ÐÌÓÊÆÂ ÎÂÅÏÊá ÐÃÒÂÉÐÄÂÄÚÇÅÐÓá Ä ÒÇÉÕÍÞÔÂÔÇ
ÓÅÐÒÂÏÊá ÎÂÅÏÊá Ä ÌÊÓÍÐÒÐÆÇ ÐÃÜÇÎÐÎ Í Ï Õ
©ÂÆÂÙÂ
©ÂÆÂÙÂ
2.3. Расчеты по химическим формулам и уравнениям реакций 229
¦ÂÏÐ
: 3 Í
²ÇÚÇÏÊÇ
©ÂÑÊÓÂÔÞ ÕÒÂÄÏÇÏÊÇ ÒÇÂÌØÊÊ
1K 3 1K3
±ÐÆ ÖÐÒÎÕÍÂÎÊ ÄÇÛÇÓÔÄ ÑÐÆÓÔÂÄÊÔÞ Ê×
ÌÐÍÊÙÇÓÔÄÂ ÓÐÐÔÏÐÚÇÏÊÇ ÓÐÅÍÂÓÏÐ ÌÐ
ßÖÖÊØÊÇÏÔÂÎ Ä ÕÒÂÄÏÇÏÊÊ ÒÇÂÌØÊÊ
R 1K3 z #
Q 1K3 z #
2 1K3 z #
2 22
1 2
Mg O MgO
ìîëü ìîëü
+ =
¯ÂËÔÊ ÌÐÍÊÙÇÓÔÄÐ ÄÇÛÇÓÔÄ ÌÊÓÍÐÒÐÆÂ ÑÐ ÖÐÒÎÕÍÇ
n
V
Vm
=
Ê ÄÑÊÓÂÔÞ ÏÂÆ ÖÐÒÎÕÍÐË Ä ÕÒÂÄÏÇÏÊÇ ÒÇÂÌØÊÊ
n
V
V
( )
( ) ,
, /
,O
O ë
ë ìîëüm
2
2 11 2
22 4
0 5= = = ÎÐÍÞ
2 22
0 5
1 2
Mg O MgO
ìîëü
ìîëü
ìîëü
ìîëü
+ =
, 
³ÐÓÔÂÄÊÔÞ Ê ÒÇÚÊÔÞ ÑÒÐÑÐÒØÊà
0 5
1 2
0 5 2 1
,
( ) ,= ⇒ = = ⋅ =
x
x n MgO ÎÐÍÞ
±ÕÏÌÔÝ z ÑÐ ÐÃÒÂÉØÕ ÉÂÆÂÙÊ
2.3.4. Расчет теплового эффекта реакции
³ÅÐÒÂÏÊÇ ÃÇÏÉÐÍ ÌÐÍÊÙÇÓÔÄÐÎ ÄÇÛÇÓÔÄ ÎÐÍÞ ÓÐÑÒÐ
ÄÐÈÆÂÇÔÓá ÄÝÆÇÍÇÏÊÇÎ Ì¦È ÔÇÑÍÐÔÝ ³ÐÓÔÂÄÞÔÇ
ÔÇÒÎÐ×ÊÎÊÙÇÓÌÐÇ ÕÒÂÄÏÇÏÊÇ ÒÇÂÌØÊÊ Ê ÒÂÓÓÙÊÔÂËÔÇ ÌÂ
ÌÐÇ ÌÐÍÊÙÇÓÔÄÐ ÔÇÑÍÐÔÝ ÄÝÆÇÍáÇÔÓá ÑÒÊ ÅÐÒÇÏÊÊ ÃÇÏÉÐ
ÍÂ ÎÂÓÓÐË Å
©ÂÆÂÙÂ
Раздел 2. Методы познания веществ и химических реакций230
¦ÂÏÐ
5 ̦È
R ' , z ÎÐÍÞ
Q ' , Å
²ÇÚÇÏÊÇ
³ÐÓÔÂÄÊÔÞ ÕÒÂÄÏÇÏÊÇ ÒÇÂÌØÊÊ
' , 3 '3 , 3 5
±ÐÆ ÖÐÒÎÕÍÐË ÑÐÆÑÊÓÂÔÞ ÌÐÍÊÙÇ
ÓÔÄÐ ÄÇÛÇÓÔÄÂ Ä ÓÐÐÔÄÇÔÓÔÄÊÊ Ó ÌÐ
ßÖÖÊØÊÇÏÔÐÎ
5 ' , z #
2 15 12 66 6
2
2 2 2C H O CO H O
ìîëü
+ = + + 5
¯ÂÆ ÖÐÒÎÕÍÐË Ê ÔÇÑÍÐÄÝÎ ßÖÖÇÌÔÐÎ ÉÂÑÊÓÂÔÞ ÆÂÏÏÝÇ
ÊÉ ÕÓÍÐÄÊá ÉÂÆÂÙÊ
2 15 12 66 6 2 2 2
1
2
3301 2
C H O CO H O
ìîëü
ìîëü
êÄæ
+ = + + 5
,
³ÐÓÔÂÄÊÔÞ ÑÒÐÑÐÒØÊà Ê ÒÇÚÊÔÞ ÇÇ
1
2
3301 2
=
,
5
5 ̦È
©ÂÑÊÓÂÔÞ ÔÇÒÎÐ×ÊÎÊÙÇÓÌÐÇ ÕÒÂÄÏÇÏÊÇ ÒÇÂÌØÊÊ ÅÐÒÇÏÊá
ÃÇÏÉÐÍÂ
' , 3 ! '3 , 3 ̦È
±Ð ÖÐÒÎÕÍÇ n
m
M
= ÏÂËÔÊ ÌÐÍÊÙÇÓÔÄÐ ÄÇÛÇÓÔÄÂ ÌÐÔÐÒÐÇ
ÓÐÐÔÄÇÔÓÔÄÕÇÔ Å ÃÇÏÉÐÍÂ
n
m
M
( )
( )
( )
,
/
,C H
C H
C H
ã
ã ìîëü6 6
6 6
6 6
19 5
78
0 25= = = ÎÐÍÞ
¤ÑÊÓÂÔÞ ÆÂÏÏÝÇ Ä ÔÇÒÎÐ×ÊÙÇÓÌÐÇ ÕÒÂÄÏÇÏÊÇ ÒÇÂÌØÊÊ
2 15 12 6 6602 46 6 2 2 2
0 25
2
C H O CO H O êÄæ
ìîëü
ìîëü
,
,+ = + +
′′5
³ÐÓÔÂÄÊÔÞ Ê ÒÇÚÊÔÞ ÑÒÐÑÐÒØÊà
0 25
2 6602 4
,
,
=
′′5
′′ =
⋅
=5
0 25 6602 4
2
825 3
, ,
, ̦È
°ÔÄÇÔ ' , 3 '3 , 3 ̦È
5 ̦È
2.3. Расчеты по химическим формулам и уравнениям реакций 231
2.3.5. Расчет массы (объема, количества вещества)
продуктов реакции, если одно из веществ дано
в избытке (имеет примеси)
Расчет массы (объема, количества вещества) продуктов реакции,
если одно из веществ дано в избытке
ªÎÇàÔÓá ÆÂÏÏÝÇ ÑÐ ÆÄÕÎ ÄÇÛÇÓÔÄÂÎ ÄÓÔÕÑÂàÛÊÎ Ä ÒÇ
ÂÌØÊà ¯ÂËÔÊ ÌÐÍÊÙÇÓÔÄ ÊÓ×ÐÆÏÝ× ÄÇÛÇÓÔÄ Ê ÓÆÇÍÂÔÞ
ÄÝÄÐÆ ÌÂÌÐÇ ÄÇÛÇÓÔÄÐ Ä ÊÉÃÝÔÌÇ
²ÂÓÓÙÊÔÂËÔÇ ÌÐÍÊÙÇÓÔÄÐ ÄÇÛÇÓÔÄ R Ê ÎÂÓÓÕ Q ÓÕÍÞÖÊÆÂ
ÂÍàÎÊÏÊá ÌÐÔÐÒÝÇ ÎÐÈÏÐ ÑÐÍÕÙÊÔÞ ÊÉ ÂÍàÎÊÏÊá ÎÂÓ
ÓÐË Å Ê ÓÇÒÝ ÎÂÓÓÐË Å
¦ÂÏÐ
Q %P Å
Q 7 Å
²ÇÚÇÏÊÇ
³ÐÓÔÂÄÊÔÞ ÕÒÂÄÏÇÏÊÇ ÒÇÂÌØÊÊ
%P 7 %P 7
±ÐÆÑÊÓÂÔÞ ÑÐÆ ÕÒÂÄÏÇÏÊÇ ÌÐÍÊÙÇ
ÓÔÄ ÏÇÐÃ×ÐÆÊÎÝ× ÄÇÛÇÓÔÄ ÓÐÐÔ
ÏÐÚÇÏÊÇ Ä ÓÐÐÔÄÇÔÓÔÄÊÊ Ó ÌÐßÖ
ÖÊØÊÇÏÔÂÎÊ
Q %P 7 z #
2 3
2 3 1
2 3Al S Al S
ìîëü ìîëü ìîëü
+ =
±Ð ÖÐÒÎÕÍÇ n
m
M
= ÏÂËÔÊ ÌÐÍÊÙÇÓÔÄ ÊÓ×ÐÆÏÝ× ÄÇ
ÛÇÓÔÄ
n
m
M
( )
( )
( )
,
/
,Al
Al
Al
ã
ã ìîëü
= = =
5 4
27
0 2 ÎÐÍÞ
n
m
M
( )
( )
( ) /
,S
S
S
ã
ã ìîëü
= = =
16
32
0 5 ÎÐÍÞ
©ÂÆÂÙÂ
Раздел 2. Методы познания веществ и химических реакций232
¤ÑÊÓÂÔÞ ÆÂÏÏÝÇ Ä ÕÒÂÄÏÇÏÊÇ ÒÇÂÌØÊÊ
2 3
0 2
2
0 5
3 1
2 3Al S Al S
ìîëü
ìîëü
ìîëü
ìîëü ìîëü
, ,
+ =
³ÐÓÔÂÄÊÔÞ ÏÇÒÂÄÇÏÓÔÄÐ
0 2
2
0 5
3
0 1 0 17
,
?
,
, ,⇒  ⇒ ÓÇÒÂ Ä ÊÉÃÝÔÌÇ
³ÐÓÔÂÄÊÔÞ ÑÒÐÑÐÒØÊà
2 3 2
0 2
2 1
2 3Al S Al S
ìîëü
ìîëü
ìîëü
ìîëü
,
,+ =

0 2
2 1
0 2
2
0 12 3
,
( )
,
,= ⇒ = = =
x
x n Al S ÎÐÍÞ
¯ÂËÔÊ ÑÐ ÖÐÒÎÕÍÇ Q 1 ÎÂÓÓÕ ÓÕÍÞÖÊÆÂ ÂÍàÎÊÏÊá
Q %P 7 1 %P 7 R %P 7 Å ÎÐÍÞ ÎÐÍÞ Å
°ÔÄÇÔ R %P 7 ÎÐÍÞ Q %P 7 Å
Расчеты массы (объема, количества вещества) продуктов реакции,
если одно из веществ имеет примеси
W
m
m
( )
( )
( )
,ïðèìåñåé
ïðèìåñåé
ñìåñè
=
W
m
m
( )
( )
( )
.÷èñòîãî â-âà
÷èñòîãî â-âà
ñìåñè
=
²ÂÓÓÙÊÔÂËÔÇ ÌÐÍÊÙÇÓÔÄÐ ÄÇÛÇÓÔÄ R ÎÂÓÓÕ Q ÐÃÜÇÎ :
ÐÌÓÊÆÂ ÕÅÍÇÒÐÆÂ -: Ï Õ ÌÐÔÐÒÝË ÎÐÈÏÐ ÑÐÍÕÙÊÔÞ ÊÉ
ÕÅÍá ÎÂÓÓÐË Å ÎÂÓÓÐÄÂá ÆÐÍá ÏÇÅÐÒàÙÊ× ÑÒÊÎÇÓÇË
Ä ÌÐÔÐÒÐÎ ÓÐÓÔÂÄÍáÇÔ
©ÂÆÂÙÂ
2.3. Расчеты по химическим формулам и уравнениям реакций 233
¦ÂÏÐ
Q ÕÅÍá Å
; ÑÒÊÎ
²ÇÚÇÏÊÇ
³ÐÓÔÂÄÊÔÞ ÕÒÂÄÏÇÏÊÇ ÒÇÂÌØÊÊ
' 3 '3
±ÐÆ ÖÐÒÎÕÍÂÎÊ ÄÇÛÇÓÔÄ ÑÐÆÓÔÂ
ÄÊÔÞ Ê× ÌÐÍÊÙÇÓÔÄ ÓÐÐÔÏÐÚÇÏÊÇ
ÓÐÅÍÂÓÏÐ ÌÐßÖÖÊØÊÇÏÔÂÎ Ä ÕÒÂÄÏÇ
ÏÊÊ ÒÇÂÌØÊÊ
R '3 z #
Q '3 z #
: '3 z #
C
ìîëü
O
CO
ìîëü
2
1 12+ =
¯ÂËÔÊ ÎÂÓÓÕ ÑÒÊÎÇÓÇË Ä ÕÅÍÇ ÑÐ ÖÐÒÎÕÍÇ
W
m
m
( )
( )
( )
ïðèì.
ïðèì.
óãëÿ
=
ÐÔÓàÆÂ Q ÑÒÊÎ Q ÕÅÍá ; ÑÒÊÎ
Q ÑÒÊÎ Å Å
¯ÂËÔÊ ÎÂÓÓÕ ÙÊÓÔÐÅÐ ÕÅÍÇÒÐÆÂ ÌÐÔÐÒÝË ÄÓÔÕÑÊÔ Ä ÒÇÂÌ
ØÊà
Q ' Q ÕÅÍá y Q ÑÒÊÎ y Å
±ÕÏÌÔÝ z ÑÐ ÐÃÒÂÉØÕ ÉÂÆÂÙÊ
2.3.6. Расчет массы (объема, количества вещества)
продукта реакции, если одно из веществ дано
в виде раствора с определенной массовой долей
растворенного вещества
W
m
m
( )
( )
( )
.ð. â-âà
ð. â-âà
ð-ðà
=
²ÂÓÓÙÊÔÂËÔÇ ÌÐÍÊÙÇÓÔÄÐ ÄÇÛÇÓÔÄ R ÎÂÓÓÕ Q Ê ÐÃÜÇÎ :
ÕÅÍÇÌÊÓÍÐÅÐ ÅÂÉÂ Ï Õ ÌÐÔÐÒÝË ÄÝÆÇÍáÇÔÓá ÑÒÊ ÆÇË
ÓÔÄÊÊ ÒÂÓÔÄÐÒÂ ÎÂÓÓÐË Å Ó ÎÂÓÓÐÄÐË ÆÐÍÇË ÓÇÒÏÐË ÌÊÓ
ÍÐÔÝ ÏÂ ÌÂÒÃÐÏÂÔ ÏÂÔÒÊá
©ÂÆÂÙÂ
Раздел 2. Методы познания веществ и химических реакций234
¦ÂÏÐ
Q Ò ÒÂ Å
: , 73
²ÇÚÇÏÊÇ
²ÇÚÂÔÞ ÂÏÂÍÐÅÊÙÏÐ ÉÂÆÂÙÇ
®ÂÓÓÕ ÃÇÉÄÐÆÏÐË ÙÊÓÔÐË ÌÊÓÍÐÔÝ
ÏÂËÔÊ ÑÐ ÖÐÒÎÕÍÇ
Q , 73 Q Ò ÒÂ ; , 73
Å Å
R '3 z #
Q '3 z #
: '3 z #
2.3.7. Нахождение молекулярной формулы вещества
Простейшая формула (эмпирическая) z ÐÔÐÃÒÂÈÂÇÔ ÓÐÐÔÏÐ
ÚÇÏÊÇ ÌÐÍÊÙÇÓÔÄÂ ÂÔÐÎÐÄ ÊÍÊ ÊÐÏÐÄ Ä ÓÐÇÆÊÏÇÏÊÊ
Истинная формула z ÑÐÌÂÉÝÄÂÇÔ ÆÇËÓÔÄÊÔÇÍÞÏÝË ÓÐÓÔÂÄ
ÎÐÍÇÌÕÍÝ
¤ÝÄÇÆÊÔÇ ÑÒÐÓÔÇËÚÕà ÖÐÒÎÕÍÕ ÓÐÇÆÊÏÇÏÊá Ä ÌÐÔÐÒÐÎ
ÎÂÓÓÐÄÝÇ ÆÐÍÊ ÕÅÍÇÒÐÆÂ ÄÐÆÐÒÐÆÂ Ê ÌÊÓÍÐÒÐÆÂ ÓÐÐÔÄÇÔ
ÓÔÄÇÏÏÐ ÒÂÄÏÝ Ê
¦ÂÏÐ
; '
; ,
; 3
²ÇÚÇÏÊÇ
¯ÂËÔÊ ÎÐÍáÒÏÐÇ ÓÐÐÔÏÐÚÇÏÊÇ
ÎÇÈÆÕ ÂÔÐÎÂÎÊ ÕÅÍÇÒÐÆÂ ÄÐÆÐÒÐ
ÆÂ Ê ÌÊÓÍÐÒÐÆÂ
±ÕÓÔÞ ÎÂÓÓÂ ÄÇÛÇÓÔÄÂ '
,]
3^
z
Å ÔÐÅÆÂ'
,]
3^
z #
Q ' Å Q , Å Q 3 Å
x y z n n n
m
M
m
M
m
M
: : ( ) : ( ) : ( )
( )
( )
:
( )
( )
:
( )
( )
= = =C H O
C
C
H
H
O
O
,
/
=
ã
ã
39 98
12 ììîëü
ã
ã ìîëü
ã
ã ìîëü
:
,
/
:
,
/
6 6
1
53 2
16
=
ìîëü ìîëü ìîëü, : , : ,3 3 6 6 3 3=
©ÂÆÂÙÂ
2.3. Расчеты по химическим формулам и уравнениям реакций 235
±ÒÊÄÇÓÔÊ Ì ØÇÍÝÎ ÙÊÓÍÂÎ ÎÐÍáÒÏÐÇ ÓÐÐÔÏÐÚÇÏÊÇ ÂÔÐ
ÎÐÄ ÕÅÍÇÒÐÆÂ ÄÐÆÐÒÐÆÂ Ê ÌÊÓÍÐÒÐÆÂ
x y z: : , : , : ,
,
,
:
,
,
:
,
,
: := = = ⇒3 3 6 6 3 3
3 3
3 3
6 6
6 6
3 3
3 3
1 2 1 2CH O
°ÔÄÇÔ ', 3
°ÑÒÇÆÇÍÊÔÇ ÎÐÍÇÌÕÍáÒÏÕà ÖÐÒÎÕÍÕ ÄÇÛÇÓÔÄÂ Ä ÌÐÔÐÒÐÎ
ÎÂÓÓÐÄÂá ÆÐÍá ÕÅÍÇÒÐÆÂ ÎÂÓÓÐÄÂá ÆÐÍá ÄÐÆÐÒÐÆÂ
 ÎÐÍáÒÏÂá ÎÂÓÓ ÄÇÛÇÓÔÄ ÒÂÄÏ ŠÎÐÍÞ
¦ÂÏÐ
; '
; ,
1 '
,]
Å ÎÐÍÞ
²ÇÚÇÏÊÇ
·ÐÆ ÒÇÚÇÏÊá Ä ÑÕÏÌÔÂ× z ÓÐÐÔ
ÄÇÔÓÔÄÕÇÔ ÉÂÆÂÙÇ
¯ÂËÔÊ ÎÐÍáÒÏÐÇ ÓÐÐÔÏÐÚÇÏÊÇ
ÎÇÈÆÕ ÂÔÐÎÂÎÊ ÕÅÍÇÒÐÆÂ Ê ÄÐ
ÆÐÒÐÆÂ'
,]
z #
±ÕÓÔÞ ÎÂÓÓÂ ÄÇÛÇÓÔÄÂ '
,]
z Å ÔÐÅÆÂ
Q ' Å Q , Å
x y n n
m
M
m
M
: ( ) : ( )
( )
( )
( )
( )
,
/
:
,
/
= = = =C H
C
C
H
H
ã
ã ìîëü
ã
ã ìîëü
85 7
12
14 3
1
==
= 7 14 14 3, : ,ìîëü ìîëü
±ÒÊÄÇÓÔÊ Ì ØÇÍÝÎ ÙÊÓÍÂÎ ÎÐÍáÒÏÐÇ ÓÐÐÔÏÐÚÇÏÊÇ ÂÔÐ
ÎÐÄ ÕÅÍÇÒÐÆÂ Ê ÄÐÆÐÒÐÆÂ
x y z: : , : ,
,
,
:
,
,
:= = = ⇒7 14 14 3
7 14
7 14
14 3
7 14
1 2 2CH z
ÑÒÐÓÔÇËÚÂá ÖÐÒÎÕÍÂ
¯ÂËÔÊ ÎÐÍáÒÏÕà ÎÂÓÓÕ ÑÒÐÓÔÇËÚÇË ÖÐÒÎÕÍÝ
1 ', Å ÎÐÍÞ
¯ÂËÔÊ ÓÐÐÔÏÐÚÇÏÊÇ ÎÇÈÆÕ ÄÇÍÊÙÊÏÂÎÊ ÊÓÔÊÏÏÐË ÎÐ
ÍáÒÏÐË ÎÂÓÓÝ Ê ÎÐÍáÒÏÐË ÎÂÓÓÝ ÑÒÐÓÔÇËÚÇË ÖÐÒÎÕÍÝ
M
M
x y( )
( )
/
/
C H
CH
ã ìîëü
ã ìîëü2
84
14
6= =
©ÂÆÂÙÂ
Раздел 2. Методы познания веществ и химических реакций236
µÓÔÂÏÐÄÊÔÞ ÊÓÔÊÏÏÕà ÖÐÒÎÕÍÕ ÓÐÇÆÊÏÇÏÊá
', ' ,
°ÔÄÇÔ ' ,
°ÑÒÇÆÇÍÊÔÇ ÎÐÍÇÌÕÍáÒÏÕà ÖÐÒÎÕÍÕ ÄÇÛÇÓÔÄÂ Ä ÌÐÔÐ
ÒÐÎ ÎÂÓÓÐÄÂá ÆÐÍá ÕÅÍÇÒÐÆÂ ÎÂÓÓÐÄÂá ÆÐÍá ÄÐÆÐÒÐ
ÆÂ ÇÓÍÊ ÐÔÏÐÓÊÔÇÍÞÏÂá ÑÍÐÔÏÐÓÔÞ ÓÐÇÆÊÏÇÏÊá ÑÐ ÄÐ
ÆÐÒÐÆÕ
¦ÂÏÐ
; '
; ,
D x yH C H2
15( ) =
²ÇÚÇÏÊÇ
¢ÍÅÐÒÊÔÎ ÒÇÚÇÏÊá ÉÂÆÂÙÊ ÂÏÂÍÐÅÊ
ÙÇÏ ÂÍÅÐÒÊÔÎÕ ÉÂÆÂÙÊ ÐÆÏÂÌÐ ÆÍá
ÏÂ×ÐÈÆÇÏÊá ÊÓÔÊÏÏÐË ÎÐÍáÒÏÐË ÎÂÓ
ÓÝ ÄÇÛÇÓÔÄ ÏÇÐÃ×ÐÆÊÎÐ ÄÐÓÑÐÍÞÉÐ
ÄÂÔÞÓá ÖÐÒÎÕÍÐË ÐÔÏÐÓÊÔÇÍÞÏÐË ÑÍÐÔ
ÏÐÓÔÊ
'
,]
z #
D
M
M
M D Mx y
x y
x y x yH HC H
C H
H
C H C H H
ã ìîëü
2 2
2
2
15 2
( )
( )
( )
( ) ( ) ( )
/
= ⇒ = ⋅ =
= ⋅ == 30 ã ìîëü/
2.3.8. Расчет массовой или объемной доли
выхода продукта реакции от теоретически
возможного
η = = =
m
m
V
V
n
n
ïðàêò.
òåîð
ïðàêò.
òåîð
ïðàêò.
òåîð. . .
¤Ý×ÐÆ ÄÇÛÇÓÔĝ
¤ÝÒÂÈÂÇÔÓá Ä ÊÍÊ ÆÐÍá× ÇÆÊÏÊØÝ
¤ ÒÇÉÕÍÞÔÂÔÇ ÑÒÐÑÕÓÌÂÏÊá ßÔÂÏÐÍÂ ÎÂÓÓÐË Å ÏÂÆ ÌÂ
ÔÂÍÊÉÂÔÐÒÐÎ ÑÐÍÕÙÊÍÊ ßÔÊÍÇÏ ÎÂÓÓÐË Å ²ÂÓÓÙÊÔÂËÔÇ
ÎÂÓÓÐÄÕà ÆÐÍà ÄÝ×ÐÆÂ ßÔÊÍÇÏÂ
©ÂÆÂÙÂ
©ÂÆÂÙÂ
2.3. Расчеты по химическим формулам и уравнениям реакций 237
¦ÂÏÐ
Q ' , 3,
Å
QÑÒ
' , Å
²ÇÚÇÏÊÇ
³ÐÓÔÂÄÊÔÞ ÕÒÂÄÏÇÏÊÇ ÒÇÂÌØÊÊ
Ê ÄÑÊÓÂÔÞ ÓÐÐÔÏÐÚÇÏÊÇ ÌÐÍÊÙÇÓÔÄ
ÄÇÛÇÓÔÄ
C H OH C H H O
ìîëü ìîëü
2 5 2 4 2
1 1
→ +
z #
²ÂÓÓÙÊÔÂÔÞ ÌÐÍÊÙÇÓÔÄÐ ÄÇÛÇÓÔÄ ßÔÂÏÐÍ ÑÐ ÖÐÒÎÕÍÇ
n
m
M
=
n
m
M
( )
( )
( ) /
C H OH
C H OH
C H OH
ã
ã ìîëü2 5
2 5
2 5
230
46
5= = = ÎÐÍÞ
³ÐÓÔÂÄÊÔÞ ÑÒÐÑÐÒØÊà Ê ÏÂËÔÊ ÔÇÐÒÇÔÊÙÇÓÌÊË ÄÝ×ÐÆ ßÔÊ
ÍÇÏÂ
C H OH C H H O
ìîëü
ìîëü
ìîëü
ìîëü
6 5 2 4 2
5
1 1
→ +

5
1 1
52 4= ⇒ = =
x
x nòåîð C H.( ) ÎÐÍÞ
¯ÂËÔÊ QÔÇÐÒ
' , ÑÐ ÖÐÒÎÕÍÇ Q 1
QÔÇÐÒ
' , 1 RÔÇÐÒ
Å ÎÐÍÞ ÎÐÍÞ Å
¯ÂËÔÊ ÄÝ×ÐÆ ÑÐ ÖÐÒÎÕÍÇ η =
Q
Q
ïðàêò.
òåîð.
:
η = =
126
140
0 9
ã
ã
,
ÊÍÊ
¯ÂËÔÊ RÑÒ
' , ÑÐ ÖÐÒÎÕÍÇ n
m
M
=
n
m
Mïð
ïð
C H
C H
C H
ã
ã ìîëü.
.
( )
( )
( ) /
,2 4
2 4
2 4
126
28
4 5= = = ÎÐÍÞ
¯ÂËÔÊ ÄÝ×ÐÆ ÑÐ ÖÐÒÎÕÍÇ η ==
R
R
ïðàêò.
òåîð.
:
η = =
4 5
5
0 9
,
,
ìîëü
ìîëü
°ÔÄÇÔ
Раздел 2. Методы познания веществ и химических реакций238
2.3.9. Расчет массовой доли (массы) химического
соединения в смеси
w
m
m
( )
( )
( )
êîìïîíåíòà
êîìïîíåíòà
ñìåñè
=
[ ÄÝÒÂÈÂÇÔÓá Ä ÊÍÊ Ä ÆÐÍá× ÇÆÊÏÊØÝ
m
m
W
( )
( )
( )
ñìåñè
êîìïîíåíòà
êîìïîíåíòà
=
Q ÓÎÇÓÊ Q ÌÐÎÑÐÏÇÏÔÂ Q ÌÐÎÑÐÏÇÏÔÂ
Q ÌÐÎÑÐÏÇÏÔÂ Q ÓÎÇÓÊ ; ÌÐÎÑÐÏÇÏÔÂ
³ÎÇÚÂÍÊ ØÇÎÇÏÔ ÎÂÓÓÐË Å Ê ÑÇÓÐÌ ÎÂÓÓÐË Å ¬ÂÌÐ
ÄÂ ÎÂÓÓÐÄÂá ÆÐÍá ÑÇÓÌÂ Ä ÑÒÊÅÐÔÐÄÍÇÏÏÐË ÓÎÇÓÊ
¦ÂÏÐ
Q ØÇÎÇÏÔÂ Å
Q ÑÇÓÌÂ Å
²ÇÚÇÏÊÇ
w
m
m
( )
( )
( )
ïåñêà
ïåñêà
ñìåñè
= =
[ ÑÇÓÌÂ z #
m
m m
( )
( ) ( )
ïåñêà
öåìåíòà ïåñêà
ã
=
+
=
900
3300 900ã ã+
=
900
1200
0 75 75
ã
ã
= = , ( %)
°ÔÄÇÔ [ ÑÇÓÌÂ
©ÂÆÂÙÂ
Справочное издание
аны тамалы баспа
Для старшего школьного возраста
мектеп жасында ы ересек балалар а арнал ан
ВЕСЬ ШКОЛЬНЫЙ КУРС В СХЕМАХ И ТАБЛИЦАХ
Варавва Наталья Эдуардовна
ХИМИЯ
(орыс тілінде)
Ответственный редактор А. Жилинская
Ведущий редактор Т. Судакова
Художественный редактор Е. Брынчик
Сведения о подтверждении соответствия издания
согласно законодательству РФ о техническом регулировании
можно получить по адресу: http://eksmo.ru/certification/
ндірген мемлекет: Ресей
Сертификация арастырыл ан
Подписано в печать 29.04.2014. Произведено 14.05.2014.
Формат 84x1081
/32
. Печать офсетная. Усл. печ. л. 12,6.
Тираж экз. Заказ
Îïòîâàÿ òîðãîâëÿ êíèãàìè «Ýêñìî»:
ÎÎÎ «ÒÄ «Ýêñìî». 142700, Ìîñêîâñêàÿ îáë., Ëåíèíñêèé ð-í, ã. Âèäíîå,
Áåëîêàìåííîå ø., ä. 1, ìíîãîêàíàëüíûé òåë. 411-50-74.
E-mail: reception@eksmo-sale.ru
Ïî âîïðîñàì ïðèîáðåòåíèÿ êíèã «Ýêñìî» çàðóáåæíûìè îïòîâûìè
ïîêóïàòåëÿìè îáðàùàòüñÿ â îòäåë çàðóáåæíûõ ïðîäàæ ÒÄ «Ýêñìî»
E-mail: international@eksmo-sale.ru
International Sales: International wholesale customers should contact
Foreign Sales Department of Trading House «Eksmo» for their orders.
international@eksmo-sale.ru
Ïî âîïðîñàì çàêàçà êíèã êîðïîðàòèâíûì êëèåíòàì, â òîì ÷èñëå â ñïåöèàëüíîì
îôîðìëåíèè, îáðàùàòüñÿ ïî òåë. +7 (495) 411-68-59, äîá. 2261, 1257.
E-mail: vipzakaz@eksmo.ru
Îïòîâàÿ òîðãîâëÿ áóìàæíî-áåëîâûìè è êàíöåëÿðñêèìè òîâàðàìè äëÿ øêîëû è îôèñà
«Êàíö-Ýêñìî»: Êîìïàíèÿ «Êàíö-Ýêñìî»: 142702, Ìîñêîâñêàÿ îáë., Ëåíèíñêèé ð-í, ã. Âèäíîå-2,
Áåëîêàìåííîå ø., ä. 1, à/ÿ 5. Òåë./ôàêñ +7 (495) 745-28-87 (ìíîãîêàíàëüíûé).
e-mail: kanc@eksmo-sale.ru, ñàéò: www.kanc-eksmo.ru
 Ñàíêò-Ïåòåðáóðãå: â ìàãàçèíå «Ïàðê Êóëüòóðû è ×òåíèÿ ÁÓÊÂÎÅÄ», Íåâñêèé ïð-ò, ä.46.
Òåë.: +7(812)601-0-601, www.bookvoed.ru/
Ïîëíûé àññîðòèìåíò êíèã èçäàòåëüñòâà «Ýêñìî» äëÿ îïòîâûõ ïîêóïàòåëåé:
 Ñàíêò-Ïåòåðáóðãå: ÎÎÎ ÑÇÊÎ, ïð-ò Îáóõîâñêîé Îáîðîíû, ä. 84Å. Òåë. (812) 365-46-03/04.
 Íèæíåì Íîâãîðîäå: ÎÎÎ ÒÄ «Ýêñìî ÍÍ», 603094, ã. Íèæíèé Íîâãîðîä, óë. Êàðïèíñêîãî, ä.
29, áèçíåñ-ïàðê «Ãðèí Ïëàçà». Òåë. (831) 216-15-91 (92, 93, 94).
 Ðîñòîâå-íà-Äîíó: ÎÎÎ «ÐÄÖ-Ðîñòîâ», ïð. Ñòà÷êè, 243À. Òåë. (863) 220-19-34.
 Ñàìàðå: ÎÎÎ «ÐÄÖ-Ñàìàðà», ïð-ò Êèðîâà, ä. 75/1, ëèòåðà «Å». Òåë. (846) 269-66-70.
 Åêàòåðèíáóðãå: ÎÎÎ «ÐÄÖ-Åêàòåðèíáóðã», óë. Ïðèáàëòèéñêàÿ, ä. 24à.
Òåë. +7 (343) 272-72-01/02/03/04/05/06/07/08.
 Íîâîñèáèðñêå: ÎÎÎ «ÐÄÖ-Íîâîñèáèðñê», Êîìáèíàòñêèé ïåð., ä. 3.
Òåë. +7 (383) 289-91-42.
E-mail: eksmo-nsk@yandex.ru
 Êèåâå: ÎÎÎ «ÐÄÖ Ýêñìî-Óêðàèíà», Ìîñêîâñêèé ïð-ò, ä. 9. Òåë./ôàêñ: (044) 495-79-80/81.
 Äîíåöêå: óë. Àðòåìà, ä. 160. Òåë. +38 (032) 381-81-05.
 Õàðüêîâå: óë. Ãâàðäåéöåâ Æåëåçíîäîðîæíèêîâ, ä. 8. Òåë. +38 (057) 724-11-56.
Âî Ëüâîâå: ÒÏ ÎÎÎ «Ýêñìî-Çàïàä», óë. Áóçêîâà, ä. 2. Òåë./ôàêñ (032) 245-00-19.
 Ñèìôåðîïîëå: ÎÎÎ «Ýêñìî-Êðûì», óë. Êèåâñêàÿ, ä. 153.
Òåë./ôàêñ (0652) 22-90-03, 54-32-99.
 Êàçàõñòàíå: ÒÎÎ «ÐÄÖ-Àëìàòû», óë. Äîìáðîâñêîãî, ä. 3à.
Òåë./ôàêñ (727) 251-59-90/91. rdc-almaty@mail.ru
Èíòåðíåò-ìàãàçèí ÎÎÎ «Èçäàòåëüñòâî «Ýêñìî»
www.fiction.eksmo.ru
Ðîçíè÷íàÿ ïðîäàæà êíèã ñ äîñòàâêîé ïî âñåìó ìèðó.
Òåë.: +7 (495) 745-89-14. E-mail: imarket@eksmo-sale.ru
37504

37504

  • 2.
    ƣƔƚ 373.167.1:54 ƑƑƚ 24Ǐ7 ƒ18 ƗƵDžƵƷƷƵ, ƢƵLJƵǀǑǔ ƲƹLjƵDžƹǃƷǂƵ. ƥƸƼƸǏ / Ɲ. ƭ. ƒưǀưƲƲư. – ƜƾǁƺƲư : ƭƺǁƼƾ, 2014. – 240 ǁ. – (ƒƵǁnj LjƺƾƻnjƽNjƹ ƺǃǀǁ Ʋ ǁDžƵƼưDž Ƹ ǂưƱƻƸdžưDž). ISBN 978-5-699-71191-8 ƒƵǁnj LjƺƾƻnjƽNjƹ ƺǃǀǁ ƿƾ DžƸƼƸƸ ƿǀƵƴǁǂưƲƻƵƽ Ʋ ƲƸƴƵ ƻƾƳƸLJƵǁƺƸDž ǁDžƵƼ Ƹ ƸƽDŽƾǀƼưǂƸƲƽNjDž ǂưƱƻƸdž. ƝưƳƻǏƴƽƾƵ, LJƵǂƺƾƵ Ƹ ǁDžƵƼưǂƸLJƽƾƵ ƸƷƻƾƶƵƽƸƵ ƼưǂƵǀƸưƻư ƿƾƷƲƾƻǏƵǂ ƱNjǁǂǀƾ ǃǁƲƾƸǂnj ƱƾƻnjLjƾƹ ƾƱNJƵƼ ƸƽDŽƾǀƼưdžƸƸ, ƾƱ- ƻƵƳLJƸǂnj ƿƾƽƸƼưƽƸƵ ǁƻƾƶƽNjDž ƷưƺƾƽƾƲ, ƿƾƽǏǂƸƹ, ƾƿǀƵƴƵƻƵƽƸƹ, ƾƱƾƱljƸǂnj Ƹ ǁƸǁǂƵƼưǂƸƷƸǀƾƲưǂnj ƷƽưƽƸǏ. ƘƷƴưƽƸƵ ƿƾƼƾƶƵǂ ǃLJưljƸƼǁǏ ǍDŽDŽƵƺǂƸƲƽƾ ƿƾƴƳƾǂƾƲƸǂnjǁǏ ƺ ǁƴưLJƵ ƕƓƭ ƿƾ DžƸƼƸƸ. ƨƙƟ 373.167.1:54 ƖƖƟ 24ǔ7 ƒ 18 ISBN 978-5-699-71191-8 © ƗƵDžƵƷƷƵ Ƣ.Ʋ., 2014 © ƣljǃDžǁǀƺǂƽƺ. ƣƣƣ «ƝƼƹƵLJƺǀǑdžLJƷǃ «Ʋƿdžǁǃ», 2014
  • 3.
    СОДЕРЖАНИЕ 1. ТЕОРЕТИЧЕСКИЕ ОСНОВЫХИМИИ 1.1. Химический элемент ³ÐÄÒÇÎÇÏÏÝÇ ÑÒÇÆÓÔÂÄÍÇÏÊá Ð ÓÔÒÐÇÏÊÊ ÂÔÐΠ³ÔÒÐÇÏÊÇ ßÍÇÌÔÒÐÏÏÝ× ÐÃÐÍÐÙÇÌ ÂÔÐÎÐÄ ßÍÇÎÇÏÔÐÄ ÑÇÒÄÝ× ÙÇÔÝÒÇ× ÑÇÒÊÐÆÐÄ W T Ê H ßÍÇÎÇÏÔÝ ¿ÍÇÌÔÒÐÏÏÂá ÌÐÏÖÊÅÕÒÂØÊá ÂÔÐΠ°ÓÏÐÄÏÐÇ Ê ÄÐÉÃÕÈÆÇÏÏÐÇ ÓÐÓÔÐáÏÊÇ ÂÔÐÎÐÄ ±ÇÒÊÐÆÊÙÇÓÌÊË ÉÂÌÐÏ Ê ±ÇÒÊÐÆÊÙÇÓÌÂá ÓÊÓÔÇΠ×ÊÎÊÙÇÓÌÊ× ßÍÇÎÇÏÔÐÄ ¦ ª ®ÇÏÆÇÍÇÇÄ ²ÂÆÊÕÓÝ ÂÔÐÎÐÄ Ê× ÑÇÒÊÐÆÊÙÇÓÌÊÇ ÊÉÎÇÏÇÏÊá Ä ÓÊÓÔÇÎÇ ×ÊÎÊÙÇÓÌÊ× ßÍÇÎÇÏÔÐÄ ©ÂÌÐÏÐÎÇÒÏÐÓÔÊ ÊÉÎÇÏÇÏÊá ×ÊÎÊÙÇÓÌÊ× ÓÄÐËÓÔÄ ßÍÇÎÇÏÔÐÄ Ê Ê× ÓÐÇÆÊÏÇÏÊË ÑÐ ÑÇÒÊÐÆÂÎ Ê ÅÒÕÑÑÂÎ 1.2. Химическая связь и строение вещества ¬ÐÄÂÍÇÏÔÏÂá ×ÊÎÊÙÇÓÌÂá ÓÄáÉÞ ÇÇ ÒÂÉÏÐÄÊÆÏÐÓÔÊ ÑÐÍáÒÏÂá Ê ÏÇÑÐÍáÒÏÂá ÎÇ×ÂÏÊÉÎÝ ÐÃÒÂÉÐÄÂÏÊá ·ÂÒÂÌÔÇÒÊÓÔÊÌÊ ÌÐÄÂÍÇÏÔÏÐË ÓÄáÉÊ ÆÍÊÏÂ Ê ßÏÇÒÅÊá ÓÄáÉÊ ªÐÏÏÂá ÓÄáÉÞ ®ÇÔÂÍÍÊÙÇÓÌÂá ÓÄáÉÞ ¤ÐÆÐÒÐÆÏÂá ÓÄáÉÞ ¿ÍÇÌÔÒÐÐÔÒÊØÂÔÇÍÞÏÐÓÔÞ ³ÔÇÑÇÏÞ ÐÌÊÓÍÇÏÊá Ê ÄÂÍÇÏÔÏÐÓÔÞ ×ÊÎÊÙÇÓÌÊ× ßÍÇÎÇÏÔÐÄ ¤ÇÛÇÓÔÄ ÎÐÍÇÌÕÍáÒÏÐÅÐ Ê ÏÇÎÐÍÇÌÕÍáÒÏÐÅÐ ÓÔÒÐÇÏÊá ©ÂÄÊÓÊÎÐÓÔÞ ÓÄÐËÓÔÄ ÄÇÛÇÓÔÄ ÐÔ ÐÓÐÃÇÏÏÐÓÔÇË Ê× ÌÒÊÓÔÂÍÍÊÙÇÓÌÐË ÒÇÚÇÔÌÊ 1.3. Неорганическая химия ¬ÍÂÓÓÊÖÊÌÂØÊá Ê ÏÐÎÇÏÌÍÂÔÕÒ ÏÇÐÒÅÂÏÊÙÇÓÌÊ× ÄÇÛÇÓÔÄ °ÃÛÂá ×ÂÒÂÌÔÇÒÊÓÔÊÌ ÎÇÔÂÍÍÐÄ ÅÍÂÄÏÝ× ÑÐÆÅÒÕÑÑ -y--- ÅÒÕÑÑ Ä ÓÄáÉÊ Ó Ê× ÑÐÍÐÈÇÏÊÇÎ Ä ±ÇÒÊÐÆÊÙÇÓÌÐË ÓÊÓÔÇÎÇ ×ÊÎÊÙÇÓÌÊ× ßÍÇÎÇÏÔÐÄ ¦ ª ®ÇÏÆÇÍÇÇÄÂ Ê ÐÓÐÃÇÏÏÐÓÔáÎÊ ÓÔÒÐÇÏÊá Ê× ÂÔÐÎÐÄ Содержание
  • 4.
    Содержание4 ·ÂÒÂÌÔÇÒÊÓÔÊÌ ÑÇÒÇ×ÐÆÏÝ× ßÍÇÎÇÏÔÐÄz ÎÇÆÊ ØÊÏÌ ×ÒÐΠÈÇÍÇÉ z ÑÐ Ê× ÑÐÍÐÈÇÏÊà Ä ±ÇÒÊÐÆÊÙÇÓÌÐË ÓÊÓÔÇÎÇ ×ÊÎÊÙÇÓÌÊ× ßÍÇÎÇÏÔÐÄ ¦ ª ®ÇÏÆÇÍÇÇÄÂ Ê ÐÓÐÃÇÏÏÐÓÔáÎ ÓÔÒÐÇÏÊá Ê× ÂÔÐÎÐÄ °ÃÛÂá ×ÂÒÂÌÔÇÒÊÓÔÊÌ ÏÇÎÇÔÂÍÍÐÄ ÅÍÂÄÏÝ× ÑÐÆÅÒÕÑÑ -:y:-- ÅÒÕÑÑ Ä ÓÄáÉÊ Ó Ê× ÑÐÍÐÈÇÏÊÇÎ Ä ±ÇÒÊÐÆÊÙÇÓÌÐË ÓÊÓÔÇÎÇ ×ÊÎÊÙÇÓÌÊ× ßÍÇÎÇÏÔÐÄ ¦ ª ®ÇÏÆÇÍÇÇÄÂ Ê ÐÓÐÃÇÏÏÐÓÔáÎÊ ÓÔÒÐÇÏÊá Ê× ÂÔÐÎÐÄ ·ÂÒÂÌÔÇÒÏÝÇ ×ÊÎÊÙÇÓÌÊÇ ÓÄÐËÓÔÄ ÑÒÐÓÔÝ× ÄÇÛÇÓÔÄ z ÎÇÔÂÍÍÐÄ ÛÇÍÐÙÏÝ× ÛÇÍÐÙÏÐÉÇÎÇÍÞÏÝ× ÂÍàÎÊÏÊá ÑÇÒÇ×ÐÆÏÝ× ÎÇÔÂÍÍÐÄ ÎÇÆÊ ØÊÏÌ ×ÒÐΠÈÇÍÇÉ ·ÂÒÂÌÔÇÒÏÝÇ ×ÊÎÊÙÇÓÌÊÇ ÓÄÐËÓÔÄ ÑÒÐÓÔÝ× ÄÇÛÇÓÔÄ z ÏÇÎÇÔÂÍÍÐÄ ÄÐÆÐÒÐÆÂ ÅÂÍÐÅÇÏÐÄ ÌÊÓÍÐÒÐÆÂ ÓÇÒÝ ÂÉÐÔ ÖÐÓÖÐÒ ÕÅÍÇÒÐÆÂ ÌÒÇÎÏÊá ·ÂÒÂÌÔÇÒÏÝÇ ×ÊÎÊÙÇÓÌÊÇ ÓÄÐËÓÔÄ ÐÌÓÊÆÐÄ ÐÓÏÐÄÏÝ× ÂÎÖÐÔÇÒÏÝ× ÌÊÓÍÐÔÏÝ× ·ÂÒÂÌÔÇÒÏÝÇ ×ÊÎÊÙÇÓÌÊÇ ÓÄÐËÓÔÄ ÐÓÏÐÄÂÏÊË Ê ÂÎÖÐÔÇÒÏÝ× ÅÊÆÒÐÌÓÊÆÐÄ ·ÂÒÂÌÔÇÒÏÝÇ ×ÊÎÊÙÇÓÌÊÇ ÓÄÐËÓÔÄ ÌÊÓÍÐÔ ·ÂÒÂÌÔÇÒÏÝÇ ×ÊÎÊÙÇÓÌÊÇ ÓÄÐËÓÔÄ ÓÐÍÇË ÓÒÇÆÏÊ× ÌÊÓÍÝ× ÐÓÏÐÄÏÝ× ÌÐÎÑÍÇÌÓÏÝ× Ï ÑÒÊÎÇÒÇ ÓÐÇÆÊÏÇÏÊË ÂÍàÎÊÏÊá Ê ØÊÏÌ 1.4. Органическая химия ´ÇÐÒÊá ÓÔÒÐÇÏÊá ÐÒÅÂÏÊÙÇÓÌÊ× ÓÐÇÆÊÏÇÏÊË ªÉÐÎÇÒÊá y ÓÔÒÕÌÔÕÒÏÂá Ê ÑÒÐÓÔÒÂÏÓÔÄÇÏÏÂá ¥ÐÎÐÍÐÅÊ Ê ÅÐÎÐÍÐÅÊÙÇÓÌÊË ÒáÆ ´ÊÑÝ ÓÄáÉÇË Ä ÎÐÍÇÌÕÍÂ× ÐÒÅÂÏÊÙÇÓÌÊ× ÄÇÛÇÓÔÄ ¥ÊÃÒÊÆÊÉÂØÊá ÂÔÐÎÏÝ× ÐÒÃÊÔÂÍÇË ÕÅÍÇÒÐÆÂ ²ÂÆÊÌÂÍ ¶ÕÏÌØÊÐÏÂÍÞÏÂá ÅÒÕÑÑ ¬ÍÂÓÓÊÖÊÌÂØÊá Ê ÏÐÎÇÏÌÍÂÔÕÒ ÐÒÅÂÏÊÙÇÓÌÊ× ÓÐÇÆÊÏÇÏÊË ·ÂÒÂÌÔÇÒÏÝÇ ×ÊÎÊÙÇÓÌÊÇ ÓÄÐËÓÔÄ ÕÅÍÇÄÐÆÐÒÐÆÐÄ ÂÍÌÂÏÐÄ ØÊÌÍÐÂÍÌÂÏÐÄ ÂÍÌÇÏÐÄ ÆÊÇÏÐÄ ÂÍÌÊÏÐÄ ·ÂÒÂÌÔÇÒÏÝÇ ×ÊÎÊÙÇÓÌÊÇ ÓÄÐËÓÔÄ ÂÒÐÎÂÔÊÙÇÓÌÊ× ÕÅÍÇÄÐÆÐÒÐÆÐÄ ÃÇÏÉÐÍÂ Ê ÔÐÍÕÐÍÂ
  • 5.
    Содержание 5 ·ÂÒÂÌÔÇÒÏÝÇ ×ÊÎÊÙÇÓÌÊÇÓÄÐËÓÔÄ ÑÒÇÆÇÍÞÏÝ× ÐÆÏÐÂÔÐÎÏÝ× Ê ÎÏÐÅÐÂÔÐÎÏÝ× ÓÑÊÒÔÐÄ ÖÇÏÐÍ ·ÂÒÂÌÔÇÒÏÝÇ ×ÊÎÊÙÇÓÌÊÇ ÓÄÐËÓÔÄ ÂÍÞÆÇÅÊÆÐÄ ÑÒÇÆÇÍÞÏÝ× ÌÂÒÃÐÏÐÄÝ× ÌÊÓÍÐÔ ÓÍÐÈÏÝ× ßÖÊÒÐÄ ·ÂÒÂÌÔÇÒÏÝÇ ×ÊÎÊÙÇÓÌÊÇ ÓÄÐËÓÔÄ ÂÉÐÔÓÐÆÇÒÈÂÛÊ× ÐÒÅÂÏÊÙÇÓÌÊ× ÓÐÇÆÊÏÇÏÊË ÂÎÊÏÐÄ Ê ÂÎÊÏÐÌÊÓÍÐÔ £ÊÐÍÐÅÊÙÇÓÌÊ ÄÂÈÏÝÇ ÄÇÛÇÓÔÄ ÈÊÒÝ ÃÇÍÌÊ ÕÅÍÇÄÐÆÝ ÎÐÏÐÓÂ×ÂÒÊÆÝ ÆÊÓÂ×ÂÒÊÆÝ ÑÐÍÊÓÂ×ÂÒÊÆÝ 1.5. Химическая реакция ¬ÍÂÓÓÊÖÊÌÂØÊá ×ÊÎÊÙÇÓÌÊ× ÒÇÂÌØÊË Ä ÏÇÐÒÅÂÏÊÙÇÓÌÐË Ê ÐÒÅÂÏÊÙÇÓÌÐË ×ÊÎÊÊ ´ÇÑÍÐÄÐË ßÖÖÇÌÔ ×ÊÎÊÙÇÓÌÐË ÒÇÂÌØÊÊ ´ÇÒÎÐ×ÊÎÊÙÇÓÌÊÇ ÕÒÂÄÏÇÏÊá ³ÌÐÒÐÓÔÞ ÒÇÂÌØÊÊ ÇÇ ÉÂÄÊÓÊÎÐÓÔÞ ÐÔ ÒÂÉÍÊÙÏÝ× ÖÂÌÔÐÒÐÄ °ÃÒÂÔÊÎÝÇ Ê ÏÇÐÃÒÂÔÊÎÝÇ ×ÊÎÊÙÇÓÌÊÇ ÒÇÂÌØÊÊ ·ÊÎÊÙÇÓÌÐÇ ÒÂÄÏÐÄÇÓÊÇ ³ÎÇÛÇÏÊÇ ×ÊÎÊÙÇÓÌÐÅÐ ÒÂÄÏÐÄÇÓÊá ÑÐÆ ÆÇËÓÔÄÊÇÎ ÒÂÉÍÊÙÏÝ× ÖÂÌÔÐÒÐÄ ¿ÍÇÌÔÒÐÍÊÔÊÙÇÓÌÂá ÆÊÓÓÐØÊÂØÊá ßÍÇÌÔÒÐÍÊÔÐÄ Ä ÄÐÆÏÝ× ÒÂÓÔÄÐÒÂ× ³ÊÍÞÏÝÇ Ê ÓÍÂÃÝÇ ßÍÇÌÔÒÐÍÊÔÝ ²ÇÂÌØÊÊ ÊÐÏÏÐÅÐ ÐÃÎÇÏ ¥ÊÆÒÐÍÊÉ ÓÐÍÇË ³ÒÇÆÂ ÄÐÆÏÝ× ÒÂÓÔÄÐÒÐÄ ÌÊÓÍÂá ÏÇËÔÒÂÍÞÏÂá ÛÇÍÐÙÏÂá ²ÇÂÌØÊÊ ÐÌÊÓÍÊÔÇÍÞÏÐ ÄÐÓÓÔÂÏÐÄÊÔÇÍÞÏÝÇ ¬ÐÒÒÐÉÊá ÎÇÔÂÍÍÐÄ Ê ÓÑÐÓÐÃÝ ÉÂÛÊÔÝ ÐÔ ÏÇÇ ¿ÍÇÌÔÒÐÍÊÉ ÒÂÓÑÍÂÄÐÄ Ê ÒÂÓÔÄÐÒÐÄ ÓÐÍÇË ÛÇÍÐÙÇË ÌÊÓÍÐÔ ®Ç×ÂÏÊÉÎÝ ÒÇÂÌØÊË ÉÂÎÇÛÇÏÊá Ê ÑÒÊÓÐÇÆÊÏÇÏÊá Ä ÐÒÅÂÏÊÙÇÓÌÐË ×ÊÎÊÊ ±ÒÂÄÊÍÐ ¤ ¤ ®ÂÒÌÐÄÏÊÌÐÄ ²ÇÂÌØÊÊ ÑÐÆÔÄÇÒÈÆÂàÛÊÇ ÄÉÂÊÎÐÓÄáÉÞ ÒÂÉÍÊÙÏÝ× ÌÍÂÓÓÐÄ Содержание
  • 6.
    Содержание6 2. МЕТОДЫ ПОЗНАНИЯВЕЩЕСТВ И ХИМИЧЕСКИХ РЕАКЦИЙ 2.1. Экспериментальные основы химии ±ÒÂÄÊÍ ÒÂÃÐÔÝ Ä ÍÂÃÐÒÂÔÐÒÊÊ ±ÒÂÄÊÍ ÃÇÉÐÑÂÓÏÐÓÔÊ ÑÒÊ ÒÂÃÐÔÇ Ó ÇÆÌÊÎÊ ÅÐÒàÙÊÎÊ Ê ÔÐÌÓÊÙÏÝÎÊ ÄÇÛÇÓÔÄÂÎÊ ÓÒÇÆÓÔÄÂÎÊ ÃÝÔÐÄÐË ×ÊÎÊÊ ¯ÂÕÙÏÝÇ ÎÇÔÐÆÝ ÊÓÓÍÇÆÐÄÂÏÊá ×ÊÎÊÙÇÓÌÊ× ÄÇÛÇÓÔÄ Ê ÑÒÇÄÒÂÛÇÏÊË ®ÇÔÐÆÝ ÒÂÉÆÇÍÇÏÊá ÓÎÇÓÇË Ê ÐÙÊÓÔÌÊ ÄÇÛÇÓÔÄ °ÑÒÇÆÇÍÇÏÊÇ ×ÂÒÂÌÔÇÒ ÓÒÇÆÝ ÄÐÆÏÝ× ÒÂÓÔÄÐÒÐÄ ÄÇÛÇÓÔÄ ªÏÆÊÌÂÔÐÒÝ ¬ÂÙÇÓÔÄÇÏÏÝÇ ÒÇÂÌØÊÊ Ï ÏÇÐÒÅÂÏÊÙÇÓÌÊÇ ÄÇÛÇÓÔÄÂ Ê ÊÐÏÝ ªÆÇÏÔÊÖÊÌÂØÊá ÐÒÅÂÏÊÙÇÓÌÊ× ÓÐÇÆÊÏÇÏÊË 2.2. Общие способы получения веществ °ÃÛÊÇ ÓÑÐÓÐÃÝ ÑÐÍÕÙÇÏÊá ÎÇÔÂÍÍÐÄ °ÃÛÊÇ ÏÂÕÙÏÝÇ ÑÒÊÏØÊÑÝ ×ÊÎÊÙÇÓÌÐÅÐ ÑÒÐÊÉÄÐÆÓÔÄ Ï ÑÒÊÎÇÒÇ ÑÒÐÎÝÚÍÇÏÏÐÅÐ ÑÐÍÕÙÇÏÊá ÂÎÎÊÂÌ ÓÇÒÏÐË ÌÊÓÍÐÔÝ ÎÇÔÂÏÐÍ ±ÒÊÒÐÆÏÝÇ ÊÓÔÐÙÏÊÌÊ Ê ÑÇÒÇÒÂÃÐÔÌ ÕÅÍÇÄÐÆÐÒÐÆÐÄ ¤ÝÓÐÌÐÎÐÍÇÌÕÍáÒÏÝÇ ÓÐÇÆÊÏÇÏÊá ²ÇÂÌØÊÊ ÑÐÍÊÎÇÒÊÉÂØÊÊ Ê ÑÐÍÊÌÐÏÆÇÏÓÂØÊÊ ±ÐÍÊÎÇÒÝ ±ÍÂÓÔÎÂÓÓÝ ÄÐÍÐÌÏ ÌÂÕÙÕÌÊ ²ÇÂÌØÊÊ ×ÂÒÂÌÔÇÒÊÉÕàÛÊÇ ÐÓÏÐÄÏÝÇ ÓÄÐËÓÔÄÂ Ê ÓÑÐÓÐÃÝ ÑÐÍÕÙÇÏÊá 2.3. Расчеты по химическим формулам и уравнениям реакций ¤ÝÙÊÓÍÇÏÊÇ ÎÂÓÓÝ ÒÂÓÔÄÐÒÇÏÏÐÅÐ ÄÇÛÇÓÔÄ ÓÐÆÇÒÈÂÛÇÅÐÓá Ä ÐÑÒÇÆÇÍÇÏÏÐË ÎÂÓÓÇ ÒÂÓÔÄÐÒÂ Ó ÊÉÄÇÓÔÏÐË ÎÂÓÓÐÄÐË ÆÐÍÇË ²ÂÓÙÇÔÝ ÐÃÜÇÎÏÝ× ÐÔÏÐÚÇÏÊË ÅÂÉÐÄ ÑÒÊ ×ÊÎÊÙÇÓÌÊ× ÒÇÂÌØÊá× ²ÂÓÙÇÔ ÎÂÓÓÝ ÄÇÛÇÓÔÄ ÊÍÊ ÐÃÜÇΠÅÂÉÐÄ ÑÐ ÊÉÄÇÓÔÏÐÎÕ ÌÐÍÊÙÇÓÔÄÕ ÄÇÛÇÓÔÄ ÎÂÓÓÇ ÊÍÊ ÐÃÜÇÎÕ ÐÆÏÐÅÐ ÊÉ ÕÙÂÓÔÄÕàÛÊ× Ä ÒÇÂÌØÊÊ ÄÇÛÇÓÔÄ
  • 7.
    Содержание 7 ²ÂÓÙÇÔ ÔÇÑÍÐÄÐÅÐßÖÖÇÌÔ ÒÇÂÌØÊÊ ²ÂÓÙÇÔ ÎÂÓÓÝ ÐÃÜÇΠÌÐÍÊÙÇÓÔÄ ÄÇÛÇÓÔÄ ÑÒÐÆÕÌÔÐÄ ÒÇÂÌØÊÊ ÇÓÍÊ ÐÆÏÐ ÊÉ ÄÇÛÇÓÔÄ ÆÂÏÐ Ä ÊÉÃÝÔÌÇ ÊÎÇÇÔ ÑÒÊÎÇÓÊ ²ÂÓÙÇÔ ÎÂÓÓÝ ÐÃÜÇΠÌÐÍÊÙÇÓÔÄ ÄÇÛÇÓÔÄ ÑÒÐÆÕÌÔ ÒÇÂÌØÊÊ ÇÓÍÊ ÐÆÏÐ ÊÉ ÄÇÛÇÓÔÄ ÆÂÏÐ Ä ÄÊÆÇ ÒÂÓÔÄÐÒÂ Ó ÐÑÒÇÆÇÍÇÏÏÐË ÎÂÓÓÐÄÐË ÆÐÍÇË ÒÂÓÔÄÐÒÇÏÏÐÅÐ ÄÇÛÇÓÔÄ ¯Â×ÐÈÆÇÏÊÇ ÎÐÍÇÌÕÍáÒÏÐË ÖÐÒÎÕÍÝ ÄÇÛÇÓÔÄ ²ÂÓÙÇÔ ÎÂÓÓÐÄÐË ÊÍÊ ÐÃÜÇÎÏÐË ÆÐÍÊ ÄÝ×ÐÆÂ ÑÒÐÆÕÌÔ ÒÇÂÌØÊÊ ÐÔ ÔÇÐÒÇÔÊÙÇÓÌÊ ÄÐÉÎÐÈÏÐÅÐ ²ÂÓÙÇÔ ÎÂÓÓÐÄÐË ÆÐÍÊ ÎÂÓÓÝ ×ÊÎÊÙÇÓÌÐÅÐ ÓÐÇÆÊÏÇÏÊá Ä ÓÎÇÓÊ
  • 8.
    Раздел 1. Теоретическиеосновы химии8 ТЕОРЕТИЧЕСКИЕ ОСНОВЫ ХИМИИ 1.1. Химический элемент 1.1.1. Современные представления о строении атома. Строение электронных оболочек атомов элементов первых четырех периодов: s-, p- и d-элементы. Электронная конфигурация атома. Основное и возбужденное состояние атомов Атом z ×ÊÎÊÙÇÓÌÊ ÏÇÆÇÍÊÎÂá ßÍÇÌÔÒÐÏÇËÔÒÂÍÞÏÂá ÙÂÓÔÊ ØÂ ÌÐÔÐÒÂá ÓÐÓÔÐÊÔ ÊÉ ÑÐÍÐÈÊÔÇÍÞÏÐ ÉÂÒáÈÇÏÏÐÅÐ áÆÒÂ Ê ÆÄÊÅÂàÛÊ×Óá ÄÐÌÒÕÅ ÏÇÅÐ ÐÔÒÊØÂÔÇÍÞÏÐ ÉÂÒáÈÇÏÏÝ× ßÍÇÌÔÒÐÏÐÄ ±ÒÐÔÐÏÝ T ÁÆÒÐ ¿ÍÇÌÔÒÐÏÝ e ¯ÇËÔÒÐÏÝ R ¢ÔÐÎ ³ÐÓÔÂÄ áÆÒ % 2 ÅÆÇ % z ÎÂÓÓÐÄÐÇ ÙÊÓÍÐ z ÑÒÐÔÐÏÏÐÇ ÙÊÓÍÐ ÌÐÍÊÙÇÓÔÄÐ ÑÒÐÔÐÏÐÄ 2 z ÌÐÍÊÙÇÓÔÄÐ ÏÇËÔÒÐÏÐÄ Раздел 1. Теоретические основы химии 1
  • 9.
    1.1. Химический элемент9 Элементарные частицы ¯ÂÉÄÂÏÊÇ °ÃÐÉÏÂÙÇÏÊÇ ®ÂÓÓ ©ÂÒáÆ ¿ÍÇÌÔÒÐÏ I y ±ÒÐÔÐÏ T ¯ÇËÔÒÐÏ R ©ÂÒáÆ áÆÒ ÂÔÐΠ¬ÐÍÊÙÇÓÔÄÐ ÑÒÐÔÐÏÐÄ Ä áÆÒÇ ÂÔÐΠ¬ÐÍÊÙÇÓÔÄÐ ßÍÇÌÔÒÐÏÐÄ Ä ÂÔÐÎÇ ±ÐÒáÆÌÐÄÝË ÏÐÎÇÒ ßÍÇÎÇÏÔÂ Ä ±ÇÒÊÐÆÊÙÇÓÌÐË ÓÊÓÔÇÎÇ 16 32 S e p n = = = − = } 16 16 32 16 16 ÿäðî Нуклиды z ÒÂÉÏÐÄÊÆÏÐÓÔÊ ÂÔÐÎÏÝ× áÆÇÒ Ó ÖÊÌÓÊÒÐÄÂÏ ÏÝÎ ÎÂÓÓÐÄÝÎ ÙÊÓÍÐÎ % ÙÊÓÍÐÎ ÑÒÐÔÐÏÐÄ Ê ÏÇËÔÒÐ ÏÐÄ 2
  • 10.
    Раздел 1. Теоретическиеосновы химии10 Изотопы z ÒÂÉÏÐÄÊÆÏÐÓÔÊ ÂÔÐÎÐÄ ÐÆÏÐÅÐ ×ÊÎÊÙÇÓÌÐÅÐ ßÍÇÎÇÏÔ ÊÎÇàÛÊÇ ÐÆÊÏÂÌÐÄÝÇ ÉÂÒáÆÝ áÆÇÒ ÏÐ ÒÂÉÏÝÇ ÎÂÓÓÐÄÝÇ ÙÊÓÍ ÊÉÐÔÐÑÝ ÌÊÓÍÐÒÐÆÂ 8 16 O; 8 17 O; 8 18 O ÊÉÐÔÐÑÝ ÄÐÆÐÒÐÆÂ 1 1 H ÑÒÐÔÊË 1 2 H D≡ ÆÇËÔÇÒÊË 1 3 H T≡ ÔÒÊÔÊË ÊÉÐÔÐÑÝ ÌÂÍÊá 19 39 K; 19 40 K; 19 41 K Изотоны z ÒÂÉÏÐÄÊÆÏÐÓÔÊ ÂÔÐÎÐÄ ÒÂÉÏÝ× ×ÊÎÊÙÇÓÌÊ× ßÍÇÎÇÏÔÐÄ ÊÎÇàÛÊÇ ÐÆÊÏÂÌÐÄÐÇ ÌÐÍÊÙÇÓÔÄÐ ÏÇËÔÒÐÏÐÄ ÏÐ ÒÂÉÏÝÇ ÂÔÐÎÏÝÇ ÏÐÎÇÒ 88 228 Ra; 90 230 Th; 91 231 Pa Изобары z ÒÂÉÏÐÄÊÆÏÐÓÔÊ ÂÔÐÎÐÄ ÒÂÉÏÝ× ×ÊÎÊÙÇÓÌÊ× ßÍÇÎÇÏÔÐÄ ÊÎÇàÛÊ× ÐÆÊÏÂÌÐÄÝÇ ÎÂÓÓÐÄÝÇ ÙÊÓÍ ÏÐ ÒÂÉ ÏÝÇ ÂÔÐÎÏÝÇ ÏÐÎÇÒ 18 40 Ar; 19 40 K; 20 40 Ca Относительная атомная масса элемента %V z ÖÊÉÊÙÇÓÌÂá ÄÇÍÊÙÊÏ ÑÐÌÂÉÝÄÂàÛÂá ÄÐ ÓÌÐÍÞÌÐ ÒÂÉ ÓÒÇÆÏáá ÎÂÓ Ó ÂÔÐÎÐÄ ÆÂÏÏÐÅÐ ßÍÇÎÇÏÔ ÃÐÍÞÚÇ ÙÂÓÔÊ ÎÂÓÓÝ ÏÕ ÌÍÊÆÂ ÕÅÍÇÒÐÆÂ ' 1 12 1 12 1 993 1012 26 ma ( ) ,C êã= ⋅ ⋅ =− 10 1027 24 1,66 êã 1,66 ã.= ⋅ = ⋅− − ¢ÔÐÎÏÂá ÇÆÊÏÊØÂ ÎÂÓÓÝ Â Ç Î ÐÃÐÉÏÂÙÂÇÔÓá Y A m ur a ( ) ( ) X X = m A ua r( ) ( )X X= ⋅
  • 11.
    1.1. Химический элемент11 Орбиталь Орбиталь z ÑÒÐÓÔÒÂÏÓÔÄÐ ÄÐÌÒÕÅ áÆÒÂ Ä ÌÐÔÐÒÐÎ ÏÂ×ÐÈ ÆÇÏÊÇ ßÍÇÌÔÒÐÏ ÏÂÊÃÐÍÇÇ ÄÇÒÐáÔÏÐ W ÐÒÃÊÔÂÍÞ z x y T ÐÒÃÊÔÂÍÊ z x y z x y x y z H J K ÐÒÃÊÔÂÍÊ ÊÎÇàÔ ÃÐÍÇÇ ÓÍÐÈÏÕà ÖÐÒÎÕ ¤ÊÆ Ê ÖÐÒΠz ÓÄÐÃÐÆÏÂá ÐÒÃÊÔÂÍÞ z ÐÒÃÊÔÂÍÞ Ó ÐÆÏÊÎ ßÍÇÌÔÒÐÏÐÎ z ÉÂÑÐÍÏÇÏÏÂá ÐÒÃÊÔÂÍÞ °ÃÐÉÏÂÙÇÏÊá ±ÐÒáÆÐÌ ÉÂÑÐÍÏÇÏÊá ÐÒÃÊÔÂÍÇË z ÕÄÇÍÊÙÇÏÊÇ ßÏÇÒÅÊÊ ÐÒ ÃÊÔÂÍÇË W W T W T W H T W H T W H J T Ê Ô Æ
  • 12.
    Раздел 1. Теоретическиеосновы химии12 Принцип Паули: Ï ÌÂÈÆÐË ÐÒÃÊÔÂÍÊ ÎÐÅÕÔ ÏÂ×ÐÆÊÔÞÓá ÏÇ ÃÐÍÇÇ ÆÄÕ× ßÍÇÌÔÒÐÏÐÄ ÑÒÊÙÇÎ ÓÑÊÏÝ Ê× ÑÒÐÔÊÄÐÑÐ ÍÐÈÏÝ ÉÂÑÒÇÛÇÏÐ ÒÂÉÒÇÚÇÏÐ Правило Хунта: ÐÒÃÊÔÂÍÊ ÉÂÑÐÍÏáàÔÓá ßÍÇÌÔÒÐÏÂÎÊ ÔÂÌ ÙÔÐÃÝ Ê× ÓÕÎÎÂÒÏÝË ÓÑÊÏ ÃÝÍ ÎÂÌÓÊÎÂÍÞÏÝÎ ÉÂÑÒÇÛÇÏÐ ÒÂÉÒÇÚÇÏÐ W ßÍÇÎÇÏÔÝ T ßÍÇÎÇÏÔÝ H ßÍÇÎÇÏÔÝ J ßÍÇÎÇÏÔÝ ÑÇÒÄÝÇ ÆÄ ßÍÇÎÇÏÔ ÌÂÈÆÐÅÐ ÑÇÒÊÐÆÂ ßÍÇÎÇÏÔÝ ---y:--- ÅÒÕÑÑ ÅÍÂÄÏÝ× ÑÐÆÅÒÕÑÑ ßÍÇÎÇÏÔÝ ÑÐÃÐÙÏÝ× ÑÐÆÅÒÕÑÑ ÍÂÏÔÂÏÐ ÊÆÝ Ê ÂÌ ÔÊÏÐÊÆÝ ¤ ÉÂÄÊÓÊÎÐÓÔÊ ÐÔ ÔÐÅÐ ÌÂÌÐË ÑÐÆÕÒÐÄÇÏÞ Ä ÂÔÐÎÇ ÉÂÑÐÍÏáÇÔÓá ÑÐÓÍÇÆÏÊÎ ´ÊÑÝ ×ÊÎÊÙÇÓÌÊ× ßÍÇÎÇÏÔÐÄ
  • 13.
    1.1. Химический элемент13 Строение электронных оболочек атомов первых четырех периодов ¿ÍÇÎÇÏÔ 1 H ¿ÍÇÌÔÒÐÏÏÂá ÖÐÒÎÕÍ W ³×ÇΠßÍÇÌÔÒÐÏÏÐÅÐ ÓÔÒÐÇÏÊá ¥ÒÂÖÊÙÇÓÌÂá ÖÐÒÎÕÍ ÄÂÍÇÏÔÏÝ× ßÍÇÌÔÒÐÏÐÄ W ³ÔÒÐÇÏÊÇ ßÍÇÎÇÏÔÐÄ ÑÇÒÄÐÅÐ ÑÇÒÊÐÆÂ ¿ÍÇÎÇÏÔ 2 He ¿ÍÇÌÔÒÐÏÏÂá ÖÐÒÎÕÍ W ³×ÇΠßÍÇÌÔÒÐÏÏÐÅÐ ÓÔÒÐÇÏÊá ¥ÒÂÖÊÙÇÓÌÂá ÖÐÒÎÕÍ ÄÂÍÇÏÔÏÝ× ßÍÇÌÔÒÐÏÐÄ W ¿ÍÇÎÇÏÔ 3 Li ¿ÍÇÌÔÒÐÏÏÂá ÖÐÒÎÕÍ W W ³×ÇΠßÍÇÌÔÒÐÏÏÐÅÐ ÓÔÒÐÇÏÊá ¥ÒÂÖÊÙÇÓÌÂá ÖÐÒÎÕÍ ÄÂÍÇÏÔÏÝ× ßÍÇÌÔÒÐÏÐÄ W ³ÔÒÐÇÏÊÇ ßÍÇÎÇÏÔÐÄ ÄÔÐÒÐÅÐ ÑÇÒÊÐÆÂ
  • 14.
    Раздел 1. Теоретическиеосновы химии14 ¿ÍÇÎÇÏÔ 4 Be ¿ÍÇÌÔÒÐÏÏÂá ÖÐÒÎÕÍ W W ³×ÇΠßÍÇÌÔÒÐÏÏÐÅÐ ÓÔÒÐÇÏÊá ¥ÒÂÖÊÙÇÓÌÂá ÖÐÒÎÕÍ ÄÂÍÇÏÔÏÝ× ßÍÇÌÔÒÐÏÐÄ W ¿ÍÇÎÇÏÔ 5 B ¿ÍÇÌÔÒÐÏÏÂá ÖÐÒÎÕÍ W W T ³×ÇΠßÍÇÌÔÒÐÏÏÐÅÐ ÓÔÒÐÇÏÊá ¥ÒÂÖÊÙÇÓÌÂá ÖÐÒÎÕÍ ÄÂÍÇÏÔÏÝ× ßÍÇÌÔÒÐÏÐÄ W T ¿ÍÇÎÇÏÔ 6 C ¿ÍÇÌÔÒÐÏÏÂá ÖÐÒÎÕÍ W W T ³×ÇΠßÍÇÌÔÒÐÏÏÐÅÐ ÓÔÒÐÇÏÊá ¥ÒÂÖÊÙÇÓÌÂá ÖÐÒÎÕÍ ÄÂÍÇÏÔÏÝ× ßÍÇÌÔÒÐÏÐÄ W T
  • 15.
    1.1. Химический элемент15 ¿ÍÇÎÇÏÔ 7 N ¿ÍÇÌÔÒÐÏÏÂá ÖÐÒÎÕÍ W W T ³×ÇΠßÍÇÌÔÒÐÏÏÐÅÐ ÓÔÒÐÇÏÊá ¥ÒÂÖÊÙÇÓÌÂá ÖÐÒÎÕÍ ÄÂÍÇÏÔÏÝ× ßÍÇÌÔÒÐÏÐÄ W T ¿ÍÇÎÇÏÔ 8 O ¿ÍÇÌÔÒÐÏÏÂá ÖÐÒÎÕÍ W W T ³×ÇΠßÍÇÌÔÒÐÏÏÐÅÐ ÓÔÒÐÇÏÊá ¥ÒÂÖÊÙÇÓÌÂá ÖÐÒÎÕÍ ÄÂÍÇÏÔÏÝ× ßÍÇÌÔÒÐÏÐÄ W T ¿ÍÇÎÇÏÔ 9 F ¿ÍÇÌÔÒÐÏÏÂá ÖÐÒÎÕÍ W W T ³×ÇΠßÍÇÌÔÒÐÏÏÐÅÐ ÓÔÒÐÇÏÊá ¥ÒÂÖÊÙÇÓÌÂá ÖÐÒÎÕÍ ÄÂÍÇÏÔÏÝ× ßÍÇÌÔÒÐÏÐÄ W T
  • 16.
    Раздел 1. Теоретическиеосновы химии16 ¿ÍÇÎÇÏÔ 10 Ne ¿ÍÇÌÔÒÐÏÏÂá ÖÐÒÎÕÍ W W T ³×ÇΠßÍÇÌÔÒÐÏÏÐÅÐ ÓÔÒÐÇÏÊá ¥ÒÂÖÊÙÇÓÌÂá ÖÐÒÎÕÍ ÄÂÍÇÏÔÏÝ× ßÍÇÌÔÒÐÏÐÄ W T ¿ÍÇÎÇÏÔ 11 Na ¿ÍÇÌÔÒÐÏÏÂá ÖÐÒÎÕÍ W W T W ³×ÇΠßÍÇÌÔÒÐÏÏÐÅÐ ÓÔÒÐÇÏÊá ¥ÒÂÖÊÙÇÓÌÂá ÖÐÒÎÕÍ ÄÂÍÇÏÔÏÝ× ßÍÇÌÔÒÐÏÐÄ W ³ÔÒÐÇÏÊÇ ßÍÇÎÇÏÔÐÄ ÔÒÇÔÞÇÅÐ ÑÇÒÊÐÆÂ ¿ÍÇÎÇÏÔ 12 Mg ¿ÍÇÌÔÒÐÏÏÂá ÖÐÒÎÕÍ W W T W ³×ÇΠßÍÇÌÔÒÐÏÏÐÅÐ ÓÔÒÐÇÏÊá ¥ÒÂÖÊÙÇÓÌÂá ÖÐÒÎÕÍ ÄÂÍÇÏÔÏÝ× ßÍÇÌÔÒÐÏÐÄ W
  • 17.
    1.1. Химический элемент17 ¿ÍÇÎÇÏÔ 13 Al ¿ÍÇÌÔÒÐÏÏÂá ÖÐÒÎÕÍ W W T W T ³×ÇΠßÍÇÌÔÒÐÏÏÐÅÐ ÓÔÒÐÇÏÊá ¥ÒÂÖÊÙÇÓÌÂá ÖÐÒÎÕÍ ÄÂÍÇÏÔÏÝ× ßÍÇÌÔÒÐÏÐÄ W T ¿ÍÇÎÇÏÔ 14 Si ¿ÍÇÌÔÒÐÏÏÂá ÖÐÒÎÕÍ W W T W T ³×ÇΠßÍÇÌÔÒÐÏÏÐÅÐ ÓÔÒÐÇÏÊá ¥ÒÂÖÊÙÇÓÌÂá ÖÐÒÎÕÍ ÄÂÍÇÏÔÏÝ× ßÍÇÌÔÒÐÏÐÄ W T ¿ÍÇÎÇÏÔ 15 P ¿ÍÇÌÔÒÐÏÏÂá ÖÐÒÎÕÍ W W T W T ³×ÇΠßÍÇÌÔÒÐÏÏÐÅÐ ÓÔÒÐÇÏÊá ¥ÒÂÖÊÙÇÓÌÂá ÖÐÒÎÕÍ ÄÂÍÇÏÔÏÝ× ßÍÇÌÔÒÐÏÐÄ W T
  • 18.
    Раздел 1. Теоретическиеосновы химии18 ¿ÍÇÎÇÏÔ 16 S ¿ÍÇÌÔÒÐÏÏÂá ÖÐÒÎÕÍ W W T W T ³×ÇΠßÍÇÌÔÒÐÏÏÐÅÐ ÓÔÒÐÇÏÊá ¥ÒÂÖÊÙÇÓÌÂá ÖÐÒÎÕÍ ÄÂÍÇÏÔÏÝ× ßÍÇÌÔÒÐÏÐÄ W T ¿ÍÇÎÇÏÔ 17 Cl ¿ÍÇÌÔÒÐÏÏÂá ÖÐÒÎÕÍ W W T W T ³×ÇΠßÍÇÌÔÒÐÏÏÐÅÐ ÓÔÒÐÇÏÊá ¥ÒÂÖÊÙÇÓÌÂá ÖÐÒÎÕÍ ÄÂÍÇÏÔÏÝ× ßÍÇÌÔÒÐÏÐÄ W T ¿ÍÇÎÇÏÔ 18 Ar ¿ÍÇÌÔÒÐÏÏÂá ÖÐÒÎÕÍ W W T W T ³×ÇΠßÍÇÌÔÒÐÏÏÐÅÐ ÓÔÒÐÇÏÊá ¥ÒÂÖÊÙÇÓÌÂá ÖÐÒÎÕÍ ÄÂÍÇÏÔÏÝ× ßÍÇÌÔÒÐÏÐÄ W T
  • 19.
    1.1. Химический элемент19 ¿ÍÇÎÇÏÔ 19 K ¿ÍÇÌÔÒÐÏÏÂá ÖÐÒÎÕÍ W W T W T W ³×ÇΠßÍÇÌÔÒÐÏÏÐÅÐ ÓÔÒÐÇÏÊá ¥ÒÂÖÊÙÇÓÌÂá ÖÐÒÎÕÍ ÄÂÍÇÏÔÏÝ× ßÍÇÌÔÒÐÏÐÄ W ³ÔÒÐÇÏÊÇ ßÍÇÎÇÏÔÐÄ ÙÇÔÄÇÒÔÐÅÐ ÑÇÒÊÐÆÂ ¿ÍÇÎÇÏÔ 20 Ca ¿ÍÇÌÔÒÐÏÏÂá ÖÐÒÎÕÍ W W T W T W ³×ÇΠßÍÇÌÔÒÐÏÏÐÅÐ ÓÔÒÐÇÏÊá ¥ÒÂÖÊÙÇÓÌÂá ÖÐÒÎÕÍ ÄÂÍÇÏÔÏÝ× ßÍÇÌÔÒÐÏÐÄ W ¿ÍÇÎÇÏÔ 21 Sc ¿ÍÇÌÔÒÐÏÏÂá ÖÐÒÎÕÍ W W T W T W H ³×ÇΠßÍÇÌÔÒÐÏÏÐÅÐ ÓÔÒÐÇÏÊá ¥ÒÂÖÊÙÇÓÌÂá ÖÐÒÎÕÍ ÄÂÍÇÏÔÏÝ× ßÍÇÌÔÒÐÏÐÄ W H
  • 20.
    Раздел 1. Теоретическиеосновы химии20 ¿ÍÇÎÇÏÔ 22 Ti ¿ÍÇÌÔÒÐÏÏÂá ÖÐÒÎÕÍ W W T W T W H ³×ÇΠßÍÇÌÔÒÐÏÏÐÅÐ ÓÔÒÐÇÏÊá ¥ÒÂÖÊÙÇÓÌÂá ÖÐÒÎÕÍ ÄÂÍÇÏÔÏÝ× ßÍÇÌÔÒÐÏÐÄ W H ¿ÍÇÎÇÏÔ 23 V ¿ÍÇÌÔÒÐÏÏÂá ÖÐÒÎÕÍ W W T W T W H ³×ÇΠßÍÇÌÔÒÐÏÏÐÅÐ ÓÔÒÐÇÏÊá ¥ÒÂÖÊÙÇÓÌÂá ÖÐÒÎÕÍ ÄÂÍÇÏÔÏÝ× ßÍÇÌÔÒÐÏÐÄ W H ¿ÍÇÎÇÏÔ 24 Cr ¿ÍÇÌÔÒÐÏÏÂá ÖÐÒÎÕÍ W W T W T W H ³×ÇΠßÍÇÌÔÒÐÏÏÐÅÐ ÓÔÒÐÇÏÊá ¥ÒÂÖÊÙÇÓÌÂá ÖÐÒÎÕÍ ÄÂÍÇÏÔÏÝ× ßÍÇÌÔÒÐÏÐÄ W H ÑÒÐÄÂÍ ßÍÇÌÔÒÐϝ
  • 21.
    1.1. Химический элемент21 ¿ÍÇÎÇÏÔ 25 Mn ¿ÍÇÌÔÒÐÏÏÂá ÖÐÒÎÕÍ W W T W T W H ³×ÇΠßÍÇÌÔÒÐÏÏÐÅÐ ÓÔÒÐÇÏÊá ¥ÒÂÖÊÙÇÓÌÂá ÖÐÒÎÕÍ ÄÂÍÇÏÔÏÝ× ßÍÇÌÔÒÐÏÐÄ W H ¿ÍÇÎÇÏÔ 26 Fe ¿ÍÇÌÔÒÐÏÏÂá ÖÐÒÎÕÍ W W T W T W H ³×ÇΠßÍÇÌÔÒÐÏÏÐÅÐ ÓÔÒÐÇÏÊá ¥ÒÂÖÊÙÇÓÌÂá ÖÐÒÎÕÍ ÄÂÍÇÏÔÏÝ× ßÍÇÌÔÒÐÏÐÄ W H ¿ÍÇÎÇÏÔ 27 Co ¿ÍÇÌÔÒÐÏÏÂá ÖÐÒÎÕÍ W W T W T W H ³×ÇΠßÍÇÌÔÒÐÏÏÐÅÐ ÓÔÒÐÇÏÊá ¥ÒÂÖÊÙÇÓÌÂá ÖÐÒÎÕÍ ÄÂÍÇÏÔÏÝ× ßÍÇÌÔÒÐÏÐÄ W H
  • 22.
    Раздел 1. Теоретическиеосновы химии22 ¿ÍÇÎÇÏÔ 28 Ni ¿ÍÇÌÔÒÐÏÏÂá ÖÐÒÎÕÍ W W T W T W H ³×ÇΠßÍÇÌÔÒÐÏÏÐÅÐ ÓÔÒÐÇÏÊá ¥ÒÂÖÊÙÇÓÌÂá ÖÐÒÎÕÍ ÄÂÍÇÏÔÏÝ× ßÍÇÌÔÒÐÏÐÄ W H ¿ÍÇÎÇÏÔ 29 Cu ¿ÍÇÌÔÒÐÏÏÂá ÖÐÒÎÕÍ W W T W T W H ³×ÇΠßÍÇÌÔÒÐÏÏÐÅÐ ÓÔÒÐÇÏÊá ¥ÒÂÖÊÙÇÓÌÂá ÖÐÒÎÕÍ ÄÂÍÇÏÔÏÝ× ßÍÇÌÔÒÐÏÐÄ W H ÑÒÐÄÂÍ ßÍÇÌÔÒÐϝ ¿ÍÇÎÇÏÔ 30 Zn ¿ÍÇÌÔÒÐÏÏÂá ÖÐÒÎÕÍ W W T W T W H ³×ÇΠßÍÇÌÔÒÐÏÏÐÅÐ ÓÔÒÐÇÏÊá ¥ÒÂÖÊÙÇÓÌÂá ÖÐÒÎÕÍ ÄÂÍÇÏÔÏÝ× ßÍÇÌÔÒÐÏÐÄ W H
  • 23.
    1.1. Химический элемент23 ¿ÍÇÎÇÏÔ 31 Ga ¿ÍÇÌÔÒÐÏÏÂá ÖÐÒÎÕÍ W W T W T H W T ³×ÇΠßÍÇÌÔÒÐÏÏÐÅÐ ÓÔÒÐÇÏÊá ¥ÒÂÖÊÙÇÓÌÂá ÖÐÒÎÕÍ ÄÂÍÇÏÔÏÝ× ßÍÇÌÔÒÐÏÐÄ W T ¿ÍÇÎÇÏÔ 32 Ge ¿ÍÇÌÔÒÐÏÏÂá ÖÐÒÎÕÍ W W T W T H W T ³×ÇΠßÍÇÌÔÒÐÏÏÐÅÐ ÓÔÒÐÇÏÊá ¥ÒÂÖÊÙÇÓÌÂá ÖÐÒÎÕÍ ÄÂÍÇÏÔÏÝ× ßÍÇÌÔÒÐÏÐÄ W T ¿ÍÇÎÇÏÔ 33 As ¿ÍÇÌÔÒÐÏÏÂá ÖÐÒÎÕÍ W W T W T H W T ³×ÇΠßÍÇÌÔÒÐÏÏÐÅÐ ÓÔÒÐÇÏÊá ¥ÒÂÖÊÙÇÓÌÂá ÖÐÒÎÕÍ ÄÂÍÇÏÔÏÝ× ßÍÇÌÔÒÐÏÐÄ W T
  • 24.
    Раздел 1. Теоретическиеосновы химии24 ¿ÍÇÎÇÏÔ 34 Se ¿ÍÇÌÔÒÐÏÏÂá ÖÐÒÎÕÍ W W T W T H W T ³×ÇΠßÍÇÌÔÒÐÏÏÐÅÐ ÓÔÒÐÇÏÊá ¥ÒÂÖÊÙÇÓÌÂá ÖÐÒÎÕÍ ÄÂÍÇÏÔÏÝ× ßÍÇÌÔÒÐÏÐÄ W T ¿ÍÇÎÇÏÔ 35 Br ¿ÍÇÌÔÒÐÏÏÂá ÖÐÒÎÕÍ W W T W T H W T ³×ÇΠßÍÇÌÔÒÐÏÏÐÅÐ ÓÔÒÐÇÏÊá ¥ÒÂÖÊÙÇÓÌÂá ÖÐÒÎÕÍ ÄÂÍÇÏÔÏÝ× ßÍÇÌÔÒÐÏÐÄ W T ¿ÍÇÎÇÏÔ 36 Kr ¿ÍÇÌÔÒÐÏÏÂá ÖÐÒÎÕÍ W W T W T H W T ³×ÇΠßÍÇÌÔÒÐÏÏÐÅÐ ÓÔÒÐÇÏÊá ¥ÒÂÖÊÙÇÓÌÂá ÖÐÒÎÕÍ ÄÂÍÇÏÔÏÝ× ßÍÇÌÔÒÐÏÐÄ W T
  • 25.
    1.1. Химический элемент25 Основное и возбужденное состояние атомов ¬ÄÂÏÔÐÄÐÇ ÓÐÓÔÐáÏÊÇ ÂÔÐÎÂ Ó ÏÂÊÎÇÏÞÚÇË ßÏÇÒÅÊÇË ÏÂÉÝ ÄÂÇÔÓá ÐÓÏÐÄÏÝÎ ±ÒÊ ÑÇÒÇ×ÐÆÇ ßÍÇÌÔÒÐÏÐÄ Ó ÕÒÐÄÏá ÑÐÆÕÒÐÄÏá Ó ÎÇÏÞÚÇË ßÏÇÒÅÊÇË Ï ÕÒÐÄÏÊ ÑÐÆÕÒÐÄÏÊ Ó ÃÐÍÞÚÇË ßÏÇÒÅÊÇË ÄÐÉ ÏÊÌÂàÔ ÄÐÉÃÕÈÆÇÏÏÝÇ ÓÐÓÔÐáÏÊá °ÓÏÐÄÏÐÇ ÓÐÓÔÐáÏÊÇ ÂÔÐΠ×ÍÐÒ 'P W T H ¤ÐÉÃÕÈÆÇÏÏÐÇ ÓÐÓÔÐáÏÊÇ ÂÔÐΠ×ÍÐÒ 'P W T H ¦Íá ÄÐÉÎÐÈÏÐÓÔÊ ÑÇÒÇ×ÐÆÂ ÂÔÐÎÂ Ä ÄÐÉÃÕÈÆÇÏÏÐÇ ÓÐÓÔÐáÏÊÇ ÏÇÐÃ×ÐÆÊÎÐ ÄÝÑÐÍÏÇÏÊÇ ÐÆÏÐÄÒÇÎÇÏÏÐ ÆÄÕ× ÕÓÍÐÄÊË ÏÂÍÊÙÊÇ ÓÑÂÒÇÏÏÝ× ßÍÇÌÔÒÐÏÐÄ ÏÂÍÊÙÊÇ ÓÄÐÃÐÆÏÝ× ÐÒÃÊÔÂÍÇË
  • 26.
    Раздел 1. Теоретическиеосновы химии26 Группы Периоды а I б а II б а III б а IV б а V б 1 2 3 4 5 6 7 (H) Li 3 Be 4 B 5 C 6 N 7 Na 11 Mg 12 Al 13 Si 14 P 15 K 19 Ca 20 21 Sc 22 Ti 23 V 29 Cu 30 Zn Ga 31 Ge 32 As 33 Rb 37 Sr 38 39 Y 40 Zr 41 Nb 47 Ag 48 Cd In 49 Sn 50 Sb 51 Cs 55 Ba 56 57 * La 72 Hf 73 Ta 79 Au 80 Hg Tl 81 Pb 82 Bi 83 Fr 87 Ra 88 89 ** Ac 104 Rf 105 Db 6,941 2s1 9,012 2s2 10,81 2s22p1 12,011 2s22p2 14,0067 2s22p3 22,990 3s1 24,305 3s2 26,981 3s23p1 28,086 3s23p2 30,973 3s23p3 89,098 4s1 40,08 4s2 44,956 3d14s2 47,90 3d24s2 50,941 3d34s2 63,547 3d104s1 65,38 3d104s2 69,72 4s24p1 72,59 4s24p2 74,921 4s24p3 85,468 5s1 87,62 5s2 88,906 4d15s2 91,22 4d25s2 92,906 4d45s1 107,868 4d105s1 112,40 4d105s2 114,82 5s25p1 118,69 5s25p2 121,75 5s25p3 132,905 6s1 137,34 6s2 138,905 5d16s2 178,49 5d26s2 180,948 5d36s2 196,967 5d106s1 200,59 5d106s2 204,37 6s26p1 207,2 6s26p2 208,980 6s26p3 [223] 7s1 226,025 7s2 [227] 6d17s2 [261] 6d27s2 [262] 6d37s2 1 2 Литий 2 2 Бериллий 3 2 Бор 4 2 Углерод 5 2 Азот 1 8 2 Натрий 2 8 2 Магний 3 8 2 Алюминий 4 8 2 Кремний 5 8 2 Фосфор 1 8 8 2 Калий 2 8 8 2 Кальций 2 9 8 Скандий 2 2 10 8 Титан 2 2 11 8 Ванадий 2 1 18 8 Медь 2 2 18 8 Цинк 2 3 18 8 2 Галлий 4 18 8 2 Германий 5 18 8 2 Мышьяк 1 8 18 8 2 Рубидий 2 8 18 8 2 Стронций 2 9 18 8 Иттрий 2 2 10 18 8 Цирконий 2 1 12 18 8 Ниобий 2 1 18 18 8 Серебро 2 2 18 18 8 Кадмий 2 3 18 18 8 2 Индий 4 18 18 8 2 Олово 5 18 18 8 2 Сурьма 1 8 18 18 8 2 Цезий 2 8 18 18 8 2 Барий 2 9 18 18 8 Лантан 2 2 10 32 18 8 Гафний 2 2 11 32 18 8 Тантал 2 1 18 32 18 8 Золото 2 2 18 32 18 8 Ртуть 2 3 18 32 18 8 2 Таллий 4 18 32 18 8 2 Свинец 5 18 32 15 8 2 Висмут 1 8 18 32 18 8 2 Франций 2 8 18 32 18 8 2 Радий 2 9 18 32 18 8 Актиний 2 2 10 32 32 18 8 Резерфордий2 2 11 32 32 18 8 Дубний 2 Лантаноиды Актиноиды Периодическая система химических элементов Д.И.Менделеева 58 Ce 59 Pr 60 Nd 61 Pm 62 Sm 63 Eu 64 Gd140,12 4f 15d16s2 140,908 4f 36s2 144,24 4f 46s2 [145] 4f 56s2 150,4 4f 66s2 151,96 4f 76s2 157,25 4f 75d16s2 2 9 19 18 8 Церий 2 2 8 21 18 8 Празеодим2 2 8 22 18 8 Неодим 2 2 9 23 18 8 Прометий 2 2 8 24 18 8 Самарий 2 2 8 25 18 8 Европий 2 2 9 25 18 8 Гадолиний 2 90 Th 91 Pa 92 U 93 Np 94 Pu 95 Am 96 Cm232,038 6d27s2 [231] 5f 26d17s2 238,029 5f 36d17s2 [237] 5f 46d17s2 [244] 5f 67s2 [243] 5f 77s2 [247] 5f 76d17s2 2 10 18 32 18 8 Торий 2 2 9 20 32 18 8 Протактиний2 2 9 21 32 18 8 Уран 2 2 9 22 32 18 8 Нептуний 2 2 8 24 32 18 8 Плутоний 2 2 8 25 32 18 8 Америций 2 2 9 25 32 18 8 Кюрий 2
  • 27.
    1.1. Химический элемент27 а VI б а VII б а VIII б H 1 He 2 O 8 F 9 Ne 10 S 16 Cl 17 Ar 18 24 Cr 25 Mn 26 Fe 27 Co 28 Ni Se 34 Br 35 Kr 36 42 Mo 43 Tc 44 Ru 45 Rh 46 Pd Te 52 I 53 Xe 54 74 W 75 Re 76 Os 77 Ir 78 Pt Po 84 At 85 Rn 86 106 Sg 107 Bh 108 Hs 109 Mt 110 Ds Ar 18 1,0079 1s1 4,0026 1s2 15,999 2s22p4 18,998 2s22p5 20,179 2s22p6 32,06 3s23p4 32,453 3s23p5 39,948 3s23p6 51,996 3d54s1 54,938 3d54s2 55,847 3d64s2 58,933 3d74s2 58,70 3d84s2 78,96 4s24p4 79,904 4s24p5 83,80 4s24p6 95,94 4d55s1 98,906 4d55s2 101,07 4d75s1 102,905 4d85s1 106,4 4d10 127,60 5s25p4 126,904 5s25p5 131,30 5s25p6 183,85 5d46s2 186,207 5d56s2 190,2 5d66s2 192,22 5d76s2 195,09 5d96s1 [209] 6s26p4 [210] 6s26p5 [222] 6s26p6 [266] 6d47s2 [267] 6d57s2 [269] 6d67s2 [268] 6d77s2 [271] 6d97s1 39,948 3s23p6 1 Водород 2 Гелий 6 2 Кислород 7 2 Фтор 8 2 Неон 6 8 2 Сера 7 8 2 Хлор 8 8 2 Аргон 1 13 8 Хром 2 2 13 8 Марганец 2 2 14 8 Железо 2 2 15 8 Кобальт 2 2 16 8 Никель 2 6 18 8 2 Селен 7 18 8 2 Бром 8 18 8 2 Криптон 1 13 18 8 Молибден 2 1 13 18 8 Технеций 2 1 15 18 8 Рутений 2 1 16 18 8 Родий 2 18 18 8 Палладий 2 6 18 18 8 2 Теллур 7 18 18 8 2 Иод 8 18 18 8 2 Ксенон 2 12 32 18 8 Вольфрам 2 2 13 32 18 8 Рений 2 2 14 32 18 8 Осмий 2 2 15 32 18 8 Иридий 2 1 17 32 18 8 Платина 2 6 18 32 18 8 2 Полоний 7 18 32 18 8 2 Астат 8 19 32 18 8 2 Радон 2 12 32 32 18 8 Сиборгий 2 2 13 32 32 18 8 Борий 2 2 14 32 32 18 8 Хассий 2 2 15 32 32 18 8 Мейтнерий 2 1 17 32 32 18 8 Дармштадтий 2 8 8 2 Аргон Символ элемента Атоманая масса Атомный номер Название элемента Распределение электронов по уровням Распределение электро- ся подуровням 65 Tb 66 Dy 67 Ho 68 Er 69 Tm 70 Yb 71 Lu158,925 4f 96s2 162,50 4f 106s2 164,93 4f 116s2 167,26 4f 126s2 168,93 4f 136s2 173,04 4f 146s2 174,97 4f 125d16s2 2 8 27 18 8 Тербий 2 2 8 28 18 8 Диспрозий 2 2 8 29 18 8 Гольмий 2 2 8 30 18 8 Эрбий 2 2 8 31 18 8 Тулий 2 2 8 32 18 8 Иттербий 2 2 9 32 18 8 Лютеций 2 97 Bk 98 Cf 99 Es 100 Fm 101 Md 102 No 103 Lr[247] 5f 86d17s2 [251] 5f 107s2 [254] 5f 117s2 [257] 5f 127s2 [258] 5f 127s2 [259] 5f 147s2 [262] 5f 146d17s2 2 9 26 32 18 8 Берклий 2 2 9 27 32 18 8 Калифорний2 2 9 28 32 18 8 Эйнштейний2 2 9 29 32 18 8 Фермий 2 2 9 30 32 18 8 Менделеевий2 2 9 31 32 18 8 Нобелий 2 2 9 32 32 18 8 Лоуренсий2
  • 28.
    Раздел 1. Теоретическиеосновы химии28 Периоды Группы 1a 2a 3a 1 0,037 H 1+ ? 2 0,152 Li 1+ 0,060 0,111 Be 2+ 0,031 0,088 B 3+ 0,020 3 0,154 Na 1+ 0,095 0,160 Mg 2+ 0,065 0,143 Al 3+ 0,050 4 0,227 K 1+ 0,133 0,197 Ca 2+ 0,099 0,122 Ga 3+ 0,062 5 0,244 Rb 1+ 0,148 0,215 Sr 2+ 0,113 0,163 In 3+ 0,081 6 0,265 Cs 1+ 0,169 0,217 Ba 2+ 0,135 0,170 Tl 3+ 0,095 7 0,270 Fr 0,220 Ra 2+ 0,152 ¥ÐÍÕÃÝÎ ØÄÇÔÐÎ ÐÃÐÉÏÂÙÇÏÝ ÒÂÆÊÕÓÝ ÂÔÐÎÐÄ Ê ÊÐÏÐÄ ÎÇÔÂÍÍÊ ÙÇÓÌÊ× ßÍÇÎÇÏÔÐÄ ÙÇÒÏÝÎ z ÂÔÐÎÝ Ê ÊÐÏÝ ÏÇÎÇÔÂÍÍÊÙÇÓÌÊ× ßÍÇÎÇÏÔÐÄ Радиусы некоторых атомов и ионов (в нанометрах)
  • 29.
    1.1. Химический элемент29 Группы 4a 5a 6a 7a 0,037 H 0,208 0,077 C 4+ 0,015 0,070 N 3– 0,171 0,066 O 2– 0,140 0,064 F 1– 0,136 0,117 Si 4+ 0,041 0,110 P 3– 0,212 0,104 S 2– 0,184 0,099 Cl 1– 0,181 0,122 Ge 4+ 0,053 0,121 As 3– 0,222 0,116 Se 2– 0,198 0,110 Br 1– 0,195 0,141 Sn 4+ 0,071 0,141 Sb 5+ 0,062 0,137 Te 2– 0,221 0,133 I 1– 0,216 0,175 Pb 4+ 0,084 0,155 Bi 5+ 0,074 0,167 Po 0,140 At ²ÂÆÊÕÓ ÂÔÐΠ©ÂÒáÆ Ê ÒÂÆÊÕÓ ÊÐÏ ³ÊÎÄÐÍ ßÍÇÎÇÏÔ 0,163 In 3+ 0,081
  • 30.
    Раздел 1. Теоретическиеосновы химии30 1.1.2. Периодический закон и Периодическая система химических элементов Д. И. Менделеева. Радиусы атомов, их периодические изменения в системе химических элементов. Закономерности изменения химических свойств элементов и их соединений по периодам и группам Периодический закон z ÓÄÐËÓÔÄ ×ÊÎÊÙÇÓÌÊ× ßÍÇÎÇÏÔÐÄ Â ÔÂÌÈÇ ÖÐÒÎÝ Ê ÓÄÐËÓÔÄ ÓÐÇÆÊÏÇÏÊË ßÍÇÎÇÏÔÐÄ ÏÂ×Ð ÆáÔÓá Ä ÑÇÒÊÐÆÊÙÇÓÌÐË ÉÂÄÊÓÊÎÐÓÔÊ ÐÔ ÄÇÍÊÙÊÏÝ ÉÂÒáÆÂ ÂÔÐÎÏÝ× áÆÇÒ Периодическая система z ÅÒÂÖÊÙÇÓÌÐÇ ÐÔÐÃÒÂÈÇÏÊÇ ±Ç ÒÊÐÆÊÙÇÓÌÐÅÐ ÉÂÌÐÏÂ Ä ÌÐÔÐÒÐË ßÍÇÎÇÏÔÝ ÒÂÓÑÐÍÐÈÇÏÝ Ä ÑÐÒáÆÌÇ ÄÐÉÒÂÓÔÂÏÊá ÉÂÒáÆÐÄ áÆÇÒ Ê× ÂÔÐÎÐÄ Период z ÅÐÒÊÉÐÏÔÂÍÞÏÝË ÒáÆ ßÍÇÎÇÏÔÐÄ ÒÂÓÑÐÍÐÈÇÏ ÏÝ× Ä ÑÐÒáÆÌÇ ÄÐÉÒÂÓÔÂÏÊá ÉÂÒáÆÐÄ áÆÇÒ Ê× ÂÔÐÎÐÄ ÏÂÙÊÏÂàÛÊËÓá ÛÇÍÐÙÏÝÎ ÎÇÔÂÍÍÐÎ Ë ÑÇÒÊÐÆ z ÄÐÆÐ ÒÐÆÐÎ Ê ÉÂÌÂÏÙÊÄÂàÛÊËÓá ÊÏÇÒÔÏÝÎ ÅÂÉÐÎ ®ÂÍÝÇ ÑÇÒÊÐÆÝ £ÐÍÞÚÊÇ ÑÇÒÊÐÆÝ ¤ÌÍàÙÂàÔ ßÍÇÎÇÏÔÝ ÔÐÍÞÌÐ ÅÍÂÄÏÝ× ÑÐÆ ÅÒÕÑÑ W Ê T ßÍÇÎÇÏÔÝ ¤ÌÍàÙÂàÔ ßÍÇÎÇÏÔÝ Ê ÅÍÂÄ ÏÝ× Ê ÑÐÃÐÙÏÝ× ÑÐÆÅÒÕÑÑ W T H J ßÍÇÎÇÏÔÝ Группа z ÄÇÒÔÊÌÂÍÞÏÝË ÒáÆ ßÍÇÎÇÏÔÐÄ ÒÂÓÑÐÍÐÈÇÏÏÝ× Ä ÑÐÒáÆÌÇ ÄÐÉÒÂÓÔÂÏÊá ÉÂÒáÆÐÄ áÆÇÒ Ê× ÂÔÐÎÐÄ ÊÎÇàÛÊ× ÐÆÊÏÂÌÐÄÕà ßÍÇÌÔÒÐÏÏÕà ÌÐÏÖÊÅÕÒÂØÊà ÄÏÇÚÏÊ× ßÏÇÒ ÅÇÔÊÙÇÓÌÊ× ÕÒÐÄÏÇË
  • 31.
    1.1. Химический элемент31 ¥ÍÂÄÏÝÇ ÑÐÆÅÒÕÑÑÝ ±ÐÃÐÙÏÝÇ ÑÐÆÅÒÕÑÑÝ ¤ÌÍàÙÂàÔ ßÍÇÎÇÏÔÝ Ê ÎÂÍÝ× Ê ÃÐÍÞÚÊ× ÑÇÒÊÐÆÐÄ Õ ÌÐÔÐÒÝ× ÑÐÓÍÇÆÏÊÎÊ ÉÂÑÐÍÏá àÔÓá ßÍÇÌÔÒÐÏÂÎÊ W Ê T ÑÐÆÕÒÐÄÏÊ ¤ÌÍàÙÂàÔ ßÍÇÎÇÏÔÝ ÔÐÍÞ ÌÐ ÃÐÍÞÚÊ× ÑÇÒÊÐÆÐÄ Õ ÌÐÔÐ ÒÝ× ÑÐÓÍÇÆÏÊÎÊ ÉÂÑÐÍÏáàÔÓá ßÍÇÌÔÒÐÏÂÎÊ ÑÒÇÆÚÇÓÔÄÕàÛÊÇ ßÏÇÒÅÇÔÊÙÇÓÌÊÇ ÕÒÐÄÏÊ H ÊÍÊ J ÑÐÆÕÒÐÄÇÏÞ °ÃÛÇÇ ÌÐÍÊÙÇÓÔÄÐ ßÍÇÌÔÒÐÏÐÄ Ä ÂÔÐÎÇ ¬ÐÍÊÙÇÓÔÄÐ ßÏÇÒÅÇÔÊÙÇ ÓÌÊ× ÕÒÐÄÏÇË Ä ÂÔÐÎÇ ¬ÐÍÊÙÇÓÔÄÐ ÄÂÍÇÏÔÏÝ× ßÍÇÌÔÒÐÏÐÄ Ä ÂÔÐÎÇ ±ÐÒáÆÌÐÄÝË ÏÐÎÇÒ ßÍÇÎÇÏÔ ¯ÐÎÇÒ ÑÇÒÊÐÆÂ ßÍÇÎÇÏÔ ¯ÐÎÇÒ ÅÒÕÑÑÝ ßÍÇÎÇÏÔ 16 32 S W W T W T ¯ÐÎÇÒ ÑÇÒÊÐÆÂ z --- ÄÂÍÇÏÔÏÝÇ ßÍÇÌÔÒÐÏÝ ¯ÐÎÇÒ ÅÒÕÑÑÝ z :- ±ÐÆÅÒÕÑÑ z ÅÍÂÄÏÂá ±ÐÒáÆÌÐÄÝË ÏÐÎÇÒ z H W T W T W ÄÂÍÇÏÔÏÝÇ ßÍÇÌÔÒÐÏÝ ±ÒÊÎÇÒ
  • 32.
    Раздел 1. Теоретическиеосновы химии32 22 48 Ti W W T W T H W ¯ÐÎÇÒ ÑÇÒÊÐÆÂ z -: ÄÂÍÇÏÔÏÝÇ ßÍÇÌÔÒÐÏÝ ¯ÐÎÇÒ ÅÒÕÑÑÝ z :- ±ÐÆÅÒÕÑÑ z ÑÐÃÐÙÏÂá ±ÐÒáÆÌÐÄÝË ÏÐÎÇÒ z H W T W T W W ÄÂÍÇÏÔÏÝÇ ßÍÇÌÔÒÐÏÝ Радиус атома z ÒÂÓÓÔÐáÏÊÇ ÐÔ ØÇÏÔÒ áÆÒ ÆÐ ÓÖÇÒÊÙÇÓÌÐË ÑÐÄÇÒ×ÏÐÓÔÊ ÌÐÔÐÒÂá ÐÅÒÂÏÊÙÇÏ ÐÒÃÊÔÂÍáÎÊ Ó ßÍÇÌÔÒÐ ÏÂÎÊ ÑÐÓÍÇÆÏÇÅÐ ßÏÇÒÅÇÔÊÙÇÓÌÐÅÐ ÕÒÐÄÏá ²ÂÆÊÕÓ ÂÔÐΠÌÐÍÊÙÇÓÔÄÇÏÏÐ ×ÂÒÂÌÔÇÒÊÉÕÇÔ ÒÂÉÎÇÒÝ ÂÔÐΠ×ÐÔá ÂÔÐÎ ÏÇ ÊÎÇÇÔ ÙÇÔÌÊ× ÅÒÂÏÊØ ÕÓÍÐÄÏÐ ÖÐÒÎÕ ÂÔÐΠÓÙÊÔÂàÔ ÚÂÒÐÐÃÒÂÉÏÐË ²ÂÓÑÒÇÆÇÍÇÏÊÇ ßÍÇÎÇÏÔÐÄ Ï ÎÇÔÂÍÍÝ Ê ÏÇÎÇÔÂÍÍÝ H He Li Be B C N O F Ne Na Mg Al Si P S Cl Ar K Ca H Ê J ÎÇÔÂÍÍÝ Ga Ge As Se Br Kr Rb Sr In Sn Sb Te I Xe Cs Ba Tl Pb Bi Po At Rn Fr Ra z W ÎÇÔÂÍÍÝ z H Ê J ÎÇÔÂÍÍÝ z T ÎÇÔÂÍÍÝ z ÑÐÍÕÎÇÔÂÍÍÝ z ÏÇÎÇÔÂÍÍÝ
  • 33.
    1.2. Химическая связьи строение вещества 33 1.2. Химическая связь и строение вещества 1.2.1. Ковалентная химическая связь, ее разновидности (полярная и неполярная), механизмы образования. Характеристики ковалентной связи (длина и энергия связи). Ионная связь. Металлическая связь. Водородная связь Химическаясвязь z ÄÉÂÊÎÐÆÇËÓÔÄÊÇ ÂÔÐÎÐÄ ÊÍÊ ÌÂÌÊ× ÏÊ ÃÕÆÞ ÆÒÕÅÊ× ÙÂÓÔÊØ ÄÇÛÇÓÔÄ ÌÐÔÐÒÐÇ ÐÃÕÓÍÂÄÍÊÄÂÇÔ Ê× ÐÃÜÇÆÊÏÇÏÊÇ Ä ÎÐÍÇÌÕÍÝ ÊÍÊ ÌÒÊÓÔÂÍÍÝ ÊÐÏÏÂá ÌÐÄÂÍÇÏÔ ÏÂá ÎÇÔÂÍÍÊ ÙÇÓÌÂá ÄÐÆÐÒÐÆ ÏÂá ·ÊÎÊÙÇÓÌÂá ÓÄáÉÞ Характеристика видов химической связи ªÐÏÏÂá ÓÄáÉÞ ´ÊÑÊÙÏÝÇ ÎÇÔÂÍÍÝ Ê ÔÊÑÊÙÏÝÇ ÏÇÎÇÔÂÍÍÝ z ßÍÇÎÇÏÔÝ ÓÕÛÇÓÔÄÇÏÏÐ ÐÔÍÊÙÂàÛÊÇÓá ßÍÇÌÔÒÐÐÔÒÊØÂÔÇÍÞÏÐÓÔÞà ±ÒÊÒÐÆÂ ÓÄáÉÂÏÏÝ× ×ÊÎÊÙÇÓÌÊ× ßÍÇÎÇÏÔÐÄ
  • 34.
    Раздел 1. Теоретическиеосновы химии34 2E 'P 2E 'P ®Ç×ÂÏÊÉÎ ÐÃÒÂÉÐÄÂÏÊá ÓÄáÉÊ Ó×ÇΠªÐÏÏÂá ´ÊÑ ÌÒÊÓÔÂÍÍÊÙÇÓÌÐË ÒÇÚÇÔÌÊ ¤ÝÓÐÌÂá ÔÄÇÒÆÐÓÔÞ ÔÕÅÐÑÍÂÄÌÐÓÔÞ ÏÇÍÇÔÕÙÇÓÔÞ ²ÂÓÔÄÐÒÝ Ê ÒÂÓÑÍÂÄÝ ßÍÇÌÔÒÐÑÒÐÄÐÆÏÝ ¶ÊÉÊÙÇÓÌÊÇ ÓÄÐËÓÔÄ ÄÇÛÇÓÔÄ ¥ÂÍÐÅÇÏÊÆÝ ÛÇÍÐÙÏÝ× Ê ÛÇÍÐÙÏÐÉÇÎÇÍÞÏÝ× ÎÇÔÂÍÍÐÄ ÆÒÕÅÊÇ ÓÐÍÊ Na SO2 + 4 2− , NH NO4 3, Ê Ô Æ ±ÒÊÎÇÒÝ ÄÇÛÇÓÔÄ ªÐÏÝ ³ÔÒÕÌÔÕÒÏÝÇ ßÍÇÎÇÏÔÝ ÌÒÊÓÔÂÍÍÊÙÇÓÌÐË ÒÇÚÇÔÌÊ ÄÇÛÇÓÔÄ ±ÇÒÇÆÂÙ ßÍÇÌÔÒÐÏÐÄ ÃÐÍÇÇ ßÍÇÌÔÒÐÐÔÒÊØÂÔÇÍÞÏÐÎÕ ÂÔÐÎÕ ßÍÇÌÔÒÐÓÔÂÔÊÙÇÓÌÐÇ ÄÉÂÊÎÐÆÇËÓÔÄÊÇ ÑÒÊÔáÈÇÏÊÇ ÒÂÉÏÐÊÎÇÏÏÐ ÉÂÒáÈÇÏÏÝ× ÊÐÏÐÄ ³ÑÐÓÐà ÐÃÒÂÉÐÄÂÏÊá ×ÊÎÊÙÇÓÌÐË ÓÄáÉÊ
  • 35.
    1.2. Химическая связьи строение вещества 35 ¬ÐÄÂÍÇÏÔÏÂá ±ÒÊÒÐÆÂ ÓÄáÉÂÏÏÝ× ×ÊÎÊÙÇÓÌÊ× ßÍÇÎÇÏÔÐÄ °ÃÒÂÉÐÄÂÏÊÇ ÐÃÛÊ× ßÍÇÌÔÒÐÏÏÝ× ÑÂÒ ÓÄáÉÝÄÂàÛÊ× áÆÒ ÂÔÐÎÐÄ Ó ÑÐÎÐÛÞà ÐÃÎÇÏÏÐÅÐ ÊÍÊ ÆÐÏÐÒÏÐ ÂÌØÇÑ ÔÐÒÏÐÅÐ ÎÇ×ÂÏÊÉΠ³ÑÐÓÐà ÐÃÒÂÉÐÄÂÏÊá ×ÊÎÊÙÇÓÌÐË ÓÄáÉÊ ®Ç×ÂÏÊÉÎ ÐÃÒÂÉÐÄÂÏÊá ÓÄáÉÊ Ó×ÇΠ±ÐÍáÒÏÂá ¯ÇÑÐÍáÒÏÂá , 'P , 'P y ÐÃÎÇÏÏÝË ÎÇ×ÂÏÊÉÎ , 2 ,, , , , 2 ,, ÆÐÏÐÒÏÐ ÂÌØÇÑÔÐÒÏÝË ÎÇ×ÂÏÊÉÎ ÄÓÇ ÓÄáÉÊ ÒÂÄÏÐØÇÏÏÝ , , , , °ÆÊÏÂÌÐÄÝÇ ÂÔÐÎÝ ÏÇ ÎÇÔÂÍÍÐÄ z ßÍÇÎÇÏÔÝ Ó ÐÆÊÏÂÌÐÄÐË ßÍÇÌÔÒÐ ÐÔÒÊØÂÔÇÍÞÏÐÓÔÞà ¢ÔÐÎÝ ÒÂÉÏÝ× ÏÇÎÇ ÔÂÍÍÐÄ ÊÍÊ ÎÇÔÂÍÍÂ Ê ÏÇÎÇÔÂÍÍ z ßÍÇ ÎÇÏÔÝ ÏÇÓÕÛÇÓÔÄÇÏÏÐ ÐÔÍÊÙÂàÛÊÇÓá ßÍÇÌ ÔÒÐÐÔÒÊØÂÔÇÍÞÏÐÓÔÞà
  • 36.
    Раздел 1. Теоретическиеосновы химии36 ¢ÔÐÎÏÂá ®ÐÍÇÌÕÍáÒÏÂá ´ÊÑ ÌÒÊÓÔÂÍÍÊÙÇÓÌÐË ÒÇÚÇÔÌÊ ¯ÇÍÇÔÕÙÇÓÔÞ ÔÕÅÐÑÍÂÄÌÐÓÔÞ ÄÝÓÐÌÂá ÔÄÇÒÆÐÓÔÞ ­ÇÔÕÙÇÓÔÞ ÏÇÄÝÓÐÌÂá ÔÄÇÒÆÐÓÔÞ ÏÊÉÌÊÇ XÑÍ Ê XÌÊÑ ¶ÊÉÊÙÇÓÌÊÇ ÓÄÐËÓÔÄ ÄÇÛÇÓÔÄ ³ÔÒÕÌÔÕÒÏÝÇ ßÍÇÎÇÏÔÝ ÌÒÊÓÔÂÍÍÊÙÇÓÌÐË ÒÇÚÇÔÌÊ ÄÇÛÇÓÔÄ ¢ÔÐÎÝ 7M3 7M' ®ÐÍÇÌÕÍÝ '3 , 3 ¢ÔÐÎÝ ' 7M ®ÐÍÇÌÕÍÝ 3 - 7 ±ÒÊÎÇÒÝ ÄÇÛÇÓÔÄ ¬ÄÂÒØ 7M3 ÌÂÒÃÊÆ ÌÒÇÎÏÊá 7M' µÅÍÇÌÊÓÍÝË ÅÂÉ '3 ÄÐÆÂ , 3 ÐÒÅÂÏÊÙÇÓÌÊÇ ÄÇÛÇ ÓÔÄ ¢ÍÎÂÉ ' ÌÒÇÎÏÊË 7M ÃÐÒ £ÇÍÝË ÖÐÓÖÐÒ 4 ÌÒÊÓÔÂÍÍÊÙÇÓÌÂá ÓÇÒ 7 ËÐÆ - ÌÊÓÍÐÒÐÆ 3 ÂÉÐÔ 2 ÊÏÇÒÔÏÝÇ ÅÂÉÝ
  • 37.
    1.2. Химическая связьи строение вещества 37 ®ÇÔÂÍÍÊÙÇÓÌÂá ®ÇÔÂÍÍÝ ±ÒÊÒÐÆÂ ÓÄáÉÂÏÏÝ× ×ÊÎÊÙÇÓÌÊ× ßÍÇÎÇÏÔÐÄ °ÃÐÃÛÇÓÔÄÍÇÏÊÇ ßÍÇÌÔÒÐÏÐÄ Ê ÓÄÐÃÐÆÏÐÇ ÑÇÒÇÎÇÛÇÏÊÇ Ê× Ä ÑÐÍÇ áÆÇÒ ÂÔÐÎÐÄ ÎÇÔÂÍÍÐÄ ³ÑÐÓÐà ÐÃÒÂÉÐÄÂÏÊá ×ÊÎÊÙÇÓÌÐË ÓÄáÉÊ 1I 1IR RI ®Ç×ÂÏÊÉÎ ÐÃÒÂÉÐÄÂÏÊá ÓÄáÉÊ Ó×ÇΠ®ÇÔÂÍÍÊÙÇÓÌÂá´ÊÑ ÌÒÊÓÔÂÍÍÊÙÇÓÌÐË ÒÇÚÇÔÌÊ ±ÍÂÓÔÊÙÏÐÓÔÞ ÎÇÔÂÍÍÊÙÇÓÌÊË ÃÍÇÓÌ ÄÝÓÐÌÊÇ ÔÇÑÍÐÑÒÐÄÐÆÏÐÓÔÞ Ê ßÍÇÌÔÒÐÑÒÐÄÐÆÏÐÓÔÞ ¶ÊÉÊÙÇÓÌÊÇ ÓÄÐËÓÔÄ ÄÇÛÇÓÔÄ ®ÇÔÂÍÍÝ ÓÑÍÂÄÝ ÃÐÍÞÚÊÏÓÔÄÐ ÌÂÒÃÊÆÐÄ ÎÇÔÂÍÍÐÄ ±ÒÊÎÇÒÝ ÄÇÛÇÓÔÄ ±ÐÍÐÈÊÔÇÍÞÏÐ ÉÂÒáÈÇÏÏÝÇ ÊÐÏÝ ÂÔÐÎÝ ÎÇÔÂÍÍ ÐÔÏÐÓÊÔÇÍÞÏÐ ÓÄÐÃÐÆÏÝÇ ßÍÇÌÔÒÐÏÝ ßÍÇÌÔÒÐÏÏÝË ÅÂɝ ³ÔÒÕÌÔÕÒÏÝÇ ßÍÇÎÇÏÔÝ ÌÒÊÓÔÂÍÍÊÙÇÓÌÐË ÒÇÚÇÔÌÊ ÄÇÛÇÓÔÄÂ
  • 38.
    Раздел 1. Теоретическиеосновы химии38 ¤ÐÆÐÒÐÆÏÂá ¢ÔÐÎ ÄÐÆÐÒÐÆÂ ÐÆÏÐË ÎÐÍÇÌÕÍÝ Ê ÂÔÐÎ ÓÊÍÞÏÐ ßÍÇÌ ÔÒÐÐÔÒÊØÂÔÇÍÞÏÐÅÐ ßÍÇÎÇÏÔ ÆÒÕÅÐË ÎÐÍÇÌÕÍÝ ±ÒÊÒÐÆÂ ÓÄáÉÂÏÏÝ× ×ÊÎÊÙÇÓÌÊ× ßÍÇÎÇÏÔÐÄ ¤ÉÂÊÎÐÑÒÊÔáÈÇÏÊÇ ÂÔÐÎÐÄ ÄÐÆÐÒÐÆÂ Ê ÂÔÐÎÐÄ * 3 2 y ³ÑÐÓÐà ÐÃÒÂÉÐÄÂÏÊá ×ÊÎÊÙÇÓÌÐË ÓÄáÉÊ 3 , , 3 , , 3 , , ®ÇÈÎÐÍÇÌÕÍáÒÏÂá ÓÄáÉÞ , , 3 3 ³ ¤ÏÕÔÒÊÎÐÍÇÌÕÍáÒÏÝÇ ÓÄáÉÊ ®Ç×ÂÏÊÉÎ ÐÃÒÂÉÐÄÂÏÊá ÓÄáÉÊ Ó×ÇΠ®ÐÍÇÌÕÍáÒÏÂá´ÊÑ ÌÒÊÓÔÂÍÍÊÙÇÓÌÐË ÒÇÚÇÔÌÊ µÄÇÍÊÙÊÄÂÇÔÓá ÑÍÐÔÏÐÓÔÞ ÄÇÛÇÓÔÄ ÒÂÓÔÕÔ XÑÍ Ê XÌÊÑ ¶ÊÉÊÙÇÓÌÊÇ ÓÄÐËÓÔÄ ÄÇÛÇÓÔÄ ®ÇÈÎÐÍÇÌÕÍáÒÏÂá z ÈÊÆÌÊÇ ÄÐÆÂ ÂÎÎÊÂÌ ÖÔÐÒÐÄÐÆÐÒÐÆ ÓÑÊÒÔÝ ÌÂÒÃÐÏÐÄÝÇ ÌÊÓÍÐÔÝ ¤ÏÕÔÒÊÎÐÍÇÌÕÍáÒÏÂá z ÃÇÍÌÊ ÏÕÌÍÇÊÏÐÄÝÇ ÌÊÓÍÐÔÝ ±ÒÊÎÇÒÝ ÄÇÛÇÓÔÄ ®ÐÍÇÌÕÍÝ ³ÔÒÕÌÔÕÒÏÝÇ ßÍÇÎÇÏÔÝ ÌÒÊ ÓÔÂÍÍÊÙÇÓÌÐË ÒÇÚÇÔÌÊ ÄÇÛÇÓÔÄÂ
  • 39.
    1.2. Химическая связьи строение вещества 39 Энергия связи z ßÔÐ ßÏÇÒÅÊá ÌÐÔÐÒÕà ÏÇÐÃ×ÐÆÊÎÐ ÉÂÔÒ ÔÊÔÞ Ï ÒÂÉÒÝÄ ßÔÐË ÓÄáÉÊ Длина связи z ßÔÐ ÒÂÓÓÔÐáÏÊÇ ÎÇÈÆÕ áÆÒÂÎÊ ÓÄáÉÂÏÏÝ× ÂÔÐÎÐÄ ¹ÇÎ ÎÇÏÞÚÇ ÆÍÊÏ ÓÄáÉÊ Ê ÃÐÍÞÚÇ ßÏÇÒÅÊá ÓÄáÉÊ ÔÇÎ ÓÄáÉÞ ÑÒÐÙÏÇÇ ¿ÏÇÒÅÊá ÓÄáÉÊ ÔÇÎ ÃÐÍÞÚÇ ÙÇÎ ÎÇÏÞÚÇ ÆÍÊÏ ÓÄáÉÊ ¦ÍÊÏ ÓÄáÉÊ ÔÇÎ ÎÇÏÞÚÇ ÙÇÎ ÃÐÍÞÚÇ ÓÔÇÑÇÏÞ ÑÇÒÇÌÒÝ ÄÂÏÊá ßÍÇÌÔÒÐÏÏÝ× ÐÃÍÂÌÐÄ Ê ÙÇÎ ÃÐÍÞÚÇ ÌÒÂÔÏÐÓÔÞ ÓÄáÉÊ ÏÂÓÝÛÇÏÏÐÓÔÞ z ÓÑÐÓÐÃÏÐÓÔÞ ÂÔÐΠÐÃÒÂÉÐÄÝ ÄÂÔÞ ÐÅÒÂÏÊÙÇÏÏÐÇ ÙÊÓÍÐ ÌÐÄÂÍÇÏÔÏÝ× ÓÄáÉÇË ÏÂÑÒÂÄÍÇÏÏÐÓÔÞ z ÐÑÒÇÆÇÍÇÏÏÂá ÐÒÊÇÏÔÂØÊá ÓÄáÉÇË Ä ÑÒÐÓÔÒÂÏÓÔÄÇ ÑÐÍáÒÊÉÕÇÎÐÓÔÞ z ÓÑÐÓÐÃÏÐÓÔÞ ßÍÇÌÔÒÐÏÐÄ Ä ÎÐÍÇÌÕÍÇ ÊÍÊ ÂÔÐÎÇ ÓÎÇÛÂÔÞÓá ÑÐÆ ÆÇËÓÔÄÊ ÇÎ ÄÏÇÚÏÇÅÐ ßÍÇÌÔÒÊÙÇÓÌÐÅÐ ÑÐÍá ¬ÐÄÂÍÇÏÔÏÂá ÓÄáÉÞ ÏÇÏÂÓÝÛÂÇÎÐÓÔÞ ÏÇÏÂÑÒÂÄÍÇÏÏÐÓÔÞ ªÐÏÏÂá ÓÄáÉÞ ÏÇÏÂÑÒÂÄÍÇÏÏÐÓÔÞ ÆÇÍÐÌÂÍÊÉÐÄÂÏÏÝË ×ÂÒÂÌÔÇÒ ®ÇÔÂÍÍÊÙÇÓÌÂá ÓÄáÉÞ ³ÄÐËÓÔÄ ÒÂÉÍÊÙÏÝ× ÄÊÆÐÄ ×ÊÎÊÙÇÓÌÐË ÓÄáÉÊ
  • 40.
    Раздел 1. Теоретическиеосновы химии40 1.2.2. Электроотрицательность. Степень окисления и валентность химических элементов Электроотрицательность (ЭО) z ÕÓÍÐÄÏÂá ÄÇÍÊÙÊÏ ×ÂÒÂÌ ÔÇÒÊÉÕàÛÂá ÓÑÐÓÐÃÏÐÓÔÞ ÂÔÐÎÂ Ä ×ÊÎÊÙÇÓÌÐÎ ÓÐÇÆÊÏÇÏÊÊ ÑÒÊÔáÅÊÄÂÔÞ Ì ÓÇÃÇ ßÍÇÌÔÒÐÏÝ Степень окисления (C. O.) z ÕÓÍÐÄÏÝË ÉÂÒáÆ ÂÔÐÎÂ Ä ÓÐÇÆÊ ÏÇÏÊÊ ÌÐÔÐÒÝË ÐÑÒÇÆÇÍáÇÔÓá ÊÓ×ÐÆá ÊÉ ÑÒÇÆÑÐÍÐÈÇÏÊá ÙÔÐ ÄÓÇ ÓÄáÉÊ Ä ÓÐÇÆÊÏÇÏÊÊ ÊÐÏÏÝÇ ¹ÇÎ ÃÐÍÞÚÇ ÒÂÉÏÊØÂ ßÍÇÌÔÒÐÐÔÒÊØÂÔÇÍÞÏÐÓÔÇË ÂÔÐÎÐÄ ÔÇÎ ÄÝÚÇ ÓÔÇÑÇÏÞ ÊÐÏÏÐÓÔÊ ÓÄáÉÊ ¯ÂÉÄÂÏÊÇ ÓÔÇÑÇÏÞ ÐÌÊÓÍÇÏÊᝠÌÂÌ Ê ÆÒÕÅÊÇ ÑÐÆÐÃÏÝÇ ÏÂÉÄÂÏÊá ÏÂÑÒÊÎÇÒ ÐÌÊÓÍÊÔÇÍÞÏÐÇ ÙÊÓÍН ÑÒÐÊÓ×ÐÆÊÔ ÐÔ ÑÐÏáÔÊá Ðà ÐÌÊÓÍÇÏÊÊ ÌÂÌ ÑÐÔÇÒÊ ÂÔÐÎÐÎ ßÍÇÌÔÒÐÏÐÄ °ÔÒÊØÂÔÇÍÞÏÐÇ ÉÏÂÙÇÏÊÇ ' 3 ÊÎÇàÔ ÂÔÐÎÝ ÑÒÊÏÊÎÂà ÛÊÇ ßÍÇÌÔÒÐÏÝ ÐÔ ÆÒÕÅÊ× ÂÔÐÎÐÄ ±ÐÍÐÈÊÔÇÍÞÏÐÇ ÉÏÂÙÇÏÊÇ ' 3 ÊÎÇàÔ ÂÔÐÎÝ ÐÔÆÂàÛÊÇ ÓÄÐÊ ßÍÇÌÔÒÐÏÝ ÆÒÕÅÊÎ ÂÔÐÎÂÎ ¿ÍÇÎÇÏÔ Ä ÑÒÐÓÔÐÎ ÄÇÛÇÓÔÄÇ ÊÎÇÇÔ ' 3 ÒÂÄÏÕà ÏÕÍà ®ÇÔÂÍÍÝ ÊÎÇàÔ ÔÐÍÞÌÐ ÑÐÍÐÈÊÔÇÍÞÏÐÇ ÉÏÂÙÇÏÊÇ ' 3 ®ÇÔÂÍÍÝ ”y””” ÅÒÕÑÑ ÅÍÂÄÏÝ× ÑÐÆÅÒÕÑÑ ÊÎÇàÔ ÑÐÓÔÐ áÏÏÕà ' 3 ÓÐÐÔÄÇÔÓÔÄÇÏÏÐ ÌÒÐÎÇ 'Y Ê %Y ' 3 ÖÔÐÒ ÄÓÇÅÆÂ ÒÂÄÏ y ' 3 ÌÊÓÍÐÒÐÆÂ ÑÐÙÔÊ ÄÓÇÅÆÂ ÒÂÄÏ y ÌÒÐÎÇ OF +2 2 Ê ÑÇ ÒÐÌÓÊÆÐÄ H O2 2 1− ( ). ' 3 ÄÐÆÐÒÐÆÂ Ä ÓÐÇÆÊÏÇÏÊá× Ó ÏÇÎÇÔÂÍÍÂÎÊ ÒÂÄÏ y Ó ÎÇÔÂÍÂÎÊ z ¢ÍÅÇÃÒÂÊÙÇÓÌÂá ÓÕÎΠ' 3 ÂÔÐÎÐÄ Ä ÓÐÇÆÊÏÇÏÊÊ ÄÓÇÅ ÆÂ ÒÂÄÏ ÏÕÍà H P O3 + +5 4 −2 y Â Ä ÓÍÐÈÏÐÎ ÊÐÏÇ z ÉÂÒáÆÕ ÊÐÏ Cr O2 6 7 2 2+ − − ⎡ ⎣⎢ ⎤ ⎦⎥ y y ±ÒÂÄÊÍ ÐÑÒÇÆÇÍÇÏÊá ' 3
  • 41.
    1.2. Химическая связьи строение вещества 41 Валентность z ÓÑÐÓÐÃÏÐÓÔÞ ÂÔÐÎÐÄ ÓÐÉÆÂÄÂÔÞ ×ÊÎÊÙÇÓÌÊÇ ÓÄáÉÊ ¬ÐÍÊÙÇÓÔÄÇÏÏÐ ÐÑÒÇÆÇÍáÇÔÓá ÙÊÓÍÐÎ ÌÐÄÂÍÇÏÔÏÝ× ÓÄá ÉÇË ÌÐÔÐÒÝÎÊ ÐÑÒÇÆÇÍÇÏÏÝË ÂÔÐÎ ÓÐÇÆÊÏÇÏ Ó ÆÒÕÅÊÎÊ ÂÔÐÎÂÎÊ 7 14 N W W T T W ¢ÉÐÔ N III 2 2 2° ° ≡ ¢ÎÎÊÂÌ NH III 3 ¥ÊÆÒÂÉÊÏ N H III 2 4 ¢ÉÐÔÏÂá ÌÊÓÍÐÔ , y 3 y 2 O − 1 2 O − 1 2 HNO IV 3 ªÐÏ ÂÎÎÐÏÊá NH IV 4 ⎡ ⎣ ⎤ ⎦ + ¹ÊÓÍÐÄÐÇ ÉÏÂÙÇÏÊÇ ÄÂÍÇÏÔÏÐÓÔÊ Ê ' 3 ßÍÇÎÇÏÔÂ Ä ÏÇÌÐÔÐ ÒÝ× ÓÐÇÆÊÏÇÏÊá× ÏÇ ÓÐÄÑÂÆÂàÔ 1.2.3. Вещества молекулярного и немолекулярного строения. Зависимость свойств веществ от особенностей их кристаллической решетки ´ÄÇÒÆÐÇ ¨ÊÆÌÐÇ ¥ÂÉÐÐÃÒÂÉÏÐÇ ³ÐÓÔÐáÏÊÇ ÄÇÛÇÓÔÄÂ
  • 42.
    Раздел 1. Теоретическиеосновы химии42 Зависимость свойств веществ от особенностей их кристаллической решетки ´ÊÑ ¬² ·ÂÒÂÌÔÇÒÊÓÔÊÌ ¬² ¢ÔÐÎÏÂá ¤ ÕÉÍÂ× ¬² ÏÂ×ÐÆáÔÓá ÐÔÆÇÍÞÏÝÇ ÂÔÐ ÎÝ ¿ÏÇÒÅÊá ÌÐÄÂÍÇÏÔÏÝ× ÓÄáÉÇË ÄÝ ÓÐÌ ¯Ç ×ÂÒÂÌÔÇÒÏÐ ÐÃÒÂÉÐÄÂÏÊÇ ÑÍÐÔÏÇËÚÊ× ÕÑÂÌÐÄÐÌ ÊÉ É ÏÂÑÒÂÄ ÍÇÏÏÐÓÔÊ ÌÐÄÂÍÇÏÔÏÐË ÓÄáÉÊ ªÐÏÏÂá ¤ ÕÉÍÂ× ¬² ÏÂ×ÐÆáÔÓá ÊÐÏÝ ¿ÏÇÒ ÅÊá ÓÄáÉÊ ÎÇÈÆÕ ÙÂÓÔÊØÂÎÊ ÄÇÍÊÌ ¿ÍÇÌÔÒÐÓÔÂÔÊÙÇÓÌÊÇ ÓÊÍÝ ÆÇËÓÔÄÕàÛÊÇ ÎÇÈÆÕ ÊÐÏÂÎÊ ÏÇ ÊÎÇàÔ ÏÂÑÒÂÄÍÇÏÏÐ ÓÔÊ ÑÐßÔÐÎÕ ÊÐÏÝ ÓÔÒÇÎáÔÓá ÐÃÒÂÉÐÄÂÔÞ ÓÔÒÕÌÔÕÒÕ Ó ÑÍÐÔÏÇËÚÇË ÕÑÂÌÐÄÌÐË ®ÇÔÂÍÍÊÙÇÓÌÂá y y y y y y y y y ¤ ÕÉÍÂ× ¬² ÏÂ×ÐÆáÔÓá ÌÂÔÊÐÏÝ Ê ÂÔÐ ÎÝ ÎÇÔÂÍÍÐÄ ÎÇÈÆÕ ÌÐÔÐÒÝÎÊ ÆÄÊ ÈÕÔÓá ÆÇÍÐÌÂÍÊÉÐÄÂÏÏÝÇ ßÍÇÌÔÒÐÏÝ ®ÇÔÂÍÍÊÙÇÓÌÂá ÓÄáÉÞ ÏÇ ÊÎÇÇÔ ÏÂÑÒÂÄ ÍÇÏÏÐÓÔÊ ÑÐßÔÐÎÕ ÆÍá ÎÇÔÂÍÍÐÄ ×ÂÒÂÌ ÔÇÒÏÝ ÓÔÒÕÌÔÕÒÝ ÑÍÐÔÏÇËÚÇË ÕÑÂÌÐÄ ÌÊ ¿ÏÇÒÅÊá ÓÄáÉÊ ÓÒÂÄÏÊÔÇÍÞÏÐ ÄÝÓÐÌ ®ÐÍÇÌÕÍáÒÏÂá ¤ ÕÉÍÂ× ¬² ÏÂ×ÐÆáÔÓá ÎÐÍÇÌÕÍÝ ®Ð ÍÇÌÕÍÝ ÓÄáÉÂÏÝ Ä ÌÒÊÓÔÂÍÍÇ ÓÍÂÃÝÎÊ ÎÇÈÎÐÍÇÌÕÍáÒÏÝÎÊ ÓÊÍÂÎÊ ÌÐÔÐÒÝÇ ÏÇ ÊÎÇàÔ ÏÂÑÒÂÄÍÇÏÏÐÓÔÊ ±ÐßÔÐ ÎÕ ÎÐÍÇÌÕÍÝ ÃÍÊÉÌÊÇ Ì ÓÖÇÒÊÙÇÓÌÐË ÖÐÒÎÇ ÓÔÒÇÎáÔÓá ÐÃÒÂÉÐÄÂÔÞ ÌÒÊÓÔÂÍ ÍÝ Ó ÑÍÐÔÏÇËÚÇË ÕÑÂÌÐÄÌÐË É ÊÓ ÌÍàÙÇÏÊÇÎ ÄÇÛÇÓÔÄ Õ ÌÐÔÐÒÝ× ÄÐÉ ÎÐÈÏÐ ÐÃÒÂÉÐÄÂÏÊÇ ÎÇÈÎÐÍÇÌÕÍáÒÏÐË ÄÐÆÐÒÐÆÏÐË ÓÄáÉÊ
  • 43.
    1.2. Химическая связьи строение вещества 43 ´ÊÑ ÓÄáÉÊ ÎÇÈÆÕ ÙÂÓÔÊØÂÎÊ ±ÒÊÎÇÒ ÄÇÛÇÓÔÄ ³ÄÐËÓÔÄ ÄÇÛÇÓÔÄ ¬ÐÄÂÍÇÏÔÏÂá ´ÄÇÒÆÝÇ ÔÕÅÐ ÑÍÂÄÌÊÇ ÏÇÒÂÓ ÔÄÐÒÊÎÝÇ Ä ÄÐÆÇ ÄÇÛÇÓÔÄ ÆÊßÍÇÌ ÔÒÊÌÊ ÊÍÊ ÑÐÍÕ ÑÒÐÄÐÆÏÊÌÊ ÏÇÑÐÍáÒÏÂá ' ÂÍÎÂÉ 7M +I ÑÐÍáÒÏÂá 7M3 7M' 2 ªÐÏÏÂá ³ÐÍÊ ÎÇÔÂÍÍÐÄ Ê ÂÎÎÐÏÊá ÐÌÓÊ ÆÝ ÎÇÔÂÍÍÐÄ ÐÓ ÏÐÄÂÏÊá / '3 2E3, 'E3 2, 'P ´ÄÇÒÆÝÇ ÔÕÅÐ ÑÍÂÄÌÊÇ ¤ ÒÂÓ ÑÍÂÄÂ× ÊÍÊ Ä ÒÂÓ ÔÄÐÒÂ× ÑÒÐÄÐÆáÔ ßÍÇÌÔÒÊÙÇÓÌÊË ÔÐÌ ®ÇÔÂÍÍÊÙÇ ÓÌÂá ¤ÓÇ ÎÇÔÂÍÍÝ ÓÑÍ ÄÝ Ê ÊÏÔÇÒÎÇÔÂÍ ÍÊÆÝ ´ÄÇÒÆÝÇ ÌÒÐÎÇ ÒÔÕÔÊ ÍÇÅÌÐ ÊÍÊ ÔÕÅÐÑÍÂÄÌÊÇ ÄÇ ÛÇÓÔÄ ÑÒÐÄÐÆáÔ ßÍÇÌÔÒÊÙÇÓÌÊË ÔÐÌ Ê ÔÇÑÍÐ Ä ÐÓ ÏÐÄÏÐÎ ÑÍÂÓÔÊÙÏÝ ¬ÐÄÂÍÇÏÔÏÂá ´ÄÇÒÆÝÇ ÍÇÅÌÐ ÑÍÂÄÌÊÇ ÄÇÛÇÓÔÄ ÈÊÆÌÊÇ ÊÍÊ ÅÂÉÐ ÐÃÒÂÉÏÝÇ ÒÂÓÔÄÐ ÒÊÎÝÇ ÊÍÊ ÑÍÐ ×Ð ÒÂÓÔÄÐÒÊÎÝÇ Ä ÄÐÆÇ ÆÊßÍÇÌÔÒÊ ÌÊ ÐÃÍÂÆÂàÔ ÏÊÉ ÌÐË ÔÇÑÍÐÑÒÐÄÐ ÆÏÐÓÔÞà ÑÐÍáÒÏÂá ¤ÐÆÐÒÐÆÏÝÇ ÓÐ ÇÆÊÏÇÏÊá ÏÇÎÇÔÂÍ ÍÐÄ ÌÊÓÍÐÔÝ ÐÌ ÓÊÆÝ ÏÇÎÇÔÂÍÍÐÄ ÐÒÅÂÏÊÙÇÓÌÊÇ ÄÇ ÛÇÓÔÄ ÏÇÑÐÍáÒÏÂá 3 2 , ,EP 7 4 z ÑÒÐÓÔÝÇ ÄÇ ÛÇÓÔÄ ÏÇÎÇÔÂÍÍÝ
  • 44.
    Раздел 1. Теоретическиеосновы химии44 ±Ð ÓÔÒÕÌÔÕÒÇ ÈÊÆÌÐÇ ÓÐÓÔÐáÏÊÇ áÄÍáÇÔÓá ÑÒÐÎÇÈÕÔÐÙÏÝÎ ÎÇÈÆÕ ÔÄÇÒÆÝÎ Ê ÅÂÉÐÐÃÒÂÉÏÝÎ ÓÐÓÔÐáÏÊáÎÊ ÄÇÛÇÓÔÄ ±ÇÒÇ×ÐÆ ÊÉ ÐÆÏÐÅÐ ÓÐÓÔÐáÏÊá Ä ÆÒÕÅÐÇ ÏÇ ÓÐÑÒÐÄÐÈÆÂÇÔÓá ÊÉÎÇÏÇÏÊÇÎ ÌÐÍÊÙÇÓÔÄÇÏÏÐÅÐ Ê ÌÂÙÇÓÔÄÇÏÏÐÅÐ ÓÐÓÔÂÄ ÙÂÓ ÔÊØ ÐÃÒÂÉÕàÛÊ× ÄÇÛÇÓÔÄÐ Ê ÓÄáÉÂÏ Ó ÃÐÍÞÚÊÎ ÊÍÊ ÎÇÏÞ ÚÊÎ ÊÉÎÇÏÇÏÊÇÎ ÇÅÐ ÓÔÒÕÌÔÕÒÝ Кристаллическое состояние вещества z ÔÂÌÐÇ ÓÐÓÔÐáÏÊÇ ÄÇ ÛÇÓÔÄ ÑÒÊ ÌÐÔÐÒÐÎ ÄÐ ÄÓÇÎ ÐÃÜÇÎÇ ÙÂÓÔÊØÝ ÒÂÓÑÐÍÐÈÇ ÏÝ Ä ÓÔÒÐÅÐ ÐÑÒÇÆÇÍÇÏÏÐÎ ÑÐÒáÆÌÇ Кристаллы z ÔÄÇÒÆÝÇ ÔÇÍ ÊÎÇàÛÊÇ ÖÐÒÎÕ ÑÒÂÄÊÍÞÏÝ× ÓÊÎÎÇÔÒÊÙÏÝ× ÎÏÐÅÐÅÒÂÏÏÊÌÐÄ Кристаллическая решетка (КР) z ÔÒÇ×ÎÇÒÏÝË ÑÍÂÏ ÒÂÓÑÐ ÍÐÈÇÏÊá Ä ÑÒÐÓÔÒÂÏÓÔÄÇ ÙÂÓÔÊØ Узлы кристаллической решетки z ÔÐÙÌÊ ÑÇÒÇÓÇÙÇÏÊá ÐÔÒÇÉ ÌÐÄ Ä ÌÐÔÐÒÝ× ÏÂ×ÐÆáÔÓá ØÇÏÔÒÝ ÙÂÓÔÊØ ÐÃÒÂÉÕàÛÊ× ÌÒÊÓÔÂÍÍ ¶ÊÉÊÙÇÓÌÊÇ ÓÄÐËÓÔÄ ÄÇÛÇÓÔÄ ÐÑÒÇÆÇÍáàÔÓá Ä ÐÓÏÐÄÏÐÎ ÓÔÒÐÇÏÊÇÎ ÇÅÐ ÌÒÊÓÔÂÍÍÊÙÇÓÌÐË ÒÇÚÇÔÌÊ Плотнейшая упаковка z ÑÒÐÓÔÒÂÏÓÔÄÇÏÏÐÇ ÒÂÓÑÐÍÐÈÇÏÊÇ ÙÂÓÔÊØ Ä ÌÒÊÓÔÂÍÍÇ Ó ÎÊÏÊÎÂÍÞÏÝÎ ÓÄÐÃÐÆÏÝÎ ÐÃÜÇÎÐÎ
  • 45.
    1.3. Неорганическая химия45 1.3. Неорганическая химия 1.3.1. Классификация и номенклатура неорганических веществ °ÓÏÐÄÂÏÊá ÒÂÓÔÄÐÒÊÎÝÇ Ä ÄÐÆÇ ÛÇÍÐÙÊ ÏÇÒÂÓÔÄÐÒÊÎÝÇ Ä ÄÐÆÇ ¬ÊÓÍÐÔÝ ÌÊÓÍÐÒÐÆÓÐÆÇÒÈÂÛÊÇ ÃÇÓÌÊÓÍÐÒÐÆÏÝÇ ³ÐÍÊ ÓÒÇÆÏÊÇ ÐÓÏÐÄÏÝÇ ÌÊÓÍÝÇ ÆÄÐËÏÝÇ ÓÎÇÚÂÏÏÝÇ ÌÐÎÑÍÇÌÓÏÝÇ °ÌÓÊÆÝ ÏÇÓÐÍÇÐÃÒÂÉÕàÛÊÇ ¤ÇÛÇÓÔÄ ±ÒÐÓÔÝÇ ÎÇÔÂÍÍÝ ÏÇÎÇÔÂÍÍݳÍÐÈÏÝÇ ÐÓÏÐÄÏÝÇ ÂÎÖÐÔÇÒÏÝÇ ÌÊÓÍÐÔÏÝÇ ÓÐÍÇÐÃÒÂÉÕàÛÊÇ
  • 46.
    Раздел 1. Теоретическиеосновы химии46 1.3.2. Общая характеристика металлов главных подгрупп I–III групп в связи с их положением в Периодической системе химических элементов Д.И.Менделеева и особенностями строения их атомов ÒÂÓÔÇÔÒÂÆÊÕÓÂÔÐΠÕÓÊÍÊÄÂàÔÓáÄÐÓÓÔ ÏÐÄÊÔÇÍÞÏÂáÓÑÐÓÐà ÏÐÓÔÞÊ×ÊÎÊÙÇÓÌÂá ÂÌÔÊÄÏÐÓÔÞÎÇÔÂÍÍÊ ÙÇÓÌÊÇÓÄÐËÓÔÄÂÐÓ ÏÐÄÏÝË×ÂÒÂÌÔÇÒÐÌ ÓÊÆÐÄÊÅÊÆÒÐÌÓÊÆÐÄ ÕÎÇÏÞÚÂÇÔÓáÑÒÐÙ ÏÐÓÔÞÓÄáÉÊÎÇÈÆÕ ÂÔÐÎÂÎÊÓÏÊÈÂàÔÓá ÔÇÎÑÇÒÂÔÕÒÝÑÍÂÄÍÇ ÏÊáÊÌÊÑÇÏÊá RT RW I ³ ° ÏÊÉÌÂá ßÍÇÌÔÒÐÐÔÒÊØÂÔÇÍÞÏÐÓÔÞ ÍÇÅÌÐ ÐÔÆÂàÔ I ” ÅÒÕÑÑ ÅÍÂÄÏÂá ÑÐÆÅÒÕÑÑ z ÛÇÍÐÙÏÝÇ ÎÇÔÂÍÍÝ Li 3 Литий Na 11 Натрий K 19 Калий Rb 37 Рубидий Cs 55 Цезий ÒÂÓÔÇÔÒÂÆÊÕÓÂÔÐΠÕÓÊÍÊÄÂàÔÓáÄÐÓÓÔÂÏÐ ÄÊÔÇÍÞÏÂáÓÑÐÓÐÃÏÐÓÔÞ Ê×ÊÎÊÙÇÓÌÂáÂÌÔÊÄ ÏÐÓÔÞÎÇÔÂÍÍÊÙÇÓÌÊÇ ÓÄÐËÓÔÄÂÐÓÏÐÄÏÝË× ÒÂÌÔÇÒÐÌÓÊÆÐÄÊÅÊ ÆÒÐÌÓÊÆÐÄ ÕÎÇÏÞÚÂÇÔÓáÑÒÐÙÏÐÓÔÞ ÓÄáÉÊÎÇÈÆÕÂÔÐÎÂÎÊ RT RW I ³ ° ”” ÅÒÕÑÑ ÅÍÂÄÏÂá ÑÐÆÅÒÕÑÑ z ÛÇÍÐÙÏÐÉÇÎÇÍÞÏÝÇ ÎÇÔÂÍÍÝ Be 4 Бериллий Mg 12 Магний Ca 20 Кальций Sr 38 Стронций Ba 56 Барий Ra 88 Радий
  • 47.
    1.3. Неорганическая химия47 ÒÂÓÔÇÔÒÂÆÊÕÓ ÂÔÐÎÂÕÓÊÍÊÄÂàÔÓá ÎÇÔÂÍÍÊÙÇÓÌÊÇ ÓÄÐËÓÔÄ zÏÇÎÇÔÂÍÍ %PzÑÇÒÇ×ÐÆÏÐË ßÍÇÎÇÏÔ +E-R8PzÎÇÔÂÍÍÝ ÕÎÇÏÞÚÂÇÔÓá ÑÒÐÙÏÐÓÔÞÓÄáÉÊ ÎÇÈÆÕÂÔÐÎÂÎÊ B 5 Бор Al 13 Алюминий Ga 31 Галлий In 49 Индий Tl 81 Таллий ¿ÍÇÎÇÏÔÝ ””” ÅÒÕÑÑÝ ÅÍÂÄÏÐË ÑÐÆÅÒÕÑÑÝ RT RW ) RT RW I ³ ° 1.3.3. Характеристика переходных элементов — меди, цинка, хрома, железа — по их положению в Периодической системе химических элементов Д.И.Менделеева и особенностям строения их атомов 29 Cu Медь 30 Zn Цинк 24 Cr Хром 26 Fe Железо ¯Â×ÐÆáÔÓá Ä ÑÐÃÐÙÏÝ× ÑÐÆÅÒÕÑÑÂ× ÑÐÆÅÒÕÑÑÂ× ±ÇÒÊÐÆÊÙÇÓÌÐË ÓÊÓÔÇÎÝ ¤ÂÍÇÏÔÏÝÇ ßÍÇÌÔÒÐÏÝ ÒÂÓÑÐÍÐÈÇÏÝ Ï ÄÏÇÚÏÊ× ÕÒÐÄÏá× W ßÍÇÌÔÒÐÏÝ Ê Ï ÑÒÇÆÄÏÇÚÏÊ× ÕÒÐÄÏá× H ßÍÇÌÔÒÐÏÝ ¿ÍÇÎÇÏÔÝ z ÎÇÔÂÍÍÝ ¦Íá ßÍÇÎÇÏÔÐÄ ×ÂÒÂÌÔÇÒÏÝ ÑÇÒÇÎÇÏÏÝÇ ' 3 ³ÐÇÆÊÏÇÏÊá ÑÒÐáÄÍáàÔ ÒÂÉÍÊÙÏÝÇ ÌÊÓ ÍÐÔÏÐ ÐÓÏÐÄÏÝÇ ÓÄÐËÓÔÄ ³ ÄÐÉÒÂÓÔÂÏÊÇÎ ' 3 ßÍÇÎÇÏÔÂ Ä ÐÌÓÊÆÇ Ê ÅÊÆÒÐÌÓÊÆÇ ÌÊÓÍÐÔÏÝÇ ÓÄÐËÓÔÄ ÑÐÓÍÇÆ ÏÊ× ÕÓÊÍÊÄÂàÔÓá
  • 48.
    Раздел 1. Теоретическиеосновы химии48 H W H W H W I I ÑÒÐÄÂÍ ßÍÇÌÔÒÐϝ ³ ° ³ ° ³ ° ®ÇÆÞ z - ÅÒÕÑÑ ÑÐÃÐÙÏÂá ÑÐÆÅÒÕÑÑ I H W ÑÐÍÏÐÓÔÞà ÉÂÑÐÍÏÇÏÝ H Ê W ÑÐÆÕÒÐÄÏÊ ³ ° H W ³ ° ¸ÊÏÌ z -- ÅÒÕÑÑ ÑÐÃÐÙÏÂá ÑÐÆÅÒÕÑÑ ³ ° ³ ° ³ ° H W ³ ° ÑÒÐÄÂÍ ßÍÇÌÔÒÐϝ H W I H W I H W I ·ÒÐÎ z :- ÅÒÕÑÑ ÑÐÃÐÙÏÂá ÑÐÆÅÒÕÑÑÂ
  • 49.
    1.3. Неорганическая химия49 H W H W H W I I ÕÓÔÐËÙÊÄÂá ÑÐÍÕÉ ÑÐÍÏÇÏÏÂá ÐÃÐÍÐÙÌ ÑÒÐÄÂÍ ßÍÇÌÔÒÐϝ ³ ° ³ ° ³ ° ¨ÇÍÇÉÐ z :--- ÅÒÕÑÑ ÑÐÃÐÙÏÂá ÑÐÆÅÒÕÑÑ 1.3.4. Общая характеристика неметаллов главных подгрупп IV–VII групп в связи с их положением в Периодической системе химических элементов Д.И.Менделеева и особенностями строения их атомов ÒÂÓÔÇÔÒÂÆÊÕÓÂÔÐΠÕÓÊÍÊÄÂàÔÓáÎÇÔÂÍ ÍÊÙÇÓÌÊÇÊÄÐÓÓÔÂÏÐ ÄÊÔÇÍÞÏÝÇÓÄÐËÓÔÄ ³7MzÏÇÎÇÔÂÍÍÝ +IzÂÎÖÐÔÇÒÏÝË 7R4FzÎÇÔÂÍÍÝ ÕÄÇÍÊÙÊÄÂÇÔÓáßÍÇÌ ÔÒÐÐÔÒÊØÂÔÇÍÞÏÐÓÔÞ ÕÓÔÐËÙÊÄÐÓÔÞÓÐÇÆÊ ÏÇÏÊËÓÄÐÆÐÒÐÆÐÎ C 6 Углерод Si 14 Кремний Ge 32 Германий Sn 50 Олово Pb 82 Свинец ¿ÍÇÎÇÏÔÝ -: ÅÒÕÑÑÝ ÅÍÂÄÏÐË ÑÐÆÅÒÕÑÑÝ RT RW ) RT RW I I ³ ° y I
  • 50.
    Раздел 1. Теоретическиеосновы химии50 ÒÂÓÔÇÔÒÂÆÊÕÓÂÔÐÎÂÕÓÊÍÊÄÂàÔÓáÎÇÔÂÍÍÊÙÇÓÌÊÇ ÊÄÐÓÓÔÂÏÐÄÊÔÇÍÞÏÝÇÓÄÐËÓÔÄ ÕÄÇÍÊÙÊÄÂÇÔÓáßÍÇÌÔÒÐÐÔÒÊØÂÔÇÍÞÏÐÓÔÞÕÓÔÐËÙÊÄÐÓÔÞÓÐÇÆÊÏÇÏÊË ÓÄÐÆÐÒÐÆÐÎ N 7 Азот P 15 Фосфор As 33 Мышьяк Sb 51 Сурьма Bi 83 Висмут ¿ÍÇÎÇÏÔÝ : ÅÒÕÑÑÝ ÅÍÂÄÏÐË ÑÐÆÅÒÕÑÑÝ RT RW ³ ° I I I I yI I
  • 51.
    1.3. Неорганическая химия51 ÒÂÓÔÇÔÒÂÆÊÕÓÂÔÐΠÕÓÊÍÊÄÂàÔÓá ÏÇÎÇÔÂÍÍÊÙÇÓÌÊÇÓÄÐËÓÔÄ ßÍÇÌÔÒÐÐÔÒÊØÂÔÇÍÞÏÐÓÔÞ ÕÓÔÐËÙÊÄÐÓÔÞÓÐÇÆÊÏÇÏÊË ÓÄÐÆÐÒÐÆÐÎ O 8 Кислород S 16 Сера Se 34 Селен Te 52 Теллур Po 84 Полоний ¿ÍÇÎÇÏÔÝ :- ÅÒÕÑÑÝ ÅÍÂÄÏÐË ÑÐÆÅÒÕÑÑÝ RT RW RH RT RW RH RT RW yI yI ÊÍÊ I I I ³ ° ÄÑÇÒÐÌÓÊÆÂ× ÕÌÊÓÍÐÒÐÆÂ ÆÍáÄÓÇ× ×ÂÍÞÌÐÅÇÏÐÄ ÆÍá77I8I4S ÔÂÌÌÂÌ3ÏÇÊÎÇÇÔ HÐÒÃÊÔÂÍÇË
  • 52.
    Раздел 1. Теоретическиеосновы химии52 ÒÂÓÔÇÔÒÂÆÊÕÓÂÔÐΠÕÓÊÍÊÄÂàÔÓá ÏÇÎÇÔÂÍÍÊÙÇÓÌÊÇÓÄÐËÓÔÄ ßÍÇÌÔÒÐÐÔÒÊØÂÔÇÍÞÏÐÓÔÞ ÕÓÔÐËÙÊÄÐÓÔÞÓÐÇÆÊÏÇÏÊË ÓÄÐÆÐÒÐÆÐÎ F 9 Фтор Cl 17 Хлор Br 35 Бром I 53 Иод ¿ÍÇÎÇÏÔÝ :-- ÅÒÕÑÑÝ ÅÍÂÄÏÐË ÑÐÆÅÒÕÑÑÝ ÅÂÍÐÅÇÏÝ ÐÃÒÂÉÕàÛÊÇ ÓÐÍÊ RT RW RH RT RW RH RT RW RH RT RW I yI I I I ³ ° ÆÍáÄÓÇ× ÅÂÍÐÅÇÏÐÄ ÔÐÍÞÌÐÆÍá'PV- ÔÂÌÌÂÌ*ÏÇÊÎÇÇÔ HÐÒÃÊÔÂÍÇË
  • 53.
    1.3. Неорганическая химия53 1.3.5. Характерные химические свойства простых веществ — металлов: щелочных, щелочноземельных, алюминия, переходных металлов (меди, цинка, хрома, железа) Элементы І группы, главной подгруппы — щелочные металлы ¤ ÑÒÊÒÐÆÇ z ÔÐÍÞÌÐ Ä ÄÊÆÇ ÓÐÇÆÊÏÇÏÊË ÏÂÊÃÐÍÇÇ ÒÂÓÑÒÐÓÔÒÂÏÇÏÏÝË 2E 2E'P z ÌÂÎÇÏÏÂá ÓÐÍÞ 2E23 z ÙÊÍÊËÓÌÂá ÓÇÍÊÔÒ 2E 3 z ÃÕÒ 2E %P* z ÌÒÊÐÍÊÔ 2E 73 , 3 z ÅÍÂÕÃÇÒÐÄ ÓÐÍÞ ÌÂÍÊÇÄÝÇ ÕÆÐÃÒÇÏÊá /'P z ÓÊÍÞÄÊÏ /'P 2E'P z ÓÊÍÞÄÊÏÊÔ 0M z áÒÌÐ ÌÒÂÓÏÐÇ 2E z ÈÇÍÔÐÇ / z ÓÊÏÇ ÖÊÐÍÇÔÐÄÐÇ 6F z ÔÇÎÏÐ ÌÒÂÓÏÐÇ 'W z ÃÍÇÆÏÐ ÅÐÍÕÃÐÇ °ÙÇÏÞ ÂÌÔÊÄÏÝÇ ÓÊÍÞÏÝÇ ÄÐÓÓÔÂÏÐÄÊÔÇÍÊ Ó ÌÊÓÍÐÒÐÆÐÎ 2E 3 2E 3 ÑÇÒÐÌÓÊÆ 0M 3 0M 3 ÔÐÍÞÌÐ ÐÌÓÊÆ ÍÊÔÊá Ó ÅÂÍÐÅÇÏÂÎÊ 2E 'P 2E'P ×ÍÐÒÊÆ Ó ÓÇÒÐË 2Na S Na S2+ = X ÓÕÍÞÖÊÆ ¤ ÑÒÊÒÐÆÇ °ÌÒÂÚÊÄÂÏÊÇ ÑÍÂÎÇÏÊ ·ÊÎÊÙÇÓÌÊÇ ÓÄÐËÓÔÄÂ
  • 54.
    Раздел 1. Теоретическиеосновы химии54 Ó ÂÉÐÔÐÎ 6 22Na N Na N3+ = X ÏÊÔÒÊÆ ÍÊÔÊË z ÃÇÉ ÏÂÅÒÇÄÂÏÊá Ó ÄÐÆÐÒÐÆÐÎ 2 22Na H NaH+ = X ÅÊÆÒÊÆ Ó ÄÐÆÐË 2E , 3 2E3, , ÅÊÆÒÐÌÓÊÆ ÐÙÇÏÞ ÎáÅÌÊÇ ÎÇÔÂÍÍÝ ÍÇÅÌÐ ÒÇÈÕÔÓá ÏÐÈÐÎ Ï ÓÒÇÉÇ z ÎÇÔÂÍÍÊÙÇÓÌÊË ÃÍÇÓÌ ÌÐÔÐÒÝË ÊÓÙÇÉÂÇÔ Ï ÄÐÉÆÕ×Ç ÄÓÍÇÆÓÔÄÊÇ ÐÌÊÓÍÇÏÊá ×ÒÂÏáÔÓá ÑÐÆ ÓÍÐÇÎ ÌÇÒÐÓÊÏ ¿ÍÇÌÔÒÐÍÊÉ ÒÂÓÑÍÂÄÐÄ ×ÍÐÒÊÆÐÄ Ê ÅÊÆÒÐÌÓÊÆÐÄ 2 2 2NaCl Na Cl ýë­ç = + ↑ 4 4 22NaOH Na O H O ýë­ç 2= + ↑ + »ÇÍÐÙÊ 1I3, ÇÆÌÊÇ ÄÇÛÇÓÔÄ ÔÄÇÒÆÝÇ ÌÒÊÓÔÂÍÍÊÙÇÓÌÊÇ ÔÊÑÊÙÏÐ ÊÐÏÏÝÇ ÓÊÍÞÏÝÇ ÐÓÏÐÄÂÏÊá ¶ÊÉÊÙÇÓÌÊÇ ÓÄÐËÓÔÄ ±ÐÍÕÙÇÏÊÇ ³ÐÇÆÊÏÇÏÊá ÛÇÍÐÙÏÝ× ÎÇÔÂÍÍÐÄ
  • 55.
    1.3. Неорганическая химия55 ±ÐÍÕÙÇÏÊÇ ßÍÇÌÔÒÐÍÊÉ ÄÐÆÏÝ× ÒÂÓÔÄÐÒÐÄ ×ÍÐÒÊÆÐÄ ÛÇÍÐÙÏÝ× ÎÇ ÔÂÍÍÐÄ 2 2 2 2NaCl H O NaOH Cl H2 ýë­ç + === + ↑ + ↑ ÌÂÕÓÔÊÖÊÌÂØÊá ÓÐÆÝ 2E '3 'E 3, 2E3, 'E'3 ÄÉÂÊÎÐÆÇËÓÔÄÊÇ ÎÇÔÂÍÍÐÄ ÊÍÊ Ê× ÐÌÓÊÆÐÄ Ó ÄÐÆÐË 2E , 3 2E3, , 2E 3 , 3 2E3, ³ÐÍÊ ÊÐÏÏÝÇ ÓÐÇÆÊÏÇÏÊá ×ÐÒÐÚÐ ÒÂÓÔÄÐÒáàÔÓá Ä ÄÐÆÇ ßÍÇÌÔÒÐÍÊÔÝ Ä ÒÂÓÑÍÂÄÇ Ê Ä ÄÐÆÏÐÎ ÒÂÓÔÄÐÒÇ ÐÃÒÂÉÐÄÂÏÏÝÇ ÓÍÂÃÝÎÊ ÌÊÓÍÐÔÂÎÊ z ÅÊÆÒÐÍÊÉÊÒÕàÔÓá 2E '3 z ÌÂÍÞØÊÏÊÒÐÄÂÏÏÂá ÓÐÆÂ 2E '3 , 3 z ÌÒÊÓÔÂÍÍÊÙÇÓÌÂá ÓÐÆÂ 2E,'3 z ÑÊÔÞÇÄÂá ÓÐÆÂ / '3 z ÑÐÔÂÚ ³ÂÎÂá ÄÂÈÏÂá z 2E'P z ÊÓÑÐÍÞÉÕÇÔÓá Ä ÑÒÊÅÐÔÐÄÍÇÏÊÊ ÑÊÛÊ ÆÍá ÌÐÏÓÇÒÄÊÒÐÄÂÏÊá ÌÂÌ ÓÝÒÞÇ ÆÍá ÑÐÍÕÙÇÏÊá ÇÆÌÐÅÐ ÏÂÔÒ 2E3, ×ÍÐÒ ÓÐÍáÏÐË ÌÊÓÍÐÔÝ ÓÐÆÝ Элементы ІІ группы, главной подгруппы — щелочноземельные металлы 1K z ÏÇ ÐÌÒÂÚÊÄÂÇÔ 7V z ÔÇÎÏÐ ÌÒÂÓÏÐÇ 'E z ÐÒÂÏÈÇÄÐ ÌÒÂÓÏÐÇ E z ÓÄÇÔÍÐ ÉÇÍÇÏÐÇ °ÌÒÂÚÊÄÂÏÊÇ ÑÍÂÎÇÏÊ
  • 56.
    Раздел 1. Теоретическиеосновы химии56 ¤ ÑÒÊÒÐÆÇ z ÔÐÍÞÌÐ Ä ÄÊÆÇ ÓÐÇÆÊÏÇÏÊË °ÆÊÏ ÊÉ ÓÂÎÝ× ÒÂÓÑÒÐÓÔÒÂÏÇÏÏÝ× ßÍÇ ÎÇÏÔÐÄ ÓÐÆÇÒÈÊÔÓá Ä ÑÒÊÒÐÆÏÝ× ÄÐÆÂ× Ê ÈÊÄÝ× ÐÒÅÂÏÊÉÎÂ× ©ÇÎÍÊ 'E'3 z ÊÉÄÇÓÔÏáÌ ÎÇÍ ÎÒÂÎÐÒ 'E73 , 3 z ÅÊÑÓ 'E'3 1K'3 z ÆÐÍÐÎÊÔ 'E 43 z ÖÐÓÖÐÒÊÔ ·ÊÎÊÙÇÓÌÊ ÂÌÔÊÄÏÝË ÓÊÍÞÏÝË ÄÐÓÓÔÂÏÐÄÊÔÇÍÞ Ó ÌÊÓÍÐÒÐÆÐÎ 'E 3 'E3 ÐÌÓÊÆ Ó ÅÂÍÐÅÇÏÂÎÊ 'E 'P 'E'P ×ÍÐÒÊÆ Ó ÓÇÒÐË 'E 7 'E7 ÓÕÍÞÖÊÆ Ó ÂÉÐÔÐÎ 'E 2 'E 2 ÏÊÔÒÊÆ Ó ÄÐÆÐÒÐÆÐÎ 'E , 'E, ÅÊÆÒÊÆ Ó ÄÐÆÐË 'E , 3 'E 3, , ÅÊÆÒÐÌÓÊÆ ÄÐÓÓÔÂÏÂÄÍÊÄÂÇÔ ÏÇÌÐÔÐÒÝÇ ÎÇÔÂÍÍÝ 8M V ,J 2F 8E ÊÉ Ê× ÐÌÓÊÆÐÄ Ê ×ÍÐÒÊÆÐÄ ¤ ÑÒÊÒÐÆÇ Ca 20 Кальций ·ÊÎÊÙÇÓÌÊÇ ÓÄÐËÓÔÄ X X X
  • 57.
    1.3. Неорганическая химия57 ÍÇÅÌÊË ÃÇÍÐÄÂÔÐ ÓÇÒÝË ÑÍÂÓÔÊÙÏÝË ÏÐ ÔÄÇÒÈÇ ÛÇÍÐÙÏÝ× ÎÇÔÂÍÍÐÄ ´ÐÍÞÌÐ ßÍÇÌÔÒÐÍÊÉÐÎ ÒÂÓÑÍÂÄÐÄ ÓÐÍÇË ÌÂÌ ÑÒÂÄÊÍÐ ×ÍÐ ÒÊÆÐÄ CaCl Ca Cl ýë­ç 2 2=== + °ÌÓÊÆ ÌÂÍÞØÊá 'E3 ÏÇÅÂÚÇÏÂá ÊÉÄÇÓÔÞ ·ÊÎÊÙÇÓÌÊÇ ÓÄÐËÓÔÄ ÑÒÐáÄÍáÇÔ ÄÓÇ ÓÄÐËÓÔÄ ÐÓÏÐÄÏÝ× ÐÌÓÊÆÐÄ 'E3 , 3 'E 3, z ÑÒÐØÇÓÓ ÅÂÚÇÏÊá ÊÉÄÇÓÔÊ 'E3 '3 'E'3 'E3 ,'P 'E'P , 3 ÑÒÊ ÄÉÂÊÎÐÆÇËÓÔÄÊÊ Ó ÕÅÍÇÒÐÆÐÎ ÑÒÊ ÄÝÓÐÌÊ× ÔÇÎÑÇÒ ÔÕÒÂ× ÐÃÒÂÉÕÇÔ ÌÂÍÞØÊá ÌÂÒÃÊÆ 'E3 ' 'E' '3 ¶ÊÉÊÙÇÓÌÊÇ ÓÄÐËÓÔÄ ÌÒÊÓÔÂÍÍÊÙÇÓÌÐÇ ÄÇÛÇÓÔÄÐ ÃÇÍÐÅÐ ØÄÇÔ ÐÙÇÏÞ ÔÕÅÐÑÍÂÄÌÐÇ XÑÍ ³ ±ÐÍÕÙÇÏÊÇ ÐÃÈÊÅ ÊÉÄÇÓÔÏáÌ 'E'3 'E3 '3 ¶ÊÉÊÙÇÓÌÊÇ ÓÄÐËÓÔÄ ±ÐÍÕÙÇÏÊÇ ³ÐÇÆÊÏÇÏÊá ÌÂÍÞØÊá
  • 58.
    Раздел 1. Теоретическиеосновы химии58 ¥ÊÆÒÐÌÓÊÆ ÌÂÍÞØÊá 'E 3, ÄÉÄÇÓÞ Ä ÄÐÆÇ ÅÂÚÇÏÐË ÊÉÄÇÓÔÊ z ÊÉÄÇÓÔÌÐÄÐÇ ÎÐÍÐÌÐ ÃÇÓØÄÇÔÏÝË ÑÒÐÉÒÂÙÏÝË ÒÂÓÔÄÐÒ ÅÂÚÇÏÐË ÊÉÄÇÓÔÊ 'E 3, z ÊÉÄÇÓÔÌÐÄÂá ÄÐÆÂ ·ÊÎÊÙÇÓÌÊÇ ÓÄÐËÓÔÄ ÓÊÍÞÏÐÇ ÐÓÏÐÄÂÏÊÇ ÑÒÐáÄÍáÇÔ ÄÓÇ ÓÄÐËÓÔÄ ÛÇÍÐÙÇË 'E 3, 73 'E73 , 3 'E 3, ,'P 'E'P , 3 'E 3, 2E '3 'E'3 2E3, ÌÂÙÇÓÔÄÇÏÏÂá ÒÇÂÌØÊá 'E 'E 3, '3 'E'3 , 3 ÒÂÓÔÄÐÒ ÓÔÂÏÐÄÊÔÓá ÎÕÔÏÝÎ 'E'3 , 3 '3 'E ,'3 ÑÒÊ ÆÂÍÞÏÇËÚÇÎ ÑÒÐÑÕÓÌÂÏÊÊ ÕÅÍÇÌÊÓÍÐÅÐ ÅÂÉ ÒÂÓÔÄÐÒ ÓÔÂÏÐÄÊÔÓá ÑÒÐÉÒÂÙÏÝÎ ¶ÊÉÊÙÇÓÌÊÇ ÓÄÐËÓÔÄ ÑÐÒÐÚÐÌ ÓÇÒÐÅÐ ØÄÇÔ ÎÂÍÐÒÂÓÔÄÐÒÊÎ Ä ÄÐÆÇ ±ÐÍÕÙÇÏÊÇ ÅÂÚÇÏÊÇ ÊÉÄÇÓÔÊ 'E3 , 3 'E 3, °ÃÕÓÍÐÄÍÇÏ ÏÂÍÊÙÊÇÎ Ä ÄÐÆÇ ÊÐÏÐÄ 'E Ê 1K ÄÝÉÝÄÂÇÔ ÐÃÒÂÉÐÄÂÏÊÇ ÏÂÌÊÑÊ ÕÎÇÏÞÚÇÏÊÇ ÎÝÍÞÏÝ× ÓÄÐËÓÔÄ ÎÝÍ ÊÉ É ÐÃÒÂÉÐÄÂÏÊá ÐÓÂÆÌ ' , '332E 'E ' , '33 'E 2E ¨ÇÓÔÌÐÓÔÞ ÄÐÆÝ
  • 59.
    1.3. Неорганическая химия59 ¤ÊÆÝ ÈÇÓÔÌÐÓÔÊ ÄÐÆÝ ¬ÂÒÃÐÏÂÔÏÂá ÄÒÇÎÇÏÏÂá ¯ÇÌÂÒÃÐÏÂÔÏÂá ÑÐÓÔÐáÏÏÂá ¬ÊÑáÙÇÏÊÇÎ Ca HCO CaCO( )3 2 3= ↓ + X CO H O22+ + ¦ÐÃÂÄÍÇÏÊÇÎ ÓÐÆÝ 1K ,'3 2E '3 1K'3 2E,'3 ¦ÐÃÂÄÍÇÏÊÇÎ ÓÐÆÝ 'E73 2E '3 'E'3 2E 73 1K73 2E '3 , 3 1K 3, '3 '3 2E 73 ÕÆÂÍÇÏÊÇ ÈÇÓÔÌÐÓÔÊ ÓÎáÅÙÇÏÊÇ ÄÐÆÝ 'E ,'3 1K ,'3 'E'P 1K'P 'E73 1K73 Элементы ІІI группы, главной подгруппы ¤ ÑÒÊÒÐÆÇ z ÔÐÍÞÌÐ Ä ÄÊÆÇ ÓÐÇÆÊÏÇÏÊË ´ÒÇÔÊË ÑÐ ÒÂÓÑÒÐÓÔÒÂÏÇÏÏÐÓÔÊ ßÍÇÎÇÏÔ ÏÂ×ÐÆÊÔÓá ÔÐÍÞÌÐ Ä ÓÄáÉÂÏÏÐÎ ÓÐÓÔÐáÏÊÊ ÅÍÊÏÝ ÂÍàÎÐÓÊÍÊÌÂÔÝ Â ÔÂÌÈÇ ÌÐÒÕÏÆ z %P 3 ÃÐÌÓÊÔ z %P 3 R, 3 ÌÒÊÐÍÊÔ z 2E %P* ÏÇÖÇÍÊÏ z /2E ?%P7M3 A ¦ÒÂÅÐØÇÏÏÝÇ ÌÂÎÏÊ ÌÒÂÓÏÝË ÒÕÃÊÏ z ÌÐÒÕÏÆ Ó ÑÒÊÎÇÓáÎÊ 'V 3 ÓÊÏÊË ÓÂÑÖÊÒ z ÌÐÒÕÏÆ Ó ÑÒÊÎÇÓáÎÊ 8M 3 Ê ÓÍÇÆÂ ÎÊ *I Al 13 Алюминий¤ ÑÒÊÒÐÆÇ
  • 60.
    Раздел 1. Теоретическиеосновы химии60 ¢ÌÔÊÄÏÝË ÎÇÔÂÍÍ ÄÐÓÓÔÂÏÐÄÊÔÇÍÞ ÂÌÔÊÄÏÐÓÔÞ ÓÏÊÈÇÏ ÊÉ É ÑÍÐÔÏÐË ÑÒÐÙÏÐË ÐÌÓÊÆÏÐË ÑÍÇÏÌÊ %P 3 ³ ÑÒÐÓÔÝÎÊ ÄÇÛÇÓÔÄÂÎÊ Ó ÌÊÓÍÐÒÐÆÐÎ z ÑÐÌÒÝÄÂÇÔÓá ÑÍÇÏÌÐË Â ÑÐÒÐÚÐÌ z ÅÐÒÊÔ %P 3 %P 3 Ó ÆÒÕÅÊÎÊ ÏÇÎÇÔÂÍÍÂÎÊ %P 'P %P'P ×ÍÐÒÊÆ %P 7 %P 7 ÓÕÍÞÖÊÆ %P 2 %P2 ÏÊÔÒÊÆ %P ' %P ' ÌÂÒÃÊÆ ¢ÍàÎÐÔÇÒÎÊá ¤ÐÓÓÔÂÏÂÄÍÇÏÊÇ ÎÇÔÂÍÍÐÄ ÊÉ ÐÌÓÊÆÐÄ *I 'V : 1R 8M ; %P *I 3 %P 3 *I ÔÇÒÎÊÔ ³Ð ÓÍÐÈÏÝÎÊ ÄÇÛÇÓÔÄÂÎÊ Ó ÄÐÆÐË ÑÐÓÍÇ ÕÆÂÍÇÏÊá ÐÌÓÊÆÏÐË ÑÍÇÏÌÊ %P , 3 %P 3, , Ó ÒÂÓÔÄÐÒÂÎÊ ÌÊÓÍÐÔ ,'P %P %P'P , ÌÐÏØÇÏÔÒÊÒÐÄÂÏÏÝÇ ,23 Ê , 73 ÆÇÂÌÔÊÄÊÒÕàÔ %P Ï ×ÐÍÐÆÇ %P Ó ÏÊÎÊ ÏÇ ÒÇÂÅÊÒÕÇÔ Al HNO Al NO NO H O2+ = + ↑ +6 3 33 3 3 2 X ( ) 2 6 3 62 4 3 2Al H SO Al SO SO H O2 4 2+ = + ↑ + X ( ) ÒÂÓÔÄÐÒáÇÔÓá Ä ÛÇÍÐÙÂ× %P 2E3, , 3 2E?%P 3, A , ÏÂÔÒÊá ÔÇÔÒÂÅÊÆÒÐÌÓÐÂÍàÎÊÏÂÔ ÊÍÊ 2E ?%P 3, A z ÏÂÔÒÊá ÅÇÌÓÂÅÊÆÒÐÌÓÐÂÍàÎÊÏÂÔ ·ÊÎÊÙÇÓÌÊÇ ÓÄÐËÓÔÄÂ
  • 61.
    1.3. Неорганическая химия61 ÓÇÒÇÃÒÊÓÔÐ ÃÇÍÝË ÎÇÔÂÍÍ ÔÄÇÒÆÝË ÑÒÐÙÏÝË ÍÇÅÌÊË ÊÎÇÇÔ ÄÝÓÐÌÕà ßÍÇÌÔÒÐ Ê ÔÇÑÍÐÑÒÐÄÐÆÏÐÓÔÞ ÑÍÂÓÔÊÙÏÝË ÍÇÅÌÐÑÍÂÄÌÊË XÑÍ ³ ªÉ ÃÐÌÓÊÔÐÄ Ä ÒÂÓÔÄÐÒÇ ÌÒÊÐÍÊÔ ÔÂÌ ÌÂÌ %P 3 ÏÇ ÑÒÐÄÐ ÆÊÔ ßÍÇÌÔÒÊÙÇÓÌÊË ÔÐÌ ÌÂÔÐÆ Al Al3 3+ + →I ÂÏÐÆ ÕÅÐÍÞÏÝË ÂÏÐÆ ÊÉÏÂÚÊÄÂÇÔÓá Ä ×ÐÆÇ ßÍÇÌÔÒÐÍÊÉ O O2 0 2− − =I ' 3 '3 '3 3 ³3 ÔÒÂÏÓÑÐÒÔÏÐÇ ÎÂÚÊÏÐÓÔÒÐÇÏÊÇ ÓÂÎÐÍÇÔÝ ÓÕÆÂ ÂÄÔÐÎÐ ÃÊÍÊ ×ÊÎÊÙÇÓÌÂá ÑÒÐÎÝÚÍÇÏÏÐÓÔÞ ÌÂÌ ÄÐÓÓÔÂÏÐÄÊÔÇÍÞ ÓÔÒÐÊÔÇÍÞÓÔÄÐ ÑÊÛÇÄÂá ÑÒÐÎÝÚÍÇÏÏÐÓÔÞ ÓÑÍÂÄÝ ÆàÒÂÍàÎÊÏÊË ÂÍàÎÊÏÊÇÄÝÇ ÃÒÐÏÉÝ ÊÉÅÐÔÐÄÍÇÏÊÇ ÑÒÐÄÐÆÐÄ ÓÇÒÇÃÒáÏÐ˝ ÌÒÂÓÌÊ °ÌÓÊÆ ÂÍàÎÊÏÊá %P 3 ·ÊÎÊÙÇÓÌÊÇ ÓÄÐËÓÔÄ ªÎÇÇÔ ÂÎÖÐÔÇÒÏÝË ×ÂÒÂÌÔÇÒ ÒÇÂÅÊÒÕÇÔ Ó ÌÊÓÍÐÔÂÎÊ %P 3 ,'P %P'P , 3 ¶ÊÉÊÙÇÓÌÊÇ ÓÄÐËÓÔÄ ±ÐÍÕÙÇÏÊÇ ±ÒÊÎÇÏÇÏÊÇ ³ÐÇÆÊÏÇÏÊá ÂÍàÎÊÏÊá
  • 62.
    Раздел 1. Теоретическиеосновы химии62 ÒÇÂÅÊÒÕÇÔ Ó ÛÇÍÐÙÂÎÊ %P 3 2E3, , 3 2E?%P 3, A Ä ÒÂÓÔÄÐÒÇ %P 3 2E3, 2E%P3 , 3 Ä ÒÂÓÑÍÂÄÇ ¶ÊÉÊÙÇÓÌÊÇ ÓÄÐËÓÔÄ ÃÇÍÝË ÑÐÒÐÚÐÌ ÐÙÇÏÞ ÔÕÅÐÑÍÂÄÌÊË XÑÍ ³ ÏÇ ÒÂÓÔÄÐÒáÇÔÓá Ä ÄÐÆÇ ±ÐÍÕÙÇÏÊÇ ÓÈÊÅÂÏÊÇ ÎÇÔÂÍÍÂ Ä 3 %P 3 %P 3 ÒÂÉÍÐÈÇÏÊÇ %P 3, %P 3, %P 3 , 3 ¥ÊÆÒÐÌÓÊÆ ÂÍàÎÊÏÊá %P 3, ·ÊÎÊÙÇÓÌÊÇ ÓÄÐËÓÔÄ ªÎÇÇÔ ÂÎÖÐÔÇÒÏÝË ×ÂÒÂÌÔÇÒ ÒÂÓÔÄÐÒáÇÔÓá Ä ÌÊÓÍÐÔÂ× %P 3, ,'P %P'P , 3 ÒÇÂÅÊÒÕÇÔ ÓÐ ÛÇÍÐÙÂÎÊ %P 3, 2E3, 2E?%P 3, A Ä ÒÂÓÔÄÐÒÇ Al OH NaOH NaAlO H O2( )3 2 2+ = + Ä ÒÂÓÑÍÂÄÇ ¶ÊÉÊÙÇÓÌÊÇ ÓÄÐËÓÔÄ ÃÇÍÐÇ ÔÄÇÒÆÐÇ ÄÇÛÇÓÔÄÐ ÈÇÍÇÐÃÒÂÉÏÝË ÐÓÂÆÐÌ ÏÇ ÒÂÓÔÄÐÒáÇÔÓá Ä ÄÐÆÇ ±ÐÍÕÙÇÏÊÇ ÐÓÂÈÆÇÏÊÇ ÊÉ ÓÐÍÇË %P'P 2E3, %P 3, 2E'P ÃÇÉ ÊÉÃÝÔÌ /?%P 3, A ,'P %P 3, /'P , 3 %P 7 , 3 %P 3, , 7 ³ÐÍÊ %P ×ÐÒÐÚÐ ÒÂÓÔÄÐÒáàÔÓá Ä ÄÐÆÇ ÌÒÐÎÇ %P43 ÑÐÆ ÄÇÒÅÂàÔÓá ÅÊÆÒÐÍÊÉÕ ÐÃÒÂÉÕá ÌÊÓÍÕà ÓÒÇÆÕ ÎÇÔÂÂÍàÎÊÏÂÔ ÏÂÔÒÊá
  • 63.
    1.3. Неорганическая химия63 I группа, побочная подгруппа 'Y*I7 z ×ÂÍÞÌÐÑÊÒÊÔ ÎÇÆÏÝË ÌÐÍÙÇÆÂÏ 'Y 7 z ÎÇÆÏÝË ÃÍÇÓÌ 'Y3, '3 z ÎÂÍÂ×ÊÔ 'Y'3 'Y 3, z ÂÉÕÒÊÔ ®ÂÍÐÂÌÔÊÄÏÝË ÎÇÔÂÍÍ Ó ÒÂÓÔÄÐÒÂÎÊ ÌÊÓÍÐÔ ÏÇ ÒÇÂÅÊÒÕÇÔ ÌÒÐÎÇ ÂÉÐÔÏÐË ÌÊÓ ÍÐÔÝ Ó ÂÉÐÔÏÐË ÌÊÓÍÐÔÐË 3 8 3 2 43 3 2 2Cu HNO Cu NO NO H O ðàçá + = + ↑ + . ( ) X Cu HNO Cu NO NO H O êîíö. + = + ↑ +4 2 23 3 2 2 2 X ( ) Ó ÓÇÒÏÐË ÌÊÓÍÐÔÐË ÌÐÏØÇÏÔÒÊÒÐÄÂÏÏÐË Cu H SO CuSO SO H O êîíö. + = + ↑ +2 22 4 4 2 2 X Ó ÏÇÎÇÔÂÍÍÂÎÊ 'Y 'P 'Y'P 'Y 3 'Y3 'Y 7 'Y7 ÄÐ ÄÍÂÈÏÐÎ ÄÐÉÆÕ×Ç ÑÐÌÒÝÄÂÇÔÓá ÑÂÔÊÏÐË 2 2 2 2 2 3Cu O CO H O CuOH CO ïàòèíà + + + = ( ) ÎÇÔÂÍÍ ÒÐÉÐÄÐÅÐ ØÄÇÔ ÎáÅÌÊË ÌÐÄÌÊË XÑÍ ³ ×ÐÒÐÚÊË ÑÒÐÄÐÆÏÊÌ ßÍÇÌÔÒÊÙÇÓÌÐÅÐ ÔÐÌÂ Ê ÔÇÑÍ ÄÔÐÒÐË ÑÐÓÍÇ ÓÇÒÇÃÒ Cu 29 Медь¤ ÑÒÊÒÐÆÇ ·ÊÎÊÙÇÓÌÊÇ ÓÄÐËÓÔÄ ¶ÊÉÊÙÇÓÌÊÇ ÓÄÐËÓÔÄÂ
  • 64.
    Раздел 1. Теоретическиеосновы химии64 ÑÊÒÐÎÇÔÂÍÍÕÒÅÊÙÇÓÌÊÎ ÑÕÔÇÎ ÊÉ ÓÕÍÞÖÊÆÐÄ 2 3 22 2 2 2Cu S O Cu O 2SO+ = + ↑ X Cu S 2Cu O Cu SO2 2 26+ = + ↑ X Ó ÆÂÍÞÏÇËÚÊÎ ßÍÇÌÔÒÐÍÊÔÊÙÇÓÌÊÎ ÒÂÖÊÏÊÒÐÄÂÏÊÇÎ ÅÊÆÒÐÎÇÔÂÍÍÕÒÅÊÙÇÓÌÊÎ ÑÕÔÇÎ 'Y3 , 73 'Y73 , 3 'Y73 *I 'Y *I73 ßÍÇÌÔÒÐÔÇ×ÏÊÌ ÑÐÍÕÙÇÏÊÇ ÒÂÉÍÊÙÏÝ× ÓÑÍÂÄÐÄ ÃÒÐÏÉ ÍÂÔÕÏÞ ÎÇÍÞ ×ÊÐÒ Ê ÆÒ ÊÉÅÐÔÐÄÍÇÏÊÇ ÑÒÐÊÉÄÇÆÇÏÊË ÊÓÌÕÓÓÔÄ ÓÐÓÔÂÄÍáàÛÂá ÓÍÐÈÏÝ× ÄÇÛÇÓÔÄ ÎÇÆÏÝË ÌÕÑÐÒÐÓ 'Y73 , 3 ÎÂÍÂ×ÊÔ 'Y3, '3 Ê ÆÒ II группа, побочная подгруппа ¤ ÑÒÊÒÐÆÇ z ÔÐÍÞÌÐ Ä ÄÊÆÇ ÓÐÇÆÊÏÇÏÊË R7 z ØÊÏÌÐÄÂá ÐÃÎÂÏÌ R'3 z ØÊÏÌÐÄÝË ÚÑÂÔ ±ÒÊ ÐÃÝÙÏÐË ÔÇÎÑÇÒÂÔÕÒÇ Ï ÄÐÉÆÕ×Ç ÕÓÔÐËÙÊÄ ÔÂÌ ÌÂÌ ÑÐ ÌÒÝÔ ÔÐÏÌÊÎ ÓÍÐÇÎ ÐÌÓÊÆÂ Ó ÏÇÎÇÔÂÍÍÂÎÊ Zn Cl ZnCl+ =2 2 X ; 2 22Zn O ZnO;+ = X Zn S ZnS+ = X ±ÐÍÕÙÇÏÊÇ Ò Ò ±ÒÊÎÇÏÇÏÊÇ Zn 30 Цинк ¤ ÑÒÊÒÐÆÇ ·ÊÎÊÙÇÓÌÊÇ ÓÄÐËÓÔÄÂ
  • 65.
    1.3. Неорганическая химия65 Ó ÄÐÆÐË Zn H O ZnO H+ = + ↑2 2 X Ó ÓÇÒÏÐË ÌÊÓÍÐÔÐË ÌÐÏØÇÏÔÒÊÒÐÄÂÏÏÐË Zn H SO ZnSO SO H O êîíö. + = + ↑ +2 22 4 4 2 2 X Zn H SO ZnSO H ðàçá + = + ↑2 4 4 2 . Ó ÂÉÐÔÏÐË ÌÊÓÍÐÔÐË 3 8 3 2 43 3 2 2Zn HNO Zn NO NO H O êîíö. + = + ↑ + X ( ) 4 10 4 53 3 2 2 2Zn HNO Zn NO N O H O ðàçá + = + + . ( ) X Ó ÛÇÍÐÙÂÎÊ Zn NaOH Na ZnO H+ = + ↑2 2 2 2 X Ä ÒÂÓÑÍÂÄÇ R 2E3, , 3 2E ?R 3, A , Ä ÒÂÓÔÄÐÒÇ ÅÐÍÕÃÐÄÂÔÐ ÓÇÒÇÃÒÊÓÔÝË ÎÇÔÂÍÍ ÑÒÊ X y ³ ×ÐÒÐÚÐ ÑÒÐÌÂÔÝÄÂÇÔÓá Ä ÍÊÓÔÝ ÑÒÊ ÐÃÝÙÏÐË ÔÇÎÑÇÒÂÔÕÒÇ ×ÒÕÑÌÊË ÑÒÊ X ³ ÐÙÇÏÞ ×ÒÕÑÌÊË XÑÍ ³ °ÌÓÊÆ ØÊÏÌ R3 ªÎÇÇÔ ÂÎÖÐÔÇÒÏÝË ×ÂÒÂÌÔÇÒ R3 ,'P R'P , 3 R3 2E3, 2E R3 , 3 Ä ÒÂÓÑÍÂÄÇ R3 2E3, , 3 2E ?R 3, A Ä ÒÂÓÔÄÐÒÇ ¶ÊÉÊÙÇÓÌÊÇ ÓÄÐËÓÔÄ ³ÐÇÆÊÏÇÏÊá ØÊÏÌÂ
  • 66.
    Раздел 1. Теоретическиеосновы химии66 ¥ÊÆÒÐÌÓÊÆ ØÊÏÌ R 3, ªÎÇÇÔ ÂÎÖÐÔÇÒÏÝË ×ÂÒÂÌÔÇÒ R 3, ,'P R'P , 3 R 3, 2E3, 2E R3 , 3 Ä ÒÂÓÑÍÂÄÇ R 3, 2E3, 2E ?R 3, A Ä ÒÂÓÔÄÐÒÇ ÐÃÈÊÅ ÓÕÍÞÖÊÆÏÐË ÒÕÆÝ Ó ÑÐÓÍÇÆÕàÛÊÎ ÄÐÓÓÔÂÏÐÄÍÇÏÊ ÇÎ ÎÇÔÂÍÍ ÊÉ ÐÌÓÊÆÂ 2 3 2 22 2Z t nS O ZnO SO+ = + ↑ ZnO C Zn CO+ = + ↑ X ÉÂÛÊÔÏÐÇ ÑÐÌÒÝÔÊÇ ÈÇÍÇÉÏÝ× ÍÊÓÔÐÄ Ê ÓÔÂÍÞÏÝ× ÊÉÆÇÍÊË ÊÉÅÐÔÐÄÍÇÏÊÇ ÓÑÍÂÄÐÄ Ó ÎÇÆÞà ÍÂÔÕÏÞ ÂÍàÎÊÏÊÇÎ ÏÊÌÇÍÇÎ ÑÒÐÊÉÄÐÆÓÔÄÐ ØÊÏÌÐÄÐ ÕÅÐÍÞÏÝ× ÅÂÍÞÄÂÏÊÙÇÓÌÊ× ßÍÇÎÇÏÔÐÄ VI группа, побочная подгруппа *I 'V3 z ×ÒÐÎÊÔ ×ÒÐÎÊÓÔÝË ÈÇÍÇÉÏáÌ 4F'V3 z ÌÒÐÌÐÊÔ 1K *I 'V3 z ÎÂÅÏÐ×ÒÐÎÊÔ ±ÐÍÕÙÇÏÊÇ ØÊÏÌ ±ÒÊÎÇÏÇÏÊÇ Cr 24 Хром¤ ÑÒÊÒÐÆÇ
  • 67.
    1.3. Неорганическая химия67 ±ÒÊ ÐÃÝÙÏÝ× ÕÓÍÐÄÊá× ÎÂÍÐÂÌÔÊÄÇÏ ÄÓÍÇÆÓÔÄÊÇ ÐÃÒÂÉÐÄÂÏÊá Ï ÑÐÄÇÒ×ÏÐÓÔÊ ÐÙÇÏÞ ÔÐÏÌÐË Ê ÑÒÐÙÏÐË ÐÌÓÊÆÏÐË ÑÍÇÏÌÊ ±ÒÊ ÄÝÓÐÌÐË ÔÇÎÑÇÒÂÔÕÒÇ ÒÇÂÅÊÒÕÇÔ Ó ÑÒÐÓÔÝÎÊ Ê ÓÍÐÈÏÝ ÎÊ ÄÇÛÇÓÔÄÂÎÊ Ó ÏÇÎÇÔÂÍÍÂÎÊ 4 3 22 2 3 3Cr O Cr O+ = + 2 3 2 3 3Cr S Cr S+ = + 2 3 22 3 3Cr Cl Cr Cl+ = Ó ÒÂÓÔÄÐÒÂÎÊ ÌÊÓÍÐÔ ÑÐÓÍÇ ÒÂÉÒÕÚÇÏÊá ÐÌÓÊÆÏÐË ÑÍÇÏÌÊ 2 3 32 4 2 3 4 3 2Cr H SO Cr (SO ) H+ = + ↑+ ÌÐÏØÇÏÔÒÊÒÐÄÂÏÏÝÇ ÓÇÒÏÂá Ê ÂÉÐÔÏÂá ÌÊÓÍÐÔÝ ÆÇÂÌÔÊ ÄÊÒÕàÔ ×ÒÐÎ ÑÒÊ ÏÂÅÒÇÄÂÏÊÊ 2 6 3 62 4 2 3 4 3 2 2Cr H SO Cr SO SO H O êîíö. + = + ↑ ++X ( ) Cr HNO Cr NO NO H O êîíö 3+ + = + ↑ +6 3 33 3 3 2 2 . ( ) X ÎÇÔÂÍÍ ÓÇÒÇÃÒÊÓÔÐ ÃÇÍÐÅÐ ØÄÇÔ XÑÍ ³ ÌÐÄÌÊË ÑÍÐÔÏÐÓÔÞ Å ÓÎ ÏÂÅÒÇÄÂÏÊÇ ×ÒÐÎÊÓÔÐÅÐ ÈÇÍÇÉÏáÌÂ Ó ÕÅÍÇÎ FeO Cr O Cr Fe CO⋅ + + ↑2 3 2 4 X ÑÐÍÕÙÇÏÏÝË ÓÑÍÂÄ ÈÇÍÇÉÂ Ó ×ÒÐÎÐÎ z ÖÇÒÒÐ×ÒÐÎ ÄÐÓÓÔÂÏÐÄÍÇÏÊÇ ÊÉ ÐÌÓÊÆÂ ×ÒÐΠ--- ÂÍàÎÊÏÊÇÎ Cr O Al Al O Cr2 3 2 32 2+ + X ·ÊÎÊÙÇÓÌÊÇ ÓÄÐËÓÔÄ ¶ÊÉÊÙÇÓÌÊÇ ÓÄÐËÓÔÄ ±ÐÍÕÙÇÏÊÇ
  • 68.
    Раздел 1. Теоретическиеосновы химии68 Ä ÄÊÆÇ ÖÇÒÒÐ×ÒÐΠÓÑÍÂÄ ×ÒÐÎÂ Ó ÈÇÍÇÉÐÎ z ÑÐÍÕÙÇ ÏÊÇ ÄÝÓÐÌÐÌÂÙÇÓÔÄÇÏÏÐË ÔÄÇÒÆÐË ÑÒÊ ÄÝÓÐÌÐË ÔÇÎÑÇÒ ÔÕÒÇ ÓÔÂÍÊ ÆÍá ÊÉÅÐÔÐÄÍÇÏÊá ÎÇÔÂÍÍÐÒÇÈÕÛÊ× ÊÏÓÔÒÕ ÎÇÏÔÐÄ ÌÂÌ ÆÐÃÂÄÌ z ÆÍá ÑÐÍÕÙÇÏÊá ÏÇÒÈÂÄÇàÛÇË ÓÔÂÍÊ ×ÊÒÕÒÅÊÙÇÓÌÊÇ ÊÏÓÔÒÕÎÇÏÔÝ ×ÒÐÎÊÒÐÄÂÏÊÇ ÓÔÂÍÞÏÝ× ÊÉÆÇÍÊË VIII группа, побочная подгруппа ¤ ÑÒÊÒÐÆÇ z ÔÐÍÞÌÐ Ä ÄÊÆÇ ÓÐÇÆÊÏÇÏÊË ¹ÇÔÄÇÒÔÐÇ ÎÇÓÔÐ ÑÐ ÒÂÓÑÒÐÓÔÒÂÏÇÏÏÐÓÔÊ Ä ÉÇÎÏÐË ÌÐÒÇ ÑÐ ÓÍÇ 3 7M %P ¯Â×ÐÆÊÔÓá ÔÐÍÞÌÐ Ä ÄÊÆÇ ÓÐÇÆÊÏÇÏÊË *I 3 z ÎÂÅÏÇÔÊÔ ÎÂÅÏÊÔÏÝË ÈÇÍÇÉÏáÌ *I 3 z ÅÇÎÂÔÊÔ ÌÒÂÓÏÝË ÈÇÍÇÉÏáÌ *I 3 R, 3 z ÍÊÎÐÏÊÔ ÃÕÒÝË ÈÇÍÇÉÏáÌ *I'3 z ÓÊÆÇÒÊÔ ÈÇÍÇÉÏÝË ÚÑÂÔ *I7 z ÑÊÒÊÔ ÈÇÍÇÉÏÝË ÌÐÍÙÇÆÂÏ ÓÇÒÏÊÓÔÝË ÌÐÍÙÇÆÂÏ ÓÐ ÓÍÂÃÝÎÊ ÐÌÊÓÍÊÔÇÍáÎÊ z ÆÐ *I Ó ÌÊÓÍÐÔÂÎÊ *I ,'P *I'P , Ó ÒÂÓÔÄÐÒÂÎÊ ÓÐÍÇË *I 'Y'P *I'P 'Y Ó ÏÇÎÇÔÂÍÍÂÎÊ *I 7 *I7 Ó ÑÂÒÂÎÊ ÄÐÆÝ *I , 3 *I 3 , ±ÒÊÎÇÏÇÏÊÇ Fe 26 Железо ¤ ÑÒÊÒÐÆÇ ·ÊÎÊÙÇÓÌÊÇ ÓÄÐËÓÔÄÂ
  • 69.
    1.3. Неорганическая химия69 Ó ÓÊÍÞÏÝÎÊ ÐÌÊÓÍÊÔÇÍáÎÊ z ÆÐ *I *I 3 *I 3 *I 'P *I'P *I ,23 *I 23 23 , 3 *I , 73 *I 73 73 , 3 ±ÂÓÓÊÄÏÐ Ï ×ÐÍÐÆÇ Ä ÌÐÏØÇÏÔÒÊÒÐÄÂÏÏÝ× ,23 Ê , 73 ÓÇÒÇÃÒÊÓÔÐ ÃÇÍÝË ÎÇÔÂÍÍ ÄÝÓÐÌÂá ÑÍÂÓÔÊÙÏÐÓÔÞ XÑÍ ³ ÍÇÅÌÐ ÏÂÎÂÅÏÊÙÊÄÂÇÔÓá Ê ÒÂÉÎÂÅÏÊÙÊÄÂÇÔÓá *I *I3 z ÑÐÒÐÚÐÌ ÙÇÒÏÐÅÐ ØÄÇÔ ±ÐÍÕÙÇÏÊÇ Fe OH FeO H O2( )2 = + X *I 3 '3 *I3 '3 *I 3, ÊÎÇÇÔ ×ÂÒÂÌÔÇÒ ÐÓÏÐÄÂÏÊá ¬ÂÙÇÓÔÄÇÏÏÝÇ ÒÇÂÌØÊÊ FeSO NaOH Fe OH Na SO çåëåíûé îñàäîê 4 2 2 42+ = ↓ +( ) 3 22 3 6 3 6 2 FeCl K Fe CN Fe Fe CN êðàñíàÿ êðîâÿíàÿ ñîëü ñèíå + =[ ( ) ] [ ( ) ] åå îêðàøèâàíèå KCl+ 6 ÌÐÏØ X ÌÐÏØ X ¶ÊÉÊÙÇÓÌÊÇ ÓÄÐËÓÔÄ ³ÐÇÆÊÏÇÏÊá ÈÇÍÇÉÂ
  • 70.
    Раздел 1. Теоретическиеосновы химии70 *I *I 3 z ÑÐÒÐÚÐÌ ÃÕÒÐÅÐ ØÄÇÔ ±ÐÍÕÙÇÏÊÇ *I 3 *I 3 *I 3, *I 3 , 3 *I7 3 *I 3 73 *I 3, ÊÎÇÇÔ ÓÍÂÃÐ ÄÝÒÂÈÇÏÏÝË ÂÎÖÐÔÇÒÏÝË ×ÂÒÂÌÔÇÒ ¬ÂÙÇÓÔÄÇÏÏÝÇ ÒÇÂÌØÊÊ FeCl NaOH Fe OH NaCl áóðûé îñàäîê 3 33 3+ = ↓ +( ) 4 33 4 6 4 6 3 FeCl K Fe CN Fe Fe CN æåëòàÿ êðîâÿíàÿ ñîëü ñèíåå + =[ ( ) ] [ ( ) ] îêðàøèâàíèå KCl+ 12 FeCl NH CNS Fe CNS NH Cl ðîäàíèä êðàñíîå îêðàøèâàíèå 3 4 3 43 3+ = +( ) ³ÐÇÆÊÏÇÏÊá *I ⎯ →⎯⎯⎯ ëåãêî ÓÐÇÆÊÏÇÏÊá *I *I 3, 3 , 3 *I 3, Ï ÄÐÉÆÕ×Ç *I'P 'P *I'P °ÓÏÐÄÂÏÐ Ï ÄÐÓÓÔÂÏÐÄÍÇÏÊÊ ÐÌÓÊÆÐÄ ÈÇÍÇÉ ÐÌÓÊÆÐÎ ÕÅÍÇ ÒÐÆÂ ”” Ê ÌÐÌÓÐÎ ÕÅÍÇÒÐÆÐÎ ±ÒÊ ßÔÐÎ ÐÃÒÂÉÕÇÔÓá ÓÑÍÂÄ ÈÇÍÇÉÂ Ó ÕÅÍÇÒÐÆÐÎ ÆÐ Ê ÆÒÕÅÊÎÊ ÑÒÊÎÇÓáÎÊ 7M 1R 7 4 z ÙÕÅÕÏ *I 3 '3 *I 3 '3 *I 3 '3 *I3 '3 *I3 '3 *I '3 ³ÔÂÍÞ z ÓÑÍÂÄ ÈÇÍÇÉÂ Ó ÕÅÍÇÒÐÆÐÎ ÆÐ ÅÆÇ ÆÒÕÅÊ× ÑÒÊÎÇÓÇË 7M 1R 7 4 ÎÇÏÞÚÇ ÙÇÎ Ä ÙÕÅÕÏÇ ±ÐÍÕÙÇÏÊÇ ÈÇÍÇÉÂ
  • 71.
    1.3. Неорганическая химия71 1.3.6. Характерные химические свойства простых веществ — неметаллов: водорода, галогенов, кислорода, серы, азота, фосфора, углерода, кремния VІI группа, главная подгруппа , W ,y ÌÂÌ ÅÂÍÐÅÇÏ , ÌÂÌ ÛÇÍÐÙ ÏÝÇ ÎÇÔÂÍÍÝ +e−e ÑÒÐÔÐÏ ßÍÇÎÇÏÔÂÒÏÂá ÙÂÓÔÊØÂ ¬ÂÌ ÄÐÓÓÔÂÏÐÄÊÔÇÍÞ H H2 2 2− = + I Ó ÏÇÎÇÔÂÍÍÂÎÊ ,'P , 7,V ,* , 3 2,,- 3 2 'P L 7 X V X *I ' ÂÔÎ - * ÑÒÊ XÌÐÎÏ ÓÐ ÄÉÒÝÄÐÎ Ï ÓÄÇÔÕ ÓÐ ÄÉÒÝÄÐÎ , H 1 Водород ·ÊÎÊÙÇÓÌÊÇ ÓÄÐËÓÔÄÂ
  • 72.
    Раздел 1. Теоретическиеосновы химии72 ÒÇÂÌØÊÊ ÑÒÊÓÐÇÆÊÏÇÏÊá Ä ÐÒÅÂÏÊÙÇÓÌÐË ×ÊÎÊÊ ÑÐ ÎÇ ÓÔÕ ÌÒÂÔÏÐË ÓÄáÉÊ C H H C H2 2 Ni 4 2 6+ → t p, ÄÐÓÓÔÂÏÐÄÍÇÏÊÇ ÐÌÓÊÆÐÄ ÏÇÌÐÔÐÒÝ× ÎÇÔÂÍÍÐÄ , 'Y3 'Y , 3 ¬ÂÌ ÐÌÊÓÍÊÔÇÍÞ H H2 2 2+ = − I ÐÃÒÂÉÐÄÂÏÊÇ ÅÊÆÒÊÆÐÄ ÛÇÍÐÙÏÝ× Ê ÛÇÍÐÙÏÐÉÇÎÇÍÞÏÝ× ÎÇÔÂÍÍÐÄ , 2E 2E, , 'E 'E, ÅÊÆÒÊÆÝ ÎÇÔÂÍÍÐÄ z ÓÊÍÞÏÝÇ ÄÐÓÓÔÂÏÐÄÊÔÇÍÊ 2E, , 3 2E3, , ÓÂÎÝË ÍÇÅÌÊË ÅÂÉ ÃÇÉ ØÄÇÔ ÃÇÉ ÉÂÑÂ× ÑÍÐ×Ð ÒÂÓÔÄÐÒáÇÔÓá Ä ÄÐÆÇ ×ÐÒÐÚÐ z Ä ÏÇÌÐ ÔÐÒÝ× ÎÇÔÂÍÍÂ× 4H 4X XÌÊÑ y ³ ¤ ÑÒÐÎÝÚÍÇÏÏÐÓÔÊ ÌÂÔÂÍÊÔÊÙÇÓÌÐÇ ÄÐÓÓÔÂÏÐÄÍÇÏÊÇ ÄÐÆáÏÐÅÐ ÑÂÒ CH H O CO H2 Ni C 4 2 800 900 3+ ======== + − ° CO H O CO H2 Fe2O3 C + ==== + °500 2 2 ÌÒÇÌÊÏÅ ÎÇÔÂÏ CH C H C 4 2 800 900 2======= + − ° ßÍÇÌÔÒÐÍÊÉ ÄÐÆÏÝ× ÒÂÓÔÄÐÒÐÄ 2 2 22H O H OH2 + = + − I ¶ÊÉÊÙÇÓÌÊÇ ÓÄÐËÓÔÄ ±ÐÍÕÙÇÏÊÇ
  • 73.
    1.3. Неорганическая химия73 ¤ ÍÂÃÐÒÂÔÐÒÊÊ ÄÐÓÓÔÂÏÐÄÍÇÏÊÇ ÎÇÔÂÍÍÂÎÊ ÄÐÆÝ ÌÊÓÍÐÔ ÛÇÍÐÙÇË 'E , 3 'E 3, , R ,'P R'P , %P 2E3, , 3 2E?%P 3, A , ÓÊÏÔÇÉ ,'P 2, ÄÐÓÓÔÂÏÐÄÍÇÏÊÇ ÏÇÌÐÔÐÒÝ× ØÄÇÔÏÝ× ÎÇÔÂÍÍÐÄ ÐÒÅÂÏÊÙÇÓÌÊË ÓÊÏÔÇÉ ¤ÐÆÂ , 3 3 ,, y ÆÊÑÐÍÞ ÎÇÈÆÕ ÎÐÍÇÌÕÍÂÎÊ ÆÇËÓÔÄÕàÔ ÄÐÆÐÒÐÆÏÝÇ ÓÄáÉÊ , 3 , °,y ÓÍÂÃÝË ßÍÇÌÔÒÐÍÊÔ T, yPK ?, A ·ÊÎÊÙÇÓÌÊÇ ÓÄÐËÓÔÄÂ Ó ÂÌÔÊÄÏÝÎÊ ÎÇÔÂÍÍÂÎÊ , 3 2E 2E3, , Ó ÎÇÏÇÇ ÂÌÔÊÄÏÝÎÊ ÎÇÔÂÍÍÂÎÊ Zn H O ZnO H2+ = + ↑ X 2 Ó ÏÇÎÇÔÂÍÍÂÎÊ ' , 3 , '3 ÄÐÆáÏÐË ÑÂÒ , 3 'P ,'P3 ,'P , 3 * ,* 3 ±ÒÊÎÇÏÇÏÊÇ ³ÐÇÆÊÏÇÏÊá ÄÐÆÐÒÐÆÂ
  • 74.
    Раздел 1. Теоретическиеосновы химии74 Ó ÐÓÏÐÄÏÝÎÊ ÐÌÓÊÆÂÎÊ , 3 'E3 'E 3, Ó ÌÊÓÍÐÔÏÝÎÊ ÐÌÓÊÆÂÎÊ , 3 73 , 73 Ó ÓÐÍáÎÊ z ÅÊÆÒÐÍÊÉ ÓÎ ÒÂÉÆÇÍ ¥ÊÆÒÐÍÊɝ ÐÃÒÂÉÐÄÂÏÊÇ ÌÒÊÓÔÂÍÍÐÅÊÆÒÂÔÐÄ 'Y73 , 3 'Y73 , 3 Ó ÅÊÆÒÊÆÂÎÊ ÂÌÔÊÄÏÝ× ÎÇÔÂÍÍÐÄ , 3 2E, 2E3, , Ó ÐÒÅÂÏÊÙÇÓÌÊÎÊ ÄÇÛÇÓÔÄÂÎÊ ÒÇÂÌØÊÊ ÅÊÆÒÂÔÂØÊÊ H C CH H O H C CH OH2 2 3 2 êàò. = + − −2 X ÒÇÂÌØÊÊ ÅÊÆÒÐÍÊÉ CH C O O CH H O CH C O OH CH OH 3 2 3 H SO2 конц 3 3 4 − − + − + . t ¶ÊÉÊÙÇÓÌÊÇ ÓÄÐËÓÔÄ X X êèï ïë C C íîðì. àòì. äàâë.; = ° = ° ⎫ ⎬ ⎭ 100 0 ÄÇÛÇÓÔÄÐ ÃÇÉ ØÄÇÔ ÃÇÉ ÄÌÕÓ ÊÎÇÇÔ ÄÝÓÐÌÊÇ ÉÏÂÙÇÏÊá ÔÇÑÍÐÇÎÌÐÓÔÊ Ê ÔÇÑÍÐÔÝ ÑÍÂÄ ÍÇÏÊá ÍÇÆ ÒÂÓÔÄÐÒáÇÔ ÎÏÐÅÊÇ ÄÇÛÇÓÔÄ ±ÇÒÐÌÓÊÆ ÄÐÆÐÒÐÆÂ , 3 , z3y z3y z, ·ÊÎÊÙÇÓÌÊÇ ÓÄÐËÓÔÄ ¬ÂÌ ÄÐÓÓÔÂÏÐÄÊÔÇÍÞ H O O H2 + 2 − + − → +2 22 0 I
  • 75.
    1.3. Неорганическая химия75 ¬ÂÌ ÐÌÊÓÍÊÔÇÍÞ H O H H O2 + 22 2 2 2 2− + − + + →I ±ÐÍÕÙÇÏÊÇ ¤ ÍÂÃÐÒÂÔÐÒÊÊ 2E 3 , 3 2E3, , 3 E3 , 73 E73 , 3 ¤ ÑÒÐÎÝÚÍÇÏÏÐÓÔÊ 2 4 2 8H SO H H S O2 2 2 ýë-ç −−→ + , 7 3 , 3 , 73 , 3 ±ÒÊÎÇÏÇÏÊÇ ÐÔÃÇÍÊÄÂÏÊÇ ÎÇÆÊØÊÏÂ Ê ÖÂÒÎÂÌÐÍÐÅÊá ÊÏÊØÊÊÒÐÄÂÏÊÇ ÒÇÂÌØÊÊ ÑÐÍÊÎÇÒÊÉÂØÊÊ ÒÇÂÌÔÊÄÏÂá ÔÇ×ÏÊÌÂ Ê Ô Æ Галогены ÅÂÉÝ ÈÊÆÌÐÓÔÞ ÔÄÇÒÆÐÇ ÄÇÛÇÓÔÄÐ * 'P V - ±ÒÐÓÔÝÇÄÇÛÇÓÔÄ ÐÓÍÂÃÍÇÏÊÇ×ÊÎÊÙÇÓÌÊ× ÓÄÐËÓÔÄ ÎÐÍÇÌÕÍÝ ÆÄÕ×ÂÔÐÎÏÝÇ ÔÊÑÊÙÏÝÇ ÏÇÎÇÔÂÍÍÝ ÊÎÇàÔ ÌÐÄÂÍÇÏÔÏÕà ÏÇÑÐÍáÒÏÕà ÓÄáÉÞ ÌÂÈÆÝË ÑÒÇÆÝÆÕÛÊË ÄÝÔÇÓÏáÇÔ ÑÐÓÍÇÆÕàÛÊË ÊÉ ÇÅÐ ÒÂÓÔÄÐÒÐÄ ÌÊÓÍÐÔ Ê ÓÐÍÇË
  • 76.
    Раздел 1. Теоретическиеосновы химии76 ¤ ÄÊÆÇ ÓÐÇÆÊÏÇÏÊË 2E'P z ÌÂÎÇÏÏÂá ÓÐÍÞ ÅÂÍÊÔ 2E'P /'P z ÓÊÍÞÄÊÏÊÔ 1K'P , 3 z ÅÇÌÓÂÅÊÆÒÂÔ ×ÍÐÒÊÆÂ ÎÂÅÏÊá /'P 1K'P , 3 z ÌÂÒÏÂÍÊÔ /'P z ÓÊÍÞÄÊÏ Ó ÎÇÔÂÍÍÂÎÊ *I 'P *I'P Ó ÄÐÆÐÒÐÆÐÎ , 'P ,'P Ó ÏÇÎÇÔÂÍÍÂÎÊ 4 'P 4'P Ó ÒÂÓÔÄÐÒÂÎÊ ÛÇÍÐÙÇË 'P /3, /'P /'P3 , 3 3 6 5 32 3Cl KOH KClO KCl H O2+ = + + X Ó ÄÐÆÐË 'P , 3 ,'P ,'P3 ÄÝÔÇÓÏÇÊÇ V Ê - 'P 2EV 2E'P V Ó ÐÒÅÂÏÊÙÇÓÌÊÎÊ ÄÇÛÇÓÔÄÂÎÊ ', 'P ', 'P ,'P ', '33, 'P ', 'P'33, ,'P ' , 'P ' , 'P ÅÂÉ ÈÇÍÔÐ ÉÇÍÇÏÐÅÐ ØÄÇÔ ÊÎÇÇÔ ÕÆÕÚÍÊÄÝË ÉÂÑÂ× Ä ÒÂÉ ÔáÈÇÍÇÇ ÄÐÉÆÕ× ÏÇÅÐÒàÙ áÆÐÄÊÔ ÒÂÓÔÄÐÒ Ä ÄÐÆÇ z ×ÍÐÒÏÂá ÄÐÆÂ ¤ ÑÒÊÒÐÆÇ Cl 17 Хлор ·ÊÎÊÙÇÓÌÊÇ ÓÄÐËÓÔÄ ¶ÊÉÊÙÇÓÌÊÇ ÓÄÐËÓÔÄÂ
  • 77.
    1.3. Неорганическая химия77 'Py z ×ÍÐÒÊÆ ÊÐÏ 'P3y z ÅÊÑÐ×ÍÐÒÊÔ ÊÐÏ ClO2 − z ×ÍÐÒÊÔ ÊÐÏ ClO3 − z ×ÍÐÒÂÔ ÊÐÏ ClO4 − z ÑÇÒ×ÍÐÒÂÔ ÊÐÏ y ³ÔÇÑÇÏÊ ÐÌÊÓÍÇÏÊá Ä ÑÒÐÎÝÚÍÇÏÏÐÓÔÊ z ßÍÇÌÔÒÐÍÊÉ ÄÐÆÏÝ× ÒÂÓÔÄÐÒÐÄ ×ÍÐ ÒÊÆÐÄ ÛÇÍÐÙÏÝ× ÎÇÔÂÍÍÐÄ 2 2 22 2NaCl H O H Cl NaOH2 ýë. òîê. + ======= + + Ä ÍÂÃÐÒÂÔÐÒÊÊ ,'P 1R3 'P 1R'P , 3 ,'P /1R3 'P 1R'P /'P , 3 ÆÇÉÊÏÖÊØÊÒÕàÛÊÇ ÓÒÇÆÓÔÄÐ ÆÍá ÄÐÆÝ ÐÔÃÇÍÊÄÂÏÊÇ ÔÌÂÏÇË ÃÕÎÂÅÊ ÑÐÍÕÙÇÏÊÇ ×ÍÐÒÐÄÐÆÐÒÐÆÂ ÓÐÍáÏÐË ÌÊÓÍÐÔÝ ÑÐÍÊÄÊ ÏÊÍ×ÍÐÒÊÆÂ ×ÍÐÒÏÐË ÊÉÄÇÓÔÊ ÊÉÅÐÔÐÄÍÇÏÊÇ ÄÉÒÝÄÙÂÔÝ× ÄÇÛÇÓÔÄ ±ÐÍÕÙÇÏÊÇ ±ÒÊÎÇÏÇÏÊÇ
  • 78.
    Раздел 1. Теоретическиеосновы химии78 ·ÊÎÊÙÇÓÌÊÇ ÓÄÐËÓÔÄÂ Ó ÎÇÔÂÍÍÂÎÊ ÆÐ , R ,'P R'P , Ó ÐÓÏÐÄÏÝÎÊ ÂÎÖÐÔÇÒÏÝÎÊ ÐÌÓÊÆÂÎÊ R3 ,'P R'P , 3 Ó ÐÓÏÐÄÂÏÊáÎÊ R 3, ,'P R'P ,'P Ó ÓÐÍáÎÊ ÌÂÙÇÓÔÄÇÏÏÂá ÒÇÂÌØÊá Ï 'Py AgNO HCl AgCl HNO áåëûé òâîðîæèñòûé 3 3+ = ↓ + Ó ÂÎÎÊÂÌÐÎ 2, ,'P 2, 'P ØÂÒÓÌÂá ÄÐÆÌ ÐÃÜÇΠ,'P Ê ÐÃÜÇÎ ,23 ÒÂÓÔÄÐ ÒáÇÔ %Y Ê 4X %Y ,'P ,23 %Y'P 23 , 3 ¶ÊÉÊÙÇÓÌÊÇ ÓÄÐËÓÔÄ ÃÇÓØÄÇÔÏÂá ÈÊÆÌÐÓÔÞ ÄÐ ÄÍÂÈÏÐÎ ÄÐÉÆÕ×Ç ÆÝÎÊԝ áÄÍáÇÔÓá ÒÂÓÔÄÐÒÐÎ ×ÍÐÒÐÄÐÆÐÒÐÆÂ Ä ÄÐÆÇ 8 16 O 8 17 O 8 18 O ³ÔÂÃÊÍÞÏÝÇ ÏÕÌÍÊÆÝ ÌÊÓÍÐÒÐÆÂ ÓÂÎÝË ÒÂÓÑÒÐÓÔÒÂÏÇÏÏÝË ßÍÇÎÇÏÔ Ä ÑÒÊÒÐÆÇ ÉÇÎ ÏÐË ÌÐÒÝ ÌÂÌ ÑÒÐÓÔÐÇ ÄÇÛÇÓÔÄÐ ÓÐÓÔÂÄÍáÇÔ ÐÃÜÇΠÄÐÉÆÕ× ÌÂÌ ßÍÇÎÇÏÔ Ä×ÐÆÊÔ Ä ÓÐÓÔÂÄ ÄÐÆÝ ÅÐÒÏÝ× ÑÐÒÐÆ ÎÊÏÇ ÒÂÍÞÏÝ× ÓÐÍÇË ÃÇÍÌÐÄ ÈÊÒÐÄ ÕÅÍÇÄÐÆÐÄ ³ÐÍáÏÂá ÌÊÓÍÐÔ O 8 Кислород ¤ ÑÒÊÒÐÆÇ
  • 79.
    1.3. Неорганическая химия79 ¬ÊÓÍÐÒÐÆ ÐÃÒÂÉÕÇÔ ÆÄ ÓÐÇÆÊÏÇÏÊá 3 Ê 3 ·ÊÎÊÙÇÓÌÊÇ ÓÄÐËÓÔÄ 3 z ÓÊÍÞÏÝË ÐÌÊÓÍÊÔÇÍÞ Ó ÎÇÔÂÍÍÂÎÊ 1K 3 1K3 ÐÌÓÊÆ 2E 3 2E 3 ÑÇÒÐÌÓÊÆ Ó ÏÇÎÇÔÂÍÍÂÎÊ 7 3 73 ÐÌÓÊÆ ÓÐ ÓÍÐÈÏÝÎÊ ÄÇÛÇÓÔÄÂÎÊ ', 3 '3 , 3 ¶ÊÉÊÙÇÓÌÊÇ ÓÄÐËÓÔÄ ÃÇÓØÄÇÔÏÝË ÅÂÉ ÃÇÉ ÄÌÕÓ ÃÇÉ ÉÂÑÂ× ÔáÈÇÍÇÇ ÄÐÉÆÕ× ÎÂÍÐÒÂÓÔÄÐÒÊÎ Ä ÄÐÆÇ XÌÊÑ y ³ ÑÒÊ ÏÐÒÎ ÂÔÎ ÆÂÄÍ ±ÐÍÕÙÇÏÊÇ Ä ÑÒÐÎÝÚÍÇÏÏÐÓÔÊ ÊÉ ÈÊÆÌÐÅÐ ÄÐÉÆÕ× ßÍÇÌÔÒÐÍÊÉ ÄÐÆÝ 2 2 2 2H O H O2 ýë-ç −→ + Ä ÍÂÃÐÒÂÔÐÒÊÊ 2 4 4 2 2KMnO K MnO MnO O2= + + X 2 23 2 2 KClO KCl O MnO ==== + /23 /23 3 ¢ÍÍÐÔÒÐÑÏÝÇ ÎÐÆÊÖÊÌÂØÊÊ ¬ÊÓÍÐÒÐÆ 3
  • 80.
    Раздел 1. Теоретическиеосновы химии80 3 3 3 ·ÊÎÊÙÇÓÌÊÇ ÓÄÐËÓÔÄ ¬ÂÙÇÓÔÄÇÏÏÂá ÒÇÂÌØÊá Ï ÐÉÐÏ 3 /- , 3 - /3, 3 ÐÃÇÓØÄÇÙÊÄÂÇÔ ÌÒÂÓÊÔÇÍÊ ÐÔÒÂÈÂÇÔ µ¶ ÍÕÙÊ ÕÏÊÙÔÐÈÂÇÔ ÎÊÌÒÐÐÒÅÂÏÊÉÎÝ ¶ÊÉÊÙÇÓÌÊÇ ÓÄÐËÓÔÄ ÅÂÉ Ó ×ÂÒÂÌÔÇÒÏÝÎ ÉÂÑÂ×ÐÎ ÐÃÒÂÉÕÇÔÓá ÄÐ ÄÒÇÎá ßÍÇÌÔÒÊÙÇÓÌÊ× ÒÂÉÒáÆÐÄ ÏÇÓÔÐËÌÐÇ ÄÇÛÇÓÔÄÐ ÐÃÍÂÆÂÇÔ ÓÊÍÞÏÐË ÐÌÊÓÍÊÔÇÍÞÏÐË ÓÑÐÓÐÃÏÐÓÔÞà ³ÔÂÃÊÍÞÏÝÇ ÏÕÌÍÊÆÝ ÓÇÒÝ 16 31 S 16 33 S 16 34 S 16 36 S ÑÍÂÓÔÊÙÇÓÌÂá ÓÇÒ 7R ÒÐÎÃÊÙÇÓÌÂá ÓÇÒ 7 ÎÐÏÐÌÍÊÏÏÂá ÓÇÒ 7 ¤ ÑÂÒÂ× 7 7 7 7 ¤ ÓÄÐÃÐÆÏÐÎ ÓÐÓÔÐáÏÊÊ z ÔÄÇÒÆÐÇ ÄÇÛÇÓÔÄÐ ÈÇÍÔÐÅÐ ØÄÇÔ ÏÇ ÒÂÓÔÄÐÒáÇÔÓá Ä ÄÐÆÇ ÒÂÓÔÄÐÒáÇÔÓá Ä ÓÇÒÐÕÅÍÇÒÐÆÇ '7 ÃÇÏÉÐÍÇ ' , Ê ÆÒÕÅÊ× ÐÒÅÂÏÊÙÇÓÌÊ× ÒÂÓÔÄÐÒÊÔÇÍá× °ÉÐÏ 3 S 16 Сера ¢ÍÍÐÔÒÐÑÏÝÇ ÎÐÆÊÖÊÌÂØÊÊ ¤ ÑÒÊÒÐÆÇ
  • 81.
    1.3. Неорганическая химия81 ¬ÂÌ ßÍÇÎÇÏÔ Ä ÓÐÓÔÂÄÇ ÓÐÇÆÊÏÇÏÊË ÓÕÍÞÖÊÆÐÄ R7 z ØÊÏÌÐÄÂá ÐÃÎÂÏÌ *I7 z ÑÊÒÊÔ 'Y 7 z ÎÇÆÏÝË ÃÍÇÓÌ ÓÕÍÞÖÂÔÐÄ 2E 73 , 3 z ÅÍÂÕ ÃÇÒÐÄ ÓÐÍÞ 'E73 , 3 z ÅÊÑÓ 1K73 , 3 z ÅÐÒÞÌÂá ÓÐÍÞ ¬ÂÌ ÐÌÊÓÍÊÔÇÍÞ 7 *I *I7y 7 , , 7y ²ÇÂÌØÊá ÆÊÓÑÒÐÑÐÒØÊÐÏÊÒÐÄÂÏÊá 7 1I3, 1I 73 1I 7y , 3 ¬ÂÌ ÄÐÓÓÔÂÏÐÄÊÔÇÍÞ 7 3 73 7 'P 7'P S HNO H SO NO êîíö. 2 0 3 6 42+ = + + , 7 3 7 , 3 73 , 7 7 , 3 *I7 *I7 7 ¤ ÑÒÊÒÐÆÇ ÑÒÐÆÕÌÔ ÅÏÊÇÏÊá ÐÒÅÂÏÊÙÇÓÌÊ× ÐÔ×ÐÆÐÄ Ä ÄÕÍÌÂÏÊÙÇÓÌÊ× ÅÂÉÂ× Ä ÄÐÆÂ× ÎÊÏÇÒÂÍÞÏÝ× ÊÓÔÐÙÏÊÌÐÄ ·ÊÎÊÙÇÓÌÊÇ ÓÄÐËÓÔÄ ±ÐÍÕÙÇÏÊÇ ³ÐÇÆÊÏÇÏÊá 7y ³ÇÒÐÄÐÆÐÒÐÆ , 7
  • 82.
    Раздел 1. Теоретическиеосновы химии82 ·ÊÎÊÙÇÓÌÊÇ ÓÄÐËÓÔÄ , 7y z ÄÐÓÓÔÂÏÐÄÊÔÇÍÞ ÐÌÊÓÍáÇÔÓá ÆÐ 7 ÊÏÐÅÆÂ ÆÐ 7 7 Ä ÉÂÄÊÓÊÎÐÓÔÊ ÐÔ ÓÊÍÝ Ê ÌÐÍÊÙÇÓÔÄ ÐÌÊÓÍÊÔÇÍá , 7 3 73 , 3 ÊÉÃÝÔÐÌ 3 , 7 3 7 , 3 ÏÇ×ÄÂÔÌ 3 Ó ÅÂÍÐÅÇÏÂÎÊ , 7 'P 7 ,'P Ó ÂÉÐÔÏÐË ÌÊÓÍÐÔÐË , 7 ,23 7 23 , 3 3 2 3 2 43H S HNO S NO H O2 2 ðàçá. + = + + H S HNO SO NO H O2 3 2 ðàçá. + = + +2 2 22 ¶ÊÉÊÙÇÓÌÊÇ ÓÄÐËÓÔÄ ÃÇÓØÄÇÔÏÝË ÅÂÉ Ó ÒÇÉÌÊÎ ÉÂÑÂ×ÐÎ ÏÇÎÏÐÅÐ ÔáÈÇÍÇÇ ÄÐÉÆÕ× ÒÂÓÔÄÐÒáÇÔÓá Ä ÄÐÆÇ Ó ÐÃÒÂÉÐÄÂÏÊÇÎ ÓÕÍÞÖÊÆÏÐË ÌÊÓ ÍÐÔÝ ÊÎÇÇÔ ÏÊÉÌÊÇ XÑÍ Ê XÌÊÑ áÆÐÄÊÔÝË Ä ÃÐÍÞÚÊ× ÌÐÍÊÙÇÓÔÄÂ× ÓÎÇÒÔÇÍÇÏ ±ÐÍÕÙÇÏÊÇ *I7 ,'P *I'P , 7 , 7 , 7 ³ÇÒÐÄÐÆÐÒÐÆÏÂá ÌÊÓÍÐÔ , 7 , 7 , ,7y ,7y , 7 y ÓÕÍÞÖÊÆÝ 2E 7 ÅÊÆÒÐÓÕÍÞÖÊÆÝ 2E,7 ³ÐÍÊ ¬ÂÙÇÓÔÄÇÏÏÂá ÒÇÂÌØÊá Ï 7 y Pb S PbS ÷åðíûé 2 2+ − + = ↓ ÌÐÏØ
  • 83.
    1.3. Неорганическая химия83 ·ÊÎÊÙÇÓÌÊÇ ÓÄÐËÓÔÄ 73 z ÌÊÓÍÐÔÏÝË ÐÌÓÊÆ 73 , 3 , 73 73 2E3, 2E 73 , 3 73 2E 3 2E 73 73 z ÐÌÊÓÍÊÔÇÍÞ 73 , 7 7 , 3 73 z ÄÐÓÓÔÂÏÐÄÊÔÇÍÞ 2 2 4 2 2 6 3SO O S O êàò + + + = X . 73 'P , 3 ,'P , 73 73 Ä ÒÇÂÌØÊÊ ÆÊÓÑÒÐÑÐÒØÊÐÏÊÒÐÄÂÏÊá 73 2E3, 2E 73 2E 7y , 3 ¶ÊÉÊÙÇÓÌÊÇ ÓÄÐËÓÔÄ ÃÇÓØÄÇÔÏÝË ÅÂÉ Ó ×ÂÒÂÌÔÇÒÏÝÎ ÕÆÕÚÍÊÄÝÎ ÉÂÑÂ×ÐÎ ÅÐ ÒÇÍÝ× ÓÑÊÙÇÌ ×ÐÒÐÚÐ ÒÂÓÔÄÐÒáÇÔÓá Ä ÄÐÆÇ ÑÒÊ X y ³ ÑÇÒÇ×ÐÆÊÔ Ä ÈÊÆÌÐÇ ÓÐÓÔÐáÏÊÇ ÑÒÊ X y ³ ÑÇÒÇ×ÐÆÊÔ Ä ÔÄÇÒÆÐÇ ÓÐÓÔÐáÏÊÇ áÆÐÄÊÔÝË ±ÐÍÕÙÇÏÊÇ Ä ÑÒÐÎÝÚÍÇÏÏÐÓÔÊ *I7 3 *I 3 73 7 3 73 Ä ÍÂÃÐÒÂÔÐÒÊÊ 2E 73 , 73 2E 73 73 , 3 'Y , 73 'Y73 73 , 3 ³ÐÇÆÊÏÇÏÊá 7 °ÌÓÊÆ ÓÇÒÝ -: 73 ÌÐÏØ
  • 84.
    Раздел 1. Теоретическиеосновы химии84 ³ÇÒÏÊÓÔÂá ÌÊÓÍÐÔ , 73 ¬ÊÓÍÐÔ ÓÒÇÆÏÇË ÓÊÍÝ ÓÕÛÇÓÔÄÕÇÔ ÔÐÍÞÌÐ Ä ÒÂÓÔÄÐÒÇ H SO H HSO2 3 3 + − + HSO H HSO3 - + − + 3 2 ÓÕÍÞÖÊÔÝ 2E 73 ÅÊÆÒÐÓÕÍÞÖÊÔÝ 2E,73 ³ÐÍÊ ¬ÂÙÇÓÔÄÇÏÏÂá ÒÇÂÌØÊá Ï 73 , 73 ! , 3 73 ÉÂÑÂ× ÈÈÇÏÝ× ÓÑÊÙÇÌ ·ÊÎÊÙÇÓÌÊÇ ÓÄÐËÓÔÄ 73 z ÓÊÍÞÏÝË ÐÌÊÓÍÊÔÇÍÞ 73 z ÌÊÓÍÐÔÏÝË ÐÌÓÊÆ 73 , 3 , 73 73 2E3, 2E 73 , 3 73 2E 3 2E 73 ±ÐÍÕÙÇÏÊÇ 2 22 2 3SO O SO V O2 5 + = X 73 23 73 23 ³ÐÇÆÊÏÇÏÊá 7 °ÌÓÊÆ ÓÇÒÝ :- 73
  • 85.
    1.3. Неорганическая химия85 ·ÊÎÊÙÇÓÌÊÇ ÓÄÐËÓÔÄ ÒÂÓÔÄÐÒ , 73 ÑÒÐáÄÍáÇÔ ÐÃÛÊÇ ÓÄÐËÓÔÄ ÌÊÓÍÐÔ ÌÐÏØÇÏÔÒÊÒÐÄÂÏÏÂá , 73 z ÓÊÍÞÏÝË ÐÌÊÓÍÊÔÇÍÞ 'YRR y , 7 7 73 , 73 H SO Zn ZnSO H2 ðàçá. 4 4 2+ = + ↑ 5H SO Zn ZnSO H S H O2 2 2 êîíö. 4 44 4 4+ = + + 2H SO Cu CuSO SO H O2 2 êîíö. 4 4 2 2+ = + + ÆÇÂÌÔÊÄÊÒÕÇÔ Ï ×ÐÍÐÆÇ 4X %Y %P *I 'V ÌÐÏØÇÏÔÒÊÒÐÄÂÏÏÂá , 73 ÐÃÕÅÍÊÄÂÇÔ ÓÂ×ÂÒ R R RC H O H SO C H SO H O12 22 2 êîíö. 2 211 4 412 11+ = + ⋅ ±ÐÍÕÙÇÏÊÇ ÑÐÍÕÙÇÏÊÇ 73 *I7 3 *I 3 73 ÐÌÊÓÍÇÏÊÇ 73 ÆÐ 73 2 22 2 3SO O SO êàò + === X . ÑÐÅÍÐÛÇÏÊÇ 73 ÐÃÒÂÉÐÄÂÏÊÇ ÌÊÓÍÐÔÝ 73 , 3 , 73 ¶ÊÉÊÙÇÓÌÊÇ ÓÄÐËÓÔÄ ÃÇÓØÄÇÔÏÂá ÎÂÓÍáÏÊÓÔÂá ÈÊÆÌÐÓÔÞ ÓÊÍÞÏÂá ÌÊÓÍÐÔ ³ÇÒÏÂá ÌÊÓÍÐÔ , 73
  • 86.
    Раздел 1. Теоретическиеосновы химии86 ÓÕÍÞÖÂÔÝ 2E 73 ÅÊÆÒÐÓÕÍÞÖÂÔÝ 2E ,73 ³ÐÍÊ ¬ÂÙÇÓÔÄÇÏÏÂá ÒÇÂÌØÊá Ï SO4 2− Ba SO BaSO2 4 2 4 + − + = ↑ ÃÇÍÝË ÐÓÂÆÐÌ ÏÇ ÒÂÓÔÄÐÒáÇÔÓá ÆÂÈÇ Ä ÌÊÓÍÐÔÂ× ÌÂÌ ÑÒÐÓÔÐÇ ÄÇÛÇÓÔÄÐ ÓÐÓÔÂÄÍáÇÔ ÐÃÜÇΠÄÐÉÆÕ× ÌÂÌ ßÍÇÎÇÏÔ ÓÐÆÇÒÈÊÔÓá Ä ÑÐÙÄÇ Ä ÐÒÅÂÏÊÙÇÓÌÊ× ÓÐÇÆÊÏÇÏÊá× ÃÇÍ ÌÂ× ÏÕÌÍÇÊÏÐÄÝ× ÌÊÓÍÐÔÂ× Ê Ô Æ 2 2 2 2 ·ÊÎÊÙÇÓÌÊÇ ÓÄÐËÓÔÄ ¯ÊÉÌÂá ÒÇÂÌØÊÐÏÏÂá ÓÑÐÓÐÃÏÐÓÔÞ Ä ÓÄáÉÊ Ó ÏÂÍÊÙÊÇÎ ÑÒÐÙ ÏÐË ÔÒÐËÏÐË ÓÄáÉÊ Ä ÎÐÍÇÌÕÍÇ Ó ÎÇÔÂÍÍÂÎÊ 2 E E 2 ÏÊÔÒÊÆ Ó 0M z ÃÇÉ ÏÂÅÒÇÄÂÏÊá Ó ÌÊÓÍÐÒÐÆÐÎ N O NO C 2 2 2 3000 + ⎯ →⎯⎯⎯⎯⎯← ⎯⎯⎯⎯⎯⎯ = °X Ó ÄÐÆÐÒÐÆÐÎ N H NH êàò 2 2 33 2+ . ,t p ÂÎÎÊÂÌ ¤ ÑÒÊÒÐÆÇ N 7 Азот ¢ÉÐÔ 2 X
  • 87.
    1.3. Неорганическая химия87 ¶ÊÉÊÙÇÓÌÊÇ ÓÄÐËÓÔÄ ÃÇÓØÄÇÔÏÝË ÅÂÉ ÃÇÉ ÄÌÕÓ ÃÇÉ ÉÂÑÂ× ÎÂÍÐÒÂÓÔÄÐÒÊÎ Ä ÄÐÆÇ XÌÊÑ y ³ XÑÍ y ³ ±ÐÍÕÙÇÏÊÇ Ä ÑÒÐÎÝÚÍÇÏÏÐÓÔÊ z ÊÉ ÈÊÆÌÐÅÐ ÄÐÉÆÕ×Â Ä ÍÂÃÐÒÂÔÐÒÊÊ NH NO N H O24 2 2 2= ↑ + X ±ÒÊÎÇÏÇÏÊÇ ÑÒÐÊÉÄÐÆÓÔÄÐ ÂÎÎÊÂÌ ÂÉÐÔÏÐË ÌÊÓÍÐÔÝ ÓÐÉÆÂÏÊÇ ÊÏÇÒÔÏÐË ÓÒÇÆÝ ÑÒÐÊÉÄÐÆÓÔÄÐ ÎÊÏÇÒÂÍÞÏÝ× ÕÆÐÃÒÇÏÊË , , , 2 2 , ,, ·ÊÎÊÙÇÓÌÊÇ ÓÄÐËÓÔÄ ¬ÂÌ ÐÓÏÐÄÂÏÊÇ Ó ÌÊÓÍÐÔÂÎÊ 2, ,'P 2, 'P ÑÒÊ ÒÂÓÔÄÐÒÇÏÊÊ Ä ÄÐÆÇ NH H O NH H O NH OH2 23 3 4+ + ++ − ÛÇÍÐÙÏÂá ÓÒÇÆÂ ¬ÂÌ ÄÐÓÓÔÂÏÐÄÊÔÇÍÞ 2, 3 2 , 3 4 5 4 63 2NH O NO H O Pt 2+ = + 2, 'Y3 'Y 2 , 3 2, V 2 2, V ¢ÎÎÊÂÌ 2,
  • 88.
    Раздел 1. Теоретическиеосновы химии88 ¶ÊÉÊÙÇÓÌÊÇ ÓÄÐËÓÔÄ ÃÇÓØÄÇÔÏÝË ÅÂÉ ÊÎÇÇÔ ×ÂÒÂÌÔÇÒÏÝË ÒÇÉÌÊË ÉÂÑÂ× áÆÐÄÊÔÝË ÍÇÅÙÇ ÄÐÉÆÕ× ÐÙÇÏÞ ×ÐÒÐÚÐ ÒÂÓÔÄÐÒáÇÔÓá Ä ÄÐÆÇ Í 2, z Í , 3 ÍÇÅÌÐ ÓÈÊÈÂÇÔÓá ÝË ÒÂÓÔÄÐÒ z ÏÂÚÂÔÝÒÏÝË ÓÑÊÒÔ ±ÐÍÕÙÇÏÊÇ Ä ÑÒÐÎÝÚÍÇÏÏÐÓÔÊ N H NH êàò 2 2 33 2+ t p, . Ä ÍÂÃÐÒÂÔÐÒÊÊ 2, 'P 'E 3, 'E'P 2, , 3 ÓÍÂÃÐÇ ÏÂÅÒÇÄÂÏÊÇ ±ÒÊÎÇÏÇÏÊÇ ¦Íá ÑÒÐÊÉÄÐÆÓÔÄ ÂÉÐÔÏÐË ÌÊÓÍÐÔÝ ÏÊÔÒÂÔÐÄ ÎÐÙÇÄÊÏÝ ÓÐÆÝ ÎÊÏÇÒÂÍÞÏÝ× ÕÆÐÃÒÇÏÊË ·ÊÎÊÙÇÓÌÊÇ ÓÄÐËÓÔÄ ÓÐ ÛÇÍÐÙÂÎÊ 2, 'P 2E3, 2E'P 2, , 3 ÌÂÙÇÓÔÄÇÏÏÂá ÒÇÂÌØÊá Ï NH4 + ÄÍÂÈÏÂá ÍÂÌÎÕÓÐÄÂá ÃÕ ÎÂÈÌ ÓÔÂÏÐÄÊÔÓá ÓÊÏÇË Ó ÌÊÓÍÐÔÂÎÊ 2, '3 ,'P 2, 'P '3 , 3 Ó ÓÐÍáÎÊ 2, 73 E'P E73 2, 'P ÒÂÓÑÂÆÂÇÔÓá ÑÒÊ ÏÂÅÒÇÄÂÏÊÊ 2, 'P 2, ,'P ÇÓÍÊ ÌÊÓÍÐÔ ÍÇÔÕÙÂá 2, 73 2, 2, ,73 ÙÂÓÔÊÙÏÐÇ ÇÓÍÊ ÌÊÓÍÐÔ ÏÇÍÇÔÕÙÂá 2, 23 2 3 , 3 ÇÓÍÊ ÂÏÊÐÏ ÊÎÇÇÔ ÐÌÊÓÍÊÔÇÍÞÏÝÇ ÓÄÐËÓÔÄ ³ÐÍÊ ÂÎÎÐÏÊá ÓÐÆÇÒÈÂÔ ÊÐÏ NH4 +
  • 89.
    1.3. Неорганическая химия89 ¶ÊÉÊÙÇÓÌÊÇ ÓÄÐËÓÔÄ ÌÒÊÓÔÂÍÍÊÙÇÓÌÊÇ ÄÇÛÇÓÔÄ ×ÐÒÐÚÐ ÒÂÓÔÄÐÒáàÔÓá Ä ÄÐÆÇ ÑÐÍÏÐÓÔÞà ÆÊÓÓÐØÊÊÒÕàÔ ±ÐÍÕÙÇÏÊÇ 2, ,'P 2, 'P ±ÒÊÎÇÏÇÏÊÇ ®ÊÏÇÒÂÍÞÏÝÇ ÕÆÐÃÒÇÏÊá °ÌÓÊÆ ÂÉÐÔ ” 2 3 ÃÇÓØÄÇÔÏÝË ÅÂÉ ÊÎÇÇÔ ÓÍÂÆÌÐÄÂÔÝË ÄÌÕÓ ÄÇÓÇÍáÛÊ˝ ÅÂÉ ×ÐÒÐÚÐ ÒÂÓÔÄÐÒáÇÔÓá Ä ÄÐÆÇ ÏÇÓÐÍÇÐÃÒÂÉÕàÛÊË ÒÂÓÑÂÆÂÇÔÓá ÑÒÊ ÏÂÅÒÇÄÂÏÊÊ 2 2 700 2 2N O N O2 C ===== + ° ÑÐÍÕÙÇÏÊÇ 2, 23 2 3 , 3 °ÌÓÊÆ ÂÉÐÔ ”” 23 ÃÇÓØÄÇÔÏÝË ÅÂÉ ÃÇÉ ÉÂÑÂ× ÑÍÐ×Ð ÒÂÓÔÄÐÒáÇÔÓá Ä ÄÐÆÇ ÑÍÐ×Ð ÓÈÊÈÂÇÔÓá ÏÇÓÐÍÇÐÃÒÂÉÕàÛÊË ÍÇÅÌÐ ÐÌÊÓÍáÇÔÓá 23 3 23 ÎÐÈÇÔ ÄÐÓÓÔÂÏÂÄÍÊÄÂÔÞÓá 23 73 73 2 °ÌÓÊÆÝ ÂÉÐÔÂ
  • 90.
    Раздел 1. Теоретическиеосновы химии90 ÑÐÍÕÙÇÏÊÇ 4 5 4 63 2NH O NO H O Pt 2+ = + 'Y ,23 'Y 23 23 , 3 N O NO ýë. äóãè 2 2 2+ ======== X °ÌÓÊÆ ÂÉÐÔ ””” 2 3 ÔÇÎÏÐ ÓÊÏáá ÈÊÆÌÐÓÔÞ ÌÊÓÍÐÔÏÝË ÐÌÓÊÆ 2 3 /3, /23 , 3 ÑÐÍÕÙÇÏÊÇ 23 23 2 3 ,23 z ÂÉÐÔÊÓÔÂá ÌÊÓÍÐÔ ÓÐÐÔÄÇÔÓÔÄÕÇÔ ÐÌÓÊÆÕ 2 3 ÏÇÓÔÐËÌÂá 2 2 2HNO H O NO NO2= + + X °ÌÓÊÆ ÂÉÐÔ ”: 23 ÃÕÒÝË ÅÂÉ Ó ÒÇÉÌÊÎ ÉÂÑÂ×ÐÎ áÆÐÄÊÔÝË ×ÐÒÐÚÐ ÒÂÓÔÄÐÒáÇÔÓá Ä ÄÐÆÇ ÒÇÂÅÊÒÕÇÔ Ó ÏÇË 23 , 3 ,23 ,23 23 3 , 3 ,23 Ä ÊÉÃÝÔÌÇ 3 Ó ÛÇÍÐÙÂÎÊ 23 2E3, 2E23 2E23 , 3 ÆÊÎÇÒÊÉÕÇÔÓá 2 2 4 140 11 2 NO N O áóðûé ãàç C C áåñöâåòíûé ãàç 2 ⎯ →⎯⎯⎯← ⎯⎯⎯⎯ + ° − °, ÑÐÍÕÙÇÏÊÇ 23 3 23 Cu HNO Cu NO NO H O êîíö. 2+ = + +4 2 23 3 2 2( ) ÏÊÔÒÊÔ
  • 91.
    1.3. Неорганическая химия91 °ÌÓÊÆ ÂÉÐÔ : 2 3 ÃÇÓØÄÇÔÏÝÇ ÑÒÐÉÒÂÙÏÝÇ ÌÒÊÓÔÂÍÍÝ ÏÇÓÔÐËÌÊË 2 3 23 3 ÌÊÓÍÐÔÏÝË ÐÌÓÊÆ 2 3 , 3 ,23 2 3 2E3, 2E23 , 3 ÓÊÍÞÏÝË ÐÌÊÓÍÊÔÇÍÞ ÑÐÍÕÙÇÏÊÇ ,23 4 3 ¯43 2 3 ,23 z ÂÉÐÔÏÂá ÌÊÓÍÐÔ ÓÐÐÔÄÇÔÓÔÄÕÇÔ ÐÌÓÊÆÕ 2 3 ¶ÊÉÊÙÇÓÌÊÇ ÓÄÐËÓÔÄ ÃÇÓØÄÇÔÏÂá ÈÊÆÌÐÓÔÞ ÍÇÔÕÙÂá ÆÝÎÊԝ Ï ÄÐÉÆÕ×Ç ×ÐÒÐÚÐ ÓÎÇÚÊÄÂÇÔÓá Ó ÄÐÆÐË XÌÊÑ ³ XÌÒ y ³ °ÌÊÓÍÊÔÇÍÞÏÝÇ ÓÄÐËÓÔÄ ,23 ,23 z ÓÊÍÞÏÝË ÐÌÊÓÍÊÔÇÍÞ ÌÐÔÐÒÝË ÐÌÊÓÍáÇÔ Ê ÎÇÔÂÍ ÍÝ Ê ÏÇÎÇÔÂÍÍÝ ²ÇÂÅÇÏÔ ,23 ÌÐÏØ ,23 ÒÂÉà »ÇÍÐÙÏÝÇ Ê ÛÇ ÍÐÙÏÐ ÉÇÎÇÍÞÏÝÇ ÎÇÔÂÍÍÝ 0M 2E / 6F 'W 7V E ¤ÝÆÇÍáÇÔÓá 2 3 °ÃÒÂÉÕÇÔÓá 2, ÌÐÔÐÒÝË Ä ÊÉ ÃÝÔÌÇ ÂÉÐÔÏÐË ÌÊÓÍÐÔÝ ÆÂÇÔ 2, 23 ¢ÉÐÔÏÂá ÌÊÓÍÐÔ ,23
  • 92.
    Раздел 1. Теоретическиеосновы химии92 °ÌÐÏÙÂÏÊÇ ÔÂÃÍÊØÝ ²ÇÂÅÇÏÔ ,23 ÌÐÏØ ,23 ÒÂÉà ¢ÌÔÊÄÏÝÇ ÎÇÔÂÍ ÍÝ Ê ÎÇÔÂÍÍÝ ÓÒÇÆÏÇË ÂÌÔÊÄÏÐ ÓÔÊ 1K R 2M 'S 1R ¤ÝÆÇÍáÇÔÓá 23 2 3 2 2, 23 ¯ÇÂÌÔÊÄÏÝÇ ÎÇ ÔÂÍÍÝ 7R 4F 'Y M ,K %K ¤ÝÆÇÍáÇÔÓá 23 23 *I 'P %P ÆÇÂÌÔÊ ÄÊÒÕàÔÓá Ï ×Ð ÍÐÆÇ ±ÒÊ ÏÂÅÒÇÄ ÏÊÊ 23 ÊÍÊ 23 Ó ÐÃÒ ÉÐÄÂÏÊÇÎ ÐÌ ÓÊÆÐÄ 2 3 2 2, 23 ÐÃÒ ÉÕàÔÓá ÓÐÍÊ ÎÇ ÔÂÍÍÐÄ ¯ÇÎÇÔÂÍÍÝ 23 23 ¯ÇÎÇÔÂÍÍÝ ÐÌÊÓÍáàÔÓá ÆÐ ÓÐÐÔÄÇÔÓÔÄÕàÛÊ× ÌÊÓÍÐÔ ±ÒÊÎÇÒÝ ÕÒÂÄÏÇÏÊË ÒÇÂÌØÊË Ó ,23 ³ ÌÐÏØÇÏÔÒÊÒÐÄÂÏÏÐË 2 6 6 3 0 3 3 2Fe H N O Fe O NO H O +5 2 +3 +4 2+ = + + X 2 6 2 2 1 1 6 0 3 5 4 Fe Fe N N − → + → + + + I I M ,23 M 23 23 , 3 Bi Bi N N 0 3 5 4 3 1 1 3 − → + → + + + I I
  • 93.
    1.3. Неорганическая химия93 4 ,23 , 43 23 , 3 P P N N 0 5 5 4 5 1 1 5 − → + → + + + I I ³ ÒÂÉÃÂÄÍÇÏÏÐË 8 30 8 3 93 3 3 3 3Fe HNO Fe NO NH NO H O 0 +5 3 4 2+ = + + ° + − X ( ) Fe Fe N N 0 3 5 3 3 8 8 3 − → + → + + − I I 5 12 5 63 3 2 0 Zn H NO Zn NO N H O 0 +5 +2 2 2+ = + +( ) Zn Zn 2N N 0 2 5 2 0 2 10 5 1 − → + → + + I I 4 ,23 , 3 , 43 23 P P N N 0 5 5 2 5 3 3 5 − → + → + + + I I ±ÐÍÕÙÇÏÊÇ Ä ÍÂÃÐÒÂÔÐÒÊÊ NaNO H SO HNO NaHSO2 êîíö. ñëàáîå íàãðåâàíèå 3 4 3 4+ = + Ä ÑÒÐÎÝÚÍÇÏÏÐÓÔÊ Ä ßÔÂÑ ÐÌÊÓÍÇÏÊÇ ÂÎÎÊÂÌ Ï ÑÍÂÔÊÏÐÄÐÎ ÌÂÔÂÍÊÉÂÔÐÒÇ 2, 3 23 , 3 ÐÌÊÓÍÇÏÊÇ ÐÌÓÊÆÂ ÂÉÐÔ ”” 23 3 23 ÑÐÅÍÐÛÇÏÊÇ 23 ÄÐÆÐË Ä ÑÒÊÓÕÔÓÔÄÊÊ ÌÊÓÍÐÒÐÆÂ 23 , 3 3 ,23 ±ÒÊÎÇÏÇÏÊÇ ¦Íá ÑÒÐÊÉÄÐÆÓÔÄ ÎÊÏÇÒÂÍÞÏÊ× ÕÆÐÃÒÇÏÊË ÄÉÒÝÄÙÂÔÝ× ÄÇ ÛÇÓÔÄ ÍÇÌÂÒÓÔÄÇÏÏÝ× ÑÒÇÑÂÒÂÔÐÄ ÌÒÂÓÊÔÇÍÇË ÑÍÂÓÔÎÂÓÓ ÊÓÌÕÓÓÔÄÇÏÏÝ× ÄÐÍÐÌÐÏ
  • 94.
    Раздел 1. Теоретическиеосновы химии94 ×ÐÒÐÚÐ ÒÂÓÔÄÐÒáàÔÓá Ä ÄÐÆÇ ÒÂÉÍÂÅÂàÔÓá ÑÒÊ ÏÂÅÒÇÄÂÏÊÊ X 1I23 3 2 23 2 2KNO KNO O= + X 1I3 23 3 2 2 43 2 2 2Pb NO PbO NO O( ) = + + X 1I 23 3 2 2 23 2 2AgNO Ag NO O= + + X 1I23 ÓÍÇÄ ÐÔ 1K 1K z 'Y ÓÑÒÂÄ ÐÔ 'Y ¯ÊÔÒÂÔ ÂÎÎÐÏÊá NH NO N O H O.2 24 3 2= + X ¤ ÓÐÓÔÂÄÇ ÓÐÇÆÊÏÇÏÊË ÖÐÓÖÐÒÊÔÝ 'E 43 'E 3, ÂÑÂÔÊÔÝ 'E 43 'E ÅÆÇ *y 'Py ÃÇÍÌÐÄÝÇ ÄÇÛÇÓÔÄÂ Ó ÌÊÓÍÐÒÐÆÐÎ 4 3 4 3 4 3 4 3 ÏÇÆÐÓÔÂÔÐÌ 3 ³ÐÍÊ ÂÉÐÔÏÐË ÌÊÓÍÐÔÝ z ÏÊÔÒÂÔÝ ¤ ÑÒÊÒÐÆÇ P 15 Фосфор ·ÊÎÊÙÇÓÌÊÇ ÓÄÐËÓÔÄÂ
  • 95.
    1.3. Неорганическая химия95 Ó ÓÇÒÐË 4 7 4 7 Ó ÅÂÍÐÅÇÏÂÎÊ 4 'P 4'P 4 'P 4'P ÏÇÆÐÓÔÂÔÐÌ 'P 4'P , 3 ,'P , 43 Ó ÄÐÆÐË 4 , 3 , 43 , Ó ÌÊÓÍÐÔÂÎÊ 4 ,23 , 3 , 43 23 4 , 73 , 43 73 , 3 ÓÐ ÛÇÍÐÙÂÎÊ 4 2E3, , 3 4, 2E, 43 Ó ÎÇÔÂÍÍÂÎÊ 4 'E 'E 4 ÖÐÓÖÊÆ 2 10 6 6 103 4 2 2 1500 3 4Ca PO C SiO CaSiO P CO C áåëûé ôîñôîð ( ) + + ===== + + ° ÆÍá ÑÒÐÊÉÄÐÆÓÔÄ ÐÌÓÊÆÐÄ ÖÐÓÖÐÒ ÖÐÓÖÐÒÏÐË ÌÊÓÍÐÔÝ ÆÍá ÑÒÐÊÉÄÐÆÓÔÄ ÓÑÊÙÇÌ Ä ÓÑÍÂÄÂ× Ä ÐÒÅÂÏÊÙÇÓÌÐÎ ÓÊÏÔÇÉÇ ³ÐÇÆÊÏÇÏÊá ÖÐÓÖÐÒÂ Ó ÌÊÓÍÐÒÐÆÐÎ ÃÐÍÇÇ ÓÔÐËÌÊÇ ÙÇÎ Ó ÂÉÐÔÐÎ ³ÐÇÆÊÏÇÏÊÇ ÖÐÓÖÐÒÂ Ó ÄÐÆÐÒÐÆÐÎ 4, ÎÇÏÇÇ ÓÔÐËÌÐÇ ÙÇÎ Ó ÂÉÐÔÐÎ ±ÐÍÕÙÇÏÊÇ ±ÒÊÎÇÏÇÏÊÇ
  • 96.
    Раздел 1. Теоретическиеосновы химии96 ·ÂÒÂÌÔÇÒÊ ÓÔÊÌ ¢ÍÍÐÔÒÐÑÏÝÇ ÎÐÆÊÖÊÌÂØÊÊ £ÇÍÝË ÖÐÓÖÐÒ ¬ÒÂÓÏÝË ÖÐÓÖÐÒ ¹ÇÒÏÝË ÖÐÓÖÐÒ ¬ÒÊÓÔÂÍÍÊÙÇ ÓÌÂá ÒÇÚÇÔÌ ÎÐÍÇÌÕ ÍáÒÏÂá 4 ÂÔÐÎÏÂá ÂÔÐÎÏÂá ¸ÄÇÔ ÃÇÍÝË ÐÔ ÌÒÂÓÏÐ ÅÐ ÆÐ ÖÊÐ ÍÇÔÐÄÐÅÐ ÓÇÒÐ ÙÇÒ ÏÝË ©ÂÑÂ× ÙÇÓÏÐÌ ÏÇÔ ÏÇÔ ´ÄÇÒÆÐÓÔÞ ÄÐÓÌÐÑÐ ÆÐÃÏÝË ÔÄÇÒÆÝË ÐÔÏÐÓÊ ÔÇÍÞÏÐ ÎáÅÌÊË XÑÍ ³ ÑÍÂÄÊÔÓá ÔÐÍÞÌÐ ÑÐÆ ÆÂÄ ÍÇÏÊÇÎ ÑÒÊ X ³ ÑÇÒÇ×ÐÆÊÔ Ä ÑÂÒÝ ÃÇÍÐÅÐ ÖÐÓÖÐÒ ²ÂÓÔÄÐÒÊ ÎÐÓÔÞ ÓÍÂÃÐ Ä , 3 ×ÐÒÐÚÐ Ä '7 ÏÇÒÂÓÔÄÐÒÊÎÝË ²ÇÂÌØÊÐÏÏÂá ÓÑÐÓÐÃÏÐÓÔÞ ÄÝÓÐÌÂá ÏÊÉÌÂá ÓÒÇÆÏáá ­àÎÊÏÇÓØÇÏ ØÊá ÉÇÍÇÏÐÄ ÔÐÇ ÓÄÇÙÇ ÏÊÇ ÏÇÔ ÏÇÔ ¢ÍÍÐÔÒÐÑÊá
  • 97.
    1.3. Неорганическая химия97 ÏÂÊÃÐÍÇÇ ÓÔÐËÌÊÇ ÏÇ ÑÒÐáÄÍáàÔ ÐÌÊÓÍÊÔÇÍÞÏÝ× ÓÄÐËÓÔÄ °ÌÓÊÆ ÖÐÓÖÐÒ : 4 3 4 , ÃÇÍÐÇ ÌÒÊÓÔÂÍÍÊÙÇÓÌÐÇ ÄÇÛÇÓÔÄÐ ÐÆÊÏ ÊÉ ÓÂÎÝ× ßÖÖÇÌÔÊÄÏÝ× ÐÓÕÚÊÔÇÍÇË ÌÊÓÍÐÔÏÝË ÐÌÓÊÆ 4 3 'E3 'E 43 4 3 2E3, 2E 43 , 3 ÒÂÓÔÄÐÒáÇÔÓá Ä ÄÐÆÇ 4 3 , 3 ,43 ,43 , 3 , 4 3 , 4 3 , 3 , 43 ÑÒÊ ÏÂÅÒÇÄÂÏÊÊ P O H O H PO2 2 35 43 2+ = X °ÒÔÐÖÐÓÖÐÒÏÂá ÌÊÓÍÐÔ , 43 ÃÇÍÐÇ ÔÄÇÒÆÐÇ ÄÇÛÇÓÔÄÐ ÒÂÓÔÄÐÒáÇÔÓá Ä ÄÐÆÇ ÌÊÓÍÐÔ ÓÒÇÆÏÇË ÓÊÍÝ ÑÐÍÕÙÇÏÊÇ Ä ÑÒÐÎÝÚÍÇÏÏÐÓÔÊ Ca PO H SO H PO CaSO2 êîíö. 33 4 2 4 4 43 2 3( ) + = + ↓ ³ÐÇÆÊÏÇÏÊá 4 ÎÇÔÂÖÐÓÖÐÒÏÂá ÌÊÓÍÐÔ ÆÊÖÐÓÖÐÒÏÂá ÌÊÓÍÐÔ ÐÒÔÐÖÐÓÖÐÒÏÂá ÌÊÓÍÐÔÂ
  • 98.
    Раздел 1. Теоретическиеосновы химии98 ³ÐÍÊ ÖÐÓÖÂÔÝ 2E 43 ÅÊÆÒÐÖÐÓÖÂÔÝ 2E ,43 ÆÊÅÊÆÒÐÖÐÓÖÂÔÝ 2E, 43 , 43 2E3, 2E 43 , 3 , 43 2E3, 2E ,43 , 3 , 43 2E3, 2E, 43 , 3 ÊÍÊ , 43 2E3, 2E, 43 , 3 2E, 43 2E3, 2E ,43 , 3 2E ,43 2E3, 2E 43 , 3 ÌÂÙÇÓÔÄÇÏÏÂá ÒÇÂÌØÊá Ï PO4 3− : 3 4 3 4Ag PO Ag PO3 ÿðêî-æåëòûé + − + = ↓ ÖÐÓÖÐÒÊÔÏÂá ÎÕ̝ 'E 43 ÑÒÐÓÔÐË ÓÕÑÇÒÖÐÓÖÂÔ 'E 43 , 73 'E , 43 'E73 ÆÄÐËÏÐË ÓÕÑÇÒÖÐÓÖÂÔ 'E 43 , 43 'E , 43 ÑÒÇØÊÑÊÔÂÔ 'E 3, , 43 'E,43 , 3 ÂÎÎÐÖÐÓ 2, , 43 2, , 43 2, ,43 ÓÐÍÞ ÌÂÍÊá ÂÎÎÐÖÐÓÌ ¶ÐÓÖÂÔÏÝÇ ÕÆÐÃÒÇÏÊá
  • 99.
    1.3. Неорганическая химия99 ³ÔÂÃÊÍÞÏÝÇ ÏÕÌÍÊÆÝ ÕÅÍÇÒÐÆÂ 6 13 C6 12 C ¬ÂÌ ÑÒÐÓÔÐÇ ÄÇÛÇÓÔÄÐ ÂÍÎÂÉ ÅÒÂÖÊÔ ¬ÂÌ ßÍÇÎÇÏÔ Ä ÓÐÓÔÂÄÇ ÄÇÛÇÓÔÄ ÐÓÏÐÄÏÂá ÓÐÓÔÂÄÍáàÛÂá ÙÂÓÔÞ ÄÓÇ× ÈÊÄÐÔÏÝ× Ê ÒÂÓÔÇÏÊË ÕÅÍÇÌÊÓÍÝË ÅÂÉ '3 ÌÂÒÃÐÏÂÔÝ ÏÇÖÔÞ ÑÒÊÒÐÆÏÝÇ ÅÂÉÝ ¬ÂÌ ÐÌÊÓÍÊÔÇÍÞ 'E3 ' '3 'E' z ÌÂÒÃÊÆ ÌÂÍÞØÊá %P ' %P ' , ' ', ¬ÂÌ ÄÐÓÓÔÂÏÐÄÊÔÇÍÞ ' 3 '3 X ³ ÅÐÒÇÏÊÇ '3 ' '3 X ³ ' , 3 '3 , X ³ ' R3 R '3 X ³ 3 4 3 4 23 2C HNO CO NO H O êîíö. 2+ = + + C 6 Углерод ¤ ÑÒÊÒÐÆÇ ·ÊÎÊÙÇÓÌÊÇ ÓÄÐËÓÔÄ ÌÂÒÃÊÆ ÂÍàÎÊÏÊá ÎÇÔÂÏ
  • 100.
    Раздел 1. Теоретическиеосновы химии100 ¢ÍÎÂÉ WT ÅÊÃÒÊÆÊÉÂØÊá ÂÔÐΠ' ÑÒÐÙÏÝÇ ÌÐÄÂÍÇÏÔÏÝÇ ÓÄáÉÊ ÏÇÎÇÔÂÍÍ ÂÔÐÎÏÂá ÌÒÊÓÔÂÍÍÊÙÇÓÌÂá ÒÇÚÇÔÌ ÑÒÐÉÒÂÙÏÝÇ ÌÒÊÓÔÂÍÍÝ ÊÎÇÇÔ ÓÂÎÕà ÃÐÍÞÚÕà ÔÄÇÒÆÐÓÔÞ ÓÒÇÆÊ ÑÒÊÒÐÆÏÝ× ÓÐÇÆÊÏÇÏÊË ÊÉÐÍáÔÐÒ ¥ÒÂÖÊÔ WT ÅÊÃÒÊÆÊÉÂØÊá ÂÔÐΠ' ÓÍÐÊÓÔÂá ÓÔÒÕÌÔÕÒ ÂÔÐÎÏÂá ÌÒÊÓÔÂÍÍÊÙÇÓÌÂá ÒÇÚÇÔÌ ÓÇÒÐÅÐ ØÄÇÔ ÎáÅÌÊË ÊÎÇÇÔ ÄÝÓÐÌÕà ßÍÇÌÔÒÐÑÒÐÄÐÆ ÏÐÓÔÞ ¬ÂÒÃÐÏ ±ÐÍÊÌÕÎÕÍÇÏ ¶ÕÍÍÇÒÇÏÝ ' Ê ' z ÑÐÍÝÇ ÓÖÇÒÝ ÏÂÑÐÎÊ ÏÂàÛÊÇ ÖÕÔÃÐÍÞÏÝÇ ÎáÙÊ ÑÐÄÇÒ× ÏÐÓÔÞ ÌÐÔÐÒÝ× ÐÃÒÂÉÐÄÂÏ ÑáÔÊ Ê ÚÇÓÔÊÕÅÐÍÞÏÊÌÂÎÊ ÊÉ ÂÔÐÎÐÄ ÕÅÍÇÒÐÆÂ ¢ÍÍÐÔÒÐÑÊá
  • 101.
    1.3. Неорганическая химия101 ±ÐÍÕÙÇÏÊÇ ªÓÑÐÍÞÉÐÄÂÏÊÇ ¦ÒÇÄÇÓÊÏ ³ÈÊÅÂÏÊÇ Ó ÏÇÆÐÓÔÂÔ ÌÐÎ ÄÐÉ ÆÕ× ¦ÒÇ ÄÇÓÏÝË ÕÅÐÍÞ ¢ÌÔÊ ÄÊÒÐ ÄÂÏÏÝË ÕÅÐÍÞ ³ÂÈ ³ÑÐÓÐÃÏÐÓÔÞ Ì ÂÆÓÐÒà ØÊÊ z ÑÐÅÍÐÛÇÏÊà ÑÐÄÇÒ×ÏÐÐÓÔÏÝÎ ÓÍÐÇÎ ÅÂÉÐÄ Ê ÒÂÓÔÄÐÒÇÏÏÝ× ÄÇÛÇÓÔÄ ®ÇÍÞÙÂËÚÊË ÑÐÒÐÚÐÌ ÅÒÂÖÊÔ ÆÍá ÑÒÊÅÐÔÐÄÍÇÏÊá ÙÇÒÏÊÍ Ä ÌÂÙÇÓÔÄÇ ÏÂÑÐÍÏÊ ÔÇÍá ÒÇÉÊÏÝ Ä ÑÐÍÊÅÒÂÖÊÊ ¬ÂÎÇÏÏÝË ÕÅÐÍÞ ³Õ×Âá ÑÇÒÇÅÐÏÌ ¬ÐÌÓ ¤ÐÓÓÔÂÏÐÄÊÔÇÍÞ Ä ÎÇ ÔÂÍÍÕÒÅÊÊ ¬ÐÓÔÊ ÈÊÄÐÔÏÝ× ³ÈÊÅÂÏÊÇ ¨Ê ÄÐÔÏÝË ÕÅÐÍÞ ªÓÑÐÍÞÉÕàÔ Ä ÓÂ×ÂÒ ÏÐË ÑÒÐÎÝÚÍÇÏÏÐÓÔÊ ÆÍá ÐÙÊÓÔÌÊ ÓÂ×ÂÒÏÐÅÐ ÓÊÒÐÑ ±ÐÍÕÙÇÏÊÇ Ê ÊÓÑÐÍÞÉÐÄÂÏÊÇ
  • 102.
    Раздел 1. Теоретическиеосновы химии102 µÅÍÇÒÐÆ ÓÑÐÓÐÃÇÏ ÐÃÒÂÉÐÄÝÄÂÔÞ ÌÒÂÔÏÝÇ ÓÄáÉÊ Ä ÐÔÍÊÙÊÇ ÐÔ 7M +I ' ' y' 'y ' 3 y' 2 3 ' 3 ' 7 °ÌÓÊÆ ÕÅÍÇÒÐÆÂ ”” '3 ÕÅÂÒÏÝË ÅÂÉ ' 3 ¶ÊÉÊÙÇÓÌÊÇ ÓÄÐËÓÔÄ ÃÇÓØÄÇÔÏÝË ÅÂÉ ÏÇ ÊÎÇÇÔ ÉÂÑÂ× ÑÍÐ×Ð ÒÂÓÔÄÐÒáÇÔÓá Ä ÄÐÆÇ ÐÙÇÏÞ áÆÐÄÊÔ z ÓÐÇÆÊÏáÇÔÓá Ó ÅÇÎÐÅÍÐÃÊÏÐÎ ÌÒÐÄÊ ÃÍÐÌÊÒÕá ÑÇÒÇÏÐÓ ÌÊÓÍÐÒÐÆÂ ·ÊÎÊÙÇÓÌÊÇ ÓÄÐËÓÔÄ ÏÇÓÐÍÇÐÃÒÂÉÕàÛÊË ÐÌÓÊÆ ×ÐÒÐÚÊË ÄÐÓÓÔÂÏÐÄÊÔÇÍÞ '3 R3 R '3 ÅÐÒÊÔ ÓÊÏÊÎ ÑÍÂÎÇÏÇÎ '3 3 '3 ±ÐÍÕÙÇÏÊÇ Ä ÑÒÐÎÝÚÍÇÏÏÐÓÔÊ '3 ' '3 Ä ÍÂÃÐÒÂÔÐÒÊÊ HCOOH H O CO ìóðàâüèíàÿ êèñëîòà 2= + ↑ X °ÌÓÊÆ ÕÅÍÇÒÐÆÂ -: '3 ÕÅÍÇÌÊÓÍÝË ÅÂÉ 3 ' 3 ¶ÊÉÊÙÇÓÌÊÇ ÓÄÐËÓÔÄ ÃÇÓØÄÇÔÏÝË ÅÂÉ ÏÇ ÊÎÇÇÔ ÉÂÑÂ× ÔáÈÇÍÇÇ ÄÐÉÆÕ× ÒÂÓÔÄÐÒáÇÔÓá Ä ÄÐÆÇ ÏÇ ÑÐÆÆÇÒÈÊÄÂÇÔ ÆÝ×ÂÏÊá ÑÒÊ X y ³ z ÓÕ×ÐË ÍÇÆ ³ÐÇÆÊÏÇÏÊá ÕÅÍÇÒÐÆÂ
  • 103.
    1.3. Неорганическая химия103 ·ÊÎÊÙÇÓÌÊÇ ÓÄÐËÓÔÄ ÌÊÓÍÐÔÏÝË ÐÌÓÊÆ '3 , 3 , '3 '3 2E3, 2E '3 , 3 '3 'E3 'E'3 ÌÂÌ ÐÌÊÓÍÊÔÇÍÞ '3 ' '3 '3 1K 1K3 ' ÄÝÓÐÌÂá X ±ÐÍÕÙÇÏÊÇ Ä ÑÒÐÎÝÚÍÇÏÏÐÓÔÊ CaCO CaO CO3 2= + ↑ X Ä ÍÂÃÐÒÂÔÐÒÊÊ 'E'3 ,'P 'E'P , 3 '3 ÓÍÂÃÂá ÓÕÛÇÓÔÄÕÇÔ ÔÐÍÞÌÐ Ä ÒÂÓÔÄÐÒÇ Ä ÓÄÐÃÐÆÏÐÎ ÓÐÓÔÐáÏÊÊ ÏÇÓÔÐËÌÂá , '3 , 3 '3 ¤ ÒÂÓÔÄÐÒÇ H CO H HCO2 3 3 + − + ÅÊÆÒÐÌÂÒÃÐÏÂÔ ÊÐÏ HCO H CO3 3 2− + − + ÌÂÒÃÐÏÂÔ ÊÐÏ ³ÐÍÊ ÕÅÐÍÞÏÐË ÌÊÓÍÐÔÝ ¬ÂÒÃÐÏÂÔÝ 2E '3 z ÌÂÍÞØÊÏÊÒÐÄÂÏÏÂá ÓÐÆÂ / '3 z ÑÐÔÂÚ 'E'3 z ÊÉÄÇÓÔÏáÌ ÎÇÍ ÎÒÂÎÐÒ µÅÐÍÞÏÂá ÌÊÓÍÐÔ , '3
  • 104.
    Раздел 1. Теоретическиеосновы химии104 ÒÂÓÔÄÐÒÊÎÝ Ä ÄÐÆÇ ÔÐÍÞÌÐ ÌÂÒÃÐÏÂÔÝ ÛÇÍÐÙÏÝ× ÎÇÔÂÍ ÍÐÄ Ê NH4 + ; ÓÊÍÞÏÝË ÅÊÆÒÐÍÊÉ ÒÂÉÍÂÅÂàÔÓá ÑÒÊ ÏÂÅÒÇÄÂÏÊÊ ÌÒÐÎÇ ÌÂÒÃÐÏÂÔÐÄ ÛÇÍÐÙ ÏÝ× ÎÇÔÂÍÍÐÄ CaCO CaO CO3 2= + X ¬ÂÙÇÓÔÄÇÏÏÂá ÒÇÂÌØÊá Ï CO3 2− : 2 3 2 2H CO CO H O2 + − + = ↑ + ÄÓÌÊÑÂÏÊǝ ¥ÊÆÒÐÌÂÒÃÐÏÂÔÝ 2E,'3 z ÑÊÛÇÄÂá ÓÐÆÂ /,'3 'E ,'3 ÍÇÅÌÐ ÒÂÓÔÄÐÒáàÔÓá Ä ÄÐÆÇ ÊÓÌÍàÙÇÏÊÇ 2E,'3 'E'3 '3 , 3 'E ,'3 Ca HCO CaCO H O CO2( )3 2 3 2= + + ↑ X ¬ÂÙÇÓÔÄÇÏÏÂá ÒÇÂÌØÊá Ï '3 'E 3, '3 'E'3 , 3 'E'3 '3 , 3 'E ,'3 ÑÐÎÕÔÏÇÏÊÇ ÊÉÄÇÓÔÌÐÄÐË ÃÂÒÊÔÐÄÐË ÄÐÆÝ Ó ÆÂÍÞÏÇËÚÊÎ ÊÓÙÇÉÏÐÄÇÏÊÇÎ ÎÕÔÊ ¢ÍÎÂÉÐÑÐÆÐÃÏÂá ÓÔÒÕÌÔÕÒ ÎÇÔÂÍÍÊÙÇÓÌÊË ÃÍÇÓÌ ßÍÇÌÔÒÐÑÒÐÄÐÆÏÐÓÔÞ ÊÏÇÒÔÏÐÓÔÞ ¢ÎÐÒÖÏÝË ÌÒÇÎÏÊË ÃÕÒÝË ÑÐÒÐÚÐÌ ÍÇÅÙÇ ÄÓÔÕÑÂÇÔ Ä ÒÇÂÌØÊÊ ÙÇÎ ÂÍÎÂÉÐÑÐÆÐÃÏÝË ÄÔÐÒÐË ßÍÇÎÇÏÔ ÑÐ ÒÂÓÑÒÐÓÔÒÂÏÇÏÏÐÓÔÊ Ä ÉÇÎÏÐË ÌÐÒÇ ÓÕÛÇÓÔÄÕÇÔ ÔÐÍÞÌÐ Ä ÓÄáÉÂÏÏÐÎ ÓÐÓÔÐáÏÊÊ Ä ÄÊÆÇ ÐÌÓÊÆÂ 7M3 ÑÇÓÐÌ ÌÄÂÒØ Ä ÄÊÆÇ ÓÊÍÊÌÂÔÐÄ / 3 %P 3 7M3 z ÑÐÍÇÄÐË ÚÑÂÔ %P 3 7M3 R, 3 z ÅÍÊÏ ¢ÍÍÐÔÒÐÑÊá Si 14 Кремний ¤ ÑÒÊÒÐÆÇ
  • 105.
    1.3. Неорганическая химия105 ¦ÐÓÔÂÔÐÙÏÐ ÊÏÇÒÔÇÏ ¬ÂÌ ÄÐÓÓÔÂÏÐÄÊÔÇÍÞ 7M * 7M* 7M 3 7M3 7M ' 7M' z ÌÂÒÃÊÆ ÌÒÇÎÏÊá 7M 'E3 7M3 'E 7M 2E3, , 3 2E 7M3 , ¬ÂÌ ÐÌÊÓÍÊÔÇÍÞ 7M 1K 1K 7M z ÓÊÍÊØÊÆ ÎÂÅÏÊá Ä ÃÐÍÞÚÊÏÓÔÄÇ ÎÇÔÂÍÍÐÄ 7M ÒÂÓÔÄÐÒáÇÔÓá ÃÇÉ ×ÊÎÊÙÇÓÌÐ ÅÐ ÄÉÂÊÎÐÆÇËÓÔÄÊá Ä ÑÒÐÎÝÚÍÇÏÏÐÓÔÊ 7M3 ' '3 7M Ä ÍÂÃÐÒÂÔÐÒÊÊ 7M3 %P 7M %P 3 7M'P R R'P 7M °ÌÓÊÆ ÌÒÇÎÏÊá 7M 3 ÏÇÐÒÅÂÏÊÙÇÓÌÊË ÑÐÍÊÎÇÒ ÔÄÇÒÆÐÇ ÔÕÅÐÑÍÂÄÌÐÇ ÄÇÛÇÓÔÄÐ ÌÊÓÍÐÔÏÝË ÐÌÓÊÆ 7M3 2E3, 2E 7M3 , 3 7M3 'E3 'E'3 7M3 2E '3 2E 7M3 '3 ÄÓÇ ÒÇÂÌØÊÊ z ÓÑÍÂÄÍÇÏÊá ·ÊÎÊÙÇÓÌÊÇ ÓÄÐËÓÔÄ ±ÐÍÕÙÇÏÊÇ ³ÐÇÆÊÏÇÏÊá ÌÒÇÎÏÊá
  • 106.
    Раздел 1. Теоретическиеосновы химии106 ÊÏÇÒÔÏÝË 7M3 ,* 7M* , 3 ÔÒÂÄÍÇÏÊÇ ÓÔÇÌÍ ¬ÒÇÎÏÊÇÄÝÇ ÌÊÓÍÐÔÝ R7M3 Q, 3 , 7M3 z ÎÇÔÂÌÒÇÎÏÊÇÄÂá , 7M3 z ÐÒÔÐÌÒÇÎÏÊÇÄÂá R z ÑÐÍÊÌÒÇÎÏÊÇÄÂá ÄÓÇ ÐÙÇÏÞ ÓÍÂÃÝÇ ÏÇÓÔÐËÌÊÇ , 7M3 , 3 7M3 ±ÐÍÕÙÇÏÊÇ Na SiO HCl NaCl H SiO2 2 ñòóäåíèñòûé îñàäîê 3 32 2+ = + ↓ ³ÊÍÊÌÂÔÝ z ÓÐÍÊ ÌÒÇÎÏÊÇÄÝ× ÌÊÓÍÐÔ ÑÐÆÆÂàÔÓá ÅÊÆÒÐÍÊÉÕ z ÆÂàÔ ÛÇÍÐÙÏÕà ÓÒÇÆÕ ÓÐÍÊ 2E / z ÒÂÓÔÄÐÒÇÏÏÝÇ Ä ÄÐÆÇ z ÈÊÆÌÐÇ ÓÔÇÌÍÐ ÐÃÝÙÏÐÇ ÓÔÇÌÍÐ 2E 3 'E3 7M3 ÑÐÍÕÙÂàÔ ÓÑÍÂÄÍÇ ÏÊÇÎ ÓÎÇÓÊ ÓÐÆÝ 2E '3 ÊÉÄÇÓÔÏáÌ 'E'3 Ê ÃÇÍÐÅÐ ÑÇÓÌ 7M3 / '3 4F3 7M3 z ×ÒÕÓÔÂÍÞ ØÇÎÇÏÔ ÑÐÍÕÙÂàÔ ÄÝÈÊÅÂÏÊÇÎ ÓÎÇÓÊ ÅÍÊÏÝ Ê ÊÉÄÇÓÔÏá ÌÂ Ó ÒÂÉÎÇÍÊÄÂÏÊÇÎ ÌÇÒÂÎÊÌÕ ÑÐÍÕÙÂàÔ ÊÉ ÑÒÊÒÐÆÏÝ× ÅÍÊÏ ÑÕÔÇÎ ÖÐÒÎÐÄ ÌÊ ÓÕÚÌÊ ÄÝÈÊÅÂÏÊá 1.3.7. Характерные химические свойства оксидов: основных, амфотерных, кислотных Оксиды z ÓÍÐÈÏÝÇ ÄÇÛÇÓÔÄ ÓÐÓÔÐáÛÊÇ ÊÉ ÆÄÕ× ßÍÇÎÇÏÔÐÄ ÐÆÊÏ ÊÉ ÌÐÔÐÒÝ× ÌÊÓ ÍÐÒÐÆ Ä ÓÔÇÑÇÏÊ ÐÌÊÓ ÍÇÏÊá y 'V 3 z ÐÌÓÊÆ ×ÒÐΠ--- 2E 3 z ÐÌÓÊÆ ÏÂÔÒÊá ÖÐÒÎÕÍ ÏÂÉÄÂÏÊÇ
  • 107.
    1.3. Неорганическая химия107 ÏÇÓÐÍÇÐÃÒÂÉÕàÛÊÇ ÏÇ ÐÃÒÂÉÕàÔ ÓÐÍÇË 2 3 23 '3 ÓÐÍÇÐÃÒÂÉÕàÛÊÇ ÓÑÐÓÐÃÏÝÇ ÐÃÒÂÉÐÄÝÄÂÔÞ ÓÐÍÊ ÐÓÏÐÄÏÝÇ ÐÌÓÊÆÝ ÌÐÔÐÒÝÎ ÓÐÐÔÄÇÔÓÔÄÕàÔ ÐÓÏÐÄÂÏÊá 2E 3 z 2E3, 1K3 z 1K 3, ÂÎÖÐÔÇÒÏÝÇ Ä ÉÂÄÊÓÊÎÐÓÔÊ ÐÔ ÕÓÍÐÄÊË ÑÒÐáÄÍáàÔ ÓÄÐËÓÔÄ ÐÓÏÐÄÂÏÊË ÊÍÊ ÌÊÓÍÐÔ R3 %P 3 'V 3 ÌÊÓÍÐÔÏÝÇ ÐÌÓÊÆÝ ÌÐÔÐÒÝÎ ÓÐÐÔÄÇÔÓÔÄÕàÔ ÌÊÓÍÐÔÝ 73 z , 73 4 3 z , 43 °ÌÓÊÆÝ °ÓÏÐÄÏÝÇ Ê ÌÊÓÍÐÔÏÝÇ ÐÌÓÊÆÝ ÒÇÂÅÊÒÕàÔ ÎÇÈÆÕ ÓÐÃÐË Ó ÐÃÒÂÉÐÄÂÏÊÇÎ ÓÐÍÊ 'E3 '3 'E'3 ¬ÍÂÓÓÊÖÊÌÂØÊá ÐÌÓÊÆÐÄ ·ÊÎÊÙÇÓÌÊÇ ÓÄÐËÓÔÄ ÐÌÓÊÆÐÄ
  • 108.
    Раздел 1. Теоретическиеосновы химии108 °ÓÏÐÄÏÝÇ ±ÒÊ ÄÉÂÊÎÐÆÇËÓÔÄÊÇ Ó ÄÐÆÐË ÐÃÒÂÉÕàÔ ÛÇÍÐÙÊ / 3 , 3 /3, ±ÒÊ ÄÉÂÊÎÐÆÇËÓÔÄÊÇ Ó ÌÊÓÍÐÔÂÎÊ ÐÃÒÂÉÕàÔ ÓÐÍÞ Ê ÄÐÆÕ 'Y3 ,'P 'Y'P , 3 ¯Ç ÄÉÂÊÎÐÆÇËÓÔÄÕàÔ Ó ÐÓÏÐÄÂÏÊáÎÊ ¬ÊÓÍÐÔÏÝÇ ±ÒÊ ÄÉÂÊÎÐÆÇËÓÔÄÊÇ Ó ÄÐÆÐË ÃÐÍÞÚÊÏÓÔÄÐ ÐÃÒÂÉÕÇÔ ÌÊÓ ÍÐÔÝ 73 , 3 , 73 ¯Ç ÄÉÂÊÎÐÆÇËÓÔÄÕàÔ Ó ÌÊÓÍÐÔÂÎÊ ±ÒÊ ÄÉÂÊÎÐÆÇËÓÔÄÊÇ Ó ÐÓÏÐÄÂÏÊáÎÊ ÐÃÒÂÉÕàÔ ÓÐÍÞ Ê ÄÐÆÕ '3 2E3, 2E '3 , 3 ¢ÎÖÐÔÇÒÏÝÇ ¯Ç ÄÉÂÊÎÐÆÇËÓÔÄÕàÔ Ó ÄÐÆÐË ±ÒÊ ÄÉÂÊÎÐÆÇËÓÔÄÊÊ Ó ÌÊÓÍÐÔÂÎÊ ÐÃÒÂÉÕàÔ ÓÐÍÞ Ê ÄÐÆÕ R3 ,'P R'P , 3 ±ÒÊ ÄÉÂÊÎÐÆÇËÓÔÄÊÇ Ó ÐÓÏÐÄÂÏÊáÎÊ ÐÃÒÂÉÕàÔ ÓÐÍÞ R3 2E3, , 3 2E ?R 3, A °ÌÊÓÍÇÏÊÇ ÑÒÐÓÔÝ× ÄÇÛÇÓÔÄ 1K 3 1K3 ' 3 '3 °ÌÊÓÍÇÏÊÇ ÓÍÐÈÏÝ× ÄÇÛÇÓÔÄ , 7 3 , 3 73 ±ÐÍÕÙÇÏÊÇ ÐÌÓÊÆÐÄ
  • 109.
    1.3. Неорганическая химия109 ²ÂÉÍÐÈÇÏÊÇ ÓÐÍÇË 'E'3 'E3 '3 ¬ÒÐÎÇ ÌÂÒÃÐÏÂÔÐÄ ÛÇÍÐÙÏÝ× ÎÇÔÂÍÍÐÄ 4F 23 4F3 23 3 %K23 %K 23 3 ²ÂÉÍÐÈÇÏÊÇ ÐÓÏÐÄÂÏÊË 'Y 3, 'Y3 , 3 »ÇÍÐÙÊ ÏÇ ÒÂÉÍÂÅÂàÔÓá ¤ÉÂÊÎÐÆÇËÓÔÄÊÇ ÌÊÓÍÐÔ ÐÌÊÓÍÊÔÇÍÇË Ó ÎÇÔÂÍÍÂÎÊ Ê ÏÇ ÌÐÔÐÒÝÎÊ ÏÇÎÇÔÂÍÍÂÎÊ 'Y , 73 'Y73 73 , 3 R ,23 R 23 23 , 3 1.3.8. Характерные химические свойства оснований и амфотерных гидроксидов Основания Основания z ÓÍÐÈÏÝÇ ÄÇÛÇÓÔÄ ÌÐÔÐÒÝÇ ÑÒÊ ÆÊÓÓÐØÊ ØÊÊ Ä ÄÐÆÏÐÎ ÒÂÓÔÄÐÒÇ ÊÉ ÐÔÒÊØÂÔÇÍÞÏÝ× ÊÐÏÐÄ ÐÃÒÂÉÕ àÔ ÔÐÍÞÌÐ ÅÊÆÒÐÌÓÊÆ ÊÐÏÝ 3,y ²ÂÓÔÄÐÒÊÎÝÇ Ä ÄÐÆÇ z ÛÇÍÐÙÊ 2E3, /3, E 3, ¯ÇÒÂÓÔÄÐÒÊÎÝÇ Ä ÄÐÆÇ *I 3, 1K 3, 2E3, z ÅÊÆÒÐÌÓÊÆ ÏÂÔÒÊá *I 3, z ÅÊÆÒÐÌÓÊÆ ÈÇÍÇÉ --- ÖÐÒÎÕÍ ÏÂÉÄÂÏÊÇ X X X X ÌÐÏØ ÌÐÏØ
  • 110.
    Раздел 1. Теоретическиеосновы химии110 »ÇÍÐÙÊ ¤ÉÂÊÎÐÆÇËÓÔÄÊÇ Ó ÌÊÓÍÐÔÂÎÊ ÒÇÂÌØÊá ÏÇËÔÒÂÍÊÉÂØÊÊ 2E3, ,'P 2E'P , 3 ,y , , 3 ¤ÉÂÊÎÐÆÇËÓÔÄÊÇ Ó ÌÊÓÍÐÔÏÝÎÊ ÐÌÓÊÆÂÎÊ /3, '3 / '3 , 3 2 2 3 2 OH CO CO H O2 − − + = + ¤ÉÂÊÎÐÆÇËÓÔÄÊÇ Ó ÂÎÖÐÔÇÒÏÝÎÊ ÐÌÓÊÆÂÎÊ 2 2 2 2KOH ZnO K ZnO H O ïëàâëåíèå + ========= + X ¤ÉÂÊÎÐÆÇËÓÔÄÊÇ Ó ÒÂÓÔÄÐÒÂÎÊ ÓÐÍÇË Ó ÐÃÒÂÉÐÄÂÏÊÇÎ ÐÓÂÆÌ E 3, 2E 73 E73 2E3, Ba SO BaSO2 4 2 4 + − + = ↓ 2E3, 'Y73 'Y 3, 2E 73 3,y 'Y 'Y 3, ´ÇÒÎÊÙÇÓÌÐÇ ÒÂÉÍÐÈÇÏÊÇ z ÏÇ ÒÂÉÍÂÅÂàÔÓá ¯ÇÒÂÓÔÄÐÒÊÎÝÇ ÐÓÏÐÄÂÏÊá ¤ÉÂÊÎÐÆÇËÓÔÄÊÇ Ó ÌÊÓÍÐÔÂÎÊ ÒÇÂÌØÊá ÏÇËÔÒÂÍÊÉÂØÊÊ 'Y 3, , 73 'Y73 , 3 'Y 3, , 'Y , 3 ¯Ç ÄÉÂÊÎÐÆÇËÓÔÄÕàÔ Ó ÌÊÓÍÐÔÏÝÎÊ ÐÌÓÊÆÂÎÊ ¯Ç ÄÉÂÊÎÐÆÇËÓÔÄÕàÔ Ó ÂÎÖÐÔÇÒÏÝÎÊ ÐÌÓÊÆÂÎÊ ¯Ç ÄÉÂÊÎÐÆÇËÓÔÄÕàÔ Ó ÒÂÓÔÄÐÒÂÎÊ ÓÐÍÇË ´ÇÒÎÊÙÇÓÌÐÇ ÒÂÉÍÐÈÇÏÊÇ z ÐÃÒÂÉÕàÔÓá ÓÐÐÔÄÇÔÓÔÄÕ àÛÊË ÐÌÓÊÆ Ê ÄÐÆÂ 'Y 3, 'Y3 , 3 ·ÊÎÊÙÇÓÌÊÇ ÓÄÐËÓÔÄ X
  • 111.
    1.3. Неорганическая химия111 ¯ÇÒÂÓÔÄÐÒÊÎÝÇ ÐÓÏÐÄÂÏÊá ¤ÉÂÊÎÐÆÇËÓÔÄÊÇ Ó ÌÊÓÍÐÔÂÎÊ ÒÇÂÌØÊá ÏÇËÔÒÂÍÊÉÂØÊÊ 'Y 3, , 73 'Y73 , 3 'Y 3, , 'Y , 3 ¯Ç ÄÉÂÊÎÐÆÇËÓÔÄÕàÔ Ó ÌÊÓÍÐÔÏÝÎÊ ÐÌÓÊÆÂÎÊ ¯Ç ÄÉÂÊÎÐÆÇËÓÔÄÕàÔ Ó ÂÎÖÐÔÇÒÏÝÎÊ ÐÌÓÊÆÂÎÊ ¯Ç ÄÉÂÊÎÐÆÇËÓÔÄÕàÔ Ó ÒÂÓÔÄÐÒÂÎÊ ÓÐÍÇË ´ÇÒÎÊÙÇÓÌÐÇ ÒÂÉÍÐÈÇÏÊÇ z ÐÃÒÂÉÕàÔÓá ÓÐÐÔÄÇÔÓÔÄÕ àÛÊË ÐÌÓÊÆ Ê ÄÐÆÂ 'Y 3, 'Y3 , 3 ²ÂÓÔÄÐÒÝ ÛÇÍÐÙÇË ÊÎÇàÔ T, ÊÉÎÇÏáàÔ ÐÌÒÂÓÌÕ ÊÏ ÆÊÌÂÔÐÒÐÄ ÖÇÏÐÍÖÔÂÍÇÊÏ ÎÂÍÊÏÐÄÝË ÍÂÌÎÕÓ ÓÊÏÊË ÎÇÔÊÍÐÄÝË ÐÒÂÏÈÇÄÝË ÈÇÍÔÝË ÔÄÇÒÆÝÇ ÌÒÊÓÔÂÍÍÊÙÇÓÌÊÇ ÄÇÛÇÓÔÄ ÏÇÌÐÔÐÒÝÇ ÒÂÓÔÄÐÒáàÔÓá Ä ÄÐÆÇ ÛÇÍÐÙÊ ÄÐÆÏÝÇ ÒÂÓÔÄÐÒÝ z ÎÝÍÞÏÝÇ Ï ÐÛÕÑÞ ÇÆÌÊÇ ÒÂÉÜÇÆÂ àÔ ÌÐÈÕ ÔÌÂÏÊ Амфотерные гидроксиды ±ÒÊ ÆÊÓÐØÊÂØÊÊ Ä ÄÐÆÇ ÐÃÒÂÉÕàÔÓá ÌÂÔÊÐÏÝ ÄÐÆÐÒÐÆÂ , Ê ÅÊÆÒÐÌÓÊÆ ÊÐÏÝ 3,y %P 3, R 3, 'V 3, R 3,y R 3, , 3 ?R 3, A y , X ¶ÊÉÊÙÇÓÌÊÇ ÓÄÐËÓÔÄÂ
  • 112.
    Раздел 1. Теоретическиеосновы химии112 Ó ÌÊÓÍÐÔÂÎÊ R 3, ,'P R'P , 3 R 3, , R , 3 ÓÐ ÛÇÍÐÙÂÎÊ Ä ÒÂÓÔÄÐÒÇ R 3, 2E3, 2E ?R 3, A R 3, 3,y ?R 3, A y ÑÒÊ ÓÑÍÂÄÍÇÏÊÊ R 3, 2E3, 2E R3 , 3 Zn(OH) OH ZnO H O22 2 2 2 2+ = +− − »ÇÍÐÙÊ ÎÇÔÂÍÍ ÄÐÆÂ 2E , 3 2E3, , E , 3 E 3, , ÐÌÓÊÆ ÎÇÔÂÍÍ ÄÐÆÂ 0M 3 , 3 0M3, 'E3 , 3 'E 3, ßÍÇÌÔÒÐÍÊÉ ÄÐÆÏÝ× ÒÂÓÔÄÐÒÐÄ ÓÐÍÇË ÛÇÍÐÙÏÝ× ÎÇÔÂÍÍÐÄ 2 2 22 2NaCl H O Cl H NaOH2 ýë-ç + ==== ↑ + ↑ + ¯ÇÒÂÓÔÄÐÒÊÎÝÇ ÐÓÏÐÄÂÏÊá ÛÇÍÐÙÞ ÒÂÓÔÄÐÒ ÓÐÍÊ 2E3, 'Y73 'Y 3, 2E 73 'Y 3,y 'Y 3, /3, *I'P *I 3, /'P *I 3,y *I 3, ·ÊÎÊÙÇÓÌÊÇ ÓÄÐËÓÔÄ ±ÐÍÕÙÇÏÊÇ
  • 113.
    1.3. Неорганическая химия113 1.3.9. Характерные химические свойства кислот Кислоты z ÓÍÐÈÏÝÇ ÄÇÛÇÓÔÄ ÌÐÔÐÒÝÇ ÑÒÊ ÆÊÓGÐØÊ ØÊÊ Ä ÄÐÆÏÐÎ ÒÂÓÔÄÐÒÇ ÊÉ ÑÐÍÐÈÊÔÇÍÞÏÝ× ÊÐÏÐÄ ÐÃÒÂÉÕ àÔ ÔÐÍÞÌÐ ÊÐÏÝ ÄÐÆÐÒÐÆÂ , ÅÊÆÒÐÌÓÐÏÊá , 3 ,* z ÖÔÐÒÐÄÐÆÐÒÐÆÏÂá ÌÊÓÍÐÔ ,'P z ×ÍÐÒÐÄÐÆÐÒÐÆÏÂá ÌÊÓÍÐÔ ÓÐÍáÏÂá ÌÊÓÍÐÔ ,V z ÃÒÐÎÐÄÐÆÐÒÐÆÏÂá ÌÊÓÍÐÔ ,- z ËÐÆÐÄÐÆÐÒÐÆÏÂá ÌÊÓÍÐÔ , 7 z ÓÇÒÐÄÐÆÐÒÐÆÏÂá ÌÊÓÍÐÔ £ÇÓÌÊÓÍÐÒÐÆÏÝÇ ,23 z ÂÉÐÔÏÂá ÌÊÓÍÐÔ , 73 z ÓÇÒÏÂá ÌÊÓÍÐÔ , 73 z ÓÇÒÏÊÓÔÂá ÌÊÓÍÐÔ , 43 z ÖÐÓÖÐÒÏÂá ÌÊÓÍÐÔ , 7M3 z ÌÒÇÎÏÊÇÄÂá ÌÊÓÍÐÔ , '3 z ÕÅÐÍÞÏÂá ÌÊÓÍÐÔ ¬ÊÓÍÐÒÐÆÓÐÆÇÒÈÂÛÊÇ T, ÒÂÓÔÄÐÒÝ ÊÉÎÇÏáàÔ ÐÌÒÂÓÌÕ ÊÏÆÊÌÂÔÐÒÐÄ ÍÂÌÎÕÓ ÌÒÂÓÏÝË ÎÇÔÊÍÐÄÝË ÐÒÂÏÈÇÄÝË ÒÐÉÐÄÝË ÄÉÂÊÎÐÆÇËÓÔÄÕàÔ Ó ÎÇÔÂÍÍÂÎÊ ÓÔÐáÛÊÎÊ Ä ÒáÆÕ ÏÂÑÒá ÈÇÏÊá ÆÐ ÄÐÆÐÒÐÆÂ R ,'P R'P , ÌÒÐÎÇ ,23 Ê , 73 ÌÐÏØ ·ÊÎÊÙÇÓÌÊÇ ÓÄÐËÓÔÄÂ
  • 114.
    Раздел 1. Теоретическиеосновы химии114 ÄÉÂÊÎÐÆÇËÓÔÄÕàÔ Ó ÐÓÏÐÄÏÝÎÊ Ê ÂÎÖÐÔÇÒÏÝÎÊ ÐÌÓÊÆÂÎÊ 'Y3 ,'P 'Y'P , 3 ÄÉÂÊÎÐÆÇËÓÔÄÕàÔ Ó ÐÓÏÐÄÂÏÊáÎÊ ÒÇÂÌØÊá ÏÇËÔÒÂÍÊÉÂØÊÊ *I 3, ,'P *I'P , 3 ÄÉÂÊÎÐÆÇËÓÔÄÕàÔ Ó ÓÐÍáÎÊ ÇÓÍÊ ÐÃÒÂÉÕÇÔÓá ÎÂÍÐÒÂÓÔÄÐ ÒÊÎÂá ÓÐÍÞ ÊÍÊ ÍÇÔÕÙÇÇ ÓÐÇÆÊÏÇÏÊÇ %K23 ,'P %K'P ,23 2E '3 ,'P 2E'P , 3 '3 ÔÄÇÒÆÝÇ , 43 , 7M3 ÍÊÎÐÏÏÂá ÌÊÓÍÐÔ ÊÍÊ ÈÊÆÌÊÇ , 73 ,23 ÃÐÍÞÚÊÏÓÔÄÐ ×ÐÒÐÚÐ ÒÂÓÔÄÐÒáÇÔÓá Ä ÄÐÆÇ ÒÂÓÔÄÐÒÝ ÊÎÇàÔ ÌÊÓÍÝË ÄÌÕÓ ÒÂÉÜÇÆÂàÔ ÌÐÈÕ ÔÌÂÏÊ ÇÆÌÊÇ ÑÒáÎÐÇ ÄÉÂÊÎÐÆÇËÓÔÄÊÇ ÄÐÆÐÒÐÆÂ Ó ÏÇÎÇÔÂÍÍÐÎ Ó ÆÂÍÞ ÏÇËÚÊÎ ÒÂÓÔÄÐÒÇÏÊÇÎ Ä ÄÐÆÇ , 'P ,'P ÌÊÓÍÐÔÏÝË ÐÌÓÊÆ , 3 73 , 3 , 73 ÏÇÎÇÔÂÍÍ ÓÊÍÞÏÝË ÐÌÊÓÍÊÔÇÍÞ ÆÍá ÏÇÌÐÔÐÒÝ× ÌÊÓÍÐÔ 4 ,23 , 3 , 43 23 ÓÐÍÞ ÎÇÏÇÇ ÍÇÔÕÙÂá ÌÊÓÍÐÔ 2E'P , 73 ,'P 2E,73 2E 7M3 , 73 2E 73 , 7M3 ¶ÊÉÊÙÇÓÌÊÇ ÓÄÐËÓÔÄ ±ÐÍÕÙÇÏÊÇ
  • 115.
    1.3. Неорганическая химия115 ¯ÂÉÄÂÏÊá ÌÊÓÍÐÔ Ê ÐÃÒÂÉÕÇÎÝ× ÊÎÊ ÓÐÍÇË ¬ÊÓÍÐÔ ¯ÂÉÄÂÏÊÇ ÌÊÓÍÐÔÝ ¯ÂÉÄÂÏÊÇ ÓÐÍÊ ¯¢P3 ®ÇÔÂÂÍàÎÊÏÊÇÄÂá ®ÇÔÂÂÍàÎÊÏÂÔ ¯%W° ®ÇÔÂÎÝÚÞáÌÐÄÂá ®ÇÔÂÂÒÓÇÏÂÔ ¯ ¢W °ÒÔÐÎÝÚÞáÌÐÄÂá °ÒÔÐÂÒÓÇÏÂÔ ¯¢W° ®ÇÔÂÎÝÚÞáÌÐÄÊÓÔÂá ®ÇÔÂÂÒÓÇÏÊÔ ¯ ¢W° °ÒÔÐÎÝÚÞáÌÐÄÊÓÔÂá °ÒÔÐÂÒÓÇÏÊÔ ,3 ®ÇÔÂÃÐÒÏÂá ®ÇÔÂÃÐÒÂÔ ¯ ¤° °ÒÔÐÃÐÒÏÂá °ÒÔÐÃÐÒÂÔ ¯ ¤ ° ¹ÇÔÝÒÇ×ÃÐÒÏÂá ´ÇÔÒÂÃÐÒÂÔ ¯¤V £ÒÐÎÐÄÐÆÐÒÐÆ £ÒÐÎÊÆ ¯¤V° £ÒÐÎÏÐÄÂÔÊÓÔÂá ¥ÊÑÐÃÒÐÎÊÆ ¯V° £ÒÐÎÏÐÄÂÔÂá £ÒÐÎÂÔ ,'33, ®ÕÒÂÄÞÊÏÂá ¶ÐÒÎÊÂÔ ,'2 ¸ÊÂÏÐÄÐÆÐÒÐÆ ¸ÊÂÏÊÆ , '3 µÅÐÍÞÏÂá ¬ÂÒÃÐÏÂÔ ¯ ³ ° »ÂÄÇÍÇÄÂá °ÌÓÂÍÂÔ , ' 3 µÌÓÕÓÏÂá ¢ØÇÔÂÔ ¯³P ³ÐÍáÏÂá ·ÍÐÒÊÆ ,'P3 ·ÍÐÒÏÐÄÂÔÊÓÔÂá ¥ÊÑÐ×ÍÐÒÊÔ
  • 116.
    Раздел 1. Теоретическиеосновы химии116 ¬ÊÓÍÐÔ ¯ÂÉÄÂÏÊÇ ÌÊÓÍÐÔÝ ¯ÂÉÄÂÏÊÇ ÓÐÍÊ ¯'P3 ·ÍÐÒÊÓÔÂá ·ÍÐÒÊÔ ¯³P3 ·ÍÐÒÏÐÄÂÔÂá ·ÍÐÒÂÔ ,'P3 ·ÍÐÒÏÂá ±ÇÒ×ÍÐÒÂÔ ¯³V° ®ÇÔÂ×ÒÐÎÊÓÔÂá ®ÇÔÂ×ÒÐÎÊÔ ¯ ³V3 ·ÒÐÎÐÄÂá ·ÒÐÎÂÔ ¯ ³V ° ¦ÄÕ×ÒÐÎÐÄÂá ¦Ê×ÒÐÎÂÔ ,- «ÐÆÐÄÐÆÐÒÐÆ «ÐÆÊÆ ,-3 «ÐÆÏÐÄÂÔÊÓÔÂá ¥ÊÑÐËÐÆÊÆ ¯-3 «ÐÆÏÐÄÂÔÂá «ÐÆÂÔ ,-3 «ÐÆÏÂá ±ÇÒÊÐÆÂÔ ,1R3 ®ÂÒÅÂÏØÐÄÂá ±ÇÒÎÂÏÅÂÏÂÔ , 1R3 ®ÂÒÅÂÏØÐÄÊÓÔÂá ®ÂÏÅÂÏÂÔ , 1S3 ®ÐÍÊÃÆÇÏÐÄÂá ®ÐÍÊÃÆÂÔ ,2 ¢ÉÊÆÐÄÐÆÐÒÐÆ ÂÉÐÔÊÓÔÐÄÐÆÐÒÐÆÏÂá ÌÊÓÍÐÔ ¢ÉÊÆ ,23 ¢ÉÐÔÊÓÔÂá ¯ÊÔÒÊÔ ,23 ¢ÉÐÔÏÂá ¯ÊÔÒÂÔ ,43 ®ÇÔÂÖÐÓÖÐÒÏÂá ®ÇÔÂÖÐÓÖÂÔ ±ÒÐÆÐÍÈÇÏÊÇ ÔÂÃÍÊØÝ
  • 117.
    1.3. Неорганическая химия117 ¬ÊÓÍÐÔ ¯ÂÉÄÂÏÊÇ ÌÊÓÍÐÔÝ ¯ÂÉÄÂÏÊÇ ÓÐÍÊ , 43 °ÒÔÐÖÐÓÖÐÒÏÂá °ÒÔÐÖÐÓÖÂÔ , 4 3 ¦ÄÕÖÐÓÖÐÒÏÂá ÑÊÒÐÖÐÓÖÐÒÏÂá ¦ÊÖÐÓÖÂÔ ÑÊÒÐÖÐÓÖÂÔ , 43 ¶ÐÓÖÐÒÊÓÔÂá ¶ÐÓÖÊÔ , 43 ¶ÐÓÖÐÒÏÐÄÂÔÊÓÔÂá ¥ÊÑÐÖÐÓÖÊÔ , 7 ³ÇÒÐÄÐÆÐÒÐÆ ³ÕÍÞÖÊÆ ,7'2 ²ÐÆÂÏÐÄÐÆÐÒÐÆ ²ÐÆÂÏÊÆ , 73 ³ÇÒÏÊÓÔÂá ³ÕÍÞÖÊÔ , 73 ³ÇÒÏÂá ³ÕÍÞÖÂÔ , 7 3 ´ÊÐÓÇÒÏÂá ´ÊÐÓÕÍÞÖÂÔ , 7 3 ¦ÄÕÓÇÒÏÂá ÑÊÒÐÓÇÒÏÂá ¦ÊÓÕÍÞÖÂÔ ÑÊÒÐÓÕÍÞÖÂÔ , 7 3 ±ÊÒÐÌÓÐÆÄÕÓÇÒÏÂá ÏÂÆÓÇÒÏÂá ±ÇÒÐÌÓÐÆÊÓÕÍÞÖÂÔ ÑÇÒÓÕÍÞÖÂÔ , 7I ³ÇÍÇÏÐÄÐÆÐÒÐÆ ³ÇÍÇÏÊÆ ¯ 7ǰ ³ÇÍÇÏÊÓÔÂá ³ÇÍÇÏÊÔ , 7I3 ³ÇÍÇÏÐÄÂá ³ÇÍÇÏÂÔ , 7M3 ¬ÒÇÎÏÊÇÄÂá ³ÊÍÊÌÂÔ ,:3 ¤ÂÏÂÆÊÇÄÂá ¤ÂÏÂÆÂÔ , ;3 ¤ÐÍÞÖÒÂÎÐÄÂá ¤ÐÍÞÖÒÂÎÂÔ °ÌÐÏÙÂÏÊÇ ÔÂÃÍÊØÝ
  • 118.
    Раздел 1. Теоретическиеосновы химии118 1.3.10. Характерные химические свойства солей: средних, кислых, основных; комплексных (на примере соединений алюминия и цинка) Соли Соли z ßÍÇÌÔÒÐÍÊÔÝ ÌÐÔÐÒÝÇ Ä ÄÐÆÏÝ× ÒÂÓÔÄÐÒÂ× ÆÊÓ ÓÐØÊÊÒÕàÔ Ï ÌÂÔÊÐÏÝ ÎÇÔÂÍÍÐÄ ÊÍÊ ÂÎÎÐÏÊË ÌÂÔÊÐÏÝ Ê ÂÏÊÐÏÝ ÌÊÓÍÐÔÏÝ× ÐÓÔÂÔÌÐÄ Â ÊÏÐÅÆÂ ÇÛÇ Ê ÊÐÏÝ ÄÐÆÐ ÒÐÆÂ , Ê ÅÊÆÒÐÌÓÊÆ ÊÐÏÝ 3,y ³ÒÇÆÏÊÇ ²ÇÉÕÍÞÔÂÔ ÑÐÍÏÐÅÐ ÉÂÎÇÛÇÏÊá ÂÔÐÎÐÄ ÄÐÆÐÒÐÆÂ ÌÊÓÍÐ ÔÝ ÂÔÐÎÂÎÊ ÎÇÔÂÍÍ ÊÍÊ ÅÒÕÑÑÝ 3, ÐÓÏÐÄÂÏÊá ÌÊÓÍÐÔ ÏÝÎ ÐÓÔÂÔÌÐÎ Na SO Na SO2 4 → ++ − 2 4 2 Ba(NO ) Ba NO3 2 2 32→ ++ − ¬ÊÓÍÝÇ ²ÇÉÕÍÞÔÂÔ ÏÇÑÐÍÏÐÅÐ ÉÂÎÇÛÇÏÊá ÂÔÐÎÐÄ ÄÐÆÐÒÐÆÂ ÌÊÓÍÐ ÔÝ ÂÔÐÎÂÎÊ ÎÇÔÂÍÍ NaHCO Na HCO Na H +CO+ 3 3 3 2 → + ++ − + − °ÓÏÐÄÏÝÇ ²ÇÉÕÍÞÔÂÔ ÏÇÑÐÍÏÐÅÐ ÉÂÎÇÛÇÏÊá ÅÊÆÒÐÌÓÐÅÒÕÑÑ ÐÓÏÐÄ ÏÊá ÌÊÓÍÐÔÏÝÎÊ ÐÓÔÂÔÌÂÎÊ 1K 3, 'P 1K 3, 'Py 1K 3,y 'Py ¦ÄÐËÏÝÇ ³ÐÓÔÐáÔ ÊÉ ÊÐÏÐÄ ÆÄÕ× ÎÇÔÂÍÍÐÄ Ê ÐÆÏÐÅÐ ÌÊÓÍÐÔÏÐÅÐ ÐÓÔÂÔÌ KAl(SO ) K Al SO4 2 3 4 2 2→ + ++ + − ³ÎÇÚÂÏÏÝÇ ³ÐÓÔÐáÔ ÊÉ ÊÐÏÐÄ ÐÆÏÐÅÐ ÎÇÔÂÍÍÂ Ê ÆÄÕ× ÌÊÓÍÐÔÏÝ× ÐÓÔÂÔÌÐÄ Ca (PO ) F Ca PO F5 4 3 → + ++ − − 5 32 4 3 ¬ÍÂÓÓÊÖÊÌÂØÊá ÓÐÍÇË
  • 119.
    1.3. Неорганическая химия119 ¬ÐÎÑÍÇÌÓÏÝÇ ¤ ÓÐÓÔÂÄ Ä×ÐÆáÔ ÓÍÐÈÏÝÇ ÌÐÎÑÍÇÌÓÏÝÇ ÊÐÏÝ / ?*I '2 A / ?*I '2 A y 2E 73 z ÓÕÍÞÖÂÔ ÏÂÔÒÊá E 23 z ÏÊÔÒÂÔ ÃÂÒÊá / 43 z ÖÐÓÖÂÔ ÌÂÍÊá %P'P z ×ÍÐÒÊÆ ÂÍàÎÊÏÊá *IV z ÃÒÐÎÊÆ ÈÇÍÇÉ ”” 'Y7 z ÓÕÍÞÖÊÆ ÎÇÆÊ ”” 2E,'3 z ÅÊÆÒÐÌÂÒÃÐÏÂÔ ÏÂÔÒÊá 2, , 43 z ÆÊÅÊÆÒÐÖÐÓÖÂÔ ÂÎÎÐÏÊá 1K3,'P z ÐÓÏÐÄÏÝË ×ÍÐÒÊÆ ÎÂÅÏÊá /%P 73 z ÓÕÍÞÖÂÔ ÂÍàÎÊÏÊá ÌÂÍÊá / ?*I '2 A z ÅÇÌÓÂØÊÂÏÐÖÇÒÒÂÔ ”” ÌÂÍÊá 2E ?*I '2 A z ÅÇÌÓÂØÊÂÏÐÖÇÒÒÂÔ ”-” ÏÂÔÒÊá 2E?%P 3, A z ÔÇÔÒÂÅÊÆÒÐÌÓÐÂÍàÎÊÏÂÔ ÏÂÔÒÊá ÄÉÂÊÎÐÆÇËÓÔÄÊÇ Ó ÎÇÔÂÍÍÂÎÊ ÓÎÐÔÒÊ ÒáÆ ÓÔÂÏÆÂÒÔÏÝ× ßÍÇÌÔÒÐÆÏÝ× ÑÐÔÇÏØÊÂÍÐÄ z ÄÝÔÇÓÏáÇÔ ÔÐÔ ÌÐÔÐÒÝË ÓÔÐÊÔ ÍÇÄÇÇ R ,K 23 R 23 ,K ÄÉÂÊÎÐÆÇËÓÔÄÊÇ Ó ÛÇÍÐÙÂÎÊ ÊÐÏÏÝÇ ÒÇÂÌØÊÊ ÐÆÊÏ ÊÉ ÑÒÐÆÕÌÔÐÄ ÆÐÍÈÇÏ ÃÝÔÞ ÕÆÂÍÇÏ *I'P /3, *I 3, /'P ÄÉÂÊÎÐÆÇËÓÔÄÊÇ Ó ÌÊÓÍÐÔÂÎÊ / '3 ,23 /23 , 3 '3 ÄÉÂÊÎÐÆÇËÓÔÄÊÇ ÒÂÓÔÄÐÒÐÄ ÓÐÍÇË 'E'P 2E '3 'E'3 2E'P ÏÇÌÐÔÐÒÝÇ ÒÂÓÑÂÆÂàÔÓá ÑÒÊ ÑÒÐÌÂÍÊÄÂÏÊÊ ÌÂÒÃÐÏÂÔÝ ÌÒÐÎÇ ÌÂÒÃÐÏÂÔÐÄ ÛÇÍÐÙÏÝ× ÎÇÔÂÍÍÐÄ 'E'3 'E3 '3 ¯ÐÎÇÏÌÍÂÔÕÒ ·ÊÎÊÙÇÓÌÊÇ ÓÄÐËÓÔÄ ÓÒÇÆÏÊ× ÓÐÍÇË
  • 120.
    Раздел 1. Теоретическиеосновы химии120 ÏÊÔÒÂÔÝ Ä ÉÂÄÊÓÊÎÐÓÔÊ ÐÔ ÑÐÍÐÈÇÏÊá ÎÇÔÂÍÍÂ Ä ÒáÆÕ ÓÔÂÏÆÂÒÔÏÝ× ßÍÇÌÔÒÐÆÏÝ× ÑÐÔÇÏØÊÂÍÐÄ /23 /23 3 4F 23 4F3 23 3 %K23 %K 23 3 ÌÊÓÍÝÇ ÓÐÍÊ 2, ,'3 X'3 2, , 3 ÐÓÏÐÄÏÝÇ ÓÐÍÊ 'Y3, '3 X 'Y3 '3 , 3 ÌÊÓÍÝÇ Ê ÐÓÏÐÄÏÝÇ ÓÐÍÊ ÐÃÍÂÆÂàÔ ÄÓÇÎÊ ÐÃÛÊÎÊ ×ÊÎÊ ÙÇÓÌÊÎÊ ÓÄÐËÓÔÄÂÎÊ ÓÐÍÇË ÌÊÓÍÝÇ ÓÐÍÊ ÒÂÓÔÄÐÒáàÔÓá ÍÕÙÚÇ Â ÐÓÏÐÄÏÝÇ z ×ÕÈÇ ÓÐÐÔÄÇÔÓÔÄÕàÛÊ× ÓÒÇÆÏÊ× ÓÐÍÇË ÔÄÇÒÆÝÇ ÌÒÊÓÔÂÍÍÊÙÇÓÌÊÇ ÄÇÛÇÓÔÄ ÊÎÇàÔ ÄÝÓÐÌÊÇ XÑÍ Ê XÌÊÑ ÑÐ ÒÂÓÔÄÐÒÊÎÐÓÔÊ Ä ÄÐÆÇ ÒÂÓÔÄÐÒÊÎÝÇ z 2E'P /23 ÎÂÍÐÒÂÓÔÄÐÒÊÎÝÇ z 4F'P 'E73 ÑÒÂÌÔÊÙÇÓÌÊ ÏÇÒÂÓÔÄÐÒÊÎÝÇ z E73 4F7 ³ÒÇÆÏÊÇ ÓÐÍÊ ÊÉ ÎÇÔÂÍÍÐÄ ÎÇÔÂÍÍ Ó ÏÇÎÇÔÂÍÍÐÎ 1K 'P 1K'P ÎÇÔÂÍÍ Ó ÌÊÓÍÐÔÐË R , 73 R73 , ÎÇÔÂÍÍ Ó ÓÐÍÞà 'Y ,K'P 'Y'P ,K ¶ÊÉÊÙÇÓÌÊÇ ÓÄÐËÓÔÄ ±ÐÍÕÙÇÏÊÇ
  • 121.
    1.3. Неорганическая химия121 ÊÉ ÐÌÓÊÆÐÄ ÐÓÏÐÄÏÝÇ ÐÌÓÊÆÝ Ó ÌÊÓÍÐÔÂÎÊ 'E3 ,'P 'E'P , 3 ÌÊÓÍÐÔÏÝÇ ÐÌÓÊÆÝ Ó ÛÇÍÐÙÂÎÊ '3 'E 3, 'E'3 , 3 ÌÊÓÍÐÔÏÝÇ ÐÌÓÊÆÝ Ó ÐÓÏÐÄÏÝÎÊ 'E3 '3 'E'3 ÒÇÂÌØÊá ÏÇËÔÒÂÍÊÉÂØÊÊ z ÌÊÓÍÐÔÂ Ó ÐÓÏÐÄÂÏÊÇÎ , 73 2E3, 2E 73 , 3 ÊÉ ÓÐÍÇË ÓÐÍÊ Ó ÓÐÍáÎÊ %K23 2E'P %K'P 2E23 ÓÐÍÊ ÓÐ ÛÇÍÐÙÂÎÊ 'Y73 2E3, 'Y 3, 2E 73 ÓÐÍÊ Ó ÌÊÓÍÐÔÂÎÊ 2E '3 ,'P 2E'P , 3 '3 ¬ÊÓÍÝÇ ÓÐÍÊ ÑÐÍÕÙÂàÔ ÔÂÌÊÎ ÈÇ ÓÑÐÓÐÃÐÎ ÌÂÌ Ê ÓÒÇÆÏÊÇ ÏÐ ÑÒÊ ÆÒÕÅÊ× ÎÐÍáÒÏÝ× ÓÐÐÔÏÐÚÇÏÊá× ÒÇÂÅÇÏÔÐÄ 2E3, , 73 2E 73 , 3 2E3, '3 2E '3 , 3 z ÓÒÇÆÏáá 2E3, , 73 2E,73 , 3 2E3, '3 2E,'3 z ÌÊÓÍÂá
  • 122.
    Раздел 1. Теоретическиеосновы химии122 °ÓÏÐÄÏÝÇ ÓÐÍÊ ÓÒÇÆÏÊ× ÓÐÍÇË ÓÐ ÛÇÍÐÙÂÎÊ 'Y73 2E3, 'Y3, 73 2E 73 ¬ ÒÂÓÔÄÐÒÕ ÓÐÍÊ ÑÒÊÍÊÄÂàÔ ÒÂÓÔÄÐÒ ÛÇÍÐÙÊ Â ÏÇ ÏÂÐÃÐÒÐÔ ÑÒÊ ÄÉÂÊÎÐÆÇËÓÔÄÊÊ ÓÒÇÆÏÊ× ÓÐÍÇË ÐÆÏ ÊÉ ÌÐÔÐÒÝ× Ðà ÒÂÉÐÄÂÏ ÓÊÍÞÏÝÎ ÐÓÏÐÄÂÏÊÇÎ Ê ÓÍÂÃÐË ÌÊÓÍÐÔÐË Â ÆÒÕ ÅÂá z ÓÍÂÃÝÎ ÐÓÏÐÄÂÏÊÇÎ Ê ÓÊÍÞÏÐË ÌÊÓÍÐÔÐË 2E '3 'Y'P , 3 'Y3, '3 '3 2E'P , ,y ÐÓÏÐÄÏÂá ÓÐÍÞ , ,y ÓÒÇÆÏáá ÓÐÍÞ ÌÊÓÍÂá ÓÐÍÞ 'Y3, 73 , 73 'Y73 , 3 'Y73 2E3, 'Y3, 73 2E 73 2E 73 , 73 2E,73 2E,73 2E3, 2E 73 , 3 °ÃÛÂá Ó×ÇΠÄÉÂÊÎÐÑÒÇÄÒÂÛÇÏÊË ÓÐÍÇË
  • 123.
    1.3. Неорганическая химия123 Комплексные соединения Комплексные соединения ÓÐÆÇÒÈÂÔ ÓÍÐÈÏÝÇ ÌÐÎÑÍÇÌÓ ÏÝÇ ÊÐÏÝ ÓÑÐÓÐÃÏÝÇ Ì ÓÂÎÐÓÔÐáÔÇÍÞÏÐÎÕ ÓÕÛÇÓÔÄÐÄ ÏÊà ÑÒÊ ÒÂÓÔÄÐÒÇÏÊÊ ÊÍÊ ÒÂÓÑÍÂÄÍÇÏÊÊ ÌÐÎÑÍÇÌÓ ±Ð ÉÏÂÌÕ ßÍÇÌÔÒÊÙÇÓÌÐÅÐ ÉÂÒáÆÂ ÌÐÎÑÍÇÌÓÏÐÅÐ ÊÐÏ ÌÂÔÊÐÏÏÝÇ ?'Y 2, A 73 ÂÏÊÐÏÏÝÇ / ?4X'P A y ÌÂÔÊÐÏÏÐ ÂÏÊÐÏÏÝÇ ?'S 2, A ?*I '2 A y ÏÇËÔÒÂÍÞÏÝÇ ?2M '3 A ±Ð ÑÒÊÒÐÆÇ ÍÊÅÂÏÆÐÄ ÅÊÆÒÐÌÓÐÌÐÎÑÍÇÌÓÝ 2E ?%P 3, A ÂÌÄÂÌÐÎÑÍÇÌÓÝ ?'V , 3 A'P ÂØÊÆÐÌÐÎÑÍÇÌÓÝ / ?*I '2 A ÂÎÊÏÐÌÊÓÍÐÔÝ ?%K 2, A'P ÓÎÇÚÂÏÏÝÇ ÌÐÎÑÍÇÌÓÝ 2E?%P 3, , 3 A ÌÐÎÑÍÇÌÓÐÐÃÒÂÉÐÄÂÔÇÍÞ ØÇÏÔÒÂÍÞÏÝË ÂÔÐÎ ÊÍÊ ÊÐÏ ÌÐÐÒÆÊÏÂØÊÐÏÏÐÇ ÙÊÓÍÐÄÏÇÚÏáá ÓÖÇÒ ÄÏÕÔÒÇÏÏáá ÓÖÇÒ 2E ?R 3, A ÍÊÅÂÏÆÝ ³ÔÒÐÇÏÊÇ ³ÕÛÇÓÔÄÕàÔ ÌÐÎÑÍÇÌÓÝ ÃÇÉ ÄÏÇÚÏÇË ÓÖÇÒÝ ?2M '3 A ÊÍÊ ÌÐÎÑÍÇÌÓÝ Ä ÌÐÔÐÒÝ× Ê ÄÏÇÚÏáá Ê ÄÏÕÔÒÇÏÏáá ÓÖÇÒÝ ÑÒÇÆÓÔÂÄÍÇÏÝ ÌÐÎÑÍÇÌÓÏÝÎÊ ÊÐÏÂÎÊ ?'S 2, A?*I '2 A ¬ÍÂÓÓÊÖÊÌÂØÊá
  • 124.
    Раздел 1. Теоретическиеосновы химии124 Таблица растворимоти кислот, основ и солей в воде¢ÏÊÐÏÝ ¬ÂÔÊÐÏÝ , / 2E 2, E 'E 1K %P 'V *I *I °,y 4 z 4 1 1 , , , , *y 4 4 4 1 , , 1 , , , 'Py 4 4 4 4 4 4 4 4 4 4 Vy 4 4 4 4 4 4 4 4 4 4 -y 4 4 4 4 4 4 4 4 4 4 7 y 4 4 4 4 1 4 z z , z 73 y 4 4 4 , , , z z , z 73 y 4 4 4 , 1 4 4 4 4 4 'V3 y 4 4 4 , 1 4 4 , z 4 43 y 4 4 4 , , , , , , , '3 y 4 4 4 , , , z z , , 7M3 y , 4 z , , , , , , , 23y 4 4 4 4 4 4 4 4 4 4 23y 4 4 4 4 4 4 z z 4 z ', '33y 4 4 4 4 4 4 1 4 4 4 ² z ÒÂÓÔÄÐÒáÇÔÓá Ä ÄÐÆÇ ® z ÎÂÍÐ ÒÂÓÔÄÐÒáÇÔÓá Ä ÄÐÆÇ
  • 125.
    1.3. Неорганическая химия125 ¯ z ÏÇ ÒÂÓÔÄÐÒáÇÔÓá Ä ÄÐÆÇ ÑÒÐÙÇÒÌ z ÏÇ ÓÕÛÇÓÔÄÕÇÔ ÊÍÊ ÒÂÓÑÂÆÂÇÔÓá Ä ÄÐÆÏÐË ÓÒÇÆÇ ¬ÂÔÊÐÏÝ ¢ÏÊÐÏÝ 'H 2M 'S 1R R %K ,K ,K 'Y 4F 7R , , , , z z z , , , °,y 4 4 1 1 4 4 z , , 4 *y 4 4 4 4 , , 1 4 1 4 'Py 4 4 4 4 , , 1 4 1 4 Vy 4 4 4 4 , , , 4 , 4 -y , , , , , , , , , , 7 y , , , , , z , , , z 73 y 4 4 4 4 1 1 4 4 , 4 73 y , , 4 4 , , , 4 , , 'V3 y , , , , , , , , , , 43 y , , , , , , , , , z '3 y , , , , , z z , , z 7M3 y 4 4 4 4 4 4 4 4 4 4 23y 4 4 4 4 1 1 4 4 4 z 23y 4 4 4 4 4 1 4 4 4 4 ', '33y
  • 126.
    Раздел 1. Теоретическиеосновы химии126 µÌÂÉÝÄÂàÔÓá ÂÏÊÐÏ z Ä ÊÎÇÏÊÔÇÍÞÏÐÎ ÑÂÆÇÈÇ ÌÂÔÊÐÏ z Ä ÒÐÆÊÔÇÍÞÏÐÎ ÑÂÆÇÈÇ ¯ÂÑÒÊÎÇÒ ÌÂÔÊÐÏÏÝË ÌÐÎÑÍÇÌÓ ?'Y 2, A73 z ÓÕÍÞÖÂÔ ÔÇÔÒ ÂÎÎÊÏÌÕÑÒÕΠ-- ÂÏÊÐÏÏÝË ÌÐÎÑÍÇÌÓ / ?4X'P A z ÔÇÔÒÂ×ÍÐÒÐÑÍÂÔÊÏÂÔ -- ÌÂÍÊá ÏÇËÔÒÂÍÞÏÝË ÌÐÎÑÍÇÌÓ ?2M'3 A z ÔÇÔÒÂÌÂÒÃÐÏÊÍÏÊÌÇÍÞ ´ÂÌÊÎ ÐÃÒÂÉÐÎ ÏÕÈÏÐ ÉÏÂÔÞ ÑÐÓÍÇÆÐÄÂÔÇÍÞÏÐÓÔÞ ÏÂÉÝÄÂÏÊá ÏÂÉÄÂÏÊá ÅÒÇÙÇÓÌÊ× ÙÊÓÍÊÔÇÍÞÏÝ× ÆÍá ÕÌÂÉÂÏÊá ÌÐÍÊ ÙÇÓÔÄ ÍÊÅÂÏÆÐÄ z ÆÊ z ÔÒÊ z ÔÇÔÒ z ÑÇÏÔ z ÅÇÌÓ z ÅÇÑÔ z ÐÌÔ z ÏÐÏ z ÆÇÌ ÏÂÉÄÂÏÊá ÍÊÅÂÏÆÐÄ Ì ÏÂÉÄÂÏÊáÎ ÂÏÊÐÏÏÝ× ÍÊÅÂÏÆÐÄ ÆÐÃÂÄÍáÇÔÓá ÅÍÂÓÏÂá Ð 'Py z ×ÒÐÍÐ Vy z ÃÒÐÎÐ 3 z ÐÌÓÐ '2y z ØÊÂÏÐ SO4 2− z ÓÕÍÞÖÂÔÐ NO3 − z ÏÊÔÒÂÔÐ 3,y z ÅÊÆÒÐÌÓÐ ', '33y z ÂØÇÔÂÔÐ ÏÂÉÄÂÏÊá ÏÇËÔÒÂÍÞÏÝ× ÍÊÅÂÏÆÐÄ ÏÇ ÊÉÎÇÏáàÔÓá 2, z ÂÎÎÊÏ , 3 z ÂÌÄ ' , z ÃÇÏÉÐÍ 23 z ÏÊÔÒÐÉÊÍ 2 , z ÅÊÆÒÂÉÊÏ '3 z ÌÂÒÃÐÏÊÍ 3 z ÆÊÌÊÓÍÐÒÐÆ ÏÂÉÄÂÏÊÇ ÌÂÔÊÐÏ ÌÐÎÑÍÇÌÓÐÐÃÒÂÉÐÄÂÔÇÍá ÌÂÔÊÐÏÏÝË ÌÐÎÑÍÇÌÓ z Ä ÒÐÆÊÔÇÍÞÏÐÎ ÑÂÆÇÈÇ ³ ° ÂÏÊÐÏÏÝË ÌÐÎÑÍÇÌÓ z Ä ÊÎÇÏÊÔÇÍÞÏÐÎ ÑÂÆÇÈÇ ÓÕÖÖÊÌÓ ÂÔ ³ ° ÓÕÖÖÊÌÓ ÕÎ ÓÕÖÖÊÌÓ ÂÔ ÇÓÍÊ ÊÓÑÐÍÞÉÕÇÔÓá ÍÂÔÊÏÓÌÐÇ ÏÂÉÄÂÏÊÇ ÏÇËÔÒÂÍÞÏÝË ÌÐÎÑÍÇÌÓ z ÃÇÉ ÊÉÎÇÏÇÏÊË ¯ÐÎÇÏÌÍÂÔÕÒÂ
  • 127.
    1.3. Неорганическая химия127 ÆÊÓÓÐØÊÂØÊá ÑÇÒÄÊÙÏÂá z ÑÐ ÔÊÑÕ ÓÊÍÞÏÝ× ßÍÇÌÔÒÐÍÊÔÐÄ 2E?%P 3, A 2E ?%P 3, Ay [ ( ) ] [ ( ) ]Cu NH SO Cu NH SO3 4 4 3 4 2 4 2 → ++ − ÄÔÐÒÊÙÏÂá ÆÊÓÓÐØÊÂØÊá ÌÐÎÑÍÇÌÓÏÐÅÐ ÊÐÏ z ÑÐ ÔÊÑÕ ÓÍÂÃÝ× ßÍÇÌÔÒÐÍÊÔÐÄ ÌÒÐÎÇ ÏÇËÔÒÂÍÞÏÝ× ÌÐÎÑÍÇÌÓÐÄ ?%P 3, Ay %P 3,y ÔÇÒÎÊÙÇÓÌÐÇ ÒÂÉÍÐÈÇÏÊÇ 2E ?R 3, A 2E R3 , 3 ÒÇÂÌØÊÊ Ä ÌÐÔÐÒÝ× ÐÃÒÂÉÕàÔÓá ÃÐÍÇÇ ÕÓÔÐËÙÊÄÝÇ ÌÐÎ ÑÍÇÌÓÝ 2E ?R 3, A 'Y73 2E 73 'Y?R 3, A ÒÇÂÌØÊÊ Ó ÌÊÓÍÐÔÂÎÊ 2E ?R 3, A ,'P 2E'P R 3, , 3 z Ä ÏÇÃÐÍÞÚÐÎ ÌÐÍÊÙÇÓÔÄÇ ÌÊÓÍÐÔÝ 2E ?R 3, A ,'P 2E'P R'P , 3 z Ä ÊÉÃÝÔÌÇ ÌÊÓÍÐÔÝ ÒÇÂÌØÊÊ ÒÂÉÒÕÚÇÏÊá ÌÐÎÑÍÇÌÓ ÑÒÊ ÄÄÇÆÇÏÊÊ Ä ÒÂÓÔÄÐÒ ÊÐÏÐÄ Ó ÌÐÔÐÒÝÎÊ ÊÐÏ ÌÐÎÑÍÇÌÓÐÐÃÒÂÉÐÄÂÔÇÍÞ ÐÃÒÂÉÕÇÔ ÔÒÕÆÏÐÒÂÓÔÄÐÒÊÎÐÇ ÓÐÇÆÊÏÇÏÊÇ 2E ?R 3, A 2E 7 ! R7 2E3, ÔÄÇÒÆÝÇ ÄÇÛÇÓÔÄ ÃÐÍÞÚÊÏÓÔÄÐ ÒÂÓÔÄÐÒáÇÔÓá Ä ÄÐÆÇ ·ÊÎÊÙÇÓÌÊÇ ÓÄÐËÓÔÄ ¶ÊÉÊÙÇÓÌÊÇ ÓÄÐËÓÔÄÂ
  • 128.
    Раздел 1. Теоретическиеосновы химии128 1.4. Органическая химия 1.4.1. Теория строения органических соединений. Изомерия — структурная и пространственная. Гомологи и гомологический ряд Теория химического строения органических соединений А. М. Бутлерова ¢ÔÐÎÝ Ä ÎÐÍÇÌÕÍÂ× ÓÐÇÆÊÏÇÏÝ ÎÇÈÆÕ ÓÐÃÐË Ä ÐÑÒÇ ÆÇÍÇÏÏÐÎ ÑÐÒáÆÌÇ Ä ÓÐÐÔÄÇÔÓÔÄÊÊ Ó Ê× ÄÂÍÇÏÔÏÐÓÔÞà ±ÐÓÍÇÆÐÄÂÔÇÍÞÏÐÓÔÞ ÓÐÇÆÊÏÇÏÊá ÂÔÐÎÐÄ Ä ÎÐÍÇÌÕÍÇ z ×ÊÎÊÙÇÓÌÐÇ ÓÔÒÐÇÏÊÇ ©ÏÂá ÓÄÐËÓÔÄ ÐÒÅÂÏÊÙÇÓÌÊ× ÄÇÛÇÓÔÄ ÎÐÈÏÐ ÕÓÔÂÏÐ ÄÊÔÞ Ê× ×ÊÎÊÙÇÓÌÐÇ ÓÔÒÐÇÏÊÇ Ê ÏÂÑÒÐÔÊÄ ÉÏÂá ÓÔÒÐ ÇÏÊÇ ÄÇÛÇÓÔÄ ÎÐÈÏÐ ÆÇÍÂÔÞ ÄÝÄÐÆÝ Ð ÇÅÐ ÓÄÐËÓÔÄÂ× ¢ÔÐÎÝ ÊÍÊ ÅÒÕÑÑÝ ÂÔÐÎÐÄ Ä ÎÐÍÇÌÕÍÂ× ÄÉÂÊÎÏÐ ÄÍÊáàÔ ÆÒÕÅ Ï ÆÒÕÅ ÏÇÑÐÓÒÇÆÓÔÄÇÏÏÐ ÊÍÊ ÙÇÒÇÉ ÆÒÕÅÊÇ ÂÔÐÎÝ ³ÄÐËÓÔÄ ÄÇÛÇÓÔÄ ÉÂÄÊÓáÔ ÐÔ ÌÐÍÊÙÇÓÔÄÇÏÏÐÅÐ Ê ÌÂÙÇ ÓÔÄÇÏÏÐÅÐ ÓÐÓÔÂÄ  ÔÂÌÈÇ ÐÔ ×ÊÎÊÙÇÓÌÐÅÐ ÓÔÒÐÇÏÊá ÎÐÍÇÌÕÍÝ ²áÆ ÓÐÇÆÊÏÇÏÊË ÑÒÇÆÓÔÂÄÊÔÇÍÊ ÌÐÔÐÒÐÅÐ ÃÍÊÉÌÊ ÑÐ ×ÊÎÊÙÇÓÌÊÎ ÓÄÐËÓÔÄÂÎ ×ÂÒÂÌÔÇÒÊÉÕàÔÓá ÉÂÌÐÏÐÎÇÒ ÏÝÎ ÊÉÎÇÏÇÏÊÇÎ ÖÊÉÊÙÇÓÌÊ× ÓÄÐËÓÔÄ ÊÎÇàÔ ÐÆÏÐ ÔÊÑÏÕà ÓÔÒÕÌÔÕÒÕ Ê ÐÔÍÊÙÂàÔÓá ÆÒÕÅ ÐÔ ÆÒÕÅÂ ÐÆÏÐË ÊÍÊ ÏÇÓÌÐÍÞÌÊÎÊ y', y ÅÒÕÑÑÂÎÊ ¥ÐÎÐÍÐÅÊÙÇÓÌÊË ÒáÆ ¥ÒÕÑÑ ÂÔÐÎÐÄ y', y Ï ÌÐÔÐÒÕà ÐÔÍÊÙÂÇÔÓá ÐÔ ÑÒÇ ÆÝÆÕÛÇÅÐ ÌÂÈÆÐÇ ÑÐÓÍÇÆÕàÛÇÇ ÓÐÇÆÊÏÇÏÊÇ Ä ÅÐÎÐÍÐ ÅÊÙÇÓÌÐÎ ÒáÆÕ ¥ÐÎÐÍÐÅÊÙÇÓÌÐÇ ÐÔÍÊÙÊÇ °ÓÏÐÄÏÝÇ ÑÐÏáÔÊá
  • 129.
    1.4. Органическая химия129 ÊÍÊ ', y', y3, °ÔÆÇÍÞÏÝÇ ÙÍÇÏÝ ÅÐÎÐÍÐ ÅÊÙÇÓÌÐÅÐ ÒáÆÂ ¥ÐÎÐÍÐÅÊ ÁÄÍÇÏÊÇ ÓÕÛÇÓÔÄÐÄÂÏÊá ÄÇ ÛÇÓÔÄ z ÅÐÎÐÍÐÅÐÄ ¥ÐÎÐÍÐÅÊá ¤ÇÛÇÓÔÄÂ ÐÆÊÏÂÌÐÄÝÇ ÑÐ ÌÂÙÇÓÔÄÇÏÏÐÎÕ Ê ÌÐÍÊÙÇ ÓÔÄÇÏÏÐÎÕ ÓÐÓÔÂÄÕ ÏÐ ÒÂÉÏÝÇ ÑÐ ÓÔÒÐÇÏÊà Ê ÑÐßÔÐÎÕ ÊÎÇàÛÊÇ ÒÂÉÏÝÇ ×ÊÎÊÙÇÓÌÊÇ Ê ÖÊÉÊÙÇÓÌÊÇ ÓÄÐËÓÔÄ ªÉÐÎÇÒÝ ÁÄÍÇÏÊÇ ÓÕÛÇÓÔÄÐÄÂÏÊá ÄÇ ÛÇÓÔÄ z ÊÉÐÎÇÒÐÄ ªÉÐÎÇÒÊá °ÔÐÃÒÂÈÂÇÔ ÌÂÙÇÓÔÄÇÏÏÝË Ê ÌÐÍÊÙÇÓÔÄÇÏÏÝË ÓÐÓÔÂÄ ÄÇÛÇÓÔÄ ' , 3 ¶ÐÒÎÕÍ ÐÃÛÂá °ÔÐÃÒÂÈÂÇÔ ÑÐÓÍÇÆÐÄ ÔÇÍÞÏÐÓÔÞ ÓÐÇÆÊÏÇÏÊá ÂÔÐÎÐÄ Ä ÎÐÍÇÌÕÍÇ ¶ÐÒÎÕÍ ÓÔÒÕÌÔÕÒÏÂá ¶ÐÒÎÕÍÂ Ä ÌÐÔÐÒÐË ÌÐ ÄÂÍÇÏÔÏÕà ÓÄáÉÞ ÕÓÍÐÄ ÏÐ ÐÃÐÉÏÂÙÂàÔ ÆÄÕÎá ÔÐÙ ÌÂÎÊ ¶ÐÒÎÕÍ ßÍÇÌÔÒÐÏÏÂá
  • 130.
    Раздел 1. Теоретическиеосновы химии130 Виды изомерии ¤ÇÛÇÓÔÄ ÒÂÉÍÊÙÂàÔÓá ÑÐ ÒáÆÌÐÎ ÓÄáÉÊ ÂÔÐÎÐÄ Ä ÎÐ ÍÇÌÕÍÂ× - ³ÔÒÕÌÔÕÒÏÂá ÊÉÐÎÇÒÊá ', y ', y ', y 'P ×ÍÐÒÑÒÐÑÂÏ ³P ', y ', y ', ×ÍÐÒÑÒÐÑÂÏ ªÉÐÎÇÒÊá ÑÐÍÐÈÇÏÊá ÉÂÎÇÓÔÊÔÇÍÇË ', y ', y ', y 3, ÑÒÐÑÂÏÐÍ 3, ', y ', y ', ÑÒÐÑÂÏÐÍ ªÉÐÎÇÒÊá ÑÐÍÐÈÇÏÊá ÖÕÏÌØÊÐÏÂÍÞÏÝ× ÅÒÕÑÑ ', y ', y ', y ', y ', ÑÇÏÔÂÏ ', ', y ', y ', y ', ÎÇÔÊÍÃÕÔÂÏ ', ', ', y ' y ', ÆÊÎÇÔÊÍÑÒÐÑÂÏ ªÉÐÎÇÒÊá ÕÅÍÇÒÐÆÏÐÅÐ ÓÌÇÍÇÔ ', ', y ', y ', ÃÕÔÇÏ ', y ', ', y ', ÃÕÔÇÏ ªÉÐÎÇÒÊá ÑÐÍÐÈÇÏÊá ÌÒÂÔÏÝ× ÓÄáÉÇË
  • 131.
    1.4. Органическая химия131 ªÉÐÎÇÒÊá ÎÇÈÆÕ ÌÍÂÓÓÂÎÊ ÓÐÇÆÊÏÇÏÊË ÎÇÈÌÍÂÓÓÐÄÂá ', ', y ', y ', ÃÕÔÊÏ , ' y ', , ' y ', ØÊÌÍÐÃÕÔÂÏ ÂÍÌÇÏÝ ØÊÌÍÐÂÍÌÂÏÝ ', y ', ÃÕÔÊÏ ', ', y ', ', ÃÕÔÂÆÊÇÏ ÂÍÌÊÏÝ ÂÍÌÂÆÊÇÏÝ ', y ', y ', y ', y y 3, ÃÕÔÂÏÐÍ ', y ', y 3 y ', y y ', ÆÊßÔÊÍÐÄÝË ßÖÊÒ ÐÆÏÐÂÔÐÎÏÝÇ ÓÑÊÒÔÝ ÑÒÐÓÔÝÇ ßÖÊÒÝ 3, 3 ', y ', y ' ÑÒÐÑÂÏÐÄÂá ÌÊÓÍÐÔ 3 y ', 3 ', y ' ÎÇÔÊÍÐÄÝË ßÖÊÒ ÕÌÓÕÓÏÐË ÌÊÓÍÐÔÝ ÌÂÒÃÐÏÐÄÝÇ ÌÊÓÍÐÔÝ ÓÍÐÈÏÝÇ ßÖÊÒÝ
  • 132.
    Раздел 1. Теоретическиеосновы химии132 , ', , ', ' ! ' ØÊÓ ÃÕÔÇÏ , ', ', , ' ! ' ÔÒÂÏÓ ÃÕÔÇÏ ,3 y ' y , '33, ', , y ' y 3, '33, ', ÎÐÍÐÙÏÂá ÌÊÓÍÐÔ ¬ÐÏÖÐÒÎÂØÊÊ ßÔÂÏ ÉÂÓÍÐÏÇÏÏÂá ÉÂÔÐÒÎÐÈÇÏÏÂá ÚÂ×ÎÂÔÏÂá ¤ÇÛÇÓÔÄ ÐÔÍÊÙÂàÔÓá ÑÐÍÐÈÇÏÊÇÎ ÂÔÐÎÐÄ ÅÒÕÑÑ ÂÔÐÎÐÄ Ä ÑÒÐÓÔÒÂÏÓÔÄÇ -- ±ÒÐÓÔÒÂÏÓÔÄÇÏÏÂá ÓÔÇÒÇÐÊÉÐÎÇÒÊá ¬ÐÏÖÊÅÕÒÂØÊÐÏÏÂá ÊÉÐÎÇÒÊá ¬ÐÏÖÊÅÕÒÂØÊÐÏÏÂá ÊÉÐÎÇÒÊá ÅÇÐÎÇÔÒÊÙÇÓÌÂá ÊÉÐÎÇÒÊá ÐÑÔÊÙÇÓÌÂá ÊÉÐÎÇÒÊá
  • 133.
    1.4. Органическая химия133 1.4.2. Типы связей в молекулах органических веществ. Гибридизация атомных орбиталей углерода. Радикал. Функциональная группа ÑÐ ÌÒÂÔÏÐÓÔÊ ÓÄáÉÊ ÑÐ ÓÑÐÓÐÃÕ ÑÇÒÇÌÒÝÄÂÏÊá ßÍÇÌÔÒÐÏÏÝ× ÐÃÍÂÌÐÄ y ' y ' y ÆÍÊÏ ÓÄáÉÊ ÏÎ ÐÆÊÏÂÒÏÝÇ ' ! ' ÆÍÊÏ ÓÄáÉÊ ÏÎ ÆÄÐËÏÝÇ y ' ' y ÆÍÊÏ ÓÄáÉÊ ÏÎ ÔÒÐËÏÝÇ ÆÍÊÏ ÓÄáÉÊ ÏÎ ÂÒÐÎÂÔÊÙÇÓÌÊÇ WyW WyT TyT ßÍÇÌÔÒÐÏÏÝÇ ÐÃÍÂÌ ÑÇÒÇÌÒÝÄÂàÔÓá Ï ÍÊÏÊÊ ÌÐÔÐÒÂá ÓÐÇÆÊÏáÇÔ ØÇÏÔÒÝ ÂÔÐÎÐÄ ÎÇÓÔÐ ÑÇÒÇÌÒÝÄÂÏÊá ßÍÇÌÔÒÐÏÏÝ× ÐÃÍÂÌÐÄ ÏÇ ÍÇÈÊÔ Ï ÍÊÏÊÊ ÌÐÔÐÒÂá ÓÐÇÆÊÏáÇÔ ØÇÏÔÒÝ ÂÔÐÎÐÄ ÓÄáÉÊ ÓÄáÉÊ ³ÄáÉÊ Ä ÎÐÍÇÌÕÍÂ× ÐÒÅÂÏÊÙÇÓÌÊ× ÄÇÛÇÓÔÄ Ä ÐÓÏÐÄÏÐÎ ÌÐÄÂÍÇÏÔÏÝÇ
  • 134.
    Раздел 1. Теоретическиеосновы химии134 Гибридизация — ÑÒÐØÇÓÓ ÄÝÒÂÄÏÊÄÂÏÊá ÐÒÃÊÔÂÍÇË ÒÂÉÏÝ× ÑÐÆÕÒÐÄÏÇË ÑÐ ÖÐÒÎÇ Ê ßÏÇÒÅÊÊ ³×ÇÎÝ ÅÊÃÒÊÆÊÉÂØÊÊ ÍÊÏÇËÏÂá ÖÐÒΠW T WT ÅÊÃÒÊÆÊÉÂØÊá ' , W T T ÑÍÐÓÌÂá ÔÒÊÅÐÏÂÍÞÏÂá ÖÐÒΠWT ÅÊÃÒÊÆÊÉÂØÊá ' , W T T T ´ÇÔÒÂ߯ÒÊÙÇÓÌÂá ÖÐÒΠWT ÅÊÃÒÊÆÊÉÂØÊá ',
  • 135.
    1.4. Органическая химия135 Функциональная група. Радикал Функциональная група z ÑÐÓÔÐáÏÏÂá ÅÒÕÑÑ ÂÔÐÎÐÄ ÌÐÔÐÒÂá ÐÑÒÇÆÇÍáÇÔ ×ÂÒÂÌÔÇÒÏÝÇ ÓÄÐËÓÔÄ ÄÇÛÇÓÔÄ y3, y'33, Ê Ô Æ Радикал z ÐÓÔÂÔÐÌ ÎÐÍÇÌÕÍÝ ÕÅÍÇÄÐÆÐÒÐÆÂ ÌÐÔÐÒÝË ÐÃÒ ÉÕÇÔÓá ÄÓÍÇÆÓÔÄÊÇ ÕÆÂÍÇÏÊá ÐÆÏÐÅÐ ÊÍÊ ÏÇÓÌÐÍÞÌÊ× ÂÔÐÎÐÄ ÄÐÆÐÒÐÆÂ y', z ÎÇÔÊÍ y' , z ßÔÊÍ y' , z ÑÒÐÑÊÍ 1.4.3. Классификация и номенклатура органических соединений Классификация органических соединений ±ÒÊÉÏÂÌÊ ÌÍÂÓÓÊÖÊÌÂØÊÊ ÓÔÒÐÇÏÊÇ ÕÅÍÇÒÐÆÏÐË ØÇÑÊ ÑÒÊÒÐÆÂ ÖÕÏÌØÊÐÏÂÍÞÏÐË ÅÒÕÑÑÝ ¬ÍÂÓÓÊÖÊÌÂØÊá ÑÐ ÓÔÒÐÇÏÊà ÕÅÍÇÒÐÆÏÐË ØÇÑÊ ¢ØÊÌÍÊÙÇÓÌÊÇ ÂÍÊÖÂÔÊÙÇÓÌÊÇ ÓÐÆÇÒÈÂÔ ÏÇÉÂÎÌÏÕÔÝÇ ØÇÑÊ ÕÅÍÇÒÐÆÏÝ× ÂÔÐÎÐÄ ¥ÇÔÇÒÐØÊÌÍÊÙÇÓÌÊÇ Ä ÉÂÎÌÏÕÔÝ× ØÊÌÍÂ× ÓÐÆÇÒÈÂÔ ÑÐÎÊÎÐ ÂÔÐÎÐÄ ÕÅÍÇ ÒÐÆÂ ÂÔÐÎÝ ÆÒÕÅÊ× ßÍÇÎÇÏÔÐÄ ÌÊÓÍÐÒÐÆ ÂÉÐÔ ÓÇÒ °ÒÅÂÏÊÙÇÓÌÊÇ ÓÐÇÆÊÏÇÏÊá ¸ÊÌÍÊÙÇÓÌÊÇ ÓÐÆÇÒÈÂÔ ÉÂÎÌÏÕÔÝÇ ØÇÑÊ ÕÅÍÇÒÐÆÏÝ× ÂÔÐÎÐÄ
  • 136.
    Раздел 1. Теоретическиеосновы химии136 ¢ÍÊØÊÌÍÊÙÇÓÌÊÇ ÏÇ ÓÐÆÇÒÈÂÔ ÃÇÏÉÐÍÞÏÝ× ÌÐÍÇØ ¢ÒÐÎÂÔÊÙÇÓÌÊÇ ÓÐÆÇÒÈÂÔ ÐÆÏÐ ÊÍÊ ÏÇÓÌÐÍÞÌÐ ÃÇÏÉÐÍÞÏÝ× ÌÐÍÇØ ¬ÂÒÃÐØÊÌÍÊÙÇÓÌÊÇ ÓÐÆÇÒÈÂÔ ÔÐÍÞÌÐ ÂÔÐÎÝ ÕÅÍÇÒÐÆÂ ¬ÍÂÓÓÊÖÊÌÂØÊá ÕÅÍÇÄÐÆÐÒÐÆÐÄ ÑÐ ÔÊÑÕ ×ÊÎÊÙÇÓÌÊ× ÓÄáÉÇË ¢ÒÐÎÂÔÊÙÇÓÌÊÇ ÂÒÇÏÝ 'R , R ±ÒÇÆÇÍÞÏÝÇ ÂÍÌÂÏÝ 'R , R ØÊÌÍÐÂÍÌÂÏÝ 'R , R ¯ÇÑÒÇÆÇÍÞÏÝÇ ÂÍÌÇÏÝ 'R , R ÂÍÌÊÏÝ 'R , R ÂÍÌÂÆÊÇÏÝ 'R , R µÅÍÇÄÐÆÐÒÐÆÝ ÓÐÆÇÒÈÂÔ ÔÐÍÞÌÐ ÂÔÐÎÝ ÕÅÍÇÒÐÆÂ Ê ÄÐÆÐÒÐÆÂ
  • 137.
    1.4. Органическая химия137 ¬ÍÂÓÓÊÖÊÌÂØÊá ÑÐ ÌÂÙÇÓÔÄÇÏÏÐÎÕ ÓÐÓÔÂÄÕ ÖÕÏÌØÊÐÏÂÍÞÏÝ× ÅÒÕÑÑ ¬ÍÂÓÓ ÐÒÅÂÏÊÙÇÓÌÊ× ÓÐÇÆÊÏÇÏÊË ¶ÕÏÌØÊÐ ÏÂÍÞÏÂá ÅÒÕÑÑ °ÃÛÂá ÖÐÒÎÕÍ ³ÐÓÔÂÄ ÓÐÇÆÊÏÇÏÊá ¥ÂÍÐÅÇÏÐ ÑÒÐÊÉÄÐÆÏÝÇ ÕÅÍÇÄÐÆÐÒÐÆÐÄ y* y'P yV y- y,EP 6y,EP 'R , R ,EP °ÆÏÐÂÔÐÎÏÝÇ ÓÑÊÒÔÝ y3, 6y3, 'R , R 3 ¶ÇÏÐÍÝ y3, %Vy3, 'R , R 3 ±ÒÐÓÔÝÇ ßÖÊÒÝ y3y6 6y3y6 'R , R 3 ¢ÍÞÆÇÅÊÆÝ y' 3 , 6y' 3 , 'R , R 3 ¬ÇÔÐÏÝ 3 y'y 3 6y'y6 'R , R 3 ¬ÂÒÃÐÏÐÄÝÇ ÌÊÓÍÐÔÝ y' 3 3, 6y' 3 3, 'R , R 3 ³ÍÐÈÏÝÇ ßÖÊÒÝ y' 3 3y6 6 y ' 3 3y6 'R , R 3 ¯ÊÔÒÐÓÐÇÆÊ ÏÇÏÊá y23 6y23 'R , R 23 ¢ÎÊÏÝ ÑÇÒ ÄÊÙÏÝÇ y2, 6y2, 'R , R 2
  • 138.
    Раздел 1. Теоретическиеосновы химии138 ¯ÂÉÄÂÏÊá ÐÓÏÐÄÏÝ× ÖÕÏÌØÊÐÏÂÍÞÏÝ× ÅÒÕÑÑ ¶ÐÒÎÕÍ ¯ÂÉÄÂÏÊÇ y3, ÅÊÆÒÐÌÓÊÍÞÏÂá y' 3 , ÂÍÞÆÇÅÊÆÏÂá y' 3 ÌÂÒÃÐÏÊÍÞÏÂá 3, ' 3 ÌÂÒÃÐÌÓÊÍÞÏÂá y23 ÏÊÔÒÐÅÒÕÑÑ y2, ÂÎÊÏÐÅÒÕÑÑ 1.4.4. Характерные химические свойства углеводородов: алканов, циклоалканов, алкенов, диенов, алкинов Алканы ÅÂÉÝ ÈÊÆÌÐÓÔÊ ÔÄÇÒÆÝÇ ÄÇÛÇÓÔÄ ÎÇÔÂÏ ', ßÔÂÏ ' , ÑÒÐÑÂÏ ' , ÃÕÔÂÏ ' , 'R , R ÐÃÛÂá ÖÐÒÎÕÍ ÂÍÌÂÏÐÄ T W ³ T W ³ ÑÇÏÔÂÏ ' , ÅÇÌÓÂÏ ' , ÅÇÑÔÂÏ ' , ÐÌÔÂÏ ' , ÏÐÏÂÏ ' , ÆÇÌÂÏ ' , '
  • 139.
    1.4. Органическая химия139 WT ÅÊÃÒÊÆÊÉÂØÊá ÂÔÐÎÐÄ ÕÅÍÇÒÐÆÂ z ÄÂÍÇÏÔÏÝË ÕÅÐÍ ×ÊÎÊÙÇÓÌÊÇ ÓÄáÉÊ z ÑÒÐÓÔÝÇ ÐÆÊÏÂÒÏÝÇ ÓÄáÉÊ ÆÍÊÏ ÓÄáÉÇË ' y ' ÏÎ ' y , ÏÎ ÔÊÑ ÊÉÐÎÇÒÊÊ z ÓÔÒÕÌÔÕÒÏÂá ', z ÎÇÔÂÏ ' , , , , ÃÇÓØÄÇÔÏÝË ÅÂÉ ÃÇÉ ÉÂÑÂ× ÍÇÅÙÇ ÄÐÉÆÕ× ÏÇ ÒÂÓÔÄÐÒáÇÔÓá Ä ÄÐÆÇ ²ÇÂÌØÊÊ Ó ÒÂÉÒÝÄÐÎ 'y' ÓÄáÉÇË ÅÐÒÇÏÊÇ ÑÐÍÏÐÇ ÐÌÊÓÍÇÏÊÇ 'R , R R 3 R'3 R , 3 ' , 3 '3 , 3 ÙÂÓÔÊÙÏÐÇ ÐÌÊÓÍÇÏÊÇ CH CH OH O 34 2 → ÎÇÔÊÍÐÄÝË ÓÑÊÒÔ C H CH COOH4 3 O 10 2 2→ ÕÌÓÕÓÏÂá ÌÊÓÍÐÔ ·ÊÎÊÙÇÓÌÊÇ GÄÐËÓÔÄÂ
  • 140.
    Раздел 1. Теоретическиеосновы химии140 ÌÒÇÌÊÏÅ ÒÂÓÛÇÑÍÇÏÊÇ ' , ' , ', ' , X ' , X ÐÃÒÂÉÕÇÔÓá ÓÎÇÓÞ ÑÒÐÆÕÌÔÐÄ ÊÉÐÎÇÒÊÉÂØÊá CH CH CH CH CH CH CH AlCl 3 2 2 3 3 3 3 − − − → − − t ', ²ÇÂÌØÊÊ Ó ÒÂÉÒÝÄÐÎ 'y, ÓÄáÉÇË ÉÂÎÇÛÇÏÊÇ ÄÐÆÐÒÐÆÂ ÅÂÍÐÅÇÏÐÎ ÓÄÐÃÐÆÏÐÒÂÆÊÌÂÍÞÏÝË ÎÇ×ÂÏÊÉÎ ÒÇÂÌØÊÊ CH Cl CH Cl HCl4 2 3+ −→ + Lν CH Cl Cl CH Cl HCl3 2 2 2+ −→ + Lν CH Cl Cl CHCl HCl2 2 2 3+ −→ + Lν CHCl Cl CCl HCl3 2 4+ −→ + Lν ÉÂÎÇÛÇÏÊÇ ÄÐÆÐÒÐÆÂ ÏÊÔÒÐÅÒÕÑÑÐË ÒÇÂÌØÊá ¬ÐÏÐÄÂÍÐÄ C H HNO C H NO H O2 2 5 26 3 2+ → + p, t ¬ÂÔÂÍÊÔÊÙÇÓÌÐÇ ÆÇÅÊÆÒÊÒÐÄÂÏÊÇ z ÐÔÛÇÑÍÇÏÊÇ , H C CH CH CH CH CH H3 êàò. − − −→ − = +2 3 3 2 2 t ²ÇÂÌØÊÊ ×ÂÒÂÌÔÇÒÏÝÇ ÆÍá ÎÇÔÂÏ ÑÊÒÐÍÊÉ CH C H C 4 2 1000 2−−−−→ + ° 2 2 44 2 2 1500 CH O CO H îäíîâðåìåííîå îêèñëåí C ñèíòåç-ãàç + −−−−−→ + + ° èèå 2 34 2 2 1500 CH C H H C àöåòèëåí 2−−−−→ + °
  • 141.
    1.4. Органическая химия141 ÏÇÑÐÍÏÐÇ ÐÌÊÓÍÇÏÊÇ 4 2 64 2 2 2 2 500 CH O C H H O CO CO H C 2 2+ −−−−−→ + + + + ° ÌÐÏÄÇÒÓÊá Ó ÄÐÆáÏÝÎ ÑÂÒÐÎ CH H O CO H24 23+ → + t Ó ÕÅÍÇÌÊÓÍÝÎ ÅÂÉÐÎ CH CO CO H4 2 22 2+ → + t ÑÒÊÒÐÆÏÝÇ ÊÓÔÐÙÏÊÌÊ ÅÂÉ ÏÇÖÔÞ ÕÅÐÍÞ ÆÒÇÄÇÓÊÏ ÔÐÒÖ Ä ÑÒÐÎÝÚÍÇÏÏÐÓÔÊ C H CH Ni + −−→2 2 4 , X '3 , ', , 3 Ä ÍÂÃÐÒÂÔÐÒÊÊ %P ' , 3 %P 3, ', CH COONa NaOH CH Na CO23 4 3+ → + X ÒÇÂÌØÊá ÆÇÌÂÒÃÐÌÓÊÍÊÒÐÄÂÏÊá ÒÇÂÌØÊá ¦àΠ2 2 26CH Br Na C H NaBr3 2+ → + X ÒÇÂÌØÊá ¤àÒØÂ ÒÂÉÏÝÇ ÅÂÍÐÅÇÏÐÑÒÐÊÉÄÐÆÏÝÇ ÓÎÇÓÞ ÕÅÍÇÄÐÆÐÒÐÆÐÄ ÑÒÐÎÝÚÍÇÏÏÐÇ Ê ÃÝÔÐÄÐÇ ÔÐÑÍÊÄÐ ÓÝÒÞÇ ÆÍá ×ÊÎÊÙÇÓÌÐË ÑÒÐÎÝÚÍÇÏÏÐÓÔÊ ±ÐÍÕÙÇÏÊÇ ±ÒÊÎÇÏÇÏÊÇ
  • 142.
    Раздел 1. Теоретическиеосновы химии142 Циклоалканы Циклоалканы z ÏÂÓÝÛÇÏÏÝÇ ÕÅÍÇÄÐÆÐÒÐÆÝ Ó ØÊÌÍÊÙÇÓÌÐË ØÇÑÐÙÌÐË ÂÔÐÎÐÄ ÕÅÍÇÒÐÆÂ ¯ÂÊÃÐÍÇÇ ÕÓÔÐËÙÊÄÝÇ ØÊÌÍÐÂÍÌÂÏÝ , ' , ' ', ', ', ', ØÊÌÍÐÅÇÌÓÂÏ , ' , ' , ' ', ', ', ', ØÊÌÍÐÅÇÑÔÂÏ Алкены (этиленовые углеводороды) Алкены z ÕÅÍÇÄÐÆÐÒÐÆÝ ÓÐÆÇÒÈ ÛÊÇ ÆÄÐËÏÕà ÓÄáÉÞ ' ' ÐÆÏ z ÑÒÐÙÏÂá ÆÒÕÅÂá z ÉÏÂÙÊÔÇÍÞÏÐ ÓÍÂÃÇÇ WT ÅÊÃÒÊÆÊÉÂØÊá ÂÔÐÎÐÄ ÕÅÍÇÒÐÆÂ ÓÐÇÆÊÏÇÏÏÝ× ÆÄÐË ÏÐË ÓÄáÉÞà z ÄÂÍÇÏÔÏÝË ÕÅÐÍ ÆÍÊÏ ÓÄáÉÊ ' ' ÏÎ ÓÕÖÖÊÌÓ ÇÏ ¯ÐÎÇÏÌÍÂÔÕÒ ÒÂÉÄÇÔÄÍÇÏÊÇ ÕÅÍÇÒÐÆÏÐÅÐ ÓÌÇÍÇÔ ÑÐÍÐÈÇÏÊÇ ÆÄÐËÏÐË ÓÄáÉÊ ÎÇÈÌÍÂÓÓÐÄÂá Ó ØÊÌÍÐÂÍÌÂÏÂÎÊ ÑÒÐÓÔÒÂÏÓÔÄÇÏÏÂá ØÊÓ Ê ÔÒÂÏÓ ÊÉÐÎÇÒÝ 'R , R ÐÃÛÂá ÖÐÒÎÕÍ ØÊÌÍÐÂÍÌÂÏÐÄ 'R , R ÐÃÛÂá ÖÐÒÎÕÍ ÂÍÌÇÏÐÄ ³³ , , , , ¤ÊÆÝ ÊÉÐÎÇÒÊÊ
  • 143.
    1.4. Органическая химия143 ' , z ßÔÇÏ ßÔÊÍÇÏ '' , , , , ÃÇÓØÄÇÔÏÝË ÅÂÉ ÍÇÅÙÇ ÄÐÉÆÕ× ÎÂÍÐÒÂÓÔÄÐÒÊÎ Ä ÄÐÆÇ ²ÇÂÌØÊÊ ÑÒÊÓÐÇÆÊÏÇÏÊá ÅÊÆÒÊÒÐÄÂÏÊÇ H C CH H H C CH2 3 êàò. = + → −2 2 3 X ÅÂÍÐÅÇÏÊÒÐÄÂÏÊÇ V V , ' ', V ', y ', °ÃÇÓØÄÇÙÊÄÂÏÊÇ ÃÒÐÎÏÐË ÄÐÆÝ z ÌÂÙÇÓÔÄÇÏÏÂá ÒÇÂÌØÊá Ï ÌÒÂÔÏÕà ÓÄáÉÞ ÅÊÆÒÐÅÂÍÐÅÇÏÊÒÐÄÂÏÊÇ V ', y ', ', ,V ', y ', y ', ±ÒÐÊÓ×ÐÆÊÔ ÑÐ ÑÒÂÄÊÍÕ ®ÂÒÌÐÄÏÊÌÐÄ ÂÔÐÎ , ÊÉ ,,EP ÊÍÊ ÊÉ , 3 ,y3, ÑÒÊÓÐÇÆÊÏáÇÔÓá Ì ÂÔÐÎÕ ' Ó ÃÐÍÞ ÚÊÎ ÌÐÍÊÙÇÓÔÄÐÎ , ÅÊÆÒÂÔÂØÊá CH CH H O CH CH OH2 3êàò.2 2 2= + → − − ·ÊÎÊÙÇÓÌÊÇ GÄÐËÓÔÄ ÂÍÌÇÏÐÄ
  • 144.
    Раздел 1. Теоретическиеосновы химии144 ÑÐÍÊÎÇÒÊÉÂØÊá ', R y', y ', yn t p CH CH=CH êàò.3 2− −−→ , ²ÇÂÌØÊÊ ÐÌÊÓÍÇÏÊá ÏÇÑÐÍÏÐÇ ÐÌÊÓÍÇÏÊÇ ÅÐÒÇÏÊÇ ' , 3 '3 , 3 ÎáÅÌÐÇ ÐÌÊÓÍÇÏÊÇ 3, 3, 3, 3, ', ', , 3 /1R3 ', y ', 1R3 /3, ÊÍÊ 3, 3,3, 3, CH CH O H O CH CH2 KMnO 2 2 2 2 4 = + + −−−−→ −[ ] ßÔÊÍÇÏÅÍÊÌÐÍÞ °ÃÇÓØÄÇÙÊÄÂÏÊÇ ÒÂÓÔÄÐÒ ÑÇÒÎÂÏÅÂÏÂÔ ÌÂÍÊá z ÌÂÙÇ ÓÔÄÇÏÏÂá ÒÇÂÌØÊá Ï ÌÒÂÔÏÕà ÓÄáÉÞ ÌÒÇÌÊÏÅ ÏÇÖÔÊ ÔÇÒÎÊÙÇÓÌÊË y ³ ÌÂÔÂÍÊÔÊÙÇÓÌÊË y ³ ÆÇÅÊÆÒÊÒÐÄÂÏÊÇ ÂÍÌÂÏÐÄ CH CH CH CH +H3 êàò. − → =3 2 2 2 X ÆÇÅÊÆÒÐÅÂÍÐÅÇÏÊÒÐÄÂÏÊÇ ÂÍÌÊÍÅÂÍÐÅÇÏÊÆÐÄ CH CH KOH CH CH KCl H O3 ñïèðò − + → = + +2 2 2 2 . X 'P ÆÇÅÊÆÒÂÔÂØÊá ÓÑÊÒÔÐÄ CH CH CH CH H O3 H2SO4 − −−−−→ = +2 2 2 2 X 3, ¦ÇÅÊÆÒÂÔÂØÊá Ê ÆÇÅÊÆÒÐÅÂÍÐÅÇÏÊÒÐÄÂÏÊÇ ÑÒÐÊÓ×ÐÆáÔ ÑÐ ÑÒÂÄÊÍÕ ©ÂËØÇÄ ÂÔÐÎ ÄÐÆÐÒÐÆÂ ÐÔÛÇÑÍáÇÔÓá ÐÔ ÂÔÐΠ' Ó ÎÇÏÞÚÊÎ ÌÐÍÊÙÇÓÔÄÐÎ , ±ÐÍÕÙÇÏÊÇ ÂÍÌÇÏÐÄ
  • 145.
    1.4. Органическая химия145 Диены Диены z ÕÅÍÇÄÐÆÐÒÐÆÝ ÓÐÆÇÒÈ ÛÊÇ ÆÄÇ ÆÄÐËÏÝ× ' ' ÓÄáÉÊ ÓÕÖÖÊÌÓ ÆÊÇÏ ¯ÐÎÇÏÌÍÂÔÕÒ ÒÂÉÄÇÔÄÍÇÏÊÇ ÕÅÍÇÒÐÆÏÐÅÐ ÓÌÇÍÇÔ ÑÐÍÐÈÇÏÊÇ ÆÄÐËÏÐË ÓÄáÉÊ ÎÇÈÌÍÂÓÓÐÄÂá Ó ÂÍÌÊÏÂÎÊ ÑÒÐÓÔÒÂÏÓÔÄÇÏÏÂá ØÊÓ Ê ÔÒÂÏÓ ÒÇÂÌØÊÊ ÑÒÊÓÐÇÆÊÏÇÏÊá ÅÊÆÒÊÒÐÄÂÏÊÇ ÅÂÍÐÅÇÏÊÒÐÄÂÏÊÇ V V V V ', ', y ', ', V V ', ', y ', y ', ', y ', ', y ', ÐÓÏÐÄÏÐË ÑÒÐÆÕÌÔ ÒÇÂÌØÊá ÑÐÍÊÎÇÒÊÉÂØÊÊ ÑÐÍÕÙÇÏÊÇ ÒÂÉÍÊÙÏÝ× ÌÂÕÙÕÌÐÄ ',', R R', ! ' y ', ! ', ', y ' ! ', y ', y ÌÂÕÙÕÌ ÊÉÐÑÒÇÏÐÄÝË ÎÇÔÐÆ ­ÇÃÇÆÇÄ 2 23 2 2 2(CH CH OH) CH CH CH CH H H O êàò. äèâèíèë 2 2− − → = − = + + X 'R , Ry ÐÃÛÂá ÖÐÒÎÕÍ ÆÊÇÏÐÄ ¤ÊÆÝ ÊÉÐÎÇÒÊÊ ·ÊÎÊÙÇÓÌÊÇ GÄÐËÓÔÄ ±ÐÍÕÙÇÏÊÇ
  • 146.
    Раздел 1. Теоретическиеосновы химии146 ÌÂÔÂÍÊÔÊÙÇÓÌÐÇ ÆÇÅÊÆÒÊÒÐÄÂÏÊÇ CH CH CH CH CH CH CH CH H êàò.3 2 2 3 2 2 22− − − → = − = + X Алкины (ацетиленовые углеводороды) Алкины z ÕÅÍÇÄÐÆÐÒÐÆÝ ÓÐÆÇÒÈ ÛÊÇ ÔÒÐËÏÕà ÓÄáÉÞ ' ' ÐÆÏÕ z ÑÒÐÙÏÕà ÆÄÇ z ÃÐÍÇÇ ÓÍÂÃÝÇ WT ÅÊÃÒÊÆÊÉÂØÊá ÂÔÐÎÐÄ ÕÅÍÇÒÐÆÂ ÓÐÇÆÊÏÇÏÏÝ× ÔÒÐËÏÐË ÓÄáÉÞà z ÄÂÍÇÏÔÏÝË ÕÅÐÍ ÏÎ z ÆÍÊÏ ÓÄáÉÊ ' ' ÓÕÖÖÊÌÓ ÊÏ ¯ÐÎÇÏÌÍÂÔÕÒ ÒÂÉÄÇÔÄÍÇÏÊÇ ÕÅÍÇÒÐÆÏÐÅÐ ÓÌÇÍÇÔ ÑÐÍÐÈÇÏÊÇ ÔÒÐËÏÐË ÓÄáÉÊ ÎÇÈÌÍÂÓÓÐÄÂá Ó ÂÍÌÂÆÊÇÏÂÎÊ ' , z ßÔÇÏ ßÔÊÍÇÏ '', , , y ' ' y , ÃÇÓØÄÇÔÏÝË ÅÂÉ ÍÇÅÙÇ ÄÐÉÆÕ× ÎÂÍÐÒÂÓÔÄÐÒÊÎ Ä ÄÐÆÇ 'R , Ry ÐÃÛÂá ÖÐÒÎÕÍ ÂÍÌÊÏÐÄ ³ , , ³ ¤ÊÆÝ ÊÉÐÎÇÒÊÊ
  • 147.
    1.4. Органическая химия147 ²ÇÂÌØÊÊ ÑÒÊÓÐÇÆÊÏÇÏÊá ÅÊÆÒÊÒÐÄÂÏÊÇ H C C H H CH CH CH CH êàò. êàò. H − ≡ − + −→ = −−→ − + 2 2 2 3 3 2X X, ÅÂÍÐÅÇÏÊÒÐÄÂÏÊÇ H C C H Cl CH CH Cl CH CH Cl Cl − ≡ − + → = −−→ − − − + 2 2X 'P 'P 'P 'P ÅÊÆÒÂÔÂØÊá ÒÇÂÌØÊá ¬ÕÙÇÒÐÄ , 3 H C C H H O CH C Hg2+ − ≡ − + −−→ −2 3 X ÕÌÓÕÓÏÝË ÂÍÞÆÇÅÊÆ ÌÇÔÐÏ ′− ≡ − + −−→ ′− −R C C H H O R C CH Hg2+ 2 3 X 3 ±ÒÐÊÓ×ÐÆÊÔ ÑÐ ÑÒÂÄÊÍÕ ®ÂÒÌÐÄÏÊÌÐÄ ÅÊÆÒÐÅÂÍÐÅÇÏÊÒÐÄÂÏÊÇ H C C H HCl CH CH CH CH Cl HCl − ≡ − + → = −−→ − − + 2 3 'P 'P ²ÇÂÌØÊÊ ÉÂÎÇÛÇÏÊá , ÄÐÉÍÇ ÔÒÐËÏÐË ÓÄáÉÊ Ó ÓÐÍáÎÊ ÓÇÒÇÃÒ H C C H Ag NH OH Ag C C Ag NH àöåòèëåíèä áåëûé îñàäîê − ≡ − + → − ≡ − ↓ +2 43 2[( ) ] 33 2+ H O2 Ó ÓÐÍáÎÊ ÎÇÆÊ ” H C C H Cu NH OH Cu C C Cu àöåòèëåíèä êðàñíî­êîðè÷íåâûé − ≡ − + → − ≡ −2 3 2[ ( ) ] îîñàäîê NH H O2+ +4 23 ²ÇÂÌØÊÊ ÑÐÍÊÎÇÒÊÉÂØÊÊ ØÊÌÍÊÙÇÓÌÂá ÔÒÊÎÇÒÊÉÂØÊá 3CH CH C . ≡ −−→ X êàò ÃÇÏÉÐÍ ·ÊÎÊÙÇÓÌÊÇ ÓÄÐËÓÔÄÂ
  • 148.
    Раздел 1. Теоретическиеосновы химии148 ÍÊÏÇËÏÂá ÆÊÎÇÒÊÉÂØÊá 2 2CH CH CH CH C CH êàò. âèíèëàöåòèëåí ≡ → = − ≡ ²ÇÂÌØÊÊ ÐÌÊÓÍÇÏÊá ÑÐÍÏÐÇ ÐÌÊÓÍÇÏÊÇ ÅÐÒÇÏÊÇ ' , 3 '3 , 3 ÂØÇÔÊÍÇÏ Ï ÄÐÉÆÕ×Ç ÅÐÒÊÔ ÌÐÑÔáÛÊÎ ÑÍÂÎÇÏÇÎ ÙÂÓÔÊÙÏÐÇ ÐÌÊÓÍÇÏÊÇ ÐÃÇÓØÄÇÙÊÄÂÏÊÇ ÒÂÓÔÄÐÒ /1R3 CH CH O KMnO ≡ + ⎯ →⎯⎯⎯[ ] 4 ±ÐÍÕÙÇÏÊÇ 'E' , 3 'E 3, ' , 2 34 2 2CH C H H2→ + X CH CHBr KOH KBr H O C H ñïèðò. 2 23 2 22 2 2− + → + + 1.4.5. Характерные химические свойства ароматических углеводородов: бензола и толуола Ароматические углеводороды z ÕÅÍÇÄÐÆÐÒÐÆÝ ÓÐÆÇÒÈÂÛÊÇ ÂÒÐ ÎÂÔÊÙÇÓÌÕà ÓÄáÉÞ WT ÅÊÃÒÊÆÊÉÂØÊá ÂÔÐÎÐÄ ÕÅÍÇÒÐÆÂ z ÄÂÍÇÏÔÏÝË ÕÅÐÍ ÆÍÊÏ ÓÄáÉÊ 'y' ÏÎ ' , z ÃÇÏÉÐÍ ÅÐÎÐÍÐÅÊ ÃÇÏÉÐÍ z ÉÂÎÇ ÛÇÏÏÝÇ ÑÒÐÊÉÄÐÆÏÝÇ ÃÇÏ ÉÐÍ ÎÇÔÊÍÃÇÏÉÐÍ ßÔÊÍ ÃÇÏÉÐÍ ¯ÐÎÇÏÌÍÂÔÕÒ ÛÂÄÇÍÇÄÂá ÌÊÓÍÐÔ 'R , Ry ÐÃÛÂá ÖÐÒÎÕÍ ÂÒÐÎÂÔÊÙÇÓÌÊ× ÕÅÍÇÄÐÆÐÒÐÆÐÄ
  • 149.
    1.4. Органическая химия149 ÊÉÐÎÇÒÊá ÒÂÆÊÌÂÍÐÄ ÌÐÍÊÙÇÓÔÄÐ ÒÂÆÊÌÂÍÐÄ ÑÐÍÐÈÇÏÊÇ ÒÂÆÊÌÂÍÐÄ Ä ÃÇÏÉÐÍÞÏÐÎ áÆÒÇ Бензол C6 H6 , , , , , , ' ' '' ' ' ÈÊÆÌÐÓÔÞ ÃÇÉ ØÄÇÔ ÍÇÔÕÙÂá ÊÎÇÇÔ ÓÑÇØÊÖÊÙÇÓÌÊË ÉÂÑÂ× ÏÇ ÒÂÓÔÄÐÒáÇÔÓá Ä ÄÐÆÇ ÎÐÍÇÌÕÍ ÃÇÏÉÐÍ z ßÔÐ ÑÍÐÓÌÊË ÑÒÂÄÊÍÞÏÝË ÚÇÓ ÔÊÙÍÇÏÏÝË ØÊÌÍ Ä ÌÐÔÐÒÐÎ ÄÓÇ ÚÇÓÔÞ ÂÔÐÎÐÄ ÕÅÍÇÒÐÆÂ Ê ÚÇÓÔÞ ÂÔÐÎÐÄ ÄÐÆÐÒÐÆÂ ÒÂÉÎÇÛÇÏÝ Ä ÐÆÏÐË ÑÍÐÓÌÐÓÔÊ Ê ÐÃÒÂÉÕàÔ ÑÒÂÄÊÍÞÏÝË ÚÇÓÔÊÕÅÐÍÞÏÊÌ Ó ÕÅÍÐÎ ¤ÊÆÝ ÊÉÐÎÇÒÊÊ °ÓÐÃÇÏÏÐÓÔÊ ÓÔÒÐÇÏÊá ÎÐÍÇÌÕÍÝ ÃÇÏÉÐÍÂ Ê ÃÇÏÉÐÍÞÏÐÅÐ áÆÒÂ
  • 150.
    Раздел 1. Теоретическиеосновы химии150 ÎÐÍÇÌÕÍ ÃÇÏÉÐÍ z ÓÊÎÎÇÔÒÊÙÏÂ Ê ÏÇÑÐÍáÒÏÂ Ä ÏÇË ÐÔÓÕÔÓÔÄÕàÔ ÐÆÊÏÂÒÏÝÇ Ê ÆÄÐËÏÝÇ ÓÄáÉÊ ÄÓÇ ÚÇÓÔÞ 'y' ÓÄáÉÇË áÄÍáàÔÓá ÓÄáÉáÎÊ Ó ÐÆÊÏÂÌÐÄÐË ÆÍÊÏÐË ÎÐÍÇÌÕÍ ÃÇÏÉÐÍ ÊÎÇÇÔ ÆÇÍÐÌÂÍÊÉÐÄÂÏÏÕà ÓÊÓÔÇÎÕ ßÍÇÌÔÒÐÏÐÄ Ä ÂÒÐÎÂÔÊÙÇÓÌÐÎ áÆÒÇ áÄÍáàÛÕàÓá ÐÓ ÏÐÄÏÝÎ ÑÒÊÉÏÂÌÐÎ ÂÒÐÎÂÔÊÙÏÐÓÔÊ ÐÒÅÂÏÊÙÇÓÌÐÅÐ ÓÐÇÆÊ ÏÇÏÊá ÕÓÔÐËÙÊÄÐÓÔÞ ÃÇÏÉÐÍÞÏÐÅÐ ÌÐÍÞØÂ ÐÃÜáÓÏáÇÔÓá ÑÇÒÇÌÒÝ ÄÂÏÊÇÎ ÐÃÍÂÌÐÄ ÄÓÇ× ÚÇÓÔÊ T ßÍÇÌÔÒÐÏÐÄ µÓÔÐËÙÊÄ Ì ÐÌÊÓÍÊÔÇÍáÎ ' , 3 '3 , 3 Ï ÄÐÉÆÕ×Ç ÅÐÒÊÔ ÌÐÑÔáÛÊÎ ÑÍÂÎÇÏÇÎ ²ÇÂÌØÊÊ ÉÂÎÇÛÇÏÊá Ó ÅÂÍÐÅÇÏÂÎÊ V −−−−→ X Fe HCl3 V ,V Ó ÂÉÐÔÏÐË ÌÊÓÍÐÔÐË ,23 −−−−−−−→ X H SO2 êîíö.4( ) 23 , 3 G ÅÂÍÐÅÇÏÂÍÌÂÏÂÎÊ ' , 'P −−→ X AlCl3 ' , ,'P ²ÇÂÌØÊÊ ÑÒÊÓÐÇÆÊÏÇÏÊá ÅÊÆÒÊÒÐÄÂÏÊÇ , → X Pt ØÊÌÍÐÅÇÌÓÂÏ ·ÊÎÊÙÇÓÌÊÇ ÓÄÐËÓÔÄ ÃÒÐÎÃÇÏÉÐÍ ÏÊÔÒÐÃÇÏÉÐÍ ßÔÊÍÃÇÏÉÐÍ
  • 151.
    1.4. Органическая химия151 ×ÍÐÒÊÒÐÄÂÏÊÇ ÃÒÐÎÊÒÐÄÂÏÊÇ 'P → t hν ÊÉ ÏÇÖÔÊ ÌÂÎÇÏÏÐÕÅÐÍÞÏÐË ÓÎÐÍÝ ÆÇÅÊÆÒÊÒÐÄÂÏÊÇ ØÊÌÍÐÅÇÌÓÂÏ → X Pt , ÅÇÌÓÂÏ ' , → X Pt , ÔÒÊÎÇÒÊÉÂØÊá ÂØÇÔÊÍÇÏ ÓÑÐÓÐà ©ÇÍÊÏÓÌÐÅÐ 3CH CH àêò ≡ → C t . ' , y', ÔÐÍÕÐÍ ÎÇÔÊÍÃÇÏÉÐÍ ', ²ÇÂÌØÊÊ ÉÂÎÇÛÇÏÊá Ó ÅÂÍÐÅÇÏÂÎÊ ', V −−−→ FeBr3 ', V ', V ,V ', V −−−→ FeBr3 ', VV V ,V ÅÇÌÓÂ×ÍÐÒØÊÌÍÐÅÇÌÓÂÏ ±ÐÍÕÙÇÏÊÇ ·ÊÎÊÙÇÓÌÊÇ ÓÄÐËÓÔÄ ÔÐÍÕÐÍ РÃÒÐÎÔÐÍÕÐÍ R ÃÒÐÎÔÐÍÕÐÍ ÔÒÊÃÒÐÎÔÐÍÕÐÍ
  • 152.
    Раздел 1. Теоретическиеосновы химии152 Ó ÂÉÐÔÏÐË ÌÊÓÍÐÔÐË ', ,23 −−−−−−−−−→ H SO конц.2 4 ( ) ', 23 ', 23 , 3 ', ,23 −−−−−−−−−→ H SO конц.2 4 ( ) ', 233 2 23 , 3 ²ÇÂÌØÊÊ ÐÌÊÓÍÇÏÊá ÑÒÐÔÇÌÂàÔ ÍÇÅÌÐ Ä ÐÔÍÊÙÊÇ ÐÔ ÃÇÏÉÐÍ ÐÌÊÓÍÊÔÇÍÊ z /1R3 3 / 'V 3 ', → [ ]3 '33, , 3 1.4.6. Характерные химические свойства предельных одноатомных и многоатомных спиртов; фенола Спирты Спирты 6 y 3, z ÓÐÆÇÒÈÂÔ ÐÆÏÕ ÊÍÊ ÏÇÓÌÐÍÞÌÐ ÅÊÆÒÐ ÌÓÊÍÞÏÝ× ÅÒÕÑÑ 3 , 3, 3, ', y ', ßÔÂÏÆÊÐÍ ßÔÊÍÇÏÅÍÊÌÐÍÞ z ÑÒÇÆÇÍÞÏÝË ÆÄÕ×ÂÔÐÎÏÝË ÓÑÊÒÔ Ð ÏÊÔÒÐÔÐÍÕÐÍ R ÏÊÔÒÐÔÐÍÕÐÍ ÔÒÊÏÊÔÒÐÔÐÍÕÐÍ ÔÒÐÔÊÍ ÃÇÏÉÐËÏÂá ÌÊÓÍÐÔ 'R , R 3 ÊÍÊ 'R , R 3, °ÃÛÊË ÓÐÓÔÂÄ ÑÒÇ ÆÇÍÞÏÝ× ÐÆÏÐÂÔÐÎÏÝ× ÓÑÊÒÔÐÄ ®ÏÐÅÐÂÔÐÎÏÝÇ ÓÑÊÒÔÝ
  • 153.
    1.4. Органическая химия153 3, 3, 3, ', y ', y ', ÑÒÐÑÂÏÔÒÊÐÍ ÅÍÊØÇÒÊÏ z ÑÒÇÆÇÍÞÏÝË ÔÒÇ×ÂÔÐÎÏÝË ÓÑÊÒÔ ÓÕÖÖÊÌÓ ÐÍ ¯ÐÎÇÏÌÍÂÔÕÒ ÒÂÉÄÇÔÄÍÇÏÊÇ ÕÅÍÇÒÐÆÏÐÅÐ ÓÌÇÍÇÔ ÑÐÍÐÈÇÏÊÇ ÖÕÏÌØÊÐÏÂÍÞÏÐË ÅÒÕÑÑÝ ÎÇÈÌÍÂÓÓÐÄÂá Ó ÑÒÐÓÔÝÎÊ ßÖÊÒÂÎÊ ²ÇÂÌØÊÊ Ó ÒÂÉÒÝÄÐÎ ÓÄáÉÊ 3y, Ó ÂÌÔÊÄÏÝÎÊ ÎÇÔÂÍÍÂÎÊ ' , 3, 2E ' , 32E , ÂÏÂÍÐÅÊÙÏÐ ÎÏÐÅÐÂÔÐÎÏÝÇ ÓÑÊÒÔÝ Ó ÌÊÓÍÐÔÂÎÊ 3 ,3 3 ' , y 3 y , ' y ', ' , y 3 y ' y ', , 3 ÓÍÐÈÏÝË ßÖÊÒ ²ÇÂÌØÊÊ Ó ÒÂÉÒÝÄÐÎ ÓÄáÉÊ 'y3 Ó ÅÂÍÐÅÇÏÐÄÐÆÐÒÐÆÂÎÊ C H OH HBr C H Br H O2 5 H 2 5 2+ ⎯ →⎯⎯⎯← ⎯⎯⎯⎯ + + ÎÇÈÎÐÍÇÌÕÍáÒÏÂá ÆÇÅÊÆÒÂÔÂØÊá C H OH HO C H2 5 2 2 C H SO − + − ⎯ →⎯⎯⎯⎯⎯⎯⎯ ° 5 4 140X ( .)êîíö C H O C H 2 2 2 C H SO ⎯ →⎯⎯⎯⎯⎯⎯⎯ − − ° 4 5 5 140X ( .)êîíö äèýòèèëîâûé ñïèðò + H O2 ¤ÊÆÝ ÊÉÐÎÇÒÊÊ ·ÊÎÊÙÇÓÌÊÇ ÓÄÐËÓÔÄÂ
  • 154.
    Раздел 1. Теоретическиеосновы химии154 ÄÏÕÔÒÊÎÐÍÇÌÕÍáÒÏÂá ÆÇÅÊÆÒÂÔÂØÊá , , , 3, , y ' y ' y , −−−−−→ = + ° H SO C 2 H C CH H O2 2 4 140 2 X ²ÇÂÌØÊÊ ÐÌÊÓÍÇÏÊá ÑÐÍÏÐÇ ÐÌÊÓÍÇÏÊÇ ' , 3, 3 '3 , 3 ÐÌÊÓÍÇÏÊÇ ÆÐ ÂÍÞÆÇÅÊÆÐÄ , 3 ', y ', y 3, 'Y3 ', y ' 'Y , 3 ¬ÂÙÇÓÔÄÇÏÏÂá ÒÇÂÌØÊá Ï ÎÏÐÅÐÂÔÐÎÏÝÇ ÓÑÊÒÔÝ ÐÃÒÂÉÐÄÂÏÊÇ áÒÌÐ ÓÊÏÇÅÐ ÒÂÓÔÄÐÒ ÓÐ ÓÄÇÈÇÑÒÊÅÐÔÐÄÍÇÏ ÏÝÎ 'Y 3, ', y 3, ', y 3, ', y 3, 'Y 3, ,' y 3 3 y ', , ' y 3, ,3 y ', 'Y , , , ' y 3 3 y ', °ÑÒÇÆÇÍáàÔÓá ÏÂÍÊÙÊÇÎ ÄÐÆÐÒÐÆÏÝ× ÓÄáÉÇË ®ÇÔÂÏÐÍ ', 3, ÎÇÔÊÍÐÄÝË ÓÑÊÒÔ ÈÊÆÌÐÓÔÞ ÃÇÉ ØÄÇÔ ÑÒÐÉÒÂÙÏÂá ÓÊÍÞÏÐ áÆÐÄÊÔÂá ÒÂÓÔÄÐÒáÇÔÓá Ä ÄÐÆÇ ¿ÔÂÏÐÍ ' , 3, ÄÊÏÏÝË ÓÑÊÒÔ ÈÊÆÌÐÓÔÞ ÃÇÉ ØÄÇÔ ÑÒÐÉÒÂÙÏÂá ÊÎÇÇÔ ÓÑÇØÊÖÊÙÇÓÌÊË ÉÂÑÂ× ÏÇÐÅÒÂÏÊÙÇÏÏÐ ÒÂÓÔÄÐÒáÇÔÓá Ä ÄÐÆÇ ¥ÍÊØÇÒÊÏ ÑÒÐÑÂÏÔÒÊÐÍ ÈÊÆÌÐÓÔÞ ÃÇÉ ØÄÇÔ ÄáÉÌÂá ÅÊÅÒÐÓÌÐÑÊÙÏÂá ÓÍÂÆÌÂá Ï ÄÌÕÓ ¶ÊÉÊÙÇÓÌÊÇ ÓÄÐËÓÔÄÂ
  • 155.
    1.4. Органическая химия155 C H C H Cl C H OH Cl H O +NaOH 2 n n n n n n h 2 2 2 1 2 1 2 + + +→ → + ν , 3 C H C +H C H CH OH2 2 êàò.n n n n2 1 2 1+ +− → − − t ÂÍÞÆÇÅÊÆ CH CH CH CH OH O 3 3 3 2− → − − [ ] CH CH H O CH CH OH2 H SO2 2 2 3 2 4 = + −−−→ − X C H O C H OH CO ãëþêîçà äðîææè 6 12 6 2 5 22 2→ + CO H CH OH êàò. + →2 2 3 T Фенолы Фенолы z ÑÒÐÊÉÄÐÆÏÝÇ ÂÒÐÎÂÔÊÙÇ ÓÌÊ× ÕÅÍÇÄÐÆÐÒÐÆÐÄ Ä ÌÐÔÐÒÝ× ÐÆÊÏ ÊÍÊ ÏÇÓÌÐÍÞÌÐ ÂÔÐÎÐÄ ÄÐÆÐÒÐÆÂ ÏÇÑÐ ÓÒÇÆÓÔÄÇÏÏÐ ÓÄáÉÂÏÏÏÝ× Ó ÂÒÐÎÂÔÊÙÇ ÓÌÊÎ ÌÐÍÞØÐÎ ÉÂÎÇÛÇÏÝ ÅÊÆÒÐÌÓÊÍÞ ÏÝÎÊ ÅÒÕÑÑÂÎÊ °ÃÕÓÍÐÄÍÇÏÏÝÇ y3, ÅÒÕÑÑÐË Ó ÂÌÔÊÄÏÝÎÊ ÎÇÔÂÍÍÂÎÊ 2 2 2 2C H OH Na C H ONa H6 5 6 5 íàòðèÿ ôåíîëÿò + → + ±ÐÍÕÙÇÏÊÇ ' , 3, ÊÍÊ 3, ·ÊÎÊÙÇÓÌÊÇ ÓÄÐËÓÔÄÂ
  • 156.
    Раздел 1. Теоретическиеосновы химии156 ÓÐ ÛÇÍÐÙÂÎÊ ' , 3, 2E3, ' , 32E , 3 Ó *I'P z ÌÂÙÇÓÔÄÇÏÏÂá ÒÇÂÌØÊá ÐÃÒÂÉÕÇÔÓá ÖÇÏÐÍáÔ ÈÇÍÇÉ ””” ÖÊÐÍÇÔÐÄÐÅÐ ØÄÇÔ °ÃÕÓÍÐÄÍÇÏÏÝÇ ÃÇÏÉÐÍÞÏÝÎ áÆÒÐÎ Ó ÃÒÐÎÏÐË ÄÐÆÐË z ÌÂÙÇÓÔÄÇÏÏÂá ÒÇÂÌØÊá V ,V Ó ÌÐÏØÇÏÔÒÊÒÐÄÂÏÏÐË ÂÉÐÔÏÐË ÌÊÓÍÐÔÐË ,23 , 3 ÌÒÊÓÔÂÍÍÊÙÇÓÌÐÇ ÄÇÛÇÓÔÄÐ ÊÎÇÇÔ ÓÑÇØÊÖÊÙÇÓÌÊË ÉÂÑÂ× Ï ÄÐÉÆÕ×Ç ÌÒÂÓÏÇÇÔ ÄÓÍÇÆÓÔÄÊÇ ÐÌÊÓÍÇÏÊá ÑÍÐ×Ð ÒÂÓÔÄÐÒáÇÔÓá Ä ×ÐÍÐÆÏÐË ÄÐÆÇ ÑÒÊ X ³ z ÃÇÉ ÐÅÒÂÏÊÙÇÏÊË áÆÐÄÊÔ ÂÏÔÊÓÇÑÔÊÌ ÌÂÒÃÐÍÐÄÂá ÌÊÓÍÐÔ ÄÝÆÇÍÇÏÊÇ ÊÉ ÌÂÎÇÏÏÐÕÅÐÍÞÏÐË ÓÎÐÍÝ C H C H Cl C H OH6 6 5 6 5 Fe Cl NaOH 6 2 → → + + X ÔÒÊÃÒÐÎÖÇÏÐÍ ÃÇÍÝË ÐÓÂÆÐÌ ÔÒÊÏÊÔÒÐÖÇÏÐÍ ÑÊÌÒÊÏÐÄÂá ÌÊÓÍÐÔ ¶ÊÉÊÙÇÓÌÊÇ ÓÄÐËÓÔÄ ±ÐÍÕÙÇÏÊÇ
  • 157.
    1.4. Органическая химия157 ÎÇÆÊØÊÏ ÑÒÐÊÉÄÐÆÓÔÄÐ ÖÇÏÐÍÖÐÒÎÂÍÞÆÇÅÊÆÏÝ× ÑÍÂÓÔÎÂÓÓ ÑÒÐÊÉÄÐÆÓÔÄÐ ÍÇÌÂÒÓÔÄ ÄÉÒÝÄÙÂÔÝ× ÄÇÛÇÓÔÄ ÌÒÂÓÊ ÔÇÍÇË 1.4.7. Характерные химические свойства альдегидов, предельных карбоновых кислот, сложных эфиров Альдегиды Альдегиды , ' 3 6 z ÕÅÍÇÄÐÆÐÒÐ ÆÝ ÓÐÆÇÒÈÂÛÊÔÇ ÂÍÞÆÇÅÊÆÏÕà ÅÒÕÑÑÕ , ' 3 ÓÕÖÖÊÌÓ ÂÍÞ ÊÓÔÐÒÊÙÇÓÌÂá ÎÕÒÂÄÞÊÏÝË ÕÌÓÕÓÏÝË ÑÒÐÑÊÐÏÐÄÝË ÎÂÓÍáÏÝË ÄÂÍÇÒÊÂÏÐÄÝË Ê Ô Æ ÂÍÞÆÇÅÊÆ ÒÂÉÄÇÔÄÍÇÏÊÇ ÕÅÍÇÒÐÆÏÐÅÐ ÓÌÇÍÇÔ ÎÇÈÌÍÂÓÓÐÄÂá Ó ÌÇÔÐÏÂÎÊ ¬ÇÔÐÏÝ ÓÐÆÇÒÈÂÔ ÌÂÒÃÐÏÊÍÞÏÕà ÅÒÕÑÑÕ °ÃÛÂá ÖÐÒÎÕÍ ' ±ÒÊÎÇÏÇÏÊÇ ÐÃÛÂá ÖÐÒÎÕ Í ÑÒÇÆÇÍÞÏÝ× ÂÍÞÆÇÅÊÆÐÄ 'R , R 3 ¯ÐÎÇÏÌÍÂÔÕÒ ªÉÐÎÇÒÊá
  • 158.
    Раздел 1. Теоретическиеосновы химии158 ²ÇÂÌØÊá ÄÐÓÓÔÂÏÐÄÍÇÏÊá ÑÒÊÓÐÇÆÊÏÇÏÊÇ ÄÐÆÐÒÐÆÂ , 3 CH C + H CH CH OH2 3 2 êàò.3 − → − − T ²ÇÂÌØÊÊ ÐÌÊÓÍÇÏÊá ÒÇÂÌØÊá ÓÇÒÇÃÒáÏÐÅÐ ÉÇÒÌÂ͝ z ÌÂÙÇÓÔÄÇÏÏÂá ÒÇÂÌØÊá ', y ' %K 3 2, ', y ' %K 3, 3 , 3 ÕÌÓÕÓÏÂá ÌÊÓÍÐÔ ÒÇÂÌØÊá ÓÐ ÓÄÇÈÇÑÒÊÅÐÔÐÄÍÇÏÏÝÎ 'Y 3, z ÌÂÙÇÓÔÄÇÏ ÏÂá ÒÇÂÌØÊá 3, 3 , 3 ', y ' 'Y 3, ', y ' 'Y3, , 3 'Y 3 , 3 ÎÐÒÌÐÄÏÝË ØÄÇÔ ²ÇÂÌØÊá ÑÐÍÊÎÇÒÊÉÂØÊÊ R RCH O CH O ôîðìàëüäåãèä ïîëèôîðìàëüäåãèä (ïàðàôîðì) 22 = → − −( ) ²ÇÂÌØÊá ÑÐÍÊÌÐÏÆÇÏÓÂØÊÊ , , 3, , , 3, 3 ' , , 3 ' , , R, 3 3, 3, ', ', ÖÇÏÐÍÖÐÒÎÂÍÞÆÇÅÊÆÏÂá ÓÎÐÍ ·ÊÎÊÙÇÓÌÊÇ ÓÄÐËÓÔÄÂ
  • 159.
    1.4. Органическая химия159 ®ÇÔÂÏÂÍÞ ÖÐÒÎÂÍÞÆÇÅÊÆ ÎÕÒÂÄÞÊÏÝË ÂÍÞÆÇÅÊÆ ÃÇÓØÄÇÔÏÝË ÅÂÉ ÊÎÇÇÔ ÒÇÉÌÊË ÉÂÑÂ× áÆÐÄÊÔ ×ÐÒÐÚÐ ÒÂÓÔÄÐÒáÇÔÓá Ä ÄÐÆÇ ÏÝË ÒÂÓÔÄÐÒ z ÖÐÒ ÎÂÍÊÏ ¿ÔÂÏÂÍÞ ÂØÇÔÂÍÞÆÇÅÊÆ ÕÌÓÕÓÏÝË ÂÍÞÆÇÅÊÆ ÈÊÆÌÐÓÔÞ ÃÇÉ ØÄÇÔ ÊÎÇÇÔ ÒÇÉÌÊË ÉÂÑÂ× ×ÐÒÐÚÐ ÒÂÓÔÄÐÒáÇÔÓá Ä ÄÐÆÇ XÌÊÑ ³ ÐÌÊÓÍÇÏÊÇ ÑÇÒÄÊÙÏÝ× ÓÑÊÒÔÐÄ CH CH OH + CuO CH C + Cu + H O2 3 23 − − → − , 3 ÆÇÅÊÆÒÊÒÐÄÂÏÊÇ ÑÇÒÄÊÙÏÝ× ÓÑÊÒÔÐÄ CH CH OH CH C + H2 3 23 − − → − Cu, X , 3 ÒÇÂÌØÊá ¬ÕÙÇÒÐÄ CH CH H O CH C2 3 Hg ≡ + → − +2 X , 3 Карбоновые кислоты Карбоновые кислоты 3, ' 3 6 z ÓÐÆÇÒÈÂÔ ÐÆÏÕ ÊÍÊ ÏÇÓÌÐÍÞÌÐ ÌÂÒ ÃÐÌÓÊÍÞÏÝ× ÅÒÕÑ y ' 3 y , 3 ÐÓÍ ÃÍÇÏÊÇ ÓÄáÉÊ 3y, ÐÔÛÇÑÍÇÏÊÇ ÑÒÐÔÐÏ ¶ÊÉÊÙÇÓÌÊÇ ÓÄÐËÓÔÄ ±ÐÍÕÙÇÏÊÇ ÐÃÛÂá ÖÐÒÎÕÍ ÑÒÇÆÇÍÞÏÝ× ÐÆÏÐÐÓÏÐÄÏÝ× ÌÊÓÍÐÔ 'R , R 3
  • 160.
    Раздел 1. Теоретическиеосновы химии160 ÓÕÖÖÊÌÓ ÐÄÂ Ê ÓÍÐÄÐ ÌÊÓÍÐÔ ÊÓÔÐÒÊÙÇÓÌÂá ÎÕÒÂÄÞÊÏÂá ÕÌÓÕÓÏÂá ÑÒÐÑÊÐÏÐÄÂá ÎÂÓ ÍáÏÂá ÄÂÍÇÒÊÂÏÐÄÂá Ê Ô Æ ÌÊÓÍÐÔ ÒÂÉÄÇÔÄÍÇÏÊÇ ÕÅÍÇÒÐÆÏÐÅÐ ÓÌÇÍÇÔ ÎÇÈÌÍÂÓÓÐÄÂá ÓÐ ÓÍÐÈÏÝÎÊ ßÖÊÒÂÎÊ °ÃÛÂá ÖÐÒÎÕÍ ÓÍÐÈÏÝ× ßÖÊÒÐÄ ' ²ÇÂÌØÊÊ ÐÃÒÂÉÐÄÂÏÊá ÓÐÍÇË Ó ÎÇÔÂÍÍÂÎÊ 2 3 3 2 2CH COOH Ca CH COO Ca H àöåòàò êàëüöèÿ + → +( ) Ó ÐÓÏÐÄÏÝÎÊ ÐÌÓÊÆÂÎÊ ', '33, 1K3 ', '33 1K , 3 Ó ÐÓÏÐÄÂÏÊáÎÊ ', '33, 2E3, ', '332E , 3 Ó ÓÐÍáÎÊ ÌÂÒÃÐÏÂÔÂÎÊ ', '33, 2E '3 ', '332E , 3 '3 Ó ÂÎÎÊÂÌÐÎ ', '33, 2, ', '332, CH COONH CH CONH H O23 4 3 2→ + X ¯ÐÎÇÏÌÍÂÔÕÒ ªÉÐÎÇÒÊá ·ÊÎÊÙÇÓÌÊÇ ÓÄÐËÓÔÄÂ ÂØÇÔÂÔ ÂÎÎÐÏÊá ÂÎÊÆ ÕÌÓÕÓÏÐË ÌÊÓÍÐÔÝ
  • 161.
    1.4. Органическая химия161 ²ÇÂÌØÊÊ ÑÒÊ ÕÙÂÓÔÊÊ ÅÒÕÑÑÝ 3, ÓÐ ÓÑÊÒÔÂÎÊ ÒÇÂÌØÊá ßÔÇÒÊÖÊÌÂØÊÊ ÒÇÂÌØÊá ÆÇÅÊÆÒÂÔÂØÊÊ ²ÇÂÌØÊÊ ÉÂÎÇÛÇÏÊá ÄÐÆÐÒÐÆÂ Ä ÒÂÆÊÌÂÍÇ ÑÒÐÊÓ×ÐÆÊÔ Ä ÑÐÍÐÈÇÏÊÊ ÈÊÆÌÐÓÔÞ ÃÇÉ ØÄÇÔ ÊÎÇÇÔ ÒÇÉÌÊË ÉÂÑÂ× ÒÂÓÔÄÐÒáÇÔÓá Ä ÄÐÆÇ ÑÒÊÄÐÆÊÔ Ì ÐÈÐÅÂÎ ÑÒÊ ÌÐÏÔÂÌÔÇ Ó ÌÐÈÇË ÂÍÞÆÇÅÊÆÏÂá ÅÒÕÑÑ ÌÂÒÃÐÌÓÊÍÞÏÂá ÅÒÕÑÑ ÓÐÆÇÒÈÊÔ ÆÄÇ ÖÕÏÌØÊÐÏÂÍÞÏÝÇ ÅÒÕÑÑÝ z ×ÂÒÂÌÔÇÒÏÐË áÄ ÍáÇÔÓá ÒÇÂÌØÊá ÓÇÒÇÃÒáÏÐÅÐ ÉÇÒÌÂ͝ ±ÐÍÕÙÇÏÊÇ CO NaOH HCOONa+ → X ,'332E , 73 ,'33, 2E,73 ÐÔÅÐÏÌ ,'33, ßÔÊÍÐÄÝË ßÖÊÒ ÕÌÓÕÓÏÐË ÌÊÓÍÐÔÝ ÂÏÅÊÆÒÊÆ ÕÌÓÕÓÏÐË ÌÊÓÍÐÔÝ ×ÍÐÒÕÌÓÕÓÏÂá ÌÊÓÍÐÔ ®ÕÒÂÄÞÊÏÂá ÌÊÓÍÐÔ ,'33,
  • 162.
    Раздел 1. Теоретическиеосновы химии162 ÈÊÆÌÐÓÔÞ ÃÇÉ ØÄÇÔ ÊÎÇÇÔ ÒÇÉÌÊË ÉÂÑÂ× ×ÐÒÐÚÐ ÒÂÓÔÄÐÒáÇÔÓá Ä ÄÐÆÇ ÏÝË ÒÂÓÔÄÐÒ z ÕÌÓÕÓ ÏÂá ßÓÓÇÏØÊá ÃÇÉÄÐÆÏÂá z ÌÒÊÓÔÂÍÊÙÇÓÌÂá ÍÇÆáÏÂá ÌÊÓÍÐÔ XÉÂÎ ³ ÊÎÇÇÔ ÄÓÇ ÓÄÐËÓÔÄ ÌÂÒÃÐÏÐÄÝ× ÌÊÓÍÐÔ ±ÐÍÕÙÇÏÊÇ C H + H O CH C CH COOH2 2 3 3 Hg2+ 2 → − → , 3 ', y ', y ', y ', 3 ', '33, , 3 Ä×ÐÆáÔ Ä ÓÐÓÔÂÄ ÈÊÒÐÄ ÑÂÍÞÎÊÔÊÏÐÄÂá ÌÊÓÍÐÔ ' , '33, Ê× ÓÎÇÓÞ z ÓÔÇÂÒÊÏ ÓÔÇÂÒÊÏÐÄÂá ÌÊÓÍÐÔ ' , '33, ÐÍÇÊÏÐÄÂá ÌÊÓÍÐÔ ' , '33, Сложные эфиры Сложные эфиры z ÖÕÏÌØÊÐÏÂÍÞÏÝÇ ÑÒÐÊÉ ÄÐÆÏÝÇ ÌÊÓÍÐÒÐÆÐÓÐÆÇÒÈÂÛÊ× ÌÊÓÍÐÔ ßÔÊÍÖÐÒÎÊÂÔ ßÔÊÍÐÄÝË ßÖÊÒ ÎÕÒÂÄÞÊÏÐË ÌÊÓÍÐÔÝ ÎÕÒÂÄÞÊÏÐßÔÊÍÐÄÝË ßÖÊÒ ÎÇÔÊÍÂØÇÔÂÔ ÎÇÔÊÍÐÄÝË ßÖÊÒ ÕÌÓÕÓÏÐË ÌÊÓÍÐÔÝ ÕÌÓÕÓÏÐÎÇÔÊÍÐÄÝË ßÖÊÒ µÌÓÕÓÏÂá ÌÊÓÍÐÔ ', '33, ¤ÝÓÚÊÇ ÌÊÓÍÐÔÝ ¯ÐÎÇÏÌÍÂÔÕÒÂ
  • 163.
    1.4. Органическая химия163 ÌÊÓÍÐÔÏÝË ÅÊÆÒÐÍÊÉ ÛÇÍÐÙÏÐË ÅÊÆÒÐÍÊÉ z ÐÎÝÍÇÏÊÇ ÏÇÐÃÒÂÔÊÎÝË ÅÊÆÒÐÍÊÉ Na Na ÍÇÔÕÙÊÇ ÈÊÆÌÐÓÔÊ ÎÂÍÐÒÂÓÔÄÐÒÊÎÝ Ä ÄÐÆÇ ÊÎÇàÔ ÑÒÊáÔÏÝË ÉÂÑÂ× ÒÇÂÌØÊá ßÔÇÒÊÖÊÌÂØÊÊ 1.4.8. Характерные химические свойства азотсодержащих органических соединений: аминов и аминокислот Амины Амины z ÑÒÐÊÉÄÐÆÏÝÇ ÂÎÎÊÂÌ 2, Ä ÌÐÔÐÒÝ× ÂÔÐÎÝ ÄÐÆÐÒÐÆÂ ÐÆÊÏ ÆÄ ÊÍÊ ÄÓÇ ÔÒÊ ÉÂÎÇÛÇÏÝ ÕÅÍÇÄÐÆÐÒÐÆ ÏÝÎÊ ÒÂÆÊÌÂÍÂÎÊ 6 y 2, ÑÇÒÄÊÙÏÝË ÂÎÊÏ 6 y 2, y 6 ÄÔÐÒÊÙÏÝË ÂÎÊÏ 6 y 2 y 6 6 ÔÒÇÔÊÙÏÝË ÂÎÊÏ ·ÊÎÊÙÇÓÌÊÇ GÄÐËÓÔÄ ¶ÊÉÊÙÇÓÌÊÇ GÄÐËÓÔÄ ±ÐÍÕÙÇÏÊÇ ÌÊÓÍÐÔ ÓÑÊÒÔ
  • 164.
    Раздел 1. Теоретическиеосновы химии164 ¯ÂÓÝÛÇÏÏÝÇ ÂÎÊÏÝ ÄÉÂÊÎÐÆÇËÓÔÄÊÇ Ó ÄÐÆÐË z ÊÉÎÇÏáàÔ ØÄÇÔ ÊÏÆÊÌÂÔÐÒÐÄ ÑÒÐáÄÍáá ÐÓÏÐÄÏÝÇ ÓÄÐËÓÔÄ ', y 2, , 3 ?', 2, A 3,y Ó ÎÊÏÇÒÂÍÞÏÝÎÊ ÌÊÓÍÐÔÂÎÊ ', y 2, ,'P ?', 2, A 'Py ÒÇÂÌØÊá ÅÐÒÇÏÊá ', 2, 3 '3 2 , 3 ¢ÏÊÍÊÏ ÂÒÐÎÂÔÊÙÇÓÌÊË ÂÎÊÏ ' , 2, ÊÍÊ 2, ÐÓÍÂÃÍÇÏÊÇ ÐÓÏÐÄÏÝ× ÓÄÐËÓÔÄ Ó ÎÊÏÇÒÂÍÞÏÝÎÊ ÌÊÓÍÐÔÂÎÊ ' , y 2, ,'P ?' , y 2, A 'Py Ó ÃÒÐÎÏÐË ÄÐÆÐË 2, V 2, V V V ,V ÏÊÉÚÊÇ ÂÎÊÏÝ z ÅÂÉÝ Ó ÉÂÑÂ×ÐÎ ÂÎÎÊÂÌ ÓÒÇÆÏÊÇ z ÈÊÆÌÐÓÔÊ ÄÝÓÚÊÇ z ÔÄÇÒÆÝÇ ÄÇÛÇÓÔÄ ÃÇÉ ÉÂÑÂ× ·ÊÎÊÙÇÓÌÊÇ GÄÐËÓÔÄ ÅÊÆÒÐÌÓÊÆ ÎÇÔÊÍÂÎÎÐÏÊá ×ÍÐÒÊÆ ÎÇÔÊÍÂÎÎÐÏÊá ×ÍÐÒÊÆ ÖÇÏÊÍÂÎÎÐÏÊá ÔÒÊÃÒÐÎÂÏÊÍÊÏ ÃÇÍÝË ÐÓÂÆÐÌ ¶ÊÉÊÙÇÓÌÊÇ GÄÐËÓÔÄÂ
  • 165.
    1.4. Органическая химия165 ÒÇÂÌØÊá ÄÐÓÓÔÂÏÐÄÍÇÏÊá ÒÇÂÌØÊá ©ÊÏÊÏ 6 y 23 , 6 y 2, , 3 Аминокислоты Аминокислоты z ÐÒÅÂÏÊ ÙÇÓÌÊÇ ÓÐÇÆÊÏÇÏÊá ÓÐ ÆÇÒÈÂÛÊÇ ÐÆÏÐÄÒÇÎÇÏÏÐ ÌÂÒÃÐÌÓÊÍÞÏÕà Ê ÂÎÊÏÐ ÅÒÕÑÑÝ ÓÍÐÄÐ ÂÎÊÏÐ ÏÂÉÄÂÏÊÇ ÌÊÓÍÐÔÝ ÊÓÔÐÒÊÙÇÓÌÊÇ ÏÂÉÄÂÏÊá Ä ÒÂÓÔÄÐÒÇ ÊÎÇàÔ ÂÎÖÐÔÇÒÏÝÇ ÓÄÐËÓÔÄ , 2 y 6 y '33, , 2 y 6 y '33y ÃÊÑÐÍáÒÏÝË ÊÐÏ ²ÇÂÌØÊÊ ÂÎÊÏÐÅÒÕÑÑÝ ÐÃÒÂÉÐÄÂÏÊÇ ÓÐÍÇË Ó ÌÊÓÍÐÔÂÎÊ ', y '33, ,'P ', y '33, 'Py 2, 2, ²ÇÂÌØÊÊ ÌÂÒÃÐÌÓÊÍÞÏÐË ÅÒÕÑÑÝ ÐÃÒÂÉÐÄÂÏÊÇ ÓÐÍÇË Ó ÐÓÏÐÄÂÏÊáÎÊ 2, 2, ', y '33, 2E3, ', y '332E , 3 ±ÐÍÕÙÇÏÊÇ ¯ÂÊÃÐÍÞÚÇÇ ÉÏÂÙÇÏÊÇ ÊÎÇàÔ ÂÎÊÏÐÌÊÓÍÐÔÝ 3, 3 6 y ', y ' 2, ¯ÐÎÇÏÌÍÂÔÕÒ 2, ', y ', y ', y '33, ÂÎÊÏÐÎÂÓÍáÏÂá ÌÊÓÍÐÔ ÂÎÊÏÐÃÕÔÂÏÐÄÂá ÌÊÓÍÐÔ ·ÊÎÊÙÇÓÌÊÇ GÄÐËÓÔÄÂ
  • 166.
    Раздел 1. Теоретическиеосновы химии166 ÐÃÒÂÉÐÄÂÏÊÇ ÓÍÐÈÏÝ× ßÖÊÒÐÄ 2, 2, ', y '33, ' , 3, ', y ' , 3 3 y ' , 3, ²ÇÂÌØÊÊ Ó ÐÆÏÐÄÒÇÎÇÏÏÝÎ ÕÙÂÓÔÊÇÎ ÂÎÊÏÐ Ê ÌÂÒÃÐÌÓÊÍÞÏÐË ÅÒÕÑÑ ÐÃÒÂÉÐÄÂÏÊÇ ÑÇÑÔÊÆÏÐË ÓÄáÉÊ ', y '33, ', y '33, ', y ' y 2 y ', y '33, , 3 3 2, 2, 2, ÆÊÑÇÑÔÊÆ ÃÇÍÝÇ ÌÒÊÓÔÂÍÍÊÙÇÓÌÊÇ ÄÇÛÇÓÔÄ ×ÐÒÐÚÐ ÒÂÓÔÄÐÒáàÔÓá Ä ÄÐÆÇ ÒÂÓÑÂÆÂàÔÓá ÑÒÊ X ³ ÅÊÆÒÐÍÊÉ ÃÇÍÌÐÄ ÊÉ ÌÂÒÃÐÏÐÄÝ× ÌÊÓÍÐÔ 2,'P ', '33, ', y '33, ', y '33, ³P 2, 1.4.9. Биологически важные вещества: жиры, белки, углеводы (моносахариды, дисахариды, полисахариды) Жиры Жиры z ÓÍÐÈÏÝÇ ßÖÊÒÝ ÅÍÊØÇÒÊÏÂ Ê ÄÝÓÚÊ× ÌÂÒ ÃÐÏÐÄÝ× ÌÊÓÍÐÔ ¶ÊÉÊÙÇÓÌÊÇ GÄÐËÓÔÄ ±ÐÍÕÙÇÏÊÇ 3 3 3 ', y 3 y ' y 6 ', y 3 y ' y 6 ', y 3 y ' y 6 6 6 6 z ÒÂÆÊÌÂÍÝ ÌÊÓÍÐÔ
  • 167.
    1.4. Органическая химия167 ´ÄÇÒÆÝÇ ÓÐÆÇÒÈÂÔ ÐÓÔÂÔÌÊ ÏÂÓÝ ÛÇÏÏÝ× ÌÊÓÍÐÔ ÓÔÇÂÒÊ ÏÐÄÐË ÑÂÍÞÎÊÔÊÏÐÄÐË ¨ÊÆÌÊÇ ÎÂÓÍ ÓÐÆÇÒÈÂÔ ÐÓÔÂÔÌÊ ÏÇÏ ÓÝÛÇÏÏÝ× ÌÊÓÍÐÔ ÐÍÇ ÊÏÐÄÐË ÍÊÏÐÍÇÄÐË ÍÊ ÏÐÍÇÏÐÄÐË ¨ÊÒÝ ÅÊÆÒÐÍÊÉ ',y3y'3y6 , 3 кат. ',y3, 6 y'33, ', y3y'3y6 ', y3y'3y6 ', y3, ', y3, 6 y'33, 6 y'33, ÅÍÊØÇÒÊÏ ÄÝÓÚÊÇ ÌÂÒÃÐÏÐÄÝÇ ÌÊÓÍÐÔÝ ÛÇÍÐÙÏÐË ÅÊÆÒÐÍÊÉ ÐÎÝÍÇÏÊÇ ',y3y'3y6 2E3, ',y3, 6 y'332E ', y3y'3y6 ', y 3 y '3 y 6 ', y3, ', y3, 6 y'332E 6 y'332E ÅÍÊØÇÒÊÏ ÓÐÍÊ ÄÝÓÚÊ× ÌÂÒÃÐÏÐÄÝ× ÌÊÓÍÐÔ ÎÝÍ ÅÊÆÒÊÒÐÄÂÏÊÇ ',y3y'3y' , , 3 кат. ', y 3y'3y' , ', y3y'3y' , ', y3y'3y' , ', y3y'3y' , ', y3y'3y' , ÔÒÊÐÍÇÊÏ ÔÒÊÓÔÇÂÒÊÏ ÐÌÊÓÍÇÏÊÇ ÑÒÊ ×ÒÂÏÇÏÊÊ ÈÊÒÐÄ Ï ÄÐÉÆÕ×Ç ÑÒÐÊÓ×ÐÆÊÔ ÐÌÊÓÍÇÏÊÇ °ÃÒÂÉÕàÔÓá ÓÄÐÃÐÆÏÝÇ ÌÂÒÃÐÏÐÄÝÇ ÌÊÓÍÐÔÝ Â ÏÇÏÂÓÝ ÛÇÏÏÝÇ ÌÂÒÃÐÏÐÄÝÇ ÌÊÓÍÐÔÝ ÐÌÊÓÍáàÔÓá Ó ÐÃÒÂÉÐÄÂÏÊ ÇÎ ÂÍÞÆÇÅÊÆÐÄ Ê ÌÇÔÐÏÐÄ ·ÊÎÊÙÇÓÌÊÇ ÓÄÐËÓÔÄÂ
  • 168.
    Раздел 1. Теоретическиеосновы химии168 Углеводы ¯Ç ÅÊÆÒÐÍÊÉÕàÔÓá ¥ÍàÌÐÉ ' , 3 ÄÊÏÐÅÒÂÆÏÝË ÓÂ×ÂÒ ÌÒÊÓÔÂÍÍÊÙÇÓÌÐÇ ÄÇÛÇÓÔÄÐ ÒÂÓÔÄÐÒáÇÔÓá Ä ÄÐÆÇ ÊÎÇÇÔ ÓÍÂÆÌÊË ÄÌÕÓ ÐÃÒÂÉÕÇÔÓá Ä ÑÒÐØÇÓÓÇ ÖÐÔÐÓÊÏÔÇÉ ÓÐÆÇÒÈÊÔÓá ÄÐ ÄÓÇ× ÐÒÅÂÏÂ× ÉÇÍÇÏÝ× ÒÂÓÔÇÏÊË ÊÉÐ ÎÇÒ z ÖÒÕÌÔÐÉ ÖÒÕÌÔÐÄÝË ÓÂ×ÂÒ ·ÊÎÊÙÇÓÌÊÇ ÓÄÐËÓÔÄ ¥ÍàÌÐÉ ÌÂÌ ÂÍÞÆÇÅÊÆ ÒÇÂÌØÊá ÄÐÓÓÔÂÏÐÄÍÇÏÊá CH CHOH C + H CH CHOH CH4 2 2 4 22 −( ) − → −( ) − , 3 3¯ 3¯ 3¯ ÓÐÒÃÊÔ ÒÇÂÌØÊá ÐÌÊÓÍÇÏÊá CH CHOH C + Ag O4 22 −( ) − , 3 3¯ 2, CH CHOH C 2Ag2 4−( ) − + ↓ 3, 32, 3¯ ÅÍàÌÐÏÐÄÂá ÌÊÓÍÐÔ CH CHOH C + 2Cu(OH)4 22 −( ) − → X , 3 3¯ CH CHOH C + Cu O2 4 2→ −( ) − ↓ + X 2H O2 3¯ 3, 3 ÎÐÒÌÐÄÏÝË ØÄÇÔ ®ÐÏÐÓÂ×ÂÒÊÆÝ
  • 169.
    1.4. Органическая химия169 ¥ÍàÌÐÉ ÌÂÌ ÎÏÐÅÐÂÔÐÎÏÝË ÓÑÊÒÔ Ó 'Y 3, ÃÇÉ X áÒÌÐ ÓÊÏÊË ÒÂÓÔÄÐÒ ³ÑÇØÊÖÊÙÇÓÌÊÇ ÓÄÐËÓÔÄ ÑÐÍÏÐÇ ÐÌÊÓÍÇÏÊÇ ' , 3 3 '3 , 3 Ì¦È ÎÐÍÞ ÓÑÊÒÔÐÄÐÇ ÃÒÐÈÇÏÊÇ C H O C H OH CO6 12 2 5 äðîææè 6 22 2→ + ↑ ÎÐÍÐÙÏÐÌÊÓÍÐÇ ÃÒÐÈÇÏÊÇ C H O CH CH COOH6 12 36 2→ − − 3, ÎÐÍÐÙÏÂá ÌÊÓÍÐÔ ÎÂÓÍáÏÐÌÊÓÍÐÇ ÃÒÐÈÇÏÊÇ ' , 3 ' , '33, '3 , °ÃÒÂÉÕàÔ ÑÒÊ ÅÊÆÒÐÍÊÉÇ ÆÄÇ ÎÐÍÇÌÕÍÝ ÎÐÏÐÓÂ×ÂÒÊÆÐÄ ³Â×ÂÒÐÉ ' , 3 ÊÉÐÎÇÒÝ ÎÂÍÞÔÐÉ ÍÂÌÔÐÉ ¥ÊÆÒÐÍÊÉ C H O H O C H O C H O22 2 6 12 6 12 ãëþêîçà ôðóêòîçà 12 11 6 6+ → + ³Â×ÂÒÐÉ 'Y 3, áÒÌÐ ÓÊÏÇÇ ÐÌÒÂÚÊÄÂÏÊÇ ¤ÝÓÐÌÐÎÐÍÇÌÕÍáÒÏÝÇ ÓÐÇÆÊÏÇÏÊá ÑÒÊ ÑÐÍÏÐÎ ÅÊÆÒÐÍÊÉÇ ÐÃÒÂÉÕàÔ ÎÐÍÇÌÕÍÝ ÎÐÏÐÓÂ×ÂÒÊÆÐÄ ' , 3 R ¦ÊÓÂ×ÂÒÊÆÝ ±ÐÍÊÓÂ×ÂÒÊÆÝ
  • 170.
    Раздел 1. Теоретическиеосновы химии170 ¬ÒÂ×ÎÂÍ ÌÐÍÊÙÇÓÔÄÐ ÊÉÐÎÇÒÐÄ z ÏÇÓÌÐÍÞÌÐ ÔÝÓáÙ ÎÐÍÇÌÕÍÝ ÃÝÄÂàÔ ÍÊÏÇËÏÝÎÊ Ê ÒÂÉÄÇÔÄÍÇÏÏÝÎÊ ÃÇÍÝË ÂÎÐÒÖÏÝË ÑÐÒÐÚÐÌ ÏÇ ÒÂÓÔÄÐÒáÇÔÓá Ä ×ÐÍÐÆÏÐË ÄÐÆÇ Ä ÅÐÒáÙÇË ÐÃÒÂÉÕÇÔ ÌÍÇËÓÔÇÒ ÑÐÆÄÇÒÅÂÇÔÓá ÅÊÆÒÐÍÊÉÕ ' , 3 R → H O2 ÒÂÓÔÄÐÒÊÎÝË ÌÒÂ×ÎÂÍ → → →( )C H O C H O C H O6 10 12 22 6 12 äåêñòðèíû ìàëüòîçà ãëþêîçà 5 11 6 2 x n n ÑÒÊ ÄÐÉÆÇËÓÔÄÊÊ ËÐÆÂ Ï ÌÒÂ×ÎÂÍ ÐÃÒÂÉÕÇÔÓá ÄÇÛÇÓÔÄÐ ÓÊÏÇÅÐ ØÄÇÔ ¸ÇÍÍàÍÐÉ ÌÐÍÊÙÇÓÔÄÐ ÊÉÐÎÇÒÐÄ z ÆÐ ÎÊÍÍÊÐÏ ÎÐÍÇÌÕÍÝ ÊÎÇàÔ ÔÐÍÞÌÐ ÍÊÏÇËÏÕà ÓÔÒÕÌÔÕÒÕ ÃÇÍÐÇ ÄÐÍÐÌÏÊÓÔÐÇ ÄÇÛÇÓÔÄÐ ÏÇ ÒÂÓÔÄÐÒáÇÔÓá ÏÊ Ä ÄÐÆÇ ÏÊ Ä ÐÒÅÂÏÊÙÇÓÌÊ× ÒÂÓÔÄÐÒÊ ÔÇÍá× ÑÐÆÄÇÒÅÂÇÔÓá ÅÊÆÒÐÍÊÉÕ ' , 3 R R, 3 R' , 3 ÒÇÂÌØÊá ÅÐÒÇÏÊá ' , 3 R R3 R'3 R, 3 ÑÒÊ ÏÂÅÒÇÄÂÏÊÊ ÃÇÉ ÆÐÓÔÕÑ ÄÐÉÆÕ× ÒÂÉÍÂÅÂÇÔÓá Ï ÆÒÇ ÄÇÓÏÝË ÕÅÐÍÞ Ê ÍÇÔÕÙÊÇ ÐÒÅÂÏÊÙÇÓÌÊÇ ÄÇÛÇÓÔÄ ÎÇÔ ÏÐÍ ÕÌÓÕÓÏÕà ÌÊÓÍÐÔÕ Ê ÆÒ ÒÇÂÌØÊá ßÔÇÒÊÖÊÌÂØÊÊ [ ( ) ] [ ( ) ]C H O OH HNO C H O ONO6 7 6 7 òðèíèòðàò öåëëþëîçû ( 2 3 3 2 2 33R RR+ → ïïèðîêñèëèí) H O2+ 3R [ ( ) ] [ ( ) ]C H O OH CH COOH C H O OCOCH6 7 6 7 òðèàöåòàò öåëëþ 2 3 3 2 3 33R RR+ → ëëîçû H O2+ 3R
  • 171.
    1.4. Органическая химия171 Белки Белки z ÓÍÐÈÏÝÇ ÄÝÓÐÌÐÎÐÍÇÌÕÍáÒÏÝÇ ÑÒÊÒÐÆÏÝÇ ÓÐÇ ÆÊÏÇÏÊá ÑÐÓÔÒÐÇÏÏÝÇ ÊÉ ÐÓÔÂÔÌÐÄ ÂÎÊÏÐÌÊÓÍÐÔ ÓÐÇ ÆÊÏÇÏÏÝ× Ä ÐÑÒÇÆÇÍÇÏÏÐË ÑÐÓÍÇÆÐÄÂÔÇÍÞÏÐÓÔÊ ÑÇÑÔÊÆÏÝ ÎÊ ÓÄáÉáÎÊ ³ÂÎÂá ÄÂÈÏÂá ÓÐÓÔÂÄÍáàÛÂá ÙÂÓÔÞ ÈÊÄÝ× ÐÒÅÂÏÊÉÎÐÄ Ä×ÐÆáÔ Ä ÓÐÓÔÂÄ ÒÐÅÐÄÐÅÐ ÓÍÐá ÌÐÈÊ ÎÝÚÇÙÏÐË Ê ÏÇÒÄ ÏÐË ÔÌÂÏÇË £ÇÍÐÌ z ÑÐÍÊÑÇÑÔÊÆ ÑÇÒÄÊÙÏÂá ÓÔÒÕÌÔÕÒ z ÑÐÓÍÇÆÐÄÂÔÇÍÞÏÐÓÔÞ ÐÓÔÂÔÌÐÄ ÂÎÊÏÐÌÊÓÍÐÔ Ä ÎÐÍÇÌÕÍÇ ÓÐÇÆÊÏÇÏÏÝ× ÑÇÑÔÊÆÏÝÎÊ ÓÄáÉáÎÊ ÄÔÐÒÊÙÏÂá ÓÔÒÕÌÔÕÒ z ÕÑÂÌÐÄÌ ÓÑÊÒÂÍÞÏÐË ÑÐÍÊ ÑÇÑÔÊÆÏÐË ØÇÑÊ Ä ÑÒÐÓÔÒÂÏÓÔÄÇ ÔÒÇÔÊÙÏÂá ÓÔÒÕÌÔÕÒ z ÔÒÇ×ÎÇÒÏÂá ÌÐÏÖÊÅÕÒÂØÊá Ðà ÒÂÉÐÄÂÏÏÂá ÓÍÐÈÇÏÊÇÎ ÄÔÐÒÊÙÏÝ× ÓÔÒÕÌÔÕÒ ÙÇÔÄÇÒÔÊÙÏÂá ÓÔÒÕÌÔÕÒ z ÃÊÐÍÐÅÊÙÇÓÌÊÇ ÌÐÎÑÍÇÌÓÝ ÏÇÓÌÐÍÞÌÊ× ÑÐÍÊÑÇÑÔÊÆÏÝ× ØÇÑÇË ÒÇÂÌØÊá ÅÊÆÒÐÍÊÉ z Ó ÐÃÒÂÉÐÄÂÏÊÇÎ ÂÎÊÏÐÌÊÓÍÐÔ ÂÎÖÐÔÇÒÏÐÓÔÞ z ÄÉÂÊÎÐÆÇËÓÔÄÊÇ Ó ÌÊÓÍÐÔÂÎÊ Ê ÐÓÏÐÄ ÏÊáÎÊ ÆÇÏÂÔÕÒÂØÊá z ÒÂÉÒÕÚÇÏÊÇ ÄÔÐÒÊÙÏÐË Ê ÔÒÇÔÊÙÏÐË ÓÔÒÕÌÔÕÒ ÑÐÆ ÆÇËÓÔÄÊÇÎ ÏÂÅÒÇÄÂÏÊá ÒÂÆÊÂØÊÊ ÓÊÍÞÏÝ× ÌÊÓÍÐÔ ÛÇÍÐÙÇË Ê Ô Æ ØÄÇÔÏÝÇ ÒÇÂÌØÊÊ ÃÊÕÒÇÔÐÄÂá ÒÇÂÌØÊá ÃÇÍÐÌ 'Y73 2E3, ÖÊÐÍÇÔÐÄÐÇ ÐÌÒÂÚÊÄÂÏÊÇ ÌÓÂÏÔÐÑÒÐÔÇÊÏÐÄÂá ÒÇÂÌØÊá ÃÇÍÐÌ ,23 ÌÐÏØ ÈÇÍÔÐÇ ÐÌÒÂÚÊÄÂÏÊÇ ÇÓÍÊ ÃÇÍÐÌ ÓÐÆÇÒÈÊÔ ÃÇÏÉÐÍÞÏÝÇ ÌÐÍÞØÂ ·ÊÎÊÙÇÓÌÊÇ GÄÐËÓÔÄÂ
  • 172.
    Раздел 1. Теоретическиеосновы химии172 1.5. Химическая реакция 1.5.1. Классификация химических реакций в неорганической и органической химии Химическая реакция z áÄÍÇÏÊÇ ÑÒÊ ÌÐÔÐÒÐÎ ÑÒÐÊÓ×ÐÆÊÔ ÑÒÇÄÒÂÛÇÏÊÇ ÐÆÏÊ× ÄÇÛÇÓÔÄ Ä ÆÒÕÅÊÇ ÃÇÉ ÊÉÎÇÏÇÏÊá áÆÇÒ ÂÔÐÎÐÄ ±Ð ÙÊÓÍÕ Ê ÓÐÓÔÂÄÕ ÊÓ×ÐÆÏÝ× ÄÇÛÇÓÔÄ Ê ÑÒÐÆÕÌÔÐÄ ÒÇÂÌØÊÊ ÓÐÇÆÊÏÇÏÊá 1K3 '3 1K'3 ÒÂÉÍÐÈÇÏÊá Cu OH CuO H O( )2 2= + X ÉÂÎÇÛÇÏÊá 2EV 'P 2E'P V ÐÃÎÇÏ E'P 2E 73 E73 2E'P ÃÇÉ ÊÉÎÇÏÇÏÊá ÌÂÙÇÓÔÄÇÏÏÐÅÐ ÓÐÓÔÂÄ z ÐÃÒÂÉÐÄÂÏÊÇ ÂÍÍÐÔÒÐÑÏÝ× ÎÐÆÊÖÊÌÂØÊË 3 3 ±Ð ÔÇÑÍÐÄÐÎÕ ßÖÖÇÌÔÕ ´¿² ßÌÉÐÔÇÒÎÊÙÇÓÌÊÇ , 'P ,'P Ì¦È ßÏÆÐÔÇÒÎÊÙÇÓÌÊÇ 2 3 23 y Ì¦È ±Ð ÊÉÎÇÏÇÏÊà ÓÔÇÑÇÏÊ ÐÌÊÓÍÇÏÊá ßÍÇÎÇÏÔÐÄ ÐÌÊÓÍÊÔÇÍÞÏÐ ÄÐÓÓÔÂÏÐÄÊÔÇÍÞÏÝÇ 4 2 4 5 3 2 2 4 2 2 0 HNO H O N O O + − + = + + ¬ÍÂÓÓÊÖÊÌÂØÊá ×ÊÎÊÙÇÓÌÊ× ÒÇÂÌØÊË ÑÐ ÑÒÊÉÏÂÌÂÎ
  • 173.
    1.5. Химическая реакция173 ÃÇÉ ÊÉÎÇÏÇÏÊá ÓÔÇÑÇÏÊ ÐÌÊÓÍÇÏÊá ßÍÇÎÇÏÔÐÄ 'E3 , 3 'E 3, ±Ð ÐÃÒÂÔÊÎÐÓÔÊ ÒÇÂÌØÊÊ ÐÃÒÂÔÊÎÝÇ N H NH2 2 33 2+ ÏÇÐÃÒÂÔÊÎÝÇ /1R3 / 1R3 1R3 3 ±Ð ÏÂÍÊÙÊà ÌÂÔÂÍÊÉÂÔÐÒ ÌÂÔÂÍÊÔÊÙÇÓÌÊÇ 2 22 2 3 2 5 SO O SO V O + → ÏÇÌÂÔÂÍÊÔÊÙÇÓÌÊÇ 1K 3 1K3 ³ÕÛÇÓÔÄÕàÔ Ê ÆÒÕÅÊÇ ÌÍÂÓÓÊÖÊÌÂØÊÊ ÑÐ ÂÅÒÇÅÂÔÏÐÎÕ ÓÐÓÔÐáÏÊà ÄÇÛÇÓÔÄ ÑÐ ÎÇ×ÂÏÊÉÎÕ Ê Ô Æ ²ÇÂÌØÊÊ ÑÒÊÓÐÇÆÊÏÇÏÊá % y = % y = ', ', V ', y ', V V ²ÇÂÌØÊÊ ÉÂÎÇÛÇÏÊá % y y = % y y = ' , 'P 2E3, ' , 3, 2E'P ' , 'P ' , 'P ,'P ²ÇÂÌØÊÊ ÐÔÛÇÑÍÇÏÊá = % y % = ' , 3, ' , , 3 X ´ÊÑÝ ÐÒÅÂÏÊÙÇÓÌÊ× ÒÇÂÌØÊË
  • 174.
    Раздел 1. Теоретическиеосновы химии174 ²ÇÂÌØÊÊ ÑÇÒÇÅÒÕÑÑÊÒÐÄÌÊ % y % y ', y ', y ', ', ', y ', ', y ', 'P 'P ²ÇÂÌØÊÊ ÐÃÒÂÉÐÄÂÏÊá ÑÐÍÊÎÇÒÐÄ ²ÇÂÌØÊÊ ÑÐÍÊÎÇÒÊÉÂØÊÊ ²ÇÂÌØÊÊ ÑÐÍÊÌÐÏÆÇÏÓÂØÊÊ 3, 3 3 y2, R', y 6 y ' ', y 6 y 'y R, 3 R ²ÇÂÌØÊÊ ÐÌÊÓÍÇÏÊá Ê ÄÐÓÓÔÂÏÐÄÍÇÏÊá ³ÐÑÒÐÄÐÈÆÂàÔÓá ÊÉÎÇÏÇÏÊÇÎ ÓÔÇÑÇÏÊ ÐÌÊÓÍÇÏÊá ÂÔÐΠÕÅÍÇ ÒÐÆÂ áÄÍáàÛÇÅÐÓá ÒÇÂÌØÊÐÏÏÝÎ ØÇÏÔÒÐÎ ÐÌÊÓÍÇÏÊÇ O O ÄÐÓÓÔÂÏÐÄÍÇÏÊÇ ²ÇÂÌØÊÊ ÃÇÉ ÊÉÎÇÏÇÏÊá ÌÂÙÇÓÔÄÇÏÏÐÅÐ Ê ÌÐÍÊÙÇÓÔÄÇÏÏÐÅÐ ÓÐÓÔÂÄ ÎÐÍÇÌÕÍ ²ÇÂÌØÊÊ ÊÉÐÎÇÒÊÉÂØÊÊ ', ', y', y', y', y', → AlCl3 t ', y',y', y', ÊÉÐÑÇÏÔÂÏÏ ÑÇÏÔÂÏ 1.5.2. Тепловой эффект химической реакции. Термохимические уравнения Тепловой эффект химической реакции z ßÔÐ ÌÐÍÊÙÇÓÔÄÐ ÔÇ ÑÍÐÔÝ 5 ÌÐÔÐÒÐÇ ÄÝÆÇÍáÇÔÓá ÊÍÊ ÑÐÅÍÐÛÂÇÔÓá Ä ×ÊÎÊ ÙÇÓÌÐË ÒÇÂÌØÊÊ
  • 175.
    1.5. Химическая реакция175 ¿ÌÉÐÔÇÒÎÊÙÇÓÌÂá ÒÇÂÌØÊá ¿ÏÆÐÔÇÒÎÊÙÇÓÌÂá ÒÇÂÌØÊá ÔÇÑÍÐ Ä ÒÇÂÌØÊÊ ÄÝÆÇÍá ÇÔÓá , 'P ,'P 5 ÔÇÑÍÐ Ä ÒÇÂÌØÊÊ ÑÐÅÍÐÛ ÇÔÓá 2 3 23 y 5 Термохимическое уравнение z ÕÒÂÄÏÇÏÊÇ ×ÊÎÊÙÇÓÌÐË ÒÇ ÂÌØÊÊ Ä ÌÐÔÐÒÐÎ ÕÌÂÉÂÏ ÔÇÑÍÐÄÐË ßÖÖÇÌÔ ÒÇÂÌØÊÊ , 3 , 3 Ì¦È 2, 2 , y Ì¦È 1.5.3. Скорость реакции, ее зависимость от различных факторов Химическая кинетика z ÊÉÕÙÂÇÔ ÓÌÐÒÐÓÔÞ Ê ÎÇ×ÂÏÊÉÎÝ ×Ê ÎÊÙÇÓÌÊ× ÒÇÂÌØÊË Скорость химической реакции (средняя) z ÊÉÎÇÏÇÏÊÇ ÌÐÍÊ ÙÇÓÔÄ ÄÇÛÇÓÔÄ ÒÇÂÅÇÏÔ ÊÍÊ ÑÒÐÆÕÌÔ ÒÇÂÌØÊÊ É ÐÑÒÇÆÇÍÇÏÏÝË ÐÔÒÇÉÐÌ ÄÒÇÎÇÏÊ X v t = ± Δ Δ ν y z ÆÍá ÒÇÂÅÇÏÔÐÄ   z ÆÍá ÑÒÐÆÕÌÔÐÄ ÒÇÂÌØÊÊ ¦Íá ÒÇÂÌØÊË Ä ÒÂÓÔÄÐÒÇ ÌÐÍÊÙÇÓÔÄÐ ÄÇÛÇÓÔÄ ÐÔÏÐÓáÔ Ì ÇÆÊÏÊØÇ ÐÃÜÇΠÒÇÂÌØÊÐÏÏÐÅÐ ÑÒÐÓÔÒÂÏÓÔÄ v V t C t = ± = ± Δ Δ Δ Δ ν ¦Íá ÅÇÔÇÒÐÅÇÏÏÝ× ÒÇÂÌØÊË ÌÐÍÊÙÇÓÔÄÐ ÄÇÛÇÓÔÄ ÐÔÏÐÓáÔ Ì ÇÆÊÏÊØÇ ÑÐÄÇÒ×ÏÐÓÔÊ v S t = ± Δ Δ ν
  • 176.
    Раздел 1. Теоретическиеосновы химии176 ¥ÒÂÖÊÌ ÉÂÄÊÓÊÎÐÓÔÊ ÌÐÏØÇÏÔÒÂØÊÊ ÒÇÂÅÇÏÔÐÄ ÐÔ ÄÒÇÎÇ ÏÊ ÒÇÂÌØÊÊ G G G X X G X X Истинная скорость реакции z ÓÌÐÒÐÓÔÞ ×ÊÎÊÙÇÓÌÐË ÒÇÂÌ ØÊÊ Ä ÐÑÒÇÆÇÍÇÏÏÝË ÎÐÎÇÏÔ ÄÒÇÎÇÏÊ ³ÌÐÒÐÓÔÞ ÐÑÒÇÆÇÍáÇÔÓá ÌÐÍÊÙÇÓÔÄÐÎ ÓÔÐÍÌÏÐÄÇÏÊË ÙÂÓÔÊØ ßÏÇÒÅÊÇË ÙÂÓÔÊØ ¬ÐÏØÇÏÔÒÂØÊá ÒÇÂÅÊÒÕàÛÊ× ÄÇÛÇÓÔÄ ©ÂÌÐÏ ÆÇËÓÔÄÕà ÛÊ× ÎÂÓÓ ¬ ¥ÕÍÞÆÃÇÒÅ ± ¤ÂÂÅÇ y ÆÍá ÒÇÂÌ ØÊÊ R% Q ' : O'R % 'Q ' % ' z ÌÐÏØÇÏÔÒÂØÊÊ ÒÇÂÅÊÒÕàÛÊ× ÄÇÛÇÓÔÄ ´ÇÎÑÇÒÂÔÕÒ ±ÒÂÄÊÍÐ ¤ÂÏÔ ¥ÐÖÖ ÑÒÊ ÑÐÄÝÚÇÏÊÊ ÔÇÎÑÇÒÂÔÕÒÝ Ï ÌÂÈÆÝÇ ÅÒÂÆÕÓÐÄ ÓÌÐÒÐÓÔÞ ÃÐÍÞÚÊÏ ÓÔÄ ×ÊÎÊÙÇÓÌÊ× ÒÇÂÌØÊË ÕÄÇÍÊÙÊÄÂÇÔÓá Ä y ÒÂÉ v v t t 2 1 10 2 1 = − γ Z Z z ÓÌÐÒÐÓÔÊ ÒÇÂÌØÊË ÓÐÐÔÄÇÔÓÔÄÇÏÏÐ ÑÒÊ ÔÇÎÑÇÒ ÔÕÒÂ× X Ê X z ÔÇÎÑÇÒÂÔÕÒÏÝË ÌÐßÖÖÊØÊÇÏÔ ÒÇÂÌ ØÊÊ ²ÂÉÎÇÒ ÒÇÂÅÊÒÕàÛÊ× ÙÂÓÔÊØ ´ÄÇÒÆÝÇ ÄÇÛÇÓÔÄ ÒÇÂÅÊ ÒÕàÔ ÃÝÓÔÒÇÇ ÇÓÍÊ ÐÏÊ ÊÉÎÇÍÞÙÇÏÝ ¦ÂÄÍÇÏÊÇ ¦Íá ÅÂÉÐÐÃÒÂÉÏÝ× ÄÇÛÇÓÔÄ ÕÄÇÍÊÙÇÏÊÇ ÆÂÄÍÇ ÏÊá ÑÒÊÄÐÆÊÔ Ì ÕÄÇÍÊÙÇÏÊà ÓÌÐÒÐÓÔÊ ÒÇÂÌØÊÊ ¬ÂÔÂÍÊÉÂÔÐÒ ÊÍÊ ÊÏÅÊÃÊÔÐÒ ¯ÂÍÊÙÊÇ ÌÂÔÂÍÊÉÂÔÐÒ z ÕÓÌÐÒáÇÔ ÒÇÂÌØÊà ÊÏÅÊÃÊÔÐÒ z ÉÂÎÇÆÍáÇÔ ¶ÂÌÔÐÒÝ ÄÍÊáàÛÊÇ Ï ÓÌÐÒÐÓÔÞ ×ÊÎÊÙÇÓÌÐË ÒÇÂÌØÊÊ
  • 177.
    1.5. Химическая реакция177 ¦Íá ÒÇÂÌØÊÊ % % ÑÒÊ ÕÙÂÓÔÊÊ ÌÂÔÂÍÊÉÂÔÐÒ / A K AK AK B AB K + = + = +{ ¢/ z ÑÒÐÎÇÈÕÔÐÙÏÐÇ ÓÐÇÆÊÏÇÏÊÇ ¿ÏÇÒÅÊá ²ÇÂÅÇÏÔÝ ±ÒÐÆÕÌÔÝ ÒÇÂÌØÊÊ G ÕÙÂÓÔÊÇÎ ÌÂÔÂÍÊÉÂÔÐÒ ÃÇÉ ÌÂÔÂÍÊÉÂÔÐÒ ·ÐÆ ÒÇÂÌØÊÊ 1.5.4. Обратимые и необратимые химические реакции. Химическое равновесие. Смещение химического равновесия под действием различных факторов Обратимые реакции z ÒÇÂÌØÊÊ ÑÒÐÊÓ×ÐÆáÛÊÇ Ä ÐÃÐÊ× ÏÂÑÒÂÄÍÇÏÊá× ÑÒáÎÐÎ Ê ÐÃÒÂÔÏÐÎ H I HIã ã ã2 2 2( ) ( ) ( ) + N H NHã ã ã2 2 33 2( ) ( ) ( ) + Химическое равновесие (динамическое равновесие) z ÓÐÓÔÐ áÏÊÇ ÒÇÂÅÊÒÕàÛÇË ÓÊÓÔÇÎÝ ÌÐÅÆÂ ÓÌÐÒÐÓÔÊ ÑÒáÎÐË Ê Ðà ÒÂÔÏÐË ÒÇÂÌØÊÊ ÒÂÄÏÝ ®Ç×ÂÏÊÉÎ ÆÇËÓÔÄÊá ÌÂÔÂÍÊÉÂÔÐÒÂ
  • 178.
    Раздел 1. Теоретическиеосновы химии178 ¦Íá ÒÇÂÌØÊÊ E% F G' H( ZÑÒ OÑÒ ?%AE ?AF ZÐà OÐà ?'AG ?(AH ZÑÒ ZÐà OÑÒ ?%AE ?AF OÐà ?'AE ?(AH k k c d a b ïð îá C D A B = [ ] [ ] [ ] [ ] ÊÍÊ K c d a bð [ ] [ ] [ ] [ ] = C D A B ?%A ?A ?'A ?(A z ÒÂÄÏÐÄÇÓÏÝÇ ÌÐÏØÇÏÔÒÂØÊÊ ÄÇÛÇÓÔÄ % ' ( Смещение химического равновесия z ÑÇÒÇ×ÐÆ ÊÉ ÐÆÏÐÅÐ ÒÂÄÏÐÄÇÓÏÐÅÐ ÓÐÓÔÐáÏÊá Ä ÆÒÕÅÐÇ Принцип Ле Шателье z ÇÓÍÊ Ï ÓÊÓÔÇÎÕ ÏÂ×ÐÆáÛÕàÓá Ä ÓÐÓÔÐáÏÊÊ ×ÊÎÊÙÇÓÌÐÅÐ ÒÂÄÏÐÄÇÓÊá ÐÓÕÛÇÓÔÄÍáÇÔÓá ÄÐÉÆÇËÓÔÄÊÇ ÊÉÎÇÏáÇÔÓá ÔÇÎÑÇÒÂÔÕÒ ÆÂÄÍÇÏÊÇ ÊÍÊ ÌÐÏ ØÇÏÔÒÂØÊá ÄÇÛÇÓÔÄ ÔÐ Ä ÑÇÒÄÕà ÐÙÇÒÇÆÞ ÑÒÐÊÓ×ÐÆÊÔ Ô ÒÇÂÌØÊá ÌÐÔÐÒÂá ÕÎÇÏÞÚÂÇÔ ßÔÐ ÄÐÉÆÇËÓÔÄÊÇ §ÓÍÊ ÆÂÄÍÇÏÊÇ ÒÂÓÔÇÔ ÒÂÄÏÐÄÇÓÊÇ ÓÎÇÛÂÇÔÓá Ä ÓÔÐ ÒÐÏÕ ÕÎÇÏÞÚÇÏÊá ÐÃÜÇΠÒÇÂÅÊÒÕàÛÇË ÓÊÓÔÇÎÝ §ÓÍÊ ÆÂÄÍÇÏÊÇ ÓÏÊÈÂÇÔÓá ÒÂÄÏÐÄÇÓÊÇ ÓÎÇÛÂÇÔÓá Ä ÓÔÐÒÐÏÕ ÕÄÇÍÊÙÇÏÊá ÐÃÜÇΠÒÇÂÅÊÒÕàÛÇË ÓÊÓÔÇÎÝ ² §ÓÍÊ ÔÇÎÑÇÒÂÔÕÒ ÒÂÓÔÇÔ ÒÂÄÏÐÄÇÓÊÇ ÓÎÇÛÂÇÔÓá Ä ÓÔÐÒÐÏÕ ßÏÆÐÔÇÒÎÊÙÇÓÌÐË ÒÇÂÌØÊÊ §ÓÍÊ ÔÇÎÑÇÒÂÔÕÒ ÓÏÊÈÂÇÔÓá ÒÂÄÏÐÄÇÓÊÇ ÓÎÇÛÂÇÔ Óá Ä ÓÔÐÒÐÏÕ ßÌÉÐÔÇÒÎÊÙÇÓÌÐË ÒÇÂÌØÊÊ ´ §ÓÍÊ ÒÂÓÔÇÔ ÌÐÏØÇÏÔÒÂØÊá ÐÆÏÐÅÐ ÊÉ ÒÇÂÅÇÏÔÐÄ ÒÂÄ ÏÐÄÇÓÊÇ ÓÎÇÛÂÇÔÓá Ä ÓÔÐÒÐÏÕ ÑÒáÎÐË ÒÇÂÌØÊÊ §ÓÍÊ ÓÏÊÈÂÇÔÓá ÌÐÏØÇÏÔÒÂØÊá ÐÆÏÐÅÐ ÊÉ ÒÇÂÅÇÏÔÐÄ ÒÂÄÏÐÄÇÓÊÇ ÓÎÇÛÂÇÔÓá Ä ÓÔÐÒÐÏÕ ÐÃÒÂÔÏÐË ÒÇÂÌØÊÊ ³ ¬ÐÏÓÔÂÏÔ ÒÂÄÏÐÄÇÓÊá
  • 179.
    1.5. Химическая реакция179 1.5.5. Электролитическая диссоциация электролитов в водных растворах. Сильные и слабые электролиты Теория электролитической диссоциации (ТЭД) Электролиты z ÄÇÛÇÓÔÄ ÒÂÓÔÄÐÒÝ ÊÍÊ ÒÂÓÑÍÂÄÝ ÌÐÔÐ ÒÝ× ÑÒÐÄÐÆáÔ ßÍÇÌÔÒÊÙÇÓÌÊË ÔÐÌ ¬ÊÓÍÐÔÝ °ÓÏÐÄÂÏÊá ³ÐÍÊ ¿ÍÇÌÓÔÒÐÍÊÔÝ ¤Ð ÄÒÇÎá ÒÂÓÔÄÐÒÇÏÊá Ä ÄÐÆÇ ßÍÇÌÔÒÐÍÊÔÝ ÒÂÓÑ ÆÂàÔÓá ÆÊÓÓÐØÊÊÒÕàÔ Ï ÊÐÏÝ ßÍÇÌÔÒÐÍÊÔÊÙÇÓÌÂá ÆÊÓÓÐØÊÂØÊá ¤Ð ÄÒÇÎá ÆÇËÓÔÄÊá ßÍÇÌÔÒÊ ÙÇÓÌÐÅÐ ÔÐÌ ÆÄÊÈÇÏÊÇ ÊÐ ÏÐÄ ÓÔÂÏÐÄÊÔÓá ÏÂÑÒÂÄÍÇÏ ÏÝÎ ÌÂÔÊÐÏ ÂÏÊÐÏ + + – – ÂÏÐÆ ÌÂÔÐÆ Диссоциация z ÐÃÒÂÔÊÎÝË ÑÒÐØÇÓÓ ÑÂÒÂÍÍÇÍÞÏÐ Ó ÒÂÓ ÑÂÆÐÎ ÄÇÛÇÓÔÄ Ï ÊÐÏÝ ÑÒÐÊÓ×ÐÆÊÔ ÑÒÐØÇÓÓ ÓÐÇÆÊÏÇÏÊá ÊÐÏÐÄ ÂÓÓÐØÊÂØÊá /% / %y Степень диссоциации α = n N ( ) ( ) ÷èñëî ðàñïàâøèõñÿ ìîëåêóë îáùåå ÷èñëî ìîëåêóë
  • 180.
    Раздел 1. Теоретическиеосновы химии180 Ó ÊÐÏÏÝÎ ÔÊÑÐÎ ×ÊÎÊÙÇÓÌÐË ÓÄáÉÊ 2E'P Ó ÌÐÄÂÍÇÏÔÏÝÎ ÔÊÑÐÎ ×ÊÎÊÙÇÓÌÐË ÓÄáÉÊ ,'P ÄÐÆÂ ÓÐÍÊ ÔáÈÇÍÝ× ÎÇÔÂÍÍÐÄ ÏÇÒÂÓÔÄÐÒÊÎÝÇ ÐÓÏÐÄÂÏÊá ÌÊÓÍÐÔÝ , 7 , 7M3 ,23 , '3 ', '33, ÆÒÕÅÊÇ ÐÒÅÂÏÊÙÇÓÌÊÇ ÌÊÓÍÐÔÝ ³ÍÂÃÝÇ ßÍÇÌÔÒÐÍÊÔÝ ÑÐÙÔÊ ÄÓÇ ÓÐÍÊ ÛÇÍÐÙÊ ÌÊÓÍÐÔÝ ,'P3 , 73 ,23 ,'P ,- ,V ³ÊÍÞÏÝÇ ßÍÇÌÔÒÐÍÊÔÝ , 73 , 43 ¿ÍÇÌÔÒÐÍÊÔÝ ÓÒÇÆÏÇË ÓÊÍÝ ®Ç×ÂÏÊÉÎ ÆÊÓÓÐØÊÂØÊÊ z ÆÊÑÐÍÞ ÄÐÆÝ z ÊÐÏÝ 2E z ÊÐÏÝ 'Py z ÆÊÑÐÍÞ ÄÐÆÝ z ÊÐÏÝ , z ÊÐÏÝ 'Py ¿ÍÇÌÔÒÐÍÊÔÝ ÑÐ ÓÔÇÑÇÏÊ ÆÊÓÓÐØÊÂØÊÊ
  • 181.
    1.5. Химическая реакция181 ÓÒÇÆÏÊ× E 23 E 23 y 2E'P 2E 'Py K SO K SO2 4 4 2 2→ ++ − ÌÊÓÍÝ× /,7 / ,7y NaHCO Na + HCO3 3→ + − ÐÓÏÐÄÏÝ× 'Y 3, 'P 'Y 3, 'Py Mg(OH)NO Mg(OH) NO3 3→ ++ − 2E3, 2E 3,y E 3, E 3,y ÓÔÕÑÇÏÙÂÔÐ 'Y 3, 'Y 3, 3,y 'Y3, 'Y 3,y ,'P , 'Py H PO H PO3 4 4 3 3→ ++ − ÓÔÕÑÇÏÙÂÔÐ H PO H H PO3 4 2 4→ ++ − H PO H HPO2 4 4 2− + − → + HPO H PO4 2 4 3− + − → + ¦ÊÓÓÐØÊÂØÊá ÓÐÍÇË ¦ÊÓÓÐØÊÂØÊá ÐÓÏÐÄÂÏÊË ¦ÊÓÓÐØÊÂØÊá ÌÊÓÍÐÔ
  • 182.
    Раздел 1. Теоретическиеосновы химии182 R 3,y R 3, , 3 ?R 3, A y , ¦ÊÓÓÐØÊÊÒÕàÔ ÌÂÌ ÌÊÓÍÐÔÝ Ê ÌÂÌ ÐÓÏÐÄÂÏÊá ÑÐßÔÐÎÕ ÓÑÐ ÓÐÃÏÝ ÒÇÂÅÊÒÐÄÂÔÞ Ê Ó ÐÓÏÐÄÂÏÊáÎÊ Ê Ó ÌÊÓÍÐÔÂÎÊ , 3 , 3,y µÓÔÂÏÐÄÍÇÏÐ ÐÑÝÔÏÝÎ ÑÕÔÇÎ Ä Í ÄÐÆÝ ÑÒÊ X ³ ÆÊÓ ÓÐØÊÊÒÕàÔ y ÎÐÍÞ Í ÎÐÍÇÌÕÍ ÄÐÆÝ ÐÃÒÂÉÕÇÔÓá y ÎÐÍÞ Í , Ê y ÎÐÍÞ Í 3,y ?, A ?3,y A y ÎÐÍÞ Í ?, A ?3,y A z ÒÂÄÏÐÄÇÓÏÝÇ ÌÐÏØÇÏÔÒÂØÊÊ ÊÐÏÐÄ ÄÐÆÐÒÐÆÂ Ê ÅÊÆÒÐÌÓÊÆ ÊÐÏÐÄ K H OH H O2 = + − [ ][ ] [ ] /[ ?, A ?3,y A y y y /[ z ÊÐÏÏÐÇ ÑÒÐÊÉÄÇÆÇÏÊÇ ÄÐÆÝ T, yPK?, A ÊÍÊ ?, A yT, T, z ÄÐÆÐÒÐÆÏÝË ÑÐÌÂÉÂÔÇÍÞ z ÆÇÓáÔÊÙÏÝË ÍÐÅÂÒÊÖÎ ÌÐÏØÇÏÔÒÂØÊÊ ÊÐÏÐÄ ÄÐÆÐÒÐÆÂ ÄÉáÔÝË Ó ÑÒÐÔÊÄÐÑÐÍÐÈÏÝÎ ÉÏÂÌÐÎ ?, A ?3,y A ÌÊÓÍÂá ÓÒÇÆÂ T, ?, A ?3,y A ÏÇËÔÒÂÍÞÏÂá ÓÒÇÆÂ ?, A ?3,y A ÛÇÍÐÙÏÂá ÓÒÇÆÂ 1.5.6. Реакции ионного обмена Реакции ионного обмена z ÒÇÂÌØÊÊ ÎÇÈÆÕ ÊÐÏÂÎÊ Ä ÄÐÆÏÝ× ÒÂÓÔÄÐÒÂ× ßÍÇÌÔÒÐÍÊÔÐÄ µÓÍÐÄÊá ÄÝÑÂÆÇÏÊÇ ÐÓÂÆÌ ÄÝÆÇÍÇÏÊÇ ÅÂÉ ÐÃÒÂÉÐÄÂÏÊÇ ÓÍÂÃÝ× ßÍÇÌÔÒÐÍÊÔÐÄ ¦ÊÓÓÐØÊÂØÊá ÂÎÖÐÔÇÒÏÝ× ßÍÇÌÔÒÐÍÊÔÐÄ ¦ÊÓÓÐØÊÂØÊá ÄÐÆÝ
  • 183.
    1.5. Химическая реакция183 ®ÐÍÇÌÕÍáÒÏÐÇ ÕÒÂÄÏÇÏÊÇ 2E 73 E'P E73 2E'P ±ÐÍÏÐÇ ÊÐÏÏÐÇ ÕÒÂÄÏÇÏÊÇ 2Na SO Ba Cl BaSO Na Cl + − + − + − + + + = = ↓ + + 4 2 2 4 2 2 2 ³ÐÌÒÂÛÇÏÏÐÇ ÊÐÏÏÐÇ ÕÒÂÄÏÇÏÊÇ Ba SO BaSO2 4 2 4 + − + = ↓ 1.5.7. Гидролиз солей. Среда водных растворов: кислая, нейтральная, щелочная Гидролиз z ÑÒÐØÇÓÓ ÄÉÂÊÎÐÆÇËÓÔÄÊá ÓÐÍÊ Ó ÄÐÆÐË ÑÒÊ ÄÐÆáÛÊË Ì ÐÃÒÂÉÐÄÂÏÊà ÓÍÂÃÐÅÐ ßÍÇÌÔÒÐÍÊÔ ³ÐÍÞ ÐÃÒÂÉÐÄÂÏ ÓÊÍÞÏÝÎ ÐÓÏÐÄÂÏÊÇÎ Ê ÓÍÂÃÐË ÌÊÓÍÐÔÐË Na CO Na CO2 3 3 2 2→ ++ − ” ÓÔ CO H O HCO OH23 2 3 − − − + + T, ÓÒÇÆÂ ÛÇÍÐÙÏÂá ”” ÓÔ HCO H O H CO OH3 2 2 − − + +3 ÑÒÂÌÔÊÙÇÓÌÊ ÏÇ ÑÒÐÊÓ×ÐÆÊÔ ÑÐßÔÐÎÕ 2 23 2 3Na CO H O Na HCO OH2 + − + − − + + + + 2E '3 , 3 2E,'3 2E3, ¥ÊÆÒÐÍÊÉ ÑÐ ÂÏÊÐÏÕ ³ÐÍÞ ÐÃÒÂÉÐÄÂÏ ÓÊÍÞÏÝÎ ÐÓÏÐÄÂÏÊÇÎ Ê ÓÊÍÞÏÐË ÌÊÓÍÐÔÐË 2E'P 2E 'Py ¥ÊÆÒÐÍÊÉ ÏÇÄÐÉÎÐÈÇÏ T, ÓÒÇÆÂ ÏÇËÔÒÂÍÞÏÂá
  • 184.
    Раздел 1. Теоретическиеосновы химии184 ³ÐÍÞ ÐÃÒÂÉÐÄÂÏ ÓÍÂÃÝÎ ÐÓÏÐÄÂÏÊÇÎ Ê ÓÍÂÃÐË ÌÊÓÍÐÔÐË %P 7 %P 7 y 2 6 2 6 3 6 3 6 6 3 3 2 Al H O Al OH H S H O H S OH H O2 2 2 2 + + − − + = ↓ + + = ↑ + ⎫ ⎬ ⎭ ( ) %P 7 , 3 %P 3, , 7 ÅÊÆÒÐÍÊÉ ÑÒÐÊÓ×ÐÆÊÔ ÑÒÂÌÔÊÙÇÓÌÊ ÏÇÐÃÒÂÔÊÎÐ ±ÐÍÏÝË ÅÊÆÒÐÍÊÉ ³ÐÍÞ ÐÃÒÂÉÐÄÂÏ ÓÍÂÃÝÎ ÐÓÏÐÄÂÏÊÇÎ Ê ÓÊÍÞÏÐË ÌÊÓÍÐÔÐË R'P R 'Py ” ÓÔ R , 3 R3, , T, ÓÒÇÆÂ ÌÊÓÍÂá ”” ÓÔ R3, , 3 R 3, , ÑÒÂÌÔÊÙÇÓÌÊ ÏÇ ÑÒÐÊÓ×ÐÆÊÔ ÑÐßÔÐÎÕ R 'Py , 3 R3, 'Py , R'P , 3 R 3, 'P ,'P ¥ÊÆÒÐÍÊÉ ÑÐ ÌÂÔÊÐÏÕ ¹ÇÎ ÓÍÂÃÇÇ ÌÊÓÍÐÔ ÊÍÊ ÐÓÏÐÄÂÏÊÇ ÐÃÒÂÉÕàÛÊÇ ÓÐÍÞ ÔÇÎ ÓÊÍÞÏÇÇ ßÔ ÓÐÍÞ ÅÊÆÒÐÍÊÉÕÇÔÓá ²ÂÉÃÂÄÍÇÏÊÇ ÒÂÓÔÄÐÒ ÓÐÍÊ ÕÓÊÍÊÄÂÇÔ ÇÇ ÅÊÆÒÐÍÊÉ ¥ÊÆÒÐÍÊÉ ÑÐ ÌÂÔÊÐÏÕ ÂÏÊÐÏÕ ÕÓÊÍÊÄÂÇÔÓá ÑÒÊ ÆÐÃÂÄ ÍÇÏÊÊ Ì ÒÂÓÔÄÐÒÕ ÓÐÍÊ ÐÓÏÐÄÂÏÊá ÌÊÓÍÐÔÝ ±ÒÊ ÑÐÄÝÚÇÏÊÊ ÔÇÎÑÇÒÂÔÕÒÝ ÒÂÓÔÄÐÒ ÓÐÍÊ ÇÇ ÅÊÆÒÐ ÍÊÉ ÕÓÊÍÊÄÂÇÔÓá ¥ÊÆÒÐÍÊÉ ÌÐÄÂÍÇÏÔÏÝ× ÓÐÇÆÊÏÇÏÊË ¦Íá ÃÐÍÞÚÊÏÓÔÄ ÓÐÇÆÊÏÇÏÊË Ä ÄÐÆÇ Ï ÊÐÏÝ ÏÇ ÒÂÓÑÂÆÂàÔÓá  ÑÐÆÄÇÒÅÂàÔÓá ÑÐÍÏÐÎÕ ÅÊÆÒÐÍÊÔÊÙÇÓÌÐÎÕ ÒÂÉÍÐÈÇÏÊà 4'P , 3 , 43 ,'P 7M7 , 3 7M3 , 7
  • 185.
    1.5. Химическая реакция185 1.5.8. Реакции окислительно-восстановительные. Коррозия металлов и способы защиты от нее Окислительно-восстановительные реакции (ОВР) z ×ÊÎÊ ÙÇÓÌÊÇ ÒÇÂÌØÊÊ ÄÐ ÄÒÇÎá ÌÐÔÐÒÝ× ÑÒÐÊÓ×ÐÆÊÔ ÊÉÎÇÏÇ ÏÊÇ ³ ° ßÍÇÎÇÏÔÐÄ ®ÇÈÎÐÍÇÌÕÍáÒÏÝÇ ÒÇÂÌØÊÊ z ÒÇÂÌØÊÊ Ä ÌÐÔÐÒÝ× ÐÌÊÓÍÊÔÇÍÞ Ê ÄÐÓÓÔÂÏÐÄÊÔÇÍÞ ÓÐÆÇÒÈÂÔÓá Ä ÒÂÉÏÝ× ÄÇ ÛÇÓÔÄÂ× 1R3 ¯'Py 1R'P , 3 'P ¤ÏÕÔÒÊÎÐÍÇÌÕÍáÒÏÝÇ ÒÇÂÌØÊÊ z ÒÇÂÌØÊÊ Ä ÌÐÔÐÒÝ× ÐÌÊÓÍÊÔÇÍÞ Ê ÄÐÓÓÔÂÏÐÄÊÔÇÍÞ ÂÔÐÎÝ ÒÂÉÏÝ× ßÍÇÎÇÏÔÐÄ Ä×ÐÆáÔ Ä ÓÐÓÔÂÄ ÐÆÏÐÅÐ ÄÇÛÇÓÔÄ 2 2 3 5 2 2 0 KCl O KCl O3 + − − = + ¦ÊÓÑÒÐÑÐÒØÊÐÏÊÒÐÄÂÏÊÇ z ÒÇÂÌØÊÊ Ä ÌÐÔÐÒÝ× ÂÔÐÎÝ ÐÆÏÐÅÐ ßÍÇÎÇÏÔ ÏÂ×ÐÆáÛÊÇÓá Ä ÐÆÏÐÎ ÄÇÛÇÓÔÄÇ áÄÍá àÔÓá Ê ÐÌÊÓÍÊÔÇÍÇÎ Ê ÄÐÓÓÔÂÏÐÄÊÔÇÍÇÎ Cl KOH K Cl K Cl O H O22 0 2+ = + + − + Окислитель z ßÍÇÎÇÏÔ ÑÒÊÏÊÎÂàÛÊË ßÍÇÌÔÒÐÏÝ ÓÂÎ ÄÐÓÓÔÂÏÂÄÍÊÄÂÇÔÓá ) )+ → − ne n ÏÇÎÇÔÂÍÍÝ ÌÐÔÐÒÝÇ ÄÐ ÄÒÇÎá °¤² ÑÇÒÇ×ÐÆáÔ Ä ÐÔÒÊØÂ ÔÇÍÞÏÐ ÉÂÒáÈÇÏÏÝÇ ÊÐÏÝ * 3 'P V 7 ¤ÊÆÝ °¤² ¤ÂÈÏÇËÚÊÇ ÐÌÊÓÍÊÔÇÍÊ
  • 186.
    Раздел 1. Теоретическиеосновы химии186 ÌÂÔÊÐÏÝ ÎÇÔÂÍÍÐÄ Ê ÄÐÆÐÒÐÆÂ ÌÐÔÐÒÝÇ ÄÐ ÄÒÇÎá °¤² ÑÇÒÇ×ÐÆáÔ Ä ÏÇËÔÒÂÍÞÏÐÇ ÓÐÓÔÐáÏÊÇ %K 'Y , ÊÐÏÝ Ê ÎÐÍÇÌÕÍÝ ÌÐÔÐÒÝÇ ÓÐÆÇÒÈÂÔ ÂÔÐÎÝ ÎÇÔÂÍÍÐÄ Ê ÏÇÎÇÔÂÍÍÐÄ Ä ÄÝÓÐÌÊ× ' 3 /1R3 / 'V 3 ,23 /'P3 Восстановитель z ßÍÇÎÇÏÔ ÐÔÆÂàÛÊË ßÍÇÌÔÒÐÏÝ ÓÂÎ ÐÌÊÓÍáÇÔÓá ) )− → + ne n ®ÇÔÂÍÍÝ ¯ÇÌÐÔÐÒÝÇ ÏÇÎÇÔÂÍÍÝ , ' ÌÐÔÐÒÝÇ ÑÇÒÇ×ÐÆáÔ ÄÐ ÄÒÇÎá °¤² Ä ÓÐÓÔÐáÏÊÇ Ó ÑÐÍÐÈÊÔÇÍÞÏÐË ³ ° ³ÍÐÈÏÝÇ ÄÇÛÇÓÔÄÂ Ä ÓÐÓÔÂÄ ÌÐÔÐÒÝ× Ä×ÐÆáÔ ßÍÇÎÇÏÔÝ Ó ÏÊÉÌÊÎÊ ³ ° ÑÇÒÇ×ÐÆáÛÊÇ ÄÐ ÄÒÇÎá °¤² Ä ÃÐÍÇÇ ÄÝ ÓÐÌÊÇ ³ ° *I'P 'V 73 , 7 ,'Py 2, , 73 Коррозия металлов z ÓÂÎÐÑÒÐÊÉÄÐÍÞÏÐÇ ÒÂÉÒÕÚÇÏÊÇ ÎÇ ÔÂÍÍÐÄ Ê ÓÑÍÂÄÐÄ ÑÐÆ ÆÇËÓÔÄÊÇÎ ÐÌÒÕÈÂàÛÇË ÓÒÇÆÝ ·ÊÎÊÙÇÓÌÂá z ÒÂÉÒÕÚÇÏÊÇ ÎÇÔÂÍÍÐÄ ÓÕ×ÊÎÊ ÅÂÉÂÎÊ ÊÍÊ ÈÊÆÌÐÓÔáÎÊ ÏÇßÍÇÌÔÒÐÍÊÔÂÎÊ ÃÇÏÉÊÏÐÎ ÌÇÒÐÓÊ ÏÐÎ Ê Ô Ñ *I 3 *I 3 R 3 R3 ¤ÂÈÏÇËÚÊÇ ÄÐÓÓÔÂÏÐÄÊÔÇÍÊ ¤ÊÆÝ ÌÐÒÒÐÉÊÊ
  • 187.
    1.5. Химическая реакция187 ±ÒÊ ÓÐÑÒÊÌÐÓÏÐÄÇÏÊÊ Ó ÌÊÓÍÐÒÐÆÐÎ Ï ÑÐÄÇÒ×ÏÐÓÔÊ ÏÇÌÐ ÔÐÒÝ× ÎÇÔÂÍÍÐÄ ÐÃÒÂÉÕÇÔÓá ÉÂÛÊÔÏÂá ÐÌÓÊÆÏÂá ÑÍÇÏÌ ÌÐÔÐÒÂá ÑÒÇÑáÔÓÔÄÕÇÔ ÆÂÍÞÏÇËÚÇÎÕ ÒÂÉÒÕÚÇÏÊà ÎÇÔÂÍÍ R %P 'V 2M 4F 7R Ê ÆÒ ¿ÍÇÌÔÒÐ×ÊÎÊÙÇÓÌÂá ÌÐÒÒÐÉÊá z ÒÂÉÒÕÚÇÏÊÇ ÎÇÔÂÍÍÐÄ Ä ÓÒÇÆÇ ßÍÇÌÔÒÐÍÊÔ ÓÐÑÒÐÄÐÈÆÂàÛÇÇÓá ÑÇÒÇÎÇÛÇÏÊÇÎ ßÍÇÌÔÒÐÏÐÄ ÐÔ ÐÆÏÐÅÐ ÕÙÂÓÔÌ ÎÇÔÂÍÍÂ Ì ÆÒÕÅÐÎÕ ÔÐ ÇÓÔÞ ÑÐáÄÍÇÏÊÇÎ ßÍÇÌÔÒÊÙÇÓÌÐÅÐ ÔÐÌÂ Ä ÓÊÓÔÇÎÇ ±ÒÊÙÊÏ ÌÐÒÒÐÉÊÊ z ÏÂÍÊÙÊÇ Ä ÎÇÔÂÍÍÇ ÊÍÊ ÓÑÍÂÄÇ ÑÒÊ ÎÇÓÇË ÆÒÕÅÊ× ÎÇÔÂÍÍÐÄ ÊÍÊ ÏÇÎÇÔÂÍÍÐÄ ÙÔÐ ÄÇÆÇÔ Ì ÐÃÒ ÉÐÄÂÏÊà ÅÂÍÞÄÂÏÊÙÇÓÌÊ× ÑÂÒ Ê ÒÂÉÒÕÚÇÏÊà ÃÐÍÇÇ ÂÌÔÊÄ ÏÐÅÐ ÎÇÔÂÍÍ ¤ÂÈÏÇËÚÊÇ ÐÌÊÓÍÊÔÇÍÊ ÄÝÉÝÄÂàÛÊÇ ßÍÇÌÔÒÐ×ÊÎÊÙÇÓÌÕà ÌÐÒÒÐÉÊà ÌÂÔÊÐÏÝ ÄÐÆÐÒÐÆÂ Ê ÒÂÓÔÄÐÒÇÏÏÝË ÌÊÓÍÐÒÐÆ ©ÂÛÊÔÏÝÇ ÑÐÄÇÒ×ÏÐÓÔÏÝÇ ÑÐÌÒÝÔÊá ÏÇÎÇÔÂÍÍÊÙÇÓÌÊÇ z ÍÂÌÊ ÌÒÂÓÌÊ ßÎÂÍÊ ÏÇÐÌÊÓÍáà ÛÊÇÓá ÎÂÓÍ ×ÊÎÊÙÇÓÌÊÇ z ÊÓÌÕÓÓÔÄÇÏÏÐ ÓÐÉÆÂÄÂÇÎÝÇ ÑÍÇÏÌÊ z ÐÌ ÓÊÆÏÝÇ ÓÊÍÊØÊÆÏÝÇ ÑÐÍÊÎÇÒÏÝÇ Ê Ô Æ ÎÇÔÂÍÍÊÙÇÓÌÊÇ z ×ÒÐÎÊÒÐÄÂÏÊÇ ÏÊÌÇÍÊÒÐÄÂÏÊÇ ØÊÏ ÌÐÄÂÏÊÇ ÍÕÈÇÏÊÇ Ê Ô Æ ³ÐÉÆÂÏÊÇ ÓÑÍÂÄÐÄ Ó ÂÏÔÊÌÐÒÒÐÉÊÐÏÏÝÎÊ ÓÄÐËÓÔÄÂÎÊ z ÍÇÅÊÒÐÄÂÏÊÇ ÎÇÔÂÍÍÐÄ ÆÐÃÂÄÌÊ ×ÒÐΠÏÊÌÇÍá ÂÍàÎÊ ÏÊá ÄÐÍÞÖÒÂÎÂ Ê Ô Æ ¿ÍÇÌÔÒÐ×ÊÎÊÙÇÓÌÊÇ ÓÑÐÓÐÃÝ ÉÂÛÊÔÝ ÑÒÐÔÇÌÔÐÒÏÂá ÂÏÐÆÏÂá ÉÂÛÊÔ z ÓÐÇÆÊÏÇÏÊÇ ÉÂÛÊ ÛÂÇÎÐË ÌÐÏÓÔÒÕÌØÊÊ Ó ÌÕÓÌÐÎ ÃÐÍÇÇ ÂÌÔÊÄÏÐÅÐ ÎÇÔÂÍ Í ÑÒÐÔÇÌÔÐÒ ÌÐÔÐÒÝË Ä ÑÒÐØÇÓÓÇ ÌÐÒÒÐÉÊÊ áÄÍáÇÔÓá ÂÏÐÆÐÎ Ê ÒÂÉÒÕÚÂÇÔÓá ßÍÇÌÔÒÐÉÂÛÊÔ ÌÂÔÐÆÏÂá z ÑÐÆÌÍàÙÇÏÊÇ ÊÉÆÇÍÊá ÊÉ ÎÇÔÂÍÍÂ Ì ÌÂÔÐÆÕ ÄÏÇÚÏÇÅÐ ÊÓÔÐÙÏÊÌ ÔÐÌ ÙÔÐ ÊÓÌÍà ÙÂÇÔ ÄÐÉÎÐÈÏÐÓÔÞ ÇÅÐ ÂÏÐÆÏÐÅÐ ÒÂÉÒÕÚÇÏÊá ©ÂÛÊÔ ÎÇÔÂÍÍÐÄ ÐÔ ÌÐÒÒÐÉÊÊ
  • 188.
    Раздел 1. Теоретическиеосновы химии188 ªÉÎÇÏÇÏÊÇ ÓÐÓÔÂÄ ÓÒÇÆÝ ÄÄÇÆÇÏÊÇ Ä ßÍÇÌÔÒÐÍÊÔ ÊÏÅÊÃÊÔÐÒÐÄ z ÄÇÛÇÓÔÄ ÉÂÎÇÆ ÍáàÛÊ× ÌÐÒÒÐÉÊà ÆÇÂßÒÂØÊá z ÕÆÂÍÇÏÊÇ ÒÂÓÔÄÐÒÇÏÏÐÅÐ Ä ÄÐÆÇ ÌÊÓÍÐÒÐÆÂ 1.5.9. Электролиз расплавов и растворов (солей, щелочей, кислот) Электролиз z ÐÌÊÓÍÊÔÇÍÞÏÐ ÄÐÓÓÔÂÏÐÄÊÔÇÍÞÏÝË ÑÒÐØÇÓÓ ÑÒÐÊÓ×ÐÆáÛÊË Ï ßÍÇÌÔÒÐÆÂ× ÑÒÊ ÑÒÐ×ÐÈÆÇÏÊÊ ÑÐÓÔÐ áÏÏÐÅÐ ßÍÇÌÔÒÊÙÇÓÌÐÅÐ ÔÐÌ ÓÌÄÐÉÞ ÒÂÓÔÄÐÒ ÊÍÊ ÒÂÓÑÍÂÄ ßÍÇÌÔÒÐÍÊÔ ¿ÍÇÌÔÒÐÆÝ ÌÂÔÐÆ y Ê ÂÏÐÆ ¿ÍÇÌÔÒÐÍÊÉ ÒÂÓÑÍÂÄ 2E'P 2E'P 2E 'Py ¬ÂÔÐÆ Na Na+ + =I ¢ÏÐÆ 2 2 2Cl Cl− − =I 2 2 2 2Na Cl Na Cl ýë-ç+ − + → + ÊÍÊ 2 2 2NaCl Na Cl ýë-ç → + 2E 'Py + + – – ÂÏÐÆ ÌÂÔÐÆ I I ²ÂÓÑÍÂÄ 2E'P ¯Â ÌÂÔÐÆÇ z ÄÐÓÓÔÂÏÐÄÍÇÏÊÇ ¯Â ÂÏÐÆÇ z ÐÌÊÓÍÇÏÊÇ ©ÏÂÙÊÔÇÍÞÏÐ ÐÓÍÐÈÏáÇÔÓá ÊÉ É ÑÒÊÓÕÔÓÔÄÊá ÄÐÆÝ ÄÐÆÏÝË ÒÂÓÔÄÐÒ 2E'P 2E'P 2E 'Py , 3 , 3,y ¿ÍÇÌÔÒÐÍÊÉ ÒÂÓÔÄÐÒÐÄ
  • 189.
    1.5. Химическая реакция189 ¢ÏÐÆ 2 2 2Cl Cl− − =I ¬ÂÔÐÆ 2 2 22H O H OH2 − = + − I 2 2 22 2H O Cl Cl H OH2 ýë-ç + === + +− − 2 2 22 2H O NaCl Cl H NaOH2 ýë-ç + === + + ÄÐÆÏÝË ÒÂÓÔÄÐÒ / 73 K SO K SO2 4 4 2 2→ ++ − , 3 , 3,y ¢ÏÐÆ 2 4 42H O O H2 − = + + I ¬ÂÔÐÆ 2 2 22H O H OH2 + = + − I 6 2 4 42 2H O H O OH H2 ýë-ç === + + +− + 2 2 2 2H O H O2 ýë-ç === + ÄÐÆÏÝË ÒÂÓÔÄÐÒ R73 ZnSO Zn SO4 2 4 2 → ++ − , 3 , 3,y ¢ÏÐÆ 2 4 42H O O H2 + + − = +I ¬ÂÔÐÆ Zn Zn2+ + =2I 2 2 22H O H OH2 + = + − I R , 3 , 3 R , 3,y R73 , 3 R , 3 , 73 1.5.10. Механизмы реакций замещения и присоединения в органической химии. Правило В.В.Марковникова Механизмы реакций замещения и присоединения в органической химии ±ÐÓÍÇÆÐÄÂÔÇÍÞÏÐÓÔÞ ßÍÇÎÇÏÔÂÒÏÝ× ÓÔÂÆÊË ÙÇÒÇÉ ÌÐÔÐÒÝÇ ÑÒÐ×ÐÆáÔ ÒÇÂÅÇÏÔÝ ÑÒÇÄÒÂÛÂáÓÞ Ä ÑÒÐÆÕÌÔÝ ÒÇÂÌØÊË ©ÂÄÊÓáÔ ÐÔ ÓÑÐÓÐàÒÂÉÒÝÄ ÓÄáÉÇË Ä ÒÇÂÅÇÏÔÇ
  • 190.
    Раздел 1. Теоретическиеосновы химии190 y' 'y y' 'y ÓÄÐÃÐÆÏÝÇ ÒÂÆÊÌÂÍÝ Ô Ì ÊÎÇàÔ ÏÇÓÑÂÒÇÏÏÝË ßÍÇÌÔÒÐÏ y' 'y y' 'y ÌÂÒà ÌÂÔÊÐÏ ÌÂÒà ÂÏÊÐÏ CH CH Cl CH Cl CHCl CCl Cl Cl Cl Cl 4 3 2 2 3 4 2 2 2 2 −−→ −−→ −−→ −−→ + + + +  'P 'P 'P'P à , , , , ' ',, , , 'P'P Ä 'P 'P 'P , , ', , , ' ³P, Ê Ô Æ °ÃÒÝÄ ØÇÑÊ , y ' 'y, , y ' y ' y , , , , , , , , , ²ÂÆÊÌÂÍÞÏÝË ÎÇ×ÂÏÊÉÎ ªÐÏÏÝË ÎÇ×ÂÏÊÉÎ ²ÇÂÌØÊÊ ÉÂÎÇÛÇÏÊá ³ÑÐÓÐÃÝ ÒÂÉÒÝÄ ÌÐÄÂÍÇÏÔÏÐË ÓÄáÉÊ ', ', ,V ', y ', V  , , , , ,, , ' '' ', ,, ,, V y V à , , , ' ' ,, y V , , , ' ' ,, V ²ÇÂÌØÊÊ ÑÒÊÓÐÇÆÊÏÇÏÊá
  • 191.
    1.5. Химическая реакция191 Правило Марковникова. ±ÒÊ ÄÉÂÊÎÐÆÇËÓÔÄÊÊ ÅÂÍÐÅÇÏÐÄÐ ÆÐÒÐÄ Ê ÒÐÆÓÔÄÇÏÏÝ× ÊÎ ÓÐÇÆÊÏÇÏÊË Ó ÏÇÓÊÎÎÇÔÒÊÙÏÝÎÊ ÂÍÌÇÏÂÎÊ ÂÔÐÎ ÄÐÆÐÒÐÆÂ ÑÒÊÓÐÇÆÊÏáÇÔÓá ÑÐ ÎÇÓÔÕ ÆÄÐË ÏÐË ÓÄáÉÊ Ì ÃÐÍÇÇ ÅÊÆÒÊÒÐÄÂÏÏÐÎÕ ÂÔÐÎÕ ÕÅÍÇÒÐÆÂ ÓÐÆÇÒ ÈÂÛÇÎÕ ÃÐÍÞÚÇÇ ÙÊÓÍÐ ÂÔÐÎÐÄ ÄÐÆÐÒÐÆÂ C CH H Br CH C CH= + − → − − − + − 2 3 3 δ δ δ ', ', ', ', ', 3, ', ', C CH H OH CH C CH= + − → − − − 2 3 3 δ 1.5.11. Реакции, подтверждающие взаимосвязь различных классов Взаимосвязь различных классов неорганических веществ Генетический ряд z ÒáÆ ÄÇÛÇÓÔÄ ÑÒÇÆÓÔÂÄÊÔÇÍÇË ÒÂÉÏÝ× ÌÍÂÓÓÐÄ áÄÍáàÛÊ×Óá ÓÐÇÆÊÏÇÏÊáÎÊ ÐÆÏÐÅÐ ×ÊÎÊÙÇÓÌÐÅÐ ßÍÇÎÇÏÔ ÓÄáÉÂÏÏÝ× ÄÉÂÊÎÐÑÒÇÄÒÂÛÇÏÊáÎÊ Ê ÐÔÒÂÈÂà ÛÊ× ÐÃÛÏÐÓÔÞ ÑÒÐÊÓ×ÐÈÆÇÏÊá ßÔÊ× ÄÇÛÇÓÔÄ Ê× ÅÇÏÇÉÊÓ E E3 E 3, E'P E ÎÇÔÂÍÍ ÐÓÏÐÄÏÝË ÐÌÓÊÆ ÐÓÏÐÄÂÏÊÇ ÛÇÍÐÙÞ ÓÐÍÞ ÎÇÔÂÍÍ 7 , 7 73 ÏÇÎÇÔÂÍÍ ÄÐÆÐÒÐÆÏÐÇ ÓÐÇÆÊÏÇÏÊÇ ÌÊÓÍÐÔÏÝË ÐÌÓÊÆ , 73 , 73 73 7 ÌÊÓÍÐÔ ÌÊÓÍÐÔ ÌÊÓÍÐÔÏÝË ÐÌÓÊÆ ÏÇÎÇÔÂÍÍ ±ÒÊÎÇÒÝ
  • 192.
    Раздел 1. Теоретическиеосновы химии192Взаимосвязьразличныхклассоворганическихвеществ ±ÒÐÓÔÝÇ ßÖÊÒÝ ³ÑÊÒÔÝ¢ÍÞÆÇÅÊÆÝ ¯ÊÔÒÐ ÓÐÇÆÊÏÇÏÊá ¥ÂÍÐÅÇÏ ÑÒÐÊÉÄÐÆÏÝÇ ¢ÍÌÂÏÝ ¥ÂÍÐÅÇÏÂÍÌÂÏÝ¢ÍÌÇÏÝ¢ÍÌÊÏÝ¢ÒÇÏÝ ³ÍÐÈÏÝÇ ßÖÊÒÝ ¬ÂÒÃÐÏÐÄÝÇ ÌÊÓÍÐÔÝ ¢ÎÊÏݶÇÏÐÍÝ ¥ÂÍÐÅÇÏÉÂÎÇÛÇÏ ÏÝÇÌÊÓÍÐÔÝ ¢ÎÊÏÐÌÊÓ ÍÐÔÝ £ÇÍÌÊ
  • 193.
    2.1. Экспериментальные основыхимии 193 МЕТОДЫ ПОЗНАНИЯ ВЕЩЕСТВ И ХИМИЧЕСКИХ РЕАКЦИЙ 2.1. Экспериментальные основы химии 2.1.1. Правила работы в лаборатории. Правила безопасности при работе с едкими, горючими и токсичными веществами, средствами бытовой химии ¬ÂÈÆÝË ÐÑÝÔ ÄÝÑÐÍÏáËÔÇ ÓÔÒÐÅÐ ÑÐ ÊÏÓÔÒÕÌØÊÊ Ä ÓÐÐÔÄÇÔÓÔÄÊÊ Ó ÒÇÌÐÎÇÏÆÂØÊáÎÊ ÑÒÇÑÐÆÂÄÂÔÇÍá °ÑÝÔÝ Ó ÊÓÑÐÍÞÉÐÄÂÏÊÇÎ ÊÍÊ ÐÃÒÂÉÐÄÂÏÊÇÎ ÄÒÇÆÏÝ× ÍÇÔÕÙÊ× ÄÇÛÇÓÔÄ Â ÔÂÌÈÇ ÅÂÉÐÄ Ó ÒÇÉÌÊÎ ÉÂÑÂ×ÐÎ ÑÒÐ ÄÐÆÊÔÇ Ä ÄÝÔáÈÏÐÎ ÚÌÂÖÕ Ó ÄÌÍàÙÇÏÏÝÎ ÎÐÔÐÒÐÎ ©Â ×ÐÆÐÎ ÐÑÝÔÂ Ä ÑÒÐÃÊÒÌÇ ÏÂÃÍàÆÂËÔÇ ÙÇÒÇÉ ÇÇ ÓÔÇÏ ÌÊ ¯ÇÍÞÉá ÓÎÐÔÒÇÔÞ Ï ÄÇÛÇÓÔÄÂ Ä ÐÔÄÇÒÓÔÊÇ ÑÒÐÃÊÒ ÌÊ ÐÓÐÃÇÏÏÐ ÄÐ ÄÒÇÎá ÏÂÅÒÇÄÂÏÊá ²ÂÃÐÔÂá Ó ÐÅÏÇÎ ÃÕÆÞÔÇ ÐÓÐÃÇÏÏÐ ÄÏÊÎÂÔÇÍÞÏÝ Ê ÐÓÔÐÒÐÈÏÝ ¯ÂÅÒÇÄÂËÔÇ ÑÒÐÃÊÒÌÕ Ó ÒÂÓÔÄÐÒÐÎ ÊÍÊ ÄÇÛÇÓÔÄÐÎ ÒÂÄÏÐÎÇÒÏÐ ±ÒÊ ßÔÐÎ ÉÂÑÒÇÛÇÏÐ ÏÂÍÊÄÂÔÞ ÊÍÊ Ï ÓÝÑÂÔÞ Ä ÏÇÇ ÌÂÌÐÇ ÍÊÃÐ ÄÇÛÇÓÔÄÐ ÓÔÂÄÊÔÞ ÅÐÒáÙÕà ÑÒÐÃÊÒÌÕ Ä ÑÍÂÓÔÎÂÓÓÐÄÝË ÚÔÂÔÊÄ ¬ÂÔÇÅÐÒÊÙÇÓÌÊ ÉÂÑÒÇÛÂÇÔÓá ÃÒÂÔÞ ÄÇÛÇÓÔÄ ÒÕÌÂÎÊ ÑÒÐÃÐÄÂÔÞ Ê× Ï ÄÌÕÓ ÒÂÓÓÝÑÂÔÞ ÒÂÉÃÒÝÉÅÊÄÂÔÞ ÊÍÊ ÑÐÆÈÊÅÂÔÞ ©ÏÂÌÐÎáÓÞ Ó ÉÂÑÂ×ÐÎ ÄÇÛÇÓÔÄ ÆÇÍÂËÔÇ ÆÄÊÈÇÏÊá ÍÂÆÐÏÞà ÐÔ ÐÔÄÇÒÓÔÊá ÓÐÓÕÆÂ Ì ÏÐÓÕ ¦Íá ÐÑÝÔÐÄ ÊÓÑÐÍÞÉÕËÔÇ ÔÐÍÞÌÐ ÙÊÓÔÕà ÍÂÃÐÒÂÔÐÒ ÏÕà ÑÐÓÕÆÕ ±ÒÊ ÑÐÑÂÆÂÏÊÊ Ï ÌÐÈÕ ÌÂÌÐÅÐ ÍÊÃÐ ÄÇÛÇÓÔÄ ÓÔÒá× ÏÊÔÇ ÇÅÐ ÓÎÐËÔÇ ÆÐÓÔÂÔÐÙÏÝÎ ÌÐÍÊÙÇÓÔÄÐÎ ÑÒÐÔÐÙ ÏÐË ÄÐÆÝ Ê ÓÒÂÉÕ ÐÃÒÂÔÊÔÇÓÞ Ì ÕÙÊÔÇÍà ÍÂÃÐÒÂÏÔÕ ±ÐÓÍÇ ÑÒÐÄÇÆÇÏÊá ÐÑÝÔÐÄ ÕÃÇÒÊÔÇ ÒÂÃÐÙÇÇ ÎÇÓÔÐ Ê ÔÛÂÔÇÍÞÏÐ ÄÝÎÐËÔÇ ÒÕÌÊ Ó ÎÝÍÐÎ ¯Ç ÕÑÐÔÒÇÃÍáËÔÇ ÑÊÛÕ Ä ×ÊÎÊÙÇÓÌÐË ÍÂÃÐÒÂÔÐÒÊÊ ±ÒÊ ÏÇÓÙÂÓÔÏÐÎ ÓÍÕÙÂÇ ÏÇÎÇÆÍÇÏÏÐ ÐÃÒÂÔÊÔÇÓÞ Ì ÕÙÊ ÔÇÍà Раздел 2. Методы познания веществ и химических реакций 2 ±ÒÂÄÊÍ ÒÂÃÐÔÝ Ä ÍÂÃÐÒÂÔÐÒÊÊ
  • 194.
    Раздел 2. Методыпознания веществ и химических реакций194 Правила безопасности при работе с едкими, горючими и токсичными веществами, средствами бытовой химии ±ÒÊ ÒÂÉÃÂÄÍÇÏÊÊ ÌÊÓÍÐÔ ÄÐÆÐË ÑÐÎÏÊÔÇ ÏÂÍÊÄ àÔ ÌÊÓÍÐÔÕ ÎÇÆÍÇÏÏÐ ÑÒÊ ÑÇÒÇÎÇÚÊÄÂÏÊÊ Ä ÄÐ ÆÕ  ÏÇ ÏÂÐÃÐÒÐÔ ¬ÕÓÐÙÌÊ ÛÇÍÐÙÊ ÎÐÈÏÐ ÃÒÂÔÞ ÔÐÍÞÌÐ ÑÊÏØÇÔÐÎ ÊÍÊ ÛÊÑØÂÎÊ ²ÂÓÔÄÐÒáàÔ ÛÇÍÐÙÞ Ä ÖÂÒÖÐÒÐÄÐË ÑÐÓÕ ÆÇ ÑÒÊÃÂÄÍáá Ì ÄÐÆÇ ÏÇÃÐÍÞÚÊÇ ÑÐÒØÊÊ ÄÇÛÇÓÔÄ ÑÒÊ ÑÐÎÇÚÊÄÂÏÊÊ ±ÒÐÍÊÔÝÇ ÌÊÓÍÐÔÕ ÊÍÊ ÛÇÍÐÙÞ ÓÍÇÆÕÇÔ ÉÂÓÝÑÂÔÞ ÙÊÓÔÝÎ ÓÕ×ÊÎ ÑÇÓÌÐÎ Ê ÑÇÒÇÎÇÚÂÔÞ ÇÅÐ ÆÐ ÑÐÍÏÐ ÅÐ ÄÑÊÔÝÄÂÏÊá ÈÊÆÌÐÓÔÊ ¤ÍÂÈÏÝË ÑÇÓÐÌ ÕÃÊÒÂàÔ ÓÐÄÌÐÎ Ä ÚÊÒÐÌÊË ÓÔÇÌÍáÏÏÝË ÓÐÓÕÆ ÆÍá ÑÐÓÍÇÆÕà ÛÇË ÑÒÐÎÝÄÌÊ Ê ÏÇËÔÒÂÍÊÉÂØÊÊ ±ÒÊ ÑÐÑÂÆÂÏÊÊ Ï ÌÐÈÕ ÒÂÓÔÄÐÒ ÌÊÓÍÐÔÝ ÏÇÐà ×ÐÆÊÎÐ ÓÔÒá×ÏÕÔÞ ÌÂÑÍÊ ÐÃÎÝÔÞ ÌÐÈÕ ÓÊÍÞÏÐË ÓÔÒÕÇË ×ÐÍÐÆÏÐË ÄÐÆÝ ÐÃÒÂÃÐÔÂÔÞ ÏÝÎ ÓÐÆÐÄÝÎ ÒÂÓÔÄÐÒÐÎ Ê ÓÎÂÉÂÔÞ ÄÂÉÇÍÊÏÐÎ ²ÂÃÐÔÝ ÓÄáÉÂÏÏÝÇ Ó ÄÝÆÇÍÇÏÊÇÎ ÄÒÇÆÏÝ× ÑÂÒÐÄ ÊÍÊ ÅÂÉÐÄ ÑÒÐÄÐÆÊÔÞ ÔÐÍÞÌÐ Ä ÄÝÔáÈÏÐÎ ÚÌÂÖÕ ÑÒÊ ÄÌÍàÙÇÏÏÐË ÄÇÏÔÊÍáØÊÊ ±ÒÊ ÑÐÑÂÆÂÏÊÊ Ï ÌÐÈÕ ÒÂÓÔÄÐÒ ÛÇÍÐÙÊ ÏÇÐÃ×Ð ÆÊÎÐ ÓÔÒá×ÏÕÔÞ ÌÂÑÍÊ ÓÎÝÔÞ ÓÊÍÞÏÐË ÓÔÒÕÇË ×Ð ÍÐÆÏÐË ÄÐÆÝ ÐÃÒÂÃÐÔÂÔÞ ÏÝÎ ÒÂÓÔÄÐÒÐÎ ÕÌÓÕÓ ÏÐË ÌÊÓÍÐÔÝ ¤ÏÊÎÂÔÇÍÞÏÐ ÙÊÔÂËÔÇ ÊÏÓÔÒÕÌØÊà Ê ÏÇÕÌÐÓÏÊÔÇÍÞ ÏÐ ÓÐÃÍàÆÂËÔÇ ÑÒÂÄÊÍ ÐÃÒÂÛÇÏÊá Ó ÍàÃÝÎ ÓÒÇÆ ÓÔÄÐÎ ÃÝÔÐÄÐË ×ÊÎÊÊ ¯ÇÕÌÐÓÏÊÔÇÍÞÏÐ ÓÍÇÆÕËÔÇ ÊÏÓÔÒÕÌØÊÊ ÌÂÓÂàÛÇË Óá ÓÒÐÌ ÅÐÆÏÐÓÔÊ ÍàÃÐÅÐ ÑÒÇÑÂÒÂÔ ÐÓÐÃÇÏÏÐ ÇÓÍÊ ßÔÐ z ÍÇÌÂÒÓÔÄÂ
  • 195.
    2.1. Экспериментальные основыхимии 195 2.1.2. Научные методы исследования химических веществ и превращений. Методы разделения смесей и очистки веществ Методы исследования объектов, изучаемых в химии ¿ÌÓÑÇÒÊÎÇÏÔ ±ÒÐÅÏÐÉÊÒÐÄÂÏÊÇ ´ÇÐÒÊá ÎÐÆÇÍÞ ÅÊÑÐÔÇÉ ÌÐ ÔÐÒÂá ÄÝÆÇÒÈÂÍ ÎÏÐÅÐÒÂÉÐÄÝÇ ßÌÓÑÇÒÊÎÇÏÔÂÍÞÏÝÇ ÑÒÐÄÇÒÌÊ ©ÂÌÐÏ ³ÒÂÄÏÇÏÊá ¤ÝÄÐÆÝ °ÃÐÃÛÇÏÊá ¿ÌÓÑÇÒÊÎÇÏÔ ÊÓÓÍÇÆÐÄÂÏÊÇ ÌÐÔÐÒÐÇ ÑÒÐÄÐÆÊÔÓá Ä ÓÔÒÐÅÐ ÌÐÏÔÒÐÍÊÒÕÇ ÎÝ× Ê ÕÑÒÂÄÍáÇÎÝ× ÕÓÍÐÄÊá× ¥ÊÑÐÔÇÉ ÑÒÇÆÑÐÍÐÈÇÏÊÇ ÌÐÔÐÒÐÇ ÑÒÐÄÇÒáÇÔÓá ßÌÓÑÇÒÊÎÇÏÔÂÍÞÏÐ ¯ÂÃÍàÆÇÏÊÇ ØÇÍÇÏÂÑÒÂÄÍÇÏÏÐÇ ÄÐÓÑÒÊáÔÊÇ ×ÊÎÊÙÇÓÌÊ× ÐÃÜÇÌÔÐÄ ÄÇÛÇÓÔÄ Ê Ê× ÓÄÐËÓÔÄ Ó ØÇÍÞà Ê× ÊÉÕÙÇÏÊá ªÉÎÇÏÇÏÊÇ ÔÇÐ ÒÊÊ ÉÂÌÐÏ ÑÒÊ ÏÇÐÃ×ÐÆÊÎÐÓÔÊ
  • 196.
    Раздел 2. Методыпознания веществ и химических реакций196 2.1.3. Определение характера среды водных растворов веществ. Индикаторы Индикатор z ÄÇÛÇÓÔÄÐ ÓÑÐÓÐÃÏÐÇ ÊÉÎÇÏáÔÞ ÐÌÒÂÓÌÕ Ä ÒÂÓ ÔÄÐÒÂ× ÌÊÓÍÐÔ Ê ÛÇÍÐÙÇË ªÉÎÇÏÇÏÊÇ ÐÌÒÂÓÌÊ ÊÏÆÊÌÂÔÐÒÐÄ Ä ÉÂÄÊÓÊÎÐÓÔÊ ÐÔ ÓÒÇÆÝ ÒÂÓÔÄÐÒ ªÏÆÊÌÂÔÐÒ ¯ÇËÔÒÂÍÞÏÂá ÓÒÇÆÂ ¬ÊÓÍÂá ÓÒÇÆÂ »ÇÍÐÙÏÂá ÓÒÇÆÂ ­ÂÌÎÕÓ ÖÊÐÍÇÔÐÄÝË ÌÒÂÓÏÝË ÓÊÏÊË ¶ÇÏÐÍÖÔ ÍÇÊÏ ÃÇÓØÄÇÔÏÝË ÃÇÓØÄÇÔ ÏÝË ÎÂÍÊÏÐÄÝË ®ÇÔÊÍÐÄÝË ÐÒÂÏÈÇÄÝË ÐÒÂÏÈÇÄÝË ÒÐÉÐÄÝË ÈÇÍÔÝË 2.1.4. Качественные реакции на неорганические вещества и ионы. Идентификация органических соединений ¬ÂÙÇÓÔÄÇÏÏÝÇ ÒÇÂÌØÊÊ Ï ÌÂÔÊÐÏÝ ¬ÂÔÊÐÏ µÓÍÐÄÊÇ ÒÇÂÌÔÊÄ ÂÏÊÐÏ ±ÒÊÉÏÂÌÊ ÓÐÌÒÂÛÇÏÏÐÇ ÊÐÏÏÐÇ ÕÒÂÄÏÇÏÊÇ ÒÇÂÌØÊÊ , ­ÂÌÎÕÓ ¬ÒÂÓÏÝË ØÄÇÔ ÒÂÓÔÄÐÒ ®ÇÔÊÍÐÄÝË ÐÒÂÏÈÇÄÝË ²ÐÉÐÄÝË ØÄÇÔ ÒÂÓÔÄÐÒ NH4 + »ÇÍÐÙÞ 3,y X ¤ÝÆÇÍÇÏÊÇ ÅÂÉÂ Ó ÒÇÉÌÊÎ ÉÂÑÂ×ÐÎ NH OH NH H O4 3 2 + − + = ↑ +
  • 197.
    2.1. Экспериментальные основыхимии 197 ¬ÂÔÊÐÏ µÓÍÐÄÊÇ ÒÇÂÌÔÊÄ ÂÏÊÐÏ ±ÒÊÉÏÂÌÊ ÓÐÌÒÂÛÇÏÏÐÇ ÊÐÏÏÐÇ ÕÒÂÄÏÇÏÊÇ ÒÇÂÌØÊÊ %K ³ÐÍáÏÂá ÌÊÓ ÍÐÔ ÒÂÓÔÄÐÒÝ ×ÍÐÒÊÆÐÄ 'Py £ÇÍÝË ÔÄÐÒÐÈÊÓÔÝË ÐÓÂÆÐÌ %K 'Py %K'P 0M ±ÍÂÎá ¬ÒÂÓÏÐÇ ÐÌÒÂÚÊÄÂÏÊÇ 2E ±ÍÂÎá ¨ÇÍÔÐÇ ÐÌÒÂÚÊÄÂÏÊÇ / ±ÍÂÎá ¶ÊÐÍÇÔÐÄÐÇ ÐÌÒÂÚÊÄÂÏÊÇ 'E ±ÍÂÎá ¬ÊÒÑÊÙÏÐ ÌÒÂÓÏÐÇ ÐÌÒÂÚÊÄÂÏÊÇ ²ÂÓÔÄÐÒÝ ÌÂÒÃÐÏÂÔÐÄ CO3 2− £ÇÍÝË ÐÓÂÆÐÌ Ca CO CaCO2 3 2 3 + − + → ↓ E ±ÍÂÎá ¨ÇÍÔÐ ÉÇÍÇÏÐÇ ÐÌÒ ÚÊÄÂÏÊÇ ³ÇÒÏÂá ÌÊÓ ÍÐÔ ÒÂÓÔÄÐ ÒÝ ÓÕÍÞÖ ÔÐÄ SO4 2− £ÇÍÝË ÎÇÍÌÐÌÒÊÓÔÂÍ ÍÊÙÇÓÌÊË ÐÓÂÆÐÌ Ba SO BaSO2 4 2 4 + − + → ↓ 'Y ±ÍÂÎá ©ÇÍÇÏÐÇ ÐÌÒÂÚÊÄÂÏÊÇ ¤ÐÆÂ ¥ÊÆÒÂÔÊÒÐÄÂÏÏÝÇ ÊÐÏÝ 'Y ÊÎÇàÔ ÅÐÍÕÃÕà ÐÌÒÂÓÌÕ ±ÒÐÆÐÍÈÇÏÊÇ ÔÂÃÍÊØÝ
  • 198.
    Раздел 2. Методыпознания веществ и химических реакций198 ¬ÂÔÊÐÏ µÓÍÐÄÊÇ ÒÇÂÌÔÊÄ ÂÏÊÐÏ ±ÒÊÉÏÂÌÊ ÓÐÌÒÂÛÇÏÏÐÇ ÊÐÏÏÐÇ ÕÒÂÄÏÇÏÊÇ ÒÇÂÌØÊÊ »ÇÍÐÙÞ 3,y ³ÊÏÊË ÐÓÂÆÐÌ 'Y 3,y 'Y 3, *I »ÇÍÐÙÞ 3,y ©ÇÍÇÏÐÄÂÔÝË ÐÓÂÆÐÌ *I 3,y *I 3, ¬ÒÂÓÏÂá ÌÒÐ ÄáÏÂá ÓÐÍÞ / ?*I '2 A Fe CN( )6 3− ³ÊÏÊË ÐÓÂÆÐÌ ÔÕÒÏÃÕ ÍÇÄ ÓÊÏÞ *I ?*I '2 A y *I ?*I '2 A *I »ÇÍÐÙÞ 3,y £ÕÒÝË ÐÓÂÆÐÌ *I 3,y *I 3, ²ÐÆÂÏÊÆ ÂÎÎÐÏÊá 2, 7'2 7'2y ¬ÒÐÄÂÄÐ ÌÒÂÓÏÝË ÐÓ ÆÐÌ *I '27y *I 7'2 ¨ÇÍÔÂá ÌÒÐ ÄáÏÂá ÓÐÍÞ / ?*I '2 A ´ÇÎÏÐ ÓÊÏÊË ÐÓÂÆÐÌ ÃÇÒÍÊÏÓÌÂá ÍÂÉÕÒÞ *I ?*I '2 A y *I ?*I '2 A %P »ÇÍÐÙÞ 3,y ¨ÇÍÇÐÃÒÂÉÏÝË ÐÓÂÆÐÌ ÃÇ ÍÐÅÐ ØÄÇÔ ÒÂÓÔÄÐÒáÇÔ Óá Ä ÊÉÃÝÔÌÇ ÒÂÓÔÄÐÒ ÛÇÍÐÙÊ %P 3,y %P 3, °ÌÐÏÙÂÏÊÇ ÔÂÃÍÊØÝ
  • 199.
    2.1. Экспериментальные основыхимии 199 ¬ÂÙÇÓÔÄÇÏÏÝÇ ÒÇÂÌØÊÊ Ï ÂÏÊÐÏÝ ¢ÏÊÐÏ µÓÍÐÄÊÇ ÒÇÂÌÔÊÄ ÌÂÔÊÐÏØ ±ÒÊÉÏÂÌÊ ÓÐÌÒÂÛÇÏÏÐÇ ÊÐÏÏÐÇ ÕÒÂÄÏÇÏÊÇ ÒÇÂÌØÊÊ 'Py ¯ÊÔÒÂÔ ÓÇÒÇÃÒ %K £ÇÍÝË ÔÄÐÒÐÈÊÓÔÝË ÐÓ ÆÐÌ %K 'Py %K'P Vy ¯ÊÔÒÂÔ ÓÇÒÇÃÒ %K ¨ÇÍÔÐÄÂÔÝË ÔÄÐÒÐÈÊ ÓÔÝË ÐÓÂÆÐÌ %K Vy %KV -y ¯ÊÔÒÂÔ ÓÇÒÇÃÒ %K ¨ÇÍÔÝË ÔÄÐÒÐÈÊÓÔÝË ÐÓÂÆÐÌ %K -y %K- SO4 2− ²ÂÓÔÄÐÒÊÎÝÇ ÓÐÍÊ ÃÂÒÊá E £ÇÍÝË ÐÓÂÆÐÌ Ba SO BaSO2 4 2 4 + − + → ↓ NO3 − , 73 ÌÐÏØ Ê 'Y X ¤ÝÆÇÍÇÏÊÇ ÃÕÒÐÅÐ ÅÂÉ Cu NO H Cu NO H O + + = = + ↑ + − + + 3 2 2 2 2 PO4 3− ¯ÊÔÒÂÔ ÓÇÒÇÃÒ %K ÁÒÌÐ ÈÇÍÔÝË ÐÓÂÆÐÌ 3 4 3 4Ag PO AgPO+ − + → ↓ CrO4 2− ²ÂÓÔÄÐÒÊÎÝÇ ÓÐÍÊ ÃÂÒÊá E ¨ÇÍÔÝË ÐÓÂÆÐÌ Ba CrO BaCrO2 4 2 4 + − + = ↓ 7 y ²ÂÓÔÄÐÒÊÎÝÇ ÓÐÍÊ ÎÇÆÊ 'Y ¹ÇÒÏÝË ÐÓÂÆÐÌ 'Y 7 y 'Y7 CO3 2− ¬ÊÓÍÐÔÝ , £ÕÒÏÐÇ ÄÝÆÇÍÇÏÊÇ ÅÂÉ ÃÇÉ ÉÂÑÂ× 2 3 2 2 2H CO H O CO+ − + = + ↑
  • 200.
    Раздел 2. Методыпознания веществ и химических реакций200 ¢ÏÊÐÏ µÓÍÐÄÊÇ ÒÇÂÌÔÊÄ ÌÂÔÊÐÏØ ±ÒÊÉÏÂÌÊ ÓÐÌÒÂÛÇÏÏÐÇ ÊÐÏÏÐÇ ÕÒÂÄÏÇÏÊÇ ÒÇÂÌØÊÊ 3, ­ÂÌÎÕÓ ³ÊÏÊË ØÄÇÔ ÒÂÓÔÄÐÒ ¶ÇÏÐÍÖÔÂÍÇÊÏ ®ÂÍÊÏÐÄÝË ØÄÇÔ ÒÂÓ ÔÄÐÒ ®ÇÔÊÍÐÄÝË ÐÒÂÏÈÇÄÝË ¨ÇÍÔÝË ØÄÇÔ ÒÂÓÔÄÐÒ ¬ÂÙÇÓÔÄÇÏÏÝÇ ÒÇÂÌØÊÊ Ï ÐÒÅÂÏÊÙÇÓÌÊÇ ÄÇÛÇÓÔÄ ¤ÇÛÇÓÔÄÐ ²ÇÂÌÔÊÄ ÕÓÍÐÄÊÇ ±ÒÊÉÏÂÌÊ ÒÇÂÌØÊÊ ', ', ²ÂÓÔÄÐÒ /1R3 , °ÃÇÓØÄÇÙÊÄ ÏÊÇ ÒÂÓÔÄÐÒ ²ÂÓÔÄÐÒ V ÃÒÐÎÏÂá ÄÐÆÂ °ÃÇÓØÄÇÙÊÄ ÏÊÇ ÒÂÓÔÄÐÒ ' , 3, 'Y3 ªÉÎÇÏÇÏÊÇ ØÄÇÔ ÑÒÐÄÐÍÐÌÊ ÄÝ ÆÇÍÇÏÊÇ ÑÂÒÐÄ Ó ÖÒÕÌÔÐÄÝÎ É ÑÂ×ÐÎ 3, 3, 3, ', y',y', 'Y 3, °ÃÒÂÉÐÄÂÏÊÇ áÒÌÐ ÓÊÏÇÅÐ ÒÂÓÔÄÐÒ 3, ²ÂÓÔÄÐÒ V ÃÒÐÎÏÂá ÄÐÆÂ ¤ÝÑÂÆÇÏÊÇ ÃÇ ÍÐÅÐ ÐÓÂÆÌ °ÌÐÏÙÂÏÊÇ ÔÂÃÍÊØÝ
  • 201.
    2.1. Экспериментальные основыхимии 201 ¤ÇÛÇÓÔÄÐ ²ÇÂÌÔÊÄ ÕÓÍÐÄÊÇ ±ÒÊÉÏÂÌÊ ÒÇÂÌØÊÊ ²ÂÓÔÄÐÒ *I'P ¶ÊÐÍÇÔÐÄÐÇ ÐÌÒÂÚÊÄÂÏÊÇ ,y' 3 3, 'Y 3, X °ÃÒÂÉÐÄÂÏÊÇ ÌÒÂÓÏÐÅÐ ÎÐÒ ÌÐÄÏÐÅÐ ÐÓÂÆ Ì 'Y 3 %K 3 ÂÎÎÊÂÙ ÏÝË ÒÂÓÔÄÐÒ X °ÃÒÂÉÐÄÂÏÊÇ ÓÇÒÇÃÒáÏÐÅÐ ÉÇÒÌÂ͝ ', '33, ­ÂÌÎÕÓ ¬ÒÂÓÏÐÇ ÐÌÒÂÚÊÄÂÏÊÇ ²ÂÓÔÄÐÒ 2E '3 ¤ÝÆÇÍÇÏÊÇ ÅÂÉ '3 ,'33, ­ÂÌÎÕÓ ¬ÒÂÓÏÐÇ ÐÌÒ ÚÊÄÂÏÊÇ ²ÂÓÔÄÐÒ /1R3 , °ÃÇÓØÄÇÙÊÄ ÏÊÇ ÒÂÓÔÄÐÒ ²ÂÓÔÄÐÒ 2E '3 ¤ÝÆÇÍÇÏÊÇ ÅÂÉ '3 %K 3 ÂÎÎÊÂÙ ÏÝË ÒÂÓÔÄÐÒ °ÃÒÂÉÐÄÂÏÊÇ ÓÇÒÇÃÒáÏÐÅÐ ÉÇÒÌÂ͝ ÄÝ ÆÇÍÇÏÊÇ '3 ' , '33, ²ÂÓÔÄÐÒ V ÃÒÐÎÏÂá ÄÐÆÂ °ÃÇÓØÄÇÙÊÄ ÏÊÇ ÒÂÓÔÄÐÒ ±ÒÐÆÐÍÈÇÏÊÇ ÔÂÃÍÊØÝ
  • 202.
    Раздел 2. Методыпознания веществ и химических реакций202 ¤ÇÛÇÓÔÄÐ ²ÇÂÌÔÊÄ ÕÓÍÐÄÊÇ ±ÒÊÉÏÂÌÊ ÒÇÂÌØÊÊ ²ÂÓÔÄÐÒ /1R3 °ÃÇÓØÄÇÙÊÄ ÏÊÇ ÒÂÓÔÄÐÒ ' , '332E ÒÂÓÔÄÐÒ ÎÝÍ , °ÃÒÂÉÐÄÂÏÊÇ ÃÇÍÝ× ×ÍÐ ÑÞÇÄ ' , 3 'Y 3, ÁÒÌÐ ÓÊÏÇÇ ÐÌÒÂÚÊÄÂÏÊÇ ÑÒÊ ÏÂÅÒÇÄ ÏÊÊ ÐÃÒÂÉÐÄ ÏÊÇ ÌÒÂÓÏÐÅÐ ÎÐÒÌÐÄÏÐÅÐ ÐÓÂÆÌ %K 3 ÂÎÎÊÂÙÏÝË ÒÂÓÔÄÐÒ X °ÃÒÂÉÐÄÂÏÊÇ ÓÇÒÇÃÒáÏÐÅÐ ÉÇÒÌÂ͝ ' , 3 R ÌÒÂ×ÎÂÍ ²ÂÓÔÄÐÒ - ³ÊÏÇÇ ÐÌÒÂÚÊ ÄÂÏÊÇ 2, ²ÂÓÔÄÐÒ V ÃÒÐÎÏÂá ÄÐÆÂ ¤ÝÑÂÆÇÏÊÇ ÃÇÍÐ ÅÐ ÐÓÂÆÌ £ÇÍÐÌ áÊÙÏÝË ÒÂÓÔÄÐÒ ,23 °ÃÒÂÉÐÄÂÏÊÇ ÐÓÂÆÌ ÈÇÍÔÐ ÅÐ ØÄÇÔ 'Y 3, ¶ÊÐÍÇÔÐÄÐÇ ÐÌÒÂÚÊÄÂÏÊÇ °ÌÐÏÙÂÏÊÇ ÔÂÃÍÊØÝ
  • 203.
    2.2. Общие способыполучения веществ 203 2.2. Общие способы получения веществ °ÃÛÊÇ ÏÂÕÙÏÝÇ ÑÒÊÏØÊÑÝ ×ÊÎÊÙÇÓÌÊ× ÑÒÐÊÉÄÐÆÓÔÄ ¹ÂÓÔÏÝÇ ÑÒÊÏØÊÑÝ ³ÐÉÆÂÏÊÇ ÐÑÔÊÎÂÍÞÏÝ× ÕÓÍÐÄÊË ÑÒÐÄÇÆÇÏÊá ×Ê ÎÊÙÇÓÌÊ× ÒÇÂÌØÊË ÑÒÐÔÊÄÐÔÐÌ ÄÇÛÇÓÔÄ ÑÒáÎÐÔÐÌ ÄÇÛÇÓÔÄ ÕÄÇÍÊÙÇÏÊÇ ÑÍÐÛÂÆÊ ÓÐÑÒÊÌÐÓÏÐÄÇÏÊá ÒÇ ÅÊÒÕàÛÊ× ÄÇÛÇÓÔÄ ÏÂÍÊÙÊÇ ÌÂÔÂÍÊÉÂÔÐÒ ÑÐÄÝÚÇÏÊÇ ÆÂÄÍÇÏÊá ÑÐÄÝÚÇÏÊÇ ÌÐÏØÇÏÔÒÂØÊÊ ÒÇÂÅÊÒÕàÛÊ× ÄÇ ÛÇÓÔÄ ±ÐÍÏÐÇ Ê ÌÐÎÑÍÇÌÓÏÐÇ ÊÓÑÐÍÞÉÐÄÂÏÊÇ ÓÝÒÞá ØÊÒÌÕÍáØÊá ÓÐÉÆÂÏÊÇ ÓÎÇÈÏÝ× ÑÒÐÊÉÄÐÆÓÔÄ ÑÐ ÑÇÒÇÒ ÃÐÔÌÇ ÐÔ×ÐÆÐÄ ªÓÑÐÍÞÉÐÄÂÏÊÇ ÔÇÑÍÐÔÝ ×ÊÎÊÙÇÓÌÊ× ÒÇÂÌØÊË ÔÇÑÍÐÐÃÎÇÏ ÕÔÊÍÊÉÂØÊá ÔÇÑÍÐÔÝ ÒÇÂÌØÊÊ ±ÒÊÏØÊÑ ÏÇÑÒÇÒÝÄÏÐÓÔÊ ÎÇ×ÂÏÊÉÂØÊá ÑÒÐÊÉÄÐÆÓÔÄ ÂÄÔÐÎÂÔÊÉÂØÊá ÑÒÐÊÉÄÐÆÓÔÄ ©ÂÛÊÔ ÐÌÒÕÈÂàÛÇË ÓÒÇÆÝ Ê ÙÇÍÐÄÇÌ ÂÄÔÐÎÂÔÊÉÂØÊá ÄÒÇÆÏÝ× ÑÒÐÊÉÄÐÆÓÔÄ ÅÇÒÎÇÔÊÉÂØÊá ÂÑÑÂÒÂÔÐÄ ÕÔÊÍÊÉÂØÊá ÐÔ×ÐÆÐÄ ÏÇËÔÒÂÍÊÉÂØÊá ÄÝÃÒÐÓÐÄ Ä ÂÔÎÐÓÖÇÒÕ
  • 204.
    Раздел 2. Методыпознания веществ и химических реакций204 2.2.1. Общие способы получения металлов. Общие научные принципы химического производства (на примере промышленного получения аммиака, серной кислоты, метанола) Чугун z ÓÑÒÂÄ ÈÇÍÇÉ ÓÐÆÇÒÈÂÛÊË ÃÐÍÇÇ ÕÅÍÇÒÐÆÂ Â ÔÂÌÈÇ ÌÒÇÎÏÊË ÎÂÒÅÂÏÇØ ÓÇÒÕ Ê ÖÐÓÖÐÒ ÓÝÒÞÇ z ÈÇÍÇÉÏÂá ÒÕÆÂ ÌÐÌÓ ÖÍàÓÝ ×ÊÎÊá ÑÒÐØÇÓÓ z ÑÐÓÍÇÆÐÄÂÔÇÍÞÏÐÇ ÄÐÓÓÔÂÏÐÄÍÇÏÊÇ ÈÇÍÇÉ ÊÉ ÇÅÐ ÐÌÓÊÆÐÄ *I 3 *I 3 *I3 *I ÄÐÓÓÔÂÏÐÄÊÔÇÍÞ z ÕÅÂÒÏÝË ÅÂÉ '3 ' 3 '3 5 C CO CO+ =2 2 X 3 22 3 3 4 2Fe O CO Fe O CO+ = + X *I 3 '3 *I3 '3 *I3 '3 *I '3 ÂÑÑÂÒÂÔ z ÆÐÎÇÏÏÂá ÑÇÙÞ Сталь z ÓÑÍÂÄ ÈÇÍÇÉ ÓÐÆÇÒÈÂÛÊË y ÕÅÍÇÒÐÆÂ Ê ÏÇ ÃÐÍÞÚÊÇ ÌÐÍÊÙÇÓÔÄ ÌÒÇÎÏÊá ÎÂÒÅÂÏØÂ ÖÐÓÖÐÒÂ Ê ÓÇÒÝ ÓÝÒÞÇ z ÙÕÅÕÏ ÈÇÍÇÉÏÝË ÍÐÎ ×ÊÎÊÊá ÑÒÐØÇÓÓ z ÐÌÊÓÍÇÏÊÇ ÑÒÊÎÇÓÇË ' 7M 1R 4 7 ÓÐÆÇÒÈÂÛÊ×Óá Ä ÙÕÅÕÏÇ ÓÑÐÓÐÃÝ ÄÝÑÍÂÄÌÊ ÓÔÂÍÊ ÌÊÓÍÐÒÐÆÏÐ ÌÐÏÄÇÒÔÐÒÏÝË ÎÂÒÔÇÏÐÄÓÌÊË Ä ßÍÇÌÔÒÐÑÇÙÂ× ±ÒÐÊÉÄÐÆÓÔÄÐ ÙÕÅÕÏ ±ÒÐÊÉÄÐÆÓÔÄÐ ÓÔÂÍÊ
  • 205.
    2.2. Общие способыполучения веществ 205 ÓÝÒÞÇ z ÂÉÐÔ ÊÉ ÄÐÉÆÕ× ÄÐÆÐÒÐÆ ÊÉ ÎÇÔÂÏ ×ÊÎÊá ÑÒÐØÇÓÓ N H NH êàò 2 2 33 2+ + . t, p Q ÐÑÔÊÎÂÍÞÏÝÇ ÕÓÍÐÄÊá ÒÇÂÌØÊÊ X y ³ T y ®±Â ÌÂÔÂÍÊÉÂÔÐÒ z ÄÐÓÓÔÂÏÐÄÍÇÏÏÐÇ ÈÇÍÇÉÐ ÂÑÑÂÒÂÔÝ z ÌÐÍÐÏÏ ÓÊÏÔÇÉ ÔÇÑÍÐÐÃÎÇÏÏÊÌÊ ÔÕÒÃÐ ÌÐÎÑÒÇÓÓÐÒÝ ØÊÒÌÕÍáØÊÐÏÏÝË ÌÐÎÑÒÇÓÓÐÒ ÓÝÒÞÇ z ÑÊÒÊÔ *I7 ÓÂÎÐÒÐÆÏÂá ÓÇÒ ÓÇÒÐÄÐÆÐÒÐÆ ÓÕÍÞÖÊÆÝ ×ÊÎÊá ÑÒÐØÇÓÓ *I7 3 *I 3 73 ÐÃÈÊÅ 2 22 2 3SO O SO êàò + . t, p ÐÌÊÓÍÇÏÊÇ ÌÂÔÂÍÊÉÂÔÐÒ : 3 73 , 3 , 73 ÑÐÅÍÐÛÂàÔ 73 ÏÇ ÄÐÆÐË Â , 73 ÌÐÏØ ÄÐ ÊÉÃÇÈÂÏÊÇ Ðà ÒÂÉÐÄÂÏÊá ÓÇÒÏÐÌÊÓÍÐÔÏÐÅÐ ÔÕÎÂÏ °ÃÒÂÉÕÇÔÓá ÐÍÇÕÎ ÒÂÓÔÄÐÒ 73 Ä , 73 ÂÑÑÂÒÂÔÝ ÑÇÙÞ ÆÍá ÐÃÈÊÅÂ Ä ÌÊÑáÛÇÎ ÓÍÐÇ ØÊÌÍÐÏ ßÍÇÌÔÒÐÖÊÍÞÔÒ ÓÕÚÊÍÞÏÂá ÃÂÚÏá ÔÇÑÍÐÐÃÎÇÏÏÊÌ ÌÐÏÔÂÌÔÏÝË ÂÑÑÂÒÂÔ ÑÐÅÍÐÔÊÔÇÍÞÏÂá ÃÂÚÏá ±ÒÐÎÝÚÍÇÏÏÐÇ ÑÒÐÊÉÄÐÆÓÔÄÐ ÂÎÎÊÂÌ ±ÒÐÎÝÚÍÇÏÏÐÇ ÑÒÐÊÉÄÐÆÓÔÄÐ ÓÇÒÏÐË ÌÊÓÍÐÔÝ
  • 206.
    Раздел 2. Методыпознания веществ и химических реакций206 ÓÝÒÞÇ z ÂÎÎÊÂÌ ×ÊÎÊá ÑÒÐØÇÓÓ 4 5 4 63 2 2NH O NO H O êàò + = + + . t Q ÐÌÊÓÍÇÏÊÇ ÌÂÔÂÍÊÉÂÔÐÒ z ÑÍÂÔÊÏÐ ÒÐÆÊÇÄÝË ÓÑÍÂÄ 23 3 23 23 , 3 3 ,23 5 ÂÑÑÂÒÂÔÝ ÌÐÏÔÂÌÔÏÝË ÂÑÑÂÒÂÔ ÐÌÊÓÍÊÔÇÍÞÏÂá ÃÂÚÏá ÑÐÅÍÐÔÊÔÇÍÞÏÂá ÃÂÚÏá ÎÇÚÂÍÌ ÓÝÒÞÇ z ÎÇÔÂÏ ×ÊÎÊá ÑÒÐØÇÓÓ CH H O CO H синтез газ 4 2 23+ + − ÌÐÏÄÇÒÓÊá ÎÇÔÂÏ CO H CH OH êàò + +2 2 3 . t, p Q X y ³ T ®±Â ¤ÐÉÎÐÈÏÝ ÑÐÃÐÙÏÝÇ ÒÇÂÌØÊÊ ¬ÂÔÂÍÊÉÂÔÐÒÝ ÓÇÍÇÌÔÊÄÏÝÇ z ÐÌÓÊÆÝ ØÊÏÌ ×ÒÐΠÎÇÆÊ ÂÑÑÂÒÂÔÝ ÌÐÍÐÏÏ ÓÊÏÔÇÉ ÔÇÑÍÐÐÃÎÇÏÏÊÌ ÔÕÒÃÐÌÐÎÑÒÇÓÓÐÒ ×ÐÍÐÆÊÍÞÏÊÌ ÓÇÑÂÒÂÔÐÒ ±ÒÐÎÝÚÍÇÏÏÐÇ ÑÒÐÊÉÄÐÆÓÔÄÐ ÂÉÐÔÏÐË ÌÊÓÍÐÔÝ ±ÒÐÎÝÚÍÇÏÏÐÇ ÑÐÍÕÙÇÏÊÇ ÎÇÔÂÏÐÍÂ
  • 207.
    2.2. Общие способыполучения веществ 207 2.2.2. Природные источники и переработка углеводородов ±ÒÊÒÐÆÏÝÇ ÊÓÔÐÙÏÊÌÊ ÕÅÍÇÄÐÆÐÒÐÆÐÄ ÓÎÇÓÞ ÅÂÉÐÐÃÒÂÉÏÝ× ÑÒÇÆÇÍÞÏÝ× ÕÅÍÇÄÐÆÐÒÐÆÐÄ ÐÓÏÐÄÏÝÎ ÌÐÎÑÐÏÇÏÔÐÎ y áÄÍáÇÔÓá ÎÇÔÂÏ ±ÒÊÒÐÆÏÝË ÅÂÉ ÓÎÇÓÞ ÕÅÍÇÄÐÆÐÒÐÆÐÄ Ä ÐÓÏÐÄÏÐÎ ÂÍÌÂÏÐÄ ÍÊÏÇË ÏÐÅÐ Ê ÒÂÉÄÇÔÄÍÇÏÏÐÅÐ ÓÔÒÐÇÏÊá ÓÐÆÇÒÈÊÔ ÔÂÌÈÇ ØÊÌÍÐÂÍÌÂÏÝ Ê ÂÒÇÏÝ ¯ÇÖÔÞ ÓÎÇÓÞ ÕÅÍÇÄÐÆÐÒÐÆÐÄ Ä ÐÓÏÐÄÏÐÎ ÂÍÌÂÏÐÄ Ä ÎÐÍÇÌÕ ÍÂ× ÌÐÔÐÒÝ× ÐÔ ÆÐ ÂÔÐÎÐÄ ÕÅÍÇÒÐÆÂ ±ÐÑÕÔÏÝË ÏÇÖÔáÏÐË ÅÂÉ ÓÐÆÇÒÈÊÔ ÃÐÍÞÚÐÇ ÌÐÍÊÙÇÓÔÄÐ ÌÂÌ ÐÒÅÂÏÊÙÇÓÌÊ× ÔÂÌ Ê ÏÇÐÒÅÂÏÊÙÇÓÌÊ× ÄÇÛÇÓÔÄ ¬ÂÎÇÏÏÝË ÕÅÐÍÞ ¬ÂÌ ÔÐÑÍÊÄÐ ¬ÂÌ ÓÝÒÞÇ ×ÊÎÊÙÇÓÌÐË ÑÂÒÖàÎÇÒÏÐË ÖÂÒÎÂØÇÄ ÔÊÙÇÓÌÐË Ê ÆÒÕÅÊ× ÐÔÒÂÓ ÍÇË ÑÒÐÎÝÚÍÇÏÏÐÓÔÊ °ÓÏÐÄÏÝÇ ÏÂÑÒÂÄÍÇÏÊá ÊÓÑÐÍÞÉÐÄÂÏÊá ÕÅÍÇÄÐÆÐÒÐÆÏÐÅÐ ÓÝÒÞá
  • 208.
    Раздел 2. Методыпознания веществ и химических реакций208 ±ÇÒÇÅÐÏÌ ÏÇÖÔÊ ÒÇÌÔÊÖÊÌÂØÊá ¶ÊÉÊÙÇÓÌÊË ÓÑÐÓÐà ÒÂÉÆÇÍÇÏÊá ÓÎÇÓÊ ÌÐÎÑÐÏÇÏÔÐÄ ÏÇÖÔÊ Ó ÒÂÉÍÊÙÏÝÎÊ ÔÇÎÑÇÒÂÔÕÒÂÎÊ ÌÊÑÇÏÊá ¢ÑÑÂÒÂÔ z ÒÇÌÔÊÖÊÌÂØÊÐÏÏÂá ÌÐÍÐÏÏ ¶ÒÂÌØÊÊ ÑÇÒÇÅÐÏÌÊ ÏÇÖÔÊ ÒÇÌÔÊÖÊÌÂØÊÐÏÏÝÇ ÅÂÉÝ ÃÇÏÉÊÏ ÍÊÅÒÐÊÏ ÌÇÒÐÓÊÏ ÅÂÉÐËÍÞ ÎÂÉÕÔ ¯ÇÑÇÒÇÅÐÏáÇÎÂá ÙÂÓÔÞ z ÅÕÆÒÐÏ ¬ÒÇÌÊÏÅ ´ÇÒÎÊÙÇÓÌÐÇ ÒÂÉÍÐÈÇÏÊÇ ÏÇÖÔÇÑÒÐÆÕÌÔÐÄ ÌÐÔÐÒÐÇ ÄÇÆÇÔ Ì ÐÃÒÂÉÐÄÂÏÊà ÕÅÍÇÄÐÆÐÒÐÆÐÄ Ó ÎÇÏÞÚÊÎ ÙÊÓÍÐÎ ÂÔÐÎÐÄ ÕÅÍÇÒÐÆÂ Ä ÎÐÍÇÌÕÍÇ ' , ' , ' , ' , ' , ' , ' , ' , ' , ÊÍÊ Ä ÐÃÛÇÎ ÄÊÆÇ C H C H C H àëêàí àëêàí àëêåí n n n m n m m m2 2 2 2 2+ − − +→ +( ) ¤ÊÆÝ ÌÒÇÌÊÏÅ ÔÇÒÎÊÙÇÓÌÊË ÌÂÔÂÍÊÔÊÙÇÓÌÊË ÌÒÇÌÊÏÅ ÄÝÓÐÌÐÅÐ ÆÂÄÍÇÏÊá ÄÐÓÓÔÂÏÐÄÊÔÇÍÞÏÝË ÌÒÇÌÊÏÅ Октановое число z ÙÊÓÍÐ ×ÂÒÂÌÔÇÒÊÉÕàÛÇÇ ÆÇÔÐÏÂØÊÐÏ ÏÕà ÓÔÐËÌÐÓÔÞ ÃÇÏÉÊÏ ²ÂÉÆÇÍáàÔ Ï ÖÒÂÌØÊÊ ÓÕ×ÐË ÅÂÉ z ÓÎÇÓÞ ÎÇÔÂÏÂ Ê ßÔÂÏ ÑÒÐÑÂÏ ÃÕÔÂÏÐÄÂá ÓÎÇÓÞ ÅÂÉÐÄÝË ÃÇÏÉÊÏ z ÓÎÇÓÞ ÑÇÏÔÂÏÂ Ê ÅÇÌÓÂÏ ±ÇÒÇÒÂÃÐÔÌ ÏÇÖÔÊ ÕÄÇÍÊÙÇÏÊÇ ÔÇÎÑÇÒÂÔÕÒÝ ÌÊÑÇÏÊá ±ÐÑÕÔÏÝË ÏÇÖÔáÏÐË ÅÂÉ
  • 209.
    2.2. Общие способыполучения веществ 209 °ÓÏÐÄÏÐË ÓÑÐÓÐà ÑÇÒÇÒÂÃÐÔÌÊ z ÌÐÌÓÐÄÂÏÊÇ ÑÒÐÌÂÍÊÄÂÏÊÇ ÃÇÉ ÆÐÓÔÕÑ ÄÐÉÆÕ× ÃÇÏÉÐÍ ÅÐÎÐÍÐÅÊ ÃÇÏÉÐÍ ÖÇÏÐÍ ÂÒÐÎÂÔÊÙÇÓÌÊÇ ÓÑÊÒÔÝ ÏÂÖÔÂÍÊÏ Ê ÎÏÐÅÊÇ ÆÒÕÅÊÇ ÄÇÛÇÓÔÄ ÂÎÎÊÂÌ ÖÇÏÐÍ ÓÇÒÐÄÐÆÐÒÐÆ Ê ÆÒ ÄÐÆÐÒÐÆ ÎÇÔÂÏ ÕÅÍÇÌÊÓÍÝË ÅÂÉ ÂÉÐÔ ßÔÊÍÇÏ Ê ÆÒ ±ÒÐÆÕÌÔÝ ÌÐÌÓÐÄÂÏÊá ÌÂÎÇÏÏÐÅÐ ÕÅÍá ¬ÐÌÓ ¬ÂÎÇÏÏÐÕÅÐÍÞÏÂá ÓÎÐÍ ¢ÎÎÊÂÙÏÂá ÄÐÆÂ ¬ÐÌÓÐÄÝË ÅÂÉ 2.2.3. Высокомолекулярные соединения. Реакции полимеризации и поликонденсации. Полимеры. Пластмассы, волокна, каучуки Основные методы синтеза высокомолекулярных соединений Высокомолекулярные соединения (ВМС, полимеры) z ÄÇÛÇ ÓÔÄ ÎÐÍÇÌÕÍÝ ÌÐÔÐÒÝ× ÓÐÓÔÐáÔ ÊÉ ÎÏÐÈÇÓÔÄ ÑÐÄÔÐÒá àÛÊ×Óá ÓÔÒÕÌÔÕÒÏÝ× ÉÄÇÏÞÇÄ ÓÐÇÆÊÏÇÏÏÝ× ÎÇÈÆÕ ÓÐÃÐË ×ÊÎÊÙÇÓÌÊÎÊ ÓÄáÉáÎÊ ¬ÂÎÇÏÏÝË ÕÅÐÍÞ
  • 210.
    Раздел 2. Методыпознания веществ и химических реакций210 °ÓÏÐÄÏÝÇ ÏÂÑÒÂÄÍÇÏÊá ÊÓÑÐÍÞÉÐÄÂÏÊá ¤®³ ±ÍÂÓÔÎÂÓÓÝ ÎÂÔÇÒÊÂÍÝ ÊÉÅÐÔÐÄÍáÇÎÝÇ Ï ÐÓÏÐÄÇ ÑÐÍÊÎÇÒÐÄ ÓÑÐÓÐà ÏÝÇ ÑÒÊ ÏÂÅÒÇÄÂÏÊÊ ÑÒÊÐÃÒÇÔÂÔÞ ÉÂÆÂÏÏÕà ÖÐÒÎÕ Ê ÓÐ×Ò ÏáÔÞ ÇÇ ÑÐÓÍÇ Ð×ÍÂÈÆÇÏÊá ¬ÂÕÙÕÌÊ ÅÒÕÑÑ ÑÐÍÊÎÇÒÐÄ ÌÐÔÐÒÝÇ ÑÒÊ ÓÔÂÏÆÂÒÔÏÝ× ÕÓÍÐÄÊá× Ï ×ÐÆáÔÓá Ä ÄÝÓÐÌÐßÍÂÓÔÊÙÏÐÎ ÓÐÓÔÐáÏÊÊ Ô Ç ÓÑÐÓÐÃÏÝ ÊÉ ÎÇÏáÔÞ ÓÄÐà ÖÐÒÎÕ ÑÐÆ ÆÇËÓÔÄÊÇÎ ÄÏÇÚÏÊ× ÓÊÍ Ê ÃÝÓÔÒÐ ÄÐÉÄÒÂÛÂÔÞÓá Ä ÊÓ×ÐÆÏÐÇ ÓÐÓÔÐáÏÊÇ ÑÐÓÍÇ ÑÒÇÌÒÂÛÇÏÊá ßÔÐÅÐ ÆÇËÓÔÄÊá ¤ÐÍÐÌÏ ÄÝÓÐÌÐÎÐÍÇÌÕÍáÒÏÝÇ ÓÐÇÆÊÏÇÏÊá ÌÐÔÐÒÝÇ ×ÂÒÂÌÔÇÒÊÉÕ àÔÓá ÕÑÐÒáÆÐÙÇÏÏÝÎ ÐÒÊÇÏÔÊÒÐÄÂÏÏÝÎ ÒÂÉÎÇÛÇÏÊÇÎ ÍÊ ÏÇËÏÝ× ÎÐÍÇÌÕÍ ÄÆÐÍÞ ÐÓÊ ÄÐÍÐÌÏ ÙÔÐ ÐÃÕÓÍÐÄÍÊÄÂÇÔ Ê× ÄÝÓÐÌÕà ÎÇ×ÂÏÊÙÇÓÌÕà ÑÒÐÙÏÐÓÔÞ ´ÇÒÎÐÑÍÂÓÔÊÙÏÝÇ z ÑÍÂÓÔÎÂÓÓÝ Ä ÌÐÔÐÒÝ× ÑÒÊ ÑÐ ÄÝÚÇÏÊÊ ÔÇÎÑÇÒÂÔÕÒÝ Ê ÆÂÄÍÇÏÊá ÏÇ ÑÒÐÊÓ×ÐÆÊÔ ÓÕ ÛÇÓÔÄÇÏÏÝ× ×ÊÎÊÙÇÓÌÊ× ÊÉÎÇÏÇÏÊË ´ÇÒÎÐÒÇÂÌÔÊÄÏÝÇ z ÑÐÍÊÎÇÒÝ ÌÐÔÐÒÝÇ Ä ÒÇÉÕÍÞ ÔÂÔÇ ÏÂÅÒÇÄÂÏÊá ÊÉÎÇÏáàÔ ÓÄÐÊ ÖÊÉÊÌÐ ×ÊÎÊÙÇÓÌÊÇ ÓÄÐËÓÔÄ ªÓÑÐÍÞÉÕàÔÓá ÆÍá ÑÐÍÕÙÇÏÊá ÒÇÉÊÏÝ z ÄÝÓÐÌÐßÍ ÓÔÊÙÏÐÅÐ ÎÂÔÇÒÊÂÍ ÔÇ×ÏÊÙÇÓÌÊÇ ÓÄÐËÓÔÄ ÌÐÔÐÒÐÅÐ ÉÏÂÙÊÔÇÍÞÏÐ ÍÕÙÚÇ ÙÇÎ Õ ÌÂÕÙÕÌ ±ÒÊÒÐÆÏÝÇ ÒÂÓÔÊÔÇÍÞÏÝÇ ÈÊÄÐÔÏÝÇ ·ÊÎÊÙÇÓÌÊÇ ÊÓÌÕÓÓÔÄÇÏÏÝÇ ÓÊÏÔÇÔÊÙÇÓÌÊÇ
  • 211.
    2.2. Общие способыполучения веществ 211 °ÓÏÐÄÏÝÇ ÓÑÐÓÐÃÝ ÑÐÍÕÙÇÏÊá ¤®³ ±ÐÍÊÎÇÒÊÉÂØÊá z ÓÑÐÓÐà ÑÐÍÕÙÇÏÊá ÑÐÍÊÎÇÒÐÄ ÌÐÔÐÒÝË ÓÐÓÔÐÊÔ Ä ÑÐÓÍÇÆÐÄÂÔÇÍÞÏÐÎ ÑÒÊÓÐÇÆÊÏÇÏÊÊ ÎÐÍÇÌÕÍ ÏÇ ÏÂÓÝÛÇÏÏÝ× ÓÐÇÆÊÏÇÏÊË ÆÒÕÅ Ì ÆÒÕÅÕ Ó ÐÃÒÂÉÐÄÂÏÊÇÎ ÄÝ ÓÐÌÐÎÐÍÇÌÕÍáÒÏÐÅÐ ÑÒÐÆÕÌÔ ÑÐÍÊÎÇÒ R' ' y'y'y R ±ÐÍÊÌÐÏÆÇÏÓÂØÊá z ÓÑÐÓÐà ÑÐÍÕÙÇÏÊá ÑÐÍÊÎÇÒÐÄ ÊÉ ÏÊÉÌÐÎÐÍÇÌÕÍáÒÏÝ× ÄÇÛÇÓÔÄ ÌÐÔÐÒÝË ÓÐÑÒÐÄÐÈÆÂÇÔÓá ÄÝÆÇÍÇÏÊÇÎ ÑÐÃÐÙÏÝ× ÏÊÉÌÐÎÐÍÇÌÕÍáÒÏÝ× ÑÒÐÆÕÌÔÐÄ ÒÇÂÌØÊÊ ÄÐÆÝ ×ÍÐÒÐÄÐÆÐÒÐÆÂ ÂÎÎÊÂÌÂ Ê Ô Æ R , 2 y ', y '33, y 2, y ', y '3 y R R, 3 ³ÐÑÐÍÊÎÇÒÊÉÂØÊá z ÓÐÄÎÇÓÔÏÂá ÑÐÍÊÎÇÒÊÉÂØÊá ÏÇÓÌÐÍÞÌÊ× ÒÂÉÏÝ× ÎÐÏÐÎÇÒÐÄ R', ', y ', ', R', ', ' , ÃÕÔÂÆÊÇÏ ÓÔÊÒÐÍ y', y', ',y', y', y',y ' , R ÃÕÔÂÆÊÇÏ ÓÔÊÒÐÍÞÏÝË ÌÂÕÙÕÌ ³ÐÑÐÍÊÌÐÏÆÇÏÓÂØÊá z ÒÇÂÌØÊá ÑÐÍÊÌÐÏÆÇÏÓÂØÊÊ Ó ÊÓÑÐÍÞÉÐÄÂÏÊÇÎ ÏÊÉÌÐÎÐÍÇÌÕÍáÒÏÝ× ÓÐÇÆÊÏÇÏÊË ÒÂÉÏÐË ×ÊÎÊÙÇÓÌÐË ÑÒÊÒÐÆÝ R' , 3, R, ' ! 3 R, 3 ', 3, R ÖÇÏÐÍ ÖÐÒÎÂÍÞ ÆÇÅÊÆ ÖÇÏÐÍÖÐÒÎÂÍÞÆÇ ÅÊÆÏÂá ÓÎÐÍÂ
  • 212.
    Раздел 2. Методыпознания веществ и химических реакций212 2.2.4. Реакции, характеризующие основные свойства и способы получения Реакции, характеризующие основные способы получения углеводородов ÑÒÊÒÐÆÏÝÇ ÊÓÔÐÙÏÊÌÊ ÅÂÉ ÏÇÖÔÞ ÌÂÎÇÏÏÝË ÕÅÐÍÞ ÆÒÇÄÇÓÊÏ ÔÐÒÖ Ä ÑÒÐÎÝÚÍÇÏÏÐÓÔÊ ÆÍá ÎÇÔÂÏ C H CH Ni + →2 2 4 , X '3 , ', , 3  ÔÂÌÈÇ ÅÊÆÒÊÒÐÄÂÏÊÇ ÂÍÌÇÏÐÄ ', ', y ', , → X Pt ', y ', y ', ÊÉÐÎÇÒÊÉÂØÊá ', y ', y ', y ', →êàò. X ', y ', y ', ', Ä ÍÂÃÐÒÂÔÐÒÊÊ ÅÊÆÒÐÍÊÉ ÌÂÒÃÊÆÐÄ %P ' , 3 %P 3, ', ÒÇÂÌØÊá ÆÇÌÂÒÃÐÌÓÊÍÊÒÐÄÂÏÊá ÒÇÂÌØÊá ¦àΠ', '332E 2E3, → t ', 2E '3 ÒÇÂÌØÊá ¤àÒØÂ ', V 2E → t ' , 2EV ÒÂÉÏÝÇ ÅÂÍÐÅÇÏÑÒÐÊÉÄÐÆÏÝÇ ÓÎÇÓÞ ÕÅÍÇÄÐÆÐÒÐÆÐÄ ±ÐÍÕÙÇÏÊÇ ÂÍÌÂÏÐÄ
  • 213.
    2.2. Общие способыполучения веществ 213 ÌÒÇÌÊÏÅ ÏÇÖÔÊ ÔÇÒÎÊÙÇÓÌÊË y ³ ÌÂÔÂÍÊÔÊÙÇÓÌÊË y ³ ÆÇÅÊÆÒÐÅÂÍÐÅÇÏÊÒÐÄÂÏÊÇ ÂÍÌÊÍÅÂÍÐÅÇÏÊÆÐÄ ', y ', KOH ñïèðò. → X ', ', /'P , 3 'P ÆÇÅÊÆÒÊÒÐÄÂÏÊÇ ÂÍÌÂÏÐÄ ', y ', →êàò. X ', ', , ÆÇÅÊÆÒÂÔÂØÊá ÓÑÊÒÔÐÄ 3, ', y ', , 73 ÌÐÏØ X ', ', , 3 ¦ÇÅÊÆÒÂÔÂØÊá Ê ÆÇÅÊÆÒÐÅÂÍÐÅÇÏÊÒÐÄÂÏÊÇ ÑÒÐÊÓ×ÐÆáÔ ÑÐ ÑÒÂÄÊÍÕ ©ÂËØÇÄ ÂÔÐÎ ÄÐÆÐÒÐÆÂ ÐÔÛÇÑÍáÇÔÓá ÐÔ ÂÔÐΠÕÅÍÇÒÐÆÂ Ó ÎÇÏÞÚÊÎ ÌÐÍÊÙÇÓÔÄÐÎ ÂÔÐÎÐÄ ÄÐÆÐÒÐÆÂ ÎÇÔÐÆ ­ÇÃÇÆÇÄ 2 23 2 2 2 2 2CH CH OH CH CH CH CH H H Oêàò − − → = − = + ↑ +. X ÌÂÔÂÍÊÔÊÙÇÓÌÐÇ ÆÇÅÊÆÒÊÒÐÄÂÏÊÇ CH CH CH CH CH CH CH CH Hêàò3 2 2 3 2 2 22− − − → = − = + ↑. X ÌÂÒÃÊÆÏÝË ÓÑÐÓÐà CaC H O Ca OH C H2 2 2 2 22+ → ( ) + X ±ÐÍÕÙÇÏÊÇ ÂÍÌÇÏÐÄ ±ÐÍÕÙÇÏÊÇ ÂÍÌÂÆÊÇÏÐÄ ±ÐÍÕÙÇÏÊÇ ÂÍÌÊÏÐÄ
  • 214.
    Раздел 2. Методыпознания веществ и химических реакций214 ÏÇÑÐÍÏÐÇ ÒÂÉÍÐÈÇÏÊÇ ÎÇÔÂÏ 2 34 2 2 2CH C H H→ + X ÆÇËÓÔÄÊÇÎ ÓÑÊÒÔÐÄÐÅÐ ÒÂÓÔÄÐÒ ÛÇÍÐÙÊ Ï ÆÊÅÂÍÐÅÇÏÑÒÐ ÊÉÄÐÆÏÝÇ CH CHBr KOH KBr H O C H ñïèðò 3 2 2 2 22 2 2− + → + + . ÊÉ ÏÇÖÔÊ ÊÉ ÌÂÎÇÏÏÐÕÅÐÍÞÏÐË ÓÎÐÍÝ ÆÇÅÊÆÒÊÒÐÄÂÏÊÇ ØÊÌÍÐÅÇÌÓÂÏ →êàò. X , ÆÇÅÊÆÒÊÒÐÄÂÏÊÇ Ê ØÊÌÍÊÉÂØÊá ÅÇÌÓÂÏ ' , → X Pt , ÔÒÊÎÇÒÊÉÂØÊá ÂØÇÔÊÍÇÏ ÓÑÐÓÐà ©ÇÍÊÏÓÌÐÅÐ ', ', → Cакт X Реакции, характеризующие основные способы получения кислородсодержащих соединений C H C H Cl C H OH àëêàí +Cl H O +NaOH2 n n n n n n h2 2 2 1 2 1 2 + + +−−→ −−−−→ ν ', ! ', , 3 , 73 ÌÐÏØ X ', y ', 3, C Hn n2 1+ y' 3 , , → Pt кат. 'R , R y ', y 3, ÂÍÞÆÇÅÊÆ ±ÐÍÕÙÇÏÊÇ ÂÒÇÏÐÄ ÃÇÏÉÐÍ ±ÐÍÕÙÇÏÊÇ ÓÑÊÒÔÐÄ
  • 215.
    2.2. Общие способыполучения веществ 215 C H O C H OH CO ãëþêîçà äðîææè ýòàíîë 6 12 6 2 5 22 2⎯ →⎯⎯⎯⎯⎯⎯ + CH CH àëêàí O 3 3− → [ ] ', y ', y 3, CO H CH OH êàò ìåòàíîë + →2 2 3 . T ÄÝÆÇÍÇÏÊÇ ÊÉ ÌÂÎÇÏÏÐÕÅÐÍÞÏÐË ÓÎÐÍÝ C H C H Cl C H OH Fe Cl NaOH 6 6 6 5 6 5 2 −−→ −−−−→ + + ÐÌÊÓÍÇÏÊÇ ÑÇÒÄÊÙÏÝ× ÓÑÊÒÔÐÄ ', y ', y 3, 'Y3 → t ', y' 3 3, 'Y , 3 ÆÇÅÊÆÒÊÒÐÄÂÏÊÏÇ ÑÇÒÄÊÙÏÝ× ÓÑÊÒÔÐÄ ', y ', y 3, ⎯ →⎯⎯ Cu, t ', y' 3 , , ÒÇÂÌØÊá ¬ÕÙÇÒÐÄ ÑÐÍÕÙÇÏÊÇ ßÔÂÏÂÍá ', ', , 3 → + t Hg2 ', y' 3 , ÐÌÊÓÍÇÏÊÇ ÄÔÐÒÊÙÏÝ× ÓÑÊÒÔÐÄ ', y ', y ', −→ [ ]O ', y ' y ', , 3 33, ±ÐÍÕÙÇÏÊÇ ÖÇÏÐÍ ±ÐÍÕÙÇÏÊÇ ÂÍÞÆÇÅÊÆÐÄ ±ÐÍÕÙÇÏÊÇ ÌÇÔÐÏÐÄ
  • 216.
    Раздел 2. Методыпознания веществ и химических реакций216 ÆÇÅÊÆÒÊÒÐÄÂÏÊÇ ÄÔÐÒÊÙÏÝ× ÓÑÊÒÔÐÄ 33, ', y ', y ', ⎯ →⎯⎯ Cu, t ', y ' y ', , 3 ÑÊÒÐÍÊÉ ÌÂÍÞØÊÇÄÝ× ÓÐÍÇË ÌÂÒÃÐÏÐÄÝ× ÌÊÓÍÐÔ ', y' 3 3 'E → t ', y ' y ', 'E'3 ', y' 3 3 3 ÅÊÆÒÂÔÂØÊá ÅÐÎÐÍÐÅÐÄ ÂØÇÔÊÍÇÏ ÂÍÌÊÏÐÄ 3 ', y ' ', , 3 −⎯ →⎯⎯ + Hg ,2 t ', y ' y ', ÐÌÊÓÍÇÏÊÇ ÏÂÓÝÛÇÏÏÝ× ÕÅÍÇÄÐÆÐÒÐÆÐÄ ÄÐÉÆÕ×ÐÎ ÊÍÊ ÌÊÓÍÐÒÐÆÐÎ Ä ÑÒÊÓÕÔÓÔÄÊÊ ÌÂÔÂÍÊÉÂÔÐÒÐÄ ÆÂÄÍÇÏÊá Ê ÄÝÓÐÌÐË ÔÇÎÑÇÒÂÔÕÒÝ ', y ', y ', y ', −→ [ ]O ', '33, , 3 ÐÌÊÓÍÇÏÊÇ ÑÇÒÄÊÙÏÝ× ÓÑÊÒÔÐÄ Ê ÂÍÞÆÇÅÊÆÐÄ 6 y ', y 3, −−→ −H O O 2 [ ] 6 y' 3 , −→ [ ]O 6 y' 3 3, ÅÊÆÒÐÍÊÉ ÑÒÐÊÉÄÐÆÏÝ× ÌÂÒÃÐÏÐÄÝ× ÌÊÓÍÐÔ ÏÂÑÒÊÎÇÒ ÓÍÐÈÏÝ× ßÖÊÒÐÄ 6 y' 3 3 y 6 , 3 H SO конц. ⎯ →⎯⎯⎯⎯← ⎯⎯⎯⎯⎯ 2 4( ) 6 y' 3 3, 6 y 3, ÓÑÇØÊÖÊÙÇÓÌÊË ÓÑÐÓÐà ÆÍá ÎÕÒÂÄÞÊÏÐË ÌÊÓÍÐÔÝ '3 2E3, → t p, ,'332E ,'332E ,'P ,'33, 2E'P ±ÐÍÕÙÇÏÊÇ ÌÂÒÃÐÏÐÄÝ× ÌÊÓÍÐÔ
  • 217.
    2.3. Расчеты похимическим формулам и уравнениям реакций 217 ÒÇÂÌØÊá ßÔÇÒÊÖÊÌÂØÊÊ 6 y' 3 3, 6 y 3, H SO конц. ⎯ →⎯⎯⎯⎯← ⎯⎯⎯⎯⎯ 2 4( ) 6 y' 3 3 y 6 , 3 2.3. Расчеты по химическим формулам и уравнениям реакций ¶ÊÉÊÙÇÓÌÊÇ ÄÇÍÊÙÊÏÝ ¶ÊÉÊÙÇÓÌÂá ÄÇÍÊÙÊÏ °ÃÐÉÏ ÙÇÏÊÇ ¶ÐÒÎÕÍÝ ÆÍá ÐÑÒÇÆÇÍÇÏÊá ÖÊÉÊÙÇÓÌÐË ÄÇÍÊÙÊÏÝ §ÆÊÏÊ ØÝÊÉ ÎÇÒÇÏÊá °ÔÏÐÓÊÔÇÍÞÏÂá ÂÔÐÎÏÂá ÎÂÓÓ ßÍÇÎÇÏÔ %V A m m r a a ( ) ( ) ( ) E E C = 1 12 z °ÔÏÐÓÊÔÇÍÞÏÂá ÎÐÍÇÌÕÍáÒÏÂá ÎÂÓÓ ÄÇÛÇÓÔÄ 1V M m m r a = ( ( ) ìîëåêóëû) C 1 12 z ®ÐÍáÒÏÂá ÎÂÓÓ 1 M m = ν Å ÎÐÍÞ ÌÅ ÎÐÍÞ ®ÂÓÓ ÄÇÛÇÓÔÄ Q Q 1 : Å ÌÅ ¬ÐÍÊÙÇÓÔÄÐ ÄÇÛÇÓÔÄ R ν = = = m M V V N Nm A ÎÐÍÞ °ÃÜÇÎ ÅÂÉ : V m Vm= = ⋅ ρ ν Í Î ®ÐÍáÒÏÝË ÐÃÜÇÎ :Q V V M m = = ν ρ Í ÎÐÍÞ ±ÐÍÕÙÇÏÊÇ ÓÍÐÈÏÝ× ßÖÊÒÐÄ
  • 218.
    Раздел 2. Методыпознания веществ и химических реакций218 ¶ÊÉÊÙÇÓÌÂá ÄÇÍÊÙÊÏ °ÃÐÉÏ ÙÇÏÊÇ ¶ÐÒÎÕÍÝ ÆÍá ÐÑÒÇÆÇÍÇÏÊá ÖÊÉÊÙÇÓÌÐË ÄÇÍÊÙÊÏÝ §ÆÊÏÊ ØÝÊÉ ÎÇÒÇÏÊá ±ÍÐÔÏÐÓÔÞ ρ = = m V M Vm Å ÎÍ Å ÓÎ ÌÅ Î °ÔÏÐÓÊÔÇÍÞÏÂá ÑÍÐÔÏÐÓÔÞ ÅÂÉÐÄ ( D M M = = ρ ρ 1 2 1 2 z ®ÂÓÓÐÄÂá ÆÐÍá ßÍÇÎÇÏÔÂ Ä ÄÇ ÛÇÓÔÄÇ ; W E A E n M r r ( ) ( ) ,= ⋅ (âåùåñòâà) ÅÆÇ R z ÊÏÆÇÌÓ ßÍÇÎÇÏÔ z ®ÂÓÓÐÄÂá ÆÐÍá ÙÂÓÔÊ Ä ØÇÍÐÎ [ w m m ( ) ( ( ) ÷àñòè ÷àñòè) öåëîãî = z ¤Ý×ÐÆ ÄÇÛÇÓÔÄ η ν ν = ïðàêò. òåîð. z °ÃÜÇÎÏÂá ÆÐÍá ÅÂÉÂ Ä ÓÎÇÓÊ ϕ ν ν ( ) ( ) ( ) ãàçà ãàçà ñìåñè = z ©ÂÒáÆ ßÍÇÌÔÒÐÏ y ¬Í ®ÂÓÓ ÑÐÌÐá ßÍÇÌÔÒÐÏ “ y ÌÅ ¢ÔÐÎÏÂá ÇÆÊÏÊØÂ ÎÂÓÓÝ Â Ç Î y ÌÅ °ÌÐÏÙÂÏÊÇ ÔÂÃÍÊØÝ ¯ÇÌÐÔÐÒÝÇ ÄÂÈÏÇËÚÊÇ ÖÊÉÊÙÇÓÌÊÇ ÑÐÓÔÐáÏÏÝÇ
  • 219.
    2.3. Расчеты похимическим формулам и уравнениям реакций 219 ¢ÃÓÐÍàÔÏÝË ÏÕÍÞ ÔÇÎÑÇÒÂÔÕÒÝ y ³ ±ÐÓÔÐáÏÏÂá ¢ÄÐÅÂÆÒÐ ÎÐÍÞy ±ÐÓÔÐáÏÏÂá ¶ÂÒÂÆÇá “ ¬Í ÎÐÍÞy µÏÊÄÇÒÓÂÍÞÏÂá ÅÂÉÐÄÂá ÑÐÓÔÐáÏÏÂá ¦È ÎÐÍÞy ¬y ®ÐÍáÒÏÝË ÐÃÜÇÎ ÊÆÇÂÍÞÏÐÅÐ ÅÂÉ ÑÒÊ ÏÐÒÎÂÍÞÏÝ× ÕÓ ÍÐÄÊá× ÔÇÎÑÇÒÂÔÕÒÇ ’³ Ê ÆÂÄÍÇÏÊÊ ±Â y Î ÎÐÍÞy Количественные законы химии Закон сохранения массы веществ z ÐÃÛÂá ÎÂÓÓ ÄÇÛÇÓÔÄ ÌÐÔÐÒÝÇ ÄÓÔÕÑÂàÔ Ä ×ÊÎÊÙÇÓÌÕà ÒÇÂÌØÊà ÒÂÄÏ ÐÃÛÇË ÎÂÓÓÇ ÄÇÛÇÓÔÄ ÌÐÔÐÒÝÇ ÐÃÒÂÉÕàÔÓá ÄÐ ÄÒÇÎá ÒÇÂÌØÊÊ ¦Íá ÒÇÂÌØÊÊ E% F G' H( Q % Q Q ' Q ( °ÃÛÇÇ ÌÐÍÊÙÇÓÔÄÐ ÂÔÐÎÐÄ ÆÐ Ê ÑÐÓÍÇ ÒÇÂÌØÊÊ ÐÓÔÂÇÔÓá ÏÇ ÊÉÎÇÏÏÝÎ Закон постоянства состава веществ z ÄÓáÌÐÇ ÙÊÓÔÐÇ ÄÇÛÇ ÓÔÄÐ ÊÎÇàÛÇÇ ÎÐÍÇÌÕÍáÒÏÐÇ ÓÔÒÐÇÏÊÇ ÊÎÇÇÔ ÑÐÓÔÐáÏ ÏÝË ÌÂÙÇÓÔÄÇÏÏÝË Ê ÌÐÍÊÙÇÓÔÄÇÏÏÝË ÓÐÓÔÂÄ ÏÇÉÂÄÊÓÊÎÐ ÐÔ ÓÑÐÓÐàÇÅÐ ÑÐÍÕÙÇÏÊá ¦ÂÍÞÔÐÏÊÆÝ z ÄÇÛÇÓÔÄ ÊÎÇàÛÊÇ ÑÐÓÔÐáÏÏÝË ÓÐÓÔÂÄ ÏÇÉÂÄÊÓÊÎÐ ÐÔ ÓÑÐÓÐàÊ× ÑÐÍÕÙÇÏÊá £ÇÒÔÐÍÊÆÝ z ÏÇÓÔÇ×ÊÐÎÇÔÒÊÙÇÓÌÊÇ ÓÐÇÆÊÏÇÏÊá ÓÐÓÔÂÄ ÌÐÔÐÒÝ× ÉÂÄÊÓÊÔ ÐÔ ÓÑÐÓÐàÑÐÍÕÙÇÏÊá 93 93 93
  • 220.
    Раздел 2. Методыпознания веществ и химических реакций220 Относительные молекулярные массы (Mr ) некоторых неорганических соединений (округленные) ¢ÏÊÐÏÝ ¬ÂÔÊÐÏÝ , 2, 2E / E 'E 1K %P 3 y z z 3,y 'Py Vy -y 23y 7 73 y 73 y '3 y 7M3 y 43 y
  • 221.
    2.3. Расчеты похимическим формулам и уравнениям реакций 221 ¬ÂÔÊÐÏÝ ¢ÏÊÐÏÝ 'V *I *I 1R R 'Y %K 4F 3 y 3,y 'Py Vy -y 23y 7 73 y 73 y '3 y 7M3 y 43 y
  • 222.
    Раздел 2. Методыпознания веществ и химических реакций222 Закон кратных отношений z ÇÓÍÊ ×ÊÎÊÙÇÓÌÊÇ ßÍÇÎÇÏÔÝ % Ê ÎÐÅÕÔ ÓÐÇÆÊÏáÔÞÓá ÎÇÈÆÕ ÓÐÃÐË ÐÃÒÂÉÐÄÝÄÂá ÏÇ ÓÌÐÍÞÌÐ ÒÂÉÏÝ× ÓÐÇÆÊÏÇÏÊË ÔÐ ÎÂÓÓÝ ßÍÇÎÇÏÔ % ÌÐÔÐ ÒÝË ÓÄáÉÝÄÂÇÔÓá Ó ÑÐÓÔÐáÏÏÝÎ ÌÐÍÊÙÇÓÔÄÐÎ ßÍÇÎÇÏÔ ÐÔÏÐÓáÔÓá ÌÂÌ ÏÇÃÐÍÞÚÊÇ ØÇÍÝÇ ÙÊÓÍ °ÌÓÊÆÝ ÂÉÐÔ Q 2 Q 3 ®ÂÓÓÝ ÂÉÐÔÂ Ä ßÔÊ× ÓÐÇÆÊÏÇÏÊá× ÐÔÏÐÓáÔÓá ÌÂÌ 2 3 23 2 3 23 2 3 Закон Авогадро z ÒÂÄÏÝÇ ÐÃÜÇÎÝ ÒÂÉÏÝ× ÅÂÉÐÄ ÑÒÊ ÐÆÊ ÏÂÌÐÄÝ× ÕÓÍÐÄÊá× ÓÐÆÇÒÈÂÔ ÐÆÊÏÂÌÐÄÐÇ ÌÐÍÊÙÇÓÔÄÐ ÎÐ ÍÇÌÕÍ °ÆÊÏ ÎÐÍÞ ÍàÃÐÅÐ ÅÂÉ ÑÒÊ ÐÆÊÏÂÌÐÄÝ× ÕÓÍÐÄÊá× ÉÂÏÊ ÎÂÇÔ ÐÆÊÏÂÌÐÄÝË ÐÃÜÇÎ ÎÐÍáÒÏÝË ÐÃÜÇÎ :Q ®ÂÓÓÂ ÐÆÏÐÅÐ Ê ÔÐÅÐ ÈÇ ÐÃÜÇΠÅÂÉ ÔÇÎ ÃÐÍÞÚÇ ÙÇÎ ÃÐÍÞÚÇ ÎÂÓÓ ÇÅÐ ÎÐÍÇÌÕÍ °ÔÏÐÚÇÏÊá ÎÂÓÓ ÐÆÊÏÂÌÐÄÝ× ÐÃÜÇÎÐÄ ÅÂÉÐÄ ÑÒÊ ÐÆÊÏÂÌÐÄÝ× ÕÓÍÐÄÊá× ÒÂÄÏÐ ÐÔÏÐÚÇ ÏÊà Ê× ÎÐÍáÒÏÝ× ÎÂÓÓ 8 ¬ ³ 4 ̱ ÎÎ ÒÔ ÓÔ :Q GSRWX Í ÎÐÍÞ ³ÍÇÆÓÔÄÊá ÊÉ ÉÂÌÐÏ ¢ÄÐÅÂÆÒÐ ¯ÐÒÎÂÍÞÏÝÇ ÕÓÍÐÄÊá Ï Õ
  • 223.
    2.3. Расчеты похимическим формулам и уравнениям реакций 223 V V m = ( ) ( ) ãàçà ãàçàν ÅÆÇ :Q z ÎÐÍáÒÏÝË ÐÃÜÇÎ ÅÂÉÂ Í ÎÐÍÞ : z ÐÃÜÇÎ ÅÂÉÂ Í z ÌÐÍÊÙÇÓÔÄÐ ÄÇÛÇÓÔÄ ÅÂÉ ÎÐÍÞ m m M M 1 2 1 2 = D m m M M = =1 2 1 2 ÅÆÇ Q Q z ÎÂÓÓÝ ÐÆÊÏÂÌÐÄÝ× ÐÃÜÇÎÐÄ ÅÂÉÐÄ 1 1 z ÎÐ ÍáÒÏÝÇ ÎÂÓÓÝ ÒÂÉÏÝ× ÅÂÉÐÄ ( z ÐÔÏÐÓÊÔÇÍÞÏÂá ÑÍÐÔÏÐÓÔÞ ±ÒÊÎÇÒ °ÔÏÐÓÊÔÇÍÞÏÂá ÑÍÐÔÏÐÓÔÞ ÅÂÉ ÑÐ ÄÐÆÐÒÐÆÕ D M MH ãàçà H2 2 = ( ) ( ) °ÔÏÐÓÊÔÇÍÞÏÂá ÑÍÐÔÏÐÓÔÞ ÅÂÉ ÑÐ ÄÐÉÆÕ×Õ D M Mïîâ ãàçà âîçäóõà = ( ) ( ) 1( )âîçäóõà = 29 Å ÎÐÍÞ Закон объемных отношений газов z ÐÃÜÇÎÝ ÅÂÉÐÄ ÄÓÔÕÑ àÛÊ× Ä ×ÊÎÊÙÇÓÌÕà ÒÇÂÌØÊà Ê ÐÃÒÂÉÕàÛÊ×Óá ÄÐ ÄÒÇÎá ÒÇÂÌØÊÊ ÐÔÏÐÓáÔÓá ÎÇÈÆÕ ÓÐÃÐË ÌÂÌ ÏÇÃÐÍÞÚÊÇ ØÇÍÝÇ ÙÊÓÍ ÌÂÌ Ê× ÌÐßÖÖÊØÊÇÏÔÝ ±ÒÊÎÇÒ N 3H 2NH2 îáúåì 2 îáúåìà 3 2 îáúåìà1 3 + Закон Бойля – Мариотта ±ÒÊ ÑÐÓÔÐáÏÏÐË ÔÇÎÑÇ ÒÂÔÕÒÇ 4: GSRWX 4 z ÆÂÄÍÇÏÊÇ : z ÐÃÜÇÎ Закон Гей-Люссака ±ÒÊ ÑÐÓÔÐáÏÏÐÎ ÆÂÄÍÇÏÊÊ V T = const : z ÐÃÜÇÎ 8 z ÔÇÎÑÇÒ ÔÕÒ ¬ Объединенный закон PV T = const ¶ÐÒÎÕÍÝ ÆÍá ÒÂÓÙÇÔÐÄ
  • 224.
    Раздел 2. Методыпознания веществ и химических реакций224 Уравнение Менделеева – Клапейрона T: 68 ÊÍÊ pV m M RT= ÅÆÇ T z ÆÂÄÍÇÏÊÇ Ì±Â : z ÐÃÜÇÎ Í z ÌÐÍÊÙÇÓÔÄÐ ÄÇÛÇÓÔÄ ÅÂÉ ÎÐÍÞ Q z ÎÂÓÓ Š1 z ÎÐÍáÒÏÂá ÎÂÓ Ó ŠÎÐÍÞ 8 z ÔÇÎÑÇÒÂÔÕÒ / 6 z ÕÏÊÄÇÒÓÂÍÞÏÂá Å ÉÐÄÂá ÑÐÓÔÐáÏÏÂá 6 Äæ ìîëü Ê⋅ 2.3.1. Вычисление массы растворенного вещества, содержащегося в определенной массе раствора с известной массовой долей m w m ( ) ( . ) ( ) ð. â-âà ð â-âà ð-ðà = = ⋅ m m w ( ) ( . ) ( ) ð. ðà ð â-âà ð. â-âà = W m m ( ) ( . ) ( ) ð. â-âà ð â-âà ð-ðà = w m m m ( . ) ( . ) ( ) ( ) ð â-âà ð â-âà ð. â-âà ð-ëÿ = + ÅÆÇ Ò Ä ÄÐ z ÒÂÓÔÄÐÒÇÏÏÐÇ ÄÇÛÇÓÔÄÐ Ò Ò z ÒÂÓÔÄÐÒ Ò ÍÞ z ÒÂÓÔÄÐÒÊÔÇÍÞ ¤ÝÒÂÈÂÇÔÓá Ä ÊÍÊ ÆÐÍá× ÇÆÊÏÊØÝ ÊÍÊ
  • 225.
    2.3. Расчеты похимическим формулам и уравнениям реакций 225 ±ÒÊÅÐÔÐÄÊÔÞ Å ÄÐÆÏÐÅÐ ÒÂÓÔÄÐÒÂ Ó ÎÂÓÓÐÄÐË ÆÐÍÇË ×ÍÐ ÒÊÆÂ ÏÂÔÒÊá Ä ÏÇÎ ¦ÂÏÐ Q Ò Ò Š[ 2E'P ²ÇÚÇÏÊÇ w m m ( ) ( ) ( ) ,NaCl NaCl ð-ðà = ÐÔÓàÆÂ Q 2E'P [ 2E'P Q Ò Ò Q 2E'P z # Q , 3 z # Q 2E'P Å Ï Q , 3 Q Ò Ò y Q 2E'P Q , 3 Å y Å Å °ÔÄÇÔ Q 2E'P Å Q , 3 Å ¯ÂËÔÊ ÎÂÓÓÐÄÕà ÆÐÍà ÒÂÓÔÄÐÒÇÏÏÐÅÐ ÄÇÛÇÓÔÄÂ Ä ÒÂÓÔÄÐÒÇ ÑÐÍÕÙÇÏÏÐÎ ÑÒÊ ÓÎÇÚÊÄÂÏÊÊ Å ÄÐÆÝ Ê Å ÓÂ×ÂÒ ¦ÂÏÐ Q , 3 Å Q ÓÂ× Å ²ÇÚÇÏÊÇ w m m m m m ( .) ( .) ( ) ( .) ( .) ( ) ñàõ ñàõ ð ðà ñàõ ñàõ H O = − = + 2 [( ) , ( %)ñàõ. ã ã ã = + = 50 50 450 0 1 10 [ ÓÂ× z # °ÔÄÇÔ [ ÓÂ× 2.3.2. Расчеты: объемных отношений газов при химических реакциях ²ÂÓÙÇÔÝ ÐÃÜÇÎÏÝ× ÐÔÏÐÚÇÏÊË ÅÂÉÐÄ ÑÒÊ ×ÊÎÊÙÇÓÌÊ× ÒÇ ÂÌØÊá× ÐÓÏÐÄÂÏÝ Ï ÉÂÌÐÏÇ ¥ÇË ­àÓÓÂÌ ©ÂÆÂÙ ©ÂÆÂÙÂ
  • 226.
    Раздел 2. Методыпознания веществ и химических реакций226 ¬ÂÌÐË ÐÃÜÇÎ ÂÎÎÊÂÌ ÑÐÍÕÙÊÔÓá ÇÓÍÊ Ä ÒÇÂÌØÊà ÓÊÏÔÇ É ÄÓÔÕÑÂÇÔ ÂÉÐÔ ÐÃÜÇÎÐÎ Î ÐÃÜÇÎÝ ÄÓÇ× ÅÂÉÐÄ ÊÉÎÇ ÒáÍÊÓÞ ÑÒÊ ÐÆÊÏÂÌÐÄÝ× ÕÓÍÐÄÊá× # ¦ÂÏÐ : 2 Î ²ÇÚÇÏÊÇ ©ÂÑÊÓÂÔÞ ÕÒÂÄÏÇÏÊÇ ÒÇÂÌØÊÊ 2 , 2, : 2, z # °ÑÒÇÆÇÍÊÔÞ ÓÐÐÔÏÐÚÇÏÊÇ ÐÃÜÇÎÐÄ ÏÇÐÃ×ÐÆÊÎÝ× ÅÂÉÐÄ N 3H 2NH2 2 3 îáúåì 2 îáúåìà1 + ¤ÑÊÓÂÔÞ Ä ÕÒÂÄÏÇÏÊÇ ÒÇÂÌØÊÊ ÆÂÏÏÝÇ ÕÓÍÐÄÊá ÉÂÆÂÙÊ N 3H 2NH2 ì 2 3 ì îáúåì 2 îáúåìà 10 3 3 1 + ³ÐÓÔÂÄÊÔÞ ÑÒÐÑÐÒØÊà Ê ÒÇÚÊÔÞ ÇÇ 10 1 2 = : Î : 2, °ÔÄÇÔ : 2, Î 2.3.3. Расчет массы вещества или объема газов по известному количеству вещества, массе или объему одного из участвующих в реакции веществ ¬ÐßÖÖÊØÊÇÏÔÝ Ä ÕÒÂÄÏÇÏÊá× ÕÌÂÉÝÄÂàÔ Ï ÓÐÐÔÏÐÚÇÏÊá ÌÐÍÊÙÇÓÔÄ ÄÇÛÇÓÔÄ ÒÇÂÅÇÏÔÐÄ Ê ÑÒÐÆÕÌÔÐÄ ÒÇÂÌØÊÊ S O SO ìîëü ìîëü ìîëü1 1 1 2 2+ = R 7 R 3 R 73 2 3 3 2 3 1 3 2 2 4 3 2Al H SO Al SO H ìîëü ìîëü ìîëü ìîëü + = ( ) + ↑ R %P R , 73 R %P 73 R , ±ÒÊ ÒÇÚÇÏÊÊ ÉÂÆÂÙ ÑÐÙÔÊ ÄÓÇÅÆÂ ÊÓÑÐÍÞÉÕàÔÓá ÒÂÓÙÇÔÝ ÑÐ ÖÐÒÎÕÍÂÎ ©ÂÆÂÙÂ
  • 227.
    2.3. Расчеты похимическим формулам и уравнениям реакций 227 ¯ÂËÔÊ ÌÐÍÊÙÇÓÔÄÐ ÄÇÛÇÓÔÄ R ÎÂÓÓÕ Q ÐÃÜÇÎ : Ï Õ Ê ÌÐÍÊÙÇÓÔÄÐ ÎÐÍÇÌÕÍ 2 ÕÅÍÇÌÊÓÍÐÅÐ ÅÂÉ ÐÃÒÂÉÐÄÂÄÚÇ ÅÐÓá Ä ÒÇÂÌØÊÊ ÅÐÒÇÏÊá ÕÅÂÒÏÐÅÐ ÅÂÉ ÇÓÍÊ Ä ÒÇÂÌØÊà ÄÓÔÕÑÊÍ ÕÅÂÒÏÝË ÅÂÉ ÌÐÍÊÙÇÓÔÄÐÎ ÄÇÛÇÓÔÄ ÎÐÍÞ ¦ÂÏÐ R '3 ÎÐÍÞ ²ÇÚÇÏÊÇ ©ÂÑÊÓÂÔÞ ÕÒÂÄÏÇÏÊÇ ÒÇÂÌØÊÊ '3 3 '3 ±ÐÆ ÖÐÒÎÕÍÂÎÊ ÄÇÛÇÓÔÄ ÑÐÆÓÔ ÄÊÔÞ Ê× ÌÐÍÊÙÇÓÔÄ ÓÐÐÔÏÐÚÇÏÊÇ ÓÐÅÍÂÓÏÐ ÌÐßÖÖÊØÊÇÏÔÂÎ Ä ÕÒÂÄÏÇ ÏÊÊ ÒÇÂÌØÊÊ R '3 z # Q '3 z # : '3 z # 2 '3 z # 2 2 2 2 2 2CO O CO ìîëü ìîëü + = ¯ÂÆ ßÔÊÎÊ ÈÇ ÖÐÒÎÕÍÂÎÊ ÄÑÊÓÂÔÞ ÌÐÍÊÙÇÓÔÄ ÄÇÛÇÓÔÄ ÊÉ ÕÓÍÐÄÊá ÉÂÆÂÙÊ 2 2 5 2 2 2 2CO O CO ìîëü ìîëü ìîëü ìîëü + = ³ÐÓÔÂÄÊÔÞ Ê ÒÇÚÊÔÞ ÑÒÐÑÐÒØÊà 5 2 2 5 2 2 52= ⇒ = = ⋅ = x x n( )CO ÎÐÍÞ ±Ð ÖÐÒÎÕÍÇ Q 1 R Q '3 1 '3 R '3 Å ÎÐÍÞ ÎÐÍÞ Å ±Ð ÖÐÒÎÕÍÇ : :Q R : '3 :Q R '3 Í ÎÐÍÞ ÎÐÍÞ Í ±Ð ÖÐÒÎÕÍÇ 2 2¢ R 2 '3 2¢ R '3 6 02 10 1 5 30 1 10 3 01 1023 23 24 , , ,⋅ ⋅ = ⋅ = ⋅ ìîëü ìîëü °ÔÄÇÔ R '3 ÎÐÍÞ Q '3 Å : '3 Í 2 '3 ©ÂÆÂÙÂ
  • 228.
    Раздел 2. Методыпознания веществ и химических реакций228 ¯ÂËÔÊ ÌÐÍÊÙÇÓÔÄÐ ÄÇÛÇÓÔÄ R ÎÂÓÓÕ Q ÐÃÜÇÎ : Ï Õ Ê ÌÐÍÊÙÇÓÔÄÐ ÎÐÍÇÌÕÍ 2 ÄÐÆÐÒÐÆÂ ÐÃÒÂÉÐÄÂÄÚÇÅÐÓá Ä ÒÇ ÂÌØÊÊ ÄÉÂÊÎÐÆÇËÓÔÄÊá ÏÂÔÒÊá ÎÂÓÓÐË Å Ó ÄÐÆÐË ¦ÂÏÐ Q 2E Å ²ÇÚÇÏÊÇ ©ÂÑÊÓÂÔÞ ÕÒÂÄÏÇÏÊÇ ÒÇÂÌØÊÊ 2E , 3 2E3, , ±ÐÆ ÖÐÒÎÕÍÂÎÊ ÄÇÛÇÓÔÄ ÑÐÆÓÔ ÄÊÔÞ Ê× ÌÐÍÊÙÇÓÔÄ ÓÐÐÔÏÐÚÇÏÊÇ ÓÐÅÍÂÓÏÐ ÌÐßÖÖÊØÊÇÏÔÂÎ Ä ÕÒÂÄÏÇ ÏÊÊ ÒÇÂÌØÊÊ R , z # Q , z # : , z # 2 , z # 2Na H O NaOH H ìîëü ìîëü 2 2 2 1 2 2+ = + ↑ ¯ÂËÔÊ ÌÐÍÊÙÇÓÔÄÐ ÄÇÛÇÓÔÄ ÏÂÔÒÊá ÑÐ ÖÐÒÎÕÍÇ n m M = Ê ÄÑÊÓÂÔÞ ÏÂÆ ÖÐÒÎÕÍÐË Ä ÕÒÂÄÏÇÏÊÇ ÒÇÂÌØÊÊ n m M ( ) ( ) ( ) , / ,Na Na Na ã ã ìîëü = = = 2 3 23 0 1 ÎÐÍÞ Na H O NaOH H ìîëü ìîëü ìîëü ìîëü 0 1 2 1 2 22 2 , + = + ³ÐÓÔÂÄÊÔÞ Ê ÒÇÚÊÔÞ ÑÒÐÑÐÒØÊà 0 1 2 1 0 1 2 0 052 , ( ) , ,= ⇒ = = = x x n H ÎÐÍÞ ±ÕÏÌÔÝ z ÑÐ ÐÃÒÂÉØÕ ÉÂÆÂÙÊ ¯ÂËÔÊ ÌÐÍÊÙÇÓÔÄÐ ÄÇÛÇÓÔÄ R ÎÂÓÓÕ Q Ê ÌÐÍÊÙÇÓÔÄÐ ÎÐ ÍÇÌÕÍ 2 ÐÌÓÊÆÂ ÎÂÅÏÊá ÐÃÒÂÉÐÄÂÄÚÇÅÐÓá Ä ÒÇÉÕÍÞÔÂÔÇ ÓÅÐÒÂÏÊá ÎÂÅÏÊá Ä ÌÊÓÍÐÒÐÆÇ ÐÃÜÇÎÐÎ Í Ï Õ ©ÂÆÂÙ ©ÂÆÂÙÂ
  • 229.
    2.3. Расчеты похимическим формулам и уравнениям реакций 229 ¦ÂÏÐ : 3 Í ²ÇÚÇÏÊÇ ©ÂÑÊÓÂÔÞ ÕÒÂÄÏÇÏÊÇ ÒÇÂÌØÊÊ 1K 3 1K3 ±ÐÆ ÖÐÒÎÕÍÂÎÊ ÄÇÛÇÓÔÄ ÑÐÆÓÔÂÄÊÔÞ Ê× ÌÐÍÊÙÇÓÔÄ ÓÐÐÔÏÐÚÇÏÊÇ ÓÐÅÍÂÓÏÐ ÌÐ ßÖÖÊØÊÇÏÔÂÎ Ä ÕÒÂÄÏÇÏÊÊ ÒÇÂÌØÊÊ R 1K3 z # Q 1K3 z # 2 1K3 z # 2 22 1 2 Mg O MgO ìîëü ìîëü + = ¯ÂËÔÊ ÌÐÍÊÙÇÓÔÄÐ ÄÇÛÇÓÔÄ ÌÊÓÍÐÒÐÆÂ ÑÐ ÖÐÒÎÕÍÇ n V Vm = Ê ÄÑÊÓÂÔÞ ÏÂÆ ÖÐÒÎÕÍÐË Ä ÕÒÂÄÏÇÏÊÇ ÒÇÂÌØÊÊ n V V ( ) ( ) , , / ,O O ë ë ìîëüm 2 2 11 2 22 4 0 5= = = ÎÐÍÞ 2 22 0 5 1 2 Mg O MgO ìîëü ìîëü ìîëü ìîëü + = , ³ÐÓÔÂÄÊÔÞ Ê ÒÇÚÊÔÞ ÑÒÐÑÐÒØÊà 0 5 1 2 0 5 2 1 , ( ) ,= ⇒ = = ⋅ = x x n MgO ÎÐÍÞ ±ÕÏÌÔÝ z ÑÐ ÐÃÒÂÉØÕ ÉÂÆÂÙÊ 2.3.4. Расчет теплового эффекта реакции ³ÅÐÒÂÏÊÇ ÃÇÏÉÐÍ ÌÐÍÊÙÇÓÔÄÐÎ ÄÇÛÇÓÔÄ ÎÐÍÞ ÓÐÑÒÐ ÄÐÈÆÂÇÔÓá ÄÝÆÇÍÇÏÊÇÎ Ì¦È ÔÇÑÍÐÔÝ ³ÐÓÔÂÄÞÔÇ ÔÇÒÎÐ×ÊÎÊÙÇÓÌÐÇ ÕÒÂÄÏÇÏÊÇ ÒÇÂÌØÊÊ Ê ÒÂÓÓÙÊÔÂËÔÇ Ì ÌÐÇ ÌÐÍÊÙÇÓÔÄÐ ÔÇÑÍÐÔÝ ÄÝÆÇÍáÇÔÓá ÑÒÊ ÅÐÒÇÏÊÊ ÃÇÏÉÐ Í ÎÂÓÓÐË Å ©ÂÆÂÙÂ
  • 230.
    Раздел 2. Методыпознания веществ и химических реакций230 ¦ÂÏÐ 5 Ì¦È R ' , z ÎÐÍÞ Q ' , Å ²ÇÚÇÏÊÇ ³ÐÓÔÂÄÊÔÞ ÕÒÂÄÏÇÏÊÇ ÒÇÂÌØÊÊ ' , 3 '3 , 3 5 ±ÐÆ ÖÐÒÎÕÍÐË ÑÐÆÑÊÓÂÔÞ ÌÐÍÊÙÇ ÓÔÄÐ ÄÇÛÇÓÔÄÂ Ä ÓÐÐÔÄÇÔÓÔÄÊÊ Ó ÌÐ ßÖÖÊØÊÇÏÔÐÎ 5 ' , z # 2 15 12 66 6 2 2 2 2C H O CO H O ìîëü + = + + 5 ¯ÂÆ ÖÐÒÎÕÍÐË Ê ÔÇÑÍÐÄÝÎ ßÖÖÇÌÔÐÎ ÉÂÑÊÓÂÔÞ ÆÂÏÏÝÇ ÊÉ ÕÓÍÐÄÊá ÉÂÆÂÙÊ 2 15 12 66 6 2 2 2 1 2 3301 2 C H O CO H O ìîëü ìîëü êÄæ + = + + 5 , ³ÐÓÔÂÄÊÔÞ ÑÒÐÑÐÒØÊà Ê ÒÇÚÊÔÞ ÇÇ 1 2 3301 2 = , 5 5 Ì¦È ©ÂÑÊÓÂÔÞ ÔÇÒÎÐ×ÊÎÊÙÇÓÌÐÇ ÕÒÂÄÏÇÏÊÇ ÒÇÂÌØÊÊ ÅÐÒÇÏÊá ÃÇÏÉÐÍ ' , 3 ! '3 , 3 Ì¦È ±Ð ÖÐÒÎÕÍÇ n m M = ÏÂËÔÊ ÌÐÍÊÙÇÓÔÄÐ ÄÇÛÇÓÔÄ ÌÐÔÐÒÐÇ ÓÐÐÔÄÇÔÓÔÄÕÇÔ Å ÃÇÏÉÐÍ n m M ( ) ( ) ( ) , / ,C H C H C H ã ã ìîëü6 6 6 6 6 6 19 5 78 0 25= = = ÎÐÍÞ ¤ÑÊÓÂÔÞ ÆÂÏÏÝÇ Ä ÔÇÒÎÐ×ÊÙÇÓÌÐÇ ÕÒÂÄÏÇÏÊÇ ÒÇÂÌØÊÊ 2 15 12 6 6602 46 6 2 2 2 0 25 2 C H O CO H O êÄæ ìîëü ìîëü , ,+ = + + ′′5 ³ÐÓÔÂÄÊÔÞ Ê ÒÇÚÊÔÞ ÑÒÐÑÐÒØÊà 0 25 2 6602 4 , , = ′′5 ′′ = ⋅ =5 0 25 6602 4 2 825 3 , , , Ì¦È °ÔÄÇÔ ' , 3 '3 , 3 Ì¦È 5 ̦È
  • 231.
    2.3. Расчеты похимическим формулам и уравнениям реакций 231 2.3.5. Расчет массы (объема, количества вещества) продуктов реакции, если одно из веществ дано в избытке (имеет примеси) Расчет массы (объема, количества вещества) продуктов реакции, если одно из веществ дано в избытке ªÎÇàÔÓá ÆÂÏÏÝÇ ÑÐ ÆÄÕÎ ÄÇÛÇÓÔÄÂÎ ÄÓÔÕÑÂàÛÊÎ Ä ÒÇ ÂÌØÊà ¯ÂËÔÊ ÌÐÍÊÙÇÓÔÄ ÊÓ×ÐÆÏÝ× ÄÇÛÇÓÔÄ Ê ÓÆÇÍÂÔÞ ÄÝÄÐÆ ÌÂÌÐÇ ÄÇÛÇÓÔÄÐ Ä ÊÉÃÝÔÌÇ ²ÂÓÓÙÊÔÂËÔÇ ÌÐÍÊÙÇÓÔÄÐ ÄÇÛÇÓÔÄ R Ê ÎÂÓÓÕ Q ÓÕÍÞÖÊÆÂ ÂÍàÎÊÏÊá ÌÐÔÐÒÝÇ ÎÐÈÏÐ ÑÐÍÕÙÊÔÞ ÊÉ ÂÍàÎÊÏÊá ÎÂÓ ÓÐË Å Ê ÓÇÒÝ ÎÂÓÓÐË Å ¦ÂÏÐ Q %P Å Q 7 Å ²ÇÚÇÏÊÇ ³ÐÓÔÂÄÊÔÞ ÕÒÂÄÏÇÏÊÇ ÒÇÂÌØÊÊ %P 7 %P 7 ±ÐÆÑÊÓÂÔÞ ÑÐÆ ÕÒÂÄÏÇÏÊÇ ÌÐÍÊÙÇ ÓÔÄ ÏÇÐÃ×ÐÆÊÎÝ× ÄÇÛÇÓÔÄ ÓÐÐÔ ÏÐÚÇÏÊÇ Ä ÓÐÐÔÄÇÔÓÔÄÊÊ Ó ÌÐßÖ ÖÊØÊÇÏÔÂÎÊ Q %P 7 z # 2 3 2 3 1 2 3Al S Al S ìîëü ìîëü ìîëü + = ±Ð ÖÐÒÎÕÍÇ n m M = ÏÂËÔÊ ÌÐÍÊÙÇÓÔÄ ÊÓ×ÐÆÏÝ× ÄÇ ÛÇÓÔÄ n m M ( ) ( ) ( ) , / ,Al Al Al ã ã ìîëü = = = 5 4 27 0 2 ÎÐÍÞ n m M ( ) ( ) ( ) / ,S S S ã ã ìîëü = = = 16 32 0 5 ÎÐÍÞ ©ÂÆÂÙÂ
  • 232.
    Раздел 2. Методыпознания веществ и химических реакций232 ¤ÑÊÓÂÔÞ ÆÂÏÏÝÇ Ä ÕÒÂÄÏÇÏÊÇ ÒÇÂÌØÊÊ 2 3 0 2 2 0 5 3 1 2 3Al S Al S ìîëü ìîëü ìîëü ìîëü ìîëü , , + = ³ÐÓÔÂÄÊÔÞ ÏÇÒÂÄÇÏÓÔÄÐ 0 2 2 0 5 3 0 1 0 17 , ? , , ,⇒ ⇒ ÓÇÒÂ Ä ÊÉÃÝÔÌÇ ³ÐÓÔÂÄÊÔÞ ÑÒÐÑÐÒØÊà 2 3 2 0 2 2 1 2 3Al S Al S ìîëü ìîëü ìîëü ìîëü , ,+ = 0 2 2 1 0 2 2 0 12 3 , ( ) , ,= ⇒ = = = x x n Al S ÎÐÍÞ ¯ÂËÔÊ ÑÐ ÖÐÒÎÕÍÇ Q 1 ÎÂÓÓÕ ÓÕÍÞÖÊÆÂ ÂÍàÎÊÏÊá Q %P 7 1 %P 7 R %P 7 Å ÎÐÍÞ ÎÐÍÞ Å °ÔÄÇÔ R %P 7 ÎÐÍÞ Q %P 7 Å Расчеты массы (объема, количества вещества) продуктов реакции, если одно из веществ имеет примеси W m m ( ) ( ) ( ) ,ïðèìåñåé ïðèìåñåé ñìåñè = W m m ( ) ( ) ( ) .÷èñòîãî â-âà ÷èñòîãî â-âà ñìåñè = ²ÂÓÓÙÊÔÂËÔÇ ÌÐÍÊÙÇÓÔÄÐ ÄÇÛÇÓÔÄ R ÎÂÓÓÕ Q ÐÃÜÇÎ : ÐÌÓÊÆÂ ÕÅÍÇÒÐÆÂ -: Ï Õ ÌÐÔÐÒÝË ÎÐÈÏÐ ÑÐÍÕÙÊÔÞ ÊÉ ÕÅÍá ÎÂÓÓÐË Å ÎÂÓÓÐÄÂá ÆÐÍá ÏÇÅÐÒàÙÊ× ÑÒÊÎÇÓÇË Ä ÌÐÔÐÒÐÎ ÓÐÓÔÂÄÍáÇÔ ©ÂÆÂÙÂ
  • 233.
    2.3. Расчеты похимическим формулам и уравнениям реакций 233 ¦ÂÏÐ Q ÕÅÍá Å ; ÑÒÊÎ ²ÇÚÇÏÊÇ ³ÐÓÔÂÄÊÔÞ ÕÒÂÄÏÇÏÊÇ ÒÇÂÌØÊÊ ' 3 '3 ±ÐÆ ÖÐÒÎÕÍÂÎÊ ÄÇÛÇÓÔÄ ÑÐÆÓÔ ÄÊÔÞ Ê× ÌÐÍÊÙÇÓÔÄ ÓÐÐÔÏÐÚÇÏÊÇ ÓÐÅÍÂÓÏÐ ÌÐßÖÖÊØÊÇÏÔÂÎ Ä ÕÒÂÄÏÇ ÏÊÊ ÒÇÂÌØÊÊ R '3 z # Q '3 z # : '3 z # C ìîëü O CO ìîëü 2 1 12+ = ¯ÂËÔÊ ÎÂÓÓÕ ÑÒÊÎÇÓÇË Ä ÕÅÍÇ ÑÐ ÖÐÒÎÕÍÇ W m m ( ) ( ) ( ) ïðèì. ïðèì. óãëÿ = ÐÔÓàÆÂ Q ÑÒÊÎ Q ÕÅÍá ; ÑÒÊÎ Q ÑÒÊÎ Å Å ¯ÂËÔÊ ÎÂÓÓÕ ÙÊÓÔÐÅÐ ÕÅÍÇÒÐÆÂ ÌÐÔÐÒÝË ÄÓÔÕÑÊÔ Ä ÒÇÂÌ ØÊà Q ' Q ÕÅÍá y Q ÑÒÊÎ y Å ±ÕÏÌÔÝ z ÑÐ ÐÃÒÂÉØÕ ÉÂÆÂÙÊ 2.3.6. Расчет массы (объема, количества вещества) продукта реакции, если одно из веществ дано в виде раствора с определенной массовой долей растворенного вещества W m m ( ) ( ) ( ) .ð. â-âà ð. â-âà ð-ðà = ²ÂÓÓÙÊÔÂËÔÇ ÌÐÍÊÙÇÓÔÄÐ ÄÇÛÇÓÔÄ R ÎÂÓÓÕ Q Ê ÐÃÜÇÎ : ÕÅÍÇÌÊÓÍÐÅÐ ÅÂÉÂ Ï Õ ÌÐÔÐÒÝË ÄÝÆÇÍáÇÔÓá ÑÒÊ ÆÇË ÓÔÄÊÊ ÒÂÓÔÄÐÒ ÎÂÓÓÐË Å Ó ÎÂÓÓÐÄÐË ÆÐÍÇË ÓÇÒÏÐË ÌÊÓ ÍÐÔÝ Ï ÌÂÒÃÐÏÂÔ ÏÂÔÒÊá ©ÂÆÂÙÂ
  • 234.
    Раздел 2. Методыпознания веществ и химических реакций234 ¦ÂÏÐ Q Ò Ò Š: , 73 ²ÇÚÇÏÊÇ ²ÇÚÂÔÞ ÂÏÂÍÐÅÊÙÏÐ ÉÂÆÂÙÇ ®ÂÓÓÕ ÃÇÉÄÐÆÏÐË ÙÊÓÔÐË ÌÊÓÍÐÔÝ ÏÂËÔÊ ÑÐ ÖÐÒÎÕÍÇ Q , 73 Q Ò Ò ; , 73 Å Å R '3 z # Q '3 z # : '3 z # 2.3.7. Нахождение молекулярной формулы вещества Простейшая формула (эмпирическая) z ÐÔÐÃÒÂÈÂÇÔ ÓÐÐÔÏÐ ÚÇÏÊÇ ÌÐÍÊÙÇÓÔÄ ÂÔÐÎÐÄ ÊÍÊ ÊÐÏÐÄ Ä ÓÐÇÆÊÏÇÏÊÊ Истинная формула z ÑÐÌÂÉÝÄÂÇÔ ÆÇËÓÔÄÊÔÇÍÞÏÝË ÓÐÓÔÂÄ ÎÐÍÇÌÕÍÝ ¤ÝÄÇÆÊÔÇ ÑÒÐÓÔÇËÚÕà ÖÐÒÎÕÍÕ ÓÐÇÆÊÏÇÏÊá Ä ÌÐÔÐÒÐÎ ÎÂÓÓÐÄÝÇ ÆÐÍÊ ÕÅÍÇÒÐÆÂ ÄÐÆÐÒÐÆÂ Ê ÌÊÓÍÐÒÐÆÂ ÓÐÐÔÄÇÔ ÓÔÄÇÏÏÐ ÒÂÄÏÝ Ê ¦ÂÏÐ ; ' ; , ; 3 ²ÇÚÇÏÊÇ ¯ÂËÔÊ ÎÐÍáÒÏÐÇ ÓÐÐÔÏÐÚÇÏÊÇ ÎÇÈÆÕ ÂÔÐÎÂÎÊ ÕÅÍÇÒÐÆÂ ÄÐÆÐÒÐ ÆÂ Ê ÌÊÓÍÐÒÐÆÂ ±ÕÓÔÞ ÎÂÓÓ ÄÇÛÇÓÔÄ ' ,] 3^ z Å ÔÐÅÆÂ' ,] 3^ z # Q ' Å Q , Å Q 3 Å x y z n n n m M m M m M : : ( ) : ( ) : ( ) ( ) ( ) : ( ) ( ) : ( ) ( ) = = =C H O C C H H O O , / = ã ã 39 98 12 ììîëü ã ã ìîëü ã ã ìîëü : , / : , / 6 6 1 53 2 16 = ìîëü ìîëü ìîëü, : , : ,3 3 6 6 3 3= ©ÂÆÂÙÂ
  • 235.
    2.3. Расчеты похимическим формулам и уравнениям реакций 235 ±ÒÊÄÇÓÔÊ Ì ØÇÍÝÎ ÙÊÓÍÂÎ ÎÐÍáÒÏÐÇ ÓÐÐÔÏÐÚÇÏÊÇ ÂÔÐ ÎÐÄ ÕÅÍÇÒÐÆÂ ÄÐÆÐÒÐÆÂ Ê ÌÊÓÍÐÒÐÆÂ x y z: : , : , : , , , : , , : , , : := = = ⇒3 3 6 6 3 3 3 3 3 3 6 6 6 6 3 3 3 3 1 2 1 2CH O °ÔÄÇÔ ', 3 °ÑÒÇÆÇÍÊÔÇ ÎÐÍÇÌÕÍáÒÏÕà ÖÐÒÎÕÍÕ ÄÇÛÇÓÔÄÂ Ä ÌÐÔÐÒÐÎ ÎÂÓÓÐÄÂá ÆÐÍá ÕÅÍÇÒÐÆÂ ÎÂÓÓÐÄÂá ÆÐÍá ÄÐÆÐÒÐÆÂ Â ÎÐÍáÒÏÂá ÎÂÓÓ ÄÇÛÇÓÔÄ ÒÂÄÏ ŠÎÐÍÞ ¦ÂÏÐ ; ' ; , 1 ' ,] Å ÎÐÍÞ ²ÇÚÇÏÊÇ ·ÐÆ ÒÇÚÇÏÊá Ä ÑÕÏÌÔÂ× z ÓÐÐÔ ÄÇÔÓÔÄÕÇÔ ÉÂÆÂÙÇ ¯ÂËÔÊ ÎÐÍáÒÏÐÇ ÓÐÐÔÏÐÚÇÏÊÇ ÎÇÈÆÕ ÂÔÐÎÂÎÊ ÕÅÍÇÒÐÆÂ Ê ÄÐ ÆÐÒÐÆÂ' ,] z # ±ÕÓÔÞ ÎÂÓÓ ÄÇÛÇÓÔÄ ' ,] z Å ÔÐÅÆÂ Q ' Å Q , Å x y n n m M m M : ( ) : ( ) ( ) ( ) ( ) ( ) , / : , / = = = =C H C C H H ã ã ìîëü ã ã ìîëü 85 7 12 14 3 1 == = 7 14 14 3, : ,ìîëü ìîëü ±ÒÊÄÇÓÔÊ Ì ØÇÍÝÎ ÙÊÓÍÂÎ ÎÐÍáÒÏÐÇ ÓÐÐÔÏÐÚÇÏÊÇ ÂÔÐ ÎÐÄ ÕÅÍÇÒÐÆÂ Ê ÄÐÆÐÒÐÆÂ x y z: : , : , , , : , , := = = ⇒7 14 14 3 7 14 7 14 14 3 7 14 1 2 2CH z ÑÒÐÓÔÇËÚÂá ÖÐÒÎÕÍ ¯ÂËÔÊ ÎÐÍáÒÏÕà ÎÂÓÓÕ ÑÒÐÓÔÇËÚÇË ÖÐÒÎÕÍÝ 1 ', Å ÎÐÍÞ ¯ÂËÔÊ ÓÐÐÔÏÐÚÇÏÊÇ ÎÇÈÆÕ ÄÇÍÊÙÊÏÂÎÊ ÊÓÔÊÏÏÐË ÎÐ ÍáÒÏÐË ÎÂÓÓÝ Ê ÎÐÍáÒÏÐË ÎÂÓÓÝ ÑÒÐÓÔÇËÚÇË ÖÐÒÎÕÍÝ M M x y( ) ( ) / / C H CH ã ìîëü ã ìîëü2 84 14 6= = ©ÂÆÂÙÂ
  • 236.
    Раздел 2. Методыпознания веществ и химических реакций236 µÓÔÂÏÐÄÊÔÞ ÊÓÔÊÏÏÕà ÖÐÒÎÕÍÕ ÓÐÇÆÊÏÇÏÊá ', ' , °ÔÄÇÔ ' , °ÑÒÇÆÇÍÊÔÇ ÎÐÍÇÌÕÍáÒÏÕà ÖÐÒÎÕÍÕ ÄÇÛÇÓÔÄÂ Ä ÌÐÔÐ ÒÐÎ ÎÂÓÓÐÄÂá ÆÐÍá ÕÅÍÇÒÐÆÂ ÎÂÓÓÐÄÂá ÆÐÍá ÄÐÆÐÒÐ ÆÂ ÇÓÍÊ ÐÔÏÐÓÊÔÇÍÞÏÂá ÑÍÐÔÏÐÓÔÞ ÓÐÇÆÊÏÇÏÊá ÑÐ ÄÐ ÆÐÒÐÆÕ ¦ÂÏÐ ; ' ; , D x yH C H2 15( ) = ²ÇÚÇÏÊÇ ¢ÍÅÐÒÊÔÎ ÒÇÚÇÏÊá ÉÂÆÂÙÊ ÂÏÂÍÐÅÊ ÙÇÏ ÂÍÅÐÒÊÔÎÕ ÉÂÆÂÙÊ ÐÆÏÂÌÐ ÆÍá ÏÂ×ÐÈÆÇÏÊá ÊÓÔÊÏÏÐË ÎÐÍáÒÏÐË ÎÂÓ ÓÝ ÄÇÛÇÓÔÄ ÏÇÐÃ×ÐÆÊÎÐ ÄÐÓÑÐÍÞÉÐ ÄÂÔÞÓá ÖÐÒÎÕÍÐË ÐÔÏÐÓÊÔÇÍÞÏÐË ÑÍÐÔ ÏÐÓÔÊ ' ,] z # D M M M D Mx y x y x y x yH HC H C H H C H C H H ã ìîëü 2 2 2 2 15 2 ( ) ( ) ( ) ( ) ( ) ( ) / = ⇒ = ⋅ = = ⋅ == 30 ã ìîëü/ 2.3.8. Расчет массовой или объемной доли выхода продукта реакции от теоретически возможного η = = = m m V V n n ïðàêò. òåîð ïðàêò. òåîð ïðàêò. òåîð. . . ¤Ý×ÐÆ ÄÇÛÇÓÔĝ ¤ÝÒÂÈÂÇÔÓá Ä ÊÍÊ ÆÐÍá× ÇÆÊÏÊØÝ ¤ ÒÇÉÕÍÞÔÂÔÇ ÑÒÐÑÕÓÌÂÏÊá ßÔÂÏÐÍ ÎÂÓÓÐË Å ÏÂÆ Ì ÔÂÍÊÉÂÔÐÒÐÎ ÑÐÍÕÙÊÍÊ ßÔÊÍÇÏ ÎÂÓÓÐË Å ²ÂÓÓÙÊÔÂËÔÇ ÎÂÓÓÐÄÕà ÆÐÍà ÄÝ×ÐÆÂ ßÔÊÍÇÏ ©ÂÆÂÙ ©ÂÆÂÙÂ
  • 237.
    2.3. Расчеты похимическим формулам и уравнениям реакций 237 ¦ÂÏÐ Q ' , 3, Å QÑÒ ' , Å ²ÇÚÇÏÊÇ ³ÐÓÔÂÄÊÔÞ ÕÒÂÄÏÇÏÊÇ ÒÇÂÌØÊÊ Ê ÄÑÊÓÂÔÞ ÓÐÐÔÏÐÚÇÏÊÇ ÌÐÍÊÙÇÓÔÄ ÄÇÛÇÓÔÄ C H OH C H H O ìîëü ìîëü 2 5 2 4 2 1 1 → + z # ²ÂÓÓÙÊÔÂÔÞ ÌÐÍÊÙÇÓÔÄÐ ÄÇÛÇÓÔÄ ßÔÂÏÐÍ ÑÐ ÖÐÒÎÕÍÇ n m M = n m M ( ) ( ) ( ) / C H OH C H OH C H OH ã ã ìîëü2 5 2 5 2 5 230 46 5= = = ÎÐÍÞ ³ÐÓÔÂÄÊÔÞ ÑÒÐÑÐÒØÊà Ê ÏÂËÔÊ ÔÇÐÒÇÔÊÙÇÓÌÊË ÄÝ×ÐÆ ßÔÊ ÍÇÏ C H OH C H H O ìîëü ìîëü ìîëü ìîëü 6 5 2 4 2 5 1 1 → + 5 1 1 52 4= ⇒ = = x x nòåîð C H.( ) ÎÐÍÞ ¯ÂËÔÊ QÔÇÐÒ ' , ÑÐ ÖÐÒÎÕÍÇ Q 1 QÔÇÐÒ ' , 1 RÔÇÐÒ Å ÎÐÍÞ ÎÐÍÞ Å ¯ÂËÔÊ ÄÝ×ÐÆ ÑÐ ÖÐÒÎÕÍÇ η = Q Q ïðàêò. òåîð. : η = = 126 140 0 9 ã ã , ÊÍÊ ¯ÂËÔÊ RÑÒ ' , ÑÐ ÖÐÒÎÕÍÇ n m M = n m Mïð ïð C H C H C H ã ã ìîëü. . ( ) ( ) ( ) / ,2 4 2 4 2 4 126 28 4 5= = = ÎÐÍÞ ¯ÂËÔÊ ÄÝ×ÐÆ ÑÐ ÖÐÒÎÕÍÇ η == R R ïðàêò. òåîð. : η = = 4 5 5 0 9 , , ìîëü ìîëü °ÔÄÇÔ
  • 238.
    Раздел 2. Методыпознания веществ и химических реакций238 2.3.9. Расчет массовой доли (массы) химического соединения в смеси w m m ( ) ( ) ( ) êîìïîíåíòà êîìïîíåíòà ñìåñè = [ ÄÝÒÂÈÂÇÔÓá Ä ÊÍÊ Ä ÆÐÍá× ÇÆÊÏÊØÝ m m W ( ) ( ) ( ) ñìåñè êîìïîíåíòà êîìïîíåíòà = Q ÓÎÇÓÊ Q ÌÐÎÑÐÏÇÏÔ Q ÌÐÎÑÐÏÇÏÔ Q ÌÐÎÑÐÏÇÏÔ Q ÓÎÇÓÊ ; ÌÐÎÑÐÏÇÏÔ ³ÎÇÚÂÍÊ ØÇÎÇÏÔ ÎÂÓÓÐË Å Ê ÑÇÓÐÌ ÎÂÓÓÐË Å ¬ÂÌÐ Ä ÎÂÓÓÐÄÂá ÆÐÍá ÑÇÓÌÂ Ä ÑÒÊÅÐÔÐÄÍÇÏÏÐË ÓÎÇÓÊ ¦ÂÏÐ Q ØÇÎÇÏÔ ŠQ ÑÇÓÌ Š²ÇÚÇÏÊÇ w m m ( ) ( ) ( ) ïåñêà ïåñêà ñìåñè = = [ ÑÇÓÌ z # m m m ( ) ( ) ( ) ïåñêà öåìåíòà ïåñêà ã = + = 900 3300 900ã ã+ = 900 1200 0 75 75 ã ã = = , ( %) °ÔÄÇÔ [ ÑÇÓÌ ©ÂÆÂÙÂ
  • 239.
    Справочное издание аны тамалыбаспа Для старшего школьного возраста мектеп жасында ы ересек балалар а арнал ан ВЕСЬ ШКОЛЬНЫЙ КУРС В СХЕМАХ И ТАБЛИЦАХ Варавва Наталья Эдуардовна ХИМИЯ (орыс тілінде) Ответственный редактор А. Жилинская Ведущий редактор Т. Судакова Художественный редактор Е. Брынчик Сведения о подтверждении соответствия издания согласно законодательству РФ о техническом регулировании можно получить по адресу: http://eksmo.ru/certification/ ндірген мемлекет: Ресей Сертификация арастырыл ан Подписано в печать 29.04.2014. Произведено 14.05.2014. Формат 84x1081 /32 . Печать офсетная. Усл. печ. л. 12,6. Тираж экз. Заказ
  • 240.
    Îïòîâàÿ òîðãîâëÿ êíèãàìè«Ýêñìî»: ÎÎÎ «ÒÄ «Ýêñìî». 142700, Ìîñêîâñêàÿ îáë., Ëåíèíñêèé ð-í, ã. Âèäíîå, Áåëîêàìåííîå ø., ä. 1, ìíîãîêàíàëüíûé òåë. 411-50-74. E-mail: reception@eksmo-sale.ru Ïî âîïðîñàì ïðèîáðåòåíèÿ êíèã «Ýêñìî» çàðóáåæíûìè îïòîâûìè ïîêóïàòåëÿìè îáðàùàòüñÿ â îòäåë çàðóáåæíûõ ïðîäàæ ÒÄ «Ýêñìî» E-mail: international@eksmo-sale.ru International Sales: International wholesale customers should contact Foreign Sales Department of Trading House «Eksmo» for their orders. international@eksmo-sale.ru Ïî âîïðîñàì çàêàçà êíèã êîðïîðàòèâíûì êëèåíòàì, â òîì ÷èñëå â ñïåöèàëüíîì îôîðìëåíèè, îáðàùàòüñÿ ïî òåë. +7 (495) 411-68-59, äîá. 2261, 1257. E-mail: vipzakaz@eksmo.ru Îïòîâàÿ òîðãîâëÿ áóìàæíî-áåëîâûìè è êàíöåëÿðñêèìè òîâàðàìè äëÿ øêîëû è îôèñà «Êàíö-Ýêñìî»: Êîìïàíèÿ «Êàíö-Ýêñìî»: 142702, Ìîñêîâñêàÿ îáë., Ëåíèíñêèé ð-í, ã. Âèäíîå-2, Áåëîêàìåííîå ø., ä. 1, à/ÿ 5. Òåë./ôàêñ +7 (495) 745-28-87 (ìíîãîêàíàëüíûé). e-mail: kanc@eksmo-sale.ru, ñàéò: www.kanc-eksmo.ru  Ñàíêò-Ïåòåðáóðãå: â ìàãàçèíå «Ïàðê Êóëüòóðû è ×òåíèÿ ÁÓÊÂÎÅÄ», Íåâñêèé ïð-ò, ä.46. Òåë.: +7(812)601-0-601, www.bookvoed.ru/ Ïîëíûé àññîðòèìåíò êíèã èçäàòåëüñòâà «Ýêñìî» äëÿ îïòîâûõ ïîêóïàòåëåé:  Ñàíêò-Ïåòåðáóðãå: ÎÎÎ ÑÇÊÎ, ïð-ò Îáóõîâñêîé Îáîðîíû, ä. 84Å. Òåë. (812) 365-46-03/04.  Íèæíåì Íîâãîðîäå: ÎÎÎ ÒÄ «Ýêñìî ÍÍ», 603094, ã. Íèæíèé Íîâãîðîä, óë. Êàðïèíñêîãî, ä. 29, áèçíåñ-ïàðê «Ãðèí Ïëàçà». Òåë. (831) 216-15-91 (92, 93, 94).  Ðîñòîâå-íà-Äîíó: ÎÎÎ «ÐÄÖ-Ðîñòîâ», ïð. Ñòà÷êè, 243À. Òåë. (863) 220-19-34.  Ñàìàðå: ÎÎÎ «ÐÄÖ-Ñàìàðà», ïð-ò Êèðîâà, ä. 75/1, ëèòåðà «Å». Òåë. (846) 269-66-70.  Åêàòåðèíáóðãå: ÎÎÎ «ÐÄÖ-Åêàòåðèíáóðã», óë. Ïðèáàëòèéñêàÿ, ä. 24à. Òåë. +7 (343) 272-72-01/02/03/04/05/06/07/08.  Íîâîñèáèðñêå: ÎÎÎ «ÐÄÖ-Íîâîñèáèðñê», Êîìáèíàòñêèé ïåð., ä. 3. Òåë. +7 (383) 289-91-42. E-mail: eksmo-nsk@yandex.ru  Êèåâå: ÎÎÎ «ÐÄÖ Ýêñìî-Óêðàèíà», Ìîñêîâñêèé ïð-ò, ä. 9. Òåë./ôàêñ: (044) 495-79-80/81.  Äîíåöêå: óë. Àðòåìà, ä. 160. Òåë. +38 (032) 381-81-05.  Õàðüêîâå: óë. Ãâàðäåéöåâ Æåëåçíîäîðîæíèêîâ, ä. 8. Òåë. +38 (057) 724-11-56. Âî Ëüâîâå: ÒÏ ÎÎÎ «Ýêñìî-Çàïàä», óë. Áóçêîâà, ä. 2. Òåë./ôàêñ (032) 245-00-19.  Ñèìôåðîïîëå: ÎÎÎ «Ýêñìî-Êðûì», óë. Êèåâñêàÿ, ä. 153. Òåë./ôàêñ (0652) 22-90-03, 54-32-99.  Êàçàõñòàíå: ÒÎÎ «ÐÄÖ-Àëìàòû», óë. Äîìáðîâñêîãî, ä. 3à. Òåë./ôàêñ (727) 251-59-90/91. rdc-almaty@mail.ru Èíòåðíåò-ìàãàçèí ÎÎÎ «Èçäàòåëüñòâî «Ýêñìî» www.fiction.eksmo.ru Ðîçíè÷íàÿ ïðîäàæà êíèã ñ äîñòàâêîé ïî âñåìó ìèðó. Òåë.: +7 (495) 745-89-14. E-mail: imarket@eksmo-sale.ru