Q

QR

Лекция 15
5.4. Законы теплового излучения.

Q = QA + QR + QD
QA
QD
A =1 R =D =0

QA
QR
A =
R =
Q
Q
1=A + R + D

D =

QD
Q

- абсолютно черное тело

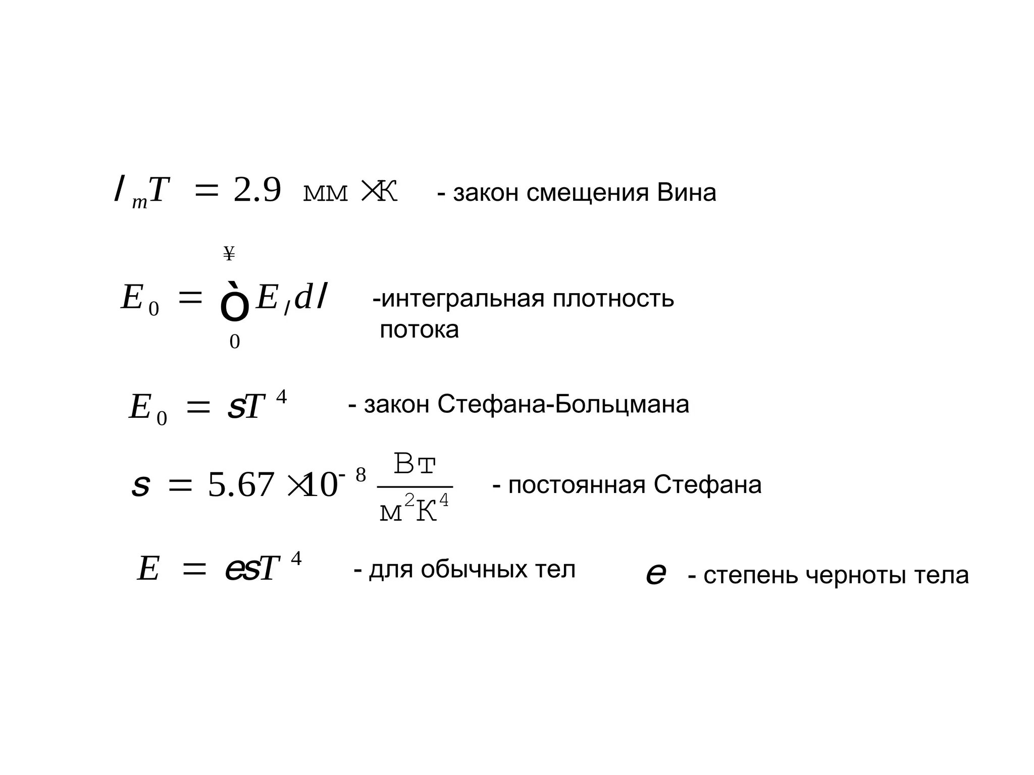
Поверхностная плотность энергии излучения E – энергия, излучаемая с
единицы площади поверхности за единицу времени

dE
El =
dl

- спектральная плотность потока излучения
Спектральная плотность потока излучения абсолютно черного тела:

C 1l - 5
El =
C2
exp
- 1
lT

(

- формула Планка

)
l mT = 2.9 мм ×
К

- закон смещения Вина

¥

E0 =

ò E l dl

-интегральная плотность
потока

0

E 0 = sT

4

- закон Стефана-Больцмана

s = 5.67 ×
10

- 8

E = esT

4

Вт
м2К4

- постоянная Стефана

- для обычных тел

e

- степень черноты тела
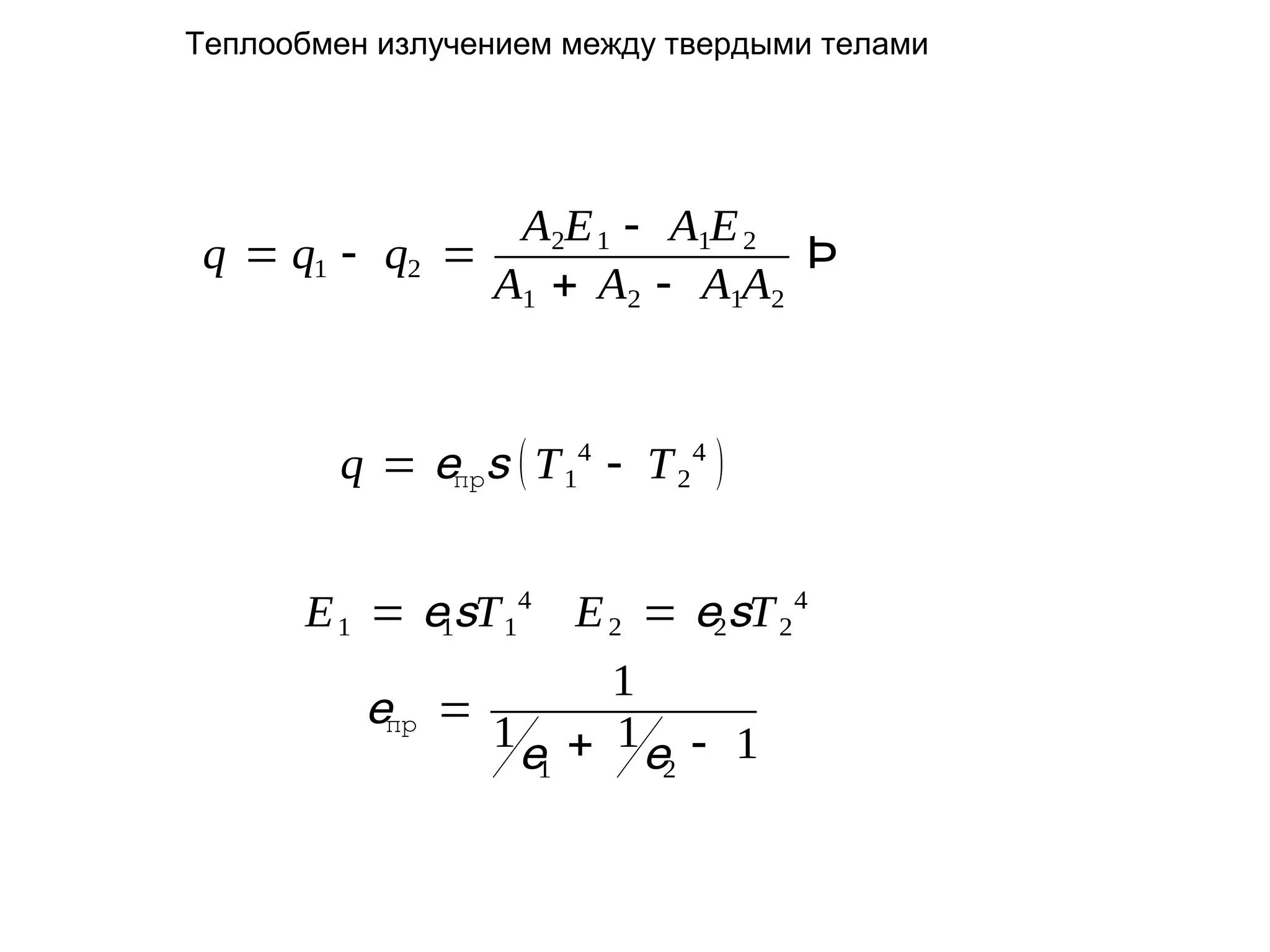
Теплообмен излучением между твердыми телами

T1

E1

T2

q1 = E 1 + ( 1 - A1 ) q2

( 1 - A1 ) q2

A1

( 1 - A2 ) q1

A2

q2 = E 2 + ( 1 - A2 ) q1

E2
E 1 + E 2 - A1E 2
q1 =
A1 + A2 - A1A2
E 1 + E 2 - A2E 1
q2 =
A1 + A2 - A1A2
Теплообмен излучением между твердыми телами

A2E 1 - A1E 2
q = q1 - q2 =
Þ
A1 + A2 - A1A2

q = eпрs ( T 14 - T 2 4 )
E 1 = e1sT 14 E 2 = e2sT 2 4

eпр

1
=
1e + 1e - 1
1
2
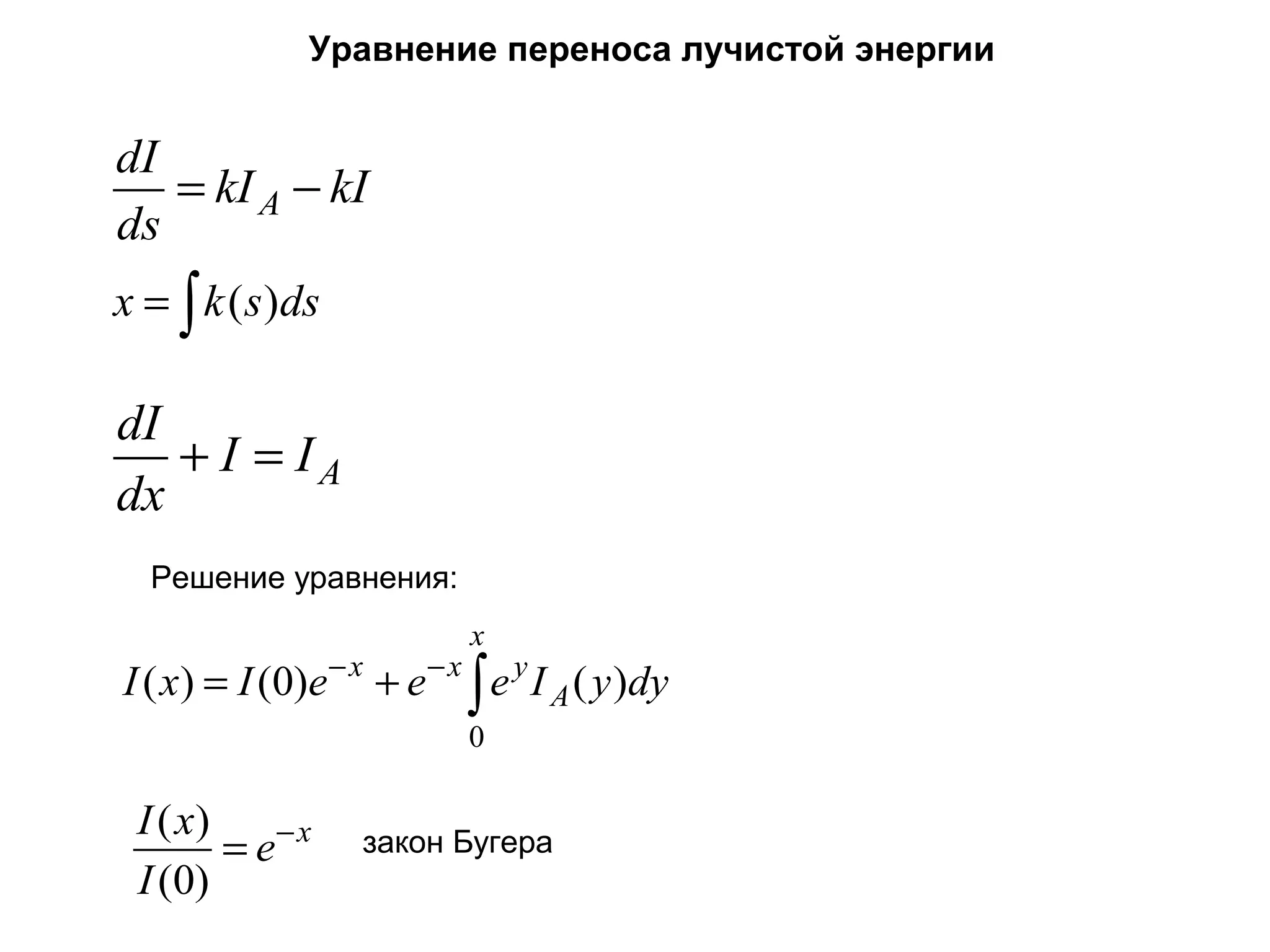
Уравнение переноса лучистой энергии

dI
= kI A − kI
ds
x = ∫ k ( s )ds

dI
+ I = IA
dx
Решение уравнения:
x

I ( x) = I (0)e − x + e − x ∫ e y I A ( y )dy
0

I ( x)
= e− x
I (0)

закон Бугера
Выводы

1. Тепловое воздействие продуктов горения основано на законах
теплового излучения.
2. Тепловое излучение способствует поддержанию процесса горения.
3. Тепловое воздействие приводит к значительным тепловым потерям
в очаге горения.

физика горения15

  • 1.
    Q QR Лекция 15 5.4. Законытеплового излучения. Q = QA + QR + QD QA QD A =1 R =D =0 QA QR A = R = Q Q 1=A + R + D D = QD Q - абсолютно черное тело Поверхностная плотность энергии излучения E – энергия, излучаемая с единицы площади поверхности за единицу времени dE El = dl - спектральная плотность потока излучения
  • 2.
    Спектральная плотность потокаизлучения абсолютно черного тела: C 1l - 5 El = C2 exp - 1 lT ( - формула Планка )
  • 3.
    l mT =2.9 мм × К - закон смещения Вина ¥ E0 = ò E l dl -интегральная плотность потока 0 E 0 = sT 4 - закон Стефана-Больцмана s = 5.67 × 10 - 8 E = esT 4 Вт м2К4 - постоянная Стефана - для обычных тел e - степень черноты тела
  • 4.
    Теплообмен излучением междутвердыми телами T1 E1 T2 q1 = E 1 + ( 1 - A1 ) q2 ( 1 - A1 ) q2 A1 ( 1 - A2 ) q1 A2 q2 = E 2 + ( 1 - A2 ) q1 E2 E 1 + E 2 - A1E 2 q1 = A1 + A2 - A1A2 E 1 + E 2 - A2E 1 q2 = A1 + A2 - A1A2
  • 5.
    Теплообмен излучением междутвердыми телами A2E 1 - A1E 2 q = q1 - q2 = Þ A1 + A2 - A1A2 q = eпрs ( T 14 - T 2 4 ) E 1 = e1sT 14 E 2 = e2sT 2 4 eпр 1 = 1e + 1e - 1 1 2
  • 6.
    Уравнение переноса лучистойэнергии dI = kI A − kI ds x = ∫ k ( s )ds dI + I = IA dx Решение уравнения: x I ( x) = I (0)e − x + e − x ∫ e y I A ( y )dy 0 I ( x) = e− x I (0) закон Бугера
  • 7.
    Выводы 1. Тепловое воздействиепродуктов горения основано на законах теплового излучения. 2. Тепловое излучение способствует поддержанию процесса горения. 3. Тепловое воздействие приводит к значительным тепловым потерям в очаге горения.