Τεχνολογία Πολυμέσων
Ενότητα # 7: Θεωρία πληροφορίας
Διδάσκων: Γεώργιος Ξυλωμένος
Τμήμα: Πληροφορικής
Χρηματοδότηση
• Το παρόν εκπαιδευτικό υλικό έχει αναπτυχθεί στα πλαίσια
του εκπαιδευτικού έργου του διδάσκοντα.
• Το έργο «Ανοικτά Ακαδημαϊκά Μαθήματα στο Οικονομικό
Πανεπιστήμιο Αθηνών» έχει χρηματοδοτήσει μόνο τη
αναδιαμόρφωση του εκπαιδευτικού υλικού.
• Το έργο υλοποιείται στο πλαίσιο του Επιχειρησιακού
Προγράμματος «Εκπαίδευση και Δια Βίου Μάθηση» και
συγχρηματοδοτείται από την Ευρωπαϊκή Ένωση (Ευρωπαϊκό
Κοινωνικό Ταμείο) και από εθνικούς πόρους.
2
Άδειες Χρήσης
• Το παρόν εκπαιδευτικό υλικό υπόκειται σε άδειες
χρήσης Creative Commons.
• Οι εικόνες προέρχονται από το βιβλίο «Τεχνολογία
Πολυμέσων και Πολυμεσικές Επικοινωνίες», Γ.Β.
Ξυλωμένος, Γ.Κ. Πολύζος, 1η έκδοση, 2009, Εκδόσεις
Κλειδάριθμος.
3
Σκοποί ενότητας
• Εξοικείωση με τα βασικά κανάλια μετάδοσης
και τα χαρακτηριστικά τους.
• Εισαγωγή στις έννοιες που σχετίζονται με την
πληροφορία και παραδείγματα χρήσης τους.
• Εισαγωγή στις έννοιες που σχετίζονται με την
εντροπία και παραδείγματα χρήσης τους.
• Κατανόηση των συμπερασμάτων από τις
εφαρμογές πληροφορίας και εντροπίας.
4
Περιεχόμενα ενότητας
• Κανάλια μετάδοσης
• Πληροφορία
• Παραδείγματα πληροφορίας
• Εντροπία
• Παραδείγματα εντροπίας
• Εφαρμογές
5
Κανάλια μετάδοσης
Μάθημα: Τεχνολογία Πολυμέσων, Ενότητα # 7: Θεωρία πληροφορίας
Διδάσκων: Γιώργος Ξυλωμένος, Τμήμα: Πληροφορικής
Κανάλια (1 από 2)
• Μετάδοση πληροφοριών
– Πηγή / Κανάλι / Χρήστης
– Διακριτά σύμβολα από διακριτό αλφάβητο
• Κωδικοποιητής πηγής
– Μείωση των bits προς μετάδοση
– Αξιοποίηση της φύσης των πληροφοριών
• Κωδικοποιητής καναλιού
– Βελτίωση της αξιοπιστίας του καναλιού
– Αξιοποίηση της φύσης του καναλιού
• Θεωρία πληροφοριών
– Μελέτη των ιδιοτήτων της πληροφορίας
– Εύρεση αποδοτικών μεθόδων κωδικοποίησης
7
Κανάλια (2 από 2)
• Διακριτό κανάλι χωρίς μνήμη (DMC)
– Ανεξάρτητα διακριτά σύμβολα
– Διαμόρφωση / μετάδοση / αποδιαμόρφωση
κυματομορφής
– Κανάλι επικοινωνίας ή μέσο αποθήκευσης
8
Πληροφορία
Μάθημα: Τεχνολογία Πολυμέσων, Ενότητα # 7: Θεωρία πληροφορίας
Διδάσκων: Γιώργος Ξυλωμένος, Τμήμα: Πληροφορικής
Αμοιβαία πληροφορία
• Διακριτές τυχαίες μεταβλητές X και Υ
– xi, i=1, 2, …, n και yj, j=1, 2, …, m
• X και Y στατιστικά ανεξάρτητες
– Το Y=yj δεν παρέχει πληροφορία για το X=xi
• X και Y απόλυτα εξαρτημένες
– Το Y=yj παρέχει την ίδια πληροφορία με το X=xi
• Ανάλογη με την υπό συνθήκη πιθανότητα
• Κανονικοποίηση ανάλογα με πιθανότητα X=xi
• I(xi;yj): αμοιβαία πληροφορία μεταξύ xi και yj
)
|
(
)
|
( j
i
j
i y
x
P
y
Y
x
X
P 


)
(
)
( i
i x
P
x
X
P 

)
(
)
|
(
log
)
;
(
i
j
i
j
i
x
P
y
x
P
y
x
I 
10
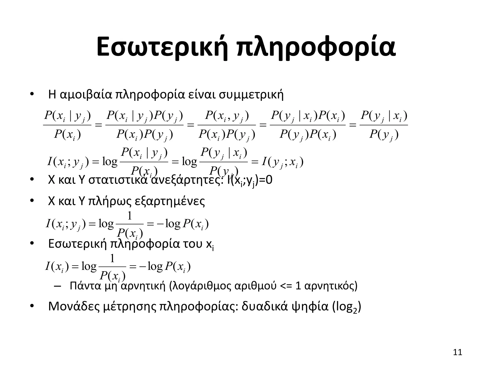
Εσωτερική πληροφορία
• Η αμοιβαία πληροφορία είναι συμμετρική
• X και Υ στατιστικά ανεξάρτητες: I(xi;yj)=0
• X και Υ πλήρως εξαρτημένες
• Εσωτερική πληροφορία του xi
– Πάντα μη αρνητική (λογάριθμος αριθμού <= 1 αρνητικός)
• Μονάδες μέτρησης πληροφορίας: δυαδικά ψηφία (log2)
)
(
)
|
(
)
(
)
(
)
(
)
|
(
)
(
)
(
)
,
(
)
(
)
(
)
(
)
|
(
)
(
)
|
(
j
i
j
i
j
i
i
j
j
i
j
i
j
i
j
j
i
i
j
i
y
P
x
y
P
x
P
y
P
x
P
x
y
P
y
P
x
P
y
x
P
y
P
x
P
y
P
y
x
P
x
P
y
x
P




)
;
(
)
(
)
|
(
log
)
(
)
|
(
log
)
;
( i
j
j
i
j
i
j
i
j
i x
y
I
y
P
x
y
P
x
P
y
x
P
y
x
I 


)
(
log
)
(
1
log
)
;
( i
i
j
i x
P
x
P
y
x
I 


)
(
log
)
(
1
log
)
( i
i
i x
P
x
P
x
I 


11
Υπό συνθήκη πληροφορία
• Πληροφορία υπό συνθήκη
– X=xi όταν έχει συμβεί το Y=yj
• Αμοιβαία πληροφορία I(xi;yj)
– Πληροφορία από το Y=yj για το X=xi
• Υπό συνθήκη πληροφορία I(xi|yj)
– Εσωτερική πληροφορία του X=xi όταν έχει συμβεί το Y=yj
• Όλοι οι ορισμοί πληροφορίας συνδέονται
– I(xi;yj)>0 όταν I(xi)>I(xi|yj)
– I(xi;yj)<0 όταν I(xi)<I(xi|yj)
)
|
(
log
)
|
(
1
log
)
|
( j
i
j
i
j
i y
x
P
y
x
P
y
x
I 


)
|
(
)
(
)
(
log
)
|
(
log
)
(
)
|
(
log
)
;
( j
i
i
i
j
i
i
j
i
j
i y
x
I
x
I
x
P
y
x
P
x
P
y
x
P
y
x
I 




12
Εφαρμογές πληροφορίας
Μάθημα: Τεχνολογία Πολυμέσων, Ενότητα # 7: Θεωρία πληροφορίας
Διδάσκων: Γιώργος Ξυλωμένος, Τμήμα: Πληροφορικής
Εφαρμογές πληροφορίας (1 από 3)
• Δυαδική πηγή (παράγει bits)
– P(0)=P(1)=1/2
• Δυαδική πηγή χωρίς μνήμη
– k συνεχόμενες τιμές
– M=2k διαφορετικές ακολουθίες
– P(xi
’)=1/M=2-k
• Λογαριθμικό μέτρο πληροφορίας
– Πληροφορία ακολουθίας ανεξάρτητων γεγονότων
– Άθροισμα πληροφοριών των γεγονότων
– Με δυαδικό λογάριθμο, πληροφορία σε bit
1
2
1
log
)
(
log
)
( 2
2 



 i
i x
P
x
I
k
x
I k
i 

 
2
log
)
( 2
,
14
Εφαρμογές πληροφορίας (2 από 3)
• Δυαδικό κανάλι DMC (μετάδοση bits)
– X: είσοδος, σήμα που στάλθηκε
– Y: έξοδος, σήμα που λήφθηκε
– Η έξοδος διαφέρει από την είσοδο με πιθανότητα p
– Έστω P(X=0)=P(X=1)=1/2
15
Εφαρμογές πληροφορίας (3 από 3)
• Πιθανότητα εμφάνισης κάθε εξόδου
• Αμοιβαία πληροφορία
• Αθόρυβο κανάλι
– p=0, άρα Ι(0;0)=1
• Θορυβώδες κανάλι
– p=1/2, άρα Ι(0;0)=Ι(0;1)=0
– p=1/4, άρα Ι(0;0)=0,587 και Ι(0;1)=-1
2
1
)
1
(
2
1
)
1
(
)
1
|
0
(
)
0
(
)
0
|
0
(
)
0
( 











 p
p
X
P
X
Y
P
X
P
X
Y
P
Y
P
2
1
)
1
(
2
1
)
1
(
)
1
|
1
(
)
0
(
)
0
|
1
(
)
1
( 











 p
p
X
P
X
Y
P
X
P
X
Y
P
Y
P
)
1
(
2
log
)
0
(
)
0
|
0
(
log
)
0
;
0
(
)
;
( 2
2
0
0 p
Y
P
X
Y
P
I
x
y
I 






p
Y
P
X
Y
P
I
x
y
I 2
log
)
0
(
)
1
|
0
(
log
)
1
;
0
(
)
;
( 2
2
1
0 





16
Εντροπία
Μάθημα: Τεχνολογία Πολυμέσων, Ενότητα # 7: Θεωρία πληροφορίας
Διδάσκων: Γιώργος Ξυλωμένος, Τμήμα: Πληροφορικής
Πληροφορία και εντροπία (1 από 2)
• Μέση αμοιβαία πληροφορία X και Y
• P(xi,yj) και I(xi;yj) συμμετρικά
– I(X;Y)= I(Υ;X)
• X και Y στατιστικά ανεξάρτητες
– P(xi|yj)=P(xi), άρα Ι(Χ;Υ)=0
• Μέση εσωτερική πληροφορία X
• Τιμές X: σύμβολα ενός αλφαβήτου
– H(X): εντροπία της πηγής

  
 


n
i
m
j i
j
i
j
i
n
i
m
j
j
i
j
i
x
P
y
x
P
y
x
P
y
x
I
y
x
P
Y
X
I
1 1
1 1 )
(
)
|
(
log
)
,
(
)
;
(
)
,
(
)
;
(

 




n
i
i
i
n
i
i
i x
P
x
P
x
I
x
P
X
H
1
1
)
(
log
)
(
)
(
)
(
)
(
18
Πληροφορία και εντροπία (2 από 2)
• Πηγή με τυχαία συμπεριφορά
– P(xi)=1/n
– Απαιτούνται log2n bits
• Μέγιστη τιμή εντροπίας
– Όλα τα σύμβολα είναι εξίσου πιθανά
• Υπό συνθήκη εντροπία
• Όλοι οι ορισμοί μέσης πληροφορίας συνδέονται





n
i
n
n
n
X
H
1
log
1
log
1
)
(

 

n
i
m
j j
i
j
i
y
x
P
y
x
P
Y
X
H
1 1 )
|
(
1
log
)
,
(
)
|
(
)
|
(
)
(
)
;
( Y
X
H
X
H
Y
X
I 

19
Παραδείγματα εντροπίας
Μάθημα: Τεχνολογία Πολυμέσων, Ενότητα # 7: Θεωρία πληροφορίας
Διδάσκων: Γιώργος Ξυλωμένος, Τμήμα: Πληροφορικής
Παραδείγματα εντροπίας (1 από 3)
• Δυαδική πηγή χωρίς μνήμη
– P(0)=q, P(1)=1-q
• Εντροπία πηγής
• Δυαδική εντροπία
– Εξαρτάται από το q
– Όταν q=1-q=1/2, H(1/2)=1
– Όταν q=0 ή q=1, Η(0)=0



 )
1
(
log
)
1
(
)
0
(
log
)
0
(
)
( P
P
P
P
X
H
)
1
log(
)
1
(
log q
q
q
q 




21
Παραδείγματα εντροπίας (2 από 3)
• Δυαδικό κανάλι DMC
• Εντροπία της πηγής X
• Μέση αμοιβαία πληροφορία I(X;Y)
– Μέγιστη τιμή όταν q=1-q=1/2 για κάθε p
– p=0: μέγιστη μέση αμοιβαία πληροφορία
– p=1/2: ελάχιστη μέση αμοιβαία πληροφορία
• Υπό συνθήκη εντροπία H(X|Y)
– Συμπεριφέρεται αντίστροφα από την I(X;Y)
– p=1/2: μέγιστη υπό συνθήκη εντροπία
– p=0: ελάχιστη υπό συνθήκη εντροπία
)
1
log(
)
1
(
log
)
(
)
( q
q
q
q
q
H
X
H 





)
|
(
)
(
)
;
( Y
X
H
X
H
Y
X
I 

22
Παραδείγματα εντροπίας (3 από 3)
• Μέση αμοιβαία πληροφορία και Υπό συνθήκη εντροπία
– Λειτουργούν συμπληρωματικά ως προς την εντροπία της πηγής
23
Εφαρμογές
Μάθημα: Τεχνολογία Πολυμέσων, Ενότητα # 7: Θεωρία πληροφορίας
Διδάσκων: Γιώργος Ξυλωμένος, Τμήμα: Πληροφορικής
Εφαρμογές (1 από 2)
• Πηγές πληροφοριών πολυμέσων
– Παράγονται w σύμβολα qi, i=1, 2, …, w
– Πιθανότητα παραγωγής qi ίση με P(qi)
• Απλή αναπαράσταση συμβόλων
– Δυαδικές ακολουθίες σταθερού μήκους
– log2w bits ανά σύμβολο για w σύμβολα
• Εσωτερική πληροφορία
– I(qi)=-log2P(qi) bits
• Αναπαράσταση μεταβλητού μήκος
– I(qi) bits για το σύμβολο qi
– Σπάνια και συχνά σύμβολα
– Βέλτιστη δυνατή κωδικοποίηση
• Εντροπία πηγής Η(Χ): μέσο πλήθος bits ανά σύμβολο
25
Εφαρμογές (2 από 2)
• Αποδοτικότητα μίας κωδικοποίησης
– Μέσο μήκος συμβόλων κωδικοποίησης R
– Αποδοτικότητα: H(X)/R
• Μετάδοση πάνω από κανάλι
– X: είσοδος, Y: έξοδος
• Υπό συνθήκη εντροπία H(X|Y)
– Μέση εσωτερική πληροφορία εισόδου, γνωρίζοντας την έξοδο
• Εντροπία H(X)
– Μέση εσωτερική πληροφορία εισόδου, ανεξάρτητα από έξοδο
• Μέση αμοιβαία πληροφορία I(X;Y)
– I(X;Y)=H(X)-H(X|Y)
– Διαφορά εσωτερικής πληροφορίας πριν και μετά τη μετάδοση
– Μέση πληροφορία που μεταφέρει το κανάλι
26
Τέλος Ενότητας #7
Μάθημα: Τεχνολογία Πολυμέσων, Ενότητα # 7: Θεωρία πληροφορίας
Διδάσκων: Γιώργος Ξυλωμένος, Τμήμα: Πληροφορικής

07_Multimedia_Technology Athens University of Economics and Business

  • 1.
    Τεχνολογία Πολυμέσων Ενότητα #7: Θεωρία πληροφορίας Διδάσκων: Γεώργιος Ξυλωμένος Τμήμα: Πληροφορικής
  • 2.
    Χρηματοδότηση • Το παρόνεκπαιδευτικό υλικό έχει αναπτυχθεί στα πλαίσια του εκπαιδευτικού έργου του διδάσκοντα. • Το έργο «Ανοικτά Ακαδημαϊκά Μαθήματα στο Οικονομικό Πανεπιστήμιο Αθηνών» έχει χρηματοδοτήσει μόνο τη αναδιαμόρφωση του εκπαιδευτικού υλικού. • Το έργο υλοποιείται στο πλαίσιο του Επιχειρησιακού Προγράμματος «Εκπαίδευση και Δια Βίου Μάθηση» και συγχρηματοδοτείται από την Ευρωπαϊκή Ένωση (Ευρωπαϊκό Κοινωνικό Ταμείο) και από εθνικούς πόρους. 2
  • 3.
    Άδειες Χρήσης • Τοπαρόν εκπαιδευτικό υλικό υπόκειται σε άδειες χρήσης Creative Commons. • Οι εικόνες προέρχονται από το βιβλίο «Τεχνολογία Πολυμέσων και Πολυμεσικές Επικοινωνίες», Γ.Β. Ξυλωμένος, Γ.Κ. Πολύζος, 1η έκδοση, 2009, Εκδόσεις Κλειδάριθμος. 3
  • 4.
    Σκοποί ενότητας • Εξοικείωσημε τα βασικά κανάλια μετάδοσης και τα χαρακτηριστικά τους. • Εισαγωγή στις έννοιες που σχετίζονται με την πληροφορία και παραδείγματα χρήσης τους. • Εισαγωγή στις έννοιες που σχετίζονται με την εντροπία και παραδείγματα χρήσης τους. • Κατανόηση των συμπερασμάτων από τις εφαρμογές πληροφορίας και εντροπίας. 4
  • 5.
    Περιεχόμενα ενότητας • Κανάλιαμετάδοσης • Πληροφορία • Παραδείγματα πληροφορίας • Εντροπία • Παραδείγματα εντροπίας • Εφαρμογές 5
  • 6.
    Κανάλια μετάδοσης Μάθημα: ΤεχνολογίαΠολυμέσων, Ενότητα # 7: Θεωρία πληροφορίας Διδάσκων: Γιώργος Ξυλωμένος, Τμήμα: Πληροφορικής
  • 7.
    Κανάλια (1 από2) • Μετάδοση πληροφοριών – Πηγή / Κανάλι / Χρήστης – Διακριτά σύμβολα από διακριτό αλφάβητο • Κωδικοποιητής πηγής – Μείωση των bits προς μετάδοση – Αξιοποίηση της φύσης των πληροφοριών • Κωδικοποιητής καναλιού – Βελτίωση της αξιοπιστίας του καναλιού – Αξιοποίηση της φύσης του καναλιού • Θεωρία πληροφοριών – Μελέτη των ιδιοτήτων της πληροφορίας – Εύρεση αποδοτικών μεθόδων κωδικοποίησης 7
  • 8.
    Κανάλια (2 από2) • Διακριτό κανάλι χωρίς μνήμη (DMC) – Ανεξάρτητα διακριτά σύμβολα – Διαμόρφωση / μετάδοση / αποδιαμόρφωση κυματομορφής – Κανάλι επικοινωνίας ή μέσο αποθήκευσης 8
  • 9.
    Πληροφορία Μάθημα: Τεχνολογία Πολυμέσων,Ενότητα # 7: Θεωρία πληροφορίας Διδάσκων: Γιώργος Ξυλωμένος, Τμήμα: Πληροφορικής
  • 10.
    Αμοιβαία πληροφορία • Διακριτέςτυχαίες μεταβλητές X και Υ – xi, i=1, 2, …, n και yj, j=1, 2, …, m • X και Y στατιστικά ανεξάρτητες – Το Y=yj δεν παρέχει πληροφορία για το X=xi • X και Y απόλυτα εξαρτημένες – Το Y=yj παρέχει την ίδια πληροφορία με το X=xi • Ανάλογη με την υπό συνθήκη πιθανότητα • Κανονικοποίηση ανάλογα με πιθανότητα X=xi • I(xi;yj): αμοιβαία πληροφορία μεταξύ xi και yj ) | ( ) | ( j i j i y x P y Y x X P    ) ( ) ( i i x P x X P   ) ( ) | ( log ) ; ( i j i j i x P y x P y x I  10
  • 11.
    Εσωτερική πληροφορία • Ηαμοιβαία πληροφορία είναι συμμετρική • X και Υ στατιστικά ανεξάρτητες: I(xi;yj)=0 • X και Υ πλήρως εξαρτημένες • Εσωτερική πληροφορία του xi – Πάντα μη αρνητική (λογάριθμος αριθμού <= 1 αρνητικός) • Μονάδες μέτρησης πληροφορίας: δυαδικά ψηφία (log2) ) ( ) | ( ) ( ) ( ) ( ) | ( ) ( ) ( ) , ( ) ( ) ( ) ( ) | ( ) ( ) | ( j i j i j i i j j i j i j i j j i i j i y P x y P x P y P x P x y P y P x P y x P y P x P y P y x P x P y x P     ) ; ( ) ( ) | ( log ) ( ) | ( log ) ; ( i j j i j i j i j i x y I y P x y P x P y x P y x I    ) ( log ) ( 1 log ) ; ( i i j i x P x P y x I    ) ( log ) ( 1 log ) ( i i i x P x P x I    11
  • 12.
    Υπό συνθήκη πληροφορία •Πληροφορία υπό συνθήκη – X=xi όταν έχει συμβεί το Y=yj • Αμοιβαία πληροφορία I(xi;yj) – Πληροφορία από το Y=yj για το X=xi • Υπό συνθήκη πληροφορία I(xi|yj) – Εσωτερική πληροφορία του X=xi όταν έχει συμβεί το Y=yj • Όλοι οι ορισμοί πληροφορίας συνδέονται – I(xi;yj)>0 όταν I(xi)>I(xi|yj) – I(xi;yj)<0 όταν I(xi)<I(xi|yj) ) | ( log ) | ( 1 log ) | ( j i j i j i y x P y x P y x I    ) | ( ) ( ) ( log ) | ( log ) ( ) | ( log ) ; ( j i i i j i i j i j i y x I x I x P y x P x P y x P y x I      12
  • 13.
    Εφαρμογές πληροφορίας Μάθημα: ΤεχνολογίαΠολυμέσων, Ενότητα # 7: Θεωρία πληροφορίας Διδάσκων: Γιώργος Ξυλωμένος, Τμήμα: Πληροφορικής
  • 14.
    Εφαρμογές πληροφορίας (1από 3) • Δυαδική πηγή (παράγει bits) – P(0)=P(1)=1/2 • Δυαδική πηγή χωρίς μνήμη – k συνεχόμενες τιμές – M=2k διαφορετικές ακολουθίες – P(xi ’)=1/M=2-k • Λογαριθμικό μέτρο πληροφορίας – Πληροφορία ακολουθίας ανεξάρτητων γεγονότων – Άθροισμα πληροφοριών των γεγονότων – Με δυαδικό λογάριθμο, πληροφορία σε bit 1 2 1 log ) ( log ) ( 2 2      i i x P x I k x I k i     2 log ) ( 2 , 14
  • 15.
    Εφαρμογές πληροφορίας (2από 3) • Δυαδικό κανάλι DMC (μετάδοση bits) – X: είσοδος, σήμα που στάλθηκε – Y: έξοδος, σήμα που λήφθηκε – Η έξοδος διαφέρει από την είσοδο με πιθανότητα p – Έστω P(X=0)=P(X=1)=1/2 15
  • 16.
    Εφαρμογές πληροφορίας (3από 3) • Πιθανότητα εμφάνισης κάθε εξόδου • Αμοιβαία πληροφορία • Αθόρυβο κανάλι – p=0, άρα Ι(0;0)=1 • Θορυβώδες κανάλι – p=1/2, άρα Ι(0;0)=Ι(0;1)=0 – p=1/4, άρα Ι(0;0)=0,587 και Ι(0;1)=-1 2 1 ) 1 ( 2 1 ) 1 ( ) 1 | 0 ( ) 0 ( ) 0 | 0 ( ) 0 (              p p X P X Y P X P X Y P Y P 2 1 ) 1 ( 2 1 ) 1 ( ) 1 | 1 ( ) 0 ( ) 0 | 1 ( ) 1 (              p p X P X Y P X P X Y P Y P ) 1 ( 2 log ) 0 ( ) 0 | 0 ( log ) 0 ; 0 ( ) ; ( 2 2 0 0 p Y P X Y P I x y I        p Y P X Y P I x y I 2 log ) 0 ( ) 1 | 0 ( log ) 1 ; 0 ( ) ; ( 2 2 1 0       16
  • 17.
    Εντροπία Μάθημα: Τεχνολογία Πολυμέσων,Ενότητα # 7: Θεωρία πληροφορίας Διδάσκων: Γιώργος Ξυλωμένος, Τμήμα: Πληροφορικής
  • 18.
    Πληροφορία και εντροπία(1 από 2) • Μέση αμοιβαία πληροφορία X και Y • P(xi,yj) και I(xi;yj) συμμετρικά – I(X;Y)= I(Υ;X) • X και Y στατιστικά ανεξάρτητες – P(xi|yj)=P(xi), άρα Ι(Χ;Υ)=0 • Μέση εσωτερική πληροφορία X • Τιμές X: σύμβολα ενός αλφαβήτου – H(X): εντροπία της πηγής         n i m j i j i j i n i m j j i j i x P y x P y x P y x I y x P Y X I 1 1 1 1 ) ( ) | ( log ) , ( ) ; ( ) , ( ) ; (        n i i i n i i i x P x P x I x P X H 1 1 ) ( log ) ( ) ( ) ( ) ( 18
  • 19.
    Πληροφορία και εντροπία(2 από 2) • Πηγή με τυχαία συμπεριφορά – P(xi)=1/n – Απαιτούνται log2n bits • Μέγιστη τιμή εντροπίας – Όλα τα σύμβολα είναι εξίσου πιθανά • Υπό συνθήκη εντροπία • Όλοι οι ορισμοί μέσης πληροφορίας συνδέονται      n i n n n X H 1 log 1 log 1 ) (     n i m j j i j i y x P y x P Y X H 1 1 ) | ( 1 log ) , ( ) | ( ) | ( ) ( ) ; ( Y X H X H Y X I   19
  • 20.
    Παραδείγματα εντροπίας Μάθημα: ΤεχνολογίαΠολυμέσων, Ενότητα # 7: Θεωρία πληροφορίας Διδάσκων: Γιώργος Ξυλωμένος, Τμήμα: Πληροφορικής
  • 21.
    Παραδείγματα εντροπίας (1από 3) • Δυαδική πηγή χωρίς μνήμη – P(0)=q, P(1)=1-q • Εντροπία πηγής • Δυαδική εντροπία – Εξαρτάται από το q – Όταν q=1-q=1/2, H(1/2)=1 – Όταν q=0 ή q=1, Η(0)=0     ) 1 ( log ) 1 ( ) 0 ( log ) 0 ( ) ( P P P P X H ) 1 log( ) 1 ( log q q q q      21
  • 22.
    Παραδείγματα εντροπίας (2από 3) • Δυαδικό κανάλι DMC • Εντροπία της πηγής X • Μέση αμοιβαία πληροφορία I(X;Y) – Μέγιστη τιμή όταν q=1-q=1/2 για κάθε p – p=0: μέγιστη μέση αμοιβαία πληροφορία – p=1/2: ελάχιστη μέση αμοιβαία πληροφορία • Υπό συνθήκη εντροπία H(X|Y) – Συμπεριφέρεται αντίστροφα από την I(X;Y) – p=1/2: μέγιστη υπό συνθήκη εντροπία – p=0: ελάχιστη υπό συνθήκη εντροπία ) 1 log( ) 1 ( log ) ( ) ( q q q q q H X H       ) | ( ) ( ) ; ( Y X H X H Y X I   22
  • 23.
    Παραδείγματα εντροπίας (3από 3) • Μέση αμοιβαία πληροφορία και Υπό συνθήκη εντροπία – Λειτουργούν συμπληρωματικά ως προς την εντροπία της πηγής 23
  • 24.
    Εφαρμογές Μάθημα: Τεχνολογία Πολυμέσων,Ενότητα # 7: Θεωρία πληροφορίας Διδάσκων: Γιώργος Ξυλωμένος, Τμήμα: Πληροφορικής
  • 25.
    Εφαρμογές (1 από2) • Πηγές πληροφοριών πολυμέσων – Παράγονται w σύμβολα qi, i=1, 2, …, w – Πιθανότητα παραγωγής qi ίση με P(qi) • Απλή αναπαράσταση συμβόλων – Δυαδικές ακολουθίες σταθερού μήκους – log2w bits ανά σύμβολο για w σύμβολα • Εσωτερική πληροφορία – I(qi)=-log2P(qi) bits • Αναπαράσταση μεταβλητού μήκος – I(qi) bits για το σύμβολο qi – Σπάνια και συχνά σύμβολα – Βέλτιστη δυνατή κωδικοποίηση • Εντροπία πηγής Η(Χ): μέσο πλήθος bits ανά σύμβολο 25
  • 26.
    Εφαρμογές (2 από2) • Αποδοτικότητα μίας κωδικοποίησης – Μέσο μήκος συμβόλων κωδικοποίησης R – Αποδοτικότητα: H(X)/R • Μετάδοση πάνω από κανάλι – X: είσοδος, Y: έξοδος • Υπό συνθήκη εντροπία H(X|Y) – Μέση εσωτερική πληροφορία εισόδου, γνωρίζοντας την έξοδο • Εντροπία H(X) – Μέση εσωτερική πληροφορία εισόδου, ανεξάρτητα από έξοδο • Μέση αμοιβαία πληροφορία I(X;Y) – I(X;Y)=H(X)-H(X|Y) – Διαφορά εσωτερικής πληροφορίας πριν και μετά τη μετάδοση – Μέση πληροφορία που μεταφέρει το κανάλι 26
  • 27.
    Τέλος Ενότητας #7 Μάθημα:Τεχνολογία Πολυμέσων, Ενότητα # 7: Θεωρία πληροφορίας Διδάσκων: Γιώργος Ξυλωμένος, Τμήμα: Πληροφορικής