METODE VALUASI HUMAN CAPITAL DALAM KONSEP HUMAN
RESOURCE ACCOUNTING (HRA) DAN PENGUNGKAPANNYA
FARDIANTYE BELLA CENDIKA
TJIPTOHADI SAWARJUWONO
Fakultas Ekonomi dan Bisnis Universitas Airlangga
Abstract
The aim of this study is comparing methods quality of measurement that
owned by HRA which is based on the function of each method as an
information source for financial report and the objectivity of each
method. The information on HRA presents a data that can assist analysis
of management, investors, and other users of financial report. So they can
take policies more effective and efficient. There are many and various
methods available for HRA which are used by companies today. This
requires the formulation of the most appropriate valuation method that
can be used as a standard method by the enterprise for the sake of
uniformity in the use of HRA methods, so that the HRA reporting results
are more objective and comparable. By using this content of analysis on
several scientific journals that regard the HRA theoretical material about
valuations in accounting, and also direct reviews on reporting HRA in
Infosys Ltd's financial statements. So it can be inferred that valuation Lev
& Schwartz (1971) method is an excellent method to be used instead a
number of companies using these methods, also in the ease of this method
use to be applied and the performance information method in a simple
way to understood.
Keywords: Human Asset, Human Resource Accounting (HRA), Valuation
Methods, Financial Statements Disclosure
SNA 17 Mataram, Lombok
Universitas Mataram
24-27 Sept 2014
1 File ini diunduh dari:
www.multiparadigma.lecture.ub.ac.id
1. Pendahuluan
Seiring perkembangan dunia bisnis saat ini dalam perencanaan strategis mereka,
sustainability perusahaan adalah hal penting yang harus dapat dipertahankan.
Bagaimana sustainability perusahaan dipertahankan? Stephen Sedgwick AO (mantan
sekretaris departemen keuangan APSC, Australia) dalam CPA Congress ACT pada
Nopember 2012, mengungkapkan bahwa human resource (HR) merupakan asset
terbesar organisasi yang digunakan untuk dapat mencapai hal tersebut.
Jauh beberapa tahun sebelumnya para ilmuwan di bidang akuntansi telah berusaha
untuk lebih menghargai keberadaan HR sebagai asset perusahaan dengan berusaha
menyajikan nilai HR yang dimiliki perusahaan dalam treatment akuntansi. Sehubungan
dengan hal tersebut, maka mucullah istilah Human Resource Accounting (HRA),
sebagai salah satu cabang ilmu akuntansi.
Konseptualisasi awal HRA dilakukan oleh Likert (1967) dalam Salisu (2012).
Menurut Likert kebiasaan perusahaan menghitung keuntungan mereka secara otomatis
mengakibatkan adanya pemborosan dalam hal HR. Menurut Likert juga, penurunan
dalam nilai dan produktifitas HR hampir pasti juga menyebabkan penurunan
keuntungan perusahaan yang sebaiknya dilaporkan dalam laporan laba-rugi perusahaan.
Dalam kurun waktu 1968-1973 RG Barry Corp (perusahaan alas kaki ternama di Ohio,
Amerika) bekerja sama dengan Universitas Michigan mengupayakan perusahaannya
sebagai perintis penerapan HRA. Pada perkembangan implementasi saat ini, dalam
penelitian yang dilakukan oleh Dalvadi (2010); Malavika (2012); Dasari et al., (2013)
menyebutkan bahwa penggunaan HRA telah banyak dipakai oleh beberapa perusahaan
lain seperti SAIL, BHEL dan Infosys Technologies.
Ciri perhitungan HRA ialah memperhitungkan masing-masing nilai yang dimiliki
oleh individu-individu dalam perusahaan sehingga perusahaan dapat merasakan adanya
manfaat yang ditimbulkan oleh kontribusi yang mereka berikan. Ciri HRA tersebut
berbeda dengan treatment akuntansi konvensional dimana pengeluaran atas HR hanya
dicatat sebagai expenses tanpa adanya ekspektasi yang secara khusus diinginkan
(probable future economic benefits) dari pengeluaran tersebut, atau juga perhitungan
kerugian perusahaan yang dapat timbul dari penurunan produktivitas karyawan.
American Accounting Association (AAA) mendefinisikan HRA (human resource
accounting) sebagai berikut: “proses identifikasi human resource, mengukur dan juga
mengkomunikasikan untuk semua pihak yang berkepentingan” (American Accounting
SNA 17 Mataram, Lombok
Universitas Mataram
24-27 Sept 2014
2 File ini diunduh dari:
www.multiparadigma.lecture.ub.ac.id
Association, 1970). Sehubungan dengan defenisi di atas, selain berhubungan dengan
upaya pengukuran nilai karyawan yang dimiliki suatu perusahaan, HRA juga ditujukan
untuk dapat bermanfaat pada pihak yang berkepentingan atas pelaporan HRA dalam
pengambilan keputusan mereka. Darling (1999), juga Roslender dan Stevenson (2007),
mengungkapkan pentingnya HR dalam kehidupan organisasi. Bukan hanya dalam
lingkungan organisasi bisnis, bahkan dalam tulisan yang dibuat oleh Wang et al. (2006),
sebuah laporan tentang ekstensi System of National Accounts (SNA) dari London, Mei
2003 (Hill, 2003) juga telah membuktikan pentinganya mengungkapkan nilai HR yang
dimiliki dalam standar pelaporan perusahaan secara nasional.
Flamholtz (1999) menyatakan bukanlah manusia secara utuh yang disebut sebagai
asset, namun kemampuan jasa yang dimiliki oleh manusia yang tersedia dan sesuai
dengan kebutuhan perusahaan lah yang disebandingkan dengan asset. Metode penilaian
dalam valuasi HRA, secara garis besar dapat digolongkan melalui model berbasis biaya
dan model berbasis nilai. Melalui model berbasis biaya, valuasi HRA dalam MBA -
H4020, Singh (2009) dan Gupta (1998), dapat dihitung menggunakan historical cost
method (Brummet), replacement cost method (Likert, Flamholtz), opportunity cost
method/ market price method (Heckiman and Jones), serta standard cost method
(Watson). Sedang dalam model berbasis nilai HRA dapat diperhitungkan dalam
beberapa rumus yaitu unpurchased goodwill model dan adjusted discounted future
wages model (Hermanson, 1964), discounted value of future wages model (Lev and
Schwartz, 1971), reward valuation model (Eric Flamholtz, 1971), net benefit model
(Morse, 1973), certainity equivalent net benefit model (Ogan,1976), group basis
valuation model (Jaggi and Lau), dan aggregate payment approach (Chakraborty,
1976).
Dalam praktiknya saat ini pengukuran HR dalam HRA pada perusahaan-
perusahaan go public biasa diakui tercermin dalam intellectual capital disclosure.
Intellectual capital sendiri dapat diklasifikasikan menjadi tiga bagian yang meliputi
modal manusia (human capital), modal struktural (structural capital), dan modal
relasional (relational capital).
Berkembangnya HRA dalam implementasi oleh perusahaan-perusahaan saat ini
mengarahkan kebutuhan mereka pada suatu keseragaman pemakaian metode valuasi
dalam HRA dimana metode tersebut merupakan metode yang relevan pada kemudahan
aplikasi dan kebutuhan informasi yang akan tersaji oleh suatu metode HRA. Kendala
utama mengenai adanya unsur subyektifitas dalam pengukuran HRA mungkin memang
SNA 17 Mataram, Lombok
Universitas Mataram
24-27 Sept 2014
3 File ini diunduh dari:
www.multiparadigma.lecture.ub.ac.id
diakui adanya, seperti yang ditulis oleh Flamholtz et al. (2002), namun dalam tulisan
tersebut mereka mengatakan bahwa HRA sangat relevan terhadap kebutuhan riil para
pengambil keputusan dan para investor. Melalui library research penelitian ini
mempelajari lebih lanjut mengenai metode-metode valuasi dalam HRA, dimana hal
tersebut adalah bahasan utama dalam penelitian ini. Ruang lingkup studi literatur
banyak Peneliti temukan dari sumber-sumber literatur pada aplikasi di Negara India.
Pada hasil akhir penelitian, Peneliti akan menyimpulkan metode mana yang baik dalam
valuasi HRA. Valuasi HRA yang dimaksud adalah lebih menitik beratkan pengukuran
HRA melalui metode berbasis nilai.
2. Tinjauan Pustaka
2.1. Sumber Daya Manusia sebagai Aset dalam Konsep HR Accounting
Salah satu pengertian dari HR adalah potensi yang merupakan asset dan
berfungsi sebagai modal (non material/non finansial) di dalam organisasi bisnis
(Nawawi, 2008). Flamholtz (1999) menyatakan “People are not asset, the service
people are expected to provide to an organization compromise the asset.” Human asset
dalam HRA yang dimaksud, kemudian adalah jasa karyawan yang disediakan untuk
operasional perusahaan. Jasa karyawan tersebut meliputi HR yang dimiliki manusia
berupa keterampilan, pengetahuan serta pengalaman dan kemudian disetarakan dengan
asset melalui perhitungan biaya. Dengan demikian menilai sumber daya manusia adalah
mengenai investasi manusia sebagai asset, dan bukan perlakuan manusia sebagai asset.
Paparan di atas membantah pendapat kaum humanism yang memandang bahwa HRA
adalah suatu treatment yang tidak manusiawi.
2.2. Relevansi Human Resource Accounting (HRA) dalam Pelaporan Keuangan
Relevan merupakan salah satu kriteria dari kualitas informasi akuntansi dalam
hubungannya sebagai sumber informasi yang dapat mempengaruhi pengambilan
keputusan perusahaan. FASB (1980) dalam Statement of Financial Accounting Concept
No. 2 menyebutkan bahwa informasi akuntansi yang relevan mampu membuat
perbedaan dalam keputusan dengan membantu pengguna untuk membentuk prediksi
tentang hasil dari masa lalu, sekarang , dan kejadian masa depan atau untuk
mengkonfirmasi kebenaran akan harapan sebelumnya.
Flamholtz et al. (2002) menyatakan bahwa HRA sangat relevan terhadap
kebutuhan riil para pengambil keputusan dan para investor. Kenyataannya informasi
SNA 17 Mataram, Lombok
Universitas Mataram
24-27 Sept 2014
4 File ini diunduh dari:
www.multiparadigma.lecture.ub.ac.id
akan HRA pun cukup material dalam mempengaruhi ROE dan ROA pada perusahaan.
Penelitian yang dilakukan oleh Micah et et al. (2012) menyimpulkan bahwa tidak ada
hubungan yang signifikan antara tingkat ROA dengan tersedianya pengungkapan akan
HRA, namun sebaliknya ada pengaruh yang signifikan antara pengungkapan HRA
terhadap tingkat ROE perusahaan. Hasil penelitian tersebut dianggap wajar, dimana
ROA menggambarkan tingkat pengembalian secara meyeluruh atas asset, dan ketika
biaya atas investasi HR dikeluarkan maka asset dan pendapatan akan terlihat lebih
rendah dari kenyataannya, namun korelasi positif antara HRA pada ROE menunjukkan
realisasi pengembalian atas biaya investasi pada HR tersebut. Kenaikan positif pada
tingkat ROE mendorong perusahaan pada penggunaan pelaporan HRA untuk
membangun kepercayaan dengan para pemangku kepentingan, juga meningkatkan
reputasi perusahaan pada pihak eksternal.
2.3. HRA dan Prinsip Akuntansi Berterima Umum
Dunia akuntansi memiliki dua kiblat yang cukup berpengaruh pada perumusan
prinsip akuntansi berterima umum secara Internasional. Hal tersebut juga tergambar
dalam perumusan standard akuntansi yang ada di Indonesia. Awalnya sejak tahun 1974
hingga sebelum tahun 2008 Ikatan Akuntansi Indonesia (IAI) merumuskan prinsip
standard akuntansi di Indonesia (PSAK) dengan mengadopsi ketentuan standard
akuntansi berdasar pada United States Generally Accepted Accounting Principles (US
GAAP), yang merupakan produk dari Financial Accounting Standards Board (FASB),
sebagai dewan pembuat standar akuntansi di Amerika. Namun seiring dengan
perkembangan dunia bisnis dan akuntansi, per 1 Januari 2012 PSAK di Indonesia
beralih kiblat pada International Financial Reporting Standard (IFRS) yang merupakan
produk dari IASB (International Accounting Standard Board).
Pada konsep GAAP nampaknya perlakuan HRA tidak memiliki harapan untuk
diterapkan, namun seiring berkembangnya standar akuntansi pada IFRS seperti
memberi ruang bagi HRA untuk berkembang. Sekalipun HRA saat ini lebih dikenal
sebagai alat manajemen, dan bukan penyelenggaraan wajib yang harus dilakukan
perusahaan namun beberapa ketentuan dalam IFRS bisa jadi dapat menggunakan
konsep HRA. IAS 38 dalam IFRS mengakui adanya pengakuan intangible asset dimana
dunia bisnis mengakui human capital merupakan unsur utamanya. Pada Bullen dan
Eyler (2010) juga menyebutkan perkembangan IFRS berpotensi untuk memunculkan
SNA 17 Mataram, Lombok
Universitas Mataram
24-27 Sept 2014
5 File ini diunduh dari:
www.multiparadigma.lecture.ub.ac.id
beberapa alternatif perhitungan akuntansi, dimana salah satunya mengenai HC yang
dapat digunakan melalui metode dalam HRA.
2.4. Fokus Studi dan Tujuan Penelitian
Fokus studi ialah untuk membandingkan kualitas metode-metode pengukuran
yang dimiliki oleh HRA. Ruang lingkup studi literatur banyak Peneliti temukan dari
sumber-sumber literatur pada aplikasi di Negara India. Pada hasil akhir penelitian,
Peneliti akan menyimpulkan metode mana yang baik dalam valuasi HRA. Valuasi HRA
yang dimaksud adalah lebih menitik beratkan pengukuran HRA melalui metode
berbasis nilai. Melihat langsung contoh pengungkapan HRA oleh perusahaan juga akan
disajikan terlampir.
Tujuan penelitian adalah untuk memberikan sumbangsih berupa penarikan
kesimpulan metode valuasi HRA yg terbaik untuk digunakan. dengan tidak lebih
perfeksionis terhadap pencarian metode yang paling tepat, pihak manajemen dan
pengguna laporan keuangan lebih membutuhkan informasi-informasi penting yang
tersaji dalam HRA. Pemilihan metode valuasi yang paling tepat merupakan pilihan dari
perusahaan pengguna sehingga metode valuasi dapat ditetapkan sesuai dengan metode
yang umum digunakan oleh penyaji HRA selama subjektifitas dalam pengukuran dapat
ditekan dengan keseragaman pemakaian. Pengambilan kesimpulan akhir penelitian ini
didasarkan pada fakta yang terjadi dalam praktik perusahaan dan dengan kemudian juga
biasa dikenal dengan penalaran induktif.
3. Metode Penelitian
3.1. Teknik Pengumpulan Data
Penelitian ini dilakukan dengan metode Library research (lihat Newby, 2001).
Metode ini dipilih untuk menjamin kualitas dari informasi yang dibutuhkan. Jurnal-
jurnal ilmiah, handbook, maupun karya ilmiah lain yang diterbitkan oleh institusi, dan
website perusahaan pengguna HRA digunakan sebagai sumber informasi yang intensif
dan relevan mengingat adanya keterbatasan informasi dalam literatur lokal.
3.2. Teknik Analisa Data
Content analysis digunakan Peneliti dalam penelitian ini. Content analysis
digunakan untuk mendapatkan data yang valid sesuai konteks dengan tujuan
memberikan pengetahuan, wawasan baru, representasi fakta dan panduan praktis untuk
SNA 17 Mataram, Lombok
Universitas Mataram
24-27 Sept 2014
6 File ini diunduh dari:
www.multiparadigma.lecture.ub.ac.id
bertindak ( Krippendorff, 1980) dalam Elo dan Kyngas (2008). Adapun teknik analisis
data dalam penelitian ini sebagai berikut :
1. Mengumpulkan dan melakukan koding mengenai pokok-pokok bahasan HRA
seperti konsep human resource sebagai asset, ruang lingkup HRA, metode
pengukuran HRA, dan relevansi juga kritisasi human resource dalam pelaporan
keuangan.
2. Mempelajari referensi khusus mengenai penerapan HRA oleh perusahaan yang
menggunakannya.
3. Melakukan analisis dasar perbedaan HRA dengan pengakuan akuntansi
konvensional; manfaat yang menjadi kebutuhan perusahaan akan penggunaan
HRA; pembeda antara metode HRA yang banyak dipakai perusahaan dibanding
dengan penggunaan metode HRA lainnya.
4. Hasil dan Pembahasan
4.1. Bahasan Penelitian
Setelah mempelajari lebih lanjut mengenai HRA, Peneliti kemudian menemukan
bahwa satu-satunya kendala besar dalam sosialisasi penggunaan HRA yaitu merujuk
pada belum adanya keseragaman metode pemakaian HRA pada tiap-tiap perusahaan
pemakainya, berawal dari hal tersebut lah secara lebih khusus Peneliti ingin membahas
lebih dalam pada bahasan metode valuasi HRA. Pembahasan dilakukan dengan
pemaparan kondisi pengungkapan HRA saat ini (Tabel 1); metode valuasi dalam
pengungkapannya, contoh seperti additional information pada Infosys Ltd. (Gambar 1);
konsep human asset dalam HRA, dan kritisi atas metode valuasi dalam HRA.
4.1.1.Pengungkapan Human Resource Accounting Pada Laporan Keuangan Yang
Dikenal Saat Ini
Human capital (HC) merupakan istilah yang mulai digunakan pada akhir tahun
1980 untuk menyebutkan perpaduan antara akuntansi dan HR sebagai objeknya (Steen
et al., 2011; Cherian et al., 2013). Dengan demikian menurut peneliti istilah HC
merupakan produksi dari treatment HRA.
Pada masa sekarang ini pengakuan HC banyak diakui pada intellectual capital
(IC) disclosure yang dimiliki perusahaan, sedang konsep HRA sendiri berfokus pada
perhitungan HR sebagai capital. Perhatian akan HC dalam akuntansi cukup serius
SNA 17 Mataram, Lombok
Universitas Mataram
24-27 Sept 2014
7 File ini diunduh dari:
www.multiparadigma.lecture.ub.ac.id
diperhitungkan. Hal tersebut nampak pada pembentukan gugus tugas human capital
management pada Januari 2003 oleh pemerintah Inggris, untuk mempertimbangkan
praktek-praktek terbaik dalam pelaporan modal manusia. Hasil penugasan tersebut ialah
adanya ketentuan OFR Regulation 2005, walau pada November 2005 terjadi
pembatalan undang-undang untuk pelaporan modal manusia tersebut dengan alasan
ketidaksiapan golongan auditor mengevaluasi mengenai praktik tersebut.
Selain keterlibatan HC dalam IC disclosure, beberapa negara melakukan
pengungkapan nilai HR pada laporan keuangan mereka. Di India pengungkapan HR
tercermin pada informasi tambahan dalam laporan tahunan mereka, dan penelitian yang
dilakukan oleh Islam et al. (2013) menyebutkan di Bangladesh biaya dan nilai HR harus
dimunculkan dalam laporan keuangan mereka. Pada beberapa negara di eropa, nilai HR
terlibat pada model perhitungan IC pada model Skandia Navigator oleh perusahaan
konsultan keuangan ‘Skandia Future Centers’.
4.1.2.Keberadaan Penggunaan Metode Valuasi dalam HRA dan
Pengungkapannya
Human Resources Accounting (HRA) memang merupakan suatu perspektif baru
dalam cabang ilmu akuntansi terkait dengan pengolahan biaya akan sumber daya
manusia yang dilakukan oleh organisasi bisnis. Namun begitu dalam treatment
perlakuan sumber daya manusia dalam konsep asset manusia atau human capital istilah
HRA merupakan suatu bahasa yang paling dasar. Oleh karena itu pada awal pencarian
sumber referensi yang juga mungkin akan anda dapati ketika mengetikkan kata kunci
‘Human Resources Accounting’ pada search engine misal saja pada google, maka
artikel maupun tulisan mengenai hal tersebut akan terkesan awam, bukan merupakan
suatu tren, atau bahkan kuno. Oleh karena itu ketika Anda menggunakannya maka
mungkin seperti halnya yang didapati oleh Peneliti bahwa kebanyakan penulis dalam
bahasan HRA berikut pula implementasinya akan terpusat pada Negara India,
Bangladesh, maupun Nigeria, sekalipun pada kenyataannya bahasan mengenai HRA
pertama kali dikembangkan di Amerika dan cukup luas dipertimbangkan pemakaiannya
pada masa kini.
Dalam jurnal yang ditulis oleh Dalvadi (2010); Malavika (2012); Dasari et al.
(2013) menunjukkan adanya beberapa perusahaan publik dan perusahaan privat
pengguna HRA di India dengan beberapa variasi model valuasi yang dipakainya (Tabel
1). Dari fakta tersebut dapat disimpulkan bahwa perusahaan-perusahaan di India telah
SNA 17 Mataram, Lombok
Universitas Mataram
24-27 Sept 2014
8 File ini diunduh dari:
www.multiparadigma.lecture.ub.ac.id
melakukan penyelenggaraan HRA secara konsisten. Dalam penelitian yang dilakukan
oleh Dalvadi (2010), juga Kesavan dan Dyana (2013) menunjukkan informasi yang
dapat didapat dari pengaplikasian HRA pun cukup variatif, hal-hal seperti: value added;
kualifikasi karyawan; jumlah tenaga kerja; EVA; review sekilas HR dalam sepuluh
tahun; nilai HR; nilai HR per karyawan; nilai tambah per karyawan; model penilaian
yang digunakan; tingkat diskonto yang diterapkan; manfaat pension; penghargaan yang
diberikan untuk kinerja yang baik; pelaporan HRA terpisah; biaya pelatihan dan
pengembangan; modal karyawan; manfaat renumerasi karyawan; valuasi merek;
kebijakan distribusi usia; kebijakan distribusi grup; kebijakan distribusi jenis kelamin;
pengembalian per karyawan; dan biaya karyawan; merupakan variabel-variabel yang
diteliti keberadaannya dalam penggunaan HRA pada organisasi bisnis di India. Dari hal
tersebut lah maka HRA dapat disebut sebagai perekam informasi yang cukup variatif
sehubungan dengan sumber daya yang dimiliki oleh perusahaan.
Dalam perhitungannya, output utama dalam treatment HRA bukan hanya
pengungkapan dalam hal biaya atas sumber daya manusia yang dimiliki oleh
perusahaan, namun biaya tersebutlah yang merupakan input HRA yang akhirnya dapat
memunculkan suatu output utama yang berupa nilai sumber daya manusia yang dimiliki
perusahaan saat ini, pengembalian atas investasi dari sumber daya manusia, dan
penilaian atas konsistensi nilai karyawan atas produktivitas mereka saat ini. Maka mari
kita kembali pada fokus penelitian ini yaitu mengenai metode valuasi dalam HRA.
Apabila sebelumnya peneliti berpendapat bahwa dalam HRA biaya atas sumber
daya manusia adalah suatu bentuk input, maka kita akan berkenalan dengan beberapa
macam alternatif biaya yang digunakan pada valuasi HRA dalam MBA -H4020, Singh
(2009) dan Gupta (1998), yaitu historical cost method (Brummet), replacement cost
method (Likert, Flamholtz), opportunity cost method/ market price method (Heckiman
and Jones), standard cost method (Watson). Sedang dalam valuasi HRA sendiri dapat
diperhitungkan dalam beberapa rumus valuasi HRA yaitu unpurchased goodwill model
dan adjusted discounted future wages model (Hermanson, 1964), discounted value of
future wages model (Lev and Schwartz, 1971), reward valuation model (Eric Flamholtz,
1971), net benefit model (Morse, 1973), certainity equivalent net benefit model
(Ogan,1976), group basis valuation model (Jaggi and Lau), dan aggregate payment
approach (Chakraborty, 1976). Banyaknya variasi dalam metode valuasi HRA lah yang
kemudian menjadi pertanyaan besar berbagai pihak yang menaruh perhatian pada
bidang ini, dimana dalam suatu metode valuasi terkait dengan aset dalam ilmu akuntansi
SNA 17 Mataram, Lombok
Universitas Mataram
24-27 Sept 2014
9 File ini diunduh dari:
www.multiparadigma.lecture.ub.ac.id
haruslah tidak bersifat subjektif, namun juga handal.Kemudian juga yang termasuk
dalam langkah awal terpenting dalam penelitian ini bagi peneliti ialah menemukan dan
melihat langsung pengungkapan terkait HRA dalam perusahaan penggunanya.
Pengungkapan terkait HRA dapat kita dapati pada Infosys Technologies Ltd. additional
information 2012-2013 per 31 Maret 2013, bagian Human Resources Valuation pg.134
terlampir (Gambar 1).
Penggunaan HRA pada contoh Infosys menggunakan dasar metode valuasi
discounted value of future wages model (Lev and Schwartz, 1971). Deskripsi dari
kompensasi karyawan dalam perhitungan itu meliputi seluruh pendapatan karyawan
baik secara langsung maupun tidak langsung yang diasumsikan ke dalam basis per
golongan karyawan yang dapat kita lihat yaitu karyawan golongan profesional software
dan karyawan pendukung. Pada akhir perhitungan HRA pada Infosys Technologies Ltd.
kita dapati besar prosentase pengembalian rata-rata dari nilai investasi pada HR.
4.1.3.Konsep Human Asset dan Metode Valuasinya dalam Konsep HRA
Pemahaman akan metode valuasi HRA merupakan tujuan utama dalam
pembahasan penelitian ini. Ciri utama yang diusung konsep HRA ialah konsep human
asset. Human asset merupakan suatu asumsi, suatu perspektif yang memandang konkrit
bahwa masing-masing individu dalam organisasi memiliki sumber daya berharga di
dalam dirinya. Menurut Ghoshal dan Gratton (2003), human asset terdiri atas
intellectual capital, social capital, emotional capital, dan pengembangan baru yang juga
merujuk pada istilah baru yaitu spiritual capital. Spiritual capital merupakan istilah
baru yang dikembangkan dalam praktek pengelolaan sumber daya manusia, dimana
menurut Ullhas Pagey, direktur HR dan OD Aptech ltd. Apabila dengan IQ seseorang
dapat memperoleh kontrak kerja, kemudian dengan EQ seseorang dapat dipromosikan,
namun dengan SQ seseorang akan dapat mempertahankan keseimbangan peningkatan
nilai diri dalam perspektif jangka panjang.
Sehubungan karena elemen modal manusia tersebut tidak terisolir satu dengan
lainnya, maka setiap pengukuran modal manusia sekaligus mencangkup keseluruhan
dari ke empat elemen di atas. Istilah HRA dimunculkan sebagai alat untuk merekam dan
mengkomunikasikan nilai modal manusia.
SNA 17 Mataram, Lombok
Universitas Mataram
24-27 Sept 2014
10 File ini diunduh dari:
www.multiparadigma.lecture.ub.ac.id
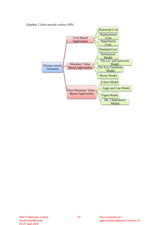
4.1.4.Metode Penilaian Human Asset dalam HRA
Secara garis besar, metode valuasi dalam HRA digolongkan menjadi dua bagian,
yaitu penilaian melalui metode moneter, atau juga melalui perhitungan non-moneter.
Metode pengukuran moneter menekankan pada satuan nilai uang dalam mengukur nilai
manusia, ditujukan untuk mengnalisis keefisienan penggunaan sumber daya manusia
melalui pengendalian terhadap biaya. Metode non moneter bertujuan untuk menilai
keefektifan sumber daya manusia, diantaranya tujuan dari pengukuran non moneter
meliputi tujuan untuk pengambilan keputusan, mendukung perhitungan moneter, dan
memprediksi pengukuran moneter. Berikut pemaparan penggolongan metode
pengukuran HRA yang diolah dari beberapa sumber (Gambar 2):
a. Cost Based Approach
Historical Cost
Pada awal penelitian mengenai HRA, para peneliti menggunakan perhitungan berbasis
historical cost dalam valuasi HR. Sebagai contoh yaitu treatment yang dilakukan oleh
Brumnet, Flamholtz dan Pyle pada RG. Barry. Biaya aktual dari HR berasal dari dua
jenis biaya yaitu biaya akuisisi dan biaya belajar. Metode ini sangat sederhana dimana
nilai HR dihitung selayaknya asset jangka panjang lainnya, berdasar biaya historis yang
direkam, kemudian biaya tersebut diamortisasi selama masa manfaat yang diharapkan
dari HR. Metode ini merupakan pemikiran yang cukup instan dan sederhana, padahal
dengan penilaian ini nilai HR antar periode akan semakin menurun dengan adanya
amortisasi, sedang semakin senior karyawan maka setidaknya ia akan semakin luwes
dalam pekerjaannya.
Replacement Cost
Likert dan Flamholtz merupakan peneliti dalam metode ini. Replacement cost dipakai
untuk mencari nilai HR yang lebih realistis dengan menemukan nilai saat ini HR dengan
membandingkan dengan nilai HR di luar perusahaan yang harus dikeluarkan perusahaan
apabila mengganti HR dalam perusahaan dengan HR lainnya dalam taraf bakat dan
kompetensi yang sama. Kemudian nilai saat ini tersebut dilaporkan dalam laporan
keuangan yang disusun pada akhir tahun. Sekilas metode ini lebih logis bila dikaitkan
dengan kehidupan perusahaan dalam menghadapi pasar tenaga kerja, namun sulitnya
SNA 17 Mataram, Lombok
Universitas Mataram
24-27 Sept 2014
11 File ini diunduh dari:
www.multiparadigma.lecture.ub.ac.id
menemukan harga yang sesuai bagi suatu ukuran yang abstrak seperti kemampuan dan
kompetensi HR mengakibatkan metode ini terkesan terlalu subyektif apabila diterapkan.
Opportunity Cost Method atau Market Price Method
Metode valuasi ini dianjurkan oleh Heckiman dan Jones. Dasar pemikiran metode ini
ialah pemaksimalan manfaat dari HR yang ada dalam perusahaan, perusahaan mungkin
akan mengadakan penawaran pasar HR dalam perusahaannya sendiri apabila
memungkinkan, kemudian memasukkan harga penawaran yang dibuat antar departemen
perusahaan sebagai nilai investasi. Dalam perspektif ini, maka nilai penawaran akan
terfokus pada HR yang memiliki kompetensi tinggi, yang akan mungkin dapat
menurunkan produktifitas HR yang kurang berkompeten. Dalam segi teknis dalam
metode ini, peneliti menilai baik adanya penawaran HR antar departemen dalam
perusahaan, walau kenyataannya bisa jadi kompetensi yang mereka miliki hanya
berlaku pada departemen tertentu saja.
Standard Cost
Metode biaya standar yang dikenalkan oleh David Watson menekankan pada tujuan
untuk teknik analisis untuk mengontrol dan pengambilan kebijakan HR dalam golongan
varian yang menyusun sebuah hirarki kompetensi HR yang dimiliki oleh perusahaan.
Peneliti menyimpulkan melalui standar cost inilah yang menjadi dasar perhitungan
dalam valuasi non moneter dalam HRA yang akan dibahas pada bahasan berikutnya.
b. Monetary Value Based Approaches
Hermanson Model
Hermanson model dikenal dengan adjusted discounted future wages model
(Hermanson, 1964). Hermanson menyarankan diskon dari pembayaran masa depan
karyawan sebagai nilai seseorang untuk organisasi. Ia menyarankan penyesuaian aliran
upah masa depan didiskon oleh faktor efisiensi. Untuk rasio efisiensi, Hermanson
memanfaatkan rata-rata tertimbang laba bersih perusahaan selama lima tahun terakhir.
Bobot yang ditugaskan adalah urutan terbalik dari tertinggi ke terendah untuk tahun
berjalan, yaitu 5 pada tahun pertama dan 1 tahun terakhir. Rumus tersebut digunakan
untuk menghitung efisiensi rasio. Hermanson telah menyarankan berikut entry jurnal
untuk mencerminkan nilai asset pada HR. Selisih dari nilai HRA dibanding upah yang
SNA 17 Mataram, Lombok
Universitas Mataram
24-27 Sept 2014
12 File ini diunduh dari:
www.multiparadigma.lecture.ub.ac.id
sebenarnya dikeluarkan merupakan cerminan efisiensi dari treatment pada HR. Rumus
model Hermanson :
Efisiensi Rasio = 5
𝑅𝑅𝑅𝑅 (0)
𝑅𝑅𝑅𝑅 (0)
+ 4
𝑅𝑅𝑅𝑅 (1)
𝑅𝑅𝑅𝑅 (1)
+ 3
𝑅𝑅𝑅𝑅 (2)
𝑅𝑅𝑅𝑅 (2)
+ 2
𝑅𝑅𝑅𝑅 (3)
𝑅𝑅𝑅𝑅 (3)
+
𝑅𝑅𝑅𝑅 (4)
𝑅𝑅𝑅𝑅 (4)
Keterangan :
RF : Keuntungan akuntansi atas HR yang dimiliki perusahaan
RE : Keuntungan ekonomi atas HR yang dimiliki perusahaan
Dalam metode ini peneliti berpendapat akan mungkin adanya kesenjangan nilai
dari perhitungan metode HRA ini pada nilai HR yang sebenarnya sebagai akibat dari
pembobotan pada rasio yang dipakai pada metode valuasi ini, sehingga nilai HR tidak
tercermin secara nyata. Disamping itu, periode waktu yang terlalu singkat digunakan
dalam model ini berakibat pada nilai biaya atas investasi pada HR lebih tinggi
dibanding nilai pengembalian yang didapat oleh perusahaan.
The Lev and Schwartz Model
Discounted value of future wages model (Lev and Schwartz, 1971) merupakan suatu
model perhitungan HRA yang banyak diterapkan di India. Sistematika perhitungan
dalam HRA ini berawal dari mengelompokkan HR yang ada sesuai dengan
keterampilan dan usia mereka, pendapatan rata-rata tahunan kemudian ditentukan pada
masing-masing rentang usia, kemudian perusahaan akan menghitung total pendapatan
dari HR yang mereka miliki sampai pada usia pension mereka, dan nilai dari human
asset didapat dari mengdiskontokan biaya modal tersebut.
𝑉𝑉𝑟𝑟 = � �
𝐼𝐼 (𝑡𝑡)
(1 + 𝑟𝑟)𝑡𝑡−𝑟𝑟
�
𝑇𝑇
𝑡𝑡=𝑟𝑟
Keterangan :
𝑉𝑉𝑟𝑟 : Nilai SDM seseorang pada usia ‘r’
𝐼𝐼 (𝑡𝑡) : Pendapatan tahunan individu hingga usia pensiun
T : Usia pensiun
r : tingkat diskonto tertentu untuk orang
t : tahun layanan aktif
peneliti melihat bahwa perhitungan metode ini telah cukup baik dilakukan sehubungan
dengan beberapa faktor yang yang ada dalam rumus perhitungan seperti halnya
pengelompokan berdasar usia dan keahlian, juga perhitungan hingga usia pension.
Gupta (1998) menyebutkan kelemahan dari metode ini bahwa metode ini mengabaikan
SNA 17 Mataram, Lombok
Universitas Mataram
24-27 Sept 2014
13 File ini diunduh dari:
www.multiparadigma.lecture.ub.ac.id
perubahan jenjang karir karyawan yang mungkin terjadi serta kurang dapat mengukur
distribusi kontribusi karyawan terhadap keefektifan organisasi.
Menurut peneliti beberapa kelemahan metode ini yang telah disebutkan sebelumnya
mungkin memang benar terjadi, namun perusahaan dapat menerapkan beberapa
kebijakan yang dapat melengkapi kekurangan metode ini. Apabila benar bahwa dalam
metode ini perusahaan mengabaikan perubahan jenjang karir karyawan, maka dalam
suatu perusahaan yang telah memiliki keteraturan sistem hal ini tidak akan berdampak
secara signifikan. Perekrutan karyawan dapat didesain sedemikian rupa dan memang
ditujukan untuk suatu posisi keahlian tertentu dalam departemen tertentu, beda halnya
dengan perusahaan dengan struktur yang terlalu fleksibel dengan tidak adanya
keteraturan. Hanya saja apabila metode ini diterapkan rasanya memang sulit mengukur
produktifitas karyawan dalam tingkat keahlian yang sama sedang biaya modal yang
dibayarkan disamaratakan, akan mungkin terjadi konflik dalam peran yang timpang, hal
ini pun dapat diminimalisasi dengan pembagian tugas dan target yang jelas pada
masing-masing personil pada perusahaan.
The Eric Flamholtz Model
Metode ini juga dikenal dengan reward valuation model (Flamholtz, 1971), sebagai
pengembangan dari metode Discounted value of future wages model (Lev and
Schwartz, 1971). Sebagai perbaikan dari metode sebelumnya metode ini berfokus pada
treatment perhitungan nilai HR yang juga memperhitungkan kemungkinan adanya
pergerakan jenjang karir, juga memperhitungkan kontribusi HR pada efektivitas
perusahaan dengan lebih baik. Metode ini berasumsi bahwa tidak ada hubungan
langsung Antara biaya yang dikeluarkan dengan nilai perusahaan pada suatu titik
tertentu. Nilai human asset dianggap sebagai satu paket layanan masa depan yang
diekspektasikan perusahaan selama periode HR tersebut ada dalam perusahaan. Pada
metode ini terdapat variabel-variabel seperti halnya tingkat aktivasi HR, kepuasan kerja,
komitmen, motivasi, maupun faktor lainnya.
Sistematika perhitungan dalam metode ini berawal dari menetapkan periode pelayanan
HR yang diharapkan oleh perusahaan, identifikasi peran yang dimiliki karyawan
sehingga dapat menggambarkan kemungkinan perubahan jenjang karir serta
kemungkinan berhenti dalam organisasi, estimasi nilai ekspektasi yang akan diperoleh
oleh perusahaan (semisal contoh dapat dihitung dengan mengalikan nilai jasa dengan
SNA 17 Mataram, Lombok
Universitas Mataram
24-27 Sept 2014
14 File ini diunduh dari:
www.multiparadigma.lecture.ub.ac.id
kuantitas layanan yang diberikan), pada akhirnya nilai HR didapat dengan
mendiskontokan jumlah nilai total jasa yang diperoleh perusahaan.
𝐸𝐸 (𝑅𝑅𝑅𝑅) = � 𝑦𝑦
𝑛𝑛
𝑖𝑖=1
�� �𝑅𝑅𝑡𝑡 ∗
𝑃𝑃 (𝑅𝑅𝑡𝑡)
(1 + 𝑟𝑟)𝑡𝑡
�
𝑛𝑛
𝑖𝑖=1
�
Keterangan :
𝐸𝐸 (𝑅𝑅𝑅𝑅): Nilai realisasi yang diharapkan
𝑅𝑅𝑡𝑡 : Nilai yang diperoleh organisasi dalam setiap kemungkinan sate
𝑃𝑃 (𝑅𝑅𝑡𝑡) : Probabilitas bahwa organisasi akan memiliki Rt
t : waktu
n : keadaan keluar
r : tingkat diskonto
i : 1,2,3……
Sekalipun metode ini merupakan perbaikan dari Discounted value of future wages
model (Lev and Schwartz, 1971) dengan memasukkan pergerakan jenjang karir dan
kontribusi HR pada model perhitungan namun menurut peneliti metode ini justru akan
berdampak semakin subyektif dalam valuasi HR. Perusahaan membutuhkan metode
yang dapat menilai seluruh HR dalam batasan-batasan yang dapat diukur dan material.
Subyektifitas dalam model ini muncul ketika variabel seperti kontribusi karyawan pada
keefektifan perusahaan pun dipertimbangkan. Dibutuhkan suatu defenisi yang jelas akan
keefektifan perusahaan dalam hal ini, sekalipun kontribusi HR dapat dilihat misal
dengan jumlah kapasitas output yang dihasilkan per karyawan dalam suatu nilai
moneter, dan pemberian reward semisal 1% dari margin laba per unit output yang
dihasilkan, namun dengan konsep nilai yang diharapkan yang diusung pada model ini
dengan menetapkan produktifitas HR mereka sepanjang masa yang diharapkan peneliti
rasa merupakan suatu tindakan yang terlalu gegabah. Penilaian tingkat kontribusi
karyawan oleh perusahaan adalah untuk melihat kelebihan nilai suatu HR dibanding
dengan nilai HR yang lain, dan dalam pembagian tugas dan target yang jelas pada
mereka maka kesenjangan produktifitas masing-masing HR dapat diminimalisir.
Morse Model
Model yang dimaksud dikenal dengan net benefit model (Morse, 1973). Pada model ini
nilai HR setara dengan nilai sekarang dari manfaat bersih yang didapat oleh perusahaan.
Sistematika perhitungan dalam metode ini berawal dari menghitung nilai bruto dari jasa
yang akan diberikan di masa depan dengan kapasitas kolektif, kemudian nilai tersebut
SNA 17 Mataram, Lombok
Universitas Mataram
24-27 Sept 2014
15 File ini diunduh dari:
www.multiparadigma.lecture.ub.ac.id
dikurangi dengan biaya atas investasi atas HR baik berupa biaya langsung maupun tidak
langsung, selisih nilainya merupakan nilai sebenarnya yang didapat perusahaan dari
HR. Nilai kini dari manfaat bersih didapat dengan menggunakan discount rate yang
ditentukan atas biaya modal.
Peneliti menilai bahwa metode ini cukup simpel dirumuskan. Metode ini kurang jelas
dalam kriteria implementasinya, dan apabila hanya dijelaskan bahwa keuntungan saat
ini atas HR didapat dengan mendiskontokan laba yang diasumsikan selisih masa depan
dari akumulasi ekspektasi perusahaan akan profit dikurangi akumulasi biaya maka yang
perlu dipertanyakan adalah sejauh apa perusahaan dapat mengenali HR yang mereka
miliki sehingga dapat mengekspektasikan nilai dari profit yang akan didapat. Metode ini
mungkin akan dapat digunakan apabila penetapan kriteria variabel didalamnya
diperjelas seperti produktifitas rata-rata karyawan, serta penggunaan metode ini
sebaiknya dengan tidak melakukan pengukuran dalam jangka waktu yang terlampau
panjang demi meminimalisasi ketidakpastian dan ketidakrelevanan ekspektasi
perusahaan atas keuntungan pada HR yang dimiliki.
c. Non-Monetary Value-Based Approaches
Likert Model
Metode ini diusung oleh Likert dan Bowers (1968) dengan group value concept sebagai
perhitungannya. Ia menggunakan tiga variabel dalam perhitungannya yaitu causal
variables ( seperti struktur organisasi, kebijakan manajemen, keputusan bisnis, strategi
kepemimpinan, keterampilan dan perilaku), intervening variables (seperti keadaan
kesehatan internal dan kemampuan kinerja perusahaan yang juga meliputi loyalitas,
perilaku, motifasi, dan persepsi pencapaian secara kolektif oleh seluruh anggota
perusahaan), dan end-result variables (variabel dependen yang mencerminkan hasil
yang dicapai oleh organisasi, seperti produktivitas, biaya, kerugian, pertumbuhan
pangsa pasar dan pendapatan). Dalam penilaian ini Likert menggunakan kuisioner
sebagai alat untuk mengumpulkan informasi yang dibutuhkan.
Langkah penilaian berawal dari penentuan apakah ada hubungan yang kuat Antara
ketiga variabel, apabila hasilnya ada hubungan yang kuat maka perkiraan pendapatan
dapat diprediksi dalam penentuan nilai sekarang dari perusahaan dan HR yang dimiliki.
Perubahan causal variables diprediksi akan berubah dalam kurun waktu dua tahun atau
lebih yang berakibat pada end-result variables. Likert berpendapat bahwa dengan lebih
menekankan keuntungan jangka pendek dan penghematan biaya pada sistem akuntansi
SNA 17 Mataram, Lombok
Universitas Mataram
24-27 Sept 2014
16 File ini diunduh dari:
www.multiparadigma.lecture.ub.ac.id
maka akan menjamin manajer untuk membuat kontribusi jangka panjang yang besar
bagi organisasi.
Pendapat akhir Likert pada uraian di atas memang merupakan dasar tujuan dari
munculnya merbagai metode yang digunakan dalam HRA. Namun dengan penilaian
metode semacam ini peneliti beranggapan bahwa metode ini akan mungkin tidak terlalu
efektif digunakan. Perumusan akan variabel-variabel yang digunakan dan berakhir
dengan mengaitkan hasilnya pada nilai perusahaan akan memerlukan waktu yang
terlampau lama. Ketidak efektifan muncul ketika causal variables juga akan berubah
dalam waktu kisaran dua tahun. Subyektifitas juga muncul bila hanya didasarkan pada
interpretasi kuisioner dari anggota perusahaan yang sekaligus diambil secara kolektif.
Jaggi and Lau Model
Model ini dirumuskan oleh Jaggi dan Lau (1974), metode ini berfokus pada penilaian
HRA secara kelompok dibanding dengan penilaian pada tiap individu dalam
perusahaan. Metode ini dihitung melalui rumus valuasi sebagai berikut :
[𝑇𝑇𝑇𝑇] = [𝑁𝑁] ∑ 𝑟𝑟 𝑛𝑛𝑛𝑛
𝑖𝑖=1 [𝑇𝑇]𝑛𝑛 [𝑉𝑉]
Keterangan :
TV : Kolom vektor yang menunjukkan nilai sekarang dari semua arus karyawan
di setiap tingkatan kelompok.
(N) : Kolom vector menunjukkan jumlah karyawan yang ada saat ini di setiap
peringkat.
n : periode waktu
r : Tingkat diskonto
(T) : Peringkat matriks transisi yang menunjukkan probabilitas bahwa karyawan
di setiap peringkat dalam organisasi akan dihentikan pada periode
berikutnya dari jabatannya.
(V) : vektor kolom yang menunjukkan akumulasi nilai ekonomi dari seorang
karyawan dari tingkatan kelompok awal hingga yang ia duduki sekarang
pada setiap periode.
Model ini disusun dengan suatu idealisme pada saat penyusunannya, dengan
mengkhawatirkan beberapa kelemahan yang dimiliki oleh metode-metode valuasi HRA
yang ada sebelumnya. Namun menurut peneliti dengan banyaknya alat yang diperlukan
SNA 17 Mataram, Lombok
Universitas Mataram
24-27 Sept 2014
17 File ini diunduh dari:
www.multiparadigma.lecture.ub.ac.id
perusahaan untuk memenuhi perhitungan ini dengan variabel-variabel yang dimilikinya
mencerminkan metode ini cukup rumit dan tidak praktis untuk digunakan.
Ogan Model
Ogan Model dikenal dengan sebutan certainity equivalent net benefit model (Ogan,
1976), merupakan pengembangan dari net benefit model oleh Morse (1973). Dalam
metode ini, nilai keuntungan bersih yang diperoleh perusahaan di masa depan akan
bertambah dan harus diperhitungkan. Valuasi pada metode ini berawal dari menghitung
manfaat bersih pada tiap karyawan seperti pada net benefit model (Morse, 1973),
kemudian menentukan faktor kepastian dimana manfaat akan tersedia, manfaat bersih
dari semua karyawan kemudian akan dikalikan dengan faktor kepastian yang kemudian
nilai itulah yang menjadi nilai HR yang dimiliki perusahaan. Menurut peneliti metode
ini ideal diterapkan untuk menilai nilai HR per individu, namun untuk membandingkan
tingkat profesional karyawan yang dimiliki perusahaan belum tergambar dalam metode
ini.
SK. Chakraborty Model
Model ini dikenal dengan sebutan aggregate payment approach (Chakraborty, 1976).
Model ini menghitung nilai secara keseluruhan, tidak per karyawan. Ia menyarankan
nilai dari manajerial dan non manajerial dievaluasi secara terpisah. Nilai HR didapat
dari gaji rata-rata per kelompok dikalikan dengan rata-rata masa kerja karyawan dalam
kelompok itu. Dengan ciri perhitungan berbasis gaji karyawan, pembayaran gaji rata-
rata pada tahun-tahun berikutnya dapat dilihat dari struktur gaji pada kelas promosi
yang mungkin akan ditempati oleh karyawan. Biaya terkait perekrutan, seleksi,
pengembangan dan pelatihan dicatat secara terpisah untuk kemudian diasumsikan
sebagai pengeluaran yang ditangguhkan atas pendapatan yang akan dihapus bukukan
selama masa rata-rata yang diharapkan pada masing-masing kelompok karyawan.
Bagian yang ditangguhkan harus ditampilkan dalam laporan keuangan. Untuk tujuan
menemukan nilai kini dari estimasi pembayaran rata-rata yang diharapkan, modal
setelah pajak yang digunakan selama masa rata-rata periode harus diambil sebagai
tingkat diskonto.
Dalam pengungkapan informasi HR sebagai aset, Chakraborty telah menyarankan untuk
memasukkan biaya HR sebagai investasi di ‘laporan keuangan’ organisasi. Menurut
Chakraborty HR bukan merupakan ‘aset tetap’ karena akan berkenaan dengan masalah
SNA 17 Mataram, Lombok
Universitas Mataram
24-27 Sept 2014
18 File ini diunduh dari:
www.multiparadigma.lecture.ub.ac.id
penyusutan, keuntungan atau kerugian modal setelah keluar dan lain-lain; tidak bisa
dianggap sebagai ‘aset lancar’ karena tidak akan sesuai dengan arti umum dari istilah
tersebut. Berikut rumus valuasi pada model Chakraborty :
𝑉𝑉 = ∑ �𝑁𝑁𝑖𝑖 ∗
𝐴𝐴𝐴𝐴𝑖𝑖
(1+𝑘𝑘)𝑛𝑛
� + 𝐴𝐴𝐴𝐴𝑛𝑛
𝑖𝑖=1
Keterangan :
𝑉𝑉 : Nilai dari sebuah kategori karyawan
N : Jumlah karyawan
AS : Gaji tahunan rata-rata
K : Pengembalian pada modal atas karyawan setelah pajak
i : 1, 2, 3……n tahun (masa rata-rata karyawan dipekerjakan)
Kelemahan dalam metode ini menurut peneliti terletak pada tidak adanya ketegasan
untuk menarik kesimpulan akan keuntungan perusahaan pada HR (sebagai nilai
pengembalian atas investasi pada HR), karena metode ini memisahkan fungsi
amortisasi investasi pada HR dan nilai kini dari HR yang dimiliki.
4.2.Hasil Penelitian
4.2.1.Metode Valuasi yang Baik Digunakan dalam Implementasi HRA
Dengan tidak mengenyampingkan akan fakta mengenai hal itu, peneliti mencoba
mempelajari konsep masing-masing metode valuasi untuk kemudian menyimpulkan
metode-metode valuasi yang ideal digunakan. Berikut metode valuasi HRA yang
relevan untuk digunakan pada masing-masing fungsinya:
a. Metode Non Moneter
Lev & Schwartz model
Peneliti memandang metode ini sebagai metode perhitungan valuasi atas HRA
yang cukup ideal digunakan, hal tersebut dibuktikan dengan eksisnya metode dipakai di
kalangan pengguna HRA, selain itu juga banyaknya perhatian atas metode melalui
modifikasi-modifikasi pada model tersebut. Kekhawatiran akan kelemahan model ini
yang berfokus pada tidak adanya ekspektasi yang mungkin pada terjadinya perubahan
jenjang karir pada karyawan hanya akan berlaku pada perusahaan yang minim akan
keteraturan sistem.
SNA 17 Mataram, Lombok
Universitas Mataram
24-27 Sept 2014
19 File ini diunduh dari:
www.multiparadigma.lecture.ub.ac.id
Berikut langkah-langkah yang Peneliti ambil dalam penilaian metode Lev &
Schwartz (1971) sebagai metode yang baik digunakan dalam HRA :
1. Peneliti berpendapat bahwa metode yang ideal untuk digunakan adalah metode
yang telah banyak diterapkan pada perusahaan pengguna HRA saat ini, dan Lev
& Schwartz model merupakan model valuasi HRA yang paling banyak
digunakan khususnya di India. Telah seringnya suatu metode valuasi HRA
digunakan oleh perusahaan maka juga membuktikan bahwa metode tersebut
cukup relevan untuk digunakan, dan akan mempermudah perusahaan pengguna
HRA untuk dapat mendapati keseragaman pola dalam pengungkapan HRA
sehingga laporan perusahaan akan HRA lebih dengan mudah dapat
dibandingkan.
2. Setelah menyimpulkan metode mana yang paling sering digunakan dalam
perusahaan pengguna HRA dan mempelajari beberapa penelitian seputar
informasi pengungkapan HRA, Peneliti mendapati bahwa perusahaan pengguna
metode yang paling banyak digunakan, khususnya pada perusahaan di India
seperti contoh Infosys Ltd. dan BHEL (Dalvadi, 2010), memiliki kesiapan
penyajian informasi lebih banyak terkait HR mereka dibanding dengan
perusahaan-perusahaan lainnya yang menggunakan metode selain itu, atau
kombinasi model tersebut dengan metode lainnya.
3. Kelebihan lain dari metode yang dimaksud, akhirnya juga peneliti dapati pada
ciri rumus perhitungan yang cukup baik dengan tidak menggunakan langkah-
langkah perhitungan yang rumit, tidak menggunakan terlalu banyak variabel-
variabel dengan biaya-biaya yang relatif kecil sehingga keterukuran dapat lebih
konservatif pada kemungkinan adanya pemborosan perusahaan terkait HR
maupun informasi dan bukti pengeluaran terhadap HR yang kurang dapat
dijamin kebenarannya.
4.
b. Metode Moneter
Standard Cost Model
Standard cost merupakan alat yang cukup efektif digunakan dalam valuasi
HRA, penilaian dapat mengevaluasi keseragaman nilai pada masing-masing pembagian
kelompok karyawan yang biasa diklasifikasikan menurut usia dan keahlian mereka.
Standar cost juga membantu dalam keseragaman pembentukan harga pada pasar tenaga
SNA 17 Mataram, Lombok
Universitas Mataram
24-27 Sept 2014
20 File ini diunduh dari:
www.multiparadigma.lecture.ub.ac.id
kerja. Metode ini juga merupakan dasar penilaian pada beberapa metode non-moneter
dalam valuasi HRA yang melibatkan pembagian kelompok atas HR.
5. Kesimpulan
Berdasarkan analisis konten data, dengan kemudian berdasar pada penalaran
Induktif yang utamanya didasarkan pada praktik HRA di India maka dapat diambil
kesimpulan bahwa kualitas pengukuran HRA dengan metode valuasi Lev & Schwartz
(1971) merupakan metode yang paling baik digunakan. Atas semua skor kualitas
pengukuran dari berbagai metode HRA yang ada maka metode valuasi Lev & Schwartz
(1971) merupakan metode yang paling baik digunakan. Dibuktikan dengan adanya
pengungkapan dari nilai HR dalam metode valuasi Lev & Schwartz, seperti halnya
yang dipakai oleh Infosys Ltd. dalam additional information pada annual reportnya.
Infosys Ltd. merupakan perusahaan pemegang score tertinggi atas variasi informasi
yang diungkapkan dalam pelaporan HRA (Dalvadi, 2010). Alasan kedua yaitu juga
adanya beberapa variasi pengukuran HRA dalam perusahaan yang didasarkan atas
metode tersebut.
Objek studi literatur yang lebih banyak peneliti dapatkan di India dalam
penelitian ini juga dapat disebut sebagai keterbatasan penelitian. Studi lebih lanjut
mengenai bahasan penelitian dapat mengarah nantinya pada bahasan terapan mengenai
praktik HC dalam HRA dengan cakupan pengertian yang lebih luas lagi.
SNA 17 Mataram, Lombok
Universitas Mataram
24-27 Sept 2014
21 File ini diunduh dari:
www.multiparadigma.lecture.ub.ac.id
Daftar Pustaka
Andrade, P. dan Sotomayor, M. 2013. Measurements Model of Human Resources
Accounting:A Case Study. Global Advanced Research Journal of Economics,
Accounting, and Finance, Vol.2 No.4:86-92.
Bowles, S. dan Gintis H,. 1975. The Problem with Human Capital Theory – A Marxian
Critique. American Economic Review, 65(2), pp. 74–82.
Bukhori, I.H., Qureshi, T.M., Bashir, F. dan Hijzi T.I. 2011. The Yes, No Decision Is
Easy Now: Is Human Capital Accounting Challenge For Accountants.
African Journal of Business Management. Vol 6. No 15, pp. 5281-5287 April
2012, (http://academicjournals.org/journal/AJBM/articleabstract/B56C29323172
).
Bryer, R.A. 2005. Marx, Accounting and The Labour Theory of Value: A Critique
of Marxist Economics. Jurnal dipublikasikan,
(http://www2.warwick.ac.uk/fac/soc/wbs/subjects/accountinggroup/research/working_p
apers/marx_2.pdf)
Bullen, M.L. dan Eyler, K.A. 2012. Human Resource Accounting And International
Developments: Implications For Measurement Of Human Capital. Journal of
International Business and Cultural Studies,
(http://www.aabri.com/manuscripts/09342.pdf).
Cherian, J., dan Farouq, S. 2013. A Review of Human Resource Accounting and
Organizational Performance. International Journal of Economics and
Finance, Vol. 5, No. 8: 74-83.
Dalvadi, Y.M. 2010. Human Resource Accounting Practices In Selected Companies In
India. International Journal of Research in Commerce and Management, Vol.1
No.2: 58-69.
Dasari, P., Shaik, C.B., Devarapalli, R. 2013. A Study On Human Resource Accounting
Methods And Practices In India. International Journal of Social Science &
Interdisciplinary Research, Vol. 2 No. 4: 95-102.
Duriau, V.J., Reger, R.K, dan Pfarrer, M.D. 2007. A Content Analysis of the Content
Analysis Literature in Organization Studies Research Themes, Data Sources, and
Methodological Refinements. Organizational Research Methods, January
2007 vol. 10 no. 1 5-34, (http://orm.sagepub.com/content/10/1/5.abstract)
Elo, S. dan Kyngäs, H. 2008. The qualitative content analysis process. Journal of
Advanced Nursing, 62: 107–115. doi: 10.1111/j.1365-2648.2007.04569.x
SNA 17 Mataram, Lombok
Universitas Mataram
24-27 Sept 2014
22 File ini diunduh dari:
www.multiparadigma.lecture.ub.ac.id
Flamholtz, E.G. 1974. “Human Resource Accounting: A Review Of Theory And
Research”. Journal of Management Studies, Volume 11, Issue 1, pages 44–
61, February 1974
____________. 1999. Human Resource Accounting: Advances in Concepts, Methods,
and Applications. USA: Kluwer Academic Publishers.
Flamholtz, E. G., Bullen, M. L., dan Wei Hua. 2002. Human resource accounting: a
historical perspective and future implications. Management Decision, Vol. 40 No.
10: pp.947–954.
Gratton, L., dan Ghoshal, S. 2003. Managing Personal Human Capital: New Ethos for
the ‘volunteer’ employee. European Management Journal, 21(1): 1.
Gupta, D.K. 1994. The Jaggi-Lau Model of Human Resource Accounting Revisited.
ASCI Journal of Management, Vol. 23.
Islam, A., Kamruzzaman, dan Redwanuzzaman. 2013. Human Resource Accounting:
Recognition and Disclosure of Accounting Methods & Techniques. Double Blind
Peer Reviewed International Research Journal, Vol. 13, Issue. 3.
Jaggi, Bikki. 1976. Human Resources Are Assets. Artikel Dipublikasikan. Management
Accounting. February 1976, Vol. 57 No. 8: Complete Page 41.
Kesavan, S., dan Dyana, P.F.N. 2013. Disclosure Of Human Resource Accounting
(HRA) In Selected Indian Companies- An Empirical Analysis. Indian Streams
Research Journal, Vol. 3 Issue. 5.
Malavika. 2012. A Case Study On Human Resource Accounting In Infosys. Artikel
online, (http://thecommercepedia.blogspot.com/2012/05/case-study-on-human-
resource-accounting.html)
MBA, H4020. "Human Resource Accounting." StudyMode.com. 01, 2013. Accessed
01, 2013.(http://www.studymode.com/essays/Human-Resource-Accounting-
1389636.html).
Micah, L. C., Ofurum, C. O., dan Ihendinihu, J. U. 2012. Firms Financial Performance
And Human Resource Accounting Disclosure In Nigeria. International
Journal of Business and Management, Vol. 7 No.14: 67-75.
Mir, A.A., 2011. Human Resource Accounting (HRA)- A Conceptual framework and
International Developments. International Journal of Research in Commerce &
Management, Vol. II, issue 6, jun-2011.
Mulyadi. 2000. Akuntansi Biaya Edisi 5. Yogyakarta: Aditya Media.
Nawawi, Hadari. 2008. Manajemen Sumber Daya Manusia Untuk Bisnis Yang
Kompetitif. Yogyakarta : Gadjah Mada Univesity Press.
Newby, Jill. 2001. Evolution Of A Library Research Methods Course For Biology
Students. Research Strategies, Vol. 17, Issue 1 P.57-62.
SNA 17 Mataram, Lombok
Universitas Mataram
24-27 Sept 2014
23 File ini diunduh dari:
www.multiparadigma.lecture.ub.ac.id
Roslender, R., dan Stevenson, J. 2009. ‘Accounting for People: A real step forward or
more a case of wishing and hoping?' Critical Perspectives on Accounting. Vol 20
No. 7: 855-869. (http://dx.doi.org/10.1016/j.cpa.2007.02.003)
Rowbottom, N. 1998. Intangible Asset Accounting And Accounting Policy Selection In
The Football Industry. Tesis Dipublikasikan. Birmingham: The University Of
Birmingham.
Salisu, A.B. 2011. Human Resource Accounting And The Quality Of Financial
Reporting Of Quoted Service Companies In Nigeria. Disertasi dipublikasikan.
Zaria: Ahmadu Bello University.
Salisu, A.B. 2012. A Critique of the Concept of Human Resource Accounting. Zaria:
Ahmadu Bello University.
Steen A., Welch D., dan McCormack D. 2011. Conflicting Conceptualizations Of
Human Resources Accounting. Journal of human resources costing & accounting,
Vol 15 No 4: 14 – 1 nov 2011.
Stephenson, B.Y., dan Franklin S. G. 1981. Human Resources Accounting: Dollar and
Sense for Management. Artikel Dipublikasikan. Business and Society December
1981, Vol. 20 No. 2: 46-51.
(http://bas.sagepub.com/content/20/2/46.full.pdf+html).
Wang, X., Zhang, Z. dan Wang, S. 2006. Human Capital Accounting and the System of
National Accounts Extension. Research and Practice in Human Resource
Management, 14(1), 49-69.
http://www.apsc.gov.au/
http://www.infosys.com/pages/index.aspx
http://media.ifrs.org/
http://www.sciencedirect.com/
http://www.proquest.co.uk/en-UK/
SNA 17 Mataram, Lombok
Universitas Mataram
24-27 Sept 2014
24 File ini diunduh dari:
www.multiparadigma.lecture.ub.ac.id
Daftar Lampiran
Tabel 1 Perusahaan-perusahaan pengguna HRA di India
No.
Perusahaan Status Metode Valuasi
1.
Bharat heavy Electrical Ltd
(BHEL)
Public Sector Lev & Schwartz
2.
Steel Authority of India Ltd
(SAIL).
Public Sector Lev & Schwartz, dan
beberapa penyesuaian
dari Flamholtz dan
Jaggi-Lau
3.
Oil and Natural Gas
Commissioning (ONGC).
Public Sector Lev & Schwartz
4.
Mineral and Metal trading
Corporation of India.(MMTC)
Public Sector Lev & Schwartz
5.
Infosys Technologies Ltd Private Sector Lev & Schwartz +
modifikasi
6.
Southern Petrochemicals Industries
Corporation Ltd SPIC) Private Sector
Lev & Schwartz
7.
Associated Cement Company Ltd
(ACC)
Private Sector Lev & Schwartz dan
beberapa
penyesuaian
dari Flamholtz
8.
National Thermal Power
Corporation Ltd (NTPC)
Private Sector Lev & Schwartz
SNA 17 Mataram, Lombok
Universitas Mataram
24-27 Sept 2014
25 File ini diunduh dari:
www.multiparadigma.lecture.ub.ac.id
Gambar 1 Contoh pengungkapan valuasi HRA pada Infosys Technologies Ltd.
SNA 17 Mataram, Lombok
Universitas Mataram
24-27 Sept 2014
26 File ini diunduh dari:
www.multiparadigma.lecture.ub.ac.id
Gambar 2 Jenis metode valuasi HRA
Human Assets
Valuation
Cost Based
Approaches
Historical Cost
Replacement
Cost
Opportunity
Cost
Standard Cost
Monetary Value
Based Approaches
Hermanson
Model
The Lev and Schwartz
Model
The Eric Flamholtz
Model
Morse Model
Non-Monetary Value-
Based Approaches
Likert Model
Jaggi and Lau Model
Ogan Model
SK. Chakraborty
Model
SNA 17 Mataram, Lombok
Universitas Mataram
24-27 Sept 2014
27 File ini diunduh dari:
www.multiparadigma.lecture.ub.ac.id

057

  • 1.
    METODE VALUASI HUMANCAPITAL DALAM KONSEP HUMAN RESOURCE ACCOUNTING (HRA) DAN PENGUNGKAPANNYA FARDIANTYE BELLA CENDIKA TJIPTOHADI SAWARJUWONO Fakultas Ekonomi dan Bisnis Universitas Airlangga Abstract The aim of this study is comparing methods quality of measurement that owned by HRA which is based on the function of each method as an information source for financial report and the objectivity of each method. The information on HRA presents a data that can assist analysis of management, investors, and other users of financial report. So they can take policies more effective and efficient. There are many and various methods available for HRA which are used by companies today. This requires the formulation of the most appropriate valuation method that can be used as a standard method by the enterprise for the sake of uniformity in the use of HRA methods, so that the HRA reporting results are more objective and comparable. By using this content of analysis on several scientific journals that regard the HRA theoretical material about valuations in accounting, and also direct reviews on reporting HRA in Infosys Ltd's financial statements. So it can be inferred that valuation Lev & Schwartz (1971) method is an excellent method to be used instead a number of companies using these methods, also in the ease of this method use to be applied and the performance information method in a simple way to understood. Keywords: Human Asset, Human Resource Accounting (HRA), Valuation Methods, Financial Statements Disclosure SNA 17 Mataram, Lombok Universitas Mataram 24-27 Sept 2014 1 File ini diunduh dari: www.multiparadigma.lecture.ub.ac.id
  • 2.
    1. Pendahuluan Seiring perkembangandunia bisnis saat ini dalam perencanaan strategis mereka, sustainability perusahaan adalah hal penting yang harus dapat dipertahankan. Bagaimana sustainability perusahaan dipertahankan? Stephen Sedgwick AO (mantan sekretaris departemen keuangan APSC, Australia) dalam CPA Congress ACT pada Nopember 2012, mengungkapkan bahwa human resource (HR) merupakan asset terbesar organisasi yang digunakan untuk dapat mencapai hal tersebut. Jauh beberapa tahun sebelumnya para ilmuwan di bidang akuntansi telah berusaha untuk lebih menghargai keberadaan HR sebagai asset perusahaan dengan berusaha menyajikan nilai HR yang dimiliki perusahaan dalam treatment akuntansi. Sehubungan dengan hal tersebut, maka mucullah istilah Human Resource Accounting (HRA), sebagai salah satu cabang ilmu akuntansi. Konseptualisasi awal HRA dilakukan oleh Likert (1967) dalam Salisu (2012). Menurut Likert kebiasaan perusahaan menghitung keuntungan mereka secara otomatis mengakibatkan adanya pemborosan dalam hal HR. Menurut Likert juga, penurunan dalam nilai dan produktifitas HR hampir pasti juga menyebabkan penurunan keuntungan perusahaan yang sebaiknya dilaporkan dalam laporan laba-rugi perusahaan. Dalam kurun waktu 1968-1973 RG Barry Corp (perusahaan alas kaki ternama di Ohio, Amerika) bekerja sama dengan Universitas Michigan mengupayakan perusahaannya sebagai perintis penerapan HRA. Pada perkembangan implementasi saat ini, dalam penelitian yang dilakukan oleh Dalvadi (2010); Malavika (2012); Dasari et al., (2013) menyebutkan bahwa penggunaan HRA telah banyak dipakai oleh beberapa perusahaan lain seperti SAIL, BHEL dan Infosys Technologies. Ciri perhitungan HRA ialah memperhitungkan masing-masing nilai yang dimiliki oleh individu-individu dalam perusahaan sehingga perusahaan dapat merasakan adanya manfaat yang ditimbulkan oleh kontribusi yang mereka berikan. Ciri HRA tersebut berbeda dengan treatment akuntansi konvensional dimana pengeluaran atas HR hanya dicatat sebagai expenses tanpa adanya ekspektasi yang secara khusus diinginkan (probable future economic benefits) dari pengeluaran tersebut, atau juga perhitungan kerugian perusahaan yang dapat timbul dari penurunan produktivitas karyawan. American Accounting Association (AAA) mendefinisikan HRA (human resource accounting) sebagai berikut: “proses identifikasi human resource, mengukur dan juga mengkomunikasikan untuk semua pihak yang berkepentingan” (American Accounting SNA 17 Mataram, Lombok Universitas Mataram 24-27 Sept 2014 2 File ini diunduh dari: www.multiparadigma.lecture.ub.ac.id
  • 3.
    Association, 1970). Sehubungandengan defenisi di atas, selain berhubungan dengan upaya pengukuran nilai karyawan yang dimiliki suatu perusahaan, HRA juga ditujukan untuk dapat bermanfaat pada pihak yang berkepentingan atas pelaporan HRA dalam pengambilan keputusan mereka. Darling (1999), juga Roslender dan Stevenson (2007), mengungkapkan pentingnya HR dalam kehidupan organisasi. Bukan hanya dalam lingkungan organisasi bisnis, bahkan dalam tulisan yang dibuat oleh Wang et al. (2006), sebuah laporan tentang ekstensi System of National Accounts (SNA) dari London, Mei 2003 (Hill, 2003) juga telah membuktikan pentinganya mengungkapkan nilai HR yang dimiliki dalam standar pelaporan perusahaan secara nasional. Flamholtz (1999) menyatakan bukanlah manusia secara utuh yang disebut sebagai asset, namun kemampuan jasa yang dimiliki oleh manusia yang tersedia dan sesuai dengan kebutuhan perusahaan lah yang disebandingkan dengan asset. Metode penilaian dalam valuasi HRA, secara garis besar dapat digolongkan melalui model berbasis biaya dan model berbasis nilai. Melalui model berbasis biaya, valuasi HRA dalam MBA - H4020, Singh (2009) dan Gupta (1998), dapat dihitung menggunakan historical cost method (Brummet), replacement cost method (Likert, Flamholtz), opportunity cost method/ market price method (Heckiman and Jones), serta standard cost method (Watson). Sedang dalam model berbasis nilai HRA dapat diperhitungkan dalam beberapa rumus yaitu unpurchased goodwill model dan adjusted discounted future wages model (Hermanson, 1964), discounted value of future wages model (Lev and Schwartz, 1971), reward valuation model (Eric Flamholtz, 1971), net benefit model (Morse, 1973), certainity equivalent net benefit model (Ogan,1976), group basis valuation model (Jaggi and Lau), dan aggregate payment approach (Chakraborty, 1976). Dalam praktiknya saat ini pengukuran HR dalam HRA pada perusahaan- perusahaan go public biasa diakui tercermin dalam intellectual capital disclosure. Intellectual capital sendiri dapat diklasifikasikan menjadi tiga bagian yang meliputi modal manusia (human capital), modal struktural (structural capital), dan modal relasional (relational capital). Berkembangnya HRA dalam implementasi oleh perusahaan-perusahaan saat ini mengarahkan kebutuhan mereka pada suatu keseragaman pemakaian metode valuasi dalam HRA dimana metode tersebut merupakan metode yang relevan pada kemudahan aplikasi dan kebutuhan informasi yang akan tersaji oleh suatu metode HRA. Kendala utama mengenai adanya unsur subyektifitas dalam pengukuran HRA mungkin memang SNA 17 Mataram, Lombok Universitas Mataram 24-27 Sept 2014 3 File ini diunduh dari: www.multiparadigma.lecture.ub.ac.id
  • 4.
    diakui adanya, sepertiyang ditulis oleh Flamholtz et al. (2002), namun dalam tulisan tersebut mereka mengatakan bahwa HRA sangat relevan terhadap kebutuhan riil para pengambil keputusan dan para investor. Melalui library research penelitian ini mempelajari lebih lanjut mengenai metode-metode valuasi dalam HRA, dimana hal tersebut adalah bahasan utama dalam penelitian ini. Ruang lingkup studi literatur banyak Peneliti temukan dari sumber-sumber literatur pada aplikasi di Negara India. Pada hasil akhir penelitian, Peneliti akan menyimpulkan metode mana yang baik dalam valuasi HRA. Valuasi HRA yang dimaksud adalah lebih menitik beratkan pengukuran HRA melalui metode berbasis nilai. 2. Tinjauan Pustaka 2.1. Sumber Daya Manusia sebagai Aset dalam Konsep HR Accounting Salah satu pengertian dari HR adalah potensi yang merupakan asset dan berfungsi sebagai modal (non material/non finansial) di dalam organisasi bisnis (Nawawi, 2008). Flamholtz (1999) menyatakan “People are not asset, the service people are expected to provide to an organization compromise the asset.” Human asset dalam HRA yang dimaksud, kemudian adalah jasa karyawan yang disediakan untuk operasional perusahaan. Jasa karyawan tersebut meliputi HR yang dimiliki manusia berupa keterampilan, pengetahuan serta pengalaman dan kemudian disetarakan dengan asset melalui perhitungan biaya. Dengan demikian menilai sumber daya manusia adalah mengenai investasi manusia sebagai asset, dan bukan perlakuan manusia sebagai asset. Paparan di atas membantah pendapat kaum humanism yang memandang bahwa HRA adalah suatu treatment yang tidak manusiawi. 2.2. Relevansi Human Resource Accounting (HRA) dalam Pelaporan Keuangan Relevan merupakan salah satu kriteria dari kualitas informasi akuntansi dalam hubungannya sebagai sumber informasi yang dapat mempengaruhi pengambilan keputusan perusahaan. FASB (1980) dalam Statement of Financial Accounting Concept No. 2 menyebutkan bahwa informasi akuntansi yang relevan mampu membuat perbedaan dalam keputusan dengan membantu pengguna untuk membentuk prediksi tentang hasil dari masa lalu, sekarang , dan kejadian masa depan atau untuk mengkonfirmasi kebenaran akan harapan sebelumnya. Flamholtz et al. (2002) menyatakan bahwa HRA sangat relevan terhadap kebutuhan riil para pengambil keputusan dan para investor. Kenyataannya informasi SNA 17 Mataram, Lombok Universitas Mataram 24-27 Sept 2014 4 File ini diunduh dari: www.multiparadigma.lecture.ub.ac.id
  • 5.
    akan HRA puncukup material dalam mempengaruhi ROE dan ROA pada perusahaan. Penelitian yang dilakukan oleh Micah et et al. (2012) menyimpulkan bahwa tidak ada hubungan yang signifikan antara tingkat ROA dengan tersedianya pengungkapan akan HRA, namun sebaliknya ada pengaruh yang signifikan antara pengungkapan HRA terhadap tingkat ROE perusahaan. Hasil penelitian tersebut dianggap wajar, dimana ROA menggambarkan tingkat pengembalian secara meyeluruh atas asset, dan ketika biaya atas investasi HR dikeluarkan maka asset dan pendapatan akan terlihat lebih rendah dari kenyataannya, namun korelasi positif antara HRA pada ROE menunjukkan realisasi pengembalian atas biaya investasi pada HR tersebut. Kenaikan positif pada tingkat ROE mendorong perusahaan pada penggunaan pelaporan HRA untuk membangun kepercayaan dengan para pemangku kepentingan, juga meningkatkan reputasi perusahaan pada pihak eksternal. 2.3. HRA dan Prinsip Akuntansi Berterima Umum Dunia akuntansi memiliki dua kiblat yang cukup berpengaruh pada perumusan prinsip akuntansi berterima umum secara Internasional. Hal tersebut juga tergambar dalam perumusan standard akuntansi yang ada di Indonesia. Awalnya sejak tahun 1974 hingga sebelum tahun 2008 Ikatan Akuntansi Indonesia (IAI) merumuskan prinsip standard akuntansi di Indonesia (PSAK) dengan mengadopsi ketentuan standard akuntansi berdasar pada United States Generally Accepted Accounting Principles (US GAAP), yang merupakan produk dari Financial Accounting Standards Board (FASB), sebagai dewan pembuat standar akuntansi di Amerika. Namun seiring dengan perkembangan dunia bisnis dan akuntansi, per 1 Januari 2012 PSAK di Indonesia beralih kiblat pada International Financial Reporting Standard (IFRS) yang merupakan produk dari IASB (International Accounting Standard Board). Pada konsep GAAP nampaknya perlakuan HRA tidak memiliki harapan untuk diterapkan, namun seiring berkembangnya standar akuntansi pada IFRS seperti memberi ruang bagi HRA untuk berkembang. Sekalipun HRA saat ini lebih dikenal sebagai alat manajemen, dan bukan penyelenggaraan wajib yang harus dilakukan perusahaan namun beberapa ketentuan dalam IFRS bisa jadi dapat menggunakan konsep HRA. IAS 38 dalam IFRS mengakui adanya pengakuan intangible asset dimana dunia bisnis mengakui human capital merupakan unsur utamanya. Pada Bullen dan Eyler (2010) juga menyebutkan perkembangan IFRS berpotensi untuk memunculkan SNA 17 Mataram, Lombok Universitas Mataram 24-27 Sept 2014 5 File ini diunduh dari: www.multiparadigma.lecture.ub.ac.id
  • 6.
    beberapa alternatif perhitunganakuntansi, dimana salah satunya mengenai HC yang dapat digunakan melalui metode dalam HRA. 2.4. Fokus Studi dan Tujuan Penelitian Fokus studi ialah untuk membandingkan kualitas metode-metode pengukuran yang dimiliki oleh HRA. Ruang lingkup studi literatur banyak Peneliti temukan dari sumber-sumber literatur pada aplikasi di Negara India. Pada hasil akhir penelitian, Peneliti akan menyimpulkan metode mana yang baik dalam valuasi HRA. Valuasi HRA yang dimaksud adalah lebih menitik beratkan pengukuran HRA melalui metode berbasis nilai. Melihat langsung contoh pengungkapan HRA oleh perusahaan juga akan disajikan terlampir. Tujuan penelitian adalah untuk memberikan sumbangsih berupa penarikan kesimpulan metode valuasi HRA yg terbaik untuk digunakan. dengan tidak lebih perfeksionis terhadap pencarian metode yang paling tepat, pihak manajemen dan pengguna laporan keuangan lebih membutuhkan informasi-informasi penting yang tersaji dalam HRA. Pemilihan metode valuasi yang paling tepat merupakan pilihan dari perusahaan pengguna sehingga metode valuasi dapat ditetapkan sesuai dengan metode yang umum digunakan oleh penyaji HRA selama subjektifitas dalam pengukuran dapat ditekan dengan keseragaman pemakaian. Pengambilan kesimpulan akhir penelitian ini didasarkan pada fakta yang terjadi dalam praktik perusahaan dan dengan kemudian juga biasa dikenal dengan penalaran induktif. 3. Metode Penelitian 3.1. Teknik Pengumpulan Data Penelitian ini dilakukan dengan metode Library research (lihat Newby, 2001). Metode ini dipilih untuk menjamin kualitas dari informasi yang dibutuhkan. Jurnal- jurnal ilmiah, handbook, maupun karya ilmiah lain yang diterbitkan oleh institusi, dan website perusahaan pengguna HRA digunakan sebagai sumber informasi yang intensif dan relevan mengingat adanya keterbatasan informasi dalam literatur lokal. 3.2. Teknik Analisa Data Content analysis digunakan Peneliti dalam penelitian ini. Content analysis digunakan untuk mendapatkan data yang valid sesuai konteks dengan tujuan memberikan pengetahuan, wawasan baru, representasi fakta dan panduan praktis untuk SNA 17 Mataram, Lombok Universitas Mataram 24-27 Sept 2014 6 File ini diunduh dari: www.multiparadigma.lecture.ub.ac.id
  • 7.
    bertindak ( Krippendorff,1980) dalam Elo dan Kyngas (2008). Adapun teknik analisis data dalam penelitian ini sebagai berikut : 1. Mengumpulkan dan melakukan koding mengenai pokok-pokok bahasan HRA seperti konsep human resource sebagai asset, ruang lingkup HRA, metode pengukuran HRA, dan relevansi juga kritisasi human resource dalam pelaporan keuangan. 2. Mempelajari referensi khusus mengenai penerapan HRA oleh perusahaan yang menggunakannya. 3. Melakukan analisis dasar perbedaan HRA dengan pengakuan akuntansi konvensional; manfaat yang menjadi kebutuhan perusahaan akan penggunaan HRA; pembeda antara metode HRA yang banyak dipakai perusahaan dibanding dengan penggunaan metode HRA lainnya. 4. Hasil dan Pembahasan 4.1. Bahasan Penelitian Setelah mempelajari lebih lanjut mengenai HRA, Peneliti kemudian menemukan bahwa satu-satunya kendala besar dalam sosialisasi penggunaan HRA yaitu merujuk pada belum adanya keseragaman metode pemakaian HRA pada tiap-tiap perusahaan pemakainya, berawal dari hal tersebut lah secara lebih khusus Peneliti ingin membahas lebih dalam pada bahasan metode valuasi HRA. Pembahasan dilakukan dengan pemaparan kondisi pengungkapan HRA saat ini (Tabel 1); metode valuasi dalam pengungkapannya, contoh seperti additional information pada Infosys Ltd. (Gambar 1); konsep human asset dalam HRA, dan kritisi atas metode valuasi dalam HRA. 4.1.1.Pengungkapan Human Resource Accounting Pada Laporan Keuangan Yang Dikenal Saat Ini Human capital (HC) merupakan istilah yang mulai digunakan pada akhir tahun 1980 untuk menyebutkan perpaduan antara akuntansi dan HR sebagai objeknya (Steen et al., 2011; Cherian et al., 2013). Dengan demikian menurut peneliti istilah HC merupakan produksi dari treatment HRA. Pada masa sekarang ini pengakuan HC banyak diakui pada intellectual capital (IC) disclosure yang dimiliki perusahaan, sedang konsep HRA sendiri berfokus pada perhitungan HR sebagai capital. Perhatian akan HC dalam akuntansi cukup serius SNA 17 Mataram, Lombok Universitas Mataram 24-27 Sept 2014 7 File ini diunduh dari: www.multiparadigma.lecture.ub.ac.id
  • 8.
    diperhitungkan. Hal tersebutnampak pada pembentukan gugus tugas human capital management pada Januari 2003 oleh pemerintah Inggris, untuk mempertimbangkan praktek-praktek terbaik dalam pelaporan modal manusia. Hasil penugasan tersebut ialah adanya ketentuan OFR Regulation 2005, walau pada November 2005 terjadi pembatalan undang-undang untuk pelaporan modal manusia tersebut dengan alasan ketidaksiapan golongan auditor mengevaluasi mengenai praktik tersebut. Selain keterlibatan HC dalam IC disclosure, beberapa negara melakukan pengungkapan nilai HR pada laporan keuangan mereka. Di India pengungkapan HR tercermin pada informasi tambahan dalam laporan tahunan mereka, dan penelitian yang dilakukan oleh Islam et al. (2013) menyebutkan di Bangladesh biaya dan nilai HR harus dimunculkan dalam laporan keuangan mereka. Pada beberapa negara di eropa, nilai HR terlibat pada model perhitungan IC pada model Skandia Navigator oleh perusahaan konsultan keuangan ‘Skandia Future Centers’. 4.1.2.Keberadaan Penggunaan Metode Valuasi dalam HRA dan Pengungkapannya Human Resources Accounting (HRA) memang merupakan suatu perspektif baru dalam cabang ilmu akuntansi terkait dengan pengolahan biaya akan sumber daya manusia yang dilakukan oleh organisasi bisnis. Namun begitu dalam treatment perlakuan sumber daya manusia dalam konsep asset manusia atau human capital istilah HRA merupakan suatu bahasa yang paling dasar. Oleh karena itu pada awal pencarian sumber referensi yang juga mungkin akan anda dapati ketika mengetikkan kata kunci ‘Human Resources Accounting’ pada search engine misal saja pada google, maka artikel maupun tulisan mengenai hal tersebut akan terkesan awam, bukan merupakan suatu tren, atau bahkan kuno. Oleh karena itu ketika Anda menggunakannya maka mungkin seperti halnya yang didapati oleh Peneliti bahwa kebanyakan penulis dalam bahasan HRA berikut pula implementasinya akan terpusat pada Negara India, Bangladesh, maupun Nigeria, sekalipun pada kenyataannya bahasan mengenai HRA pertama kali dikembangkan di Amerika dan cukup luas dipertimbangkan pemakaiannya pada masa kini. Dalam jurnal yang ditulis oleh Dalvadi (2010); Malavika (2012); Dasari et al. (2013) menunjukkan adanya beberapa perusahaan publik dan perusahaan privat pengguna HRA di India dengan beberapa variasi model valuasi yang dipakainya (Tabel 1). Dari fakta tersebut dapat disimpulkan bahwa perusahaan-perusahaan di India telah SNA 17 Mataram, Lombok Universitas Mataram 24-27 Sept 2014 8 File ini diunduh dari: www.multiparadigma.lecture.ub.ac.id
  • 9.
    melakukan penyelenggaraan HRAsecara konsisten. Dalam penelitian yang dilakukan oleh Dalvadi (2010), juga Kesavan dan Dyana (2013) menunjukkan informasi yang dapat didapat dari pengaplikasian HRA pun cukup variatif, hal-hal seperti: value added; kualifikasi karyawan; jumlah tenaga kerja; EVA; review sekilas HR dalam sepuluh tahun; nilai HR; nilai HR per karyawan; nilai tambah per karyawan; model penilaian yang digunakan; tingkat diskonto yang diterapkan; manfaat pension; penghargaan yang diberikan untuk kinerja yang baik; pelaporan HRA terpisah; biaya pelatihan dan pengembangan; modal karyawan; manfaat renumerasi karyawan; valuasi merek; kebijakan distribusi usia; kebijakan distribusi grup; kebijakan distribusi jenis kelamin; pengembalian per karyawan; dan biaya karyawan; merupakan variabel-variabel yang diteliti keberadaannya dalam penggunaan HRA pada organisasi bisnis di India. Dari hal tersebut lah maka HRA dapat disebut sebagai perekam informasi yang cukup variatif sehubungan dengan sumber daya yang dimiliki oleh perusahaan. Dalam perhitungannya, output utama dalam treatment HRA bukan hanya pengungkapan dalam hal biaya atas sumber daya manusia yang dimiliki oleh perusahaan, namun biaya tersebutlah yang merupakan input HRA yang akhirnya dapat memunculkan suatu output utama yang berupa nilai sumber daya manusia yang dimiliki perusahaan saat ini, pengembalian atas investasi dari sumber daya manusia, dan penilaian atas konsistensi nilai karyawan atas produktivitas mereka saat ini. Maka mari kita kembali pada fokus penelitian ini yaitu mengenai metode valuasi dalam HRA. Apabila sebelumnya peneliti berpendapat bahwa dalam HRA biaya atas sumber daya manusia adalah suatu bentuk input, maka kita akan berkenalan dengan beberapa macam alternatif biaya yang digunakan pada valuasi HRA dalam MBA -H4020, Singh (2009) dan Gupta (1998), yaitu historical cost method (Brummet), replacement cost method (Likert, Flamholtz), opportunity cost method/ market price method (Heckiman and Jones), standard cost method (Watson). Sedang dalam valuasi HRA sendiri dapat diperhitungkan dalam beberapa rumus valuasi HRA yaitu unpurchased goodwill model dan adjusted discounted future wages model (Hermanson, 1964), discounted value of future wages model (Lev and Schwartz, 1971), reward valuation model (Eric Flamholtz, 1971), net benefit model (Morse, 1973), certainity equivalent net benefit model (Ogan,1976), group basis valuation model (Jaggi and Lau), dan aggregate payment approach (Chakraborty, 1976). Banyaknya variasi dalam metode valuasi HRA lah yang kemudian menjadi pertanyaan besar berbagai pihak yang menaruh perhatian pada bidang ini, dimana dalam suatu metode valuasi terkait dengan aset dalam ilmu akuntansi SNA 17 Mataram, Lombok Universitas Mataram 24-27 Sept 2014 9 File ini diunduh dari: www.multiparadigma.lecture.ub.ac.id
  • 10.
    haruslah tidak bersifatsubjektif, namun juga handal.Kemudian juga yang termasuk dalam langkah awal terpenting dalam penelitian ini bagi peneliti ialah menemukan dan melihat langsung pengungkapan terkait HRA dalam perusahaan penggunanya. Pengungkapan terkait HRA dapat kita dapati pada Infosys Technologies Ltd. additional information 2012-2013 per 31 Maret 2013, bagian Human Resources Valuation pg.134 terlampir (Gambar 1). Penggunaan HRA pada contoh Infosys menggunakan dasar metode valuasi discounted value of future wages model (Lev and Schwartz, 1971). Deskripsi dari kompensasi karyawan dalam perhitungan itu meliputi seluruh pendapatan karyawan baik secara langsung maupun tidak langsung yang diasumsikan ke dalam basis per golongan karyawan yang dapat kita lihat yaitu karyawan golongan profesional software dan karyawan pendukung. Pada akhir perhitungan HRA pada Infosys Technologies Ltd. kita dapati besar prosentase pengembalian rata-rata dari nilai investasi pada HR. 4.1.3.Konsep Human Asset dan Metode Valuasinya dalam Konsep HRA Pemahaman akan metode valuasi HRA merupakan tujuan utama dalam pembahasan penelitian ini. Ciri utama yang diusung konsep HRA ialah konsep human asset. Human asset merupakan suatu asumsi, suatu perspektif yang memandang konkrit bahwa masing-masing individu dalam organisasi memiliki sumber daya berharga di dalam dirinya. Menurut Ghoshal dan Gratton (2003), human asset terdiri atas intellectual capital, social capital, emotional capital, dan pengembangan baru yang juga merujuk pada istilah baru yaitu spiritual capital. Spiritual capital merupakan istilah baru yang dikembangkan dalam praktek pengelolaan sumber daya manusia, dimana menurut Ullhas Pagey, direktur HR dan OD Aptech ltd. Apabila dengan IQ seseorang dapat memperoleh kontrak kerja, kemudian dengan EQ seseorang dapat dipromosikan, namun dengan SQ seseorang akan dapat mempertahankan keseimbangan peningkatan nilai diri dalam perspektif jangka panjang. Sehubungan karena elemen modal manusia tersebut tidak terisolir satu dengan lainnya, maka setiap pengukuran modal manusia sekaligus mencangkup keseluruhan dari ke empat elemen di atas. Istilah HRA dimunculkan sebagai alat untuk merekam dan mengkomunikasikan nilai modal manusia. SNA 17 Mataram, Lombok Universitas Mataram 24-27 Sept 2014 10 File ini diunduh dari: www.multiparadigma.lecture.ub.ac.id
  • 11.
    4.1.4.Metode Penilaian HumanAsset dalam HRA Secara garis besar, metode valuasi dalam HRA digolongkan menjadi dua bagian, yaitu penilaian melalui metode moneter, atau juga melalui perhitungan non-moneter. Metode pengukuran moneter menekankan pada satuan nilai uang dalam mengukur nilai manusia, ditujukan untuk mengnalisis keefisienan penggunaan sumber daya manusia melalui pengendalian terhadap biaya. Metode non moneter bertujuan untuk menilai keefektifan sumber daya manusia, diantaranya tujuan dari pengukuran non moneter meliputi tujuan untuk pengambilan keputusan, mendukung perhitungan moneter, dan memprediksi pengukuran moneter. Berikut pemaparan penggolongan metode pengukuran HRA yang diolah dari beberapa sumber (Gambar 2): a. Cost Based Approach Historical Cost Pada awal penelitian mengenai HRA, para peneliti menggunakan perhitungan berbasis historical cost dalam valuasi HR. Sebagai contoh yaitu treatment yang dilakukan oleh Brumnet, Flamholtz dan Pyle pada RG. Barry. Biaya aktual dari HR berasal dari dua jenis biaya yaitu biaya akuisisi dan biaya belajar. Metode ini sangat sederhana dimana nilai HR dihitung selayaknya asset jangka panjang lainnya, berdasar biaya historis yang direkam, kemudian biaya tersebut diamortisasi selama masa manfaat yang diharapkan dari HR. Metode ini merupakan pemikiran yang cukup instan dan sederhana, padahal dengan penilaian ini nilai HR antar periode akan semakin menurun dengan adanya amortisasi, sedang semakin senior karyawan maka setidaknya ia akan semakin luwes dalam pekerjaannya. Replacement Cost Likert dan Flamholtz merupakan peneliti dalam metode ini. Replacement cost dipakai untuk mencari nilai HR yang lebih realistis dengan menemukan nilai saat ini HR dengan membandingkan dengan nilai HR di luar perusahaan yang harus dikeluarkan perusahaan apabila mengganti HR dalam perusahaan dengan HR lainnya dalam taraf bakat dan kompetensi yang sama. Kemudian nilai saat ini tersebut dilaporkan dalam laporan keuangan yang disusun pada akhir tahun. Sekilas metode ini lebih logis bila dikaitkan dengan kehidupan perusahaan dalam menghadapi pasar tenaga kerja, namun sulitnya SNA 17 Mataram, Lombok Universitas Mataram 24-27 Sept 2014 11 File ini diunduh dari: www.multiparadigma.lecture.ub.ac.id
  • 12.
    menemukan harga yangsesuai bagi suatu ukuran yang abstrak seperti kemampuan dan kompetensi HR mengakibatkan metode ini terkesan terlalu subyektif apabila diterapkan. Opportunity Cost Method atau Market Price Method Metode valuasi ini dianjurkan oleh Heckiman dan Jones. Dasar pemikiran metode ini ialah pemaksimalan manfaat dari HR yang ada dalam perusahaan, perusahaan mungkin akan mengadakan penawaran pasar HR dalam perusahaannya sendiri apabila memungkinkan, kemudian memasukkan harga penawaran yang dibuat antar departemen perusahaan sebagai nilai investasi. Dalam perspektif ini, maka nilai penawaran akan terfokus pada HR yang memiliki kompetensi tinggi, yang akan mungkin dapat menurunkan produktifitas HR yang kurang berkompeten. Dalam segi teknis dalam metode ini, peneliti menilai baik adanya penawaran HR antar departemen dalam perusahaan, walau kenyataannya bisa jadi kompetensi yang mereka miliki hanya berlaku pada departemen tertentu saja. Standard Cost Metode biaya standar yang dikenalkan oleh David Watson menekankan pada tujuan untuk teknik analisis untuk mengontrol dan pengambilan kebijakan HR dalam golongan varian yang menyusun sebuah hirarki kompetensi HR yang dimiliki oleh perusahaan. Peneliti menyimpulkan melalui standar cost inilah yang menjadi dasar perhitungan dalam valuasi non moneter dalam HRA yang akan dibahas pada bahasan berikutnya. b. Monetary Value Based Approaches Hermanson Model Hermanson model dikenal dengan adjusted discounted future wages model (Hermanson, 1964). Hermanson menyarankan diskon dari pembayaran masa depan karyawan sebagai nilai seseorang untuk organisasi. Ia menyarankan penyesuaian aliran upah masa depan didiskon oleh faktor efisiensi. Untuk rasio efisiensi, Hermanson memanfaatkan rata-rata tertimbang laba bersih perusahaan selama lima tahun terakhir. Bobot yang ditugaskan adalah urutan terbalik dari tertinggi ke terendah untuk tahun berjalan, yaitu 5 pada tahun pertama dan 1 tahun terakhir. Rumus tersebut digunakan untuk menghitung efisiensi rasio. Hermanson telah menyarankan berikut entry jurnal untuk mencerminkan nilai asset pada HR. Selisih dari nilai HRA dibanding upah yang SNA 17 Mataram, Lombok Universitas Mataram 24-27 Sept 2014 12 File ini diunduh dari: www.multiparadigma.lecture.ub.ac.id
  • 13.
    sebenarnya dikeluarkan merupakancerminan efisiensi dari treatment pada HR. Rumus model Hermanson : Efisiensi Rasio = 5 𝑅𝑅𝑅𝑅 (0) 𝑅𝑅𝑅𝑅 (0) + 4 𝑅𝑅𝑅𝑅 (1) 𝑅𝑅𝑅𝑅 (1) + 3 𝑅𝑅𝑅𝑅 (2) 𝑅𝑅𝑅𝑅 (2) + 2 𝑅𝑅𝑅𝑅 (3) 𝑅𝑅𝑅𝑅 (3) + 𝑅𝑅𝑅𝑅 (4) 𝑅𝑅𝑅𝑅 (4) Keterangan : RF : Keuntungan akuntansi atas HR yang dimiliki perusahaan RE : Keuntungan ekonomi atas HR yang dimiliki perusahaan Dalam metode ini peneliti berpendapat akan mungkin adanya kesenjangan nilai dari perhitungan metode HRA ini pada nilai HR yang sebenarnya sebagai akibat dari pembobotan pada rasio yang dipakai pada metode valuasi ini, sehingga nilai HR tidak tercermin secara nyata. Disamping itu, periode waktu yang terlalu singkat digunakan dalam model ini berakibat pada nilai biaya atas investasi pada HR lebih tinggi dibanding nilai pengembalian yang didapat oleh perusahaan. The Lev and Schwartz Model Discounted value of future wages model (Lev and Schwartz, 1971) merupakan suatu model perhitungan HRA yang banyak diterapkan di India. Sistematika perhitungan dalam HRA ini berawal dari mengelompokkan HR yang ada sesuai dengan keterampilan dan usia mereka, pendapatan rata-rata tahunan kemudian ditentukan pada masing-masing rentang usia, kemudian perusahaan akan menghitung total pendapatan dari HR yang mereka miliki sampai pada usia pension mereka, dan nilai dari human asset didapat dari mengdiskontokan biaya modal tersebut. 𝑉𝑉𝑟𝑟 = � � 𝐼𝐼 (𝑡𝑡) (1 + 𝑟𝑟)𝑡𝑡−𝑟𝑟 � 𝑇𝑇 𝑡𝑡=𝑟𝑟 Keterangan : 𝑉𝑉𝑟𝑟 : Nilai SDM seseorang pada usia ‘r’ 𝐼𝐼 (𝑡𝑡) : Pendapatan tahunan individu hingga usia pensiun T : Usia pensiun r : tingkat diskonto tertentu untuk orang t : tahun layanan aktif peneliti melihat bahwa perhitungan metode ini telah cukup baik dilakukan sehubungan dengan beberapa faktor yang yang ada dalam rumus perhitungan seperti halnya pengelompokan berdasar usia dan keahlian, juga perhitungan hingga usia pension. Gupta (1998) menyebutkan kelemahan dari metode ini bahwa metode ini mengabaikan SNA 17 Mataram, Lombok Universitas Mataram 24-27 Sept 2014 13 File ini diunduh dari: www.multiparadigma.lecture.ub.ac.id
  • 14.
    perubahan jenjang karirkaryawan yang mungkin terjadi serta kurang dapat mengukur distribusi kontribusi karyawan terhadap keefektifan organisasi. Menurut peneliti beberapa kelemahan metode ini yang telah disebutkan sebelumnya mungkin memang benar terjadi, namun perusahaan dapat menerapkan beberapa kebijakan yang dapat melengkapi kekurangan metode ini. Apabila benar bahwa dalam metode ini perusahaan mengabaikan perubahan jenjang karir karyawan, maka dalam suatu perusahaan yang telah memiliki keteraturan sistem hal ini tidak akan berdampak secara signifikan. Perekrutan karyawan dapat didesain sedemikian rupa dan memang ditujukan untuk suatu posisi keahlian tertentu dalam departemen tertentu, beda halnya dengan perusahaan dengan struktur yang terlalu fleksibel dengan tidak adanya keteraturan. Hanya saja apabila metode ini diterapkan rasanya memang sulit mengukur produktifitas karyawan dalam tingkat keahlian yang sama sedang biaya modal yang dibayarkan disamaratakan, akan mungkin terjadi konflik dalam peran yang timpang, hal ini pun dapat diminimalisasi dengan pembagian tugas dan target yang jelas pada masing-masing personil pada perusahaan. The Eric Flamholtz Model Metode ini juga dikenal dengan reward valuation model (Flamholtz, 1971), sebagai pengembangan dari metode Discounted value of future wages model (Lev and Schwartz, 1971). Sebagai perbaikan dari metode sebelumnya metode ini berfokus pada treatment perhitungan nilai HR yang juga memperhitungkan kemungkinan adanya pergerakan jenjang karir, juga memperhitungkan kontribusi HR pada efektivitas perusahaan dengan lebih baik. Metode ini berasumsi bahwa tidak ada hubungan langsung Antara biaya yang dikeluarkan dengan nilai perusahaan pada suatu titik tertentu. Nilai human asset dianggap sebagai satu paket layanan masa depan yang diekspektasikan perusahaan selama periode HR tersebut ada dalam perusahaan. Pada metode ini terdapat variabel-variabel seperti halnya tingkat aktivasi HR, kepuasan kerja, komitmen, motivasi, maupun faktor lainnya. Sistematika perhitungan dalam metode ini berawal dari menetapkan periode pelayanan HR yang diharapkan oleh perusahaan, identifikasi peran yang dimiliki karyawan sehingga dapat menggambarkan kemungkinan perubahan jenjang karir serta kemungkinan berhenti dalam organisasi, estimasi nilai ekspektasi yang akan diperoleh oleh perusahaan (semisal contoh dapat dihitung dengan mengalikan nilai jasa dengan SNA 17 Mataram, Lombok Universitas Mataram 24-27 Sept 2014 14 File ini diunduh dari: www.multiparadigma.lecture.ub.ac.id
  • 15.
    kuantitas layanan yangdiberikan), pada akhirnya nilai HR didapat dengan mendiskontokan jumlah nilai total jasa yang diperoleh perusahaan. 𝐸𝐸 (𝑅𝑅𝑅𝑅) = � 𝑦𝑦 𝑛𝑛 𝑖𝑖=1 �� �𝑅𝑅𝑡𝑡 ∗ 𝑃𝑃 (𝑅𝑅𝑡𝑡) (1 + 𝑟𝑟)𝑡𝑡 � 𝑛𝑛 𝑖𝑖=1 � Keterangan : 𝐸𝐸 (𝑅𝑅𝑅𝑅): Nilai realisasi yang diharapkan 𝑅𝑅𝑡𝑡 : Nilai yang diperoleh organisasi dalam setiap kemungkinan sate 𝑃𝑃 (𝑅𝑅𝑡𝑡) : Probabilitas bahwa organisasi akan memiliki Rt t : waktu n : keadaan keluar r : tingkat diskonto i : 1,2,3…… Sekalipun metode ini merupakan perbaikan dari Discounted value of future wages model (Lev and Schwartz, 1971) dengan memasukkan pergerakan jenjang karir dan kontribusi HR pada model perhitungan namun menurut peneliti metode ini justru akan berdampak semakin subyektif dalam valuasi HR. Perusahaan membutuhkan metode yang dapat menilai seluruh HR dalam batasan-batasan yang dapat diukur dan material. Subyektifitas dalam model ini muncul ketika variabel seperti kontribusi karyawan pada keefektifan perusahaan pun dipertimbangkan. Dibutuhkan suatu defenisi yang jelas akan keefektifan perusahaan dalam hal ini, sekalipun kontribusi HR dapat dilihat misal dengan jumlah kapasitas output yang dihasilkan per karyawan dalam suatu nilai moneter, dan pemberian reward semisal 1% dari margin laba per unit output yang dihasilkan, namun dengan konsep nilai yang diharapkan yang diusung pada model ini dengan menetapkan produktifitas HR mereka sepanjang masa yang diharapkan peneliti rasa merupakan suatu tindakan yang terlalu gegabah. Penilaian tingkat kontribusi karyawan oleh perusahaan adalah untuk melihat kelebihan nilai suatu HR dibanding dengan nilai HR yang lain, dan dalam pembagian tugas dan target yang jelas pada mereka maka kesenjangan produktifitas masing-masing HR dapat diminimalisir. Morse Model Model yang dimaksud dikenal dengan net benefit model (Morse, 1973). Pada model ini nilai HR setara dengan nilai sekarang dari manfaat bersih yang didapat oleh perusahaan. Sistematika perhitungan dalam metode ini berawal dari menghitung nilai bruto dari jasa yang akan diberikan di masa depan dengan kapasitas kolektif, kemudian nilai tersebut SNA 17 Mataram, Lombok Universitas Mataram 24-27 Sept 2014 15 File ini diunduh dari: www.multiparadigma.lecture.ub.ac.id
  • 16.
    dikurangi dengan biayaatas investasi atas HR baik berupa biaya langsung maupun tidak langsung, selisih nilainya merupakan nilai sebenarnya yang didapat perusahaan dari HR. Nilai kini dari manfaat bersih didapat dengan menggunakan discount rate yang ditentukan atas biaya modal. Peneliti menilai bahwa metode ini cukup simpel dirumuskan. Metode ini kurang jelas dalam kriteria implementasinya, dan apabila hanya dijelaskan bahwa keuntungan saat ini atas HR didapat dengan mendiskontokan laba yang diasumsikan selisih masa depan dari akumulasi ekspektasi perusahaan akan profit dikurangi akumulasi biaya maka yang perlu dipertanyakan adalah sejauh apa perusahaan dapat mengenali HR yang mereka miliki sehingga dapat mengekspektasikan nilai dari profit yang akan didapat. Metode ini mungkin akan dapat digunakan apabila penetapan kriteria variabel didalamnya diperjelas seperti produktifitas rata-rata karyawan, serta penggunaan metode ini sebaiknya dengan tidak melakukan pengukuran dalam jangka waktu yang terlampau panjang demi meminimalisasi ketidakpastian dan ketidakrelevanan ekspektasi perusahaan atas keuntungan pada HR yang dimiliki. c. Non-Monetary Value-Based Approaches Likert Model Metode ini diusung oleh Likert dan Bowers (1968) dengan group value concept sebagai perhitungannya. Ia menggunakan tiga variabel dalam perhitungannya yaitu causal variables ( seperti struktur organisasi, kebijakan manajemen, keputusan bisnis, strategi kepemimpinan, keterampilan dan perilaku), intervening variables (seperti keadaan kesehatan internal dan kemampuan kinerja perusahaan yang juga meliputi loyalitas, perilaku, motifasi, dan persepsi pencapaian secara kolektif oleh seluruh anggota perusahaan), dan end-result variables (variabel dependen yang mencerminkan hasil yang dicapai oleh organisasi, seperti produktivitas, biaya, kerugian, pertumbuhan pangsa pasar dan pendapatan). Dalam penilaian ini Likert menggunakan kuisioner sebagai alat untuk mengumpulkan informasi yang dibutuhkan. Langkah penilaian berawal dari penentuan apakah ada hubungan yang kuat Antara ketiga variabel, apabila hasilnya ada hubungan yang kuat maka perkiraan pendapatan dapat diprediksi dalam penentuan nilai sekarang dari perusahaan dan HR yang dimiliki. Perubahan causal variables diprediksi akan berubah dalam kurun waktu dua tahun atau lebih yang berakibat pada end-result variables. Likert berpendapat bahwa dengan lebih menekankan keuntungan jangka pendek dan penghematan biaya pada sistem akuntansi SNA 17 Mataram, Lombok Universitas Mataram 24-27 Sept 2014 16 File ini diunduh dari: www.multiparadigma.lecture.ub.ac.id
  • 17.
    maka akan menjaminmanajer untuk membuat kontribusi jangka panjang yang besar bagi organisasi. Pendapat akhir Likert pada uraian di atas memang merupakan dasar tujuan dari munculnya merbagai metode yang digunakan dalam HRA. Namun dengan penilaian metode semacam ini peneliti beranggapan bahwa metode ini akan mungkin tidak terlalu efektif digunakan. Perumusan akan variabel-variabel yang digunakan dan berakhir dengan mengaitkan hasilnya pada nilai perusahaan akan memerlukan waktu yang terlampau lama. Ketidak efektifan muncul ketika causal variables juga akan berubah dalam waktu kisaran dua tahun. Subyektifitas juga muncul bila hanya didasarkan pada interpretasi kuisioner dari anggota perusahaan yang sekaligus diambil secara kolektif. Jaggi and Lau Model Model ini dirumuskan oleh Jaggi dan Lau (1974), metode ini berfokus pada penilaian HRA secara kelompok dibanding dengan penilaian pada tiap individu dalam perusahaan. Metode ini dihitung melalui rumus valuasi sebagai berikut : [𝑇𝑇𝑇𝑇] = [𝑁𝑁] ∑ 𝑟𝑟 𝑛𝑛𝑛𝑛 𝑖𝑖=1 [𝑇𝑇]𝑛𝑛 [𝑉𝑉] Keterangan : TV : Kolom vektor yang menunjukkan nilai sekarang dari semua arus karyawan di setiap tingkatan kelompok. (N) : Kolom vector menunjukkan jumlah karyawan yang ada saat ini di setiap peringkat. n : periode waktu r : Tingkat diskonto (T) : Peringkat matriks transisi yang menunjukkan probabilitas bahwa karyawan di setiap peringkat dalam organisasi akan dihentikan pada periode berikutnya dari jabatannya. (V) : vektor kolom yang menunjukkan akumulasi nilai ekonomi dari seorang karyawan dari tingkatan kelompok awal hingga yang ia duduki sekarang pada setiap periode. Model ini disusun dengan suatu idealisme pada saat penyusunannya, dengan mengkhawatirkan beberapa kelemahan yang dimiliki oleh metode-metode valuasi HRA yang ada sebelumnya. Namun menurut peneliti dengan banyaknya alat yang diperlukan SNA 17 Mataram, Lombok Universitas Mataram 24-27 Sept 2014 17 File ini diunduh dari: www.multiparadigma.lecture.ub.ac.id
  • 18.
    perusahaan untuk memenuhiperhitungan ini dengan variabel-variabel yang dimilikinya mencerminkan metode ini cukup rumit dan tidak praktis untuk digunakan. Ogan Model Ogan Model dikenal dengan sebutan certainity equivalent net benefit model (Ogan, 1976), merupakan pengembangan dari net benefit model oleh Morse (1973). Dalam metode ini, nilai keuntungan bersih yang diperoleh perusahaan di masa depan akan bertambah dan harus diperhitungkan. Valuasi pada metode ini berawal dari menghitung manfaat bersih pada tiap karyawan seperti pada net benefit model (Morse, 1973), kemudian menentukan faktor kepastian dimana manfaat akan tersedia, manfaat bersih dari semua karyawan kemudian akan dikalikan dengan faktor kepastian yang kemudian nilai itulah yang menjadi nilai HR yang dimiliki perusahaan. Menurut peneliti metode ini ideal diterapkan untuk menilai nilai HR per individu, namun untuk membandingkan tingkat profesional karyawan yang dimiliki perusahaan belum tergambar dalam metode ini. SK. Chakraborty Model Model ini dikenal dengan sebutan aggregate payment approach (Chakraborty, 1976). Model ini menghitung nilai secara keseluruhan, tidak per karyawan. Ia menyarankan nilai dari manajerial dan non manajerial dievaluasi secara terpisah. Nilai HR didapat dari gaji rata-rata per kelompok dikalikan dengan rata-rata masa kerja karyawan dalam kelompok itu. Dengan ciri perhitungan berbasis gaji karyawan, pembayaran gaji rata- rata pada tahun-tahun berikutnya dapat dilihat dari struktur gaji pada kelas promosi yang mungkin akan ditempati oleh karyawan. Biaya terkait perekrutan, seleksi, pengembangan dan pelatihan dicatat secara terpisah untuk kemudian diasumsikan sebagai pengeluaran yang ditangguhkan atas pendapatan yang akan dihapus bukukan selama masa rata-rata yang diharapkan pada masing-masing kelompok karyawan. Bagian yang ditangguhkan harus ditampilkan dalam laporan keuangan. Untuk tujuan menemukan nilai kini dari estimasi pembayaran rata-rata yang diharapkan, modal setelah pajak yang digunakan selama masa rata-rata periode harus diambil sebagai tingkat diskonto. Dalam pengungkapan informasi HR sebagai aset, Chakraborty telah menyarankan untuk memasukkan biaya HR sebagai investasi di ‘laporan keuangan’ organisasi. Menurut Chakraborty HR bukan merupakan ‘aset tetap’ karena akan berkenaan dengan masalah SNA 17 Mataram, Lombok Universitas Mataram 24-27 Sept 2014 18 File ini diunduh dari: www.multiparadigma.lecture.ub.ac.id
  • 19.
    penyusutan, keuntungan ataukerugian modal setelah keluar dan lain-lain; tidak bisa dianggap sebagai ‘aset lancar’ karena tidak akan sesuai dengan arti umum dari istilah tersebut. Berikut rumus valuasi pada model Chakraborty : 𝑉𝑉 = ∑ �𝑁𝑁𝑖𝑖 ∗ 𝐴𝐴𝐴𝐴𝑖𝑖 (1+𝑘𝑘)𝑛𝑛 � + 𝐴𝐴𝐴𝐴𝑛𝑛 𝑖𝑖=1 Keterangan : 𝑉𝑉 : Nilai dari sebuah kategori karyawan N : Jumlah karyawan AS : Gaji tahunan rata-rata K : Pengembalian pada modal atas karyawan setelah pajak i : 1, 2, 3……n tahun (masa rata-rata karyawan dipekerjakan) Kelemahan dalam metode ini menurut peneliti terletak pada tidak adanya ketegasan untuk menarik kesimpulan akan keuntungan perusahaan pada HR (sebagai nilai pengembalian atas investasi pada HR), karena metode ini memisahkan fungsi amortisasi investasi pada HR dan nilai kini dari HR yang dimiliki. 4.2.Hasil Penelitian 4.2.1.Metode Valuasi yang Baik Digunakan dalam Implementasi HRA Dengan tidak mengenyampingkan akan fakta mengenai hal itu, peneliti mencoba mempelajari konsep masing-masing metode valuasi untuk kemudian menyimpulkan metode-metode valuasi yang ideal digunakan. Berikut metode valuasi HRA yang relevan untuk digunakan pada masing-masing fungsinya: a. Metode Non Moneter Lev & Schwartz model Peneliti memandang metode ini sebagai metode perhitungan valuasi atas HRA yang cukup ideal digunakan, hal tersebut dibuktikan dengan eksisnya metode dipakai di kalangan pengguna HRA, selain itu juga banyaknya perhatian atas metode melalui modifikasi-modifikasi pada model tersebut. Kekhawatiran akan kelemahan model ini yang berfokus pada tidak adanya ekspektasi yang mungkin pada terjadinya perubahan jenjang karir pada karyawan hanya akan berlaku pada perusahaan yang minim akan keteraturan sistem. SNA 17 Mataram, Lombok Universitas Mataram 24-27 Sept 2014 19 File ini diunduh dari: www.multiparadigma.lecture.ub.ac.id
  • 20.
    Berikut langkah-langkah yangPeneliti ambil dalam penilaian metode Lev & Schwartz (1971) sebagai metode yang baik digunakan dalam HRA : 1. Peneliti berpendapat bahwa metode yang ideal untuk digunakan adalah metode yang telah banyak diterapkan pada perusahaan pengguna HRA saat ini, dan Lev & Schwartz model merupakan model valuasi HRA yang paling banyak digunakan khususnya di India. Telah seringnya suatu metode valuasi HRA digunakan oleh perusahaan maka juga membuktikan bahwa metode tersebut cukup relevan untuk digunakan, dan akan mempermudah perusahaan pengguna HRA untuk dapat mendapati keseragaman pola dalam pengungkapan HRA sehingga laporan perusahaan akan HRA lebih dengan mudah dapat dibandingkan. 2. Setelah menyimpulkan metode mana yang paling sering digunakan dalam perusahaan pengguna HRA dan mempelajari beberapa penelitian seputar informasi pengungkapan HRA, Peneliti mendapati bahwa perusahaan pengguna metode yang paling banyak digunakan, khususnya pada perusahaan di India seperti contoh Infosys Ltd. dan BHEL (Dalvadi, 2010), memiliki kesiapan penyajian informasi lebih banyak terkait HR mereka dibanding dengan perusahaan-perusahaan lainnya yang menggunakan metode selain itu, atau kombinasi model tersebut dengan metode lainnya. 3. Kelebihan lain dari metode yang dimaksud, akhirnya juga peneliti dapati pada ciri rumus perhitungan yang cukup baik dengan tidak menggunakan langkah- langkah perhitungan yang rumit, tidak menggunakan terlalu banyak variabel- variabel dengan biaya-biaya yang relatif kecil sehingga keterukuran dapat lebih konservatif pada kemungkinan adanya pemborosan perusahaan terkait HR maupun informasi dan bukti pengeluaran terhadap HR yang kurang dapat dijamin kebenarannya. 4. b. Metode Moneter Standard Cost Model Standard cost merupakan alat yang cukup efektif digunakan dalam valuasi HRA, penilaian dapat mengevaluasi keseragaman nilai pada masing-masing pembagian kelompok karyawan yang biasa diklasifikasikan menurut usia dan keahlian mereka. Standar cost juga membantu dalam keseragaman pembentukan harga pada pasar tenaga SNA 17 Mataram, Lombok Universitas Mataram 24-27 Sept 2014 20 File ini diunduh dari: www.multiparadigma.lecture.ub.ac.id
  • 21.
    kerja. Metode inijuga merupakan dasar penilaian pada beberapa metode non-moneter dalam valuasi HRA yang melibatkan pembagian kelompok atas HR. 5. Kesimpulan Berdasarkan analisis konten data, dengan kemudian berdasar pada penalaran Induktif yang utamanya didasarkan pada praktik HRA di India maka dapat diambil kesimpulan bahwa kualitas pengukuran HRA dengan metode valuasi Lev & Schwartz (1971) merupakan metode yang paling baik digunakan. Atas semua skor kualitas pengukuran dari berbagai metode HRA yang ada maka metode valuasi Lev & Schwartz (1971) merupakan metode yang paling baik digunakan. Dibuktikan dengan adanya pengungkapan dari nilai HR dalam metode valuasi Lev & Schwartz, seperti halnya yang dipakai oleh Infosys Ltd. dalam additional information pada annual reportnya. Infosys Ltd. merupakan perusahaan pemegang score tertinggi atas variasi informasi yang diungkapkan dalam pelaporan HRA (Dalvadi, 2010). Alasan kedua yaitu juga adanya beberapa variasi pengukuran HRA dalam perusahaan yang didasarkan atas metode tersebut. Objek studi literatur yang lebih banyak peneliti dapatkan di India dalam penelitian ini juga dapat disebut sebagai keterbatasan penelitian. Studi lebih lanjut mengenai bahasan penelitian dapat mengarah nantinya pada bahasan terapan mengenai praktik HC dalam HRA dengan cakupan pengertian yang lebih luas lagi. SNA 17 Mataram, Lombok Universitas Mataram 24-27 Sept 2014 21 File ini diunduh dari: www.multiparadigma.lecture.ub.ac.id
  • 22.
    Daftar Pustaka Andrade, P.dan Sotomayor, M. 2013. Measurements Model of Human Resources Accounting:A Case Study. Global Advanced Research Journal of Economics, Accounting, and Finance, Vol.2 No.4:86-92. Bowles, S. dan Gintis H,. 1975. The Problem with Human Capital Theory – A Marxian Critique. American Economic Review, 65(2), pp. 74–82. Bukhori, I.H., Qureshi, T.M., Bashir, F. dan Hijzi T.I. 2011. The Yes, No Decision Is Easy Now: Is Human Capital Accounting Challenge For Accountants. African Journal of Business Management. Vol 6. No 15, pp. 5281-5287 April 2012, (http://academicjournals.org/journal/AJBM/articleabstract/B56C29323172 ). Bryer, R.A. 2005. Marx, Accounting and The Labour Theory of Value: A Critique of Marxist Economics. Jurnal dipublikasikan, (http://www2.warwick.ac.uk/fac/soc/wbs/subjects/accountinggroup/research/working_p apers/marx_2.pdf) Bullen, M.L. dan Eyler, K.A. 2012. Human Resource Accounting And International Developments: Implications For Measurement Of Human Capital. Journal of International Business and Cultural Studies, (http://www.aabri.com/manuscripts/09342.pdf). Cherian, J., dan Farouq, S. 2013. A Review of Human Resource Accounting and Organizational Performance. International Journal of Economics and Finance, Vol. 5, No. 8: 74-83. Dalvadi, Y.M. 2010. Human Resource Accounting Practices In Selected Companies In India. International Journal of Research in Commerce and Management, Vol.1 No.2: 58-69. Dasari, P., Shaik, C.B., Devarapalli, R. 2013. A Study On Human Resource Accounting Methods And Practices In India. International Journal of Social Science & Interdisciplinary Research, Vol. 2 No. 4: 95-102. Duriau, V.J., Reger, R.K, dan Pfarrer, M.D. 2007. A Content Analysis of the Content Analysis Literature in Organization Studies Research Themes, Data Sources, and Methodological Refinements. Organizational Research Methods, January 2007 vol. 10 no. 1 5-34, (http://orm.sagepub.com/content/10/1/5.abstract) Elo, S. dan Kyngäs, H. 2008. The qualitative content analysis process. Journal of Advanced Nursing, 62: 107–115. doi: 10.1111/j.1365-2648.2007.04569.x SNA 17 Mataram, Lombok Universitas Mataram 24-27 Sept 2014 22 File ini diunduh dari: www.multiparadigma.lecture.ub.ac.id
  • 23.
    Flamholtz, E.G. 1974.“Human Resource Accounting: A Review Of Theory And Research”. Journal of Management Studies, Volume 11, Issue 1, pages 44– 61, February 1974 ____________. 1999. Human Resource Accounting: Advances in Concepts, Methods, and Applications. USA: Kluwer Academic Publishers. Flamholtz, E. G., Bullen, M. L., dan Wei Hua. 2002. Human resource accounting: a historical perspective and future implications. Management Decision, Vol. 40 No. 10: pp.947–954. Gratton, L., dan Ghoshal, S. 2003. Managing Personal Human Capital: New Ethos for the ‘volunteer’ employee. European Management Journal, 21(1): 1. Gupta, D.K. 1994. The Jaggi-Lau Model of Human Resource Accounting Revisited. ASCI Journal of Management, Vol. 23. Islam, A., Kamruzzaman, dan Redwanuzzaman. 2013. Human Resource Accounting: Recognition and Disclosure of Accounting Methods & Techniques. Double Blind Peer Reviewed International Research Journal, Vol. 13, Issue. 3. Jaggi, Bikki. 1976. Human Resources Are Assets. Artikel Dipublikasikan. Management Accounting. February 1976, Vol. 57 No. 8: Complete Page 41. Kesavan, S., dan Dyana, P.F.N. 2013. Disclosure Of Human Resource Accounting (HRA) In Selected Indian Companies- An Empirical Analysis. Indian Streams Research Journal, Vol. 3 Issue. 5. Malavika. 2012. A Case Study On Human Resource Accounting In Infosys. Artikel online, (http://thecommercepedia.blogspot.com/2012/05/case-study-on-human- resource-accounting.html) MBA, H4020. "Human Resource Accounting." StudyMode.com. 01, 2013. Accessed 01, 2013.(http://www.studymode.com/essays/Human-Resource-Accounting- 1389636.html). Micah, L. C., Ofurum, C. O., dan Ihendinihu, J. U. 2012. Firms Financial Performance And Human Resource Accounting Disclosure In Nigeria. International Journal of Business and Management, Vol. 7 No.14: 67-75. Mir, A.A., 2011. Human Resource Accounting (HRA)- A Conceptual framework and International Developments. International Journal of Research in Commerce & Management, Vol. II, issue 6, jun-2011. Mulyadi. 2000. Akuntansi Biaya Edisi 5. Yogyakarta: Aditya Media. Nawawi, Hadari. 2008. Manajemen Sumber Daya Manusia Untuk Bisnis Yang Kompetitif. Yogyakarta : Gadjah Mada Univesity Press. Newby, Jill. 2001. Evolution Of A Library Research Methods Course For Biology Students. Research Strategies, Vol. 17, Issue 1 P.57-62. SNA 17 Mataram, Lombok Universitas Mataram 24-27 Sept 2014 23 File ini diunduh dari: www.multiparadigma.lecture.ub.ac.id
  • 24.
    Roslender, R., danStevenson, J. 2009. ‘Accounting for People: A real step forward or more a case of wishing and hoping?' Critical Perspectives on Accounting. Vol 20 No. 7: 855-869. (http://dx.doi.org/10.1016/j.cpa.2007.02.003) Rowbottom, N. 1998. Intangible Asset Accounting And Accounting Policy Selection In The Football Industry. Tesis Dipublikasikan. Birmingham: The University Of Birmingham. Salisu, A.B. 2011. Human Resource Accounting And The Quality Of Financial Reporting Of Quoted Service Companies In Nigeria. Disertasi dipublikasikan. Zaria: Ahmadu Bello University. Salisu, A.B. 2012. A Critique of the Concept of Human Resource Accounting. Zaria: Ahmadu Bello University. Steen A., Welch D., dan McCormack D. 2011. Conflicting Conceptualizations Of Human Resources Accounting. Journal of human resources costing & accounting, Vol 15 No 4: 14 – 1 nov 2011. Stephenson, B.Y., dan Franklin S. G. 1981. Human Resources Accounting: Dollar and Sense for Management. Artikel Dipublikasikan. Business and Society December 1981, Vol. 20 No. 2: 46-51. (http://bas.sagepub.com/content/20/2/46.full.pdf+html). Wang, X., Zhang, Z. dan Wang, S. 2006. Human Capital Accounting and the System of National Accounts Extension. Research and Practice in Human Resource Management, 14(1), 49-69. http://www.apsc.gov.au/ http://www.infosys.com/pages/index.aspx http://media.ifrs.org/ http://www.sciencedirect.com/ http://www.proquest.co.uk/en-UK/ SNA 17 Mataram, Lombok Universitas Mataram 24-27 Sept 2014 24 File ini diunduh dari: www.multiparadigma.lecture.ub.ac.id
  • 25.
    Daftar Lampiran Tabel 1Perusahaan-perusahaan pengguna HRA di India No. Perusahaan Status Metode Valuasi 1. Bharat heavy Electrical Ltd (BHEL) Public Sector Lev & Schwartz 2. Steel Authority of India Ltd (SAIL). Public Sector Lev & Schwartz, dan beberapa penyesuaian dari Flamholtz dan Jaggi-Lau 3. Oil and Natural Gas Commissioning (ONGC). Public Sector Lev & Schwartz 4. Mineral and Metal trading Corporation of India.(MMTC) Public Sector Lev & Schwartz 5. Infosys Technologies Ltd Private Sector Lev & Schwartz + modifikasi 6. Southern Petrochemicals Industries Corporation Ltd SPIC) Private Sector Lev & Schwartz 7. Associated Cement Company Ltd (ACC) Private Sector Lev & Schwartz dan beberapa penyesuaian dari Flamholtz 8. National Thermal Power Corporation Ltd (NTPC) Private Sector Lev & Schwartz SNA 17 Mataram, Lombok Universitas Mataram 24-27 Sept 2014 25 File ini diunduh dari: www.multiparadigma.lecture.ub.ac.id
  • 26.
    Gambar 1 Contohpengungkapan valuasi HRA pada Infosys Technologies Ltd. SNA 17 Mataram, Lombok Universitas Mataram 24-27 Sept 2014 26 File ini diunduh dari: www.multiparadigma.lecture.ub.ac.id
  • 27.
    Gambar 2 Jenismetode valuasi HRA Human Assets Valuation Cost Based Approaches Historical Cost Replacement Cost Opportunity Cost Standard Cost Monetary Value Based Approaches Hermanson Model The Lev and Schwartz Model The Eric Flamholtz Model Morse Model Non-Monetary Value- Based Approaches Likert Model Jaggi and Lau Model Ogan Model SK. Chakraborty Model SNA 17 Mataram, Lombok Universitas Mataram 24-27 Sept 2014 27 File ini diunduh dari: www.multiparadigma.lecture.ub.ac.id