Download free for 30 days
Sign in
Upload
Language (EN)
Support
Business
Mobile
Social Media
Marketing
Technology
Art & Photos
Career
Design
Education
Presentations & Public Speaking
Government & Nonprofit
Healthcare
Internet
Law
Leadership & Management
Automotive
Engineering
Software
Recruiting & HR
Retail
Sales
Services
Science
Small Business & Entrepreneurship
Food
Environment
Economy & Finance
Data & Analytics
Investor Relations
Sports
Spiritual
News & Politics
Travel
Self Improvement
Real Estate
Entertainment & Humor
Health & Medicine
Devices & Hardware
Lifestyle
Change Language
Language
English
Español
Português
Français
Deutsche
Cancel
Save
EN
Uploaded by
Dennis Raylin Chen
ODP, PDF
313 views
Wikidata query
AI-enhanced description
该文档是陈瑞霖在台湾维基媒体协会十周年研讨会上的介绍,重点讲述了Wikidata及其相关服务。提到中文社区的参与度不足,特别是在台湾相关内容的关注上。呼吁更多人加入到中文Wikidata的建设中。
Data & Analytics
◦
Read more
0
Save
Share
Embed
Embed presentation
Download
Download to read offline
1
/ 25
2
/ 25
3
/ 25
4
/ 25
5
/ 25
6
/ 25
7
/ 25
8
/ 25
9
/ 25
10
/ 25
11
/ 25
12
/ 25
13
/ 25
14
/ 25
15
/ 25
16
/ 25
17
/ 25
18
/ 25
19
/ 25
20
/ 25
21
/ 25
22
/ 25
23
/ 25
24
/ 25
25
/ 25
More Related Content
ODP
Localwiki介紹
by
Dennis Raylin Chen
PDF
讓Micro bit教育從小開始
by
NTU
PPTX
Wikidata introduction on g0v Summit 2020
by
Dennis Raylin Chen
PPTX
Wikidata introduction-20201205 Final
by
Dennis Raylin Chen
PPTX
Wikidata introduction on g0v Summit 2020 V2
by
Dennis Raylin Chen
PPT
Media wiki
by
flyingsheep
ODP
如何貢獻維基百科 台北大學
by
Dennis Raylin Chen
PPT
Pydata taipei-20200921
by
Dennis Raylin Chen
Localwiki介紹
by
Dennis Raylin Chen
讓Micro bit教育從小開始
by
NTU
Wikidata introduction on g0v Summit 2020
by
Dennis Raylin Chen
Wikidata introduction-20201205 Final
by
Dennis Raylin Chen
Wikidata introduction on g0v Summit 2020 V2
by
Dennis Raylin Chen
Media wiki
by
flyingsheep
如何貢獻維基百科 台北大學
by
Dennis Raylin Chen
Pydata taipei-20200921
by
Dennis Raylin Chen
More from Dennis Raylin Chen
PPT
Open streetmap open data day 2020
by
Dennis Raylin Chen
PPT
Taigu coscup-open streetmap-multilanguage
by
Dennis Raylin Chen
ODP
Wikidata、 Wiki Commons的藝術人文應用簡介
by
Dennis Raylin Chen
ODP
Pokemon go use of open streetmap state of the map asia 2018
by
Dennis Raylin Chen
ODP
群眾參與開源地圖到底行不行?我的OSM台灣社群經驗談
by
Dennis Raylin Chen
ODP
The progress and challenge of OpenStreetMap in East Asia
by
Dennis Raylin Chen
ODP
My Experience of OpenStreetMap Taiwan
by
Dennis Raylin Chen
ODP
Osm繪圖技巧與圖資整合應用
by
Dennis Raylin Chen
PPTX
知了新聞 GIS X OpenStreetMap
by
Dennis Raylin Chen
ODP
Progress and Challenges of OpenStreetMap Taiwan
by
Dennis Raylin Chen
ODP
2016 公訓演講開放街圖-開放街圖與災害應用
by
Dennis Raylin Chen
ODP
飲水松-開放街圖簡介 drinking water map and openstreetmap
by
Dennis Raylin Chen
ODP
想要怎麼用就怎麼用Openstreetmaps
by
Dennis Raylin Chen
ODP
如何確保圖資即時且正確
by
Dennis Raylin Chen
ODP
開放街圖與災害應用
by
Dennis Raylin Chen
ODP
G0v summit-open-content-and-open-government
by
Dennis Raylin Chen
ODP
OpenStreetMap簡介與GIS應用
by
Dennis Raylin Chen
ODP
均優2014 校園推廣課程-台大校園文化資產詮釋
by
Dennis Raylin Chen
ODP
如何貢獻維基百科
by
Dennis Raylin Chen
ODP
災害地圖操作指引
by
Dennis Raylin Chen
Open streetmap open data day 2020
by
Dennis Raylin Chen
Taigu coscup-open streetmap-multilanguage
by
Dennis Raylin Chen
Wikidata、 Wiki Commons的藝術人文應用簡介
by
Dennis Raylin Chen
Pokemon go use of open streetmap state of the map asia 2018
by
Dennis Raylin Chen
群眾參與開源地圖到底行不行?我的OSM台灣社群經驗談
by
Dennis Raylin Chen
The progress and challenge of OpenStreetMap in East Asia
by
Dennis Raylin Chen
My Experience of OpenStreetMap Taiwan
by
Dennis Raylin Chen
Osm繪圖技巧與圖資整合應用
by
Dennis Raylin Chen
知了新聞 GIS X OpenStreetMap
by
Dennis Raylin Chen
Progress and Challenges of OpenStreetMap Taiwan
by
Dennis Raylin Chen
2016 公訓演講開放街圖-開放街圖與災害應用
by
Dennis Raylin Chen
飲水松-開放街圖簡介 drinking water map and openstreetmap
by
Dennis Raylin Chen
想要怎麼用就怎麼用Openstreetmaps
by
Dennis Raylin Chen
如何確保圖資即時且正確
by
Dennis Raylin Chen
開放街圖與災害應用
by
Dennis Raylin Chen
G0v summit-open-content-and-open-government
by
Dennis Raylin Chen
OpenStreetMap簡介與GIS應用
by
Dennis Raylin Chen
均優2014 校園推廣課程-台大校園文化資產詮釋
by
Dennis Raylin Chen
如何貢獻維基百科
by
Dennis Raylin Chen
災害地圖操作指引
by
Dennis Raylin Chen
Wikidata query
1.
Wikidata 簡介 2017-09-16 台灣維基媒體協會十週年研討會 陳瑞霖
2.
● Wikipedia ID:
Supaplex ● 日常工作:科技新報 ● 維基人,台灣維基協會監事 ● 台灣開放街圖社群組織理事 ( 冷凍中 ) ● 開放街圖臺北聚會主持人,翻譯計畫譯者 自介 - 陳瑞霖
3.
Wikidata 介紹
4.
已中斷的 DBpedia
5.
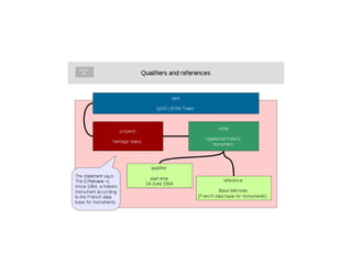
資訊框
11.
Wikipedia and Wikidata
12.
Wikidata 相關服務 ● Query
Service ● ViziData ● SQID ● Wikidata Game
17.
Wikidata SPARQL service https://query.wikidata.org/
18.
玩範例、改範例
19.
簡單的簡索
22.
高雄捷運紅線
23.
有幾站沒加經度
24.
中文社群需要更多參與者 ● 好像跟中文維基百科一樣 ...... ● 台灣相關內容需要多一些關注
25.
謝謝大家
Download