Embed presentation
Download as PDF, PPTX

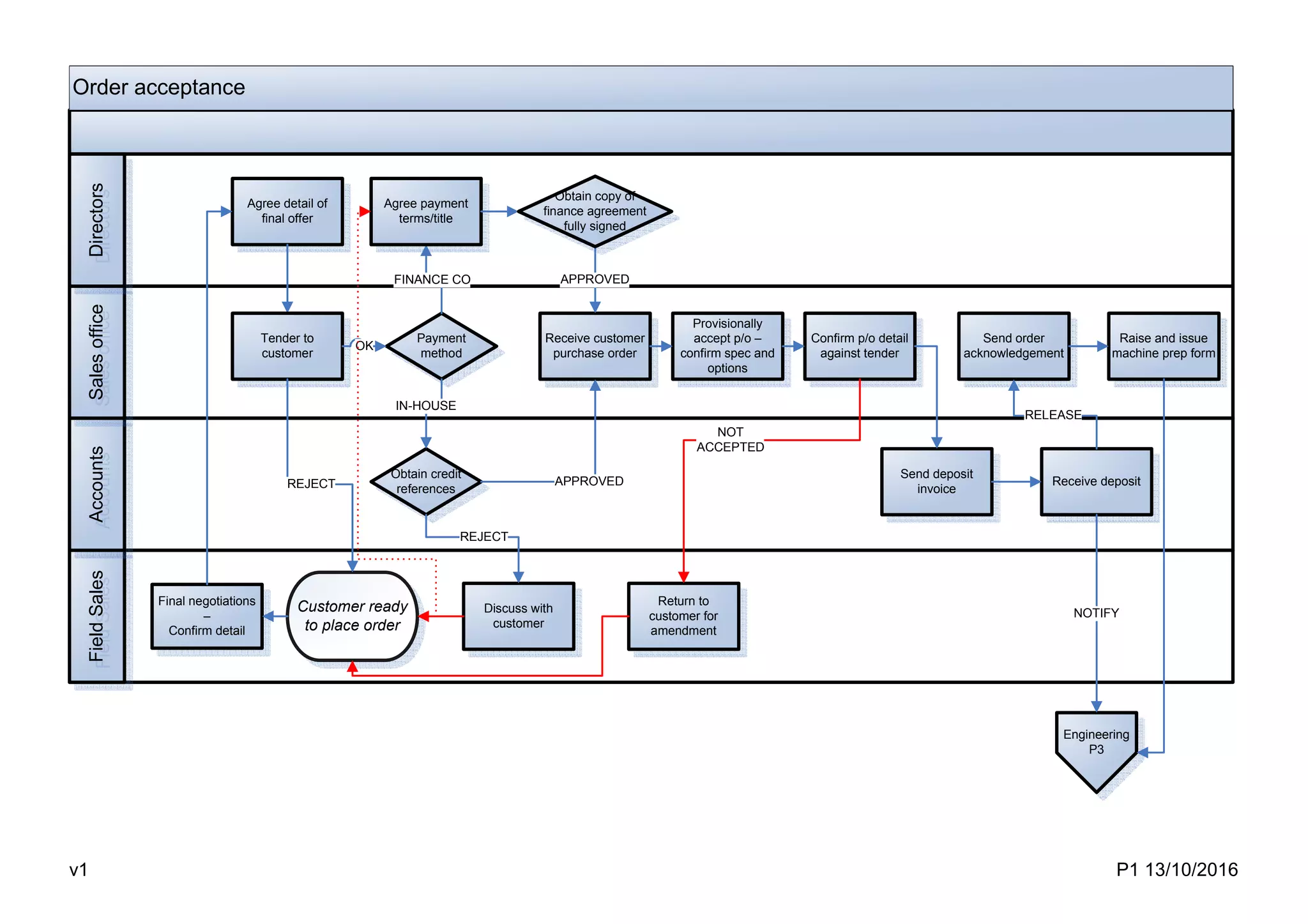
The document outlines the order acceptance process, beginning with final negotiations with the customer to agree on details of the offer. It then describes confirming the purchase order details, obtaining credit references, and agreeing on payment terms and title transfer with the company's in-house finance department. Finally, it mentions provisionally accepting the purchase order pending confirmation of specifications and options, sending a deposit invoice, and issuing an order acknowledgement once approved.
