ITSASOKO URA :GAZITASUNA
Ozeanoen garrantzia: ur-andel
         nagusiak
Ozeanoen garrantzia: bizidun
     askoren habitata
Ozeanoen garrantzia: bizidun
     askoren habitata
Ozeanoen garrantzia: klimaren
      moredatzailea
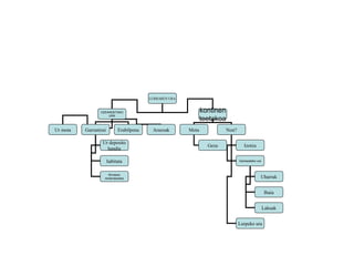
LURRAREN URA


                 OZEANOETAKO                                   kontinen
                     URA
                                                               teetakoa
Ur mota   Garrantzai        Erabilpena    Arazoak       Mota              Non?

                  Ur deposito
                                                                 Geza               Izotza
                    handia

                       habitata                                                  Gainazaleko ura



                     Klimaren
                   moderatzailea                                                               Uharrak


                                                                                                   Ibaia


                                                                                                   Lakuak


                                                                                 Lurpeko ura
1.-NOLA DEITZEN DA UR MOTA HAU? (ibaia, aintzira..
           UR MOTA GAZIA EDO GEZA
         GELDIRIK EDO MUGIMENDUAN
 KONTINENTEETAKO URA EDO ITSAOETAKO URA
2.- NOLA DEITZEN DA UR MOTA HAU? (ibaia, aintzira..
            UR MOTA GAZIA EDO GEZA
          GELDIRIK EDO MUGIMENDUAN
 KONTINENTEETAKO URA EDO ITSAOETAKO URA
3.-NOLA DEITZEN DA UR MOTA HAU? (ibaia, aintzira..
           UR MOTA GAZIA EDO GEZA
         GELDIRIK EDO MUGIMENDUAN
 KONTINENTEETAKO URA EDO ITSAOETAKO URA
4.-NOLA DEITZEN DA UR MOTA HAU? (ibaia, aintzira..
           UR MOTA GAZIA EDO GEZA
         GELDIRIK EDO MUGIMENDUAN
 KONTINENTEETAKO URA EDO ITSAOETAKO URA
5.-NOLA DEITZEN DA UR MOTA HAU? (ibaia, aintzira..
           UR MOTA GAZIA EDO GEZA
         GELDIRIK EDO MUGIMENDUAN
 KONTINENTEETAKO URA EDO ITSAOETAKO URA
6.-NOLA DEITZEN DA UR MOTA HAU? (ibaia, aintzira..
           UR MOTA GAZIA EDO GEZA
         GELDIRIK EDO MUGIMENDUAN
 KONTINENTEETAKO URA EDO ITSAOETAKO URA
7.-NOLA DEITZEN DA UR MOTA HAU? (ibaia, aintzira..
           UR MOTA GAZIA EDO GEZA
         GELDIRIK EDO MUGIMENDUAN
 KONTINENTEETAKO URA EDO ITSAOETAKO URA
8.-NOLA DEITZE DA UR MOTA HAU? (ibaia, aintzira..
          UR MOTA GAZIA EDO GEZA
         GELDIRK EDO MUGIMENDUAN
KONTINENTEETAKO URA EDO ITSAOETAKO URA
9.-NOLA DEITZEN DA UR MOTA HAU? (ibaia, aintzira..
           UR MOTA GAZIA EDO GEZA
         GELDIRIK EDO MUGIMENDUAN
 KONTINENTEETAKO URA EDO ITSAOETAKO URA
10.-NOLA DEITZEN DA UR MOTA HAU? (ibaia, aintzira..
           UR MOTA GAZIA EDO GEZA
          GELDIRIK EDO MUGIMENDUAN
  KONTINENTEETAKO URA EDO ITSAOETAKO URA
11.-NOLA DEITZEN DA UR MOTA HAU? (ibaia, aintzira..
           UR MOTA GAZIA EDO GEZA
          GELDIRIK EDO MUGIMENDUAN
  KONTINENTEETAKO URA EDO ITSAOETAKO URA
12.-NOLA DEITZEN DA UR MOTA HAU? (ibaia, aintzira..
           UR MOTA GAZIA EDO GEZA
          GELDIRIK EDO MUGIMENDUAN
  KONTINENTEETAKO URA EDO ITSAOETAKO URA
13.-NOLA DEITZEN DA UR MOTA HAU? (ibaia, aintzira..
           UR MOTA GAZIA EDO GEZA
          GELDIRIK EDO MUGIMENDUAN
  KONTINENTEETAKO URA EDO ITSAOETAKO URA
14.-NOLA DEITZEN DA UR MOTA HAU? (ibaia, aintzira..
           UR MOTA GAZIA EDO GEZA
          GELDIRIK EDO MUGIMENDUAN
  KONTINENTEETAKO URA EDO ITSAOETAKO URA
15.-NOLA DEITZEN DA UR MOTA HAU? (ibaia, aintzira..
           UR MOTA GAZIA EDO GEZA
          GELDIRIK EDO MUGIMENDUAN
  KONTINENTEETAKO URA EDO ITSAOETAKO URA
Uraren zikloa
Orri 173.-Ariketa 32

Urkontinentalak

  • 1.
  • 2.
  • 3.
  • 4.
  • 5.
  • 6.
    LURRAREN URA OZEANOETAKO kontinen URA teetakoa Ur mota Garrantzai Erabilpena Arazoak Mota Non? Ur deposito Geza Izotza handia habitata Gainazaleko ura Klimaren moderatzailea Uharrak Ibaia Lakuak Lurpeko ura
  • 7.
    1.-NOLA DEITZEN DAUR MOTA HAU? (ibaia, aintzira.. UR MOTA GAZIA EDO GEZA GELDIRIK EDO MUGIMENDUAN KONTINENTEETAKO URA EDO ITSAOETAKO URA
  • 8.
    2.- NOLA DEITZENDA UR MOTA HAU? (ibaia, aintzira.. UR MOTA GAZIA EDO GEZA GELDIRIK EDO MUGIMENDUAN KONTINENTEETAKO URA EDO ITSAOETAKO URA
  • 9.
    3.-NOLA DEITZEN DAUR MOTA HAU? (ibaia, aintzira.. UR MOTA GAZIA EDO GEZA GELDIRIK EDO MUGIMENDUAN KONTINENTEETAKO URA EDO ITSAOETAKO URA
  • 10.
    4.-NOLA DEITZEN DAUR MOTA HAU? (ibaia, aintzira.. UR MOTA GAZIA EDO GEZA GELDIRIK EDO MUGIMENDUAN KONTINENTEETAKO URA EDO ITSAOETAKO URA
  • 11.
    5.-NOLA DEITZEN DAUR MOTA HAU? (ibaia, aintzira.. UR MOTA GAZIA EDO GEZA GELDIRIK EDO MUGIMENDUAN KONTINENTEETAKO URA EDO ITSAOETAKO URA
  • 12.
    6.-NOLA DEITZEN DAUR MOTA HAU? (ibaia, aintzira.. UR MOTA GAZIA EDO GEZA GELDIRIK EDO MUGIMENDUAN KONTINENTEETAKO URA EDO ITSAOETAKO URA
  • 13.
    7.-NOLA DEITZEN DAUR MOTA HAU? (ibaia, aintzira.. UR MOTA GAZIA EDO GEZA GELDIRIK EDO MUGIMENDUAN KONTINENTEETAKO URA EDO ITSAOETAKO URA
  • 14.
    8.-NOLA DEITZE DAUR MOTA HAU? (ibaia, aintzira.. UR MOTA GAZIA EDO GEZA GELDIRK EDO MUGIMENDUAN KONTINENTEETAKO URA EDO ITSAOETAKO URA
  • 15.
    9.-NOLA DEITZEN DAUR MOTA HAU? (ibaia, aintzira.. UR MOTA GAZIA EDO GEZA GELDIRIK EDO MUGIMENDUAN KONTINENTEETAKO URA EDO ITSAOETAKO URA
  • 16.
    10.-NOLA DEITZEN DAUR MOTA HAU? (ibaia, aintzira.. UR MOTA GAZIA EDO GEZA GELDIRIK EDO MUGIMENDUAN KONTINENTEETAKO URA EDO ITSAOETAKO URA
  • 17.
    11.-NOLA DEITZEN DAUR MOTA HAU? (ibaia, aintzira.. UR MOTA GAZIA EDO GEZA GELDIRIK EDO MUGIMENDUAN KONTINENTEETAKO URA EDO ITSAOETAKO URA
  • 18.
    12.-NOLA DEITZEN DAUR MOTA HAU? (ibaia, aintzira.. UR MOTA GAZIA EDO GEZA GELDIRIK EDO MUGIMENDUAN KONTINENTEETAKO URA EDO ITSAOETAKO URA
  • 19.
    13.-NOLA DEITZEN DAUR MOTA HAU? (ibaia, aintzira.. UR MOTA GAZIA EDO GEZA GELDIRIK EDO MUGIMENDUAN KONTINENTEETAKO URA EDO ITSAOETAKO URA
  • 20.
    14.-NOLA DEITZEN DAUR MOTA HAU? (ibaia, aintzira.. UR MOTA GAZIA EDO GEZA GELDIRIK EDO MUGIMENDUAN KONTINENTEETAKO URA EDO ITSAOETAKO URA
  • 21.
    15.-NOLA DEITZEN DAUR MOTA HAU? (ibaia, aintzira.. UR MOTA GAZIA EDO GEZA GELDIRIK EDO MUGIMENDUAN KONTINENTEETAKO URA EDO ITSAOETAKO URA
  • 22.
  • 24.