Revenue = Traffic x Conversion x AOV
Metrics > Hypothesis > Experiment > Act
Tracking Multi-Channel Marketing Effectiveness
Tracking Multi-Channel Marketing Effectiveness
Tracking Multi-Channel Marketing Effectiveness
Tracking Multi-Channel Marketing Effectiveness
Tracking Multi-Channel Marketing Effectiveness
Tracking Multi-Channel Marketing Effectiveness
Tracking Multi-Channel Marketing Effectiveness
Tracking Multi-Channel Marketing Effectiveness
Tracking Multi-Channel Marketing Effectiveness
Tracking Multi-Channel Marketing Effectiveness
Tracking Multi-Channel Marketing Effectiveness
Tracking Multi-Channel Marketing Effectiveness

Tracking Multi-Channel Marketing Effectiveness

Editor's Notes

  • #3 This is my, who I am slide. Cover quickly – The WHO, WHAT, and WHERE of me.Explain the goal of the talk:1. Help you understand the philosophical reasons attribution matters2. Explain how to begin and establish and attribution program3. Provide you with some resources on how to do it and how to learn more.Make a deal with the audience. Talk about how you are going to skip the complex formula.
  • #4 Joined Logitech in 2009 with a goal of building a advanced customer acquisition program.I am going to describe the scenario and the rules for the business.
  • #5 Here we will get into the rules for self-funding a E-commerce business.I will explain the nature of the costs structures Any business can work under these constraintsThere is limited budget for branding, but we still need to do branding
  • #6 Customer experiences are ever more complex, influence channels intersect a lot more, content consumption is fragmented, the three-step "attract, acquire, retain" model is now broken into many different piecesThis is a view that we are all familiar with the sales funnel. This funnel represents the basic and bare minimum if people are paying attention.
  • #7 The problem is that we tend to apply this to all the swim lanes and even though we know there are assisted lanes. We tend to measure a half-full glass
  • #8 Analytics don’t mean understanding but measurement is step 1 to understanding. Customer experiences are ever more complex, influence channels intersect a lot more, content consumption is fragmented, the three-step "attract, acquire, retain" model is now broken into many different piecesThis is a science and an art. It is developing and the job is not done.
  • #9 What problem are you trying to solve?What is the ROI of the analytics themselves?What is the incremental value that you can add to the business?
  • #12 Why we are not all good at this?it is very hard to do well for a lot of reasons: - Any site to which users return daily quickly fills up with touches that may or may not be related to conversions.- Channels like social media and community building are often a first touch but rarely the only touch before conversion, meaning they tend to get less credit than they deserve.- Attributing offline sales to online efforts can be very painful, not to mention tracking one user’s conversion path as she uses multiple devices during her buying decision.- Content marketing is becoming a bigger part of our marketing mixes and the effects are delayed more than paid media and offline advertising. But we can't live without it.
  • #13 This is the basic model of our business or any retail marketing org.How can we ensure that our ads are driving the business. How can we scale?Can one ad fund another?
  • #14 Omni Vs. Multichannel.Don't care from a measurement perspective these are just buzz words attribution modeling should help us to weave together a picture of what matters to our stakeholders to the bean counters and to ourselves.
  • #16 The Offline Conundrum- Some don't even attempt to measure the effect of online -> offline- We rely on too much on sample data, in store studies, and surveys- Offline -> Online is even more vague. Did TV/Radio mass media really help, or are we just talking potential impressions.
  • #18 he Consumer JourneyMost people start with sales funnels when putting together their plan.This is the traditional model of the customer journey. Marketers have been leveraging this since the earliest days of marketing.Walk through each step.
  • #19 Google has been pushing modified model.One where there are zero-moments. Moments that happen outside of the traditional commerce environement.One that can happen anywhereIts ok to make a joke about google here.Tell people they should read the book anyway.
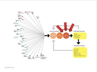
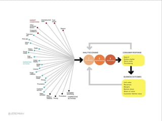
  • #20 The reality is that our business look a lot more like this:Market ConditionsMarket Actions Competitive ActivitiesSo how to we get from these to understanding and influencing the business outcomes.
  • #21 Attribution Models:Recognize that the are many ways… Talk about how the top three is where most people are.Talk about how there are those that can’t tell you how they are doing it.Recognize that there are even more obscure models, but the beginning of measurement is to agree to a model.
  • #22 We are going to focus on these three models for the sake of discussion.
  • #23 Talk about the Position based
  • #24 Talk about the pros and cons of time decay
  • #25 Talk about the Pros and Cons of dynamic
  • #26 For the sake of conversation when we talk about attribution packages I am going to start with the Google
  • #27 Attribution is the starting point. We need to also look at the next phases optimization.The lifecycle helps us to understand: - Budget allocation - Creative development, selection and testing. - Media costs and effective placement
  • #28 Allocation is the holy grail. • Which publishers and placements actually inFluence conversion activity? • How do different channels such as search, display, mobile, email, and social media work together to drive users to engage with your brand? • What is the right budget allocation for each element of your campaign portfolio?
  • #29 The lean analytics cycle.
  • #30 Pretty much says it all.
  • #31 Case study 1: EA allocation story
  • #32 Case Study 2: SEOmoz process intervention.
  • #33 Case study 3: HarperReed and the Narwhale decision engine created for the Obama re-election campaign.
  • #34 Like any analysis tool, Attribution Modeling is most effective when you have a clear goal: define your analysis questions, and make a plan for what you learn.