The systemic Scrum
Master
…or how to get a passionate team
(Marc Löffler @marcloeffler)
System Thinking
Make them aware that they
are all part of a system
http://www.flickr.com/photos/benbeltran/216647711
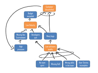
Causal Loop Diagrams (CLD)
Current Reality Tree (CRT)
http://www.flickr.com/photos/52518980@N00/1407558031
„Only by putting a new shiny saddle on
your dead horse, it won‘t start running
again. – Marc Löffler
It‘s not about the tools!!!!
SpaceX – Landing im Meer
Passion
Adaptable
Strong Vision
Strength Oriented
Independent
Oneness
Nimble
PASSION Model
PASSION
Model
Passion
Passion
Adaptable
Adaptable
Adaptable
"If people aren't laughing at your
dreams, your dreams aren't big
enough." —Grayson Marshall
Strong
Vision
Enable a self sustaining human civilization on Mars.
Strong
Vision
Start with why
Strong
Vision
Best of
me now1.
Safety
& Trust 2.
Shared
understanding of
excellence3. Strength
Oriented
Strength
Oriented
Independent
Independent
Oneness
• Oneness Teig
Oneness
Nimble
Nimble
Passion
Adaptable
Strong Vision
Strength Oriented
Independent
Oneness
Nimble
PASSION Model
PASSION
Model
Questions?
Contact Details
Marc Löffler
Email: marc@marcloeffler.eu
Web: http://www.marcloeffler.eu
Twitter: @marcloeffler

The PASSION Model