The Lost Art
of
Task Modelling
Jesmond Allen @jesmond
https://upload.wikimedia.org/wikipedia/commons/e/ee/Silver_vintage_mist_overlay_%289735187967%29.jpg
(about 2010…)
https://upload.wikimedia.org/wikipedia/commons/e/ee/Silver_vintage_mist_overlay_%289735187967%29.jpg
https://upload.wikimedia.org/wikipedia/commons/1/17/Diamond_Ring_Stage_of_21-8-2017_Eclipse_2.jpg
https://upload.wikimedia.org/wikipedia/commons/1/17/Diamond_Ring_Stage_of_21-8-2017_Eclipse_2.jpg
https://upload.wikimedia.org/wikipedia/commons/1/17/Diamond_Ring_Stage_of_21-8-2017_Eclipse_2.jpg
Task
keep in touch
with my
friend
Solutions
• visit and talk
• write a letter
• send a telegram
• make a phone call
• send an email
• send a text
• Facebook
• WhatsApp, Snapchat,
whatever the kids are
using these days…
B
A
E
A B
C
D
E
£0 £££
£0 £££
£0 £££
£0 £££
£0 £££
https://ux.stackexchange.com/questions/23462/why-dont-atms-give-you-cash-before-your-card
https://www.eetimes.com/author.asp?section_id=28&doc_id=1286751
https://twitter.com/hpdailyrant/status/961994199431135233
Main nav Sort and filter Product details
Good
job!
Messaging around quality,
reliability and guarantees
Show match
schedules up front
Product page
contents
1Understand your users
1Understand your users’ tasks
1Understand your users
2Identify common steps
3<Magic goes here>
Boxes, arrows &

washing machines
Main task
Step 1 Step 2 Goal
Factor
1
Factor
2
Factor
3
Step 3
Main task
Step 1 Step 2 Goal
Factor
1
Factor
2
Factor
3
Step 3
Step 4
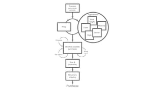
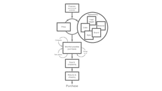
Produce a task model
Research
users’
tasks
Identify
common
steps
Boxes
Arrows
Washing
machines
Draw diagram
Order &
name steps
Feedback
Win!
?Any questions…?
@jesmond
jesmond@jesmondallen.co.uk

The lost art of task modelling