INDI-2006-11-047




Streaming Video Formaten

Project             :   SURFworks
Projectjaar         :   2006
Programmalijn       :   Technologie Scouting
Onderdeel           :   Advanced Services
Activiteit          :   Video Streaming
Deliverable         :   Publicatie
Toegangsrechten     :   publiek
Auteur(s)           :   Herman van Dompseler / Frans Ward
Externe partij      :   n.v.t.
Opleverdatum        :   25 nov 2006
Versie              :   1.0



Samenvatting
Het gebruik van video op Internet groeit sterk. Maar de vraag voor veel gebruikers is,
voor welke formaten en technologieën het best kan worden gekozen.
In dit rapport wordt een overzicht gegeven van de belangrijkste streaming formaten, en
van de belangrijkste aspecten waarop deze met elkaar vergeleken kunnen worden. Aan
bod komen onder meer Windows Media, MPEG-4, H.264, Flash en Real.
Daarnaast wordt een proefopstelling beschreven waarbij het H.264 formaat gebruikt
wordt. Dit is een breed toepasbaar formaat, waarmee SURFnet in de toekomst verder wil
gaan voor streaming van MPEG-4 en High Definition (HD) video.
Streaming Video Formaten   pagina 2/63
Streaming Video Formaten   pagina 3/63




Streaming Video Formaten


Frans Ward en Herman van Dompseler
Utrecht, 25 november 2006
Versie 1.0
Streaming Video Formaten             pagina 4/63




Inhoudsopgave

1   Inleiding streaming.......................................................................................... 5
    1.1 Streaming technieken .............................................................................. 5
    1.1.1    Progressief downloaden – Progressive download ....................................... 5
    1.1.2    Streaming: RTSP ................................................................................. 6
    1.1.3    P2P streaming ..................................................................................... 7
    1.1.4    VODcasting ......................................................................................... 8
    1.2 Compressie: codecs................................................................................. 9
    1.2.1    Veel verschil in codecs ........................................................................ 10
    1.3 Protocollen ........................................................................................... 10
    1.3.1    Protocollen in de transportlaag............................................................. 10
    1.3.2    Protocollen in de applicatielaag ............................................................ 11
    1.4 Formaten ............................................................................................. 12
    1.4.1    Open standaard formaten.................................................................... 12
    1.4.2    Commerciële videoformaten ................................................................ 13
2   Streaming video formaten .............................................................................. 14
    2.1 MPEG (MPEG-1, MPEG-2 en MPEG-4) ....................................................... 16
    2.1.1    kenmerken ....................................................................................... 17
    2.2 Real .................................................................................................... 22
    2.2.1    kenmerken ....................................................................................... 22
    2.3 Windows Media ..................................................................................... 25
    2.3.1    kenmerken ....................................................................................... 26
    2.4 QuickTime............................................................................................ 29
    2.4.1    kenmerken ....................................................................................... 29
    2.5 Flash ................................................................................................... 32
    2.5.1    Kenmerken ....................................................................................... 33
    2.6 Ogg..................................................................................................... 36
    2.6.1    Kenmerken ....................................................................................... 37
    2.7 Matroska.............................................................................................. 39
    2.7.1    Kenmerken ....................................................................................... 40
3   Streaming landschap ..................................................................................... 43
    3.1 Matrix van kenmerken ........................................................................... 43
    3.2 Landschap van score, bandbreedte en toepassing ...................................... 45
4   Conclusie ..................................................................................................... 50
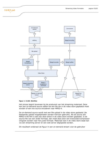
5   Bijlage A - H.264 proefopstelling...................................................................... 52
    5.1 H.264 workflow..................................................................................... 52
    5.2 H.264 architectuur ................................................................................ 54
    5.2.1    Live HD encoding in H.264 .................................................................. 55
    5.3 Podcast server - sneak preview ............................................................... 57
    5.3.1    Podcast server - workflow ................................................................... 58
    5.3.2    Podcast server - functionaliteiten ......................................................... 59
    5.3.3    Podcast server – netwerk architectuur .................................................. 61
    5.4 H.264 Apparatuur.................................................................................. 63
Streaming Video Formaten   pagina 5/63




1 Inleiding streaming
  Alvorens dit rapport de streaming video formaten beschrijft in hoofdstuk 2 en verder
  wordt in dit hoofdstuk eerst een korte inleiding op de term streaming gegeven. Van de
  lezer wordt verwacht dat deze begrip heeft van de terminologie en basiskennis heeft van
  streaming technologie.

  Met het onderzoek beogen we de lezer een leidraad te geven bij het maken van een
  keuze van een streaming video formaat voor het inzetten van streaming video in zijn
  project of instelling.

  Hoofdstuk 2 beschrijft de streaming video formaten in detail. In hoofdstuk 3 worden de
  kenmerken van de verschillende formaten met elkaar vergeleken en in hoofdstuk 4 volgt
  de conclusie. In bijlage A wordt een proefopstelling beschreven waarbij het H.264
  formaat gebruikt wordt. H.264 is een van de formaten die in dit rapport besproken wordt
  en waar SURFnet in de toekomst verder mee wil gaan voor streaming van MPEG 4 en
  High Definition (HD) video.

  Deze inleiding is bedoeld om het geheugen weer even op te frissen en om de streaming
  video formaten in de juiste context te plaatsen. De term streaming wordt hieronder
  uitgelegd op vier verschillende manieren. We beginnen met: wat is streaming en wat zijn
  de verschillende streaming technieken? Vervolgens worden de twee belangrijkste
  technologische eigenschappen van streaming toegelicht; compressie en protocollen. Als
  laatste wordt uitgelegd wat onder streaming video formaten wordt verstaan.


  1.1 Streaming technieken
       Streaming is de techniek waarbij een audio- of videobestand via een netwerk
       beluisterd of bekeken kan worden, zonder het eerst volledig op de PC te
       downloaden. Dit in tegenstelling tot de standaard manier van downloaden (‘klassiek
       downloaden’) waarbij een bestand wel eerst volledig binnengehaald moet zijn
       voordat het bestand kan worden weergegeven.

       Men onderscheidt meerdere technieken bij het streamen: progressief downloaden,
       RTSP streaming, peer-to-peer streaming en podcasting.

       1.1.1 Progressief downloaden – Progressive download
             Bij een progressive download wordt de data, net zoals bij een gewone
             download, volledig op de computer van de gebruiker opgeslagen alvorens te
             kunnen worden bekeken. Maar het is mogelijk om het reeds gedownloade
             deel te bekijken alvorens de volledige file is overgehaald.

              Progressive download kan vanaf een klassieke (HTTP) webserver worden
              aangeboden.

              Het bekijken van videobestanden via progressive download gaat sneller dan
              via klassieke download omdat niet eerst het hele bestand lokaal moet wordt
              opgeslagen voordat het kan bekeken worden.
              Toch heeft progressive download zijn beperkingen.
Streaming Video Formaten      pagina 6/63




          •   Het videobestand wordt opgeslagen op de lokale computer en
              daarom heeft de gebruiker een bepaalde hoeveelheid schijfruimte
              nodig.
          •   Het is niet mogelijk het einde van het bestand te bekijken voor het
              volledig overgehaald is.

      Daarom is progressive download minder aan te raden voor langere
      videofragmenten.

1.1.2 Streaming: RTSP
      RTSP staat voor Real Time Streaming Protocol, wat betekent dat de data
      vrijwel onmiddellijk na verzending bekeken kan worden. In tegenstelling tot
      bij progressive download kan ieder fragment van een videosequentie worden
      opgevraagd zonder dat de voorgaande sequenties gedownload zijn. Voor het
      kunnen afspelen van streaming bestanden heb je een speciale streaming
      server nodig.

      Op het moment dat de gebruiker een videobestand opent, begint de server
      met het verzenden van de datastroom naar de computer van de gebruiker.
      De stroom wordt eerst opgeslagen in een buffer in de computer van de
      gebruiker. Deze buffer vangt mogelijk kleine vertragingen op. Zodra er
      genoeg materiaal in de buffer zit, begint de player met het afspelen van de
      stroom.

      Het streaming proces betekent een enorme vooruitgang voor het gebruik
      van video en audio bestanden, maar er zijn enkele voorwaarden waaraan
      voldaan moet worden voordat streaming kan worden toegepast:
          • Zoals eerder gezegd: er is een speciale streaming server nodig.
          • Omdat de data in een voortdurende stroom naar de gebruiker
             gezonden wordt is er ook een constante verbinding met de server
             nodig om het bestand te kunnen bekijken. Dit in tegenstelling tot
             ‘klassiek downloaden’ waarbij voor het afspelen van de video niet
             nodig is dat er een verbinding met de server in stand wordt
             gehouden. De video staat immers op de lokale schijf.
          • Daarnaast blijft het noodzakelijk dat er voldoende bandbreedte
             beschikbaar is op het netwerk. Want in tegenstelling tot progressive
             download waarbij de TCP technologie garandeert dat alle informatie
             goed over gestuurd wordt, wordt bij RTSP streaming over UDP de
             verloren gegane informatie niet opnieuw opgevraagd. Wanneer de
             beschikbare bandbreedte bij de ontvanger lager is dan de
             bandbreedte van de stream dan zal de beeld- en klankkwaliteit
             verslechteren.

      De streaming technologie wordt dan ook vooral toegepast bij lange
      videofragmenten en bij live evenementen.
      Daarnaast gelden er meestal andere regels ten aanzien van het afdragen
      van auteursrechten wanneer er sprake is van streaming ten opzichte van het
      als download aanbieden van dit materiaal. Dit heeft te maken met het feit
      dat een gedownloade video nu eenmaal makkelijker te verspreiden is dan
      wanneer de video alleen als een stream wordt aangeboden.
Streaming Video Formaten              pagina 7/63




      Kenmerken progressive downloaden versus streaming server
      Wat zijn nu precies de overeenkomsten en verschillen tussen het progressief
      downloaden van een bestand en het bekijken van het zelfde bestand op een
      streaming server?

                                            klassiek         progressief
                                                                               streaming server
                                          downloaden         downloaden
        encoding nodig?                        nee               ja                    ja
        bestand wordt op lokale schijf
                                                ja                ja                  nee
        opgeslagen?
        begin van bestand kan
        bekeken worden terwijl                 nee                ja                   ja
        downloaden nog bezig is?
                                                                                achtereenvolgens
                                                                               worden eerst minder
                                                                               beelden per seconde
                                                                                  vertoond (bij
                                                           weergave wordt      doorlopend geluid),
                                                          onderbroken totdat
        Wat gebeurt er bij te weinig     downloaden duurt
                                                           weer voldoende
        bandbreedte?                          langer                            vervolgens wordt
                                                              materiaal
                                                            gedownload is        videoweergave
                                                                               onderbroken terwijl
                                                                               getracht wordt het
                                                                                 geluid te blijven
                                                                                   weergeven
        Is het mogelijk om vooruit te
        springen (om bijvoorbeeld
                                               nee               nee                   ja
        meteen het einde van de film
        te bekijken)


1.1.3 P2P streaming
      De term P2P verwijst naar een peer-to-peer netwerk ofwel een
      computernetwerk dat geen vaste werkstations en servers heeft, maar een
      aantal gelijkwaardige (Engels: peer = gelijke) aansluitingen die samen
      tegelijkertijd functioneren als server en werkstation voor de andere
      aansluitingen in het netwerk. De term P2P wordt het meest gebruikt als men
      het heeft over uitwisselingsnetwerken. Deze netwerken bieden de
      mogelijkheid om gratis en grotendeels anoniem bestanden over te zenden
      tussen PC’s die verbonden zijn met het internet. De Engelse benaming
      hiervoor is filesharing. Bekende uitwisselingsnetwerken zijn bijvoorbeeld
      Kazaa, Gnutella, BitTorrent, eMule en eDonkey.

      Live audio en video uitzendingen zijn middels deze P2P technologie erg
      efficiënt te distribueren. Men spreekt dan over P2P streaming. Distributie
      van televisie programma’s middels P2P technologie wordt gezien als een
      toepassing met veel potentieel. Momenteel staat het echter nog in de
      kinderschoenen en ondanks de momenteel positieve geluiden die worden
      verspreid tonen de huidige proeven aan dat minder bekende titels slecht
      verspreid worden, dat de verspreiding niet te controleren of te meten is en
      met name dat de kwaliteit en betrouwbaarheid van de signalen ver onder de
Streaming Video Formaten    pagina 8/63




      maat is. Het probleem met peer-to-peer is dat het niet gegarandeerd is dat
      data met voldoende snelheid over gehaald kan worden. Kazaa en eMule zijn
      hier een goed voorbeeld van, maar bij BitTorrent is dat probleem
      grotendeels opgelost. Op basis van BitTorrent zijn er zelfs speciale P2P
      streaming netwerken en toepassingen: Tribler, CoolStreaming, ppLive en
      SopCast. Meer informatie hierover is te vinden op:
          • http://tribler.org/
          • http://www.coolstreaming.org/
          • http://www.pplive.com/
          • http://www.sopcast.org/

      Zoals dat gaat bij P2P-systemen moet je voor ppLive en Sopcast software
      downloaden. Deze software ontvangt de uitzendingen en zorgt ervoor dat je
      behalve ontvanger ook zender bent. Je krijgt voor elke zender te zien hoe
      goed de te verwachten kwaliteit is, op grond van het aantal 'peers' dat naar
      dezelfde zender kijkt en deze dus ook uitzendt. Dat wordt niet altijd
      waargemaakt. Sommige zenders komen hakkelend binnen of helemaal niet;
      andere zijn behoorlijk goed. Je merkt dus dat je hierbij afhankelijk bent van
      andere kijkers en geen kwaliteitsgarantie krijgt. Dit in tegenstelling tot
      streaming vanaf een bepaalde server waarbij de server het hele bestand
      aanbiedt.

      Groot probleem bij deze techniek is echter dat materiaal waar rechten op
      zitten ook eenvoudig en anoniem verspreidt wordt. Vooral Amerikaanse
      bedrijven reageren fel op dit ongeoorloofd gebruik. Het wachten is inderdaad
      op bedrijven die op deze manier legaal beelden aanbieden. Anders herhaalt
      de geschiedenis van Napster en Kazaa zich.

      Meer informatie over P2P streaming is te vinden op:
         • http://all-streaming-media.com/peer-to-peer-TV/p2p-media-
             streaming-peer-to-peer-streaming-Internet-TV.htm

1.1.4 VODcasting
      De term VODcasting is een combinatie van VOD, wat staat voor Video On
      Demand, en webcasting of broadcasting. Voorheen werd VODcast ook wel
      Video RSS Feed, Videocast, Video Podcast of VLOG genoemd.

      De VODcast technologie maakt het mogelijk dat het materiaal zowel via een
      stream als via een download bij de gebruiker komt. Distributie via
      downloads biedt de gebruiker de optie om het materiaal offline te bekijken,
      verder te distribueren en te synchroniseren met bijvoorbeeld mobiele
      afspeelapparatuur.

      VODcasting maakt gebruik van een RSS-feed. Hiermee worden de gegevens
      over de video omgezet in een formaat waarmee andere sites of
      programma's deze informatie automatisch in hun eigen omgeving kunnen
      tonen. Je geeft eenmalig aan welke RSS-feed je wilt ontvangen en nieuwe
      uitzendingen komen dan automatisch beschikbaar. Zo kan VODcasting
      gezien worden als on-demand TV-kanalen waarbij je niet afhankelijk bent
      van wat er op dat moment wordt uitgezonden, maar zelf bepaalt wat je wilt
Streaming Video Formaten      pagina 9/63




          zien, op welk tijdstip en waar. Het maakt daarbij niet uit of je daarvoor je
          desktop PC, het televisiescherm of een portable media speler gebruikt.
          Sinds kort is er zelfs een aparte RSS standaard beschikbaar speciaal voor
          het gebruik van VODcasts van TV-kanalen waarbij ook een EPG
          (Elektronische Programma Gids) is opgenomen.

          Om VODcasts te kunnen gebruiken heb je een VODcast client nodig. Apple is
          het eerste bedrijf wat de VODcast technologie volledig in haar producten
          heeft geïntegreerd. iTunes, iPod en Front Row zijn de bekendste voorbeelden
          daarvan. Meer informatie over VODcasting is te vinden op:
             • http://www.vodcast.nl/
             • http://www.rss-tv.org/
             • http://www.apple.com/itunes/overview/index.html


1.2 Compressie: codecs
    Om data te kunnen comprimeren is een codec nodig. Het woord codec is een
    samentrekking van coder en decoder. Een codec is software waarmee je grote
    videobestanden (zoals avi) kunt comprimeren in kleinere bestanden zodat ze te
    streamen zijn over internet, en weer te decomprimeren zijn zodat ze te bekijken
    zijn via een player.

    Compressie heeft als gevolg dat het bestand kleiner wordt. Door de compressie
    wordt de beeldkwaliteit ook vaak minder tenzij voor speciale lossless compressie
    protocollen gekozen wordt. Lossless compressietechnieken kunnen echter niet
    zover comprimeren als compressie technieken die data weggooien en daardoor
    kwaliteitsverlies opleveren (lossy technieken).

    Naast de gebruikte codec, en dus compressietechniek, is de beeldkwaliteit ook
    afhankelijk van de bitrate; de hoeveelheid bits die per seconde over een netwerk
    worden verstuurd. Deze bitrate wordt vaak vastgesteld in het compressie proces
    om de kwaliteit van de videobeelden te garanderen. Bij onvoldoende bandbreedte
    voor een bepaalde bitrate worden de videobeelden vaak haperend weergegeven
    omdat niet alle bits bij de player komen. Dit moet voorkomen worden. Het is dus
    belangrijk een juiste bitrate te kiezen voor de gebruikersgroep die bereikt moet
    worden. Gebruikers met een mobiel apparaat kunnen 56 kbps ontvangen, dat zijn,
    kleine beeldjes, weinig kleuren en niet te veel beeldjes per seconde. Gebruikers
    thuis met een goede ADSL aansluiting kunnen televisie kwaliteit beeld ontvangen.
    Gebruikers met een SURFnet aansluiting kunnen ook video in HD kwaliteit
    ontvangen.

    De bitrate wordt bepaald door drie factoren: het aantal beelden per seconde, de
    kleurdiepte van de beelden en de afmeting van de beelden. Het aantal beelden per
    seconde is standaard 25 voor televisie in Nederland; het PAL formaat. Met 15
    beelden per seconde kun je echter ook goede animatie maken. In High Definition
    video praat je al gauw over 50 beelden per seconden. De kleurdiepte wordt bepaald
    in het aantal bits dat per pixel voor iedere kleur wordt gebruikt, 8,16, 24 bits of
    true color. Het formaat van het beeld wordt vastgesteld in breedte bij hoogte. Voor
    PAL is dit 720 pixels hoog bij 576 pixels breed. High Definition is 1280 x 720 of
Streaming Video Formaten    pagina 10/63




    zelfs 1920 x 1080. Voor mobiel is dit weer veel minder, bijvoorbeeld 352 x 288
    pixels, het CIF formaat.

    1.2.1   Veel verschil in codecs
    Voor streaming video is er op dit moment niet één standaard formaat (meer over
    formaten in het volgende hoofdstuk) aan te wijzen. Dit betekent dat er meerdere
    formaten naast elkaar bestaan. De logische gevolgen hiervan zijn
    compatibiliteitsproblemen tussen de formaten.

    Net als er verschillende formaten zijn, zijn er ook verschillende codecs ontwikkeld.
    Een aantal codecs hoort bij een specifiek videoformaat, terwijl andere codecs voor
    meer formaten ingezet kunnen worden.

    Allereerst zijn er verschillende codecs gekoppeld aan videoformaten ontwikkeld
    door de Moving Pictures Experts Group (MPEG). MPEG is een consortium van
    bedrijven dat zich bezig houdt met de ontwikkeling van niet-commerciële
    internationale standaarden. De MPEG-standaarden ontwikkeld door deze groep, zijn
    de belangrijkste en de bekendste compressietechnieken voor audio en video.

    Maar er zijn ook bedrijven die een eigen standaard voor compressie hebben
    ontwikkeld, gekoppeld aan een eigen videoformaat en een specifieke player. De
    drie belangrijkste commerciële videoformaten zijn RealVideo, Windows Media en
    Quicktime. Er bestaat nogal wat verschil in beeldkwaliteit van de verschillende
    technologieën.


1.3 Protocollen
    Om streaming video te kunnen gebruiken is, naast de codecs, ook een aantal
    internetprotocollen nodig. Een protocol beschrijft hoe het dataverkeer tussen
    computers moet verlopen. De protocollen bevinden zich op verschillende lagen van
    het OSI-model. Dit OSI-model is een verzameling afspraken over de manieren van
    communiceren tussen twee of meerdere computersystemen. Dit model deelt de
    communicatie in zeven lagen. Twee lagen zijn in dit kader relevant: de
    transportlaag en de applicatielaag.

    1.3.1 Protocollen in de transportlaag
          Het internet gebruikt TCP/IP als protocol, maar dit protocol is voor streaming
          video minder geschikt doordat het een hoge foutcorrectie heeft. Fouten
          worden snel uitgefilterd, met als gevolg dat het videobeeld direct zou
          stoppen in het geval dat een datapakketje niet correct binnenkomt. Een
          foutje dat in een videobeeld sluipt, hoeft voor de weergave niet hinderlijk te
          zijn. Daarom is het beter een protocol te gebruiken die niet zo foutgevoelig
          is. Een voorbeeld van een dergelijk protocol is het UDP protocol.

            UDP
            Dit staat voor User Datagram Protocol. Ondanks verloren of vertraagd
            ontvangen pakketjes gaat het dataverkeer, en dus de video, gewoon door.
            Dit dankt UDP aan het feit dat het niet over een ingebouwd
            controlemechanisme beschikt dat de datastroom stopt zodra een
            datapakketje niet correct binnenkomt. Toch is het van belang dat de
Streaming Video Formaten       pagina 11/63




       pakketjes in de juiste volgorde worden afgespeeld. Hiervoor heeft UDP de
       hulp van het RTP protocol nodig.

       RTP
       Het Real-time Transport Protocol is een transportprotocol dat gebruikt wordt
       door applicaties die real-time data versturen. In tegenstelling tot UDP
       beschikt RTP wel over een ingebouwd controlemechanisme dat de juiste
       volgorde van datapakketjes kan controleren. Het nadeel van RTP is dat het
       de aflevering van pakketjes niet kan garanderen. Daarom moet het gebruikt
       worden met een ander protocol, zoals UDP, dat voor een gegarandeerd
       transport zorgt.

       VDP
       Een variant op het RTP protocol is het Video Datagram Protocol (VDP). De
       betrouwbaarheid van de datastroom bij het VDP protocol is een stuk beter.
       Dit komt doordat het gebruik maakt van het feit dat er tussen de computer
       van de gebruiker en de server een directe één op één verbinding bestaat
       gedurende de datastroom. Er staan op het moment van de datastroom twee
       afzonderlijke kanalen tussen de computer en de server open. Het ene kanaal
       controleert het andere kanaal dat de werkelijke data doorstuurt.

1.3.2 Protocollen in de applicatielaag
      Het applicatieprotocol zorgt ervoor dat de applicatie op de juiste manier met
      de lager gelegen transportlaag communiceert. Het applicatieprotocol
      controleert ook de volgorde en de volledigheid van de ontvangen
      datapakketjes. In de applicatielaag zijn twee veelgebruikte protocollen voor
      streaming aan te wijzen: HTTP en RTSP.

       HTTP
       Het Hyper Text Transfer Protocol is het standaardprotocol in de
       applicatielaag voor het uitwisselen van informatie op het internet. HTTP is
       een eenvoudig protocol dat allerlei soorten informatie door kan geven, van
       tekst tot videobestanden. Maar HTTP is niet speciaal ontwikkeld voor
       streaming video. RTSP is een alternatief protocol dat wel specifiek voor
       streaming is ontwikkeld.

       RTSP
       Het Real Time Streaming Protocol is ontwikkeld door RealNetworks,
       Netscape en Columbia University en beter geschikt voor streaming dan
       HTTP. Het grote verschil met HTTP is dat in RTSP uitgebreidere
       communicatie tussen player en server is gedefinieerd. Met RTSP kunnen
       daardoor commando’s aan een streaming server gegeven worden waarmee
       video files bestuurd kunnen worden, zoals het aanpassen van bandbreedte
       als deze niet voldoende is. Het is ontwikkeld om met de verschillende
       protocollen uit de transportlaag te kunnen werken.
Streaming Video Formaten   pagina 12/63




1.4 Formaten
    De term ‘formaat’ wordt gebruikt om een video technologie
    te benoemen. Onderdelen van een video technologie zijn
    codecs, containers, maar ook servers, players en
    afspeelapparaten. Zo heeft Microsoft onder de naam
    Windows Media al deze onderdelen benoemd.

    Soms is de naam van het formaat hetzelfde als de naam
    van de codec die een videobestand heeft gecomprimeerd.
    Bijvoorbeeld de video codec van Real is RealVideo 10.

    Het formaat komt ook vaak overeen met de naam van de
    container die in een specifieke video technologie wordt
    gebruikt. Een container is een soort envelop waarin
    afzonderlijk video bestanden, audio bestanden, ondertitels,
    menu’s en andere elementen van een volledig video
    bestand gegroepeerd zijn. Een container is dus een file met
    daarin verwijzingen naar andere files. Het QuickTime
    formaat van Apple ziet er bijvoorbeeld uit als hiernaast.

   Er is een onderscheidt te maken in open standaarden en proprietary video
   formaten. De belangrijkste formaten worden hieronder genoemd. In het volgende
   hoofdstuk worden deze (en andere) formaten aan een nader onderzoek
   onderworpen.

   1.4.1   Open standaard formaten
           De belangrijkste en bekendste compressietechnieken voor audio en video
           zijn ontwikkeld door de Moving Pictures Experts Group. MPEG is een
           consortium van bedrijven dat zich bezig houdt met de ontwikkeling van niet-
           commerciële internationale standaarden.

           MPEG is er in verschillende smaken. Het MPEG formaat heeft een duidelijk
           focus op de gebruikte compressie. MPEG is daarnaast ook een container.
           Maar in tegenstelling tot de proprietary formaten biedt MPEG niet standaard
           een server of een player.

           MPEG-1
           MPEG-1 is oorspronkelijk als compressiestandaard ontwikkeld voor VHS-
           kwaliteit video op cd-rom, ook bekend als video cd (VCD). Met de komst van
           nieuwe formaten met betere compressie technieken en de wens voor hogere
           kwaliteiten wordt dit MPEG-1 formaat tegenwoordig niet veel meer gebruikt.

           MPEG-2
           De MPEG-2-standaard is ontwikkeld voor digitale TV-uitzendingen en DVD-
           films. Hij levert een betere beeldkwaliteit dan MPEG-1. Toch wordt MPEG-2
           niet echt veel gebruikt voor streaming video. De benodigde bitrate en
           daarmee de eisen aan de verbinding zijn hiervoor te hoog en het aanbod van
           geschikte streaming servers en players is beperkt.
Streaming Video Formaten   pagina 13/63




        MPEG-4
        De MPEG-4-standaard is in 1998 beschikbaar gekomen. Deze standaard
        biedt een zeer goede compressie waardoor de bestanden kleiner zijn dan bij
        MPEG-1 en MPEG-2. De MPEG-4-standaard is ontworpen voor gebruik bij
        lage bandbreedte, zoals streaming video over het internet.

1.4.2   Commerciële videoformaten
        Naast de MPEG-standaarden is ook een aantal commerciële standaarden
        ontwikkeld door bedrijven. De drie belangrijkste commerciële videoformaten
        zijn RealVideo, Windows Media en QuickTime. Een nieuwkomer is Flash. De
        formaten bieden een breed scala aan producten. Ieder heeft zijn eigen
        container, codecs, streaming servers en spelers.

        Real Video (.ra, .ram, .rm)
        RealVideo van het bedrijf Real Networks was een populair formaat voor
        streaming video op internet. De compressiemethode is vooral geschikt voor
        het streamen van bestanden over internet. De beeldkwaliteit is laag, zeker
        als je het vergelijkt met MPEG, maar daar staat tegenover dat de bestanden
        veel kleiner zijn. De player voor RealVideo heet RealOne. Tegenwoordig
        stappen veel aanbieders over naar een ander platform vanwege de hoge
        licentie kosten die Real vraagt.

        Windows Media (.asf, .asx, .wma, .wmv)
        Net als RealVideo wordt Windows Media van Microsoft gezien als een
        oplossing voor lage bandbreedte. Doordat Microsoft achter Windows Media
        zit en het gratis met Windows is meegeleverd, is het bijna vanzelfsprekend
        tot een pseudo-standaard verworden.

        QuickTime (.qt, .mov)
        QuickTime is een door Apple ontworpen videoformaat. Met de QuickTime
        player kunnen QuickTime films worden afgespeeld. Over het algemeen wordt
        QuickTime als een oplossing voor lage bandbreedte gezien.

        Flash (.flv, .swf)
        Flash is een door Macromedia (nu Adobe) ontwikkeld programma waarmee
        animaties, korte filmpjes en webapplicaties gemaakt kunnen worden. De
        nieuwste versie van Flash, Flash8 heeft een veel betere ondersteuning voor
        streaming video. De kwaliteit is stukken beter dan de oudere versies.
Streaming Video Formaten      pagina 14/63




2 Streaming video formaten
  Dit hoofdstuk geeft een overzicht van de belangrijkste streaming video formaten van het
  moment. Formaten zullen zo vaak mogelijk naar het container formaat refereren. Soms
  zal echter ook de codec dezelfde naamgeving hebben. Andere formaten verwijzen naar
  een heel scala aan producten. Zie voor meer uitleg over de term formaten de inleiding
  hierboven.

  De formaten die onderzocht worden zijn:
     • MPEG (1,2 en 4)
     • Real
     • Windows Media
     • QuickTime
     • Flash
     • Ogg
     • Matroska

  Ieder formaat zal in een apart hoofdstuk beschreven worden en de meest uit het oog
  springende eigenschappen van een formaat zullen aan het licht gebracht worden. De
  eigenschappen waar naar gekeken worden zijn:

  Kenmerk                                 Uitleg

  Formaat gegevens
        • File Extentie                   De extensie van de file.
        • Mime-type                       Het mime-type van de file.
        • Type formaat                    Het type formaat; is het een codec of container?

  Protocollen                             Welke protocollen gebruikt het formaat om te
                                          streamen. Voorbeelden zijn HTTP, RTSP, UDP,
                                          multicast.

  Codecs
        •    Bitrate                      De bandbreedte die gebruikt wordt bij het
                                          streamen van het formaat.
         •   Video
                o Framesize               De breedte en de hoogte van het video beeld.
                o Framerate               De hoeveelheid beeldjes per seconden (framerate
                                          en framesize samen worden ook wel resolutie
                                          genoemd).
                o      HD ondersteuning   Kan ook het HD formaat gestreamed worden met
                                          dit formaat.
         •   Audio
                o channels                Hoeveel kanalen geluid worden ondersteund;
                                          stereo of ook surround sound.
                o      samplerate         Het aantal geluidssamples per seconde.
                o      samplesize         De precisie van een geluidssample.

  Welke encoders                          Met welke encoders wordt in het algemeen dit
Streaming Video Formaten     pagina 15/63




                                        formaat gecreëerd.

Welke servers                           Met welke servers wordt in het algemeen dit
                                        formaat gestreamed.

Welke players
      • Dekkingsgraad player            Hoe verspreid is de player onder de PC
                                        gebruikers.
         •   Embed mogelijkheden        Is het mogelijk de player in een HTML pagina of
             player                     applicatie te embedden.
         •   Interactie mogelijkheden   Is het mogelijk de player extern te bestuderen.
             player

Geschikt voor live                      Kan het formaat ook live uitgezonden worden.

Geschikt voor on-demand                 Kan het formaat ook on-demand uitgezonden
                                        worden.

Keten ondersteuning
      • Capture                         Zijn er mogelijkheden om het formaat te capturen
                                        van een camera bron.
         •   Encoding                   Zijn er mogelijkheden een bron (camera of
                                        bestand) om te zetten naar het formaat.
         •   Editing                    Kunnen we het formaat editen en informatie aan
                                        de video toevoegen.
         •   Mastering                  Hoe wordt het formaat gedistribueerd, via files of
                                        streaming of dvd.
         •   Transcoding                Kan het formaat eenvoudig omgezet worden naar
                                        een ander formaat en vica versa.
         •   Distribution               Hoe wordt een video uit dit formaat verspreid.
         •   Playing                    Hoe wordt een video afgespeeld.

Delivery platform
       • Mobile                         Kan het formaat ook streamen naar een mobiel
                                        device.
         •   Pc                         Kan het formaat streamen naar een PC.
         •   Settopbox                  Kan het formaat streamen naar een settopbox.
         •   PDA                        Is het formaat afspeelbaar op een PDA.

DRM                                     Ondersteunt het formaat ook afscherming van de
                                        video.

Open standaard                          Is het formaat gebaseerd op een open standaard.

Kosten                                  Zijn er kosten aan verbonden?
Streaming Video Formaten    pagina 16/63




2.1 MPEG (MPEG-1, MPEG-2 en MPEG-4)
   MPEG is de Moving Picture Experts Group die zich bezig houd met een standaard
   voor audio en video codering. MPEG heeft een aantal compressieformaten
   gestandaardiseerd en beschrijft de bitstream en de decoder. Een bitstream is de
   vorm waarin data zich bevindt in een reeks van bits die gebruikt wordt in een
   videobestand. MPEG beschrijft niet het encoding proces. Als er maar een juiste
   bitstream wordt gecreëerd door de encoder dan kan een decoder van de bitstream
   de data decoderen.

   MPEG-1 is de eerste MPEG compressiestandaard voor audio en video. Deze is
   gebruikt voor de video-cd. Het audio formaat MP3 is onderdeel van deze standaard.
   MPEG-1 comprimeert data tot maximaal 1.5 mbps en daarmee is VHS kwaliteit
   video te realiseren.

   MPEG-2 is ontwikkeld voor transport van hoge kwaliteit audio en video voor de
   broadcast industrie. Het wordt gebruikt voor digitale televisie en DVD en is ook
   toepasbaar voor HD. Voor DVD kwaliteit video is een bitrate van +/- 5 mbps
   standaard en voor HDV kwaliteit is dat +/- 20 mbps.

   MPEG-4 is een uitbreiding op de MPEG standaard om ‘objecten’ en DRM te
   ondersteunen. Ook kan MPEG-4 beter toegepast worden voor lage bitrate encoding.
   Door de efficiënte compressie van MPEG-4 en daardoor de grote winst aan
   bandbreedte (met behoud van kwaliteit) is de verwachting dat MPEG-4 de
   toepassingen van MPEG-1 en MPEG-2 in de toekomst zal overnemen. MPEG-4 is
   een veelzijdig formaat, zoals te lezen is uit onderstaande quote:

   “ The   following formats and bitrates are be supported by MPEG-4 Visual :
       •    bitrates: typically between 5 kbit/s and more than 1 Gbit/s
       •    Formats: progressive as well as interlaced video
       •    Colors: Different color sampling formats (including 4:2:0, 4:2:2 and 4:4:4)
       •    Resolutions: typically from sub-QCIF to 'Studio' resolutions (4k x 4k pixels)“

   MPEG is uitermate geschikt voor streaming omdat de bitstream de basis is voor de
   standaard. Met name de MPEG-2 transport stream is geschikt voor Internet
   streaming. De transport stream pakketten zijn altijd 188 bytes groot en samen met
   goede timing informatie maakt dat het geschikt voor transport over IP.

   MPEG specificeert echter alleen de bitstream en de decoder. Er is dus geen sprake
   van een gespecificeerde MPEG streaming server, MPEG Encoder/Producer, MPEG
   player en andere tools die bij een formaat als Windows Media en QuickTime
   bijvoorbeeld wel aan bod komen. Het voert te ver om in dit onderzoek verschillende
   MPEG producten met elkaar te vergelijken, daarom zal MPEG alleen als compressie
   methode beschreven worden.

   Lees meer over MPEG op:
      • http://www.chiariglione.org/MPEG/
      • http://www.MPEG.org/MPEG/index.html
      • http://www.MPEGif.org/
      • http://bmrc.berkeley.edu/frame/research/MPEG/
Streaming Video Formaten       pagina 17/63




2.1.1 kenmerken
      Formaat gegevens
         • File extensie: .mp3, .mpg, .mpeg, .mp4
         • Mime-type: video/mpeg, audio/mpeg
         • Type formaat: codec/container

      Protocollen
      Met name MPEG-2 transport streams zijn direct te transporteren over UDP.
      MPEG wordt op deze manier met name gebruikt voor live multicast
      streaming.

      Codecs
      MPEG biedt zoals eerder gezegd geen specificaties voor encoders. De
      bitstream is het formaat. Er zijn wel een aantal richtlijnen waarop encoders
      standaardiseren. Voor de verschillende formaten worden hieronder de
      richtlijnen beschreven.

      MPEG-1
      MPEG-1 heeft zijn oorsprong in de CCIR-610 digitale televisie standaard en
      het bron formaat is van oorsprong SIF. MPEG-1 is daarom vaak gecodeerd
      op SIF resolutie en dat komt neer op 352x240 @ 30HZ of 352 x 288 @ 25
      HZ. Beide encodings zijn progressive.

      Het MPEG-1 formaat is geoptimaliseerd voor cd-rom en applicaties met een
      totale bitrate van maximaal 1.5 mbps. Bitrates van 1.15 mbps zijn daarbij
      standaard voor de video component en 256 kbps voor audio.

      MPEG-2
      MPEG-2 beschrijft profiles en levels, de levels beschrijven maximale
      resoluties die gedecodeerd moeten kunnen worden. Een voorbeeld is Main
      Profile@Main Level en die is nodig voor digitale televisie uitzending of DVD
      opslag.

      Er zijn 4 levels: Low, Main (SD), High-1440 en HIGH (HD), voor elk van
      deze levels wordt hieronder de maximale bitrate gegeven en de preferred
      bitrate. De preferred bitrate is de bitrate die nodig is om de video op de
      gegeven resolutie zonder noemenswaardig kwaliteitsverlies af te kunnen
      spelen.

       level           max. bitrate   preferred       resolution
                                      bitrate
       1               4 mbps         2 mbps          352 x 240 @ 25 Hz
       Main            15 mbps        4-6 mbps        720 x 576 @ 25 Hz
       High-1440       60 mbps                        1440 x 1152 @ 25 Hz (HDV)
       High            80 mbps        19.2 mbps       1920 x 1080 @ 25 Hz (1080p)


      MPEG-2 is in tegenstelling tot MPEG-1 zowel voor interlaced als progressive
      input geschikt. (MPEG-1 is alleen progressive.)
Streaming Video Formaten    pagina 18/63




MPEG-4
MPEG 4 heeft twee grote encoding stromingen. De eerste is MPEG-4 part 2
en 3 (part 2 voor video en part 3 voor audio encoding). De tweede is MPEG-
4 part 10, ook wel AVC (advanced video coding) en H.264 genoemd.
Hieronder zoomen we in op H.264.

H.264 is uitgerust met de meeste nieuwe algoritmes waarmee op dit
moment video het best kan worden gecomprimeerd. H.264 bestaat net als
MPEG-2 uit profiles en levels. De profiles worden gebruikt om H.264 in
verschillende toepassingen te kunnen gebruiken. De verschillende profiles
zijn:
    • Baseline, voor videoconferencing en mobiele toepassingen.
    • Main, voor mainstream consumenten toepassingen, zoals televisie
       uitzending en opslag, wordt opgevolgd door het high profile.
    • Extended, bedoeld voor streaming video met hoge compressie
       mogelijkheden en voorbereid op data loss.
    • High, Bedoeld voor HD televisie en opslag (zoals HD DVD en Blu-Ray)
    • High 10, beter dan het high profile omdat er 10 bits (ipv. 8) gebruikt
       worden voor de precisie.
    • High 4:2:2, voor professionele toepassing is dit het profile met betere
       kleuren samples bovenop de 10 bit encoding.

De levels beschrijven de maximale mogelijkheden van de bitrate per
resolutie. Voor de eenvoud van de tabel zijn de bitrate voor de hoogste twee
profiles, High 10 en High 4:2:2 uit de tabel gehaald, deze zijn respectievelijk
een factor 3 en 4 groter dan main profile.

 level           max. bitrate     max bitrate      resolution
                 < main profile   high profile
 1               64 kbps          80 kbps          128 x 96 @ 30 Hz
                                                   176 x 144 @ 15 Hz
 1b              128 kbps         160 kbps         128 x 96 @ 30 Hz
                                                   176 x 144 @ 15 Hz
 1.1             192 kbps         240 kbps         176 x 144 @ 15 Hz
                                                   320 x 240 @ 10 Hz
                                                   352 x 288 @ 7.5 HZ
 1.2             384 kbps         480 kbps         320 x 240 @ 20 Hz
                                                   352 x 288 @ 15 HZ
 1.3             768 kbps         960 kbps         320 x 240 @ 36 Hz
                                                   352 x 288 @ 30 HZ
 2               2 mbps           2.5 mbps         320 x 240 @ 36 Hz
                                                   352 x 288 @ 30 HZ
 2.1 + 2.2       4 mbps           5 mbps           352 x 480 @ 30 Hz
                                                   352 x 576 @ 25 HZ
 3               10 mbps          12.5 mbps        352 x 480 @ 60 Hz
                                                   352 x 576 @ 50 HZ
                                                   720 x 480 @ 30 Hz
                                                   720 x 576 @ 25 HZ
 3.1             14 mbps          17.5 mbps        720 x 480 @ 80 Hz
                                                   720 x 576 @ 66 HZ
                                                   1280 x 720 @ 30
 3.2             20 mbps          25 mbps          1280 x 720 @ 60 Hz
                                                   1280 x 1024 @ 42 Hz
 4               20 mbps          25 mbps          1280 x 720 @ 68 Hz
                                                   1920 x 1080 @ 30 Hz
Streaming Video Formaten      pagina 19/63




                                                    2048   x   1024 @ 30 Hz
 4.1 + 4.2         50 mbps         62.5 mbps        1280   x   720 @ 68 Hz
                                                    1920   x   1080 @ 30 Hz
                                                    2048   x   1024 @ 30 Hz
 5                 135 mbps        168.75 mbps      1920   x   1080 @ 72 Hz
                                                    2048   x   1024 @ 72 Hz
                                                    2560   x   1920 @ 30 Hz
                                                    3680   x   1536 @ 26 Hz
 5.1               240 mbps        300 mbps         1920   x   1080 @ 120 Hz
                                                    4096   x   2048 @ 30 Hz


Wat in de tabel duidelijk naar voren komt is dat H.264 is voorbereid op de
toekomst. Het ondersteunt zowel streaming naar mobiel op de allerlaagste
bitrates en resoluties als streaming van 4K video (digitale cinema) op de
hoogste bitrate en resolutie.

Een preferred bitrate voor H.264 is nog niet te benoemen omdat de
ontwikkelingen erg snel gaan. Voor HDTV zijn experimenten geweest die
uitwijzen dat met 12-16 mbps HD zonder noemenswaardig kwaliteitsverlies
is te realiseren. De kwaliteit is vergelijkbaar met een 20 mbps MPEG-2
stroom. Op dit moment wordt er in de broadcast industrie gewerkt aan een
6 mbps variant voor HDTV.

     •   Bitrate
         De bitrates variëren van minder dan 64 kbps voor mobiele playback
         tot meer dan 300 Mbps voor HD kwaliteit.

     •   Video
            o Framesize:
            o Framerate:
               De resolutie loopt op tot 4096 x 2048 @ 30 Hz progressive
            o HD ondersteuning: Ja

     •   Audio
         MPEG specificeert verschillende audio levels. Van MPEG-1 zijn er drie
         niveaus: layer I, layer II en Layer III. MPEG-1 audio compressie
         varieert tussen 32 kbps en 448 kbps. Op een bandbreedte van 128
         kbps is er nauwelijks verschil hoorbaar met cd kwaliteit audio op 1.4
         mbps. Het populaire MP3 audio formaat is MPEG-1 Layer III audio
         compressie. MPEG-2 audio introduceert multichannel audio, waar
         MPEG-1 alleen stereo was. De bitrate is verhoogt tot maximaal 2
         mbps.

         Nieuw in MPEG-2 is de AAC audio encoding voor 1 tot 48 kanalen met
         samples van 8 tot 96 kHz. De bitrates variëren van 8 kbps tot 160
         kbps per kanaal.

         MPEG-4 introduceert audio objects die op verschillende bitrates audio
         encoderen. De toepassingen maken echter nog gebruik van MP3 of
         AAC uit de MPEG-1 en MPEG-2 standaarden.

             o   Channels:
Streaming Video Formaten    pagina 20/63




          o   Samplerate:
          o   Samplesize:

Welke encoders
Er is een breed scala aan MPEG encoders. Er zijn software matige
oplossingen, van bijvoorbeeld ‘mainconcepts’, maar ook hardware matige
oplossingen van Vbrick, Tandberg, AVN en nog veel meer. In dit document
zullen we alleen de producten die SURFnet inzet in zijn videodiensten
toelichten.

Bij SURFnet gebruiken we voor live MPEG-2 uitzending de AVN encoder.
Deze verstuurt een MPEG-2 6.5 mbps stroom. Daarnaast gebruiken we voor
live uizending van MPEG-4 Vbrick encoders die MPEG-4 part 2 en 3 video
maken tot 2 mbps.

Experimenten met HD zijn gedaan met tandberg MPEG-2 en MPEG-4
encoders. In bijlage A is een beschrijving van een H.264 proefopstelling te
lezen waarin SURFnet gaat experimenteren met Apple apparatuur om MPEG-
4 op verschillende bandbreedten, van mobiel tot HD, te encoderen en
streamen.

Meer informatie over enkele producten:
   • AVN:http://www.vsicam.com/index.php?p=view_product&product_id
       =2
   • Vbrick: http://www.vbrick.com/products/MPEG-2_products.asp
   • Tandberg: http://www.tandbergtv.com/productview.asp?n=55

Welke servers
Voor streaming van MPEG materiaal maakt SURFnet gebruik van de Kasenna
Mediabase server.

Welke players
Er zijn verschillende type MPEG players op de markt. SURFnet maakt
gebruik van de Kasenna Broadband player om alle typen MPEG materiaal uit
de Kasenna Mediabase te kunnen streamen.

Binnenkort stapt SURFnet over naar QuickTime voor het afspelen van MPEG-
4. De QuickTime player en server ondersteunen MPEG-4 volledig. Er zijn
meerdere software spelers die verschillende smaken van MPEG kunnen
streamen. Door SURFnet wordt het meest gebruik gemaakt van de Videolan
player. Deze speler speelt alle type MPEG, inclusief HD formaat. Ook
mplayer kan hiervoor gebruikt worden.

Naast software spelers is er voor het afspelen van MPEG ook veel hardware
in de vorm van settopboxen op de markt. SURFnet maakt gebruik van
Amino settopboxen voor MPEG-2 SD en HD video.

   •   Dekkingsgraad player: Nvt.
   •   Embed mogelijkheden player:
       Veel players zijn te embedden in een HTML pagina.
Streaming Video Formaten    pagina 21/63




   •    Interactie mogelijkheden player: geen

Geschikt voor live
Ja

Geschikt voor on-demand
Ja

Keten   ondersteuning
   •    Capture
   •    Encoding
   •    Editing
   •    Mastering
   •    Transcoding
   •    Distribution
   •    Playing

Voor de hele keten voor creëren van MPEG materiaal is ondersteuning te
vinden. Omdat MPEG een open standaard is zijn er veel produkten die een of
andere vorm van MPEG ondersteunen. Het is zaak om eerst te bepalen
welke functionaliteit gewenst is om vervolgens het bijpassende product te
kiezen.

Denk je bijvoorbeeld aan transcoding, dan maakt SURFnet gebruik van
Telestream FlipFactory software die van en naar MPEG-1 en MPEG-2 kan
transcoderen. Wil je MPEG-4 transcoderen dan zijn oplossingen van
QuickTime weer interessant. Dit geldt voor elke stap in de keten. Er is altijd
wel een product wat aan je wensen voldoet vanwege de diversiteit aan
produkten.

Delivery platform
   • Mobile: Ja
   • PC: Ja
   • Settopbox: Ja
   • PDA: Ja

DRM
In de mpeg-4 specificatie is DRM opgenomen in de ‘content protection
specification’. Toepassingen hiervoor worden nog ontwikkeld.

Open standaard
MPEG is een open standaard.

Kosten
De kosten variëren enorm. Er zijn veel gratis produkten waarmee iets met
MPEG te doen is. Open source projecten als ffMPEG, mplayer en MPEG4ip
bieden een breed scala aan producten. Daarnaast is er een grote
consumenten markt voor MPEG produkten, denk bijvoorbeeld aan
settopboxen die digitale video op de televisie in de huiskamer toveren.
Streaming Video Formaten    pagina 22/63




           Daarnaast zijn er ook veel kostende professionele produkten voor de
           broadcast industrie gebaseerd op MPEG.


2.2 Real
    Real levert een breed scala aan componenten voor het aanbieden van streaming
    audio en video.

     “Real is 100% focused on the business of streaming media
     and offers a complete line of products for creating,
     managing, delivering and viewing media that drives benefits
     for educators, administrators and students.”

    De belangrijkste produkten die Real levert zijn (1) de Helix Server, (2) de
    RealProducer en (3) de RealPlayer. De Helix server is een universele streaming
    server die o.a. het RealVideo formaat kan streamen, maar ook windows media en
    MPEG-4. Met de RealProducer kan video omgezet worden in het Real formaat en
    geschikt gemaakt worden voor de streaming server. Met de RealPlayer kan video
    afgespeeld worden bij de kijker.

    Om een beeld te krijgen van wat met de Real produkten mogelijk is geldt
    bijvoorbeeld voor het doen van een live uitzending in het Real formaat de volgende
    workflow: de uitzender laat het video bron signaal door de RealProducer omzetten
    in een digital Real signaal. De RealProducer verstuurt dit naar de helix streaming
    server die het signaal gaat distribueren naar de kijkers. De kijkers starten hun
    RealPlayer en kunnen verbinding maken met de streaming server om de live
    uitzending te bekijken.

    Voor meer informatie over Real produkten kunnen de volgende bronnen worden
    geraadpleegd:
       • http://www.realnetworks.com/ voor producenten
       • http://www.real.com/ voor consumenten

    2.2.1 kenmerken
          Formaat gegevens
             • File extensie: .ra, .ram, .rm, .rv
             • Mime-type: audio/x-pn-realaudio, audio/vnd.rn-realaudio,
                video/vnd.rn-realvideo
             • Type formaat:

           Protocollen
           Helix gebruikt het standaard RTSP protocol op poort 554, daarnaast kan
           Helix ook Windows Media over het MMS protocol streamen over poort 1755.
           Als laatste streamed Helix ook multicast.

           Codecs
           Voor codering van Real streams wordt de RealProducer gebruikt, deze
           codeert standaard in het RealAudio 10 en RealVideo 10 formaat.
Streaming Video Formaten     pagina 23/63




De Helix server kan ook Windows Media en MPEG-4 streamen, de
RealProducer kan dit niet produceren.

   •   Bitrate
       De bitrate van de RealProducer basic varieert van 12 kbps tot 5
       mbps.

   •   Video
       Op deze url is informatie te vinden over de video codec en is
       voorbeeld materiaal af te spelen en downloadbaar:
       http://www.realnetworks.com/products/codecs/realvideo.html
           o Framesize:
              De framesize is volledig configureerbaar in RealProducer plus.
              De basic versie neemt hetzelfde formaat als het bron formaat,
              maar de plus versie kan croppen en schalen.
           o Framerate:
              Ook de framerate is in de producer plus instelbaar.
           o HD ondersteuning: Ja

   •   Audio
       Zie deze url:
       http://www.realnetworks.com/products/codecs/realaudio.html voor
       meer informatie over de audio codec.

       Bitrates tussen de 12 en 800 kbps worden ondersteunt in
       uiteenlopende kwaliteiten. RealAudio heeft ook een lossless
       compressie die gelijk is aan cd kwaliteit en dus geen kwaliteit verlies
       geeft.
           o Channels:
              De audio codec ondersteunt zowel stereo als 5.1 geluid
           o Samplerate:
           o Samplesize:

Welke encoders
De belangrijkste encoder voor het Real formaat is de RealProducer. Deze
komt in twee smaken. De RealProducer basic, die gratis is en de
RealProducer plus, die voor een klein bedrag meer functionaliteiten biedt.

Welke servers
De server die Real aanbiedt is de Helix server. Daarvan zijn drie versies
beschikbaar. Voor 25 gelijktijdige streams, voor 100 gelijktijdige streams en
een unlimited versie. De unlimited versie kan uitgebreid worden met een
‘mobile streaming’ component en met deze server is het ook mogelijk
meerdere servers aan elkaar te knopen voor een soort van content delivery
netwerk.

Welke players
Real levert de RealPlayer ook in twee smaken (analoog aan de producer). Er
is een gratis RealPlayer en een RealPlayer enterprise. De enterprise versie is
zonder reclame en registratie en kan op afstand beheerd worden om
Streaming Video Formaten   pagina 24/63




aangepaste clients te maken voor alle desktop binnen een bedrijf met de
‘RealPlayer enterprise manager’.

   •    Dekkingsgraad player
        +- 60%

        Bron: http://www.streamcity.co.uk/
        “The latest figures on version penetration from Macromedia show that
        97.4% of the online audience in Europe can now watch video in the
        proprietary Macromedia® Flash™format. The survey carried out by
        NPD Online show that penetration of the most recent (video enabled)
        players is much higher than any other video formats (Java - 87.4%,
        Windows Media Player - 84.8%, QuickTime - 66%, RealOne - 60.1%
        ).”

   •    Embed mogelijkheden player
        Real biedt embed en scripting mogelijkheden in een HTML pagina

   •    Interactie mogelijkheden player
        De RealPlayer ondersteunt SMIL om een combinatie van video,
        plaatjes en tekst en interactieve presentaties te maken. Zie
        http://www.w3.org/AudioVideo/.

Geschikt voor live
Ja

Geschikt voor on-demand
Ja

Keten   ondersteuning
   •    Capture
   •    Encoding
   •    Editing
   •    Mastering
   •    Transcoding
        In zekere zin is de RealProducer bedoeld om alle bovenstaande taken
        uit te voeren. Wat betreft capturing kan met een bijpassende capture
        kaart het signaal direct in de producer ingelezen worden. De producer
        doet dan de encoding rechtstreeks naar RealMedia formaat.
        Onderdeel van de RealMedia producer is de RealMedia editor. Met
        deze editor kunnen basis taken uitgevoerd worden, zoals het begin of
        het eind van de file trimmen of clip informatie aanpassen. RealMedia
        bestanden kunnen geschikt gemaakt worden voor downloaden,
        afspelen op een mediaserver of van cd-rom/dvd. Met de
        RealProducer is het naast encoding van het live signaal ook mogelijk
        bestanden om te zetten naar het Real formaat.
   •    Distribution
        Distributie wordt verzorgd door de Helix server.
   •    Playing
        De RealPlayer is de standaard afspeel afspeelapparaat.
Streaming Video Formaten    pagina 25/63




         Delivery platform
            • Mobile: Ja
            • PC: Ja
            • Settopbox: Nee
            • PDA: Ja

         DRM
         Real heeft diverse methoden ontwikkeld om content te beschermen. Het
         meest eenvoudig is web-based access control. Als je de webpage niet kan
         benaderen, dan kan je de content ook niet zien. Daarnaast voorziet Real ook
         in een ticketing mechanisme waarmee links naar URL uniek worden en url’s
         dus niet meer doorgegeven kunnen worden van gebruiker naar gebruiker.
         Voor encryptie van de data heeft Real een eigen DRM ontwikkeld zodat
         content niet bekeken kan worden zonder een licentie sleutel.
             • http://www.realnetworks.com/products/security/index.html

         Open standaard
         Het Real audio en video formaat is proprietary. De server gebruikt wel open
         standaarden om te streamen, zoals RTSP en HTTP.

         Kosten
         Voor het simultaan uitzenden van 5 Real audio en video streams is een
         gratis, simpele basic versie beschikbaar. De kosten lopen op per simultane
         streams. Je kan kiezen voor 25, 100 of unlimited. De unlimited versie heeft
         ook extra functionaliteit, zoals multicast en content delivery netwerk achtige
         opties. Daarnaast doet alleen de laatste ook mobile streaming met H.263 en
         H.264.


2.3 Windows Media
   Windows Media is een verzamelnaam voor de digitale media componenten van
   Microsoft. Windows Media bestaat uit een scala aan produkten voor afspelen,
   encoderen en uitzenden van streaming materiaal. Microsoft biedt in de basis:
      • Windows Media Player 11 voor het afspelen van audio en video,
          Windows Media Player is onderdeel van het Windows XP operating systeem.
      • Windows Media Services voor distributie van audio en video. Windows Media
          services is onderdeel van het Windows 2003 server operating systeem.
      • Windows Media Encoder voor het encoderen naar het Windows Media audio
          en video formaat.
      • Windows Media Digital Rights Management voor het inpakken en veilig
          afleveren van de video. Met een passende sleutel kan de video uitgepakt en
          weer afgespeeld worden.

    Windows Media is sterk gefocussed op HD content. Met
    de nieuwe Xbox is het mogelijk HD DVD te kijken in
    1080p! (let op de p). Encoding in HD kan met de VC-1
    encoder. Deze encoder van Microsoft wordt gebruikt om
    Windows Media audio en video te maken. VC-1 is
    vergelijkbaar met H.264, beiden worden gezien als
Streaming Video Formaten          pagina 26/63




 mogelijke opvolger voor MPEG-2 en kunnen gebruikt
 gaan worden op de HD-DVD en Blu-Ray.

Microsoft biedt daarnaast verschillende andere tools die voor professionals bedoelt
zijn en tools om de windows media beleving te vergroten. Een selectie van deze
tools is:

   •   ‘Windows Media Professional Exhibitor’ om op een dual screen PC altijd full
       screen video te kijken.
   •   ‘Windows Media ASF Viewer’ om video files te analyseren. Het container
       formaat van windows media is ASF (Advanced System Format)
   •   ‘Windows Media Capture’ is een tool om uncompressed AVI op te slaan en
       een bron bestand te creëren van een uitzending.
   •   ‘Windows Media Encoder Studio Edition’ is een bèta programma voor experts
       om HD content te encoderen.
   •   ‘Windows Media load simulator’ kan gebruikt worden om de performance
       van de streaming server te testen.

Lees meer over Windows Media:
   • Voor consumenten: http://www.windowsmedia.com/
   • Voor producenten:
      http://www.microsoft.com/windows/windowsmedia/default.mspx
   • Voor ontwikkelaars: http://msdn.microsoft.com/windowsmedia/

2.3.1 kenmerken
      Formaat gegevens
         • File extensie: .asf, .asx, .nsc, .wax, .wm, .wma, .wmd, .wmv, .wmx,
            .wmz, .wvx
         • Mime-type: video/x-ms-asf, video/x-ms-asf, video/x-ms-asf, audio/x-
            ms-wax, video/x-ms-wm, audio/x-ms-wma, application/x-ms-wmd,
            video/x-ms-wmv, video/x-ms-wmx, application/x-ms-wmz, video/x-
            ms-wvx
         • Type formaat: codec

       Protocollen
       RTSP (Real Time Streaming Protocol) op poort 554
       MMS (Microsoft Media Server) protocol op poort 1755
       HTTP op poort 80

       Codecs
       Microsoft codecs zijn gebaseerd op VC-1. VC-1 is sinds kort een formele
       standaard geworden en ook bekend als SMPTE 421M. De Windows Media
       Video 9 codec (WMV9) is een implementatie van de VC-1 standaard. VC-1
       specificeert onder andere de volgende profielen en levels.

         profile      level         bitrate        resolution
         simple       low           96 kbps        176 x 144 @   15   Hz = QCIF
                      medium        384 kbps       240 x 176 @   15   Hz
                                                   352 x 288 @   15   Hz = CIF
         main         low           2 mbps         320 x 240 @   15   Hz
                      medium        10 mbps        720 x 480 @   30   Hz = 480p (NTSC)
Streaming Video Formaten      pagina 27/63




                                            720 x 576 @ 25 Hz = 576p (PAL)
               high          20 mbps        1920 x 1080 @ 30 Hz = 1080p
  advanced     L0            2 mbps         352 x 288 @ 15 Hz = CIF
               L1            10 mbps        720 x 480 @ 30 Hz = 480p (NTSC)
                                            720 x 576 @ 25 Hz = 576p (PAL)
               L2            20 mbps        1280 x 720 @ 30 Hz = 720p
               L3            45 mbps        1280 x 720 @ 60 Hz = 720p
                                            1920 x 1080 @ 24 Hz = 1080p
                                            1920 x 1080 @ 30 Hz = 1080i
               L4            135 mbps       1920 x 1080 @ 60 Hz = 1080p


   •   Bitrate:
       Bitrates lopen van minder dan 100 kbps tot meer dan 100 mbps.

   •   Video:
       Naast de WMV 9 codec zijn er ook codecs voor screen capture van PC
       schermen en image conversie van een rij plaatjes naar video.
          o Framesize:
          o Framerate:
              Met de encoder is tot een bitrate van 20 kbps (audio en video)
              te configureren voor een beeld van 160x120 / 10 frames per
              seconde. Video formaat lopen op tot HD 1920 x1080 / 60
              progressive frames per seconde
          o HD ondersteuning: Ja

   •   Audio
       De Windows Media Audio 9 codec (WMA9) komt in verschillende
       smaken. Er is een lossless variant (bij deze compressie techniek gaat
       geen data verloren) en een voice variant (geoptimaliseerd voor
       stemmen). Met Windos Media Audio 10 Professional kunnen 5.1 en
       7.1 geluid opgenomen worden.
          o channels:
              2.0, 5.1, 7.1
          o samplerate:
          o samplesize:

Welke encoders
Windows Media content kan gemaakt worden met de Windows Media
Encoder. Voor professioneel gebruik is de Windows Media Encoder Studio
Edition beschikbaar.

Welke servers
Windows Media Services is de streaming server van Microsoft en wordt
gebundeld met Windows Server 2003

Welke players
De Windows Media Player is het afspeel apparaat van Microsoft.

   •   Dekkingsgraad player:
       +/- 85 %

       Bron: zie verwijzing bij Real formaat.
Streaming Video Formaten   pagina 28/63




   •   Embed mogelijkheden player:
       Windows Media Player is goed te embedden in een HTML pagina en
       met Javascript te besturen.

   •   Interactie mogelijkheden player:
       Geen

Geschikt voor live
Ja

Geschikt voor on-demand
Ja

Keten ondersteuning
   • Capture:
      Voor het maken van digitale video adviseert Microsoft of direct met
      de Windows Media Encoder Live een Windows Media video uit te
      zenden en op te slaan. Of, voor on-demand, adviseert Microsoft de
      capture tool te gebruiken en uncompressed AVI op te slaan, welke
      later bewerkt kan worden.
   • Encoding:
      Met Windows Media Encoder
   • Editing:
   • Mastering:
      Met Windows Movie Maker kunnen video files bewerkt worden
   • Transcoding:
      De encoder kan ook gebruikt worden voor transcoding. Van de
      encoder is tevens een command line tool om dit te automatiseren of
      in batch te doen.
   • Distribution:
      Met Windows Media Server
   • Playing:
      Met Windows Media Player

Delivery platform
   • Mobile: Ja
   • PC: Ja
   • Settopbox: Ja
   • PDA: Ja

DRM
Windows media drm is een een uitgebreid paltform waarmee digitale content
beveiligd kan worden. Het platform biedt onder andere een SDK om DRM in
applicaties op te nemen. Het platform ondersteund diverse toepassingen,
DRM is inzetbaar bij streaming , maar ook bij downloaden of distributie op
een dvd bijvoorbeeld.
   • http://www.microsoft.com/windows/windowsmedia/nl/drm/default.as
        px
Streaming Video Formaten    pagina 29/63




           Open standaard
           Het windows media formaat is een implementatie van VC-1 en daarmee
           gestandaardiseerd. Tevens is het streaming protocol RTSP standaard. De
           ASF container en het MMS protocol zijn proprietary.

           Kosten
           De Windows Media Server komt gebundeld met Microsoft server software.
           De player komt met het PC operating systeem. De encoder en andere tools
           zijn gratis te downloaden.


2.4 QuickTime
    QuickTime is de naam die Apple heeft gegeven aan zijn video producten. Apple
    levert een breed assortiment aan video producten met als basis de volgende:
        • QuickTime Streaming Server voor live en on-demand streaming van
            QuickTime en MPEG-4 video.
        • QuickTime Broadcaster voor het produceren van een live uitzending.
        • QuickTime Player voor het afspelen van video.
        • QuickTime Pro voor capture en encoderen van video.

     Op de streaming server zijn tools beschikbaar om
     het distributie proces te vereenvoudigen, zoals de
     QuickTime Streaming Server Publisher waarmee
     video’s beheerd kunnen worden en bijvoorbeeld
     MP3 speellijsten kunnen worden gemaakt.


    Apple levert verder tegen betaling een MPEG-2 playback component voor het
    afspelen van MPEG-2 met QuickTime Player.

    De basis van QuickTime is de .mov container. Dit is de container die als basis heeft
    gediend voor MPEG-4. De focus van Apple ligt nu op MPEG-4 en H.264 encoding.
    H.264 wordt gezien als de opvolger van MPEG-2. Met 3GPP (een variant van H.264)
    is streaming naar mobiele apparatuur op lage bandbreedte mogelijk. H.264 schaalt
    tot HD encoding die geschikt is voor HD-DVD en Blu-Ray. Voor audio wordt ook
    gebruik gemaakt van MPEG-4, nl. AAC compressie.

    QuickTime is een van de video gebieden waarop Apple actief is. Een ander gebied is
    iTunes in combinatie met de iPod voor het beheren en afspelen van muziek, video
    en documenten zowel op de Mac/PC als onderweg. Daarnaast is Apple actief in
    video bewerking met de Final Cut Studio software.

    Meer informatie over de QuickTime produkten is te vinden op:
       • http://www.apple.com/quicktime
       • Technologie: http://www.apple.com/quicktime/technologies/

   2.4.1 kenmerken
         Formaat gegevens
            • File extensie: .mov, .qt
            • Mime-type: video/quicktime
            • Type formaat: container
Streaming Video Formaten   pagina 30/63




Protocollen
QuickTime streamt over poort 554, RTSP en poort 80, HTTP.

Codecs
De belangrijkste codec die QuickTime gebruikt is H.264. Met H.264 zijn
verschillende scenario’s denkbaar:

scenario            bitrate          resolution
Mobiel              50 – 60 kbps     174 x 144 @ 10-15 Hz
Internet – SD       1 – 2 mbps       640 x 480 @ 24 Hz
HD                  5 – 6 mbps       1280 x 720 @ 24 Hz (720 p)
Full HD             7 – 8 mbps       1920 x 1080 @ 24 Hz (1080p)

Met QuickTime Pro is HD in H.264 te produceren. Met QuickTime
Broadcaster is ook H.264 te maken, maar tot een maximale resolutie van
640x480 @ 30 Hz. (Voor live HD in H.264 is veel rekenkracht nodig.)

   •   Bitrate
       De bitrates variëren van minder dan 100 kbps voor mobiele playback
       tot meer dan 10 Mbps voor HD kwaliteit.
   •   Video
           o Framesize:
           o Framerate:
               De resolutie loopt op tot 1920 x 1080 @ 60 Hz progressive
           o HD ondersteuning: ja

   •   Audio
       QuickTime gebruikt het audio formaat AAC. Dit formaat wordt ook
       gebruikt in iTunes en de music store. AAC wordt gezien als de
       opvolger van mp3. AAC kan tot 48 kanalen aan en sampling rates tot
       96 KHz.
          o Channels:
          o Samplerate:
          o Samplesize:

Welke encoders
Voor on-demand wordt QuickTime Pro gebruikt om files te encoderen. Voor
live wordt de QuickTime Broadcaster gebruikt.

Welke servers
De QuickTime Streaming server wordt gebruikt om MPEG-4 te streamen
over poort H.264. Een Apache webserver wordt gebruikt voor streamen over
poort 80.

Welke players
De QuickTime player is het standaard afspeelapparaat.

   •   Dekkingsgraad player
       +- 66 %
Streaming Video Formaten   pagina 31/63




       Bron: zie verwijzing bij Real formaat.

   •   Embed mogelijkheden player
       De QuickTime player is te embedden in een HTML pagina.

   •   Interactie mogelijkheden player: geen.

Geschikt voor live
Ja

Geschikt voor on-demand
Ja

Keten ondersteuning
   • Capture
      Voor live capture en uitzending kan QuickTime Broadcaster gebruikt
      worden. Ook QuickTime Pro kan voor capture gebruikt worden voor
      bewerking daarna.
   • Encoding
      QuickTime Pro is de encoder.
   • Editing
   • Mastering
      Apple biedt naast QuickTime nog andere video produkten aan. Een
      daarvan is Final Cut Studio en dit product is geënt op video
      bewerking.
   • Transcoding
      Een van de componenten van Final Cut studio is de ‘compressor’. Met
      deze compressor kan een bewerkte video omgezet worden naar een
      bepaald formaat. De compressor is ook in batch modus te gebruiken.
   • Distribution
      Distributie van streaming materiaal gaat middels QuickTime
      streaming server. Een andere vorm van distributie waarin Apple
      actief is, is podcasting. Podcasting is het downloaden van materiaal
      vanaf een webserver, waarbij het materiaal aangeboden wordt via
      RSS. De gebruiker krijgt dus materiaal aangeboden in zijn RSS
      reader, bij Apple is dat iTunes.
   • Playing
      Afspelen van streaming materiaal gaat met QuickTime Player. Ook
      iTunes kan H.264 video en AAC audio afspelen.

Delivery platform
   • Mobile: Ja
   • PC: Ja
   • Settopbox:Ja
   • PDA: Ja

DRM
Quicktime levert geen DRM. Content op de streaming server kan wel worden
afgeschermd, op dezelfde manier als content op een webserver kan worden
Streaming Video Formaten   pagina 32/63




            afgeschermd. Dit gaat dus met zogenaamde .htaccess files waarin
            gebruikersnaam en wachtwoord combinaties zijn opgenomen die toegang tot
            de content hebben.

            Open standaard
            QuickTime streaming is zoveel mogelijk gebaseerd op open standaarden. De
            focus is de MPEG-4 standaard. Daarnaast is het MAC OS operating systeem
            gebaseerd op FreeBSD, een open Unix standaard. De QuickTime streaming
            server is beschikbaar in een open source variant, genaamd Darwin. De
            QuickTime player en iTunes zijn proprietary software.

            Kosten
            QuickTime software wordt gebundeld bij het Mac OS X. Dit geldt voor de
            streaming server en de Broadcaster. Voor QuickTime Player Pro dient extra
            betaald te worden alsmede voor de MPEG-2 plug-in. De QuickTime Player is
            gratis beschikbaar.


2.5 Flash
    Flash staat sinds 1996 bekend als een door Macromedia (nu Adobe) ontwikkeld
    formaat om vooral websites te verrijken met interactie en animaties. Sinds de
    moderne versie van de Flash player in staat is om live en on-demand audio en
    video fragmenten af te spelen kunnen we ook spreken van het streaming formaat
    Flash. We spreken dan over Flash Video (FLV).

     De Flash Player wordt als de meest verspreidde
     player beschouwd. Op 96% van alle op internet
     aangesloten PC’s is wel een of andere versie van
     deze Flash player aanwezig. Meestal is dit in de
     vorm van een web browser plug-in en vanwege
     het grote gebruiksgemak hiervan ziet men het
     gebruik van Flash video op websites sterk
     toenemen.

    Flash maakt een snelle opkomst door, mede dankzij populaire video portals zoals
    YouTube en Google Video die op een zeer laagdrempelige manier video vanuit een
    webomgeving aanbieden. Ze bieden hierbij ook ‘server-side encoding’ van video. Je
    kunt er ieder formaat video uploaden en deze wordt dan automatisch
    getranscodeerd naar een FLV bestand. Om een zo groot mogelijke doelgroep te
    bereiken worden hier bewust concessies gedaan ten aanzien van de kwaliteit van
    de video. Er wordt gekozen voor een lage bitrate en resolutie waardoor Flash video
    vaak wordt gezien als een niet serieuze streaming video toepassing. Met de laatste
    nieuwe codecs is het tegenwoordig ook mogelijk om hoogwaardige kwaliteit Flash
    video te maken die schermvullend bekeken kan worden.

    Lees meer over Flash en Flash Video:
       • http://www.adobe.com/products/player_census/flashplayer/
       • http://www.adobe.com/software/flash/about/
       • http://en.wikipedia.org/wiki/Adobe_Flash
       • http://www.flashdeveloper.nl/g_flash_video.html
Streaming Video Formaten   pagina 33/63




   •   http://on2.com/video_samples/vp7-samples/

2.5.1 Kenmerken
      Formaat gegevens
         • File extensie: .flv, .swf (FLV content kan ook embedded worden in
           een SWF file.)
         • Mime-type: video/x-flv
         • Type formaat: Media container

       Protocollen
       RTSP (Real Time Streaming Protocol) op poort 554
       HTTP op poort 80

       Codecs
       Sinds Flash Player 8, zijn er twee belangrijke video codecs in gebruik:
       On2 Technologies VP6 (http://on2.com/) en Sorenson Spark
       (http://www.sorensonmedia.com/) die beide hoge kwaliteit video en een
       grote mate van compressie, dus geschikt voor lage bandbreedtes (tot 700
       kbps) bieden. Als audio codec wordt MP3 gebruikt.

            •    Bitrate
                 Gebruikte bitrates voor Flash video: 200 - 1000 kbps, afhankelijk van
                 de hoeveelheid beweging in het bron materiaal. De gebruikelijke
                 Audio bitrates (MP3) zijn 32, 64 of 96 kbps. 32 kbps voor alleen
                 spraak en 96 kbps voor muziek.

            •    Video
                    o    Framesize
                    o    Framerate
                    o    HD ondersteuning: Nee
            •    Audio
                    o    Channels
                    o    Samplerate
                    o    Samplesize

       Welke encoders
       Standaard komt er met het Flash 8 pakket een Flash video encoder mee.
       Daarnaast worden de encoders van Sorenson (Sqeeze) en ON2 (Flix) veel
       gebruikt vanwege de betere encoding en uitgebreide mogelijkheden.
       Een gratis Flash encoder is de RivvaVX FLV Encoder. Deze is gebaseerd op
       de open source transcoding tool FFMPEG. Helaas niet beschikbaar voor het
       MAC platform en de nieuwe ON2 VP6 codec wordt nog niet ondersteund.

        •       http://www.macromedia.com/software/flash/
        •       http://www.sorensonmedia.com/products/?pageID=3
        •       http://www.on2.com/technology/flix-features
        •       http://www.rivavx.com/?encoder
        •       http://ffMPEG.sourceforge.net/
Streaming Video Formaten    pagina 34/63




Welke servers
Adobe Flash Media Server (FMS) is de standaard server voor het streamen
van Flash video, maar iedere webserver kan Flash video laten zien wanneer
deze in een .swf file embedded is. We spreken dan van progressive
download.
Er zijn tegenwoordig ook alternatieve streaming servers beschikbaar die een
Flash video kunnen streamen, zonder de dure licentie van Macromedia te
moeten betalen. Gebaseerd op de Open Source PHP Flash streaming server
is StroboScope van Jet Stream BV een interessante optie.


Welke players
Om Flash Video af te kunnen spelen is een geschikte Flash Player vereist die
met het .flv formaat overweg kan. Dit is versie 6,7,8, of 9. De Flash Player is
in feite een multimedia en applicatie player die ontwikkeld is en verspreid
wordt door Macromedia. Er wordt wel eens gezegd dat je geen aparte player
nodig zou hebben om Flash af te kunnen spelen omdat deze al in de browser
zou zitten, maar dat is niet waar. De Flash Player draait weliswaar als een
browser plug-in, maar je zult deze eerst moeten downloaden en installeren.

De laatste versie van de Flash Player is: 9.0.28.0 (1324 KB)

   •   Dekkingsgraad player
       De grote dekkingsgraad van de Flash player wordt door met name
       door Adobe aangeprezen als belangrijke oorzaak voor de populariteit
       van het formaat. Onderzoeken claimen een dekkingsgraad van 96%
       wanneer men kijkt naar de versies die Flash Video (FLV)
       ondersteunen.
Streaming Video Formaten   pagina 35/63




        Zie ook:
        http://www.adobe.com/products/player_census/flashplayer/version_
        penetration.html

   •    Embed mogelijkheden player
        Zeer groot! Omdat de player als een browser plug-in draait is het
        mogelijk om Flash Video te embedden in webpagina’s en om de video
        vanuit de browser te bekijken. De player zelf is customizable en kan
        dus geheel in stijl met de webpagina worden opgenomen. Het is zelfs
        mogelijk om iedere willekeurige vorm aan de video te geven. (any
        size and shape video).

   •    Interactie mogelijkheden player
        Zeer groot! Omdat de Flash player ook in staat is om met SWF files
        om te gaan geeft dit zeer goede interactie mogelijkheden. Er wordt
        dan gebruik gemaakt van een programmeer taal ActionScript die
        gebruikt wordt om Flash video vanuit een SWF file te laten spelen.
        Daarnaast kan er gebruik worden gemaakt van server-side scripting.
        Hierdoor zijn de interactie mogelijkheden bijna onbeperkt.
        Voorbeelden van sites die de interactiemogelijkheden in Flash Video
        laten zien zijn:
        http://www.vodafone.com/ (Vodafone Future Vision website)
        http://www.redbullcopilot.com/

Geschikt voor live
Nee, tenzij op zeer lage kwaliteit. Omdat de codecs een zeer hoge mate van
compressie toepassen is de encoding tijd te groot om dit te gebruiken voor
live video. (1 min. Flash video kost 3 min. encoding.). Met snelle hardware
en een lage kwaliteit video bewijst Fabchannel
(http://www.fabchannel.com/) echter dat het wel mogelijk is.

Geschikt voor on-demand
Ja, zeer goed.

Keten   ondersteuning
   •    Capture
   •    Encoding
   •    Editing
   •    Mastering
   •    Transcoding
   •    Distribution
   •    Playing

Delivery platform
   • Mobile: nee
   • PC: ja, PC en MAC
   • Settopbox: nee
   • PDA: nee

DRM
Streaming Video Formaten   pagina 36/63




          Er is geen DRM aanwezig bij het gebruik van de Flash Media Server.
          Afscherming van video's kan door middel van server side scripting
          (ActionScript) gerealiseerd worden.

          Open standaard
          Nee.

          Kosten
          De player wordt gratis verspreid, maar aan het gebruik van de Flash Media
          Server zijn licentiekosten verbonden (€ 4500,-).
          Hiermee zijn verschillende licentie profielen toe te passen:

          Profile 1: 150 Concurrent Connections / Unlimited Bandwidth
          Profile 2: 1000 Concurrent Connections / 40 mbps Bandwidth
          Profile 3: 500 Concurrent Connections / 25 mbps Bandwidth

          Het ligt natuurlijk helemaal aan de kwaliteit streams die je wilt
          aanbieden om te bepalen welk profiel het meest geschikt is.


2.6 Ogg
   Ogg is een volledig open en patent vrij multimedia container formaat voor het
   streamen van video en audio, ontwikkeld door de non-profit organisatie Xiph.org
   (http://www.xiph.org/).

   Het belangrijkste kenmerk van dit formaat is dat Ogg volledig vrij van rechten en
   patenten is en daarom alle voordelen van Open Source heeft. De bekendste
   toepassing van dit formaat is de audio codec: Ogg Vorbis en wordt gebruikt voor
   het streamen van alleen audio. Het is vergelijkbaar met bijv. MP3, maar geeft
   kleinere bestanden bij een hogere kwaliteit. Ook hoeven er geen rechten betaald te
   worden aan de patenthouder zoals bij MP3 wel het geval is (Fraunhofer).

    'Ogg' staat voor het algemene formaat dat op zich
    verschillende componenten kan omvatten, zoals
    Vorbis, het audiogedeelte en Theora, het
    videogedeelte.
    Op de XIPH website wordt nauwkeurig verslag
    gedaan van alle vorderingen, want Ogg is, zoals
    alle open source projecten, een werk in uitvoering
    waarbij men steeds toegang heeft tot de laatste
    ontwikkelingen.


   Wat minder bekend is de video codec van Ogg: Theora. Theora is direct afgeleid
   van de VP3 codec van On2 en claimt de concurrent van MPEG-4 te zijn.

   Referenties:
      • http://www.theora.org/doc/Theora_I_spec.pdf
      • http://www.theora.org/
      • http://www.vorbis.com/
Streaming Video Formaten   pagina 37/63




   •   http://www.xiph.org/

2.6.1 Kenmerken
      Formaat gegevens
         • File extensie: .ogg
         • Mime-type: application/ogg
         • Type formaat: Media container

       Protocollen
       RTSP (Real Time Streaming Protocol)
       HTTP streaming (met Icecast)

       Codecs
         • Bitrate
            De Theora bitstream kan theoretisch video met een maximale
            resolutie van 1048560 × 1048560 pixels afhandelen. Een dergelijke
            bitrate zou per videoframe bijna 3TB aan (uncompressed) data
            bevatten en er bestaan nog geen decoders die deze enorme
            hoeveelheid data aan kunnen.


          •   Video
              De Ogg Theora codec zit in dezelfde familie als de MPEG codec’s en is
              gebaseerd op DCT + block motion compensation, Huffman coding en
              lossless compressie. Kenmerken zijn willekeurige frame sizes,
              willekeurige framerates en gebruikt levensechte kleuren.

                   o   Framesize: willekeurig
                   o   Framerate: willekeurig
                   o   HD ondersteuning: ja (in theorie)

          •   Audio
              Omdat Ogg een container formaat is en daarom afhankelijk is van de
              gebruikte codec waarmee de audio gecodeerd is zijn er verschillende
              sample en bitrates mogelijk. Afhankelijk van het gebruik varieert dit
              van 8 kbps tot 32 kbps voor spraak tot hoge kwaliteit tot 500 kbps
              voor muziek. Ook variabele bitrates zijn mogelijk.
                   o Channels: willekeurig
                   o Samplerate: willekeurig
                   o Samplesize: willekeurig

       Welke encoders
       Er zijn diverse encoders beschikbaar. Meestal gebaseerd op de Open Source
       tool FFMPEG. Daarnaast zijn er diverse plug-ins voor populaire players
       beschikbaar. Veelal nog in een bèta stadium.
           • OggDropXPd: een grafische encoder voor Vorbis.
           • BeSweet: een transcoding utility dat verschillende audio formaten
               ondersteund zoals Ogg Vorbis.
           • OggEnc: een command line encoder.
Streaming Video Formaten    pagina 38/63




   •   ffmpeg2theora: een simpele command line tool om Ogg Theora
       bestanden te maken.
   •   RealProducer plug-in (bèta): hiermee kunnen Ogg gerelateerde
       formaten vanuit RealProducer gemaakt worden.

Welke servers
  • Icecast: Een streaming server voor HTTP audio (Ogg Vorbis)
     streaming met Apache. IceCast is compatible met de Shoutcast
     server van Nullsoft.
  • Ices: een client voor de Icecast Server. Hiermee wordt een audio
     stream van de client naar de Icecast server gestuurd. De server
     verspreidt deze audio stream dan naar de luisteraars. Dit concept is
     populair vanwege de mogelijkheden om radiostations over internet op
     te zetten.
  • IceShare: een P2P library om Ogg streams (audio en video) via een
     Peer-to-peer netwerk te verspreiden. Het is gebaseerd op het
     BitTorrent protocol
  • JRoar streaming server: een op Java gebaseerde streaming server
     wat de verschillende Ogg formaten (audio en video) ondersteund.
  • Flumotion: een streaming media server van Fluendo voor zowel Ogg
     audio als Ogg video.

Welke players
Hoewel het formaat weinig bekendheid geniet zijn er al diverse players,
filters en plug-ins die dit formaat kunnen afspelen. Voor Ogg Theora zijn dit:
          o VLC: de VideoLAN client
          o GStreamer
          o Xine
          o Helix/RealPlayer.
          o DirectShow plug-in voor gebruik in de Windows Media player.
          o Fluendo Java applet.
          o Mplayer voor gebruik onder Linux.

Voor Ogg Vorbis zijn de players:
      o Media Player Classic: een Open Source DirectShow player met
         een simpele interface.
      o Core Media Player: een DirectShow player.
      o Zoom Player: een DirectShow player.
      o RadLight: een DirectShow player.
      o Windows Media Player: de DirectShow player van Microsoft.
      o Winamp: de meest bekende MP3 player ondersteund ook het Ogg
         Vorbis formaat.
      o foobar2000: zeer spartaanse interface. Wordt gebruikt in
         combinatie met de Icecast server.
      o RealPlayer plugins: maakt het mogelijk om vanuit de RealPlayer
         en Helix Player Ogg Vorbis files af te spelen.
      o Zinf: een Open Source player gebaseerd op FreeAmp.

   •   Dekkingsgraad player: onbekend
   •   Embed mogelijkheden player: mgelijk met Java applets.
Streaming Video Formaten    pagina 39/63




              •   Interactie mogelijkheden player: mogelijk met Java applets

          Geschikt voor live
          Ja

          Geschikt voor on-demand
          Ja

          Keten   ondersteuning
             •    Capture
             •    Encoding
             •    Editing
             •    Mastering
             •    Transcoding
             •    Distribution
             •    Playing

              Voor de hele keten voor creëren van Ogg materiaal is ondersteuning te
              vinden. Omdat Ogg een open standaard is zijn er veel producten die een
              of andere vorm van Ogg ondersteunen. Het is zaak om eerst te bepalen
              welke functionaliteit gewenst is om vervolgens het bijpassende product
              te kiezen. Vaak zijn er extra filters of plug-ins nodig om het Ogg formaat
              te kunnen verwerken.


          Delivery platform
             • Mobile: ja, met de PocketPC GSPlayer.
             • PC: ja
             • Settopbox: nee
             • PDA: ja

          Open standaard
          Ja

          Kosten
          Gratis


2.7 Matroska
    Matroska is een project met als doelstelling om een volledig open source
    multimedia container formaat te ontwikkelen. Het is genoemd naar de Russische
    Matroesjka Poppen. Het project bestaat sinds 2002 en is ontstaan uit het
    ‘Multimedia Container Format’ project nadat er onenigheid ontstaan was over het te
    gebruiken binaire formaat. De oprichters van Matroska waren van mening dat het
    Extensible Binary Meta Language (EBML) formaat hen een aantal voordelen zouden
    geven.
Streaming Video Formaten     pagina 40/63




 Matroska is ontworpen met de toekomst
 in gedachte. Het bevat eigenschappen die
 je verwacht van een modern
 containerformaat, zoals:
     • Snel zoeken in het bestand
     • High error recovery
     • Hoofdstukken
     • Selecteerbare ondertitels
     • Selecteerbare audio tracks
     • Uitbreidbaar met modules
     • Streamable voor internet
        (HTTP and RTP audio & video
        tracks)
     • Menu's (zoals op DVD’s)



Lag de basis bij de ontwikkeling van het Ogg formaat bij het streamen van audio,
zien we bij Matroska dat al vanaf het begin van de ontwikkeling ervan rekening
werd gehouden dat het formaat iedere type codec moet kunnen ondersteunen.
Audio, video, ondertitels en presentatie elementen. Mede door de complexiteit van
het formaat is Matroska vooral geschikt wanneer er geavanceerde technieken nodig
zijn. Bij een lage bitrate audiostream zal Ogg altijd beter presteren en de voorkeur
hebben.

2.7.1 Kenmerken
      Formaat gegevens
         • File extensie: .mka .mkv
         • Mime-type: audio/x-matroska, video/x-matroska
         • Type formaat: Media container

       Protocollen
       RTSP (Real Time Streaming Protocol)
       HTTP streaming

       Codecs
         •    Bitrate
              Omdat diverse audio en video codecs ondersteund worden (zie
              hieronder) is de ondersteuning voor verschillende bitrates prima.
              Niet alleen wat betreft constant bitrate (CBR), maar ook variabele
              bitrate (VBR) wordt goed ondersteund.

          •    video
               Matroska is geen codec maar een container formaat waarin je audio
               en video in kunt zetten. De ondersteunde video formaten zijn
               MPEG-1, MPEG-2, MPEG-4, H.264, RealVideo en Windows Media.
                 o   Framesize: willekeurig
                 o   Framerate: willekeurig ook variabele framerate
                 o   HD ondersteuning: Ja in theorie
Streaming Video Formaten   pagina 41/63




   •     Audio
         Matroska is geen codec maar een container formaat waarin je audio
         en video in kunt zetten. De ondersteunde audio formaten zijn Ogg
         Vorbis, AAC, MP3, AC3, DTS en PCM.
           o    Channels: willekeurig
           o    Samplerate: willekeurig
           o    Samplesize: willekeurig

Welke encoders
De MKVToolnix toolbox is a set van tools om Matroska files te maken, te
editen en te analyseren. Het is te gebruiken onder zowel Linux als Windows.
(http://www.bunkus.org/videotools/mkvtoolnix/). Zie verder onder Keten
ondersteuning voor meer encoding tools/

Welke servers
Je kunt VideoLan, die het Matroska formaat standaard ondersteund niet
alleen als player, maar ook als streaming server gebruiken.
Verder zijn er wel wat kleinschalige initiatieven voor de ontwikkeling van of
het geschikt maken van streaming servers voor het Matroska formaat, maar
op dit moment zie je vooral dat het formaat wordt ingezet als download
formaat en in het gebruik van peer-2-peer netwerken.

Welke players
Hoewel het formaat weinig bekendheid geniet zijn er al diverse players,
filters voor bestaande players en plug-ins die Matroska kunnen afspelen.
Op de Matroska download pagina
(http://www.matroska.org/downloads/windows.html) zijn altijd de laatste
versies te vinden. Hieronder staan bekende players als de VideoLan client
VLC voor gebruik onder windows, de MPlayer voor gebruik onder Linux. Met
de DirectShow filters kunnen .mkv files afgespeeld worden onder Windows
met iedere, op DirectShow gebaseerde speler, zoals de Windows Media
player.
De beste afspeel mogelijkheden biedt de Core Media Player
(http://corecoded.com/) wanneer de Matroska CDLplug-in tenminste wordt
gebruikt.

   •    Dekkingsgraad player: niet bekend
   •    Embed mogelijkheden player: nb
   •    Interactie mogelijkheden player: nb

Geschikt voor live
Ja

Geschikt voor on-demand
Ja

Keten   ondersteuning
   •     Capture
   •     Encoding
   •     Editing
Streaming Video Formaten   pagina 42/63




   •     Mastering
   •     Transcoding
   •     Distribution
   •     Playing

   De makkelijkste manier om het Matroska formaat te gebruiken is om een
   bestaande AVI of OGM bestand te converteren naar een Matroska
   bestand. Dit is een proces waarbij geen data verloren zal gaan (lossless)
   en waarbij alle data verpakt wordt in een nieuwe media container.
   Hierdoor zal er geen verandering in kwaliteit of eigenschappen
   plaatsvinden.
   Er zijn twee verschillende tools om dit te doen, maar er zullen er in de
   toekomst meer geschikt worden gemaakt voor de ondersteuning van het
   Matroska format. Deze tools zijn:
       • VirtualDubMod: het open source video editing packet gebaseerd
           op de populaire VirtualDub tool. Hiermee kan je direct coderen
           naar een .mkv bestand vauit iedere bron die het kan openen.
           Hierbij wordt iedere Video for Windows (VfW) en ACM codec
           ondersteund. Zelfs 2-pass encoding voor een betere kwaliteit is
           mogelijk.
       • Mkvmerger: een command line tool gebaseerd op Matroska Muxer
           voor gebruik onder Windows en Linux. Als input formaat worden
           de volgende formaten ondersteund: AVI en OGM voor video en
           AC3, AAC, Vorbis, DTS, MP3, MP2 en PCM voor audio.

Delivery platform
   • Mobile: ja
   • PC: ja (ook Linux)
   • Settopbox: nee
   • PDA: ja

Open standaard
Ja, Matroska is Open Source en maakt gebruik van open standaarden.

Kosten
Gratis
Streaming Video Formaten       pagina 43/63




3 Streaming landschap
    Het streaming landschap brengt het overzicht van de streaming video formaten in kaart.
    Daartoe worden in eerste instantie de belangrijkste kenmerken van de verschillende
    formaten nog eens op een rij gezet in de matrix van kenmerken. In de matrix van
    kenmerken worden alle kenmerken van de verschillende formaten gewogen en tegen
    elkaar afgezet. Dit geeft een overzicht van welk formaat welk kenmerk ondersteunt.

    Aan ieder formaat wordt vervolgens een score gegeven welke later gebruikt wordt in het
    landschap. De totaal score wordt opgebouwd uit drie score onderdelen. Het eerste
    onderdeel van de score gaat over de techniek en zegt iets over de kwaliteit van de video
    bij gebruik van een bepaalde bandbreedte. Het tweede onderdeel gaat over de encoders,
    servers en players en met name het gemak waarmee gebruikers de video kunnen
    bekijken. Het derde onderdeel zegt iets over de inzetbaarheid van een formaat, met
    name of je het op meerdere manieren kan inzetten. De totale score is de optelsom en
    geeft een algemeen beeld van de geschiktheid van een formaat bij een bepaalde
    bandbreedte en voor een bepaalde toepassing.


    3.1 Matrix van kenmerken
          De kenmerken van de verschillende streaming video formaten zijn hieronder in de
          tabel weergegeven. Er zijn een aantal details aan de kenmerken toegevoegd op
          basis waarvan gescoord wordt in de drie score onderdelen.

          Techniek
          Om beter te discrimineren in de techniek kan in het kopje ‘protocollen’ gescoord
          worden op de waarden HTTP, RTSP en multicast. Aan ‘bitrate’ is een detail
          kwaliteitsverhouding toegevoegd, hoe beter hier gescoord wordt hoe minder
          bandbreedte nodig is om een bepaalde kwaliteit te behalen. Bij ‘audio’ wordt er
          gekeken naar ondersteuning van 5.1 audio en een lossless variant.

          Gebruik
          Bij de ‘player’ eigenschappen zijn de laagdrempeligheid van installatie en gebruik
          van de player toegevoegd. Ook de download grootte van de player is toegevoegd.

          Inzetbaarheid
          Aan het ‘delivery platform’ zijn de elementen DRM en multibitrate toegevoegd. Met
          deze optie wordt de inzetbaarheid van een formaat vergroot.

          Als een formaat een detail ondersteunt, dan wordt er een ‘+’ gegeven. Blinkt een
          formaat hierin uit dan zelfs twee: ‘++’. Alle plussen bij elkaar geven de totaal score
          onderaan de tabel.

 kenmerkenformaat     MPEG(1)    Real       Windows    Quicktime      Flash       OGG         Matroska
                                             Media

 Protocollen
 + http                -          +          +          +              +           +           +
 + rtsp                -          +          +          +              +           +           -
 + multicast           +          +          +          +              -           +           +
 Codecs
 + naam                mpeg       real       wmv/vc1    h.264          On2,        Vorbis,     diversen
Streaming Video Formaten        pagina 44/63




                                                                               Spark       Theora
- Bitrate
- + minimum              <64 kbps   12 kbps      < 100        <10 kbps         <32 kbps    <10 kbps    <10 kbps
                                                 kbps
- + maximum              > 300      5 mbps       > 100        > 10 mbps        700 kbps    > 10        > 10
                         mbps                    mbps                                      mbps        mbps
- kwaliteitsverhouding   +          +            +            ++               +           -           +
- video
- + Framesize            custom     custom       custom       custom(3)        custom      custom      custom
- + Framerate            custom     custom       custom       custom           custom      custom      custom
- + HD ondersteuning     ++         +            ++           ++               -           +           +
- Audio
- + 5.1 audio            +          +            +(2)         +                -           +           +
- + lossless             -          +            +            +                -           +           +
Open standaard
Open platform            -          +            -            +                -           +           +
Open codec/formaat       +          -            +            +                +           +           +
                                                 (vc-1 wel)
Open software            +          -            -            +                +/-         +           +
Score techniek           7          8            9            12               5           9           9

Welke encoders
+ naam                   nvt        real         wm           broadcaster      On2 Flix,   OggDropX
                                    producer     encoder                       Sorenson    Pd
                                                                               Spark
Welke servers
+ naam                   nvt        helix        wm           quicktime        Flash       Icecast
                                                 services                      Media
                                                                               Server
Welke players
+ naam                   nvt        realplayer   wm player    quicktime        flash       div.        div.
                                                              player
+ Dekkingsgraad          nvt        60% (+)      85% (++)     66% (+)          97% (++)    nb          nb
player
+ Embed                  nvt        +            +            +                ++          -           -
mogelijkheden player
+ Interactie             nvt        +            -            -                ++          -           -
mogelijkheden player
+ laagdrempeligheid      nvt        -            +            +                ++          -           -
installatie en gebruik
player
+ download grootte       nvt        8 mb         7 mb         32 mb            1 mb (+)    nb          nb
player
Score gebruikgemak       0          3            4            3                9           0           0

live
Geschikt voor live       +          +            +            +                +           +           +
On-demand
Geschikt voor on-        -          +            +            +                +           +           +
demand
Keten ondersteuning
- Capture                nvt        +            +            +                +           +           +
- Encoding               nvt        +            +            +                +           +           +
- Editing                nvt        -            +            ++               +           +           +
- Mastering              nvt        +            +            +                +           +           +
- Transcoding            nvt        +            +            +                +           +           +
- Distribution           nvt        +            +            +                +           +           +
- playing                nvt        +            +            +                +           +           +
Delivery platform
- Mobile                 +          +            +            +                -           +           +
Streaming Video Formaten           pagina 45/63




- Pc                      +            +            +            +               +            +            +
- Settopbox               +            -            +            +               -            -            -
- PDA                     +            +            +            +               -            +            +
- DRM                     +            -            ++           -               -            -            -
- MultiBitrate            -            +            +            -               +            +            +
Score breede              6            12           16           14              11           13           13
inzetbaarheid

Kosten
zijn beperkt              +            -            +            +               -            +            +

Score totaal               14          23            30           30              25           23          23
       (1) Merk op dat MPEG is in de tabel met kenmerken meegenomen is als codec, er is niet gescoord op
           produkten zoals encoders, servers, players en de keten produkten. Met MPEG zijn de
           gebruiksmogelijkheden daarom beperkt tot functionaliteit die gebruikt wordt in de broadcast industrie,
           dit is het uitzenden van een uitzending in multicast om later te ontvangen op bijvoorbeeld een
           settopbox. Daarom zal MPEG bij voorbaat minder scoren dan de andere formaten, terwijl het voor de
           genoemde toepassing uitermate geschikt is.
       (2) Microsoft doet ook 7.1 audio
       (3) De framesize voor een live-uitzending met broadcaster is maximaal 640x480



   3.2 Landschap van score, bandbreedte en toepassing
          Bij de start van het onderzoek was het idee een landschap neer te zetten van de
          streaming video formaten tegen de bandbreedte die gebruikt wordt. Hierdoor zou
          het duidelijk worden bij welke bandbreedte welk formaat het meest geschikt is.
          Naar mate het onderzoek vorderde is echter gebleken dat hier geen uitspraak over
          is te doen. Bijna alle formaten presteren op diverse bandbreedte van laag naar
          hoog goed. De meeste formaten zijn inzetbaar op de laagste bandbreedte voor
          mobiele toepassingen of de hoogste bandbreedte voor HD toepassingen.
          Uitzondering is het formaat Flash wat alleen geschikt is voor bandbreedten tot 700
          kbps. Met andere formaten kunnen video’s gemaakt worden met bitrates tot
          tientallen mbps (Real Basic tot 5 mbps).

          Het is belangrijker om te kijken naar de video toepassing die gemaakt gaat worden.
          De streaming Video formaten hebben namelijk wel genoeg onderscheidende
          kenmerken om ze in te zetten voor een bepaald doel. Bijvoorbeeld scored MPEG
          laag in de kenmerken tabel omdat het een specifieke codec is en niet breed
          inzetbaar. Daarentegen wordt MPEG wel in de broadcast industrie gebruikt, juist
          omdat het een goede encoding biedt die voor digitale televisie met een settopbox
          uitermate geschikt is. HD content is met MPEG-2 het beste te encoderen, maar
          daar spelen Windows Media met de VC-1 encoder en QuickTime met de H.264
          encoder ook een grote rol. Deze laatste twee kunnen op een lagere bandbreedte de
          zelfde kwaliteit realiseren als met MPEG-2 encoding op een hogere bandbreedte.

          Om het landschap vorm te geven zullen we de video toepassingen onderverdelen in
          drie categorieën, Techniek, Gebruik en Inzetbaarheid.

          Techniek
          Een toepassing valt in de categorie techniek als de kwaliteit/bandbreedte
          verhouding het meest belangrijk is en met open standaarden en codecs gewerkt
          moet worden. In deze categorie komt QuickTime als beste uit de bus vanwege de
          brede inzetbaarheid van de H.264 codec. Als open standaarden minder belangrijk
          zijn, dan is Windows Media ook een optie vanwege de VC-1 codec.
Streaming Video Formaten   pagina 46/63




                                             Techniek

                  12

                  10

                   8

          Score    6

                   4

                   2

                   0
                           mpeg   real   windows quicktime   flash       0gg    Matroska
                                          media
                                         Streaming Video Formaat


Figuur 1: techniek score

      Gebruik
      Een toepassing scoort hoog in de categorie gebruik als het gebruiksgemak voor de
      eindgebruiker voorop staat. Kenmerken van deze toepassing zijn laagdrempeligheid
      bij het afspelen en interactie mogelijkheden voor de gebruiker. In deze categorie
      steekt Flash met kop en schouders boven de anderen uit. Daarbij moet wel worden
      vermeld dat dit dus voor specifieke Internet toepassing geldt waarbij de
      bandbreedte niet hoger dan 700 kbps kan oplopen en dus HD kwaliteit video niet op
      deze manier is aan te bieden.
Streaming Video Formaten   pagina 47/63




                                             Gebruik

                   9
                   8
                   7
                   6
                   5
           Score
                   4
                   3
                   2
                   1
                   0
                          mpeg   real   windows quicktime   flash      0gg    Matroska
                                         media
                                        Streaming Video Formaat


Figuur 2: gebruik score

      Inzetbaarheid
      Een toepassing is breed inzetbaar als deze zowel voor lage en hoge bandbreedte
      geschikt is, maar bovendien ook voor diverse doeleinden gebruikt kan worden.
      Ondersteunt een formaat bijvoorbeeld DRM om video’s af te schermen? Het breedst
      inzetbare formaat van het moment is Windows Media. Windows Media is geschikt
      voor bijna alle toepassingen. Op sommige vlakken moet Windows Media echter zijn
      meerdere erkennen. Bijvoorbeeld in de kwaliteit van de encoding aan H.264 en de
      interactie mogelijkheden van Flash. Wat betreft breed inzetbaarheid wordt Windows
      Media gevolgd door QuickTime.
Streaming Video Formaten   pagina 48/63




                                        Inzetbaarheid

                  16

                  14

                  12

                  10

          Score    8

                   6

                   4
                   2

                   0
                        mpeg    real   windows quicktime   flash       0gg    Matroska
                                        media
                                       Streaming Video Formaat


Figuur 3: inzetbaarheid score

      Totaal
      Als we de score op de diverse onderdelen bij elkaar optellen dan zien we dat twee
      formaten gelijk eindigen, dat zijn Windows Media en QuickTime. Dit zijn de
      formaten die op alle drie de onderdelen goed scoren. Het brons gaat naar Flash en
      dat komt omdat Flash uitermate gebruiksvriendelijk is.

      De andere formaten hebben ieder hun eigen specialisme, maar zijn niet als beste
      geëindigd, terwijl ze voor een specifieke toepassing heel geschikt kunnen zijn. Het
      duidelijkste voorbeeld hiervan is MPEG. MPEG scoort niet hoog omdat het in feite
      alleen een codering standaard is. Het is echter wel een goede standaard die veel
      gebruikt wordt. Real valt niet in de prijzen omdat Real nergens uitblinkt. Real biedt
      net als Windows Media en QuickTime een totaal oplossing, maar deze is op alle
      fronten net 1 of 2 punten minder. Real eindigt op de vierde plaats omdat het wel
      inzetbaar is op veel fronten. Ogg scoort relatief hoog omdat er een actieve
      community is die er mee werkt. Vooral het audio formaat, wat vergelijkbaar is met
      MP3, is veel gebruikt. Dit komt omdat het formaat volledig open source en rechten
      vrij is. Hetzelfde geldt voor de video component van Ogg en de container Matroska.
      Deze zijn ook open source en rechten vrij en in de community zijn diverse tools die
      het mogelijk maken hiermee te werken. De formaten missen echter een bepaalde
      ‘volwassenheid’ waardoor ze moeilijker inzetbare zijn dan bijvoorbeeld Real.
      Daarentegen zijn aan Real hoge licentie kosten verbonden en als je dat meeneemt
      in de overweging dan scoren Ogg en Matroska even hoog.
Streaming Video Formaten      pagina 49/63




                                       Opbouw totaal score

               30

               25

               20

       Score 15                                                                          Inzetbaarheid
                                                                                         Gebruik
               10
                                                                                         Techniek

                5

                0
                     mpeg   real   w indow s quicktime   flash   0gg   Matroska
                                     media

                                   Streaming Video Formaat


Figuur 4: totaal score
Streaming Video Formaten   pagina 50/63




4 Conclusie
  Het streaming formaten onderzoek heeft aangetoond dat het moeilijk is formaten te
  vergelijken. De eerste vraag die gesteld is is al heel moeilijk te beantwoorden. Wat is
  precies een streaming formaat? Onderdelen van streaming formaten zijn codecs,
  containers, maar ook servers en afspeelapparaten. Sommige formaten leveren alleen
  codecs en containers, zoals MPEG. Andere formaten leveren een breder scala aan
  producten, zoals ook streaming servers en spelers, zoals Windows Media, QuickTime en
  Flash. Daarbij maakt QuickTime weer gebruik van MPEG codecs en de verwarring is
  compleet. Dit onderzoek schept structuur in het vergelijken van de formaten door
  verschillende kenmerken te benoemen.

  In het streaming formaten onderzoek zijn van diverse producten de kenmerken bepaald
  en met elkaar vergeleken. Wat duidelijk naar voren komt is dat er geen beste formaat in
  de algemene zin aan te wijzen is. Het is afhankelijk van de toepassing welk formaat het
  meest geschikt is. Voor mensen die actief zijn in de broadcast industrie en die digitale
  televisie bij de mensen in de huiskamer willen brengen ligt het voor de hand te kijken
  naar MPEG producten voor encoding op zo hoog mogelijke kwaliteit in de studio en
  vervolgens afspelen op een settopbox in de huiskamer. Voor streaming over internet,
  waar de kijker meestal achter een PC zit is het belangrijk te kijken naar de
  afspeelapparaten op de PC van de gebruiker, de gebruiksvriendelijkheid en de
  toepassing, dan komen de formaten Windows Media, QuickTime en Flash om de hoek
  kijken.

  De formaten Real, Ogg en Matroska zijn afgevallen als kandidaten voor een bepaalde
  toepassing. Real is in de vergelijking met Windows Media, QuickTime en Flash niet
  onderscheidend genoeg bevonden om geschikt te zijn. De formaten OGG en Matroska
  missen een bepaalde mate van ‘volwassenheid’ waardoor deze formaten (nog) niet
  toepasbaar zijn.

  Wat uit de vergelijking van kenmerken en het streaming landschap naar voren komt is
  dat niet alleen de score van een formaat van doorslaggevend belang is, maar dat de
  toepassing van minstens even groot belang is en vaak de doorslaggevende rol zal spelen.
  De drie winnende formaten, Windows Media, QuickTime en Flash zijn allen geschikt om
  op een diversiteit van bandbreedte een goede kwaliteit video af te spelen. Staat in de
  toepassing het gebruiksgemak voorop en de laagdrempeligheid van de video dan is Flash
  de beste keus. Staat kwaliteit op diverse bandbreedten voorop, zowel hoge kwaliteit
  video naar mobiel als hoge kwaliteit HD video, dan is H.264 encoding en streaming met
  de QuickTime producten de juiste keus. Is brede inzetbaarheid het uitgangspunt, er moet
  bijvoorbeeld gewerkt worden met DRM of multibitrate files, dan is Windows Media de
  voor de hand liggende keus.

  SURFnet kiest niet één formaat in de videodienst verlening. SURFnet ondersteunt nu
  meerdere formaten, MPEG-1, MPEG-2, MPEG-4 en Windows Media. In de toekomst wordt
  gebouwd aan H.264 streaming en Flash streaming. In bijlage A wordt een H.264
  proefopstelling besproken. Dit wordt dus al in de zeer nabije toekomst gerealiseerd.
  H.264 zal uiteindelijk ook de toepassing van MPEG-1 en MPEG-2 overnemen. Daarnaast
  wordt er gewerkt aan een nieuwe versie van de SURFnet Videotheek waarin het Flash
Streaming Video Formaten   pagina 51/63




formaat gebruikt zal worden voor de preview van video materiaal. SURFnet zal dus de
formaten inzetten waar ze het meest geschikt zijn.

Dit streaming formaten onderzoek gaat over toepasbaarheid van streaming formaten.
Het onderzoek beantwoord niet de vraag welke kwaliteit het beste is. Dit komt omdat er
per formaat verschillende codecs mogelijk zijn die de kwaliteit regelen. Per codec is er
nog een verscheidenheid aan parameters die bepalend zijn voor het eindresultaat. Hier
hebben wij geen onderzoek naar gedaan. Merk op dat met verschillende formaten hele
goede kwaliteit video te realiseren is op een bepaalde bandbreedte. Bijvoorbeeld
compressie van HD video op 20 mbps in MPEG-2 is van heel goede kwaliteit. Door de
geavanceerdere coderingen van H.264 en VC-1 zijn met deze twee codecs de HD beelden
met 12-16 mbps te comprimeren met een vergelijkbare kwaliteit. Hoe meer je
vervolgens van de bandbreedte gaat afhalen hoe minder de kwaliteit zal worden en dat
verschilt per codec.

Bij dit onderzoek hoort een website, http://video.surfnet.nl/StreamingVideoFormaten/,
waar aanvullende informatie is te vinden over het streaming video formaten onderzoek.
Streaming Video Formaten   pagina 52/63




5 Bijlage A - H.264 proefopstelling
  De H.264 proefopstelling is een pilot voor het integreren van High Definition (HD) video
  in de SURFnet Videotheek en SURFnet-TV. Afgelopen jaar zijn experimenten met HD
  gedaan, oa. is het WK voetbal 2006 gebruikt om een live HD stream over het SURFnet
  netwerk uit te sturen. Dit is de vervolgstap.

  De (broadcast) industrie richt zich met name op HD H.264 (MPEG-4) encoding en de
  eerste HD encoders en conversie tools komen op de markt. SURFnet wil bij deze trend
  aansluiten en vooroplopen in de operationalisering van MPEG-4 HD.

  De proefopstelling wordt zo ingericht dat deze later opgenomen kan worden in het
  productie platform. De proefopstelling zelf dient als platform waar HD materiaal
  opgenomen en afgespeeld kan worden.


  5.1 H.264 workflow
       Om HD in SVP en SURFnet-TV te integreren moet de hele workflow van HD on-
       demand en live streaming aangepakt worden. Zie onderstaande figuur 1 voor de
       workflow.
Streaming Video Formaten   pagina 53/63




Figuur 1: H.264: Workflow

Het proces begint bovenaan bij de producent van het streaming materiaal. Deze
kan een on-demand source editen tot een file die in de video store geplaatst moet
worden of een live source encoderen naar MPEG-4.

De on-demand source wordt met een file-upload in de video store geplaatst (de
bestaande upload mogelijkheden worden hiervoor gebruikt). Als de source een
MPEG-4 HD film is dan kan deze direct in de video store worden geplaatst. Is de
source file van een ander formaat, dan moet deze door een transcoder/compressor
omgezet worden naar het juiste formaat. Materiaal wat in de video store staat kan
via een streaming server en een web server afgespeeld worden.

Dit resulteert onderaan de figuur in een on-demand stream voor de gebruiker
Streaming Video Formaten   pagina 54/63




    De live source die uit de encoder komt wordt vanaf de producent naar SURFnet
    gestuurd en daar opgevangen door een splitter. De splitter stuurt een recorder aan
    die ervoor zorgt dat de stream direct in de video store opgenomen kan worden.
    Deze splitter zorgt er ook voor dat meerdere gebruikers naar 1 encoded stream
    kunnen kijken. De splitter stuurt zowel unicast als multicast streams uit.

    Dit resulteert onderaan de figuur in live unicast en multicast streams voor de
    gebruiker.


5.2 H.264 architectuur
    Voor het uitzenden van H.264 materiaal is een architectuur nodig waarmee het
    volgende mogelijk wordt gemaakt.
        • Live H.264 streamen
        • Live H.264 in HD streamen
        • On-demand H.264 streamen
        • On-demand H.264 in HD streamen

    Uit het MPEG-4 onderzoek van SURFnet is gebleken dat MPEG-4 en H.264 encoding
    en streaming bij voorkeur op het Apple QuickTime platform gebouwd wordt. In
    eerste instantie is daarom een architectuur ontworpen die met Apple en QuickTime
    producten is opgebouwd, zie figuur 1.

    Voor live H.264 kan Mac OS X gebruikt worden met QuickTime Broadcaster. Deze
    encoder stuurt het live signaal direct naar de QuickTime Streaming Server (QTSS)
    en slaat het uitgezonden materiaal op in een file. De opgenomen file wordt via een
    andere Mac OS X server met de compressor van Final Cut Studio omgezet in een
    geschikte file voor de QTSS en daar geplaatst voor on-demand afspelen.

    Apple levert zelf geen kant en klare live HD encoders Voor live H.264 in HD is een
    andere oplossing gezocht die ook een live signaal aan QTSS levert en ook een
    opgenomen file aan de compressor. Meer over deze zoektocht in het hoofdstuk ‘live
    HD encoding in H.264’.

    Voor on-demand H.264 in SD en HD bieden we toegang tot de Mac OS X server met
    de compressor. Files die geupload worden kunnen daar omgezet worden naar
    geschikte file voor de QTSS.
Streaming Video Formaten    pagina 55/63




Figuur 1: h.264 architectuur

Het implementeren van bovenstaande architectuur betekent zelf sleutelen aan de
workflow en dan met name het juist inzetten van de compressor tool voor
transcoding. De architectuur is voorgelegd aan mensen van Apple en zij kwamen
tot de conclusie dat dit heel dicht ligt bij de ‘podcast server’ die Apple momenteel
ontwikkeld en volgend jaar op de markt wil brengen. Van de ‘podcast server’ is
momenteel een bèta versie voorhanden en SURFnet gaat deze inzetten om de
H.264 architectuur te realiseren. Zie het volgende hoofdstuk voor meer informatie
over de ‘podcast server’.

5.2.1   Live HD encoding in H.264
        Live HD encoding in H.264 is state-of-the-art functionaliteit. De H.264
        encoding is zeer complex en vergt veel rekenkracht om in real-time een HD
        stream te encoderen. In tegenstelling tot MPEG-2 encoding dat gebruikt
        wordt om bijvoorbeeld HDV (1080i of 720p in 20mbps) te encoderen zijn er
        nog weinig producten die H.264 (MPEG-4) encoderen.
Streaming Video Formaten    pagina 56/63




Kant en klare producten
In de zoektocht naar geschikte apparatuur is begonnen met aansluiting te
zoeken bij de Apple QuickTime apparatuur. Het meest voor de hand ligt om
QuickTime Broadcaster te gebruiken, maar deze ondersteunt (nog) geen HD.
De producten van Dicas en Darim die aan zouden moeten sluiten op
Quicktime software ondersteunen geen HD en vallen dus ook af.

Bekende leveranciers van SURFnet, zoals Haivision en Vbrick hebben nog
geen HD encoders in productie genomen vanwege een aantal beperkingen
van H.264 ten opzichte van MPEG-2. Allereerst is er het verschil in prijs.
Waar een MPEG-2 encoder tegenwoordig voor +/- 5000 euro te koop is moet
op het tienvoudige gerekend worden voor een H.264 encoder vanwege de
hardware die nodig is om te comprimeren. Daarnaast is er voor H.264 nog
niet zoveel randapparatuur als voor MPEG-2, zoals settopboxen, streaming
server en andere apparatuur. Als laatste wordt als belemmering de
vertraging gezien die optreedt bij het encoderen, waardoor H.264 op zijn
beste kwaliteit nog niet geschikt is voor twee-weg communicatie. Beide
producenten experimenteren wel met H.264 en verwachten in 2007 met een
product te komen.

Er zijn ook leveranciers die wel H.264 encoders leveren, zoals Tandberg,
Scientific Altlanta en Modulus. Zij lopen voorop in de markt. Daar is de prijs
van hun apparatuur ook naar. Wat zij echter doen is H.264 streamen in een
MPEG-2 transport stream container en geen RTSP/RTP stream in een MPEG-
4 container die geschikt is voor samenwerking met QuickTime streaming
server.

In de zoektocht naar H.264 encoders voor HD die ook nog geschikt zijn voor
QuickTime streaming server is alleen Envivio overgebleven met het product
‘4caster HD3 Encoder’. Deze encoder levert zowel een HD stream als een file
die direct in het on-demand gedeelte opgenomen kan worden. De prijs van
deze encoder ligt echter rond de 100K euro, waardoor deze buiten onze
scope valt.

Zelf een encoder maken
Omdat het niet mogelijk is een kant en klare H.264 encoder voor HD aan te
schaffen hebben we geprobeerd zelf een systeem samen te stellen wat deze
encoding kan doen. In principe levert Aspex hardware accelerator kaarten
waarvan er twee nodig zijn in een systeem om real-time HD encoding te
doen. Deze kaarten brengen dus de benodigde processor power. In theorie
zouden deze kaarten bijvoorbeeld goed moeten kunnen samenwerken met
de Darim hardware, dit is echter nog nooit getest.

De hardware accelerator kaarten kunnen gekoppeld worden aan Bluefish444
capture kaarten en zo kan een live HD stream gecaptured worden.

De derde schakel ontbreekt echter nog. Het is vervolgens nodig om de
opgenomen stroom in H.264 live uit te zenden. Er is wel software van
bijvoorbeeld Mainconcepts om live H.264 op te slaan op de harddisk, maar
Streaming Video Formaten   pagina 57/63




           live streamen is er nog niet bij. Deze ontwikkeling staat gepland voor
           volgend jaar.

           Nieuwe experimenten
           Om live HD in H.264 te kunnen doen is de volgende stap om samen met
           Apple te gaan kijken in het kader van de ‘podcast server’ welke processor
           kracht hun encoder/agent nodig heeft om Live HD te kunnen verzorgen. Als
           de nieuwe Apple producten binnenkort beschikbaar komen gaan we daar
           mee experimenteren.

           Een van de meest belovende opties om live HD te streamen is door gebruik
           te maken van Wirecast software, zie:
           http://www.varasoftware.com/products/wirecast/. Met deze software moet
           het mogelijk zijn live HD te capturen en naar een QuickTime server te
           streamen mits de hardware voldoende capaciteit heeft. In onze
           proefopstelling gaan we een live encoder opzetten met deze software om dit
           te testen.


5.3 Podcast server - sneak preview
    Apple’s Podcast server is ontwikkeld voor het zo eenvoudig mogelijk opnemen en
    publiceren van audio en video lezingen. De opname worden beschikbaar gesteld als
    podcasts.

    De term podcast wordt door Apple gebruikt voor het beschikbaar stellen van audio
    en video materiaal. Dit is een breed begrip, want het geldt voor het publiceren van
    een video file voor de iPod, maar ook voor publiceren van video voor andere
    devices, zoals een PC. Daarnaast gebruikt Apple de term voor het on-demand
    aanbieden van de video, maar ook voor het streaming aanbieden van de video.
    Tevens worden de aangeboden video’s via meerdere kanalen ontsloten. De
    geëigende weg is downloaden via iTunes (RSS), maar ook kunnen in websites links
    worden opgenomen naar streaming video’s.

    Het idee is om lezingen op te nemen in een besloten netwerk en te verspreiden
    over het publieke netwerk naar meerdere devices, zie figuur 2.
Streaming Video Formaten      pagina 58/63




Figuur 2: podcast server principe

Daarnaast moet het voor docent zo eenvoudig mogelijk zijn om lezingen op te
nemen en beschikbaar te stellen aan de student. In feite hoeft de docent alleen
maar een stop en start knop in te drukken op een daarvoor bestemde
webpagina/blog en zijn video wordt gepubliceerd in zijn blog. De student abonneert
zich (met RSS) op de blog en ontvangt de video als deze gepubliceerd wordt. Zie
figuur 3.




Figuur 3: podcast server gebruik

Wat de Podcast server aan processing doet is te lezen in het volgende hoofdstuk.

5.3.1 Podcast server - workflow
      Nadat de docent op stop heeft gedrukt volgen er een aantal stappen die
      geautomatiseerd verlopen. Zie voor de workflow architectuur figuur 4.
Streaming Video Formaten   pagina 59/63




        Figuur 4: podcast server: workflow architectuur

      Stap 1
      Vanuit de ‘class room’ kopieert de encoder zijn file naar de ‘file sharing’
      module.

      Stap 2
      De encoder plaatst vervolgens een ‘XML job’ bij het ‘BATCH Processing
      System’ en daarmee heeft de encoder de verwerking in gang gezet.

      Dit proces is vergelijkbaar met de bulk upload tools van de SURFnet
      videotheek. Daar worden ook eerst mediafiles neergezet en vervolgens een
      XML beschrijving van deze files. Waarna het proces kan beginnen.

      Stap 3
      Post processing van de job gaat nu aan de slag en afhankelijk van de job
      paramaters worden er verschillende taken uitgevoerd. Waaronder
      transcoderen, publiceren, notificeren, etc.

      Stap 4
      De toegang voor de docent en student tot het gecreëerde materiaal wordt
      door de ‘Web Portal’ gegeven.

      In al deze stappen worden de ‘network en storage services’ intensief
      gebruikt. In bijlage A van dit document wordt de complete netwerk
      architectuur van de podcast server geschetst.

5.3.2 Podcast server - functionaliteiten
      De encoder geeft in XML aan de podcast server door welke post-processing
      taken gedaan moet worden met de video file die opgestuurd is. De taken die
      bijvoorbeeld losgelaten kunnen worden zijn:
          1. Encode naar H.264 voor iPod
          2. Encode naar AAC
          3. Hint movie
Streaming Video Formaten   pagina 60/63




Hiermee wordt gerealiseerd dat de inkomende file zowel als H.264 als ‘audio
only’ op de blog gepubliceerd wordt. Daarnaast wordt de ‘hoge kwaliteit’
gehint en beschikbaar gesteld op de streaming server. Tevens wordt de
maker genotificeerd. Zie figuur 5 voor dit voorbeeld.




Figuur 5: voorbeeld functionaliteit

Dit voorbeeld kan uitgebouwd worden tot een ‘real world’ applicatie door een
job te creëren die een H.264 file on-demand beschikbaar stelt en dezelfde
file streaming beschikbaar stelt. De on-demand file is met iTunes via een
blog te downloaden en de streaming file met QuickTime streaming server af
te spelen.

Het is mogelijk zelf taken toe te voegen aan dit proces door bijvoorbeeld de
metadata met referentie naar de streaming file op te nemen in de database
van de universiteit of in de elektronische leeromgeving.

Zie figuur 6 voor dit ‘real world’ voorbeeld.




Figuur 6: ‘real world’ voorbeeld
Streaming Video Formaten    pagina 61/63




        Naast de taken die in de jobs uitgevoerd kunnen worden biedt Apple ook
        mogelijkheden om files eenvoudig te ingesten in het systeem, los van de
        agent/encoder. Het is bijvoorbeeld mogelijk om direct vanaf je desktop een
        file te FTP-en naar de podcast server en het systeem in gang te zetten. Ook
        hier gaat het om een FTP van de mediafile met de bijbehorende XML job. Zie
        figuur 7 voor een voorbeeld widget op de desktop.

        De werking is als volgt. In het eerste plaatje wordt op de bol een video file
        gesleept. Vervolgens wordt in het 2e plaatje om XML gegevens gevraagd, dit
        is als het ware de job. De job kan volledig voor gespecificeerd worden, zodat
        de gebruiker bijvoorbeeld alleen nog zijn gebruikersnaam en wachtwoord
        moet invullen. In het laatste plaatje kan je metadata toevoegen en de file
        wordt verzonden.




        Figuur 7: desktop widget

5.3.3   Podcast server – netwerk architectuur
        Onderstaande figuur 8 geeft een overzicht van de netwerk componenten die
        aanwezig moeten zijn in het Podcast server park.
Streaming Video Formaten   pagina 62/63




Figuur 8: podcast server netwerk architectuur
Streaming Video Formaten    pagina 63/63




5.4 H.264 Apparatuur
    Voor de implementatie van de podcast server zijn er een aantal componenten
    nodig.

    Encoding: Podcast agent
    Een MacMini die dienst doet als encoder voor het capturen en encoderen van de
    opname.

    HD encoding: Wirecast live HD streamer
    Een MacPro voor het capturen en encoderen van een live HD evenement.

    Application: Batch/Webportal server en metadata controller
    Een Apple Xserve server die dienst doet als applicatie server. Hier draait de website
    en een Apple Xserve server voor job processing power.

    Storage: Storage en network services
    Een Apple Xserve Raid server met een hoeveelheid schijfruimte en een Apple
    Xserve server voor ontsluiting van de storage en andere netwerk diensten.

    De apparatuur is onlangs beschikbaar gekomen. De proefopstelling wordt met deze
    hardware in december 2006 gerealiseerd.

Streaming Video Formaten

  • 1.
    INDI-2006-11-047 Streaming Video Formaten Project : SURFworks Projectjaar : 2006 Programmalijn : Technologie Scouting Onderdeel : Advanced Services Activiteit : Video Streaming Deliverable : Publicatie Toegangsrechten : publiek Auteur(s) : Herman van Dompseler / Frans Ward Externe partij : n.v.t. Opleverdatum : 25 nov 2006 Versie : 1.0 Samenvatting Het gebruik van video op Internet groeit sterk. Maar de vraag voor veel gebruikers is, voor welke formaten en technologieën het best kan worden gekozen. In dit rapport wordt een overzicht gegeven van de belangrijkste streaming formaten, en van de belangrijkste aspecten waarop deze met elkaar vergeleken kunnen worden. Aan bod komen onder meer Windows Media, MPEG-4, H.264, Flash en Real. Daarnaast wordt een proefopstelling beschreven waarbij het H.264 formaat gebruikt wordt. Dit is een breed toepasbaar formaat, waarmee SURFnet in de toekomst verder wil gaan voor streaming van MPEG-4 en High Definition (HD) video.
  • 2.
  • 3.
    Streaming Video Formaten pagina 3/63 Streaming Video Formaten Frans Ward en Herman van Dompseler Utrecht, 25 november 2006 Versie 1.0
  • 4.
    Streaming Video Formaten pagina 4/63 Inhoudsopgave 1 Inleiding streaming.......................................................................................... 5 1.1 Streaming technieken .............................................................................. 5 1.1.1 Progressief downloaden – Progressive download ....................................... 5 1.1.2 Streaming: RTSP ................................................................................. 6 1.1.3 P2P streaming ..................................................................................... 7 1.1.4 VODcasting ......................................................................................... 8 1.2 Compressie: codecs................................................................................. 9 1.2.1 Veel verschil in codecs ........................................................................ 10 1.3 Protocollen ........................................................................................... 10 1.3.1 Protocollen in de transportlaag............................................................. 10 1.3.2 Protocollen in de applicatielaag ............................................................ 11 1.4 Formaten ............................................................................................. 12 1.4.1 Open standaard formaten.................................................................... 12 1.4.2 Commerciële videoformaten ................................................................ 13 2 Streaming video formaten .............................................................................. 14 2.1 MPEG (MPEG-1, MPEG-2 en MPEG-4) ....................................................... 16 2.1.1 kenmerken ....................................................................................... 17 2.2 Real .................................................................................................... 22 2.2.1 kenmerken ....................................................................................... 22 2.3 Windows Media ..................................................................................... 25 2.3.1 kenmerken ....................................................................................... 26 2.4 QuickTime............................................................................................ 29 2.4.1 kenmerken ....................................................................................... 29 2.5 Flash ................................................................................................... 32 2.5.1 Kenmerken ....................................................................................... 33 2.6 Ogg..................................................................................................... 36 2.6.1 Kenmerken ....................................................................................... 37 2.7 Matroska.............................................................................................. 39 2.7.1 Kenmerken ....................................................................................... 40 3 Streaming landschap ..................................................................................... 43 3.1 Matrix van kenmerken ........................................................................... 43 3.2 Landschap van score, bandbreedte en toepassing ...................................... 45 4 Conclusie ..................................................................................................... 50 5 Bijlage A - H.264 proefopstelling...................................................................... 52 5.1 H.264 workflow..................................................................................... 52 5.2 H.264 architectuur ................................................................................ 54 5.2.1 Live HD encoding in H.264 .................................................................. 55 5.3 Podcast server - sneak preview ............................................................... 57 5.3.1 Podcast server - workflow ................................................................... 58 5.3.2 Podcast server - functionaliteiten ......................................................... 59 5.3.3 Podcast server – netwerk architectuur .................................................. 61 5.4 H.264 Apparatuur.................................................................................. 63
  • 5.
    Streaming Video Formaten pagina 5/63 1 Inleiding streaming Alvorens dit rapport de streaming video formaten beschrijft in hoofdstuk 2 en verder wordt in dit hoofdstuk eerst een korte inleiding op de term streaming gegeven. Van de lezer wordt verwacht dat deze begrip heeft van de terminologie en basiskennis heeft van streaming technologie. Met het onderzoek beogen we de lezer een leidraad te geven bij het maken van een keuze van een streaming video formaat voor het inzetten van streaming video in zijn project of instelling. Hoofdstuk 2 beschrijft de streaming video formaten in detail. In hoofdstuk 3 worden de kenmerken van de verschillende formaten met elkaar vergeleken en in hoofdstuk 4 volgt de conclusie. In bijlage A wordt een proefopstelling beschreven waarbij het H.264 formaat gebruikt wordt. H.264 is een van de formaten die in dit rapport besproken wordt en waar SURFnet in de toekomst verder mee wil gaan voor streaming van MPEG 4 en High Definition (HD) video. Deze inleiding is bedoeld om het geheugen weer even op te frissen en om de streaming video formaten in de juiste context te plaatsen. De term streaming wordt hieronder uitgelegd op vier verschillende manieren. We beginnen met: wat is streaming en wat zijn de verschillende streaming technieken? Vervolgens worden de twee belangrijkste technologische eigenschappen van streaming toegelicht; compressie en protocollen. Als laatste wordt uitgelegd wat onder streaming video formaten wordt verstaan. 1.1 Streaming technieken Streaming is de techniek waarbij een audio- of videobestand via een netwerk beluisterd of bekeken kan worden, zonder het eerst volledig op de PC te downloaden. Dit in tegenstelling tot de standaard manier van downloaden (‘klassiek downloaden’) waarbij een bestand wel eerst volledig binnengehaald moet zijn voordat het bestand kan worden weergegeven. Men onderscheidt meerdere technieken bij het streamen: progressief downloaden, RTSP streaming, peer-to-peer streaming en podcasting. 1.1.1 Progressief downloaden – Progressive download Bij een progressive download wordt de data, net zoals bij een gewone download, volledig op de computer van de gebruiker opgeslagen alvorens te kunnen worden bekeken. Maar het is mogelijk om het reeds gedownloade deel te bekijken alvorens de volledige file is overgehaald. Progressive download kan vanaf een klassieke (HTTP) webserver worden aangeboden. Het bekijken van videobestanden via progressive download gaat sneller dan via klassieke download omdat niet eerst het hele bestand lokaal moet wordt opgeslagen voordat het kan bekeken worden. Toch heeft progressive download zijn beperkingen.
  • 6.
    Streaming Video Formaten pagina 6/63 • Het videobestand wordt opgeslagen op de lokale computer en daarom heeft de gebruiker een bepaalde hoeveelheid schijfruimte nodig. • Het is niet mogelijk het einde van het bestand te bekijken voor het volledig overgehaald is. Daarom is progressive download minder aan te raden voor langere videofragmenten. 1.1.2 Streaming: RTSP RTSP staat voor Real Time Streaming Protocol, wat betekent dat de data vrijwel onmiddellijk na verzending bekeken kan worden. In tegenstelling tot bij progressive download kan ieder fragment van een videosequentie worden opgevraagd zonder dat de voorgaande sequenties gedownload zijn. Voor het kunnen afspelen van streaming bestanden heb je een speciale streaming server nodig. Op het moment dat de gebruiker een videobestand opent, begint de server met het verzenden van de datastroom naar de computer van de gebruiker. De stroom wordt eerst opgeslagen in een buffer in de computer van de gebruiker. Deze buffer vangt mogelijk kleine vertragingen op. Zodra er genoeg materiaal in de buffer zit, begint de player met het afspelen van de stroom. Het streaming proces betekent een enorme vooruitgang voor het gebruik van video en audio bestanden, maar er zijn enkele voorwaarden waaraan voldaan moet worden voordat streaming kan worden toegepast: • Zoals eerder gezegd: er is een speciale streaming server nodig. • Omdat de data in een voortdurende stroom naar de gebruiker gezonden wordt is er ook een constante verbinding met de server nodig om het bestand te kunnen bekijken. Dit in tegenstelling tot ‘klassiek downloaden’ waarbij voor het afspelen van de video niet nodig is dat er een verbinding met de server in stand wordt gehouden. De video staat immers op de lokale schijf. • Daarnaast blijft het noodzakelijk dat er voldoende bandbreedte beschikbaar is op het netwerk. Want in tegenstelling tot progressive download waarbij de TCP technologie garandeert dat alle informatie goed over gestuurd wordt, wordt bij RTSP streaming over UDP de verloren gegane informatie niet opnieuw opgevraagd. Wanneer de beschikbare bandbreedte bij de ontvanger lager is dan de bandbreedte van de stream dan zal de beeld- en klankkwaliteit verslechteren. De streaming technologie wordt dan ook vooral toegepast bij lange videofragmenten en bij live evenementen. Daarnaast gelden er meestal andere regels ten aanzien van het afdragen van auteursrechten wanneer er sprake is van streaming ten opzichte van het als download aanbieden van dit materiaal. Dit heeft te maken met het feit dat een gedownloade video nu eenmaal makkelijker te verspreiden is dan wanneer de video alleen als een stream wordt aangeboden.
  • 7.
    Streaming Video Formaten pagina 7/63 Kenmerken progressive downloaden versus streaming server Wat zijn nu precies de overeenkomsten en verschillen tussen het progressief downloaden van een bestand en het bekijken van het zelfde bestand op een streaming server? klassiek progressief streaming server downloaden downloaden encoding nodig? nee ja ja bestand wordt op lokale schijf ja ja nee opgeslagen? begin van bestand kan bekeken worden terwijl nee ja ja downloaden nog bezig is? achtereenvolgens worden eerst minder beelden per seconde vertoond (bij weergave wordt doorlopend geluid), onderbroken totdat Wat gebeurt er bij te weinig downloaden duurt weer voldoende bandbreedte? langer vervolgens wordt materiaal gedownload is videoweergave onderbroken terwijl getracht wordt het geluid te blijven weergeven Is het mogelijk om vooruit te springen (om bijvoorbeeld nee nee ja meteen het einde van de film te bekijken) 1.1.3 P2P streaming De term P2P verwijst naar een peer-to-peer netwerk ofwel een computernetwerk dat geen vaste werkstations en servers heeft, maar een aantal gelijkwaardige (Engels: peer = gelijke) aansluitingen die samen tegelijkertijd functioneren als server en werkstation voor de andere aansluitingen in het netwerk. De term P2P wordt het meest gebruikt als men het heeft over uitwisselingsnetwerken. Deze netwerken bieden de mogelijkheid om gratis en grotendeels anoniem bestanden over te zenden tussen PC’s die verbonden zijn met het internet. De Engelse benaming hiervoor is filesharing. Bekende uitwisselingsnetwerken zijn bijvoorbeeld Kazaa, Gnutella, BitTorrent, eMule en eDonkey. Live audio en video uitzendingen zijn middels deze P2P technologie erg efficiënt te distribueren. Men spreekt dan over P2P streaming. Distributie van televisie programma’s middels P2P technologie wordt gezien als een toepassing met veel potentieel. Momenteel staat het echter nog in de kinderschoenen en ondanks de momenteel positieve geluiden die worden verspreid tonen de huidige proeven aan dat minder bekende titels slecht verspreid worden, dat de verspreiding niet te controleren of te meten is en met name dat de kwaliteit en betrouwbaarheid van de signalen ver onder de
  • 8.
    Streaming Video Formaten pagina 8/63 maat is. Het probleem met peer-to-peer is dat het niet gegarandeerd is dat data met voldoende snelheid over gehaald kan worden. Kazaa en eMule zijn hier een goed voorbeeld van, maar bij BitTorrent is dat probleem grotendeels opgelost. Op basis van BitTorrent zijn er zelfs speciale P2P streaming netwerken en toepassingen: Tribler, CoolStreaming, ppLive en SopCast. Meer informatie hierover is te vinden op: • http://tribler.org/ • http://www.coolstreaming.org/ • http://www.pplive.com/ • http://www.sopcast.org/ Zoals dat gaat bij P2P-systemen moet je voor ppLive en Sopcast software downloaden. Deze software ontvangt de uitzendingen en zorgt ervoor dat je behalve ontvanger ook zender bent. Je krijgt voor elke zender te zien hoe goed de te verwachten kwaliteit is, op grond van het aantal 'peers' dat naar dezelfde zender kijkt en deze dus ook uitzendt. Dat wordt niet altijd waargemaakt. Sommige zenders komen hakkelend binnen of helemaal niet; andere zijn behoorlijk goed. Je merkt dus dat je hierbij afhankelijk bent van andere kijkers en geen kwaliteitsgarantie krijgt. Dit in tegenstelling tot streaming vanaf een bepaalde server waarbij de server het hele bestand aanbiedt. Groot probleem bij deze techniek is echter dat materiaal waar rechten op zitten ook eenvoudig en anoniem verspreidt wordt. Vooral Amerikaanse bedrijven reageren fel op dit ongeoorloofd gebruik. Het wachten is inderdaad op bedrijven die op deze manier legaal beelden aanbieden. Anders herhaalt de geschiedenis van Napster en Kazaa zich. Meer informatie over P2P streaming is te vinden op: • http://all-streaming-media.com/peer-to-peer-TV/p2p-media- streaming-peer-to-peer-streaming-Internet-TV.htm 1.1.4 VODcasting De term VODcasting is een combinatie van VOD, wat staat voor Video On Demand, en webcasting of broadcasting. Voorheen werd VODcast ook wel Video RSS Feed, Videocast, Video Podcast of VLOG genoemd. De VODcast technologie maakt het mogelijk dat het materiaal zowel via een stream als via een download bij de gebruiker komt. Distributie via downloads biedt de gebruiker de optie om het materiaal offline te bekijken, verder te distribueren en te synchroniseren met bijvoorbeeld mobiele afspeelapparatuur. VODcasting maakt gebruik van een RSS-feed. Hiermee worden de gegevens over de video omgezet in een formaat waarmee andere sites of programma's deze informatie automatisch in hun eigen omgeving kunnen tonen. Je geeft eenmalig aan welke RSS-feed je wilt ontvangen en nieuwe uitzendingen komen dan automatisch beschikbaar. Zo kan VODcasting gezien worden als on-demand TV-kanalen waarbij je niet afhankelijk bent van wat er op dat moment wordt uitgezonden, maar zelf bepaalt wat je wilt
  • 9.
    Streaming Video Formaten pagina 9/63 zien, op welk tijdstip en waar. Het maakt daarbij niet uit of je daarvoor je desktop PC, het televisiescherm of een portable media speler gebruikt. Sinds kort is er zelfs een aparte RSS standaard beschikbaar speciaal voor het gebruik van VODcasts van TV-kanalen waarbij ook een EPG (Elektronische Programma Gids) is opgenomen. Om VODcasts te kunnen gebruiken heb je een VODcast client nodig. Apple is het eerste bedrijf wat de VODcast technologie volledig in haar producten heeft geïntegreerd. iTunes, iPod en Front Row zijn de bekendste voorbeelden daarvan. Meer informatie over VODcasting is te vinden op: • http://www.vodcast.nl/ • http://www.rss-tv.org/ • http://www.apple.com/itunes/overview/index.html 1.2 Compressie: codecs Om data te kunnen comprimeren is een codec nodig. Het woord codec is een samentrekking van coder en decoder. Een codec is software waarmee je grote videobestanden (zoals avi) kunt comprimeren in kleinere bestanden zodat ze te streamen zijn over internet, en weer te decomprimeren zijn zodat ze te bekijken zijn via een player. Compressie heeft als gevolg dat het bestand kleiner wordt. Door de compressie wordt de beeldkwaliteit ook vaak minder tenzij voor speciale lossless compressie protocollen gekozen wordt. Lossless compressietechnieken kunnen echter niet zover comprimeren als compressie technieken die data weggooien en daardoor kwaliteitsverlies opleveren (lossy technieken). Naast de gebruikte codec, en dus compressietechniek, is de beeldkwaliteit ook afhankelijk van de bitrate; de hoeveelheid bits die per seconde over een netwerk worden verstuurd. Deze bitrate wordt vaak vastgesteld in het compressie proces om de kwaliteit van de videobeelden te garanderen. Bij onvoldoende bandbreedte voor een bepaalde bitrate worden de videobeelden vaak haperend weergegeven omdat niet alle bits bij de player komen. Dit moet voorkomen worden. Het is dus belangrijk een juiste bitrate te kiezen voor de gebruikersgroep die bereikt moet worden. Gebruikers met een mobiel apparaat kunnen 56 kbps ontvangen, dat zijn, kleine beeldjes, weinig kleuren en niet te veel beeldjes per seconde. Gebruikers thuis met een goede ADSL aansluiting kunnen televisie kwaliteit beeld ontvangen. Gebruikers met een SURFnet aansluiting kunnen ook video in HD kwaliteit ontvangen. De bitrate wordt bepaald door drie factoren: het aantal beelden per seconde, de kleurdiepte van de beelden en de afmeting van de beelden. Het aantal beelden per seconde is standaard 25 voor televisie in Nederland; het PAL formaat. Met 15 beelden per seconde kun je echter ook goede animatie maken. In High Definition video praat je al gauw over 50 beelden per seconden. De kleurdiepte wordt bepaald in het aantal bits dat per pixel voor iedere kleur wordt gebruikt, 8,16, 24 bits of true color. Het formaat van het beeld wordt vastgesteld in breedte bij hoogte. Voor PAL is dit 720 pixels hoog bij 576 pixels breed. High Definition is 1280 x 720 of
  • 10.
    Streaming Video Formaten pagina 10/63 zelfs 1920 x 1080. Voor mobiel is dit weer veel minder, bijvoorbeeld 352 x 288 pixels, het CIF formaat. 1.2.1 Veel verschil in codecs Voor streaming video is er op dit moment niet één standaard formaat (meer over formaten in het volgende hoofdstuk) aan te wijzen. Dit betekent dat er meerdere formaten naast elkaar bestaan. De logische gevolgen hiervan zijn compatibiliteitsproblemen tussen de formaten. Net als er verschillende formaten zijn, zijn er ook verschillende codecs ontwikkeld. Een aantal codecs hoort bij een specifiek videoformaat, terwijl andere codecs voor meer formaten ingezet kunnen worden. Allereerst zijn er verschillende codecs gekoppeld aan videoformaten ontwikkeld door de Moving Pictures Experts Group (MPEG). MPEG is een consortium van bedrijven dat zich bezig houdt met de ontwikkeling van niet-commerciële internationale standaarden. De MPEG-standaarden ontwikkeld door deze groep, zijn de belangrijkste en de bekendste compressietechnieken voor audio en video. Maar er zijn ook bedrijven die een eigen standaard voor compressie hebben ontwikkeld, gekoppeld aan een eigen videoformaat en een specifieke player. De drie belangrijkste commerciële videoformaten zijn RealVideo, Windows Media en Quicktime. Er bestaat nogal wat verschil in beeldkwaliteit van de verschillende technologieën. 1.3 Protocollen Om streaming video te kunnen gebruiken is, naast de codecs, ook een aantal internetprotocollen nodig. Een protocol beschrijft hoe het dataverkeer tussen computers moet verlopen. De protocollen bevinden zich op verschillende lagen van het OSI-model. Dit OSI-model is een verzameling afspraken over de manieren van communiceren tussen twee of meerdere computersystemen. Dit model deelt de communicatie in zeven lagen. Twee lagen zijn in dit kader relevant: de transportlaag en de applicatielaag. 1.3.1 Protocollen in de transportlaag Het internet gebruikt TCP/IP als protocol, maar dit protocol is voor streaming video minder geschikt doordat het een hoge foutcorrectie heeft. Fouten worden snel uitgefilterd, met als gevolg dat het videobeeld direct zou stoppen in het geval dat een datapakketje niet correct binnenkomt. Een foutje dat in een videobeeld sluipt, hoeft voor de weergave niet hinderlijk te zijn. Daarom is het beter een protocol te gebruiken die niet zo foutgevoelig is. Een voorbeeld van een dergelijk protocol is het UDP protocol. UDP Dit staat voor User Datagram Protocol. Ondanks verloren of vertraagd ontvangen pakketjes gaat het dataverkeer, en dus de video, gewoon door. Dit dankt UDP aan het feit dat het niet over een ingebouwd controlemechanisme beschikt dat de datastroom stopt zodra een datapakketje niet correct binnenkomt. Toch is het van belang dat de
  • 11.
    Streaming Video Formaten pagina 11/63 pakketjes in de juiste volgorde worden afgespeeld. Hiervoor heeft UDP de hulp van het RTP protocol nodig. RTP Het Real-time Transport Protocol is een transportprotocol dat gebruikt wordt door applicaties die real-time data versturen. In tegenstelling tot UDP beschikt RTP wel over een ingebouwd controlemechanisme dat de juiste volgorde van datapakketjes kan controleren. Het nadeel van RTP is dat het de aflevering van pakketjes niet kan garanderen. Daarom moet het gebruikt worden met een ander protocol, zoals UDP, dat voor een gegarandeerd transport zorgt. VDP Een variant op het RTP protocol is het Video Datagram Protocol (VDP). De betrouwbaarheid van de datastroom bij het VDP protocol is een stuk beter. Dit komt doordat het gebruik maakt van het feit dat er tussen de computer van de gebruiker en de server een directe één op één verbinding bestaat gedurende de datastroom. Er staan op het moment van de datastroom twee afzonderlijke kanalen tussen de computer en de server open. Het ene kanaal controleert het andere kanaal dat de werkelijke data doorstuurt. 1.3.2 Protocollen in de applicatielaag Het applicatieprotocol zorgt ervoor dat de applicatie op de juiste manier met de lager gelegen transportlaag communiceert. Het applicatieprotocol controleert ook de volgorde en de volledigheid van de ontvangen datapakketjes. In de applicatielaag zijn twee veelgebruikte protocollen voor streaming aan te wijzen: HTTP en RTSP. HTTP Het Hyper Text Transfer Protocol is het standaardprotocol in de applicatielaag voor het uitwisselen van informatie op het internet. HTTP is een eenvoudig protocol dat allerlei soorten informatie door kan geven, van tekst tot videobestanden. Maar HTTP is niet speciaal ontwikkeld voor streaming video. RTSP is een alternatief protocol dat wel specifiek voor streaming is ontwikkeld. RTSP Het Real Time Streaming Protocol is ontwikkeld door RealNetworks, Netscape en Columbia University en beter geschikt voor streaming dan HTTP. Het grote verschil met HTTP is dat in RTSP uitgebreidere communicatie tussen player en server is gedefinieerd. Met RTSP kunnen daardoor commando’s aan een streaming server gegeven worden waarmee video files bestuurd kunnen worden, zoals het aanpassen van bandbreedte als deze niet voldoende is. Het is ontwikkeld om met de verschillende protocollen uit de transportlaag te kunnen werken.
  • 12.
    Streaming Video Formaten pagina 12/63 1.4 Formaten De term ‘formaat’ wordt gebruikt om een video technologie te benoemen. Onderdelen van een video technologie zijn codecs, containers, maar ook servers, players en afspeelapparaten. Zo heeft Microsoft onder de naam Windows Media al deze onderdelen benoemd. Soms is de naam van het formaat hetzelfde als de naam van de codec die een videobestand heeft gecomprimeerd. Bijvoorbeeld de video codec van Real is RealVideo 10. Het formaat komt ook vaak overeen met de naam van de container die in een specifieke video technologie wordt gebruikt. Een container is een soort envelop waarin afzonderlijk video bestanden, audio bestanden, ondertitels, menu’s en andere elementen van een volledig video bestand gegroepeerd zijn. Een container is dus een file met daarin verwijzingen naar andere files. Het QuickTime formaat van Apple ziet er bijvoorbeeld uit als hiernaast. Er is een onderscheidt te maken in open standaarden en proprietary video formaten. De belangrijkste formaten worden hieronder genoemd. In het volgende hoofdstuk worden deze (en andere) formaten aan een nader onderzoek onderworpen. 1.4.1 Open standaard formaten De belangrijkste en bekendste compressietechnieken voor audio en video zijn ontwikkeld door de Moving Pictures Experts Group. MPEG is een consortium van bedrijven dat zich bezig houdt met de ontwikkeling van niet- commerciële internationale standaarden. MPEG is er in verschillende smaken. Het MPEG formaat heeft een duidelijk focus op de gebruikte compressie. MPEG is daarnaast ook een container. Maar in tegenstelling tot de proprietary formaten biedt MPEG niet standaard een server of een player. MPEG-1 MPEG-1 is oorspronkelijk als compressiestandaard ontwikkeld voor VHS- kwaliteit video op cd-rom, ook bekend als video cd (VCD). Met de komst van nieuwe formaten met betere compressie technieken en de wens voor hogere kwaliteiten wordt dit MPEG-1 formaat tegenwoordig niet veel meer gebruikt. MPEG-2 De MPEG-2-standaard is ontwikkeld voor digitale TV-uitzendingen en DVD- films. Hij levert een betere beeldkwaliteit dan MPEG-1. Toch wordt MPEG-2 niet echt veel gebruikt voor streaming video. De benodigde bitrate en daarmee de eisen aan de verbinding zijn hiervoor te hoog en het aanbod van geschikte streaming servers en players is beperkt.
  • 13.
    Streaming Video Formaten pagina 13/63 MPEG-4 De MPEG-4-standaard is in 1998 beschikbaar gekomen. Deze standaard biedt een zeer goede compressie waardoor de bestanden kleiner zijn dan bij MPEG-1 en MPEG-2. De MPEG-4-standaard is ontworpen voor gebruik bij lage bandbreedte, zoals streaming video over het internet. 1.4.2 Commerciële videoformaten Naast de MPEG-standaarden is ook een aantal commerciële standaarden ontwikkeld door bedrijven. De drie belangrijkste commerciële videoformaten zijn RealVideo, Windows Media en QuickTime. Een nieuwkomer is Flash. De formaten bieden een breed scala aan producten. Ieder heeft zijn eigen container, codecs, streaming servers en spelers. Real Video (.ra, .ram, .rm) RealVideo van het bedrijf Real Networks was een populair formaat voor streaming video op internet. De compressiemethode is vooral geschikt voor het streamen van bestanden over internet. De beeldkwaliteit is laag, zeker als je het vergelijkt met MPEG, maar daar staat tegenover dat de bestanden veel kleiner zijn. De player voor RealVideo heet RealOne. Tegenwoordig stappen veel aanbieders over naar een ander platform vanwege de hoge licentie kosten die Real vraagt. Windows Media (.asf, .asx, .wma, .wmv) Net als RealVideo wordt Windows Media van Microsoft gezien als een oplossing voor lage bandbreedte. Doordat Microsoft achter Windows Media zit en het gratis met Windows is meegeleverd, is het bijna vanzelfsprekend tot een pseudo-standaard verworden. QuickTime (.qt, .mov) QuickTime is een door Apple ontworpen videoformaat. Met de QuickTime player kunnen QuickTime films worden afgespeeld. Over het algemeen wordt QuickTime als een oplossing voor lage bandbreedte gezien. Flash (.flv, .swf) Flash is een door Macromedia (nu Adobe) ontwikkeld programma waarmee animaties, korte filmpjes en webapplicaties gemaakt kunnen worden. De nieuwste versie van Flash, Flash8 heeft een veel betere ondersteuning voor streaming video. De kwaliteit is stukken beter dan de oudere versies.
  • 14.
    Streaming Video Formaten pagina 14/63 2 Streaming video formaten Dit hoofdstuk geeft een overzicht van de belangrijkste streaming video formaten van het moment. Formaten zullen zo vaak mogelijk naar het container formaat refereren. Soms zal echter ook de codec dezelfde naamgeving hebben. Andere formaten verwijzen naar een heel scala aan producten. Zie voor meer uitleg over de term formaten de inleiding hierboven. De formaten die onderzocht worden zijn: • MPEG (1,2 en 4) • Real • Windows Media • QuickTime • Flash • Ogg • Matroska Ieder formaat zal in een apart hoofdstuk beschreven worden en de meest uit het oog springende eigenschappen van een formaat zullen aan het licht gebracht worden. De eigenschappen waar naar gekeken worden zijn: Kenmerk Uitleg Formaat gegevens • File Extentie De extensie van de file. • Mime-type Het mime-type van de file. • Type formaat Het type formaat; is het een codec of container? Protocollen Welke protocollen gebruikt het formaat om te streamen. Voorbeelden zijn HTTP, RTSP, UDP, multicast. Codecs • Bitrate De bandbreedte die gebruikt wordt bij het streamen van het formaat. • Video o Framesize De breedte en de hoogte van het video beeld. o Framerate De hoeveelheid beeldjes per seconden (framerate en framesize samen worden ook wel resolutie genoemd). o HD ondersteuning Kan ook het HD formaat gestreamed worden met dit formaat. • Audio o channels Hoeveel kanalen geluid worden ondersteund; stereo of ook surround sound. o samplerate Het aantal geluidssamples per seconde. o samplesize De precisie van een geluidssample. Welke encoders Met welke encoders wordt in het algemeen dit
  • 15.
    Streaming Video Formaten pagina 15/63 formaat gecreëerd. Welke servers Met welke servers wordt in het algemeen dit formaat gestreamed. Welke players • Dekkingsgraad player Hoe verspreid is de player onder de PC gebruikers. • Embed mogelijkheden Is het mogelijk de player in een HTML pagina of player applicatie te embedden. • Interactie mogelijkheden Is het mogelijk de player extern te bestuderen. player Geschikt voor live Kan het formaat ook live uitgezonden worden. Geschikt voor on-demand Kan het formaat ook on-demand uitgezonden worden. Keten ondersteuning • Capture Zijn er mogelijkheden om het formaat te capturen van een camera bron. • Encoding Zijn er mogelijkheden een bron (camera of bestand) om te zetten naar het formaat. • Editing Kunnen we het formaat editen en informatie aan de video toevoegen. • Mastering Hoe wordt het formaat gedistribueerd, via files of streaming of dvd. • Transcoding Kan het formaat eenvoudig omgezet worden naar een ander formaat en vica versa. • Distribution Hoe wordt een video uit dit formaat verspreid. • Playing Hoe wordt een video afgespeeld. Delivery platform • Mobile Kan het formaat ook streamen naar een mobiel device. • Pc Kan het formaat streamen naar een PC. • Settopbox Kan het formaat streamen naar een settopbox. • PDA Is het formaat afspeelbaar op een PDA. DRM Ondersteunt het formaat ook afscherming van de video. Open standaard Is het formaat gebaseerd op een open standaard. Kosten Zijn er kosten aan verbonden?
  • 16.
    Streaming Video Formaten pagina 16/63 2.1 MPEG (MPEG-1, MPEG-2 en MPEG-4) MPEG is de Moving Picture Experts Group die zich bezig houd met een standaard voor audio en video codering. MPEG heeft een aantal compressieformaten gestandaardiseerd en beschrijft de bitstream en de decoder. Een bitstream is de vorm waarin data zich bevindt in een reeks van bits die gebruikt wordt in een videobestand. MPEG beschrijft niet het encoding proces. Als er maar een juiste bitstream wordt gecreëerd door de encoder dan kan een decoder van de bitstream de data decoderen. MPEG-1 is de eerste MPEG compressiestandaard voor audio en video. Deze is gebruikt voor de video-cd. Het audio formaat MP3 is onderdeel van deze standaard. MPEG-1 comprimeert data tot maximaal 1.5 mbps en daarmee is VHS kwaliteit video te realiseren. MPEG-2 is ontwikkeld voor transport van hoge kwaliteit audio en video voor de broadcast industrie. Het wordt gebruikt voor digitale televisie en DVD en is ook toepasbaar voor HD. Voor DVD kwaliteit video is een bitrate van +/- 5 mbps standaard en voor HDV kwaliteit is dat +/- 20 mbps. MPEG-4 is een uitbreiding op de MPEG standaard om ‘objecten’ en DRM te ondersteunen. Ook kan MPEG-4 beter toegepast worden voor lage bitrate encoding. Door de efficiënte compressie van MPEG-4 en daardoor de grote winst aan bandbreedte (met behoud van kwaliteit) is de verwachting dat MPEG-4 de toepassingen van MPEG-1 en MPEG-2 in de toekomst zal overnemen. MPEG-4 is een veelzijdig formaat, zoals te lezen is uit onderstaande quote: “ The following formats and bitrates are be supported by MPEG-4 Visual : • bitrates: typically between 5 kbit/s and more than 1 Gbit/s • Formats: progressive as well as interlaced video • Colors: Different color sampling formats (including 4:2:0, 4:2:2 and 4:4:4) • Resolutions: typically from sub-QCIF to 'Studio' resolutions (4k x 4k pixels)“ MPEG is uitermate geschikt voor streaming omdat de bitstream de basis is voor de standaard. Met name de MPEG-2 transport stream is geschikt voor Internet streaming. De transport stream pakketten zijn altijd 188 bytes groot en samen met goede timing informatie maakt dat het geschikt voor transport over IP. MPEG specificeert echter alleen de bitstream en de decoder. Er is dus geen sprake van een gespecificeerde MPEG streaming server, MPEG Encoder/Producer, MPEG player en andere tools die bij een formaat als Windows Media en QuickTime bijvoorbeeld wel aan bod komen. Het voert te ver om in dit onderzoek verschillende MPEG producten met elkaar te vergelijken, daarom zal MPEG alleen als compressie methode beschreven worden. Lees meer over MPEG op: • http://www.chiariglione.org/MPEG/ • http://www.MPEG.org/MPEG/index.html • http://www.MPEGif.org/ • http://bmrc.berkeley.edu/frame/research/MPEG/
  • 17.
    Streaming Video Formaten pagina 17/63 2.1.1 kenmerken Formaat gegevens • File extensie: .mp3, .mpg, .mpeg, .mp4 • Mime-type: video/mpeg, audio/mpeg • Type formaat: codec/container Protocollen Met name MPEG-2 transport streams zijn direct te transporteren over UDP. MPEG wordt op deze manier met name gebruikt voor live multicast streaming. Codecs MPEG biedt zoals eerder gezegd geen specificaties voor encoders. De bitstream is het formaat. Er zijn wel een aantal richtlijnen waarop encoders standaardiseren. Voor de verschillende formaten worden hieronder de richtlijnen beschreven. MPEG-1 MPEG-1 heeft zijn oorsprong in de CCIR-610 digitale televisie standaard en het bron formaat is van oorsprong SIF. MPEG-1 is daarom vaak gecodeerd op SIF resolutie en dat komt neer op 352x240 @ 30HZ of 352 x 288 @ 25 HZ. Beide encodings zijn progressive. Het MPEG-1 formaat is geoptimaliseerd voor cd-rom en applicaties met een totale bitrate van maximaal 1.5 mbps. Bitrates van 1.15 mbps zijn daarbij standaard voor de video component en 256 kbps voor audio. MPEG-2 MPEG-2 beschrijft profiles en levels, de levels beschrijven maximale resoluties die gedecodeerd moeten kunnen worden. Een voorbeeld is Main Profile@Main Level en die is nodig voor digitale televisie uitzending of DVD opslag. Er zijn 4 levels: Low, Main (SD), High-1440 en HIGH (HD), voor elk van deze levels wordt hieronder de maximale bitrate gegeven en de preferred bitrate. De preferred bitrate is de bitrate die nodig is om de video op de gegeven resolutie zonder noemenswaardig kwaliteitsverlies af te kunnen spelen. level max. bitrate preferred resolution bitrate 1 4 mbps 2 mbps 352 x 240 @ 25 Hz Main 15 mbps 4-6 mbps 720 x 576 @ 25 Hz High-1440 60 mbps 1440 x 1152 @ 25 Hz (HDV) High 80 mbps 19.2 mbps 1920 x 1080 @ 25 Hz (1080p) MPEG-2 is in tegenstelling tot MPEG-1 zowel voor interlaced als progressive input geschikt. (MPEG-1 is alleen progressive.)
  • 18.
    Streaming Video Formaten pagina 18/63 MPEG-4 MPEG 4 heeft twee grote encoding stromingen. De eerste is MPEG-4 part 2 en 3 (part 2 voor video en part 3 voor audio encoding). De tweede is MPEG- 4 part 10, ook wel AVC (advanced video coding) en H.264 genoemd. Hieronder zoomen we in op H.264. H.264 is uitgerust met de meeste nieuwe algoritmes waarmee op dit moment video het best kan worden gecomprimeerd. H.264 bestaat net als MPEG-2 uit profiles en levels. De profiles worden gebruikt om H.264 in verschillende toepassingen te kunnen gebruiken. De verschillende profiles zijn: • Baseline, voor videoconferencing en mobiele toepassingen. • Main, voor mainstream consumenten toepassingen, zoals televisie uitzending en opslag, wordt opgevolgd door het high profile. • Extended, bedoeld voor streaming video met hoge compressie mogelijkheden en voorbereid op data loss. • High, Bedoeld voor HD televisie en opslag (zoals HD DVD en Blu-Ray) • High 10, beter dan het high profile omdat er 10 bits (ipv. 8) gebruikt worden voor de precisie. • High 4:2:2, voor professionele toepassing is dit het profile met betere kleuren samples bovenop de 10 bit encoding. De levels beschrijven de maximale mogelijkheden van de bitrate per resolutie. Voor de eenvoud van de tabel zijn de bitrate voor de hoogste twee profiles, High 10 en High 4:2:2 uit de tabel gehaald, deze zijn respectievelijk een factor 3 en 4 groter dan main profile. level max. bitrate max bitrate resolution < main profile high profile 1 64 kbps 80 kbps 128 x 96 @ 30 Hz 176 x 144 @ 15 Hz 1b 128 kbps 160 kbps 128 x 96 @ 30 Hz 176 x 144 @ 15 Hz 1.1 192 kbps 240 kbps 176 x 144 @ 15 Hz 320 x 240 @ 10 Hz 352 x 288 @ 7.5 HZ 1.2 384 kbps 480 kbps 320 x 240 @ 20 Hz 352 x 288 @ 15 HZ 1.3 768 kbps 960 kbps 320 x 240 @ 36 Hz 352 x 288 @ 30 HZ 2 2 mbps 2.5 mbps 320 x 240 @ 36 Hz 352 x 288 @ 30 HZ 2.1 + 2.2 4 mbps 5 mbps 352 x 480 @ 30 Hz 352 x 576 @ 25 HZ 3 10 mbps 12.5 mbps 352 x 480 @ 60 Hz 352 x 576 @ 50 HZ 720 x 480 @ 30 Hz 720 x 576 @ 25 HZ 3.1 14 mbps 17.5 mbps 720 x 480 @ 80 Hz 720 x 576 @ 66 HZ 1280 x 720 @ 30 3.2 20 mbps 25 mbps 1280 x 720 @ 60 Hz 1280 x 1024 @ 42 Hz 4 20 mbps 25 mbps 1280 x 720 @ 68 Hz 1920 x 1080 @ 30 Hz
  • 19.
    Streaming Video Formaten pagina 19/63 2048 x 1024 @ 30 Hz 4.1 + 4.2 50 mbps 62.5 mbps 1280 x 720 @ 68 Hz 1920 x 1080 @ 30 Hz 2048 x 1024 @ 30 Hz 5 135 mbps 168.75 mbps 1920 x 1080 @ 72 Hz 2048 x 1024 @ 72 Hz 2560 x 1920 @ 30 Hz 3680 x 1536 @ 26 Hz 5.1 240 mbps 300 mbps 1920 x 1080 @ 120 Hz 4096 x 2048 @ 30 Hz Wat in de tabel duidelijk naar voren komt is dat H.264 is voorbereid op de toekomst. Het ondersteunt zowel streaming naar mobiel op de allerlaagste bitrates en resoluties als streaming van 4K video (digitale cinema) op de hoogste bitrate en resolutie. Een preferred bitrate voor H.264 is nog niet te benoemen omdat de ontwikkelingen erg snel gaan. Voor HDTV zijn experimenten geweest die uitwijzen dat met 12-16 mbps HD zonder noemenswaardig kwaliteitsverlies is te realiseren. De kwaliteit is vergelijkbaar met een 20 mbps MPEG-2 stroom. Op dit moment wordt er in de broadcast industrie gewerkt aan een 6 mbps variant voor HDTV. • Bitrate De bitrates variëren van minder dan 64 kbps voor mobiele playback tot meer dan 300 Mbps voor HD kwaliteit. • Video o Framesize: o Framerate: De resolutie loopt op tot 4096 x 2048 @ 30 Hz progressive o HD ondersteuning: Ja • Audio MPEG specificeert verschillende audio levels. Van MPEG-1 zijn er drie niveaus: layer I, layer II en Layer III. MPEG-1 audio compressie varieert tussen 32 kbps en 448 kbps. Op een bandbreedte van 128 kbps is er nauwelijks verschil hoorbaar met cd kwaliteit audio op 1.4 mbps. Het populaire MP3 audio formaat is MPEG-1 Layer III audio compressie. MPEG-2 audio introduceert multichannel audio, waar MPEG-1 alleen stereo was. De bitrate is verhoogt tot maximaal 2 mbps. Nieuw in MPEG-2 is de AAC audio encoding voor 1 tot 48 kanalen met samples van 8 tot 96 kHz. De bitrates variëren van 8 kbps tot 160 kbps per kanaal. MPEG-4 introduceert audio objects die op verschillende bitrates audio encoderen. De toepassingen maken echter nog gebruik van MP3 of AAC uit de MPEG-1 en MPEG-2 standaarden. o Channels:
  • 20.
    Streaming Video Formaten pagina 20/63 o Samplerate: o Samplesize: Welke encoders Er is een breed scala aan MPEG encoders. Er zijn software matige oplossingen, van bijvoorbeeld ‘mainconcepts’, maar ook hardware matige oplossingen van Vbrick, Tandberg, AVN en nog veel meer. In dit document zullen we alleen de producten die SURFnet inzet in zijn videodiensten toelichten. Bij SURFnet gebruiken we voor live MPEG-2 uitzending de AVN encoder. Deze verstuurt een MPEG-2 6.5 mbps stroom. Daarnaast gebruiken we voor live uizending van MPEG-4 Vbrick encoders die MPEG-4 part 2 en 3 video maken tot 2 mbps. Experimenten met HD zijn gedaan met tandberg MPEG-2 en MPEG-4 encoders. In bijlage A is een beschrijving van een H.264 proefopstelling te lezen waarin SURFnet gaat experimenteren met Apple apparatuur om MPEG- 4 op verschillende bandbreedten, van mobiel tot HD, te encoderen en streamen. Meer informatie over enkele producten: • AVN:http://www.vsicam.com/index.php?p=view_product&product_id =2 • Vbrick: http://www.vbrick.com/products/MPEG-2_products.asp • Tandberg: http://www.tandbergtv.com/productview.asp?n=55 Welke servers Voor streaming van MPEG materiaal maakt SURFnet gebruik van de Kasenna Mediabase server. Welke players Er zijn verschillende type MPEG players op de markt. SURFnet maakt gebruik van de Kasenna Broadband player om alle typen MPEG materiaal uit de Kasenna Mediabase te kunnen streamen. Binnenkort stapt SURFnet over naar QuickTime voor het afspelen van MPEG- 4. De QuickTime player en server ondersteunen MPEG-4 volledig. Er zijn meerdere software spelers die verschillende smaken van MPEG kunnen streamen. Door SURFnet wordt het meest gebruik gemaakt van de Videolan player. Deze speler speelt alle type MPEG, inclusief HD formaat. Ook mplayer kan hiervoor gebruikt worden. Naast software spelers is er voor het afspelen van MPEG ook veel hardware in de vorm van settopboxen op de markt. SURFnet maakt gebruik van Amino settopboxen voor MPEG-2 SD en HD video. • Dekkingsgraad player: Nvt. • Embed mogelijkheden player: Veel players zijn te embedden in een HTML pagina.
  • 21.
    Streaming Video Formaten pagina 21/63 • Interactie mogelijkheden player: geen Geschikt voor live Ja Geschikt voor on-demand Ja Keten ondersteuning • Capture • Encoding • Editing • Mastering • Transcoding • Distribution • Playing Voor de hele keten voor creëren van MPEG materiaal is ondersteuning te vinden. Omdat MPEG een open standaard is zijn er veel produkten die een of andere vorm van MPEG ondersteunen. Het is zaak om eerst te bepalen welke functionaliteit gewenst is om vervolgens het bijpassende product te kiezen. Denk je bijvoorbeeld aan transcoding, dan maakt SURFnet gebruik van Telestream FlipFactory software die van en naar MPEG-1 en MPEG-2 kan transcoderen. Wil je MPEG-4 transcoderen dan zijn oplossingen van QuickTime weer interessant. Dit geldt voor elke stap in de keten. Er is altijd wel een product wat aan je wensen voldoet vanwege de diversiteit aan produkten. Delivery platform • Mobile: Ja • PC: Ja • Settopbox: Ja • PDA: Ja DRM In de mpeg-4 specificatie is DRM opgenomen in de ‘content protection specification’. Toepassingen hiervoor worden nog ontwikkeld. Open standaard MPEG is een open standaard. Kosten De kosten variëren enorm. Er zijn veel gratis produkten waarmee iets met MPEG te doen is. Open source projecten als ffMPEG, mplayer en MPEG4ip bieden een breed scala aan producten. Daarnaast is er een grote consumenten markt voor MPEG produkten, denk bijvoorbeeld aan settopboxen die digitale video op de televisie in de huiskamer toveren.
  • 22.
    Streaming Video Formaten pagina 22/63 Daarnaast zijn er ook veel kostende professionele produkten voor de broadcast industrie gebaseerd op MPEG. 2.2 Real Real levert een breed scala aan componenten voor het aanbieden van streaming audio en video. “Real is 100% focused on the business of streaming media and offers a complete line of products for creating, managing, delivering and viewing media that drives benefits for educators, administrators and students.” De belangrijkste produkten die Real levert zijn (1) de Helix Server, (2) de RealProducer en (3) de RealPlayer. De Helix server is een universele streaming server die o.a. het RealVideo formaat kan streamen, maar ook windows media en MPEG-4. Met de RealProducer kan video omgezet worden in het Real formaat en geschikt gemaakt worden voor de streaming server. Met de RealPlayer kan video afgespeeld worden bij de kijker. Om een beeld te krijgen van wat met de Real produkten mogelijk is geldt bijvoorbeeld voor het doen van een live uitzending in het Real formaat de volgende workflow: de uitzender laat het video bron signaal door de RealProducer omzetten in een digital Real signaal. De RealProducer verstuurt dit naar de helix streaming server die het signaal gaat distribueren naar de kijkers. De kijkers starten hun RealPlayer en kunnen verbinding maken met de streaming server om de live uitzending te bekijken. Voor meer informatie over Real produkten kunnen de volgende bronnen worden geraadpleegd: • http://www.realnetworks.com/ voor producenten • http://www.real.com/ voor consumenten 2.2.1 kenmerken Formaat gegevens • File extensie: .ra, .ram, .rm, .rv • Mime-type: audio/x-pn-realaudio, audio/vnd.rn-realaudio, video/vnd.rn-realvideo • Type formaat: Protocollen Helix gebruikt het standaard RTSP protocol op poort 554, daarnaast kan Helix ook Windows Media over het MMS protocol streamen over poort 1755. Als laatste streamed Helix ook multicast. Codecs Voor codering van Real streams wordt de RealProducer gebruikt, deze codeert standaard in het RealAudio 10 en RealVideo 10 formaat.
  • 23.
    Streaming Video Formaten pagina 23/63 De Helix server kan ook Windows Media en MPEG-4 streamen, de RealProducer kan dit niet produceren. • Bitrate De bitrate van de RealProducer basic varieert van 12 kbps tot 5 mbps. • Video Op deze url is informatie te vinden over de video codec en is voorbeeld materiaal af te spelen en downloadbaar: http://www.realnetworks.com/products/codecs/realvideo.html o Framesize: De framesize is volledig configureerbaar in RealProducer plus. De basic versie neemt hetzelfde formaat als het bron formaat, maar de plus versie kan croppen en schalen. o Framerate: Ook de framerate is in de producer plus instelbaar. o HD ondersteuning: Ja • Audio Zie deze url: http://www.realnetworks.com/products/codecs/realaudio.html voor meer informatie over de audio codec. Bitrates tussen de 12 en 800 kbps worden ondersteunt in uiteenlopende kwaliteiten. RealAudio heeft ook een lossless compressie die gelijk is aan cd kwaliteit en dus geen kwaliteit verlies geeft. o Channels: De audio codec ondersteunt zowel stereo als 5.1 geluid o Samplerate: o Samplesize: Welke encoders De belangrijkste encoder voor het Real formaat is de RealProducer. Deze komt in twee smaken. De RealProducer basic, die gratis is en de RealProducer plus, die voor een klein bedrag meer functionaliteiten biedt. Welke servers De server die Real aanbiedt is de Helix server. Daarvan zijn drie versies beschikbaar. Voor 25 gelijktijdige streams, voor 100 gelijktijdige streams en een unlimited versie. De unlimited versie kan uitgebreid worden met een ‘mobile streaming’ component en met deze server is het ook mogelijk meerdere servers aan elkaar te knopen voor een soort van content delivery netwerk. Welke players Real levert de RealPlayer ook in twee smaken (analoog aan de producer). Er is een gratis RealPlayer en een RealPlayer enterprise. De enterprise versie is zonder reclame en registratie en kan op afstand beheerd worden om
  • 24.
    Streaming Video Formaten pagina 24/63 aangepaste clients te maken voor alle desktop binnen een bedrijf met de ‘RealPlayer enterprise manager’. • Dekkingsgraad player +- 60% Bron: http://www.streamcity.co.uk/ “The latest figures on version penetration from Macromedia show that 97.4% of the online audience in Europe can now watch video in the proprietary Macromedia® Flash™format. The survey carried out by NPD Online show that penetration of the most recent (video enabled) players is much higher than any other video formats (Java - 87.4%, Windows Media Player - 84.8%, QuickTime - 66%, RealOne - 60.1% ).” • Embed mogelijkheden player Real biedt embed en scripting mogelijkheden in een HTML pagina • Interactie mogelijkheden player De RealPlayer ondersteunt SMIL om een combinatie van video, plaatjes en tekst en interactieve presentaties te maken. Zie http://www.w3.org/AudioVideo/. Geschikt voor live Ja Geschikt voor on-demand Ja Keten ondersteuning • Capture • Encoding • Editing • Mastering • Transcoding In zekere zin is de RealProducer bedoeld om alle bovenstaande taken uit te voeren. Wat betreft capturing kan met een bijpassende capture kaart het signaal direct in de producer ingelezen worden. De producer doet dan de encoding rechtstreeks naar RealMedia formaat. Onderdeel van de RealMedia producer is de RealMedia editor. Met deze editor kunnen basis taken uitgevoerd worden, zoals het begin of het eind van de file trimmen of clip informatie aanpassen. RealMedia bestanden kunnen geschikt gemaakt worden voor downloaden, afspelen op een mediaserver of van cd-rom/dvd. Met de RealProducer is het naast encoding van het live signaal ook mogelijk bestanden om te zetten naar het Real formaat. • Distribution Distributie wordt verzorgd door de Helix server. • Playing De RealPlayer is de standaard afspeel afspeelapparaat.
  • 25.
    Streaming Video Formaten pagina 25/63 Delivery platform • Mobile: Ja • PC: Ja • Settopbox: Nee • PDA: Ja DRM Real heeft diverse methoden ontwikkeld om content te beschermen. Het meest eenvoudig is web-based access control. Als je de webpage niet kan benaderen, dan kan je de content ook niet zien. Daarnaast voorziet Real ook in een ticketing mechanisme waarmee links naar URL uniek worden en url’s dus niet meer doorgegeven kunnen worden van gebruiker naar gebruiker. Voor encryptie van de data heeft Real een eigen DRM ontwikkeld zodat content niet bekeken kan worden zonder een licentie sleutel. • http://www.realnetworks.com/products/security/index.html Open standaard Het Real audio en video formaat is proprietary. De server gebruikt wel open standaarden om te streamen, zoals RTSP en HTTP. Kosten Voor het simultaan uitzenden van 5 Real audio en video streams is een gratis, simpele basic versie beschikbaar. De kosten lopen op per simultane streams. Je kan kiezen voor 25, 100 of unlimited. De unlimited versie heeft ook extra functionaliteit, zoals multicast en content delivery netwerk achtige opties. Daarnaast doet alleen de laatste ook mobile streaming met H.263 en H.264. 2.3 Windows Media Windows Media is een verzamelnaam voor de digitale media componenten van Microsoft. Windows Media bestaat uit een scala aan produkten voor afspelen, encoderen en uitzenden van streaming materiaal. Microsoft biedt in de basis: • Windows Media Player 11 voor het afspelen van audio en video, Windows Media Player is onderdeel van het Windows XP operating systeem. • Windows Media Services voor distributie van audio en video. Windows Media services is onderdeel van het Windows 2003 server operating systeem. • Windows Media Encoder voor het encoderen naar het Windows Media audio en video formaat. • Windows Media Digital Rights Management voor het inpakken en veilig afleveren van de video. Met een passende sleutel kan de video uitgepakt en weer afgespeeld worden. Windows Media is sterk gefocussed op HD content. Met de nieuwe Xbox is het mogelijk HD DVD te kijken in 1080p! (let op de p). Encoding in HD kan met de VC-1 encoder. Deze encoder van Microsoft wordt gebruikt om Windows Media audio en video te maken. VC-1 is vergelijkbaar met H.264, beiden worden gezien als
  • 26.
    Streaming Video Formaten pagina 26/63 mogelijke opvolger voor MPEG-2 en kunnen gebruikt gaan worden op de HD-DVD en Blu-Ray. Microsoft biedt daarnaast verschillende andere tools die voor professionals bedoelt zijn en tools om de windows media beleving te vergroten. Een selectie van deze tools is: • ‘Windows Media Professional Exhibitor’ om op een dual screen PC altijd full screen video te kijken. • ‘Windows Media ASF Viewer’ om video files te analyseren. Het container formaat van windows media is ASF (Advanced System Format) • ‘Windows Media Capture’ is een tool om uncompressed AVI op te slaan en een bron bestand te creëren van een uitzending. • ‘Windows Media Encoder Studio Edition’ is een bèta programma voor experts om HD content te encoderen. • ‘Windows Media load simulator’ kan gebruikt worden om de performance van de streaming server te testen. Lees meer over Windows Media: • Voor consumenten: http://www.windowsmedia.com/ • Voor producenten: http://www.microsoft.com/windows/windowsmedia/default.mspx • Voor ontwikkelaars: http://msdn.microsoft.com/windowsmedia/ 2.3.1 kenmerken Formaat gegevens • File extensie: .asf, .asx, .nsc, .wax, .wm, .wma, .wmd, .wmv, .wmx, .wmz, .wvx • Mime-type: video/x-ms-asf, video/x-ms-asf, video/x-ms-asf, audio/x- ms-wax, video/x-ms-wm, audio/x-ms-wma, application/x-ms-wmd, video/x-ms-wmv, video/x-ms-wmx, application/x-ms-wmz, video/x- ms-wvx • Type formaat: codec Protocollen RTSP (Real Time Streaming Protocol) op poort 554 MMS (Microsoft Media Server) protocol op poort 1755 HTTP op poort 80 Codecs Microsoft codecs zijn gebaseerd op VC-1. VC-1 is sinds kort een formele standaard geworden en ook bekend als SMPTE 421M. De Windows Media Video 9 codec (WMV9) is een implementatie van de VC-1 standaard. VC-1 specificeert onder andere de volgende profielen en levels. profile level bitrate resolution simple low 96 kbps 176 x 144 @ 15 Hz = QCIF medium 384 kbps 240 x 176 @ 15 Hz 352 x 288 @ 15 Hz = CIF main low 2 mbps 320 x 240 @ 15 Hz medium 10 mbps 720 x 480 @ 30 Hz = 480p (NTSC)
  • 27.
    Streaming Video Formaten pagina 27/63 720 x 576 @ 25 Hz = 576p (PAL) high 20 mbps 1920 x 1080 @ 30 Hz = 1080p advanced L0 2 mbps 352 x 288 @ 15 Hz = CIF L1 10 mbps 720 x 480 @ 30 Hz = 480p (NTSC) 720 x 576 @ 25 Hz = 576p (PAL) L2 20 mbps 1280 x 720 @ 30 Hz = 720p L3 45 mbps 1280 x 720 @ 60 Hz = 720p 1920 x 1080 @ 24 Hz = 1080p 1920 x 1080 @ 30 Hz = 1080i L4 135 mbps 1920 x 1080 @ 60 Hz = 1080p • Bitrate: Bitrates lopen van minder dan 100 kbps tot meer dan 100 mbps. • Video: Naast de WMV 9 codec zijn er ook codecs voor screen capture van PC schermen en image conversie van een rij plaatjes naar video. o Framesize: o Framerate: Met de encoder is tot een bitrate van 20 kbps (audio en video) te configureren voor een beeld van 160x120 / 10 frames per seconde. Video formaat lopen op tot HD 1920 x1080 / 60 progressive frames per seconde o HD ondersteuning: Ja • Audio De Windows Media Audio 9 codec (WMA9) komt in verschillende smaken. Er is een lossless variant (bij deze compressie techniek gaat geen data verloren) en een voice variant (geoptimaliseerd voor stemmen). Met Windos Media Audio 10 Professional kunnen 5.1 en 7.1 geluid opgenomen worden. o channels: 2.0, 5.1, 7.1 o samplerate: o samplesize: Welke encoders Windows Media content kan gemaakt worden met de Windows Media Encoder. Voor professioneel gebruik is de Windows Media Encoder Studio Edition beschikbaar. Welke servers Windows Media Services is de streaming server van Microsoft en wordt gebundeld met Windows Server 2003 Welke players De Windows Media Player is het afspeel apparaat van Microsoft. • Dekkingsgraad player: +/- 85 % Bron: zie verwijzing bij Real formaat.
  • 28.
    Streaming Video Formaten pagina 28/63 • Embed mogelijkheden player: Windows Media Player is goed te embedden in een HTML pagina en met Javascript te besturen. • Interactie mogelijkheden player: Geen Geschikt voor live Ja Geschikt voor on-demand Ja Keten ondersteuning • Capture: Voor het maken van digitale video adviseert Microsoft of direct met de Windows Media Encoder Live een Windows Media video uit te zenden en op te slaan. Of, voor on-demand, adviseert Microsoft de capture tool te gebruiken en uncompressed AVI op te slaan, welke later bewerkt kan worden. • Encoding: Met Windows Media Encoder • Editing: • Mastering: Met Windows Movie Maker kunnen video files bewerkt worden • Transcoding: De encoder kan ook gebruikt worden voor transcoding. Van de encoder is tevens een command line tool om dit te automatiseren of in batch te doen. • Distribution: Met Windows Media Server • Playing: Met Windows Media Player Delivery platform • Mobile: Ja • PC: Ja • Settopbox: Ja • PDA: Ja DRM Windows media drm is een een uitgebreid paltform waarmee digitale content beveiligd kan worden. Het platform biedt onder andere een SDK om DRM in applicaties op te nemen. Het platform ondersteund diverse toepassingen, DRM is inzetbaar bij streaming , maar ook bij downloaden of distributie op een dvd bijvoorbeeld. • http://www.microsoft.com/windows/windowsmedia/nl/drm/default.as px
  • 29.
    Streaming Video Formaten pagina 29/63 Open standaard Het windows media formaat is een implementatie van VC-1 en daarmee gestandaardiseerd. Tevens is het streaming protocol RTSP standaard. De ASF container en het MMS protocol zijn proprietary. Kosten De Windows Media Server komt gebundeld met Microsoft server software. De player komt met het PC operating systeem. De encoder en andere tools zijn gratis te downloaden. 2.4 QuickTime QuickTime is de naam die Apple heeft gegeven aan zijn video producten. Apple levert een breed assortiment aan video producten met als basis de volgende: • QuickTime Streaming Server voor live en on-demand streaming van QuickTime en MPEG-4 video. • QuickTime Broadcaster voor het produceren van een live uitzending. • QuickTime Player voor het afspelen van video. • QuickTime Pro voor capture en encoderen van video. Op de streaming server zijn tools beschikbaar om het distributie proces te vereenvoudigen, zoals de QuickTime Streaming Server Publisher waarmee video’s beheerd kunnen worden en bijvoorbeeld MP3 speellijsten kunnen worden gemaakt. Apple levert verder tegen betaling een MPEG-2 playback component voor het afspelen van MPEG-2 met QuickTime Player. De basis van QuickTime is de .mov container. Dit is de container die als basis heeft gediend voor MPEG-4. De focus van Apple ligt nu op MPEG-4 en H.264 encoding. H.264 wordt gezien als de opvolger van MPEG-2. Met 3GPP (een variant van H.264) is streaming naar mobiele apparatuur op lage bandbreedte mogelijk. H.264 schaalt tot HD encoding die geschikt is voor HD-DVD en Blu-Ray. Voor audio wordt ook gebruik gemaakt van MPEG-4, nl. AAC compressie. QuickTime is een van de video gebieden waarop Apple actief is. Een ander gebied is iTunes in combinatie met de iPod voor het beheren en afspelen van muziek, video en documenten zowel op de Mac/PC als onderweg. Daarnaast is Apple actief in video bewerking met de Final Cut Studio software. Meer informatie over de QuickTime produkten is te vinden op: • http://www.apple.com/quicktime • Technologie: http://www.apple.com/quicktime/technologies/ 2.4.1 kenmerken Formaat gegevens • File extensie: .mov, .qt • Mime-type: video/quicktime • Type formaat: container
  • 30.
    Streaming Video Formaten pagina 30/63 Protocollen QuickTime streamt over poort 554, RTSP en poort 80, HTTP. Codecs De belangrijkste codec die QuickTime gebruikt is H.264. Met H.264 zijn verschillende scenario’s denkbaar: scenario bitrate resolution Mobiel 50 – 60 kbps 174 x 144 @ 10-15 Hz Internet – SD 1 – 2 mbps 640 x 480 @ 24 Hz HD 5 – 6 mbps 1280 x 720 @ 24 Hz (720 p) Full HD 7 – 8 mbps 1920 x 1080 @ 24 Hz (1080p) Met QuickTime Pro is HD in H.264 te produceren. Met QuickTime Broadcaster is ook H.264 te maken, maar tot een maximale resolutie van 640x480 @ 30 Hz. (Voor live HD in H.264 is veel rekenkracht nodig.) • Bitrate De bitrates variëren van minder dan 100 kbps voor mobiele playback tot meer dan 10 Mbps voor HD kwaliteit. • Video o Framesize: o Framerate: De resolutie loopt op tot 1920 x 1080 @ 60 Hz progressive o HD ondersteuning: ja • Audio QuickTime gebruikt het audio formaat AAC. Dit formaat wordt ook gebruikt in iTunes en de music store. AAC wordt gezien als de opvolger van mp3. AAC kan tot 48 kanalen aan en sampling rates tot 96 KHz. o Channels: o Samplerate: o Samplesize: Welke encoders Voor on-demand wordt QuickTime Pro gebruikt om files te encoderen. Voor live wordt de QuickTime Broadcaster gebruikt. Welke servers De QuickTime Streaming server wordt gebruikt om MPEG-4 te streamen over poort H.264. Een Apache webserver wordt gebruikt voor streamen over poort 80. Welke players De QuickTime player is het standaard afspeelapparaat. • Dekkingsgraad player +- 66 %
  • 31.
    Streaming Video Formaten pagina 31/63 Bron: zie verwijzing bij Real formaat. • Embed mogelijkheden player De QuickTime player is te embedden in een HTML pagina. • Interactie mogelijkheden player: geen. Geschikt voor live Ja Geschikt voor on-demand Ja Keten ondersteuning • Capture Voor live capture en uitzending kan QuickTime Broadcaster gebruikt worden. Ook QuickTime Pro kan voor capture gebruikt worden voor bewerking daarna. • Encoding QuickTime Pro is de encoder. • Editing • Mastering Apple biedt naast QuickTime nog andere video produkten aan. Een daarvan is Final Cut Studio en dit product is geënt op video bewerking. • Transcoding Een van de componenten van Final Cut studio is de ‘compressor’. Met deze compressor kan een bewerkte video omgezet worden naar een bepaald formaat. De compressor is ook in batch modus te gebruiken. • Distribution Distributie van streaming materiaal gaat middels QuickTime streaming server. Een andere vorm van distributie waarin Apple actief is, is podcasting. Podcasting is het downloaden van materiaal vanaf een webserver, waarbij het materiaal aangeboden wordt via RSS. De gebruiker krijgt dus materiaal aangeboden in zijn RSS reader, bij Apple is dat iTunes. • Playing Afspelen van streaming materiaal gaat met QuickTime Player. Ook iTunes kan H.264 video en AAC audio afspelen. Delivery platform • Mobile: Ja • PC: Ja • Settopbox:Ja • PDA: Ja DRM Quicktime levert geen DRM. Content op de streaming server kan wel worden afgeschermd, op dezelfde manier als content op een webserver kan worden
  • 32.
    Streaming Video Formaten pagina 32/63 afgeschermd. Dit gaat dus met zogenaamde .htaccess files waarin gebruikersnaam en wachtwoord combinaties zijn opgenomen die toegang tot de content hebben. Open standaard QuickTime streaming is zoveel mogelijk gebaseerd op open standaarden. De focus is de MPEG-4 standaard. Daarnaast is het MAC OS operating systeem gebaseerd op FreeBSD, een open Unix standaard. De QuickTime streaming server is beschikbaar in een open source variant, genaamd Darwin. De QuickTime player en iTunes zijn proprietary software. Kosten QuickTime software wordt gebundeld bij het Mac OS X. Dit geldt voor de streaming server en de Broadcaster. Voor QuickTime Player Pro dient extra betaald te worden alsmede voor de MPEG-2 plug-in. De QuickTime Player is gratis beschikbaar. 2.5 Flash Flash staat sinds 1996 bekend als een door Macromedia (nu Adobe) ontwikkeld formaat om vooral websites te verrijken met interactie en animaties. Sinds de moderne versie van de Flash player in staat is om live en on-demand audio en video fragmenten af te spelen kunnen we ook spreken van het streaming formaat Flash. We spreken dan over Flash Video (FLV). De Flash Player wordt als de meest verspreidde player beschouwd. Op 96% van alle op internet aangesloten PC’s is wel een of andere versie van deze Flash player aanwezig. Meestal is dit in de vorm van een web browser plug-in en vanwege het grote gebruiksgemak hiervan ziet men het gebruik van Flash video op websites sterk toenemen. Flash maakt een snelle opkomst door, mede dankzij populaire video portals zoals YouTube en Google Video die op een zeer laagdrempelige manier video vanuit een webomgeving aanbieden. Ze bieden hierbij ook ‘server-side encoding’ van video. Je kunt er ieder formaat video uploaden en deze wordt dan automatisch getranscodeerd naar een FLV bestand. Om een zo groot mogelijke doelgroep te bereiken worden hier bewust concessies gedaan ten aanzien van de kwaliteit van de video. Er wordt gekozen voor een lage bitrate en resolutie waardoor Flash video vaak wordt gezien als een niet serieuze streaming video toepassing. Met de laatste nieuwe codecs is het tegenwoordig ook mogelijk om hoogwaardige kwaliteit Flash video te maken die schermvullend bekeken kan worden. Lees meer over Flash en Flash Video: • http://www.adobe.com/products/player_census/flashplayer/ • http://www.adobe.com/software/flash/about/ • http://en.wikipedia.org/wiki/Adobe_Flash • http://www.flashdeveloper.nl/g_flash_video.html
  • 33.
    Streaming Video Formaten pagina 33/63 • http://on2.com/video_samples/vp7-samples/ 2.5.1 Kenmerken Formaat gegevens • File extensie: .flv, .swf (FLV content kan ook embedded worden in een SWF file.) • Mime-type: video/x-flv • Type formaat: Media container Protocollen RTSP (Real Time Streaming Protocol) op poort 554 HTTP op poort 80 Codecs Sinds Flash Player 8, zijn er twee belangrijke video codecs in gebruik: On2 Technologies VP6 (http://on2.com/) en Sorenson Spark (http://www.sorensonmedia.com/) die beide hoge kwaliteit video en een grote mate van compressie, dus geschikt voor lage bandbreedtes (tot 700 kbps) bieden. Als audio codec wordt MP3 gebruikt. • Bitrate Gebruikte bitrates voor Flash video: 200 - 1000 kbps, afhankelijk van de hoeveelheid beweging in het bron materiaal. De gebruikelijke Audio bitrates (MP3) zijn 32, 64 of 96 kbps. 32 kbps voor alleen spraak en 96 kbps voor muziek. • Video o Framesize o Framerate o HD ondersteuning: Nee • Audio o Channels o Samplerate o Samplesize Welke encoders Standaard komt er met het Flash 8 pakket een Flash video encoder mee. Daarnaast worden de encoders van Sorenson (Sqeeze) en ON2 (Flix) veel gebruikt vanwege de betere encoding en uitgebreide mogelijkheden. Een gratis Flash encoder is de RivvaVX FLV Encoder. Deze is gebaseerd op de open source transcoding tool FFMPEG. Helaas niet beschikbaar voor het MAC platform en de nieuwe ON2 VP6 codec wordt nog niet ondersteund. • http://www.macromedia.com/software/flash/ • http://www.sorensonmedia.com/products/?pageID=3 • http://www.on2.com/technology/flix-features • http://www.rivavx.com/?encoder • http://ffMPEG.sourceforge.net/
  • 34.
    Streaming Video Formaten pagina 34/63 Welke servers Adobe Flash Media Server (FMS) is de standaard server voor het streamen van Flash video, maar iedere webserver kan Flash video laten zien wanneer deze in een .swf file embedded is. We spreken dan van progressive download. Er zijn tegenwoordig ook alternatieve streaming servers beschikbaar die een Flash video kunnen streamen, zonder de dure licentie van Macromedia te moeten betalen. Gebaseerd op de Open Source PHP Flash streaming server is StroboScope van Jet Stream BV een interessante optie. Welke players Om Flash Video af te kunnen spelen is een geschikte Flash Player vereist die met het .flv formaat overweg kan. Dit is versie 6,7,8, of 9. De Flash Player is in feite een multimedia en applicatie player die ontwikkeld is en verspreid wordt door Macromedia. Er wordt wel eens gezegd dat je geen aparte player nodig zou hebben om Flash af te kunnen spelen omdat deze al in de browser zou zitten, maar dat is niet waar. De Flash Player draait weliswaar als een browser plug-in, maar je zult deze eerst moeten downloaden en installeren. De laatste versie van de Flash Player is: 9.0.28.0 (1324 KB) • Dekkingsgraad player De grote dekkingsgraad van de Flash player wordt door met name door Adobe aangeprezen als belangrijke oorzaak voor de populariteit van het formaat. Onderzoeken claimen een dekkingsgraad van 96% wanneer men kijkt naar de versies die Flash Video (FLV) ondersteunen.
  • 35.
    Streaming Video Formaten pagina 35/63 Zie ook: http://www.adobe.com/products/player_census/flashplayer/version_ penetration.html • Embed mogelijkheden player Zeer groot! Omdat de player als een browser plug-in draait is het mogelijk om Flash Video te embedden in webpagina’s en om de video vanuit de browser te bekijken. De player zelf is customizable en kan dus geheel in stijl met de webpagina worden opgenomen. Het is zelfs mogelijk om iedere willekeurige vorm aan de video te geven. (any size and shape video). • Interactie mogelijkheden player Zeer groot! Omdat de Flash player ook in staat is om met SWF files om te gaan geeft dit zeer goede interactie mogelijkheden. Er wordt dan gebruik gemaakt van een programmeer taal ActionScript die gebruikt wordt om Flash video vanuit een SWF file te laten spelen. Daarnaast kan er gebruik worden gemaakt van server-side scripting. Hierdoor zijn de interactie mogelijkheden bijna onbeperkt. Voorbeelden van sites die de interactiemogelijkheden in Flash Video laten zien zijn: http://www.vodafone.com/ (Vodafone Future Vision website) http://www.redbullcopilot.com/ Geschikt voor live Nee, tenzij op zeer lage kwaliteit. Omdat de codecs een zeer hoge mate van compressie toepassen is de encoding tijd te groot om dit te gebruiken voor live video. (1 min. Flash video kost 3 min. encoding.). Met snelle hardware en een lage kwaliteit video bewijst Fabchannel (http://www.fabchannel.com/) echter dat het wel mogelijk is. Geschikt voor on-demand Ja, zeer goed. Keten ondersteuning • Capture • Encoding • Editing • Mastering • Transcoding • Distribution • Playing Delivery platform • Mobile: nee • PC: ja, PC en MAC • Settopbox: nee • PDA: nee DRM
  • 36.
    Streaming Video Formaten pagina 36/63 Er is geen DRM aanwezig bij het gebruik van de Flash Media Server. Afscherming van video's kan door middel van server side scripting (ActionScript) gerealiseerd worden. Open standaard Nee. Kosten De player wordt gratis verspreid, maar aan het gebruik van de Flash Media Server zijn licentiekosten verbonden (€ 4500,-). Hiermee zijn verschillende licentie profielen toe te passen: Profile 1: 150 Concurrent Connections / Unlimited Bandwidth Profile 2: 1000 Concurrent Connections / 40 mbps Bandwidth Profile 3: 500 Concurrent Connections / 25 mbps Bandwidth Het ligt natuurlijk helemaal aan de kwaliteit streams die je wilt aanbieden om te bepalen welk profiel het meest geschikt is. 2.6 Ogg Ogg is een volledig open en patent vrij multimedia container formaat voor het streamen van video en audio, ontwikkeld door de non-profit organisatie Xiph.org (http://www.xiph.org/). Het belangrijkste kenmerk van dit formaat is dat Ogg volledig vrij van rechten en patenten is en daarom alle voordelen van Open Source heeft. De bekendste toepassing van dit formaat is de audio codec: Ogg Vorbis en wordt gebruikt voor het streamen van alleen audio. Het is vergelijkbaar met bijv. MP3, maar geeft kleinere bestanden bij een hogere kwaliteit. Ook hoeven er geen rechten betaald te worden aan de patenthouder zoals bij MP3 wel het geval is (Fraunhofer). 'Ogg' staat voor het algemene formaat dat op zich verschillende componenten kan omvatten, zoals Vorbis, het audiogedeelte en Theora, het videogedeelte. Op de XIPH website wordt nauwkeurig verslag gedaan van alle vorderingen, want Ogg is, zoals alle open source projecten, een werk in uitvoering waarbij men steeds toegang heeft tot de laatste ontwikkelingen. Wat minder bekend is de video codec van Ogg: Theora. Theora is direct afgeleid van de VP3 codec van On2 en claimt de concurrent van MPEG-4 te zijn. Referenties: • http://www.theora.org/doc/Theora_I_spec.pdf • http://www.theora.org/ • http://www.vorbis.com/
  • 37.
    Streaming Video Formaten pagina 37/63 • http://www.xiph.org/ 2.6.1 Kenmerken Formaat gegevens • File extensie: .ogg • Mime-type: application/ogg • Type formaat: Media container Protocollen RTSP (Real Time Streaming Protocol) HTTP streaming (met Icecast) Codecs • Bitrate De Theora bitstream kan theoretisch video met een maximale resolutie van 1048560 × 1048560 pixels afhandelen. Een dergelijke bitrate zou per videoframe bijna 3TB aan (uncompressed) data bevatten en er bestaan nog geen decoders die deze enorme hoeveelheid data aan kunnen. • Video De Ogg Theora codec zit in dezelfde familie als de MPEG codec’s en is gebaseerd op DCT + block motion compensation, Huffman coding en lossless compressie. Kenmerken zijn willekeurige frame sizes, willekeurige framerates en gebruikt levensechte kleuren. o Framesize: willekeurig o Framerate: willekeurig o HD ondersteuning: ja (in theorie) • Audio Omdat Ogg een container formaat is en daarom afhankelijk is van de gebruikte codec waarmee de audio gecodeerd is zijn er verschillende sample en bitrates mogelijk. Afhankelijk van het gebruik varieert dit van 8 kbps tot 32 kbps voor spraak tot hoge kwaliteit tot 500 kbps voor muziek. Ook variabele bitrates zijn mogelijk. o Channels: willekeurig o Samplerate: willekeurig o Samplesize: willekeurig Welke encoders Er zijn diverse encoders beschikbaar. Meestal gebaseerd op de Open Source tool FFMPEG. Daarnaast zijn er diverse plug-ins voor populaire players beschikbaar. Veelal nog in een bèta stadium. • OggDropXPd: een grafische encoder voor Vorbis. • BeSweet: een transcoding utility dat verschillende audio formaten ondersteund zoals Ogg Vorbis. • OggEnc: een command line encoder.
  • 38.
    Streaming Video Formaten pagina 38/63 • ffmpeg2theora: een simpele command line tool om Ogg Theora bestanden te maken. • RealProducer plug-in (bèta): hiermee kunnen Ogg gerelateerde formaten vanuit RealProducer gemaakt worden. Welke servers • Icecast: Een streaming server voor HTTP audio (Ogg Vorbis) streaming met Apache. IceCast is compatible met de Shoutcast server van Nullsoft. • Ices: een client voor de Icecast Server. Hiermee wordt een audio stream van de client naar de Icecast server gestuurd. De server verspreidt deze audio stream dan naar de luisteraars. Dit concept is populair vanwege de mogelijkheden om radiostations over internet op te zetten. • IceShare: een P2P library om Ogg streams (audio en video) via een Peer-to-peer netwerk te verspreiden. Het is gebaseerd op het BitTorrent protocol • JRoar streaming server: een op Java gebaseerde streaming server wat de verschillende Ogg formaten (audio en video) ondersteund. • Flumotion: een streaming media server van Fluendo voor zowel Ogg audio als Ogg video. Welke players Hoewel het formaat weinig bekendheid geniet zijn er al diverse players, filters en plug-ins die dit formaat kunnen afspelen. Voor Ogg Theora zijn dit: o VLC: de VideoLAN client o GStreamer o Xine o Helix/RealPlayer. o DirectShow plug-in voor gebruik in de Windows Media player. o Fluendo Java applet. o Mplayer voor gebruik onder Linux. Voor Ogg Vorbis zijn de players: o Media Player Classic: een Open Source DirectShow player met een simpele interface. o Core Media Player: een DirectShow player. o Zoom Player: een DirectShow player. o RadLight: een DirectShow player. o Windows Media Player: de DirectShow player van Microsoft. o Winamp: de meest bekende MP3 player ondersteund ook het Ogg Vorbis formaat. o foobar2000: zeer spartaanse interface. Wordt gebruikt in combinatie met de Icecast server. o RealPlayer plugins: maakt het mogelijk om vanuit de RealPlayer en Helix Player Ogg Vorbis files af te spelen. o Zinf: een Open Source player gebaseerd op FreeAmp. • Dekkingsgraad player: onbekend • Embed mogelijkheden player: mgelijk met Java applets.
  • 39.
    Streaming Video Formaten pagina 39/63 • Interactie mogelijkheden player: mogelijk met Java applets Geschikt voor live Ja Geschikt voor on-demand Ja Keten ondersteuning • Capture • Encoding • Editing • Mastering • Transcoding • Distribution • Playing Voor de hele keten voor creëren van Ogg materiaal is ondersteuning te vinden. Omdat Ogg een open standaard is zijn er veel producten die een of andere vorm van Ogg ondersteunen. Het is zaak om eerst te bepalen welke functionaliteit gewenst is om vervolgens het bijpassende product te kiezen. Vaak zijn er extra filters of plug-ins nodig om het Ogg formaat te kunnen verwerken. Delivery platform • Mobile: ja, met de PocketPC GSPlayer. • PC: ja • Settopbox: nee • PDA: ja Open standaard Ja Kosten Gratis 2.7 Matroska Matroska is een project met als doelstelling om een volledig open source multimedia container formaat te ontwikkelen. Het is genoemd naar de Russische Matroesjka Poppen. Het project bestaat sinds 2002 en is ontstaan uit het ‘Multimedia Container Format’ project nadat er onenigheid ontstaan was over het te gebruiken binaire formaat. De oprichters van Matroska waren van mening dat het Extensible Binary Meta Language (EBML) formaat hen een aantal voordelen zouden geven.
  • 40.
    Streaming Video Formaten pagina 40/63 Matroska is ontworpen met de toekomst in gedachte. Het bevat eigenschappen die je verwacht van een modern containerformaat, zoals: • Snel zoeken in het bestand • High error recovery • Hoofdstukken • Selecteerbare ondertitels • Selecteerbare audio tracks • Uitbreidbaar met modules • Streamable voor internet (HTTP and RTP audio & video tracks) • Menu's (zoals op DVD’s) Lag de basis bij de ontwikkeling van het Ogg formaat bij het streamen van audio, zien we bij Matroska dat al vanaf het begin van de ontwikkeling ervan rekening werd gehouden dat het formaat iedere type codec moet kunnen ondersteunen. Audio, video, ondertitels en presentatie elementen. Mede door de complexiteit van het formaat is Matroska vooral geschikt wanneer er geavanceerde technieken nodig zijn. Bij een lage bitrate audiostream zal Ogg altijd beter presteren en de voorkeur hebben. 2.7.1 Kenmerken Formaat gegevens • File extensie: .mka .mkv • Mime-type: audio/x-matroska, video/x-matroska • Type formaat: Media container Protocollen RTSP (Real Time Streaming Protocol) HTTP streaming Codecs • Bitrate Omdat diverse audio en video codecs ondersteund worden (zie hieronder) is de ondersteuning voor verschillende bitrates prima. Niet alleen wat betreft constant bitrate (CBR), maar ook variabele bitrate (VBR) wordt goed ondersteund. • video Matroska is geen codec maar een container formaat waarin je audio en video in kunt zetten. De ondersteunde video formaten zijn MPEG-1, MPEG-2, MPEG-4, H.264, RealVideo en Windows Media. o Framesize: willekeurig o Framerate: willekeurig ook variabele framerate o HD ondersteuning: Ja in theorie
  • 41.
    Streaming Video Formaten pagina 41/63 • Audio Matroska is geen codec maar een container formaat waarin je audio en video in kunt zetten. De ondersteunde audio formaten zijn Ogg Vorbis, AAC, MP3, AC3, DTS en PCM. o Channels: willekeurig o Samplerate: willekeurig o Samplesize: willekeurig Welke encoders De MKVToolnix toolbox is a set van tools om Matroska files te maken, te editen en te analyseren. Het is te gebruiken onder zowel Linux als Windows. (http://www.bunkus.org/videotools/mkvtoolnix/). Zie verder onder Keten ondersteuning voor meer encoding tools/ Welke servers Je kunt VideoLan, die het Matroska formaat standaard ondersteund niet alleen als player, maar ook als streaming server gebruiken. Verder zijn er wel wat kleinschalige initiatieven voor de ontwikkeling van of het geschikt maken van streaming servers voor het Matroska formaat, maar op dit moment zie je vooral dat het formaat wordt ingezet als download formaat en in het gebruik van peer-2-peer netwerken. Welke players Hoewel het formaat weinig bekendheid geniet zijn er al diverse players, filters voor bestaande players en plug-ins die Matroska kunnen afspelen. Op de Matroska download pagina (http://www.matroska.org/downloads/windows.html) zijn altijd de laatste versies te vinden. Hieronder staan bekende players als de VideoLan client VLC voor gebruik onder windows, de MPlayer voor gebruik onder Linux. Met de DirectShow filters kunnen .mkv files afgespeeld worden onder Windows met iedere, op DirectShow gebaseerde speler, zoals de Windows Media player. De beste afspeel mogelijkheden biedt de Core Media Player (http://corecoded.com/) wanneer de Matroska CDLplug-in tenminste wordt gebruikt. • Dekkingsgraad player: niet bekend • Embed mogelijkheden player: nb • Interactie mogelijkheden player: nb Geschikt voor live Ja Geschikt voor on-demand Ja Keten ondersteuning • Capture • Encoding • Editing
  • 42.
    Streaming Video Formaten pagina 42/63 • Mastering • Transcoding • Distribution • Playing De makkelijkste manier om het Matroska formaat te gebruiken is om een bestaande AVI of OGM bestand te converteren naar een Matroska bestand. Dit is een proces waarbij geen data verloren zal gaan (lossless) en waarbij alle data verpakt wordt in een nieuwe media container. Hierdoor zal er geen verandering in kwaliteit of eigenschappen plaatsvinden. Er zijn twee verschillende tools om dit te doen, maar er zullen er in de toekomst meer geschikt worden gemaakt voor de ondersteuning van het Matroska format. Deze tools zijn: • VirtualDubMod: het open source video editing packet gebaseerd op de populaire VirtualDub tool. Hiermee kan je direct coderen naar een .mkv bestand vauit iedere bron die het kan openen. Hierbij wordt iedere Video for Windows (VfW) en ACM codec ondersteund. Zelfs 2-pass encoding voor een betere kwaliteit is mogelijk. • Mkvmerger: een command line tool gebaseerd op Matroska Muxer voor gebruik onder Windows en Linux. Als input formaat worden de volgende formaten ondersteund: AVI en OGM voor video en AC3, AAC, Vorbis, DTS, MP3, MP2 en PCM voor audio. Delivery platform • Mobile: ja • PC: ja (ook Linux) • Settopbox: nee • PDA: ja Open standaard Ja, Matroska is Open Source en maakt gebruik van open standaarden. Kosten Gratis
  • 43.
    Streaming Video Formaten pagina 43/63 3 Streaming landschap Het streaming landschap brengt het overzicht van de streaming video formaten in kaart. Daartoe worden in eerste instantie de belangrijkste kenmerken van de verschillende formaten nog eens op een rij gezet in de matrix van kenmerken. In de matrix van kenmerken worden alle kenmerken van de verschillende formaten gewogen en tegen elkaar afgezet. Dit geeft een overzicht van welk formaat welk kenmerk ondersteunt. Aan ieder formaat wordt vervolgens een score gegeven welke later gebruikt wordt in het landschap. De totaal score wordt opgebouwd uit drie score onderdelen. Het eerste onderdeel van de score gaat over de techniek en zegt iets over de kwaliteit van de video bij gebruik van een bepaalde bandbreedte. Het tweede onderdeel gaat over de encoders, servers en players en met name het gemak waarmee gebruikers de video kunnen bekijken. Het derde onderdeel zegt iets over de inzetbaarheid van een formaat, met name of je het op meerdere manieren kan inzetten. De totale score is de optelsom en geeft een algemeen beeld van de geschiktheid van een formaat bij een bepaalde bandbreedte en voor een bepaalde toepassing. 3.1 Matrix van kenmerken De kenmerken van de verschillende streaming video formaten zijn hieronder in de tabel weergegeven. Er zijn een aantal details aan de kenmerken toegevoegd op basis waarvan gescoord wordt in de drie score onderdelen. Techniek Om beter te discrimineren in de techniek kan in het kopje ‘protocollen’ gescoord worden op de waarden HTTP, RTSP en multicast. Aan ‘bitrate’ is een detail kwaliteitsverhouding toegevoegd, hoe beter hier gescoord wordt hoe minder bandbreedte nodig is om een bepaalde kwaliteit te behalen. Bij ‘audio’ wordt er gekeken naar ondersteuning van 5.1 audio en een lossless variant. Gebruik Bij de ‘player’ eigenschappen zijn de laagdrempeligheid van installatie en gebruik van de player toegevoegd. Ook de download grootte van de player is toegevoegd. Inzetbaarheid Aan het ‘delivery platform’ zijn de elementen DRM en multibitrate toegevoegd. Met deze optie wordt de inzetbaarheid van een formaat vergroot. Als een formaat een detail ondersteunt, dan wordt er een ‘+’ gegeven. Blinkt een formaat hierin uit dan zelfs twee: ‘++’. Alle plussen bij elkaar geven de totaal score onderaan de tabel. kenmerkenformaat MPEG(1) Real Windows Quicktime Flash OGG Matroska Media Protocollen + http - + + + + + + + rtsp - + + + + + - + multicast + + + + - + + Codecs + naam mpeg real wmv/vc1 h.264 On2, Vorbis, diversen
  • 44.
    Streaming Video Formaten pagina 44/63 Spark Theora - Bitrate - + minimum <64 kbps 12 kbps < 100 <10 kbps <32 kbps <10 kbps <10 kbps kbps - + maximum > 300 5 mbps > 100 > 10 mbps 700 kbps > 10 > 10 mbps mbps mbps mbps - kwaliteitsverhouding + + + ++ + - + - video - + Framesize custom custom custom custom(3) custom custom custom - + Framerate custom custom custom custom custom custom custom - + HD ondersteuning ++ + ++ ++ - + + - Audio - + 5.1 audio + + +(2) + - + + - + lossless - + + + - + + Open standaard Open platform - + - + - + + Open codec/formaat + - + + + + + (vc-1 wel) Open software + - - + +/- + + Score techniek 7 8 9 12 5 9 9 Welke encoders + naam nvt real wm broadcaster On2 Flix, OggDropX producer encoder Sorenson Pd Spark Welke servers + naam nvt helix wm quicktime Flash Icecast services Media Server Welke players + naam nvt realplayer wm player quicktime flash div. div. player + Dekkingsgraad nvt 60% (+) 85% (++) 66% (+) 97% (++) nb nb player + Embed nvt + + + ++ - - mogelijkheden player + Interactie nvt + - - ++ - - mogelijkheden player + laagdrempeligheid nvt - + + ++ - - installatie en gebruik player + download grootte nvt 8 mb 7 mb 32 mb 1 mb (+) nb nb player Score gebruikgemak 0 3 4 3 9 0 0 live Geschikt voor live + + + + + + + On-demand Geschikt voor on- - + + + + + + demand Keten ondersteuning - Capture nvt + + + + + + - Encoding nvt + + + + + + - Editing nvt - + ++ + + + - Mastering nvt + + + + + + - Transcoding nvt + + + + + + - Distribution nvt + + + + + + - playing nvt + + + + + + Delivery platform - Mobile + + + + - + +
  • 45.
    Streaming Video Formaten pagina 45/63 - Pc + + + + + + + - Settopbox + - + + - - - - PDA + + + + - + + - DRM + - ++ - - - - - MultiBitrate - + + - + + + Score breede 6 12 16 14 11 13 13 inzetbaarheid Kosten zijn beperkt + - + + - + + Score totaal 14 23 30 30 25 23 23 (1) Merk op dat MPEG is in de tabel met kenmerken meegenomen is als codec, er is niet gescoord op produkten zoals encoders, servers, players en de keten produkten. Met MPEG zijn de gebruiksmogelijkheden daarom beperkt tot functionaliteit die gebruikt wordt in de broadcast industrie, dit is het uitzenden van een uitzending in multicast om later te ontvangen op bijvoorbeeld een settopbox. Daarom zal MPEG bij voorbaat minder scoren dan de andere formaten, terwijl het voor de genoemde toepassing uitermate geschikt is. (2) Microsoft doet ook 7.1 audio (3) De framesize voor een live-uitzending met broadcaster is maximaal 640x480 3.2 Landschap van score, bandbreedte en toepassing Bij de start van het onderzoek was het idee een landschap neer te zetten van de streaming video formaten tegen de bandbreedte die gebruikt wordt. Hierdoor zou het duidelijk worden bij welke bandbreedte welk formaat het meest geschikt is. Naar mate het onderzoek vorderde is echter gebleken dat hier geen uitspraak over is te doen. Bijna alle formaten presteren op diverse bandbreedte van laag naar hoog goed. De meeste formaten zijn inzetbaar op de laagste bandbreedte voor mobiele toepassingen of de hoogste bandbreedte voor HD toepassingen. Uitzondering is het formaat Flash wat alleen geschikt is voor bandbreedten tot 700 kbps. Met andere formaten kunnen video’s gemaakt worden met bitrates tot tientallen mbps (Real Basic tot 5 mbps). Het is belangrijker om te kijken naar de video toepassing die gemaakt gaat worden. De streaming Video formaten hebben namelijk wel genoeg onderscheidende kenmerken om ze in te zetten voor een bepaald doel. Bijvoorbeeld scored MPEG laag in de kenmerken tabel omdat het een specifieke codec is en niet breed inzetbaar. Daarentegen wordt MPEG wel in de broadcast industrie gebruikt, juist omdat het een goede encoding biedt die voor digitale televisie met een settopbox uitermate geschikt is. HD content is met MPEG-2 het beste te encoderen, maar daar spelen Windows Media met de VC-1 encoder en QuickTime met de H.264 encoder ook een grote rol. Deze laatste twee kunnen op een lagere bandbreedte de zelfde kwaliteit realiseren als met MPEG-2 encoding op een hogere bandbreedte. Om het landschap vorm te geven zullen we de video toepassingen onderverdelen in drie categorieën, Techniek, Gebruik en Inzetbaarheid. Techniek Een toepassing valt in de categorie techniek als de kwaliteit/bandbreedte verhouding het meest belangrijk is en met open standaarden en codecs gewerkt moet worden. In deze categorie komt QuickTime als beste uit de bus vanwege de brede inzetbaarheid van de H.264 codec. Als open standaarden minder belangrijk zijn, dan is Windows Media ook een optie vanwege de VC-1 codec.
  • 46.
    Streaming Video Formaten pagina 46/63 Techniek 12 10 8 Score 6 4 2 0 mpeg real windows quicktime flash 0gg Matroska media Streaming Video Formaat Figuur 1: techniek score Gebruik Een toepassing scoort hoog in de categorie gebruik als het gebruiksgemak voor de eindgebruiker voorop staat. Kenmerken van deze toepassing zijn laagdrempeligheid bij het afspelen en interactie mogelijkheden voor de gebruiker. In deze categorie steekt Flash met kop en schouders boven de anderen uit. Daarbij moet wel worden vermeld dat dit dus voor specifieke Internet toepassing geldt waarbij de bandbreedte niet hoger dan 700 kbps kan oplopen en dus HD kwaliteit video niet op deze manier is aan te bieden.
  • 47.
    Streaming Video Formaten pagina 47/63 Gebruik 9 8 7 6 5 Score 4 3 2 1 0 mpeg real windows quicktime flash 0gg Matroska media Streaming Video Formaat Figuur 2: gebruik score Inzetbaarheid Een toepassing is breed inzetbaar als deze zowel voor lage en hoge bandbreedte geschikt is, maar bovendien ook voor diverse doeleinden gebruikt kan worden. Ondersteunt een formaat bijvoorbeeld DRM om video’s af te schermen? Het breedst inzetbare formaat van het moment is Windows Media. Windows Media is geschikt voor bijna alle toepassingen. Op sommige vlakken moet Windows Media echter zijn meerdere erkennen. Bijvoorbeeld in de kwaliteit van de encoding aan H.264 en de interactie mogelijkheden van Flash. Wat betreft breed inzetbaarheid wordt Windows Media gevolgd door QuickTime.
  • 48.
    Streaming Video Formaten pagina 48/63 Inzetbaarheid 16 14 12 10 Score 8 6 4 2 0 mpeg real windows quicktime flash 0gg Matroska media Streaming Video Formaat Figuur 3: inzetbaarheid score Totaal Als we de score op de diverse onderdelen bij elkaar optellen dan zien we dat twee formaten gelijk eindigen, dat zijn Windows Media en QuickTime. Dit zijn de formaten die op alle drie de onderdelen goed scoren. Het brons gaat naar Flash en dat komt omdat Flash uitermate gebruiksvriendelijk is. De andere formaten hebben ieder hun eigen specialisme, maar zijn niet als beste geëindigd, terwijl ze voor een specifieke toepassing heel geschikt kunnen zijn. Het duidelijkste voorbeeld hiervan is MPEG. MPEG scoort niet hoog omdat het in feite alleen een codering standaard is. Het is echter wel een goede standaard die veel gebruikt wordt. Real valt niet in de prijzen omdat Real nergens uitblinkt. Real biedt net als Windows Media en QuickTime een totaal oplossing, maar deze is op alle fronten net 1 of 2 punten minder. Real eindigt op de vierde plaats omdat het wel inzetbaar is op veel fronten. Ogg scoort relatief hoog omdat er een actieve community is die er mee werkt. Vooral het audio formaat, wat vergelijkbaar is met MP3, is veel gebruikt. Dit komt omdat het formaat volledig open source en rechten vrij is. Hetzelfde geldt voor de video component van Ogg en de container Matroska. Deze zijn ook open source en rechten vrij en in de community zijn diverse tools die het mogelijk maken hiermee te werken. De formaten missen echter een bepaalde ‘volwassenheid’ waardoor ze moeilijker inzetbare zijn dan bijvoorbeeld Real. Daarentegen zijn aan Real hoge licentie kosten verbonden en als je dat meeneemt in de overweging dan scoren Ogg en Matroska even hoog.
  • 49.
    Streaming Video Formaten pagina 49/63 Opbouw totaal score 30 25 20 Score 15 Inzetbaarheid Gebruik 10 Techniek 5 0 mpeg real w indow s quicktime flash 0gg Matroska media Streaming Video Formaat Figuur 4: totaal score
  • 50.
    Streaming Video Formaten pagina 50/63 4 Conclusie Het streaming formaten onderzoek heeft aangetoond dat het moeilijk is formaten te vergelijken. De eerste vraag die gesteld is is al heel moeilijk te beantwoorden. Wat is precies een streaming formaat? Onderdelen van streaming formaten zijn codecs, containers, maar ook servers en afspeelapparaten. Sommige formaten leveren alleen codecs en containers, zoals MPEG. Andere formaten leveren een breder scala aan producten, zoals ook streaming servers en spelers, zoals Windows Media, QuickTime en Flash. Daarbij maakt QuickTime weer gebruik van MPEG codecs en de verwarring is compleet. Dit onderzoek schept structuur in het vergelijken van de formaten door verschillende kenmerken te benoemen. In het streaming formaten onderzoek zijn van diverse producten de kenmerken bepaald en met elkaar vergeleken. Wat duidelijk naar voren komt is dat er geen beste formaat in de algemene zin aan te wijzen is. Het is afhankelijk van de toepassing welk formaat het meest geschikt is. Voor mensen die actief zijn in de broadcast industrie en die digitale televisie bij de mensen in de huiskamer willen brengen ligt het voor de hand te kijken naar MPEG producten voor encoding op zo hoog mogelijke kwaliteit in de studio en vervolgens afspelen op een settopbox in de huiskamer. Voor streaming over internet, waar de kijker meestal achter een PC zit is het belangrijk te kijken naar de afspeelapparaten op de PC van de gebruiker, de gebruiksvriendelijkheid en de toepassing, dan komen de formaten Windows Media, QuickTime en Flash om de hoek kijken. De formaten Real, Ogg en Matroska zijn afgevallen als kandidaten voor een bepaalde toepassing. Real is in de vergelijking met Windows Media, QuickTime en Flash niet onderscheidend genoeg bevonden om geschikt te zijn. De formaten OGG en Matroska missen een bepaalde mate van ‘volwassenheid’ waardoor deze formaten (nog) niet toepasbaar zijn. Wat uit de vergelijking van kenmerken en het streaming landschap naar voren komt is dat niet alleen de score van een formaat van doorslaggevend belang is, maar dat de toepassing van minstens even groot belang is en vaak de doorslaggevende rol zal spelen. De drie winnende formaten, Windows Media, QuickTime en Flash zijn allen geschikt om op een diversiteit van bandbreedte een goede kwaliteit video af te spelen. Staat in de toepassing het gebruiksgemak voorop en de laagdrempeligheid van de video dan is Flash de beste keus. Staat kwaliteit op diverse bandbreedten voorop, zowel hoge kwaliteit video naar mobiel als hoge kwaliteit HD video, dan is H.264 encoding en streaming met de QuickTime producten de juiste keus. Is brede inzetbaarheid het uitgangspunt, er moet bijvoorbeeld gewerkt worden met DRM of multibitrate files, dan is Windows Media de voor de hand liggende keus. SURFnet kiest niet één formaat in de videodienst verlening. SURFnet ondersteunt nu meerdere formaten, MPEG-1, MPEG-2, MPEG-4 en Windows Media. In de toekomst wordt gebouwd aan H.264 streaming en Flash streaming. In bijlage A wordt een H.264 proefopstelling besproken. Dit wordt dus al in de zeer nabije toekomst gerealiseerd. H.264 zal uiteindelijk ook de toepassing van MPEG-1 en MPEG-2 overnemen. Daarnaast wordt er gewerkt aan een nieuwe versie van de SURFnet Videotheek waarin het Flash
  • 51.
    Streaming Video Formaten pagina 51/63 formaat gebruikt zal worden voor de preview van video materiaal. SURFnet zal dus de formaten inzetten waar ze het meest geschikt zijn. Dit streaming formaten onderzoek gaat over toepasbaarheid van streaming formaten. Het onderzoek beantwoord niet de vraag welke kwaliteit het beste is. Dit komt omdat er per formaat verschillende codecs mogelijk zijn die de kwaliteit regelen. Per codec is er nog een verscheidenheid aan parameters die bepalend zijn voor het eindresultaat. Hier hebben wij geen onderzoek naar gedaan. Merk op dat met verschillende formaten hele goede kwaliteit video te realiseren is op een bepaalde bandbreedte. Bijvoorbeeld compressie van HD video op 20 mbps in MPEG-2 is van heel goede kwaliteit. Door de geavanceerdere coderingen van H.264 en VC-1 zijn met deze twee codecs de HD beelden met 12-16 mbps te comprimeren met een vergelijkbare kwaliteit. Hoe meer je vervolgens van de bandbreedte gaat afhalen hoe minder de kwaliteit zal worden en dat verschilt per codec. Bij dit onderzoek hoort een website, http://video.surfnet.nl/StreamingVideoFormaten/, waar aanvullende informatie is te vinden over het streaming video formaten onderzoek.
  • 52.
    Streaming Video Formaten pagina 52/63 5 Bijlage A - H.264 proefopstelling De H.264 proefopstelling is een pilot voor het integreren van High Definition (HD) video in de SURFnet Videotheek en SURFnet-TV. Afgelopen jaar zijn experimenten met HD gedaan, oa. is het WK voetbal 2006 gebruikt om een live HD stream over het SURFnet netwerk uit te sturen. Dit is de vervolgstap. De (broadcast) industrie richt zich met name op HD H.264 (MPEG-4) encoding en de eerste HD encoders en conversie tools komen op de markt. SURFnet wil bij deze trend aansluiten en vooroplopen in de operationalisering van MPEG-4 HD. De proefopstelling wordt zo ingericht dat deze later opgenomen kan worden in het productie platform. De proefopstelling zelf dient als platform waar HD materiaal opgenomen en afgespeeld kan worden. 5.1 H.264 workflow Om HD in SVP en SURFnet-TV te integreren moet de hele workflow van HD on- demand en live streaming aangepakt worden. Zie onderstaande figuur 1 voor de workflow.
  • 53.
    Streaming Video Formaten pagina 53/63 Figuur 1: H.264: Workflow Het proces begint bovenaan bij de producent van het streaming materiaal. Deze kan een on-demand source editen tot een file die in de video store geplaatst moet worden of een live source encoderen naar MPEG-4. De on-demand source wordt met een file-upload in de video store geplaatst (de bestaande upload mogelijkheden worden hiervoor gebruikt). Als de source een MPEG-4 HD film is dan kan deze direct in de video store worden geplaatst. Is de source file van een ander formaat, dan moet deze door een transcoder/compressor omgezet worden naar het juiste formaat. Materiaal wat in de video store staat kan via een streaming server en een web server afgespeeld worden. Dit resulteert onderaan de figuur in een on-demand stream voor de gebruiker
  • 54.
    Streaming Video Formaten pagina 54/63 De live source die uit de encoder komt wordt vanaf de producent naar SURFnet gestuurd en daar opgevangen door een splitter. De splitter stuurt een recorder aan die ervoor zorgt dat de stream direct in de video store opgenomen kan worden. Deze splitter zorgt er ook voor dat meerdere gebruikers naar 1 encoded stream kunnen kijken. De splitter stuurt zowel unicast als multicast streams uit. Dit resulteert onderaan de figuur in live unicast en multicast streams voor de gebruiker. 5.2 H.264 architectuur Voor het uitzenden van H.264 materiaal is een architectuur nodig waarmee het volgende mogelijk wordt gemaakt. • Live H.264 streamen • Live H.264 in HD streamen • On-demand H.264 streamen • On-demand H.264 in HD streamen Uit het MPEG-4 onderzoek van SURFnet is gebleken dat MPEG-4 en H.264 encoding en streaming bij voorkeur op het Apple QuickTime platform gebouwd wordt. In eerste instantie is daarom een architectuur ontworpen die met Apple en QuickTime producten is opgebouwd, zie figuur 1. Voor live H.264 kan Mac OS X gebruikt worden met QuickTime Broadcaster. Deze encoder stuurt het live signaal direct naar de QuickTime Streaming Server (QTSS) en slaat het uitgezonden materiaal op in een file. De opgenomen file wordt via een andere Mac OS X server met de compressor van Final Cut Studio omgezet in een geschikte file voor de QTSS en daar geplaatst voor on-demand afspelen. Apple levert zelf geen kant en klare live HD encoders Voor live H.264 in HD is een andere oplossing gezocht die ook een live signaal aan QTSS levert en ook een opgenomen file aan de compressor. Meer over deze zoektocht in het hoofdstuk ‘live HD encoding in H.264’. Voor on-demand H.264 in SD en HD bieden we toegang tot de Mac OS X server met de compressor. Files die geupload worden kunnen daar omgezet worden naar geschikte file voor de QTSS.
  • 55.
    Streaming Video Formaten pagina 55/63 Figuur 1: h.264 architectuur Het implementeren van bovenstaande architectuur betekent zelf sleutelen aan de workflow en dan met name het juist inzetten van de compressor tool voor transcoding. De architectuur is voorgelegd aan mensen van Apple en zij kwamen tot de conclusie dat dit heel dicht ligt bij de ‘podcast server’ die Apple momenteel ontwikkeld en volgend jaar op de markt wil brengen. Van de ‘podcast server’ is momenteel een bèta versie voorhanden en SURFnet gaat deze inzetten om de H.264 architectuur te realiseren. Zie het volgende hoofdstuk voor meer informatie over de ‘podcast server’. 5.2.1 Live HD encoding in H.264 Live HD encoding in H.264 is state-of-the-art functionaliteit. De H.264 encoding is zeer complex en vergt veel rekenkracht om in real-time een HD stream te encoderen. In tegenstelling tot MPEG-2 encoding dat gebruikt wordt om bijvoorbeeld HDV (1080i of 720p in 20mbps) te encoderen zijn er nog weinig producten die H.264 (MPEG-4) encoderen.
  • 56.
    Streaming Video Formaten pagina 56/63 Kant en klare producten In de zoektocht naar geschikte apparatuur is begonnen met aansluiting te zoeken bij de Apple QuickTime apparatuur. Het meest voor de hand ligt om QuickTime Broadcaster te gebruiken, maar deze ondersteunt (nog) geen HD. De producten van Dicas en Darim die aan zouden moeten sluiten op Quicktime software ondersteunen geen HD en vallen dus ook af. Bekende leveranciers van SURFnet, zoals Haivision en Vbrick hebben nog geen HD encoders in productie genomen vanwege een aantal beperkingen van H.264 ten opzichte van MPEG-2. Allereerst is er het verschil in prijs. Waar een MPEG-2 encoder tegenwoordig voor +/- 5000 euro te koop is moet op het tienvoudige gerekend worden voor een H.264 encoder vanwege de hardware die nodig is om te comprimeren. Daarnaast is er voor H.264 nog niet zoveel randapparatuur als voor MPEG-2, zoals settopboxen, streaming server en andere apparatuur. Als laatste wordt als belemmering de vertraging gezien die optreedt bij het encoderen, waardoor H.264 op zijn beste kwaliteit nog niet geschikt is voor twee-weg communicatie. Beide producenten experimenteren wel met H.264 en verwachten in 2007 met een product te komen. Er zijn ook leveranciers die wel H.264 encoders leveren, zoals Tandberg, Scientific Altlanta en Modulus. Zij lopen voorop in de markt. Daar is de prijs van hun apparatuur ook naar. Wat zij echter doen is H.264 streamen in een MPEG-2 transport stream container en geen RTSP/RTP stream in een MPEG- 4 container die geschikt is voor samenwerking met QuickTime streaming server. In de zoektocht naar H.264 encoders voor HD die ook nog geschikt zijn voor QuickTime streaming server is alleen Envivio overgebleven met het product ‘4caster HD3 Encoder’. Deze encoder levert zowel een HD stream als een file die direct in het on-demand gedeelte opgenomen kan worden. De prijs van deze encoder ligt echter rond de 100K euro, waardoor deze buiten onze scope valt. Zelf een encoder maken Omdat het niet mogelijk is een kant en klare H.264 encoder voor HD aan te schaffen hebben we geprobeerd zelf een systeem samen te stellen wat deze encoding kan doen. In principe levert Aspex hardware accelerator kaarten waarvan er twee nodig zijn in een systeem om real-time HD encoding te doen. Deze kaarten brengen dus de benodigde processor power. In theorie zouden deze kaarten bijvoorbeeld goed moeten kunnen samenwerken met de Darim hardware, dit is echter nog nooit getest. De hardware accelerator kaarten kunnen gekoppeld worden aan Bluefish444 capture kaarten en zo kan een live HD stream gecaptured worden. De derde schakel ontbreekt echter nog. Het is vervolgens nodig om de opgenomen stroom in H.264 live uit te zenden. Er is wel software van bijvoorbeeld Mainconcepts om live H.264 op te slaan op de harddisk, maar
  • 57.
    Streaming Video Formaten pagina 57/63 live streamen is er nog niet bij. Deze ontwikkeling staat gepland voor volgend jaar. Nieuwe experimenten Om live HD in H.264 te kunnen doen is de volgende stap om samen met Apple te gaan kijken in het kader van de ‘podcast server’ welke processor kracht hun encoder/agent nodig heeft om Live HD te kunnen verzorgen. Als de nieuwe Apple producten binnenkort beschikbaar komen gaan we daar mee experimenteren. Een van de meest belovende opties om live HD te streamen is door gebruik te maken van Wirecast software, zie: http://www.varasoftware.com/products/wirecast/. Met deze software moet het mogelijk zijn live HD te capturen en naar een QuickTime server te streamen mits de hardware voldoende capaciteit heeft. In onze proefopstelling gaan we een live encoder opzetten met deze software om dit te testen. 5.3 Podcast server - sneak preview Apple’s Podcast server is ontwikkeld voor het zo eenvoudig mogelijk opnemen en publiceren van audio en video lezingen. De opname worden beschikbaar gesteld als podcasts. De term podcast wordt door Apple gebruikt voor het beschikbaar stellen van audio en video materiaal. Dit is een breed begrip, want het geldt voor het publiceren van een video file voor de iPod, maar ook voor publiceren van video voor andere devices, zoals een PC. Daarnaast gebruikt Apple de term voor het on-demand aanbieden van de video, maar ook voor het streaming aanbieden van de video. Tevens worden de aangeboden video’s via meerdere kanalen ontsloten. De geëigende weg is downloaden via iTunes (RSS), maar ook kunnen in websites links worden opgenomen naar streaming video’s. Het idee is om lezingen op te nemen in een besloten netwerk en te verspreiden over het publieke netwerk naar meerdere devices, zie figuur 2.
  • 58.
    Streaming Video Formaten pagina 58/63 Figuur 2: podcast server principe Daarnaast moet het voor docent zo eenvoudig mogelijk zijn om lezingen op te nemen en beschikbaar te stellen aan de student. In feite hoeft de docent alleen maar een stop en start knop in te drukken op een daarvoor bestemde webpagina/blog en zijn video wordt gepubliceerd in zijn blog. De student abonneert zich (met RSS) op de blog en ontvangt de video als deze gepubliceerd wordt. Zie figuur 3. Figuur 3: podcast server gebruik Wat de Podcast server aan processing doet is te lezen in het volgende hoofdstuk. 5.3.1 Podcast server - workflow Nadat de docent op stop heeft gedrukt volgen er een aantal stappen die geautomatiseerd verlopen. Zie voor de workflow architectuur figuur 4.
  • 59.
    Streaming Video Formaten pagina 59/63 Figuur 4: podcast server: workflow architectuur Stap 1 Vanuit de ‘class room’ kopieert de encoder zijn file naar de ‘file sharing’ module. Stap 2 De encoder plaatst vervolgens een ‘XML job’ bij het ‘BATCH Processing System’ en daarmee heeft de encoder de verwerking in gang gezet. Dit proces is vergelijkbaar met de bulk upload tools van de SURFnet videotheek. Daar worden ook eerst mediafiles neergezet en vervolgens een XML beschrijving van deze files. Waarna het proces kan beginnen. Stap 3 Post processing van de job gaat nu aan de slag en afhankelijk van de job paramaters worden er verschillende taken uitgevoerd. Waaronder transcoderen, publiceren, notificeren, etc. Stap 4 De toegang voor de docent en student tot het gecreëerde materiaal wordt door de ‘Web Portal’ gegeven. In al deze stappen worden de ‘network en storage services’ intensief gebruikt. In bijlage A van dit document wordt de complete netwerk architectuur van de podcast server geschetst. 5.3.2 Podcast server - functionaliteiten De encoder geeft in XML aan de podcast server door welke post-processing taken gedaan moet worden met de video file die opgestuurd is. De taken die bijvoorbeeld losgelaten kunnen worden zijn: 1. Encode naar H.264 voor iPod 2. Encode naar AAC 3. Hint movie
  • 60.
    Streaming Video Formaten pagina 60/63 Hiermee wordt gerealiseerd dat de inkomende file zowel als H.264 als ‘audio only’ op de blog gepubliceerd wordt. Daarnaast wordt de ‘hoge kwaliteit’ gehint en beschikbaar gesteld op de streaming server. Tevens wordt de maker genotificeerd. Zie figuur 5 voor dit voorbeeld. Figuur 5: voorbeeld functionaliteit Dit voorbeeld kan uitgebouwd worden tot een ‘real world’ applicatie door een job te creëren die een H.264 file on-demand beschikbaar stelt en dezelfde file streaming beschikbaar stelt. De on-demand file is met iTunes via een blog te downloaden en de streaming file met QuickTime streaming server af te spelen. Het is mogelijk zelf taken toe te voegen aan dit proces door bijvoorbeeld de metadata met referentie naar de streaming file op te nemen in de database van de universiteit of in de elektronische leeromgeving. Zie figuur 6 voor dit ‘real world’ voorbeeld. Figuur 6: ‘real world’ voorbeeld
  • 61.
    Streaming Video Formaten pagina 61/63 Naast de taken die in de jobs uitgevoerd kunnen worden biedt Apple ook mogelijkheden om files eenvoudig te ingesten in het systeem, los van de agent/encoder. Het is bijvoorbeeld mogelijk om direct vanaf je desktop een file te FTP-en naar de podcast server en het systeem in gang te zetten. Ook hier gaat het om een FTP van de mediafile met de bijbehorende XML job. Zie figuur 7 voor een voorbeeld widget op de desktop. De werking is als volgt. In het eerste plaatje wordt op de bol een video file gesleept. Vervolgens wordt in het 2e plaatje om XML gegevens gevraagd, dit is als het ware de job. De job kan volledig voor gespecificeerd worden, zodat de gebruiker bijvoorbeeld alleen nog zijn gebruikersnaam en wachtwoord moet invullen. In het laatste plaatje kan je metadata toevoegen en de file wordt verzonden. Figuur 7: desktop widget 5.3.3 Podcast server – netwerk architectuur Onderstaande figuur 8 geeft een overzicht van de netwerk componenten die aanwezig moeten zijn in het Podcast server park.
  • 62.
    Streaming Video Formaten pagina 62/63 Figuur 8: podcast server netwerk architectuur
  • 63.
    Streaming Video Formaten pagina 63/63 5.4 H.264 Apparatuur Voor de implementatie van de podcast server zijn er een aantal componenten nodig. Encoding: Podcast agent Een MacMini die dienst doet als encoder voor het capturen en encoderen van de opname. HD encoding: Wirecast live HD streamer Een MacPro voor het capturen en encoderen van een live HD evenement. Application: Batch/Webportal server en metadata controller Een Apple Xserve server die dienst doet als applicatie server. Hier draait de website en een Apple Xserve server voor job processing power. Storage: Storage en network services Een Apple Xserve Raid server met een hoeveelheid schijfruimte en een Apple Xserve server voor ontsluiting van de storage en andere netwerk diensten. De apparatuur is onlangs beschikbaar gekomen. De proefopstelling wordt met deze hardware in december 2006 gerealiseerd.