Embed presentation
Download to read offline



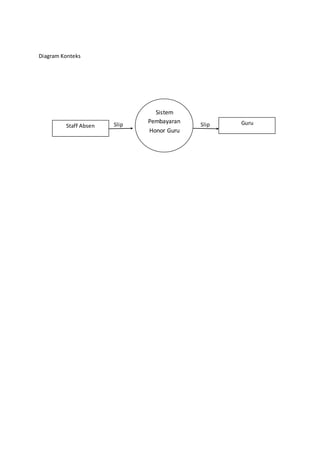
This document outlines the staff attendance and teacher payroll process. It includes making attendance records and recap reports, then using that attendance data to generate payroll slips. The payroll slips are then used to confirm and transfer payment to teachers via ATM. Key actors involved are the staff attendance officer who enters attendance data, and the financial staff who enter payroll slip data and process the funds transfer.


