1
‫واحد‬ ‫با‬ ‫آشنايي‬ ‫دوره‬
‫بوتادين‬
‫بهمن‬
-
1397
2
‫دستي‬ ‫پايين‬ ‫صنايع‬
1
‫و‬
3
‫بوتادين‬
3
‫تقطير‬
‫منظور‬
‫از‬
،‫تقطیر‬
‫در‬
‫واقع‬
‫جداسازی‬
‫فیزیکی‬
‫است‬
‫ک‬
‫ه‬
‫اساس‬
‫آن‬
‫اختالف‬
‫در‬
‫نقطه‬
‫جوش‬
‫هیدروکربن‬
‫های‬
‫مختلف‬
‫اس‬
‫ت‬
.
‫سنگین‬، ‫هیدروکربن‬ ‫هرچه‬
‫باشد‬ ‫تر‬
‫اس‬ ‫زیادتر‬ ‫آن‬ ‫جوش‬ ‫نقطه‬ ،
‫و‬ ‫ت‬
‫بلعکس‬
.
4
‫است‬
.
‫در‬
‫فرآیند‬
‫تقطیر‬
‫ریبویلر‬
‫حرارت‬
‫الزم‬
‫راجهت‬
‫انجام‬
‫عمل‬
‫تقطیر‬
‫و‬
‫تفکیک‬
‫مواد‬
‫سازنده‬
‫یک‬
‫محلول‬
‫تأمین‬
‫می‬
‫کند‬
.
‫بخار‬
‫باال‬
‫رونده‬
‫از‬
‫برج‬
‫با‬
‫مایعی‬
‫که‬
‫از‬
‫باالی‬
‫برج‬
‫بسمت‬
‫پایین‬
‫حرکت‬
‫می‬
‫کند‬
،
‫بر‬
‫روی‬
‫سینی‬
‫ها‬
‫تماس‬
‫مستقیم‬
‫پیدا‬
‫می‬
‫کنند‬
.
‫این‬
‫تماس‬
‫باعث‬
‫افزایش‬
‫دمای‬
‫مایع‬
‫روی‬
‫سینی‬
‫می‬
‫شود‬
‫و‬
‫در‬
‫نهایت‬
‫باعث‬
‫نزدیک‬
‫شدن‬
‫دمای‬
‫مایع‬
‫به‬
‫دمای‬
‫حباب‬
‫می‬
‫شود‬
.
‫با‬
‫رسیدن‬
‫مایع‬
‫به‬
‫دمای‬
‫حباب‬
‫به‬
‫تدریج‬
‫اولین‬
‫ذرات‬
‫بخارحاصل‬
‫می‬
‫شود‬
‫که‬
‫این‬
‫بخارات‬
‫غنی‬
‫از‬
‫ماده‬
‫فرار‬
‫می‬
‫باشد‬
.
‫ازطرف‬
‫دیگردر‬
‫فاز‬
‫بخار‬
‫موادی‬
‫که‬
‫از‬
‫نقطه‬
‫جوش‬
‫کمتری‬
‫برخوردار‬
‫هستند‬
‫تحت‬
‫عمل‬
‫میعان‬
‫قرار‬
‫گرفته‬
‫و‬
‫بصورت‬
‫فاز‬
‫مایع‬
‫به‬
‫سمت‬
‫پایین‬
‫برج‬
‫حرکت‬
‫می‬
‫کند‬
.
‫مهمترین‬
‫عملکرد‬
‫یک‬
‫برج‬
‫برج‬ ‫يک‬ ‫کار‬ ‫طرز‬
‫دار‬ ‫سينی‬
5
6
7
8
‫تقطیر‬ ‫برج‬
‫شامل‬
:
1
-
‫برج‬
2
-
‫ریبویلر‬
3
-
‫كندانسور‬
(
‫چگا‬
‫لنده‬
)
‫تقطي‬ ‫برج‬
‫ر‬
9
‫پ‬
:
‫یچه‬ ‫در‬
‫ای‬
‫ها‬ ‫سينی‬ ‫انواع‬
‫الف‬
:
‫های‬ ‫کالهک‬
(
‫فنجانی‬
)
Bubble cap tray
‫ب‬
:
‫غربالی‬
Sieve tray
10
‫اجزاي‬ ‫ساير‬
‫برج‬ ‫داخلي‬
‫كننده‬ ‫توزیع‬
‫خوراك‬
Feed distributors
‫مایع‬ ‫كننده‬ ‫توزیع‬
Liquid distributors
‫مایع‬ ‫ي‬ ‫كننده‬ ‫جمع‬
Collecting Devices
‫ها‬ ‫نگهدارنده‬
Support Devices
11
12
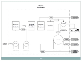
‫واحد‬ ‫ز‬ ‫ا‬ ‫اي‬ ‫ساده‬ ‫شماي‬
‫بوتادین‬ ‫جداسازي‬
13
‫فني‬ ‫دانش‬ ‫اساس‬ ‫بر‬ ‫بوتادين‬ ‫واحد‬ ‫از‬ ‫كلي‬ ‫شماي‬
basf
14
‫تقطير‬ ‫بخش‬
‫استخراجي‬
15
‫خوراك‬ ‫تبخير‬
16
17
‫ي‬ ‫ادامه‬
MW
18
‫ي‬ ‫ادامه‬
RF
19
20
‫ي‬ ‫ادامه‬
AW
21
‫تقطير‬ ‫بخش‬
‫استخراجي‬
22
‫زدا‬ ‫گاز‬
23
‫كندانسور‬
E-3032
24
‫كندانسور‬
E-3090
25
‫كمپرسور‬
C-3031
26
‫كمپرسور‬
C-3031
27
RECYCLE GAS COOLER
‫گاز‬ ‫بخش‬
‫زدايي‬
28
‫پروفايل‬
29
‫تقطير‬ ‫بخش‬
30
31
‫تقطير‬ ‫بخش‬
32
PROPYNE COLUMN
33
PROPYNE COLUMN
‫ادامه‬
34
BD COLUMN
35
BD COLUMN ‫ادامه‬
36
‫ذخيره‬ ‫مخازن‬
‫روزانه‬
37
‫ذخيره‬ ‫مخازن‬
‫محصول‬
38
C-1053
39
‫پااليش‬ ‫سيستم‬
‫حالل‬
40
41
42
43
44
CANED PUMP
SCREW COMPPRESURE
45
‫خاص‬ ‫تجهیزات‬
46
‫بوتادين‬‫واحد‬‫در‬ ‫استفاده‬‫د‬‫ر‬‫مو‬‫ي‬‫شيمياي‬‫مواد‬
NMP ‫حالل‬
TBC Polymer inhibitor
SDN Solvent inhibitor
Silicone oil ‫ف‬‫ك‬‫ضد‬
47
‫شيميايي‬ ‫مواد‬ ‫تزريق‬ ‫بخش‬
48
49
50
TBC injection
51
‫ضد‬ ‫عملكرد‬
‫كف‬
52
Nuian Baspar Engineering Company
53
‫واحد‬ ‫پلیمرزایي‬ ‫مشكل‬ ‫بروز‬ ‫محل‬
‫طراحي‬ ‫بوتادین‬
BASF
54
“Conventional” Rubber Polybutadiene
• Brown to black color and rubbery texture
• Formed via free-radical polymerization
Polybutadiene Glass
• Crystalline appearance
• Formed via free radical polymerization
(1,2-addition of BD )
Popcorn Polymer
• White, fluffy to grainy appearance
• Yellow when oxidized
• Formed via proliferous polymerization
cis 1,4 addition
trans 1,4 addition
Isotactic
1,2 addition
Syndiotactic
1,2 addition
rubbery
polyBD
glassy polyBD
55
Vaporizer’s reboiler fouling pictures
‫پاپكورن‬ ‫تشكیل‬
56
57
58
‫بستر‬ ‫در‬ ‫پليمر‬ ‫تشكيل‬
3
‫گاززدا‬
‫رابچرديسك‬ ‫در‬ ‫پاپكورن‬ ‫سيني‬ ‫زير‬ ‫پاپكورن‬
T-4041
59
60
61
SDN washing
‫از‬ ‫تشكر‬ ‫با‬
‫شما‬ ‫توجه‬
62

فایل ارائه آشنایی بوتادین و اثرات ان در محیط زیست