穩壓元件及其相關迴路之研究---以可調式輸出電源供應器為例
投稿類別:工程技術類
篇名:
穩壓元件及其相關迴路之研究
以可調式輸出電源供應器為例
作者:
胡鎮洪。國立彰師附工。電機二忠
指導老師:
王俞婷 老師
穩壓元件及其相關迴路之研究---以可調式輸出電源供應器為例
1
壹● 前言
一、 論文大綱
電
源
電
路
貳●正文
壹●前言
參●結論
肆●引註資料
四、研究範圍與方向
三、研究方法
二、研究動機
一、論文大綱
(一)穩壓器的基本分類
(二)線性穩壓器
(三)切換式穩壓器
(四)7800 系列 IC
(五)7900 系列 IC
一、 穩壓積體電路
相關知識
三、可調輸出電壓
之穩壓器
(二) 使用器具
(三) 使用材料
(四) 實驗數據
(五) 數據分析
(六) 實驗照片
(一) 電路圖
二、 稽納二極體相關知識
穩壓元件及其相關迴路之研究---以可調式輸出電源供應器為例
2
二、 研究動機
在研究電子學的過程中,「二極體的應用電路」內容,介紹了電源
電路的原理。大多數的電子電路,包括生活中常見的各式電子產品,需
要穩定的直流電源。透過電源電路將市電轉換為直流電源是常見的方法。
因此本研究內容主要以探討正電壓線性穩壓 IC78XX 系列及其相關之電
源電路為主。
三、 研究方法
電源電路可分為數種,課本所介紹的是先透過變壓器降壓、二極體
整流、電容濾波後輸出的電源電路,其他電源電路以結構而言有交換式
電源電路;以供電形式而言,有單電源供應電路與雙電源供應電路……
等。本研究以實驗的方式收集數據,在進行分析,結合理論與實際,嘗
試自製可調電壓源。
四、 研究範圍與方向
(一) 電源電路的種類有哪些?
(二) 比較不同電源電路的特性(包含輸出功率、轉換效率、元件數多寡等)。
(三) 比較不同電源電路的用途。
貳● 正文
一、 穩壓積體電路相關知識:
一般電路的穩壓,可使用稽納二極體。而線性穩壓 IC7800、7900 系
列,具有輸出電壓穩定、電壓調整率小、內阻小、可輸出 1A 以上電
流……等優點,且具有折返型限流保護電路與過熱保護,可避免 IC 燒毀。
另外,線性穩壓 IC 配合電阻可製作可調式輸出電源供應器、直流定電流
源……等。(張志安、李志文、陳世昌,2002)
穩壓元件及其相關迴路之研究---以可調式輸出電源供應器為例
3
(一)
(一) 穩壓器的基本分類:
1、線性穩壓器分為串聯型與並聯型兩種。
2、切換式穩壓器分為升壓型、降壓型與升降壓(反向)三種。
(二) 線性穩壓器:
線性穩壓器的控制元件操作於線性作用區(放大區),因此具有輸出漣波
較切換式穩壓器小、電壓穩定的優點。
(三) 切換式穩壓器:
與線性穩壓器的不同之處在於其控制元件(電晶體)功能如電子開關,在截
止區(OFF)與飽和區(ON)間切換,雖然輸出連波大,但具有消耗功率小的優
點。
(四) 7800 系列 IC:
7800 系列 IC 屬於正電壓串聯型的線性穩壓器。市售的 7800 系列 IC 依編
號分為 7805、7806、7808、7885、7812、7815、7818、7824 等八種。表 1 為
7800 系列 IC 之規格表。
表 1 7800 系列 IC 之規格表
編號 輸入電壓
輸出電壓
最小 標準 最大
7805 8V~20V 4.65V 5.0V 5.35V
7806 9V~21V 5.65V 6.0V 6.35V
7808 11.5V~23V 7.6V 8.0V 8.4V
7885 12V~23.5V 8.1V 8.5V 8.9V
7812 15.5V~27V 11.4V 12.0V 12.6V
7815 18.5V~30V 14.25V 15V 15.75V
7818 22V~33V 17.1V 18V 18.9V
7824 28V~38V 22.8V 24V 25.2V
資料來源:蔡朝洋 著(2002 年 2 月初版一刷)。電子電路實習。
穩壓元件及其相關迴路之研究---以可調式輸出電源供應器為例
4
圖 1 7800 系列 IC 內部電路方塊圖
圖 1 為 7800 系列 IC 內部電路方塊圖,7800 系列 IC 內部由參考電壓電
路、控制電路、誤差放大電路(ERROR AMPLIFIER)、過電流與熱過載保護電
路和取樣電路等部分所組成。
圖 2 為單顆 TO-220 包裝外觀;圖 3 為 TO-3 包裝外觀。市售的 7800 系列
穩壓 IC,其包裝可分為中功率的 TO-220 包裝和大功率的 TO-3 二種。TO-3 包
裝為金屬外殼,可協助散熱,故能承受較大功率。圖 4 為 7800 系列穩壓 IC
的接腳圖。
圖 4 7800 系列穩壓 IC 接腳圖
圖 2 圖 3
穩壓元件及其相關迴路之研究---以可調式輸出電源供應器為例
5
(五) 7900 系列 IC:
7900 系列 IC 屬於負電壓串聯型的線性穩壓器。市售的 7900 系列 IC 依
編號分為 7905、7906、7908、7912、7915、7918、7924 等七種。表 2 為
7900 系列 IC 之規格表。
表 2 7900 系列 IC 之規格表
編號 輸入電壓
輸出電壓
最小 標準 最大
7905 -8V~-20V -4.65V -5.0V -5.35V
7906 -9V~-21V -5.65V -6.0V -6.35V
7908 -11.5V~-23V -7.6V -8.0V -8.4V
7912 -15.5V~-27V -11.4V -12.0V -12.6V
7915 -18.5V~-30V -14.25V -15V -15.75V
7918 -22V~-33V -17.1V -18V -18.9V
7924 -28V~-38V -22.8V -24V -25.2V
資料來源:蔡朝洋 著(2002 年 2 月初版一刷)。電子電路實習。
市售的 7900 系列穩壓 IC,其包裝可分為中功率的 TO-220 包裝和大功率的
TO-3 二種。TO-3 包裝為金屬外殼,可協助散熱,故能承受較大功率。
圖 5
圖 5 為 7900 系列穩壓 IC 的接腳圖。
二、 稽納二極體相關知識:
一般 PN 接面的整流二極體,其兩端的逆向偏壓一旦超過耐壓(PIV
值),就有可能崩潰,崩潰後所產生的大量電流,可能將二極體燒毀。稽納
二極體(Zener diode)製作時提高摻雜的比例,使其崩潰電壓下降。工作於逆
向崩潰區的稽納二極體,再配合限流電阻,即可達到穩壓的目的。(蔡朝
洋、蔡承佑,2011)
穩壓元件及其相關迴路之研究---以可調式輸出電源供應器為例
6
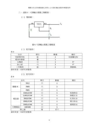
三、 迴路 1:可調輸出電壓之穩壓器:
(一) 電路圖:
圖 6 可調輸出電壓之穩壓器
(二) 使用器具:
表 3
資料來源:本研究者整理
(三) 使用材料:
表 4
資料來源:本研究者整理
品名 單位 數量 備註
免銲萬用板 組 1 俗稱麵包板
電源供應器 臺 1
尖嘴鉗 只 1 5”
斜口鉗 只 1 5”
三用電表 組 1 RH830L
品名 單位 數量 備註
穩壓 IC
7812 只 1
7809 只 1
7805 只 1
電阻器
15KΩ,0.5W 只 1 棕綠橙金
5.6KΩ,0.5W 只 1 綠藍紅金
2KΩ,0.5W 只 1 紅黑紅金
390Ω,0.5W 只 1 橙白棕金
330Ω,0.5W 只 1 橙橙棕金
可變電阻 10KΩ(B) 只 1
單心線 條 若干
穩壓元件及其相關迴路之研究---以可調式輸出電源供應器為例
7
(四) 實驗數據:
如圖 7 所示,使用 7812 穩壓 IC,並將 R1 大小固定為
14.79KΩ,電壓源(E)為 18.63V,實驗測得 Vr 大小與 Vo 的關係
如表 5 所示。
表 5 Vr 大小與 Vo 電壓關係
Vr 大小(Ω ) Vo 電壓(V)
圖 7
圖 8
3.7 11.96
13.7 12.00
296 13.26
390 13.68
459 13.99
513 14.28
581 14.53
677 14.91
733 15.22
797 15.51
845 15.72
929 16.10
1061 16.68
1185 17.21
1309 17.78
1376 18.03
1654 18.10
1811 17.85
2040 17.66
2370 17.68
2810 17.41
2920 17.43
3290 17.50
3350 17.57
3540 17.58
3830 17.61
4210 17.73
資料來源:本研究者整理
將表 5 繪製成折線圖即為圖 8,由圖 8 可清楚觀察 7812 穩壓 IC 的特
性。如圖 9 所示,改用 7809 穩壓 IC,在電壓源(E)、 R1 不變的條件下,實
驗測得 Vr 大小與 Vo 的關係如表 6 所示。
Vo電壓(V)
11
12.5
14
15.5
17
18.5
0 500 1000 1500 2000 2500 3000 3500 4000 4500
Vo電壓(V)
穩壓元件及其相關迴路之研究---以可調式輸出電源供應器為例
8
表 6 Vr 大小與 Vo 電壓關係
資料來源:本研究者整理
(五) 數據分析:
1、使用 7812 穩壓 IC 的實驗中,如圖 8 所示當可變電阻(Vr)小於
1.5KΩ 時,輸出電壓(Vo)隨著可變電阻(Vr)的上升呈線性增加。而
可變電阻(Vr)大於 1.5KΩ 時,輸出電壓(Vo)近似於電壓源(E)。7800
系列的穩壓 IC 其 IQ 可視為定值 4mA,依此條件可計算輸出電壓
(Vo)的理論值,如表 7 所示。
Vr 大小(Ω ) Vo 電壓(V)
圖 9
圖 10
4.3 8.60
9.4 8.64
10.1 8.65
27.3 8.74
57.9 8.96
143 9.42
190 9.71
262 10.13
365 10.65
393 10.77
498 11.25
537 11.44
574 11.55
612 11.72
718 12.20
898 13.02
1027 13.61
1243 14.59
1397 15.28
1476 15.63
1563 16.01
1773 16.93
2020 17.22
2090 17.26
2670 17.32
穩壓元件及其相關迴路之研究---以可調式輸出電源供應器為例
9
表 7 Vo 理論值與實測值比較
Vr 大小(Ω ) 輸出電壓(Vo)理論值(V) 輸出電壓(Vo)實測值(V)
1061 17.10485 16.68
1185 17.70146 17.21
1309 18.29807 17.78
1376 18.62043 18.03
1654 19.95799 18.10
資料來源:本研究者整理
2、根據表 7 可以發現:Vr 為 1.654KΩ 時,輸出電壓(Vo)理論值為
19.95799V,已大於輸入電壓(E),所以此時輸出電壓(Vo)等於輸入
電壓(E)。
3、使用 7809 穩壓 IC 的實驗中,如圖 10 所示當可變電阻(Vr)小於
2KΩ 時,輸出電壓(Vo)隨著可變電阻(Vr)的上升呈線性增加。而可
變電阻(Vr)大於 2KΩ 時,輸出電壓(Vo)近似於電壓源(E)。
(六) 實驗照片:
圖 11
如圖 11 所示,調整可變電阻可改變 Vo 電壓,數位電表顯示
當時的 Vo 電壓值為 11.96 V。
參● 結論
根據以上的實驗及探討,歸納以下結論:
一、證實以 7800 系列穩壓 IC 製作可變電壓源的可行性,使得原本單純進行固定
電壓的穩壓 IC 能有更多方面的應用,符合多種電壓需求。如何將電路改善,
使電壓調整的範圍更廣,而能被廣泛應用,是未來研究的方向。
穩壓元件及其相關迴路之研究---以可調式輸出電源供應器為例
10
二、電源電路特性比較:
表 8
比較項目 二極體穩壓電路 穩壓 IC 電路
輸出功率 適用較小功率
可輸出較大功率,
輸出電流可達 1A 以上
元件費用 較低 較高
元件體積 較小 較大
資料來源:本研究者整理
肆● 引註資料
一、 維基百科-電源電路:
http://zh.wikipedia.org/wiki/%E9%9B%BB%E6%BA%90%E9%9B%BB%
E8%B7%AF
二、 張志安、李志文、陳世昌 編著(2002 年 5 月初版,2005 年 6 月第
三版)。 電子電路實習。台北:台科大圖書股份有限公司
三、 維基百科-齊納二極體:
http://zh.wikipedia.org/wiki/%E9%BD%8A%E7%B4%8D%E4%BA%8C%
E6%A5%B5%E9%AB%94
四、 蔡朝洋 著(2002 年 2 月初版一刷)。電子電路實習。台北:全華
科技圖書股份有限公司
五、 7805 datasheet:
http://www.datasheetcatalog.org/datasheets/228/390068_DS.pdf
六、 蔡朝洋、蔡承佑 編著。電子學實習。台北:全華科技圖書股份有
限公司
七、 TO-220 相片:
http://rocky.digikey.com/weblib/Zetex/Web%20Photos/New%20Phot
os/TO-220.jpg
八、 TO-3 相片:
http://www.image.micros.com.pl/_icon_auto/to%203.jpg

穩壓元件及其相關迴路之研究 --以可調式輸出電源供應器為例