Карты связей:
инструменты для создания,
краткое руководство к пользованию.

Севастополь, октябрь 2013 г.
Зачем это нужно?




Карты связей (или ментальные карты, или mind
maps) помогают упорядочивать информацию и
визуализировать большие массивы данных,
выстраивать логические цепочки и составлять
планы и схемы действий. Это хорошая альтернатива
пометкам в блокноте и неплохое подспорье для
журналиста.
Карты связей – это ещё и лёгкий и «быстрый»
инструмент для визуализации данных. Если в статье
или расследовании необходимо показать читателю
связи между людьми, предприятиями etc., - карты
связей вполне подойдут.
Обзор инструментов




Все сервисы для создания карт связей делятся на
две
категории:
платные
и
бесплатные.
Закономерно, что платные ресурсы вроде
http://www.mindjet.com предоставляют большие
возможности по сравнению с бесплатными. Они
стоят от $10 до $400 в зависимости от уровня
сервиса. Иногда эти же ресурсы предоставляют
пробные версии.
Выбор платного или бесплатного варианта остаётся
за пользователем. Очевидно, что бесплатные
инструменты пользуются большей популярностью.


https://www.text2mindmap.com/



http://mapmyself.com/



http://vis.occrp.org



http://mind42.com/



http://www.glinkr.net/



http://www.mindomo.com/



http://www.gliffy.com/



http://www.dabbleboard.com/



http://bubble.us/



http://www.wisemapping.com/



http://www.mindmeister.com/ru



https://www.stormboard.com/



http://www.mindmup.com



http://go.comapping.com/comappin
g.html
https://www.text2mindmap.com

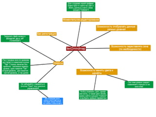
TEXT2MINDMAP


интуитивно понятный интерфейс;



нет необходимости в регистрации;



англоязычный
русский язык;



схема получается статичной, её можно
загрузить в формате изображения или PDF;



единственный минус – невозможно получить
встраиваемый код, поэтому итоговый файл
встраивается на сайт только как изображение.

сервис,

поддерживающий
http://www.glinkr.net

GLINKR


бесплатный сервис;



требуется регистрация;



есть возможность получения
встраивания на сайт;



удобная панель
интерфейс;



в
работе
есть
несколько
нюансов
относительно
добавления
ссылок
и
последующего редактирования карты связей.

инструментов,

кода

для

понятный


регистрируемся на сайте (подтверждаем
регистрацию через почту):


создаём новую карту, при необходимости
вбиваем свои данные:




создаём карту связей (определённого алгоритма
здесь нет, все элементы редактируются в процессе
работы);
самый сложный элемент в процессе – вставка
ссылок. Чтобы вставить ссылку, нужно выбрать
окно, в котором она будет расположена, и нажать
кнопку «Attached links». Появится вот такое окно:



вставляем ссылку во второе окно и нажимаем
активировавшуюся голубую стрелку:



можно добавить больше ссылок («+») или убрать
лишние («-»).


после того, как карта создана, нужно получить код
для встраивания на сайт. Нажимаем окно «My
maps», затем выбираем «Get the code», открывается
отдельное окно – там наш код и лежит, с его
помощью карта связей может быть вмонтирована в
новость.



в этом же окне можно выбрать редактирование
карты (раздел «edit map»), удалить карту etc.
http://www.gliffy.com

GLIFFY
русскоязычный сервис;
 возможность составлять диаграммы,
графики etc.;
 расширенное количество
инструментов;
 если предложенного набора
покажется мало, можно купить
усовершенствованные версии;
 относительно несложный интерфейс.







шаг первый: регистрация на сайте. Можно зайти
через социальные сети, но во избежание проблем
лучше регистрироваться полностью;
Gliffy будет предлагать приобрести платные версии,
ссылаясь на разные причины вплоть до истечения
срока действия аккаунта:

на самом деле, можно сделать бесплатно пять
диаграмм, поэтому, если платная версия не нужна,
пропускаем этот шаг…


…и уже через несколько секунд Gliffy заявляет, что
платный сервис нам жизненно необходим:



этот шаг тоже можно пропустить. Дальше подобных
сообщений нет, поэтому можно приступать к
работе.
в верхней панели есть раздел «Инструменты». Gliffy
предлагает создание графика, но только за деньги
(при условии улучшения аккаунта). Поэтому этот
сервис больше подходит для карт связей, схем etc.




сервис предлагает несколько советов, в том
числе
о
том,
как
использовать
направляющие линии (сетки), а также
инструкции относительно того, как рисовать
объекты и чертить стрелки, изменять цвета
объектов и текста, варьировать кегль и
начертание.
Перед
началом
работы
желательно
ознакомиться
с
этими
инструкциями;



Gliffy примечателен большой панелью
инструментов, разобраться с которой вовсе
не сложно.


После того, как карта связей будет создана, можно
«поделиться» ею с пользователями, то есть
получить встраиваемый код для своего сайта. Для
этого нужно нажать кнопку «Поделиться», затем
«Опубликовать»
и
сделать
диаграмму
общедоступной. Результат:
http://vis.occrp.org

VIS
(VISUAL
INVESTIGATIVE
SCENARIOS)


бесплатный ресурс, который «заточен»
под журналистские расследования и
позволяет отображать связи между
людьми, политическими организациями,
криминальными элементами etc.;



позволяет создавать карты связей с
привязкой
к
географическому
положению и без неё;



работает в бета-версии;



англоязычный интерфейс, однако метки и
географические
объекты
воспроизводятся на русском.


на сайте обязательна регистрация
(через социальные сети зайти нельзя,
нужна регистрация через почту):




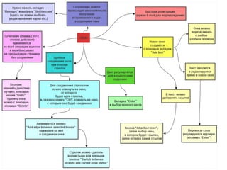
с кнопки «New metro» начинается создание новой
карты связей;
мы создадим свой вариант инфографики на
основании расследования «Битва за «Спартак»
(http://nikcenter.org/newsItem/view/id/29)


стиль схемы можно варьировать (панель
настроек, вкладка «VIS Theme»):


дальше начинается пошаговое добавление
объектов:


объекты можно добавлять и с помощью
аналогичной кнопки «+» в левом верхнем углу
экрана (она предлагает немного больший набор
учреждений):
дальнейшие шаги аналогичны: нужно добавить
необходимые подписи. Сервис удобен тем, что даёт
возможность вместить множество информации в
одну точку.
 добавляем
нужное
количество
объектов,
подписываем их.



на рабочей плоскости появляются новые
объекты. Они разрознены, и для того, чтобы
получить карту связей, нужно их скрепить.


здесь потребуется вкладка «New Link»
на боковой панели инструментов:


следом за ней появится новое окно для
редактирования
(обязательно
нужно
вписать значение, это данные, которые
визуализируются в первую очередь):


аналогичные действия (начиная от «New Link»
нужно проделывать с каждой парой объектов,
постепенно связывая их друг с другом).


чтобы удалить ненужную стрелку, нужно также
кликнуть на «New Link», затем на объекты, а затем
снять галочку на боковой панели инструментов
(раздел «Linked Entities»):




можно также редактировать информацию об
объекте и варьировать выпуклость стрелки и
положение окна со вспомогательными данными;
алгоритм: выделяем объект (один клик), панель для
его редактирования появится слева:


затем нужно выбрать соответствующее
окно (то есть то, к которому уходит
стрелка) и поменять положение
указателей до нужной величины:


после нанесения всех объектов и регулировки всех
параметров получаем готовую карту связей, стили
изменяем при необходимости:


поделиться схемой – кнопка «Export Layout»
на боковой панели:



важно! Название схемы не должно включать
кавычки.
Спасибо за внимание!

VIS visual investigative scenarios инструкция создания карт связей

  • 1.
    Карты связей: инструменты длясоздания, краткое руководство к пользованию. Севастополь, октябрь 2013 г.
  • 2.
    Зачем это нужно?   Картысвязей (или ментальные карты, или mind maps) помогают упорядочивать информацию и визуализировать большие массивы данных, выстраивать логические цепочки и составлять планы и схемы действий. Это хорошая альтернатива пометкам в блокноте и неплохое подспорье для журналиста. Карты связей – это ещё и лёгкий и «быстрый» инструмент для визуализации данных. Если в статье или расследовании необходимо показать читателю связи между людьми, предприятиями etc., - карты связей вполне подойдут.
  • 3.
    Обзор инструментов   Все сервисыдля создания карт связей делятся на две категории: платные и бесплатные. Закономерно, что платные ресурсы вроде http://www.mindjet.com предоставляют большие возможности по сравнению с бесплатными. Они стоят от $10 до $400 в зависимости от уровня сервиса. Иногда эти же ресурсы предоставляют пробные версии. Выбор платного или бесплатного варианта остаётся за пользователем. Очевидно, что бесплатные инструменты пользуются большей популярностью.
  • 4.
  • 5.
  • 6.
     интуитивно понятный интерфейс;  нетнеобходимости в регистрации;  англоязычный русский язык;  схема получается статичной, её можно загрузить в формате изображения или PDF;  единственный минус – невозможно получить встраиваемый код, поэтому итоговый файл встраивается на сайт только как изображение. сервис, поддерживающий
  • 8.
  • 9.
     бесплатный сервис;  требуется регистрация;  естьвозможность получения встраивания на сайт;  удобная панель интерфейс;  в работе есть несколько нюансов относительно добавления ссылок и последующего редактирования карты связей. инструментов, кода для понятный
  • 11.
     регистрируемся на сайте(подтверждаем регистрацию через почту):
  • 12.
     создаём новую карту,при необходимости вбиваем свои данные:
  • 13.
      создаём карту связей(определённого алгоритма здесь нет, все элементы редактируются в процессе работы); самый сложный элемент в процессе – вставка ссылок. Чтобы вставить ссылку, нужно выбрать окно, в котором она будет расположена, и нажать кнопку «Attached links». Появится вот такое окно:  вставляем ссылку во второе окно и нажимаем активировавшуюся голубую стрелку:  можно добавить больше ссылок («+») или убрать лишние («-»).
  • 14.
     после того, каккарта создана, нужно получить код для встраивания на сайт. Нажимаем окно «My maps», затем выбираем «Get the code», открывается отдельное окно – там наш код и лежит, с его помощью карта связей может быть вмонтирована в новость.  в этом же окне можно выбрать редактирование карты (раздел «edit map»), удалить карту etc.
  • 15.
  • 16.
    русскоязычный сервис;  возможностьсоставлять диаграммы, графики etc.;  расширенное количество инструментов;  если предложенного набора покажется мало, можно купить усовершенствованные версии;  относительно несложный интерфейс. 
  • 18.
       шаг первый: регистрацияна сайте. Можно зайти через социальные сети, но во избежание проблем лучше регистрироваться полностью; Gliffy будет предлагать приобрести платные версии, ссылаясь на разные причины вплоть до истечения срока действия аккаунта: на самом деле, можно сделать бесплатно пять диаграмм, поэтому, если платная версия не нужна, пропускаем этот шаг…
  • 19.
     …и уже черезнесколько секунд Gliffy заявляет, что платный сервис нам жизненно необходим:  этот шаг тоже можно пропустить. Дальше подобных сообщений нет, поэтому можно приступать к работе. в верхней панели есть раздел «Инструменты». Gliffy предлагает создание графика, но только за деньги (при условии улучшения аккаунта). Поэтому этот сервис больше подходит для карт связей, схем etc. 
  • 20.
     сервис предлагает несколькосоветов, в том числе о том, как использовать направляющие линии (сетки), а также инструкции относительно того, как рисовать объекты и чертить стрелки, изменять цвета объектов и текста, варьировать кегль и начертание. Перед началом работы желательно ознакомиться с этими инструкциями;  Gliffy примечателен большой панелью инструментов, разобраться с которой вовсе не сложно.
  • 23.
     После того, каккарта связей будет создана, можно «поделиться» ею с пользователями, то есть получить встраиваемый код для своего сайта. Для этого нужно нажать кнопку «Поделиться», затем «Опубликовать» и сделать диаграмму общедоступной. Результат:
  • 24.
  • 25.
     бесплатный ресурс, который«заточен» под журналистские расследования и позволяет отображать связи между людьми, политическими организациями, криминальными элементами etc.;  позволяет создавать карты связей с привязкой к географическому положению и без неё;  работает в бета-версии;  англоязычный интерфейс, однако метки и географические объекты воспроизводятся на русском.
  • 27.
     на сайте обязательнарегистрация (через социальные сети зайти нельзя, нужна регистрация через почту):
  • 29.
       с кнопки «Newmetro» начинается создание новой карты связей; мы создадим свой вариант инфографики на основании расследования «Битва за «Спартак» (http://nikcenter.org/newsItem/view/id/29)
  • 30.
     стиль схемы можноварьировать (панель настроек, вкладка «VIS Theme»):
  • 31.
     дальше начинается пошаговоедобавление объектов:
  • 33.
     объекты можно добавлятьи с помощью аналогичной кнопки «+» в левом верхнем углу экрана (она предлагает немного больший набор учреждений):
  • 34.
    дальнейшие шаги аналогичны:нужно добавить необходимые подписи. Сервис удобен тем, что даёт возможность вместить множество информации в одну точку.  добавляем нужное количество объектов, подписываем их. 
  • 35.
     на рабочей плоскостипоявляются новые объекты. Они разрознены, и для того, чтобы получить карту связей, нужно их скрепить.
  • 36.
     здесь потребуется вкладка«New Link» на боковой панели инструментов:
  • 37.
     следом за нейпоявится новое окно для редактирования (обязательно нужно вписать значение, это данные, которые визуализируются в первую очередь):
  • 38.
     аналогичные действия (начинаяот «New Link» нужно проделывать с каждой парой объектов, постепенно связывая их друг с другом).
  • 39.
     чтобы удалить ненужнуюстрелку, нужно также кликнуть на «New Link», затем на объекты, а затем снять галочку на боковой панели инструментов (раздел «Linked Entities»):
  • 40.
      можно также редактироватьинформацию об объекте и варьировать выпуклость стрелки и положение окна со вспомогательными данными; алгоритм: выделяем объект (один клик), панель для его редактирования появится слева:
  • 41.
     затем нужно выбратьсоответствующее окно (то есть то, к которому уходит стрелка) и поменять положение указателей до нужной величины:
  • 42.
     после нанесения всехобъектов и регулировки всех параметров получаем готовую карту связей, стили изменяем при необходимости:
  • 44.
     поделиться схемой –кнопка «Export Layout» на боковой панели:  важно! Название схемы не должно включать кавычки.
  • 45.