1

                             หลักปรัชญาของเศรษฐกิจพอเพียง

          ในการจัดทาแผนการจัดการเรี ยนรู้บูรณาการหลักปรัชญาของ เศรษฐกิจพอเพียง ครู ผสอน ู้
ต้องศึกษาองค์ความรู ้ หลักปรัชญาของเศรษฐกิจพอเพียงให้เข้าใจถูกต้อง ซึ่ งหลักปรัชญาของ
                                                                           ่ ั ั
เศรษฐกิจพอเพียง ที่ตองผ่านพระบาทราชวินิจฉัยของพระบาทสมเด็จพระเจ้าอยูหว มีดงนี้
                      ้
                                                            ่
          “เศรษฐกิจพอเพียง”เป็ นปรัชญาชี้ถึงแนวการดารงอยูและปฏิบติตนของประชาชนในทุก
                                                                   ั
ระดับ ตั้งแต่ครอบครัว ระดับชุมชน จนถึงระดับรัฐ ทั้งในการพัฒนาและบริ หารประเทศให้ดาเนิน
                                                          ้
ไปในทางสายกลาง โดยเฉพาะการพัฒนาเศรษฐกิจ เพื่อให้กาวทันต่อโลกยุคโลกาภิวตน์ ความ  ั
พอเพียง หมายถึง ความพอประมาณ ความมีเหตุผล รวมถึงความจาเป็ นที่จะต้องมีระบบภูมิคุมกัน  ้
ในตัวที่ดีพอสมควร ต่อการมีผลกระทบใดๆ อันเกิดจากการเปลี่ยนแปลงทั้งภายนอกและภายใน
ทั้งนี้ จะต้องอาศัยความรอบรู ้ ความรอบคอบ และความระมัดระวังอย่างยิงในการนาวิชาการต่างๆ
                                                                       ่
มาใช้ในการวางแผนและดาเนินการทุกขั้นตอน และขณะเดียวกันจะต้องเสริ มสร้างพื้นฐานจิตใจ
ของคนในชาติ โดยเฉพาะ เจ้าหน้าที่ของรัฐ นักทฤษฎี และนักธุ รกิจในทุกระดับ ให้มีสานึกใน
คุณธรรม ความซื่ อสัตย์สุจริ ต และให้มีความรอบรู้ ที่เหมาะสม ดาเนินชีวตด้วยความอดทน ความ
                                                                     ิ
เพียร มีสติปัญญา และความรอบคอบ เพื่อให้สมดุลและพร้อมต่อการรองรับการเปลี่ยนแปลงอย่าง
รวดเร็ วและกว้างขวาง ทั้งด้านวัตถุ สังคม สิ่ งแวดล้อม และวัฒนธรรมจากโลกภายนอกได้เป็ น
อย่างดี

หลักแนวคิดของเศรษฐกิจพอเพียง
                                                            ่
        การพัฒนาตามหลักเศรษฐกิจพอเพียง คือการพัฒนาทั้งอยูบนพื้นฐานของทางสายกลาง
และความไม่ประมาท โดยคานึงถึงความพอประมาณ ความมีเหตุผล การสร้างภูมิคุมกันที่ดีในตัว
                                                                          ้
ตลอดจนใช้ความรู้ ความรอบคอบ และคุณธรรมประกอบการวางแผน การตัดสิ นใจ
และการกระทา มีหลักการพิจารณา 5 ส่ วน ดังนี้
                                                         ่
        1. กรอบแนวคิด เป็ นปรัชญาที่ช้ ีแนวทางการดารงอยูและการปฏิบติตนในทางที่ควร
                                                                     ั
จะเป็ น โดยมีพ้ืนฐานมาจากวิถีชีวตดั้งเดิมของสังคมไทย สามารถนามาประยุกต์ใช้ได้ตลอดเวลา
                                ิ
และเป็ นการมองโลกเชิงระบบที่มีการเปลี่ยนแปลงอยูตลอดเวลา มุ่งเน้นการรอดพ้นจากภัย
                                                  ่
และวิกฤต เพื่อความมันคงและความยังยืนของการพัฒนา
                      ่              ่
                                                                  ั
        2. คุณลักษณะ เศรษฐกิจพอเพียงสามารถนามาประยุกต์ใช้กบการปฏิบติตนได้
                                                                        ั
ในทุกระดับ โดยเน้นการปฏิบติบนทางสายกลาง และการพัฒนาอย่างเป็ นขั้นตอน
                             ั
        3. คานิยาม ความพอเพียงจะต้องประกอบด้วย 3 คุณลักษณะ พร้อม ๆกัน ดังนี้
                 3.1 ความพอประมาณ หมายถึง ความพอดีที่ไม่นอยเกินไป และไม่มากเกินไป
                                                              ้
                                                                ่
โดยไม่เบียดเบียนตนเองและผูอื่น เช่น การผลิตและการบริ โภคที่อยูในระดับพอประมาณ
                           ้
2

                   3.2 ความมีเหตุผล หมายถึง การตัดสิ นใจเกี่ยวกับระดับของความพอเพียงนั้น
จะต้องเป็ นไปอย่างมีเหตุผล โดยพิจารณาจากเหตุปัจจัยที่เกี่ยวข้อง ตลอดจนคานึงถึงผลที่คาดว่าจะ
เกิดขึ้นจากการกระทานั้น ๆ อย่างรอบคอบ
                   3.3 การมีภูมิคุมกันที่ดีในตัว หมายถึง การเตรี ยมตัวให้พร้อมรับผลกระทบ
                                  ้
และการเปลี่ยนแปลงด้านต่าง ๆ ที่จะเกิดขึ้น โดยคานึงถึงความเป็ นไปได้ของสถานการณ์ต่าง ๆ
ที่คาดว่าจะเกิดขึ้นทั้งใกล้และไกล
                                                                    ่
         4. เงื่อนไข การตัดสิ นใจและดาเนินกิจกรรมต่าง ๆ ให้อยูในระดับพอเพียงนั้นต้องอาศัย
ทั้งความรู ้และคุณธรรมเป็ นพื้นฐาน 2 เงื่อนไข ดังนี้
                   4.1 เงื่อนไขความรู ้ ประกอบด้วย ความรอบรู ้เกี่ยวกับวิชาการต่าง ๆ
อย่างรอบด้าน ความรอบคอบที่จะนาความรู ้เหล่านั้นมาพิจารณาให้เชื่อมโยงกัน เพื่อประกอบ
การวางแผนและความระมัดระวังในขั้นปฏิบติ          ั
                   4.2 เงื่อนไขคุณธรรม ที่จะต้องเสริ มสร้าง ประกอบด้วย มีความตระหนัก
ในคุณธรรม มีความซื่อสัตย์สุจริ ต มีความอดทน มีความเพียร ใช้สติปัญญาในการดาเนินชีวต       ิ
ไม่โลภ และไม่ตระหนี่
         5.แนวทางปฏิบติ ผลที่คาดว่าจะได้รับจากการนาปรัชญาของเศรษฐกิจพอเพียง
                            ั
มาประยุกต์ใช้ คือ การพัฒนาที่สมดุลและยังยืน พร้อมรับต่อการเปลี่ยนแปลงในทุกด้าน
                                              ่
ทั้งด้านเศรษฐกิจ สังคม สิ่ งแวดล้อม ความรู ้และเทคโนโลยี
                                สรุ ปหลักปรัชญาของเศรษฐกิจพอเพียง
3

          วิเคราะห์ ความสั มพันธ์ ระหว่ างมาตรฐานการเรียนรู้ ช่วงชั้ นและสาระการเรียนรู้ ช่วงชั้ น
                               กลุ่มสาระการเรียนรู้ คณิตศาสตร์

สาระที่ 5 การวิเคราะห์ขอมูลและความน่าจะเป็ น
                       ้
มาตรฐาน ค 5.1 : เข้าใจและใช้วธีการทางสถิติในการวิเคราะห์ขอมูลได้
                              ิ                          ้

           มาตรฐานการเรี ยนรู้ ( ม.1-ม.3 )                         สาระการเรี ยนรู้ ( ม.1-ม.3 )
      1. กาหนดประเด็น เขียนข้อคาถาม กาหนด             – สถิติเบื้องต้น
 วิธีการศึกษา และเก็บรวบรวมข้อมูลได้

      2. เข้าใจเกี่ยวกับค่ากลางของข้อมูล ในเรื่ อง    – ค่าสถิติเบื้องต้น
 ค่าเฉลี่ยเลขคณิ ต มัธยฐานและฐานนิยม และเลือก
 ใช้ได้อย่างเหมาะสม

     3. นาเสนอข้อมูลในรู ปแบบที่เหมาะสม               – การนาเสนอข้อมูล และวิเคราะห์ขอมูล
                                                                                     ้
 อ่าน แปลความหมาย และวิเคราะห์ขอมูล
                                  ้
 จากการนาเสนอข้อมูลได้
4

                                       คาอธิบายรายวิชา
           รายวิชาคณิตศาสตร์ รหัสวิชา ค33101 กลุ่มสาระการเรี ยนรู้ คณิตศาสตร์
       ชั้นมัธยมศึกษาปี ที่ 3 ปี การศึกษา 2554 3 ชั่วโมง / สั ปดาห์ จานวน 60 ชั่วโมง

          ศึกษา ฝึ กทักษะการคิดคานวณ และแก้ปัญหาในสาระต่อไปนี้
           อสมการ คาตอบและกราฟแสดงคาตอบของอสมการเชิงเส้นตัวแปรเดียว การแก้
อสมการเชิงเส้นตัวแปรเดียว การแก้โจทย์ปัญหาเกี่ยวกับอสมการเชิงเส้นตัวแปรเดียว
           สถิติ การกาหนดประเด็น การเขียนข้อคาถาม การกาหนดวิธีการศึกษา และการเก็บ
รวบรวมข้อมูล การนาเสนอข้อมูล การหาค่ากลางของข้อมูล การเลือกใช้ค่ากลางของข้อมูลการ
อ่าน การแปลความหมาย และการวิเคราะห์ขอมูล การใช้ขอมูลสารสนเทศ
                                              ้               ้
          ความน่ าจะเป็ น การทดลองสุ่ มและเหตุการณ์ การหาความน่าจะเป็ นของเหตุการณ์
การนาไปใช้
           การเสริมทักษะกระบวนการทางคณิตศาสตร์ การเสริ มทักษะกระบวนการทาง
คณิ ตศาสตร์ เกี่ยวกับเลขยกกาลัง อัตราส่ วนและร้อยละ ปริ มาตรและพื้นที่ผว สถิติ ความน่าจะ
                                                                        ิ
เป็ น
           โดยจัดประสบการณ์หรื อสร้างสถานการณ์ที่ใกล้ตวให้ผเู้ รี ยนได้ศึกษาค้นคว้า ปฏิบติ
                                                                ั                         ั
จริ ง ทดลอง สรุ ป รายงาน เพื่อพัฒนาทักษะ/กระบวนการในการคิดคานวณ การแก้ปัญหา การ
ให้เหตุผล การสื่ อความหมายทางคณิ ตศาสตร์และนาประสบการณ์ดานความรู้ ความคิด ทักษะ
                                                                  ้
กระบวนการที่ได้ไปใช้ในการเรี ยนรู ้สิ่งต่าง ๆ และใช้ในชี วตประจาวันอย่างสร้างสรรค์ รวมทั้งเห็น
                                                          ิ
คุณค่าและเจตคติที่ดีต่อคณิ ตศาสตร์ สามารถทางานอย่างเป็ นระบบ ระเบียบ รอบคอบ มีความผิด
ชอบ มีวจารณญาณ และเชื่อมันในตนเอง การวัดผลและประเมินผลด้วยวิธีการหลากหลาย ตาม
        ิ                     ่
สภาพความเป็ นจริ งของเนื้ อหา และทักษะ/กระบวนการที่ตองการวัดและตามหลักปรัชญาของ
                                                            ้
เศรษฐกิจพอเพียง
5

                                      หน่ วยการเรียนรู้
 วิชาคณิ ตศาสตร์ พ้นฐาน
                   ื                                                  รหัส ค33101
 ระดับมัธยมศึกษาปี ที่ 3                                              จานวน 60 ชัวโมง
                                                                                  ่

หน่ วยการเรียนรู้   สารการเรียนรู้                สาระย่อย                  จานวนชั่วโมง
       1              อสมการ       1.อสมการเชิงเส้นตัวแปรเดียวและการแก้        7
                                   อสมการเชิงเส้นตัวแปรเดียวได้
                                   2.กราฟแสดงคาตอบ                             3
                                   3.โจทย์อสมการเชิงเส้นตัวแปรเดียว            5
                                                                          รวม 15 ชั่วโมง
       2              ความน่ า     1.ความน่าจะเป็ น                            2
                       จะเป็ น     2.การทดลองสุ่ มและเหตุการณ์                 7
                                   3.ความน่าจะเป็ นและเหตุการณ์               6
                                                                          รวม 15 ชั่วโมง
       3                   สถิติ   1.การนาเสนอข้อมูล                            4
                                   2.ฮิสโทแกรมและรู ปหลายเหลี่ยมของ             1
                                   ความถี่
                                   3.ค่ากลางของข้อมูล                           5
                                   4.การหาค่ากลางจากตารางแจกแจงความถี่          5
                                   5.การอ่าน แปรความหมาย และวิเคราะห์           3
                                   ข้อมูล
                                   6.การเลือกใช้ค่ากลางของข้อมูล              2
                                                                          รวม 20 ชั่วโมง
       4             ทักษะและ ทักษะและกระบวนการทางคณิ ตศาสตร์
                    กระบวนการ
                        ทาง                                               รวม 10 ชั่วโมง
                    คณิตศาสตร์
6

               ความสั มพันธ์ ของสาระการเรียนรู้ และผลการเรียนรู้ ทคาดหวัง
                                                                    ี่
                         กลุ่มสาระการเรี ยนรู ้คณิ ตศาสตร์ ช่วงชั้นที่ 3
           รหัสวิชา ค33101 ชื่อรายวิชาคณิ ตศาสตร์ ชั้นมัธยมศึกษาปี ที่ 3
       หน่วยการเรี ยนรู ้ 4 หน่วยการเรี ยนรู ้ 3 ชัวโมง / สัปดาห์ จานวน 60 ชัวโมง
                                                       ่                     ่

หน่ วยการ             ชื่ อหน่ วยการเรี ยนรู้ /                  ผลการเรียนรู้ ทคาดหวัง/ี่
 เรียนรู้                  สาระการเรี ยนรู้                       จุดประสงค์ การเรี ยนรู้
     1        อสมการ                                ผลการเรียนรู้ ทคาดหวัง
                                                                         ี่
              1.อสมการเชิงเส้นตัวแปรเดียวและการ     เพื่อให้นกเรี ยนสามารถแก้อสมการเชิงเส้น
                                                               ั
              แก้ อสมการเชิงเส้นตัวแปรเดียวได้      ตัวแปรเดียวได้เขียนอสมการเชิงเส้นตัว
              2.กราฟแสดงคาตอบ                       แปรเดียวแทนสถานการณ์หรื อปัญหาที่
              3.โจทย์อสมการเชิงเส้นตัวแปรเดียว      กาหนดให้และนาไปใช้แก้ปัญหา พร้อมทั้ง
                                                    ตระหนักถึง ความสมเหตุสมผลของ
                                                    คาตอบที่ได้
                                                    จุดประสงค์ การเรี ยนรู้ ทคาดหวัง ี่
                                                    1.สามารถแก้อสมการเชิงเส้นตัวแปรเดียว
                                                    ได้
                                                    2.ใช้ความรู ้เกี่ยวกับอสมการเชิงเส้นตัวแปร
                                                    เดียวหาคาตอบของโจทย์ปัญหาได้และ
                                                    ตระหนักถึงความสมเหตุสมผลของคาตอบ
                                                    ที่ได้
   2          ความน่ าจะเป็ น                       ผลการเรียนรู้ ทคาดหวัง  ี่
              1.ความน่าจะเป็ น                      มี ค วามรู ้ ค วามเข้ า ใจเกี่ ย วกั บ ความน่ า
              2.การทดลองสุ่ มและเหตุการณ์           จะเป็ น และการใช้ค วามรู ้ เ กี่ ย วกับ สถิ ติ
              3.ความน่าจะเป็ นและเหตุการณ์          ในการพิจารณาข้อมูลข่าวสารทางสถิติและ
                                                    ใ ช้ ค ว า ม รู ้ เ กี่ ย ว กั บ ค ว า ม น่ า จ ะ เ ป็ น
                                                    ประกอบการตัดสิ นใจในสถานการณ์ต่าง ๆ
                                                    ได้เข้าใจถึงความคลาดเคลื่ อนที่อาจเกิดขึ้น
                                                    ได้จากการสาเสนอข้อมูลทางสถิติ
7

หน่ วยการ           ชื่ อหน่ วยการเรี ยนรู้ /               ผลการเรียนรู้ ทคาดหวัง/
                                                                                 ี่
 เรียนรู้                สาระการเรี ยนรู้                    จุดประสงค์ การเรี ยนรู้
     2                                          จุดประสงค์ การเรี ยนรู้ ทคาดหวัง
                                                                           ี่
  (ต่ อ)                                        1.หาความน่าจะเป็ นของเหตุการณ์จากการ
                                                ทดลองสุ่ มที่ผลแต่ละตัวมีโอกาสที่จะ
                                                เกิดขึ้นเท่าๆกันได้
                                                2.ใช้ความรู ้เกี่ยวกับความน่าจะเป็ นในการ
                                                คาดการณ์ได้อย่างสมเหตุสมผลและใช้
                                                ความรู ้เกี่ยวกับความน่าจะเป็ น
                                                ประกอบการตัดสิ นใจ
   3        สถิติ                               ผลการเรียนรู้ ทคาดหวัง
                                                                  ี่
            1.ข้อมูลและการนาเสนอข้อมูล          มีความรู้ความเข้าใจและใช้วิธีการทางสถิติ
            2.ฮิสโทแกรมและรู ปหลายเหลี่ยมของ    ในการวิเ คราะห์ ข้อ มูล ก าหนดประเด็ น
            ความถี่                             เขี ย นข้อ ค าถามก าหนดวิ ธี ก ารศึ ก ษาและ
            3.ค่ากลางของข้อมูล                  เก็ บ รวบรวมข้อ มู ล ได้ เ ข้า ใจเกี่ ย วกับ ค่ า
            4.การหาค่ากลางจากตารางแจกแจง        กลางของข้อมู ล ในเรื่ อ งค่ า เฉลี่ ย เลขคณิ ต
            ความถี่                             มัยฐานและฐานนิ ยมและเลื อกใช้ได้อย่า ง
            5.การอ่าน แปรความหมาย และ           เหมาะสมน าเสนอข้ อ มู ล ในรู ปแบบที่
            วิเคราะห์ขอมูล
                      ้                         เหมาะสมอ่ า น แปลความหมายและ
            6.การเลือกใช้ค่ากลางของข้อมูล       วิเคราะห์ขอมูลจากการนาเสนอข้อมูลได้
                                                             ้
                                                จุดประสงค์ การเรี ยนรู้ ทคาดหวัง
                                                                              ี่
                                                1.สามารถกาหนดประเด็น เขียนข้อคาถาม
                                                กาหนดวิธีการศึกษา และเก็บรวบรวม
                                                ข้อมูลที่เหมาะสมได้
                                                2.นาเสนอข้อมูลในแบบที่เหมาะสมได้
                                                3.หาค่ากลางของข้อมูลที่ไม่แจกแจงความถี่
                                                ได้และเลือกและใช้ค่ากลางของข้อมูลที่
                                                กาหนดให้ได้อย่างเหมาะสม
                                                4.เลือกและใช้ค่ากลางของข้อมูลที่
                                                กาหนดให้ได้อย่างเหมาะสม
8

หน่ วยการ           ชื่ อหน่ วยการเรี ยนรู้ /             ผลการเรียนรู้ ทคาดหวัง/
                                                                            ี่
 เรียนรู้                สาระการเรี ยนรู้                  จุดประสงค์ การเรี ยนรู้
     3                                          จุดประสงค์ การเรี ยนรู้ ทคาดหวัง
                                                                         ี่
  (ต่อ)                                         5.อ่าน แปลความหมาย และวิเคราะห์ขอมูล  ้
                                                จากการนาเสนอข้อมูลที่กาหนดให้ได้
                                                6.อภิปรายและให้ขอคิดเห็นเกี่ยวกับข้อมูล
                                                                   ้
                                                ข่าวสารทางสถิติที่สมเหตุสมผลได้และ
                                                เข้าใจถึงความคลาดเคลื่อนที่อาจเกิดขึ้นได้
                                                จากการนาเสนอข้อมูลทางสถิติ

   4        ทักษะและกระบวนการทางคณิตศาสตร์ จุดประสงค์ การเรี ยนรู้ ทคาดหวัง
                                                                       ี่
                                            1. ใช้วธีการที่หลากหลายแก้ปัญหา
                                                     ิ
                                            2. ใช้ความรู้ ทักษะและกระบวนการทาง
                                            คณิ ต ศาส ตร์ แ ล ะ เ ทคโ นโล ยี ใ น กา ร
                                            แก้ปั ญ หาในสถานการณ์ ต่ า ง ๆได้ อ ย่ า ง
                                            เหมาะสม
            ทักษะและกระบวนการทางคณิ ตศาสตร์ 3.ให้ เ หตุ ผ ลประกอบการตัด สิ น ใจและ
                                            สรุ ปผลได้อย่างเหมาะสม
                                            4. ใช้ภาษาและสัญลักษณ์ทางคณิ ตศาสตร์
                                            ในการสื่ อสาร การสื่ อความหมายและการ
                                            นาเสนอได้อย่างถูกต้องและชัดเจน
                                            5. เชื่ อมโยงความรู ้ ต่า ง ๆในคณิ ตศาสตร์
                                            และนาความรู้ หลักการ กระบวนการทาง
                                            คณิ ตศาสตร์ ไปเชื่อมโยงกับศาสตร์ อื่น ๆ
                                            6. มีความคิดริ เริ่ มสร้างสรรค์
9

      กาหนดโครงสร้ างแผนการจัดการเรียนรู้ บูรณาการ ตามหลักปรัชญาของเศรษฐกิจพอเพียง
                     เรื่อง มหัศจรรย์มะละกอ ระดับชั้นมัธยมศึกษาปี ที่ 3
                                                                           หน่ วย
ลาดับ                                                          ระยะเวลา/           มาตรฐานที่/
           กลุ่มสาระการเรียนรู้              ชื่อแผน                      นาหนัก/
                                                                           ้
  ที่                                                             ชั่วโมง            ตัวชี้วด
                                                                                            ั
                                                                          คะแนน
  1 สังคมศึกษาศาสนาและ ผลิตภัณฑ์ดีในท้องถิ่น                          4      10
         วัฒนธรรม
  2 คณิ ตศาสตร์                  การนาเสนอข้อมูล                      4      10    มาตรฐาน
                                 เกี่ยวกับมะละกอ                                    5.1 (3)

 3     ศิลปะ                    ประกวดร้องเพลงมะละกอ            4         10
 4     การงานอาชีพและ           การแปรรู ปมะละกอ                4         10
       เทคโนโลยี
       วิชาเศรษฐกิจพอเพียง      การขยายพันธ์พืช                 4         10
       วิชาเพิ่มเติม            การแกะสลัก                      4         10
 5     วิทยาศาสตร์              อิทธิพลของแสง                   4         10
 6     สุ ขศึกษาและพลศึกษา      วิตามินต่างๆ                    4         10
 6     ภาษาไทย                  แต่งคาประพันธ์กลอนสุ ภาพ        4         10
                                เรื่ องประโยชน์และคุณค่าของ
                                มะละกอ
 7     ภาษาต่างประเทศ           FAVOURITE FOOD                  4          10
                             รวม                               40         100
10

                            หน่ วยการเรียนรู้ ที่ 3 เรื่อง สถิติ

สาระที่ 5 การวิเคราะห์ขอมูลและความน่าจะเป็ น
                       ้
มาตรฐาน ค 5.1 เข้าใจและใช้วธีการทางสถิติในการวิเคราะห์ขอมูล
                            ิ                          ้

     3        สถิติ                                     ผลการเรียนรู้ ทคาดหวัง
                                                                        ี่
              1.ข้อมูลและการนาเสนอข้อมูล                มีความรู้ความเข้าใจและใช้วิธีการทางสถิติ
              2.ฮิสโทแกรมและรู ปหลายเหลี่ยมของ          ในการวิเ คราะห์ ข้อ มูล ก าหนดประเด็ น
              ความถี่                                   เขี ย นข้อ ค าถามก าหนดวิ ธี ก ารศึ ก ษาและ
              3.ค่ากลางของข้อมูล                        เก็ บ รวบรวมข้อ มู ล ได้ เ ข้า ใจเกี่ ย วกับ ค่ า
              4.การหาค่ากลางจากตารางแจกแจง              กลางของข้อมู ล ในเรื่ อ งค่ า เฉลี่ ย เลขคณิ ต
              ความถี่                                   มัยฐานและฐานนิ ยมและเลื อกใช้ได้อย่า ง
              5.การอ่าน แปรความหมาย และ                 เหมาะสมน าเสนอข้ อ มู ล ในรู ปแบบที่
              วิเคราะห์ขอมูล
                        ้                               เหมาะสมอ่ า น แปลความหมายและ
              6.การเลือกใช้ค่ากลางของข้อมูล             วิเคราะห์ขอมูลจากการนาเสนอข้อมูลได้
                                                                     ้
                                                        จุดประสงค์ การเรี ยนรู้ ทคาดหวัง
                                                                                 ี่
                                                        1.สามารถกาหนดประเด็น เขียนข้อคาถาม
                                                        กาหนดวิธีการศึกษา และเก็บรวบรวม
                                                        ข้อมูลที่เหมาะสมได้
                                                        2.นาเสนอข้อมูลในแบบที่เหมาะสมได้
                                                        3.หาค่ากลางของข้อมูลที่ไม่แจกแจงความถี่
                                                        ได้และเลือกและใช้ค่ากลางของข้อมูลที่
                                                        กาหนดให้ได้อย่างเหมาะสม
                                                        4.เลือกและใช้ค่ากลางของข้อมูลที่
                                                        กาหนดให้ได้อย่างเหมาะสม
                                                        5.อ่าน แปลความหมาย และวิเคราะห์ขอมูล       ้
                                                        จากการนาเสนอข้อมูลที่กาหนดให้ได้
                                                        6.อภิปรายและให้ขอคิดเห็นเกี่ยวกับข้อมูล
                                                                            ้
                                                        ข่าวสารทางสถิติท่ีสมเหตุสมผลได้และ
11

                            กาหนดโครงสร้ างแผนการจัดการเรียนรู้
                        มหัศจรรย์มะละกอ ระดับชั้นมัธยมศึกษาปี ที่ 3

ลาดับ    กลุ่มสาระ                                         เวลา       นาหนัก
                                                                       ้       มาตรฐาน
                                     ชื่อแผนฯ
  ที่    การเรี ยนรู้                                    (ชั่วโมง)    คะแนน     (ตัวชี้วด)
                                                                                        ั
  3 คณิ ตศาสตร์              การนาเสนอข้อมูล                  4          10    มาตรฐาน
                             เกี่ยวกับมะละกอ                                    5.1 (3)
12

 แผนการจัดการเรี ยนรู้ บูรณาการตามหลักปรัชญาของเศรษฐกิจพอเพียง เรื่อง มหัศจรรย์มะละกอ
   รายวิชาคณิตศาสตร์ พืนฐาน รหัสวิชา ค 33101 ช่ วงชั้นที่ 3 ชั้นมัธยมศึกษาปี ที่ 3
                          ้
           กลุ่มสาระการเรี ยนรู้ คณิตศาสตร์ ภาคเรียนที่ 2 ปี การศึกษา 2554
                      โรงเรียนกุดชุ มวิทยาคม อาเภอกุดชุ ม จังหวัดยโสธร
               หน่ วยการเรียนรู้ ที่ 5 เรื่อง การนาเสนอข้ อมูล เวลา 4 ชั่วโมง

1. มาตรฐาน / ตัวชี้วด
                    ั
   มาตรฐาน ค 5.1 เข้าใจและใช้วธีการทางสถิติในการวิเคราะห์ขอมูล
                               ิ                          ้
          ค 5.1(3) นาเสนอข้อมูลในรู ปแบบที่เหมาะสม อ่าน แปลความหมาย และวิเคราะห์
ข้อมูลจากการนาเสนอข้อมูลได้

2. สาระสาคัญ/ความคิดรวบยอด
       การนาเสนอข้อมูล เป็ นวิธีการนาข้อมูลที่รวบรวมได้มาเสนอ หรื อเผยแพร่ ให้ผสนใจใน
                                                                               ู้
ข้อมูลนั้นทราบ หรื อเพื่อความสะดวกในการคานวณ หรื อวิเคราะห์สิ่งที่ตองการเพื่อนาไปใช้ให้เกิด
                                                                     ้
ประโยชน์ต่อไป
       ในการนาเสนอข้อมูลทาได้ท้ งอย่างไม่มีแบบแผน และอย่างมีแบบแผน
                                  ั
       การนาเสนอข้อมูลอย่างไม่มีแบบแผน หมายถึงการนาเสนอที่ไม่มีกฎเกณฑ์อะไรที่จะต้องถือ
เป็ นหลักมากนัก การนาเสนอแบบนี้ได้แก่การแทรกข้อมูลลงในบทความความและข้อเขียนต่างๆ
       การนาเสนอข้อมูลอย่างมีแบบแผน เป็ นการนาเสนอที่จะต้องปฏิบติตามหลักเกณฑ์ที่ได้
                                                                   ั
กาหนดไว้เป็ นมาตรฐาน เช่น การนาเสนอในรู ปตาราง รู ปกราฟ และรู ปแผนภูมิ เป็ นต้น

3. ผลการเรียนรู้ ทคาดหวัง
                  ี่
       3.1 นาเสนอข้อมูลในแบบที่เหมาะสมได้

4. จุดประสงค์ การเรี ยนรู้
        4.1 อ่านแปลความหมาย และวิเคราะห์ขอมูลจาการนาเสนอข้อมูลที่กาหนดให้ได้
                                             ้
        4.2 อภิปรายและให้ขอคิดเห็นเกี่ยวกับข้อมูล ข่าวสารทางสถิติ ที่สมเหตุสมผลได้
                           ้
        4.3 นาเสนอข้อมูลในรู ปแบบที่เหมาะสมได้
13

5. สาระการเรี ยนรู้
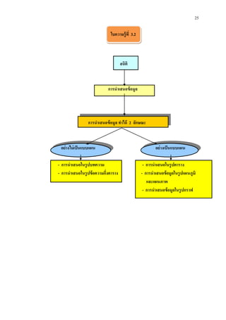
       การนาเสนอข้อมูล มี 2 ลักษณะ คือ
                1) การนาเสนอข้อมูลอย่างไม่เป็ นแบบแผน
                2) การนาเสนอข้อมูลอย่างเป็ นแบบแผน
                3) การนาเสนอข้อมูลแบบตาราง
                4) การนาเสนอข้อมูลแบบแผนภูมิแท่ง
                5) การนาเสนอข้อมูลแบบกราฟเส้น
                6) การนาเสนอข้อมูลแบบเชิงซ้อน

6. สมรรถนะทีสาคัญของผู้เรียน
             ่
       6.1 ความสามารถในการสื่ อสาร
       6.2 ความสามารถในการคิด
       6.3 ความสามารถในการแก้ปัญหา
       6.4 ความสามารถในการใช้เทคโนโลยี
       6.5 ความสามารถในการใช้ทกษะชีวต
                                ั   ิ

7. คุณลักษณะอันพึงประสงค์
        7.1 ใฝ่ เรี ยนรู้
        7.2 มีวนย ิ ั
        7.3 มุ่งมันในการทางาน
                    ่
        7.4 รักความเป็ นไทย
                ่
        7.5 อยูอย่างพอเพียง

8. ภาระงาน / ชิ้นงาน (หลักฐาน ร่ องรอยแสดงความรู้ )
       8.1 กิจกรรมที่ 3.1 เรื่ องการนาเสนอข้อมูลแบบตาราง
       8.2 กิจกรรมที่ 3.2 เรื่ องการนาเสนอข้อมูลแบบแผนภูมิแท่ง
       8.3 กิจกรรมที่ 3.3 เรื่ อง การนาเสนอข้อมูลแบบกราฟเส้น
       8.4 กิจกรรมที่ 3.4 เรื่ อง การนาเสนอข้อมูลแบบเชิงซ้อน
14

9. การบูรณาการหลักปรัชญาของเศรษฐกิจพอเพียง (3 ห่วง, 2 เงื่อนไข,ความสมดุล 4 มิติ)
       1. ความพอประมาณ
        -           เวลาในการทากิจกรรม
       2. ความมีเหตุผล
        -           เกิดทักษะในการทางาน การยอมรับฟังความคิดเห็นของสมาชิกในกลุ่ม
       3. การมีภูมิค้ ุมกันในตัวทีดี่
                  - รู้จกวางแผนการทางานให้สาเร็ จ
                         ั
                  - มีความปลอดภัยในการปฏิบติงาน   ั
       4. เงื่อนไข
           4.1 เงื่อนไขความรู้
        -           รู้ เข้าใจการนาเสนอข้อมูลแบบไม่เป็ นแบบแผนและเป็ นแบบแผน
                  - นาเสนอข้อมูลด้วยวิธีการที่เหมาะสมและถูกต้อง
          4.2 เงื่อนไขคุณธรรม
                  - ความรับผิดชอบ
        -           ความสามัคคี
        -           ความมีวนย  ิ ั
        -           ความขยัน
                  - ความอดทน
        -           ความซื่อสัตย์
       5. ความสมดุล 4 มิติ
           5.1 ด้านเศรษฐกิจ
                  - การรู ้จกข้อมูลด้านเศรษกิจของการส่ งออกมะละกอและรายได้ในการปลูก
                             ั
มะละกอเพื่อเป็ นข้อมูลในการประกอบอาชีพต่อไป
           5.2 ด้านสังคม
                  - นักเรี ยนทางานและเรี ยนรู ้ร่วมกันเป็ นหมู่คณะ
           5.3 ด้านวัฒนธรรม
                  - ความนิยมและวัฒนธรรมการรับประทานส้มตาของคนไทยทาให้เกิดรายได้จาก
การขายผลิตภัณฑ์มะละกอในรู ปแบบต่างๆ
           5.4 ด้านสิ่ งแวดล้อม
                  - ประโยชน์ของการปลูกมะละกอทาให้ลดภาวะโลกร้อนได้
15

10. กระบวนการจัดการเรียนรู้
   ชั่วโมงที่ 1
    1. ครู และนักเรี ยนร่ วมกันสนทนาถึงการนาเสนอข้อมูลที่รวบรวมได้จากกิจกรรมที่ผานมา  ่
          เพื่อความสะดวกในการคานวณ หรื อวิเคราะห์หาสิ่ งที่ตองการเพื่อนาไปใช้ให้เกิด
                                                                ้
          ประโยชน์ต่อไป
    2. แบ่งกลุ่มนักเรี ยนกลุ่มละ 4-5 คน ศึกษาใบความรู้ที่ 3.1 เมื่อเข้าใจดีแล้วจึงทากิจกรรม
          ที่ 3.1 เมื่อเสร็ จแล้วให้นาเสนอหน้าชั้นเรี ยน โดยแต่ละกลุ่มสร้างแผนภาพประกอบการ
          นาเสนอ
    3. นักเรี ยนค้นคว้าหนังสื อพิมพ์ในห้องสมุดเพื่อหาข้อมูลในรู ปบทความ และข้อความกึ่ง
          ตารางเพิ่มเติมเพื่อนาเสนอในชัวโมงต่อไป
                                          ่

  ชั่วโมงที่ 2
   1. ทบทวนเรื่ องที่เรี ยนในชัวโมงที่แล้วและนักเรี ยนแต่ละกลุ่มเสนองานที่ได้ไปค้นคว้ามา
                                     ่
         หน้าชั้นเรี ยนเมื่อนักเรี ยนในชั้นสงสัยให้มีการซักถาม นักเรี ยนทุกกลุ่มร่ วมกันสรุ ปการ
         นาเสนอข้อมูลอย่างไม่เป็ นแบบแผน
   2. นักเรี ยนศึกษาใบความรู้ที่ 3.2 และใบกิจกรรมที่ 3.2 แล้วเปลี่ยนกันตรวจระหว่างกลุ่ม
         เมื่อตรวจเสร็ จแล้วนาคะแนนบันทึกลงในแบบบันทึกคะแนน และผลงานเก็บในแฟ้ ม
         สะสมงานต่อไป
   3. นักเรี ยนทาแบบฝึ กหัดในหนังสื อแบบเรี ยนคณิ ตศาสตร์ ช้ น ม.3 ส่ งในชัวโมงต่อไป
                                                                  ั              ่

  ชั่วโมงที่ 3
   1. ทบทวนเรื่ องที่เรี ยนในชัวโมงที่แล้ว
                                ่
   2. นักเรี ยนศึกษาใบความรู้ที่ 3.3 และใบกิจกรรมที่ 3.3 แล้วเปลี่ยนกันตรวจระหว่างกลุ่ม
         เมื่อตรวจเสร็ จแล้วนาคะแนนบันทึกลงในแบบบันทึกคะแนน และผลงานเก็บในแฟ้ ม
         สะสมงานต่อไปและสุ่ มกลุ่มนักเรี ยนมา 1 - 2 กลุ่มมารายงานหน้าชั้นจากใบกิจกรรมที่
         3.3 แล้วร่ วมกันสรุ ป
   3. นักเรี ยนทาแบบฝึ กหัดในหนังสื อแบบเรี ยนคณิ ตศาสตร์ ช้ น ม.3 ส่ งในชัวโมงต่อไป
                                                              ั            ่
16

   ชั่วโมงที่ 4
    1.1 ทบทวนเรื่ องที่เรี ยนในชัวโมงที่แล้ว และนักเรี ยนนาหนังสื อพิมพ์หรื อวารสารค้นหา
                                 ่
          ข้อมูลนามาศึกษา
    1.2 นักเรี ยนศึกษาใบความรู้ที่ 3.4 และใบกิจกรรมที่ 3.4 แล้วเปลี่ยนกันตรวจระหว่างกลุ่ม
          เมื่อตรวจเสร็ จแล้วนาคะแนนบันทึกลงในแบบบันทึกคะแนน และผลงานเก็บในแฟ้ ม
          สะสมงานต่อไปและสุ่ มกลุ่มนักเรี ยนมา 1 - 2 กลุ่มมารายงานหน้าชั้นจากใบกิจกรรมที่
          3.4 แล้วร่ วมกันสรุ ป
    1.3 นักเรี ยนทาแบบฝึ กหัดในหนังสื อแบบเรี ยนคณิ ตศาสตร์ ช้ น ม.3 ส่ งในชัวโมงต่อไป
                                                               ั              ่

11. สื่ อ / แหล่ งเรียนรู้
         11.1 ใบความรู้ที่ 3.1
         11.2 ใบความรู้ที่ 3.2
         11.3 ใบความรู้ที่ 3.3
         11.4 ใบความรู้ที่ 3.4
         11.5 กิจกรรมที่ 3.1
         11.6 กิจกรรมที่ 3.2
        11.7 กิจกรรมที่ 3.3
        11.8 กิจกรรมที่ 3.4
        11.9 หนังสื อเรี ยนรายวิชาคณิ ตศาสตร์ ชั้นมัธยมศึกษาปี ที่ 3

12. การวัดและประเมินผลการเรี ยนรู้
     12.1 วิธีการวัดและประเมินผล
          12.1.1 การสั งเกตพฤติกรรมของนักเรี ยนในการเข้าร่ วมกิจกรรม
          12.1.2 การซักถาม การตอบคาถาม
          12.1.3 ตรวจบัตรกิจกรรมที่ 1 และ 2
     12.2 เครื่องมือ
          12.2.1 แบบประเมินพฤติกรรมการเรี ยนรู้ และคุณลักษณะที่พึงประสงค์ของนักเรี ยน
         12.2.2 แบบประเมินผลการปฏิบติงานของนักเรี ยน
                                       ั
     121.3 เกณฑ์ การประเมิน
          12.3.1 การประเมินพฤติกรรมการเรี ยนรู้ และคุณลักษณะที่พึงประสงค์
                 คะแนน 4.51 - 5.00 หมายถึง การปฏิบติงานในระดับ ดีมาก
                                                           ั
17

               คะแนน 3.51 - 4.50 หมายถึง การปฏิบติงานในระดับ ดี
                                                      ั
               คะแนน 2.51 - 3.50 หมายถึง การปฏิบติงานในระดับ ปานกลาง
                                                                  ั
               คะแนน 1.51 - 2.50 หมายถึง การปฏิบติงานในระดับ พอใช้
                                                        ั
               คะแนน 1.00 - 1.50 หมายถึง การปฏิบติงานในระดับ ปรับปรุ ง
                                                          ั
        12.3.2 การประเมินผลการปฏิบติงานของนักเรี ยน
                                  ั
               คะแนน 4.51 - 5.00 หมายถึง การปฏิบติงานในระดับ ดีมาก    ั
               คะแนน 3.51 - 4.50 หมายถึง การปฏิบติงานในระดับ ดี
                                                            ั
               คะแนน 2.51 - 3.50 หมายถึง การปฏิบติงานในระดับ ปานกลางั
               คะแนน 1.51 - 2.50 หมายถึง การปฏิบติงานในระดับ พอใช้
                                                              ั
               คะแนน 1.00 - 1.50 หมายถึง การปฏิบติงานในระดับ ปรับปรุ ง
                                                                ั
การประเมินผลตามสภาพจริง(Rubrics)
                                    แนวคิดชัดเจน
  ระดับ 4      หมายถึง คาตอบถูกต้อง แสดงเหตุผลถูกต้อง
  ระดับ 3      หมายถึง คาตอบถูกต้อง แสดงเหตุผลถูกต้อง อาจมีขอผิดพลาดเล็กน้อย
                                                                        ้
  ระดับ 2      หมายถึง คาตอบไม่ถูก เหตุผลหรื อการคานวณผิดพลาด แต่มีแนวทางที่
                จะนาไปหาคาตอบ
  ระดับ 1      หมายถึง คาตอบไม่ถูกต้อง แสดงวิธีคิดเล็กน้อย แต่ไม่ได้คาตอบ
  ระดับ 0      หมายถึง คาตอบไม่ถูกต้องหรื อไม่ตอบ


เกณฑ์ การผ่าน    ตั้งแต่ระดับ 2 ขึ้นไป
สรุ ป                ผ่ าน           ไม่ ผ่าน

13. กิจกรรมเสนอแนะ / ข้ อคิดเห็นเพิมเติม
                                   ่
           ให้นกเรี ยนลองออกสารวจรายได้ของชาวสวนที่ปลูกมะละกอจาหน่ายในชุมชนของตน
               ั
เปรี ยบเทียบกับรายได้จากการทานาหรื อรายได้อื่นที่มีในชุ มชน
18

14. กิจกรรมเสนอแนะเพิมเติม                ่
.............................................................................................................................................................
.............................................................................................................................................................
.............................................................................................................................................................
.............................................................................................................................................................
.............................................................................................................................................................

15. ความคิดเห็นของฝ่ ายบริหาร
    15.1 ความคิดเห็นของรองผู้อานวยการกลุ่มงานบริหารงานวิชาการ
…………….…………………………………………………………………...……………...……
…………………………………………………………….……………………………...….………
…………………………………………………………….…………………………...…….………
……………………………………………………….………………………………………………
…………………………………………………………..……………………………..…….………

                                                                     ลงชื่อ
                                                                                         (นายไพฑูรย์ แสงพันธุ์)
                                                                                     รองผูอานวยการฝ่ ายวิชาการ
                                                                                              ้
                                                                       วันที่.................เดือน...............................พ.ศ

           15.2 ความคิดเห็นของผู้อานวยการโรงเรียน
.............................................................................................................................................................
.............................................................................................................................................................
.............................................................................................................................................................
.............................................................................................................................................................
.............................................................................................................................................................

                                                                      ลงชื่อ
                                                                                        (นายเสนอเกียรติ พราวศรี )
                                                                                  ผูอานวยการโรงเรี ยนกุดชุมวิทยาคม
                                                                                     ้
                                                                     วันที่.................เดือน...............................พ.ศ.................
19

16. บันทึกผลหลังกระบวนการจัดกิจกรรมการเรียนรู้
       16.1 ผลการจัดการเรี ยนรู้ที่เกิดขึ้นกับผูเ้ รี ยน ( ด้านความรู้ ด้านคุณธรรม
       ด้านพฤติกรรม ด้านความสุ ข )

.............................................................................................................................................................
.............................................................................................................................................................
.............................................................................................................................................................
.............................................................................................................................................................
.............................................................................................................................................................
             16.2 ปัญหาและอุปสรรค

….........................................................................................................................................................
.............................................................................................................................................................
.............................................................................................................................................................
.............................................................................................................................................................
.............................................................................................................................................................
              16.3 ข้อเสนอแนะและแนวทางแก้ไข

….........................................................................................................................................................
.............................................................................................................................................................
.............................................................................................................................................................
.............................................................................................................................................................
.............................................................................................................................................................



                                                              ลงชื่อ……………………………………ผูบนทึก      ้ ั
                                                                      (นางทับทิม เจริ ญตา)
                                                                 ตาแหน่ง ครู วิทยฐานะ ชานาญการ
                                                              วันที่………เดือน…………………….พ.ศ. 2554
20




ภาคผนวก
21

                                   ใบความรู้ ที่ 3.1



                                          สถิติ



                                  การนาเสนอข้ อมูล



                          การนาเสนอข้ อมูล ทาได้ 2 ลักษณะ



         อย่างไม่ เป็ นแบบแผน                                 อย่างเป็ นแบบแผน

      - การนาเสนอในรู ปบทความ                           - การนาเสนอในรู ปตาราง
      - การนาเสนอในรู ปข้ อความกึงตาราง
                                 ่                       - การนาเสนอข้ อมูลในรู ปแผนภูมิ
                                                         และแผนภาพ
                                                       - การนาเสนอข้ อมูลในรู ปกราฟ




การนาเสนอข้ อมูลในรู ปตาราง
22

   การนาเสนอข้อมูลโดยตีตารางกรอกข้อมูลที่เป็ นตัวเลขโดยแบ่งเป็ นแถวตั้ง (columns) และ
แถวนอน (rows) เพื่อจัดข้อมูลให้เป็ นระเบียบ ลักษณะของตารางไม่ตายตัว ขึ้นอยูกบจุดมุ่งหมาย
                                                                           ่ ั
ของผูจดทา ส่ วนประกอบของตารางที่จะต้องมีคือ
     ้ั
     1) ชื่อเรื่ อง (title)
     2) ต้นขั้ว(stub)
     3) หัวเรื่ อง(caption)
     4) ตัวเรื่ อง(body)
     5) หมายเหตุ(mote)
     6) หน่วย
       ประโยชน์ของการนาเสนอโดยตารางนี้ คือทาให้ผอ่านทาความเข้าใจได้ง่ายและเร็ วกว่าการ
                                                    ู้
     นาเสนอโดยบทความและการนาเสนอโดยบทความกึ่งตาราง นอกจากณี ยงทาให้มองดู ั
     เรี ยบร้อยและชัดเจนดี ดังตัวอย่าง

     ตัวอย่างที่ 1     สถิติปริ มาณผลิตเสื้ อผ้าสาเร็ จรู ปของไทย ปี 2525 - 2530
                                                                              ปริ มาณ : 1,000 ชิ้น
 ปี      เสื้อสาเร็จรู ปชนิดทอ        เสื้อผ้ าสาเร็จรู ปชนิดถัก         รวม         % เพิม/ลด จากปี ก่อน
                                                                                           ่
2525            522,715                         241,379                764,094                 -
2526            558,712                         263,092                821,804               +7.55
2527            600,349                         288,797                889,146               +8.19
2528            638,024                         307,848                945,872               +6.38
2529            695,416                         339,548               1,035,000              +9.42
2530            760,450                         374,550               1,135,000              +9.66
    ทีมา
      ่          : กรมศุลกากร
    หมายเหตุ : 1/เป็ นตัวเลขประมาณการ




     ตัวอย่างที่ 2 มูลค่าการส่ งออกรองเท้าจาแนกตามประเภท ปี 2525 - 2539
23

                                                                      มูลค่า : ล้านบาท
รายการ                   ปี               2525        2526           2527           2528      2529
รองเท้ากีฬา                               310.7       406.4          714.3         1,105.3    855.7
รองเท้าหนัง หนังอัด                       512.7       671.6          656.8          621.2     362.8
รองเท้าแตะ                                348.9       502.6          486.9          412.8     335.0
รองเท้าผ้าใบ ผ้าใบพื้นยาง                  99.7        82.6           98.2           75.9      42.6
รองเท้าพลาสติก                             28.3        31.9           42.1           57.7     137.8
อื่นๆ                                      39.5        47.7           63.7           93.7     112.7
รวม                                      1,139.5     1,742.8        2,051.9        2,367.0   1,846.6
     ทีมา
       ่       : ศูนย์สถิติการพาณิ ชย์ กรมเศรษฐกิจการพาณิ ชย์ โดยความร่ วมมือจากกรมลกากร
     หมายเหตุ : ปี 2529 ตัวเลขเบื้องต้น
24

                                กิจกรรมที่ 3.1

จงนาเสนอข้ อมูลในรู ปตาราง
1) ผลผลิตมะละกอที่เกษตรกรสามารถผลิตได้แตกต่างกันค่อนข้างมาก โดยทัวไปพบว่า  ่
ภาคเหนือและภาคตะวันออกเฉียงเหนือ มีผลผลิตต่าที่สุด คือ เพียง 3.6 ก.ก./ต้น/เดือน และ
4.3 ก.ก./ต้น/เดือน ในมะละกอพันธุ์แขกดา ส่ วนภาคตะวันตก และภาคใต้มีผลผลิตสู งกว่าเท่าตัว
คือ 7 ก.ก./ต้น/เดือน และ8.6 ก.ก./ต้น/เดือน ส่ วนภาคตะวันออก มีผลผลิตสู งสุ ด คือ 11.5 ก.ก./ต้น/
เดือน(ที่มา : กรมส่ งเสริ มสหกรณ์ ธนาคารเพื่อการเกษตรและสหกรณ์การเกษตร (ธ.ก.ส.)
………………………………………………………………………………………………………
………….……………………………………………………………………………………………
………………………………………………………………………………………………………
………………………………………………………………………………………………………
………………………………………………………………………………………………………
………………………………………………………………………………………………………
………………………………………………………………………………………………………
………………………………………………………………………………………………………
………………………………………………………………………………………………………
2.นอกจากการนามะละกอไปรับประทานสด ๆ แล้ว เรายังสามารถนาไปปรุ งอาหาร เช่น ส้มตา แกง
ส้ม ฯลฯ หรื อนาไปหมักเนื้ อให้นุ่มได้อีกด้วย เพราะในมะละกอมีเอนไซม์ชนิดหนึ่งเรี ยกว่า พา
เพน (Papain) ซึ่ งสามารถนาเอนไซม์ชนิดนี้ไปใส่ ในผงหมักเนื้อสาเร็ จรู ป บางครั้งนาไปทาเป็ นยา
                  ้                   ่
ช่วยย่อยสาหรับผูท่ีมีปัญหาอาหารไม่ยอยก็ได้สาหรับสารอาหารในมะละกอนั้น มีดงต่อไปนี้คือ มี
                                                                                ั
โปรตีน 0.5 กรัม ไขมัน 0.1 กรัม แคลเซียม24 มิลลิกรัม ฟอสฟอรัส 22 มิลลิกรัม เหล็ก 0.6
มิลลิกรัม โซเดียม 4 มิลลิกรัม ไทอะมีน0.04 มิลลิกรัม ไรโบฟลาวิน 0.04 มิลลิกรัม ไนอะซิน
0.4 มิลลิกรัมและ กรดแอสคอร์บิก วิตามินซี 70 มิลลิกรัม
………………………………………………………………………………………………………
………….……………………………………………………………………………………………
………………………………………………………………………………………………………
………………………………………………………………………………………………………
………………………………………………………………………………………………………
………………………………………………………………………………………………………
………………………………………………………………………………………………………
25

                             ใบความรู้ ที่ 3.2



                                    สถิติ



                           การนาเสนอข้ อมูล




                การนาเสนอข้ อมูล ทาได้ 2 ลักษณะ



 อย่างไม่ เป็ นแบบแผน                                    อย่างเป็ นแบบแผน

- การนาเสนอในรู ปบทความ                           - การนาเสนอในรู ปตาราง
- การนาเสนอในรู ปข้ อความกึงตาราง
                           ่                     - การนาเสนอข้ อมูลในรู ปแผนภูมิ
                                                    และแผนภาพ
                                                  - การนาเสนอข้ อมูลในรู ปกราฟ
26

    การนาเสนอข้ อมูลในรู ปแผนภูมและแผนภาพ
                                ิ
          แผนภูมิและแผนภาพที่ใช้สาหรับการนาเสนอข้อมูล ได้แก่
                    1) แผนภูมิแท่ง (bar chart)
                    2) แผนภูมิรูปวงกลม (pie chart)
                    3) แผนภูมิรูปภาพ (pictogram)
                    4) แผนที่สถิติ (statistical map)
                    การนาเสนอข้อมูลโดยใช้แผนภูมิและแผนภาพ ควรระบุรายละเอียดต่อไปนี้
                    1) หมายเลขแผนภูมิหรื อแผนภาพ (ในกรณี ที่มากกว่าหนึ่ง)
                    2) ชื่อแผนภูมิหรื อแผนภาพ
                    3) แหล่งที่มาของแผนภูมิหรื อแผนภาพ
                    ( หมายเหตุคานา หรื อหมายเหตุล่าง อาจจะมีหรื อไม่กได้ )
                                                                     ็
         แผนภูมิแท่ ง
         แผนภูมิแท่ง คือ แผนภูมิที่ประกอบด้วย แกนสองแกน คือแกนนอนและแกนตั้ง และรู ป
สี่ เหลี่ยมผืนผ้าที่มีความกว้างของแต่ละรู ปเท่ากัน ส่ วนความยาวจะแปรตามขนาดของข้อมูล เรี ยกรู ป
                        ่                                                    ่
สี่ เหลี่ยมแต่ละรู ปนี้วา แท่ง (bar) การนาเสนอข้อมูลอาจจัดให้แท่งแต่ละแท่งอยูในแนวตั้ง หรื อ
แนวนอนก็ได้ โดยวางเรี ยงให้ชิดกันหรื อห่างกันเล็กน้อยเท่าๆกันก็ได้ พร้อมทั้งเขียนรายละเอียด
ของแต่ละแท่งกากับไว้ นอกจากนี้ เพื่อความสวยงาม อาจจะใช้วธีแรเงาหรื อระบายสี เพื่อให้ดู
                                                                ิ
สวยงามและสะดวกในการศึกษาเปรี ยบเทียบ
         ข้อมูลที่เหมาะสาหรับการใช้แผนภูมิแท่งในการนาเสนอข้อมูล ได้แก่ ข้อมูลที่จาแนกตาม
คุณภาพ ตามกาลเวลา และตามภูมิศาสตร์
         แผนภูมิแท่งจาแนกได้หลายประเภท ได้แก่ แผนภูมิแท่งเชิงเดียว แผนภูมิแท่งเชิงซ้อน
แผนภูมิแท่งส่ วนประกอบ แผนภูมิแท่งบวก-ลบ แผนภูมิแท่งซ้อนกัน แผนภูมิแท่งปิ ระมิด ในชั้น
นี้จะกล่าวถึงแผนภูมิแท่งเชิงเดียวและแผนภูมิแท่งเชิงซ้อนเท่านั้น
          1) แผนภูมิแท่งเชิงเดียว (simple bar chart) หมายถึง แผนภูมิที่ใช้สาหรับข้อมูลชุดเดียว
และแสดงลักษณะของข้อมูลที่สนใจ เพียงลักษณะเดียว เช่น ความถี่ จานวนเงิน จานวนภาษี
มูลค่าการส่ งออก เป็ นต้น
27

ตัวอย่างที่ 1 จงเขียนแผนภูมิเชิงเดียวแสดงการเปรี ยบ้ทียบผลการจัดเก็บภาษีเงินได้บุคคลธรรมดา
ตั้งแต่ พ.ศ.2528 ถึง พ.ศ. 2532
                 พ.ศ.                   2528           2529         2530           2531     2532
     ภาษีเงินได้บุคคลธรรมดา           15,548.0      15,596.4     18,185.1        27,154.1 38.122.5
             (ล้านบาท)

    ที่มา : กรมสรรพกร กระทรวงการคลัง

           แผนภูมิแสดงการเปรียบเทียบผลการจัดเก็บภาษีเงินได้ บุคคลธรรมดา
                      ตั้งแต่ พ.ศ. 2528 ถึง พ.ศ. 2532

        ภาษีเงินได้บุคคลธรรมดา
            (ล้านบาท)
                                                 38,122.5

         30,000
                                                   27,154.1
         20,000
                      15,548.0 15,596.4 18,185.1
         10,000


                  0     2528     2529     2530       2531     2532   พ.ศ.


              ที่มา : กรมสรรพกร กระทรวงการคลัง
28

        2) แผนภูมิเชิงซ้อน (multiple bar chart) หมายถึง แผนภูมิแท่งที่แสดงการเปรี ยบเทียบ
ของข้อมูลสองชุดขึ้นไป หรื อเปรี ยบเทียบลักษณะของข้อมูลที่เราสนใจตั้งแต่สองลักษณะขึ้นไป
บนแกนเดียวกัน เช่น เปรี ยบเทียบรายรับรายจ่าย เปรี ยบเทียบจานวนนักเรี ยนชายกับจานวน
นักเรี ยนหญิง เป็ นต้น

     ตัวอย่าง จงเขียนแผนภูมิแท่งเชิงซ้อน แสดงการเปรี ยบเทียบจานวนประมาณการของภาษี
อากรทุกประเภทกับเงินที่เก็บได้จริ ง ปี งบประมาณ 2529 - 2532
               ที่มา : กรมสรรพกร กระทรวงการคลัง
         ปี งบประมาณ                   จานวนประมาณการ            จานวนเงินทีเ่ ก็บได้ จริง
                                           (ล้านบาท)                 (ล้านบาท)
              2529                           67,640                    65,417
              2530                           73,650                    73,360
              2531                           77,950                  101,644.60
              2532                          115,140                  135,070.10

  แผนภูมิแสดงการเปรียบเทียบ จานวนประมาณการของภาษีอากรทุกประเภทกับเงินทีเ่ ก็บได้ จริง
                              ปี งบประมาณ 2529 - 2532

               จานวนเงิน(ล้านบาท)

          140,000
          120,000                                                      ประมาณการ
          100,000                                                      เก็บได้จริ ง
           80,000
           60,000
           40,000
           20,000
                    0     2529      2530   2531   2532         ปี งบประมาณ


                ที่มา : กรมสรรพกร กระทรวงการคลัง
29

                                            กิจกรรมที่ 3.2


1. จงเขียนแผนภูมิแท่ งแสดงปริ มาณการส่ งออกมะละกอสดและผลิตภัณฑ์ ปี 2534 - 2549
30

………………………………………………………………………………………………………
………………………………………………………………………………………………………
………………………………………………………………………………………………………
………………………………………………………………………………………………………
………………………………………………………………………………………………………
………………………………………………………………………………………………………
………………………………………………………………………………………………………
………………………………………………………………………………………………………
………………………………………………………………………………………………………
………………………………………………………………………………………………………
………………………………………………………………………………………………………
………………………………………………………………………………………………………
………………………………………………………………………………………………………
………………………………………………………………………………………………………
………………………………………………………………………………………………………
………………………………………………………………………………………………………
………………………………………………………………………………………………………
………………………………………………………………………………………………………
………………………………………………………………………………………………………
………………………………………………………………………………………………………
………………………………………………………………………………………………………
………………………………………………………………………………………………………
31

2. จงเขียนแผนภูมิแสดงพืนทีการปลูกมะละกอ ผลผลิต และการผลิตมะละกอ ปี 2535 -2549
                       ้ ่
32

……………………………………………………………………………………………
……………………………………………………………………………………………
……………………………………………………………………………………………
……………………………………………………………………………………………
……………………………………………………………………………………………
……………………………………………………………………………………………
……………………………………………………………………………………………
……………………………………………………………………………………………
……………………………………………………………………………………………
……………………………………………………………………………………………
……………………………………………………………………………………………
……………………………………………………………………………………………
……………………………………………………………………………………………
……………………………………………………………………………………………
……………………………………………………………………………………………
……………………………………………………………………………………………
……………………………………………………………………………………………
……………………………………………………………………………………………
……………………………………………………………………………………………
……………………………………………………………………………………………
……………………………………………………………………………………………
……………………………………………………………………………………………
……………………………………………………………………………………………
………………………………………………………………………………………
33

                             ใบความรู้ ที่ 3.3


                                    สถิติ



                          การนาเสนอข้ อมูล




                     การนาเสนอข้ อมูล ทาได้ 2 ลักษณะ



  อย่ างไม่ เป็ นแบบแผน                             อย่ างเป็ นแบบแผน

- การนาเสนอในรูปบทความ                               - การนาเสนอในรู ปตาราง
- การนาเสนอในรู ปข้ อความกึงตาราง
                           ่                       - การนาเสนอข้ อมูลในรู ป
                                                     แผนภูมิและแผนภาพ
                                                 - การนาเสนอข้ อมูลในรู ปกราฟเส้ น
34

      การนาเสนอข้ อมูลในรู ปกราฟเส้ น
                                                         ั
           การนาเสนอข้อมูลโดยใช้กราฟเส้น มักนิยมใช้กบข้อมูลอนุกรมเวลา กล่าวคือ เป็ นข้อมูล
ที่แสดงการเปลี่ยนแปลงตามลาดับก่อนหลัง และเกิดขึ้นเป็ นช่วงๆ ของเวลาหลายๆช่วง เช่น ช่วงละ
หนึ่งปี ช่วงละสองปี ช่วงละ 5 ปี เป็ นต้น
          การนาเสนอข้อมูลโดยใช้กราฟเส้น มีขอดีตรงที่สามารถทาให้เห็นลักษณะที่เด่นและที่
                                               ้
แตกต่างระหว่างข้อมูลได้ อย่างชัดเจนและรวดเร็ ว ตลอดจนสามารถนาไปใช้พยากรณ์ขอมูลใน   ้
อนาคตได้อีกด้วย
                       กราฟเส้นที่ใช้ในการนาเสนอข้อมูล มี 5 ชนิด คือ
              1) กราฟเส้นเชิงเดี่ยว
              2) กราฟเส้นเชิงซ้อน
              3) กราฟเส้นเชิงประกอบ
              4) กราฟดุล
              5) กราฟเซมิลอการิ ทึม
              แต่ในชั้นนี้จะนาเสนอเพียง 2 ประเภท คือ กราฟเส้นเชิงเดี่ยว และ กราฟเส้น
              เชิงซ้อนเท่านั้น
              กราฟเส้ นเชิงเดี่ยว (Simple line graph) คือ กราฟที่แสดงการเปรี ยบเทียบข้อมูลเพียง
              ชุดเดียวหรื อเพียงลักษณะเดียว
              ตัวอย่างที่ 1 จงเขียนกราฟเส้นเชิงเดี่ยว แสดงการเปรี ยบเทียบจานวนการนัดหยุด
              งานทัวประเทศ ปี พ.ศ.2522 - 2532 (ที่มา : กองวิชาการ และวางแผน กรมแรงงาน)
                     ่

              พ.ศ.               จานวนครั้ง                    พ.ศ.              จานวนครั้ง
              2522                  64                         2528                  4
              2523                  18                         2529                  6
              2524                  54                         2530                  4
              2525                  22                         2531                  5
              2526                  28                         2532                  6
              2527                  17
35

กราฟแสดงการเปรียบเทียบจานวนการนัดหยุดงานทัวประเทศ
                                          ่
                    ปี พ.ศ. 2522 - 2532

จานวนครั้ง
60
50
40
30
20
10
 0                                                        พ.ศ.
       2522 2523 2524 2525 2526 2527 2528 2529 2530 2531 2532
36



                           กิจกรรมที่ 3.3
จงเขียนกราฟจากข้อมูลการส่ งออกมะละกอต่อไปนี้
37

………………………………………………………………………………………………………
………………………………………………………………………………………………………
………………………………………………………………………………………………………
………………………………………………………………………………………………………
………………………………………………………………………………………………………
………………………………………………………………………………………………………
………………………………………………………………………………………………………
………………………………………………………………………………………………………
………………………………………………………………………………………………………
………………………………………………………………………………………………………
………………………………………………………………………………………………………
………………………………………………………………………………………………………
………………………………………………………………………………………………………
………………………………………………………………………………………………………
………………………………………………………………………………………………………
………………………………………………………………………………………………………
………………………………………………………………………………………………………
………………………………………………………………………………………………………
………………………………………………………………………………………………………
………………………………………………………………………………………………………
………………………………………………………………………………………………………
………………………………………………………………………………………………………
38



                             ใบความรู้ ที่ 3.4

                                    สถิติ


                               การนาเสนอข้ อมูล



                     การนาเสนอข้ อมูล ทาได้ 2 ลักษณะ



    อย่ างไม่ เป็ นแบบแผน                               อย่ างเป็ นแบบแผน

- การนาเสนอในรู ปบทความ                            - การนาเสนอในรู ปตาราง
- การนาเสนอในรู ปข้ อความกึงตาราง
                           ่                       - การนาเสนอข้ อมูลในรู ป
                                                  แผนภูมิและแผนภาพ
                                                 - การนาเสนอข้ อมูลในรู ปกราฟเส้ น
39

            กราฟเส้ นเชิงซ้ อน
                กราฟเส้นเชิงซ้อน (multiple line graph) คือ กราฟที่แสดงการ
เปรี ยบเทียบลักษณะของข้อมูลตั้งแต่สองชุดขึ้นไป หรื อแสดงลักษณะของข้อมูลตั้งแต่สองลักษณะ
ขึ้นไป กราฟชนิดนี้สามรถเปรี ยบเทียบได้ท้ งข้อมูลในลักษณะเดียวกัน แต่ช่วงเวลาต่างกัน และ
                                          ั
เปรี ยบเทียบข้อมูลลักษณะต่างกัน แต่ช่วงเวลาเดียวกัน
   ตัวอย่างที่ 1 จงเขียนกราฟเส้นเชิงซ้อนแสดงการเปรี ยบเทียบปริ มาณส่ งออกผลไม้กระป๋ องและ
ผักกระป๋ องของประเทศไทย ตั้งแต่ปี พ.ศ. 2527 - 2532

         พ.ศ.          ปริมาณผลไม้ กระป๋ อง(ตัน)           ปริมาณผักกระป๋ อง(ตัน)
         2527                   19,450                             13,648
         2528                   29,736                             23,018
         2529                   44,298                             31,012
         2530                   90,552                             73,342
         2531                   145,448                           110,713
         2532                   172,951                         142,309
                    ที่มา : สถิติการค้าระหว่างประเทศ กรมศุลกากร
             วิธีทา        กราฟแสดงการเปรียบเทียบปริมาณส่ งออกผลไม้ กระป๋ อง
                และผลไม้ กระป๋ องของประเทศไทย พ.ศ. 2527 - 2532

          ปริ มาณ (ตัน)

         160,000
         140,000
         120,000                                          ผลไม้กระป๋ อง
         100,000                                          ผลไม้กระป๋ อง
          80,000
          60,000
          40,000
          20,000
               0                                            พ.ศ.
                   2527 2528 2529 2530 2531 2532



  ที่มา : สถิติการค้าระหว่างประเทศ กรมศุลกากร
40

                              กิจกรรมที่ 3.4

1. จงเขียนกราฟแสดงการเปรียบเทียบราคาทีเ่ กษตรกรขายมะละกอแขกดาและผลยาวดิบ
   ได้ ปี 2544-2549 แยกเป็ นรายเดือน
41

………………………………………………………………………………………………………
………………………………………………………………………………………………………
………………………………………………………………………………………………………
………………………………………………………………………………………………………
………………………………………………………………………………………………………
………………………………………………………………………………………………………
………………………………………………………………………………………………………
………………………………………………………………………………………………………
………………………………………………………………………………………………………
………………………………………………………………………………………………………
………………………………………………………………………………………………………
………………………………………………………………………………………………………
………………………………………………………………………………………………………
………………………………………………………………………………………………………
………………………………………………………………………………………………………
………………………………………………………………………………………………………
………………………………………………………………………………………………………
………………………………………………………………………………………………………
………………………………………………………………………………………………………
………………………………………………………………………………………………………
………………………………………………………………………………………………………
………………………………………………………………………………………………………

ตัวอย่างแผนพอเพียงกับคณิตศาสตร์

  • 1.
    1 หลักปรัชญาของเศรษฐกิจพอเพียง ในการจัดทาแผนการจัดการเรี ยนรู้บูรณาการหลักปรัชญาของ เศรษฐกิจพอเพียง ครู ผสอน ู้ ต้องศึกษาองค์ความรู ้ หลักปรัชญาของเศรษฐกิจพอเพียงให้เข้าใจถูกต้อง ซึ่ งหลักปรัชญาของ ่ ั ั เศรษฐกิจพอเพียง ที่ตองผ่านพระบาทราชวินิจฉัยของพระบาทสมเด็จพระเจ้าอยูหว มีดงนี้ ้ ่ “เศรษฐกิจพอเพียง”เป็ นปรัชญาชี้ถึงแนวการดารงอยูและปฏิบติตนของประชาชนในทุก ั ระดับ ตั้งแต่ครอบครัว ระดับชุมชน จนถึงระดับรัฐ ทั้งในการพัฒนาและบริ หารประเทศให้ดาเนิน ้ ไปในทางสายกลาง โดยเฉพาะการพัฒนาเศรษฐกิจ เพื่อให้กาวทันต่อโลกยุคโลกาภิวตน์ ความ ั พอเพียง หมายถึง ความพอประมาณ ความมีเหตุผล รวมถึงความจาเป็ นที่จะต้องมีระบบภูมิคุมกัน ้ ในตัวที่ดีพอสมควร ต่อการมีผลกระทบใดๆ อันเกิดจากการเปลี่ยนแปลงทั้งภายนอกและภายใน ทั้งนี้ จะต้องอาศัยความรอบรู ้ ความรอบคอบ และความระมัดระวังอย่างยิงในการนาวิชาการต่างๆ ่ มาใช้ในการวางแผนและดาเนินการทุกขั้นตอน และขณะเดียวกันจะต้องเสริ มสร้างพื้นฐานจิตใจ ของคนในชาติ โดยเฉพาะ เจ้าหน้าที่ของรัฐ นักทฤษฎี และนักธุ รกิจในทุกระดับ ให้มีสานึกใน คุณธรรม ความซื่ อสัตย์สุจริ ต และให้มีความรอบรู้ ที่เหมาะสม ดาเนินชีวตด้วยความอดทน ความ ิ เพียร มีสติปัญญา และความรอบคอบ เพื่อให้สมดุลและพร้อมต่อการรองรับการเปลี่ยนแปลงอย่าง รวดเร็ วและกว้างขวาง ทั้งด้านวัตถุ สังคม สิ่ งแวดล้อม และวัฒนธรรมจากโลกภายนอกได้เป็ น อย่างดี หลักแนวคิดของเศรษฐกิจพอเพียง ่ การพัฒนาตามหลักเศรษฐกิจพอเพียง คือการพัฒนาทั้งอยูบนพื้นฐานของทางสายกลาง และความไม่ประมาท โดยคานึงถึงความพอประมาณ ความมีเหตุผล การสร้างภูมิคุมกันที่ดีในตัว ้ ตลอดจนใช้ความรู้ ความรอบคอบ และคุณธรรมประกอบการวางแผน การตัดสิ นใจ และการกระทา มีหลักการพิจารณา 5 ส่ วน ดังนี้ ่ 1. กรอบแนวคิด เป็ นปรัชญาที่ช้ ีแนวทางการดารงอยูและการปฏิบติตนในทางที่ควร ั จะเป็ น โดยมีพ้ืนฐานมาจากวิถีชีวตดั้งเดิมของสังคมไทย สามารถนามาประยุกต์ใช้ได้ตลอดเวลา ิ และเป็ นการมองโลกเชิงระบบที่มีการเปลี่ยนแปลงอยูตลอดเวลา มุ่งเน้นการรอดพ้นจากภัย ่ และวิกฤต เพื่อความมันคงและความยังยืนของการพัฒนา ่ ่ ั 2. คุณลักษณะ เศรษฐกิจพอเพียงสามารถนามาประยุกต์ใช้กบการปฏิบติตนได้ ั ในทุกระดับ โดยเน้นการปฏิบติบนทางสายกลาง และการพัฒนาอย่างเป็ นขั้นตอน ั 3. คานิยาม ความพอเพียงจะต้องประกอบด้วย 3 คุณลักษณะ พร้อม ๆกัน ดังนี้ 3.1 ความพอประมาณ หมายถึง ความพอดีที่ไม่นอยเกินไป และไม่มากเกินไป ้ ่ โดยไม่เบียดเบียนตนเองและผูอื่น เช่น การผลิตและการบริ โภคที่อยูในระดับพอประมาณ ้
  • 2.
    2 3.2 ความมีเหตุผล หมายถึง การตัดสิ นใจเกี่ยวกับระดับของความพอเพียงนั้น จะต้องเป็ นไปอย่างมีเหตุผล โดยพิจารณาจากเหตุปัจจัยที่เกี่ยวข้อง ตลอดจนคานึงถึงผลที่คาดว่าจะ เกิดขึ้นจากการกระทานั้น ๆ อย่างรอบคอบ 3.3 การมีภูมิคุมกันที่ดีในตัว หมายถึง การเตรี ยมตัวให้พร้อมรับผลกระทบ ้ และการเปลี่ยนแปลงด้านต่าง ๆ ที่จะเกิดขึ้น โดยคานึงถึงความเป็ นไปได้ของสถานการณ์ต่าง ๆ ที่คาดว่าจะเกิดขึ้นทั้งใกล้และไกล ่ 4. เงื่อนไข การตัดสิ นใจและดาเนินกิจกรรมต่าง ๆ ให้อยูในระดับพอเพียงนั้นต้องอาศัย ทั้งความรู ้และคุณธรรมเป็ นพื้นฐาน 2 เงื่อนไข ดังนี้ 4.1 เงื่อนไขความรู ้ ประกอบด้วย ความรอบรู ้เกี่ยวกับวิชาการต่าง ๆ อย่างรอบด้าน ความรอบคอบที่จะนาความรู ้เหล่านั้นมาพิจารณาให้เชื่อมโยงกัน เพื่อประกอบ การวางแผนและความระมัดระวังในขั้นปฏิบติ ั 4.2 เงื่อนไขคุณธรรม ที่จะต้องเสริ มสร้าง ประกอบด้วย มีความตระหนัก ในคุณธรรม มีความซื่อสัตย์สุจริ ต มีความอดทน มีความเพียร ใช้สติปัญญาในการดาเนินชีวต ิ ไม่โลภ และไม่ตระหนี่ 5.แนวทางปฏิบติ ผลที่คาดว่าจะได้รับจากการนาปรัชญาของเศรษฐกิจพอเพียง ั มาประยุกต์ใช้ คือ การพัฒนาที่สมดุลและยังยืน พร้อมรับต่อการเปลี่ยนแปลงในทุกด้าน ่ ทั้งด้านเศรษฐกิจ สังคม สิ่ งแวดล้อม ความรู ้และเทคโนโลยี สรุ ปหลักปรัชญาของเศรษฐกิจพอเพียง
  • 3.
    3 วิเคราะห์ ความสั มพันธ์ ระหว่ างมาตรฐานการเรียนรู้ ช่วงชั้ นและสาระการเรียนรู้ ช่วงชั้ น กลุ่มสาระการเรียนรู้ คณิตศาสตร์ สาระที่ 5 การวิเคราะห์ขอมูลและความน่าจะเป็ น ้ มาตรฐาน ค 5.1 : เข้าใจและใช้วธีการทางสถิติในการวิเคราะห์ขอมูลได้ ิ ้ มาตรฐานการเรี ยนรู้ ( ม.1-ม.3 ) สาระการเรี ยนรู้ ( ม.1-ม.3 ) 1. กาหนดประเด็น เขียนข้อคาถาม กาหนด – สถิติเบื้องต้น วิธีการศึกษา และเก็บรวบรวมข้อมูลได้ 2. เข้าใจเกี่ยวกับค่ากลางของข้อมูล ในเรื่ อง – ค่าสถิติเบื้องต้น ค่าเฉลี่ยเลขคณิ ต มัธยฐานและฐานนิยม และเลือก ใช้ได้อย่างเหมาะสม 3. นาเสนอข้อมูลในรู ปแบบที่เหมาะสม – การนาเสนอข้อมูล และวิเคราะห์ขอมูล ้ อ่าน แปลความหมาย และวิเคราะห์ขอมูล ้ จากการนาเสนอข้อมูลได้
  • 4.
    4 คาอธิบายรายวิชา รายวิชาคณิตศาสตร์ รหัสวิชา ค33101 กลุ่มสาระการเรี ยนรู้ คณิตศาสตร์ ชั้นมัธยมศึกษาปี ที่ 3 ปี การศึกษา 2554 3 ชั่วโมง / สั ปดาห์ จานวน 60 ชั่วโมง ศึกษา ฝึ กทักษะการคิดคานวณ และแก้ปัญหาในสาระต่อไปนี้ อสมการ คาตอบและกราฟแสดงคาตอบของอสมการเชิงเส้นตัวแปรเดียว การแก้ อสมการเชิงเส้นตัวแปรเดียว การแก้โจทย์ปัญหาเกี่ยวกับอสมการเชิงเส้นตัวแปรเดียว สถิติ การกาหนดประเด็น การเขียนข้อคาถาม การกาหนดวิธีการศึกษา และการเก็บ รวบรวมข้อมูล การนาเสนอข้อมูล การหาค่ากลางของข้อมูล การเลือกใช้ค่ากลางของข้อมูลการ อ่าน การแปลความหมาย และการวิเคราะห์ขอมูล การใช้ขอมูลสารสนเทศ ้ ้ ความน่ าจะเป็ น การทดลองสุ่ มและเหตุการณ์ การหาความน่าจะเป็ นของเหตุการณ์ การนาไปใช้ การเสริมทักษะกระบวนการทางคณิตศาสตร์ การเสริ มทักษะกระบวนการทาง คณิ ตศาสตร์ เกี่ยวกับเลขยกกาลัง อัตราส่ วนและร้อยละ ปริ มาตรและพื้นที่ผว สถิติ ความน่าจะ ิ เป็ น โดยจัดประสบการณ์หรื อสร้างสถานการณ์ที่ใกล้ตวให้ผเู้ รี ยนได้ศึกษาค้นคว้า ปฏิบติ ั ั จริ ง ทดลอง สรุ ป รายงาน เพื่อพัฒนาทักษะ/กระบวนการในการคิดคานวณ การแก้ปัญหา การ ให้เหตุผล การสื่ อความหมายทางคณิ ตศาสตร์และนาประสบการณ์ดานความรู้ ความคิด ทักษะ ้ กระบวนการที่ได้ไปใช้ในการเรี ยนรู ้สิ่งต่าง ๆ และใช้ในชี วตประจาวันอย่างสร้างสรรค์ รวมทั้งเห็น ิ คุณค่าและเจตคติที่ดีต่อคณิ ตศาสตร์ สามารถทางานอย่างเป็ นระบบ ระเบียบ รอบคอบ มีความผิด ชอบ มีวจารณญาณ และเชื่อมันในตนเอง การวัดผลและประเมินผลด้วยวิธีการหลากหลาย ตาม ิ ่ สภาพความเป็ นจริ งของเนื้ อหา และทักษะ/กระบวนการที่ตองการวัดและตามหลักปรัชญาของ ้ เศรษฐกิจพอเพียง
  • 5.
    5 หน่ วยการเรียนรู้ วิชาคณิ ตศาสตร์ พ้นฐาน ื รหัส ค33101 ระดับมัธยมศึกษาปี ที่ 3 จานวน 60 ชัวโมง ่ หน่ วยการเรียนรู้ สารการเรียนรู้ สาระย่อย จานวนชั่วโมง 1 อสมการ 1.อสมการเชิงเส้นตัวแปรเดียวและการแก้ 7 อสมการเชิงเส้นตัวแปรเดียวได้ 2.กราฟแสดงคาตอบ 3 3.โจทย์อสมการเชิงเส้นตัวแปรเดียว 5 รวม 15 ชั่วโมง 2 ความน่ า 1.ความน่าจะเป็ น 2 จะเป็ น 2.การทดลองสุ่ มและเหตุการณ์ 7 3.ความน่าจะเป็ นและเหตุการณ์ 6 รวม 15 ชั่วโมง 3 สถิติ 1.การนาเสนอข้อมูล 4 2.ฮิสโทแกรมและรู ปหลายเหลี่ยมของ 1 ความถี่ 3.ค่ากลางของข้อมูล 5 4.การหาค่ากลางจากตารางแจกแจงความถี่ 5 5.การอ่าน แปรความหมาย และวิเคราะห์ 3 ข้อมูล 6.การเลือกใช้ค่ากลางของข้อมูล 2 รวม 20 ชั่วโมง 4 ทักษะและ ทักษะและกระบวนการทางคณิ ตศาสตร์ กระบวนการ ทาง รวม 10 ชั่วโมง คณิตศาสตร์
  • 6.
    6 ความสั มพันธ์ ของสาระการเรียนรู้ และผลการเรียนรู้ ทคาดหวัง ี่ กลุ่มสาระการเรี ยนรู ้คณิ ตศาสตร์ ช่วงชั้นที่ 3 รหัสวิชา ค33101 ชื่อรายวิชาคณิ ตศาสตร์ ชั้นมัธยมศึกษาปี ที่ 3 หน่วยการเรี ยนรู ้ 4 หน่วยการเรี ยนรู ้ 3 ชัวโมง / สัปดาห์ จานวน 60 ชัวโมง ่ ่ หน่ วยการ ชื่ อหน่ วยการเรี ยนรู้ / ผลการเรียนรู้ ทคาดหวัง/ี่ เรียนรู้ สาระการเรี ยนรู้ จุดประสงค์ การเรี ยนรู้ 1 อสมการ ผลการเรียนรู้ ทคาดหวัง ี่ 1.อสมการเชิงเส้นตัวแปรเดียวและการ เพื่อให้นกเรี ยนสามารถแก้อสมการเชิงเส้น ั แก้ อสมการเชิงเส้นตัวแปรเดียวได้ ตัวแปรเดียวได้เขียนอสมการเชิงเส้นตัว 2.กราฟแสดงคาตอบ แปรเดียวแทนสถานการณ์หรื อปัญหาที่ 3.โจทย์อสมการเชิงเส้นตัวแปรเดียว กาหนดให้และนาไปใช้แก้ปัญหา พร้อมทั้ง ตระหนักถึง ความสมเหตุสมผลของ คาตอบที่ได้ จุดประสงค์ การเรี ยนรู้ ทคาดหวัง ี่ 1.สามารถแก้อสมการเชิงเส้นตัวแปรเดียว ได้ 2.ใช้ความรู ้เกี่ยวกับอสมการเชิงเส้นตัวแปร เดียวหาคาตอบของโจทย์ปัญหาได้และ ตระหนักถึงความสมเหตุสมผลของคาตอบ ที่ได้ 2 ความน่ าจะเป็ น ผลการเรียนรู้ ทคาดหวัง ี่ 1.ความน่าจะเป็ น มี ค วามรู ้ ค วามเข้ า ใจเกี่ ย วกั บ ความน่ า 2.การทดลองสุ่ มและเหตุการณ์ จะเป็ น และการใช้ค วามรู ้ เ กี่ ย วกับ สถิ ติ 3.ความน่าจะเป็ นและเหตุการณ์ ในการพิจารณาข้อมูลข่าวสารทางสถิติและ ใ ช้ ค ว า ม รู ้ เ กี่ ย ว กั บ ค ว า ม น่ า จ ะ เ ป็ น ประกอบการตัดสิ นใจในสถานการณ์ต่าง ๆ ได้เข้าใจถึงความคลาดเคลื่ อนที่อาจเกิดขึ้น ได้จากการสาเสนอข้อมูลทางสถิติ
  • 7.
    7 หน่ วยการ ชื่ อหน่ วยการเรี ยนรู้ / ผลการเรียนรู้ ทคาดหวัง/ ี่ เรียนรู้ สาระการเรี ยนรู้ จุดประสงค์ การเรี ยนรู้ 2 จุดประสงค์ การเรี ยนรู้ ทคาดหวัง ี่ (ต่ อ) 1.หาความน่าจะเป็ นของเหตุการณ์จากการ ทดลองสุ่ มที่ผลแต่ละตัวมีโอกาสที่จะ เกิดขึ้นเท่าๆกันได้ 2.ใช้ความรู ้เกี่ยวกับความน่าจะเป็ นในการ คาดการณ์ได้อย่างสมเหตุสมผลและใช้ ความรู ้เกี่ยวกับความน่าจะเป็ น ประกอบการตัดสิ นใจ 3 สถิติ ผลการเรียนรู้ ทคาดหวัง ี่ 1.ข้อมูลและการนาเสนอข้อมูล มีความรู้ความเข้าใจและใช้วิธีการทางสถิติ 2.ฮิสโทแกรมและรู ปหลายเหลี่ยมของ ในการวิเ คราะห์ ข้อ มูล ก าหนดประเด็ น ความถี่ เขี ย นข้อ ค าถามก าหนดวิ ธี ก ารศึ ก ษาและ 3.ค่ากลางของข้อมูล เก็ บ รวบรวมข้อ มู ล ได้ เ ข้า ใจเกี่ ย วกับ ค่ า 4.การหาค่ากลางจากตารางแจกแจง กลางของข้อมู ล ในเรื่ อ งค่ า เฉลี่ ย เลขคณิ ต ความถี่ มัยฐานและฐานนิ ยมและเลื อกใช้ได้อย่า ง 5.การอ่าน แปรความหมาย และ เหมาะสมน าเสนอข้ อ มู ล ในรู ปแบบที่ วิเคราะห์ขอมูล ้ เหมาะสมอ่ า น แปลความหมายและ 6.การเลือกใช้ค่ากลางของข้อมูล วิเคราะห์ขอมูลจากการนาเสนอข้อมูลได้ ้ จุดประสงค์ การเรี ยนรู้ ทคาดหวัง ี่ 1.สามารถกาหนดประเด็น เขียนข้อคาถาม กาหนดวิธีการศึกษา และเก็บรวบรวม ข้อมูลที่เหมาะสมได้ 2.นาเสนอข้อมูลในแบบที่เหมาะสมได้ 3.หาค่ากลางของข้อมูลที่ไม่แจกแจงความถี่ ได้และเลือกและใช้ค่ากลางของข้อมูลที่ กาหนดให้ได้อย่างเหมาะสม 4.เลือกและใช้ค่ากลางของข้อมูลที่ กาหนดให้ได้อย่างเหมาะสม
  • 8.
    8 หน่ วยการ ชื่ อหน่ วยการเรี ยนรู้ / ผลการเรียนรู้ ทคาดหวัง/ ี่ เรียนรู้ สาระการเรี ยนรู้ จุดประสงค์ การเรี ยนรู้ 3 จุดประสงค์ การเรี ยนรู้ ทคาดหวัง ี่ (ต่อ) 5.อ่าน แปลความหมาย และวิเคราะห์ขอมูล ้ จากการนาเสนอข้อมูลที่กาหนดให้ได้ 6.อภิปรายและให้ขอคิดเห็นเกี่ยวกับข้อมูล ้ ข่าวสารทางสถิติที่สมเหตุสมผลได้และ เข้าใจถึงความคลาดเคลื่อนที่อาจเกิดขึ้นได้ จากการนาเสนอข้อมูลทางสถิติ 4 ทักษะและกระบวนการทางคณิตศาสตร์ จุดประสงค์ การเรี ยนรู้ ทคาดหวัง ี่ 1. ใช้วธีการที่หลากหลายแก้ปัญหา ิ 2. ใช้ความรู้ ทักษะและกระบวนการทาง คณิ ต ศาส ตร์ แ ล ะ เ ทคโ นโล ยี ใ น กา ร แก้ปั ญ หาในสถานการณ์ ต่ า ง ๆได้ อ ย่ า ง เหมาะสม ทักษะและกระบวนการทางคณิ ตศาสตร์ 3.ให้ เ หตุ ผ ลประกอบการตัด สิ น ใจและ สรุ ปผลได้อย่างเหมาะสม 4. ใช้ภาษาและสัญลักษณ์ทางคณิ ตศาสตร์ ในการสื่ อสาร การสื่ อความหมายและการ นาเสนอได้อย่างถูกต้องและชัดเจน 5. เชื่ อมโยงความรู ้ ต่า ง ๆในคณิ ตศาสตร์ และนาความรู้ หลักการ กระบวนการทาง คณิ ตศาสตร์ ไปเชื่อมโยงกับศาสตร์ อื่น ๆ 6. มีความคิดริ เริ่ มสร้างสรรค์
  • 9.
    9 กาหนดโครงสร้ างแผนการจัดการเรียนรู้ บูรณาการ ตามหลักปรัชญาของเศรษฐกิจพอเพียง เรื่อง มหัศจรรย์มะละกอ ระดับชั้นมัธยมศึกษาปี ที่ 3 หน่ วย ลาดับ ระยะเวลา/ มาตรฐานที่/ กลุ่มสาระการเรียนรู้ ชื่อแผน นาหนัก/ ้ ที่ ชั่วโมง ตัวชี้วด ั คะแนน 1 สังคมศึกษาศาสนาและ ผลิตภัณฑ์ดีในท้องถิ่น 4 10 วัฒนธรรม 2 คณิ ตศาสตร์ การนาเสนอข้อมูล 4 10 มาตรฐาน เกี่ยวกับมะละกอ 5.1 (3) 3 ศิลปะ ประกวดร้องเพลงมะละกอ 4 10 4 การงานอาชีพและ การแปรรู ปมะละกอ 4 10 เทคโนโลยี วิชาเศรษฐกิจพอเพียง การขยายพันธ์พืช 4 10 วิชาเพิ่มเติม การแกะสลัก 4 10 5 วิทยาศาสตร์ อิทธิพลของแสง 4 10 6 สุ ขศึกษาและพลศึกษา วิตามินต่างๆ 4 10 6 ภาษาไทย แต่งคาประพันธ์กลอนสุ ภาพ 4 10 เรื่ องประโยชน์และคุณค่าของ มะละกอ 7 ภาษาต่างประเทศ FAVOURITE FOOD 4 10 รวม 40 100
  • 10.
    10 หน่ วยการเรียนรู้ ที่ 3 เรื่อง สถิติ สาระที่ 5 การวิเคราะห์ขอมูลและความน่าจะเป็ น ้ มาตรฐาน ค 5.1 เข้าใจและใช้วธีการทางสถิติในการวิเคราะห์ขอมูล ิ ้ 3 สถิติ ผลการเรียนรู้ ทคาดหวัง ี่ 1.ข้อมูลและการนาเสนอข้อมูล มีความรู้ความเข้าใจและใช้วิธีการทางสถิติ 2.ฮิสโทแกรมและรู ปหลายเหลี่ยมของ ในการวิเ คราะห์ ข้อ มูล ก าหนดประเด็ น ความถี่ เขี ย นข้อ ค าถามก าหนดวิ ธี ก ารศึ ก ษาและ 3.ค่ากลางของข้อมูล เก็ บ รวบรวมข้อ มู ล ได้ เ ข้า ใจเกี่ ย วกับ ค่ า 4.การหาค่ากลางจากตารางแจกแจง กลางของข้อมู ล ในเรื่ อ งค่ า เฉลี่ ย เลขคณิ ต ความถี่ มัยฐานและฐานนิ ยมและเลื อกใช้ได้อย่า ง 5.การอ่าน แปรความหมาย และ เหมาะสมน าเสนอข้ อ มู ล ในรู ปแบบที่ วิเคราะห์ขอมูล ้ เหมาะสมอ่ า น แปลความหมายและ 6.การเลือกใช้ค่ากลางของข้อมูล วิเคราะห์ขอมูลจากการนาเสนอข้อมูลได้ ้ จุดประสงค์ การเรี ยนรู้ ทคาดหวัง ี่ 1.สามารถกาหนดประเด็น เขียนข้อคาถาม กาหนดวิธีการศึกษา และเก็บรวบรวม ข้อมูลที่เหมาะสมได้ 2.นาเสนอข้อมูลในแบบที่เหมาะสมได้ 3.หาค่ากลางของข้อมูลที่ไม่แจกแจงความถี่ ได้และเลือกและใช้ค่ากลางของข้อมูลที่ กาหนดให้ได้อย่างเหมาะสม 4.เลือกและใช้ค่ากลางของข้อมูลที่ กาหนดให้ได้อย่างเหมาะสม 5.อ่าน แปลความหมาย และวิเคราะห์ขอมูล ้ จากการนาเสนอข้อมูลที่กาหนดให้ได้ 6.อภิปรายและให้ขอคิดเห็นเกี่ยวกับข้อมูล ้ ข่าวสารทางสถิติท่ีสมเหตุสมผลได้และ
  • 11.
    11 กาหนดโครงสร้ างแผนการจัดการเรียนรู้ มหัศจรรย์มะละกอ ระดับชั้นมัธยมศึกษาปี ที่ 3 ลาดับ กลุ่มสาระ เวลา นาหนัก ้ มาตรฐาน ชื่อแผนฯ ที่ การเรี ยนรู้ (ชั่วโมง) คะแนน (ตัวชี้วด) ั 3 คณิ ตศาสตร์ การนาเสนอข้อมูล 4 10 มาตรฐาน เกี่ยวกับมะละกอ 5.1 (3)
  • 12.
    12 แผนการจัดการเรี ยนรู้บูรณาการตามหลักปรัชญาของเศรษฐกิจพอเพียง เรื่อง มหัศจรรย์มะละกอ รายวิชาคณิตศาสตร์ พืนฐาน รหัสวิชา ค 33101 ช่ วงชั้นที่ 3 ชั้นมัธยมศึกษาปี ที่ 3 ้ กลุ่มสาระการเรี ยนรู้ คณิตศาสตร์ ภาคเรียนที่ 2 ปี การศึกษา 2554 โรงเรียนกุดชุ มวิทยาคม อาเภอกุดชุ ม จังหวัดยโสธร หน่ วยการเรียนรู้ ที่ 5 เรื่อง การนาเสนอข้ อมูล เวลา 4 ชั่วโมง 1. มาตรฐาน / ตัวชี้วด ั มาตรฐาน ค 5.1 เข้าใจและใช้วธีการทางสถิติในการวิเคราะห์ขอมูล ิ ้ ค 5.1(3) นาเสนอข้อมูลในรู ปแบบที่เหมาะสม อ่าน แปลความหมาย และวิเคราะห์ ข้อมูลจากการนาเสนอข้อมูลได้ 2. สาระสาคัญ/ความคิดรวบยอด การนาเสนอข้อมูล เป็ นวิธีการนาข้อมูลที่รวบรวมได้มาเสนอ หรื อเผยแพร่ ให้ผสนใจใน ู้ ข้อมูลนั้นทราบ หรื อเพื่อความสะดวกในการคานวณ หรื อวิเคราะห์สิ่งที่ตองการเพื่อนาไปใช้ให้เกิด ้ ประโยชน์ต่อไป ในการนาเสนอข้อมูลทาได้ท้ งอย่างไม่มีแบบแผน และอย่างมีแบบแผน ั การนาเสนอข้อมูลอย่างไม่มีแบบแผน หมายถึงการนาเสนอที่ไม่มีกฎเกณฑ์อะไรที่จะต้องถือ เป็ นหลักมากนัก การนาเสนอแบบนี้ได้แก่การแทรกข้อมูลลงในบทความความและข้อเขียนต่างๆ การนาเสนอข้อมูลอย่างมีแบบแผน เป็ นการนาเสนอที่จะต้องปฏิบติตามหลักเกณฑ์ที่ได้ ั กาหนดไว้เป็ นมาตรฐาน เช่น การนาเสนอในรู ปตาราง รู ปกราฟ และรู ปแผนภูมิ เป็ นต้น 3. ผลการเรียนรู้ ทคาดหวัง ี่ 3.1 นาเสนอข้อมูลในแบบที่เหมาะสมได้ 4. จุดประสงค์ การเรี ยนรู้ 4.1 อ่านแปลความหมาย และวิเคราะห์ขอมูลจาการนาเสนอข้อมูลที่กาหนดให้ได้ ้ 4.2 อภิปรายและให้ขอคิดเห็นเกี่ยวกับข้อมูล ข่าวสารทางสถิติ ที่สมเหตุสมผลได้ ้ 4.3 นาเสนอข้อมูลในรู ปแบบที่เหมาะสมได้
  • 13.
    13 5. สาระการเรี ยนรู้ การนาเสนอข้อมูล มี 2 ลักษณะ คือ 1) การนาเสนอข้อมูลอย่างไม่เป็ นแบบแผน 2) การนาเสนอข้อมูลอย่างเป็ นแบบแผน 3) การนาเสนอข้อมูลแบบตาราง 4) การนาเสนอข้อมูลแบบแผนภูมิแท่ง 5) การนาเสนอข้อมูลแบบกราฟเส้น 6) การนาเสนอข้อมูลแบบเชิงซ้อน 6. สมรรถนะทีสาคัญของผู้เรียน ่ 6.1 ความสามารถในการสื่ อสาร 6.2 ความสามารถในการคิด 6.3 ความสามารถในการแก้ปัญหา 6.4 ความสามารถในการใช้เทคโนโลยี 6.5 ความสามารถในการใช้ทกษะชีวต ั ิ 7. คุณลักษณะอันพึงประสงค์ 7.1 ใฝ่ เรี ยนรู้ 7.2 มีวนย ิ ั 7.3 มุ่งมันในการทางาน ่ 7.4 รักความเป็ นไทย ่ 7.5 อยูอย่างพอเพียง 8. ภาระงาน / ชิ้นงาน (หลักฐาน ร่ องรอยแสดงความรู้ ) 8.1 กิจกรรมที่ 3.1 เรื่ องการนาเสนอข้อมูลแบบตาราง 8.2 กิจกรรมที่ 3.2 เรื่ องการนาเสนอข้อมูลแบบแผนภูมิแท่ง 8.3 กิจกรรมที่ 3.3 เรื่ อง การนาเสนอข้อมูลแบบกราฟเส้น 8.4 กิจกรรมที่ 3.4 เรื่ อง การนาเสนอข้อมูลแบบเชิงซ้อน
  • 14.
    14 9. การบูรณาการหลักปรัชญาของเศรษฐกิจพอเพียง (3ห่วง, 2 เงื่อนไข,ความสมดุล 4 มิติ) 1. ความพอประมาณ - เวลาในการทากิจกรรม 2. ความมีเหตุผล - เกิดทักษะในการทางาน การยอมรับฟังความคิดเห็นของสมาชิกในกลุ่ม 3. การมีภูมิค้ ุมกันในตัวทีดี่ - รู้จกวางแผนการทางานให้สาเร็ จ ั - มีความปลอดภัยในการปฏิบติงาน ั 4. เงื่อนไข 4.1 เงื่อนไขความรู้ - รู้ เข้าใจการนาเสนอข้อมูลแบบไม่เป็ นแบบแผนและเป็ นแบบแผน - นาเสนอข้อมูลด้วยวิธีการที่เหมาะสมและถูกต้อง 4.2 เงื่อนไขคุณธรรม - ความรับผิดชอบ - ความสามัคคี - ความมีวนย ิ ั - ความขยัน - ความอดทน - ความซื่อสัตย์ 5. ความสมดุล 4 มิติ 5.1 ด้านเศรษฐกิจ - การรู ้จกข้อมูลด้านเศรษกิจของการส่ งออกมะละกอและรายได้ในการปลูก ั มะละกอเพื่อเป็ นข้อมูลในการประกอบอาชีพต่อไป 5.2 ด้านสังคม - นักเรี ยนทางานและเรี ยนรู ้ร่วมกันเป็ นหมู่คณะ 5.3 ด้านวัฒนธรรม - ความนิยมและวัฒนธรรมการรับประทานส้มตาของคนไทยทาให้เกิดรายได้จาก การขายผลิตภัณฑ์มะละกอในรู ปแบบต่างๆ 5.4 ด้านสิ่ งแวดล้อม - ประโยชน์ของการปลูกมะละกอทาให้ลดภาวะโลกร้อนได้
  • 15.
    15 10. กระบวนการจัดการเรียนรู้ ชั่วโมงที่ 1 1. ครู และนักเรี ยนร่ วมกันสนทนาถึงการนาเสนอข้อมูลที่รวบรวมได้จากกิจกรรมที่ผานมา ่ เพื่อความสะดวกในการคานวณ หรื อวิเคราะห์หาสิ่ งที่ตองการเพื่อนาไปใช้ให้เกิด ้ ประโยชน์ต่อไป 2. แบ่งกลุ่มนักเรี ยนกลุ่มละ 4-5 คน ศึกษาใบความรู้ที่ 3.1 เมื่อเข้าใจดีแล้วจึงทากิจกรรม ที่ 3.1 เมื่อเสร็ จแล้วให้นาเสนอหน้าชั้นเรี ยน โดยแต่ละกลุ่มสร้างแผนภาพประกอบการ นาเสนอ 3. นักเรี ยนค้นคว้าหนังสื อพิมพ์ในห้องสมุดเพื่อหาข้อมูลในรู ปบทความ และข้อความกึ่ง ตารางเพิ่มเติมเพื่อนาเสนอในชัวโมงต่อไป ่ ชั่วโมงที่ 2 1. ทบทวนเรื่ องที่เรี ยนในชัวโมงที่แล้วและนักเรี ยนแต่ละกลุ่มเสนองานที่ได้ไปค้นคว้ามา ่ หน้าชั้นเรี ยนเมื่อนักเรี ยนในชั้นสงสัยให้มีการซักถาม นักเรี ยนทุกกลุ่มร่ วมกันสรุ ปการ นาเสนอข้อมูลอย่างไม่เป็ นแบบแผน 2. นักเรี ยนศึกษาใบความรู้ที่ 3.2 และใบกิจกรรมที่ 3.2 แล้วเปลี่ยนกันตรวจระหว่างกลุ่ม เมื่อตรวจเสร็ จแล้วนาคะแนนบันทึกลงในแบบบันทึกคะแนน และผลงานเก็บในแฟ้ ม สะสมงานต่อไป 3. นักเรี ยนทาแบบฝึ กหัดในหนังสื อแบบเรี ยนคณิ ตศาสตร์ ช้ น ม.3 ส่ งในชัวโมงต่อไป ั ่ ชั่วโมงที่ 3 1. ทบทวนเรื่ องที่เรี ยนในชัวโมงที่แล้ว ่ 2. นักเรี ยนศึกษาใบความรู้ที่ 3.3 และใบกิจกรรมที่ 3.3 แล้วเปลี่ยนกันตรวจระหว่างกลุ่ม เมื่อตรวจเสร็ จแล้วนาคะแนนบันทึกลงในแบบบันทึกคะแนน และผลงานเก็บในแฟ้ ม สะสมงานต่อไปและสุ่ มกลุ่มนักเรี ยนมา 1 - 2 กลุ่มมารายงานหน้าชั้นจากใบกิจกรรมที่ 3.3 แล้วร่ วมกันสรุ ป 3. นักเรี ยนทาแบบฝึ กหัดในหนังสื อแบบเรี ยนคณิ ตศาสตร์ ช้ น ม.3 ส่ งในชัวโมงต่อไป ั ่
  • 16.
    16 ชั่วโมงที่ 4 1.1 ทบทวนเรื่ องที่เรี ยนในชัวโมงที่แล้ว และนักเรี ยนนาหนังสื อพิมพ์หรื อวารสารค้นหา ่ ข้อมูลนามาศึกษา 1.2 นักเรี ยนศึกษาใบความรู้ที่ 3.4 และใบกิจกรรมที่ 3.4 แล้วเปลี่ยนกันตรวจระหว่างกลุ่ม เมื่อตรวจเสร็ จแล้วนาคะแนนบันทึกลงในแบบบันทึกคะแนน และผลงานเก็บในแฟ้ ม สะสมงานต่อไปและสุ่ มกลุ่มนักเรี ยนมา 1 - 2 กลุ่มมารายงานหน้าชั้นจากใบกิจกรรมที่ 3.4 แล้วร่ วมกันสรุ ป 1.3 นักเรี ยนทาแบบฝึ กหัดในหนังสื อแบบเรี ยนคณิ ตศาสตร์ ช้ น ม.3 ส่ งในชัวโมงต่อไป ั ่ 11. สื่ อ / แหล่ งเรียนรู้ 11.1 ใบความรู้ที่ 3.1 11.2 ใบความรู้ที่ 3.2 11.3 ใบความรู้ที่ 3.3 11.4 ใบความรู้ที่ 3.4 11.5 กิจกรรมที่ 3.1 11.6 กิจกรรมที่ 3.2 11.7 กิจกรรมที่ 3.3 11.8 กิจกรรมที่ 3.4 11.9 หนังสื อเรี ยนรายวิชาคณิ ตศาสตร์ ชั้นมัธยมศึกษาปี ที่ 3 12. การวัดและประเมินผลการเรี ยนรู้ 12.1 วิธีการวัดและประเมินผล 12.1.1 การสั งเกตพฤติกรรมของนักเรี ยนในการเข้าร่ วมกิจกรรม 12.1.2 การซักถาม การตอบคาถาม 12.1.3 ตรวจบัตรกิจกรรมที่ 1 และ 2 12.2 เครื่องมือ 12.2.1 แบบประเมินพฤติกรรมการเรี ยนรู้ และคุณลักษณะที่พึงประสงค์ของนักเรี ยน 12.2.2 แบบประเมินผลการปฏิบติงานของนักเรี ยน ั 121.3 เกณฑ์ การประเมิน 12.3.1 การประเมินพฤติกรรมการเรี ยนรู้ และคุณลักษณะที่พึงประสงค์ คะแนน 4.51 - 5.00 หมายถึง การปฏิบติงานในระดับ ดีมาก ั
  • 17.
    17 คะแนน 3.51 - 4.50 หมายถึง การปฏิบติงานในระดับ ดี ั คะแนน 2.51 - 3.50 หมายถึง การปฏิบติงานในระดับ ปานกลาง ั คะแนน 1.51 - 2.50 หมายถึง การปฏิบติงานในระดับ พอใช้ ั คะแนน 1.00 - 1.50 หมายถึง การปฏิบติงานในระดับ ปรับปรุ ง ั 12.3.2 การประเมินผลการปฏิบติงานของนักเรี ยน ั คะแนน 4.51 - 5.00 หมายถึง การปฏิบติงานในระดับ ดีมาก ั คะแนน 3.51 - 4.50 หมายถึง การปฏิบติงานในระดับ ดี ั คะแนน 2.51 - 3.50 หมายถึง การปฏิบติงานในระดับ ปานกลางั คะแนน 1.51 - 2.50 หมายถึง การปฏิบติงานในระดับ พอใช้ ั คะแนน 1.00 - 1.50 หมายถึง การปฏิบติงานในระดับ ปรับปรุ ง ั การประเมินผลตามสภาพจริง(Rubrics) แนวคิดชัดเจน ระดับ 4 หมายถึง คาตอบถูกต้อง แสดงเหตุผลถูกต้อง ระดับ 3 หมายถึง คาตอบถูกต้อง แสดงเหตุผลถูกต้อง อาจมีขอผิดพลาดเล็กน้อย ้ ระดับ 2 หมายถึง คาตอบไม่ถูก เหตุผลหรื อการคานวณผิดพลาด แต่มีแนวทางที่ จะนาไปหาคาตอบ ระดับ 1 หมายถึง คาตอบไม่ถูกต้อง แสดงวิธีคิดเล็กน้อย แต่ไม่ได้คาตอบ ระดับ 0 หมายถึง คาตอบไม่ถูกต้องหรื อไม่ตอบ เกณฑ์ การผ่าน ตั้งแต่ระดับ 2 ขึ้นไป สรุ ป ผ่ าน ไม่ ผ่าน 13. กิจกรรมเสนอแนะ / ข้ อคิดเห็นเพิมเติม ่ ให้นกเรี ยนลองออกสารวจรายได้ของชาวสวนที่ปลูกมะละกอจาหน่ายในชุมชนของตน ั เปรี ยบเทียบกับรายได้จากการทานาหรื อรายได้อื่นที่มีในชุ มชน
  • 18.
    18 14. กิจกรรมเสนอแนะเพิมเติม ่ ............................................................................................................................................................. ............................................................................................................................................................. ............................................................................................................................................................. ............................................................................................................................................................. ............................................................................................................................................................. 15. ความคิดเห็นของฝ่ ายบริหาร 15.1 ความคิดเห็นของรองผู้อานวยการกลุ่มงานบริหารงานวิชาการ …………….…………………………………………………………………...……………...…… …………………………………………………………….……………………………...….……… …………………………………………………………….…………………………...…….……… ……………………………………………………….……………………………………………… …………………………………………………………..……………………………..…….……… ลงชื่อ (นายไพฑูรย์ แสงพันธุ์) รองผูอานวยการฝ่ ายวิชาการ ้ วันที่.................เดือน...............................พ.ศ 15.2 ความคิดเห็นของผู้อานวยการโรงเรียน ............................................................................................................................................................. ............................................................................................................................................................. ............................................................................................................................................................. ............................................................................................................................................................. ............................................................................................................................................................. ลงชื่อ (นายเสนอเกียรติ พราวศรี ) ผูอานวยการโรงเรี ยนกุดชุมวิทยาคม ้ วันที่.................เดือน...............................พ.ศ.................
  • 19.
    19 16. บันทึกผลหลังกระบวนการจัดกิจกรรมการเรียนรู้ 16.1 ผลการจัดการเรี ยนรู้ที่เกิดขึ้นกับผูเ้ รี ยน ( ด้านความรู้ ด้านคุณธรรม ด้านพฤติกรรม ด้านความสุ ข ) ............................................................................................................................................................. ............................................................................................................................................................. ............................................................................................................................................................. ............................................................................................................................................................. ............................................................................................................................................................. 16.2 ปัญหาและอุปสรรค …......................................................................................................................................................... ............................................................................................................................................................. ............................................................................................................................................................. ............................................................................................................................................................. ............................................................................................................................................................. 16.3 ข้อเสนอแนะและแนวทางแก้ไข …......................................................................................................................................................... ............................................................................................................................................................. ............................................................................................................................................................. ............................................................................................................................................................. ............................................................................................................................................................. ลงชื่อ……………………………………ผูบนทึก ้ ั (นางทับทิม เจริ ญตา) ตาแหน่ง ครู วิทยฐานะ ชานาญการ วันที่………เดือน…………………….พ.ศ. 2554
  • 20.
  • 21.
    21 ใบความรู้ ที่ 3.1 สถิติ การนาเสนอข้ อมูล การนาเสนอข้ อมูล ทาได้ 2 ลักษณะ อย่างไม่ เป็ นแบบแผน อย่างเป็ นแบบแผน - การนาเสนอในรู ปบทความ - การนาเสนอในรู ปตาราง - การนาเสนอในรู ปข้ อความกึงตาราง ่ - การนาเสนอข้ อมูลในรู ปแผนภูมิ และแผนภาพ - การนาเสนอข้ อมูลในรู ปกราฟ การนาเสนอข้ อมูลในรู ปตาราง
  • 22.
    22 การนาเสนอข้อมูลโดยตีตารางกรอกข้อมูลที่เป็ นตัวเลขโดยแบ่งเป็ นแถวตั้ง (columns) และ แถวนอน (rows) เพื่อจัดข้อมูลให้เป็ นระเบียบ ลักษณะของตารางไม่ตายตัว ขึ้นอยูกบจุดมุ่งหมาย ่ ั ของผูจดทา ส่ วนประกอบของตารางที่จะต้องมีคือ ้ั 1) ชื่อเรื่ อง (title) 2) ต้นขั้ว(stub) 3) หัวเรื่ อง(caption) 4) ตัวเรื่ อง(body) 5) หมายเหตุ(mote) 6) หน่วย ประโยชน์ของการนาเสนอโดยตารางนี้ คือทาให้ผอ่านทาความเข้าใจได้ง่ายและเร็ วกว่าการ ู้ นาเสนอโดยบทความและการนาเสนอโดยบทความกึ่งตาราง นอกจากณี ยงทาให้มองดู ั เรี ยบร้อยและชัดเจนดี ดังตัวอย่าง ตัวอย่างที่ 1 สถิติปริ มาณผลิตเสื้ อผ้าสาเร็ จรู ปของไทย ปี 2525 - 2530 ปริ มาณ : 1,000 ชิ้น ปี เสื้อสาเร็จรู ปชนิดทอ เสื้อผ้ าสาเร็จรู ปชนิดถัก รวม % เพิม/ลด จากปี ก่อน ่ 2525 522,715 241,379 764,094 - 2526 558,712 263,092 821,804 +7.55 2527 600,349 288,797 889,146 +8.19 2528 638,024 307,848 945,872 +6.38 2529 695,416 339,548 1,035,000 +9.42 2530 760,450 374,550 1,135,000 +9.66 ทีมา ่ : กรมศุลกากร หมายเหตุ : 1/เป็ นตัวเลขประมาณการ ตัวอย่างที่ 2 มูลค่าการส่ งออกรองเท้าจาแนกตามประเภท ปี 2525 - 2539
  • 23.
    23 มูลค่า : ล้านบาท รายการ ปี 2525 2526 2527 2528 2529 รองเท้ากีฬา 310.7 406.4 714.3 1,105.3 855.7 รองเท้าหนัง หนังอัด 512.7 671.6 656.8 621.2 362.8 รองเท้าแตะ 348.9 502.6 486.9 412.8 335.0 รองเท้าผ้าใบ ผ้าใบพื้นยาง 99.7 82.6 98.2 75.9 42.6 รองเท้าพลาสติก 28.3 31.9 42.1 57.7 137.8 อื่นๆ 39.5 47.7 63.7 93.7 112.7 รวม 1,139.5 1,742.8 2,051.9 2,367.0 1,846.6 ทีมา ่ : ศูนย์สถิติการพาณิ ชย์ กรมเศรษฐกิจการพาณิ ชย์ โดยความร่ วมมือจากกรมลกากร หมายเหตุ : ปี 2529 ตัวเลขเบื้องต้น
  • 24.
    24 กิจกรรมที่ 3.1 จงนาเสนอข้ อมูลในรู ปตาราง 1) ผลผลิตมะละกอที่เกษตรกรสามารถผลิตได้แตกต่างกันค่อนข้างมาก โดยทัวไปพบว่า ่ ภาคเหนือและภาคตะวันออกเฉียงเหนือ มีผลผลิตต่าที่สุด คือ เพียง 3.6 ก.ก./ต้น/เดือน และ 4.3 ก.ก./ต้น/เดือน ในมะละกอพันธุ์แขกดา ส่ วนภาคตะวันตก และภาคใต้มีผลผลิตสู งกว่าเท่าตัว คือ 7 ก.ก./ต้น/เดือน และ8.6 ก.ก./ต้น/เดือน ส่ วนภาคตะวันออก มีผลผลิตสู งสุ ด คือ 11.5 ก.ก./ต้น/ เดือน(ที่มา : กรมส่ งเสริ มสหกรณ์ ธนาคารเพื่อการเกษตรและสหกรณ์การเกษตร (ธ.ก.ส.) ……………………………………………………………………………………………………… ………….…………………………………………………………………………………………… ……………………………………………………………………………………………………… ……………………………………………………………………………………………………… ……………………………………………………………………………………………………… ……………………………………………………………………………………………………… ……………………………………………………………………………………………………… ……………………………………………………………………………………………………… ……………………………………………………………………………………………………… 2.นอกจากการนามะละกอไปรับประทานสด ๆ แล้ว เรายังสามารถนาไปปรุ งอาหาร เช่น ส้มตา แกง ส้ม ฯลฯ หรื อนาไปหมักเนื้ อให้นุ่มได้อีกด้วย เพราะในมะละกอมีเอนไซม์ชนิดหนึ่งเรี ยกว่า พา เพน (Papain) ซึ่ งสามารถนาเอนไซม์ชนิดนี้ไปใส่ ในผงหมักเนื้อสาเร็ จรู ป บางครั้งนาไปทาเป็ นยา ้ ่ ช่วยย่อยสาหรับผูท่ีมีปัญหาอาหารไม่ยอยก็ได้สาหรับสารอาหารในมะละกอนั้น มีดงต่อไปนี้คือ มี ั โปรตีน 0.5 กรัม ไขมัน 0.1 กรัม แคลเซียม24 มิลลิกรัม ฟอสฟอรัส 22 มิลลิกรัม เหล็ก 0.6 มิลลิกรัม โซเดียม 4 มิลลิกรัม ไทอะมีน0.04 มิลลิกรัม ไรโบฟลาวิน 0.04 มิลลิกรัม ไนอะซิน 0.4 มิลลิกรัมและ กรดแอสคอร์บิก วิตามินซี 70 มิลลิกรัม ……………………………………………………………………………………………………… ………….…………………………………………………………………………………………… ……………………………………………………………………………………………………… ……………………………………………………………………………………………………… ……………………………………………………………………………………………………… ……………………………………………………………………………………………………… ………………………………………………………………………………………………………
  • 25.
    25 ใบความรู้ ที่ 3.2 สถิติ การนาเสนอข้ อมูล การนาเสนอข้ อมูล ทาได้ 2 ลักษณะ อย่างไม่ เป็ นแบบแผน อย่างเป็ นแบบแผน - การนาเสนอในรู ปบทความ - การนาเสนอในรู ปตาราง - การนาเสนอในรู ปข้ อความกึงตาราง ่ - การนาเสนอข้ อมูลในรู ปแผนภูมิ และแผนภาพ - การนาเสนอข้ อมูลในรู ปกราฟ
  • 26.
    26 การนาเสนอข้ อมูลในรู ปแผนภูมและแผนภาพ ิ แผนภูมิและแผนภาพที่ใช้สาหรับการนาเสนอข้อมูล ได้แก่ 1) แผนภูมิแท่ง (bar chart) 2) แผนภูมิรูปวงกลม (pie chart) 3) แผนภูมิรูปภาพ (pictogram) 4) แผนที่สถิติ (statistical map) การนาเสนอข้อมูลโดยใช้แผนภูมิและแผนภาพ ควรระบุรายละเอียดต่อไปนี้ 1) หมายเลขแผนภูมิหรื อแผนภาพ (ในกรณี ที่มากกว่าหนึ่ง) 2) ชื่อแผนภูมิหรื อแผนภาพ 3) แหล่งที่มาของแผนภูมิหรื อแผนภาพ ( หมายเหตุคานา หรื อหมายเหตุล่าง อาจจะมีหรื อไม่กได้ ) ็ แผนภูมิแท่ ง แผนภูมิแท่ง คือ แผนภูมิที่ประกอบด้วย แกนสองแกน คือแกนนอนและแกนตั้ง และรู ป สี่ เหลี่ยมผืนผ้าที่มีความกว้างของแต่ละรู ปเท่ากัน ส่ วนความยาวจะแปรตามขนาดของข้อมูล เรี ยกรู ป ่ ่ สี่ เหลี่ยมแต่ละรู ปนี้วา แท่ง (bar) การนาเสนอข้อมูลอาจจัดให้แท่งแต่ละแท่งอยูในแนวตั้ง หรื อ แนวนอนก็ได้ โดยวางเรี ยงให้ชิดกันหรื อห่างกันเล็กน้อยเท่าๆกันก็ได้ พร้อมทั้งเขียนรายละเอียด ของแต่ละแท่งกากับไว้ นอกจากนี้ เพื่อความสวยงาม อาจจะใช้วธีแรเงาหรื อระบายสี เพื่อให้ดู ิ สวยงามและสะดวกในการศึกษาเปรี ยบเทียบ ข้อมูลที่เหมาะสาหรับการใช้แผนภูมิแท่งในการนาเสนอข้อมูล ได้แก่ ข้อมูลที่จาแนกตาม คุณภาพ ตามกาลเวลา และตามภูมิศาสตร์ แผนภูมิแท่งจาแนกได้หลายประเภท ได้แก่ แผนภูมิแท่งเชิงเดียว แผนภูมิแท่งเชิงซ้อน แผนภูมิแท่งส่ วนประกอบ แผนภูมิแท่งบวก-ลบ แผนภูมิแท่งซ้อนกัน แผนภูมิแท่งปิ ระมิด ในชั้น นี้จะกล่าวถึงแผนภูมิแท่งเชิงเดียวและแผนภูมิแท่งเชิงซ้อนเท่านั้น 1) แผนภูมิแท่งเชิงเดียว (simple bar chart) หมายถึง แผนภูมิที่ใช้สาหรับข้อมูลชุดเดียว และแสดงลักษณะของข้อมูลที่สนใจ เพียงลักษณะเดียว เช่น ความถี่ จานวนเงิน จานวนภาษี มูลค่าการส่ งออก เป็ นต้น
  • 27.
    27 ตัวอย่างที่ 1 จงเขียนแผนภูมิเชิงเดียวแสดงการเปรียบ้ทียบผลการจัดเก็บภาษีเงินได้บุคคลธรรมดา ตั้งแต่ พ.ศ.2528 ถึง พ.ศ. 2532 พ.ศ. 2528 2529 2530 2531 2532 ภาษีเงินได้บุคคลธรรมดา 15,548.0 15,596.4 18,185.1 27,154.1 38.122.5 (ล้านบาท) ที่มา : กรมสรรพกร กระทรวงการคลัง แผนภูมิแสดงการเปรียบเทียบผลการจัดเก็บภาษีเงินได้ บุคคลธรรมดา ตั้งแต่ พ.ศ. 2528 ถึง พ.ศ. 2532 ภาษีเงินได้บุคคลธรรมดา (ล้านบาท) 38,122.5 30,000 27,154.1 20,000 15,548.0 15,596.4 18,185.1 10,000 0 2528 2529 2530 2531 2532 พ.ศ. ที่มา : กรมสรรพกร กระทรวงการคลัง
  • 28.
    28 2) แผนภูมิเชิงซ้อน (multiple bar chart) หมายถึง แผนภูมิแท่งที่แสดงการเปรี ยบเทียบ ของข้อมูลสองชุดขึ้นไป หรื อเปรี ยบเทียบลักษณะของข้อมูลที่เราสนใจตั้งแต่สองลักษณะขึ้นไป บนแกนเดียวกัน เช่น เปรี ยบเทียบรายรับรายจ่าย เปรี ยบเทียบจานวนนักเรี ยนชายกับจานวน นักเรี ยนหญิง เป็ นต้น ตัวอย่าง จงเขียนแผนภูมิแท่งเชิงซ้อน แสดงการเปรี ยบเทียบจานวนประมาณการของภาษี อากรทุกประเภทกับเงินที่เก็บได้จริ ง ปี งบประมาณ 2529 - 2532 ที่มา : กรมสรรพกร กระทรวงการคลัง ปี งบประมาณ จานวนประมาณการ จานวนเงินทีเ่ ก็บได้ จริง (ล้านบาท) (ล้านบาท) 2529 67,640 65,417 2530 73,650 73,360 2531 77,950 101,644.60 2532 115,140 135,070.10 แผนภูมิแสดงการเปรียบเทียบ จานวนประมาณการของภาษีอากรทุกประเภทกับเงินทีเ่ ก็บได้ จริง ปี งบประมาณ 2529 - 2532 จานวนเงิน(ล้านบาท) 140,000 120,000 ประมาณการ 100,000 เก็บได้จริ ง 80,000 60,000 40,000 20,000 0 2529 2530 2531 2532 ปี งบประมาณ ที่มา : กรมสรรพกร กระทรวงการคลัง
  • 29.
    29 กิจกรรมที่ 3.2 1. จงเขียนแผนภูมิแท่ งแสดงปริ มาณการส่ งออกมะละกอสดและผลิตภัณฑ์ ปี 2534 - 2549
  • 30.
    30 ……………………………………………………………………………………………………… ……………………………………………………………………………………………………… ……………………………………………………………………………………………………… ……………………………………………………………………………………………………… ……………………………………………………………………………………………………… ……………………………………………………………………………………………………… ……………………………………………………………………………………………………… ……………………………………………………………………………………………………… ……………………………………………………………………………………………………… ……………………………………………………………………………………………………… ……………………………………………………………………………………………………… ……………………………………………………………………………………………………… ……………………………………………………………………………………………………… ……………………………………………………………………………………………………… ……………………………………………………………………………………………………… ……………………………………………………………………………………………………… ……………………………………………………………………………………………………… ……………………………………………………………………………………………………… ……………………………………………………………………………………………………… ……………………………………………………………………………………………………… ……………………………………………………………………………………………………… ………………………………………………………………………………………………………
  • 31.
  • 32.
    32 …………………………………………………………………………………………… …………………………………………………………………………………………… …………………………………………………………………………………………… …………………………………………………………………………………………… …………………………………………………………………………………………… …………………………………………………………………………………………… …………………………………………………………………………………………… …………………………………………………………………………………………… …………………………………………………………………………………………… …………………………………………………………………………………………… …………………………………………………………………………………………… …………………………………………………………………………………………… …………………………………………………………………………………………… …………………………………………………………………………………………… …………………………………………………………………………………………… …………………………………………………………………………………………… …………………………………………………………………………………………… …………………………………………………………………………………………… …………………………………………………………………………………………… …………………………………………………………………………………………… …………………………………………………………………………………………… …………………………………………………………………………………………… …………………………………………………………………………………………… ………………………………………………………………………………………
  • 33.
    33 ใบความรู้ ที่ 3.3 สถิติ การนาเสนอข้ อมูล การนาเสนอข้ อมูล ทาได้ 2 ลักษณะ อย่ างไม่ เป็ นแบบแผน อย่ างเป็ นแบบแผน - การนาเสนอในรูปบทความ - การนาเสนอในรู ปตาราง - การนาเสนอในรู ปข้ อความกึงตาราง ่ - การนาเสนอข้ อมูลในรู ป แผนภูมิและแผนภาพ - การนาเสนอข้ อมูลในรู ปกราฟเส้ น
  • 34.
    34 การนาเสนอข้ อมูลในรู ปกราฟเส้ น ั การนาเสนอข้อมูลโดยใช้กราฟเส้น มักนิยมใช้กบข้อมูลอนุกรมเวลา กล่าวคือ เป็ นข้อมูล ที่แสดงการเปลี่ยนแปลงตามลาดับก่อนหลัง และเกิดขึ้นเป็ นช่วงๆ ของเวลาหลายๆช่วง เช่น ช่วงละ หนึ่งปี ช่วงละสองปี ช่วงละ 5 ปี เป็ นต้น การนาเสนอข้อมูลโดยใช้กราฟเส้น มีขอดีตรงที่สามารถทาให้เห็นลักษณะที่เด่นและที่ ้ แตกต่างระหว่างข้อมูลได้ อย่างชัดเจนและรวดเร็ ว ตลอดจนสามารถนาไปใช้พยากรณ์ขอมูลใน ้ อนาคตได้อีกด้วย กราฟเส้นที่ใช้ในการนาเสนอข้อมูล มี 5 ชนิด คือ 1) กราฟเส้นเชิงเดี่ยว 2) กราฟเส้นเชิงซ้อน 3) กราฟเส้นเชิงประกอบ 4) กราฟดุล 5) กราฟเซมิลอการิ ทึม แต่ในชั้นนี้จะนาเสนอเพียง 2 ประเภท คือ กราฟเส้นเชิงเดี่ยว และ กราฟเส้น เชิงซ้อนเท่านั้น กราฟเส้ นเชิงเดี่ยว (Simple line graph) คือ กราฟที่แสดงการเปรี ยบเทียบข้อมูลเพียง ชุดเดียวหรื อเพียงลักษณะเดียว ตัวอย่างที่ 1 จงเขียนกราฟเส้นเชิงเดี่ยว แสดงการเปรี ยบเทียบจานวนการนัดหยุด งานทัวประเทศ ปี พ.ศ.2522 - 2532 (ที่มา : กองวิชาการ และวางแผน กรมแรงงาน) ่ พ.ศ. จานวนครั้ง พ.ศ. จานวนครั้ง 2522 64 2528 4 2523 18 2529 6 2524 54 2530 4 2525 22 2531 5 2526 28 2532 6 2527 17
  • 35.
    35 กราฟแสดงการเปรียบเทียบจานวนการนัดหยุดงานทัวประเทศ ่ ปี พ.ศ. 2522 - 2532 จานวนครั้ง 60 50 40 30 20 10 0 พ.ศ. 2522 2523 2524 2525 2526 2527 2528 2529 2530 2531 2532
  • 36.
    36 กิจกรรมที่ 3.3 จงเขียนกราฟจากข้อมูลการส่ งออกมะละกอต่อไปนี้
  • 37.
    37 ……………………………………………………………………………………………………… ……………………………………………………………………………………………………… ……………………………………………………………………………………………………… ……………………………………………………………………………………………………… ……………………………………………………………………………………………………… ……………………………………………………………………………………………………… ……………………………………………………………………………………………………… ……………………………………………………………………………………………………… ……………………………………………………………………………………………………… ……………………………………………………………………………………………………… ……………………………………………………………………………………………………… ……………………………………………………………………………………………………… ……………………………………………………………………………………………………… ……………………………………………………………………………………………………… ……………………………………………………………………………………………………… ……………………………………………………………………………………………………… ……………………………………………………………………………………………………… ……………………………………………………………………………………………………… ……………………………………………………………………………………………………… ……………………………………………………………………………………………………… ……………………………………………………………………………………………………… ………………………………………………………………………………………………………
  • 38.
    38 ใบความรู้ ที่ 3.4 สถิติ การนาเสนอข้ อมูล การนาเสนอข้ อมูล ทาได้ 2 ลักษณะ อย่ างไม่ เป็ นแบบแผน อย่ างเป็ นแบบแผน - การนาเสนอในรู ปบทความ - การนาเสนอในรู ปตาราง - การนาเสนอในรู ปข้ อความกึงตาราง ่ - การนาเสนอข้ อมูลในรู ป แผนภูมิและแผนภาพ - การนาเสนอข้ อมูลในรู ปกราฟเส้ น
  • 39.
    39 กราฟเส้ นเชิงซ้ อน กราฟเส้นเชิงซ้อน (multiple line graph) คือ กราฟที่แสดงการ เปรี ยบเทียบลักษณะของข้อมูลตั้งแต่สองชุดขึ้นไป หรื อแสดงลักษณะของข้อมูลตั้งแต่สองลักษณะ ขึ้นไป กราฟชนิดนี้สามรถเปรี ยบเทียบได้ท้ งข้อมูลในลักษณะเดียวกัน แต่ช่วงเวลาต่างกัน และ ั เปรี ยบเทียบข้อมูลลักษณะต่างกัน แต่ช่วงเวลาเดียวกัน ตัวอย่างที่ 1 จงเขียนกราฟเส้นเชิงซ้อนแสดงการเปรี ยบเทียบปริ มาณส่ งออกผลไม้กระป๋ องและ ผักกระป๋ องของประเทศไทย ตั้งแต่ปี พ.ศ. 2527 - 2532 พ.ศ. ปริมาณผลไม้ กระป๋ อง(ตัน) ปริมาณผักกระป๋ อง(ตัน) 2527 19,450 13,648 2528 29,736 23,018 2529 44,298 31,012 2530 90,552 73,342 2531 145,448 110,713 2532 172,951 142,309 ที่มา : สถิติการค้าระหว่างประเทศ กรมศุลกากร วิธีทา กราฟแสดงการเปรียบเทียบปริมาณส่ งออกผลไม้ กระป๋ อง และผลไม้ กระป๋ องของประเทศไทย พ.ศ. 2527 - 2532 ปริ มาณ (ตัน) 160,000 140,000 120,000 ผลไม้กระป๋ อง 100,000 ผลไม้กระป๋ อง 80,000 60,000 40,000 20,000 0 พ.ศ. 2527 2528 2529 2530 2531 2532 ที่มา : สถิติการค้าระหว่างประเทศ กรมศุลกากร
  • 40.
    40 กิจกรรมที่ 3.4 1. จงเขียนกราฟแสดงการเปรียบเทียบราคาทีเ่ กษตรกรขายมะละกอแขกดาและผลยาวดิบ ได้ ปี 2544-2549 แยกเป็ นรายเดือน
  • 41.
    41 ……………………………………………………………………………………………………… ……………………………………………………………………………………………………… ……………………………………………………………………………………………………… ……………………………………………………………………………………………………… ……………………………………………………………………………………………………… ……………………………………………………………………………………………………… ……………………………………………………………………………………………………… ……………………………………………………………………………………………………… ……………………………………………………………………………………………………… ……………………………………………………………………………………………………… ……………………………………………………………………………………………………… ……………………………………………………………………………………………………… ……………………………………………………………………………………………………… ……………………………………………………………………………………………………… ……………………………………………………………………………………………………… ……………………………………………………………………………………………………… ……………………………………………………………………………………………………… ……………………………………………………………………………………………………… ……………………………………………………………………………………………………… ……………………………………………………………………………………………………… ……………………………………………………………………………………………………… ………………………………………………………………………………………………………