Embed presentation
Download to read offline





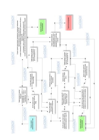
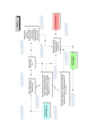
Документ рассматривает взаимозависимость и контроль цен в соответствии с правилами 2012 года, акцентируя внимание на практических аспектах их применения. Он содержит анализ процессов, влияющих на ценообразование, в контексте обсуждений на Пермском экономическом форуме 2012. Важные выводы о роли государственного регулирования и инструментов контроля цен представлены для оценки эффективности экономической политики.




