www.unamur.be
Software Testing:
an Introduction
Xavier Devroey
<x.d.m.devroey@tudelft.nl>
SERG, Delft University of Technology, The Netherlands
INFO M110 : Ingénierie du logiciel
2017 - 2018
Error, fault, failure
Developper
1. makes
errors
2. failure
3. caused by
a fault (bug)
Error, fault, failure, incident
Developper
User
4. reports the incident
5. assigned to
Bug tracker
Why you should care about testing
Moth, found in one of the relays of Harvard's Mark II,
taped to a log book (September 1947).
Vol 501 d'Ariane 5 (1996)
• Carrying 370 millions $
• Flight for about 40 sec.
• Integer overflow due to a
64-bit floating point number
conversion into a 16-bit
signed integer
https://fr.wikipedia.org/wiki/Vol_501_d%27Ariane_5
Millennium bug (1999)
• Date format problem
https://en.wikipedia.org/wiki/Year_2000_problem
01	DATE.	
				05	DAY			PIC	99.	
				05	MONTH	PIC	99.	
				05	YEAR		PIC	99.
• Year declared on 2 digits
WoW Corrupted Blood Incident (2005)
• Boss casts a highly
contagious hit point-draining
spell (Corrupted Blood)
https://en.wikipedia.org/wiki/Corrupted_Blood_incident
• Spell intended to last only
seconds and functions only
within the boss area
• … but spreads through
hunter pets and NPCs
Heartbleed (2014)
• Security bug in OpenSSL
• Buffer overread
• Missing bounds check
https://en.wikipedia.org/wiki/Heartbleed
Seville Airbus A400M Atlas crash (2015)
https://en.wikipedia.org/wiki/2015_Seville_Airbus_A400M_Atlas_crash
• Three engines stopped

working
• Engines software
configuration issue
« […] a weakness in the test procedure of planes before they fly, or a
problem that results from the implementation of these procedures. »
• Pre-delivery test flight
define: software testing
A test engineer walks
into a bar and
• orders a beer
• orders 0 beers
• orders 9999999 beers
• orders a lizard
• orders -1 beers
• orders a "sfdeljknesv"
— Bill Sempf (@sempf)
System

under

test
Menu
System

under

testSpecification
Menu
System

under

testSpecification
Test case
Menu
System

under

testSpecification
Test case
Output
Menu
System

under

testSpecification
Test case
Output
Pass or fail?
Software testing consists of the dynamic verification 

that a program provides expected behaviours 

on a finite set of test cases, suitably selected from the
usually infinite execution domain.
[SWEBOK v3]
Software testing consists of the dynamic verification 

that a program provides expected behaviours 

on a finite set of test cases, suitably selected from the
usually infinite execution domain.
vs static
Formal, semiformal, or informal
• compiler warnings (code analysis),
• javadoc warnings (documentation analysis),
• design inspection (model analysis),
• theorem proving (e.g., Event-B),
• code analysis
• Code review
• IDE warnings
• FindBugs (http://findbugs.sourceforge.net)
Software testing consists of the dynamic verification 

that a program provides expected behaviours 

on a finite set of test cases, suitably selected from the
usually infinite execution domain.The oracle problem
“An oracle is any human or mechanical agent that
decides whether a program behaved correctly in a
given test and accordingly results in a verdict of
“pass” or “fail”.” [SWEBOK v3]
Menu
System

under

testSpecification
Test case
Output
Pass or fail?
Software testing consists of the dynamic verification 

that a program provides expected behaviours 

on a finite set of test cases, suitably selected from the
usually infinite execution domain.
“Program testing can be used to show the presence of bugs,
but never to show their absence” Dijkstra (1970)
Exhaustive testing is not possible in practice !!!
Trade-off between limited resources, schedules and unlimited test
requirements
Prioritization based on risk, usage, cost, …
Software testing consists of the dynamic verification 

that a program provides expected behaviours 

on a finite set of test cases, suitably selected from the
usually infinite execution domain.
“I have a lot of test cases, thus my program is bug free”
WRONG !!!
How to select test cases ?
• Selection criteria
• I/O coverage (black box testing)
• No access to the source code
• Code coverage (white box testing)
• Access to source code
• Test engineer expertise
How to assess
the quality of
your test cases?
A software testing typology
Source of test generation
• Black box testing
• Based on specification documents
• No access to the source code
• White box testing
• Access to the source code
• Model-based testing
Characteristic being tested
• Functional
• is the output correct for a given input ?
• Non-functional
• performance, robustness, security, usability, etc.
Purpose of the tests
• Testing a single element
• Unit testing (e.g., a single class)
• Component testing
• Integration of multiple elements
• Integration testing
• System testing
• Test with users
• Acceptance/Beta testing
• After an evolution of the system
• Regression testing
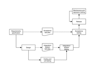
Requirements
specification
Design
Coding and
unit testing
Integration/
System
testing
Acceptance
testing
Release
Integration/
System
test plan
Acceptance
test plan
Maintenance and
regression testing
Testing in Agile process
Testing from the beginning
• No commit without test!
• Have a clear testing policy
• Are your tests good enough?
• Use dedicated tools
Continuous Integration Dashboard
Cobertura
Specify requirements as tests
Testing in Agile process
Testing from the beginning
• State what system
• should do
• and should not do
Specify requirements as tests
Testing in Agile process
Testing from the beginning
Testers and developers are allies
• Testers are developers
• developers are testers
Specify requirements as tests
Testing in Agile process
Testing from the beginning
Testers and developers are allies
Test often and in small chunks
• Unit and integration tests are important
• Code design matters!!!
Testing Driven Development (TDD)
Red
• Write automated tests (examples) from user stories
• Tests fail
Green
• Developers design and write code to make the tests pass
• Tests are run frequently
Refactor
• Refactor code
• Without changing interfaces or behaviour
• Tests must pass
The Telecommunication Software & Systems Group
(TSSG) case study
Agile process implementation
The Telecommunication Software & Systems Group (TSSG)
case study
From Dowling, P., & McGrath, K. (2015). Using free and open source tools to manage
software quality. Communications of the ACM, 58(7), 51–55. doi:10.1145/2755503
• Open Source tools
• Support team’s activities management
• Language: Java
Agile process implementation
The Telecommunication Software & Systems Group (TSSG)
case study
Project Management
Requirements Management
Issues Tracking
Development environment
Building
Unit testing
Code
coverage
Cobertura
Continuous Integration
Code
Repository
Test environment
Functional
Testing
Test Case
Management
Load Testing
Security
Testing
Agile process implementation
The Telecommunication Software & Systems Group (TSSG)
case study
Project Management
Requirements Management
Issues Tracking
Development environment
Building
Unit testing
Code
coverage
Cobertura
Continuous Integration
Code
Repository
Test environment
Functional
Testing
Test Case
Management
Load Testing
Security
Testing
Agile process implementation
The Telecommunication Software & Systems Group (TSSG)
case study
Project Management
Requirements Management
Issues Tracking
Development environment
Building
Unit testing
Code
coverage
Cobertura
Continuous Integration
Code
Repository
Test environment
Functional
Testing
Test Case
Management
Load Testing
Security
Testing
(J)Unit testing
Class

Under

Test
public class Message {

    private long id = -1;
    private String author;
    private String message;

    public Message(String author, String message) {
        this.author = author;
        this.message = message;
    }
    // Gets and Sets ...
    /**
     * Appends the given text at the end of this' message.
     * A space is added before the given text.
     *
     * @param text The test to append.
     */
    public void compose(String text) {
        this.message = message + " " + text;
    }
}
• Collec'on	of	classes	to	perform	unit	tes'ng	
• Uses	annota'ons	(e.g.,	@Test)
public class MessageTest {
    @BeforeClass
    public static void setUpClass() {
    // Executed once before all tests
    }
    @AfterClass
    public static void tearDownClass() {
    // Executed once after all tests
    }

    @Before
    public void setUp() {
    // Executed before each test
    }

    @After
    public void tearDown() {
    // Executed after each test
    }

    @Test
    public void testCompose() {
        // Write test here
    }
}
@Test
    public void testComposeString() {
        Message msg = new Message("Me", "despicable");
        msg.compose("me");
    }
Is the compose method covered by the test case?
Is it enough?
Yes
No
There are no assertions on the result
Software testing consists of the dynamic verification 

that a program provides expected behaviours 

on a finite set of test cases, suitably selected from the
usually infinite execution domain.The oracle problem
“An oracle is any human or mechanical agent that
decides whether a program behaved correctly in a
given test and accordingly results in a verdict of
“pass” or “fail”.” [SWEBOK v3]
@Test
    public void testComposeString() {
        Message msg = new Message("Me", "despicable");
        msg.compose("me");
        assertThat(msg.getMessage(), equalTo("despicable me"));
    }
JUnit assertions Hamcrest matchers
asserTrue(c); 
assertFalse(c); 
assertEquals(expected, actual); 
assertNull(o); 
assertNotNull(o); 
fail();
assertThat(T actual, matcher);
assertThat(T actual, equalTo(T operand));
assertThat(T actual, not(T operand));
assertThat(Iterable<? super T> c,

hasItem(T item));
assertThat(T actual, nullValue());
assertThat(T actual, notNullValue());
Core
• anything - always matches, useful if you don't care what the object under test is
Logical
• allOf - matches if all matchers match, short circuits (like Java &&)
• anyOf - matches if any matchers match, short circuits (like Java ||)
• not - matches if the wrapped matcher doesn't match and vice versa
Object
• equalTo - test object equality using Object.equals
• hasToString - test Object.toString
• instanceOf, isCompatibleType - test type
• notNullValue, nullValue - test for null
• sameInstance - test object identity
Collections
• hasEntry, hasKey, hasValue - test a map contains an entry, key or value
• hasItem, hasItems - test a collection contains elements
• hasItemInArray - test an array contains an element
Number
• closeTo - test floating point values are close to a given value
• greaterThan, greaterThanOrEqualTo, lessThan, lessThanOrEqualTo - test ordering
Text
• equalToIgnoringCase - test string equality ignoring case
• equalToIgnoringWhiteSpace - test string equality ignoring differences in runs of whitespace
• containsString, endsWith, startsWith - test string matching
Fakes, Stubs, and Mocks
Class

Under

Test
DAO
Class
Database
Fake
Test implementation ≠ production implementation
public class FakeMessageDAO extends MessageDAO{
    
    private static long id = 0;
    private final Map<Long, Message> messages;
    public FakeMessageDAO(DAOFactory factory) {
        messages = new HashMap<>();
    }

    @Override
    public Message create(Message value) throws DAOException {
        value.setId(id); messages.put(id, value); id++;
        return value;
    }
    @Override
    public void delete(Message value) throws DAOException {…}

    @Override
    public Message find(long id) throws DAOException {…}
    …
}
Fake
Test database instance
Design your code to
• Externalize DB access information .properties
• Manage DB connections
BasicDataSource source = new BasicDataSource();
source.setUrl("jdbc:derby:memory:sample;create=true");
source.setDriverClassName("org.apache.derby.jdbc.EmbeddedDriver");
...
source.getConnection();
Connection pooling
using commons-dbcp
Connection management
using commons-dbutils
Stub
Test implementation holds predefined data
public class StubMessageDAO extends MessageDAO {

    @Override
    public Message create(Message value) throws DAOException {
        value.setId(42l);
        return value;
    }


    @Override
    public Message find(long id) throws DAOException {
        return new Message(id, "Me", "Despicable");
    }
    @Override
    public List<Message> find(String author) throws DAOException {
        List<Message> result = new ArrayList<>();
        result.add(new Message(9, author, "One ring to rule them all"));
        result.add(new Message(42, author, "Life, the Universe and Everything"));
        return result;
    }
    …
}
Mock
Registers calls it receives
@Test
public void testMocking() throws Exception {
    // Initialise mock object
    MessageDAO dao = mock(MessageDAO.class);
    when(dao.find(42)).thenReturn(new Message(42, "Me", "Despicable"));
    // Check that method has been called
    verify(dao).find(42);
}
    // Call the method
    Message msg = dao.find(42);
    assertThat(msg.getMessage(), equalTo("Despicable"));
Should you always check method calls?
be.unamur:myfirstwebapp:0.0.1-SNAPSHOT
MessageTest.java
FakeMessageDAO.java
StubMessageDAO.java
MockMessageDAO.java
PrintMessagesServletTest.java
Simple example of JUnit test class
Fake MessageDAO object with a Map implementation
MessageDAO stub with predefined data
Example of mock usage applied to MessageDAO class
Complete example of a servlet unit test with mocking and
a fake DAOFactory using a in memory database
Coverage
Requirements coverage
Req.

1
Req.
1.1
Req.
1.2
Req.

2
Req.
2.1
Test1 x x
Test2 x
Test3 x
Test4 x x
• Coverage matrix
Input/output domain coverage
public void compose(String text);
public void compose(String t1, String t2);
• Equivalence partitioning
Normal case: "Despicable you"
Limit cases: "" null "azrtyuiop^$ù m;21@98#3!"
• t1
• t2
Normal case: "Despicable you"
Limit cases: "" null "azrtyuiop^$ù m;21@98#3!"
Normal case: "Despicable you"
Limit cases: "" null "azrtyuiop^$ù m;21@98#3!"
☛ Combinatorial explosion with the number of parameters
(based on pre/post conditions)
Combinatorial Interaction Testing (CIT)
t1 t2 t3
"Despicable you" "Despicable you" "Despicable you"
"" "" ""
null null null
"azrtyuiop^$ù" "azrtyuiop^$ù" "azrtyuiop^$ù"
Hyp.: most faults are caused by interactions of at most two factors
Pairwise testing: cover all pairs of values
"Despicable you" "Despicable you" "Despicable you"
"Despicable you" "" ""
"Despicable you" null null
"Despicable you" "azrtyuiop^$ù" "azrtyuiop^$ù"
"" "Despicable you" ""
"" "" "Despicable you"
"" null "azrtyuiop^$ù"
"" "azrtyuiop^$ù" null
null "Despicable you" null
null "" "azrtyuiop^$ù"
null null "Despicable you"
null "azrtyuiop^$ù" ""
"azrtyuiop^$ù" "Despicable you" "azrtyuiop^$ù"
"azrtyuiop^$ù" "" null
"azrtyuiop^$ù" null ""
"azrtyuiop^$ù" "azrtyuiop^$ù" "Despicable you"
16 test cases
instead of 64
app.
http://cse.unl.edu/~citportal/
http://ctweb.abstracta.com.uy/combinatorial.jsp
Hyp.: most faults are caused by interactions of at most t factors
T-wise testing: cover all t-uples of values
Integration and System testing
Which
configuration
should I use
for my tests?
type
Android
version
Screen Processor
tablet 4.0.4 XLarge ARM Cortex
smartphone 4.1 Large Intel x86
phablet 4.1.1 Normal
4.1.2 Small
… or using a feature model
http://familiar-project.github.io
https://featureide.github.io
http://www.skalup.com/
http://research.henard.net/SPL/PLEDGE/
http://martinfjohansen.com/models2011/spltool/
http://cse.unl.edu/~citportal/
Code coverage
Line coverage: percentage of lines covered by tests
https://github.com/cobertura/cobertura
Achieving line coverage 

= 

executing each line at least once
Code coverage
Branch coverage: percentage of lines covered by tests
https://github.com/cobertura/cobertura
Achieving branch
coverage 

= 

executing each branch
at least once
Is it enough?
No
@Test
    public void testComposeString() {
        Message msg = new Message("Me", "despicable");
        msg.compose("me");
    }
There are no assertions on the result
Cobertura
mvn	cobertura:cobertura
be.unamur:myfirstwebapp:0.0.1-SNAPSHOT
Mutation testing
SUT
System under test
SUT
System under testTest cases
executed
on
t1 t2
t3 t4
Mutation operators introduce small syntactic errors
SUT
M1
Mutation
operator
Mutants
t1 t2
t3 t4
Mutation operators introduce small syntactic errors
SUT
M1
Mutation
operator M2
Mutants
t1 t2
t3 t4
Mutation operators introduce small syntactic errors
SUT
M1
Mutation
operator M2
M3
Mutants
t1 t2
t3 t4
Mutation operators introduce small syntactic errors
Test cases
M1
M2
M3
executed
on
Mutants
t1 t2
t3 t4
M1
M2
M3
Mutation score = 2/3
MutantsTest cases
t1 t2
t3 t4
Hypothesis
Competent programmer hypothesis
Programmers write programs that are almost perfect
• Faults are syntactically small
• Test catches artificial mutants test catches real mutants
(faults)
Coupling effect
Big effects arising from bugs in the software are closely
coupled to small and simple bugs.
• Small mutations emulates real bugs in the software
http://www0.cs.ucl.ac.uk/staff/M.Harman/exe10.html
Javalanche µJava Major
CONDITIONALS_BOUNDARY
Operators
NEGATE_CONDITIONALS
MATH
INCREMENTS
<	→	<=
if(…)	→	if(true)
REMOVE_CONDITIONALS ==	→	!=
+	→	-
i++	→	i--
INVERT_NEGS -i	→	i
INLINE_CONSTS true	→	false
RETURN_VALS return	o;	→	return	null;
...
be.unamur:myfirstwebapp:0.0.1-SNAPSHOT
mvn	org.pitest:pitest-maven:mutationCoverage
mvn	clean	test
Results in target/pit-reports/
The symbolic way
Program execution using symbolic values
{x : int}
{x : int | x < 0}
{x : int | x < 0}
int	foo(int	x){	
				if(x	<	0){	
								return	-1/x;	
				}	
				return	1/x;	
}
int	foo(int	x){	
				if(x	<	0){	
								return	-1/x;	
				}	
				return	1/x;	
}
Program execution using symbolic values
{x : int}
{x : int | x > 0} v {x : int | x = 0}
test case 1 test case 2
The search-based way
Test case generation

=

a search optimization
problem
To find a (near) optimal
solution
Search guided 

using a meta-heuristic
0
20
40
60
80
t1 t2 t3 t4 t5 t6 t7
Potential solutions
Usefulness
Test case generation

=

a search optimization
problem
Want to minimize/maximize objective function
Classic techniques:
• linear programming 

(e.g., simplex)
• branch and bound
• etc.
Meta-heuristics:
• genetic algorithms
• hillclimbing
• etc.
Search guided 

using a meta-heuristic
• Problem-independent
• Approximates solution
• Non deterministic
• Requires to:
• represent solutions
• encoding/decoding
• evaluate solutions
• using a fitness function
• Pick a random candidate in the search space
• Find the neighbours
• Measure the fitness of the candidate and its neighbours
• Either
• Pick the best neighbour (if any), and iterate.
• Or
• If there is no better neighbour, (and the fitness is not
ideal yet), re-start
Hillclimbing
Hillclimbing
Global	maximum
f(x)
x
Global	minimum
Global	maximum
f(x)
x
Local	maximum
Hillclimbing
Evaluate	Fitness
Selection Crossover
Initialize	Population
F	=	0
|| T
Mutation
Create	the	Next	Generation
Reinsertion
Genetic algorithms
Random initial
test suites
Test suites
evolution
Minimize test
suite with
maximized
coverage
• mvn	compile	evosuite:generate	
• mvn	evosuite:export	-DtargetFolder=target/
generated-test-sources/evosuite	
• mvn	test
Generates tests in .evosuite/ folder
System testing
Test environment
Functional
Testing
Test Case
Management
Load Testing
Security
Testing
Performance

Testing
Functional
testing
Security
Testing NMap
Selenium UI testing
• open: opens a page using a URL
• click/clickAndWait: performs a click operation (and waits for a page to load)
• verifyTitle/assertTitle:	verifies an expected page title
• verifyTextPresent: verifies expected text is somewhere on the page
• verifyElementPresent: verifies an expected UI element, as defined by its
HTML tag, is present on the page
• verifyText: verifies expected text and its corresponding HTML tag are present
on the page
• verifyTable: verifies a table’s expected contents
• waitForPageToLoad: pauses execution until an expected new page loads.
Called automatically when clickAndWait is used
• waitForElementPresent: pauses execution until an expected UI element, as
defined by its HTML tag, is present on the page
Acceptance testing
Test with/by the user
• Functionality
• Performance
• Security
• …
Acceptance test plan
• Which features?
• Which data?
• Which KPI?
• …
Take away message
Software testing consists of the dynamic verification 

that a program provides expected behaviours 

on a finite set of test cases, suitably selected from the
usually infinite execution domain.
White box Black box Model-based
Functional Non-functional
• performance
• robustness
• security
• usability
Unit Integration System Acceptance Regression
Testing is important
• User satisfaction
• Money
• Life
Software is developed for users
Use proper tools
… including QA tools
There is always one more bug…

Software testing: an introduction - 2017

  • 1.
    www.unamur.be Software Testing: an Introduction XavierDevroey <x.d.m.devroey@tudelft.nl> SERG, Delft University of Technology, The Netherlands INFO M110 : Ingénierie du logiciel 2017 - 2018
  • 2.
    Error, fault, failure Developper 1.makes errors 2. failure 3. caused by a fault (bug)
  • 3.
    Error, fault, failure,incident Developper User 4. reports the incident 5. assigned to Bug tracker
  • 4.
    Why you shouldcare about testing
  • 5.
    Moth, found inone of the relays of Harvard's Mark II, taped to a log book (September 1947).
  • 6.
    Vol 501 d'Ariane5 (1996) • Carrying 370 millions $ • Flight for about 40 sec. • Integer overflow due to a 64-bit floating point number conversion into a 16-bit signed integer https://fr.wikipedia.org/wiki/Vol_501_d%27Ariane_5
  • 7.
    Millennium bug (1999) •Date format problem https://en.wikipedia.org/wiki/Year_2000_problem 01 DATE. 05 DAY PIC 99. 05 MONTH PIC 99. 05 YEAR PIC 99. • Year declared on 2 digits
  • 8.
    WoW Corrupted BloodIncident (2005) • Boss casts a highly contagious hit point-draining spell (Corrupted Blood) https://en.wikipedia.org/wiki/Corrupted_Blood_incident • Spell intended to last only seconds and functions only within the boss area • … but spreads through hunter pets and NPCs
  • 9.
    Heartbleed (2014) • Securitybug in OpenSSL • Buffer overread • Missing bounds check https://en.wikipedia.org/wiki/Heartbleed
  • 10.
    Seville Airbus A400MAtlas crash (2015) https://en.wikipedia.org/wiki/2015_Seville_Airbus_A400M_Atlas_crash • Three engines stopped
 working • Engines software configuration issue « […] a weakness in the test procedure of planes before they fly, or a problem that results from the implementation of these procedures. » • Pre-delivery test flight
  • 12.
  • 13.
    A test engineerwalks into a bar and • orders a beer • orders 0 beers • orders 9999999 beers • orders a lizard • orders -1 beers • orders a "sfdeljknesv" — Bill Sempf (@sempf)
  • 14.
  • 15.
  • 16.
  • 17.
  • 18.
  • 19.
    Software testing consistsof the dynamic verification 
 that a program provides expected behaviours 
 on a finite set of test cases, suitably selected from the usually infinite execution domain. [SWEBOK v3]
  • 20.
    Software testing consistsof the dynamic verification 
 that a program provides expected behaviours 
 on a finite set of test cases, suitably selected from the usually infinite execution domain. vs static Formal, semiformal, or informal • compiler warnings (code analysis), • javadoc warnings (documentation analysis), • design inspection (model analysis), • theorem proving (e.g., Event-B), • code analysis • Code review • IDE warnings • FindBugs (http://findbugs.sourceforge.net)
  • 21.
    Software testing consistsof the dynamic verification 
 that a program provides expected behaviours 
 on a finite set of test cases, suitably selected from the usually infinite execution domain.The oracle problem “An oracle is any human or mechanical agent that decides whether a program behaved correctly in a given test and accordingly results in a verdict of “pass” or “fail”.” [SWEBOK v3]
  • 22.
  • 23.
    Software testing consistsof the dynamic verification 
 that a program provides expected behaviours 
 on a finite set of test cases, suitably selected from the usually infinite execution domain. “Program testing can be used to show the presence of bugs, but never to show their absence” Dijkstra (1970) Exhaustive testing is not possible in practice !!! Trade-off between limited resources, schedules and unlimited test requirements Prioritization based on risk, usage, cost, …
  • 24.
    Software testing consistsof the dynamic verification 
 that a program provides expected behaviours 
 on a finite set of test cases, suitably selected from the usually infinite execution domain. “I have a lot of test cases, thus my program is bug free” WRONG !!! How to select test cases ? • Selection criteria • I/O coverage (black box testing) • No access to the source code • Code coverage (white box testing) • Access to source code • Test engineer expertise How to assess the quality of your test cases?
  • 25.
  • 26.
    Source of testgeneration • Black box testing • Based on specification documents • No access to the source code • White box testing • Access to the source code • Model-based testing Characteristic being tested • Functional • is the output correct for a given input ? • Non-functional • performance, robustness, security, usability, etc.
  • 27.
    Purpose of thetests • Testing a single element • Unit testing (e.g., a single class) • Component testing • Integration of multiple elements • Integration testing • System testing • Test with users • Acceptance/Beta testing • After an evolution of the system • Regression testing
  • 28.
  • 29.
    Testing in Agileprocess Testing from the beginning • No commit without test! • Have a clear testing policy • Are your tests good enough? • Use dedicated tools Continuous Integration Dashboard Cobertura
  • 30.
    Specify requirements astests Testing in Agile process Testing from the beginning • State what system • should do • and should not do
  • 31.
    Specify requirements astests Testing in Agile process Testing from the beginning Testers and developers are allies • Testers are developers • developers are testers
  • 32.
    Specify requirements astests Testing in Agile process Testing from the beginning Testers and developers are allies Test often and in small chunks • Unit and integration tests are important • Code design matters!!!
  • 33.
    Testing Driven Development(TDD) Red • Write automated tests (examples) from user stories • Tests fail Green • Developers design and write code to make the tests pass • Tests are run frequently Refactor • Refactor code • Without changing interfaces or behaviour • Tests must pass
  • 34.
    The Telecommunication Software& Systems Group (TSSG) case study
  • 35.
    Agile process implementation TheTelecommunication Software & Systems Group (TSSG) case study From Dowling, P., & McGrath, K. (2015). Using free and open source tools to manage software quality. Communications of the ACM, 58(7), 51–55. doi:10.1145/2755503 • Open Source tools • Support team’s activities management • Language: Java
  • 36.
    Agile process implementation TheTelecommunication Software & Systems Group (TSSG) case study Project Management Requirements Management Issues Tracking Development environment Building Unit testing Code coverage Cobertura Continuous Integration Code Repository Test environment Functional Testing Test Case Management Load Testing Security Testing
  • 37.
    Agile process implementation TheTelecommunication Software & Systems Group (TSSG) case study Project Management Requirements Management Issues Tracking Development environment Building Unit testing Code coverage Cobertura Continuous Integration Code Repository Test environment Functional Testing Test Case Management Load Testing Security Testing
  • 38.
    Agile process implementation TheTelecommunication Software & Systems Group (TSSG) case study Project Management Requirements Management Issues Tracking Development environment Building Unit testing Code coverage Cobertura Continuous Integration Code Repository Test environment Functional Testing Test Case Management Load Testing Security Testing
  • 39.
  • 40.
  • 41.
    public class Message{
     private long id = -1;     private String author;     private String message;
     public Message(String author, String message) {         this.author = author;         this.message = message;     }     // Gets and Sets ...     /**      * Appends the given text at the end of this' message.      * A space is added before the given text.      *      * @param text The test to append.      */     public void compose(String text) {         this.message = message + " " + text;     } }
  • 42.
  • 43.
    public class MessageTest{     @BeforeClass     public static void setUpClass() {     // Executed once before all tests     }     @AfterClass     public static void tearDownClass() {     // Executed once after all tests     }
     @Before     public void setUp() {     // Executed before each test     }
     @After     public void tearDown() {     // Executed after each test     }
     @Test     public void testCompose() {         // Write test here     } }
  • 44.
    @Test     publicvoid testComposeString() {         Message msg = new Message("Me", "despicable");         msg.compose("me");     } Is the compose method covered by the test case? Is it enough? Yes No There are no assertions on the result
  • 45.
    Software testing consistsof the dynamic verification 
 that a program provides expected behaviours 
 on a finite set of test cases, suitably selected from the usually infinite execution domain.The oracle problem “An oracle is any human or mechanical agent that decides whether a program behaved correctly in a given test and accordingly results in a verdict of “pass” or “fail”.” [SWEBOK v3]
  • 46.
    @Test     publicvoid testComposeString() {         Message msg = new Message("Me", "despicable");         msg.compose("me");         assertThat(msg.getMessage(), equalTo("despicable me"));     } JUnit assertions Hamcrest matchers asserTrue(c);  assertFalse(c);  assertEquals(expected, actual);  assertNull(o);  assertNotNull(o);  fail(); assertThat(T actual, matcher); assertThat(T actual, equalTo(T operand)); assertThat(T actual, not(T operand)); assertThat(Iterable<? super T> c,
 hasItem(T item)); assertThat(T actual, nullValue()); assertThat(T actual, notNullValue());
  • 47.
    Core • anything -always matches, useful if you don't care what the object under test is Logical • allOf - matches if all matchers match, short circuits (like Java &&) • anyOf - matches if any matchers match, short circuits (like Java ||) • not - matches if the wrapped matcher doesn't match and vice versa Object • equalTo - test object equality using Object.equals • hasToString - test Object.toString • instanceOf, isCompatibleType - test type • notNullValue, nullValue - test for null • sameInstance - test object identity Collections • hasEntry, hasKey, hasValue - test a map contains an entry, key or value • hasItem, hasItems - test a collection contains elements • hasItemInArray - test an array contains an element Number • closeTo - test floating point values are close to a given value • greaterThan, greaterThanOrEqualTo, lessThan, lessThanOrEqualTo - test ordering Text • equalToIgnoringCase - test string equality ignoring case • equalToIgnoringWhiteSpace - test string equality ignoring differences in runs of whitespace • containsString, endsWith, startsWith - test string matching
  • 48.
  • 49.
  • 50.
    Fake Test implementation ≠production implementation public class FakeMessageDAO extends MessageDAO{          private static long id = 0;     private final Map<Long, Message> messages;     public FakeMessageDAO(DAOFactory factory) {         messages = new HashMap<>();     }
     @Override     public Message create(Message value) throws DAOException {         value.setId(id); messages.put(id, value); id++;         return value;     }     @Override     public void delete(Message value) throws DAOException {…}
     @Override     public Message find(long id) throws DAOException {…}     … }
  • 51.
    Fake Test database instance Designyour code to • Externalize DB access information .properties • Manage DB connections BasicDataSource source = new BasicDataSource(); source.setUrl("jdbc:derby:memory:sample;create=true"); source.setDriverClassName("org.apache.derby.jdbc.EmbeddedDriver"); ... source.getConnection(); Connection pooling using commons-dbcp Connection management using commons-dbutils
  • 52.
    Stub Test implementation holdspredefined data public class StubMessageDAO extends MessageDAO {
     @Override     public Message create(Message value) throws DAOException {         value.setId(42l);         return value;     } 
     @Override     public Message find(long id) throws DAOException {         return new Message(id, "Me", "Despicable");     }     @Override     public List<Message> find(String author) throws DAOException {         List<Message> result = new ArrayList<>();         result.add(new Message(9, author, "One ring to rule them all"));         result.add(new Message(42, author, "Life, the Universe and Everything"));         return result;     }     … }
  • 53.
    Mock Registers calls itreceives @Test public void testMocking() throws Exception {     // Initialise mock object     MessageDAO dao = mock(MessageDAO.class);     when(dao.find(42)).thenReturn(new Message(42, "Me", "Despicable"));     // Check that method has been called     verify(dao).find(42); }     // Call the method     Message msg = dao.find(42);     assertThat(msg.getMessage(), equalTo("Despicable")); Should you always check method calls?
  • 54.
    be.unamur:myfirstwebapp:0.0.1-SNAPSHOT MessageTest.java FakeMessageDAO.java StubMessageDAO.java MockMessageDAO.java PrintMessagesServletTest.java Simple example ofJUnit test class Fake MessageDAO object with a Map implementation MessageDAO stub with predefined data Example of mock usage applied to MessageDAO class Complete example of a servlet unit test with mocking and a fake DAOFactory using a in memory database
  • 55.
  • 56.
  • 57.
    Input/output domain coverage publicvoid compose(String text); public void compose(String t1, String t2); • Equivalence partitioning Normal case: "Despicable you" Limit cases: "" null "azrtyuiop^$ù m;21@98#3!" • t1 • t2 Normal case: "Despicable you" Limit cases: "" null "azrtyuiop^$ù m;21@98#3!" Normal case: "Despicable you" Limit cases: "" null "azrtyuiop^$ù m;21@98#3!" ☛ Combinatorial explosion with the number of parameters (based on pre/post conditions)
  • 58.
    Combinatorial Interaction Testing(CIT) t1 t2 t3 "Despicable you" "Despicable you" "Despicable you" "" "" "" null null null "azrtyuiop^$ù" "azrtyuiop^$ù" "azrtyuiop^$ù" Hyp.: most faults are caused by interactions of at most two factors Pairwise testing: cover all pairs of values "Despicable you" "Despicable you" "Despicable you" "Despicable you" "" "" "Despicable you" null null "Despicable you" "azrtyuiop^$ù" "azrtyuiop^$ù" "" "Despicable you" "" "" "" "Despicable you" "" null "azrtyuiop^$ù" "" "azrtyuiop^$ù" null null "Despicable you" null null "" "azrtyuiop^$ù" null null "Despicable you" null "azrtyuiop^$ù" "" "azrtyuiop^$ù" "Despicable you" "azrtyuiop^$ù" "azrtyuiop^$ù" "" null "azrtyuiop^$ù" null "" "azrtyuiop^$ù" "azrtyuiop^$ù" "Despicable you" 16 test cases instead of 64
  • 59.
    app. http://cse.unl.edu/~citportal/ http://ctweb.abstracta.com.uy/combinatorial.jsp Hyp.: most faultsare caused by interactions of at most t factors T-wise testing: cover all t-uples of values Integration and System testing Which configuration should I use for my tests?
  • 60.
    type Android version Screen Processor tablet 4.0.4XLarge ARM Cortex smartphone 4.1 Large Intel x86 phablet 4.1.1 Normal 4.1.2 Small … or using a feature model http://familiar-project.github.io https://featureide.github.io http://www.skalup.com/ http://research.henard.net/SPL/PLEDGE/ http://martinfjohansen.com/models2011/spltool/ http://cse.unl.edu/~citportal/
  • 61.
    Code coverage Line coverage:percentage of lines covered by tests https://github.com/cobertura/cobertura Achieving line coverage 
 = 
 executing each line at least once
  • 62.
    Code coverage Branch coverage:percentage of lines covered by tests https://github.com/cobertura/cobertura Achieving branch coverage 
 = 
 executing each branch at least once Is it enough? No
  • 63.
    @Test     publicvoid testComposeString() {         Message msg = new Message("Me", "despicable");         msg.compose("me");     } There are no assertions on the result Cobertura mvn cobertura:cobertura be.unamur:myfirstwebapp:0.0.1-SNAPSHOT
  • 64.
  • 65.
  • 66.
    SUT System under testTestcases executed on t1 t2 t3 t4 Mutation operators introduce small syntactic errors
  • 67.
    SUT M1 Mutation operator Mutants t1 t2 t3 t4 Mutationoperators introduce small syntactic errors
  • 68.
    SUT M1 Mutation operator M2 Mutants t1 t2 t3t4 Mutation operators introduce small syntactic errors
  • 69.
    SUT M1 Mutation operator M2 M3 Mutants t1 t2 t3t4 Mutation operators introduce small syntactic errors
  • 70.
  • 71.
    M1 M2 M3 Mutation score =2/3 MutantsTest cases t1 t2 t3 t4
  • 72.
    Hypothesis Competent programmer hypothesis Programmerswrite programs that are almost perfect • Faults are syntactically small • Test catches artificial mutants test catches real mutants (faults) Coupling effect Big effects arising from bugs in the software are closely coupled to small and simple bugs. • Small mutations emulates real bugs in the software http://www0.cs.ucl.ac.uk/staff/M.Harman/exe10.html Javalanche µJava Major
  • 73.
  • 74.
  • 75.
  • 76.
    Program execution usingsymbolic values {x : int} {x : int | x < 0} {x : int | x < 0} int foo(int x){ if(x < 0){ return -1/x; } return 1/x; }
  • 77.
    int foo(int x){ if(x < 0){ return -1/x; } return 1/x; } Program execution usingsymbolic values {x : int} {x : int | x > 0} v {x : int | x = 0} test case 1 test case 2
  • 78.
  • 79.
    Test case generation
 =
 asearch optimization problem To find a (near) optimal solution Search guided 
 using a meta-heuristic 0 20 40 60 80 t1 t2 t3 t4 t5 t6 t7 Potential solutions Usefulness
  • 80.
    Test case generation
 =
 asearch optimization problem Want to minimize/maximize objective function Classic techniques: • linear programming 
 (e.g., simplex) • branch and bound • etc. Meta-heuristics: • genetic algorithms • hillclimbing • etc.
  • 81.
    Search guided 
 usinga meta-heuristic • Problem-independent • Approximates solution • Non deterministic • Requires to: • represent solutions • encoding/decoding • evaluate solutions • using a fitness function
  • 82.
    • Pick arandom candidate in the search space • Find the neighbours • Measure the fitness of the candidate and its neighbours • Either • Pick the best neighbour (if any), and iterate. • Or • If there is no better neighbour, (and the fitness is not ideal yet), re-start Hillclimbing
  • 83.
  • 84.
  • 85.
  • 86.
    Random initial test suites Testsuites evolution Minimize test suite with maximized coverage
  • 87.
  • 88.
  • 89.
    Test environment Functional Testing Test Case Management LoadTesting Security Testing Performance
 Testing Functional testing Security Testing NMap
  • 90.
    Selenium UI testing •open: opens a page using a URL • click/clickAndWait: performs a click operation (and waits for a page to load) • verifyTitle/assertTitle: verifies an expected page title • verifyTextPresent: verifies expected text is somewhere on the page • verifyElementPresent: verifies an expected UI element, as defined by its HTML tag, is present on the page • verifyText: verifies expected text and its corresponding HTML tag are present on the page • verifyTable: verifies a table’s expected contents • waitForPageToLoad: pauses execution until an expected new page loads. Called automatically when clickAndWait is used • waitForElementPresent: pauses execution until an expected UI element, as defined by its HTML tag, is present on the page
  • 91.
  • 92.
    Test with/by theuser • Functionality • Performance • Security • … Acceptance test plan • Which features? • Which data? • Which KPI? • …
  • 93.
  • 94.
    Software testing consistsof the dynamic verification 
 that a program provides expected behaviours 
 on a finite set of test cases, suitably selected from the usually infinite execution domain. White box Black box Model-based Functional Non-functional • performance • robustness • security • usability Unit Integration System Acceptance Regression
  • 95.
    Testing is important •User satisfaction • Money • Life Software is developed for users Use proper tools … including QA tools
  • 96.
    There is alwaysone more bug…