Project DP Zero 1
FIRST PRINCIPLES TECHNOLOGIES
12 BAY DRIVE
CHARLESTON, SOUTH CAROLINA
DATE
8 January 2015
Note:
Many of the details and technical details in this version of the document have been
removed or amended
1
TABLE OF CONTENTS
EXECUTIVE SUMMARY........................................................................................................................... 2
INTEGRATION MANAGEMENT.................................................................................................................. 3
PROJECT CHARTER ................................................................................................................................ 5
STAKEHOLDER REGISTER....................................................................................................................... 10
STAKEHOLDER MANAGEMENT PLAN........................................................................................................ 11
COMMUNICATION MANAGEMENT PLAN.................................................................................................. 14
STATEMENT OF WORK......................................................................................................................... 21
SCOPE MANAGEMENT PLAN.................................................................................................................. 24
COST MANAGEMENT PLAN ................................................................................................................... 31
SCHEDULE MANAGEMENT PLAN............................................................................................................. 36
RISK MANAGEMENT PLAN .................................................................................................................... 42
CHANGE MANAGEMENT PLAN ............................................................................................................... 51
HUMAN RESOURCE MANAGEMENT PLAN................................................................................................. 56
LESSONS LEARNED APPROACH............................................................................................................... 59
PROCUREMENT MANAGEMENT PLAN...................................................................................................... 61
EXAMPLE STATUS REPORT .................................................................................................................... 66
PROJECT CLOSE.................................................................................................................................. 69
APPENDIX......................................................................................................................................... 70
PROJECT TEAM DIRECTORY................................................................................................................... 70
EARNED VALUE DETAILS....................................................................................................................... 72
GUIDANCE ON CREATINGHIGHPERFORMANCE TEAMS ............................................................................... 73
PERFORMANCE IMPROVEMENT............................................................................................................. 75
REFERENCE ....................................................................................................................................... 78
2
EXECUTIVE SUMMARY
Utilisationof trackcars is limitedtorace circuitsas theyare notroad legal.Thiscreatessome annoyance
as it limitstheiruse andrequiresthe use of transporters.Roadcarson the otherhandare not developed
for track use.Gone are the daysof drive yourcar to the track, race itand drive itback home.
Giventhese constraintsthe objective istoproduce acar that can be drivenfromhome to the track,
pushedtothe limitonthe race circuit,and thereafterdrivenbackhome.The carmust be reliable,
beautiful andathome onthe road andthe track, withoutcompromisingperformance.
Thisdocumentpresentsthe planfortransformingaDaytonaPrototype foruse on the road andthe
track. The vehicle will serve asaprototype fordevelopmentandsalespurposes.
The Daytona Prototype platformhasbeenselecteddue to itsmix of performance,reliability,costand
design.
The purpose of thisdocumentisto provide everyparticipantinthe project,asingle pointof reference
that identifiesthe overall frameworkforthe executionof the project.
3
INTEGRATION MANAGEMENT
The FPT Program Manager will have primary responsibilityforensuringthe projectteam’sadherence to
the expectationssetforthinthisplanandisresponsibleforcoordinatingthe project management
activitiesreferencedinthisplan
IntegrationManagementisadisciplinethatfocuses onensuringthatall project componentsare
coordinated effectively inordertoachieve the project ’sgoalsandobjectives.
ProjectIntegrationManagement consistsof six processes:
Process KeyDeliverable
DevelopProjectCharter ProjectCharter
DevelopProjectManagementPlan ProjectManagementPlan
Directand Manage ProjectWork Deliverables
Monitorand Control ProjectWork Change Requests
PerformIntegratedChange Control Change Requestsstatusupdates
Close ProjectorPhase Final product
DevelopProjectCharter
The projectcharter includesinformationonthe projectbackground, businesscase, goals,authorityof
the program manager,budget,risk,stakeholders,deliverablesandapproval criteria.The documentis
genericenough thatitdoesnot change frequentlyduringthe course of the project.
The projectcharter will formallyauthorise the projectandallow the ProgramManagerto apply
organizational resources.
DevelopProjectManagementPlan
The projectcharter servesasinputto the projectmanagementplan.The projectmanagementplan will
provide informationonhowthe projectwill be executed,monitoredandclosed.
Includedinthe projectmanagementplanare all the subplansincludingscope, change,schedule,cost,
processimprovement,humanresource,communication,riskandprocurementsubplans.
These subplans will provide the necessarydetail includingthe WBS(workbreakdownschedule),cost
baseline,scope baseline, performance measurement baselineandresponsibilityforeachdeliverable.
Once the projectmanagementplanis baselined,itwillbe subjecttoformal change control andusedas a
basisfor comparisontothe actual plan.
4
Direct and Manage Project Work
Directand manage projectworkprocessincludesperformingthe workdefinedinthe project
managementplan toachieve projectgoals.The outputsof thisprocessinclude projectdeliverables,
workperformance information,change requestsandupdatestothe projectmanagementplan.
Monitor and Control ProjectWork
Monitorand Control projectworkprocessincludestrackingandreviewingthe progressof the project.
The change requestsonthe projectdeliverablesandprojectartefactswill be managedinthisprocess.
PerformIntegrated Change Control
The Change Control Board (CCB) will be formedtoreview change requests. Afterthe projectscope has
beenbaselined,eachrequestedchange mustgothroughthe formal change control review process.
Close Projector Phase
The Projectshutdownprocedure includesprocessesforaccomplishingclosure,ensuringthe fulfilment
of commitments,obtaininglessonslearned,formalsignoff bydesignatedstakeholdersandthe
completionandarchivingof projectdocumentation.
5
PROJECT CHARTER
The Problem
The inabilitytoopenthe home garage climbintoyourcar drive itto the nearbyrace circuit,pushitto
the limitandthendrive home,isa source of frustrationforthose whoenjoywhatthe combinationof a
track car and race circuitcan bring.Current“supercars”whichhave seeminglymorphedinto
“hypercars”like the MclarenP1 and LaFerrari,are road legal monsters.Whiletheseengineeringmarvels
are capable ona race circuittheyare not designedforfrequenttrackuse.Thiscan be seenwithtrack
onlyversionsof the aforementionedbeingmade availabletoa luckyfew bytheirrespective
manufacturers.
Pictured:
The road car: Ferrari P4/5 by Pininfarina
The track version: Scuderia Cameron Glickenhaus P4/5 Competizione
ScuderiaCameronGlickenhaus iscurrentlybuildinganew road
and track car, SCG 003, which can be convertedfromroadcar to
race car andback again.The SCG 003 will be builttocustomer
orderat a price of approximately 2500 000 Euros.
The Objective
The objective of the DPZero 1 projectis toproduce a prototype vehicle thatwill leadtoa limited
productionversionthatwill provide ownerswithahighperformance trackcar whichisaesthetically
pleasing,reliable andcosteffective torunon the race circuit,while beingfullycapable of comfortable
and frequentroaduse.
The intentof the prototype thatwill emerge fromthe DPZero1 projectistwofold:
1) Serve asa developmenttestbed
2) Serve asa salesplatform
Shouldthe prototype be successfulthe intentionisto:
- produce 6 vehiclesayear
- buildcostapprox. 800 000 USD
- salesprice approx.1 500 000 USD
6
Project Description
FirstPrinciplesTechnologiestogetherwithRileyTechnologiesand Fioravanti will inthe DPZero1 project
produce a vehicle thatwill be the harmonizationof atrack car and roadcar. The projectwill utilizethe
currentDaytona Prototype vehicle specificationasthe vehicle platform.The platformhasproven
performance,costandreliabilitymeasures.
To make the vehicle fitforroaduse and to meetthe objectivesof thisproject, modificationstothe
followingareaswill be made:
- Suspensionpackage
- Chassispackage
- Powertrainpackage:
o Engine Management
o Gearbox
o Exhaustsystem
- Air-conditioningsystempackage
- Interiorpackage
- Bodyand lightclusterpackage
Project Timeframe
Stage 1:
Within30 daysof projectcommencement:
o Complete designmodifications
Within60 daysof projectcommencement:
o Selectbrake andsuspensionsuppliers
o Complete chassisproduction
Within90 daysof projectcommencement:
o Complete powertraininstallation
o Complete exhaustsysteminstallation
o Complete suspensioninstallation
o Complete brake installation
Within110 days of projectcommencement
o Complete air-conditioninginstallation
o Complete vehiclesystemintegration
o Complete body fitment
o Complete vehicleshakedown
o Vehicle readyforshipmenttoFioravanti
7
Stage 2:
Within130 days of projectcommencement:
o Complete interiordesign
o Complete lightclusterdesign
o Complete interiorinstallation
o Complete lightclusterinstallation
Within150 days of projectcommencement:
o Complete interiortestingandrefinement
o Complete lightclustertesting
o Complete vehiclepainting
o Complete secondvehicle test
o Vehicle readyforshipmenttoFirstPrinciplesTechnologies
Project Budget
The budgetfor the projectis800 000 USD and isfundedbyFirstPrinciplesTechnologies.
Stage 1: completedwithinabudget of 700 000 USD
- Chassis:355 000 USD
- Powertrain:145 000 USD
- Brakes:70 000 USD
- Suspension:60 000 USD
- Body:70 000 USD
Stage 2: completedwithinabudgetof 100 000 USD
- Interior,bodyandlightcluster:100 000 USD
Critical Quantitative Success Factors
Stage 1: vehicle massnottoexceed825 kilograms(excludingdriverandfuel)
Stage 2: vehicle massnottoexceed1 075 kilograms(excludingdriverandfuel)
Powerunitoutputintrack mode 700 metrichorsepower
Powerunitoutputinroad mode 350 – 400 metrichorsepower
Powerto massratio intrack mode (excludingdriverandfuel):
≥ 0.65 metrichorsepowerperkilogram
8
Project Stakeholders
FirstPrinciple Technologies
12 Bay Drive
Charleston,SouthCarolina
Riley Technologies
170 Overhill Road
Mooresville,NorthCarolina,28117
Fioravanti
USA Office
2810 Jamboree Road
NewportBeach,California
Project Authorization
Mr. KevinJonesfromFirstPrinciplesTechnologiesisnamedas ProgramManager forthe durationof the
DP Zero1 project. Mr. Jones’sresponsibilityistomanage all projecttasks,scheduling,and
communicationregardingthe project. Mr. Jonesisauthorizedtoapprove all budgetexpendituresupto,
and including,the allocatedbudgetamounts. Anyadditional fundingmustbe requestedthrough Mr.
JimBergmann,headof Contract and Commercial ManagementatFirstPrinciplesTechnologies. Further
Mr. Jonesisauthorizedtointerface withmanagementasrequired,requestresources,delegate
responsibilitieswithinthe frameworkof the project,andtocommunicate withall contractors,as
required,toensure successful andtimelycompletionof the project.
Project Charter Acceptance
__________________________________________ Date: ___________________
JimBergmann
Head:Contract and Commercial Management,
FirstPrinciplesTechnologies
9
10
STAKEHOLDER REGISTER
Project Name: DP Zero 1 STAKEHOLDER REGISTER Date
Name Designation/Title Department Role Contact Internal/External Influence Power
Gregg Barrett CEO Management Project Owner 7 195 559 899 Internal Weekly High High
Kevin Jones Program Manager Management Program Manager 7 195 559 890 Internal Daily High Medium
Jim Bergmann
Head: Contract and
Commercial Management
Management Contract and Commercial Management 7 195 559 895
Internal Weekly High Medium
Gordon Murray Technical Head Technical Technical Head 7 195 559 885 Internal Daily High Medium
Bill Riley CEO Management Responsible for Riley Project 704 663 6325 External Weekly High High
Bill Fingerlow
General Manager Management/Engineering
Oversees Riley Project infrastructure and
resources 704 663 6323 External Weekly Medium Medium
Kenneth Swan Project Manager Management Project Manager 704 663 6320 External Daily Medium Medium
Jim Kasprzak Head: Engineering Engineering chief vehicle engineer 704 663 6315 External Daily Medium Medium
Jon Miles Senior Engineer Engineering electrical 704 663 6314 External Daily Low Low
Tyler Hook Senior Engineer Engineering chassis 704 663 6312 External Daily Low Low
Ray Banda Senior Engineer Engineering suspension 704 663 6311 External Daily Low Low
Charles Long Senior Engineer Engineering powertrain 704 663 6310 External Daily Low Low
Leonardo Fioravanti CEO Management Responsible for Fioravanti Project 949 780 3298 External Weekly High High
Marco Fernelli Chief Designer Design Project Chief Designer 949 780 3284 External Daily Medium High
Louis Augeri Interior Chief Designer Design Interior Chief Designer 949 780 3280 External Daily Medium Medium
Francine Facchini Project Manager Design Project Manager 949 780 3276 External Daily Medium Medium
Jamie Allison Ford Racing Director Management Responsible for Power unit 313 845 8648 External Weekly High High
Paul Barton
Commercial & Engineering
Manager
Management Responsible for Gearbox
7 047 994 489 External Weekly Medium Medium
Tom Franks Head of NVH Management Responsible for Exhaust 4 084 965 344 External Weekly Medium Medium
Type/Frequency of
Communication
11
STAKEHOLDER MANAGEMENTPLAN
The StakeholderManagement Planforthe DPZero1 projectwill be usedtoidentifyandclassifyproject
stakeholders;determinestakeholderpower,interest,andinfluence;andanalyze the management
approach andcommunicationmethodologyforprojectstakeholders. Thiswill allow the identificationof
keyinfluential stakeholderstosolicitinputforprojectplanningandgainsupportasthe project
progresses. Thiswill benefitthe projectbyminimizingthe likelihoodof encounteringcompeting
objectivesandmaximizingthe resources requiredtocomplete the project.
Early identificationandcommunicationwithstakeholdersisimperative toensure the successof the
project,as some stakeholdersmayhave interestswhichmaybe positivelyornegativelyaffected.More
effectivemanagementandbalance these interestscanbe attainedbyinitiatingearlyandfrequent
communicationandstakeholdermanagement.
Identify Stakeholders
The followingcriteriawill be usedtodetermineif anindividual will be includedasastakeholder:
- Will the personor theirorganizationbe directlyaffectedbythisproject?
- Doesthe personor theirorganizationholdapositionfromwhichtheycaninfluence the project?
- Doesthe personhave an impacton the project’sresources(material,personnel,funding)?
- Doesthe personor theirorganizationhave anyspecial skillsorcapabilitiesthe projectwill
require?
- Doesthe personpotentiallybenefitfromthe projectorare theyina positiontoresistthis
change?
Anyindividualwhomeetsthe firstandthereafterone ormore of the above criteriawill be identifiedas
a stakeholder. Stakeholdersfromthe same organizationwillbe groupedinordertosimplify
communicationandstakeholdermanagement.
Key Stakeholders
The projectteam will identifykeystakeholders whohave the mostinfluence onthe projectorwho may
be impactedthe mostby it. These keystakeholdersare those whoalsorequire the most
communicationandmanagementwhichwill be determinedasstakeholdersare analyzed. Once
identified,the Program Managerwill developaplantoobtaintheirfeedbackonthe level of
participationtheydesire,frequencyandtype of communication,andanyconcernsorconflicting
intereststheyhave.
Basedon the feedbackgatheredbythe programmanager,the determinationmaybe made toinvolve
keystakeholdersonsteeringcommittees,focusgroups,gate reviews,orotherprojectmeetingsor
milestones. Thoroughcommunicationwithkeystakeholdersisnecessarytoensure all concernsare
identifiedandaddressedandthat resourcesforthe projectremainavailable.
12
Stakeholder Analysis
Once all the projectstakeholdershave beenidentified,the projectteamwill categorize andanalyze each
stakeholder. The purpose of thisanalysisistodeterminethe stakeholders’levelof powerand influence,
planthe managementapproachforeach stakeholder,andtodetermine the appropriatelevelsof
communicationandparticipationeachstakeholderwill have onthe project.
The projectteam will categorizestakeholdersbasedontheirorganizationordepartment. Once all
stakeholdershave beencategorized,the projectteamwill utilize apower/interestmatrix toillustrate
the potential impacteachstakeholdermayhave onthe project. Basedon thisanalysisthe projectteam
will alsocomplete astakeholderanalysismatrix whichillustratesthe concerns,level of involvement,and
managementstrategyforeachstakeholder.
The chart belowwill be usedtoestablishstakeholdersandtheirlevelsof powerandinterest foruse on
the power/interestchartaspart of the stakeholderanalysis.
Project Name: DP Zero 1
Name Designation/Title Department Interest (1 - 5) Power (1 - 5)
a Gregg Barrett CEO Management 5 5
b Kevin Jones Program Manager Management 3 3
c Jim Bergmann
Head: Contract and
Commercial Management
Management
4 4
d Gordon Murray Technical Head Technical 4 4
e Bill Riley CEO Management 4 5
f Bill Fingerlow General Manager Management/Engineering 4 4
g Kenneth Swan Project Manager Management 3 3
h Jim Kasprzak Head: Engineering Engineering 4 4
i Jon Miles Senior Engineer Engineering 2 2
j Tyler Hook Senior Engineer Engineering 3 2
k Ray Banda Senior Engineer Engineering 4 2
l Charles Long Senior Engineer Engineering 2 2
m Leonardo Fioravanti CEO Management 4 5
n Marco Fernelli Chief Designer Design 4 4
o Louis Augeri Interior Chief Designer Design 3 3
p Francine Facchini Project Manager Design 3 3
q Jamie Allison Ford Racing Director Management 4 5
r Paul Barton
Commercial & Engineering
Manager
Management
4 3
s Tom Franks Head of NVH Management 3 3
13
Belowisthe power/interestchartfor the DP Zero1 projectstakeholders. Eachletterrepresentsa
stakeholderinaccordance withthe keyinthe chart above.
Basedon the powerand interestanalysisandchartabove,stakeholderslowerleftquadrantwill require
minimal managementeffort.
Stakeholderinthe upperleftquadrant,mustbe keptsatisfiedbyensuringconcernsandquestionsare
addressedadequately.
Stakeholders,inthe lowerrightquadrant,mustbe keptinformedthroughfrequentcommunicationon
projectstatusand progress.
Stakeholders,inthe upperrightquadrant,are keyplayersandmustbe involvedinall levelsof project
planningandchange management.Additionally,these stakeholdersshouldbe participatorymembersin
all projectstatusmeetings,gate reviews,andadhocmeetingsasrequired.
The stakeholderanalysismatrix will be usedtocapture stakeholderconcerns,levelof involvement,and
managementstrategybasedonthe stakeholderanalysisandpower/interestmatrix above. The
stakeholderanalysismatrix will be reviewedandupdatedthroughoutthe project’sdurationinorderto
capture any newconcernsor stakeholdermanagementstrategyefforts.
14
Project Name: DP Zero 1
Name Designation/Title Concerns Quadrant Strategy
a Gregg Barrett CEO Cost and reliability Key player Communicate frequent
updates
b Kevin Jones Program Manager Resource and scheduling Keep informed/keep
satisfied
Communicate resource
requirements early
c Jim Bergmann Head: Contract and Commercial
Management
Intellectual property and
management of
contractors
Key player Communicate frequent
updates
d Gordon Murray Technical Head Reliability and
performance
Key player Communicate project
specifications as
required
e Bill Riley CEO Scheduling and cost Key player Communicate project
specifications as
required
f Bill Fingerlow General Manager Resource scheduling and
cost
Key player Communicate resource
requirements early
g Kenneth Swan Project Manager Resource and scheduling Keep informed/keep
satisfied
Communicate resource
requirements early
h Jim Kasprzak Head: Engineering Integration of new
components systems
Key player Solicit frequent
updates
i Jon Miles Senior Engineer Integration of systems Keep informed Solicit frequent
updates
j Tyler Hook Senior Engineer Scheduling of chassis
redesign
Keep informed Solicit frequent
updates
k Ray Banda Senior Engineer Performance and
reliability: suspension
mass and adjustable ride
height
Keep informed Communicate project
specifications as
required
l Charles Long Senior Engineer Performance: engine
cooling and mass
Keep informed Solicit frequent
updates
m Leonardo Fioravanti CEO Quality Key player Communicate frequent
updates
n Marco Fernelli Chief Designer Scheduling Key player Communicate resource
requirements early
o Louis Augeri Interior Chief Designer Quality and mass Keep informed/keep
satisfied
Solicit frequent
updates
p Francine Facchini Project Manager Resource and scheduling Keep informed/keep
satisfied
Communicate resource
requirements early
q Jamie Allison Ford Racing Director Reliability Key player Communicate project
schedule and material
requirements ahead of
time to ensure delivery
r Paul Barton Commercial & Engineering
Manager
Cost of mass and
reliability requirements
Keep informed Communicate project
schedule and material
requirements ahead of
time to ensure delivery
s Tom Franks Head of NVH Cost and development
time frame
Keep informed/keep
satisfied
Communicate project
specifications as
required and solicit
frequent updates
15
COMMUNICATIONMANAGEMENTPLAN
ThisCommunicationsManagementPlansetsthe communicationsframeworkforthisproject. Itwill
serve asa guide forcommunicationsthroughoutthe life of the projectandwill be updatedas
communicationneedschange. Thisplanidentifiesanddefinesthe rolesof personsinvolvedinthis
project. It alsoincludesacommunicationsmatrix whichmapsthe communicationrequirementsof this
project. A projectteamdirectoryisincluded inthe appendix toprovide contactinformationforall
stakeholdersdirectlyinvolvedinthe project.
Communications Management Approach
The Program Manager will take aproactive role inensuringeffectivecommunicationsonthisproject.
The communicationsrequirementsare documentedinthe CommunicationsMatrix presentedin this
document. The CommunicationsMatrix willbe usedasthe guide forwhatinformationtocommunicate,
whois to dothe communicating,whentocommunicate itandto whomto communicate.
As withmostprojectplans,updatesorchangesmaybe requiredas the projectprogressesorchanges
are approved. Changesorupdatesmaybe requireddue tochangesinpersonnel,scope,budget,or
otherreasons. Additionally,updatesmaybe requiredasthe projectmaturesandadditional
requirementsare needed. The ProgramManageris responsible formanagingall proposedand
approvedchangestothe communicationsmanagementplan. Once the change isapproved,the
Program Managerwill update the planandsupportingdocumentationandwill distribute the updatesto
the projectteamand all stakeholders. Thismethodologyisconsistentwiththe project’sChange
ManagementPlanandensuresthatall projectstakeholdersremainaware andinformedof anychanges
to communicationsmanagement.
Project Documentation
All projectstakeholderswill be providedwithsecureaccesstoFirstPrinciplesTechnologiesSharePoint
Serverandwill be issuedaunique username andpasswordfollowingthe projectkick-off meeting. The
Program Manageris responsible forensuringall projectdocumentationislistedonSharePoint.
Stakeholder Overview
Please see the ProjectTeamDirectory inthe Appendixforcontactdetails.
First Principle Technologies
12 Bay Drive
Charleston,SouthCarolina
Projectteam:
- ProjectOwner:GreggBarrett,CEO
- Program Manager:KevinJones
- Contract and Commercial Management:
JimBergmann
- Technical Head:GordonMurray
16
RileyTechnologies
170 Overhill Road
Mooresville,NorthCarolina,28117
ProjectTeam:
- CEO: Bill Riley
- General Manager:Bill Fingerlow
- ProjectManager: KennethSwan
- Engineering,chief vehicle engineer:Jim
Kasprzak
- Engineering,electrical:JonMiles
- Engineering,chassis:TylerHook
- Engineering,suspension:RayBanda
- Engineering,powertrain:CharlesLong
Fioravanti
USA Office
2810 Jamboree Road
NewportBeach,California
ProjectTeam:
- CEO: LeonardoFioravanti
- ProjectChief Designer: MarcoFernelli
- InteriorChief Designer: LouisAugeri
- ProjectManager: Francine Facchini
StrategicSupply Partners:
Ford Motor Company
1 AmericanRoad
Dearborn,MI 48126
Person:
Ford RacingDirector:Jamie Allison
Xtrac
Mooresville
301 CayugaDrive,Suite A
Mooresville
NC 28117
Person:
Commercial &EngineeringManager:Paul
Barton
Ricardo Inc.
Santa ClaraTechnical Campus
3540 BassettStreet
Santa Clara,CA 95054
Person:
Headof NVH:Tom Franks
Brake Supplier:To be determined Person:
To be determined
SuspensionSupplier:Tobe determined Person:
To be determined
17
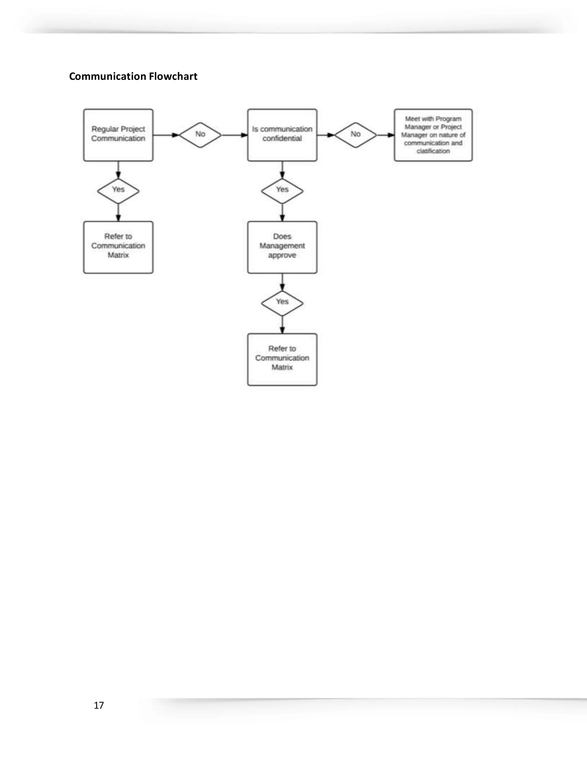
Communication Flowchart
18
Communications Matrix
Communication
Type
Objective of Communication Medium Frequency Audience Responsible Output Format
Kickoff Meeting Introduce the project team
and the project. Review
project objectives and
management approach.
 Face to Face
 Conference Call
Once  All stakeholders FPT: Program
Manager
 Agenda
 Meeting Minutes
 Email and soft
copy archived on
project
SharePointsite
Project Team
Meetings
Review status of the project
with the project stakeholders.
 Face to Face
 Conference Call
Weekly  FPT ProjectTeam
 Riley Project
Team
 Fioravanti Project
Team
FPT: Program
Manager
 Agenda
 Meeting Minutes
 Project schedule
 Email and soft
copy archived on
project
SharePointsite
Technical Design
Meetings
Discuss and develop technical
design solutions for the
project.
 Face to Face
 Conference Call
As needed  FPT ProjectTeam
 Riley Project
Team
 Fioravanti Project
Team
FPT: Program
Manager
 Agenda
 Meeting Minutes
 Email and soft
copy archived on
project
SharePointsite
Escalation
Reports (send to
FPT Program
Manager)
Bring critical information
impactingthe projectto the
attention of the projectteam
 Send to FPT
Program Manager
via email
As needed  FPT Program
Manager
 FPT ProjectTeam  FPT Program
Manager to call
meeting or
conference call
 Project plan
 Email and soft
copy archived on
project
SharePointsite
Accepted
change requests
Provideinformation on
approved change requests
 Email As needed  FPT ProjectTeam
 Riley Project
Team
 Fioravanti Project
Team
FPT: Program
Manager
 Project schedule  Email and soft
copy archived on
project
SharePointsite
19
Communication Escalation Process
Email to be sentto the FPT Program Manager withthe prioritycode (Priority1,Priority2etc.) in the
email subjectline. The FPTProgram Manager will thennotify the relevantdecisionmakers foraction.
Priority Definition Decision Authority Timeframe for Resolution
Priority 1 Major impact toprojector business
operations. If not resolved quickly
there will be a significant adverse
impact to cost, schedule, scope,
quality
Gregg Barrett Within 5 hours
Priority 2 Medium impact to project or
business operations which may
result in some adverse impact to
cost, schedule, scope, quality
Jim Bergmann
Gordon Murray
Within one business day
Priority 3 Slight impact which may cause
some minor scheduling difficulties
with the project but no impact to
cost, scope, quality
FPT Program Manager Within two business days
Meeting Locations
The kickoffmeeting:will be heldatthe Rileyoffice.
The Rileyoffice addressis:170 Overhill Road,Mooresville,NorthCarolina
Meetings instage 1: will be heldatthe Rileyoffice withotherparticipantsjoiningviaconference call.
The conference call numberis:704 663 6323
Meetings instage 2: will be heldatthe Fioravanti office withotherparticipantsjoiningviaconference
call.
The Fioravanti office addressis:2810 Jamboree Road,NewportBeach,California
The conference call numberis: 949 780 3284
20
Communication Plan Acceptance
_______________________________________________ Date: ______________________
JimBergmann
Head:Contract and Commercial Management,
FirstPrinciplesTechnologies
21
STATEMENT OF WORK
Specificdeliverables are listedunderthe “WorkRequirements”and“Schedule” sectionsof thisSOW.
The scope of workfor the DP Zero 1 projectincludesall planning,design,manufacturing,installationand
testingof stage 1 andstage 2.
Where stage 1 consistsof:
- Suspensionpackage
- Brake package
- Chassispackage
- Powertrainpackage:
o PowerUnit
o Engine Management
o Gearbox
o Exhaustsystem
- Air-conditioningsystempackage
- Primarybodypackage
Where stage 2 consistsof:
- Interiorpackage
- Final Bodyand lightclusterpackage
Notincludedinthe scope of workfor thisprojectare:
- marketingactivities
- salesactivities
- ongoingresearch anddevelopment
Period of Performance
The periodof performance forthe DP Zero1 projectis210 days beginningon May 4th
, 2015. Any
modificationsorextensionswill be requestedthroughthe change requestprocess.
Place of Performance
Stage 1 of the vehicle buildwill take place atRileyTechnologieslocatedat170 Overhill Road,
Mooresville,NorthCarolina.
Ford Motor Companywill deliverthe powerunittoRileyTechnologiesandwill provide atechnicianto
oversee the powerunitinstallationatRileyTechnologies.
Xtrac will deliverthe gearbox toRileyTechnologiesandwill provide atechniciantooversee the gearbox
installationatRileyTechnologies.
Ricardowill deliverthe exhaustsystemtoRileyTechnologiesandwillprovideatechnicianto oversee
the exhaustsysteminstallationatRileyTechnologies.
22
The selectedsuspensionsupplierwill deliverthe suspensionpackage toRileyTechnologiesandwill
provide atechniciantooversee the suspensioninstallationatRileyTechnologies.
The selectedbrake supplierwill deliverthe brake package toRileyTechnologiesandwill provide a
techniciantooversee the brake installationatRileyTechnologies.
Stage 2 of the vehicle buildwill take place atFioravanti,locatedat2810 Jamboree Road,Newport
Beach,California
Work Requirements
Stage 1:
- DesignmodificationstocurrentDaytonaPrototype chassis
- Designmodificationstovehicle nose,side skirtsandreardiffuser
- Designof vehicle rims
- Designof vehicle exhaustsystem
- Virtual vehicle(CAD) componentandsystemintegration(excludingdamperandspring
componentsandbrake package)
- Technical submissionforsuspensionpackage andbrake package
- Selectionof suspensionpackage andbrake package
- Constructionof vehicle chassis
- Constructionof vehicle body
- Installationof powerunit
- Installationof gearbox
- Installationof exhaustsystem
- Installationof suspensionpackage
- Installationof brake package
- Installationof air-conditioningsystempackage
- Installationandintegrationof vehicle systems
- Fitmentof primaryvehicle body
- Firstvehicle test
Stage 2:
- Interiordesignfinalization
- Lightclusterdesignfinalization
- Interiorinstallation
- Lightinstallation
- Interiortesting
- Lightclustertesting
- Secondvehicle test
23
Schedule/Milestones
Summary Schedule
Project Milestone Target Date
(dd/mm/yyyy)
ProjectStart 04/05/2015
Stage 1:
 Virtual vehicle(CAD) componentandsystemintegration
(excludingdamperandspringcomponentsandbrake
package)
08/06/2015
 Selectionof suspension package andbrake package 17/07/2015
 Completionof vehiclechassis 27/07/2015
 Installationandintegrationof vehicle systems 14/09/2015
 Firstvehicle test 17/09/2015
Stage 2
 Interiortesting andlightclustertesting 06/11/2015
 Secondvehicle test 13/11/2015
ProjectComplete
Acceptance Criteria
The acceptance of all deliverableswill reside withGordonMurray,FPTTechnical Headand Jim
Bergmann,FPTHead of Contract and Commercial Management.Mr.Murray and Mr. Bergmannare both
required tosign-off onadeliverable.Deliverableswill be assessedinaccordance withthe agreed
contract specification.
Statement of Work Acceptance
_______________________________________________ Date: ______________________
JimBergmann
24
Head:Contract and Commercial Management,
FirstPrinciplesTechnologies
SCOPE MANAGEMENTPLAN
For thisproject,scope managementwill be the sole responsibilityof the FPTProgramManager, Kevin
Jones. The scope for thisprojectisdefinedbythe Scope StatementandWorkBreakdownStructure
(WBS).
Gordon Murray, FPT Technical HeadandJimBergmann,FPTHead of Contractand Commercial
Managementtogetherwiththe projectstakeholderswill establishandapprove documentationfor
measuringprojectscope whichincludesdeliverablequalitychecklistsandworkperformance
measurements.
Proposedscope changesmaybe initiatedbyanyprojectstakeholders. Change requests will be
submittedtothe FPTProgram Manager whowill thensubmitthe scope change requestto the Change
Control Board forreview. Uponapproval of scope changesbythe Change Control Boardthe FPT
Program Managerwill update all projectdocumentsandcommunicate the scope change toall
stakeholdersviaemail withthe updateddocumentationplacedonthe SharePointsite.
Membersof the Change Control Board:
- Gregg Barrett
- JimBergmann
- Gordon Murray
Priority Matrix
Time Performance Cost
Constrain
Enhance ■
Accept ■ ■
25
Roles and Responsibilities
The table belowdefinesthe rolesandresponsibilitiesforthe scope managementof thisproject.
Name Role Responsibilities
FirstPrinciplesTechnologies
Gregg Barrett FPT ProjectTeam:
ProjectOwner
- Change Control Board
- CommunicationEscalation Process:Decision
makeron Priority1 matters
- Supplierselection
KevinJones FPT ProjectTeam:
Program Manager
- manage all projecttasks,scheduling,and
communicationregardingthe project
- Facilitate scope change requests
- Organize andfacilitate scheduled change
control board meetings
- Communicate outcomesof scope change
requests
- Update projectdocumentsuponapproval of all
scope changes
- CommunicationEscalationProcess:Decision
makeron Priority3 matters
JimBergmann FPT ProjectTeam:
Contract and
Commercial
Management
- Deliverable acceptance
- Change Control Board
- CommunicationEscalationProcess:Decision
makeron Priority2 matters
- Supplierselection
Gordon Murray FPT ProjectTeam:
Technical Head
- Deliverable acceptance
- Change Control Board
- CommunicationEscalationProcess:Decision
makeron Priority2 matters
- Supplierselection
26
RileyTechnologies
Bill Riley RileyProjectTeam:
CEO
- RileyManagement,responsibleforRileyProject
deliverables
Bill Fingerlow RileyProjectTeam:
General Manager
- RileyManagement,overseesRileyProject
deliverables
KennethSwan RileyProjectTeam:
ProjectManager
- manage all Rileyprojecttasks,scheduling,and
communicationregardingthe project
JimKasprzak RileyProjectTeam:
chief vehicle
engineer
- Integrationof all stage 1 vehicle components
and systems
JonMiles RileyProjectTeam:
Engineering,
electrical
- Areaof responsibility:Allstage 1vehicle
electrical componentsandsystems
TylerHook RileyProjectTeam:
Engineering,chassis
- Areaof responsibility:Vehicle chassis
Ray Banda RileyProjectTeam:
Engineering,
suspension
- Areaof responsibility:Vehicle suspension
CharlesLong RileyProjectTeam:
Engineering,
powertrain
- Areaof responsibility:Powertrain
27
Fioravanti
Leonardo
Fioravanti
Fioravanti Project
Team:CEO
Fioravanti Project
Team:
- Fioravanti Management,responsiblefor
Fioravanti Projectdeliverables
Francine Facchini Fioravanti Project
Team:Project
Manager
- manage all Fioravanti projecttasks,scheduling,
and communicationregardingthe project
Marco Fernelli Fioravanti Project
Team:ProjectChief
Designer
- Integrationof all stage 2 designcomponents
LouisAugeri Fioravanti Project
Team:InteriorChief
Designer
- Areaof responsibility:Interior
Daniel Guigiaro Fioravanti Project
Team:ExteriorChief
Designer
- Areaof responsibility:Exterior
Ford Motor Company
Jamie Allison Ford Racing:
Director
- Areaof responsibility:Powerunit
Xtrac
Paul Barton Xtrac: Commercial
and Engineering
Manager
- Areaof responsibility:Gearbox
28
Ricardo
Tom Franks Ricardo:Head of
NVH
- manage all Ricardo projecttasks,scheduling,
and communicationregardingthe project
Brake Supplier
TBD SupplierBrake
Package:TBD
- Areaof responsibility: Brake package
SuspensionSupplier
TBD SupplierSuspension
Package:TBD
- Areaof responsibility:Suspensionpackage
29
Work Breakdown Structure
30
Scope Management Acceptance
_______________________________________________ Date: ______________________
JimBergmann
Head:Contract and Commercial Management,
FirstPrinciplesTechnologies
31
COST MANAGEMENTPLAN
The Program Manager, KevinJones,will be responsible formanagingandreportingonthe project’scost
throughoutthe durationof the project. Priorto the weeklyprojectteammeeting,the Program
Manager will meetwithFPTmanagementtopresentandreview the project’scostperformance forthe
precedingweek. Performancewillbe measuredusingearnedvalue. The ProgramManageris
responsible foraccountingforcostdeviationsandpresentingthe ProjectOwnerwithoptionsforgetting
the projectback on budget. The ProjectOwnerhasthe authorityto make changesto the project to
bringit back withinbudget.
Cost Management Approach
Costsfor thisprojectwill be managedatthe thirdlevel of the WorkBreakdownStructure (WBS).
Control Accounts(CA) will be createdatthislevel totrackcosts. EarnedValue calculationsforthe CA’s
will measure andmanage the financial performanceof the project. Creditforworkwill be assignedat
the work package level. Workstartedon workpackageswill grantthat workpackage with50% credit;
whereas,the remaining50%is crediteduponcompletionof all workdefinedinthatworkpackage.
Costsmay be roundedto the nearestdollar.
Cost variancesof ≥10% in the cost and schedule performance will change the status of the costto
cautionary;as such,those valueswill be changedtoamberinthe projectstatusreports. Cost variances
of ≥20% inthe cost and schedule performance will change the statusof the costto an alertstage; as
such,those valueswill be changedtoredinthe projectstatus reports. Costvariancesof >20% inthe
cost and schedule performance will require corrective action.Corrective actionswill require aproject
change requestandbe must approvedbythe ProjectOwnerbefore itcanbecome withinthe scope of
the project.
Measuring Project Costs
Projectperformance willbe measuredusingEarnedValue Management. The followingtwoEarned
Value metricswill be usedtomeasure the project’scostperformance:
- Schedule Variance (SV)
o ≥0.10 Amber
o ≥0.20 Red
- Cost Variance (CV)
o ≥0.10 Amber
o ≥0.20 Red
Schedule Variance (SV) isameasurementof the schedule performance foraproject. It’scalculatedby
takingthe Earned Value (EV) andsubtractingthe PlannedValue (PV).
32
Calculationforthe alertlevel:
1 – (EV/PV)
If ≤ 0 no action
If ≥ 0.10 amber
If ≥ 0.20 red
Cost Variance (CV) isameasurementof the budgetperformance foraproject. CV is calculatedby
subtractingActual Costs(AC) fromEarnedValue (EV).
Calculationforalertlevel:
1 - (EV/AC)
If ≤ 0 no action
If ≥ 0.10 amber
If ≥ 0.20 red
Reporting Format
Reportingforcost managementwill be includedinthe weeklyprojectstatusreport. The weekly project
statusreport will includeasection labelled,“CostManagement”. This sectionwill containthe Earned
Value Metricsidentifiedinthe previoussection. All costvariancesoutsideof the thresholdsidentifiedin
thisCost ManagementPlanwill be reportedonincludinganycorrective actionswhichare planned.
Change Requests whichare triggeredbaseduponprojectcostoverrunswill be identifiedandtrackedin
thisreport.
Cost Variance Response Process
The Control Thresholdsforthisprojectare the alertlevelsdescribedinthe section“Measuringproject
costs”. If the projectreachesone of these Control ThresholdsaCostVariance Corrective ActionPlanis
required.
The Program Manager will presentthe ProjectOwnerwithoptionsforcorrectiveactionswithinfive
businessdaysfromwhenthe costvariance isfirstreported.
Withintwobusinessdaysfromwhenthe ProjectOwnerselectsacorrective actionoption,the Program
Manager will presentthe ProjectOwnerwithaformal CostVariance Corrective ActionPlan.
33
The Cost Variance Corrective ActionPlanwill detail the actionsnecessarytobringthe projectback
withinbudgetandthe meansbywhichthe effectivenessof the actionsinthe planwill be measured.
Upon acceptance of the CostVariance Corrective ActionPlanitwill become apartof the projectplan
and the projectwill be updatedto reflectthe corrective actions.
Cost Change Control Process
The cost change control processwill follow the establishedprojectchange requestprocess. Approvals
for projectbudget/costchangesmustbe approvedbythe Project Owner.
Project Budget
The budgetfor thisprojectisdetailedbelow. Costsforthisprojectare presentedinvariouscategories:
Labour Costs $225 300
Material Costs $570 750
Total ProjectCost $796 050
ManagementReserve $50 000
34
WBS
ID
Task Description
Estimating
Approach
Number of
resources
Estimated
Duration
(hrs)
Estimated
Interruptions
(hrs)
Labor Rate
$/hr
Labor Cost Material Costs Total Cost
1.0 Chassis $ 280 600 $ 334 000
1.1 Design Modification Historical 2 54 $150 16 200$
1,2 CAD Integration Historical 3 3.0 $100 900$
1.3 Construction Historical 4 180.0 $50 36 000$
1.4 Test Historical 4 1.5 $50 300$
2.0 Brakes 52 150$ 70 000$
2.1 Technical Submission Historical 3 9.0 $150 4 050$
2.2 Supplier Selection Historical 3 15.0 $150 6 750$
2.3 Installation Historical 2 18.0 $100 3 600$
2.4 Integration Historical 3 7.0 $150 3 150$
2.5 Test Historical 4 1.5 $50 300$
3.0 Suspension 52 150$ 70 000$
3.1 Technical Submission Historical 3 9.0 $150 4 050$
3.2 Supplier Selection Historical 3 15.0 $150 6 750$
3.3 Installation Historical 2 18.0 $100 3 600$
3.4 Integration Historical 3 7.0 $150 3 150$
3.5 Test Historical 4 1.5 $50 300$
4.0 Gearbox 33 850$ 40 000$
4.1 CAD Integration Historical 3 3.0 $100 900$
4.2 Installation Historical 2 18.0 $50 1 800$
4.3 Integration Historical 3 7.0 $150 3 150$
4.4 Test Historical 4 1.5 $50 300$
5.0 Power Unit 63 250$ 70 000$
5.1 CAD Integration Historical 3 3.0 $100 900$
5.2 Installation Historical 2 24.0 $50 2 400$
5.3 Integration Historical 3 7.0 $150 3 150$
5.4 Test Historical 4 1.5 $50 300$
6.0 Body 30 700$ 73 000$
6.1 Design Modification Historical 2 70.0 $150 21 000$
6.2 CAD Integration Historical 3 3.0 $100 900$
6.3 Construction Historical 3 90.0 $50 13 500$
6.4 Fitment Historical 2 12.0 $50 1 200$
6.5 Paint Historical 3 18.0 $100 5 400$
6.6 Test Historical 4 1.5 $50 300$
7.0 Interior 40 000$ 92 500$
7.1 Design Historical 2 108.0 $150 32 400$
7.2 Installation Historical 3 42.0 $150 18 900$
7.3 Test Historical 2 12.0 $50 1 200$
8.0 Air-conditioning 6 000$ 11 550$
8.1 CAD Integration Historical 3 3.0 $100 900$
8.2 Installation Historical 2 12.0 $50 1 200$
8.3 Integration Historical 3 7.0 $150 3 150$
8.4 Test Historical 4 1.5 $50 300$
9.0 Exhaust 12 050$ 35 000$
9.1 Design Historical 2 60.0 $150 18 000$
9.2 CAD Integration Historical 3 3.0 $100 900$
9.3 Installation Historical 2 6.0 $50 600$
9.4 Integration Historical 3 7.0 $150 3 150$
9.5 Test Historical 4 1.5 $50 300$
Project Total 796 050$
Cost Estimates
35
Cost Management Plan Acceptance
_______________________________________________ Date: ______________________
JimBergmann
Head:Contract and Commercial Management,
FirstPrinciplesTechnologies
36
SCHEDULE MANAGEMENTPLAN
The projectschedule isthe roadmapforhow the projectwill be executed. The purpose of the schedule
managementplanistodefine the approachthe projectteamwill use increatingthe projectschedule.
Thisplanalso includeshowthe teamwill monitor the projectschedule andmanage changesafterthe
baseline schedulehasbeenapproved.Thisincludesidentifying,analyzing,documenting,prioritizing,
approvingorrejecting,andpublishing all schedule-relatedchanges.
Schedule Management Approach
Projectscheduleswill be createdusingthe deliverablesidentifiedinthe project’sWorkBreakdown
Structure (WBS). Activitydefinitionwill identifythe specificworkpackageswhichmustbe performedto
complete eachdeliverable. Activitysequencingwill be usedtodeterminethe orderof workpackages
and assignrelationshipsbetweenprojectactivities. Activitydurationestimatingwillbe usedtocalculate
the numberof work periodsrequiredtocomplete workpackages. Resource estimatingwill be usedto
assignresourcestoworkpackagesin orderto complete schedule development.
Once a preliminaryschedule hasbeendeveloped,itwill be reviewedbythe projectteamandany
resourcestentativelyassignedtoprojecttasks. The projectteamand resourcesmustagree to the
proposedworkpackage assignments,durations,andschedule. Once thisisachievedthe ProjectOwner
will reviewandapprove the scheduleand itwill thenbe baselined.
The followingwill be designatesasmilestonesforthe projectschedule:
- Completionof (CAD) componentandsystemintegration(excludingdamperandspring
componentsandbrake package)
- Selectionof suspensionpackage andbrake package
- Completionof vehiclechassis
- Installationandintegrationof vehicle systems
- Firstvehicle test
- Interiortestingandlightclustertesting
- Secondvehicle test
Roles and responsibilitiesfor scheduledevelopmentareasfollows:
The Program Manager will be responsibleforfacilitatingworkpackage definition,sequencing,and
estimatingdurationandresourceswiththe projectteam.The ProgramManager will validatethe
schedule withthe projectteam,stakeholders,andthe ProjectOwner. The ProgramManager will obtain
schedule approval fromthe ProjectOwner andbaseline the schedule.
The projectteam isresponsible forparticipatinginworkpackage definition,sequencing,andduration
and resource estimating. The projectteamwill alsoreview andvalidatethe proposedschedule and
performassignedactivities once the scheduleisapproved.
37
The ProjectOwnerwill participate inreviewsof the proposedschedule andapprove the finalschedule
before itisbaselined.
The projectstakeholderswill participate inreviewsof the proposedschedule andassistinitsvalidation.
Schedule Control
The projectschedule will be reviewedandupdatedasnecessaryona weeklybasiswithactual start,
actual finish,andcompletionpercentageswhichwill be providedbytaskowners.
The Program Manager isresponsibleforholdingweeklyscheduleupdates/reviews;determiningimpacts
of schedule variances;submittingschedule change requests;andreportingschedulestatusin
accordance withthe project’scommunicationsplan.
The projectteam isresponsible forparticipatinginweeklyscheduleupdates/reviews; communicating
any changesto actual start/finishdatestothe ProgramManager; and participatinginschedule variance
resolutionactivitiesasneeded.
The ProjectOwnerwill maintainawarenessof the projectschedule statusandreview/approveany
schedule change requestssubmittedbythe ProgramManager.
Schedule Changes and Thresholds
If any memberof the projectteamdeterminesthatachange to the schedule isnecessary,the Program
Manager and teamwill meettoreviewandevaluatethe change. The ProgramManager andproject
teammust determinewhichtaskswill be impacted,variance asaresultof the potential change,andany
alternativesorvariance resolutionactivitiestheymayemploytosee how theywouldaffectthe scope,
schedule,andresources. If,afterthisevaluationiscomplete,the ProgramManagerdeterminesthatany
change will exceedthe establishedboundaryconditions,thenaschedule change requestmustbe
submitted.
Submittal of a schedule change requesttothe ProjectOwnerfor approval isrequiredif eitherof the two
followingconditionsistrue:
- The proposedchange isestimatedtoincrease the durationof anindividualworkpackage by
10% or more.
- The change isestimatedtoincrease the durationof the overall baseline scheduleby10% or
more.
Anychange requeststhatdo not meetthese thresholdsmaybe submittedtothe ProgramManager for
approval.
Once the change requesthasbeenreviewedandapprovedthe ProgramManageris responsible for
adjustingthe schedule andcommunicatingall changesandimpactstothe projectteam, ProjectOwner,
38
and stakeholders. The ProgramManagermust alsoensure that all change requestsare archivedinthe
projectrecordsrepository.
Scope Change
Anychangesinthe projectscope,whichhave beenapprovedbythe ProjectOwner,willrequirethe
projectteamto evaluate the effectof the scope change on the currentschedule. If the Program
Manager determinesthatthe scope change will significantlyaffectthe currentprojectschedule,he may
requestthatthe schedule be re-baselinedinconsiderationof anychangeswhichneedtobe made as
part of the newprojectscope. The ProjectOwnermustreview andapprove thisrequestbefore the
schedule canbe re-baselined.
39
Network Information
Network Information
Activity Description Preceding Activity Activity Duration
A 6.1 Body - Design Modification - 12
B 1.1 Chassis - Design Modification - 9
C
1.2 Chassis - CAD Integration
4.1 Gearbox - CAD Integration
5.1 Power unit - CAD Integration
6.2 Body - CAD Integration
8.1 Air-conditioning - CAD Integration
9.2 Exhaust - CAD Integration
A
B
5
D 2.1 Brakes - Technical Submission C 2
E 9.1 Exhaust - Design C 10
F 1.3 Chassis - Construction C 30
G 3.1 Suspension - Technical Submission C 2
H 6.3 Body - Construction C 15
I 7.1 Interior - Design C 18
J 2.2 Brakes - Supplier Selection D 3
K 3.2 Suspension - Supplier Selection G 3
L 5.2 Power unit - Installation F 4
M 4.2 Gearbox - Installation L 3
N 9.3 Exhaust - Installation
E
M
1
O 3.3 Suspension - Installation
K
N
3
P 2.3 Brakes - Installation
J
O
3
Q 8.2 Air-conditioning - Installation P 2
R 6.4 Body - Fitment
H
Q
2
S
2.4 Brakes - Integration
3.4 Suspension - Integration
4.3 Gearbox - Integration
5.3 Power unit - Integration
8.3 Air-conditioning - Integration
9.4 Exhaust - Integration
R 2
40
T
1.4 Chassis - Test
2.5 Brakes - Test
3.5 Suspension - Test
4.4 Gearbox - Test
5.4 Power unit - Test
6.6 Body - Test
8.4 Air-conditioning - Test
9.5 Exhaust - Test
S 1
U 7.2 Interior - Installation
I
T
7
V 7.3 Interior - Test U 2
W 6.5 Body - Paint V 3
X
1.4.2 Chassis - Test
2.5.2 Brakes - Test
3.5.2 Suspension - Test
4.4.2 Gearbox - Test
5.4.2 Power unit - Test
6.6.2 Body - Test
8.4.2 Air-conditioning - Test
9.5.2 Exhaust - Test
7.3.2 Interior - Test
W 1
41
Activity-on-Node Network Diagram
AON.xlsx
Schedule Management Plan Acceptance
_______________________________________________ Date: ______________________
JimBergmann
Head:Contract and Commercial Management,
FirstPrinciplesTechnologies
42
RISK MANAGEMENTPLAN
The purpose of the riskmanagementplanistoestablishthe frameworkinwhichthe projectteamwill
identifyrisksanddevelop strategiestomitigate oravoidthose risks. However,beforeriskscanbe
identifiedandmanaged,thereare preliminaryprojectelementswhichmustbe completed. These
elementsare outlinedinthe riskmanagementapproach.
Before riskmanagementbeginsitisimperative thatafoundationisestablishedforprovidingstructured
projectinformation,thus,the followingprojectelementswerecompletedanddefinedpriorto
developingthisRiskManagementPlan:
- Define workscope,schedule,resources,andcostelements
o DevelopprojectWBS
o Developproject schedule
o Estimate projectcost
o Identifyrequiredresources
o Establishperformance measurementmetrics
- Define minimumandmaximumbaseline thresholds
o Schedule
o Cost
- Define RiskManagementRolesandResponsibilities
o Program Managerchairs the riskassessmentmeetings
o Projectteamparticipatesinriskassessmentmeetingsandmembersserve asmeeting
recorderand timekeeper
o Keystakeholdersparticipate inriskassessmentmeetings
Risk Management Approach
The approach takento manage risk for thisprojectincludesamethodical processbywhichthe project
teamidentifies,scores,andranksthe variousrisks. The mostlikely andthe highestimpactrisksare
addedto the projectschedule toensure thatthe assignedstakeholderstake the necessarystepsto
implementthe mitigationresponse atthe appropriate time duringthe schedule.
The assignedstakeholderswill provide statusupdatesontheirassignedrisksinthe weeklyprojectteam
meetings,butonlywhenthe meetingsinclude theirrisk’splannedtimeframe. Uponthe completionof
the project,duringthe closingprocess,the ProgramManagerwill analyse eachriskaswell asthe risk
managementprocess. Basedonthisanalysis,the ProgramManagerwill identify anyimprovementsthat
can be made to the riskmanagementprocessforfuture projects. These improvementswill be captured
as part of the lessonslearnedknowledge base.
43
Risk Identification
Risk AssessmentMeeting
A riskassessmentmeetingwasheldwithkeyteammembersandstakeholders. The risksidentified
duringthismeetingwere addedtothe projectplanandRisk AssessmentMatrix.
Historical Review of Similar Projects
The projectteam reviewedthe historyof similarprojectsinordertodetermine the mostcommonrisks
and the strategiesusedtomitigate those risks.
Risk Qualification and Prioritization
In orderto determine the severityof the risksidentifiedbythe team, aprobabilityandimpactfactor
was assignedtoeachrisk. Thisprocessallowedthe ProgramManagerto prioritize risksbaseduponthe
effecttheymayhave onthe project.
Risk Monitoring
The most likelyandgreatestimpactriskshave beenaddedtothe projectplantoensure thattheyare
monitoredduringthe time the projectisexposedtoeachrisk. Atthe appropriate time inthe project
schedule aprojectstakeholderisassignedtoeachrisk. Duringthe weeklyprojectteammeetingthe
assignedstakeholderforeachriskwill discussthe statusof that risk;however,onlyriskswhichfall inthe
currenttime periodwill be discussed. Riskmonitoringwill be acontinuousprocessthroughoutthe life
of thisproject. Asrisksapproachon the projectschedule the ProgramManagerwill ensure thatthe
appropriate stakeholderprovidesthe necessarystatusupdateswhichincludethe riskstatus,
identificationof triggerconditions,andthe documentationof the resultsof the riskresponse.
Risk Mitigation and Avoidance
The Program Manager has ledthe projectteamindevelopingresponsestoeachidentifiedrisk. Asmore
risksare identified,theywill be qualifiedandthe teamwill developavoidance andmitigationstrategies.
These riskswill alsobe addedtothe Risk AssessmentMatrix andthe projectplanto ensure theyare
monitoredatthe appropriate timesandare respondedtoaccordingly.
The risksfor thisprojectwill be managedandcontrolledwithinthe constraintsof time,scope,andcost.
All identifiedriskswill be evaluatedinordertodetermine how theyaffectthistriple constraint. The
Program Manager,withthe assistance of the projectteam, will determinethe bestwaytorespondto
each riskto ensure compliance withthese constraints.
44
In extreme casesitmaybe necessarytoallow flexibilitytoone of the project’sconstraints. Schedule
and cost forthisprojectallowsforflexibilityasa lastresort. If necessary,fundingmaybe addedtothe
projectinorder tomeetthe scope constraint. Scope is a firmconstraintthatallowsforno flexibility.
The schedule andcost constraintsare flexibleonlyinextreme caseswherenootherriskavoidance or
mitigationstrategywill work.
Risk Assessment Matrix
The Risk AssessmentMatrix forthisprojectisa log of all identifiedrisks,theirprobabilityandimpactto
the project.The RiskAssessmentMatrix wascreatedthroughthe initial projectriskmanagement
meetingledbythe ProgramManager. Duringthismeeting,the projectteamidentifiedandcategorized
each risk. Additionally,the teamassignedeachriskascore basedon the probabilityof itoccurringand
the impact itcouldpotentiallyhave.
Risk Event Event
Code
Likelihood
Impact
(1 – low, 5 –
high)
Detection
Difficulty (1 –
low, 5 – high)
When
Technical
Error in
Requirements
Specification
T-A .05 3 4 Integration
Failure to meet
Quantitative
Performance
Requirements
T-B .05 4 2
Integration and
Testing
Failure to meet
Reliability
Requirements
T-C .15 4 4 Testing
Failure inComponent
Integration
T-D .10 3 3
Integration and
Testing
External
Contractual E-E .05 4 4 Throughout
Supply E-F .10 3 3 Installation
Weather E-G .05 3 3 Throughout
Organizational
Projectdependencies O-H .05 1 1 Throughout
Resources O-I .05 3 3 Throughout
Funding O-J .05 4 2 Throughout
Project Management
Error in Estimation PM-K .15 3 3 Throughout
Communication
Failure
PM-L .05 3 2 Throughout
45
Risk Identification Table for Impact Scales
Relative Scale
Project
Objective
1 Very low 2 Low 3 Moderate 4 High 5 Very high
Cost < 5% ≥ 5% ≥ 10% ≥ 20% ≥ 30%
Time < 10% ≥ 10% ≥ 20% ≥ 30% ≥ 40%
Scope
Scope
decrease
barely
noticeable
Minor areas of
scope affected
Major areas
of scope
affected
Scope
reduction
unacceptable
to sponsor
Project end
item
significantly
compromised
Quality
Quality
degradation
barely
noticeable
Only very
demanding
applications
are affected
Quality
reduction
requires
sponsor
approval
Quality
reduction
unacceptable
to sponsor
Project end
item
significantly
compromised
46
Risk Breakdown Structure
Project
Technical External Organisational Project Management
Communication
Performance
Reliability
Integration
Contractual
Supply
Weather
Requirements Project depedencies
Resources
Funding
Estimation
Planning
Controlling
47
Risk Severity Matrix
0.25
0.2
0.15
PM-K T-C
0.1
T-D, E-F
0.05
O-H T-A, E-G, O-I, PM-L T-B, E-E, O-J
1 2 3 4 5
Impact
Likelihood
Major Risk
Moderate Risk
Low Risk
Risk Event
Technical
Error in Requirements
Specification
T-A
Failure to meet Quantitative
Performance Requirements
T-B
Failure to meet Reliability
Requirements
T-C
Failure in Component
Integration
T-D
External
Contractual E-E
Supply E-F
Weather E-G
Organizational
Project dependencies O-H
Resources O-I
Funding O-J
Project Management
Error in Estimation PM-K
Communication Failure PM-L
48
Risk Response Matrix
Risk Event Response Contingency Plan Trigger
Responsible Party
Technical
Error in Requirements
Specification
Technical Review
Dependent on outcome of
technical review
Integration FPT Head of Technical
Failure to meet Quantitative
Performance Requirements
Technical Review
Contractual Review
Dependent on outcome of
review
Integration
FPT Head of Technical and FPT
Headof Contract and Commercial
Management
Failure to meet Reliability
Requirements
Technical Review
Contractual Review
Dependent on outcome of
review
Testing
FPT Head of Technical and FPT
Headof Contract and Commercial
Management
Failure inComponentIntegration Technical Review
Dependent on outcome of
technical review
Integration and Testing FPT Head of Technical
External
Contractual
Meeting with
counterparty
Dependent on outcome of
meeting
Non-compliance with
contract
FPT Head of Contract and
Commercial Management
Supply Meeting with supplier
Dependent on outcome of
meeting. Initiate alternate
supply sources.
Supply disruption
FPT Head of Contract and
Commercial Management
Weather
Project Stakeholder
meeting
Dependent on outcome of
meeting
Assessment of project
stakeholders
FPT Program Manager
Organizational
Project Dependencies
Project Stakeholder
meeting
Dependent on outcome of
meeting
Project Schedule
(Schedule variance
threshold)
FPT Program Manager
Resources
Project Stakeholder
meeting
Dependent on outcome of
meeting
Project Schedule
(Schedule variance
threshold)
Technical and Quality
concerns
FPT Program Manager and FPT
Head of Technical
Funding
FPT Project Team
Meeting
Initiate Financing Treasury report FPT Project Owner
49
Project Management
Error in Estimation
Project Stakeholder
meeting
Dependent on outcome of
meeting
Schedule variance, Cost
variance
FPT Program Manager
Communication Failure
Project Stakeholder
meeting
Dependent on outcome of
meeting
Issue raised by project
stakeholders
FPT Program Manager
50
Risk Management Plan Acceptance
_______________________________________________ Date: ______________________
JimBergmann
Head:Contract and Commercial Management,
FirstPrinciplesTechnologies
51
CHANGE MANAGEMENTPLAN
The Change ManagementPlanwascreatedin orderto setexpectationsonhow the approachto
changeswill be managed,whatdefinesachange,the purpose androle of the change control board,
and the overall change managementprocess. All stakeholderswill be expectedtosubmitorrequest
changesinaccordance withthisChange ManagementPlanandall requestsandsubmissionswill
followthe processdetailedherein.
Change Management Approach
The Change Managementapproachwill ensure thatall proposedchangesare defined,reviewed,and
agreeduponso theycan be properlyimplementedandcommunicatedtoall stakeholders. This
approach will alsoensure thatonlychangeswithinthe scope of this projectare approvedand
implemented.
The Change Managementapproachis notto be confusedwiththe Change ManagementProcess
whichwill be detailedlaterinthisplan. The Change Managementapproachconsistsof three areas:
- Ensure changesare withinscope andbeneficial tothe project
- Determine howthe change will be implemented
- Manage the change as it isimplemented
The Change Managementprocesshasbeendesignedtomake sure thisapproachisfollowedforall
changes. Usingthisapproach methodology will preventunnecessarychange fromoccurringand
focusresourcesonlyonbeneficial changeswithinthe projectscope.
Definitions of Change
There are several typesof changeswhichmaybe requestedandconsideredforthe project.
Dependingonthe extentandtype of proposedchanges,changesprojectdocumentationandthe
communicationof these changeswill be requiredtoinclude anyapprovedchangesintothe project
planand ensure all stakeholdersare notified. Typesof changesinclude:
- Scheduling Changes:changeswhichwill impactthe approvedprojectschedule. These
changesmay require fasttracking,crashing,orre-baseliningthe schedule dependingonthe
significance of the impact.
- BudgetChanges:changeswhichwillimpactthe approvedprojectbudget. These changes
may require requestingadditional funding,releasingfundingwhichwouldnolongerbe
required,oraddingto managementreserves. Mayrequire changestothe cost baseline.
- ScopeChanges:changeswhichare necessaryandimpactthe project’sscope whichmaybe
the resultof unforeseenrequirementswhichwerenotinitiallyplannedfor. These changes
may alsoimpactbudgetand schedule. These changesmayrequire revisiontoWBS,project
scope statement,andotherprojectdocumentationasnecessary.
The Program Manager mustensure thatany approvedchangesare communicatedtothe project
stakeholders. Additionally,aschangesare approved,the ProgramManagermust ensure thatthe
changesare capturedinthe projectdocumentationwherenecessary. These documentupdates
mustthenbe communicatedtothe projectteamandstakeholders.
52
Change Control Board
The Change Control Board (CCB) isthe approval authorityforall proposedchange requests
pertainingtothe project. The purpose of the CCB isto review all change requests,determinetheir
impactson the projectrisk,scope,cost,and schedule,andtoapprove ordenyeachchange request.
The followingtable providesalistof the CCB membersforthe project:
Name Position CCB Role
Gregg Barrett ProjectOwner Chair
JimBergmann Contract and Commercial
Management
Member
Gordon Murray Technical Head Member
KevinJones Program Manager Member
As change requestsare submittedtothe ProgramManagerby the project team/stakeholders,the
Program Managerwill logthe requestsinthe change logand the CCB will convene asnecessaryto
reviewall change requests. Inthe eventmore informationisneededforaparticularchange request,
the requestwill be deferredandsentbackto the requestorformore informationorclarification.
Roles and Responsibilities
The followingare the rolesandresponsibilitiesforall change managementefforts:
ProjectOwner:
- Approve all changestobudget/fundingallocations
- Approve all changestoschedule baseline
- Approve anychangesinprojectscope
- Chairthe CCB
Program Manager:
- Receive andlogall change requestsfromprojectstakeholders
- Conductpreliminaryrisk,cost,schedule,scope analysisof change priortoCCB
- Seekclarificationfromchange requestorsonanyopenissuesorconcerns
- Make documentationrevisions/editsasnecessaryforall approvedchanges
- Participate onCCB
ProjectTeam/Stakeholders:
- Submitall change requestsonstandardorganizational change requestforms
- Provide all applicable informationanddetail onchange requestforms
- Be preparedtoaddressquestionsregardinganysubmittedchange requests
- Provide feedbackasnecessaryonimpactof proposedchanges
53
Change Control Process
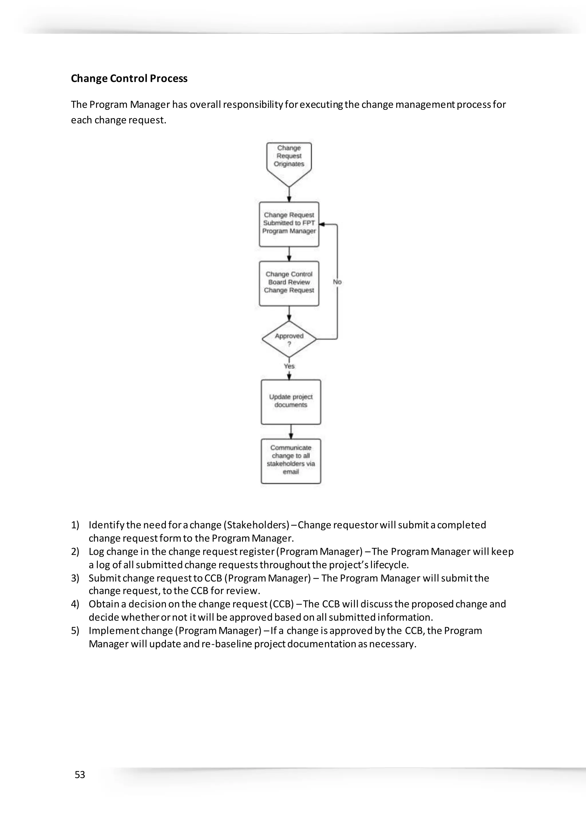
The Program Manager has overall responsibilityforexecutingthe change managementprocessfor
each change request.
1) Identifythe needforachange (Stakeholders) –Change requestorwill submitacompleted
change requestformto the ProgramManager.
2) Log change in the change requestregister(ProgramManager) –The ProgramManager will keep
a log of all submittedchange requeststhroughoutthe project’slifecycle.
3) Submitchange requesttoCCB (ProgramManager) – The Program Manager will submitthe
change request,tothe CCB for review.
4) Obtaina decisiononthe change request(CCB) –The CCB will discussthe proposedchange and
decide whetherornot itwill be approvedbasedonall submittedinformation.
5) Implementchange (ProgramManager) –If a change isapprovedbythe CCB,the Program
Manager will update andre-baseline projectdocumentationasnecessary.
54
Change Request Form
ProjectName:DPZero 1 ProjectOwner:GreggBarrett
RequestNumber: Change RequestDate:
Originator: Review Requestby:
Descriptionof requestedchange:
Reasonforchange:
Areas of impact of proposed change:
Scope:
Schedule:
Cost:
Risk:
Disposition Priority FundingSource
Approve Emergency ManagementReserve
Approve asamended Urgent BudgetReserve
Disapprove Low Customer
Deferred Other
Sign-off Approvals
Program Manager Date
ProjectOwner Date
HeadTechnical Date
HeadContract and Commercial Management Date
55
Change Management Plan Acceptance
_______________________________________________ Date: ______________________
JimBergmann
Head:Contract and Commercial Management,
FirstPrinciplesTechnologies
56
HUMANRESOURCE MANAGEMENTPLAN
The human resourcesmanagementplanisa tool whichwill aidinthe managementof thisproject’s
humanresource activitiesthroughout the projectuntil closure. The humanresourcesmanagement
planincludes:
- Rolesandresponsibilitiesof teammembersthroughoutthe project
- Projectorganizationchart
- Staffingmanagementplan
The purpose of the humanresourcesmanagementplanistoachieve projectsuccessbyensuringthe
appropriate humanresourcesare acquiredwiththe necessaryskills,teambuildingstrategiesare
clearlydefined,andteamactivitiesare effectivelymanaged.
Roles and Responsibilities
The rolesand responsibilities forthe projectare essential to success. All teammembersmustclearly
understandtheirrolesandresponsibilitiesinordertosuccessfullyperformtheirportionof the
project. For the projectthe followingprojectteamrolesandresponsibilitieshave beenestablished:
Program Manager (1 position):
Responsibility:
- to manage all projecttasks,scheduling,andcommunicationregardingthe project.
- to approve all budgetexpendituresupto,andincluding, the allocatedbudgetamounts.(Any
additional fundingmustbe requestedthroughMr.JimBergmann,headof Contract and
Commercial ManagementatFirstPrinciplesTechnologies.)
- to interface withmanagementasrequired,requestresources,delegate responsibilities
withinthe frameworkof the project,andtocommunicate withall contractors,asrequired,
to ensure successful andtimelycompletionof the project.
- reportprojectstatusin accordance withthe communicationsmanagementplan.
- facilitate scope change requests.
- organize andfacilitate scheduledchange control board(CCB) meetings.
- conduct preliminaryrisk,cost,schedule,scope analysisof change priortoCCB.
- participate onCCB
- communicate outcomesof scope change requests.
- update projectdocumentsuponapproval of all scope changes.
- communicationEscalationProcess:DecisionmakeronPriority3matters
Project Owner(1 position):
Responsibility:
- chair the CCB.
- reviewof proposedscheduleandapprove the final schedule before itisbaselined.
- approve all changesto budget/fundingallocations
- approve all changesto schedule baseline
- approve anychangesin projectscope
- communicationEscalationProcess:DecisionmakeronPriority1matters
57
Contract and Commercial Management (1 position)
Responsibility:
- reviewrequestsforadditionalfunding.
- establishandapprove documentationformeasuringprojectscope whichincludes
deliverable qualitychecklistsandworkperformance measurements.
- reviewandapprove all deliverables.
- reviewandapprove all componentsof the projectplan.
- memberof the CCB.
- conduct contractual reviewinthe eventof failuretomeetreliabilityrequirements,aspartof
the riskresponse.
- meetwithcounterpartyinthe eventof non-compliancewithcontract,aspart of the risk
response.
- meetwithsupplierinthe eventof asupplydisruption,aspartof the riskresponse
- communicationEscalationProcess:DecisionmakeronPriority2matters
Technical Head (1 position):
Responsibility:
- developtechnical designsolutionsforthe project.
- oversee developmentof the technical submissionforthe suspensionpackage andbrake
package.
- oversee technical evaluationof the suspensionandbrake package suppliers.
- establishandapprove documentationformeasuringprojectscope whichincludes
deliverable qualitychecklistsandworkperformance measurements.
- reviewandapprove all deliverables
- memberof the CCB
- conduct technical reviewinthe eventof errorfoundrequirementsspecification,aspartof
riskresponse
- conduct technical reviewinthe eventof FailuretomeetQuantitative Performance
Requirements,aspartof the riskresponse
- conduct technical reviewinthe eventof failure tomeetReliabilityRequirements,aspartof
the riskresponse.
- conduct technical reviewinthe eventof FailureinComponentIntegration,aspartof the risk
response.
- communicationEscalationProcess:DecisionmakeronPriority2matters
Project Organizational Charts
The followingRASCIchartshowsthe relationshipbetweenprojecttasksandteammembers.
Changeswill be proposedinaccordance withthe project’schange control process. Aschangesare
made all projectdocumentswill be updated andredistributedaccordingly.
RACI.xlsx
58
Staff Acquisition
There iscurrently nostaff acquisitionschedule since the organizationhasthe requiredstaff with
requiredskillsets.
Training
There iscurrentlynotraining schedule since the organizationhasadequate staff withrequiredskill
sets.
Recognition and Rewards
Followingthe projectkick-off meetingthe ProgramManagerwill schedule ameetingwithFPT,Riley
and Fioravanti Managementtoexplorepossiblerecognitionandrewardoptionsforthe project.
Resource loaded/leveled baseline
Resource load.xlsx
Human Resource Management Plan Acceptance
_______________________________________________ Date: ______________________
JimBergmann
Head:Contract and Commercial Management,
FirstPrinciplesTechnologies
59
LESSONS LEARNED APPROACH
The purpose of the lessonslearneddocumentistocapture the project’slessonslearnedinaformal
documentforuse infuture projects. Thisdocumentmaybe usedas part of new projectplanningfor
similarprojectsinordertodetermine whatproblemsoccurredandhow those problemswere
handledandmaybe avoidedinthe future. Additionally,thisdocumentdetailswhatwentwellwith
the projectand why,sothat future initiativesmaycapitalize onthese actions. Thisdocumentwill be
formallycommunicatedwiththe organizationandwill becomeapart of the organizational assets
and archives.
The lessonslearnedfromthe projectwillbe compiledfromprojectjournal entriesthroughoutthe
projectlifecycle. Lessonslearnedare alsoto be gatheredfrombothrealizedandunrealizedrisksin
the projectriskregisteraswell asthroughinterviewswithprojectteammembersandother
stakeholderasnecessary. The lessonslearnedfromthisprojectwillbe usedasreferencesforfuture
projectsandcontainan adequate level of detailsothatotherprojectmanagersmayhave enough
informationonwhichtohelpbase theirprojectplans. The lessonslearnedinthisdocumentare
categorizedbyprojectknowledge area.
These knowledge areasconsistof
- Stakeholdermanagement
- Communicationsmanagement
- Scope management
- Cost management
- Schedule management
- Riskmanagement
- Change management
- Human resource management
Lessons learned from this Project
The followingtable will be usedtolistthe lessonslearnedforthe project. These lessonsare
categorizedbyknowledge area.Itisimportanttonote that not onlyfailuresorshortcomingsare
includedbutsuccessesaswell.
Category Description Problem/Success Impact Recommendation
Stakeholder
Management
Communication
Management
Scope
Management
Cost
Management
Schedule
Management
Risk
Management
60
Change
Management
Human Resource
Management
Lessons learned knowledge base
The lessonslearnedfromthe projecttogetherwithall projectdocumentationwillbe archivedonthe
FirstPrinciplesTechnologiesSharePointServer.Thisinformationwill be catalogued underthe
project’syear(2015) andthe projectname (DPZero1) for future reference.
Lessons Learned Acceptance
_______________________________________________ Date: ______________________
JimBergmann
Head:Contract and Commercial Management,
FirstPrinciplesTechnologies
61
PROCUREMENT MANAGEMENTPLAN
The ProcurementManagementPlansetsthe procurementframeworkforthisproject. Itwill serve
as a guide formanagingprocurementthroughoutthe life of the projectandwill be updatedas
acquisitionneedschange. Thisplanidentifiesanddefinesthe items tobe procured,the typesof
contracts to be usedinsupportof thisproject,the contract approval process,anddecisioncriteria.
The importance of coordinatingprocurementactivities,establishingfirmcontractdeliverables,and
metricsinmeasuringprocurementactivitiesisincluded. Otheritemsincludedinthe procurement
managementplaninclude:procurementrisksandprocurementriskmanagementconsiderations;
howcosts will be determined;how procurementdocumentationwill be used;andprocurement
constraints.
Procurement management approach
The Head of Contactand Commercial Management will provide oversightandmanagementforall
procurementactivitiesunderthisproject. The ProgramManager will workwiththe projectteamto
identifyall itemstobe procuredforthe successful completionof the project. The Contractand
Commercial Managementoffice togetherwiththe Technical Head will thenreview the procurement
listandbeginthe supplierselectionandcontractingprocess..
Procurement definition
The followingprocurementitemsand serviceshave beendeterminedtobe essential for project
completionandsuccess.
Item/Service Justification Date
Brake package Critical component Selectionmade by
17/07/2015
Suspensionpackage Critical component Selectionmade by
17/07/2015
In additiontothe above listof procurementitems,the followingindividualsare authorizedto
approve purchasesforthe projectteam:
Name Role
Gordon Murray Technical Head
JimBergmann Contract and Commercial Management
Type of contracts
All items andservicestobe procuredforthisprojectwill be solicitedunderfirm-fixedprice
contracts. The contracts and commercial managementofficewillsolicitbidsfrom suppliers. Supplier
62
bidswill thenbe reviewedbythe Technical Head,the Headof Contractand Commercial
Managementandthe ProjectOwner.
Procurement risk management
All procurementactivitiescarrysome potential forriskwhichmustbe managedtoensure project
success.While all riskswill be managedinaccordance withthe project’s riskmanagementplan,
there are specificriskswhichpertainspecificallytoprocurementwhichmustbe considered:
- Unrealisticscheduleandcostexpectationsforsuppliers
- Manufacturingcapacitycapabilitiesof suppliers
- Conflictswithcurrentcontractsand supplierrelationships
- Potential delaysin delivery andimpactsoncost and schedule
- Potential thatfinal product/service doesnotmeetrequiredspecifications
These risksare not all-inclusive andthe standardriskmanagementprocessof identifying,
documenting, analysing,mitigating,and managingriskswill be used.
As previouslystated,projectriskswillbe managedinaccordance withthe project’sriskmanagement
plan. However,forrisksrelatedspecificallytoprocurement,there mustbe additional consideration
and involvement. Projectprocurementeffortsinvolveexternal organizationsandpotentiallyaffect
currentand future businessrelationshipsaswell as internal supplychainandsupplier management
operations. Because of the sensitivityof these relationshipsthe projectteamwillinclude the
Technical Headand the Headof Contract andCommercial Managementinall projectmeetingsand
statusreviews.
Additionally,anyissuesconcerningprocurementactionsoranynewlyidentifiedriskswill
immediatelybe communicatedtothe Headof Contract and Commercial Management.
Cost determination
For thisprojecta RequestforProposal (RFP) willbe issuedtosolicitproposalsfromvarioussuppliers
coveringhowtheywill meetthe technical requirementsandthe costof doingso.The technical
requirementsof the RFPwill be compiledbythe Technical Headwhile all non-technical sectionswill
be compiledbythe Headof Contractand Commercial Management.
Procurement documentation
The procurementmanagementprocessconsistsof manystepsaswell asongoingmanagementof all
procurementactivitiesandcontracts. The goal mustbe to simplifyprocurementmanagementbyall
necessarymeansinorderto facilitate successfulcompletionof the project. Toaid insimplifying
these tasks,the knowledge base of the Contractand Commercial ManagementOffice willbe used.
The Contract and Commercial ManagementOffice maintains aclause andtemplate libraryonFPT’s
Contract Managementsystemthatwill be usedforthisproject. The followingdocumentswill be
used(ata minimum) forprojectprocurementactivities:
63
- RFP
o Background
o Proposal processandtimelines
o Proposal guidelines
o Technical specification
o Proposal formatsandmedia
o Selectioncriteria
o Pricingforms
o Statementof work
o Termsand Conditions
- Mutual non-disclosure agreement
- Letterof intent
- Firmfixedprice contract
- Procurementauditform
- Procurementperformanceevaluationform
- Lessonslearnedform
Procurement constraints
There are several constraintsthatmustbe consideredaspartof the project’sprocurement
managementplan. These constraintswill be includedinthe RFPandcommunicatedtoall suppliers.
Schedule:
- Projectschedule isnotflexible andthe procurementactivitiesandcontractfulfilmentmustbe
completedwithinthe establishedprojectschedule.
Technology:
- Specificationswill be includedinthe statementof workaspart of the RFP. While proposalsmay
include suggestedalternativesand/orenhancements,parts specificationsmustmatchthose
providedinthe statementof workexactly.
Contract approvalprocess
The Program Manager will workwiththe projectteam, the Technical Headandthe Head of Contract
and Commercial Managementtodefine the itemtypes,quantities,servicesandrequireddelivery
dates. The contractsand commercial managementoffice will thensolicitbidsfromsuppliers.
Supplierbidswill thenbe reviewedbythe Technical Head,the Headof Contractand Commercial
Managementandthe ProjectOwner,togetherconstitutingthe ContractReview Board.
Once a contract has beenapprovedbythe ContractReview Boardthe ProgramManager is
authorizedtoapprove all expendituresupto,andincluding,the allocatedamountsinaccordance
withthe contract.
Decision criteria
The criteriafor the selectionandawardof procurementcontractsunderthisprojectwill be basedon
the followingdecisioncriteria:
- Abilityof the suppliertoprovide all itemsbythe requireddeliverydate
64
- QualityandReliability
- Cost includingongoingmaintenance andreplacement
- Past performance
- Technical expertise
Supplier management
The Head of Contactand Commercial Managementisultimatelyresponsibleformanaging suppliers.
In orderto ensure the timelydeliveryandhighqualityof productsfrom suppliers the Headof
Contract and Commercial Managementtogetherwiththe Headof Technical,will meetweeklywith
each suppliertodiscussthe progressforeach procureditem. The meetingscanbe inpersonor by
teleconference. Thisforumwill provideanopportunitytoreview eachitem’sdevelopmentorthe
service providedinordertoensure itcomplieswiththe requirementsestablishedinthe project
specifications. Italsoservesasan opportunitytoaskquestionsormodifycontractsorrequirements
aheadof time inorderto preventdelaysindeliveryandschedule. The ProgramManagerwill be
responsible forschedulingthismeetingona weeklybasisuntil all itemsare deliveredandare
determinedtobe acceptable.
Performance metrics for procurement activities
The followingmetricsare establishedfor supplierperformanceforthisproject’sprocurement
activities. Eachmetricisratedon a 1-3 scale as indicatedbelow:
Supplier Product
Quality
On Time
Delivery
Documentation
Quality
Technical
Expertise
Transactional
Efficiency
Service
Quality
Brake
Package
Supplier
Suspension
Package
Supplier
1 – Unsatisfactory
2 – Acceptable
3 - Exceptional
65
Procurement Management Plan Acceptance
_______________________________________________ Date: ______________________
JimBergmann
Head:Contract and Commercial Management,
FirstPrinciplesTechnologies
66
EXAMPLE STATUS REPORT
Please see the Appendixfordetailsconcerningthe calculationsandinterpretationof EarnedValue.
Week 1:
The work on task6.1 was onschedule.The Actual Cost(AC) was 9000 USD and PlannedValue (PV)
was 9000 USD. Task 6.1 is42% complete.
The work of task 1.1 was on schedule.The ACis9000 USD and PV is 9000 USD. Task 1.1 is56%
complete.
Week 2:
Work on Task 6.1 fell slightlybehindschedule,due tosome aerodynamicchallengesencounteredin
the redesignof the frontsplitter,engine intake andcoolingandaccommodatingthe reardiffuser.
EarnedValue (EV) was8550 USD while PV was9000 USD. AC came inat 10595 USD, higherthan the
PV of 9000 USD due to the additional simulationworkbeingrequired.Task6.1 is81% complete.
Work on Task 1.1 fell slightlybehindschedule,due tosome challengesinincorporatingthe body
redesignchanges.EV was 6840 USD while PV was7200 USD. ACwas 7063 USD, higherthanthe PV of
7200 USD, due to the additionof a resource.Task1.1 is 97% complete.
Week 3:
The work outstandingfromweek2on Task6.1 was completed.The remainingworkonTask6.1
scheduled forthisweekwasalsocompletedwithanEV of 1800 USD, PV of 1800 USD andAC of 1800
USD. Task 6.1 Body:DesignModification,isnow complete.
The work outstandingfromweek2on Task1.1 was completed.The ACof 7416 USD exceededthe PV
of 7200 USD due to the additionof a resource.Task1.1: Chassis:DesignModificationisnow
complete.
The CAD Integrationactivitystarted twodays late due tothe work still beingdone onTask6.1 and
1.1. The EV for the weekonthe CAD Integrationwas1782 USD comparedto a PV of 5400 USD. Only
33% of the CAD Integrationactivityscheduledforweek3wascompleted,howeverthisisnota
seriousissue.
Status Report: Week 2 % of week schedule EV AC PV CV SV SPI CPI % of task complete
Task
6.1 0.95 8550 10594.8 9000 -2044.8 -450 0.95 0.807 0.8125
1.1 0.95 6840 7063.2 7200 -223.2 -360 0.95 0.9684 0.977777778
Status Report: Week 1 % of week schedule EV AC PV CV SV SPI CPI % of task complete
Task
6.1 1 9000 9000 9000 0 0 1 1 0.416666667
1.1 1 9000 9000 9000 0 0 1 1 0.555555556
67
Week 4:
All the workoutstandingonthe CAD Integrationwascompletedthisweek.Anadditional resource
was addedtoassistin the work.Thisresultedinthe ACexceedingthe PV.The CADIntegrationtaskis
nowcomplete.
Task 2.1 Brakes:Technical, wasstartedandcompletedaccordingtoschedule.PV andACwas5400
USD.
Task 3.1 Suspension:Technical,wasstartedandcompletedaccordingtoschedule.PV andACwas
5400 USD.
Task 9.1, 1.3, 6.3 and 7.1 are runningbehindschedule withonly33% of the workthat was scheduled
thisweekhavingbeencompleted.Thiswasdue tothe work onthe CADIntegrationrunningtwo
daysbehindschedule.
Week 5:
The work outstandingonTask9.1, 1.3, 6.3 and 7.1 fromweek4 was completedthisweek.
Task 9.1 was on schedule andthe ACequalledthe PV of 9000 USD. Task 9.1 is80% complete.
Task 1.3 was on schedule andthe ACequalledthe PV of 6000 USD. Task 1.3 isnow 26% complete.
Task 6.3 was of schedule andthe ACequalledthe PV of 4500 USD. Task 6.3 is now 53% complete.
Task 7.1 was on schedule andthe ACequalledthe PV of 9000 USD. Task 7.1 isnow 44% complete.
Status Report: Week 3 % of week schedule EV AC PV CV SV SPI CPI % of task complete
Task
6.1 5% from week 2 9000 11124.54 9000 -2124.54 0 1 0.809022 0.833333333
100% of week 3 1800 1800 1800 0 0 1 1 1
1.1 5% from week 2 7200 7416.36 7200 -216.36 0 1 0.970827 1
1.2, 4.1, 5.1, 6.2, 8.1,
9.2 0.33 1782 1962 5400 -180 -3618 0.33 0.908257 0.2
Status Report: Week 4 % of week schedule EV AC PV CV SV SPI CPI % of task complete
Task
1.2, 4.1, 5.1, 6.2, 8.1,
9.2 67% from week 3 5400 5886 5400 -486 0 1 0.917431 0.6
100% of week 4 3600 3924 3600 -324 0 1 0.917431 1
2.1 1 5400 5400 5400 0 0 1 1 1
9.1 0.33 1800 1800 5400 0 -3600 0.333333 1 0.1
1.3 0.33 1200 1200 3600 0 -2400 0.333333 1 0.033333333
3.1 1 5400 5400 5400 0 0 1 1 1
6.3 0.33 900 900 2700 0 -1800 0.333333 1 0.066666667
7.1 0.33 1800 1800 5400 0 -3600 0.333333 1 0.055555556
68
Summary:
At the endof Week5 the EV is101 400 USD and a PV of 101 400 USD. The Schedule Variance (SV) is
therefore 0and the projectison schedule –thiscan also be seenwiththe Schedule Performance
Index (SPI) of 1.
The Cost Performance Index (CPI) isalittle below 1at 0.97 due to the AC beingslightlyhigherat
104 551 than the EV at 101 400. The higherACisprimarilydue tothe highercostsassociatedwith
Task 6.1 and Task1.1 in Week2, where additionalresourceswere addedtothe project.
Summary EV AC PV CV SV SPI CPI
Total 101400 104550.9 101400 -3150.9 0 1 0.969862526
The expectedstatusof the projectat completion isgivenbythe EAC(f) calculatedbelow:
EAC(f) Forecastedestimate costatcompletion
EAC(f)=AC+[(BAC-EV)/CPI]
Total ACat week5 104550.9
Total BAC 226800
Total EV at week5 101400
BAC-EV at week5 125400
CPIat week5 0.969863
EAC(f) atweek5 233847.6
Based on the EAC(f) calculated at Week 5, the project will exceed the total planned value (BAC) by
7048 USD. This of course assumes that the CPI remains constant over the remainder of the project.
Status Report: Week 5 % of week schedule EV AC PV CV SV SPI CPI % of task complete
Task
9.1 67% from week 4 5400 5400 5400 0 0 1 1 0.3
100% of week 5 9000 9000 9000 0 0 1 1 0.8
1.3 67% from week 4 3600 3600 3600 0 0 1 1 0.1
100% of week 5 6000 6000 6000 0 0 1 1 0.266666667
6.3 67% from week 4 2700 2700 2700 0 0 1 1 0.2
100% of week 5 4500 4500 4500 0 0 1 1 0.533333333
7.1 67% from week 4 5400 5400 5400 0 0 1 1 0.166666667
100% of week 5 9000 9000 9000 0 0 1 1 0.444444444
69
PROJECT CLOSE
Thisdocumentestablishesformal acceptance of all the deliverablesforthe DPZero1 project. The
projecthas metall the acceptance criteriaas definedinthe requirementsdocumentandproject
scope statement. A projectreviewhasbeenperformedtoverifythatall deliverablesmeet
performance andspecificationrequirements. Additionallyaproductevaluationhasbeenperformed
throughtwo testsessionsandithasbeendeterminedthatthe vehiclemeetsthe qualityand
functional requirementsdefinedwithinthisproject.
The Program Manager isauthorizedtocontinue withthe formal close outof thisproject. The
closeoutprocesswill includethe schedulingof apost-projectreview meeting,documentationof
lessonslearned, release of the Projectteams,andthe archive all relevantprojectdocuments.
Once the closingprocessiscompletedthe ProjectOwnerwill be notifiedandthe ProgramManager
will thenbe releasedfromthe project.
Project Close Acceptance
_______________________________________________ Date: ______________________
JimBergmann
Head:Contract and Commercial Management,
FirstPrinciplesTechnologies
70
APPENDIX
PROJECT TEAM DIRECTORY
The followingtable presentscontactinformationforall personsidentifiedinthe communications
managementplan. The email addressesandphone numbersinthistable will be usedto
communicate withthese persons.
First Principle Technologies (FPT)
ProjectRole Name PositionatFPT Email Phone
ProjectOwner Gregg Barrett CEO gregg@fpt.com 719 555 9899
Program Manager KevinJones Program Manager kevin@fpt.com 719 555 9890
Contract and
Commercial
Management
JimBergmann Head:Contract
and Commercial
Management
jim@fpt.com 719 555 9895
Technical Head Gordon Murray Technical Head gordon@fpt.com 719 555 9885
RileyTechnologies
ProjectRole Name PositionatRiley Email Phone
RileyManagement Bill Riley CEO bill.riley@rileytech.com 704 663 6325
RileyManagement Bill Fingerlow General Manager bill.fingerlow@rileytech
.com
704 663 6323
ProjectManager KennethSwan ProjectManager kenneth.swan@rileytec
h.com
704 663 6320
Engineering,chief
vehicle engineer
JimKasprzak Head:
Engineering
jim.kasprzak@rileytech.
com
704 663 6315
Engineering,
electrical
JonMiles SeniorEngineer jon.miles@rileytech.co
m
704 663 6314
Engineering,
chassis
TylerHook SeniorEngineer tyler.hook@rileytech.co
m
704 663 6312
Engineering,
suspension
Ray Banda SeniorEngineer ray.banda@rileytech.co
m
704 663 6311
Engineering,
powertrain
CharlesLong SeniorEngineer charles.long@rileytech.
com
704 663 6310
Fioravanti
ProjectRole Name Positionat
Fioravanti
Email Phone
Fioravanti
Management
Leonardo
Fioravanti
CEO leonardo.fioravanti
@fioravanti.it
949 780 3298
ProjectChief
Designer
Marco Fernelli Chief Designer marco.fernelli@fior
avanti.it
949 780 3284
InteriorChief
Designer
LouisAugeri InteriorChief
Designer
louis.augeri@fiorav
anti.it
949 780 3280
71
ProjectManager Francine
Facchini
ProjectManager francine.facchini@f
ioravanti.it
949 780 3276
Ford Motor Company
ProjectRole Name PositionatFord Email Phone
Powerunitsupply Jamie Allison Ford Racing
Director
jamie.allison@ford.
com
313 845 8648
Xtrac
ProjectRole Name PositionatXtrac Email Phone
Gearbox supply Paul Barton Commercial &
Engineering
Manager
paul.barton@xtrac.
com
704 799 4489
Ricardo
ProjectRole Name Positionat
Ricardo
Email Phone
Exhaustsupply Tom Franks Headof NVH tom.franks@ricard
o.com
408 496 5344
Brake Supplier
ProjectRole Name Positionat Email Phone
Brake supply
SuspensionSupplier
ProjectRole Name Positionat Email Phone
Suspension supply
72
EARNED VALUE DETAILS
PV The plannedtime-phasedvalue of the work
that isscheduled
EV
Earnedvalue issimplypercentcomplete
times
itsbudgetedcostof the work
EV = % Complete *PV
AC Actual cost of the workcompleted
CV Cost variance adjustedbudgetcoststothe
actual spentcosts
CV = EV-AC
CPI Cost performance index isameasure of cost
efficiencyonaproject
CPI= EV/AC
SV Schedule variance:Howmuchworkthat has
beendone comparedwithhow much
should
have done at thispointintime
SV = EV-PV
SPI Schedule performance index isameasure of
schedule efficiencyonaproject
SPI= EV/PV
BAC The total plannedvalue of the project
Earned Value calculations usedin the Example Status Report
EV calculations.xlsx
73
GUIDANCEON CREATING HIGH PERFORMANCE TEAMS
In termsof layingthe groundworkforhighperformance teams,the presentationbelow titled
“Netflix Culture: Freedom& Responsibility”wasdevelopedatNeflixbyPattyMcCord and postedby
CEO ReedHastingsonSlideShare.Buildingonthe presentation IkhlaqSidhu atUC Berkeleyproduced
a useful summary whichhasbeenincludedbelow.
Culture - High
Performance - Netflix.pdf
How to buildhighperformance teams
by Ikhlaq Sidhu
Chief scientist, facultydirector and founding director,CenterforEntrepreneurship &Technology,
IEOR department,Collegeof Engineering,UCBerkeley
[The} keyideaisthat thistype of organizational culture isnotlike afamily. Instead, itsmuchmore
like aprofessional sportsteam. Professionalsare paidattop rates. The goal is to hire starsfor every
position. The rationale isthateachhighperformercandeliver10x inperformance. Andunlike a
family,theydon’tmindwhenitstime foraplayertoleave. The culture alsodoesnotprovide career
planning. The bestlong-termsecurityistohave a have a great reputationof havingaccomplished
great thingsandthe skillstomatch.
Of course highperformance teamsare flat(non-hierarchical) andtheytypicallyvalueinnovators,
conflict(requiredtoseekoutthe bestof ideas),andclear,direct communication.
Otherconceptsfor highperformance teamsare:
 Results-oriented.
Hard work isactuallyirrelevant,onlytheresults matter. The firmwon’tmeasure anyone’s
time inthe office orevenvacationdays. In fact,there isnot evenanexpense policy. The
guidance isto simplyuse commonsense todowhatisright forthe organization.
 Low Process/High Flexibility.
Highperformersthrive onfreedom. However,asfirmsgrow,theyuse processestocombat
the complexityfromscaling. Thishasa tendencytocripple innovationanddrive outhigh
performers. The proposal made inthisslide setistogrow by hiringonlytrulyhigh
performingpeople andtoavoidaddingprocessandnew rules. Thisleavesthe organization
flexible sothatitcan adapt to the inevitable changesyettocome.
 Context-focusednotdelegation-focused.
There issome highlyrelevantadviceformanagersaswell.Aswe know,highperformers
thrive onfreedom,soconsiderthisconceptfromAntoine De Saint-Exupery,“If youwantto
builda ship,don’tdrumupthe people togatherwood,dividethe work,andgive
orders. Insteadteachthemto yearnfor the vast andendlesssea.” AccordingtoMcCord,
“The bestmanagersfigure outgreatoutcomesbysettingthe appropriate context,rather
74
than tryingto control people.” Don’tsettop-downdecisions,don’tuse management
approvals,anddon’tdefertocommittees. Andplanningandprocessshouldneverbe valued
overresult.“Whenone of your people doessomethingdumb,don’tblame them. Instead:
Askyourself whatcontextyoufailedtoset.” And,“whenyouare temptedtocontrol,ask
yourself whatcontextyoucouldsetinstead.”
The documentexplainsthe behaviorsthata highperformance culture expects. Accordingtoits
author,highperformance culture isnotforeveryone. Andforthatmatter,it’snot forevery
organization.
Questionstoconsider:
1. How wouldyouknowwhethera“highperformance culture”isrightforyourorganization’s
mission?
2. Couldthisbe establishedinpocketsof the organizationordoesitneedtobe driventop-
downand implementedeverywhere?
3. What are the drawbacksor downsidestohighperformance teamculture?
(Sidhu,2011)
75
PERFORMANCE IMPROVEMENT
Settingthe stage for projectmanagement – a primeron the basics:
The followingthree pointshave beenproposedaskeyareasof focusfor attainingsuccessinproject
managementwithinthe organisation:
- The appointmentof a projectmanagerwithauthorityandresponsibilityoverthe project
lifecycle
- Establishmentof anorganisational culture conducive tothe creationof highperformance
teams.Please refertothe section“Guidanceon creating high performanceteams”.
- Implementationof the projectlifecycle withinthe organisation
Thisintroduction onperformance improvementinprojectmanagement will focusonthe project
lifecycle,providingahighleveloverviewof the fourstages.
ProjectLifecycle (Larson and Gray,2010)
Four stagesof the projectlifecycle:
- Definition
- Planning
- Execution
- Closing
76
The DefiningStage
In the definingstage we askourselvesthe fundamental question;whatisthatwe wishto accomplish
and howwill we goaboutattainingour objective(s)?
The outputof thisprocesswill be ourprojectobjective.The projectobjective shouldbe clearly
defined,understandable andcommunicatedtoall projectparticipants.Additional outputsatthis
stage at a highlevel will include the definitionof goalsalongthe waythatwill helpusinachieving
our objective,the skillsandcompetenciesof requiredteam members,highlevel specifications,tasks
and responsibilitiesof teamparticipants.
The projectobjective setsthe course forthe projectandshouldbe instilledinthe heartsandminds
of all participants.
The PlanningStage
At thisstage we get stuck intothe details,leavingnostone unturnedinanefforttoestablish
schedules,budgets,resourcesrequirementsandidentifyprojectrisks.Withplanningwe gothrough
that toughmental effortof understandingall thatwe can abouthow we are goingto lay the ground
workand musterthe troopsto achieve projectsuccess.Inthisstage we builduponthe workdone in
the definingstage aswe aligngoalswithbudgets,responsibilitieswithresources,taskswith
schedulesandconcernourselveswithriskmanagement–alwayshopingforthe bestbutbeing
preparedforthe worst.
The planningstage isfertile groundforthe seeds of projectfailure–so don’tletthemgerminate by
beingnegligible withthe planning.Researchby Daniel KahnemanandAmosTverskyhasshownthat
people tendtobe overlyoptimisticandunderestimate taskcompletiontimes.BentFlyvbjerghas
proposedanapproach calledreference classforecastingtomitigate the planningfallacy.
At a highlevel reference classforecastingentails:
- Identifyinganappropriate reference class
- Obtainthe statisticsof the reference classanduse togenerate abaseline prediction
- Use specificinformationaboutthe case to adjustthe baseline prediction
The ExecutingStage
The third stage of the project lifecycle isthe executionstage.The executionstage istypicallythe
longeststage inthe projectlifecycleandincludesthe formulationof statusreports,change
management,qualitymanagementandforecasting. The executionstage iswhere the rubbermeets
the road, our objective startstotake ona more tangible formasour plansare translatedintoaction.
Good planninginthe priorstage shouldresultinsmoothsailinginthe executionstage ,however
stormscan format any time andit isthenthat the value of a riskmanagementplanwill be putto
the test.
Managementandcontrol are critical inthe executionstage,withthe pointof reference beingthe
schedule,costandscope producedduringthe planningstage.
77
The ClosingStage
The closingstage typicallycoversthe deliveryof the final product/service(the objective definedat
the verystart),a postprojectreviewshouldnow be conductedandthe closingstage mayalso
involve the redeployingof projectresources.Postprojectreviewisanimportantcomponentof the
projectlifecycleandone thatis oftenoverlooked.Postprojectreview servesasthe inputfor
improvementsinfuture projectplanning,asall the learningthatoccurredthroughoutthe project
lifecycle isformalisedaslessonslearned.
78
REFERENCE
Sidhu, I. (2011). Howto build high performanceteams. [blog].
Retrieved from http://blogs.berkeley.edu/2013/08/06/11254/
Larson,E. W.,& Gray, C. F.(2010). Projectmanagement:Themanagerialprocesswith MSProject
(5th ed.).McGraw-Hill HigherEducation.[ISBN-13:978-1259186400]

Road and Track Vehicle - Project Document

  • 1.
    Project DP Zero1 FIRST PRINCIPLES TECHNOLOGIES 12 BAY DRIVE CHARLESTON, SOUTH CAROLINA DATE 8 January 2015 Note: Many of the details and technical details in this version of the document have been removed or amended
  • 2.
    1 TABLE OF CONTENTS EXECUTIVESUMMARY........................................................................................................................... 2 INTEGRATION MANAGEMENT.................................................................................................................. 3 PROJECT CHARTER ................................................................................................................................ 5 STAKEHOLDER REGISTER....................................................................................................................... 10 STAKEHOLDER MANAGEMENT PLAN........................................................................................................ 11 COMMUNICATION MANAGEMENT PLAN.................................................................................................. 14 STATEMENT OF WORK......................................................................................................................... 21 SCOPE MANAGEMENT PLAN.................................................................................................................. 24 COST MANAGEMENT PLAN ................................................................................................................... 31 SCHEDULE MANAGEMENT PLAN............................................................................................................. 36 RISK MANAGEMENT PLAN .................................................................................................................... 42 CHANGE MANAGEMENT PLAN ............................................................................................................... 51 HUMAN RESOURCE MANAGEMENT PLAN................................................................................................. 56 LESSONS LEARNED APPROACH............................................................................................................... 59 PROCUREMENT MANAGEMENT PLAN...................................................................................................... 61 EXAMPLE STATUS REPORT .................................................................................................................... 66 PROJECT CLOSE.................................................................................................................................. 69 APPENDIX......................................................................................................................................... 70 PROJECT TEAM DIRECTORY................................................................................................................... 70 EARNED VALUE DETAILS....................................................................................................................... 72 GUIDANCE ON CREATINGHIGHPERFORMANCE TEAMS ............................................................................... 73 PERFORMANCE IMPROVEMENT............................................................................................................. 75 REFERENCE ....................................................................................................................................... 78
  • 3.
    2 EXECUTIVE SUMMARY Utilisationof trackcarsis limitedtorace circuitsas theyare notroad legal.Thiscreatessome annoyance as it limitstheiruse andrequiresthe use of transporters.Roadcarson the otherhandare not developed for track use.Gone are the daysof drive yourcar to the track, race itand drive itback home. Giventhese constraintsthe objective istoproduce acar that can be drivenfromhome to the track, pushedtothe limitonthe race circuit,and thereafterdrivenbackhome.The carmust be reliable, beautiful andathome onthe road andthe track, withoutcompromisingperformance. Thisdocumentpresentsthe planfortransformingaDaytonaPrototype foruse on the road andthe track. The vehicle will serve asaprototype fordevelopmentandsalespurposes. The Daytona Prototype platformhasbeenselecteddue to itsmix of performance,reliability,costand design. The purpose of thisdocumentisto provide everyparticipantinthe project,asingle pointof reference that identifiesthe overall frameworkforthe executionof the project.
  • 4.
    3 INTEGRATION MANAGEMENT The FPTProgram Manager will have primary responsibilityforensuringthe projectteam’sadherence to the expectationssetforthinthisplanandisresponsibleforcoordinatingthe project management activitiesreferencedinthisplan IntegrationManagementisadisciplinethatfocuses onensuringthatall project componentsare coordinated effectively inordertoachieve the project ’sgoalsandobjectives. ProjectIntegrationManagement consistsof six processes: Process KeyDeliverable DevelopProjectCharter ProjectCharter DevelopProjectManagementPlan ProjectManagementPlan Directand Manage ProjectWork Deliverables Monitorand Control ProjectWork Change Requests PerformIntegratedChange Control Change Requestsstatusupdates Close ProjectorPhase Final product DevelopProjectCharter The projectcharter includesinformationonthe projectbackground, businesscase, goals,authorityof the program manager,budget,risk,stakeholders,deliverablesandapproval criteria.The documentis genericenough thatitdoesnot change frequentlyduringthe course of the project. The projectcharter will formallyauthorise the projectandallow the ProgramManagerto apply organizational resources. DevelopProjectManagementPlan The projectcharter servesasinputto the projectmanagementplan.The projectmanagementplan will provide informationonhowthe projectwill be executed,monitoredandclosed. Includedinthe projectmanagementplanare all the subplansincludingscope, change,schedule,cost, processimprovement,humanresource,communication,riskandprocurementsubplans. These subplans will provide the necessarydetail includingthe WBS(workbreakdownschedule),cost baseline,scope baseline, performance measurement baselineandresponsibilityforeachdeliverable. Once the projectmanagementplanis baselined,itwillbe subjecttoformal change control andusedas a basisfor comparisontothe actual plan.
  • 5.
    4 Direct and ManageProject Work Directand manage projectworkprocessincludesperformingthe workdefinedinthe project managementplan toachieve projectgoals.The outputsof thisprocessinclude projectdeliverables, workperformance information,change requestsandupdatestothe projectmanagementplan. Monitor and Control ProjectWork Monitorand Control projectworkprocessincludestrackingandreviewingthe progressof the project. The change requestsonthe projectdeliverablesandprojectartefactswill be managedinthisprocess. PerformIntegrated Change Control The Change Control Board (CCB) will be formedtoreview change requests. Afterthe projectscope has beenbaselined,eachrequestedchange mustgothroughthe formal change control review process. Close Projector Phase The Projectshutdownprocedure includesprocessesforaccomplishingclosure,ensuringthe fulfilment of commitments,obtaininglessonslearned,formalsignoff bydesignatedstakeholdersandthe completionandarchivingof projectdocumentation.
  • 6.
    5 PROJECT CHARTER The Problem Theinabilitytoopenthe home garage climbintoyourcar drive itto the nearbyrace circuit,pushitto the limitandthendrive home,isa source of frustrationforthose whoenjoywhatthe combinationof a track car and race circuitcan bring.Current“supercars”whichhave seeminglymorphedinto “hypercars”like the MclarenP1 and LaFerrari,are road legal monsters.Whiletheseengineeringmarvels are capable ona race circuittheyare not designedforfrequenttrackuse.Thiscan be seenwithtrack onlyversionsof the aforementionedbeingmade availabletoa luckyfew bytheirrespective manufacturers. Pictured: The road car: Ferrari P4/5 by Pininfarina The track version: Scuderia Cameron Glickenhaus P4/5 Competizione ScuderiaCameronGlickenhaus iscurrentlybuildinganew road and track car, SCG 003, which can be convertedfromroadcar to race car andback again.The SCG 003 will be builttocustomer orderat a price of approximately 2500 000 Euros. The Objective The objective of the DPZero 1 projectis toproduce a prototype vehicle thatwill leadtoa limited productionversionthatwill provide ownerswithahighperformance trackcar whichisaesthetically pleasing,reliable andcosteffective torunon the race circuit,while beingfullycapable of comfortable and frequentroaduse. The intentof the prototype thatwill emerge fromthe DPZero1 projectistwofold: 1) Serve asa developmenttestbed 2) Serve asa salesplatform Shouldthe prototype be successfulthe intentionisto: - produce 6 vehiclesayear - buildcostapprox. 800 000 USD - salesprice approx.1 500 000 USD
  • 7.
    6 Project Description FirstPrinciplesTechnologiestogetherwithRileyTechnologiesand Fioravantiwill inthe DPZero1 project produce a vehicle thatwill be the harmonizationof atrack car and roadcar. The projectwill utilizethe currentDaytona Prototype vehicle specificationasthe vehicle platform.The platformhasproven performance,costandreliabilitymeasures. To make the vehicle fitforroaduse and to meetthe objectivesof thisproject, modificationstothe followingareaswill be made: - Suspensionpackage - Chassispackage - Powertrainpackage: o Engine Management o Gearbox o Exhaustsystem - Air-conditioningsystempackage - Interiorpackage - Bodyand lightclusterpackage Project Timeframe Stage 1: Within30 daysof projectcommencement: o Complete designmodifications Within60 daysof projectcommencement: o Selectbrake andsuspensionsuppliers o Complete chassisproduction Within90 daysof projectcommencement: o Complete powertraininstallation o Complete exhaustsysteminstallation o Complete suspensioninstallation o Complete brake installation Within110 days of projectcommencement o Complete air-conditioninginstallation o Complete vehiclesystemintegration o Complete body fitment o Complete vehicleshakedown o Vehicle readyforshipmenttoFioravanti
  • 8.
    7 Stage 2: Within130 daysof projectcommencement: o Complete interiordesign o Complete lightclusterdesign o Complete interiorinstallation o Complete lightclusterinstallation Within150 days of projectcommencement: o Complete interiortestingandrefinement o Complete lightclustertesting o Complete vehiclepainting o Complete secondvehicle test o Vehicle readyforshipmenttoFirstPrinciplesTechnologies Project Budget The budgetfor the projectis800 000 USD and isfundedbyFirstPrinciplesTechnologies. Stage 1: completedwithinabudget of 700 000 USD - Chassis:355 000 USD - Powertrain:145 000 USD - Brakes:70 000 USD - Suspension:60 000 USD - Body:70 000 USD Stage 2: completedwithinabudgetof 100 000 USD - Interior,bodyandlightcluster:100 000 USD Critical Quantitative Success Factors Stage 1: vehicle massnottoexceed825 kilograms(excludingdriverandfuel) Stage 2: vehicle massnottoexceed1 075 kilograms(excludingdriverandfuel) Powerunitoutputintrack mode 700 metrichorsepower Powerunitoutputinroad mode 350 – 400 metrichorsepower Powerto massratio intrack mode (excludingdriverandfuel): ≥ 0.65 metrichorsepowerperkilogram
  • 9.
    8 Project Stakeholders FirstPrinciple Technologies 12Bay Drive Charleston,SouthCarolina Riley Technologies 170 Overhill Road Mooresville,NorthCarolina,28117 Fioravanti USA Office 2810 Jamboree Road NewportBeach,California Project Authorization Mr. KevinJonesfromFirstPrinciplesTechnologiesisnamedas ProgramManager forthe durationof the DP Zero1 project. Mr. Jones’sresponsibilityistomanage all projecttasks,scheduling,and communicationregardingthe project. Mr. Jonesisauthorizedtoapprove all budgetexpendituresupto, and including,the allocatedbudgetamounts. Anyadditional fundingmustbe requestedthrough Mr. JimBergmann,headof Contract and Commercial ManagementatFirstPrinciplesTechnologies. Further Mr. Jonesisauthorizedtointerface withmanagementasrequired,requestresources,delegate responsibilitieswithinthe frameworkof the project,andtocommunicate withall contractors,as required,toensure successful andtimelycompletionof the project. Project Charter Acceptance __________________________________________ Date: ___________________ JimBergmann Head:Contract and Commercial Management, FirstPrinciplesTechnologies
  • 10.
  • 11.
    10 STAKEHOLDER REGISTER Project Name:DP Zero 1 STAKEHOLDER REGISTER Date Name Designation/Title Department Role Contact Internal/External Influence Power Gregg Barrett CEO Management Project Owner 7 195 559 899 Internal Weekly High High Kevin Jones Program Manager Management Program Manager 7 195 559 890 Internal Daily High Medium Jim Bergmann Head: Contract and Commercial Management Management Contract and Commercial Management 7 195 559 895 Internal Weekly High Medium Gordon Murray Technical Head Technical Technical Head 7 195 559 885 Internal Daily High Medium Bill Riley CEO Management Responsible for Riley Project 704 663 6325 External Weekly High High Bill Fingerlow General Manager Management/Engineering Oversees Riley Project infrastructure and resources 704 663 6323 External Weekly Medium Medium Kenneth Swan Project Manager Management Project Manager 704 663 6320 External Daily Medium Medium Jim Kasprzak Head: Engineering Engineering chief vehicle engineer 704 663 6315 External Daily Medium Medium Jon Miles Senior Engineer Engineering electrical 704 663 6314 External Daily Low Low Tyler Hook Senior Engineer Engineering chassis 704 663 6312 External Daily Low Low Ray Banda Senior Engineer Engineering suspension 704 663 6311 External Daily Low Low Charles Long Senior Engineer Engineering powertrain 704 663 6310 External Daily Low Low Leonardo Fioravanti CEO Management Responsible for Fioravanti Project 949 780 3298 External Weekly High High Marco Fernelli Chief Designer Design Project Chief Designer 949 780 3284 External Daily Medium High Louis Augeri Interior Chief Designer Design Interior Chief Designer 949 780 3280 External Daily Medium Medium Francine Facchini Project Manager Design Project Manager 949 780 3276 External Daily Medium Medium Jamie Allison Ford Racing Director Management Responsible for Power unit 313 845 8648 External Weekly High High Paul Barton Commercial & Engineering Manager Management Responsible for Gearbox 7 047 994 489 External Weekly Medium Medium Tom Franks Head of NVH Management Responsible for Exhaust 4 084 965 344 External Weekly Medium Medium Type/Frequency of Communication
  • 12.
    11 STAKEHOLDER MANAGEMENTPLAN The StakeholderManagementPlanforthe DPZero1 projectwill be usedtoidentifyandclassifyproject stakeholders;determinestakeholderpower,interest,andinfluence;andanalyze the management approach andcommunicationmethodologyforprojectstakeholders. Thiswill allow the identificationof keyinfluential stakeholderstosolicitinputforprojectplanningandgainsupportasthe project progresses. Thiswill benefitthe projectbyminimizingthe likelihoodof encounteringcompeting objectivesandmaximizingthe resources requiredtocomplete the project. Early identificationandcommunicationwithstakeholdersisimperative toensure the successof the project,as some stakeholdersmayhave interestswhichmaybe positivelyornegativelyaffected.More effectivemanagementandbalance these interestscanbe attainedbyinitiatingearlyandfrequent communicationandstakeholdermanagement. Identify Stakeholders The followingcriteriawill be usedtodetermineif anindividual will be includedasastakeholder: - Will the personor theirorganizationbe directlyaffectedbythisproject? - Doesthe personor theirorganizationholdapositionfromwhichtheycaninfluence the project? - Doesthe personhave an impacton the project’sresources(material,personnel,funding)? - Doesthe personor theirorganizationhave anyspecial skillsorcapabilitiesthe projectwill require? - Doesthe personpotentiallybenefitfromthe projectorare theyina positiontoresistthis change? Anyindividualwhomeetsthe firstandthereafterone ormore of the above criteriawill be identifiedas a stakeholder. Stakeholdersfromthe same organizationwillbe groupedinordertosimplify communicationandstakeholdermanagement. Key Stakeholders The projectteam will identifykeystakeholders whohave the mostinfluence onthe projectorwho may be impactedthe mostby it. These keystakeholdersare those whoalsorequire the most communicationandmanagementwhichwill be determinedasstakeholdersare analyzed. Once identified,the Program Managerwill developaplantoobtaintheirfeedbackonthe level of participationtheydesire,frequencyandtype of communication,andanyconcernsorconflicting intereststheyhave. Basedon the feedbackgatheredbythe programmanager,the determinationmaybe made toinvolve keystakeholdersonsteeringcommittees,focusgroups,gate reviews,orotherprojectmeetingsor milestones. Thoroughcommunicationwithkeystakeholdersisnecessarytoensure all concernsare identifiedandaddressedandthat resourcesforthe projectremainavailable.
  • 13.
    12 Stakeholder Analysis Once allthe projectstakeholdershave beenidentified,the projectteamwill categorize andanalyze each stakeholder. The purpose of thisanalysisistodeterminethe stakeholders’levelof powerand influence, planthe managementapproachforeach stakeholder,andtodetermine the appropriatelevelsof communicationandparticipationeachstakeholderwill have onthe project. The projectteam will categorizestakeholdersbasedontheirorganizationordepartment. Once all stakeholdershave beencategorized,the projectteamwill utilize apower/interestmatrix toillustrate the potential impacteachstakeholdermayhave onthe project. Basedon thisanalysisthe projectteam will alsocomplete astakeholderanalysismatrix whichillustratesthe concerns,level of involvement,and managementstrategyforeachstakeholder. The chart belowwill be usedtoestablishstakeholdersandtheirlevelsof powerandinterest foruse on the power/interestchartaspart of the stakeholderanalysis. Project Name: DP Zero 1 Name Designation/Title Department Interest (1 - 5) Power (1 - 5) a Gregg Barrett CEO Management 5 5 b Kevin Jones Program Manager Management 3 3 c Jim Bergmann Head: Contract and Commercial Management Management 4 4 d Gordon Murray Technical Head Technical 4 4 e Bill Riley CEO Management 4 5 f Bill Fingerlow General Manager Management/Engineering 4 4 g Kenneth Swan Project Manager Management 3 3 h Jim Kasprzak Head: Engineering Engineering 4 4 i Jon Miles Senior Engineer Engineering 2 2 j Tyler Hook Senior Engineer Engineering 3 2 k Ray Banda Senior Engineer Engineering 4 2 l Charles Long Senior Engineer Engineering 2 2 m Leonardo Fioravanti CEO Management 4 5 n Marco Fernelli Chief Designer Design 4 4 o Louis Augeri Interior Chief Designer Design 3 3 p Francine Facchini Project Manager Design 3 3 q Jamie Allison Ford Racing Director Management 4 5 r Paul Barton Commercial & Engineering Manager Management 4 3 s Tom Franks Head of NVH Management 3 3
  • 14.
    13 Belowisthe power/interestchartfor theDP Zero1 projectstakeholders. Eachletterrepresentsa stakeholderinaccordance withthe keyinthe chart above. Basedon the powerand interestanalysisandchartabove,stakeholderslowerleftquadrantwill require minimal managementeffort. Stakeholderinthe upperleftquadrant,mustbe keptsatisfiedbyensuringconcernsandquestionsare addressedadequately. Stakeholders,inthe lowerrightquadrant,mustbe keptinformedthroughfrequentcommunicationon projectstatusand progress. Stakeholders,inthe upperrightquadrant,are keyplayersandmustbe involvedinall levelsof project planningandchange management.Additionally,these stakeholdersshouldbe participatorymembersin all projectstatusmeetings,gate reviews,andadhocmeetingsasrequired. The stakeholderanalysismatrix will be usedtocapture stakeholderconcerns,levelof involvement,and managementstrategybasedonthe stakeholderanalysisandpower/interestmatrix above. The stakeholderanalysismatrix will be reviewedandupdatedthroughoutthe project’sdurationinorderto capture any newconcernsor stakeholdermanagementstrategyefforts.
  • 15.
    14 Project Name: DPZero 1 Name Designation/Title Concerns Quadrant Strategy a Gregg Barrett CEO Cost and reliability Key player Communicate frequent updates b Kevin Jones Program Manager Resource and scheduling Keep informed/keep satisfied Communicate resource requirements early c Jim Bergmann Head: Contract and Commercial Management Intellectual property and management of contractors Key player Communicate frequent updates d Gordon Murray Technical Head Reliability and performance Key player Communicate project specifications as required e Bill Riley CEO Scheduling and cost Key player Communicate project specifications as required f Bill Fingerlow General Manager Resource scheduling and cost Key player Communicate resource requirements early g Kenneth Swan Project Manager Resource and scheduling Keep informed/keep satisfied Communicate resource requirements early h Jim Kasprzak Head: Engineering Integration of new components systems Key player Solicit frequent updates i Jon Miles Senior Engineer Integration of systems Keep informed Solicit frequent updates j Tyler Hook Senior Engineer Scheduling of chassis redesign Keep informed Solicit frequent updates k Ray Banda Senior Engineer Performance and reliability: suspension mass and adjustable ride height Keep informed Communicate project specifications as required l Charles Long Senior Engineer Performance: engine cooling and mass Keep informed Solicit frequent updates m Leonardo Fioravanti CEO Quality Key player Communicate frequent updates n Marco Fernelli Chief Designer Scheduling Key player Communicate resource requirements early o Louis Augeri Interior Chief Designer Quality and mass Keep informed/keep satisfied Solicit frequent updates p Francine Facchini Project Manager Resource and scheduling Keep informed/keep satisfied Communicate resource requirements early q Jamie Allison Ford Racing Director Reliability Key player Communicate project schedule and material requirements ahead of time to ensure delivery r Paul Barton Commercial & Engineering Manager Cost of mass and reliability requirements Keep informed Communicate project schedule and material requirements ahead of time to ensure delivery s Tom Franks Head of NVH Cost and development time frame Keep informed/keep satisfied Communicate project specifications as required and solicit frequent updates
  • 16.
    15 COMMUNICATIONMANAGEMENTPLAN ThisCommunicationsManagementPlansetsthe communicationsframeworkforthisproject. Itwill serveasa guide forcommunicationsthroughoutthe life of the projectandwill be updatedas communicationneedschange. Thisplanidentifiesanddefinesthe rolesof personsinvolvedinthis project. It alsoincludesacommunicationsmatrix whichmapsthe communicationrequirementsof this project. A projectteamdirectoryisincluded inthe appendix toprovide contactinformationforall stakeholdersdirectlyinvolvedinthe project. Communications Management Approach The Program Manager will take aproactive role inensuringeffectivecommunicationsonthisproject. The communicationsrequirementsare documentedinthe CommunicationsMatrix presentedin this document. The CommunicationsMatrix willbe usedasthe guide forwhatinformationtocommunicate, whois to dothe communicating,whentocommunicate itandto whomto communicate. As withmostprojectplans,updatesorchangesmaybe requiredas the projectprogressesorchanges are approved. Changesorupdatesmaybe requireddue tochangesinpersonnel,scope,budget,or otherreasons. Additionally,updatesmaybe requiredasthe projectmaturesandadditional requirementsare needed. The ProgramManageris responsible formanagingall proposedand approvedchangestothe communicationsmanagementplan. Once the change isapproved,the Program Managerwill update the planandsupportingdocumentationandwill distribute the updatesto the projectteamand all stakeholders. Thismethodologyisconsistentwiththe project’sChange ManagementPlanandensuresthatall projectstakeholdersremainaware andinformedof anychanges to communicationsmanagement. Project Documentation All projectstakeholderswill be providedwithsecureaccesstoFirstPrinciplesTechnologiesSharePoint Serverandwill be issuedaunique username andpasswordfollowingthe projectkick-off meeting. The Program Manageris responsible forensuringall projectdocumentationislistedonSharePoint. Stakeholder Overview Please see the ProjectTeamDirectory inthe Appendixforcontactdetails. First Principle Technologies 12 Bay Drive Charleston,SouthCarolina Projectteam: - ProjectOwner:GreggBarrett,CEO - Program Manager:KevinJones - Contract and Commercial Management: JimBergmann - Technical Head:GordonMurray
  • 17.
    16 RileyTechnologies 170 Overhill Road Mooresville,NorthCarolina,28117 ProjectTeam: -CEO: Bill Riley - General Manager:Bill Fingerlow - ProjectManager: KennethSwan - Engineering,chief vehicle engineer:Jim Kasprzak - Engineering,electrical:JonMiles - Engineering,chassis:TylerHook - Engineering,suspension:RayBanda - Engineering,powertrain:CharlesLong Fioravanti USA Office 2810 Jamboree Road NewportBeach,California ProjectTeam: - CEO: LeonardoFioravanti - ProjectChief Designer: MarcoFernelli - InteriorChief Designer: LouisAugeri - ProjectManager: Francine Facchini StrategicSupply Partners: Ford Motor Company 1 AmericanRoad Dearborn,MI 48126 Person: Ford RacingDirector:Jamie Allison Xtrac Mooresville 301 CayugaDrive,Suite A Mooresville NC 28117 Person: Commercial &EngineeringManager:Paul Barton Ricardo Inc. Santa ClaraTechnical Campus 3540 BassettStreet Santa Clara,CA 95054 Person: Headof NVH:Tom Franks Brake Supplier:To be determined Person: To be determined SuspensionSupplier:Tobe determined Person: To be determined
  • 18.
  • 19.
    18 Communications Matrix Communication Type Objective ofCommunication Medium Frequency Audience Responsible Output Format Kickoff Meeting Introduce the project team and the project. Review project objectives and management approach.  Face to Face  Conference Call Once  All stakeholders FPT: Program Manager  Agenda  Meeting Minutes  Email and soft copy archived on project SharePointsite Project Team Meetings Review status of the project with the project stakeholders.  Face to Face  Conference Call Weekly  FPT ProjectTeam  Riley Project Team  Fioravanti Project Team FPT: Program Manager  Agenda  Meeting Minutes  Project schedule  Email and soft copy archived on project SharePointsite Technical Design Meetings Discuss and develop technical design solutions for the project.  Face to Face  Conference Call As needed  FPT ProjectTeam  Riley Project Team  Fioravanti Project Team FPT: Program Manager  Agenda  Meeting Minutes  Email and soft copy archived on project SharePointsite Escalation Reports (send to FPT Program Manager) Bring critical information impactingthe projectto the attention of the projectteam  Send to FPT Program Manager via email As needed  FPT Program Manager  FPT ProjectTeam  FPT Program Manager to call meeting or conference call  Project plan  Email and soft copy archived on project SharePointsite Accepted change requests Provideinformation on approved change requests  Email As needed  FPT ProjectTeam  Riley Project Team  Fioravanti Project Team FPT: Program Manager  Project schedule  Email and soft copy archived on project SharePointsite
  • 20.
    19 Communication Escalation Process Emailto be sentto the FPT Program Manager withthe prioritycode (Priority1,Priority2etc.) in the email subjectline. The FPTProgram Manager will thennotify the relevantdecisionmakers foraction. Priority Definition Decision Authority Timeframe for Resolution Priority 1 Major impact toprojector business operations. If not resolved quickly there will be a significant adverse impact to cost, schedule, scope, quality Gregg Barrett Within 5 hours Priority 2 Medium impact to project or business operations which may result in some adverse impact to cost, schedule, scope, quality Jim Bergmann Gordon Murray Within one business day Priority 3 Slight impact which may cause some minor scheduling difficulties with the project but no impact to cost, scope, quality FPT Program Manager Within two business days Meeting Locations The kickoffmeeting:will be heldatthe Rileyoffice. The Rileyoffice addressis:170 Overhill Road,Mooresville,NorthCarolina Meetings instage 1: will be heldatthe Rileyoffice withotherparticipantsjoiningviaconference call. The conference call numberis:704 663 6323 Meetings instage 2: will be heldatthe Fioravanti office withotherparticipantsjoiningviaconference call. The Fioravanti office addressis:2810 Jamboree Road,NewportBeach,California The conference call numberis: 949 780 3284
  • 21.
    20 Communication Plan Acceptance _______________________________________________Date: ______________________ JimBergmann Head:Contract and Commercial Management, FirstPrinciplesTechnologies
  • 22.
    21 STATEMENT OF WORK Specificdeliverablesare listedunderthe “WorkRequirements”and“Schedule” sectionsof thisSOW. The scope of workfor the DP Zero 1 projectincludesall planning,design,manufacturing,installationand testingof stage 1 andstage 2. Where stage 1 consistsof: - Suspensionpackage - Brake package - Chassispackage - Powertrainpackage: o PowerUnit o Engine Management o Gearbox o Exhaustsystem - Air-conditioningsystempackage - Primarybodypackage Where stage 2 consistsof: - Interiorpackage - Final Bodyand lightclusterpackage Notincludedinthe scope of workfor thisprojectare: - marketingactivities - salesactivities - ongoingresearch anddevelopment Period of Performance The periodof performance forthe DP Zero1 projectis210 days beginningon May 4th , 2015. Any modificationsorextensionswill be requestedthroughthe change requestprocess. Place of Performance Stage 1 of the vehicle buildwill take place atRileyTechnologieslocatedat170 Overhill Road, Mooresville,NorthCarolina. Ford Motor Companywill deliverthe powerunittoRileyTechnologiesandwill provide atechnicianto oversee the powerunitinstallationatRileyTechnologies. Xtrac will deliverthe gearbox toRileyTechnologiesandwill provide atechniciantooversee the gearbox installationatRileyTechnologies. Ricardowill deliverthe exhaustsystemtoRileyTechnologiesandwillprovideatechnicianto oversee the exhaustsysteminstallationatRileyTechnologies.
  • 23.
    22 The selectedsuspensionsupplierwill deliverthesuspensionpackage toRileyTechnologiesandwill provide atechniciantooversee the suspensioninstallationatRileyTechnologies. The selectedbrake supplierwill deliverthe brake package toRileyTechnologiesandwill provide a techniciantooversee the brake installationatRileyTechnologies. Stage 2 of the vehicle buildwill take place atFioravanti,locatedat2810 Jamboree Road,Newport Beach,California Work Requirements Stage 1: - DesignmodificationstocurrentDaytonaPrototype chassis - Designmodificationstovehicle nose,side skirtsandreardiffuser - Designof vehicle rims - Designof vehicle exhaustsystem - Virtual vehicle(CAD) componentandsystemintegration(excludingdamperandspring componentsandbrake package) - Technical submissionforsuspensionpackage andbrake package - Selectionof suspensionpackage andbrake package - Constructionof vehicle chassis - Constructionof vehicle body - Installationof powerunit - Installationof gearbox - Installationof exhaustsystem - Installationof suspensionpackage - Installationof brake package - Installationof air-conditioningsystempackage - Installationandintegrationof vehicle systems - Fitmentof primaryvehicle body - Firstvehicle test Stage 2: - Interiordesignfinalization - Lightclusterdesignfinalization - Interiorinstallation - Lightinstallation - Interiortesting - Lightclustertesting - Secondvehicle test
  • 24.
    23 Schedule/Milestones Summary Schedule Project MilestoneTarget Date (dd/mm/yyyy) ProjectStart 04/05/2015 Stage 1:  Virtual vehicle(CAD) componentandsystemintegration (excludingdamperandspringcomponentsandbrake package) 08/06/2015  Selectionof suspension package andbrake package 17/07/2015  Completionof vehiclechassis 27/07/2015  Installationandintegrationof vehicle systems 14/09/2015  Firstvehicle test 17/09/2015 Stage 2  Interiortesting andlightclustertesting 06/11/2015  Secondvehicle test 13/11/2015 ProjectComplete Acceptance Criteria The acceptance of all deliverableswill reside withGordonMurray,FPTTechnical Headand Jim Bergmann,FPTHead of Contract and Commercial Management.Mr.Murray and Mr. Bergmannare both required tosign-off onadeliverable.Deliverableswill be assessedinaccordance withthe agreed contract specification. Statement of Work Acceptance _______________________________________________ Date: ______________________ JimBergmann
  • 25.
    24 Head:Contract and CommercialManagement, FirstPrinciplesTechnologies SCOPE MANAGEMENTPLAN For thisproject,scope managementwill be the sole responsibilityof the FPTProgramManager, Kevin Jones. The scope for thisprojectisdefinedbythe Scope StatementandWorkBreakdownStructure (WBS). Gordon Murray, FPT Technical HeadandJimBergmann,FPTHead of Contractand Commercial Managementtogetherwiththe projectstakeholderswill establishandapprove documentationfor measuringprojectscope whichincludesdeliverablequalitychecklistsandworkperformance measurements. Proposedscope changesmaybe initiatedbyanyprojectstakeholders. Change requests will be submittedtothe FPTProgram Manager whowill thensubmitthe scope change requestto the Change Control Board forreview. Uponapproval of scope changesbythe Change Control Boardthe FPT Program Managerwill update all projectdocumentsandcommunicate the scope change toall stakeholdersviaemail withthe updateddocumentationplacedonthe SharePointsite. Membersof the Change Control Board: - Gregg Barrett - JimBergmann - Gordon Murray Priority Matrix Time Performance Cost Constrain Enhance ■ Accept ■ ■
  • 26.
    25 Roles and Responsibilities Thetable belowdefinesthe rolesandresponsibilitiesforthe scope managementof thisproject. Name Role Responsibilities FirstPrinciplesTechnologies Gregg Barrett FPT ProjectTeam: ProjectOwner - Change Control Board - CommunicationEscalation Process:Decision makeron Priority1 matters - Supplierselection KevinJones FPT ProjectTeam: Program Manager - manage all projecttasks,scheduling,and communicationregardingthe project - Facilitate scope change requests - Organize andfacilitate scheduled change control board meetings - Communicate outcomesof scope change requests - Update projectdocumentsuponapproval of all scope changes - CommunicationEscalationProcess:Decision makeron Priority3 matters JimBergmann FPT ProjectTeam: Contract and Commercial Management - Deliverable acceptance - Change Control Board - CommunicationEscalationProcess:Decision makeron Priority2 matters - Supplierselection Gordon Murray FPT ProjectTeam: Technical Head - Deliverable acceptance - Change Control Board - CommunicationEscalationProcess:Decision makeron Priority2 matters - Supplierselection
  • 27.
    26 RileyTechnologies Bill Riley RileyProjectTeam: CEO -RileyManagement,responsibleforRileyProject deliverables Bill Fingerlow RileyProjectTeam: General Manager - RileyManagement,overseesRileyProject deliverables KennethSwan RileyProjectTeam: ProjectManager - manage all Rileyprojecttasks,scheduling,and communicationregardingthe project JimKasprzak RileyProjectTeam: chief vehicle engineer - Integrationof all stage 1 vehicle components and systems JonMiles RileyProjectTeam: Engineering, electrical - Areaof responsibility:Allstage 1vehicle electrical componentsandsystems TylerHook RileyProjectTeam: Engineering,chassis - Areaof responsibility:Vehicle chassis Ray Banda RileyProjectTeam: Engineering, suspension - Areaof responsibility:Vehicle suspension CharlesLong RileyProjectTeam: Engineering, powertrain - Areaof responsibility:Powertrain
  • 28.
    27 Fioravanti Leonardo Fioravanti Fioravanti Project Team:CEO Fioravanti Project Team: -Fioravanti Management,responsiblefor Fioravanti Projectdeliverables Francine Facchini Fioravanti Project Team:Project Manager - manage all Fioravanti projecttasks,scheduling, and communicationregardingthe project Marco Fernelli Fioravanti Project Team:ProjectChief Designer - Integrationof all stage 2 designcomponents LouisAugeri Fioravanti Project Team:InteriorChief Designer - Areaof responsibility:Interior Daniel Guigiaro Fioravanti Project Team:ExteriorChief Designer - Areaof responsibility:Exterior Ford Motor Company Jamie Allison Ford Racing: Director - Areaof responsibility:Powerunit Xtrac Paul Barton Xtrac: Commercial and Engineering Manager - Areaof responsibility:Gearbox
  • 29.
    28 Ricardo Tom Franks Ricardo:Headof NVH - manage all Ricardo projecttasks,scheduling, and communicationregardingthe project Brake Supplier TBD SupplierBrake Package:TBD - Areaof responsibility: Brake package SuspensionSupplier TBD SupplierSuspension Package:TBD - Areaof responsibility:Suspensionpackage
  • 30.
  • 31.
    30 Scope Management Acceptance _______________________________________________Date: ______________________ JimBergmann Head:Contract and Commercial Management, FirstPrinciplesTechnologies
  • 32.
    31 COST MANAGEMENTPLAN The ProgramManager, KevinJones,will be responsible formanagingandreportingonthe project’scost throughoutthe durationof the project. Priorto the weeklyprojectteammeeting,the Program Manager will meetwithFPTmanagementtopresentandreview the project’scostperformance forthe precedingweek. Performancewillbe measuredusingearnedvalue. The ProgramManageris responsible foraccountingforcostdeviationsandpresentingthe ProjectOwnerwithoptionsforgetting the projectback on budget. The ProjectOwnerhasthe authorityto make changesto the project to bringit back withinbudget. Cost Management Approach Costsfor thisprojectwill be managedatthe thirdlevel of the WorkBreakdownStructure (WBS). Control Accounts(CA) will be createdatthislevel totrackcosts. EarnedValue calculationsforthe CA’s will measure andmanage the financial performanceof the project. Creditforworkwill be assignedat the work package level. Workstartedon workpackageswill grantthat workpackage with50% credit; whereas,the remaining50%is crediteduponcompletionof all workdefinedinthatworkpackage. Costsmay be roundedto the nearestdollar. Cost variancesof ≥10% in the cost and schedule performance will change the status of the costto cautionary;as such,those valueswill be changedtoamberinthe projectstatusreports. Cost variances of ≥20% inthe cost and schedule performance will change the statusof the costto an alertstage; as such,those valueswill be changedtoredinthe projectstatus reports. Costvariancesof >20% inthe cost and schedule performance will require corrective action.Corrective actionswill require aproject change requestandbe must approvedbythe ProjectOwnerbefore itcanbecome withinthe scope of the project. Measuring Project Costs Projectperformance willbe measuredusingEarnedValue Management. The followingtwoEarned Value metricswill be usedtomeasure the project’scostperformance: - Schedule Variance (SV) o ≥0.10 Amber o ≥0.20 Red - Cost Variance (CV) o ≥0.10 Amber o ≥0.20 Red Schedule Variance (SV) isameasurementof the schedule performance foraproject. It’scalculatedby takingthe Earned Value (EV) andsubtractingthe PlannedValue (PV).
  • 33.
    32 Calculationforthe alertlevel: 1 –(EV/PV) If ≤ 0 no action If ≥ 0.10 amber If ≥ 0.20 red Cost Variance (CV) isameasurementof the budgetperformance foraproject. CV is calculatedby subtractingActual Costs(AC) fromEarnedValue (EV). Calculationforalertlevel: 1 - (EV/AC) If ≤ 0 no action If ≥ 0.10 amber If ≥ 0.20 red Reporting Format Reportingforcost managementwill be includedinthe weeklyprojectstatusreport. The weekly project statusreport will includeasection labelled,“CostManagement”. This sectionwill containthe Earned Value Metricsidentifiedinthe previoussection. All costvariancesoutsideof the thresholdsidentifiedin thisCost ManagementPlanwill be reportedonincludinganycorrective actionswhichare planned. Change Requests whichare triggeredbaseduponprojectcostoverrunswill be identifiedandtrackedin thisreport. Cost Variance Response Process The Control Thresholdsforthisprojectare the alertlevelsdescribedinthe section“Measuringproject costs”. If the projectreachesone of these Control ThresholdsaCostVariance Corrective ActionPlanis required. The Program Manager will presentthe ProjectOwnerwithoptionsforcorrectiveactionswithinfive businessdaysfromwhenthe costvariance isfirstreported. Withintwobusinessdaysfromwhenthe ProjectOwnerselectsacorrective actionoption,the Program Manager will presentthe ProjectOwnerwithaformal CostVariance Corrective ActionPlan.
  • 34.
    33 The Cost VarianceCorrective ActionPlanwill detail the actionsnecessarytobringthe projectback withinbudgetandthe meansbywhichthe effectivenessof the actionsinthe planwill be measured. Upon acceptance of the CostVariance Corrective ActionPlanitwill become apartof the projectplan and the projectwill be updatedto reflectthe corrective actions. Cost Change Control Process The cost change control processwill follow the establishedprojectchange requestprocess. Approvals for projectbudget/costchangesmustbe approvedbythe Project Owner. Project Budget The budgetfor thisprojectisdetailedbelow. Costsforthisprojectare presentedinvariouscategories: Labour Costs $225 300 Material Costs $570 750 Total ProjectCost $796 050 ManagementReserve $50 000
  • 35.
    34 WBS ID Task Description Estimating Approach Number of resources Estimated Duration (hrs) Estimated Interruptions (hrs) LaborRate $/hr Labor Cost Material Costs Total Cost 1.0 Chassis $ 280 600 $ 334 000 1.1 Design Modification Historical 2 54 $150 16 200$ 1,2 CAD Integration Historical 3 3.0 $100 900$ 1.3 Construction Historical 4 180.0 $50 36 000$ 1.4 Test Historical 4 1.5 $50 300$ 2.0 Brakes 52 150$ 70 000$ 2.1 Technical Submission Historical 3 9.0 $150 4 050$ 2.2 Supplier Selection Historical 3 15.0 $150 6 750$ 2.3 Installation Historical 2 18.0 $100 3 600$ 2.4 Integration Historical 3 7.0 $150 3 150$ 2.5 Test Historical 4 1.5 $50 300$ 3.0 Suspension 52 150$ 70 000$ 3.1 Technical Submission Historical 3 9.0 $150 4 050$ 3.2 Supplier Selection Historical 3 15.0 $150 6 750$ 3.3 Installation Historical 2 18.0 $100 3 600$ 3.4 Integration Historical 3 7.0 $150 3 150$ 3.5 Test Historical 4 1.5 $50 300$ 4.0 Gearbox 33 850$ 40 000$ 4.1 CAD Integration Historical 3 3.0 $100 900$ 4.2 Installation Historical 2 18.0 $50 1 800$ 4.3 Integration Historical 3 7.0 $150 3 150$ 4.4 Test Historical 4 1.5 $50 300$ 5.0 Power Unit 63 250$ 70 000$ 5.1 CAD Integration Historical 3 3.0 $100 900$ 5.2 Installation Historical 2 24.0 $50 2 400$ 5.3 Integration Historical 3 7.0 $150 3 150$ 5.4 Test Historical 4 1.5 $50 300$ 6.0 Body 30 700$ 73 000$ 6.1 Design Modification Historical 2 70.0 $150 21 000$ 6.2 CAD Integration Historical 3 3.0 $100 900$ 6.3 Construction Historical 3 90.0 $50 13 500$ 6.4 Fitment Historical 2 12.0 $50 1 200$ 6.5 Paint Historical 3 18.0 $100 5 400$ 6.6 Test Historical 4 1.5 $50 300$ 7.0 Interior 40 000$ 92 500$ 7.1 Design Historical 2 108.0 $150 32 400$ 7.2 Installation Historical 3 42.0 $150 18 900$ 7.3 Test Historical 2 12.0 $50 1 200$ 8.0 Air-conditioning 6 000$ 11 550$ 8.1 CAD Integration Historical 3 3.0 $100 900$ 8.2 Installation Historical 2 12.0 $50 1 200$ 8.3 Integration Historical 3 7.0 $150 3 150$ 8.4 Test Historical 4 1.5 $50 300$ 9.0 Exhaust 12 050$ 35 000$ 9.1 Design Historical 2 60.0 $150 18 000$ 9.2 CAD Integration Historical 3 3.0 $100 900$ 9.3 Installation Historical 2 6.0 $50 600$ 9.4 Integration Historical 3 7.0 $150 3 150$ 9.5 Test Historical 4 1.5 $50 300$ Project Total 796 050$ Cost Estimates
  • 36.
    35 Cost Management PlanAcceptance _______________________________________________ Date: ______________________ JimBergmann Head:Contract and Commercial Management, FirstPrinciplesTechnologies
  • 37.
    36 SCHEDULE MANAGEMENTPLAN The projectscheduleisthe roadmapforhow the projectwill be executed. The purpose of the schedule managementplanistodefine the approachthe projectteamwill use increatingthe projectschedule. Thisplanalso includeshowthe teamwill monitor the projectschedule andmanage changesafterthe baseline schedulehasbeenapproved.Thisincludesidentifying,analyzing,documenting,prioritizing, approvingorrejecting,andpublishing all schedule-relatedchanges. Schedule Management Approach Projectscheduleswill be createdusingthe deliverablesidentifiedinthe project’sWorkBreakdown Structure (WBS). Activitydefinitionwill identifythe specificworkpackageswhichmustbe performedto complete eachdeliverable. Activitysequencingwill be usedtodeterminethe orderof workpackages and assignrelationshipsbetweenprojectactivities. Activitydurationestimatingwillbe usedtocalculate the numberof work periodsrequiredtocomplete workpackages. Resource estimatingwill be usedto assignresourcestoworkpackagesin orderto complete schedule development. Once a preliminaryschedule hasbeendeveloped,itwill be reviewedbythe projectteamandany resourcestentativelyassignedtoprojecttasks. The projectteamand resourcesmustagree to the proposedworkpackage assignments,durations,andschedule. Once thisisachievedthe ProjectOwner will reviewandapprove the scheduleand itwill thenbe baselined. The followingwill be designatesasmilestonesforthe projectschedule: - Completionof (CAD) componentandsystemintegration(excludingdamperandspring componentsandbrake package) - Selectionof suspensionpackage andbrake package - Completionof vehiclechassis - Installationandintegrationof vehicle systems - Firstvehicle test - Interiortestingandlightclustertesting - Secondvehicle test Roles and responsibilitiesfor scheduledevelopmentareasfollows: The Program Manager will be responsibleforfacilitatingworkpackage definition,sequencing,and estimatingdurationandresourceswiththe projectteam.The ProgramManager will validatethe schedule withthe projectteam,stakeholders,andthe ProjectOwner. The ProgramManager will obtain schedule approval fromthe ProjectOwner andbaseline the schedule. The projectteam isresponsible forparticipatinginworkpackage definition,sequencing,andduration and resource estimating. The projectteamwill alsoreview andvalidatethe proposedschedule and performassignedactivities once the scheduleisapproved.
  • 38.
    37 The ProjectOwnerwill participateinreviewsof the proposedschedule andapprove the finalschedule before itisbaselined. The projectstakeholderswill participate inreviewsof the proposedschedule andassistinitsvalidation. Schedule Control The projectschedule will be reviewedandupdatedasnecessaryona weeklybasiswithactual start, actual finish,andcompletionpercentageswhichwill be providedbytaskowners. The Program Manager isresponsibleforholdingweeklyscheduleupdates/reviews;determiningimpacts of schedule variances;submittingschedule change requests;andreportingschedulestatusin accordance withthe project’scommunicationsplan. The projectteam isresponsible forparticipatinginweeklyscheduleupdates/reviews; communicating any changesto actual start/finishdatestothe ProgramManager; and participatinginschedule variance resolutionactivitiesasneeded. The ProjectOwnerwill maintainawarenessof the projectschedule statusandreview/approveany schedule change requestssubmittedbythe ProgramManager. Schedule Changes and Thresholds If any memberof the projectteamdeterminesthatachange to the schedule isnecessary,the Program Manager and teamwill meettoreviewandevaluatethe change. The ProgramManager andproject teammust determinewhichtaskswill be impacted,variance asaresultof the potential change,andany alternativesorvariance resolutionactivitiestheymayemploytosee how theywouldaffectthe scope, schedule,andresources. If,afterthisevaluationiscomplete,the ProgramManagerdeterminesthatany change will exceedthe establishedboundaryconditions,thenaschedule change requestmustbe submitted. Submittal of a schedule change requesttothe ProjectOwnerfor approval isrequiredif eitherof the two followingconditionsistrue: - The proposedchange isestimatedtoincrease the durationof anindividualworkpackage by 10% or more. - The change isestimatedtoincrease the durationof the overall baseline scheduleby10% or more. Anychange requeststhatdo not meetthese thresholdsmaybe submittedtothe ProgramManager for approval. Once the change requesthasbeenreviewedandapprovedthe ProgramManageris responsible for adjustingthe schedule andcommunicatingall changesandimpactstothe projectteam, ProjectOwner,
  • 39.
    38 and stakeholders. TheProgramManagermust alsoensure that all change requestsare archivedinthe projectrecordsrepository. Scope Change Anychangesinthe projectscope,whichhave beenapprovedbythe ProjectOwner,willrequirethe projectteamto evaluate the effectof the scope change on the currentschedule. If the Program Manager determinesthatthe scope change will significantlyaffectthe currentprojectschedule,he may requestthatthe schedule be re-baselinedinconsiderationof anychangeswhichneedtobe made as part of the newprojectscope. The ProjectOwnermustreview andapprove thisrequestbefore the schedule canbe re-baselined.
  • 40.
    39 Network Information Network Information ActivityDescription Preceding Activity Activity Duration A 6.1 Body - Design Modification - 12 B 1.1 Chassis - Design Modification - 9 C 1.2 Chassis - CAD Integration 4.1 Gearbox - CAD Integration 5.1 Power unit - CAD Integration 6.2 Body - CAD Integration 8.1 Air-conditioning - CAD Integration 9.2 Exhaust - CAD Integration A B 5 D 2.1 Brakes - Technical Submission C 2 E 9.1 Exhaust - Design C 10 F 1.3 Chassis - Construction C 30 G 3.1 Suspension - Technical Submission C 2 H 6.3 Body - Construction C 15 I 7.1 Interior - Design C 18 J 2.2 Brakes - Supplier Selection D 3 K 3.2 Suspension - Supplier Selection G 3 L 5.2 Power unit - Installation F 4 M 4.2 Gearbox - Installation L 3 N 9.3 Exhaust - Installation E M 1 O 3.3 Suspension - Installation K N 3 P 2.3 Brakes - Installation J O 3 Q 8.2 Air-conditioning - Installation P 2 R 6.4 Body - Fitment H Q 2 S 2.4 Brakes - Integration 3.4 Suspension - Integration 4.3 Gearbox - Integration 5.3 Power unit - Integration 8.3 Air-conditioning - Integration 9.4 Exhaust - Integration R 2
  • 41.
    40 T 1.4 Chassis -Test 2.5 Brakes - Test 3.5 Suspension - Test 4.4 Gearbox - Test 5.4 Power unit - Test 6.6 Body - Test 8.4 Air-conditioning - Test 9.5 Exhaust - Test S 1 U 7.2 Interior - Installation I T 7 V 7.3 Interior - Test U 2 W 6.5 Body - Paint V 3 X 1.4.2 Chassis - Test 2.5.2 Brakes - Test 3.5.2 Suspension - Test 4.4.2 Gearbox - Test 5.4.2 Power unit - Test 6.6.2 Body - Test 8.4.2 Air-conditioning - Test 9.5.2 Exhaust - Test 7.3.2 Interior - Test W 1
  • 42.
    41 Activity-on-Node Network Diagram AON.xlsx ScheduleManagement Plan Acceptance _______________________________________________ Date: ______________________ JimBergmann Head:Contract and Commercial Management, FirstPrinciplesTechnologies
  • 43.
    42 RISK MANAGEMENTPLAN The purposeof the riskmanagementplanistoestablishthe frameworkinwhichthe projectteamwill identifyrisksanddevelop strategiestomitigate oravoidthose risks. However,beforeriskscanbe identifiedandmanaged,thereare preliminaryprojectelementswhichmustbe completed. These elementsare outlinedinthe riskmanagementapproach. Before riskmanagementbeginsitisimperative thatafoundationisestablishedforprovidingstructured projectinformation,thus,the followingprojectelementswerecompletedanddefinedpriorto developingthisRiskManagementPlan: - Define workscope,schedule,resources,andcostelements o DevelopprojectWBS o Developproject schedule o Estimate projectcost o Identifyrequiredresources o Establishperformance measurementmetrics - Define minimumandmaximumbaseline thresholds o Schedule o Cost - Define RiskManagementRolesandResponsibilities o Program Managerchairs the riskassessmentmeetings o Projectteamparticipatesinriskassessmentmeetingsandmembersserve asmeeting recorderand timekeeper o Keystakeholdersparticipate inriskassessmentmeetings Risk Management Approach The approach takento manage risk for thisprojectincludesamethodical processbywhichthe project teamidentifies,scores,andranksthe variousrisks. The mostlikely andthe highestimpactrisksare addedto the projectschedule toensure thatthe assignedstakeholderstake the necessarystepsto implementthe mitigationresponse atthe appropriate time duringthe schedule. The assignedstakeholderswill provide statusupdatesontheirassignedrisksinthe weeklyprojectteam meetings,butonlywhenthe meetingsinclude theirrisk’splannedtimeframe. Uponthe completionof the project,duringthe closingprocess,the ProgramManagerwill analyse eachriskaswell asthe risk managementprocess. Basedonthisanalysis,the ProgramManagerwill identify anyimprovementsthat can be made to the riskmanagementprocessforfuture projects. These improvementswill be captured as part of the lessonslearnedknowledge base.
  • 44.
    43 Risk Identification Risk AssessmentMeeting Ariskassessmentmeetingwasheldwithkeyteammembersandstakeholders. The risksidentified duringthismeetingwere addedtothe projectplanandRisk AssessmentMatrix. Historical Review of Similar Projects The projectteam reviewedthe historyof similarprojectsinordertodetermine the mostcommonrisks and the strategiesusedtomitigate those risks. Risk Qualification and Prioritization In orderto determine the severityof the risksidentifiedbythe team, aprobabilityandimpactfactor was assignedtoeachrisk. Thisprocessallowedthe ProgramManagerto prioritize risksbaseduponthe effecttheymayhave onthe project. Risk Monitoring The most likelyandgreatestimpactriskshave beenaddedtothe projectplantoensure thattheyare monitoredduringthe time the projectisexposedtoeachrisk. Atthe appropriate time inthe project schedule aprojectstakeholderisassignedtoeachrisk. Duringthe weeklyprojectteammeetingthe assignedstakeholderforeachriskwill discussthe statusof that risk;however,onlyriskswhichfall inthe currenttime periodwill be discussed. Riskmonitoringwill be acontinuousprocessthroughoutthe life of thisproject. Asrisksapproachon the projectschedule the ProgramManagerwill ensure thatthe appropriate stakeholderprovidesthe necessarystatusupdateswhichincludethe riskstatus, identificationof triggerconditions,andthe documentationof the resultsof the riskresponse. Risk Mitigation and Avoidance The Program Manager has ledthe projectteamindevelopingresponsestoeachidentifiedrisk. Asmore risksare identified,theywill be qualifiedandthe teamwill developavoidance andmitigationstrategies. These riskswill alsobe addedtothe Risk AssessmentMatrix andthe projectplanto ensure theyare monitoredatthe appropriate timesandare respondedtoaccordingly. The risksfor thisprojectwill be managedandcontrolledwithinthe constraintsof time,scope,andcost. All identifiedriskswill be evaluatedinordertodetermine how theyaffectthistriple constraint. The Program Manager,withthe assistance of the projectteam, will determinethe bestwaytorespondto each riskto ensure compliance withthese constraints.
  • 45.
    44 In extreme casesitmaybenecessarytoallow flexibilitytoone of the project’sconstraints. Schedule and cost forthisprojectallowsforflexibilityasa lastresort. If necessary,fundingmaybe addedtothe projectinorder tomeetthe scope constraint. Scope is a firmconstraintthatallowsforno flexibility. The schedule andcost constraintsare flexibleonlyinextreme caseswherenootherriskavoidance or mitigationstrategywill work. Risk Assessment Matrix The Risk AssessmentMatrix forthisprojectisa log of all identifiedrisks,theirprobabilityandimpactto the project.The RiskAssessmentMatrix wascreatedthroughthe initial projectriskmanagement meetingledbythe ProgramManager. Duringthismeeting,the projectteamidentifiedandcategorized each risk. Additionally,the teamassignedeachriskascore basedon the probabilityof itoccurringand the impact itcouldpotentiallyhave. Risk Event Event Code Likelihood Impact (1 – low, 5 – high) Detection Difficulty (1 – low, 5 – high) When Technical Error in Requirements Specification T-A .05 3 4 Integration Failure to meet Quantitative Performance Requirements T-B .05 4 2 Integration and Testing Failure to meet Reliability Requirements T-C .15 4 4 Testing Failure inComponent Integration T-D .10 3 3 Integration and Testing External Contractual E-E .05 4 4 Throughout Supply E-F .10 3 3 Installation Weather E-G .05 3 3 Throughout Organizational Projectdependencies O-H .05 1 1 Throughout Resources O-I .05 3 3 Throughout Funding O-J .05 4 2 Throughout Project Management Error in Estimation PM-K .15 3 3 Throughout Communication Failure PM-L .05 3 2 Throughout
  • 46.
    45 Risk Identification Tablefor Impact Scales Relative Scale Project Objective 1 Very low 2 Low 3 Moderate 4 High 5 Very high Cost < 5% ≥ 5% ≥ 10% ≥ 20% ≥ 30% Time < 10% ≥ 10% ≥ 20% ≥ 30% ≥ 40% Scope Scope decrease barely noticeable Minor areas of scope affected Major areas of scope affected Scope reduction unacceptable to sponsor Project end item significantly compromised Quality Quality degradation barely noticeable Only very demanding applications are affected Quality reduction requires sponsor approval Quality reduction unacceptable to sponsor Project end item significantly compromised
  • 47.
    46 Risk Breakdown Structure Project TechnicalExternal Organisational Project Management Communication Performance Reliability Integration Contractual Supply Weather Requirements Project depedencies Resources Funding Estimation Planning Controlling
  • 48.
    47 Risk Severity Matrix 0.25 0.2 0.15 PM-KT-C 0.1 T-D, E-F 0.05 O-H T-A, E-G, O-I, PM-L T-B, E-E, O-J 1 2 3 4 5 Impact Likelihood Major Risk Moderate Risk Low Risk Risk Event Technical Error in Requirements Specification T-A Failure to meet Quantitative Performance Requirements T-B Failure to meet Reliability Requirements T-C Failure in Component Integration T-D External Contractual E-E Supply E-F Weather E-G Organizational Project dependencies O-H Resources O-I Funding O-J Project Management Error in Estimation PM-K Communication Failure PM-L
  • 49.
    48 Risk Response Matrix RiskEvent Response Contingency Plan Trigger Responsible Party Technical Error in Requirements Specification Technical Review Dependent on outcome of technical review Integration FPT Head of Technical Failure to meet Quantitative Performance Requirements Technical Review Contractual Review Dependent on outcome of review Integration FPT Head of Technical and FPT Headof Contract and Commercial Management Failure to meet Reliability Requirements Technical Review Contractual Review Dependent on outcome of review Testing FPT Head of Technical and FPT Headof Contract and Commercial Management Failure inComponentIntegration Technical Review Dependent on outcome of technical review Integration and Testing FPT Head of Technical External Contractual Meeting with counterparty Dependent on outcome of meeting Non-compliance with contract FPT Head of Contract and Commercial Management Supply Meeting with supplier Dependent on outcome of meeting. Initiate alternate supply sources. Supply disruption FPT Head of Contract and Commercial Management Weather Project Stakeholder meeting Dependent on outcome of meeting Assessment of project stakeholders FPT Program Manager Organizational Project Dependencies Project Stakeholder meeting Dependent on outcome of meeting Project Schedule (Schedule variance threshold) FPT Program Manager Resources Project Stakeholder meeting Dependent on outcome of meeting Project Schedule (Schedule variance threshold) Technical and Quality concerns FPT Program Manager and FPT Head of Technical Funding FPT Project Team Meeting Initiate Financing Treasury report FPT Project Owner
  • 50.
    49 Project Management Error inEstimation Project Stakeholder meeting Dependent on outcome of meeting Schedule variance, Cost variance FPT Program Manager Communication Failure Project Stakeholder meeting Dependent on outcome of meeting Issue raised by project stakeholders FPT Program Manager
  • 51.
    50 Risk Management PlanAcceptance _______________________________________________ Date: ______________________ JimBergmann Head:Contract and Commercial Management, FirstPrinciplesTechnologies
  • 52.
    51 CHANGE MANAGEMENTPLAN The ChangeManagementPlanwascreatedin orderto setexpectationsonhow the approachto changeswill be managed,whatdefinesachange,the purpose androle of the change control board, and the overall change managementprocess. All stakeholderswill be expectedtosubmitorrequest changesinaccordance withthisChange ManagementPlanandall requestsandsubmissionswill followthe processdetailedherein. Change Management Approach The Change Managementapproachwill ensure thatall proposedchangesare defined,reviewed,and agreeduponso theycan be properlyimplementedandcommunicatedtoall stakeholders. This approach will alsoensure thatonlychangeswithinthe scope of this projectare approvedand implemented. The Change Managementapproachis notto be confusedwiththe Change ManagementProcess whichwill be detailedlaterinthisplan. The Change Managementapproachconsistsof three areas: - Ensure changesare withinscope andbeneficial tothe project - Determine howthe change will be implemented - Manage the change as it isimplemented The Change Managementprocesshasbeendesignedtomake sure thisapproachisfollowedforall changes. Usingthisapproach methodology will preventunnecessarychange fromoccurringand focusresourcesonlyonbeneficial changeswithinthe projectscope. Definitions of Change There are several typesof changeswhichmaybe requestedandconsideredforthe project. Dependingonthe extentandtype of proposedchanges,changesprojectdocumentationandthe communicationof these changeswill be requiredtoinclude anyapprovedchangesintothe project planand ensure all stakeholdersare notified. Typesof changesinclude: - Scheduling Changes:changeswhichwill impactthe approvedprojectschedule. These changesmay require fasttracking,crashing,orre-baseliningthe schedule dependingonthe significance of the impact. - BudgetChanges:changeswhichwillimpactthe approvedprojectbudget. These changes may require requestingadditional funding,releasingfundingwhichwouldnolongerbe required,oraddingto managementreserves. Mayrequire changestothe cost baseline. - ScopeChanges:changeswhichare necessaryandimpactthe project’sscope whichmaybe the resultof unforeseenrequirementswhichwerenotinitiallyplannedfor. These changes may alsoimpactbudgetand schedule. These changesmayrequire revisiontoWBS,project scope statement,andotherprojectdocumentationasnecessary. The Program Manager mustensure thatany approvedchangesare communicatedtothe project stakeholders. Additionally,aschangesare approved,the ProgramManagermust ensure thatthe changesare capturedinthe projectdocumentationwherenecessary. These documentupdates mustthenbe communicatedtothe projectteamandstakeholders.
  • 53.
    52 Change Control Board TheChange Control Board (CCB) isthe approval authorityforall proposedchange requests pertainingtothe project. The purpose of the CCB isto review all change requests,determinetheir impactson the projectrisk,scope,cost,and schedule,andtoapprove ordenyeachchange request. The followingtable providesalistof the CCB membersforthe project: Name Position CCB Role Gregg Barrett ProjectOwner Chair JimBergmann Contract and Commercial Management Member Gordon Murray Technical Head Member KevinJones Program Manager Member As change requestsare submittedtothe ProgramManagerby the project team/stakeholders,the Program Managerwill logthe requestsinthe change logand the CCB will convene asnecessaryto reviewall change requests. Inthe eventmore informationisneededforaparticularchange request, the requestwill be deferredandsentbackto the requestorformore informationorclarification. Roles and Responsibilities The followingare the rolesandresponsibilitiesforall change managementefforts: ProjectOwner: - Approve all changestobudget/fundingallocations - Approve all changestoschedule baseline - Approve anychangesinprojectscope - Chairthe CCB Program Manager: - Receive andlogall change requestsfromprojectstakeholders - Conductpreliminaryrisk,cost,schedule,scope analysisof change priortoCCB - Seekclarificationfromchange requestorsonanyopenissuesorconcerns - Make documentationrevisions/editsasnecessaryforall approvedchanges - Participate onCCB ProjectTeam/Stakeholders: - Submitall change requestsonstandardorganizational change requestforms - Provide all applicable informationanddetail onchange requestforms - Be preparedtoaddressquestionsregardinganysubmittedchange requests - Provide feedbackasnecessaryonimpactof proposedchanges
  • 54.
    53 Change Control Process TheProgram Manager has overall responsibilityforexecutingthe change managementprocessfor each change request. 1) Identifythe needforachange (Stakeholders) –Change requestorwill submitacompleted change requestformto the ProgramManager. 2) Log change in the change requestregister(ProgramManager) –The ProgramManager will keep a log of all submittedchange requeststhroughoutthe project’slifecycle. 3) Submitchange requesttoCCB (ProgramManager) – The Program Manager will submitthe change request,tothe CCB for review. 4) Obtaina decisiononthe change request(CCB) –The CCB will discussthe proposedchange and decide whetherornot itwill be approvedbasedonall submittedinformation. 5) Implementchange (ProgramManager) –If a change isapprovedbythe CCB,the Program Manager will update andre-baseline projectdocumentationasnecessary.
  • 55.
    54 Change Request Form ProjectName:DPZero1 ProjectOwner:GreggBarrett RequestNumber: Change RequestDate: Originator: Review Requestby: Descriptionof requestedchange: Reasonforchange: Areas of impact of proposed change: Scope: Schedule: Cost: Risk: Disposition Priority FundingSource Approve Emergency ManagementReserve Approve asamended Urgent BudgetReserve Disapprove Low Customer Deferred Other Sign-off Approvals Program Manager Date ProjectOwner Date HeadTechnical Date HeadContract and Commercial Management Date
  • 56.
    55 Change Management PlanAcceptance _______________________________________________ Date: ______________________ JimBergmann Head:Contract and Commercial Management, FirstPrinciplesTechnologies
  • 57.
    56 HUMANRESOURCE MANAGEMENTPLAN The humanresourcesmanagementplanisa tool whichwill aidinthe managementof thisproject’s humanresource activitiesthroughout the projectuntil closure. The humanresourcesmanagement planincludes: - Rolesandresponsibilitiesof teammembersthroughoutthe project - Projectorganizationchart - Staffingmanagementplan The purpose of the humanresourcesmanagementplanistoachieve projectsuccessbyensuringthe appropriate humanresourcesare acquiredwiththe necessaryskills,teambuildingstrategiesare clearlydefined,andteamactivitiesare effectivelymanaged. Roles and Responsibilities The rolesand responsibilities forthe projectare essential to success. All teammembersmustclearly understandtheirrolesandresponsibilitiesinordertosuccessfullyperformtheirportionof the project. For the projectthe followingprojectteamrolesandresponsibilitieshave beenestablished: Program Manager (1 position): Responsibility: - to manage all projecttasks,scheduling,andcommunicationregardingthe project. - to approve all budgetexpendituresupto,andincluding, the allocatedbudgetamounts.(Any additional fundingmustbe requestedthroughMr.JimBergmann,headof Contract and Commercial ManagementatFirstPrinciplesTechnologies.) - to interface withmanagementasrequired,requestresources,delegate responsibilities withinthe frameworkof the project,andtocommunicate withall contractors,asrequired, to ensure successful andtimelycompletionof the project. - reportprojectstatusin accordance withthe communicationsmanagementplan. - facilitate scope change requests. - organize andfacilitate scheduledchange control board(CCB) meetings. - conduct preliminaryrisk,cost,schedule,scope analysisof change priortoCCB. - participate onCCB - communicate outcomesof scope change requests. - update projectdocumentsuponapproval of all scope changes. - communicationEscalationProcess:DecisionmakeronPriority3matters Project Owner(1 position): Responsibility: - chair the CCB. - reviewof proposedscheduleandapprove the final schedule before itisbaselined. - approve all changesto budget/fundingallocations - approve all changesto schedule baseline - approve anychangesin projectscope - communicationEscalationProcess:DecisionmakeronPriority1matters
  • 58.
    57 Contract and CommercialManagement (1 position) Responsibility: - reviewrequestsforadditionalfunding. - establishandapprove documentationformeasuringprojectscope whichincludes deliverable qualitychecklistsandworkperformance measurements. - reviewandapprove all deliverables. - reviewandapprove all componentsof the projectplan. - memberof the CCB. - conduct contractual reviewinthe eventof failuretomeetreliabilityrequirements,aspartof the riskresponse. - meetwithcounterpartyinthe eventof non-compliancewithcontract,aspart of the risk response. - meetwithsupplierinthe eventof asupplydisruption,aspartof the riskresponse - communicationEscalationProcess:DecisionmakeronPriority2matters Technical Head (1 position): Responsibility: - developtechnical designsolutionsforthe project. - oversee developmentof the technical submissionforthe suspensionpackage andbrake package. - oversee technical evaluationof the suspensionandbrake package suppliers. - establishandapprove documentationformeasuringprojectscope whichincludes deliverable qualitychecklistsandworkperformance measurements. - reviewandapprove all deliverables - memberof the CCB - conduct technical reviewinthe eventof errorfoundrequirementsspecification,aspartof riskresponse - conduct technical reviewinthe eventof FailuretomeetQuantitative Performance Requirements,aspartof the riskresponse - conduct technical reviewinthe eventof failure tomeetReliabilityRequirements,aspartof the riskresponse. - conduct technical reviewinthe eventof FailureinComponentIntegration,aspartof the risk response. - communicationEscalationProcess:DecisionmakeronPriority2matters Project Organizational Charts The followingRASCIchartshowsthe relationshipbetweenprojecttasksandteammembers. Changeswill be proposedinaccordance withthe project’schange control process. Aschangesare made all projectdocumentswill be updated andredistributedaccordingly. RACI.xlsx
  • 59.
    58 Staff Acquisition There iscurrentlynostaff acquisitionschedule since the organizationhasthe requiredstaff with requiredskillsets. Training There iscurrentlynotraining schedule since the organizationhasadequate staff withrequiredskill sets. Recognition and Rewards Followingthe projectkick-off meetingthe ProgramManagerwill schedule ameetingwithFPT,Riley and Fioravanti Managementtoexplorepossiblerecognitionandrewardoptionsforthe project. Resource loaded/leveled baseline Resource load.xlsx Human Resource Management Plan Acceptance _______________________________________________ Date: ______________________ JimBergmann Head:Contract and Commercial Management, FirstPrinciplesTechnologies
  • 60.
    59 LESSONS LEARNED APPROACH Thepurpose of the lessonslearneddocumentistocapture the project’slessonslearnedinaformal documentforuse infuture projects. Thisdocumentmaybe usedas part of new projectplanningfor similarprojectsinordertodetermine whatproblemsoccurredandhow those problemswere handledandmaybe avoidedinthe future. Additionally,thisdocumentdetailswhatwentwellwith the projectand why,sothat future initiativesmaycapitalize onthese actions. Thisdocumentwill be formallycommunicatedwiththe organizationandwill becomeapart of the organizational assets and archives. The lessonslearnedfromthe projectwillbe compiledfromprojectjournal entriesthroughoutthe projectlifecycle. Lessonslearnedare alsoto be gatheredfrombothrealizedandunrealizedrisksin the projectriskregisteraswell asthroughinterviewswithprojectteammembersandother stakeholderasnecessary. The lessonslearnedfromthisprojectwillbe usedasreferencesforfuture projectsandcontainan adequate level of detailsothatotherprojectmanagersmayhave enough informationonwhichtohelpbase theirprojectplans. The lessonslearnedinthisdocumentare categorizedbyprojectknowledge area. These knowledge areasconsistof - Stakeholdermanagement - Communicationsmanagement - Scope management - Cost management - Schedule management - Riskmanagement - Change management - Human resource management Lessons learned from this Project The followingtable will be usedtolistthe lessonslearnedforthe project. These lessonsare categorizedbyknowledge area.Itisimportanttonote that not onlyfailuresorshortcomingsare includedbutsuccessesaswell. Category Description Problem/Success Impact Recommendation Stakeholder Management Communication Management Scope Management Cost Management Schedule Management Risk Management
  • 61.
    60 Change Management Human Resource Management Lessons learnedknowledge base The lessonslearnedfromthe projecttogetherwithall projectdocumentationwillbe archivedonthe FirstPrinciplesTechnologiesSharePointServer.Thisinformationwill be catalogued underthe project’syear(2015) andthe projectname (DPZero1) for future reference. Lessons Learned Acceptance _______________________________________________ Date: ______________________ JimBergmann Head:Contract and Commercial Management, FirstPrinciplesTechnologies
  • 62.
    61 PROCUREMENT MANAGEMENTPLAN The ProcurementManagementPlansetstheprocurementframeworkforthisproject. Itwill serve as a guide formanagingprocurementthroughoutthe life of the projectandwill be updatedas acquisitionneedschange. Thisplanidentifiesanddefinesthe items tobe procured,the typesof contracts to be usedinsupportof thisproject,the contract approval process,anddecisioncriteria. The importance of coordinatingprocurementactivities,establishingfirmcontractdeliverables,and metricsinmeasuringprocurementactivitiesisincluded. Otheritemsincludedinthe procurement managementplaninclude:procurementrisksandprocurementriskmanagementconsiderations; howcosts will be determined;how procurementdocumentationwill be used;andprocurement constraints. Procurement management approach The Head of Contactand Commercial Management will provide oversightandmanagementforall procurementactivitiesunderthisproject. The ProgramManager will workwiththe projectteamto identifyall itemstobe procuredforthe successful completionof the project. The Contractand Commercial Managementoffice togetherwiththe Technical Head will thenreview the procurement listandbeginthe supplierselectionandcontractingprocess.. Procurement definition The followingprocurementitemsand serviceshave beendeterminedtobe essential for project completionandsuccess. Item/Service Justification Date Brake package Critical component Selectionmade by 17/07/2015 Suspensionpackage Critical component Selectionmade by 17/07/2015 In additiontothe above listof procurementitems,the followingindividualsare authorizedto approve purchasesforthe projectteam: Name Role Gordon Murray Technical Head JimBergmann Contract and Commercial Management Type of contracts All items andservicestobe procuredforthisprojectwill be solicitedunderfirm-fixedprice contracts. The contracts and commercial managementofficewillsolicitbidsfrom suppliers. Supplier
  • 63.
    62 bidswill thenbe reviewedbytheTechnical Head,the Headof Contractand Commercial Managementandthe ProjectOwner. Procurement risk management All procurementactivitiescarrysome potential forriskwhichmustbe managedtoensure project success.While all riskswill be managedinaccordance withthe project’s riskmanagementplan, there are specificriskswhichpertainspecificallytoprocurementwhichmustbe considered: - Unrealisticscheduleandcostexpectationsforsuppliers - Manufacturingcapacitycapabilitiesof suppliers - Conflictswithcurrentcontractsand supplierrelationships - Potential delaysin delivery andimpactsoncost and schedule - Potential thatfinal product/service doesnotmeetrequiredspecifications These risksare not all-inclusive andthe standardriskmanagementprocessof identifying, documenting, analysing,mitigating,and managingriskswill be used. As previouslystated,projectriskswillbe managedinaccordance withthe project’sriskmanagement plan. However,forrisksrelatedspecificallytoprocurement,there mustbe additional consideration and involvement. Projectprocurementeffortsinvolveexternal organizationsandpotentiallyaffect currentand future businessrelationshipsaswell as internal supplychainandsupplier management operations. Because of the sensitivityof these relationshipsthe projectteamwillinclude the Technical Headand the Headof Contract andCommercial Managementinall projectmeetingsand statusreviews. Additionally,anyissuesconcerningprocurementactionsoranynewlyidentifiedriskswill immediatelybe communicatedtothe Headof Contract and Commercial Management. Cost determination For thisprojecta RequestforProposal (RFP) willbe issuedtosolicitproposalsfromvarioussuppliers coveringhowtheywill meetthe technical requirementsandthe costof doingso.The technical requirementsof the RFPwill be compiledbythe Technical Headwhile all non-technical sectionswill be compiledbythe Headof Contractand Commercial Management. Procurement documentation The procurementmanagementprocessconsistsof manystepsaswell asongoingmanagementof all procurementactivitiesandcontracts. The goal mustbe to simplifyprocurementmanagementbyall necessarymeansinorderto facilitate successfulcompletionof the project. Toaid insimplifying these tasks,the knowledge base of the Contractand Commercial ManagementOffice willbe used. The Contract and Commercial ManagementOffice maintains aclause andtemplate libraryonFPT’s Contract Managementsystemthatwill be usedforthisproject. The followingdocumentswill be used(ata minimum) forprojectprocurementactivities:
  • 64.
    63 - RFP o Background oProposal processandtimelines o Proposal guidelines o Technical specification o Proposal formatsandmedia o Selectioncriteria o Pricingforms o Statementof work o Termsand Conditions - Mutual non-disclosure agreement - Letterof intent - Firmfixedprice contract - Procurementauditform - Procurementperformanceevaluationform - Lessonslearnedform Procurement constraints There are several constraintsthatmustbe consideredaspartof the project’sprocurement managementplan. These constraintswill be includedinthe RFPandcommunicatedtoall suppliers. Schedule: - Projectschedule isnotflexible andthe procurementactivitiesandcontractfulfilmentmustbe completedwithinthe establishedprojectschedule. Technology: - Specificationswill be includedinthe statementof workaspart of the RFP. While proposalsmay include suggestedalternativesand/orenhancements,parts specificationsmustmatchthose providedinthe statementof workexactly. Contract approvalprocess The Program Manager will workwiththe projectteam, the Technical Headandthe Head of Contract and Commercial Managementtodefine the itemtypes,quantities,servicesandrequireddelivery dates. The contractsand commercial managementoffice will thensolicitbidsfromsuppliers. Supplierbidswill thenbe reviewedbythe Technical Head,the Headof Contractand Commercial Managementandthe ProjectOwner,togetherconstitutingthe ContractReview Board. Once a contract has beenapprovedbythe ContractReview Boardthe ProgramManager is authorizedtoapprove all expendituresupto,andincluding,the allocatedamountsinaccordance withthe contract. Decision criteria The criteriafor the selectionandawardof procurementcontractsunderthisprojectwill be basedon the followingdecisioncriteria: - Abilityof the suppliertoprovide all itemsbythe requireddeliverydate
  • 65.
    64 - QualityandReliability - Costincludingongoingmaintenance andreplacement - Past performance - Technical expertise Supplier management The Head of Contactand Commercial Managementisultimatelyresponsibleformanaging suppliers. In orderto ensure the timelydeliveryandhighqualityof productsfrom suppliers the Headof Contract and Commercial Managementtogetherwiththe Headof Technical,will meetweeklywith each suppliertodiscussthe progressforeach procureditem. The meetingscanbe inpersonor by teleconference. Thisforumwill provideanopportunitytoreview eachitem’sdevelopmentorthe service providedinordertoensure itcomplieswiththe requirementsestablishedinthe project specifications. Italsoservesasan opportunitytoaskquestionsormodifycontractsorrequirements aheadof time inorderto preventdelaysindeliveryandschedule. The ProgramManagerwill be responsible forschedulingthismeetingona weeklybasisuntil all itemsare deliveredandare determinedtobe acceptable. Performance metrics for procurement activities The followingmetricsare establishedfor supplierperformanceforthisproject’sprocurement activities. Eachmetricisratedon a 1-3 scale as indicatedbelow: Supplier Product Quality On Time Delivery Documentation Quality Technical Expertise Transactional Efficiency Service Quality Brake Package Supplier Suspension Package Supplier 1 – Unsatisfactory 2 – Acceptable 3 - Exceptional
  • 66.
    65 Procurement Management PlanAcceptance _______________________________________________ Date: ______________________ JimBergmann Head:Contract and Commercial Management, FirstPrinciplesTechnologies
  • 67.
    66 EXAMPLE STATUS REPORT Pleasesee the Appendixfordetailsconcerningthe calculationsandinterpretationof EarnedValue. Week 1: The work on task6.1 was onschedule.The Actual Cost(AC) was 9000 USD and PlannedValue (PV) was 9000 USD. Task 6.1 is42% complete. The work of task 1.1 was on schedule.The ACis9000 USD and PV is 9000 USD. Task 1.1 is56% complete. Week 2: Work on Task 6.1 fell slightlybehindschedule,due tosome aerodynamicchallengesencounteredin the redesignof the frontsplitter,engine intake andcoolingandaccommodatingthe reardiffuser. EarnedValue (EV) was8550 USD while PV was9000 USD. AC came inat 10595 USD, higherthan the PV of 9000 USD due to the additional simulationworkbeingrequired.Task6.1 is81% complete. Work on Task 1.1 fell slightlybehindschedule,due tosome challengesinincorporatingthe body redesignchanges.EV was 6840 USD while PV was7200 USD. ACwas 7063 USD, higherthanthe PV of 7200 USD, due to the additionof a resource.Task1.1 is 97% complete. Week 3: The work outstandingfromweek2on Task6.1 was completed.The remainingworkonTask6.1 scheduled forthisweekwasalsocompletedwithanEV of 1800 USD, PV of 1800 USD andAC of 1800 USD. Task 6.1 Body:DesignModification,isnow complete. The work outstandingfromweek2on Task1.1 was completed.The ACof 7416 USD exceededthe PV of 7200 USD due to the additionof a resource.Task1.1: Chassis:DesignModificationisnow complete. The CAD Integrationactivitystarted twodays late due tothe work still beingdone onTask6.1 and 1.1. The EV for the weekonthe CAD Integrationwas1782 USD comparedto a PV of 5400 USD. Only 33% of the CAD Integrationactivityscheduledforweek3wascompleted,howeverthisisnota seriousissue. Status Report: Week 2 % of week schedule EV AC PV CV SV SPI CPI % of task complete Task 6.1 0.95 8550 10594.8 9000 -2044.8 -450 0.95 0.807 0.8125 1.1 0.95 6840 7063.2 7200 -223.2 -360 0.95 0.9684 0.977777778 Status Report: Week 1 % of week schedule EV AC PV CV SV SPI CPI % of task complete Task 6.1 1 9000 9000 9000 0 0 1 1 0.416666667 1.1 1 9000 9000 9000 0 0 1 1 0.555555556
  • 68.
    67 Week 4: All theworkoutstandingonthe CAD Integrationwascompletedthisweek.Anadditional resource was addedtoassistin the work.Thisresultedinthe ACexceedingthe PV.The CADIntegrationtaskis nowcomplete. Task 2.1 Brakes:Technical, wasstartedandcompletedaccordingtoschedule.PV andACwas5400 USD. Task 3.1 Suspension:Technical,wasstartedandcompletedaccordingtoschedule.PV andACwas 5400 USD. Task 9.1, 1.3, 6.3 and 7.1 are runningbehindschedule withonly33% of the workthat was scheduled thisweekhavingbeencompleted.Thiswasdue tothe work onthe CADIntegrationrunningtwo daysbehindschedule. Week 5: The work outstandingonTask9.1, 1.3, 6.3 and 7.1 fromweek4 was completedthisweek. Task 9.1 was on schedule andthe ACequalledthe PV of 9000 USD. Task 9.1 is80% complete. Task 1.3 was on schedule andthe ACequalledthe PV of 6000 USD. Task 1.3 isnow 26% complete. Task 6.3 was of schedule andthe ACequalledthe PV of 4500 USD. Task 6.3 is now 53% complete. Task 7.1 was on schedule andthe ACequalledthe PV of 9000 USD. Task 7.1 isnow 44% complete. Status Report: Week 3 % of week schedule EV AC PV CV SV SPI CPI % of task complete Task 6.1 5% from week 2 9000 11124.54 9000 -2124.54 0 1 0.809022 0.833333333 100% of week 3 1800 1800 1800 0 0 1 1 1 1.1 5% from week 2 7200 7416.36 7200 -216.36 0 1 0.970827 1 1.2, 4.1, 5.1, 6.2, 8.1, 9.2 0.33 1782 1962 5400 -180 -3618 0.33 0.908257 0.2 Status Report: Week 4 % of week schedule EV AC PV CV SV SPI CPI % of task complete Task 1.2, 4.1, 5.1, 6.2, 8.1, 9.2 67% from week 3 5400 5886 5400 -486 0 1 0.917431 0.6 100% of week 4 3600 3924 3600 -324 0 1 0.917431 1 2.1 1 5400 5400 5400 0 0 1 1 1 9.1 0.33 1800 1800 5400 0 -3600 0.333333 1 0.1 1.3 0.33 1200 1200 3600 0 -2400 0.333333 1 0.033333333 3.1 1 5400 5400 5400 0 0 1 1 1 6.3 0.33 900 900 2700 0 -1800 0.333333 1 0.066666667 7.1 0.33 1800 1800 5400 0 -3600 0.333333 1 0.055555556
  • 69.
    68 Summary: At the endofWeek5 the EV is101 400 USD and a PV of 101 400 USD. The Schedule Variance (SV) is therefore 0and the projectison schedule –thiscan also be seenwiththe Schedule Performance Index (SPI) of 1. The Cost Performance Index (CPI) isalittle below 1at 0.97 due to the AC beingslightlyhigherat 104 551 than the EV at 101 400. The higherACisprimarilydue tothe highercostsassociatedwith Task 6.1 and Task1.1 in Week2, where additionalresourceswere addedtothe project. Summary EV AC PV CV SV SPI CPI Total 101400 104550.9 101400 -3150.9 0 1 0.969862526 The expectedstatusof the projectat completion isgivenbythe EAC(f) calculatedbelow: EAC(f) Forecastedestimate costatcompletion EAC(f)=AC+[(BAC-EV)/CPI] Total ACat week5 104550.9 Total BAC 226800 Total EV at week5 101400 BAC-EV at week5 125400 CPIat week5 0.969863 EAC(f) atweek5 233847.6 Based on the EAC(f) calculated at Week 5, the project will exceed the total planned value (BAC) by 7048 USD. This of course assumes that the CPI remains constant over the remainder of the project. Status Report: Week 5 % of week schedule EV AC PV CV SV SPI CPI % of task complete Task 9.1 67% from week 4 5400 5400 5400 0 0 1 1 0.3 100% of week 5 9000 9000 9000 0 0 1 1 0.8 1.3 67% from week 4 3600 3600 3600 0 0 1 1 0.1 100% of week 5 6000 6000 6000 0 0 1 1 0.266666667 6.3 67% from week 4 2700 2700 2700 0 0 1 1 0.2 100% of week 5 4500 4500 4500 0 0 1 1 0.533333333 7.1 67% from week 4 5400 5400 5400 0 0 1 1 0.166666667 100% of week 5 9000 9000 9000 0 0 1 1 0.444444444
  • 70.
    69 PROJECT CLOSE Thisdocumentestablishesformal acceptanceof all the deliverablesforthe DPZero1 project. The projecthas metall the acceptance criteriaas definedinthe requirementsdocumentandproject scope statement. A projectreviewhasbeenperformedtoverifythatall deliverablesmeet performance andspecificationrequirements. Additionallyaproductevaluationhasbeenperformed throughtwo testsessionsandithasbeendeterminedthatthe vehiclemeetsthe qualityand functional requirementsdefinedwithinthisproject. The Program Manager isauthorizedtocontinue withthe formal close outof thisproject. The closeoutprocesswill includethe schedulingof apost-projectreview meeting,documentationof lessonslearned, release of the Projectteams,andthe archive all relevantprojectdocuments. Once the closingprocessiscompletedthe ProjectOwnerwill be notifiedandthe ProgramManager will thenbe releasedfromthe project. Project Close Acceptance _______________________________________________ Date: ______________________ JimBergmann Head:Contract and Commercial Management, FirstPrinciplesTechnologies
  • 71.
    70 APPENDIX PROJECT TEAM DIRECTORY Thefollowingtable presentscontactinformationforall personsidentifiedinthe communications managementplan. The email addressesandphone numbersinthistable will be usedto communicate withthese persons. First Principle Technologies (FPT) ProjectRole Name PositionatFPT Email Phone ProjectOwner Gregg Barrett CEO gregg@fpt.com 719 555 9899 Program Manager KevinJones Program Manager kevin@fpt.com 719 555 9890 Contract and Commercial Management JimBergmann Head:Contract and Commercial Management jim@fpt.com 719 555 9895 Technical Head Gordon Murray Technical Head gordon@fpt.com 719 555 9885 RileyTechnologies ProjectRole Name PositionatRiley Email Phone RileyManagement Bill Riley CEO bill.riley@rileytech.com 704 663 6325 RileyManagement Bill Fingerlow General Manager bill.fingerlow@rileytech .com 704 663 6323 ProjectManager KennethSwan ProjectManager kenneth.swan@rileytec h.com 704 663 6320 Engineering,chief vehicle engineer JimKasprzak Head: Engineering jim.kasprzak@rileytech. com 704 663 6315 Engineering, electrical JonMiles SeniorEngineer jon.miles@rileytech.co m 704 663 6314 Engineering, chassis TylerHook SeniorEngineer tyler.hook@rileytech.co m 704 663 6312 Engineering, suspension Ray Banda SeniorEngineer ray.banda@rileytech.co m 704 663 6311 Engineering, powertrain CharlesLong SeniorEngineer charles.long@rileytech. com 704 663 6310 Fioravanti ProjectRole Name Positionat Fioravanti Email Phone Fioravanti Management Leonardo Fioravanti CEO leonardo.fioravanti @fioravanti.it 949 780 3298 ProjectChief Designer Marco Fernelli Chief Designer marco.fernelli@fior avanti.it 949 780 3284 InteriorChief Designer LouisAugeri InteriorChief Designer louis.augeri@fiorav anti.it 949 780 3280
  • 72.
    71 ProjectManager Francine Facchini ProjectManager francine.facchini@f ioravanti.it 949780 3276 Ford Motor Company ProjectRole Name PositionatFord Email Phone Powerunitsupply Jamie Allison Ford Racing Director jamie.allison@ford. com 313 845 8648 Xtrac ProjectRole Name PositionatXtrac Email Phone Gearbox supply Paul Barton Commercial & Engineering Manager paul.barton@xtrac. com 704 799 4489 Ricardo ProjectRole Name Positionat Ricardo Email Phone Exhaustsupply Tom Franks Headof NVH tom.franks@ricard o.com 408 496 5344 Brake Supplier ProjectRole Name Positionat Email Phone Brake supply SuspensionSupplier ProjectRole Name Positionat Email Phone Suspension supply
  • 73.
    72 EARNED VALUE DETAILS PVThe plannedtime-phasedvalue of the work that isscheduled EV Earnedvalue issimplypercentcomplete times itsbudgetedcostof the work EV = % Complete *PV AC Actual cost of the workcompleted CV Cost variance adjustedbudgetcoststothe actual spentcosts CV = EV-AC CPI Cost performance index isameasure of cost efficiencyonaproject CPI= EV/AC SV Schedule variance:Howmuchworkthat has beendone comparedwithhow much should have done at thispointintime SV = EV-PV SPI Schedule performance index isameasure of schedule efficiencyonaproject SPI= EV/PV BAC The total plannedvalue of the project Earned Value calculations usedin the Example Status Report EV calculations.xlsx
  • 74.
    73 GUIDANCEON CREATING HIGHPERFORMANCE TEAMS In termsof layingthe groundworkforhighperformance teams,the presentationbelow titled “Netflix Culture: Freedom& Responsibility”wasdevelopedatNeflixbyPattyMcCord and postedby CEO ReedHastingsonSlideShare.Buildingonthe presentation IkhlaqSidhu atUC Berkeleyproduced a useful summary whichhasbeenincludedbelow. Culture - High Performance - Netflix.pdf How to buildhighperformance teams by Ikhlaq Sidhu Chief scientist, facultydirector and founding director,CenterforEntrepreneurship &Technology, IEOR department,Collegeof Engineering,UCBerkeley [The} keyideaisthat thistype of organizational culture isnotlike afamily. Instead, itsmuchmore like aprofessional sportsteam. Professionalsare paidattop rates. The goal is to hire starsfor every position. The rationale isthateachhighperformercandeliver10x inperformance. Andunlike a family,theydon’tmindwhenitstime foraplayertoleave. The culture alsodoesnotprovide career planning. The bestlong-termsecurityistohave a have a great reputationof havingaccomplished great thingsandthe skillstomatch. Of course highperformance teamsare flat(non-hierarchical) andtheytypicallyvalueinnovators, conflict(requiredtoseekoutthe bestof ideas),andclear,direct communication. Otherconceptsfor highperformance teamsare:  Results-oriented. Hard work isactuallyirrelevant,onlytheresults matter. The firmwon’tmeasure anyone’s time inthe office orevenvacationdays. In fact,there isnot evenanexpense policy. The guidance isto simplyuse commonsense todowhatisright forthe organization.  Low Process/High Flexibility. Highperformersthrive onfreedom. However,asfirmsgrow,theyuse processestocombat the complexityfromscaling. Thishasa tendencytocripple innovationanddrive outhigh performers. The proposal made inthisslide setistogrow by hiringonlytrulyhigh performingpeople andtoavoidaddingprocessandnew rules. Thisleavesthe organization flexible sothatitcan adapt to the inevitable changesyettocome.  Context-focusednotdelegation-focused. There issome highlyrelevantadviceformanagersaswell.Aswe know,highperformers thrive onfreedom,soconsiderthisconceptfromAntoine De Saint-Exupery,“If youwantto builda ship,don’tdrumupthe people togatherwood,dividethe work,andgive orders. Insteadteachthemto yearnfor the vast andendlesssea.” AccordingtoMcCord, “The bestmanagersfigure outgreatoutcomesbysettingthe appropriate context,rather
  • 75.
    74 than tryingto controlpeople.” Don’tsettop-downdecisions,don’tuse management approvals,anddon’tdefertocommittees. Andplanningandprocessshouldneverbe valued overresult.“Whenone of your people doessomethingdumb,don’tblame them. Instead: Askyourself whatcontextyoufailedtoset.” And,“whenyouare temptedtocontrol,ask yourself whatcontextyoucouldsetinstead.” The documentexplainsthe behaviorsthata highperformance culture expects. Accordingtoits author,highperformance culture isnotforeveryone. Andforthatmatter,it’snot forevery organization. Questionstoconsider: 1. How wouldyouknowwhethera“highperformance culture”isrightforyourorganization’s mission? 2. Couldthisbe establishedinpocketsof the organizationordoesitneedtobe driventop- downand implementedeverywhere? 3. What are the drawbacksor downsidestohighperformance teamculture? (Sidhu,2011)
  • 76.
    75 PERFORMANCE IMPROVEMENT Settingthe stagefor projectmanagement – a primeron the basics: The followingthree pointshave beenproposedaskeyareasof focusfor attainingsuccessinproject managementwithinthe organisation: - The appointmentof a projectmanagerwithauthorityandresponsibilityoverthe project lifecycle - Establishmentof anorganisational culture conducive tothe creationof highperformance teams.Please refertothe section“Guidanceon creating high performanceteams”. - Implementationof the projectlifecycle withinthe organisation Thisintroduction onperformance improvementinprojectmanagement will focusonthe project lifecycle,providingahighleveloverviewof the fourstages. ProjectLifecycle (Larson and Gray,2010) Four stagesof the projectlifecycle: - Definition - Planning - Execution - Closing
  • 77.
    76 The DefiningStage In thedefiningstage we askourselvesthe fundamental question;whatisthatwe wishto accomplish and howwill we goaboutattainingour objective(s)? The outputof thisprocesswill be ourprojectobjective.The projectobjective shouldbe clearly defined,understandable andcommunicatedtoall projectparticipants.Additional outputsatthis stage at a highlevel will include the definitionof goalsalongthe waythatwill helpusinachieving our objective,the skillsandcompetenciesof requiredteam members,highlevel specifications,tasks and responsibilitiesof teamparticipants. The projectobjective setsthe course forthe projectandshouldbe instilledinthe heartsandminds of all participants. The PlanningStage At thisstage we get stuck intothe details,leavingnostone unturnedinanefforttoestablish schedules,budgets,resourcesrequirementsandidentifyprojectrisks.Withplanningwe gothrough that toughmental effortof understandingall thatwe can abouthow we are goingto lay the ground workand musterthe troopsto achieve projectsuccess.Inthisstage we builduponthe workdone in the definingstage aswe aligngoalswithbudgets,responsibilitieswithresources,taskswith schedulesandconcernourselveswithriskmanagement–alwayshopingforthe bestbutbeing preparedforthe worst. The planningstage isfertile groundforthe seeds of projectfailure–so don’tletthemgerminate by beingnegligible withthe planning.Researchby Daniel KahnemanandAmosTverskyhasshownthat people tendtobe overlyoptimisticandunderestimate taskcompletiontimes.BentFlyvbjerghas proposedanapproach calledreference classforecastingtomitigate the planningfallacy. At a highlevel reference classforecastingentails: - Identifyinganappropriate reference class - Obtainthe statisticsof the reference classanduse togenerate abaseline prediction - Use specificinformationaboutthe case to adjustthe baseline prediction The ExecutingStage The third stage of the project lifecycle isthe executionstage.The executionstage istypicallythe longeststage inthe projectlifecycleandincludesthe formulationof statusreports,change management,qualitymanagementandforecasting. The executionstage iswhere the rubbermeets the road, our objective startstotake ona more tangible formasour plansare translatedintoaction. Good planninginthe priorstage shouldresultinsmoothsailinginthe executionstage ,however stormscan format any time andit isthenthat the value of a riskmanagementplanwill be putto the test. Managementandcontrol are critical inthe executionstage,withthe pointof reference beingthe schedule,costandscope producedduringthe planningstage.
  • 78.
    77 The ClosingStage The closingstagetypicallycoversthe deliveryof the final product/service(the objective definedat the verystart),a postprojectreviewshouldnow be conductedandthe closingstage mayalso involve the redeployingof projectresources.Postprojectreviewisanimportantcomponentof the projectlifecycleandone thatis oftenoverlooked.Postprojectreview servesasthe inputfor improvementsinfuture projectplanning,asall the learningthatoccurredthroughoutthe project lifecycle isformalisedaslessonslearned.
  • 79.
    78 REFERENCE Sidhu, I. (2011).Howto build high performanceteams. [blog]. Retrieved from http://blogs.berkeley.edu/2013/08/06/11254/ Larson,E. W.,& Gray, C. F.(2010). Projectmanagement:Themanagerialprocesswith MSProject (5th ed.).McGraw-Hill HigherEducation.[ISBN-13:978-1259186400]