TRƯỜNG ĐẠI HỌC CÔNG NGHỆ GIAO THÔNG VẬN TẢI
KHOA : CÔNG NGHỆ THÔNG TIN
LỚP: 68DCHT21
MÔN: PHÂN TÍCH VÀ THIẾT KẾ HỆ THỐNG
BẢN BÁO CÁO
Đề Tài: Quản lý Ký Túc Xá
• Giáo viên hướng dẫn: Vũ Thị Thu Hà
• Lớp: 68DCHT21
• Thành viên nhóm gồm:
• Trần Quang Vũ
• Đặng Thanh Sơn
• Nguyễn Duy Anh
PHẦN 2: PHÂN TÍCH HỆ THỐNG THÔNG TIN
PHẦN MỀM QUẢN LÝ KÝ TÚC XÁ
1. Biểu đồ ngữ cảnh
Mô tả chi tiết chức năng:
• 1.1 Đăng ký ở: Khi sinh viên có nhu cầu tạm trú tại KTX phải thực hiện thủ tục đăng ký ở với
tổ CTSV thông qua việc viết đơn xin ở KTX.
• 1.2 Ký hợp đồng: khi sinh viên được xét ở trong KTX sẽ thực hiện ký hợp đồng ở KTX với
đại diện nhà trường.
• 1.3 Gia hạn hợp đồng: Sinh viên có nhu cầu tiếp tục ở trong KTX sẽ được xét thông qua kết
quả rèn luyện học tập tại năm học trước và gia hạn hợp đồng
• 1.4 Kết thúc hợp đồng: cán bộ quản lý sinh viên ngành báo cho sinh viên trước 1 tháng và
sinh viên khi kết thúc hợp đồng có trách nhiệm bàn giao các trang thiết bị lại cho nhà
trường, thực hiện các thủ tục theo quy định.
• 2.1 Quản lý kỷ luật: Báo cáo tình hình kỷ luật sinh viên: khi sinh viên có vi phạm kỷ luật và
có chứng cứ vi phạm kỷ luật cán bộ quản lý sinh viên ngành có trách nhiệm báo cáo với tô
trưởng để họp hội đồng khen thưởng - kỷ luật. Thông báo các trường hợp bị trục xuất khỏi
KTX: khi sinh viên bị trục xuất khỏi KTX, cán bộ quản lý sinh viên ngành phải có trách nhiệm
chuyển quyết định kỷ luật cho sinh viên, thông báo toàn khu KTX và toàn trường.
• 2.2 Quản lý trực tự quản: trong thời gian tạm trú tại KTX, sinh viên có nhiệm vụ trực tự
quản theo sự phân công của cán bộ quản lý sinh viên ngành.
3.1 Quản lý tài sản: sinh viên tạm trú tại KTX được mượn các trang thiết bị sinh
hàng ngày theo quy định.
3.2 Quản lý sử dụng điện nước: hàng tháng, cán bộ quản lý phải ghi số điện nướ
phòng sử dụng. Lập báo cáo: cán bộ quản lý điện nước lập báo cáo chuyển phòng
để tính tiền, thanh toán.
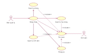
2. Biểu đồ Usecase:
• Biểu đồ Use case mức tổng quát của Quản lý kí túc xá.
• 3. Phân rã biểu đồ Use case
• 3.1 Phân rã biểu đồ Use case Quản lý hợp đồng
• Use case Quản lý hợp đồng được phân rã thành đăng kí ở, ký hợp đồng, gia hạn hợp
đồng và kết thúc hợp đồng.
• 3.2 Phân rã biểu đồ Use case Quản lý sinh viên
• Use case Quản lý sinh viên được phân rã thành hai Use case nhỏ hơn là:
• Quản lý kỷ luật: Thông báo tới sinh viên bị kỷ luật và báo cáo số sinh viên bị kỷ luật với
ban quản lý.
• Quản lý tự quản: Cung cấp thông tin sinh viên vi phạm cho quản lý kỷ luật và báo cáo
tình hình định kỳ hàng tháng cho ban quản lý.
• 3.3 Phân rã biểu đồ Use case Quản lý phòng
• Use case Quản lý phòng được phân rã thành hai Use case nhỏ là:
• Quản lý tài sản: Bàn giao tài sản cho sinh viên khi ở KTX và báo cáo tình trạng tài
sản với ban quản lý.
• Quản lý điện nước: Thông báo tình hình sử dụng điện nước của sinh viên hàng
tháng, lập hóa đơn, thu tiền và báo cáo tình hình sử dụng điện nước với ban
quản lý.
Quan ly _sinh vien
Quan ly ki luat
<<extend>>
Quan ly tu quan
<<extend>>
4. Biểu đồ trình tự, trạng thái:
- 4.1 Biểu đồ trạng thái cho chức năng quản lý hợp đồng
• 4.2 Biểu đồ trạng thái cho lớp sinh viên – chức năng quản lý sinh viên
• 4.3 Biểu đồ trạng thái tổng thể
Hop dong rong
Hop dong khac rong
Su dung dien nuoc
Ki luat
Cho thue trong mot
thoi gian
Khoi tao
Dang ki o- ki HD
phong
Quan ly
Sinh vien vao o
Het han- xoa ten khoi phong
Bao cao
thong tin
Xu ly vi pham
Xoa - huy hop dong
Huy bo va ket thuc
Dang ki o- het phong
Xac thuc va kiem tra thong tin
Kiem tra thong tin
Thong tin
• 5. Biểu đồ lớp thiết kế:
• 6 Biểu đồ trình tự thiết kế
• 6.1 Biểu đồ trình tự cho chức năng đăng nhập
: Ban quan ly
: Form Dang
nhap
: DK dang
nhap
Nhap Usename v
a password
Kiem tra Use va password
X
ac thuc thanh cong
Thong bao dang nhap thanh cong
Chon thay doi password
Hien chuc nang doi password
Nhap va xac nhan password moi
Thay doi password moi
X
ac nhan thay doi thanh cong
Thong bao thay doi thanh cong
• 6.2 Biểu đồ trình tự cho chức năng quản lý hợp đồng
: Sinh v
ien : Ban quan ly
: Form Dang ki
: DK ki hop
dong
: Form Gia han
HD
: Ket thuc HD
Y/c dang ki v
ao o KTX
Mo Form dang ki
Nhap thong tin cua SV
X
ac thuc thong tin SV
Tra loi thong tin
Thong ti Y/c
Tra loi thong tin
Thong bao
Thuc hien v
iec ki HD
Bao cao v
a thong ke sinh v
ien o KTX
Y/c gia han HD
X
u ly thong tin yeu cau cua SV
Thong bao
Thong bao
Bao cao v
a thong ke SV o KTX
Y/ c khong o KTX nua
X
ac thuc v
a huy HD
Thong bao
Thong bao
Bao cao v
a thong ke sinh v
ien khong o KTX nua
6.3 Biểu đồ trình tự cho chức năng quản lý sinh viên
6.4 Biểu đồ trình tự cho chức năng quản lý phòng
6.5 Biểu đồ trình từ cho chức năng tìm kiếm
6.6 Biểu đồ trình tự cho chức năng thống kê
7. Kết luận
• Qua bài phân tích thiết kế về hệ thống về đề tài quản lý ký túc xá , chúng em đã hiểu và
nắm rõ hơn về kiến thức của môn học, các bước phân tích và thiết kế theo hướng đối
tượng, theo hướng chức năng các hoạt động trong việc quản lý đề tài.
• Phân tích thiết kế hướng đối tượng là công việc cần thiết và đặc biệt quan trọng trong
quá trình xây dựng một hệ thống quản lý. Một quá trình phân tích thiết kế hệ thống bao
gồm hai giai đoạn chính với các bước cơ bản sau:
• Giai đoạn phân tích
• Xây dựng biểu đồ user case: xác định các tác nhân, user case và các quan hệ giữa
các user case để mô tả lại chức năng của hệ thống đồng thời xây dựng và mô tả các
hoạt động của hệ thống trong mỗi user case cụ thể.
• Việc phân tích thiết kế hệ thống quản lý đề tài thực tập môn học nhìn chung đã phân
tích được các chức năng của hệ thống, xác định được các lớp và mối quan hệ giữa
các lớp đối tượng. Xây dựng được các biểu đồ hoạt động, biểu đồ trạng thái, biểu đồ
tuần tự, biều đồ cộng tác.Tuy nhiên trong quá trình phân tích và thiết kế, chương trình
cần phải sửa đổi nhiều cho phù hợp với mục đích quản lý do vậy việc phân tích khó có
thể tránh khỏi thiếu sót và rất mong nhận được sự góp ý của thầy cô.
• Chúng em xin chân thành cảm ơn!

Qun_ly_ki_tuc_xa.pptx

  • 1.
    TRƯỜNG ĐẠI HỌCCÔNG NGHỆ GIAO THÔNG VẬN TẢI KHOA : CÔNG NGHỆ THÔNG TIN LỚP: 68DCHT21 MÔN: PHÂN TÍCH VÀ THIẾT KẾ HỆ THỐNG BẢN BÁO CÁO Đề Tài: Quản lý Ký Túc Xá
  • 2.
    • Giáo viênhướng dẫn: Vũ Thị Thu Hà • Lớp: 68DCHT21 • Thành viên nhóm gồm: • Trần Quang Vũ • Đặng Thanh Sơn • Nguyễn Duy Anh
  • 3.
    PHẦN 2: PHÂNTÍCH HỆ THỐNG THÔNG TIN PHẦN MỀM QUẢN LÝ KÝ TÚC XÁ 1. Biểu đồ ngữ cảnh
  • 4.
    Mô tả chitiết chức năng: • 1.1 Đăng ký ở: Khi sinh viên có nhu cầu tạm trú tại KTX phải thực hiện thủ tục đăng ký ở với tổ CTSV thông qua việc viết đơn xin ở KTX. • 1.2 Ký hợp đồng: khi sinh viên được xét ở trong KTX sẽ thực hiện ký hợp đồng ở KTX với đại diện nhà trường. • 1.3 Gia hạn hợp đồng: Sinh viên có nhu cầu tiếp tục ở trong KTX sẽ được xét thông qua kết quả rèn luyện học tập tại năm học trước và gia hạn hợp đồng • 1.4 Kết thúc hợp đồng: cán bộ quản lý sinh viên ngành báo cho sinh viên trước 1 tháng và sinh viên khi kết thúc hợp đồng có trách nhiệm bàn giao các trang thiết bị lại cho nhà trường, thực hiện các thủ tục theo quy định. • 2.1 Quản lý kỷ luật: Báo cáo tình hình kỷ luật sinh viên: khi sinh viên có vi phạm kỷ luật và có chứng cứ vi phạm kỷ luật cán bộ quản lý sinh viên ngành có trách nhiệm báo cáo với tô trưởng để họp hội đồng khen thưởng - kỷ luật. Thông báo các trường hợp bị trục xuất khỏi KTX: khi sinh viên bị trục xuất khỏi KTX, cán bộ quản lý sinh viên ngành phải có trách nhiệm chuyển quyết định kỷ luật cho sinh viên, thông báo toàn khu KTX và toàn trường. • 2.2 Quản lý trực tự quản: trong thời gian tạm trú tại KTX, sinh viên có nhiệm vụ trực tự quản theo sự phân công của cán bộ quản lý sinh viên ngành.
  • 5.
    3.1 Quản lýtài sản: sinh viên tạm trú tại KTX được mượn các trang thiết bị sinh hàng ngày theo quy định. 3.2 Quản lý sử dụng điện nước: hàng tháng, cán bộ quản lý phải ghi số điện nướ phòng sử dụng. Lập báo cáo: cán bộ quản lý điện nước lập báo cáo chuyển phòng để tính tiền, thanh toán. 2. Biểu đồ Usecase: • Biểu đồ Use case mức tổng quát của Quản lý kí túc xá.
  • 7.
    • 3. Phânrã biểu đồ Use case • 3.1 Phân rã biểu đồ Use case Quản lý hợp đồng • Use case Quản lý hợp đồng được phân rã thành đăng kí ở, ký hợp đồng, gia hạn hợp đồng và kết thúc hợp đồng. • 3.2 Phân rã biểu đồ Use case Quản lý sinh viên • Use case Quản lý sinh viên được phân rã thành hai Use case nhỏ hơn là: • Quản lý kỷ luật: Thông báo tới sinh viên bị kỷ luật và báo cáo số sinh viên bị kỷ luật với ban quản lý. • Quản lý tự quản: Cung cấp thông tin sinh viên vi phạm cho quản lý kỷ luật và báo cáo tình hình định kỳ hàng tháng cho ban quản lý.
  • 8.
    • 3.3 Phânrã biểu đồ Use case Quản lý phòng • Use case Quản lý phòng được phân rã thành hai Use case nhỏ là: • Quản lý tài sản: Bàn giao tài sản cho sinh viên khi ở KTX và báo cáo tình trạng tài sản với ban quản lý. • Quản lý điện nước: Thông báo tình hình sử dụng điện nước của sinh viên hàng tháng, lập hóa đơn, thu tiền và báo cáo tình hình sử dụng điện nước với ban quản lý. Quan ly _sinh vien Quan ly ki luat <<extend>> Quan ly tu quan <<extend>>
  • 9.
    4. Biểu đồtrình tự, trạng thái: - 4.1 Biểu đồ trạng thái cho chức năng quản lý hợp đồng
  • 11.
    • 4.2 Biểuđồ trạng thái cho lớp sinh viên – chức năng quản lý sinh viên
  • 12.
    • 4.3 Biểuđồ trạng thái tổng thể Hop dong rong Hop dong khac rong Su dung dien nuoc Ki luat Cho thue trong mot thoi gian Khoi tao Dang ki o- ki HD phong Quan ly Sinh vien vao o Het han- xoa ten khoi phong Bao cao thong tin Xu ly vi pham Xoa - huy hop dong Huy bo va ket thuc Dang ki o- het phong Xac thuc va kiem tra thong tin Kiem tra thong tin Thong tin
  • 13.
    • 5. Biểuđồ lớp thiết kế:
  • 14.
    • 6 Biểuđồ trình tự thiết kế • 6.1 Biểu đồ trình tự cho chức năng đăng nhập : Ban quan ly : Form Dang nhap : DK dang nhap Nhap Usename v a password Kiem tra Use va password X ac thuc thanh cong Thong bao dang nhap thanh cong Chon thay doi password Hien chuc nang doi password Nhap va xac nhan password moi Thay doi password moi X ac nhan thay doi thanh cong Thong bao thay doi thanh cong
  • 15.
    • 6.2 Biểuđồ trình tự cho chức năng quản lý hợp đồng : Sinh v ien : Ban quan ly : Form Dang ki : DK ki hop dong : Form Gia han HD : Ket thuc HD Y/c dang ki v ao o KTX Mo Form dang ki Nhap thong tin cua SV X ac thuc thong tin SV Tra loi thong tin Thong ti Y/c Tra loi thong tin Thong bao Thuc hien v iec ki HD Bao cao v a thong ke sinh v ien o KTX Y/c gia han HD X u ly thong tin yeu cau cua SV Thong bao Thong bao Bao cao v a thong ke SV o KTX Y/ c khong o KTX nua X ac thuc v a huy HD Thong bao Thong bao Bao cao v a thong ke sinh v ien khong o KTX nua
  • 16.
    6.3 Biểu đồtrình tự cho chức năng quản lý sinh viên
  • 17.
    6.4 Biểu đồtrình tự cho chức năng quản lý phòng
  • 18.
    6.5 Biểu đồtrình từ cho chức năng tìm kiếm
  • 19.
    6.6 Biểu đồtrình tự cho chức năng thống kê
  • 20.
    7. Kết luận •Qua bài phân tích thiết kế về hệ thống về đề tài quản lý ký túc xá , chúng em đã hiểu và nắm rõ hơn về kiến thức của môn học, các bước phân tích và thiết kế theo hướng đối tượng, theo hướng chức năng các hoạt động trong việc quản lý đề tài. • Phân tích thiết kế hướng đối tượng là công việc cần thiết và đặc biệt quan trọng trong quá trình xây dựng một hệ thống quản lý. Một quá trình phân tích thiết kế hệ thống bao gồm hai giai đoạn chính với các bước cơ bản sau: • Giai đoạn phân tích • Xây dựng biểu đồ user case: xác định các tác nhân, user case và các quan hệ giữa các user case để mô tả lại chức năng của hệ thống đồng thời xây dựng và mô tả các hoạt động của hệ thống trong mỗi user case cụ thể. • Việc phân tích thiết kế hệ thống quản lý đề tài thực tập môn học nhìn chung đã phân tích được các chức năng của hệ thống, xác định được các lớp và mối quan hệ giữa các lớp đối tượng. Xây dựng được các biểu đồ hoạt động, biểu đồ trạng thái, biểu đồ tuần tự, biều đồ cộng tác.Tuy nhiên trong quá trình phân tích và thiết kế, chương trình cần phải sửa đổi nhiều cho phù hợp với mục đích quản lý do vậy việc phân tích khó có thể tránh khỏi thiếu sót và rất mong nhận được sự góp ý của thầy cô. • Chúng em xin chân thành cảm ơn!