QUALITY FUNCTION DEPLOYMENTDEVELOPMENT OF HOUSE OF QUALITY OF ‘PIZZA’ Quality function deployment (QFD) is a “method to transform user demands into design quality, to deploy the functions forming quality, and to deploy methods for achieving the design quality into subsystems and component parts, and ultimately to specific elements of the manufacturing process.” --- Dr. Yoji Akao SUBMITTED BY:IBRAHIM AZHAR 08-ME-53INDUSTRIAL ENGINEERING –ISUMITTED TO:                           SIR. TURRAB HAIDERTITLESUB-TITLESPAGE NO.PREFACE---QUALITY FUNCTION DEPLOYMENTINTRDUCTIONDEFINITIONSOBJECTIVES OF QFDSTEPS IN QFDHISTORY OF QFDWHAT’S IN A NAMEUSE OF QFD----HOUSE OF QUALITYDEFINITIONSBASIC STRUCTURE OF DEVELOPING HOQSEVEN STEPS OF DEVELOPING HOQHOUSE OF QUALITY OF PIZZAPIZZAHISTORY OF PIZZATYPES OF PIZZAPIZZA IN PAKISTANINGREDIENTS IN PIZZA<br />                                                                                                            <br />                <br />                  <br />                 PREFACE<br />THIS REPORT ‘QUALITY FUNCTION DEPLOYMENT (DEVELOPMENT OF HOUSE OF QUALITY OF ‘PIZZA’)   ’ CONTAINS BASIC INFORMATION ABOUT THE CONCEPT, USAGE, FUNCTION, SIGNIFICANCE, IMPORTANCE AND APPLICATION OF QUALITY FUNCTION DEPLOYMENT AND ITS ONE MAIN TOOL i.e., HOUSE OF QUALITY. THE MAIN OBJECTIVE OF THIS REPORT IS THE DEVELOPMENT OF   :<br />HOUSE OF QUALITY OF ‘PIZZA’<br />FOR SUGGESTIONS, CRITICS AND COMMENTS, PLEASE CONTACT   :<br />Ibbi_08@yahoo.com<br />Ibbi_08@hotmail.com<br />                                                                  <br />                                                                  <br />                                                                   QUALTY FUNCTION DEPLOYMENT<br />INTRODUCTION<br />right0\"
Time was when a man could order a pair of shoes directly from the cobbler. By measuring the foot himself and personally handling all aspects of manufacturing, the cobbler could assure the customer would be satisfied,\"
 lamented Dr. Yoji Akao, one of the founders of QFD, in his private lectures.<br />Quality Function Deployment (QFD) was developed to bring this personal interface to modern manufacturing and business. In today's industrial society, where the growing distance between producers and users is a concern, QFD links the needs of the customer (end user) with design, development, engineering, manufacturing, and service functions.1<br />DEFINITIONS <br /> <br />  <br />OBJECTIVES OF QFD<br />The main objectives of Quality Function Deployment are  :<br />Understanding Customer Requirements <br />Quality Systems Thinking + Psychology + Knowledge/Epistemology <br />Maximizing Positive Quality That Adds Value <br />Comprehensive Quality System for Customer Satisfaction <br />Strategy to Stay Ahead of The Game <br />As a quality system that implements elements of Systems Thinking with elements of Psychology and Epistemology (knowledge), QFD provides a system of comprehensive development process for:<br />Understanding 'true' customer needs from the customer's perspective <br />What 'value' means to the customer, from the customer's perspective <br />Understanding how customers or end users become interested, choose, and are satisfied <br />Analyzing how do we know the needs of the customer <br />Deciding what features to include <br />Determining what level of performance to deliver <br />Intelligently linking the needs of the customer with design, development, engineering, manufacturing, and service functions <br />Intelligently linking Design for Six Sigma (DFSS) with the front end Voice of Customer analysis and the entire design system <br />STEPS IN QFD<br />To develop a QFD it is necessary to have technical knowledge and an understanding of the techniques that assist in the development of each room, Some of the steps used in developing a QFD are listed below:<br />Capture the Voice of the Customer with market research <br />Importance ranking using Analytical Hierarchy Process (AHP) <br />How to deliver facilitation <br />How Much to Deliver <br />Relationship matrix to link wants and desires <br />Benchmarking <br />Organizational difficulty <br />Correlation matrix of specifications <br />Written requirements <br />These are only a few of the rooms that are developed in QFD level 1. Continuing through product development requires passing on the outputs into product details, process details and eventually the process controls needed to assure quality.2<br />                                                                                            HISTORY OF QFD<br />WHAT’S IN A NAME<br />“Quality Function Deployment” was originally created by two Japanese professors back in the 1960’s (Drs. Yoji Akao and Shigeru Mizuno). Thus, the process was originally given a Japanese name, which was later translated into English. The original Japanese name, “Hin-shitsu Ki-no Ten-kai”, was translated quite litterally into the name “Quality Function Deployment”. Although the name supposedly carries with it a more intuitive meaning in Japanese, it doesn’t seem to have the same readily apparent meaning in English.<br />Additionally, the term “QFD” is used by many people today to refer to a series of “House of Quality” matrices strung together to define customer requirements and translate them into specific product features to meet those needs. However, these prioritization matrices were only a small part of the system that Drs. Akao and Mizuno originally created. Thus, the application of the term “QFD” has changed over the course of the past 30+ years as well. Even though much was lost in translation from its Japanese name, “Quality Function Deployment” was a much more apropos name for the system of processes originally created by Akao and Mizumo than it is for the derivative tool that it has come to refer to today.<br />                                                                                                                               USE OF QFD<br />QFD is about communication and decision making, and its tools can truly be used in any industry. The House of Quality matrix, in particular, is an almost universal tool that can be used for prioritizing anything from a family budget to the complex engineering tasks of an automobile manufacturer.
The House of Quality matrix is one of the best tools available for clarifying the “voice of the customer”. It is important to note that the customer in question may be a product or service consumer, a corporate executive, or even another department within the same company. In fact, the “customer” in question may even be one’s self–for the HOQ tool is an excellent way to evaluate a complex decision and prioritize one’s own requirements.3         <br />     HOUSE OF QUALITY<br />DEFINITIONS<br />                                                                                              <br />             BASIC STRUCTURE OF HOQ<br />The basic structure is a table with \"
Whats\"
 as the labels on the left and \"
Hows\"
 across the top. The roof is a diagonal matrix of \"
Hows vs. Hows\"
 and the body of the house is a matrix of \"
Whats vs. Hows\"
. Both of these matrices are filled with indicators of whether the interaction of the specific item is a strong positive, a strong negative, or somewhere in between. Additional annexes on the right side and bottom hold the \"
Whys\"
 (market research, etc.) and the \"
How Muches\"
. Rankings based on the Whys and the correlations can be used to calculate priorities for the Hows.<br />The first matrix of the QFD process typically takes the very non technical Voice of the Customer (VOC), scientifically ranks the importance of these wants, needs and desires and links technical \"
How To's\"
 to the wants, needs, and desires. Each \"
How To\"
 is translated or cascaded into Measures and Metrics for measuring success.<br />Each room’s function is similar to the rooms of the typical home. The kitchen, the living room, the bedroom, each have unique functions just like the \"
House of Quality\"
 QFD level 1. QFD level 1 also provides the opportunity to do benchmarking of current products against the measures and metrics. QFD level 1 also considers how each \"
technical how\"
 might effect each other. This correlation section is often called the roof section because it is on top of the matrix and is angled like a roof.<br />When completed, requirements are written, benchmarking features are established to study further, and competing specifications are ranked to balance the delivery of a design based on the impact on the customer.<br />7 STEPS OF DEVELOPING HOQ<br />     HOUSE OF QUALITY OF PIZZA<br />PIZZA<br />Pizza is an oven-baked, flat, disc shaped bread usually topped with tomato sauce and mozzarella and then a selection of meats, salamis, seafood, cheeses, vegetables and herbs depending on taste and culture.<br />Originating in Neapolitan cuisine, the dish has become popular in many different parts of the world. A shop or restaurant that primarily makes and sells pizzas is called a \"
pizzeria\"
. The phrases \"
pizza parlor\"
, \"
pizza place\"
 and \"
pizza shop\"
 are used in the United States. The term pizza pie is dialectal, and pie is used for simplicity in some contexts, such as among pizzeria staff.<br />HISTORY OF PIZZA<br />The Ancient Greeks covered their bread with oils, herbs, and cheese. The Romans developed placenta, a sheet of flour topped with cheese and honey and flavored with bay leaves. Modern pizza originated in Italy as the Neapolitan pie with tomato. In 1889 cheese was added. <br />King Ferdinand I (1751–1825) is said to have disguised himself as a commoner and, in clandestine fashion, visited a poor neighborhood in Naples. One story has it that he wanted to sink his teeth into a food that the queen had banned from the royal court—pizza. <br />TYPES OF PIZZA<br />Thin Crust Pizza
Meatlovers
Oven Baked
Greek Style
Triple Meat Pizza
Pineapple And Chicken
Muffuleta Pizza
Supreme Pizza
Chicago Style Pizza
Buffalo Chicken
Deep Dish Pizza
Poop Pizza
Seafood
Pepperoni Pizza
Cow Brains Pizza
Philly Cheesecake Pizza
Cheese Pizza
Mexican
Extra Cheese
Thai Pizza
Grilled
Californian
Pizza Pie
Caramelized Onion
SicilianPIZZA IN PAKISTAN<br />The first pizzerias opened up in Karachi and Islamabad in the late 1980s, with Pappasallis serving pizza in Islamabad since 1990. Pizza Hut was launched in Pakistan in 1993. Manzar Riaz from Lahore was the first franchisee. Unlike in India where the pizza has become widely popular, pizza in Pakistan is only popular and well known in the provinces of Punjab, Sindh and Kashmir. Pizza is still virtually unknown in the provinces of North-West Frontier Province (with the exception of Peshawar which has a Pizza Hut.) and Baluchistan. Spicy chicken and sausage based pizzas are very popular as they cater to the local palate.<br />INGREDIENTS OF PIZZA<br />PIZZA <br />SEVEN STEPS OF DEVELOPING HOQ OF PIZZA<br />1-Identify customer wants.<br />These are the specifications which customer  demand from a pizza company. These are   :<br />Good texture
Generous portions
Tastes good

Quality Function Deployment for pizza

  • 1.
    QUALITY FUNCTION DEPLOYMENTDEVELOPMENTOF HOUSE OF QUALITY OF ‘PIZZA’ Quality function deployment (QFD) is a “method to transform user demands into design quality, to deploy the functions forming quality, and to deploy methods for achieving the design quality into subsystems and component parts, and ultimately to specific elements of the manufacturing process.” --- Dr. Yoji Akao SUBMITTED BY:IBRAHIM AZHAR 08-ME-53INDUSTRIAL ENGINEERING –ISUMITTED TO: SIR. TURRAB HAIDERTITLESUB-TITLESPAGE NO.PREFACE---QUALITY FUNCTION DEPLOYMENTINTRDUCTIONDEFINITIONSOBJECTIVES OF QFDSTEPS IN QFDHISTORY OF QFDWHAT’S IN A NAMEUSE OF QFD----HOUSE OF QUALITYDEFINITIONSBASIC STRUCTURE OF DEVELOPING HOQSEVEN STEPS OF DEVELOPING HOQHOUSE OF QUALITY OF PIZZAPIZZAHISTORY OF PIZZATYPES OF PIZZAPIZZA IN PAKISTANINGREDIENTS IN PIZZA<br /> <br /> <br /> <br /> PREFACE<br />THIS REPORT ‘QUALITY FUNCTION DEPLOYMENT (DEVELOPMENT OF HOUSE OF QUALITY OF ‘PIZZA’) ’ CONTAINS BASIC INFORMATION ABOUT THE CONCEPT, USAGE, FUNCTION, SIGNIFICANCE, IMPORTANCE AND APPLICATION OF QUALITY FUNCTION DEPLOYMENT AND ITS ONE MAIN TOOL i.e., HOUSE OF QUALITY. THE MAIN OBJECTIVE OF THIS REPORT IS THE DEVELOPMENT OF :<br />HOUSE OF QUALITY OF ‘PIZZA’<br />FOR SUGGESTIONS, CRITICS AND COMMENTS, PLEASE CONTACT :<br />Ibbi_08@yahoo.com<br />Ibbi_08@hotmail.com<br /> <br /> <br /> QUALTY FUNCTION DEPLOYMENT<br />INTRODUCTION<br />right0\" Time was when a man could order a pair of shoes directly from the cobbler. By measuring the foot himself and personally handling all aspects of manufacturing, the cobbler could assure the customer would be satisfied,\" lamented Dr. Yoji Akao, one of the founders of QFD, in his private lectures.<br />Quality Function Deployment (QFD) was developed to bring this personal interface to modern manufacturing and business. In today's industrial society, where the growing distance between producers and users is a concern, QFD links the needs of the customer (end user) with design, development, engineering, manufacturing, and service functions.1<br />DEFINITIONS <br /> <br /> <br />OBJECTIVES OF QFD<br />The main objectives of Quality Function Deployment are :<br />Understanding Customer Requirements <br />Quality Systems Thinking + Psychology + Knowledge/Epistemology <br />Maximizing Positive Quality That Adds Value <br />Comprehensive Quality System for Customer Satisfaction <br />Strategy to Stay Ahead of The Game <br />As a quality system that implements elements of Systems Thinking with elements of Psychology and Epistemology (knowledge), QFD provides a system of comprehensive development process for:<br />Understanding 'true' customer needs from the customer's perspective <br />What 'value' means to the customer, from the customer's perspective <br />Understanding how customers or end users become interested, choose, and are satisfied <br />Analyzing how do we know the needs of the customer <br />Deciding what features to include <br />Determining what level of performance to deliver <br />Intelligently linking the needs of the customer with design, development, engineering, manufacturing, and service functions <br />Intelligently linking Design for Six Sigma (DFSS) with the front end Voice of Customer analysis and the entire design system <br />STEPS IN QFD<br />To develop a QFD it is necessary to have technical knowledge and an understanding of the techniques that assist in the development of each room, Some of the steps used in developing a QFD are listed below:<br />Capture the Voice of the Customer with market research <br />Importance ranking using Analytical Hierarchy Process (AHP) <br />How to deliver facilitation <br />How Much to Deliver <br />Relationship matrix to link wants and desires <br />Benchmarking <br />Organizational difficulty <br />Correlation matrix of specifications <br />Written requirements <br />These are only a few of the rooms that are developed in QFD level 1. Continuing through product development requires passing on the outputs into product details, process details and eventually the process controls needed to assure quality.2<br /> HISTORY OF QFD<br />WHAT’S IN A NAME<br />“Quality Function Deployment” was originally created by two Japanese professors back in the 1960’s (Drs. Yoji Akao and Shigeru Mizuno). Thus, the process was originally given a Japanese name, which was later translated into English. The original Japanese name, “Hin-shitsu Ki-no Ten-kai”, was translated quite litterally into the name “Quality Function Deployment”. Although the name supposedly carries with it a more intuitive meaning in Japanese, it doesn’t seem to have the same readily apparent meaning in English.<br />Additionally, the term “QFD” is used by many people today to refer to a series of “House of Quality” matrices strung together to define customer requirements and translate them into specific product features to meet those needs. However, these prioritization matrices were only a small part of the system that Drs. Akao and Mizuno originally created. Thus, the application of the term “QFD” has changed over the course of the past 30+ years as well. Even though much was lost in translation from its Japanese name, “Quality Function Deployment” was a much more apropos name for the system of processes originally created by Akao and Mizumo than it is for the derivative tool that it has come to refer to today.<br /> USE OF QFD<br />QFD is about communication and decision making, and its tools can truly be used in any industry. The House of Quality matrix, in particular, is an almost universal tool that can be used for prioritizing anything from a family budget to the complex engineering tasks of an automobile manufacturer.
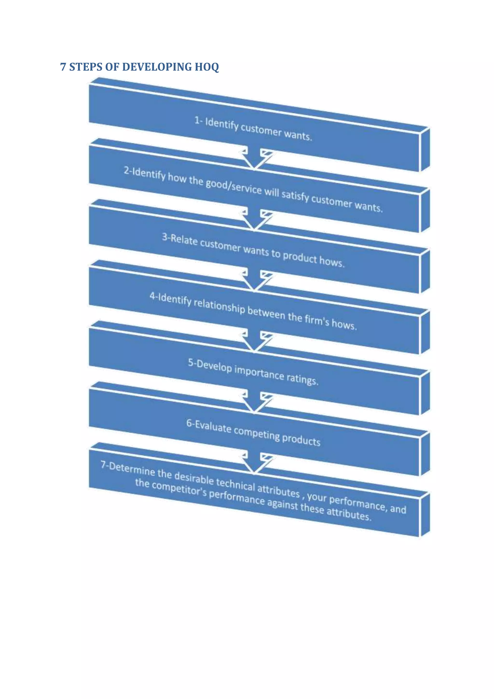
  • 2.
    The House ofQuality matrix is one of the best tools available for clarifying the “voice of the customer”. It is important to note that the customer in question may be a product or service consumer, a corporate executive, or even another department within the same company. In fact, the “customer” in question may even be one’s self–for the HOQ tool is an excellent way to evaluate a complex decision and prioritize one’s own requirements.3 <br /> HOUSE OF QUALITY<br />DEFINITIONS<br /> <br /> BASIC STRUCTURE OF HOQ<br />The basic structure is a table with \" Whats\" as the labels on the left and \" Hows\" across the top. The roof is a diagonal matrix of \" Hows vs. Hows\" and the body of the house is a matrix of \" Whats vs. Hows\" . Both of these matrices are filled with indicators of whether the interaction of the specific item is a strong positive, a strong negative, or somewhere in between. Additional annexes on the right side and bottom hold the \" Whys\" (market research, etc.) and the \" How Muches\" . Rankings based on the Whys and the correlations can be used to calculate priorities for the Hows.<br />The first matrix of the QFD process typically takes the very non technical Voice of the Customer (VOC), scientifically ranks the importance of these wants, needs and desires and links technical \" How To's\" to the wants, needs, and desires. Each \" How To\" is translated or cascaded into Measures and Metrics for measuring success.<br />Each room’s function is similar to the rooms of the typical home. The kitchen, the living room, the bedroom, each have unique functions just like the \" House of Quality\" QFD level 1. QFD level 1 also provides the opportunity to do benchmarking of current products against the measures and metrics. QFD level 1 also considers how each \" technical how\" might effect each other. This correlation section is often called the roof section because it is on top of the matrix and is angled like a roof.<br />When completed, requirements are written, benchmarking features are established to study further, and competing specifications are ranked to balance the delivery of a design based on the impact on the customer.<br />7 STEPS OF DEVELOPING HOQ<br /> HOUSE OF QUALITY OF PIZZA<br />PIZZA<br />Pizza is an oven-baked, flat, disc shaped bread usually topped with tomato sauce and mozzarella and then a selection of meats, salamis, seafood, cheeses, vegetables and herbs depending on taste and culture.<br />Originating in Neapolitan cuisine, the dish has become popular in many different parts of the world. A shop or restaurant that primarily makes and sells pizzas is called a \" pizzeria\" . The phrases \" pizza parlor\" , \" pizza place\" and \" pizza shop\" are used in the United States. The term pizza pie is dialectal, and pie is used for simplicity in some contexts, such as among pizzeria staff.<br />HISTORY OF PIZZA<br />The Ancient Greeks covered their bread with oils, herbs, and cheese. The Romans developed placenta, a sheet of flour topped with cheese and honey and flavored with bay leaves. Modern pizza originated in Italy as the Neapolitan pie with tomato. In 1889 cheese was added. <br />King Ferdinand I (1751–1825) is said to have disguised himself as a commoner and, in clandestine fashion, visited a poor neighborhood in Naples. One story has it that he wanted to sink his teeth into a food that the queen had banned from the royal court—pizza. <br />TYPES OF PIZZA<br />Thin Crust Pizza
  • 3.
  • 4.
  • 5.
  • 6.
  • 7.
  • 8.
  • 9.
  • 10.
  • 11.
  • 12.
  • 13.
  • 14.
  • 15.
  • 16.
  • 17.
  • 18.
  • 19.
  • 20.
  • 21.
  • 22.
  • 23.
  • 24.
  • 25.
  • 26.
    SicilianPIZZA IN PAKISTAN<br/>The first pizzerias opened up in Karachi and Islamabad in the late 1980s, with Pappasallis serving pizza in Islamabad since 1990. Pizza Hut was launched in Pakistan in 1993. Manzar Riaz from Lahore was the first franchisee. Unlike in India where the pizza has become widely popular, pizza in Pakistan is only popular and well known in the provinces of Punjab, Sindh and Kashmir. Pizza is still virtually unknown in the provinces of North-West Frontier Province (with the exception of Peshawar which has a Pizza Hut.) and Baluchistan. Spicy chicken and sausage based pizzas are very popular as they cater to the local palate.<br />INGREDIENTS OF PIZZA<br />PIZZA <br />SEVEN STEPS OF DEVELOPING HOQ OF PIZZA<br />1-Identify customer wants.<br />These are the specifications which customer demand from a pizza company. These are :<br />Good texture
  • 27.
  • 28.
  • 29.
  • 30.
    Appetizing appearance2-Identify howthe good/service will satisfy customer wants.<br />In this step the company has to reflect the customer’s desires and demands into his company product. The company has to take several steps to make his product according to the customer requirements. These are :<br />Colour
  • 31.
  • 32.
  • 33.
  • 34.
  • 35.
  • 36.
  • 37.
  • 38.
    Density of topping3-Relatecustomer wants to product hows.<br />In this step we have to relate the customer requirements and the technical specifications provided by the company manager. How well what we do meets the customer’s wants (relationship matrix). Ratings for high, medium and low relationships have been shown in the diagram.<br />KEY <br /> High Relationship (5)<br /> Medium Relationship (3)<br /> Low Relationship (1)<br />4-Identify relationship between the firm's hows.<br />This is basically the roof of the house. This includes relationship between the things we can do. It gives the relationships among the Company’s hows.<br />KEY<br /> High Relationship <br /> Medium Relationship <br /> Negative Relationship <br />5-Develop importance ratings.<br />This step is according to the experience of the operational manager of the company. He has to assign each customer want a desired rating that depends on the value of that requirement in the original product (pizza).<br />These are the priorities which the customer gives to their requirements. These are evaluated by the company. <br />5 being the highest and<br />1 being the lowest.<br />CUSTOMER ‘WANTS’IMPORTANCE RATINGTastes Good5Low Price4Appetizing Appearance3Good Texture2Generous Portions1<br />After giving importance ratings to each customer requirement, using the customer importance rating and weights for the relationship shown in matrix ,compute our importance ratings.<br />PRODUCT ‘HOWS’WEIGHTED RATINGColour5*3=15Tensile yield strength5*1=5Tensile Ultimate strength5*1=5Weight1*2=2Size(Diameter)5*2=10Thickness3*2=6Avg. Hedonic scale rating5*5=25Cost per Pizza5*4=20Density of topping3*3=9<br />6-Evaluate competing products.<br />How well do the competing products meet customer wants? Such an evaluation is shown on the right columns of the House of Quality. Columns are designated as COMPANY ‘Alpha’ , COMPANY ‘Beta’ and COMPANY ‘Charlie’.<br />KEY<br />Good<br />Fair<br />Poor<br />CUSTOMER ‘WANTS’COMPANY ALPHACOMPANY BETACOMPANY CHARLIETastes GoodFairGoodGoodLow PriceGoodPoorPoorAppetizing AppearancePoorFairGoodGood TextureGoodFairGoodGenerous PortionsGoodGoodPoor<br />7-Determine the desirable technical attributes , your performance, and the competitor's performance against these attributes. <br />In this step we have to determine the desirable technical attribute, our performance and the competitor’s performance against these attributes.<br />FINAL HOUSE OF QUALITY OF PIZZA<br /> <br /> PRODUCT ‘HOWS’CUSTOMER ‘WANTS’Good textureGenerous portionsTastes good Low priceAppetizing appearance<br /> <br />1<br />2<br />5<br />4<br />3<br />2510920625515<br />Technical Attributes <br />Technical Evaluation<br /> <br /> APPLICATIONS OF QFD AND HOQ<br />The House of Quality matrix is one of the best tools available for clarifying the “voice of the customer”. It is important to note that the customer in question may be a product or service consumer, a corporate executive, or even another department within the same company. In fact, the “customer” in question may even be one’s self–for the HOQ tool is an excellent way to evaluate a complex decision and prioritize one’s own requirements.
  • 39.
    Many companies havediscovered the importance of asking what their customers’ requirements are. Unfortunately, most companies stop their dialog with their customers at simple requirements gathering. They fail to ask the clarifying questions necessary to truly understand the wants and needs of their customer.
  • 40.
    The House ofQuality tool, on the other hand, helps teams to gather information such as the following:Are any of the customer’s requirements more important/critical than their other requirements?<br />How much more/less important is any given requirement when compared to the others?<br />What are the measurable goals for fulfilling the requested requirements?<br />Do any of the goals conflict with each other?<br />Does satisfying any particular goal help to satisfy another?<br />How difficult will it be to accomplish any given goal?<br />The House of Quality tool can assist with competitive analysis as well. In short, the HOQ matrix not only helps to capture the voice of the customer, it helps to map an effective and efficient path to satisfying that voice.
  • 41.
    In order forthe House of Quality to be a valuable tool for any team or individual, the people utilizing the tool must be at liberty to influence the decision-making process. Furthermore, teams and/or companies that care little about satisfying the wants and needs of their customers will find little value in the HOQ matrix or the Quality Function Deployment methodology.
  • 42.
    The QFD processand the House of Quality tool can be applied in most any industry to increase quality and better meet the needs of its customers.
  • 43.
    The HOQ matrixcan assist in prioritizing the initiatives of anything ranging from computer processor design to hotel management.
  • 44.
    It facilitates decisionmaking for engineers and sales people, alike.
  • 45.
    It helps todocument the voice of the customer just as easily for healthcare services as for fast food services. CONFLICTS IN QFD<br />Although documenting customer requirements is key to ensuring that the “voice of the customer” is heard, there is actually an even more crucial first step. The very first task to complete when creating a Quality Function Deployment is to identify exactly who your “daddy” (i.e. customer) really is.<br />BACKDROP<br />Numerous QFDs fail (i.e. cease to be used or to be useful) because too many features are added to the relevant product or service in a manner that bypasses the QFD altogether. These assignments are made in a manner that circumvents the system in order to address “urgent” requirements. Unfortunately, as soon as a window is opened for non-customers to push “urgent” matters to the front of the queue, they stop using methodical processes for prioritization altogether. Soon, every pet project or feature gets identified as “urgent” or “imperative”, and the QFD falls to the wayside with the voice of the customer close behind.<br />SOLUTION<br />This may seem like an easy problem to fix—all that needs to be done is to make sure that these “urgent” items get added to the QFD like every other feature or requirement. If needed, these items can be evaluated and rated before other requirements, but they won’t be worked on until they merit attention. The problem is that many of these urgent items would never warrant attention, according to the QFD, because the wrong customer was identified in the first place.<br />THE INTERNAL CUSTOMER<br />The truth of the matter is that 99% of the time, the true “customers” for any manufacturing, engineering, or service project are the internal stake holders. These stake holders (usually the executive business team) determine what constitutes a successful product or service delivery, regardless of the end consumer’s opinion. Put simply, if the consumer market loves a product or service, but internal business objectives aren’t accomplished through the delivery of the product or service, then the project will be deemed a failure. In general, if a product or service development team is to be truly successful, they will have to give focus to the wants and needs of their internal customers before all others.<br />BUSINESS EXECUTIVES VS. PRODUCT CONSUMER<br />Hopefully, most executive business teams will be strongly influenced by their product consumers, but there are times where business requirements cannot mirror the wishes of product consumers. Consider for example features that prevent media piracy, such as duplication blocking for audio CDs or key coding for software. Consumers are unlikely to give items such as “piracy prevention mechanisms” high weightings on their requirements lists. Similarly, consumers are unlikely to include such things as “prominent branding”, “embedded advertising”, or “consumer tracking” on their critical-to-customer requirements.<br />CONFLICTING BUSINESS INITIATIVES<br />Another source of conflict between business priorities and those of end consumers is the issue of related business initiatives. Often times a business will try to augment the sale or distribution of certain products by adding strategic features to related products. For example, a technology company might impose limitations on their software such that it is only compatible with hardware produced by that same company. End consumers would probably prefer to have the option to obtain their hardware from the cheapest or best source. The business objectives, however, may be best served by motivating the distribution of one product line through its exclusive integration with a more popular or well-adopted product line.<br />CONFLICTING CONSUMER GROUPS<br />Another difficulty with attempting to base a QFD on consumer requirements is the issue of conflicting consumer groups. Many products are marketed to differing consumer groups with opposing requirements. Consider Internet search engines for example: the developer of the engine has two sets of customers: those who use the engine to find resources on the Web and those who wish to advertise via the search engine. Customers wishing to advertise may want to purchase top ranking positions or enormous, gaudy advertisements. The customers who are trying to search for information via the engine would be turned away but such tactics, however. Similarly, advertisers are not going to pay to advertise in ways that are too inconspicuous to be noticed (even if web surfers would prefer it that way). Thus, interviews made with either group exclusively would be unlikely to result in a practical list of requirements.<br />GOVERNMENT REGULATIONS<br />A final conflict with basing a QFD on consumer requirements is encountered in those areas in which government regulations are applied. Frequently, the details of these regulations are of little import to the consumer involved. However, these regulations must be adhered to if the company producing the product or service is to remain in business.<br />RECOMMENDATION<br />Although most quality engineers and product managers would prefer to take their cues from the consumer of their product or service, the best sources for requirements on any professional project are the project’s internal stake holders. These stake holders have the best understanding of what the differing consumer groups are for the product, what the relative priority of those consumer groups are to the business, what the internal business requirements are for the project, and what government regulations need to be considered in relation to the product or service. In short, when listening to the voice of the customer, the “internal customer” should be given the bull horn.<br />Does this imply that the consumer’s voice is irrelevant to quality engineers and product managers? On the contrary, it is the responsibility of these engineers and managers to help their business stake holders properly understand the voice of their consumers so that they can properly integrate their consumer’s desires into their own list of critical requirements.<br /> <br /> <br /> REFERENCES<br />1.. http://www.qfdi.org/what_is_qfd/what_is_qfd.html<br />2.. http://www.quality-one.com/services/qfd.php<br />3.. http://www.qfdonline.com/archives/whats-the-use/<br />