Embed presentation
Downloaded 14 times



































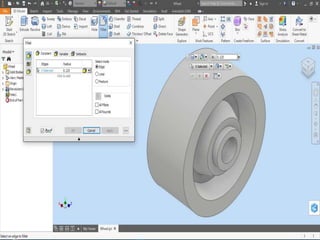
Il documento descrive un progetto utilizzando Autodesk Inventor 2017 per il semestre agosto-dicembre 2016. Esso comprende la creazione di un componente chiamato 'wheel' e introduce tecniche di modellazione come il giro (revolve, revolution) e il redondeo (fillet) per la seconda e terza parte del progetto.


































